Briefing book

Page 1

2
Message from Vice President Conneely Division Approach and Expectations Organizational Structure SALT Bios (Student A airs Leadership Team) 8 • Dr. Jim Conneely 9 • Dr. Alyson Paul 10 • COL (Retired) Joe Matthews 11 • Michelle Eaton 12 • Dr. John Delaney 13 • Dr. Michelle Brown 14 • Dr. Lindsay Bailey Strategic Plan Implementation Department Highlights Appendices 55 - 58 • Challenges Impacting Student Persistence and Graduation 59 • Mental Health Initiatives 60 - 77 • The Four Pillars of Student Retention and Success 78 - 79 • Student Commencement Speaker Proposal Outline 80 - 87 • Student Facilities 88 - 115 • Fraternity & Sorority Life Operating Manual and Procedures 116 - 117 • Student A airs Survey: Fall 2022 118 - 119 • Department External and Internal Newsletters 3 4-5 7 8-14 16-21 24-53 54
Table of Contents

Message from DR. JAMES F. CONNEELY

On behalf of the Division of Student A airs, I would like to welcome you to the University of North Georgia. As you begin your transition to UNG, I thought it would be beneficial to compile this “Briefing Book” about the Division. In this book, you will find information about the organizational structure and sta in the Division, my Expectations and Approach to leading the Division, Strategic Planning documents, highlights from our last academic year, and special initiatives.

When you think about the education of our students, Academic A airs concentrates on the Formal Curriculum whereas, Student A airs focuses on the Formative Curriculum. Our laboratory for education is outside the classroom. We help students to take what they are learning in the classroom and help them apply it to everyday, real-life experiences. The briefing book concludes with access to reports, studies, survey results, and other documents that provide examples

I realize that it may take a while to digest the contents of this Briefing Book, but I do believe it will provide you with an overview of the Division of Student A airs at the University of North Georgia. As you will see, the Division is comprised of talented, dedicated, and experienced professionals committed to student success! If there are any questions you may have or need clarification, I am

Again, welcome, and please let me know how I can assist you during the transition!

3

Approach & Expectations

Vision

Through progressive and dynamic partnerships, the University of North Georgia’s Division of Student A airs will be the leading innovator of the university student educational experience aiming to provide a seamless experience from recruitment through graduation in which the students feel challenged, supportive, and valued!

Operating Philosophy

Working together is crucial to our success! It can only happen through a commitment to make it happen, it does not just occur. It is a foundation on how we look at doing business. We can say “this is mine” and be good, or we can add “this is ours,” and become great! We can think, “I do my share,” and be satisfied, or we can ask, “Can I do more?” and become successful. We can work along side each other and function, or we can work with each other and grow. We will be partners in the students’ educational experience. We will be good stewards of institutional resources.

Values

We will act with INTEGRITY to develop trusting relationships – among ourselves and with our constituents.

Respect

Our FOCUS ON STUDENTS will drive our decision-making process.

We will continually improve the quality of our SERVICE to both our internal and external clients.

DECISIONS will be made as close as possible to the point of contact with our students and other stakeholders.

All faculty and sta will CONTRIBUTE to achieving our mission.

Inclu

CROSSING ORGANIZATIONAL BOUNDARIES in pursuit of excellence will be valued. Keeping STAKEHOLDERS informed of our issues and decisions is paramount.

WISDOM is most evident when people know when to seek help.

We will seek to UNDERSTAND OTHERS’ points of view as a prerequisite for developing win/win opportunities in all our interactions.

We will be an INCLUSIVE community.

PARTNERSHIP and COLLABORATION will be highly valued!

We will treat all students and each other, with DIGNITY and RESPECT!

Contrib
Wisdom Partnership Service Decisions
Integrity
4 The University of North Georgia
1 2 3 4 5 6 7 8 9 10 11 12 Dignity

All team members

Will have open and consistent communication with each other. Team members will keep each other informed as to happenings in their areas that could potentially impact the other areas. Proactive as opposed to reactive communication is expected.

Will exhibit high levels of professionalism at all times in interactions with members of the university community, and extended communities. Professionalism will be exhibited in both written and oral communication, personal interaction with students and others, and in ATTITUDE.

Will work in an honest and ethical manner with each other as well as with the Vice President. This type of interaction will also take place with students and other members within our community.

Will demonstrate support for each other, both in their actions and words. Only through a true understanding of what the others do, can consistent support come about on a daily basis. If a Team Member does not feel that he/she can support an individual or an initiative within the Team, they must start discussions immediately with the other Team Member involved and/or the Vice President.

Should exhibit team qualities, by both actions and words, in their daily departmental, divisional, and university-wide interactions. Each Team member is unique and possesses special skills and knowledge that enhance the overall experience for the students at UNG. All are valued equally.

Are expected to know, understand, and clearly articulate the mission and goals of the institution and the division.

5 Division of Student A airs
In order for us to operate as an e ective and cohesive team, the following are minimum expectations that we should have of each other:
Dr. Alyson Paul Michelle Eaton COL (Ret.) Joe Matthews
John Delaney
Michelle Brown Division of Student A airs ORGANIZATIONAL STRUCTURE JULY 1, 2023 Dr. Jim Conneely Vice President Student A airs ADMINISTRATIVE ASSISTANT TO VP DIR. • Technology & Strategic Initiatives Assistant Dean of Students STUDENT CARE & OUTREACH Assistant Director RETENTION Assistant Commandant Assistant Dean of Students NEST (Nighthawk Engagement & Student Transitions) Coordinator OCN STUDENT SERVICES Assistant Dean of Students CMG STUDENT SERVICES Assistant Director SCHOLARSHIPS Operations O cers Assistant Dean of Students STUDENT CONDUCT & INTEGRITY Division Professional Development Director TESTING SERVICES Director CAMPUS SUCCESS & STRATEGIC INITIATIVES TAC O cers Associate Dean of Students STUDENT INVOLVEMENT Director STUDENT LEADERSHIP PROG. Director FRATERNITY / SORORITY LIFE Director STUDENT INVOLVEMENT Director STUDENT ACCESSIBILITY SERVICES Division Assessment Director STUDENT COUNSELING NSLT Coordinator Director STUDENT HEALTH SERVICES Cadet Academic Services Director RESIDENCE LIFE Shooting Sports & Combat Shooting Coaches Director FINANCIAL WELLBEING INITIATIVES Executive Director CAMPUS REC & WELLNESS STUDENT FACILITIES Director CAREER SERVICES Director MULTICULTURAL STUDENT AFFAIRS COMMANDANT of CADETS AVP / DOS Gainesville & Cumming FOCUS AREA: Student Wellbeing AVP / DOS Dahlonega & Blue Ridge FOCUS AREA: Student Sense of Belonging AVP / DOS Oconee & Online FOCUS AREA: Professional Development EXECUTIVE DIRECTOR Student Retention & Success Lori Brooksher
Lindsay Bailey 7
Dr.
Dr.
Dr.

Dr. Jim Conneely

Vice President of Student A airs

Dr. Conneely has 40 years of experience in higher education administration. He has served at a full complement of institutional types (public, private, single gender, and religious affiliated) as an administrator (President, Vice President, Associate Provost, etc.), including serving as a President of two institutions (public and private) and is a tenured faculty member in the College of Education.

Dr. Conneely has worked at the University of North Georgia, the University of Maine at Augusta, Notre Dame of Maryland University, Eastern Kentucky University, the University of Arkansas, Emory University, Villanova University, and the University of Northern Iowa. Dr. Conneely has also served as the Superintendent of Catholic Schools for the Diocese of Lexington, Kentucky.

Areas of expertise include working with governing boards and senior leadership on the importance and strategies for students’ success including recruitment and retention; developing effective strategic planning processes in public and independent schools; student life including generational issues; financial management;, and organizational effectiveness and executive coaching in both the public and private higher education sectors including religiously affiliated institutions.

Dr. Conneely has been active in Southern Association for College and Schools, National Association for Student Personnel administrators including chairing the James E. Scott National Academy for Leadership and Executive Effectiveness, serving as the President of the Southern Association for College Student

Affairs and other professional associations. In addition to serving in leadership positions nationally and regionally, he has also consulted in Mexico, Germany, Canada, and China in relation to his areas of expertise. In addition to his professional involvement, Dr. Conneely has been involved in his community serving on Board for the United Way of the Bluegrass, Knott Family Foundation Board, the Maine Arts Commission, and the NE Georgia Chapter of the American Red Cross as well as other non-profit boards as well as trade and economic development boards.

He was awarded the Regional Services Award by the United Way of the Bluegrass, recognized by the Commonwealth of Kentucky – House of Representatives, awarded the John Koldus Award for Outstanding Service to National Association of Student Personnel Administrators – Region III, and awarded the H. Howard Davis, Jr. Award for Outstanding Contributions to the Southern Association for College Student Affairs. He is a member of Phi Delta Phi, Phi Delta Kappa, and Omicron Delta Kappa Honorary Societies.

Dr. Conneely received his B.A. degree from Saint Bonaventure University, his M.S. in Education from Alfred University, and his Ph.D. from Georgia State University. Additionally, he received certificates from Harvard University’s Management Development Program and the Institute for Educational Management, a certificate from the Council for the Advancement and Support of Education’s summer institute at Dartmouth University, and a certificate from the Army War College (National Security Seminar). He is also a license private pilot and serves in the Civil Air Patrol.

The University of North Georgia 8

Dr. Alyson Paul

AVP/DOS (Gainesville & Cumming Campuses)

Focus Areas: Student Wellbeing

Dr. Alyson Paul is the Associate Vice President & Dean of Students for the Gainesville and Cumming campuses of UNG. In this role, she serves as member of the Student Affairs Leadership Team and works with various areas within Student Affairs, but most closely with the Wellbeing areas such as Student Counseling, Student Health Services, Campus Rec & Wellness, Care & Outreach and Financial Wellness. In Fall 2023, Dr. Paul will begin her 27th year in Higher Education and has served at UNG for 19 years. Prior to her current position, she has held various roles within Student Activities, Recreational Sports, Housing and Residence Life, and Student Conduct.

She holds a doctorate in Education Leadership from Valdosta State University. Dr. Paul completed the Alice Manicure Symposium through NASPA in January 2023, completed her Mental Health First Aid certification in June 2022, and is a graduate of the HERS Executive Leadership Institute in March 2020. Dr. Paul has professional interests in Strengths-based Leadership and Strengths-based Teams, utilizing Gallup’s StrengthsFinder instrument as well as working with students and faculty around First Amendment issues and respecting Inclusion.

Dr. Paul serves on the Board of Rape Response, Inc. She and her husband, Matt, have two college-aged sons and live in Demorest, Georgia.

9 SALT • Student Affairs Leadership Team

COL( Ret.) Joe Matthews

Commandant of Cadets

Colonel (Ret) Joseph G. Matthews currently serves as the 43rd Commandant of Cadets for the University of North Georgia, the Senior Military College of Georgia. He retired from the United States Army after 27 years of service as an enlisted Infantry Soldier, Air Defense Artillery Officer, and Military Intelligence Officer. He served at the tactical, operational, and strategic levels, in a variety of command, staff, and joint positions, supporting infantry and special operations units in combat.

He earned a Bachelor of Arts in History from North Georgia College, a Master of Military Operational Art and Science from the Air Force Command and Staff College, and a Master of Strategic Studies from the Army War College. COL Matthews enlisted in the Infantry in the Georgia Army National Guard and received his commission as an Air Defense Artillery Officer through the Reserve Officers Training Corps of North Georgia College in 1994. His assignments were in 5th Battalion, 5th Air Defense Artillery Regiment, 2nd Infantry Division, South Korea and 1st Battalion, 3rd Air Defense Artillery Regiment, 3rd Infantry Division, Fort Stewart, Georgia.

He graduated from the Military Intelligence Officer Transition Course, Captains Career Course and became a Military Intelligence Officer in 1998. He served in 10th Mountain Division at Fort Drum, New York, and deployed to Bosnia-Herzegovina. He was next assigned to the 116th Air Control Wing, Robins Air Force Base, Georgia, as an Army Mission Commander onboard JSTARS during four deployments in support of Operation Iraqi Freedom. He returned to Fort Drum and deployed with the 10th Mountain Division G-2 staff to Afghanistan. Upon return, he served as the S-2 for 3rd Infantry Brigade Combat Team and returned to Afghanistan. He commanded the 742nd Military Intelligence Battalion at Fort Meade, Maryland. In his final assignment, he served as the Assistant Chief of Staff for Intelligences (G-2) for the 94th Army Air and Missile Defense Command in Hawaii. His joint assignments include Chief of Integrated Communications at the George C. Marshall European Center for Security Studies in Germany, Senior Operations Leader at the National Security Agency’s Counter-Terrorism Mission Management Center, and Deputy J-2 for the Special Operations Joint Task Force-Afghanistan.

His awards and decorations include the Legion of Merit, Bronze Star Medal with Oak Leaf Cluster, Defense Meritorious Service Medal with Oak Leaf Cluster, Meritorious Service Medal with 2 Oak Leaf Clusters, Air Medal 2nd Award, Joint Commendation Medal, Army Commendation Medal with 2 Oak Leaf Clusters, Air Force Commendation Medal, Joint Meritorious Unit Award with Oak Leaf Cluster, Meritorious Unit Citation, Air Force Outstanding Unit Award with Valor Device, Combat Action Badge, Army Parachutist’s Badge, Army Aviation Crewmember’s Badge, and Office of the Secretary of Defense Identification Badge.

He is married to Sarah Matthews, a 1995 graduate of NGC, and they have three children. Alaina is a senior attending UNG and majoring in History. Mary is a junior attending Syracuse University and majoring in International Affairs. David is a sophomore at North Forsyth High School, participating in Marine Corps JROTC, and focused on learning computer science.

The University of North Georgia 10

Michelle Eaton Executive Director • Student Retention & Success

Michelle Eaton is the Executive Director for Student Retention and Success at UNG. In this role, she is responsible for leading retention and student success efforts in collaboration with Academic Affairs. She tracks and analyzes data for effective decision-making and best practice development at UNG. Michelle supervises staff who lead efforts on scholarship management and retention communication, marketing, and regional campus success. She co-leads the Student Success Task Force, a systemic collaboration of faculty and staff to lead to positive shifts in retention of all students. She leads UNG through change using an action research model. She is currently pursuing a Doctorate in Education in Learning, Leadership, and Organizational Development from the University of Georgia.

She holds a Master of Science in First-Year Studies from Kennesaw State University. Michelle completed the Staff Leadership Development Program at UNG in April 2019. She is a graduate of the Mid-Managers Institute of Leadership through NASPA. She has completed professional presentations at the Consortium for Student Retention Data Exchange. Michelle has professional interests in growth mindset of students, mindsets of faculty, coaching and leadership, and democratic and participatory approaches to learning.

Michelle serves as co-lead of the Academic Intervention and Alert, Hold on to HOPE scholarship program, student convocation, and is chair of the Academic Suspension appeals committee. She resides in Dahlonega on a lots of acreage with her husband and five children, ranging in ages from 13 to one, and lots of random animals.

11 SALT • Student Affairs Leadership Team

Dr. John Delaney

AVP/DOS (Dahlonega & Blue Ridge Campuses)

Focus Areas: Student Sense of Belonging

Dr. John Delaney is completing his fifth year serving as the Assoc. Vice President & Dean of Students for the Dahlonega and Blue Ridge campuses at UNG. In addition to supporting general Student Affairs projects and programs that foster comprehensive student success, John serves as a primary point of contact for Dahlonega and Blue Ridge students and their parents to address specific issues or concerns. Dr. Delaney guides the work of the directors of departments that provide many of the front-line programs and services that cultivate a strong sense of belonging and provide readily-accessible points of connectivity for all UNG students (New Student Orientation/Transition program, Office of Student Involvement [student clubs and organizations, Student Government Association, Fraternity and Sorority Life, Weeks of Welcome, special events, etc.], Residence Life [Dahlonega], Multicultural Student Affairs, Career Services, Student Accessibility Services, and the Office of Student Conduct & Integrity).

Dr. Delaney has served as an educator and administrator for over 35-years in a number of positions at Brevard College (NC), Sam Houston State Univ. (Texas), Ohio Wesleyan Univ., and the Univ. of Tennessee at Chattanooga. John has also served as a faculty member teaching Freshman Seminar courses. Originally from Ireland, John attended Brevard College before completing his undergraduate degree in English from Rice University in Houston, Texas. John earned his master’s and doctoral degrees in Higher Education Administration from Vanderbilt University in Nashville.

John was a first-generation, international student, and also competed as a collegiate distance runner, so he fully understands and appreciates the many different support services and points of contact that students and their families may need in order to successfully navigate their way through UNG. John and his wife, Marina, have three children, with their youngest attending UA-Birmingham as a junior.

The University of North Georgia 12

Dr. Michelle Brown

AVP/DOS (Oconee Campus & Online Designation)

Focus Areas: Professional Development

Dr. Michelle Brown is the Assistant Vice President & Dean of Students for the Oconee campus and Online student population. As a member of the Student Affairs Leadership Team, she is responsible for Division professional development and assessment and collaborates with colleagues across the university to provide student services and promote engagement in support of student success at the Oconee campus.

After briefly serving in traditional social work positions supporting kids and youth, Michelle pursued working in higher education in 1994 as a student involvement coordinator at Gainesville Junior College. Michelle served in a variety of higher education roles and responsibilities spanning academic advising, student clubs and organizations, and teaching middle schoolers in summer scholars. In 2001, she began serving in a generalist position as a part of Gainesville College’s expansion to open an instructional center in Athens. She assumed greater responsibility as the institution grew in enrollment and expanded its mission to become Gainesville State College, serving as one of the original full-time staff members housed at the Oconee campus in Watkinsville when the branch launched in 2003. Dr. Brown taught a variety of courses for Gainesville State College—service learning, leadership development, basketball, and freshmen orientation.

Michelle completed her doctorate in education in higher education in 2010 at the University of Georgia. Her research and dissertation focused on institutional strategy and branch campus administration. She holds a Master of Social Work from the University of South Carolina where she focused on the macro social work track--administration, planning, and community organization. Prior to graduate school, Michelle was a first-generation student athlete and Academic All-American at Emmanuel College where she earned her associate’s degree prior to transferring to the University of Georgia to complete her bachelor’s degree in social work in 1991. Michelle’s passion for student affairs began while at Emmanuel College where she was very involved as a student leader assisting with admissions, orientation, and student involvement.

Dr. Brown served as GSC Staff Council President and received the Eleanor Crawford award in 2006. Along with branch campus leadership, her current interests are student development and wellbeing and supervising social work graduate students. She recently became certified to teach mental health first aid classes. Michelle and her husband Randall live in Oconee County and have two adult children, Ethan and Erin (son-in-law Caleb).

13 SALT • Student Affairs Leadership Team

Dr. Lindsay Bailey

Director • Technology & Strategic Initiatives

Lindsay Bailey is the Director of Student Affairs Strategic Technology Initiatives. In this role, she is responsible for advancing the Division through the effective and deliberate use of technology. As the Division’s primary IT administrator, she oversees all Student Affair’s owned systems such as Maxient, UNG Connect, Point and Click, and others. While based in Student Affairs, Lindsay collaborates with and supports most functional areas within the university. Through her position she strives to support student success and access with innovation and technology. Her recent accomplishments include leading the Student Success Task Force sub-committee that created the new Academic Alert process, UNG’s version of an early alert system.

Previously, Lindsay worked at UNG’s Oconee Campus in the Office of Student Involvement. For over ten years she supervised student organizations, student government, campus activities, service, and diversity programming. During her time on the Oconee Campus, she is most proud of a collaboration with Academic Affairs to create and co-teach a learning community focused on service and engagement. She recently coauthored an article that will appear in the soon-to-be-published book Putting it all Together: Creating and Scaling Exceptional Learning, highlighting this partnership between student affairs and academic affairs.

Lindsay recently completed her Ph.D. in College Student Affairs Administration at the University of Georgia. Her research and dissertation focused on racial justice allyship building in student affairs. She holds a Master of Education in Professional Counseling from the University of Georgia along with bachelor’s degrees in psychology and health education from Georgia College.

Lindsay is a graduate of the Institute on Conflict Management in Higher Education, and completed UNG’s Grant Academy, Supervisor Training Program, and Green Zone training. She serves as the co-chair of UNG’s LGBTQIA+ Safe Zone Program where she coordinates faculty/staff workshops, provides professional development to facilitators, and maintains the overall program. She is the recipient of the Eleanor Crawford Award and the Diversity Champion Award.

The University of North Georgia 14
16
Strategic Plan Implementation DIVISION OF STUDENT AFFAIRS

Strategic Plan Implementation

DIVISION OF STUDENT AFFAIRS

Objective 2.1

Develop cross-culturally competent community leaders and citizens through engaging academic and co-curricular experiences.

• SA Goal 2.1.1: Provide Cultural Heritage Month activities to increase knowledge of various cultures. (MSA)

• SA Goal 2.1.2: Provide target leadership development opportunities to students leading MSA groups, recognizing their ability to impact others. (MSA)

• SA Goal 2.1.3: Provide cultural awareness and diversity programming via the Culture Competence Co-curricular Certificate program. (MSA)

• SA Goal 2.1.4: Host Breaking Barriers Career Chats to highlight diverse professionals who o er strategies for achieving success despite barriers. (Career Services)

• SA Goal 2.1.5: Host a Global Learning Community (living learning community) within University Housing to encourage deeper learning of languages and international a airs, and to encourage study abroad and international students in housing. (Residence Life)

• SA Goal 2.1.6: Provide Diversity, Equity, and Inclusion Training to all student workers employed within Student A airs units. (Student A airs)

Objective 2.2

Position UNG as the premier leadership development program among U.S. Senior Military Colleges.

• SA Goal 2.2.1: Recruit & Retain – Recruit high school and college students and retain cadets who possess a strong propensity to serve as leaders at the national, state, or local level, either in uniform or public or private sectors. (Commandant’s O ce)

• SA Goal 2.2.1a: Recruit to grow the Boar’s Head Brigade to 850 cadets with a wait list of qualified applicants by 2030.

• SA Goal 2.2.1b: Retain to graduation 70% of all cadets in six years by 2030.

• SA Goal 2.2.6: Assist the PMS to develop a partnership program with Syfan Logistics and Syfan Trucking and the Mike Cottrell College of Business that results in co-curricular logistics education and resume-building for cadets aspiring to careers in logistics/supply chain fields. (Action: Professor of Military Science [lead], Commandant of Cadets).

• SA Goal 2.2.7: Ensure all cadets are positioned to realize their career aspirations following graduation by informing and encouraging all cadets (with particular emphasis on Guard and Reserve Soldiers, and National Service Leadership Track cadets) to use UNG programs and services designed to prepare them for their careers of choice after graduation. (Commandant’s O ce)

17 Division of Student A airs

• SA Goal 2.2.16: Add, upgrade, or reclassify positions in the O ce of the Commandant to increase capability to recruit and retain cadets. (Action: Commandant of Cadets [lead], Director, Corps Development, and Vice President for Student A airs)

• SA Goal 2.2.17. Work with the Associate VP for Military Programs to engage the ILSS Advisory Board, North Georgia Corps of Cadets Association, and the Corps Advisory Council to strategically and proactively advocate for the interests of the Program, and to ensure that the Boar's Head Brigade always remains a vital and vibrant part of UNG, the State of Georgia, and the nation. (Action: Associate VP for Military Programs [lead], Commandant of Cadets)

Objective 2.4

Integrate innovative leadership competencies to equip students to become creative problem-solvers who are prepared to lead others.

• SA Goal 2.4.1: Provide Leadership Development Training to all student workers employed within Student A airs units. (Student A airs; Student Involvement)

• SA Goal 2.4.2: Host leadership development programs that develops life skills, leadership practices/training, and assist student organizations in the development of events and will develop students professional experiences. (Student Involvement)

• SA Goal 2.4.3: Host a Live Learn Lead Learning Community (living learning community) to new freshmen students within University Housing targeting students who have a history of leadership in high school or have an interest in growing their leadership skills in college. (Residence Life)

• SA Goal 2.4.4: Provide training on mental health awareness to student leaders. (Student Counseling, Student Involvement)

Objective 2.5

Promote personal wellness, resiliency, and financial stability through student programs and experiences.

Physical Health

• SA Goal 2.5.1: Provide fitness &recreational facilities that promote personal wellness opportunities. (CRW)

• SA Goal 2.5.2: Provide outdoor programs that promote the 8 dimensions of wellness. (CRW)

• SA Goal 2.5.3: Provide fitness classes, intramural programs, sport clubs, and fitness centers to promote wellness. (CRW)

• SA Goal 2.5.4: Sponsor and facilitate a sta of Peer Health Educators that provide educational programming, marketing, and promotion of healthy behaviors consistent with the 8 dimensions of wellness. (CRW)

• SA Goal 2.5.5: Promote personal physical wellness through clinical services, referrals, and self-care. (Student Health Services)

18 The University of North Georgia

Mental health

• SA Goal 2.5.6: Provide clinical services will promote mental health & wellness and resiliency. (Student Counseling Services)

• SA Goal 2.5.7: Provide psychoeducational workshops to promote wellness and resiliency. (Student Counseling Services)

• SA Goal 2.5.8: Launch & Sustain Group Therapy options to promote wellness and healthy coping skills. (Student Counseling Services)

• SA Goal 2.5.9: Utilizing the Behavior Intervention Team (BIT), identify and assess risk for students exhibiting behaviors detrimental to their own success or other campus community members’ success and provide resources to reduce their risk and provide support services and referrals to promote student success. (Dean of Students)

Financial Stability & Career preparation

• SA Goal 2.5.10: Provide financial wellness information through classroom presentations, workshops, online learning opportunities and individual coaching. (SMMC)

• SA Goal 2.5.11: Implement a Hold on to HOPE program will assist students with persistence as we strategically connect them with resources and assist with financial stability through contractual scholarships. (SSI)

• SA Goal 2.5.12: Provide job and career fairs/expo opportunities for students to learn about potential employers, jobs/internships. (Career Services)

• SA Goal 2.5.13: Provide workshops, classroom presentations, and online modules that teach strategies for obtaining career-related experience, teach students about salary and benefits negotiation, and professionals skills needed for promotion. (Career Services)

Responsiveness to students in need

• SA Goal 2.5.14: Facilitate an Academic Intervention and Alert program that fosters academic engagement and promotion of resilience. (SSI)

• SA Goal 2.5.15: Develop strategies for students on academic warning and probation to regain good academic standing; create process to help students succeed when returning from academic suspension. (SSI)

• SA Goal 2.5.16: Respond to individual student wellness needs submitted via EA request, HWD Request, Flight Support, Student Support, etc. (Dean of Students)

• SA Goal 2.5.17: Launch and sustain the Stepped Care Model as an approach to provide student intervention and care at the most appropriate level. (Dean of Students)

Orientation & On-boarding

• SA Goal 2.6.1: Utilize online platforms for orientation reservation system and onboarding communications. (Slate, UNG Family Network, Online Orientation Modules). (NEST)

19 Division of Student A airs
Objective 2.6 Create experiences that promote a sense of belonging and foster engagement within each of UNG’s campuses and across the university.

• SA Goal 2.6.2: Introduce students to the history and traditions of each campus during orientation. (NEST)

• SA Goal 2.6.3: Engage students with campus organizations/involvement opportunities during orientation sessions. (Connecting on Campus educational block presentations) (NEST, Student Involvement)

• SA Goal 2.6.4: Create a meaningful onboarding experience for new students to experience a sense of belonging & begin the process of engagement. (Student Involvement, Residence Life, MSA, SAS, NEST)

• SA Goal 2.6.5: Provide orientation training targeted towards students with disabilities designed to educate and connect students with resources/services that they need to be successful. (SAS

• SA Goal 2.6.6: Promote Student utilization of UNG Connect as a method for students to get connected to student groups and programs. (Student Technology, Student Involvement)

Spaces

• SA Goal 2.6.7: Provide dedicated student spaces and events that target a nity populations. (MSA, CRW, NEST)

• SA Goal 2.6.8: Provide safe, inclusive spaces for students, faculty/sta , and community members to form a sense of community and engagement with UNG. (MSA, CRW, Student Involvement)

Programming

• SA Goal 2.6.9: Provide cross-cultural programming on all campuses through MSA and other departmental collaborations. (MSA)

• SA Goal 2.6.10: Host events to raise awareness of and destigmatize mental health issues and promote healthy belonging. (Dean of Students, Student Counseling)

• SA Goal 2.6.11: Group Therapy will promote a sense of belonging and foster engagement. (Student Counseling)

• SA Goal 2.6.12: Provide social and educational programming opportunities for residents in University Housing to build connections with others. (Residence Life)

• SA Goal 2.6.13: Promote intramural and sport clubs competition to promote student belonging and engagement. (CRW)

• SA Goal 2.6.14: Provide outdoor programs that promote student belonging and engagement. (CRW)

A nity Groups

• SA Goal 2.6.15: Host Learning Communities within University Housing that connect students to shared interests/majors. (Residence Life)

• SA Goal 2.6.16: Develop a program with one cadet company (Honor Company) to incorporate innovative programs to provide new cadets a stronger since of identity in the company and military program. (Commandant’s O ce)

• SA Goal 2.6.17: Increase FSL recruitment and participation. (FSL, Student Involvement)

20 The University of North Georgia

• SA Goal 2.6.18: Hold programs and recognition opportunities to recognize Veterans, Adult Learners, and Transfer students. (NEST)

• SA Goal 2.6.18: Hold programs and recognition opportunities to recognize Veterans, Adult Learners, students. (NEST)

• SA Goal 2.6.19: Connect students to alumni via UNG Unite to help foster a sense of UNG community, grow engagement, and increase professional connections. (Career Services)

• SA Goal 2.6.19: Connect students to alumni via UNG Unite to help foster a sense of UNG community, engagement, and increase professional connections. (Career Services)

Objective 4.2

Objective 4.2

Foster engagement by a rming that every student, faculty and sta member has the right to inclusion, respect, agency, and voice within the UNG community.

Foster engagement by a rming that every student, faculty and sta member has the right to inclusion, respect, agency, and voice within UNG community.

• SA Goal 4.2.1: Explore & address barriers for students who qualify, but do not use accessibility accommodations. (SAS)

• SA Goal 4.2.1: Explore & address barriers for students who qualify, but do not use accessibility accommodations. (SAS)

• SA Goal 4.2.2: Provide workshops that will increase knowledge of diversity, equity, and inclusion and provide opportunities for the campus community to engage activities that promote social responsibility. (MSA, Student Involvement)

• SA Goal 4.2.2: Provide workshops that will increase knowledge of diversity, equity, and inclusion and opportunities for the campus community to engage activities that promote social responsibility. (MSA, Student Involvement)

• SA Goal 4.2.3: Facilitate a Student Complaint process that promotes student agency and voice. (Dean of Students)

• SA Goal 4.2.3: Facilitate a Student Complaint process that promotes student agency and voice. (Dean

• SA Goal 4.2.4: Increase Student Voice in governance via SGA. (Student Involvement)

• SA Goal 4.2.4: Increase Student Voice in governance via SGA. (Student Involvement)

Objective 4.3

Objective 4.3

Create and support opportunities and activities that foster personal and social responsibility.

Create and support opportunities and activities that foster personal social responsibility.

• SA Goal 4.3.1: Provide workshops that will increase knowledge of diversity, equity, and inclusion and provide opportunities for the campus community to engage activities that promote social responsibility. (MSA, Student Involvement)

• SA Goal 4.3.1: Provide workshops that will increase knowledge of diversity, equity, and inclusion and opportunities for the campus community to engage activities that promote social responsibility. (MSA, Student Involvement)

• SA Goal 4.3.2: Teach students with disabilities about self-advocacy through informing instructors about and discussing accommodations with instructors. (First Year Foundations). (SAS)

• SA Goal 4.3.2: Teach students with disabilities about self-advocacy through informing instructors about discussing accommodations with instructors. (First Year Foundations). (SAS)

• SA Goal 4.3.3: Identify challenges that college students experience related to ethics and integrity, and develop strategies to combat those challenges, using the Passport series in Student Integrity. (Student Integrity)

• SA Goal 4.3.3: Identify challenges that college students experience related to ethics and integrity, and strategies to combat those challenges, using the Passport series in Student Integrity. (Student Integrity)

• SA Goal 4.3.4: Increase ethical awareness of students by using TRUIST Ethical Awareness & Reasoning Course for students who may have demonstrated ethical missteps. (Student Integrity)

• SA Goal 4.3.4: Increase ethical awareness of students by using TRUIST Ethical Awareness & Reasoning students who may have demonstrated ethical missteps. (Student Integrity)

• SA Goal 4.3.5: Increase engagement in service opportunities and projects. (Student Involvement)

• SA Goal 4.3.5: Increase engagement in service opportunities and projects. (Student Involvement)

• SA Goal 4.3.6: Increase number of O cial SGA Voting Members on all campuses. (Student Involvement)

• SA Goal 4.3.6: Increase number of O cial SGA Voting Members on all campuses. (Student Involvement)

• SA Goal 4.3.7: Provide training regarding Hazing to targeted populations (cadets, athletes, fraternities & sororities) (FSL, Commandant)

• SA Goal 4.3.7: Provide training regarding Hazing to targeted populations (cadets, athletes, fraternities (FSL, Commandant)

21 Division of Student A airs
D E PARTMENTORGANIZATIONALSTRUCTU R E Dr . Jam •VPSA Commandant’s O ce Wellbeing Student Sense of Belonging Student Retention and Success Dr. Michelle Brown • AVP/DOS Professional Development 23

Dean of Students

1 222 total BIT cases managed increasing 85% from previous year

2 DAH BIT cases increased over 154% from previous year, nearly 1/3 cases managed by LT case manager

3 GVL BIT cases increased 77% from previous year

4 Developed new marketing materials to be disseminated for outreach

5 Developed BIT website and created Flight Support form for enhanced reporting and response.

Total CoVID cases - 6,931 23% lower than previous year 375 139 296 967

SPECIAL POPULATION

FOCUS AREA
DEPARTMENT HIGHLIGHTS 24
Student Wellbeing Dr. Alyson Paul • AVP/DOS Gainesville & Cumming
Blue Ridge Cumming Dahlonega Gainesville Oconee Online 55 196 3609 1859 1161 51 BY
6 BY CAMPUS Cadets Athletes Greeks Non-Resident Cadets

7 Total 692 Hardship Withdrawals

up 2% from previous year

HWD Partial HWD Retroactive HWD

total 294 (42.29%) total 372 (53.76%) total 26 (3.76%)

TOP REASONS FOR HWD GRANTED

Mental Health Concerns

Physical Health Concerns

Death of a Loved One

Family Situation

Family Hardship

8 All Student Support Cases

3,190 - up significantly from 2021 - 2022. Excused absence requests up 200%.

71% support cases from previous year, up on all campuses, but most significantly in Dahlonega

(25% of Dahlonega excused absence requests are related to co-curricular activities.

TOP REASONS FOR EXCUSED ABSCENCE REQUESTS

Physical Health

Co-Curricular

Death of a loved one

Family Situation

Transportation Issues

TOP REASONS FOR NON-EXCUSED ABSCENCE REQUESTS

Academic Concerns

Physical Health

Mental Health (BIT not warranted)

25
Full

Campus Rec & Wellness and Student Facilities

Leonard • Executive Director

1 Improved social media tracking with 21,756 accounts reached.

2 Developed new onboarding process in D2L to administer and track learning and Teams site to build resource files, using UNG Connect for assessment.

$27,420 Wellness By the Numbers Grant Funding

5,511 Wellness Encounters

DEPARTMENT HIGHLIGHTS 26
REC CENTER FALL 2021 SPRING 2022 Dahlonega Gainesville Totals 68330 8993 77323 75259 12043 87302
27 49 Outdoor Pursuits By the Numbers Trips 249 Events 1,835 Climbing Wall 528 Pine Valley 154 Equipment Rental 481 Intramural and Club Sports By the Numbers Number of Teams 24 Number of Sports 1,409 Number of Unique Participants
212 Fitness By the Numbers Dahlonega Classes. 1,143 Dahlonega Participants. 117 Dahlonega Challenges. 44 Gainesville Classes. 117 Gainesville Participants. 55 Gainesville Challenges. DEPARTMENT HIGHLIGHTS 28

Student Counseling

Dr. Simon Cordery • Director

1 6662.32 hours of direct clinical care. 19% increase compared to fiscal year 2021.

2 Outreach Programs

216

216 By the Numbers cases of students struggling with suicidal ideation.

118 cases of students with significant self-injury.

117 cases of students with ideations of violence.

211 hours spent responding to other forms of crises.

3 94%+ ranked Student Counseling Services as either Excellent or Good.

DEPARTMENT HIGHLIGHTS 30

Financial Wellbeing Initiatives

1 Student engagements

3,298 student engagements over multiple platforms including events, social media, and individual coaching sessions.

2 Trained 7 Money Mentors

100% completed AFCPE training.

100% completed required activities.

By the Numbers

62

total events. (52 in person, 10 online)

758 total unique student engagements.

3,120 total in-person and online engagements.

DEPARTMENT HIGHLIGHTS 32

Student Health Services

1 COVID 19

Performed over 1,500 rapid tests for symptomatic students, faculty, and sta advising of isolation and quarantine guidelines.

2 Vaccines

3,259 COVID vaccines given.

5,717 influenza vaccines given.

33

Student Retention & Success

1 Scholarship Funding

Awarded 99% of scholarship funding for Fiscal Year 2021.

2 Students Helped - 2100

Increased number of students helped this year over last year.

3 Success Recovery Communication and Outreach Plan

Outreach to students who failed and/or withdrew from 1+ classes this past semester.

4 First-Generation Students

Successful first-generation student celebration on all campuses.

5 Degree Up and Pathway+ Scholarships

Implemented process for awarding Degree Up and Pathway+ Scholarships.

DEPARTMENT
34
HIGHLIGHTS

Student Quotes

I love working on campus.

It has so many perks, including all of the people I’ve met and all the opportunities to learn how to communicate, build my confidence, and apply the marketing skills

I’ve learned in my classes.

35
Mary Ann Young • Woodstock, GA

O ce of the Commandant

COL (Ret.) Joe Matthews

1

2

Boar’s Head Brigade Weekend

Provided networking opportunities

Ranger Challenge

1st place overall among all ROTC teams. 4th place overall at Sandhurst International Ranger Challenge.

3

Distinguished Military Students

Record 34 cadets recognized as Distinguished Military Students. 33 received Distinguished Military Graduates.

DEPARTMENT HIGHLIGHTS 36

4 Corp of Cadets

Received the Most Active Company and the Best Activities to Enhance the Community Award

5 Commissioned Cadets

Commissioned a record 119 cadets into the Total Army. 95 cadets attended Army ROTC Summer Advanced Camp at Fort Knox.

By the Numbers

• 8 line Companies

• 1 Headquarters Company

• 241 freshmen trained

• 168 Commanders trained

• 15 Senior NCO’s trained

• 12 High School students trained at NLC

• 152 Cadet Personnel actions per week

• 28 parades/ceremonies

• Night duty by TACs - 1800 hours

• Academic Assistance1124 appointments

37
1 DEPARTMENT HIGHLIGHTS 38 Return to in person orientation sessions 2 Created and disseminated 10 new montly newsletters. 3 Campus ESP funding received. 4 Increased readmit yield by 5.3%. Served 971 readmits - 1,027 outreach emails, 4,101 recruitment emails, 99 phone appointments. FIRST YEAR STUDENTS TRANSFER STUDENTS ADULT LEARNER STUDENTS STUDENT VETERANS & MILITARY CONNECTED RETURNING STUDENTS PARENT & FAMILY PROGRAMS 1 2 3 4 5 6 FOCUS AREA Student Sense of Belonging Dr. John Delaney • AVP/DOS NEST Nighthawk Engagement & Student Transitions Dr. Darcy Hayes • Director Dahlonega - 7 • Gainesville - 3 Oconee - 4 • Cumming - 3 Blue Ridge - 2

By the Numbers

11

Peer transfer coaches hired to support onboarding.

800 Weekly phone and email outreaches.

1,240 Incoming transfers served, increasing transfer yield rate by 4.6%.

21 National Transfer Student events at 5 campuses.

728 Veterans served.

7,042 Veteran lounge visits.

4,050 Adult learners served

952 Adult learner lounge visits.

500 Prior Learning Assessment Hours support.

39

Student Involvement

1 12 Leadership Certificate Graduates.

2 Dahlonega and Cumming Campus Governing bodies increased membership.

3 10 pieces of legislation approved by SGA Senate since inception.

4 13 out of 17 FSL chapters had GPAs higher than the UNG average.

5 FSL chapters hosted 40 philanthropic events raising $71,000.

6 15,000 total FSL community service hours.

DEPARTMENT HIGHLIGHTS 40

By the Numbers

7,267

Events hosted.

193 Student organizations.

$366K In funded campus improvement projects.

319 Total students and community members for a Friday evening Spring Fling.

1,578 Total Spring Jam attendance including family and community members.

41

Student Conduct & Integrity

The UNG Honor Code

On my honor, I will not lie, cheat, steal, plagiarize, evade the truth or tolerate those who do.

1 Partnered with Truist Center for Ethical Leadership to pilot UNG’s Ethical Decision Making Ed sanction for integrity violations.

2 Most Prevalent Academic Violation - Plagiarism (52%)

3 Most Prevalent Behavioral Violation - Alcohol (25%)

DEPARTMENT HIGHLIGHTS 42
43 CUMMING CAMPUS Cumming Dahlonega NULL Gainesville Oconee UNG Online ACADEMIC CASES TOTAL TOTALS BEHAVIORAL CASES 0 50 100 150 200 250 300 DAHLONEGA CAMPUS GAINESVILLE NULL OCONEE UNG ONLINE Academic Conduct 7 85 1 51 25 2 171 2 239 1 25 8 2 228 9 324 2 76 33 4 399

Multicultural Student A airs

1 Held 144 planned events in Dahlonega, Gainesville, and online for 4,116 participants.

2 MSA O ce won multiple Blue and Gold Awards in Dahlonega and Gainesville.

3 MSA O ce won multiple Blue and Gold Awards in Dahlonega and Gainesville.

Outstanding Commitment to Diversity & Inclusion

Gender & Sexuality Alliance (DAH) Event of the Year: Coming Out Day (GVL)

Best Collaborative Campus Event: Fall Fest

4 MSA assisted in hosting Latinx and Lavender Graduation Celebrations. 34 students recognized.

5 MSA Served 49 students through the African American Male Initiative

DEPARTMENT HIGHLIGHTS 44

Student Quotes

As President of Spectrum Alliance and VP of the Latino Student Association, I’ve learned how to be a leader. In helping to create a sense of belonging and community with our groups, I’ve learned about how to manage a team and how to be more of an advocate.

45
Evelyn Tello-Mendoza Gainesville, GA

Student Residence Life

Treva Smith • Director

Occupancy Rates

Fall 2021

Spring 2022

94.7%

3-Day Appointment Move In

Day 1 • 478

Day 2 • 873 Day 3 • 451

113 moved in early with permission. 57 moved in without an appointment.

1 Residence Life sta managed 845 Covid cases and delivered 389 meals to quarantined students.

2 Residence Life sta managed 64 student integrity cases this year.

DEPARTMENT HIGHLIGHTS 46
• 97.7%

Student Quotes

I’ve learned so much from my OL and RA experiences while at UNGteamwork, communication, interpersonal skills, and leadership.

My confidence has increased, and after graduating I plan to go to grad school and focus on higher ed administration.

47
Jayson Lyle

Career Services

1 Held first virtual MBA Career Fair

in collaboration with 3 other Georgia universities

2 14% increase in students at career fairs

3 Reinstituted Etiquette Dinner

6 employer reps and 34 students

4 UNG Unite launched with 345 members

5 27% increase in new Focus 2 users (1,374)

DEPARTMENT HIGHLIGHTS 48

6 Handshake

125% increase in jobs and internships posted in Handshake.

7 Instagram Takeover

7 Instagram Takeover events with these employers

Embassy of Spain

8 Messaging Campaign

39% increase in sophomore appointments due to messaging campaign.

9 Student Career Specialist Recommendation

98% of students surveyed would recommend their career specialist to a friend.

10

1,981 Student Appointments

20% increase over last year

49

1

Student Accessibility

Number of duplicated head count for each (Top 5)

• Psychological Disorders - 588

• ADHD (546)

• Learning Disabilities (425)

• System/Chronic Health Disorders (384)

• Autism Spectrum Disorders (146)

2 Number of eligible unduplicated head count for services

2275

3 Number of students eligible to receive (Top 3) testing accomodations

• Extended Time - 1,217

• Distraction Reduced Environment (1,096)

• Stop the Clock Breaks (463)

DEPARTMENT HIGHLIGHTS 50

Student Testing Services

FOCUS AREA Professional Development Dr. Michelle Brown • AVP/DOS • Oconee & Online DEPARTMENT HIGHLIGHTS 52
Jamilla Morrow • Director
Prometric Test Center
of manual to help guide the onboarding process and reorganize resources. Passed all secret shops. By the Numbers Di erent Tests Testers 20 7,987 TOP TESTS ADMINISTERED Accuplacer CLEP Certification (Proctored) eCore HESI Pearson UNG Online (Proctored) 682 469 521 1,195 351 1,406 336
1
Creation

2 Annual Reporting & Results of Assessment

100% of units reporting

3 Two New Sta Program Orientations

4 Professional Development Committee Programming

• Committee Membership—Melody Armstrong (Testing), Lindsay Bailey (Tech & Strategic Initiatives), Betsy Chaput (Student Counseling), Sarah Strickland (Student Retention & Success), and Sara Zerkel (Dean of Students)

• Careers in Student A airs Month

Awarded 2 scholarships for SACSA participation.

• Advent of Internal Newsletters for Promotion and Education

• Professional Development Day (Honor the Past, Transform the Future)—8 sessions addressing 7 ACPA/NASPA competencies, 70% Division participation

• Consultation Project (Sta Retention & Engagement)

• Student Employee Appreciation

• Division End of Year Meeting

Pine Valley, 80+% participation, 9 Division Awards

53

Appendices

55-58 59 60-77 78-79 80-87 88-115

150-151

152-153

Challenges Impacting Student Persistence and Graduation

Mental Health Initiatives

The Four Pillars of Student Retention and Success

Student Commencement Speaker Proposal Outline

Student Facilities

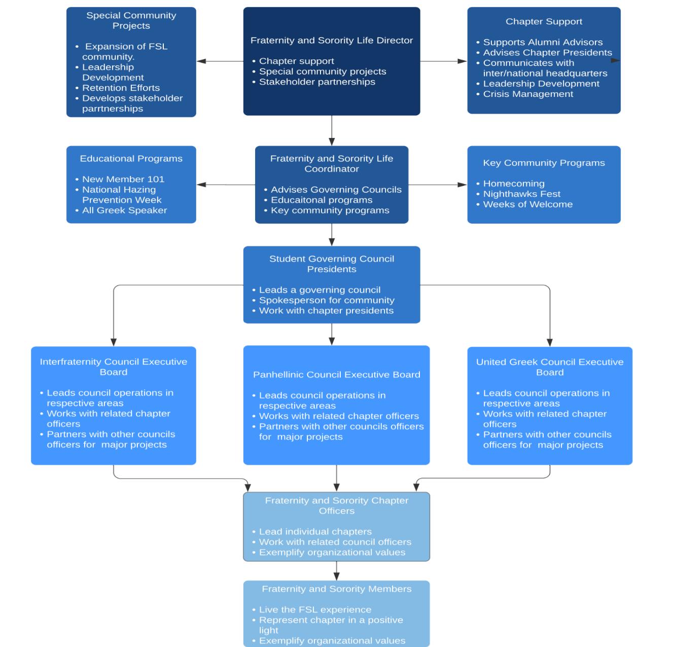
Fraternity & Sorority Life Operating Manual and Procedures

Student Affairs Survey: Fall 2022

Department External and Internal Newsletters

The University of North Georgia 54

1. Staff Recruitment and Retention

The Division of Student Affairs, like other areas at UNG, has experienced significant staff reductions through attrition. In most cases, staff leave for a higher paying position and more flexible working conditions. A number of these open positions were eliminated through budget cuts while other positions have remained unfilled despite repeated job postings, interview processes, and employment offers. Many of these positions work directly with students, which impacts front-line student service delivery and student engagement.

i. Example: UNG had two full time Greek positions, and both remained unfilled for two years. The Coordinator’s position was cut while the Director’s position search has failed three times (low salary, which has been raised each time, unqualified applicant pool, etc.). The Director’s position works directly with approximately 1,200 Greek-affiliated students and has been vacant for almost two years. In addition to limiting our scope of work with current members of the Greek community, we also have not been able to sustain our commitment to recruit culturally based groups, particularly on our Gainesville campus.

2. Competing System/Institutional Focus – multiple initiatives with limited resources.

UNG has undertaken many initiatives over the last four years in response to USG initiatives, grant-funded projects, and institutional projects intended to address valid concerns such as retention and student success. These efforts are often diluted and become unfocused and unattainable because resources (fiscal and human) are not sufficient to support their success, and we have not established clear priorities at the institutional level as to which program/project we want to pursue.

i. Examples:

1. UNG is a designated as a Leadership Institution, but this focus is not well-resourced (only one full-time position dedicated to this aspect for 18,000+ students). Subsequently, students do not broadly experience leadership development outside of the Corps of Cadets.

2. Strategic Planning process. There has been multiple stops and go, change in planning leadership, lack of implementation across the university, etc., which has hampered these important planning discussions.

3. Increase in Mental Health Concerns

As a division, we recognize the increasing Mental Health needs of our students. Our desire is to not only be responsive to their mental health needs, but to create a culture of prevention and promotion of the importance of overall wellbeing for

Challenges Impacting Student Persistence and Graduation
55 CHALLENGES IMPACTING STUDENT PERSISTENCE and GRADUATION Challenges Impacting Student Persistence and Graduation

students to prioritize throughout their life. In anticipation of no sustained USG financial support, this critical shift will require significant institutional support as well as a shift in culture and programs to ensure that student welfare and wellbeing is a UNG priority.

4. Lack of a First Year Comprehensive Program/Course

Since consolidation of UNG in 2013, UNG has NOT offered a FYE course broadly. UNG has five campuses and struggles to provide a shared experience and foundational knowledge for all students outside of the limited information provided during New Student Orientation sessions. This impacts students’ on-boarding, their sense of belonging, and their persistence and success at the University by not fully making students aware of the many support services that would aid them if they were exposed in a more comprehensive and consistent manner that a shared common experience, a FYE course would provide.

5. Need to Prioritize Diversity initiatives that recruit and retain minoritized students, faculty, and staff.

Predictions for the next decade forecast an increased student enrollment of traditional minoritized populations. It is vital for UNG to remove known barriers for the successful recruitment and retention of these student populations. Institutional policies, actions, and communications frequently fail to reflect that diversity is a priority at UNG, and these gaps push students and families away from even considering UNG as a college of choice.

i. Example: Recent institutional efforts and climate information are not transparent and/or are delayed.

6. Competing Priorities between Divisions

Some initiatives and priorities of other Divisions/departments conflict with the priorities of the Division of Student Affairs and our efforts to respond to the changing needs of students. Many business processes result in significant barriers to communicating and engaging with students effectively.

i. Example: The University purchases multiple technology platforms to communicate with students as they prefer, but Information Security restrictions make communication ineffective. There is a cost and retention impact associated with students who are unaware of student programs, opportunities, and deadlines.

7. Student Health Services (Fee)

Students on both the DAH & GVL campuses pay $65/semester and have access to services at both Student Health Centers. As most Student Health Centers, we rely on mid-level health-care providers to provide services, and payroll cost make up the largest portion of the unit’s budget. Hiring and retaining qualified medical professionals requires competitive wages. As a result, there has been a 28% threeyear payroll increase ($1.06M to $1.35M). In addition, the three-year supply costs

The University of North Georgia 56

have increased 7% from FY2021 ($203K) to FY23 Budget ($315K). Prescription medication costs have increased 5% to 10% over the past four years. UNG requested a $15/semester increase which would result in a Student Health fee of $80/semester, but this fee increase was NOT approved. Because of these costs increases, the Student Health Centers are projected to expend the remaining reserve funds to cover these deficits in FY24.

8. Student Activity Fee (SAF) Funded Services, Programs, and Positions

Student Activity Fees for the five campuses vary (DAH & GVL is $65/semester while BLR, CMG, & OCN is $42). Multiple professional positions (in Recreation, Leadership, etc.) are paid from the Student Activity Fee budget and have received COLA and merit increases which must be covered through SAF funds. In addition, there are programs that are paid from the SAF that support the whole University (i.e., UNG Connect – online engagement platform, music, and entertainment licenses, etc.). The impact of these costs on the SAF budget, coupled with overall increasing costs for programming, have significantly reduced the funding available to directly support student activity programming, and the funds available to support student organizations, club sports, and partnership activities and event planning across all our campuses.

9. Inadequate Food Service options and student gathering spaces on Regional Campuses

Creating and fostering community on the smaller campuses has been challenging because of the lack of food service available. Food service and vending contracts are managed through Auxiliary Services. The lack of food options causes students, faculty, and staff to leave campus between classes to get lunch/snacks, and students frequently do not return to campus at that point. This directly impacts the efforts to build a strong campus culture and a sense of belonging and engagement with our students on these campuses. The lack of dedicated gathering spaces (internal and external) for students on the Cumming and Oconee campuses also limits the opportunity for informal and formal engagement and programming activities.

10. Student Engagement and Expectations

Prior to COVID-19, institutions like UNG were beginning to experience challenges with a decline in the level of traditional student engagement. However, the pandemic experience significantly changed student expectations regarding engagement activities that institutions have relied on to build students’ sense of belonging and campus connections. In the past year, we have seen an increase in student engagement levels compared to the two previous years, but not at the pre-pandemic engagement levels. Students question the value proposition of participating in activities that are NOT part of the curricular requirements, and simultaneously have

57 Challenges Impacting Student Persistence and Graduation

more external competing responsibilities (financial, family, etc.). We continue to look for ways to address this change in student expectations and their perception of the value of leading or participating in activities and events that are outside of the formal

Although not unique to our division, it is challenging to allocate resources across five campuses. Benchmarking positions, salaries, and operating expenses for a department does not account for the need to spread resources across five campuses and to reflect individual campus needs.

For example: there are more Adult Learners in GVL, which impacts everything from Student Support Services offered to Student Involvement programming. Conversely, Dahlonega has a residential population and Corps of Cadets who are disproportionately high users of Student Health Services, Student Counseling Services, and other front-line services.

The University of North Georgia 58

Mental Health Ini,a,ve to Wellbeing Strategic Plan

In Fall 2020, UNG launched a Mental Health Ini,a,ve, which was significantly supported by Governor’s Emergency Educa,on Relief Funding. At UNG, the Mental Health Ini,a,ve included:

• training ini,a,ves such as Mental Health First Aid and Kognito

• expansion of cer,fied peer educa,on

• comple,ng a JED campus review

• launching new services under a Nigel Cares campaign to include

o 24/7 counseling support

o Supplemental Telehealth services

o Tele-psychiatry services

o Wellness-focused web resource library

o student-facing digital plaVorms such as Headspace, Togetherall, and Silvercloud.

You can find more informa,on about the Mental Health Ini,a,ve at hXps://ung.edu/studentaffairs/mental-health-ini,a,ve.php

Ins,tu,onal Highlights as of Spring 2023

• JED campus project and recommenda,ons are 95% complete

• Implemented Stepped Care model in Fall 2022 that has had several posi,ve impacts including reduced wait ,mes for Student Counseling and increases in crisis appointment availability

• Held Town Hall on Mental Health called Sparking the Conversa,on

• Launched the Stay Safe webpage

• Received grant from Aetna to expand Mental Health First Aid to expand cer,fied instructors at UNG and to be able to expand training opportuni,es to more than 600 health care providers in the region.

• In partnership with Resilient GA and Wellroot, by way of United Way of Hall County, UNG will be able to expand training opportuni,es to UNG students, faculty, and staff.

• Expanded cer,fied Peer Health Educators to 25

• Expanded Fresh Check Day & Refresh Day (wellbeing resource fairs)

• Facilitated new Group Therapy op,ons

• Promoted Headspace & Togetherall

In response to student feedback and changes in funding resources and with a desire to address mental health educa,on and promo,on as part of an overall student wellbeing approach, UNG will launch a new Wellbeing Strategic Plan in Summer 2023 called LivewellUNG. At UNG, wellbeing encompasses eight dimensions including career, environmental, financial, intellectual, mental, physical, social, and spiritual wellbeing.

HEALTH INITIATIVE TO WELLBEING STRATEGIC PLAN Mental Health Initiative 59
MENTAL

THE FOUR PILLARS of STUDENT RETENTION and SUCCESS

60

The Four Pillars of Student Success Literature Review

Introduction

Practitioners and leaders in higher education often seek an equitable definition and model of student success. How is student success defined in higher education? This article explores student success related to student retention and persistence in college. In addition to post-pandemic enrollment declines, significant demographic changes are on the horizon, exacerbating existing enrollment and fiscal challenges. As a result of declining birth rates, it can be argued, more than ever, that student success is a top priority since this “birth dearth” will impact the number of college applications in the future. Grawe (2021) explores the birth dearth by calculating that by 2026 we can anticipate an “abrupt drop in the prospective student pool” (p. 12). The complexity of higher education and the demand for diverse students will require us to be agile (Grawe, 2017; Grawe, 2021). Grawe (2017) suggests that one notable exception to the demographic decline has been in Hispanic students, who are constantly growing within the higher education market (Knox & Weissman, 2022). An analysis recently suggested that Hispanic student enrollment more than doubled in the last two decades, growing from 1.5 million in 2000 to 3.8 million in 2019 (Mora, 2022). With this in mind, the model being proposed below integrates equity-consciousness and equity-mindedness, so we do not become performative.

This article advocates for systematically improving student success initiatives to impact student retention. In addition to being the right thing to do, Braxton et al. (2014) state student persistence increases the stability of institutional enrollments and budgets, therefore strongly suggesting the need for colleges and universities to take intentional action to increase their student

1 The Four Pillars of Student Retention and Success 61

retention rates. The research supports the need for higher education to enhance its ability to engage in a new model for student retention and success.

Retention and college student departure are perhaps some of the most widely researched phenomena in higher education since its inception (Braxton et al., 2014). Student success is vital to the student obtaining their lifelong dreams, while it also enhances the institution’s budgets and institutional quality (Braxton et al., 2004; Braxton et al., 2014). According to Tinto (1987), “the key to successful student retention lies with the institution, in its faculty and staff, not in any one formula or recipe” (p. 5).

Bean (2005) found in his research there are nine themes within variables of college student retention: intentions, institutional fit and commitment, psychological processes and key attitudes, academics, social factors, bureaucratic factors, the external environment, the student’s background, and money and finance. The foundational research on student retention started with Tinto’s 1975 theory on dropout in higher education. The theory concluded that dropout from college can be: viewed as a longitudinal process of interactions between the individual and the academic and social systems of the college during which a person’s experiences in those systems continually modify his goal and institutional commitments in ways which lead to persistence and/or to varying forms of dropout. (Tinto, 1975, p. 94).

Braxton (2004) suggests a student’s level of engagement on campus is crucial in determining whether a student will persist. Likewise, he concluded that eight domains warrant attention: academic attainment, acquisition of general education, development of academic competence, development of cognitive skills and intellectual dispositions, occupational attainment, preparation for adulthood and citizenship, personal accomplishments, and personal development (2006).

2 The University of North Georgia 62

As practitioners at a large public institution within a university system, we are determined to respond to the following question: “What student retention and success model will provide a clear, comprehensive standard for enhancing r etention that engages all campus stakeholders systemically”?

This literature review examines research on retention and student success in higher education as related to the four pillars. T he pillars have been designed with McClusky’s T heory of Margin (1963) in mind, which theorizes that students are becoming responsible for their own lives and self-directing. T hey are driven by self-preservation and self-improvement. If they live with margin (function of power and load of an individual), students will have the motivation to pursue self-improvement endeavors, such as higher education. Margin is the understanding of balance within the life of a student. If an undergraduate student struggles in one area of life, it may be difficult to balance other areas. While it is challenging always to achieve full balance, McClusky (1963) suggests students can achieve a g reater balance through a ratio of handling their load within academics and in life. In turn, these pillars seek to integrate each aspect of a students’ academic, cocurricular, backgrounds, experiences, and personal lives. The Four Pillars are: Academic Achievement, Sense of Belonging and Engagement, Financial Stability, and Health and Wellbeing.

Figure 1
3 The Four Pillars of Student Retention and Success 63
The Four Pillars of Student Retention and Success

Academic Achievement

Scholars have defined academic achievement as grades in courses or students’ overall grade point average (GPA), persistence after the first and second years, acquisition of skills and competencies, and attainment of learning objectives (York, Gibson, & Rankin, 2015; Choi, 2005; Bunch & Hutchinson, 2009; Finn & Rock, 1997). Students’ academic status and ability to remain enrolled are positively or negatively impacted by their academic performance and grade point averages (GPA).

Learning is a multifaceted process that integrates cognitive, emotional, and external influences and experiences through one’s view of the world (Pagliaro, 2014). Pagliaro (2014) suggests three main theories that guide classroom learning: behavioral, cognitive, and constructivist. These theories are outlined below:

1. Behavioral: “Given the right stimulus, you will get the right response.” (p. xiii)

2. Cognitive: views learning as an internal mental process and students are actively involved in their processing of information (Ashcraft, 2002)

4 The University of North Georgia 64 Figure 1
3
The Four Pillars of Student Retention and Success
The Four Pillars of Student Retention and Success 65

Financial Stability 5

The financial stability pillar ensures students are financially secure across their higher education journey. The cost of higher education remains a focal point for legislators and Boards associated with the governance of colleges and universities. The missions and visions of higher education institutions are to prepare students for life after college (U.S. Financial Literacy and Education Commission, 2019). To this end, educating students through financial wellness and literacy training opportunities about money management can have life-long implications (Lin, Bumcrot, Ulicny et al., 2019; U.S. National Strategy for Financial Literacy, 2020).

There is research discussing how students’ finances could lead to attrition. The cost of college and financial instability could impact a student reexamining their return on investment for their time obtaining a college degree. Human capital theory suggests that investing in higher education is most promising when the anticipated return on investment is equal or more than the cost of attendance (Cho et al., 2015). College and university tuition and fees are rising faster than the rate of inflation. Between 2007–2008 and 2014–2015, the rate of rise at private, nonprofit, and four-year colleges was 17%, and it was roughly 30% at public universities (College Board, 2014). Higher education institutions should consider offering affordable educational options through tuition and fees and providing financial assistance through scholarships and financial aid.

Thinking of McClusky’s (1963) theory of margin, the impact of financial stress on college students can range from psychological distress to adverse academic outcomes (Britt, Mendiola, Schink, Tibbetts, and Jones, 2016). If students cannot pay their bills or are stressed about finances, they may be too distracted to focus in the classroom. Data collected by the Hope Center on students at over 100 American colleges show that almost half experienced food insecurity, and 17% experienced homelessness in 2019 (Goldrick-Rab, et al. 2019).

In addition to helping students find their financial health balance in college, higher education institutions may significantly contribute to a student’s learning about financial decision-making that

6 The University of North Georgia
Source: Kezar, A. J., & Lester, J. (2011). Enhancing campus capacity for leadership: An examination of grassroots leaders in higher education. Stanford University Press.
66

will enable them to contribute to the economy positively. Oftentimes, students are unaware of how to balance a checkbook, pay bills, and understand investments or policies on loans (Lin et al., 2019).

Health & Wellbeing

The pillar of health and wellbeing is centered on an inclusive approach of the mental, physical, spiritual, and emotional needs of students. Recognizing that up to 75% of students who drop out of college are motivated by non-academic reasons, it is essential to recognize the importance of health and wellbeing to student success (Duncan & Buskirk-Cohen, 2022). Health and wellbeing ought to be a proactive strategy integrated into the learning environment as a whole. As students become adults, they grow as a whole. Students generally flourish when their overall wellbeing is flourishing, and they are connecting with others. According to Keys and Haidt (2003), flourishing is described as high levels of emotional, psychological, and social wellbeing that leads to beneficial engagement with others and in society On the opposite end, psychological stressors with emotional exhaustion, depersonalization, and low self-efficacy are also a concern (Robins et al., 2018).

Referring back to McClusky’s theory of margin, if a student is presented a variety of health and wellbeing challenges, they may find themselves at a tipping point where other areas of their academics are impacted.

The transition to college is a major crossroads for students as they learn to self-author and become adults. Baxter Magolda (2001) defines this transitionary period through four phases: following formulas; crossroads; becoming the author of one’s life; and internal foundation. Students learn how to trust their inner voice to build their foundation through these phases. Why is this important? Entering college also influences eating habits, ability to focus, and feelings of depression (Beiter et al., 2015). Positive student wellbeing tends to increase motivation, self-assurance, and engagement, which raises levels of engagement and achievement (Stallman, Ohan, and Chiera, 2017; Furlonget al., 2014). Saeed and Zyngier (2012) found when a student is intrinsically motivated, they have higher levels of academic achievement, lower levels of anxiety, and higher perceptions of 7

The Four Pillars of Student Retention and Success 67

competence. Mental health plays a significant role in a students’ wellbeing Mental health challenges in college students continue to be prevalent and severe. College students demonstrate greater distress than the general population (Räsänen et al., 2016). The pandemic has since increased levels of anxiety and depression in students’ mental health (Ermis and Ermis, 2022). Social distancing and the shift from in-person classes to online learning also means that college students receive less social and emotional support from friends, family, peers, and professors (Elmer et al., 2020; Hussein et al., 2020; Sharma et al., 2021). Students are influenced in college by their peers, faculty, and staff regarding their wellbeing, time management (what students will do with their discretionary time), and mindset (Kuh et al., 2006; King, 2020). If they rely less on peers, how are faculty and staff providing the utmost care for their health and wellbeing? Further statistics on the commencement of COVID-19 was studied by Chirikov et al. (2020). He discovered that 35% of undergraduate students had major depressive disorder and 39% had the indicators for generalized anxiety disorder. According to a different research, 71% of student participants said the epidemic had worsened their fear, anxiety, and gloomy thoughts (Eysenbach et al., 2020).

College campuses' fitness centers and wellness programs are important for facilitating physical activity and wellbeing in college students. Setting the groundwork for healthy lifestyle habits in college may impact students’ physical activity habits and overall health and wellbeing (Lothes, J. E., & Nanney, L., 2020).

Sense of Belonging and Engagement

Belongingness is an essential human motivation that all people share (Maslow, 1962). It is an experience of mattering or feeling cared about, accepted, respected, valued by, and important to the campus community, including faculty, staff, and peers (Strayhorn, 2018). Strayhorn (2018) also suggests a sense of belonging in college is their perceived social support on campus. A sense of belonging is developed through social connections, affinity g roups, faculty/staff interactions, and

8 The University of North Georgia 68

peer interactions. A sense of belonging serves as a connection to the active engagement of a student inside and outside of the classroom. Belonging and engagement are strongly associated. T he more engaged a student is, the more likely they are to persist and achieve their collegiate g oals. Kuh (2003) suggests that student engagement is “the time and energy students devote to educationally sound activities inside and outside of the classroom” (p. 25). Shulman (2002) suggests, “learning begins with student engagement, which in turn leads to knowledge and understanding” (p. 38). Astin (1985) opts to describe engagement as student involvement.

There are factors to which the absence of a sense of belonging and engagement can lead to attrition. A study by Walton and Cohen (2007) and Berger and Milem (1999) suggests when a student does not feel like they belong, there is a direct link to dissatisfaction, increased levels of depression, low self-esteem, and can lead to lower academic performance. Research by Tinto (2012) showed a connection between students’ sense of belonging, retention, and persistence. A study by Gillen-O’Neel (2021) showed positive correlations between a student’s sense of belonging, academic self-efficacy and engagement, and higher positive emotions toward school.

As stated within the health and wellbeing section, the university environment has shifted with the COVID-19 pandemic. A study by Hews, McNamara, and Nay (2022) reported that students prioritize their life load over their learning load. Institutions must adapt to better understand what a student’s load looks like and how to meet the evolving needs of students within their institutional context.

Belonging is not equal across all demographic g roups. For example, students are less likely to feel they belong if they are the first in their family to attend college or if they identify as LGBTQ+. Financial constraints affect low income students' sense of belonging (Nguyen & Herron, 2021). A study by Murray et al. (2022) found a positive impact on underserved students’ mindset and sense of belonging based on instructor feedback on student writing.

9 The Four Pillars of Student Retention and Success 69

Conclusion

When a college or university accepts a student for admission, they create an understanding that they believe that the student has the ability to be successful at their institution. When this happens, the institution has both an ethical and moral responsibility to provide the support services and environment conducive for student retention and success, if the student does their part.

This paper explores literature on The Four Pillars of Student Success which will help to create an environment at University of North Georgia (UNG) for students to thrive. Although the definition of student success may vary broadly across institutions of higher education, this conceptual approach is concise and allows for institutions to use the model systemically while allowing for flexibility at each institution. The recommendations in this paper are meant to be a guide, not a panacea. They must be carefully tailored to the UNG, especially in light of the post-pandemic inequities many students now experience.

The University of North Georgia
10 70

References

Ashcraft, M. H. (2002). Math anxiety: Personal, educational, and cognitive consequences. Current Directions in Psychological Science, 11, 181-185.

https://doi.org/10.1111/1467-8721.00196

Astin, A. W. (1984). Student involvement: A developmental theory for higher education. Journal of College Student Personnel, 25(4), 297–308.

Baxter Magolda, M. (2001). Making their own way: Narratives for transforming higher education to promote self-development. Sterling, VA: Stylus

Bean, J. P. (2005). Nine themes of college student retention. College student retention: Formula for student success. Greenwood Publishing Group. 215-243.

Beiter, R., Nash, R., McCrady, M., Rhoades, D., Linscomb, M., Clarahan, M., & Sammut, S. (2015). The prevalence and correlates of depression, anxiety, and stress in a sample of college students. Journal of Affective Disorders, 173, 90–96. https://doi.org/10.1016/ j.jad.2014.10.054

Berger, J. B., & Milem, J. F. (1999). The role of student involvement and perceptions of integration in a causal model of student persistence. Research in Higher Education, 40(6), 641–664. http:// www.jstor.org/stable/40196897

Britt, S. L., Mendiola, M. R., Schink, G. H., Tibbetts, R. H., & Jones, S. H. (2016). Financial stress, coping strategy, and academic achievement of college students. Journal of Financial Counseling and Planning, 27(2), 172-183.

Braxton, J. M. (2014). Rethinking college student retention (First edition.). Jossey Bass.

Braxton, J.M. (2006, June). Faculty professional choices in teaching that foster student success. Washington, DC. National Postsecondary Education Cooperative.

Braxton, J.M., Hirschy, A.S., & McClendon, S.A. (2004). Understanding and reducing college

11 The Four Pillars of Student Retention and Success 71

student departure. ASHE-ERIC Higher Education Report, 30(3). San Francisco: Jossey-Bass.

Bunce, D. M., & Hutchinson, K. D. (2009). The use of the GALT (Group Assessment of Logical Thinking) as a predictor of academic success in college chemistry. Journal of Chemical Education, 70(3), 183.

Chirikov, I., Soria, K. M, Horgos, B., & Jones-White, D. (2020). Undergraduate and graduate students’ mental health during the COVID-19 pandemic. UC Berkeley: Center for Furlong, M. J., You, S., Renshaw, T. L., Smith, D. C., & O’Malley, M. D. (2014). Preliminary Development and Validation of the Social and Emotional Health Survey for Secondary School Students. Social Indicators Research, 117(3), 1011–1032. http://www.jstor.org/stable/24720981

Studies in Higher Education. Retrieved from https://escholarship.org/uc/item/80k5d5hw

Cho, S. H., Xu, Y., & Kiss, D. E. (2015). Understanding student loan decisions: A literaturereview. Family and Consumer Sciences Research Journal, 43(3), 229-243.

Choi, N. (2005). Self-efficacy and self-concept as predictors of college students’ academic performance. Psychology in the Schools, 42(2), 197–205. CollegeBoard (2014). Trends in college pricing 2014. Trends.collegeboard.org.

Duncan, T. A., & Buskirk-Cohen, A. A. (2022). Cultivating student success : a multifaceted approach to working with emerging adults in higher education. Oxford University Press.

Dweck, C. S. (2006). Mindset: The new psychology of success. Random House.Elmer T, Mepham K, Stadtfeld C (2020) Students under lockdown: Comparisons of students’ social networks and mental health before and during the COVID-19 crisis in Switzerland. PLoS ONE 15(7): e0236337. https://doi.org/10.1371/journal.pone.0236337

ERMİŞ, A., ERMİŞ, E., & İMAMOĞLU, O. (2022). Psychological wellbeing and its effect on

12 The University of North Georgia 72

perceived stress in university students during the coronavirus process. Online Journal of Recreation & Sports, 11(4), 10–21.

Eysenbach, G., Fagherazzi, G., & Torous, J. (2020). Effects of COVID-19 on college students’ mental health in the United States: Interview survey study. Journal of Medical Internet Research, 22(9), e21279. https://doi.org/10.2196/21279

Finn, J. D., & Rock, D. A. (1997). Academic success among students at risk for school failure. The Journal of Applied Psychology, 82(2), 221–234.

Furlong, M. J., You, S., Renshaw, T. L., Smith, D. C., & O’Malley, M. D. (2014). Preliminary development and validation of the social and emotional health survey for secondary school students. Social Indicators Research, 117(3), 1011–1032. http://www.jstor.org/stable/24720981

Gillen-O'Neel, C. (2021). Sense of belonging and student engagement: A daily study of first- and continuing-generation college students. Research in Higher Education. 62. 10.1007/ s11162-019-09570-y.

Goldrick-Rab, S., Baker-Smith, C., Coca, V., & Looker, E. (2019). California community colleges#realcollege survey. The Hope Center.

Grawe, N. D. (2017) Demographics and the demand for higher education. John Hopkins University Press.

Grawe, N. D. (2021). The agile college : How institutions successfully navigate demographic changes. Johns Hopkins University Press.

Hews, R., McNamara, J., & Nay, Z. (2022). Prioritizing lifeload over learning load: Understanding post-pandemic student engagement. Journal of University Teaching and Learning Practice, 19(2), 128-145.

Hussein, Elham & Daoud, Sumaya & Alrabaiah, Hussam & Badawi, Rawand. (2020). Exploring

13 The Four Pillars of Student Retention and Success 73

undergraduate students’ attitudes towards online learning during COVID-19: A case from the UAE. Children and Youth Services Review. 119. 10.1016/j.childyouth.2020.105699.

Kezar, A. J., & Lester, J. (2011). Enhancing campus capacity for leadership : An examination of grassroots leaders in higher education. Stanford University Press.

King RB. (2020) Mindsets are contagious: The social contagion of implicit theories of intelligenceamong classmates. Br J Educ Psychol. 2020 May;90(2):349-363. doi: 10.1111/ bjep.12285. Epub 2019 May 13. PMID: 31087335.

Knox, L., & Weissman, S. (2022, October 17). Enrollment trends new and old emerge from pandemic. Retrieved January 24, 2023, from https://www.insidehighered.com/news/ 2022/10/17/enrollment-trends-new-and-old-emerge-pandemic

Kuh, G. D. (2003). What we’re learning about student engagement from NSSE: Benchmarks for effective educational practices. Change: The Magazine of Higher Learning, 35, 24-32. doi:10.1080/00091380309604090

Kuh, G., Kinzie, J., Buckley, J. and Bridges, B. (2006). What matters to student success: A review of the literature.

Kuh, G. D., Cruce, T. M., Shoup, R., Kinzie, J., & Gonyea, R. M. (2008). Unmasking the effects of student engagement on first-year college grades and persistence. The Journal of Higher Education, 79(5), 540-563. http://search.ebscohost.com/login.aspx?

direct=true&AuthType=ip,shib&db=edsjsr&AN=edsjsr.25144692&site=edslive&scope=site&custid=ns235470

Lin, J. T, Bumcrot, C., Ulicny, T., et al., (2019). T he state of U.S. financial capability: T he 2018 national financial capability study. FINRA Investor Education Foundation. https:// www.usfinancialcapability.org/downloads/NFCS_2018_Report_Natl_Findings.pdf

Lothes, J E., & Nanney, L. (2020). Using the wellness inventory to assess health and wellbeing

14 The University of North Georgia 74

in college students at the end of the semester. Journal of American College Health, 68(3), 294–301.https://doi.org/10.1080/07448481.2018.1549047)

MacDonald, K. (2018). A review of the literature: The needs of nontraditional students in postsecondary education. Strategic Enrollment Management Quarterly, 5(4), 159–164.

Maslow, A. (1962). Toward a psychology of being. D Van Nostrand. https://doi.org/ 10.1037/10793-000

McClusky, H. Y. (1963). The course of the adult life span. In W. C. Hallenbeck (Ed.), Psychology of adults. Chicago: Adult Education Association of the U.S.A.

Meadows, M., & Mejri, S. (2021). Student perceptions of the implications of a financial literacy project within a college mathematics course. International Journal of Progressive Education, 17(3), 397–409. https://doi.org/10.29329/ijpe.2021.346.25

Miller, K. E. (2020). The value of being seen: Faculty-student relationships as the cornerstone of postsecondary learning. Transformative Dialogues: Teaching & Learning Journal, 13(1), 100–104.

Mora, L. (2022, October 7). Hispanic enrollment reaches New High at four-year colleges in the U.S., but affordability remains an obstacle. Pew Research Center. Retrieved January 24, 2023, from

https://www.pewresearch.org/fact-tank/2022/10/07/hispanic-enrollment-reaches-newhigh-at-four-year-colleges-in-the-u-s-but-affordability-remains-an-obstacle/

Murray, J. M., Komissarov, S., Cook, S. L., & Murray, B. L. (2022). Predictors for growth mindset and sense of belonging in college students. Journal of Pedagogical Sociology and Psychology, 4(1), 66-85. https://doi.org/10.33902/JPSP.202213791

Nguyen, D. J., & Herron, A. (2021). Keeping up with the Joneses or feeling priced out?:

Exploring how low-income students’ financial position shapes sense of belonging. Journal of Diversity in Higher Education, 14(3), 429–440. https://doi.org/10.1037/dhe0000191

15 The Four Pillars of Student Retention and Success 75

Pagliaro, M.M.. (2014). Academic success : Applying learning theory in the classroom. R&L Education.

Quay, L., & Romero, C. (2020). What we know about learning mindsets from scientific research.

Mindset Scholars Network

Robbins, A., Kaye, E., & Catling, J. C. (2018). Predictors of Student Resilience in Higher Education. Psychology Teaching Review, 24(1), 44–52.

Sharma, A., & Alvi, I. (2021). Evaluating pre and post-COVID-19 learning: An empirical study of learners’ perception in higher education. Education & Information Technologies, 26(6), 7015–7032. https://doi.org/10.1007/s10639-021-10521-3

Shulman, L. S. (2002). Making Differences: A Table of Learning. Change, 34, 36-44.

http://dx.doi.org/10.1080/00091380209605567

Stallman, H. M., Ohan, J. L., & Chiera, B. (2017). The role of social support, being present and self-kindness in university student wellbeing. British Journal of Guidance and Counselling, 46(4), 365-374. doi:10 .1080/03069885.2017.1343458

Strayhorn, T.L. (2018). College students’ sense of belonging: A key to educational success for all students (2nd ed.). Routledge. https://doi.org/10.4324/9781315297293

Tinto, V. (1975). Dropout from higher education: A theoretical synthesis of recent research. Review of Educational Research, 45(1), 89–125.

Tinto, V. (1987). Leaving College: Rethinking the Causes and Cures for Student Attrition. Chicago, IL: University of Chicago Press.

Tinto, V. (2012). Completing college: Rethinking institutional action. Chicago: University of Chicago Press.

U.S. Department of Treasury (2020). College national strategy for financial literacy.

https://www.ed.gov/college

16 The University of North Georgia 76

Saeed, S., & Zyngier, D. (2012). How motivation influences student engagement: A qualitative case study. Journal of Education and Learning, 1, 252-267.

Walton, G. M., & Cohen, G. L. (2007). A question of belonging: Race, social fit, and achievement. Journal of Personality and Social Psychology, 92(1), 82–96. https://doi.org/ 10.1037/0022-3514.92.1.82

Wolcott, J., & Shiwnarain, S. (2020). Gauging the impact of conducting research on the financial capability of young adults.

York, T. T., Gibson, C., & Rankin, S. (2015). Defining and measuring academic success. Practical Assessment, Research & Evaluation, 20(5).

17 The Four Pillars of Student Retention and Success 77

Student Commencement Speaker Proposal Outline

A couple of years ago (pre-pandemic), I proposed including a student commencement speaker in our ceremonies. I assume it was put on the back burner because of COVID. In speaking with the SGA, it is something that we would like to revisit. Ms. Anna Moller (SGA President) and I are resubmitting the proposal below that has received an endorsement by the SGA Executive Council. They feel strongly that it is aligned with our student center focus, as do I. The Committee including a representative from UR would assist in assuring the speech is appropriate and well-delivered.

Since commencement is the accumulation of the hard work by our students, it seems appropriate that they hear from one of their own at this special time. In my prior experience, the students have done a professional job delivering their speeches due to the support we provide them during their preparation. Their words resonated with their fellow students and guests as well as adding a significant student perspective to the ceremonies.

I do believe that this fits into the philosophy of we are here to graduate students. As the CSAO, I firmly believe that this is something we need to consider with Student Affairs taking the lead. I would anticipate this starting at the May commencement. It is something I did for over 10 years at another institution.

1. Committee

a. Two Faculty Members

b. One Staff Member from University Relations

c. Two Student Representatives appointed by SGA

d. One Staff member from Student Affairs

e. Chairperson is the VPSA

2. Process for inviting applications:

a. A letter (electronically and paper) will sent out by the VPSA to all students who have registered for graduation inviting them to apply outlining the application process.

3. Required Application for consideration to include:

a. A Bio from the applicant(s)

b. A Draft of Speech to be considered, no longer than 4 minutes in length.

c. A Letter of Reference from a faculty member.

4. Selection Process:

CONFIDENTIAL
The University of North Georgia 78 STUDENT COMMENCEMENT SPEAKER PROPOSAL OUTLINE

a. Round one will be done via examination of the application packet. The pool will be narrowed down to approximately six finalists per ceremony.

b. Round two will be an interview and presentation of the speech to the committee.

c. The committee will make final selection.

d. There will be a student speaker for each ceremony (i.e.: 3 ceremonies, 3 different student speakers).

5. After Selection:

a. Speaker will work with our marketing staff and communication faculty to hone their speech and delivery to meet the four-minute timeframe. In addition, they will help the student feel confident in making the speech.

6. Student speaker will be introduced by VPSA at the commencement ceremonies (Spring/ Summer/Fall).

CONFIDENTIAL

Division of Student Affairs 79
The University of North Georgia 80 ‘2 • •
• • STUDENT FACILITIES FISCAL YEAR 2023
• Men’s Locker Room in the Men’s locker room and to address humidity and moisture concerns in the entire locker

• As one of the premier high‐traffic student facilities on

Student Facilities 2023 81 • o o o o • o o o o o o o o o
Student Facilities continued
The University of North Georgia • • • o o • • • •
• Student Facilities continued 82
opening is Fall ‘23 or possibl Spring ‘24.

Learner Services. Further, the facility will remain the center of co‐curricular activities including

students. Plans would call for large meeting spaces, potential E‐

today’s dollars would account for approximately

Student Facilities 2023 o o • •
’23 ‐$30
Student Facilities continued 83

school’s brand, stud

The University of North Georgia o o • o o o o o o • • o o
o Student Facilities continued 84

o currently rents storage space in town for their organization’s

o Student housing in Georgia is not state funded, and so any on‐campus housing must be be at least a 30‐year debt service commitment, so any decisions must consider no the market now, but can the market 30 years from now sustain the demand? Typical pro‐built‐in annual rent increase. Funding for UNG’s last housing construction

Student Facilities 2023 • o o o o o o
o o o o o o o •
Student Facilities continued 85

through the Real Estate Foundation) or manage the institutional‐level exchange of funds

▪ The live‐on requirement for Dahlonega is 60 credit hours/4 –

would estimate that we need to look at 250‐

beds at all in the long‐term. A suggestion would be to wait to see wh looks like in the next 5‐7 years and evaluate then.

▪ There may not be an appetite for traditional on‐campus

The University of North Georgia
Student Facilities continued 86
88
FRATERNITY & SORORITY LIFE OPERATING MANUAL and PROCEDURES

1. INTRODUCTION

This manual outlines the expectaLons and responsibiliLes of all fraterniLes and sororiLes who fall underneath the management of Fraternity and Sorority Life at the University of North Georgia. It also explains the support structures in place for fraternal organizaLons; however, it will not include council specific bylaws, policies, and procedures. Rather, this document focuses on the overall operaLons of our mulL-campus community.

FraterniLes and sororiLes are, first and foremost, Registered Student OrganizaLons (RSOs) at the University of North Georgia. All fraternal organizaLons are expected to meet RSO requirements, which can be found in the Office of Student Involvement’s Student OrganizaLon Manual

2. FRATERNITY AND SORORITY LIFE OVERVIEW

The fraternity and sorority community at the University of North Georgia provides a diverse array of membership opportuniLes in various types of fraternal organizaLons (social, service, and professional) with both single-sexed and gender-inclusive experiences, which are overseen by Fraternity and Sorority Life. We offer recogniLon to member organizaLon who are affiliated with the following naLonal umbrella organizaLons: NaLonal AssociaLon of LaLn Fraternal OrganizaLons (NALFO), NaLonal APIDA Panhellenic AssociaLon (NAPA), NaLonal MulL-Cultural Greek Council (NMGC), NaLonal Panhellenic Conference (NPC), NaLonal Pan-Hellenic Council (NPHC), North American Interfraternity Conference (NIC), and the Professional Fraternity AssociaLon (PFA).

1. Fraternity and Sorority Life Vision: Fraternity and Sorority Life will be the premier holisLc student engagement experience provided to students at UNG, focused on developing students into responsible leaders for a diverse and global society.

2. Fraternity and Sorority Life Mission: As a funcLonal area of the Office of Student Involvement and a unit of the Division of Student Affairs and Enrollment Management, Fraternity and Sorority Life provides meaningful opportuniLes for personal growth in the areas of leadership, philanthropic endeavors, academic achievement, and professional development. This is accomplished through an intenLonal developmental approach to advising all of our members, chapters, and councils. While our primary focus is supporLng the fraternity and sorority populaLon, we are commijed to being an excepLonal campus, community, and fraternal industry partner.

3. MulL-Campus Structure and Hone Campus DesignaLon: The University of North Georgia is a regional mulLcampus insLtuLon, as such there is neither a “main campus” nor “satellite campuses.” Historically, when North Georgia College and State (a 4-year insLtuLon founded in 1873) consolidated with Gainesville State College (a 2-year insLtuLon founded in 1964) in January of 2013, there were structural differences that sLll affect each campuses offering and opportuniLes today. Since most fraterniLes and sororiLes were established prior to consolidaLon, their “home campus” was inherently Dahlonega. In 2015, UNG began to assess the desire and ability to expand the community to the Gainesville campus, which resulted in the establishment of the first fraternal organizaLon with its home campus designated as GVL in the fall of 2019.

3.1. Due to the insLtuLons desire to provide one UNG experience while honoring and celebraLng the personality and varying opportuniLes each campus presents, Fraternity and Sorority Life will operate across both the Dahlonega and Gainesville campuses as one fraternity/sorority community.

3.2. There will not be mulLple chapters of one inter/naLonal organizaLon, rather each inter/naLonal organizaLon will need to decide, in consultaLon with the University, which campus will be the chapters’ home campus. To promote the successful operaLon of fraternal organizaLons on both campuses' organizaLons are expected and required to host and promote the majority of chapter meeLngs, fundraising events, philanthropic endeavors, developmental iniLaLves, and FSL Manual and Procedures pg. 4

Fraternity and Sorority Life

89

recruitment opportuniLes on their home campus wherever or when required through their own organizaLon or their designated governing council. However, organizaLons regardless of home campus, have the same rights and privileges, and are expected to follow the same student organizaLons procedures.

4. One UNG Experience: In addiLon, the University of North Georgia believes in a unified student body across all five campuses, and as such Fraternity and Sorority Life highly encourages all organizaLons to host and be involved in cross campus iniLaLves whenever possible. To this end, all organizaLons are permijed to host and promote addiLonal events on any UNG campus they desire.

2. ORGANIZATIONAL CHART AND PERSONNEL RESPONSIBILITIES: The fraternity/sorority program is supported by the University through the allocaLon of two full-Lme professional staff members, a Director and Coordinator of Fraternity and Sorority Life. Due to the intrinsic nature of fraterniLes and sororiLes focusing on peer-governance, the Director and Coordinator work alongside the governing councils to manage and support the chapters and individual members. Below is detailed informaLon of the structure in place to accomplish this

FSL Manual and Procedures pg. 5 The University of North Georgia 90

1. Director of Fraternity and Sorority Life ResponsibiliLes:

2.1.1. Designs, implements, and evaluates the strategic vision and operaLonal effecLveness of our mulL-campus fraternity/sorority program, in support of the University’s mission and insLtuLonal prioriLes. This includes, but is not limited to, expansion and extension efforts, leadership development, training and educaLon, student success and retenLon iniLaLves, etc.

2.1.2. Supervises the Coordinator of Fraternity and Sorority Life and provides the vision for the advisement of the three governing boards (Interfraternity Council, Panhellenic Council, and UnifedGreek Council), Order of Omega, membership recruitment recruitment/intake processes, and programming iniLaLves.

2.1.3. Enhances student safety in collaboraLon with the Dean of Students, Office of Student Integrity, and Title IX through managing crisis response, insLtuLonal/organizaLonal liability, and interpreLng and educaLng fraternity/sorority members, chapters, and advisors on University policies, risk management, and harm reducLon strategies.

2.1.4. Manages our chapter services program, to include intenLonal coaching of all fraternal chapter presidents and advisors. This includes, culLvaLng support, training, and educaLon for chapter presidents and advisors in collaboraLon with campus partners, faculty, alumni, inter/naLonal headquarters staff to ensure the member experience is excepLonal.

2.1.5. Executes administraLve tasks and manages the operaLonal systems of the fraternity/sorority program. This includes overseeing all budgets, fraternity/sorority endowed scholarships, chapter rosters, grade reports, and the Standards of Excellence program.

2.1.6. ParLcipates in strategic planning and innovaLon efforts for the Division of Student Affairs and Enrollment Management and serves on campus and University-wide commijees as assigned. Specifically, the Director serves on the Behavioral IntervenLon Team and is the co-chair of the University-wide Hazing PrevenLon Taskforce.

2.2. Coordinator of Fraternity and Sorority Life ResponsibiliLes:

2.2.1. Advises and supports the three governing councils and Order of Omega, which includes oversight and management of the membership recruitment/intake processes.

2.2.2. Develops leadership opportuniLes and trainings, including, but not limited to, council transiLons, risk management and prevenLon, health and wellness, academic success, and diversity, equity, and inclusion etc.

2.2.3. Assists the council's coordinaLon of key community programs, such as NaLonal Hazing PrevenLon Week, Greek Week, New Member 101, FSL End of the Year Banquet, community service iniLaLves, etc., and assesses the effecLveness of these programs.

2.2.4. Collaborates with campus partners to coordinate Fraternity and Sorority Life representaLon at key campus events and parLcipates in Division and University commijees, as needed.

2.2.5. Designs outreach programs, creates markeLng and promoLonal materials, maintains the website, and oversees social media accounts to support community efforts.

2.2.6. Provides referrals and assistance to fraterniLes and sororiLes regarding campus regulaLons, policies, procedures, fiscal responsibility, and programmaLc issues.

2.3. Governing Council DescripLons and Member OrganizaLons: FraterniLes and sororiLes at UNG are governed by one of three councils which are also designed to serve as the voice of the member chapters they serve and to advocate on their behalf - Interfraternity Council, FSL Manual and Procedures pg. 6

Fraternity and Sorority Life 91

Panhellenic Council, and the Unified Greek Council. Together they are charged with the governance and successful management of the fraternity/ sorority community and its iniLaLves. Each council is comprised of the execuLve board and the chapter delegates - the execuLve board members are elected student leaders from the member chapters they represent, and the chapter delegates are elected by their chapter. Below outlines the three councils, their purpose, and the member chapters:

2.3.1. Interfraternity Council (IFC): The Interfraternity Council governs internaLonal/naLonal men’s fraterniLes who currently or have previously held membership in the North-American Interfraternity Conference (NIC).

Mission: The Interfraternity Council at the University of North Georgia exists to advance the success of its member chapters and to promote the progress of the fraternity experience. With this aim, the IFC acLvely encourages interfraternalism and collaboraLon with other fraternity/ sorority governing councils and student governance bodies.

Dahlonega Chapters

Gainesville Chapters

Delta Chi Chi Phi (Establishing Fall 21)

Kappa Sigma Delta Sigma Phi

Phi Delta Theta Lambda Theta Phi LaLn Fraternity, Inc.

Pi Kappa Alpha (Returning Spring 22)

Pi Kappa Phi

Sigma Alpha Epsilon (Returning Spring 23)

Sigma Chi

Sigma Nu

2.3.2. Panhellenic Council (CPC) The Panhellenic Council governs intern/naLonal women’s organizaLons who hold membership in the NaLonal Panhellenic Conference (NPC).

Mission: The object of the Panhellenic AssociaLon shall be to develop and maintain women’s sorority life and interfraternity relaLons at a high level of accomplishment. In doing so the Panhellenic AssociaLon will work with chapters, staff, and naLonal organizaLons to promote superior scholarship, work towards high moral and social standards, and support member organizaLons in their endeavors.

Dahlonega Chapters

Alpha Gamma Delta

Delta Phi Epsilon

Delta Zeta

Kappa Delta (Returning Fall 21)

Phi Mu

Gainesville Chapters

Sigma Kappa FSL Manual and Procedures pg. 7

The University of North Georgia 92

2.3.3. Unified Greek Council (UGC) Member OrganizaLons: The Unified Greek Council governs fraternal organizaLons who do not hold membership with the NIC or NPC.

Mission: The object of the Unified Greek Council shall be to advocate, develop, and support our member organizaLons and to encourage conLnued growth and stability.

Dahlonega Chapters

Gainesville Chapters

Alpha Phi Alpha Fraternity, Inc. (InacLve) Hermandad de Sigma Iota Alpha, Inc. (Fall 21)

Alpha Phi Omega Service Fraternity (InacLve)

Gamma Sigma Sigma Service Sorority

Mu Phi Epsilon Music Fraternity

Phi sigma Pi Honor Fraternity

Sigma Alpha Omega ChrisLan Sorority

Sigma Gamma Rho Sorority, Inc.

1. RELATIONSHIP STATEMENT

The University of North Georgia is an access focused insLtuLon which offers unique educaLonal pathways to students ranging from associate to graduate level programs across our five regional campuses. As a State Leadership Designated InsLtuLon by the University System of Georgia and one of only six federally designated senior military colleges in the naLon, the fraternity and sorority community strives to offer students a holisLc premier leadership experience at UNG.

Inherent to their organizaLonal nature, fraterniLes and sororiLes at UNG provide students opportuniLes for academic excellence, engagement, educaLonal opportunity, and leadership development through a student-focused environment. As a co-curricular program that develop students into leaders for a diverse and global society, the University supports and maintains a mutually beneficial relaLonship with fraternal organizaLons – defined as social, professional, and service fraterniLes and sororiLes, which are not associated with a specific college or department.

The University expects fraternal organizaLons to align individual members acLons and organizaLonal operaLons with the espoused values of their inter/naLonal organizaLon, as well as the values of the University. The fraternity/ sorority community culLvates the development of leadership skills and enhance members’ lives through a philosophy of shared governance with stakeholders: Students, fraternity/sorority staff, campus and community partners, advisors, alumni/ae, and inter/naLonal headquarters.

The foundaLon of this agreement is based on honoring the following expectaLons by all parLes:

1.1. RecogniLon Requirements

2.3.4. Follow the UNG extension and expansion procedures idenLfied to establish a chapter at the University of North Georgia, which includes recruiLng and training advisors the semester prior to an organizaLons ability to establish.

2.3.5. Must acquire membership in and be an acLve member of one of the three governing councils: the Interfraternity Council, Panhellenic Council, or Unified Greek Council. If an a newly establishing chapter requires membership in a different governing organizaLon, as long as there are two or more member organizaLons an addiLonal governing council can be established.

FSL Manual and Procedures pg. 8 Fraternity and Sorority Life 93

2.3.6. Register with the Office of Student Involvement as a Recognized Student OrganizaLon (RSO). Once the group has complied with all of the requirements outline in the RSO Manual and applied for registraLon, they will be permijed to reserve meeLng and event space.

2.4. ResponsibiliLes

2.4.1. Renews registraLon annually with Office of Student Involvement - this specifically includes:

2.4.1.1. At least one UNG faculty/staff advisor – a newly established chapter has one semester to recruit a faculty/staff advisor.

2.4.1.2. The president or a designee must complete the annual RSO training provided by Student Involvement

2.4.2. Maintain good standing with its naLonal/internaLonal organizaLon, including carrying appropriate liability insurance. FraterniLes and sororiLes are not in good standing if their charter has been suspended or terminated.

2.4.3. Maintain academic good standing as outlined in the FSL Academic Improvement Policy.

2.4.4. Maintain good standing by one of the governing councils.

2.4.5. Comply with all University, Student Involvement and Fraternity and Sorority Life policies and procedures, including but not limited to, Events with Alcohol, AnL-Hazing, Student OrganizaLon Conduct, etc.

2.4.6. Are required to have all new members parLcipate in New Member 101 during their new member term; have 70% of chapter ajend the FSL mandated educaLon per semester; designated officers parLcipate in risk management and harm reducLon educaLon provided by FSL.

2.4.7. Submit and maintain up-to-date contact informaLon for all chapter officers and advisors within two weeks of officer elecLons through the proper channels, idenLfied by Fraternity and Sorority Life

2.4.8. Submit and maintain an up-to-date membership roster with Fraternity and Sorority Life

2.4.9. All fraternity/sorority members are required to complete the AnL-Hazing Compliance Form on an annual basis and have a signed Academic and Judicial Waiver on file with FSL.

2.4.10. Student leaders parLcipate in both required and opLonal training and development opportuniLes provided by the inter/naLonal organizaLon.

2.4.11. ParLcipate in the UNG Standards of Excellence Program and maintain compliance within level one on an annual basis.

2.4.12. Comply with all UNG and FSL rules, policies, and regulaLons, in addiLon to all applicable local/ state/federal laws.

2.5. ExpectaLons of Support Provided by the University

2.5.1. The same basic rights and privileges of RSOs:

2.5.1.1. Right to use the phrase “University of North Georgia” when referring to its chapter.

2.5.1.2. Use of University faciliLes for meeLngs and funcLons upon reservaLon on all campuses.

2.5.1.3. Ability to request and spend allocated Student AcLviLes Fee monies according to Student Government AssociaLon guidelines.

FSL Manual and Procedures pg. 9

The University of North Georgia 94

2.3.6. Register with the Office of Student Involvement as a Recognized Student OrganizaLon (RSO). Once the group has complied with all of the requirements outline in the RSO Manual and applied for registraLon, they will be permijed to reserve meeLng and event space.

2.4. ResponsibiliLes

2.4.1. Renews registraLon annually with Office of Student Involvement - this specifically includes:

2.4.1.1. At least one UNG faculty/staff advisor – a newly established chapter has one semester to recruit a faculty/staff advisor.

2.4.1.2. The president or a designee must complete the annual RSO training provided by Student Involvement

2.4.2. Maintain good standing with its naLonal/internaLonal organizaLon, including carrying appropriate liability insurance. FraterniLes and sororiLes are not in good standing if their charter has been suspended or terminated.

2.4.3. Maintain academic good standing as outlined in the FSL Academic Improvement Policy.

2.4.4. Maintain good standing by one of the governing councils.

2.4.5. Comply with all University, Student Involvement and Fraternity and Sorority Life policies and procedures, including but not limited to, Events with Alcohol, AnL-Hazing, Student OrganizaLon Conduct, etc.

2.4.6. Are required to have all new members parLcipate in New Member 101 during their new member term; have 70% of chapter ajend the FSL mandated educaLon per semester; designated officers parLcipate in risk management and harm reducLon educaLon provided by FSL.

2.4.7. Submit and maintain up-to-date contact informaLon for all chapter officers and advisors within two weeks of officer elecLons through the proper channels, idenLfied by Fraternity and Sorority Life

2.4.8. Submit and maintain an up-to-date membership roster with Fraternity and Sorority Life

2.4.9. All fraternity/sorority members are required to complete the AnL-Hazing Compliance Form on an annual basis and have a signed Academic and Judicial Waiver on file with FSL.

2.4.10. Student leaders parLcipate in both required and opLonal training and development opportuniLes provided by the inter/naLonal organizaLon.

2.4.11. ParLcipate in the UNG Standards of Excellence Program and maintain compliance within level one on an annual basis.

2.4.12. Comply with all UNG and FSL rules, policies, and regulaLons, in addiLon to all applicable local/ state/federal laws.

2.5. ExpectaLons of Support Provided by the University

2.5.1. The same basic rights and privileges of RSOs:

2.5.1.1. Right to use the phrase “University of North Georgia” when referring to its chapter.

2.5.1.2. Use of University faciliLes for meeLngs and funcLons upon reservaLon on all campuses.

2.5.1.3. Ability to request and spend allocated Student AcLviLes Fee monies according to Student Government AssociaLon guidelines.

FSL Manual and Procedures pg. 9

Fraternity and Sorority Life 95

2.5.1.4. Reserve available equipment for programming (i.e., sound system, projector, etc.).

2.5.1.5. Access to an organizaLon page and publicity in UNG Connect.

2.5.1.6. Right to publicize meeLngs and events on campus, in keeping with campus posLng rules.

2.5.1.7. Ability to recruit members on campus.

2.5.1.8. Opportunity to record involvement through the Co-Curricular Transcript in UNG Connect.

2.5.1.9. Access to resources in the Office of Student Involvement (such as a printer, copier, art supplies, dry-erase signs, etc.).

2.5.2. AddiLonal professional staff members and graduate assistants, when applicable, dedicated to working with fraterniLes and sororiLes.

2.5.3. Ability to parLcipate in University tradiLons (ex. Homecoming, Nighthawk Preview Days, Nighthawks Fest, etc.)

2.5.4. University mailbox for member chapters.

2.5.5. CreaLon and distribuLon of academic performance reports and staLsLcs.

2.5.6. Programming, training, and recogniLon opportuniLes for new members, officers, and advisors.

2.5.7. Staff will help chapters culLvate relaLonship with various stakeholder across UNG to enhance the membership experience.

2.6. Loss/Withdraw of University RecogniLon

2.6.1. Any fraternity or sorority that fails to comply with the provisions of secLon 3.2 may lose its recogniLon or may be subject to disciplinary acLon by Fraternity and Sorority Life. In order to regain recogniLon, the department(s) may impose other requirements to be met by the organizaLon.

2.6.2. The Office of Student Involvement is responsible for removing a Registered Student OrganizaLon’s recogniLon for the following:

2.6.2.1.ConLnuous inacLve status

2.6.2.2.Discriminatory pracLces

2.6.2.3.ViolaLons of RSO policies and/or procedures

2.6.3. ViolaLons of the Student OrganizaLon Code of Conduct can result in disciplinary acLon or suspension by the insLtuLon via the Office of Student Integrity, which include, instances of alcohol misuse, hazing, etc.

2.6.4. If a fraternal organizaLon wishes to voluntarily go inacLve, may withdraw their recogniLon by informing the Office of Student Involvement and Fraternity and Sorority Life.

3. UNG EXPANSION PROCEDURES

To maintain a strong and thriving fraternity/sorority community, extension and expansion will need to be considered by the insLtuLon as is supported by enrollment projecLons, current student interest, and the need to enhance the opportuniLes of fraternal organizaLons available to students, especially culturally based fraternal organizaLons and FSL Manual and Procedures pg. 10

The University of North Georgia 96

chapters housed on the Gainesville campus. While the University does not wish to infringe on the right for any group to assemble and meet, either iniLated by students or a naLonal/internaLonal organizaLon, the University has the ulLmate approval on whether we can support establishing or re-establishing a fraternal organizaLon based on staffing and resources.

While the fraternity and sorority community at the University of North Georgia operates as one community, expansion and extension for the various campuses will be handled separately. Currently, the University can only establish chapters on the Dahlonega and Gainesville campuses, and there are no plans in the foreseeable future to establish chapters whose home campus is Oconee, Cumming, or Blue Ridge.

The following procedures are in place to ensure expansion/extension of fraternal organizaLons occurs in a manner, which includes a carefully developed plan that is aligned with the educaLonal mission of UNG and can be adequately supported by the University. AddiLonally, it is our desire to protect the interests of inter/naLonal organizaLons prior to issuing an invitaLon to establish and/or be recognized as a Student OrganizaLon. Therefore, adherence to and demonstrated success in this policy’s components must be heavily considered in selecLng a group to affiliate with UNG Fraternity and Sorority Life Community. This expansion/extension policy is designed to provide for an intenLonal and successful partnership when establishing a new chapter for both the University and the naLonal/ internaLonal organizaLon.

1. Procedures for all NaLonal/InternaLonal PeLLoning OrganizaLons

3.1.1. Lejer of Intent - Provide current, wrijen lejer(s) of intent from the alumni(ae)/graduate chapter or the naLonal/internaLonal organizaLon to the Director of Fraternity and Sorority Life, detailing the desire to establish and on which campus.

3.1.2. Establishment Prospectus - Submit, in addendum to the lejer, an establishment prospectus. This should include, at the minimum, a detailed support plan (including naLonal and local staff/ volunteer support), Lmeline of desired establishment, requirements a new group must achieve to be chartered, minimum expectaLons of members, developmental training offered/required, and a plan to recruit and train advisors.

3.1.3. Interest Groups - Fraternity and Sorority Life works diligently with current students who express interest in creaLng a new fraternal organizaLon to idenLfy a naLonal/internaLonal partner. Should a student reach out to a naLonal/internaLonal organizaLon, we need to be brought into the conversaLon immediately. As such, naLonal/internaLonal partners should NOT be meeLng with UNG students without prior noLficaLon to Fraternity and Sorority Life.

3.2. Campus Specific Process

Once materials are submijed to the Director of Fraternity and Sorority Life, the following steps may be taken based on the campus the naLonal/internaLonal partner has expressed interest in:

3.2.1. Gainesville Extension/Expansion – While the University is in the early stages of establishing chapters whose home campus is Gainesville, Fraternity and Sorority Life staff, with the approval of the Vice President of Student Affairs, has the ability to solidify establishment agreements without a vote of the respecLve council. In alignment with the University’s desire to provide more tradiLonal involvement opportuniLes to students on the Gainesville campus, the strategic growth plan of the Gainesville campus solely relies on the needs of the Gainesville students and the desire of the insLtuLon, over the approval of other member organizaLons within that council.

3.2.2. Dahlonega Extension/Expansion - Once the University has approved the peLLoning fraternal organizaLon's ability to be supported by Fraternity and Sorority Life, the appropriate council’s extension/expansion processes will be followed:

FSL Manual and Procedures pg. 11 Fraternity and Sorority Life 97

3.3.

3.2.2.1. NaLonal Panhellenic Conference (NPC) groups shall occur through a Formal Expansion Plan, in alignment with the NPC Manual of InformaLon and is detailed in the UNG Panhellenic Council bylaws.

3.2.2.2. North-American Interfraternity Conference (NIC) shall occur through a Formal Expansion Plan, which is detailed in the UNG Interfraternity Council’s bylaws.

3.2.2.3. Expansion for the Unified Greek Council (inter) naLonal groups shall occur through the procedures outlined in the ING Unified Greek Council’s bylaws.

3.2.3. If extension/expansion is neither desirable nor feasible at this Lme, the peLLoning group may reapply at a later date.

Council RecommendaLons

When appropriate, the Council will vote on a recommendaLon to give to the University. The recommendaLon shall either be favorable or unfavorable - a favorable recommendaLon is not an invitaLon to establish.

1. Final Decision

Arer reviewing all materials submijed and the recommendaLon of the Council, if applicable, the peLLoning group may be given an invitaLon to establish. If an invitaLon is not extended, the peLLoning group may reapply arer one academic year.

6. RECRUITMENT STRUCTURES AND PRACTICES

6.1.

Values Based Recruitment

UNG promotes a values based recruitment experience, which aligns with Fraternity and Sorority Life’s four main principles – service, scholarship, leadership, and lifelong friendship. FraterniLes and sorori Les must execute recruitment pracLces and events that are values-based. We believe this is essenLal for potenLal new members to find the best suited organizaLon for them and for the chapters to find members who can contribute to advancing the organizaLon’s mission. Based on this criteria, we hope that organizaLons and potenLal new members will form lasLng bonds that help develop members beyond just their college years.

6.2. Deferred Recruitment

UNG believes that first-year students need to focus on academics first to ensure the most successful transiLon to college possible, we pracLce what is known as Deferred Recruitment. This provides the opportunity for first-year students parLcipaLng in recruitment to become accustomed to college classes, get involved in other acLviLes, and make friends before joining a fraternity or sorority. Deferred Recruitment also offers a bejer opportunity to learn about the commitments and meaning of sorority and fraternity membership prior to joining.

6.3. Eligibility Requirements

Any UNG student who meets the below criteria may seek membership in any sorority or fraternity regardless of home campus. To be eligible to seek membership in a fraternity or sorority at UNG, the student must meet the following criteria:

6.3.1. 2.5 minimum GPA (some chapters expect higher as designated by their Inter/naLonal and local policies)

6.3.2.Must have completed a semester of college while not concurrently enrolled in high school

6.3.3.Must be a UNG degree seeking student

6.3.4.Cadets must be off Quarters (2.5 GPA and 14 credit hours)

FSL Manual and Procedures pg. 12 The University of North Georgia 98

6.4. Joining a Fraternal OrganizaLon

To join a fraternity or sorority, students must go through a recruitment/intake process; each fraternal organizaLon has a different process, so please refer to the Fraternity and Sorority Life website for more detailed informaLon.

6.5. ConLnuous Open Bidding

Recruitment can take place outside the specified recruitment periods through a process called ConLnuous Open Bidding (COB). While COB takes place outside of the structured recruitment period, it sLll requires potenLal members be eligible to join and is verified by Fraternity and Sorority Life prior to a PNM being offered a bid. Each governing council has a COB form on their UNG Connect portal, in which PNMs need to fill out to iniLate the verificaLon process.

7. ASESSMENT AND AWARDS

7.1. Student Leader Outcomes and Assessment:

The Fraternity and Sorority Life team provides annual training chapter and council leaders on more than just how to do their job. To help guide the training that our leaders are given, a list of learning outcomes was developed. How effecLvely these outcomes were taught is then assessed at end of the leaders’ term. The areas assessed are: career readiness, learning, problem solving, self-awareness, collaboraLon, ethical reasoning, teamwork, cultural competence, communicaLon, and emoLonal intelligence.

7.2. Standards of Excellence

SOE is the Fraternity and Sorority Life’s accreditaLon and assessment program organizaLon, which is designed to evaluate our chapters and the overall community’s performance. It was originally created in 2017 and implemented for the 2017-2018 academic year. Each year the program is reviewed and edited by a commijee, if needed, to ensure it is accomplishing what it was crate to do – ensure a common set of principles for all fraternal organizaLons a part of Fraternity and Sorority Life. This program is also how chapters are evaluated for the annual awards. Lastly, SOE should serve as a guide for chapters to be the best fraternity/sorority they can be, as it was created with industry best pracLces in mind.

The SOE Packet is updated at the beginning of every academic year and distributed to the chapter presidents. A training is usually provided by Fraternity and Sorority Life on SOE for new presidents, but it is ulLmately the chapter’s responsibility to seek assistance if needing clarificaLon.

7.3. Annual Chapter Awards:

Through the informaLon and data gathered through SOE, the following awards are earned:

7.3.1.Academic Excellence

7.3.2.Campus Engagement Excellence

7.3.3.Leadership Excellence

7.3.4.Service Excellence

7.3.5.Philanthropic Excellence

7.3.6.Other award can be added, as needed

7.4. Individual Member Awards:

Fraternity and Sorority Life also recognizes individual member excellence with awards for students, faculty/ staff, and advisors through a nominaLon process. Individuals can be nominated by others and they can nominate themselves, which requires them to upload a recommendaLon lejer from someone else. If there is an individual who is deserving of the award from type of member organizaLon, mulLple individuals can be honored; the awards are as follows:

7.4.1.Emerging Leader of the Year

13 Fraternity and Sorority Life 99
FSL Manual and Procedures pg.

7.4.2.Council Officer of the Year

7.4.3.Chapter President of the Year

7.4.4.Alumni Advisor of the Year

7.4.5.Faculty/Staff Advisor of the Year

7.4.6.Fraternal Legend

7.4.7.Fraternity/Sorority Member of the Year

8. ACADEMIC SUPPORT

8.1. Grade Reports:

At the end of each semester grades reports are compiled for each member of the fraternity and sorority community. Each Chapter President and Advisor will receive a detailed report with every members completed hours, term GPA, and cumulaLve GPA. Chapter Leadership is expected to provide academic support plans for members who have a term GPA below a 2.5. See Academic Improvement Policy (SecLon 8)

8.2. Academic Enhancement Plan:

One of the core values of the fraternal experience is the promoLon of academic excellence. Chapters and the fraternity/sorority community provide resources and support structures to enhance the college experience in an effort to balance the Lme and energy required for fraternal membership.

At the University of North Georgia, all fraternal organizaLons strive to uphold high academic standards through setng goals to achieve communal GPA’s above the undergraduate degree-seeking men’s, women’s, and UNG averages. In order to achieve this goal, the community will adopt an academic improvement policy for each individual chapter to maintain. This is meant to support chapters that are struggling academically and hold chapters accountable for maintaining high academic standards.

1. Phase 1

8.2.1. If a chapter falls below the undergraduate degree-seeking men’s, women’s, or UNG semester average:

8.2.2. The chapter is noLfied that they have fallen below the all men’s or all women’s semester average

8.2.3. The officer in charge of academics is responsible for submitng a wrijen plan for academic support to Fraternity & Sorority Life and/or their governing council’s academic officer within one month of noLficaLon. This plan cannot be limited to requiring “study hours” but must contain proacLve and intenLonal measures that can be either incenLve or puniLve based.

8.2.4. Chapter is responsible for implemenLng this plan the following semester.

8.2.5. Chapter officer in charge of academics is responsible for evaluaLng this plan at the end of the semester and will meet with a Fraternity & Sorority Life team member and/or their governing council’s academic officer to review progress.

8.3. Phase 2

8.3.1. If a chapter remains below the undergraduate degree-seeking men’s, women’s, or UNG semester average for a second semester:

8.3.2. All aspects of Phase 1 will be re-evaluated, and Fraternity & Sorority Life may require the chapter to include addiLonal support mechanisms for its members.

FSL Manual and Procedures pg. 14

The University of North Georgia 100

8.3.3. The chapter is placed on probaLon from either intramurals or event with alcohol under the discreLon of staff. This means that the chapter cannot hold any events with alcohol, including formals.

8.3.4. AlternaLvely, based on circumstance, the office may choose to allow chapters to hold specific members accountable with an approved plan

8.3.5. Once the chapter is at or above the all men’s or all women’s average, the social probaLon is lired

8.4. Phase 3

8.4.1. If a chapter remains below the undergraduate degree-seeking men’s, women’s, or UNG semester for a third semester:

8.4.2. All aspects of Phase 1 will be re-evaluated, and Fraternity & Sorority Life may require the chapter to include addiLonal support mechanisms for its members.

8.4.3. The chapter will remain on phase 3 probaLon, and will have addiLonal privilege revoked (I.e., Greek Week, events with alcohol, intramurals, etc.)

8.4.4. The enLre chapter calendar will be re-visited with a Fraternity & Sorority Life team member, and further restricLons will be placed (i.e., removal of mixers, intramurals, etc.)

8.5. Phase 4

8.5.1. If a chapter remains below the undergraduate degree-seeking men’s, women’s, or UNG semester for a fourth semester:

8.5.2. The chapter will be considered for suspension based on their adherence to the enhancement plans and academic progress over Lme

8.6. Prior to Phase 1

8.6.1. Any chapter whose cumulaLve GPA falls within a tenth of a point of the all men’s, women’s, UNG average will be noLfied so that they may take preventaLve measures to address their GPA prior to Phase 1.

8.7. Academic Focus for New Members

8.7.1. If a chapter’s semester GPA for their new members falls below a 2.5 (Fraternity) or 2.5 (Sorority) the following process will occur:

8.7.2. Chapter President is noLfied of the new member GPA and individual GPA’s

8.7.3. A meeLng will be scheduled for the officer in charge of new member educaLon, academics, and the Chapter President with a Fraternity & Sorority Life team member to discuss and if the new member educaLon program is too Lme intensive to allow for academic success. If so, alteraLons will be discussed where applicable

8.7.4. The chapter must develop an academic plan for new members, if not already in place

8.8. Suggested AddiLons to Chapter Academic Plans

8.8.1. IncenLves for academic improvement and success for the members or the chapter as a whole

8.8.2. Study hours requirements that are ongoing and consistent

8.8.3. ULlizing Supplemental InstrucLon, for available courses

FSL Manual and Procedures pg. 15 Fraternity and Sorority Life 101

8.8.4. Ajendance at academic support workshops or programs offered by departments

8.8.5. Required tutoring or academic skills ajendance in partnership with Tutoring Services

8.8.6. IncenLves for not skipping classes

8.8.7. Review of chapter calendar to not conflict with mid-terms

8.8.8. Raising chapter GPA requirement for current members

8.8.9. Raising GPA requirement for extending bids of membership

8.8.10. Increased contact and support from Faculty or Alumni Advisors

8.8.11. ImplemenLng an academic contract with members of the chapter

8.8.12. Using study or major buddies to offer assistance to others

8.8.13. Reviewing and implemenLng any inter/naLonal resources for academic planning

8.8.14. Removal of membership privileges to focus on academics within the parameters of organizaLon governing documents

8.8.15. The restricLon of individual member’s ability to parLcipate in chapter programs such as big/lijle, social events, intramurals, etc.

8.8.16. Apply financial penalLes in accordance with the individual organizaLons governing documents.

6. HEALTH, SAFETY, AND WELL-BEING

8.8.17.Mental Health

1. The University of North Georgia and Fraternity and Sorority Life have a deep concern for and interest in the mental health and well-being of all students. As such we strive to provide resources to benefit our students in the challenges they face.

2. Nigel Cares is a free 24/7/365 mental health support resource for UNG Students. Their call line can be reached at 833-910-3368

3. AddiLonal resources for UNG students can be found at the UNG Wellness Hub.

4. AddiLonal resources and opportuniLes for counseling can be found at the UNG Student Counseling Page.

2.

Dean of Student and Making a Report

There are many reasons you may alert the Dean of Students on your campus about student issues. Whether you are concerned about a student or wish to report misbehavior, you will find a suitable report below. These forms are routed to the Dean of Students on your campus as well as to other staff who work with parLcular issues. University staff will follow up with the student (if appropriate) and/ or contact you if we need further informaLon.

1. Academic Misconduct - This form is used to report plagiarism, cheaLng, and any other academic integrity issue in your class. Although these forms are most oren used by faculty members, ANY member of the UNG community may report issues of Academic Misconduct. You may also use it to report disrupLve classroom behavior. Use of this form triggers our Academic Integrity process via Student Conduct. The following concerns are reasons you may want to use this form to make a report:

FSL Manual and Procedures pg. 16

The University of North Georgia 102

8.8.17.1. Receiving or giving assistance in preparaLon of any graded assignment without authorizaLon of the instructor

8.8.17.2. Taking or ajempLng to take intellectual property in an unauthorized manner

8.8.17.3. Selling, giving, lending, or furnishing course materials to any unauthorized person that provide answers to examinaLons

8.8.17.4. Plagiarism--Use of another person's ideas or expressions without acknowledging the source

8.8.17.5. FabricaLng, forging or falsifying laboratory results or assignments

8.8.17.6. Using work from other courses, or from previous assignments, for current assignments without instructor approval

8.8.17.7. Unauthorized use of electronic devices during or in preparaLon for a graded assignment

8.8.17.8. ViolaLon of professional conduct and/or ethical standards within the academic program

8.8.17.9. DisrupLve behavior in an academic setng

8.8.17.10.Other (please give specific details about the incident using the "nature of the incident box" provided below)

8.8.18. Sexual Misconduct – This form is used to report any incident that you believe to be related to sexual misconduct, including exploitaLon, assault, daLng violence, stalking, harassment, or other behavioral concerns that you believe to be rooted in sex, gender, gender idenLty, gender expression, or sexual orientaLon.

8.8.19. See Something/Say Something - Use this form to report concerns regarding physical, emoLonal, or mental well-being of any member of the UNG community or if you believe that any member of the UNG community may be a harm to him/herself or others. This concern may include significant anxiety or depression, mis-use of substances, uncharacterisLc behavior, or signs of suicidal thoughts or thoughts that may lead to harm of others. The following topics are things that should be reported via this form:

▪ Difficulty adjusLng to online environment

▪ Highly disrupLve person

▪ Significant change in academic performance

▪ PotenLal risk to self

▪ PotenLal risk to others

▪ Hazing

▪ Bullying

▪ Mis-use of alcohol

▪ Mis-use of drugs

▪ Person not complying with policy or direcLve

▪ Physical or Sexual Assault

▪ RelaLonship Violence

▪ Reported Child Abuse

▪ Ther

▪ Weapons

▪ Other

Manual
pg. 17 Fraternity and Sorority Life 103
FSL
and Procedures

8.8.20. Behavioral Misconduct Report - This form is used to report almost any type of non-academic behavior, including classroom misbehavior or public misbehavior. The following are potenLal code of conduct issues that should be reported via this form:

▪ Alcoholic Beverages

▪ Damage to Property

▪ Disorderly Assembly

▪ Disorderly Conduct

▪ Drugs

▪ Tobacco

▪ FalsificaLon/False Statements/ Dishonesty

▪ Explosives/Fireworks

▪ Fire and Emergency Safety

▪ Weapons

▪ Hazing

▪ Joint Responsibility for InfracLons

▪ Student ID Cards

▪ Ther

▪ Unauthorized Access/Improper Use of Computers

▪ Unauthorized Entry

▪ Gambling

▪ Residence Hall RegulaLons

▪ Corps of Cadets RegulaLons

▪ Motor Vehicle/Parking RegulaLons

▪ ViolaLon of Professional Standards

▪ ViolaLon of Other Published Policies

▪ ViolaLon of Conduct SancLons

▪ ViolaLon of Outside Law

The University of North Georgia
FSL Manual and Procedures pg. 18 104

8.8.21. Concern About a Student - Concerned about a student who may benefit from University resources or other outreach? Report it using this form. These concerns may include a recent hardship or unique personal circumstances. You can also use this form to report unusual behavior that you believe indicates the student needs support services, potenLal alcohol/drug abuse, or other issues. Some of the resources that could be extended are Student Counseling Services, Student Disability Services, Career Services, Dean of Students, etc.

8.8.22. Comprehensive Form - If you are unsure of which form you should use to report your concern, rest assured that the important thing is that you report the concern so that something can be done.

8.3.Concerns for Fraternal OperaLons

8.3.1. Concerns about IFC/Panhellenic/Unified Greek Council operaLons should be communicated to the individual council president or the Fraternity and Sorority Life Coordinator, Benjamin Powell.

8.3.2. Concerns about chapter operaLons should be directed to the Fraternity and Sorority Life Director, Aubrey Frazier.

10. POLICIES

10.1. Hazing Policy

10.1.1. It shall be prohibited for any person to haze any minor or student in connecLon with or as a condiLon or precondiLon of gaining acceptance, membership, office, or other status, including enhanced status.

10.1.2. Incidents of alleged Hazing may be referred to the appropriate law enforcement agency for addiLonal invesLgaLon.

10.1.3. The following is not a defense to a charge of Hazing:

10.1.3.1. The express or implied consent of the individual was obtained; Hazing may occur regardless of the individual’s willingness to parLcipate;

10.1.3.2. The conduct or acLvity was not part of an official RSO or Group event or was not otherwise sancLoned or approved by the RSO or Group; or

10.1.3.3. The conduct or acLvity was not a condiLon of membership or affiliaLon with the RSO or Group

10.1.4. Examples of Hazing include, but are not limited to, the following:

10.1.4.1. Coerced or forced consumpLon of food, alcohol, or drugs Paddling in any form

10.1.4.2. AcLvity of any kind that may create physical stress and/or unnecessary faLgue (i.e., Running, flujer kicks, burpees, liring heavy objects, calisthenics, etc.)

10.1.4.3. Personal servitude (i.e., purchasing of/picking up items, compleLng manual labor, chauffeuring, etc.)

10.1.4.4. Physical and/or psychological shocks and/or stressors

10.1.4.5. Misuse of authority by virtue of one’s class rank or leadership posiLon

10.1.4.6. Taking a student to an outlying area and dropping him or her off and/or requiring them to find their way to a designated locaLon

10.1.4.7. Forced wearing of apparel which is conspicuous and not normally in good taste

Fraternity and Sorority Life 105

10.1.4.8. Degrading or humiliaLng games and acLviLes

10.1.4.9. Sleep or food deprivaLon

10.1.4.10. Unreasonable exposure to the weather

10.1.4.11. Holding a person against their will and/or in a space for a period

10.1.4.12. Line-ups and beraLng

10.1.4.13. Undue interference with academic pursuits

10.1.5. The Hazing Policy does not prohibit the following conduct:

10.1.5.1. Customary public athleLc events, contests or compeLLons that are sponsored by the University or the organized and supervised pracLces associated with such events;

10.1.5.2. Any acLvity or conduct by RSO or Groups with an educaLonal purpose that is consistent with the mission of (i) specified educaLonal curriculum, (ii) an extracurricular program, or (iii) a military training program, as defined and approved by the University. Military training programs typically include performanceoriented exercises with pre-idenLfied tasks, condiLons, and standards. Individual correcLve acLons must comply with standard operaLng procedures maintained by the Commandant of Cadets.

10.1.6. This regulaLon applies to behavior that occurs on University Premises. It may also apply to off-campus behavior if the acLvity is sponsored, conducted, authorized, or recognized by the University, a RSO, or a Group.

10.1.7. This policy has been established by the University of North Georgia and applies to all students and their organizaLons. This is a parLal copy of the University’s hazing policy. You can view the enLrety of this policy in the UNG policy database.

10.2. Non-Hazing Compliance Waiver

10.2.1. University of North Georgia fraternity and sorority organizaLons and their members shall be required to complete a Non-Hazing Compliance Waiver when requested typically once a year and upon joining a fraternity or sorority. To access the Non-Hazing Compliance Waiver click here.

10.3. Fraternity and Sorority Life Calendar

10.3.1. In order to assist with organizaLonal event scheduling and to prevent the scheduling of compeLng events, fraternity and sorority life recognizes the agreement between the chapter presidents and the fraternity and sorority life director that all chapter events will be reserved on the FSL Calendar.

10.3.2. In general, all events should be scheduled not to conflict with another chapter’s event on the same day whenever possible.

10.3.2.1. Extra care should be taken to ensure that no philanthropic or fundraising event from different chapters have Lme conflicts when possible.

10.3.2.2. Different events hosted by different chapters may take place on the same day, if necessary, as long as there is a gap between the end of the first event and the FSL Manual and Procedures pg. 20

The University of North Georgia 106

beginning of the second. This may be done without the permission of the chapter who reserved the Lme frame originally.

10.3.2.3. Social events may compete with other social events if necessary and without the permission of the chapter who reserved the Lme frame originally.

10.3.2.4. Week-long organizaLonal fundraising/philanthropic events should be scheduled well in advance, and when possible, should be scheduled with a gap week between different organizaLons week-long events.

10.3.2.4.1. For scheduling purposes, Greek Week is considered a week-long event that should be scheduled around accordingly.

10.3.2.5. Although these events should be recorded on the FSL Calendar for informaLve purposes this scheduling policy does not apply to reserving areas for chapter events that allow for mulLple organizaLons in one space such as Hoag, Gold Rush booths, Bear on the Square booths, etc.

10.3.3. The FSL Calendar operates on a first come first serve basis. In the event that a chapter wishes to schedule an event at a Lme that is previously reserved by another chapter they must ask for and come to an agreement with the chapter who originally reserved the Lme frame for permission. The original chapter should delete/move their chapter’s Lme frame reservaLon before the new event may be recorded.

10.3.4. RESERVING A TIME FRAME ON THE FSL CALENDAR DOES NOT RESERVE SPACE FOR AN EVENT NOR DOES IT APPROVE THE EVENT.

10.3.4.1. This must be done through the Office of Student Involvement.

10.4. Event Procedure

10.4.1. These rules are established by the UNG Office of Student Involvement and apply to all student organizaLons. To review these policies, view the Office of Student Involvement’s Student OrganizaLon Manual.

10.4.2. As a general reminder for fraternal organizaLons, the process for hosLng an event on campus are below. All steps must be completed for the event to be completely approved.

10.4.3. Record the event on the FSL calendar to reserve the date/Lme via FSL to prevent compeLng events with other fraternal organizaLons when applicable.

10.4.4. Reserve the desired space via the UNG Connect Everything form.

10.4.4.1.This applies to on campus events. Off campus events should skip to step 3.

10.4.5. Once space reservaLon is approved create event in organizaLon's UNG Connect Page.

10.4.6. Once an event approval has been received from the Office of Student Involvement the event is considered approved to occur by UNG.

10.4.6.1.Events are not approved unLl you receive confirmaLon on UNG Connect

10.4.6.2.Groups hosLng unapproved events will be subject to the conduct process

10.5. Events With Alcohol Procedure

10.5.1. These rules are established by the UNG Office of Student Involvement in conjuncLon with the Fraternity and Sorority Life staff.

Manual and
21 Fraternity and Sorority Life 107
FSL
Procedures pg.

10.5.2. Include events with alcohol policy when approved for 2021-2022 academic year.

10.6. Alcohol Policy

10.6.1. Include when alcohol policy is agreed upon for 2021-2022 academic year.

11. EMERGENCY PROTOCOLS

11.1. University of North Georgia Emergency AcLon Plan

The University of North Georgia has an emergency acLon plan in place that covers a wide variety of potenLal emergencies. Please review the following document so that you can plan, react, and follow up accordingly.

11.1.1. It is important that chapter members and officers prepare for potenLal emergencies that may occur at chapter events. Having an emergency plan established ahead of Lme that all chapter members are aware of will allow for a quicker and more effecLve response to any situaLon.

11.1.2. The following is a list of more common emergency situaLons that students should be prepared for:

11.1.2.1.Medical emergencies

11.1.2.1.1. (Ex. broken bone at a chapter intramural game, car wrecks, an allergic reacLon at an event where food is offered, a person with alcohol poisoning/a drug overdose)

11.1.2.2.Weather related emergencies

11.1.2.2.1.(Ex. tornado, lightning, etc.)

11.1.2.3.Mental Health Emergencies

11.1.2.3.1. (Risk of suicide, risk of self-injury, risk of harm to others, panic ajacks, etc.)

11.1.2.4.AcLve Shooter Emergencies

11.1.2.5.Fire Emergencies

12. EDUCATIONAL RESOURCES

This secLon provides a list of resources on a mulLtude of topics designed to help student leaders and advisors learn more about risk reducLon and management. It is highly recommended that chapter members and chapter officers review these topics regularly and before each related chapter event.

1. Holmes Murphy

A fraternity and sorority risk management and insurance company. This link provides educaLonal resources on a broad number of topics to fraternal student leaders and their advisors.

2. Holmes Murphy Event Planning Guide

A fraternity and sorority risk management and insurance company. This link provides guidance on effecLve and safe event planning.

3. Stop Hazing stophazing.org provides some resources on how to combat hazing in student organizaLons.

FSL Manual and Procedures pg. 22 The University of North Georgia 108

4. One Love FoundaLon

The one love foundaLon provides resources on relaLonship violence, sexual violence, and bystander intervenLon. It is important all members and especially chapter officers be aware of warning signs so please review this informaLon.

5. Chapter Presidents

Chapter Presidents are your typical first point of contact unless the situaLon requires because they have access to informaLon important to chapter operaLons via their Microsor Presidents Team and knowledge of common pracLces. Please contact your chapter presidents with general quesLons and with quesLons regarding the following:

12.1.1. Chapter meeLng schedules

12.1.2. Photoshoot pictures

12.1.3. Policies and resources

12.1.4. Chapter officer contact informaLon

12.1.5. President availability

12.1.6. Standards of Excellence

12.2. UNG Fraternity and Sorority Life Staff

The fraternity and sorority life staff are here to help so if you have any concerns or quesLons about risk management or chapter/member safety topic please reach out. You can also contact fraternity and sorority life staff for quesLons that either chapter or council presidents are unable to answer. This link directs you to the staff contact webpage.

FSL Manual and Procedures pg. 23 Fraternity and Sorority Life 109

1. FRATERNITY AND SORORITY LIFE FINANCIAL ACCOUNTABILITY SYSTEM

1.1. Per OrganizaLon Financial Penalty Structure

Chapter Roster Update

Chapter rosters are expected to be maintained in an efficient manner by the chapter. Chapters who do not comply with this requirement will be subjected to a financial penalty assessed by FSL.

$25 $50 $75 $25 per week fine payment is late

Chapter Leadership Roster and Contact InformaLon

FERPA: Academic and Conduct Release Form

Chapters are expected to maintain an accurate chapter leadership roster with correct contact informaLon. This roster should be updated within one week of officer elecLons. Chapters who do not comply with this requirement will be subjected to a financial penalty assessed by FSL.

$25 $50 $75 $25 per week fine payment is late

New Member

EducaLon Plans

The FERPA: Academic and Conduct Release Form must be completed by every individual chapter member. Failure to complete this form will result in the following financial penalLes being assessed by FSL.

Each chapter is responsible for turning their new member educaLon plans in on Lme and through the correct avenue perLnent to their organizaLon/council. Failure to do so will prevent the organizaLon's new member educaLon process from beginning, and the following financial penalty will be assessed by FSL.

$25 $50 $75 $25 per week fine payment is late

$25 $50 $75 $25 per week fine payment is late FSL Manual and Procedures pg. 25

FSL Manual and Procedures pg. 24

Reoccurring AddiLonal Fines
Members 26-75 Members 76+ Members
Name of Fine DescripLon of Fine Fining Structure Chapter Membership Size
1-25
The University of North Georgia
110

Social Event

RegistraLon

Pre-Social Event

Ajendance List

Events with alcohol should be registered at least 5 business days in advance of the event. The following charges will be added PER DAY registraLon is late up unLl 24 hours before the event. Events with alcohol cannot be approved unless they are done at least 24 hours in advance.

$25 $50 $75 $25 per week

fine payment is late

Post-Social Event

Ajendance List

Events with alcohol's ajendance lists should be created and turned in no later than 24 hours in advance of the event. If this is not completed the following financial penalty will be assessed by FSL.

$25 $50 $75 $25 per week

fine payment is late

Standards of Excellence

Events with alcohol's ajendance lists should be documented at the event and turned in no later than 24 hours arer the event. If this is not completed the following financial penalty will be assessed by FSL.

$25 $50 $75 $25 per week

fine payment is late

In addiLon to points being deducted from the overall organizaLon’s SOE score the chapter will receive the following financial penalty for failing to turn in their SOE packet on Lme.

$25 $50 $75 $25 per week

fine payment is late

Fraternity and Sorority Life
FSL Manual and Procedures pg. 26 111

1. Per Member Financial Penalty Structure

Fining

Non-Hazing Compliance Waiver

The Non-Hazing Compliance Waiver must be signed by all members of each chapter at the beginning of the fall semester. New members shall complete this form upon accepLng a bid to a fraternal organizaLon. When this form is not completed by all members and new members, the chapter shall incur the following financial penalty assessed by FSL.

$10 per member with outstanding waivers

$25 per week fine payment is late

New Member 101: Online Module

New Member 101 is an educaLonal piece for students who have joined a fraternity or sorority during the last semester. If a member does not parLcipate in an online module of New Member 101 the following financial penalty will be assessed by FSL.

$10 per module missed per member

$25 per week fine payment is late

Name of Fine DescripLon of Fine
Reoccurring AddiLonal
Structure Per Member Financial Penalty
Fines
FSL Manual and Procedures pg. 28 The University of North Georgia
FSL Manual and Procedures pg. 27 112

New Member 101: Inperson module

$20 per module missed per member $25 per week fine payment is late

3. AddiLonal Financial PenalLes

3.1. In addiLon to the fines that are listed above, which are implemented and collected by FSL, individual governing councils may impose fines in compliance with their own consLtuLons and bylaws.

14. CLOSING

1. Right to amend the manual is reserved by FSL/University staff on an annual and an as needed basis. This manual is in addiLon to the office of student involvement's student org manual and all fraternal organizaLons are subject to OSI rules/policies/guidelines unless noLfied otherwise etc.

Created: Summer 2021

113

Fraternity and Sorority Life
New Member 101 is an educaLonal piece for students who have joined a fraternity or sorority during the last semester. If a member does not parLcipate in an in-person module of New Member 101 the following financial penalty will be assessed by FSL. FSL Manual and Procedures pg. 29
Implemented: Fall 2021

Fraternity and Sorority Life 360 Review - Summary

In spring 2020, the University partnered with Rise Partnerships to conduct a 360 review of Fraternity & Sorority Life. The outcome of this review were the following recommendations:

1. Align language and thinking about the structure of a FSL community across campuses

2. Define formal recognition guidelines for FSL

3. Correct confusion, inconsistency, and inefficiencies in addressing organization misconduct for FSL organizations

4. Align measure of FSL performance with the university and student affairs strategic plans

5. Define a clear, shared strategy for supporting FSL across all campuses

6. Redesign staffing, processes, and programs around the strategy for FSL

7. Expand hazing, alcohol, sexual misconduct, and other prevention efforts to address systems, environments, and policies

8. Reexamine considerations about FSL housing once a strategy is determined

9. Invest in FSL student leadership

10. Develop pathways for co-curricular learning in FSL

This report was delivered to the University in July 2020, and the Office of Fraternity & Sorority Life began to build a plan to address these recommendations and developed work teams and an aggressive timeline to explore and implement the recommendations. Unfortunately, this project got off to a slow start due to COVID restrictions and the efforts required to support our FSL chapters and their student members during this period.

Work began on recommendations 1, 2, 3, and 5 as many of these are connected to each other. In August of 2021, the Coordinator of Fraternity & Sorority Life left UNG and one month later the Director of Fraternity & Sorority Life also left the institution. The decision was made by division leadership to pause activities towards these efforts while we hired new staff. We are in the second year of no full-time staff members within FSL, and we have lost the Coordinator position due to budget cuts. During this time, we have had to reshape our priorities in order to focus on supporting the needs of the chapters and the FSL leadership to support their regular operations and to maintain the health and stability of the organizations.

FSL Expansion on the Gainesville Campus

When this review began in 2020, two FSL chapters had been established on the Gainesville Campus, Lambda Theta Phi and Delta Sigma Phi. In the fall of 2021, Chi Phi began an interest group in Gainesville, and the former Director had also begun conversation with Sigma Iota Alpha, which would have been the first sorority in Gainesville. Unfortunately, that fall Delta Sigma Phi went inactive due to many of the members graduating and the members that remained had all moved to the Dahlonega campus. Chi Phi was also unable to recruit enough members to start a chapter and we chose to pause any further expansion until a permanent FSL Director was hired. We fortunately have positive relationships with the National Headquarters of these organizations so that when we are ready we can have conversations with them about expansion programs at UNG. Reported anecdotal reasons that these chapters have not been successful is primarily due to the students on the Gainesville campus being commuters and not having the time to devote to chapter activities due to outside of school responsibilities. In spring 2023, Lambda Theta Phi went inactive. While they have plans to return in the future, this leaves FSL with no active FSL chapters in Gainesville. At this time, the recommendation is to pause these

1 The University of North Georgia 114

discussions until we hire an FSL Director and can reassess our ability to adequately support a healthy FSL community on the Gainesville campus.

FSL Manual

As part of the overall work on the set of recommendations, we have a draft of a manual for Fraternity & Sorority Life which will be updated and published for Fall 2023. The manual will cover staffing, policies and procedures, the formal recognition process, and support (Recommendations 1, 2, 5, and 6). FSL and the Office of Student Integrity are also working to update the code of conduct and have a student organization conduct process. This will also be completed by fall 2023.

Hazing & Risk Management Education (Recommendation number 7)

Staffing gaps within the FSL Office and within the Title IX Office have hampered the work of the initial task force assembled to address these educational and training needs. A new work group will be convened to move this conversation forward in order to identify ongoing risk management programs within the FSL chapters and across UNG (i.e., Vector, Athletics, Corps of Cadets, Residence Life, Student Wellness, etc.), and to provide additional programs with focused and targeted application to student organizations and communities.

FSL Housing (Recommendation number 8)

Our FSL leaders have repeatedly communicated their high need is not for FSL-Housing for their chapter members, but rather for additional meeting and gathering spaces on campus. Our residential requirements (for regular students and for our cadets) do not align with the creation of an FSL Housing model at UNG. For our chapters with over 100 members, however, we cannot provide adequate meeting spaces on campus to serve their needs. We have engaged in planning discussions on the development of an FSL Lodge to provide the following options:

• 3- 120 person meeting spaces - Ballroom style. Convertible for large events that can hold 300

• 2- 30-50 person meeting spaces

• 3 standard office spaces

• Front and or/back balcony

• Catering Kitchen to include refrigerator, warming station/oven, pantry, cabinets, etc.

• 17-5’x5’ or 5’x10’ storage spaces for each organization to use. This project is on pause at this time as we complete the presidential search process, and while we review institutional budget priorities to determine the feasibility of this facility.

Fraternity and Sorority Life 360 Review
2 115

University of North Georgia Student Affairs Survey

Fall 2022

The UNG Student Affairs online survey was conducted October and November 2022. An invita?on email was send to a random sample of currently enrolled students at all UNG campuses with an incen?ve of being placed in a drawing for priority registra?on during fall 2022. The response rate 6.4%. Although the response rate was low, the respondent demographics mirrored those of the larger UNG student popula?on. The survey campus and classifica?on figures were representa?ve of the UNG popula?on.

The purpose of the survey was to inves?gate possible new areas for improvements, changes, etc. and set new benchmarks for future assessment. The survey ques?ons varied based on the primary campus the students aJended. Several ques?ons were previously used on the UNG Student Affairs surveys.

• 51% of the respondents take most credit hours on the Dahlonega campus, followed by Gainesville at 31%.

• The majority of the students classified as freshmen at 36%, sophomore at 24%, followed by junior 19%, senior 16% and graduate 5%.

• 85% described themselves as first genera?on students.

• 86% felt comfortable being their self at UNG, when asked to their sense of belonging at UNG.

• 65% felt their experience outside the classroom has contributed to my sense of belonging at UNG.

• Current level of stress regarding personal finances 30% were very stressed, 41% somewhat stressed.

• When faced with a mental health/emo?onal concern, 32% discussed it with friends/peers, 27% parents/family.

• 95% were aware that UNG has a Code of Conduct that provides expecta?ons for student behavior.

• 81% did not know they could pay a fee each semester to be seen at the Student Health Center at the Dahlonega and Gainesville campuses.

• 72% would not consider moving to off-campus student housing near the Gainesville campus within the next 12 months.

Preference regarding par?cipa?on in the following programs/events and service delivery:

Students fund their college educa?on: Student loans 14.98% Grants/scholarships 32.68% Parents/family members 25.11% Part-?me employment 19.23% Full-?me employment 5.02% Other 2.98% Students
UNG Connect for the following: Searching for roommates 7.74% Buying and selling 3.59% Lost and found 2.47% Ride sharing 0.56% Volunteer opportuni?es 7.10% Connec?ng with other students 10.45% Finding events 24.74% Par?cipa?ng in student organiza?ons 17.56% Course requirements 11.97% I have never used UNG Connect 13.01% Other
u?lize
0.80%
The University of North Georgia STUDENT AFFAIRS SURVEY FALL 2022 116
Student Accessibility Services: Ques?on Prefer virtual Prefer inperson Both virtual and in-person Unlikely to u?lize or aJend Career Services (resume wri?ng, interview prepara?on, explora?on) 11.70% 41.14% 30.64% 16.52% Career Fair (finding a job, employee interac?ons) 6.71% 54.73% 23.58% 14.97% Ac?vi?es and events 4.15% 67.88% 18.83% 9.15% Student clubs and organiza?ons 3.45% 64.08% 18.83% 13.64% Fraternity and sorority life ac?vi?es 2.26% 32.29% 7.47% 57.99% Student Accessibility Services 5.76% 32.29% 22.86% 39.09% Referrals to mental health and other resources 10.71% 32.30% 31.09% 25.91% Hardship withdrawal informa?on and request process 13.45% 26.21% 29.83% 30.52% Leadership programs 6.91% 40.41% 27.29% 25.39% Diversity, equity, and inclusion programs 7.24% 31.55% 31.21% 30.00% Financial wellness coaching 10.88% 29.19% 35.75% 24.18% I am not registered with Student Accessibility Services, and I am aware of the services available 50.09% 294 I am not registered with Student Accessibility Services, and I am NOT aware if I could be eligible for their services. 40.20% 236 I am registered with Student Accessiiblity Services, and I am fully aware of how to u?lize my accommoda?ons effec?vely. 5.62% 33 I am registered with Student Accessibility Services, and I am somewhat aware of how to u?lize my accommoda?ons. 4.09% 24 Student Affairs Survey • Fall 2022 117

Department External Newsletter EXAMPLE

N i g h t h a w k s

U P C O M I N G E

O M E N S H I S T O R Y M O N T H

D a h l o n e g a M o n d a y M a r c h 6 t h 1 2 : 0 0 P M - 6 0 0 P M H o a g P a t o G a n e s v l e W e d n e s d a y M a r c h 8 t h 1 0 : 0 0 A M - 2 : 0 0 P M O u t s d e R o b n s o n B a l r o o m n t h e S t u d e n t C e n t e r

d

STUDENT AFFAIRS Spring Newsletter U N I V E R S I T Y O F N O R T H G E O R G I A M A R C H 2 0 2 3 D I V I S I O N O F C O N T E N T S F E A T U R E S D E P A R T M E N T S P O T L I G H T S S P E C I A L M E N T I O N 02 03 04 05 06 07 09 U N G STUDE S T U D E N T G O V E R N M E N T A S S O C I A T I O N H I G H L I G H T S S T U D E N T A F F A I R S P R O F E S S O N A L D E V E L O P M E N T D A Y M U L T C U L T U R A L S T U D E N T A F F A I R S C A R E E R S E R V I C E S F R A T E R N I T Y & S O R O R T Y L F E W a m 2 0 2 3 $ 1 0 0 0 C h a e t e r a c s t u d e n S t u d e W i l a m h s N S C o n d i h o u r s N G H T H A W K N I N E A W A R D S U P C O M I N G E V E N T S Student Government Association Highlights UNG s Student Gove nment Assoc at on has cont nued to g ow w th an impress ve 80% of pos t ons lled and a fu y funct on ng governance across four out o f ve campuses th s academ c yea Th s marks the h ghest eve o success s nce the conso dat on of the organ zat on Over 30 students se ve on more than 20 unive si y comm ttees includ ng he Pres dentia Sea ch Comm t ee SGA has held several events across UNG nc ud ng sma spo ts tournaments tab ing events and var ous oppo tuni ies fo studen s to destress Last year they began the Sp ri Awards trad t on and this yea they created the new N gh hawks N ne eade sh p awards Look ng to the utu e SGA p ans o add mo e fun to he r vo ng process nc ud ng branding t as S udent Vo ce Week and by expand ng Sp r t N ght to Sp ri Week SGA s ce ebrat ng UNG s sesquicentenn al w th a t me capsule pro ec that w debu in ate Apr w th the new adm n strat on of c a y tak ng over on Apri 23 SGA has sponso ed 366 m on n Campus mprovement Pro ec s nc ud ng Ga nesv e s Student Center urni ure ESports Lounge SGA Office and mul court igh s Blue Ridge s hammock v age and Dahlonega s vo eybal cou t ights SGA President Anna Møl er Pronouns she her F E A T U R E P R O F E S S I O N A L D E V E L O P M E N T D A Y S d H th S f j y g t t g h b p i deve opmen day beg ns UNG s Student Affairs Profess onal Development Day was he d on Friday February 3 2023 This event coord nated by the SA Professiona Development Comm ttee served as a time for staff to connect w th co leagues and part cipate in educat onal sessions This year s theme was Honor the Past Transform the Future The event prov ded an opportunity for the D v sion to ref ect on the changes that have occurred with n the field of student affa rs over the course of UNG s history Student
F E A T U R E S P R N G 2 0 2 3 0 3 Th s February MSA ce ebrated B ack H story Month w th a ange of even s inc uding a tr v a con es a tabl ng event a museum exh bit and a keynote speake The Sankofa Trave ng Museum a co aborat on w th Dr Ben Wynne of the Departmen of H story Anthropo ogy and Phi osophy d sp ayed arti acts from Afr can Ame can history spann ng 600 years Jordan G een El s a mo vat ona speaker and autho of Caps & Gowns Al Sm es No Frowns; The Keys to Ea ning a DebtF ee Deg ee was he BHM keynote speake To ce ebrate Women s H s ory Month n March MSA hosted keynote speakers Lor Ann Fa kenste n and Renee M Reed au hors of Same House D f e en Address: Our Bond Through he M rac e of Motherhood For a fun WHM act v ty students can p ck up a D Y pa nt-by-numbe k t or an opportun ty to ea n mo e abou women s h story whi e express ng the r creat ve s de See the ast page or event detai s M S A s C u l t u r a l C o m p e t e n c e C o - C u r r i c u l a r C e r t i f i c a t e The Cu ura Competence Co-Cu r cu a Cer f ca e C4 engages Unde g aduate and G aduate Students wi h the opportun ty to enhance the r cu tura d vers ty understand ng C4 s crafted to of e an opportun ty to M U L T I C U L T U R A L S T U D E N T A F F A I R S MSA holds many opportunit es for students, facu ty and staff a ike to earn about a l the various popu ations at UNG and around the wor d P ease v s t the r website for more events offered throughout the year S P R N G 2 0 2 3 0 4 D E P A R T M E N T S P O T L I G H T Th S k T g M The Sanko a Trave ng Museum Amount Awarded $19,000 Recipients 25 Students Who Completed the Program 13 Persistence 84% Regained HOPE - Spring 2023 24% On Track to Regain 86% Average GPA 3.12 UNG s Career Se ces offers a ar ety of resources and e ents to he p students w h everyth ng from exp or ng ma ors o connect ng w th potent a emp oye s In addit on to resume assistance sta f he p studen s exp ore careers/ma ors w th career assessment p ac ice nterviews develop ob search s ategies and connect with emp oye s O F F I C E O F C A R E E R S E R V I C E S T H A N K Y O U F O R Y O U R S U P P O R T ! T h a n k s t o t
m
W E L C O M E T A N Y A ! Welcome new Ca eer Specia s In e nsh p Coo d na or on the Ga nesvi e campus - Tanya Harg ove The Hold On To HOPE Program coord na ed by the Off ce o Student Retent on & Success s designed to he p students who have os the HOPE Scho arsh p ga n it back at the r next checkpo nt Studen s comp e e a persona zed success p an and are awa ded a $1 000 scholarsh p Check ou Career Serv ces new on ne tool he UNG D gital Career Counselor! The D g tal Career Counse or connec s studen s w th realwor d s ats abou thei ma or nterests and job t t es D E P A R T M E N T S P O T L G H T S P R N G 2 0 2 3 0 5 T h e a v e r a g e F r a t e r n t y m e m b e r s G P A n F a l l 2 0 2 2 w a s 2 9 5 h i g h e r t h a n t h e a - m a l e U N G G P A o 2 9 4 Fratern ty and Soror ty Life provides excel ent opportun ties for col ege students to f nd a home away from home deve op socia and eadersh p sk l s enhance academ cs and gain experience that can he p them in the r future career Being a member of FSL gives students a chance to assume dif erent leadership ro es deve op ast ng friendsh ps and earn how to work w th diverse peop e toward a common goa Current y the Fraternity and Soror ty system is governed by two counci s Interfratern ty Counc l and Panhe en c Counc l The executive board members and delegates from every chapter meet on a regular basis to d scuss matters affect ng FSL and greater UNG communit es F R A T E R N I T Y & S O R O R I T Y L I F E T h e a v e r a g e S o r o r t y m e m b e r s G P A n F a l l 2 0 2 2 w a s 3 2 7 h i g h e r t h a n t h e a l l - f e m a l e U N G G P A o f 3 1 0 F S L w e c o m e d 1 5 5 n e w m e m b e r s i n t o t h e c o m m u n t y v i a f o r m a l r e c r u t m e n t f o r b o t h c o u n c s t h s y e a r Corps of Cadets Events Corps of Cadets Events FRIDAY APRIL 14 Co ps o Cadet Tat oo Ceremony 9 00 PM L vsey Dr F e d SATURDAY APRIL 15 Agg es o s Demonst a on 1 00 PM Promenade Order of Co umbo Demonst at on 1 30 PM Co umbo Tower SUNDAY APRIL 16 Corps of Cadets M tary Awards Rev ew 2 00 PM Genera W iam L pp L vsey Dr F e d Convocat on Center Ra n The Rev w s he aps one even of the year or he UNG Co ps o Cadets Year-end awa d and cho a sh p are pre en ed to Cade s The ceremony con udes by hav ng a orme Cadet A umn fo m up and mar h beh nd he Corp o Cade s dur ng the Pass n Rev ew BG R b P k C f 93 g f SATURDAY APRIL 15 Memor a Re reat Ceremony 4 00 PM UNG Memor a Gues Speaker COL Ch s Powe 02 D pu y Ch e of Sta f G-1 G o g a A my N t G d S p d b y h e U N G A u m n i A s s o c a t o n S P R N G 2 0 2 3 0 6 D E P A R T M E N T S P O T L I G H T N I G H T H A W K N I N E Anthony Giordano Miguel Tinoco Sara Gonzalez Dah onega Freshmen Market ng Ma or An hony eads by examp e and dist ngu shes himse f as a forward-m nded nd v dua who cares deeply abou mora s goodw e at onsh ps and act ve part c pat on in our g oba soc ety The N ghthawk Nine, hosted by UNG s Student Government Associat on recogn zes student leaders across al campuses and c ass f cat ons who demonstrate N ghthawk Spir t through the r service eadersh p and scho arsh p pursuits Gainesvi le Freshmen Natura Sc ences Pathway n he br ef t me M gue has been a student at UNG he has demons rated leadersh p v s on and made a pos t ve mpact on CAMP and the ent re UNG commun ty Dah onega Sophomore nternational A fa rs Major Sara a ways puts effort and ca e into her academ c endeavors and he research pro ect she he ped create at the end of the year was one of the most outstand ng subm ssions of he c ass Melinda Ruthie Nash Lexx Apineru Lillie Hayes Dah onega Sophomore D scip inary Studies Ma or Dahlonega Jun or Stud o Art Ma or Dah onega Junior B ology/Pre-Med Ma or Ruth e has made serv ce a par of her moral compass which motiva es her growth as a leader Lexx s pass on and ab ty to pos t ve y mpact the un vers ty through he mean ng u nte act ons w th students is unmatched among her pee s L l e s one of the most di gent emp oyees who eaves a posi ive mpact on eve yth ng and everyone that she comes n o contac w th W p esented w h the y b N g the N gh hawk Sta ue n recogn t on o th p t g h S P R N G 2 0 2 3 0 7 S p r i n g F e s t G V L A p r 5 1 2 0 0 P M S p r i n g J a m D A H A p r i 1 2 3 0 0 P M S p r i n g F l i n g O C N A
W
K
d a y M a r c h 2 2 n d 1 2 : 0 0 P M D A H - H o a g P a t i o G V L - S t u d e n t C e n t e r L o b b y T h u r s d a y M a r c h 9 t h 1 2 : 0 0 P M V i r t u a l
V E N T S C 4 I N T R O T O D I V E R S T Y , E Q U I T Y , & I N C L U S I O N M o n d a y M a r c h 6 t h 1 2 : 0 0 P M Y o u n g H a & V i r t u a l W O M E N S H I S T O R Y M O N T H P A I N T B Y N U M B E R S I N T R O T O I N T E R C U L T U R A L C O M M U N I C A T I O N A
D R U G T A K E B A C K A M N E S T Y D A Y H t
Affairs W e d n e s d a y M a r c h 2 9 t h 1 2 0 0 P M D A H - H o a g A B C R o o m s A P R I L E V E N T S 118 The University of North Georgia
h e a
a
z n g s u p p o r t f r o m a c u t y a n d s t a C a e e r S e r v i c e s e v e n t s h a v e b e e n w e l - a t e n d e d b y s u d e n t s O v e r 2 0 0 s t u d e n t s p a t c p a t e d n t h e D a h o n e g a c a r e e r f a r s u p t o 2 0 s t u d e n t s a t t e n d e d o u r m o n t h l y c a r e e r c h a t s a n d w e b o o k e d o u r E t i q u e t e D n n e r n e s s t h a n a d a y T h e G a i n e s v l e A l - M a j o r s C a r e e r F a w b e o n M a c h 7 i n t h e R o b i n s o n B a l r o o m 1 1 a m - 1 p m A v a r i e t y o f e m p o y e r s w l a t t e n d a n d t h e y r e a l e a g e r t o h i r e o u r o u t s t a n d n g
p r i 1 3 1 1 0 0 A M A s i a n A m e r c a n & P a c f c I s l a n d e r K e y n o t e S p e a k e r : L i l y P a b a n A p r i 1 9 1 2 : 0 0 P M G V L - S t u d e n t C e n t e r B a l r o o m & V i r t u a l L a v e n d e r G r a d u a t i o n C e e b r a t i o n A p r i 2 2 2 0 0 P M D A H - H o a g A u d i t o r u m L a t i n x G r a d u a t i o n C e l e b r a t o n A p r i 2 1 6 0 0 P M G V L - H u g h M l s F t n e s s C o m p e x
A H O O T T R I V I A W e d
n e s
n o p p o r t u n i t y t o t u r n i n o d p r e s c r i p t o n m e d c a t o n s a n d o t h e r d r u g s ( n c u d i n g i l e g a d r u g s ) P a r t i c p a n t s w i l p a c e d r u g s n a p r o v i d e d p l a s t c b a g a n d d r o p t h e m i n a s e c u r e b i n w h e h a v n g t h e i r p r v a c y p r o t e c t e d b y a c u r t a i n
b y U N G C p P t h O f c e o t h e D e a n o S t u d e n t s a n d t h e O f c e o S u d e n C o u n e n g
s c o o p S T U D E N T A F F A I R S 8 M a r Cele U Februar In 1968, Kenn became UN Black stu March i Join your SA col eagues and enjoy the hospitality of UNG s most southern campus En oy the beautifu countryside landscapes as you travel via UNG shuttle to learn more about the student experience on the Oconee Campus Along with a tour of the campus, the group wil also make a brief stop to take in a local attraction OCONEE CAMPUS VISIT! Interested? Email Sara Zerkel at sara zerkel@ung edu who wil contact fo ks in the order of emai s received and finalize participants until capacity is met CALL FOR PROPOSALS f so please let Teresa Nesbitt (Teresa Nesb tt@ung edu) know so that you can be recognized at a reception in April Did you publish anything in 2022? These are for the bivale have the monov C S a v e t h e D a t e END OF SEMESTER EVENT Thursday, May 25 Lunch/Afternoon Pine Valley STUDENT AFFAIRS M E E T F I N N & F R A N K ! STUDENT AFFAIRS PET STUDENT AFFAIRS PET OF THE MONTH! OF THE MONTH! Owner Sarah Strickland says that Finn (left) is as sweet as they come, and Frank (right) is our little trouble maker! Always together, Finn and Frank spend their days napping on their wheel and bouncing around the field N O M I N A T E Y O U R P E T F O R N E X T M O N T H ! Happy spring from your Student Affairs Professional Development Committee: Michelle Brown (chair) Betsy Chaput Karen Tomlinson Lindsay Bailey Melody Armstrong Sara Zerkel Sarah Strickland 119 Division of Student A airs Newsletters Department Internal Newsletter EXAMPLE

Our Values

EXCELLENCE

Promoting standards of performance and accountability that exceed expectations.

STUDENT-FOCUS

Facilitating success and educational goal attainment for all students and fostering a welcoming environment that values and reflects diversity and inclusion.

INTEGRITY

Cultivating in ourselves and in others the willingness and steadfastness to act honestly and ethically.

ENGAGEMENT

Promoting active involvement, intellectual inquiry and creativity, collaboration, and community partnership.

SERVICE

Giving of oneself to enhance the life and richness of the university and all of its members, as well as the larger community.

Dahlonega Campus Gainesville Campus Oconee Campus © 2023 The University System of Georgia and the University of North Georgia.
Blue Ridge Campus Cumming Campus

Turn static files into dynamic content formats.

Create a flipbook
Issuu converts static files into: digital portfolios, online yearbooks, online catalogs, digital photo albums and more. Sign up and create your flipbook.