Humans in the Loop: Incorporating Human Behaviour in Building Performance Simulation

Page 1


Humans in the Loop

Incorporating Human Behaviour in Building Performance Simulation

A project submitted in fulfilment of the requirements for the degree of Doctor of Philosophy

School of Architecture and Urban Design

College of Design and Social Context RMIT University

I certify that, except where due acknowledgement has been made, the work is that of the author alone; the work has not been submitted previously, in whole or in part, to qualify for any other academic award; the content of the thesis is the result of work which has been carried out since the official commencement date of the approved research program; any editorial work, paid or unpaid, carried out by a third party is acknowledged; and ethics procedures and guidelines have been followed.

August

Abstract

In this thesis I argue for the need to consider the effects of occupant behaviour on the environmental sustainability of buildings, and propose and test novel methods to incorporate this behaviour in building performance simulations during the architectural design process.

Due to rising energy prices and the increasing adverse effects of carbon emissions on the environment, there is a growing need to reduce energy consumption through sustainable building design. At the same time, there are rising expectations for human comfort in indoor environments. There are two approaches to addressing these problems: either to design increasingly hermetic buildings with automated HVAC systems, or to introduce low-tech solutions and create a higher customizability for occupants to control their personal microclimates (through operable windows, blinds, fans, thermostats, etc.). In this research, I explore the latter.

Sustainable building design often employs digital simulations, and while current simulation software can be used to accurately model deterministic physical systems, it only offers limited capacity to model human factors. Human behaviour is often misrepresented, leading to large discrepancies between simulation and reality. This has caused the emergence of a recent field of research aimed at measuring and creating probabilistic models of occupants’ climate-adaptive behaviours.

Research on this topic has so far been limited to building science, meaning that the researchers neither produce tools that embed well in the architectural design workflow, nor do they make specific suggestions as to how their insights may translate into architectural decision-making. The contribution of my research is twofold: firstly, I develop a digital toolkit prototype that incorporates some of these models, enabling architects and engineers to simulate the impacts of several human factors on building performance. Secondly, I demonstrate the possible design implications of behaviour modelling in a series of design studies.

I analyse the proposed methods along four metrics: accuracy, usability, applicability and design impact. The accuracy of one model within the toolkit prototype was cross-validated using field study data collected in an operational building; in this case, the stochastic modelling approach achieved a substantially higher accuracy than the conventional deterministic approach. The advantages and limitations of using the toolkit prototype are discussed through heuristic methods adopted from the field of software engineering. Applicability is discussed through an interview with industry professionals. In the digital studies, I analyse the impact of occupant behaviour modelling by comparing the conventional versus stochastic models within several design contexts. The choice of occupant model had a large effect on simulation results, from which I extrapolate implications for specific architectural design decisions.

While generalisations on the superiority of stochastic over deterministic occupant modelling must be based on more widespread validation, the fact that the choice of modelling approach can lead to different architectural outcomes should alert architects to the fact that occupants have a large impact on building microclimates. Occupant behaviour should therefore be considered in sustainable design.

Acknowledgements

I may never have applied for my PhD at RMIT had it not been for Christoph Gengnagel, my professor for structural design at the Berlin University of the Arts. I hereby thank him for his continued trust in my abilities – as the supervisor of my master’s thesis, as an employer for my tutoring role at KET and my computational design role at Bollinger+Grohmann, as well as the introduction that later led to an employment at HENN Architects. All of these were vital practical experiences that facilitated my research.

I would like to thank my supervisors Jane Burry and Charles Anderson for their valuable feedback throughout the research, as well as for the luxury of fortnightly supervision meetings. In particular, Jane’s ability to ask unexpected questions at exactly the right times helped spur new ideas and critical reflection. Charles’ ability to take a bird’s eye view of the research helped me improve my methodological approach and narrative. I thank both of my supervisors for their level-headed, supportive and optimistic approach.

I acknowledge that this research has received support from the Australian Research Council (ARC) through the Linkage Project “Swarming: micro-flight data capture and analysis in architectural design”, and I am thankful for the interactions I had with the project team members. I benefitted from the repeated assistance of David Tennent and Awnili Shabnam, as well as the collaboration with Nan Gao and Flora Salim. I am grateful for Simon Watkins’ keenness to bridge the divide between design and engineering, and for introducing me to the concept of a “tombstone question”. I would also like to thank everyone who was a panellist at my Practice Research Symposium (PRS) presentations at RMIT.

I was fortunate that my research was industry-embedded at Aurecon, which gave me valuable insights into engineering practice and a new perspective on interdisciplinarity. I commend the team at Aurecon for their openness to share and eagerness to learn, and would like to thank them for regularly introducing me to new team members and involving me in the company’s social life. A special thank you is due to Andrew Maher for facilitating the industry collaboration and field study opportunities, as well as to the colleagues at Aurecon who participated in the interview conducted in my research. I am particularly grateful to Pablo Sepulveda for engaging me within Aurecon’s Integrated Design Lab, which gave me a muchwelcomed balance between research and practical work. The collaboration led to many stimulating conversations on performance-driven design and was a constant, motivating reminder of why I had decided to pursue this research in the first place.

I would like to thank my friends and loved ones who accompanied me on this important journey – especially Sso, Jenny, Lucy, Marcus, Michel and Greg – who stood by me in times of need. Finally, a special thanks to my family – Maro, Gero and Linda Marschall – whose unwavering support, trust and positivity has helped me immeasurably.

5.2.3.

5.2.4.

6.2.

6.2.1.

6.2.4.

6.4.

6.4.1.

6.4.2.

6.4.3.

6.4.4.

6.4.5.

6.5.1.

Glossary

OBM

(Occupant behaviour model / modelling)

Building performance simulation

Within this thesis, OBM can refer to any instance where an aspect of human behaviour in buildings is modelled –or simply assumed – in building performance simulation. Behavioural aspects that impact comfort, energy consumption or cost include the operation of windows, shading elements, HVAC systems, lighting and equipment, as well as occupancy patterns, clothing and activity levels. An OBM can be as simple as defining a constant schedule in a building performance model. The distinction I make is between simplified deterministic models and stochastic models derived from real-world data. Stochastic simulations result in slightly different results on each run since they involve probabilistic modelling with random numbers.

Building performance simulation is the replication of different aspects of building performance using computational tools that model physical principles mathematically. In this thesis, I use the term to refer mainly to simulations aimed at quantifying thermal comfort, energy consumption or operational energy cost. This can be achieved through several modelling techniques, including daylighting, thermal and airflow simulations.

Environmentally sustainable design

A design philosophy that takes the principles of ecological sustainability into account. In this thesis, I refer to environmentally sustainable design in the context of designing the built environment. The output from environmentally sustainable design ranges from conceptual designs of active and passive strategies, construction and operation methods, to in-depth numerical analysis and implementation. While it is not always clear whether the motivation is for ecological or financial gain, any form of building performance simulation aimed at reducing energy consumption can be seen as benefitting ecologies and is therefore included in the environmentally sustainable design umbrella term.

Computational design

EMS

(Energy Management System)

BCVTB

(Building Controls Virtual Test Bed)

I use this term to refer to contexts in which computational technologies are used to aid the design process by increasing understanding, rather than just making the drafting process more efficient. This can be done either by expressing design through logic instead of geometry, thereby embedding intent within the model and enabling some level of automation while iterating design options; or, by introducing analysis capabilities that foster informed design decisions.

The EMS is a feature in the building performance modelling software EnergyPlus that provides a way to develop custom control algorithms for EnergyPlus models. While the selection of example files shown in its documentation (NREL, 2020) suggest that it is mainly intended for advanced HVAC control, in this research I used it to simulate climate-adaptive behavioural responses of occupants.

The BCVTB is a software environment that allows one to couple different simulation programs (including EnergyPlus and MATLAB) for co-simulation It is based on the Ptolemy II software environment, which enables the exchange of data between the software as they simulate.

Cyclomatic complexity

WOM

COM

LOM

SOM

FOM

Cyclomatic complexity is a metric used for measuring code structure and indicates how much work is involved in understanding a piece of code; that is, a lower cyclomatic complexity is preferable.

Window operation model.

Cooling operation model

Lighting operation model

Shading operation model.

Fan operation model

1. Introduction

Figure 1. Equivalent energy consumption for 1 hour of HVAC usage in a medium-sized (i.e. 100 employees and 1,200 m2 floor area) Sydney office space in summer (the estimation of office energy consumption was based on a simplified EnergyPlus simulation).

1.1. Background

Humans consume about 158 trillion kWh of energy per year (International Energy Agency, 2015). Buildings and their construction together account for about 30 –40 % of global energy use and a similar percentage of greenhouse gas emissions (Abergel et al., 2017) 80 – 90 % of this energy is consumed during the operational phases of buildings rather than their construction (Tuladhar & Yin, 2019). Buildings consume energy for several reasons, including electrical equipment and lighting, but most energy is spent on indoor climate regulation through the use of heating, ventilation and air conditioning (HVAC) systems (Australian Department of the Environment and Energy, 2013)

To develop an intuition of how much energy is consumed by these systems, consider the following estimate: a medium-sized Australian office can be predicted to have about 100 employees and 1,200 m2 floor area. On a summer day in Sydney, such an office space consumes about 42 kWh of energy on cooling alone, for each office hour. For most people, it is difficult to picture how much energy this is. To put it in context, the same amount of energy could be used to recharge 7,800 iPhones; incidentally, 42 kWh is also the amount of energy a human body produces when running 11 marathons or cycling from Sydney to Melbourne (the distance of a 90minute flight). All of this in return for a single hour of office air conditioning.

The extent of the environmental and financial impact of HVAC systems worldwide becomes more understandable when considering that people spend 90 % of their lifetime indoors (Klepeis et al., 2001). Emissions from air conditioning are currently one of the primary factors accelerating global warming; alarmingly, it is estimated that the global stock of room air conditioners will grow from about 1.2 billion units today to 4.5 billion units by 2050, with developing countries increasing their present stock about fivefold (International Energy Agency, 2018). While upgrading to systems that emit less greenhouse gases would greatly reduce this problem, these are often more expensive and therefore often unaffordable in poorer countries. Alas, these countries often happen to be located in the tropics where the need for cooling is greatest. Reducing the need for energy – from mechanical ventilation and air conditioning but also other building systems – will therefore be of growing importance in future architectural design.

Why are people spending so much energy on HVAC systems? Their purpose is straightforward: to create comfortable and healthy environments for building occupants. When designing a sustainable building, both ecologically and economically, a key strategy is to focus on this aspect of buildings, and to create a design that supplies adequate indoor climates while using less energy. There are two opposing philosophies to supply optimal indoor climate conditions; high-tech, automated building systems on the one side of the spectrum, and adaptive, occupant-controlled measures like natural ventilation, blinds and fans on the other.

Understanding which strategies work in a given context requires an understanding of the human inhabitants of buildings. On the one hand, it requires knowing how humans perceive their environments and under which conditions they feel comfortable. On the other hand, it requires knowing how people will use adaptive measures if provided.

Occupants perceive spaces differently depending on whether they are mechanically or naturally ventilated. There is a long history of thermal comfort research that has culminated in two main comfort models; the Predicted Mean Vote model was derived from laboratory tests and applies to air-conditioned buildings, while the Adaptive Thermal Comfort model was derived from real-world data and applies to naturally ventilated buildings (see Section 2.2). People in naturally ventilated buildings have considerably larger comfort ranges, underlining the potential of natural ventilation to increase comfort while decreasing energy consumption; given the appropriate conditions, exploiting the cooling potential of natural ventilation can greatly benefit both human comfort and building performance (Nicol & Humphreys, 2002). Similar insights have been gleaned from research on other adaptive measures (e.g. Emery & Kippenhan, 2006; Galasiu & Veitch, 2006; Haldi & Robinson, 2010). The arsenal of occupant-controlled means of climate regulation ranges from blinds, fans, clothing and lighting to more energy-intensive measures including heaters and room air conditioning units.

One of the challenges of supplying adaptive controls is that they create uncertainty; they place the control of interior environments into the hands of occupants, whose behavioural patterns are not guaranteed to be efficient or predictable. For example, cooling a space by opening a window may cause an uncomfortable draft in another space, or short-circuit an intended stack effect by causing inappropriate air pressure conditions throughout a building. Mixed-mode systems are inefficient when the occupants use windows and air conditioning at the same time. Being able to simulate building performance under these conditions therefore requires the use of models that accurately describe occupants’ behavioural patterns. A lot of research focuses on reducing energy demand by introducing high-tech, automated HVAC systems (e.g. Wang & Ma, 2008). The researchers often develop advanced control algorithms, sometimes based on readings from occupancy sensors embedded within the building, with the effect of achieving thermal comfort while using less energy. However, the simulations are usually compared with conventionally automated HVAC systems, and not with human-controlled ones. It is then unclear whether a non-automated system would in fact perform worse.

Sustainable design strategies can best be implemented when integrated into the early design stages. This is because the choice of climate regulation strategy may require specific design features in order to work optimally, but throughout the course of the architectural design and planning phases it becomes increasingly difficult and costly to make design changes (Davis, 2013). The choice of indoor climate control can be directly interlinked with the architectural design of a building. For example, designing an atrium with extra height can be helpful to

promote natural ventilation by creating a stack effect that promotes natural air flow. Considerations of sustainability can affect many other aspects of the architectural design, including the building orientation and shape, the organisation and interconnectedness of interior spaces, and the design of exterior shading elements, water features or vegetation. In other cases, deciding for an adaptive climate regulation strategy may influence a design more indirectly, for example, it may affect the required thermal insulation needed in wall constructions or the sizing of the HVAC system The choice of whether or not to implement an HVAC system in the first place also impacts the lifecycle analysis of a building – an important factor considering that carbon neutrality is quickly becoming a design constraint for the construction industry (Jian Zuo et al., 2012)

Designing sustainably in this context requires designers to grapple with occupantrelated factors in the early stages of an architectural design, and being able to simulate and visualize the performance of design proposals using appropriate metrics. Optimising a building design for environmental performance often employs the use of software to simulate indoor climate and energy use, depending on outdoor weather conditions throughout the year. While this is a specialised skill set practised largely by building engineers in the later stages of design and planning, there seems to be a growing willingness of architects to conduct preliminary analyses to inform decision-making in the early design stages. This is exemplified by the growing interest in building performance simulation software for architects; for example, at the time of writing this thesis, there were over 23,000 posts and 2,000 users on the online forum of Ladybug Tools (Ladybug Tools, 2018), a widespread environmental simulation toolset for architects. The use of such tools in architectural design is commonly geared towards visualising site climate conditions, as well as using low resolution methods of predicting thermal comfort and energy expenditure. The resulting data can be used during the design process to optimise a building design for sustainability, with a focus on reducing energy consumption and increasing thermal comfort. However, architects currently lack adequate tools to model the use of the adaptive measures listed above.

Researchers often find large discrepancies between simulated and actual building performance, and attribute this to one fact in particular: humans are currently misrepresented in building performance simulations (Hom B. Rijal et al., 2011). The software is efficient at modelling deterministic physical systems accurately, but incapable of modelling the probabilistic nature of human behaviour, often relying on simplistic assumptions that are not backed by real-world data. Recent developments in building science research have explored this phenomenon, with researchers developing methods for engineers to more accurately model human behaviour for this purpose.

1.2. Challenges

Occupant-controlled, adaptive systems (including operable windows, shading elements, fans, heaters, thermostats and light switches) have potential to reduce energy consumption and increase comfort, but are less predictable than automated systems. Current simulation techniques tend to misrepresent occupant behaviour, thereby often leading to large discrepancies between simulated and built reality. The problem with current building performance simulation software is that aspects relating to occupant behaviour and presence often rely on outdated assumptions and are modelled in deterministic ways that are too rigid to convey actual behaviour (Hom B. Rijal et al., 2011). Recently, building science researchers have begun conducting field studies in real buildings, capturing data on microclimates as well as adaptive human responses, in order to build statistical models of occupant behaviour (see Section 2.3).

Using these models can lead to simulation results that more reliably encapsulate real-world patterns (Wagner et al., 2017). However, data analysis on operational building data is challenging due to the large number of factors influencing building performance and its occupants. So far, data sources for this have been scarce, but there is a growing number of studies being conducted. Still, it must be noted that each field study can effectively be viewed as a sample size of 1; it is usually unclear to what extent the analysis of one building is applicable to another building, especially when modelling for a different building type, climate, culture or demographic. To account for this, cross-validation has been suggested as a method to validate field study data sets within a larger context, though actual examples of this are scarce (e.g. Tahmasebi & Mahdavi, 2018).

It must be acknowledged that due to the natural variability of human behaviour, accuracy can only be achieved to a limited extent. This does not preclude modelling occupant behaviour altogether; the essential goal within the field of occupant behaviour modelling (OBM) is to incrementally increase building simulation accuracy over the status quo, which currently relies on outdated assumptions, a lot of which are not supported by data (Hom B. Rijal et al., 2011).

Applying these methods within an architectural design framework could on the one hand lead to more reliable simulation outputs, thereby fostering better informed design decisions. On the other hand, it could also foster a better understanding of the behaviour of occupants in buildings and help develop an intuition of which factors in sustainable design are most impactful. So far, however, OBM in building performance simulation does not seem to have been applied to architectural design. There is a missed opportunity to approach building design with a more usercentric design focus Building performance simulations often seems to be viewed more as a matter of compliance modelling rather than a design driver.

Another challenge to implementing OBM in the architectural design process is the current lack of a digital design tool that integrates well into architectural workflows.

Research into the field of occupant behaviour in building performance simulation has so far been limited to the field of building science. Implementing any of the very few publicly available tools that have been published so far generally requires indepth knowledge of building science, statistics, computer programming, or all the above. Furthermore, most of the existing tools do not output results in engaging ways that make them actionable for architectural decision-making.

One reason for the current lack of interest in conducting OBM in the architectural design process is the failure of the occupant behaviour research community to demonstrate the ways in which it can affect design outcomes. The researchers rarely make specific suggestions as to how their insights may translate to architectural decision-making. Another reason for the lack of OBM, even among building services engineers, is the fact that these methods have yet to be sufficiently cross-validated and have not yet become common practice or even acceptable practice according to building codes and engineering guidelines.

1.3. Aims

The purpose of this thesis is to facilitate a deeper engagement with building microclimates in architectural design, by including the effects of occupant behaviour. The main research question is:

How can occupant behaviour be incorporated into early-stage building performance simulation, in order to facilitate sustainable architectural design?

Conventional methods of building simulation tend to neglect the human influence on microclimate performance, by misrepresenting the reciprocal effects between occupants and their environment. This thesis puts forward a methodology to model the relationship between occupants and their microclimates in understandable and actionable ways. The research is in principle directed at architectural practitioners, but would most likely be applicable in specialised teams with advanced computational design and building performance knowledge.

The main contribution of this thesis is the development of a prototype for a digital toolkit to simulate occupants’ environmental control behaviour with higher accuracy than conventional methods, in order to facilitate the design of sustainable architecture. The toolset incorporates existing, probabilistic models of different behavioural aspects, and was developed to be extendable to include future research findings from the growing field of OBM. The novelty of the toolkit is that I developed it as a set of modular components that embed within existing computational design and simulation software for architects.

Since the field of occupant behaviour research is still new, there was a limitation on the achievable maturity of the toolkit, both in terms of the number of different behaviours that can currently be simulated with accuracy, as well as the numbers of different contexts (e.g. building types and demographics) in which these models can

confidently be applied. It is because of this that I refer to the toolkit as a prototype throughout this thesis; I used the development of the toolkit as a research method to infer best practices for incorporating occupant behaviour into the simulations, rather than proposing a finalised software package.

Lastly, this work aims to demonstrate the applicability of the proposed tools and the potential effects of OBM on architectural design outcomes. This was done in a series of digital design studies. In these studies, the tools were used to tackle a range of design issues with an occupant-centric approach.

1.4. Methodology

The research involved the creation of a prototype for a digital toolkit that can be used to incorporate occupant behaviour patterns into early stage building performance simulation. During the development of this toolkit, I conducted an extensive literature review on existing models and tools for occupant behaviour simulation (see Section 2.3). To better enable its application within architectural design, the tool was created as a plug-in for existing architectural modelling software. It furthermore embeds into an existing building simulation plug-in, in such a way that it only adds the specific algorithms that define occupant behavioural aspects. To facilitate the tool’s application, existing building performance simulation infrastructure is used that is already established and known within the architectural community. The development of the tool is detailed in Chapter 4 Within this thesis, I analyse the toolkit prototype along four metrics (Table 1). The methods employed to analyse each of these metrics are described in the following sub-sections.

Table 1 Validation metrics for the toolkit prototype.

Accuracy The ability of the toolkit to produce simulation results that better encapsulate real-world occupant behaviour patterns and building performance than conventional simulation methods.

Flexibility The ability to rapidly adapt the model to changing design constraints – a crucial quality for the successful implementation of software in the early design stage.

Applicability The extent to which OBM could be used in practice, and a discussion on what the roadblocks are to implement it.

Impact A demonstration of the effects that OBM can have on simulation results and, by extension, architectural design outcomes.

1.4.1.

Accuracy

This part of the evaluation addresses the question of whether stochastic OBMs are more accurate than conventional, deterministic OBMs. The modus operandi of researchers who have generated stochastic OBMs tends to have the following pattern. A data set is captured in an existing, operational building, with environmental readings measured alongside occupant responses. Data analysis is used to generate a statistical model of the observed behaviour, based on several of the measured environmental factors as independent variables. A digital building energy model is created for the observed building; then, a building performance simulation is run in which the OBM is incorporated into the modelling. Finally, the researchers analyse how well the simulation results reflect the actual occupant behaviour patterns measured in the field study, often comparing the results obtained when using the stochastic OBM to the results obtained when using a conventional OBM.

Validating OBMs in this way has several challenges. One challenge is that occupant behaviour data sets are often highly imbalanced. That is, there are overwhelmingly more time stamps where no action occurs than when it does. A model that simply always predicts inaction will therefore often technically score a high accuracy, despite obviously not capturing the nature of the behaviour. For this reason, researchers have analysed model accuracy through other metrics; for example, in the case of window operation, Tahmasebi & Mahdavi (2018) include the number of openings per day and the overall fraction of time in which windows were open.

The other challenge concerns the generalisability of an OBM. Researchers may prove that their OBM scores high accuracy in the precise context of the field study that led to its creation. However, it seems almost trivial that an OBM trained on a specific data set would more accurately predict its patterns than a conventional model which was conceived to be applicable in a more general context. This issue has been pointed out by several other researchers, who have instead suggested that cross-validation needs to be undertaken in order to make a claim about the generalisability of any particular model. That is, one must test an OBM’s power to predict occupant behaviour in another building.

To address these shortcomings, I conducted a field study in an operational building in order to generate a data set to use for cross-validation of the toolkit. The resources that were available for the field study only allowed the validation of a single OBM within the toolkit, namely, the cooling operation model (COM). The study was conducted in a school building in Melbourne, Australia. Environmental factors alongside occupant responses (heating and cooling via split system air conditioning) were measured in several classrooms during both warmer and cooler months, while occupancy patterns were extracted from class schedules provided by the school. The study is described in detail in Section 5.1

The only air conditioning OBMs I found in literature that could be implemented into the toolkit were ones derived from residential settings. There was no model describing the behaviour specifically for school buildings. However, this gave me the opportunity to address a concern that I often encountered during my research critiques; namely, the question of whether an OBM fitted to data in one context could be applied to another.

In the validation process, I created an energy model of the field study building and calibrated it using the field study data set. I then ran four building performance simulations, each differing only in terms of the cooling control algorithm (Table 2).

Table 2. Variations of the building performance model used for the validation of OBM accuracy.

A (base case)

B (conventional OBM)

Cs (single household stochastic OBM)

CF (family household stochastic OBM)

Cooling was set to be in usage during the precise time frames measured in the field study

Cooling was determined by a constant set point

Cooling was determined by a stochastic OBM embedded in the toolkit, which was derived from data captured in single households

Cooling was determined by a stochastic OBM embedded in the toolkit, which was derived from data captured in family households

I compared the results from B, Cs and Cf to A. The reason I did not compare the results to the raw data set was to control for other inherent errors resulting from the necessary simplification within a building performance model. By comparing the results from each of the OBM approaches to the calibrated base case model, any performance differences between B, Cs and Cf could be assumed to be entirely due to the different behaviour modelling approaches. I analysed the metrics in Table 3 to evaluate accuracy.

Table 3. Accuracy metrics.

In behavioural terms (based on Tahmasebi & Mahdavi 2018)

In terms of comfort

In terms of energy consumption

Percentage of time ON (%)

Actions per day (1/d)

Median ON duration (min)

Hourly indoor air temperature values (°C)

Average indoor air temperature (°C)

Indoor air temperature standard deviation (K)

Cooling energy demand (kWh)

Cooling energy peak (kW)

1.4.2. Flexibility

In Section 2.1, I argue for the importance of conducting performance-based analysis in the early stages of design. Building performance simulation is crucial for a successful, evidence-based approach to sustainable design. Whether or not these simulations can feasibly be applied during this stage is determined to a large extent by the flexibility of the employed software tools. However, in this thesis I also argue for the importance of introducing stochastic occupant behaviour modelling. This begs the question: does the additional simulation complexity not decrease flexibility, thereby impacting the feasibility of using stochastic OBM in early design?

The key to successful building performance modelling in the early design stages is flexibility, and the appeal of visual scripting programs like Grasshopper is precisely this quality. The most popular tools used for building performance simulations by architects are embedded within a flexible modelling framework linked directly to the geometric 3D modelling software. Adding stochastic OBM to building performance simulations in the design process adds an extra layer of complexity that needs to be justified by the value added through this procedure. While parametric definitions like those created in Grasshopper can ease the modelling and simulation process, they are often quite brittle. Inflexible models still cause delays in architectural practice, hinder collaboration, and discourage designers from making changes to their models (Davis, 2013)

Section 5.2 therefore addresses to what extent the proposed methods inhibit flexibility, when compared to the existing workflows using conventional occupant behaviour assumptions. At its essence, flexibility concerns the ease with which a model can change. Measuring a parametric model’s flexibility is challenging; the first researcher to develop methods to do this was Davis (2013a), who suggested using several software quality metrics. These were borrowed from the software engineering body of knowledge as instruments to help triangulate an understanding of flexibility that goes beyond simply measuring how long it takes to make a change in the model. He distinguishes between quantitative metrics, which he transfers from Lincke and Welf’s (2007) Compendium of Software Quality Standards and Metrics; and qualitative metrics, which he transfers from Bertrand Meyer’s (1997) book Object-Oriented Software Construction.

In the validation process, I created several building performance definitions, each focussing on a different behavioural aspect. Each definition had two versions – one using a conventional deterministic approach to model occupant behaviour and one using the corresponding stochastic model from the toolkit prototype. I only chose those metrics from Davis’ preselection that applied to the toolkit, and in some cases adapted these. For example, I did not evaluate reusability (the ability of software elements to serve for the construction of many different applications), since both the existing and the proposed tools were exclusively developed to address specific behavioural actions; they are obviously not reusable in the way that more generic coding functions are. Similarly, I did not analyse modification times, since

modifications in the parts of the definition that address occupant behaviour are only in the form of parameter changes, instead of time-consuming changes to the explicit functions themselves. I discuss the benefits and limitations of the proposed workflow in comparison to the existing one through the evaluation of both quantitative (Table 4) and qualitative (Table 5) metrics.

Table 4. Quantitative flexibility metrics.

Definition size

Latency

Cyclomatic complexity

One flexibility metric is construction time – the time needed for a user to construct a model from scratch; another is model size, which translates to the number of components in a Grasshopper definition. Different users are likely to have different construction times since the user’s domain knowledge and familiarity with a modelling environment helps determine how quickly they can build a model. For the current analysis, I therefore decided to merge and adapt these two metrics for a more objective comparison of indicative construction times. Namely, I count all components, parameters and wires in a definition. Multiple wires between two components are counted as one.

This is the number of seconds needed for a model to recompute after it has been edited. In this case, most of the time for a model to compute is due to the EnergyPlus simulation.

The cyclomatic complexity indicates how much work is involved in understanding a piece of code. It is a metric used for measuring code structure, as defined in the following equation by McCabe (1976):

=�� ��+2�� (1)

where CC is the cyclomatic complexity and G is the graph, that is, the Grasshopper definition. e represents the number of edges (i.e. wires) connecting the components, counting several connections between two components as one. n is the number of nodes (i.e. components) in the model, and p is the number of independent parts in a graph. In technical terms, the cyclomatic complexity is the number of independent paths through a directed acyclic graph (DAG). This can be seen visually in Figure 2

Figure 2. The top graph has 6 nodes, 5 edges, 1 path and therefore a cyclomatic complexity of 1. The bottom graph has 8 nodes, 10 edges, 4 paths (differentiated by colour) and therefore a cyclomatic complexity of 6.

Table 5 Qualitative flexibility metrics.

Ease of use The extent to which people with varying backgrounds could learn and apply the software to solve problems.

Functionality The extent of the possibilities of the software.

In each of the quantitative metrics, a smaller value indicates higher flexibility; the opposite is true for the qualitative metrics, though these cannot be evaluated numerically. Improvements on one metric may have negative consequences on another. For example, increasing the functionality of a model may harm the latency. Therefore, Meyer (1997) suggests that software quality is best described through the analysis of a combination of several factors. While the evaluation of the quantitative metrics is straightforward, none of the qualitative ones are definitive measurements. It must be noted that while there are well-researched ways to conduct usability studies in order to analyse ease of use, this type of analysis was not possible within the scope of this research. Instead, a heuristic approach was used, which is a common and accepted methodology in software engineering (J Nielsen & Molich, 1990; Jakob Nielsen, 1994). This approach relies on qualitative assessments being deduced through comparisons and expert judgement. For example, the functionality of a modelling environment can be evaluated by comparing its features to those of other environments.

1.4.3. Applicability

During my research, I took on a role within Aurecon's Integrated Design Lab Aurecon is an international engineering, design and advisory company and the industry partner for the Australian Research Council Linkage Project that this research is part of (see Appendix). For one of the projects I worked on, my job was to conduct building performance simulations that informed the engineering consultation given to the client. Since the analysed building designs included

occupant-controlled windows and air conditioning systems, the project leant itself as a case study to test the toolkit prototype. Rerunning the simulations with the toolkit led to different simulation results, implying that the advice given may have been affected if stochastic OBM had been used.

When proposing new methods and practices, it is worthwhile asking oneself why these methods have not yet been implemented in the industry. To discuss this topic, I conducted an interview with a team of engineers at Aurecon. During this discussion, I presented the alternative modelling that I had conducted for the above-mentioned project, then initiated an unstructured, open discussion round to receive feedback from the industry professionals.

The purpose of this discussion was to gauge where the professionals see the limitations and potentials of the proposed method; to understand how they currently model occupant behaviour and why; and to identify reasons why OBM has not yet become standard practice in the industry About 25 engineers listened in for the talk and discussion which was conducted online; the Aurecon employees listed in Table 6 actively participated in the discussion

Table 6. Aurecon employees who participated in the discussion on the practical applicability of occupant behaviour modelling.

Amelia Milne Associate

Chris Downing Senior Mechanical Engineer

Doug Crawford Senior Mechanical Engineer

Jason Wang Design Manager

Luke McKenzie Sustainability Engineers

Marin Fielke Sustainability Engineers

Pablo Sepulveda Integrated Design Leader

Tom Wothersoon Mechanical Engineer

1.4.4.

Impact

Action research methodologies (Lewin, 1946) help to explore the opportunities and limitations of research topics, by testing the proposed methods in practical applications To discuss the importance and implications of OBM for sustainable architectural design, as well as to demonstrate the usage of the toolkit prototype, I conducted several virtual design studies, each of which analysed a separate design

issue (Table 7). For each study, I constructed a mock design task and used computational methods to tackle it. In each case, I compared the simulation results when using the conventional methods of simulation versus the toolkit prototype, and discuss the implications for design decisions.

Table 7. Design studies conducted in this research.

Title

The Comfort of Home 6.1

Spatial Inter-Connectedness 6.2

The Cost of Automation 6.3

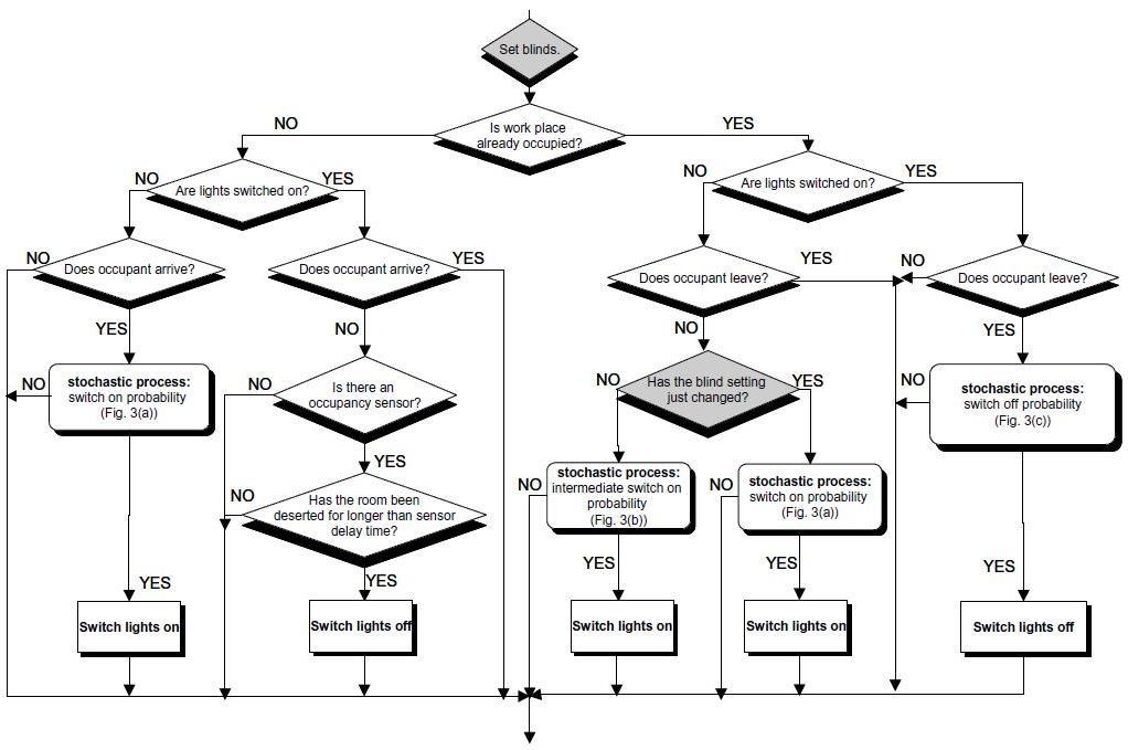
The Blind Spot 6.4

Adaptive Occupancy 6.5

An analysis of how various design parameters are affected when seeking to optimise a house design for thermal comfort.

An analysis of how interior layouts and room connection types affect natural ventilation and indoor comfort, when considering how occupants operate windows.

A comparison of automated and manual air conditioning in terms of financial and environmental cost.

An analysis of the impact of operable facade shading elements on daylighting conditions and energy consumption.

An analysis of an operation method by which occupants are shifted throughout a building in response to time-varying micro-climate patterns, to reduce overall building energy consumption.

1.5. Structure

This thesis is divided into eight chapters: the current introduction, a background chapter, four chapters on practical research activities, a discussion chapter and a conclusion.

In Chapter 2, I give a review of subjects relating to the research topic, ranging from data-driven and sustainable architectural design methodologies to thermal comfort and OBM in building performance simulation. This chapter concludes by outlining the knowledge gap that is investigated in this thesis.

In Chapter 3, I report on some initial explorations into data capture and visualisation, and discuss several insights that emerged from these activities.

Chapter 4 outlines the digital toolkit prototype developed over the course of this research, in order to model occupants’ environmental control responses in building performance simulations

Chapter 5 is a validation section in which the accuracy, flexibility and applicability of the proposed method are discussed.

In Chapter 6, I present and reflect on several digital design studies that I conducted, which demonstrate the use of the toolkit prototype, as well as the potential impacts of OBM on architectural design outcomes.

Chapters 7 and 8 are the discussion and conclusion sections, where all practical research activities are analysed collectively, commonalities are drawn, and insights summarised.

2. Background Research

The purpose of this chapter is to give a review on topics related to the research question, to outline key issues and vocabulary that emerged during the research, and to narrow down the scope of this thesis. I begin with a discussion of why computational and building performance analysis is useful in early-stage architectural design. Next, I give an overview of thermal comfort research, the history of sustainable architectural design and the role of digital tools within the sustainable design process. Finally, I review the field of occupant behaviour modelling (OBM) and conclude by outlining the knowledge gap addressed in this thesis.

2.1. Engineering the Early-Design Stage

2.1.1.

Front-Loading

The output from the architectural sketch design phase tends to set the tone for the rest of an architectural project. During this phase, architects work largely without consultation from engineers, and most architectural companies do not have specialist modelling groups to conduct analysis on-the-fly and in-house. In the early design stage, most design parameters are open for discussion, while in the later phases it becomes increasingly unlikely that the architects will pivot on the more consequential decisions. In other words, the most important decisions are made when information is most scarce. Problems arise when performance issues are only discovered later in the planning stage, where there is limited room for changing the design. The planning then becomes a retrofitting process in which, either redesigns are conducted at a high cost to the designers, or the building does not perform in operation as intended, which can come at a cost to the client, the occupant, the environment, or all of the above.

In these situations, had the initial design been informed with the hindsight captured through the later planning process and collaboration with engineers, then the architects could likely have designed a much higher performing and sustainable building. Therefore, an alternative strategy is to front-load (Figure 3) the analysis by evaluating proposed design variations in the early design stage (Davis, 2013). While

Figure 3. MacLeamy Curve (Source: Walasek & Barszcz, 2017)

well-intentioned, this philosophy creates a new issue. In this phase, there is a tendency of frequent design changes as the designers iterate rapidly through options while sometimes branching out ideas into several design options that are considered simultaneously. Design is not simply a leap into a premeditated solution, but rather a messy journey necessitated by uncertainty and characterised by iteration (Brown & Katz, 2009; Lawson, 2006; Schön, 1983). The main challenge for building performance simulation at this stage is keeping up with the speed and ephemeral nature of the design process. Most simulation tools were not developed accordingly and were not required to have this level of flexibility; conventionally, architects hand over the design to the engineers when it has progressed to a level of maturity where the engineers only have to input the geometry and design parameters very few times. This gives them more time to dedicate to an in-depth analysis.

At a basic level, the main purpose of computational design in architecture is to increase efficiency during the design and planning process. The ripple effects are that a higher degree of information can be made accessible, and different types of analysis can be integrated into the design process to an extent that would otherwise not be possible. Ideally, this added information is processed in a way that creates greater understanding, thereby leading to more informed, integrated design decisions that prevent costly problems further down the line. Moving from the manual drawing board to computer-aided design (CAD) software was only an initial step towards higher efficiency, which preceded the use of tools with a numeric approach to compute performance, and to evaluate and optimise design variations. The tools enable architects to investigate their designs for factors beyond other more immediate architectural design considerations, and to delve deeper into processes previously reserved for engineers.

To what degree this actually benefits architectural practice is a common point of dispute. Proponents may argue that the blurring of the lines between design and engineering fosters more holistic approaches and faster cross-disciplinary design prototyping. Computational design arguably creates a new level of immersion and can enable architects to design buildings that would not have been imagined before they were designed with simulation tools. While proponents focus on these new creative possibilities, critics of computational design talk about the danger of architecture becoming mere engineering and criticise the opacity that often characterises the tools. While some argue that computational design methods – in comparison to more traditional methods – remove a designer from the real-world, others feel that being able to manipulate data on the screen makes for a more hands-on experience and frees up time to think about the fundamentals (Turkle, 2009).

To what extent should designers use building performance simulations to inform their designs, instead of just relying on engineering consultants to advise them? There is a danger when designers – who are unskilled in engineering – run a simulation and trust the simulation results without having an idea of how the

software produced these. Architects may not be aware of the sensitivity of the simulation parameters or the degree of uncertainty in the results; taking these at face value and basing important design decisions on them runs the risk of eliciting poor choices. However, a careful examination of building performance factors during the design process can also lead to innovative designs solutions.

The extent to which the knowledge of environmentally sustainable design and building physics consultants can be integrated into the design process is inhibited by the limited amount of time they can realistically spend with the design team. That is, unless this knowledge is available in-house. There is an increasing trend towards transdisciplinarity in architectural practice, one indicator of which is the formation of specialised teams within larger companies. An early example of this is the Specialist Modelling Group at Foster + Partners which was formed in 1997, and whose expertise encompasses analysis, geography, programming and computation, urban planning, and rapid prototyping (Peters & Dekestellier, 2006). The Digital Technology Group at Herzog & de Meuron also combines several streams of knowledge, from CAD and building information modelling (BIM) management, parametric design and scripting to digital fabrication (Peters, 2013). In 2019, NBBJ launched their Design Performance Group that included a building physicist, an environmental futurist and a computational expert (NBBJ, 2019).

KieranTimberlake’s R&D projects bring together knowledge from diverse fields including ecology, chemistry, physics, anthropology, economics, and materials engineering (Kieran Timberlake, 2020), while the GXN research team within 3XN brings together designers, architects, engineers, and social scientists (GXN, 2020). I myself had the opportunity to work within the Performance Based Design team at HENN architects, which used environmental simulations to address complex design problems (e.g. Betti & Arrighi, 2017)

Alongside the trend of architecture companies – especially the larger ones –bringing in people with engineering backgrounds, so too can a tendency be tracked where engineering firms are working to facilitate a better collaboration with architects. For example, Thornton Tomasetti’s R&D group CORE Studio has developed several tools for a more holistic evaluation of architectural designs, including the TT Toolbox for Grasshopper (Thornton Tomasetti, 2020). Similarly, Karamba3D, an FEM tool for early-stage structural design in Grasshopper was developed at structural engineering company Bollinger+Grohmann (Karamba3D, 2018). At the time of writing this thesis, I was personally experiencing this trend of engineers getting more involved in the early architectural design stage, through my work within Aurecon’s Integrated Design Lab. The team consists of architects and mechanical engineers working towards providing holistic sustainable design consultation (e.g. Sepulveda & Marschall, 2020)

Challenges and risks do remain when incorporating computational design and simulations into the architectural design process. However, if the trend in forming specialised interdisciplinary teams in companies within the architecture continues, engineering and construction (AEC) industry, then it can be expected that advanced

computational design tools will increasingly fall into the hands of professionals with the right backgrounds to critically evaluate their simulation results. The tools and methods that I propose in this thesis were motivated by this development – a development that I experienced first-hand through my practice. The choice to develop the methods presented in this thesis was based on my stance that efficient computational design and interdisciplinarity have the potential to result in higherperforming, sustainable building designs.

2.1.2. The Rise of Computational Tools for Sustainable Architectural Design

Understanding the considerations that guided the development of the tools and methods proposed in this research, requires an understanding of the context and history of computational design methods for sustainable architectural design The introduction of digital drafting tools for architects initially promised – first and foremost – a more efficient way to draw. However, this capability was refined and outgrown over time. The numerical control programming system PRONTO from 1957 is often regarded as the first CAD software. Sketchpad from 1963 was the first CAD software to use a total GUI, while ADAM from 1971 was the first commercially successful drafting and manufacturing program. The 1980s saw the introduction of several CAD programs that are still used today, such as CATIA, AutoCAD, and Pro/Engineer (now PTC Creo). AutoCAD, created by Autodesk, was the first 2D CAD software made for PCs instead of mainframe computers or minicomputers (CAD Sourcing, 2019).

Probably the first ever environmental simulation program for architects was Ecotect by Andrew Marsh, commercialised in 1996 and acquired by Autodesk in 2008. Marsh describes on his website how the digital tools at the time of his architectural education had prevented him from eliciting any enthusiasm for his performancebased approach. This caused him to focus more on how to visually represent results, leading him to ultimately develop Ecotect. He saw a need to bridge the gap between architecture and engineering, in order to integrate building performance analysis as a fundamental part of both concept design and design development. He suggests that this requires interactive tools presenting visually rich analytics within the context of a 3D building information model (Marsh, 2019). Ecotect was discontinued in 2015 when Autodesk indeed focused on developing toolkits for their building information modeller Revit; these now enable a range of environmental simulations from sun and shadow studies to daylighting, whole building energy analysis and weather data visualization (Autodesk, 2016)

One of the most popular 3D modellers for architects today is Rhinoceros (also called Rhino) by McNeel. It began as a small NURBS modelling plug-in for AutoCAD in 1992, was then released as a stand-alone beta version in 1994, and finally as Rhino 1.0 in 1998. Several plug-ins were added over time, including Flamingo for realistic rendering in 2000, Penguin for conceptual rendering in 2003, Bongo for animation

in 2004 and finally the visual scripting plug-in Grasshopper – then called Explicit History – in 2007 (Heynick, 2019). Rhino’s first environmental design plug-in was Diva, which appeared in 2010 and allows one to produce radiation maps, daylighting and glare analyses, energy and load calculations as well as LEED and CHPS daylighting compliance.

David Rutten, who developed Grasshopper for Rhino users as a way to automate tasks without the need to write textual code (Rutten, 2013), probably did not foresee the widespread popularity it would gain over the next years. He also could not have foreseen the extent to which its capabilities would be extended through add-ons created by developers and architectural practitioners. As can be seen on food4rhino.com, Grasshopper plug-ins now far outweigh the number of Rhino plugins. While many plug-ins are for geometry creation (e.g. PanelingTools, Lunchbox, Mesh Edit, Mesh+ and Pufferfish), a lot of the most downloaded ones focus more on performance-driven design. The most downloaded plug-in is Kangaroo Physics for form-finding, which was first released in 2011 and currently has almost half a million downloads. The degree to which the flexible modelling paradigm of Grasshopper bridges disciplines can be seen by the focus of other popular plug-ins. Elk from 2013 allows one to import Open Street Map data, Octopus from 2013 enables evolutionary optimisation, Karamba3D from 2014 supports FEM analysis, and TT Toolbox from 2013 has a variety of tools including Colibri for design space iteration.

While all the above plug-ins are designed as black-box tools, the 2012 addition of the GHPython component into Grasshopper allowed users to create custom components, package them as User Objects and release collections of these as white-box plug-ins, thereby allowing others to view the source code. One of the first developers to make use of this was Mostafa Roudsari, who in 2012 started creating the Ladybug Tools for environmental analysis and building performance simulation. He was later joined by Chris Mackey and received input from many other contributors to the open source platform. Mostafa’s motivation to create the tools was his frustration with the repetitive, simplified and disconnected workflows that he had had to use on a daily basis as an environmental consultant, as well as the overall lack of knowledge about environmental building design (Ladybug Tools LLC, 2017). The Ladybug Tools consist of several plug-ins: Ladybug for environmental data analysis and visualisation; Honeybee for daylighting, comfort and energy simulation; Butterfly for computational fluid dynamics (CFD) simulation; Dragonfly for large-scale climate modelling; and Ironbug for advanced heating, ventilation and air conditioning (HVAC) modelling. These were released in 2013, 2014, 2017, 2018 and again 2018, respectively (Ladybug Tools LLC, 2017). The current almost 270,000 downloads, as well as the 2016 inclusion of Ladybug Tools into Autodesk Revit’s own visual scripting plug-in Dynamo, speaks for the popularity of the tools.

The growing willingness of architects to conduct numeric analyses to inform decision-making in the early design stages is exemplified by the growing interest in

building performance simulation software for architects; for example, at the time of writing this thesis, there were over 23.000 posts and 2.000 users on the online forum of Ladybug Tools (Ladybug Tools, 2018). This software and mentality shift among architects has led to the development of a large community engaged in learning and applying methods of environmental analysis and building performance simulation in the design process. Currently, most of the environmental analyses conducted by architects are quite basic and simple, falling into one of the following categories: basic climate data analysis by visualising weather file data; daylight analyses to visualise the amount of light or solar radiation reaching certain points in space over time; basic comfort analyses to assess which spaces are naturally comfortable at which times; and low-resolution energy simulations to estimate energy usage over time.

Figure 4. Comparison of Google Trends results for several search terms, averaged by year. ‘Search interest’ is represented relative to the highest weekly value for the given time period. A value of 100 is the peak popularity for the term.

According to Google Trends (Figure 4), search interest on Computer-Aided Design has dwindled by about 60 % over the last decade. Instead, there has been a rise in interest in more advanced computational methods. While Computational Design searches have only seen a subtle rise in recent years, this term is used in other industries and is therefore not likely to be representative of search results related to architecture. Instead, there has been a strong influx of interest in computational design related terms that are more clearly architecture-related, namely, Parametric Design and BIM. Parametric Design interest seems to have flattened in recent years, while BIM interest is still trending as public and private sectors are increasingly requiring it (Moreno et al., 2019). These developments indicate an increased desire for more efficient, integrated and performance-driven methods. The architecture, engineering and construction (AEC) industry is not alone in this shift, as seen by the substantial, steady increase in search interest for the term Data-Driven, which has more than doubled in the past eight years.

At the time of writing this thesis, the links on the first page of Data-Driven Google results point almost exclusively to business analytics companies. However, none of these appear to identify a specific industry that they specialise on, implying that the approach and methods of data-driven design are not limited in their applicability to certain fields. In terms of designing the built environment, the more immediate data-driven methodology for environmentally sustainable design is to use the result data from building performance simulations to inform the design process. At a deeper level, data-driven methods are what shape the very assumptions underlying these simulations. Engineering recommendations from standards like ASHRAE, CEN and ISO are subject to constant updates based on research and field study findings. They are very much a work in progress and are sometimes even questioned by the very people writing them. For example, Cheung et al. (2019) made a damning discovery on the poor predictive performance of the Predicted Mean Vote comfort model, on which common HVAC set points and sizing are based. Since even a slight shifting of set points can cause large energy savings (Hoyt et al., 2015; Ruya & Augenbroe 2018), this suggests that the widespread Predicted Mean Vote comfort model has led to unnecessarily small temperature dead bands for HVAC set points, causing superfluous energy consumption. Some factors lack guidelines altogether, causing practitioners to make oversimplified and arbitrary assumptions (Hensen & Lamberts, 2019).

The antidote to these shortcomings is increased research, by means of capturing and analysing data from real-world operational buildings, and creating models from this data that can be incorporated into the simulations. It is precisely this aim of increasing simulation accuracy that gave rise to the research field that this thesis is based on – occupant behaviour modelling (OBM). Occupant behaviour research, like most other building performance related research topics, is one that is currently dominated by building scientists. In terms of evidence-based research and practice, architecture is still lagging behind other industries in the adoption of datadriven design approaches. However, there is evidence that this trend might be changing. Older review articles on post-occupancy evaluations note a lack of their widespread implementation (e.g. Stevenson, 2009). However, while it may be some time before they are widespread in the industry, more recent reviews have been able to draw from a plethora of academic studies to cite, and have indicated a growing trend in their occurrence (e.g. Li et al., 2018). Still, architecture could benefit from a more distinctive push towards data-driven methodologies. Buildings are data-rich but, as Davis (2017) notes, architects are still largely not using this data.

2.2. How Computational Design Facilitates Sustainable Design

2.2.1. Energy and Comfort: The Common Link

Buildings are responsible for 30 to 40 % of global energy use and a similar percentage of greenhouse gas emissions (Abergel et al., 2017). The building sector is the single largest CO2 producer worldwide (Intergovernmental Panel on Climate Change, 2007). People spend over 90 % of their lifetime indoors (Klepeis et al., 2001), which is why 80 % of the energy consumed by a building during its life cycle occurs during its operational phase (Masoso & Grobler, 2010). Figure 5 shows that most of this is due to energy consumption from the mechanical heating and cooling of indoor spaces (International Energy Agency, 2018). To achieve comfortable and healthy indoor climates for occupants, vernacular architecture made do with lowtech, natural solutions Modern technology and cheap energy prices later offered the luxury of climate control, but this came at the price of a steep increase in emissions With a global rise in urbanisation in the 21st century, there is a growing need for sustainable building design that reduces energy consumption. Significant efforts have already been made to implement innovative energy conservation technologies and formulate green building policies. In particular, the current concept of a Zero-Energy Building has received increased interest during the past decade. In the EU, the recast Directive on Energy Performance of Buildings set the Zero-Energy Building as the target for all new buildings by 2020 (Cao et al., 2016)

Since the purpose of heating, ventilation and air conditioning (HVAC) systems is to achieve comfort for building occupants, an understanding of human thermal comfort is important to design more sustainable buildings. In sustainable design, comfort models are used to evaluate a design’s indoor climate, as a basis for energy modelling to determine the energy demand and to dimension mechanical systems. The simulated, and actual, energy consumption of a building is therefore largely dependent on the way human comfort is modelled. This section outlines the two most common indoor comfort models, both of which I use within this thesis: The

Figure 5. Approximate breakdown of worldwide energy expenditure.

Predicted Mean Vote (PMV) model and the Adaptive Thermal Comfort model. Both models have been incorporated into the technical standards defined by ASHRAE (R. J. De Dear & Brager, 2002), the American Society of Heating, Refrigeration and Air conditioning Engineers, which tends to influence building performance modelling approaches across the globe.

The Predicted Mean Vote model was derived from studies in which people were queried about their thermal perception while being in climate chambers with manipulated environmental variables (Fanger, 1970). The model calculates a Predicted Mean Vote Index ranging from -3 (cold) to 0 (neutral) to 3 (hot), based on formulas found in ISO 7730. The thermal perception is predicted based on the ambient and radiant temperature, relative humidity, air speed, clothing level and metabolic rate of a person. From the index, a Percentage of People Dissatisfied (PPD) is calculated as:

PPD=100–95*exp(-0.03353*PMV4–0.2179*PMV2) (2)

According to the Predicted Mean Vote model, the percentage of people satisfied with a given climate never exceeds 95 % due to the different thermal perceptions of people (Figure 6). Conventionally, HVAC systems are dimensioned in a way that the model predicts over 80 or 90 % of people to be satisfied with the indoor climate.

Figure 6. The Centre for the Built Environment’s (CBE) web tool for assessing the acceptability of indoor climate variables according to different models (Tartarini et al., 2020). Here, the Predicted Mean Vote method was selected.

Humphreys (1978) first pointed out that the results from Fanger’s climate chamber experiments do not necessarily apply to naturally ventilated buildings, in which people generally report higher perceived well-being, with measurably higher comfort ranges. This means that the Predicted Mean Vote model may be encouraging the excessive use of HVAC systems For free-running (i.e. not airconditioned) buildings, the Adaptive Thermal Comfort approach was proposed as an alternative model of thermal comfort (Nicol & Humphreys, 2002). It was based on large-scale surveys conducted in real-world settings in operational buildings, which showed that occupants of naturally ventilated buildings have considerably larger comfort ranges, underlining the potential of natural ventilation to increase comfort while decreasing energy consumption.

The Adaptive Thermal Comfort model predicts a design (i.e. ideal) indoor temperature, according to a single predictor variable, namely, the prevailing outdoor temperature. A range of temperatures around this design temperature are considered comfortable. ASHRAE Standard 55 defines two acceptability ranges: 5 °C (i.e. ± 2.5 °C) in which 90 % of people are likely comfortable, and 7 °C (i.e. ± 3.5 °C) in which 80 % of people are likely comfortable. The performance analysis of a given space at a given time is commonly assessed as a binary metric; if the temperature falls within the chosen acceptability range, it is considered comfortable; if not, it is considered uncomfortable. Design temperatures are defined by a simple linear model: Td=m*Tpo+b

where Td is the design temperature, Tpo is the prevailing outdoor temperature, the linear slope is m = 0.31 and the intercept is b = 17.8 (R. J. De Dear & Brager, 2002) This model applies within an outdoor temperature range between 10 °C to 33.5 °C (Figure 7).

Prevailing outdoor temperature is commonly calculated as the average daily arithmetic mean (average between maximum and minimum) over the preceding 730 days at a given point in time. For more accuracy, a time-weighted running mean has been recommended (Nicol & Humphreys, 2002), in that more recent outdoor temperatures receive a higher weighting. This is expressed in the following formula:

where Twrm is an exponentially weighted running mean outdoor temperature, T is the daily mean outdoor temperature on a given day, t is the current day and α is a variable determining the decay of importance of past days, commonly defined as 0.8 (e.g. Nicol & Humphreys, 2002).

Figure 7. The Centre for the Built Environment’s (CBE) web tool for assessing the acceptability of indoor climate variables according to different models (Tartarini et al., 2020). Here, the adaptive method was selected.

2.2.2. Evolution of Sustainable Design

Historically, the primary reason for the existence of architecture was environmental (Banham, 1984). While the role of energy consumption and emissions only emerged in recent history, many of the passive design strategies found in vernacular architecture are still implemented today. To that end, one might say that the field of sustainable design is as old as architecture itself.

The purpose of this section is to provide context for the research presented in this thesis: from developments in sustainable design pre- and post-industrialisation and the scientification of building design through the introduction of computer science, to more recent advancements in both the development of computational design tools, and the emergence of organisations and rating systems facilitating the widespread acknowledgement of the importance of sustainable design.

To a large extent, climate considerations are more apparent in traditional vernacular architecture than in modern buildings (Figure 8). Pre-industrial methods of climate-driven design created an aesthetic that directly illustrated the connection between buildings and climate. For example, by the 5th century BC, through knowledge of seasonal changing of sun angles, many parts of Greece precipitated vernacular designs that allowed the lower winter sun within the dwelling for warmth and the higher summer sun excluded to help mitigate overheating (Butti & Perlin, 1980).

Figure 8. Examples of distinct vernacular architectural properties influenced by climate considerations Clockwise from top left: cold, temperate, hot-humid, hot-dry climates.

Micro-climate phenomena would often dictate occupants’ use of spaces. For example, Tunisian vernacular architecture was characterised by densely connected residential one or two storey houses arranged around small courtyards. During daytime, families tended to reside indoors, where the high thermal mass of the buildings kept the interior cool; in the cool evenings, the families would dwell on the rooftops where the buildings emitted the heat stored during daytime (Heschong, 1979). This diurnal rhythm of the usage of different spaces can today be bypassed using building technology. Even after the introduction of heating systems, microclimates affected family life in cooler European regions. Banham (1984) gives the example of hearths, of which usually only one existed per house and was installed in the lounge. During the colder months this would lead to the entire family congregating here, with children playing alongside the father working at his desk.

The industrial revolution sparked a rapid increase in climate control innovations. Up until the middle of the nineteenth century, there was very little light in houses – a single oil lamp might often have lit up the living room in the evenings, with activities that required more light (e.g. reading) being conducted closer to the lamp. Between 1855 and 1895, illumination in the average household increased by as much as 20fold (Banham, 1984).

In the course of the 1920s, glass could be produced economically and in high volume, making it a commodity and no longer a handcrafted luxury item. By 1920, mechanical systems could cool and heat air, add or remove moisture content and

filter dust and bacteria to provide interiors with air quality that was often better than the outdoors (Corning Museum of Glass and Glass Innovation Center, 1999). Opening a window became undesirable as it was believed to compromise ideal indoor air quality (Gloag, 1946). By the interwar years, technological development enabled a use of glass in buildings that was fundamentally different from what it had been in the nineteenth century. The glassblower in his workshop had been displaced by the mechanisation of glass production and the factory assembly line. New insight and expertise from the materials science of glass meant that its material properties were making it increasingly malleable. Glass offered a new form of climate control, transmitting beneficial lighting conditions and views to the outside while reducing negative elements of wind and cold. This made it an increasingly popular building material (Sadar, 2016).

Modern architecture broke from the eclectic traditions of the 18th century and focused on abstraction, standardization and serial production, but was to a large extent energy inefficient. As a result, it added unintended adverse consequences to the environment and exposed our dependence on fossil fuels. Since the industrial revolution, both the wider wealth distribution and cheaper energy prices resulted in widespread increases in energy use (Lewis, 2011). In the 1950s, the use of packaged domestic air conditioning became widespread, while the average American home more than doubled in size. Modernism produced buildings with shorter lives, built with lighter mass, and heavy reliance on HVAC systems that required large amounts of fossil fuel energy, approaching one-third of the useful energy produced (Tabb & Deviren, 2014)

The history of building performance simulation is approximately as long as that of computers. The very early developments in this direction started in the late 50's and early 60's in the United States and Sweden. During this period, several methods had been introduced for analysing single system components (e.g. gas boilers) using steady state calculations. The very first reported simulation tool for buildings was BRIS, introduced in 1963 by the Royal Institute of Technology in Stockholm (G. Brown, 1990), but it is unclear to what extent these were used in practice. Among the few early architectural responses to the rising energy consumption was Olgyay’s foundational book Design with Climate (1963). It gave an overview of recommendations when designing buildings according to climate, largely without considering HVAC systems. The considerations included climate zone-specific observations of temperature, humidity, solar radiation and wind to shape architectural design decisions. These ranged from site selection, building orientation and shape, to window sizes, shading devices, choice of materials and presence of vegetation. While he did not mention computer simulation, he did propose several numerical analysis techniques to inform the design process (e.g. Figure 9).

Figure 9. Calculation of radiation effects on a vertical surface. (Source: Olgyay, 1963)

The development of building technologies to control indoor climates led to design decisions being increasingly less dependent on outdoor climate. An increasing desire for human comfort and profitability of construction generated a rising need to control indoor climates and led to the scientification of building performance prediction. In the United States, the 1970s energy crisis intensified these efforts, as reducing the energy consumption of buildings became an urgent domestic policy interest. The energy crisis also initiated development of U.S. building energy standards, beginning with ASHRAE 90-75 (Oh & Haberl, 2016)

Heschong’s (1979) contemplative approach to thermal comfort and designing with microclimates contrasted with much of the scientific thermal comfort literature. She argued against the approach of equalising microclimates and for savouring and enhancing the diversity between natural climate variations in location and time. Instead of optimising for supposedly ideal temperatures, she offered a more human-centric and qualitative approach to evaluating microclimates, which allowed for microclimate fluctuations to contribute to what she coins a feeling of “thermal delight” .

Solar energy provided the prospect of an alternative energy source. Several solar energy bills and an increase in federal research resulted in solar design guides (e.g. Holtz, 1976) and the solar furnace as an early example of integrated design. Another design method that emerged at the time was zone-coupling, in which

cooler interior spaces were combined, usually located on the north side of the form, and charged with solar heat on the south side. Engineer Douglas Balcomb developed a set of solar engineering design procedures for passive solar heating that enabled architects to design with useful performance-based modelling and calculation methods, including the Solar Load Ratio method. Later, he developed Energy-10, an energy and cost design tool, which is still used today. Ralph Knowles examined the relationship between pure form, urban density, and both seasonal and diurnal rhythms of the sun, which informed the development of his solar envelope concept and solar zoning guides (Knowles, 1981).

The reaction to modernism fell into two overarching theories for sustainable improvement: either future-oriented strategies promoting neo-avant-garde forms and innovative technologies, or backward-looking solutions with revivals of traditional pre-modern forms, vernaculars and methods. In the 1980s, a discussion about future directions for building performance simulation among a group of leading building simulation specialists started. There was a consensus that most of the tools developed until then were too rigid in their structure to be able to accommodate the improvements and flexibility that would be required in the future (Tabb & Deviren, 2014)

Post-modernism contrasted with modernism’s minimalist and abstracted design approach by bringing back vernacular elements and embracing eclecticism. On the one hand, the post-modern style leant itself more towards integrating sustainable measures (reducing window surfaces or using timber constructions instead of steel), on the other hand its formal complexities sometimes created energy inefficiencies. Sustainability was beginning to be thought of more holistically in terms of interlinking systems, instead of merely inserting new technology into the design. Early life-cycle assessments were conducted, thereby taking construction into account as well as operation and dismantling (Stein, 2010). An emphasis was placed on designing around site conditions (e.g. providing on-site rain water collection) and using local materials (e.g. Lake/Flato, 1996).

In the 1990s, an increased interest in transparency, light-mass construction and glazing systems led to a stronger fusion between engineering and architecture. The view that sustainability should become standard practice was being more widely accepted. Advances in building technologies were accompanied by the advancement of computer-aided design (CAD) software, enabling engineers and architects to create complex and unprecedented structures. Computers provided designers the process of prototyping creating 3D computer models of a design that could be subjected to computer-based testing. This was particularly useful in performing energy analysis for sustainable systems. Computer simulation programs such as DEROB, NBSLD, Blast and DOE-2 were beginning to achieve widespread use by engineers to calculate building energy requirements with dynamic space and daylighting analysis. During this time, the Lawrence Berkeley National Laboratory developed Radiance and Superlite for daylighting simulation (Tabb & Deviren, 2014)

The emerging green architecture tended towards larger and more varied building typologies that required inherent load-dominated energy design measures and ecocentric technologies for reduction of unwanted heat gains from solar radiation and internal sources, such as gains from artificial lighting, equipment and people, mechanical ventilation, elevators, and modern air conditioning systems. As the sustainable technologies evolved, they tended to move from fixed building elements to more dynamic and holistic systems responding to the changeable nature of onsite resources (e.g. Figure 10). Apart from passive design considerations, these buildings often included high-tech innovations, and were designed as lightweight, low-mass and highly glazed. Rather than using fixed architectural elements to control solar radiation, a new generation of mediating technologies emerged. High-tech solutions were often combined with lowtechnologies including double glazing, cross ventilation, daylighting, light shelves, passive heating, water-harvesting and water-saving devices, ceiling fans, wholehouse fans, fixed overhangs or shading devices, super-insulation, moveable insulation, solar cookers, thermosiphon solar water heaters, and green roofs (Tabb & Deviren, 2014)

The gamete of sustainable design solutions, which were enabled through new technologies and research insights, produced some unexpected adverse effects. Sick building syndrome is a combination of ailments created in the workplace or home caused by poor air quality and outgassing of toxic chemicals and gasses. These are generally due to inadequate ventilation or infiltration of outdoor

Figure 10. London City Hall by Foster + Partners opened in 2002. (Source: Knight, 2011)

pollutants, which is particularly problematic when present in super-insulated buildings (Tabb & Deviren, 2014). Such observations added considerations regarding human well-being and healthy building materials, along with the advent of the merit-defining certification programs, such as the Leadership in Energy and Environmental Design (LEED), EarthCraft, ENERGY STAR, Energy Right, and Green Built programs, further propelled architecture toward a new millennium of greening (Tabb & Deviren, 2014). In 2000, the Living Building Challenge created an advocacy tool and performance-based certification program. Soon, the concept of an ecological footprint and the carbon footprint it included, gained momentum within the green movement as it expressed the measure of human activity relative to the regenerative abilities of the earth’s ecosystems. Another performance matrix was Zero Net Energy, which was defined as a building with zero net energy consumption and zero carbon emissions annually.

2.2.3. Current Research and Practice

Sustainable design is one of the architectural design branches where computational and data-driven design methodologies have particular potential to contribute insights during the design process. This is because building performance is dependent on outdoor climate and a complex mix of environmental phenomena with diurnal and seasonal patterns. The large number of parameters influencing building performance often make it difficult to predict the effects of design changes intuitively. Most research on this topic still emerges from the building science disciplines, in form of the development of more accurate and innovative building performance modelling tools and methodologies.

Data capture of real-world phenomena is a key element of research on the built environment, from particulate matter concentrations in indoor spaces (Hu & Li, 2015), to natural ventilation behaviour (Alfata et al., 2015; Karava et al., 2011; Zakaria et al., 2015), and comparisons of weather station data to local conditions (e.g. Omrani et al., 2016). Novel data capture methods, including the use of drones, have been used to create higher resolution geospatial maps (Melsom et al., 2017; Ramanathan et al., 2007). At the city scale, several studies (e.g. Life+Respira, 2017) have been conducted to analyse urban microclimates and air quality issues (Figure 11).

Figure 11. Mean levels of NO2 on a scale of green to red. The highest levels correspond to roads with the most traffic at the highest speeds, such as ring roads and multi-lane roads (Source: Life+Respira, 2017)

Studies into urban design have included analysing the impacts of street design (Bourbia & Boucheriba, 2010), green roofs (Jamei & Rajagopalan, 2017) and urban configurations (Jamei et al., 2017) on urban heat island effects and comfort. The Urban Weather Generator (Bueno et al., 2013) was developed to modify city weather files to consider the urban heat island effect. The research often culminates in digital tools aimed at supporting the design process. Among others, these have addressed the assessment of city microclimates (e.g. Drogemuller, Gokhale, & Boulaire, 2017; Yang & Chen, 2016), the prediction of building energy use using machine learning on existing building databases (Paterson et al., 2013), and sensitivity analysis for facade design (Jin et al., 2015). There have also been several approaches to simulating natural ventilation (e.g. S. Omrani et al., 2017) and optimising shading designs (Lee et al., 2015; Mackie, 2015). Mackie, the codeveloper of the Ladybug and Honeybee environmental simulation tools for architects, developed a method for simulating and visualising spatial comfort metrics in 3D architectural software (2015)

Lastly, a category of research exists that focusses more directly on design propositions based on simulation and new technologies This has produced a lot of research on responsive or interactive architecture (e.g. Meyboom, Johnson, & Wojtowicz, 2011). A common theme are designs for mechanical facade elements that change shape in response to microclimatic stimuli, for example foldable facades (Figure 12) that change their patterns according to indoor lighting levels (Sharaidin, 2014; Tabadkani et al., 2019) or solar panel elements that adjust their orientation to the position of the sun (Rossi et al., 2012). Other examples include more subtle interventions, for example screens with real-time information displays (Hansen & Mcleish, 2015)

Figure 12. Kinetic facade elements that fold according to measurements of indoor lighting. (Source: Sharaidin, 2014)

While the occurrence of responsive architecture in research is high, their practical implementation is often difficult and costly. These feasibility issues are often neglected in the research (Maia & Meyboom, 2015) A reference that hardly ever goes unmentioned when discussing responsive facades is the metallic brise soleil facade of the Institut du Monde Arabe by Jean Nouvel in Paris, France. The design proposal was well received for its novel implementation of the archetypal Arabic architectural mashrabiyya element, protecting the occupants from the sun and providing privacy (Winstanley, 2011). However, the apertures required more maintenance than the institute was able to provide, and within a few years the system had stopped working (Millard, 2015). This is not to criticise the laudable effort of incorporating an intelligent system in an architectural design to drive sustainable outcomes. It does however give an idea of the level of advanced modelling and planning required to successfully integrate such ideas. For the 1980s, the decade within which this building was planned, this was an ambitious project.

In a 2009 lecture by Hoberman and Schwitter (Buro Happold), the two talk about how their successful designs aim to merge functional and aesthetic considerations (The Architectural League, 2015). They describe the proposed systems as being in between active and passive, but instead of allowing occupant control, they bank on automation and even discuss the potentials for self-optimisation. A striking feature in the presentation are the custom digital tools that were developed in-house to simulate and develop the designs (Figure 13). This process seems to have given them a leg up in comparison to the earlier example of Nouvel, but was still ahead of its time.

In most cases, architects are not involved during the operational phase of their built projects. There is an unwillingness of building owners to capture and share operational data due to costs and privacy concerns, but this is likely to change with the increasing capabilities of Energy Management and Information Systems (EMIS) to reduce energy consumption (e.g. Smart Energy Analytics Campaign, 2020) Some design practices have already begun investigating data capture methods, usually testing them within their own spaces first to analyse microclimate phenomena (e.g. KieranTimberlake, 2016) or space usage (Williams, 2017, Figure 14). A company that is in a unique position to acquire data from existing buildings for research and development is co-working space provider WeWork. As the owner of an increasing number of office spaces worldwide, the company captures data on their space usage to inform the design of future office fit-outs. Their research has produced several data-driven design methodologies, including the use of machine learning to predict the ideal number of meeting rooms in office spaces (Phelan et al., 2017) and assessing the design parameters that are most impactful in creating high performing spaces (C. Anderson et al., 2018).

Figure 13. Chuck Hoberman (left) and Craig Schwitter (middle) at a 2009 lecture. The current slide demonstrates custom digital tools developed for the design of responsive facades. (Source: The Architectural League, 2015)

Figure 14. People-tracking conducted in an office space, with colours indicating project assignment. (Source: Williams, 2017)

2.3. A Review of Occupant Behaviour Research

Humans play a major role in building performance. Not only do indoor climates affect occupants’ comfort and well-being, but occupants’ presence and actions in turn impact indoor climates. The functions and designs of spaces influence occupancy patterns and density; the presence and activities of people in a space affect several of its properties including temperature, humidity and CO2 levels. At the same time, occupants may have access to a range of environmental control mechanisms (operable windows, blinds, fans, light switches, thermostats etc.), allowing them to influence and customise their personal microclimates and thereby affecting the overall building performance (e.g., Andersen 2012).

There is often a large deviation between simulated and actual building performance. Especially in buildings where occupants have a degree of control over the indoor environment, this is often due to simplified or misrepresented occupant behaviour (Azar & Menassa, 2011; Hoes et al., 2009; Hom B. Rijal et al., 2011) which can lead to a misprediction of building energy demands on the order of a factor of two (Haldi & Robinson, 2011). Building performance software is good at modelling

deterministic physical systems, but bad at modelling the probabilistic nature of human behaviour, often relying on simplistic assumptions that are not backed by data (Figure 15). For example, operable windows are commonly modelled as open when a specific, predetermined indoor temperature is exceeded, whereas datadriven models show this behaviour to be much less responsive (Cedeno Laurent et al., 2017). Occupancy levels are often highly overestimated and too rigid to convey modern agile working conditions (Luo et al., 2017). A frequent assumption is that occupants alternate between two distinct clothing levels every 6 months, while field study data – and lived experience – suggest a much more nuanced pattern (Schiavon & Ho, 2013).

Providing occupants with adaptive environmental controls creates uncertainty of whether the controls will be used efficiently. For example, one study found that 60 % of the respondents replied that they would open the window in winter if feeling too hot, though this is not a sensible way to solve an overheating problem from an energy perspective (R. V. Andersen, Olesen, & Toftum 2013) Current energy simulation tools tend to model occupants deterministically using uniform schedules or simplistic control algorithms. Some researchers argue against occupant control and for automation that enables a more deterministic and therefore more reliable simulation (e.g. Karjalainen, 2016). On the other hand, developments like the Passivhaus standard give hope that passive and occupantcontrolled measures will in future gain priority over energy intensive building technology (Figure 16). Consequently, it can be estimated that the impact of user behaviour on the energy balance of buildings will increase.

Figure 15. Simulation results using conventional assumptions of occupant behaviour (top) and actual observations (bottom). Left: based on Marschall et al. (2019); middle: based on Duarte et al. (2013); right: based on Schiavon & Ho (2013)

The acknowledgement of the fact that occupants have been under-represented in building performance simulation has prompted many researchers to analyse the factors contributing to occupant behaviour. This development has progressed to the point where an increasingly distinct and unified scientific community is forming around the topic of occupant behaviour; this can be seen in Wagner et al. (2017), which is a first effort to achieve scientific consensus on research design, sensing and data acquisition, survey and interview approaches, both in laboratory and in-situ approaches to studying occupants.

At the time of writing this thesis, this research topic is largely located within engineering fields; while parsing the affiliations of the authors of scientific papers, it becomes clear that most of them are mechanical engineers (Figure 17). This is followed by affiliations in civil engineering and architecture. When looked at more closely however, it appears that those researchers located within schools of architecture could still predominantly be classified as building scientists rather than designers.

Figure 16. Evolution from exclusively passive systems, to exclusively active systems, to a hybrid system. (Adapted from ART Architects, 2020)
Figure 17. Occurrences of different fields (left) and disciplines (right) among the affiliations of authors publishing on occupant behaviour.

The papers published on occupant behaviour in building performance fall into either – or several – of the four categories described in Table 8. Publications on occupant behaviour were scarce until Nicol (2001) published a paper that presented field study results on window and fan usage, as well as predictive models using logistic regression analysis. Since then, there has been an increasing interest in the field, reflected in a steady rise in associated publications. The order of the abovemented list of categories is also the temporal order in which these categories appeared in literature. Consequently, there is also a descending number of publications per category; the earlier papers were mainly about presenting field study results, while the occurrence of papers discussing design implications sets in more recently and therefore has far fewer occurrences (Figure 18). This indicates an onset of saturation in terms of study findings and OBM development, and an early move towards implementing the research in practice. The logical progression of this field is now for architectural researchers to analyse how to apply the methods in the design process, and to discuss the methods’ relevance to the early architectural design stage – an effort addressed by the current thesis.

Table 8. Classifications of research publications on occupant behaviour.

Studies This type of paper is a report on a field study on occupant behaviour. The papers are characterised by a descriptive data analysis of the study results.

Models These papers go beyond descriptive data analysis and instead present predictive statistical models of occupant behaviour, with the intention of enabling their application within building performance simulations.

Tools Other papers focus on the implementation of OBMs and present a tool or method to incorporate such models into building performance simulations.

Implications This category represents papers in which the authors discuss the implications of occupant behaviour research on building design and operation.

Figure 18. Classifications of papers on occupant behaviour (left) and occurrences by year (right). Some papers fall into several categories.

2.3.1.

Studies

Figure 19 shows metadata that I extracted during the literature review. Studies of occupant behaviour have mainly been conducted in western countries, with the exception of China. It is interesting to note that apart from some examples in the US and China, the studies were largely carried out in cooler climates; there appears to be a need for more study data in countries where the cooling load is higher, since here a reduction of energy intensive air conditioning usage through natural ventilation and other passive means is potentially more impactful.

Studies have been close to evenly split between office and residential buildings, with only a few examples conducted in schools; in reviewing the literature, I only found a single study conducted in a fourth building type, in this case a hospital building (Shi et al., 2018). Most studies were conducted in naturally ventilated buildings and a further considerable portion in mixed-mode settings. Mixed-mode here includes situations in which both operable windows and room air conditioning units are present, that is, ‘concurrent mixed-mode operation’ as well as ‘changeover design’ (Center for the Built Environment, 2013).

While many different types of occupant actions have been analysed, by far the most researched behaviour is window usage, followed by blinds and light switching. The methodology used in the studies is overwhelmingly quantitative. This makes sense since the ultimate goal is to incorporate the research findings into building performance simulation software to increase simulation accuracy, which requires numerical inputs. The field studies commonly measure several climate variables using sensors (indoor and outdoor) as well as observations on occupant responses, again mainly using sensors (switch sensors, hall sensors, etc.). The studies are sometimes complemented with surveys that query occupants’ perceptions of environmental states and thermal comfort, as well as other behavioural choices including clothing levels, activities and presence. In most cases where surveys or interviews were conducted, however, it only served as a preliminary study to inform the proceeding sensor data capture. Only in rare cases were the field study data shared publicly.

An early database on occupant adaptive behaviour resulted from field studies in 25 office buildings in European countries (Oseland et al., 1998). Climate variables including air temperature, globe temperature, humidity and wind speed were measured alongside observations of adaptive actions including window, door, lighting, fan, heater, blind and AC usage. Nicol & Humphreys (2002) recorded comfort responses, climate data and thermal perceptions in offices in five Pakistani cities with varying climate zones A similar study (Raja et al., 2001) was conducted in the UK on occupants in office buildings. An extensive 7-year study was run in 14 offices at the EPFL LESO building in Lausanne, France (Claude-Alain, 1998)

Since these early examples, the precedent was set for an increasing number of comparable studies, which has led to an increasingly holistic understanding of

occupant behaviour. The studies include windows (Andersen, Olesen, & Toftum, 2013; Schweiker, Haldi, Shukuya, & Robinson, 2012), blinds (e.g. Andersen, 2009; Haldi & Robinson, 2010; C. F. Reinhart & Voss, 2003), air conditioning units (e.g. Baetens & Saelens, 2016; Kim, de Dear, Parkinson, & Candido, 2017; Peng et al., 2012), fans (e.g. Haldi & Robinson, 2008a; Langevin, Gurian, et al., 2015a; H.B. Rijal et al., 2008), heating (e.g. Andersen, 2009; Burak Gunay et al., 2014; Langevin, Gurian, et al., 2015a), and even personal adaptations including clothing changes (e.g. Langevin, Gurian, et al., 2015a) and the consumption of cold drinks (e.g. Haldi & Robinson, 2008a).

Analyses on these extensive data have resulted in several insights on human behaviour in relation to microclimate controls. One important finding is that the perceived level of control of environmental conditions is a large factor in human comfort (Brager et al., 2004; Toftum, 2010; Wagner et al., 2017). While people do tend to use the available environmental control mechanisms to achieve comfort (Nicol & Humphreys, 2002), it is not straightforward to predict the specifics of how and when they will react. One issue is that behaviour varies significantly between occupants (Haldi & Robinson, 2009). There are, however, some distinct patterns that can be observed across populations. Generally, when occupants are given a range of adaptive controls, personal controls are the first that people resort to; one study found that controls were preferred in the order of cool drinks, personal fans, change of clothing, doors, warm drinks and personal heaters, followed by blinds, windows and thermostats (Langevin, Gurian, et al., 2015a). Several measures are often used jointly, for example doors, windows and fans when the temperature is high (H.B. Rijal et al., 2008).

Figure 19. Composition of all occupant behaviour field studies analysed within this review.

For each of the controls, there are separate findings regarding their use patterns and the drivers that cause people to use them. A full account of findings from the studies is beyond the scope of this review; the following paragraphs therefore only discuss the three actions that have received most attention in the literature: windows, lighting and blinds. The purpose is to give the reader an idea of the wealth of information that has so far been gleaned from these studies; and, to show that while knowledge of the existence of this research field is not widespread, it is growing rapidly and increasingly receiving traction and interest.

The main drivers for window operation seem to be temperature related, while relative humidity is negligible (Haldi & Robinson, 2009). Some studies indicated outdoor temperature to be the best predictor (Fritsch et al., 1990; Haldi & Robinson, 2009; Herkel et al., 2008; Nicol, 2001; H. B. Rijal et al., 2007a; Schweiker, Brasche, et al., 2012), others indicated the indoor globe temperature (H. B. Rijal et al., 2007a), while many researchers stress the importance of both (Haldi & Robinson, 2009; H.B. Rijal et al., 2008; Hom Bahadur Rijal et al., 2012). There is a drop in window openings at very high outdoor temperatures (Haldi & Robinson, 2009). Some researchers differentiate reasons for opening and closing; Andersen, Olesen, & Toftum (2011) determined that the indoor temperature is the main predictor for opening while the outdoor temperature is the best predictor for closing. Windows tend to be opened on arrival (Haldi & Robinson, 2008; Herkel et al., 2008) followed by departure and lunch time (Herkel et al., 2008). Closing actions have an increased chance of occurring shortly after opening (Haldi & Robinson, 2009). Control behaviour is also influenced by ease of use (Liu et al., 2015; Hom B. Rijal et al., 2011), and some windows are rarely opened, if at all (Herkel et al., 2008).

Window operation varies with season; in several studies, the proportion of open windows was lowest in winter, medium in spring and autumn, and highest in summer (Herkel et al., 2008; H. B. Rijal et al., 2007b; H.B. Rijal et al., 2008), while most transitions occurred in spring and autumn (Herkel et al., 2008). The size of a window also plays a role; large windows tend to be operated for thermal comfort, while small windows are predominantly operated for air quality (Warren & Parkins, 1984). The main ventilation zones in residential buildings are bedrooms, while the greatest percentages of windows never opened are in living rooms, kitchens and bathrooms (Dubrul, 1988). Factors that may prevent people from opening windows or closing them prematurely, but which have not yet been sufficiently investigated, are air quality (including pollution, dust, CO2 and smell), noise, security considerations, demographics and cultural inhibitions. The few studies that included indoor CO2 levels in their data capture indicated that this is a major driver for window opening (Andersen et al., 2011; Liu et al., 2015)

Similar to windows, there is a large variation in blind usage, with some blinds never being used while others are used all the time (Galasiu & Veitch, 2006). As with windows, there is a lag in response to changing stimuli with blinds often being kept down much longer than necessary (Rea, 1984; Sutter, Dumortier, & Fontoynont,

2006). People tend to set them and then rarely change them (Galasiu & Veitch, 2006; Christoph F. Reinhart, 2004); in a study by Inkarojrit (2008), only 23 % of occupants used their blinds more than once a day. They are usually opened at the beginning or end of a day (Galasiu & Veitch, 2006; Inkarojrit, 2008). The main reason for blind usage seems to be visual discomfort and glare (Inkarojrit, 2008; Liu et al., 2015; Parys, Saelens, & Hens, 2011; Rea, 1984; Christoph F. Reinhart, 2004), while visual privacy and reducing solar heat gains are given as secondary reasons (Inkarojrit, 2008). Accounting for both glare and thermal effects, solar intensity is found to be the best indicator of blind use (Nicol, 2001); there is a strong correlation between the external vertical global illuminance and the percentage of blinds raised (Sutter et al., 2006). Indoor and outdoor air temperatures only show weak correlations with blind usage (Haldi & Robinson, 2008; Nicol, 2001; Hom Bahadur Rijal et al., 2012); temperature-related actions seem to occur mainly when an occupant is directly exposed to solar radiation (Rea, 1984). People with poor outdoor views are less likely to manipulate their blinds (Lindsay & Littlefair, 1992). In buildings where desks are located further from the windows there is less blind manipulation (Lindsay & Littlefair, 1992; Rea, 1984). Finally, blind usage may be inhibited depending on their ease of use or unwanted effects such as noises created by blinds moving in the wind (Liu et al., 2015)

According to a study by Vine, Lee, Clear, Di Bartolomeo, & Selkowitz (1998) on occupant perception of an automated light dimming and blind operation system, 85 % of the participants judged the overall lighting to be comfortable in manual mode, while 78 % felt similarly about a semi-automatic mode, and only 57 % approved of the fully automatic mode. Office lights are mainly switched on at the beginning of a day and not changed throughout the day, and often forgotten to be switched off at the end of the day (Christoph F. Reinhart, 2004). Still, occupantcontrolled lighting tends to reduce energy consumption when compared to automated systems. Occupants have very diverse preferences of lighting levels, but tend not to adjust light levels that are pre-set to come on at a set percentage. Office workers primarily using computers tend to prefer lower lighting levels in the range of 100 – 300 lux, in comparison to others who prefer 300 – 600 lux (Escuyer & Fontoynont, 2001). Generally, levels of workplace illuminance usually fall below recommendations by the Chartered Institution of Building Services Engineers (CIBSE) (Moore, 2003). People believe that daylight is superior to electric light in its effects on people (Cuttle, 1983). 89 % of people feel that exterior views are very important, and 69 % feel that it is better for one’s eyes to work by daylight than by electric light. However, occupants are bad at estimating actual daylight levels; the further away from windows they are, the more they overestimate the amount of daylight they receive as opposed to electrical (Wells, 1965).

2.3.2.

Models

The diversity of occupant behaviour studies is also reflected within the modelling that has been conducted based on these studies. Many independent variables have been considered when modelling the various occupant actions (Figure 20). Largely, these variables have been related to indoor and outdoor climate, as well as timerelated factors; for example, light switching behaviour tends to occur at the beginning and end of a work day (Christoph F. Reinhart, 2004). It is not clear to what extent other possibly more personal factors influence occupant behaviour (gender, culture, habits); however, as a matter of practicality, it makes sense to analyse factors that are available during the simulation process, for example indoor and outdoor temperature. Environmental variables do seem to have statistical significance in most cases. Overall, many papers convincingly argue that carefully researched, stochastic models can more accurately represent occupant behaviour than conventional deterministic models do, even when exclusively environmental variables are used for prediction.

In over half of the papers in which a predictive model was suggested based on field study data, logistic regression analysis was used to derive the model (Figure 21). This was followed by linear regression approaches and distribution sampling, which refers to the process of using random numbers to sample from a distribution curve generated from study data. Only recently have researchers begun developing OBMs using machine learning (e.g. Zhao et al., 2014). Machine learning is a subset of artificial intelligence in which predictive models are built by algorithms that selfimprove through experience; that is, through mathematical models in which the predictive performance is optimised based on sample data.

About a third of the researchers claimed to have validated their models. However, the soundness of the validation process was often unclear or seemed faulty – a drawback that other researchers have commented on (e.g. Chapman, Siebers, & Robinson, 2018; Tahmasebi & Mahdavi, 2018). Ideally, cross-validation is needed to confirm that a model derived from one building can be applied to another context. Examples where this was done include Laurent et al. (2017), Haldi & Robinson (2011), Schweiker et al. (2012) and Tahmasebi & Mahdavi (2016). If the validity is tested on the same data set, then good practice requires it to be split in order to test the model on data that it had not been trained on, a fact that several researchers seem to have overlooked. In terms of the replicability of the proposed models, the majority can technically be incorporated into building performance simulations – a circumstance that benefits the process of creating tools to simulate occupant behaviour in building performance modelling.

Figure 20. Occurrences of all independent variables analysed in modelling-related papers of the literature review.

21. Composition of all OBMs analysed within this review. (*In some cases, the soundness of the validation process was unclear.)

An additional problem for validation is how to measure a model’s accuracy, since many occupant behaviour data sets are highly imbalanced. That is, there are overwhelmingly more time stamps where no actions occur than when they do. A model that simply always predicts inaction will therefore often technically score a high accuracy, despite obviously not capturing the nature of the behaviour. For this reason, researchers have analysed model accuracy through other metrics; for example, in the case of window operation, Tahmasebi & Mahdavi (2018) include the number of openings per day and the overall fraction of time in which windows were open. However, since not all researchers use the same metrics, it is difficult to make a comparison of model accuracy.

When simulating a specific occupant behaviour, for example window operation, it is common in standard building energy simulation software to input specific temperatures at which windows are modelled as opened. This is a deterministic method that can be represented in the form of a step function, in which at the specified temperature along the x-axis, the window state switches from closed to open (often denoted as 0 to 1) on the y-axis (Figure 22). However, people do not open windows at specified temperatures; it is a stochastic phenomenon that varies between people and contexts. A more accurate model is one where the y-axis represents the probability of a window being opened (ranging from 0 to 1) and the graph being a linear function describing the relationship between the observed independent variable (e.g. indoor air temperature) and the dependent variable (probability of opening a window) (Figure 22). Logistic regression has been widely investigated as a means of better predicting occupant behaviour.

Figure

This process results in so-called logit functions which transform the linear approach to produce a distribution defined as:

=log( p 1 ��)=����+��

in which p is the probability of a state change at a given time step, T is an independent variable (in this case, temperature), and b and c are coefficients determined through logistic regression. This is an example of simple linear regression, but examples with multiple independent variables are also common.

In order to select samples from this distribution, a random number is chosen uniformly between 0 and 1 and compared to the y-value calculated according to equation (3); if the random value is larger than the probability, the window is opened. Another way to interpret the y-axis is as representing the proportion of a building’s opened windows at a given time, though this only works when the independent variable is the same for all rooms (e.g. outdoor temperature).

Many variations of the logistic regression approach exist. For example, (Hom B. Rijal et al., 2011) introduced the concept of dead bands (essentially shifting the logit curve to the left or right) to account for the lag in transition between two states. A ±2 K dead band was determined for window opening and closing, which corresponds to the estimated width of comfort temperatures (Nicol & Humphreys, 2002). Rijal et al. (2011) proposed to extend his dead band concept to account for non-thermal constraints on control use, such as traffic noise causing occupants to close a window earlier than predicted by logit functions based on thermal comfort.

Figure 22. Deterministic (left) vs. stochastic(right) window operation modelling approach. (Source: Marschall et al., 2020)

Distribution sampling is most commonly used for actions that are driven by temporal or functional variables rather than climatic ones. For example, Gunay, O’Brien, Beausoleil-Morrison, & Gilani (2016) used this approach to predict plug loads according to occupancy states and room functions (Figure 23). An example of linear regression modelling is found in Schiavon & Ho (2013), who created various models to predict clothing levels of occupants based on different combinations of trigger variables (Figure 24).

Another technique used in OBM is survival analysis, a method used typically to estimate the time until a system fails. Failure is a misnomer when applied to OMB; in this case, it refers to a state change, for example the moment in which a window fails to remain closed and instead is opened. A survival distribution is arrived at by maximum likelihood analysis regression and produces a curve where the likelihood of failure changes over time. Common curve shapes include exponential and Weibull distributions (Figure 25). An example of survival analysis in occupant behaviour simulation is to determine the time frame during which a window will remain open or closed, given the environmental conditions at the last transition. When relying solely on Markov chains, the distributions will always resemble a logarithmic function. The main limitation in the modelling of actions with survival curves is the risk of predicting in advance potentially long opening times, independently of subsequent variations of environmental stimuli.

23. An illustrative example for generating plug-in equipment load forecasts by sampling from the learned likelihood distributions over a prediction time horizon. (Source: Gunay et al., 2016)

Figure

Figure 24. Graphical representation of a linear regression model developed to predict clothing insulation depending on the outside dry bulb air temperature measured at 6 a.m. and the current indoor operative temperature. (Source: Schiavon & Ho, 2013)

Figure 25. Fitted survival distributions of open window durations, based on varying initial outdoor temperatures. (Source: Haldi & Robinson, 2009)

While machine learning techniques may eventually be more accurate in predicting occupant behaviour than traditional data analysis methods, they have only recently started appearing in literature. Among the few examples that I found, the papers turned out not to be particularly clear in describing the features that were used for prediction, or the method of model validation. The examples using these techniques included Markovic et al. (2018), who used forward-feed neural nets to analyse window opening behaviour; however, they predicted window states instead of opening actions, making their approach difficult to apply in building performance simulation Sun et al. (2019) used logistic regression to determine the influence of different variables on window operation, and then applied K-means clustering to define opening durations. Machine learning does not guarantee better outcomes. For example, Zhao et al. (2014) analysed several machine learning approaches to generate realistic plug load schedules for offices; while the C4.5 algorithm was most efficient in learning individual occupants’ behaviours, linear regression was most efficient in learning group level behaviours.

2.3.3. Tools

Among the papers in which the authors presented specific methods or digital tools to incorporate occupant behaviour in building performance simulation, there was much variety in terms of the types of research output produced. In this section, I outline some common concepts that emerged from the literature review. I could identify three types of tools based on their levels of opaqueness (Table 9).

Table 9. Levels of software opaqueness.

Black-box tools

Software-integrated methods

Software independent tools that simulate certain behaviours based on user inputs. An example is the Occupancy Simulator (Luo et al., 2017), a web tool that allows one to create custom, realistic occupancy schedules based on project-specific factors.

Methods to integrate behaviour models into existing building performance software. Usually, the authors describe how they incorporated one or several existing OBMs into a specific building performance simulation program (e.g. Parys, Saelens, & Hens, 2011).

Coding libraries

Packages with functions that enable the incorporation of various existing or even custom OBMs into the logic of existing building performance software. Since this is purely code-based, in theory it allows the maximum level of functionality in customising control algorithms, potentially even across multiple simulation platforms. However, it also requires advanced knowledge on the simulation platforms, computer programming and the applied OBMs.

Many of the suggested tools use Markov chains to represent the fact that in human behaviour, there is a lag in response to changing stimuli; for example, Hom B. Rijal et al. (2011) noted that windows often opened after it would have been needed to avoid thermal discomfort, and they often remain open beyond the point where they would be predicted to be closed due to thermal discomfort. Many of the early behaviour models generated the probability of finding a state in a particular position (e.g. “at 27 °C, 65 % of windows will be open”) rather than the probability of a state transition (e.g. “at 27 °C, there is a 65 % chance of a closed window being opened during the current time step”). By contrast, Markov chains are used to model transitions between discrete states. They are therefore better suited to model many occupant behaviours that have the characteristic of sticking to a present state past the point at which changing exterior conditions would predict a change in behaviour.

In the case of window operation, a window can either be open or closed; a Markov chain approach would assign different probabilities for opening and closing a window, depending on the current state of the window. This would lead to four probabilities: opening a window when it is currently closed, keeping it closed, closing it if it is currently open, and leaving it open. This can be represented as a matrix, in which the rows represent the current state and the columns represent

the future state. In Figure 26, the probability of transitioning from a closed window (i.e. current state = 0) to an open one (i.e. future state = 1) is T01 = 0.3 (1st row, 2nd column). These values need to change in time according to changing environmental conditions. All values in a row must add up to 100 %; more than two states may be represented by adding rows and columns (e.g. windows that may be open, closed or tilted would be represented by a 3 x 3 matrix); and the model allows one to use different predictor variables for different state changes (e.g. the probability of closing a window may be calculated from air temperature, opening it from CO2 levels).

Figure 26. Example of a probability matrix for transitions between states.

In using Markov chains to model behaviour, the simulation essentially becomes an agent-based modelling approach. Agent-based modelling has been developed primarily in the social sciences to effectively model human interaction (e.g. Bonabeau, 2002), and has been used to represent people in a variety of contexts, such as transportation (Xie et al., 2012) and finance (e.g. Barbosa & Belo, 2008). While regression models describe the probabilities of group-level behaviours (e.g. total percentage of windows open in an open-plan office), an agent-based modelling approach is able to represent individual behaviour in the form of virtual agents. These agents can be assigned properties, rules and behaviours that make them perceive and react to a virtual environment and other agents. This makes them autonomous and proactive with their choices (Wooldridge & Jennings, 2009), even enabling the simulation of social behaviour in between agents based on their different characteristics. Group level behaviours then emerge from the adaptive behaviours of individuals. The agents in this context do not necessarily represent occupants but can also represent rooms or even buildings in the case of district simulations.

Figure 27. Approaches to building performance simulation. (Source: Langevin, Wen, & Gurian, 2015)

The ability for agent-based models to represent individual behavioural diversity has been suggested to model more realistically the diverse and dynamic energy consumption patterns among occupants in building energy simulations (Figure 27), even considering the potential changes in occupants’ energy use behaviour due to their interactions with the building environment and with each other (e.g. J. Chen, Taylor, & Wei, 2012). Agent behaviour results from a simulated cognition. An example of a theory of cognition that is often used in agent-based models is the Belief–Desire–Intention system (D’Inverno et al., 1998). In simple terms, in the case of building performance simulation, this means sensing the environmental conditions at the position of the agent, comparing them with a desired state and deciding on a control action to approach this state (Figure 28). An approach with a similar outcome is called Perceptual Control Theory and means, in the case of occupant behaviour, that an action is performed in order to keep the sensed values within the limits of a reference level. Some agent-based models make use of the Theory of Planned Behaviour, which states that an individual’s behaviour is influenced by attitude toward behaviour, subjective norms, and perceived behavioural control (de Leeuw et al., 2015).

Figure 28. An archetypal ABM workflow to incorporate occupant behaviour into building performance simulation.

Figure 29. The Lightswitch-2002 algorithm for electric lighting and blinds. (Source: Christoph F. Reinhart, 2004).

Reinhart's (2004) Lightswitch-2002 tool is among the most cited in OBM. It models light switching and blind use behaviour based on previous studies conducted by the same author (Reinhart & Voss, 2003). The approach is described with a conditional flowchart that considers whether an occupant is present, has just arrived or is about to leave, and what the current state of blinds and lights is (Figure 29). In the example of Parys et al. (2011), several existing OBMs are used as sub-models, including Reinhart (2001) for occupant presence, Haldi & Robinson (2010) for the use of blinds, Haldi & Robinson (2009) for window operation, and Reinhart (2004) for the control of artificial lighting. Another example of a tool that integrates several sub-models is that of Langevin, Wen, et al. (2015), which takes into account more personal controls including clothing, personal fan and heater use as well as thermostat control, based on a field study conducted by the same author (Langevin, Gurian, et al., 2015). The latter include Monte Carlo simulations in their workflow, meaning that the model is run multiple times and the results aggregated to account for the randomness within stochastic modelling.

Researchers who generate tools to simulate occupant behaviour in relation to building performance do so mainly with the goal of achieving higher accuracy in representing real-world scenarios observed in field studies. These models rarely seem to have sparked attention in the architectural community. This may be due to some of the following:

• The tools tend to require specialised knowledge that is more likely to be found among engineers than designers

• Many architects do not include sustainable modelling in their scope of work

• The research field is still new and unknown among architects

• The tools are often difficult to implement and usually lack documentation

• The extent to which OBM can affect design outcomes has not yet been made sufficiently clear to architects

As for the first three points, the evidence given in the previous section indicates that occupant behaviour can have a large impact on building performance The work presented in this thesis is directed towards architectural practice in which sustainability is a priority, and in which there is a capacity for environmental simulation. In this context, the inclusion of human factors should benefit the simulation process, and lead to more accurate results informing the design.

The other two points address the efficiency of the tools in allowing designers to understand the effects of human behaviour on building performance and to aid design decision-making. A tool developer would first need to argue the accuracy of the proposed tool, but out of the 33 papers in my literature review that presented tools, only 4 validated the tool’s ability to achieve accurate results. Apart from the accuracy, one would expect an evaluation of the efficiency and usability of the tool. While not a single user study was found, 4 out of the 33 papers showed case studies, in which the researchers demonstrated the use of the tool. In terms of public availability of the tools presented, there were once again only 4 cases in which the tool had been shared to a degree that others could use them.

While usability was rarely discussed in the past, more recently some researchers focused on making the tools user-friendly, for example by combining data analysis with novel visualisation techniques. Y. Chen et al. (2017) developed an agent-based model geared towards policymakers, architects, engineers and building operators to better understand occupant energy behaviour and their impact on energy use in buildings. Contrary to most other approaches, it was capable of visualising occupants moving through three-dimensional space (Figure 30). The authors presented this as a user-friendly way of visualising multidimensional results covering a short-term period up to a week, but suggest showing annual results in the form of charts.

2.3.4. Implications

The immediate goal of OBM is straightforward: to increase the accuracy of building performance modelling. However, once this has been achieved, what effect may this have on the design of buildings or the design process itself? These discussions have so far been scarce in the literature.

Several of the papers on this topic outline the degree to which the inclusion of OBMs influences simulation results as opposed to deterministic simulation methods (e.g. Fabi, Andersen, & Corgnati, 2013). Similar research outputs include running sensitivity analyses to show to what extent occupant behaviour could affect energy use (e.g. Bonte, Thellier, & Lartigue, 2014). In some cases, the effects of different types of behavioural patterns (e.g. normal, careless and conscious) have been analysed (e.g. Buso, Fabi, Andersen, & Corgnati, 2015; Karjalainen, 2016).

Architectural design recommendations resulting from the research are rare. One example has been a discussion on the adaptation of the type, size and placement of windows in the facade to influence control patterns and thereby affect air exchange rates (Herkel et al., 2008; Roetzel et al., 2015).

It is conceivable that the implications of occupant behaviour research for architectural design are simply not clear-cut, but rather depend on the specific context. The differences in simulation results that occur when switching from deterministic to stochastic OBMs may lead to different design implications depending on the climate, building type and environmental control type. Bonte, Thellier, & Lartigue (2014b) ran a sensitivity analysis investigating not only different occupant behaviours but also building parameters including climate, thermal inertia

Figure 30. Data visualisation methods developed by Chen, Liang, Hong, & Luo (2017).

and ventilation mode. Hoes, Hensen, Loomans, de Vries, & Bourgeois (2009b) analysed the effect of different window-to-wall ratios in the performance of office building designs; Buso et al. (2015) compared different top-level envelope designs; while Karjalainen (2016) only distinguished between ordinary and environmentally robust building designs. Some researchers have found that pro-environmental behaviour can be encouraged by increasing people's perceived (and actual) control (e.g. de Leeuw et al., 2015), while others show that real-time energy feedback devices can reduce energy spending (e.g. Anderson & Lee, 2016)

The last category of papers focussed on the implications of OBM addresses building operation schemes. For example, Klein et al. (2012) tested different automated building systems control schemes when modelling behaviour stochastically, while Gunay, O’Brien, Beausoleil-Morrison, & Gilani (2017) developed different automated control algorithms for lighting and blinds that learn occupant behaviour over time and adapt it to increase energy efficiency.

2.4. Summary and Knowledge Gap

The built environment is responsible for about a third of global energy consumption (International Energy Agency, 2018) While urbanisation is rapidly increasing in the 21st century, sustainable design in architecture will keep gaining importance. Designing buildings with adaptive environmental control systems can benefit sustainability and occupant satisfaction. However, the research indicates that these contexts are difficult to simulate due to the misrepresentation of occupant behaviour in current simulation software and methods, which often leads to large discrepancies between simulated and actual building performance

The field of occupant behaviour research emerged as a response to this. There now exists a plethora of studies on occupant behaviour that have resulted in many statistical models of occupant environmental control behaviour. However, approaches aimed at incorporating these models into building performance simulations, as well as analysing the implications of the research for the design of buildings, are two subjects that are currently under-represented in the literature. The motivation for conducting this research was to add knowledge to these two points of inquiry.

Sustainable design is one of the architectural design branches where computational and data-driven design methodologies have particular potential to contribute insights during the design process. The current trend towards the formation of specialised, interdisciplinary modelling groups within architecture and engineering companies creates a suitable setting in which to apply the methodologies in practice. Most of the research on occupant behaviour still remains in the domain of building science. As such, the research outputs seem to be more focused on afterthe-fact analysis; that is, since mechanical engineers tend to enter the building planning process at a point where most architectural design decisions are already

fixed, their modelling focuses more on planning appropriate HVAC systems rather than impacting the architectural design. There is a missed opportunity to incorporate considerations of human factors into the early design stages, such that they may be considered during the architectural design of buildings. The preexistence and by now widespread adoption of flexible modelling tools and their performance-based design plug-ins provides an unprecedented opportunity to incorporate new simulation methods into practice.

The current state of research on occupant behaviour lacks several factors that are limiting the use of the research findings in architectural design:

• Sufficient cross-validation of existing OBMs to assess their accuracy

• An analysis of the influence of occupant behaviour on architectural design parameters

• A simulation tool that can be used efficiently by engineers and specialised architects in the early architectural design stages

This research responds to the above needs through the development of a digital toolkit prototype to assess best practices for the incorporation of stochastic OBMs into building performance simulations in the early architectural design stage. Since research findings on the cross-applicability of OBMs is limited, one of the OBMs in the toolkit is cross-validated using new field study data. The tool is developed with flexibility in mind, such that it is usable by engineers and specialised architects in the early design stage. It is also developed in an open source and expandable manner, keeping in mind that the field of occupant behaviour is a growing research topic. Finally, a series of digital design studies has been conducted using the toolkit prototype; on the one hand to test and demonstrate its use, on the other hand to analyse the potential impacts of OBM on architectural design outcomes.

3. Data Explorations

Environments are rich with measurable, physical properties (Figure 31). Microclimates are naturally transient, fluctuating spatially and temporally. Analysing their behaviour is useful for designing sustainably, and capturing microclimate data can help to understand a site or a building and thereby help provide comfortable, healthy environments. An important step towards understanding such phenomena is capturing data in real-world settings. Before conducting the Cornish College field study (see Section 5.1.1), I undertook an initial set of tests aimed at exploring various data capture and visualisation methods to facilitate insights from sensor data. I refer to these tests as explorations since they were carried out in an explorative, speculative manner that enabled me to reflect on the potentials and limitations of data-driven design.

In the early stages of this research, the goal of these explorations was to explore different aspects of data capture. This included testing a range of sensor types to map various environmental properties; assessing to what extent insights can be gleaned from the different environmental data; figuring out the required spatial and temporal data ranges and resolutions; and finally, determining what kind of post-processing is required to visualise and analyse the data. The explorations fostered several insights that served as guidelines in developing the experimental toolkit developed and applied within the research in this thesis (see Section 4.4), as well as for preparing the field study used to cross-validate one of the models in the toolkit prototype (see Section 5.1).

For these explorations, I prototyped sensing gadgets using microelectronics components (Figure 32). This enabled a greater customisability, allowing for flexibility in testing various types of data capture. Detailed information about the types of data gathered, as well as the sensors and hardware used to do so, can be found in the appendix of this document. The explorations fostered several discoveries; each of the following subsections describes one exploration and the insights that it led to (Table 10).

Figure 31. Data extracted from an EnergyPlus weather file for Berlin, Germany. Each graph represents one environmental variable, over the course of an entire year.

32.

Table 10. Summary of the data capture exploration.

Section 0 I set up stationary environmental sensors at my workplace in the Design Hub (Melbourne, Australia) for a 24-hour period to assess the comfort performance of the space.

Section 3.2 I took mobile sensors on various walks through the city of Melbourne, Australia, traversing outdoor spaces as well as indoor spaces like shopping malls, convenience stores and the university building. I then used this data to analyse microclimate fluctuations that people are commonly exposed to over the course of a day.

Section 3.3 I mounted mobile environmental sensors on drones to capture spatial variations in outdoor climates.

Section 3.4 I used stationary sensors to measure the indoor and outdoor environmental, as well as window, blind and heating usage behaviour in my living room in Hamburg, Germany, to analyse my personal environmental control behaviour.

3.1. Out-Sensing the Sensors

The Internet of Things (IoT) is a movement towards connecting the physical and digital world, by embedding sensors within the built environment to measure physical phenomena and, in some cases, create an automated response. The rising importance of the IoT has led to a rapid development of the sensor technology market in recent years. Bosch took 21 years to produce its first 5 billion sensors, and just 3 years to produce its second 5 billion sensors (Bosch Group, 2018); by 2019, 10 million sensors were connected to the Bosch IoT Suite alone (Bosch Group, 2019)

Figure
Left: Battery-powered sensing prototype. Middle: advanced stationary prototype. Right: Sensor prototype attached to a drone (Source: Marschall et al., 2018).

Sensors increasingly find their way into product and building design. Apart from various cameras, smartphones now include magnetometers, barometers, accelerometers, proximity sensors and ambient light sensors. Ever wondered how Google Maps knows which street segments are congested, in near real-time? This prediction is based both on historical and live data from GPS sensors in mobile phones (Barth, 2009), supplied by Google Maps’ 150+ million monthly users (Hwong, 2018). Car motors commonly use about 15 different types of sensors (Mechanic Base, 2018), while Tesla’s cars currently add 21 sensors for auto-piloting alone (Tesla, 2019). Similarly, heating, ventilation and air conditioning (HVAC) systems are becoming smarter by introducing sensors to provide ever more efficient and automated functionality. Apart from thermostats, they may include a variety of other sensors ranging from humidity and pressure sensors to occupancy and smoke detectors as well as CO2 and VOC sensors.

Sensors offer the possibility of better understanding environments and making processes more efficient. However, a healthy scepticism of sensor readings can be helpful in uncovering potential errors in the data capture. These can result from several potential issues with faulty, wrongly calibrated or inappropriately placed sensors. More importantly, the very assumptions behind the data capture setup may be flawed. That is, by installing a sensor to generate insights on a particular phenomenon, an assumption is made that the measured variable is indeed related to the phenomenon of interest. This may be flat out false, or the measured data may not be solely driven by the phenomenon. For example, CO2 levels may well be indicative of the number of people in a room, but whether or not the windows are open will also affect the CO2 readings.

The following exploration is an example of how trust in supposedly smart technology may sometimes be misplaced, and how a trust in one’s own senses can help uncover inconsistencies or omitted data.

RMIT University’s Design Hub in Melbourne, Australia received Green Star certification due to its environmental strategies for water, waste and recycling management as well as its sustainable design features. The ten-storey building’s rectangular floor plan is partitioned by a long core, resulting in two main open-plan workspaces – one broad and one narrow. While occupying the PhD hot-desking space during my research, I noticed that – despite being awarded several prizes –the building was often criticized by its occupants as an unsuitable workplace. Some criticisms revolved around indoor environmental quality issues leading to its spaces being perceived as uncomfortable. The building was designed with automated building systems and a general lack of personal environmental controls. Especially during the colder months, I often experienced the indoor climate as uncomfortably cold. Due to the inability to take direct control of the indoor environment, I once emailed the facilities management to ask for an increase in heating. I received a response several days later refusing the request, and instead stating that the building systems sensor readings had shown the indoor temperatures to be within an acceptable range (Figure 33).

Figure 33. Email I received from building services a week after asking to increase the heating at my workplace. The highlighted area was the query response.

It seemed strange that my perception would differ so strongly from the measured data, so I set up several environmental sensors at my desk for a 24-hour period. Though the results confirmed that the temperatures were within a reasonable range, there was a notable drop in temperature around 9:30 am. This coincided with an increase in air speeds, a variable unlikely to have been displayed in the building systems interface. Inputting measurement samples into the Predicted Mean Vote (PMV) comfort model showed that while comfortable conditions were largely achieved at night, the air speed fluctuations during the day were leading to a poor comfort performance. A maximum recommended percentage of people dissatisfied (PPD) is 10 – 20 %, but my workplace often performed poorly at 90 % PPD (Figure 34). The source of the wind appeared to be the nearby staircase. Since it was not sealed from the open plan work areas, it stood to reason that during operational hours the frequently opening automatic entrance doors were leading to

pressure fluctuations throughout the building, resulting in higher air speeds that caused the discomfort.

While a more rigorous investigation would have been needed to confirm these patterns, there were several lessons to be learnt from this exploration. It was an example of how a purportedly smart building technology appeared to be consuming surplus energy to achieve a supposedly optimal temperature, but based on an insufficient data feed that was inferior to the range of human sensors. It also exposed a limitation of how automated systems are often operated; namely, relying on sensor values more than occupants’ perceptions, despite occupants being the very target group for environmental regulation in the first place. In the context of scientific research on occupant behaviour, it raises the question of whether qualitative approaches of data capture should be pursued more frequently, at least as a complementary methodology alongside sensor data collection.

Figure 34. Temperature (top), relative humidity (middle) and air speed (bottom) data captured at my workplace in the RMIT University Design Hub in Melbourne, Australia. The dotted vertical lines indicate several data samples that were evaluated with the PMV model

3.2. The False Optimum

While Predicted Mean Vote (PMV) is the most commonly used model to predict human thermal sensation, its predictive capability is surprisingly poor, with a success rate of only one out of three predictions (Cheung et al., 2019). The PMV’s accuracy declines towards either end of the thermal sensation scale; it overestimates both hot and cold sensations, resulting in a narrow range of acceptable temperatures that carries significant energy penalties. Working with the PMV model, one is tempted to forget the extent to which thermal perceptions differ from person to person. Another discounted factor is thermal alliesthesia, the phenomenon by which an otherwise uncomfortable thermal sensation may seem pleasurable if one was previously exposed to the opposite sensation (R. De Dear, 2011). For example, alternating between swimming in the cool ocean water and sunning oneself on a scorching beach may feel particularly pleasurable, while exposing oneself to either of those sensations continuously would be undesirable.

Sustainable design methodologies tend to contradict the above findings, instead attempting to achieve monotonous, supposedly optimal, predefined temperatures, and to minimise microclimate differences throughout time and throughout a room. Many researchers in this domain seem eager to eliminate deviations from design temperatures at all costs, be it through rigorous building design optimisation or advanced HVAC control algorithms. However, if people’s thermal perceptions differ so strongly, and if monotonous temperatures may indeed lead to “thermal boredom” (Kwok, 2000), then how helpful is this approach really? In building performance simulation, comfort metrics are usually calculated for each room separately. The performance of each room is then analysed over time. This focus on spaces only partially reflects human perception. Occupants are not stationary; instead, they usually change locations within a building and transition between indoor and outdoor spaces several times per day. Clearly, humans regularly traverse considerable microclimate fluctuations and – for the most part – are able to handle these quite well, another observation that questions the approach of sticking to a very narrow band of allegedly acceptable temperatures.

The following exploration exemplifies these discrepancies between microclimates that people are exposed to on a regular basis. Instead of measuring from a fixed position in a room, I conducted the data capture using wearable sensors that I wore on walks through the city to map time-varying climate conditions from a firstperson-perspective (Figure 35)

Figure 36 shows the five environmental variables logged during the first of these walks, from my workplace on level 8 of RMIT’s Design Hub down the street to two 7/11 convenience stores. On the way back, I walked on the other street side and passed a construction site. The barometric pressure reading is a proxy of elevation and helps to locate where the data were captured. The pressure was lowest at the beginning and end of the recording when I was on the 8th floor of the university building. It rose as I took the lift downwards, and further increased while I moved

along streets with a downward inclination. Though the temperature and humidity readings were biased by the sensor’s thermal inertia, the readings show that the temperature varied from the comparatively warm university interior to the cool outdoors, then increased again when I entered the convenience stores. Relative humidity readings tend to run conversely to temperature readings due to the higher capacity of warmer air to hold water. In this case, however, the highest relative humidity was measured in 7/11 instead of outdoors, possible because of the high occupant density. 7/11 had the highest lighting levels at about 1000 lux, while around 400 lux was measured at RMIT, a value within the recommended range for workplaces according to the SLLCL SLL Code for Lighting. The undulation of lighting values measured on the street was due to street lanterns. Extracting representative values for each place and variable enabled description of each space in terms of a microclimatic signature.

In other words, there were considerable microclimatic variations between the different places, and especially between the indoors and outdoors. The fact that humans are continuously exposed to these varying conditions is not considered in the design process, probably because there is an acceptance that people are able to adapt and weather the storm – figuratively and literally Instead, there is an overemphasis on achieving a supposedly optimum indoor temperature, despite the evidence suggesting this to be of limited use.

Figure 35. The walk started at the Design Hub (top) and proceeded down Swanston St and La Trobe St to two 7/11 stores and back.

Figure 36. Top: Readings from several sensors measuring climate data during the walk. Bottom: Microclimate ‘signatures’ of the different places that I traversed during the walk.

3.3. Visualising is Analysing

Data-driven design workflows consist of capturing, processing, visualising and analysing data, in order to generate insights or predictive models. It is often a challenging process in which one can get stuck in any of the steps of the workflow, losing sight of the larger target of generating insights. Data analysis can be conducted at multiple levels of granularity and sometimes requires advanced knowledge on data science. However, while conducting the explorations, I noticed that some insights come very easily simply by visualising the data appropriately. The power of visualisation is sometimes underestimated, as is the effort involved in producing visualisations that enable one to properly understand the data. During the analysis process, it helps identify what to look out for, so that time and effort is used more effectively in the analysis process.

The importance of data visualisation became clear to me during a set of explorations in which I equipped drones with climate sensors in order to analyse the spatial variance of microclimates. The reason for this exploration was the observation that weather files used in building performance simulations are not necessarily representative of local microclimates. A site may lie within the city and therefore be affected by the urban heat island effect and subject to high levels of pollution and wind turbulence, while the weather station capturing the weather file data is often located at airports on an open field outside the city. There is a growing

desire to systematically gather a higher resolution of environmental data in cities as seen, for example, in the Life+Respira project in Pamplona, Spain (Life+Respira, 2017) or the Bürger-Luftmessnetz (citizen air monitoring network) project in Hamburg, Germany (Hamburg, 2018).

In the early stages of the PhD, I tested the use of drones as a method to map threedimensional climate data, a process which had been used previously by other researchers (e.g. Corrigan, Roberts, Ramana, Kim, & Ramanathan, 2008; Melsom et al., 2017; Watkins et al., 2017). I began with more common methods of unmanned aircraft vehicles (UAV) data capture, using the on-board camera to produce aerial maps and normalized difference vegetation index (NDVI) imagery, as well as photogrammetry to create digital 3D models and elevation maps (Figure 37).

37. Working with the on-board camera of a UAV. Top left: Aerial map. Top right: 3D model creation in Pix4D. Bottom left: Elevation map ranging from blue (low elevation) to red (high elevation). Bottom right: NDVI image as a proxy from plant health, ranging from red (poor) to green (high).

Capturing three-dimensional location data for each of the environmental data points introduced new challenges of how to visualise the data. At first, I displayed the data as in the previous investigations, as a graph showing changes over time, and by overlaying the various environmental recordings. Figure 38 shows an increase in elevation of the drone around the middle of the flight, coinciding with a decrease in temperature. The variance of most environmental variables was very small at this scale. Next, I plotted the data points onto two-dimensional satellite

Figure

images of the site, which created contextual information that helped better understand the data (Figure 39). For example, the decrease in temperature seemed not only to correlate with elevation but also with proximity to vegetation. Finally, using the photogrammetry model permitted three-dimensional visualisation of the environmental data. During the flight depicted in Figure 40, some data was captured underneath the tree canopies where, similar to the previous flight a temperature decrease was detected near vegetation.

Figure 38. Linear plot of sensor readings during the flight. (Source: Marschall et al., 2018)
Figure 39. Geo-located temperature, humidity, pressure and luminosity readings. (Source: Marschall et al., 2018)

Micro-flight data capture is limited temporally, in this case to about 15 minutes per battery. The results allowed for an initial, exploratory engagement with site-specific data capture, but at the scale of the analysed site it was to be expected that most environmental variables exhibit little variance. Wind sensing is an exception in that short data capture time frames are often sufficient for a qualitative analysis (Prudden et al., 2017) Figure 41 shows a test flight aimed at creating a vertical wind profile at a local site.

41. Left: Photogrammetry 3D model overlaid with geolocated wind speed data points. Right: relation between elevation and prevailing wind speeds. The red line is an approximate estimation of the power law relation of increased wind speeds over height.

Figure 40. False colour rendering of the temperature recording embedded within the digital surface model. (Source: Marschall et al., 2018)
Figure

The explorations illustrated how even a small effort of measuring physical phenomena and creating a data visualisation can help investigate or develop hypotheses and explore how different environmental variables affect one another. In the above examples, understanding the data sometimes required different layers of visualisation to be brought together, for example by depicting the measurements at their actual spatial positions within the 3D models. In the first exploration (Section 0), simply plotting the raw data immediately exposed the unusual air speeds. Similarly, the raw data from the wearable sensors (Section 3.2) clearly showed how the various places differed from one another, but summarising the data in terms of their microclimatic signatures made this even clearer.

3.4. Quality and Quantity

Garbage in, garbage out is a notion in computer science describing the concept that inputting flawed data into a computer program results in flawed output data. While it initially referred to users inputting wrong data, it is applied more generally to analysis and logic. In predictive analytics, if the data set is flawed on which the model has been trained, then the predictive power is diminished. Good quality data is not as easily achievable as people often seem to think. Data sets tend to have missing values or faulty data, the reasons for this ranging from broken or uncalibrated sensors to dead batteries, human errors or even poor WIFI connections that hinder data logging from remote sensors.

While simply throwing large amounts of data at a machine learning algorithm is not always useful or possible, one must also not underestimate the amount of data needed to analyse complex phenomena. Classical statistical models as well as machine learning algorithms can require considerable input before generating sufficiently accurate predictions. As a rule of thumb, Brownlee (2017a) recommends tens or hundreds of thousands of observations for average modelling problems and millions or tens-of-millions for hard problems like those tackled by deep learning, though he is also careful to caution the reader that there is no universal heuristic to assess how many observations are adequate. Instead, the required number of examples depends on several factors, including the complexity of the problem and the complexity of the learning algorithm. Stochastic phenomena, like those related to human behaviour, are dependent on many factors. This tends to cause an exponential increase in the difficulty of the problem, a circumstance sometimes described as the curse of dimensionality (coined by Bellman & Corporation, 1957). Apart from the number of variates, the number of possible outcomes – for example, the categories in classification problems – further increases model complexity. The absolute bounds on the test sample size can be given for a required precision of the performance measurement (Beleites et al., 2013). Lastly, it must be noted that model validation usually requires additional data that was not previously seen during the training process.

The limitations for predictive modelling when using a small data set became apparent in the following exploration, in which I set up several sensors for several months at my home office in Hamburg, Germany. In preparation for the field study (Section 5.1), I wanted to test the methodology for creating a predictive model of my own environmental control behaviour. Therefore, I set up not only indoor and outdoor environmental sensors, but also IMU and distance sensors that measured the use of the balcony door, the window blinds and the heater.

the probability of a

Figure 42 shows the setup of the sensors within the analysed space, as well as the predictive model extracted from the data by logistic regression analysis. While temperature is predominantly measured as the driver of window operation in the literature, my analysis identified both indoor temperature and CO2 levels as the most relevant predictors. However, it was apparent that the amount of data captured in this test was too small to provide statistically meaningful results. While data was captured at 1-minute intervals over a considerable time frame, the study

Figure 42 Top: Sensor setup. Bottom: Logistic regression model predicting
window opening, as a function of indoor temperature and CO2 levels.

period was conducted during winter when window opening events were scarce. Since the logistic regression model is meant to predict actions instead of states (see Section 2.3.2), this resulted in a highly unbalanced data set with most of data points logging closed windows and no actions.

An attempt to use an artificial neural net for prediction failed, both due to the imbalanced data as well as the size of the data set. Testing the validity of the logistic regression model was challenging for the same reasons. Beyond this, larger sample sets in different contexts would be needed to create a more encompassing model; the present data set only measured the behaviour of a single subject in a single context and a single season. While there were hardly any null or faulty values in the data set, this was an example in which the data set was much too small to make any conclusive predictions about the complexities of occupant behaviour.

3.5. Summary

The purpose of the explorations described in this chapter was to engage with different type of data capture to inform the research that followed. Data capture and analysis are rarely part of the architectural design process, therefore the experiences and lessons outlined in this chapter may give architects some insights into the effort, reliability and potentials of conducting field studies.

One of the lessons learnt from the investigations was that smart technology is not necessarily as reliable as one may often think. While the systems may perform as their algorithms dictate, it may often be the case that their sensors are not capturing reliable or complete data. The exploration involving the walks through the city showed just how variant the microclimates are that people traverse on a daily basis, and helped question the narrow bands of acceptable temperatures that are strived for in the HVAC design and operation, thereby driving up energy consumption for a questionable increase in comfort. Next, I found that simply plotting data – without an advanced data analysis to go with it – is often sufficient in fostering immediate, initial insights and understanding of a problem. A more nuanced and creative data visualisation can then lead to a more nuanced investigation, while still not necessarily requiring data science techniques. Having said that, the final insight was that for problems that do require an in-depth data analysis, the quality as well as the quantity of data points begin to play a decisive role. This is especially the case for imbalanced data sets and time-varying phenomena.

4. Digital Tooling

This chapter gives an overview of the building performance simulation methods used in this research, as well as a description of the toolkit prototype developed through the research. I discuss how occupant behaviour is currently modelled – namely, deterministically – and then present an alternative – namely, stochastically. I tested two methods for implementing stochastic models into architectural software. One method was incorporated into the toolkit prototype, which is described in the last section.

4.1. Building Performance Simulation

Sustainable architectural design often benefits from using software to predict the building performance of a design proposal. The simulation results can help shape the design process to meet requirements of thermal comfort, energy consumption, cost or carbon footprint. There are different types of building performance simulation software, each capable of simulating a different set of physical phenomena, at different scales (district, building, zone, sub-zone) and with various levels of model complexity underlying their calculations (Table 11)

A significant contribution of this thesis is the development of a toolkit prototype to simulate occupant behaviour within early-stage building performance simulation. I developed this toolkit as a set of custom Grasshopper components that are compatible with the Ladybug Tools for Grasshopper. These are an interface for the use of EnergyPlus as the main simulation engine. Developing the toolkit in this way had several advantages. EnergyPlus is open source, customisable, and widespread in research and practice. It allows for several simulation resolutions and is therefore adaptable to a broad range of simulation scenarios (Crawley et al., 2008). The Ladybug Tools are the most popular tools for building performance simulation within the architectural community; creating the occupant modelling toolkit as an add-on to this pre-existing program was predicated on the assumption that it would be easier for architects to adopt if it were integrated into a familiar toolkit. It also eased the development, since it prevented me from having to create a full building performance modeller from scratch, and instead enabled me to focus on only providing the components necessary to add the occupant behaviour related aspects. The components were developed as custom GHPython components (Figure 43), as are most of the other Ladybug Tools components. The workflow uses Rhinoceros and Grasshopper to generate the geometry, set the simulation parameters, trigger the EnergyPlus simulation through Honeybee (one of the Ladybug Tools) and visualize the results.

Table 11. Overview of building performance simulation software and its capabilities. (Adapted from Crawley, Hand, Kummert, & Griffith, 2008)

Zone loads

Building envelope, daylighting and solar

Infiltration, ventilation and multizone airflow

HVAC systems

Economic analysis

Interior surface convection

• Dependent on temperature

• Dependent on airflow X X X X X

• Dependent on heat coefficients from CFD

• User-defined coefficients

Internal thermal mass

Outside surface convection algorithm

• BLAST/TARP

• DOE-2

• MoWiTT

• ASHRAE simple X X

• Ito, Kumura and Oka corretation

• User-selectable

Inside radiation view factors X X X

Radiation-to-air component separate from detailed convection (exterior) X X X X X

Solar gain and daylighting calculations account for inter-reflections from external building components and other buildings

Single zone infiltration

Natural ventilation

Multizone airflow

Hybrid natural and mechanical ventilation X X X

Control window opening based on zone or external conditions X X X X

Displacement ventilation X X X X

Mix of flow networks and CFD domains X

X X X X

Idealised HVAC systems

User-configurable HVAC systems X X X X X

Pre-configured systems

Discrete HVAC components

Complex energy tariffs including fixed charges, block charges, demand charges, ratchets

Schedule variations in all rate components X X X X X

User-selectable billing dates X X X

Figure 43. Software workflow. EnergyPlus input files are created using the Ladybug Tools (mainly Honeybee) for Grasshopper, the visual scripting plugin for Rhinoceros. Custom Python scripts were developed to access advanced EnergyPlus functionalities that are currently unavailable through Honeybee.

An EnergyPlus simulation requires a weather file and an input file that defines the simulation parameters. The weather files are in the EPW (EnergyPlus Weather) file format and are available online. These contain typical meteorological year (TMY) (Wilcox & Marion, 2008) data that are usually captured at airports.

To create the input file, there are several third-party applications. Alternatively, since the input file is text-based, a user may develop custom methods to produce it or even type it up manually. The input file lists all simulation settings in the form of objects that reference one another hierarchically. For example, each room is defined as a Zone object with properties assigned to it (Figure 44). The zones are referenced by other objects; each surface encapsulating this zone is described separately and assigned to the zone. Construction types and building materials are defined elsewhere and referenced by the surface objects. Many object properties require the definition of schedules to describe time-varying conditions. For example, occupancy schedules may be used to account for the fact that a different number of occupants are present at different times of day.

Figure 44. The hierarchical structure of EnergyPlus’s input file.

There are many assumptions underlying building performance models. These assumptions are defined in one of three ways:

• As single parameter values, for example to define constant discharge coefficients for windows

• As a list of numbers referred to as a schedule, for quantities that change over time. For example, the clothing level example from Section 2.3 (Figure 15) would be specified as a list of 1 and 0.5 values, indicating warm clothing for the winter time stamps and light clothing for the summer time stamps (Figure 44).

• Using rules or algorithms. For specific aspects of the building performance simulation, EnergyPlus has several internal models The user merely defines top-level parameters. An advanced user may enter custom code to define custom rule-based conditions.

4.2. The Static Approach

Most occupant-related factors (e.g. presence, metabolic rates and clothing levels) are defined in EnergyPlus as schedules, while control mechanisms are defined as rule-based, internal models. For example, window operation can be modelled using the WindandStackOpenArea object. It calculates airflow driven by wind and stack effects, and allows the user to define within which environmental conditions the windows are opened (based on maximum and minimum indoor and outdoor temperatures, the temperature difference between outside and inside, and maximum wind speeds) (Figure 45). This type of OBM assumes that people act deterministically – an over-simplification that has often been identified as a cause for the considerable discrepancies frequently observed between building simulation and built reality (Hoes et al., 2009b; Hom B. Rijal et al., 2011)

Figure 45. Example of a WindandStackOpenArea object in EnergyPlus. In this case, the window is modelled as open whenever the indoor temperature is over 20 °C and the outdoor temperature is more than 1 °C cooler than the indoor temperature.

4.3. A Dynamic Approach

The research on occupant behaviour discussed in Section 2.3 has produced many probabilistic models to simulate different aspects of occupant behaviour. Incorporating these into building performance simulations requires a dynamic simulation approach; at each simulation time step, an algorithm reads one or several current or past environmental variables as well as the current states of occupancy and environmental controls, in order to determine whether a state change will be made for the next time step. Within the EnergyPlus simulation, this means that the algorithm must dynamically update schedules or variables that control the use of the environmental control at hand. This can be described as an agent-based approach. The agents in this case could represent individual occupants (Figure 46), individual control elements (e.g. an individual window), a zone or even a whole building. In the following two sub-sections, I describe two different methods of incorporating stochastic OBMs into the early stage building simulation workflow, one of which was integrated into the toolkit prototype.

4.3.1.

EnergyManagementSystem (EMS)

The Energy Management System (EMS) is one of the high-level control methods available in EnergyPlus. An EMS is able to access a wide variety of virtual sensor data and use this data to direct various types of control actions. The concept is to emulate, inside EnergyPlus, the types of controls possible with the digital energy management systems used in real buildings. It is most commonly used to simulate heating, ventilation and air conditioning (HVAC) control algorithms but can also be used for the purposes of OBM, for example to dynamically change window states according to current environmental conditions at each time step. To integrate this concept into Grasshopper, I created custom GhPython components to generate the appropriate strings which are inputted into the additionalStrings input of one of the two Honeybee components that trigger energy simulations – runEnergySimulation

or exportToOpenStudio (Figure 47). Figure 48 shows an example of how the EMS can be used to model window states based on occupancy, indoor and outdoor temperature. In order to incorporate EMS programs, several objects need to be added to the EnergyPlus input data file (.idf) (Table 12).

46. Workflow chart for the incorporation of the dynamic approach into EnergyPlus.

47. Workflow chart showing the interaction between Rhinoceros/Grasshopper, Honeybee, Ladybug and EnergyPlus. (Source: Marschall, Tahmasebi, & Burry, 2019)

Figure
Figure

Table 12. Additional EnergyPlus objects required for simulating occupant behaviour using the toolkit.

Schedule

EnergyManagementSystem: Sensor

An initial, individual schedule for the control (e.g. for each window). I defined this as a Schedule:Compact object with a constant value 0, indicating that by default the control is not in use. During the simulation, the EMS is then used to dynamically overwrite the schedule values.

An object that at each time step records the current value in a schedule, so that it can be used as a variable in the EnergyManagementSystem:Program For example, the chosen window operation models require a single sensor recording the outdoor air temperature, and individual sensors for each zone’s temperature and occupancy.

EnergyManagementSystem: ProgramCallingManager

EnergyManagementSystem: Program

An object specifying at which point in the simulation various EnergyManagementSystem:Programs are executed. In the case of the window operation model, the EnergyManagementSystem:ProgramCallingManager contains a list of EnergyManagementSystem:Program objects for each window, to be executed at each simulation time step.

An object containing custom code written in the EnergyPlus Runtime Language (ERL). In the window case of the window operation model, each window has its own program It checks for current occupancy, plugs the indoor and outdoor temperature values into the appropriate formulas, generates a random number and decides on a window state change according on the result. The states for the next time step are then written to the respective EnergyManagementSystem:Actuator objects

EnergyManagementSystem: Actuator

Output: Variable

Other

An object that overwrites the next time step’s value of a schedule.

An object that requests a specific variable to be recorded in the simulation output. In this case, the tool exports the control states to make them available to the user after the simulation run is completed.

Each OBM has various additional objects that needed to be written, for example, a ZoneVentilation:WindandStackOpenArea for each window in the window operation model.

Figure 48. Decision flowchart for the incorporation of a window operation model into EnergyPlus, using the EnergyManagementSystem (EMS). (Source: Marschall et al., 2020)

4.3.2.

Building Controls Virtual Test Bed (BCVTB)

The EMS is inflexible in that it requires the use of ERL code which has limited functionality. An alternative method to integrate OBMs is co-simulation, that is, at each time step during the simulation, data is exchanged between two or more programs. In this case, it means defining the control responses at each EnergyPlus time step in Grasshopper.

To this end, I tested the building controls virtual test bed (BCVTB) (Wetter, 2011), which is a middleware coupling using the Ptolemy II framework, where a cosimulation master orchestrates the exchange of data (Y. Chen et al., 2015), allowing users to link modules with EnergyPlus, MATLAB, Simulink, Dymola, Radiance, and ESP-r. Rhino and Grasshopper are not part of this collection, so the workflow currently relies on MATLAB as a connection to exchange data between the programs. The workflow requires the parametric definition of architectural geometry and an EnergyPlus input file in Grasshopper. I developed custom Grasshopper components to create the appropriate initialisation files and launch Ptolemy. This creates a loop in which EnergyPlus simulates a time step, sends environmental values to Grasshopper to visualise the data and compute the behavioural responses, which are then sent back to be read by EnergyPlus for the next time step (Figure 49).

Figure 49. Co-simulation workflow to define advanced OBMs in Grasshopper and simulate them in EnergyPlus.

4.4. A Toolkit Prototype for Occupant Behaviour

Modelling

4.4.1.

Software Opacity

In Section 2.3.3, I describe different degrees of opaqueness that a toolkit can have, namely, black-box stand-alone tools, software integrated methods and coding libraries. I decided to develop the toolkit prototype as a software-integrated tool. Stand-alone tools are too limited in their modelling flexibility and difficult to pair with existing software, while coding libraries require too much specialised knowledge on programming, simulation software and OBM. To reduce the required amount of specialised knowledge from the user, the toolkit incorporates a selection of pre-existing OBMs to choose from.

4.4.2.

Components

The toolset consists of several custom Grasshopper components, which are written in Python and embedded into the Honeybee toolbar (Figure 50). The components include features to use several OBMs; a component to simulate inter-zone airflow; a component that gathers all OBMs in the definition, checks for duplicate strings and adds some generally required objects; and a component that imports the results back into Grasshopper after the simulation. A detailed listing of each component’s inputs and outputs can be found in Table 13.

Figure 50. The toolkit prototype is a collection of custom components embedded into the Honeybee toolbar.

Table 13. Inputs and outputs of each component in the toolkit prototype.

Component Inputs

WOM

(Window operation model)

LOM/SOM

(Lighting operation model / shading operation model)

COM (Cooling operation model)

FOM

(Ceiling fan operation model)

AFN

(Airflow Network)

OBMs

(For combining several OBMs)

ReadOBMResults

A component that allows one to extract additional data from the EnergyPlus result file, for example to find out when windows were opened or what the air speeds were at the openings

_HBZones OperableFraction buildingType

_HBZones

_testPts_annual_analysis_files_RADIATION

_testPts_annual_analysis_files_ILLUMINANCE externalShading

Outputs

HBZones WOM

HBZones LOM SOM minIlls

_HBZones buildingType

_HBZones energyConsumption

HBZones COM coolingAvailSched

HBZones FOM

_HBZones WOM operableFraction

AFN

OBMs simulationInputs AFN additionalStrings

_HBZones

_idfFileAddress _resultFileAddress

TimeStamp OCC (occupancy schedule) WOM (window state schedule) FOM (ceiling fan schedule) LOM (lighting state schedule) SOM (shading state schedule) COM (cooling state schedule)

dryBulbTemperature

windSpeed

windDirection operativeTemperature

airTemperature

meanRadTemperature

relativeHumidity

CO2Levels

airChangeRate

AFNflowrate

AFNflowrateVectors

4.4.3. Airflow Network

In 2007, EnergyPlus introduced the Airflow Network module based on AIRNET (Walton, 1989), enabling the simulation of inter-zone airflow (Gu, 2007). Though the Airflow Network is a simplified model, it saves valuable computation time in comparison to computational fluid dynamics (CFD) modelling At the time of writing this thesis, this model was not yet incorporated into Honeybee. Judging by several Ladybug Forum discussions and personal conversations with building scientists, this had several reasons. The Airflow Network is an advanced feature that requires many inputs and specialised knowledge, it is difficult to implement, and inter-zone airflow simulation is not a common requirement in early stage design. However, within the context of this research I did decide to create a component within the toolkit that exposes the AFN model to the Grasshopper user, since modelling window operation behaviour in greater detail justifies a more in-depth consideration of airflows within the building.

The Airflow Network enables the simulation of air distribution systems as well as natural ventilation through windows, open doors and cracks, including inter-zone airflow. The model takes buoyancy and wind-driven effects into account, as well as surface orientation and bi-directional flow through openings. Contrary to computational fluid dynamics modelling however, it does not model air circulation or temperature stratification within a zone. To simplify this model implementation, the component currently models all zones as being part of the Airflow Network. All interior windows are interpreted as interior openings that are constantly open, and all openings with an inclination of under 30 degrees are interpreted as horizontal openings. Wind pressure coefficients are auto-calculated, even when the building is not box-shaped as the EnergyPlus documentation recommends.

Figure 51. Plan view of a simple Airflow Network showing a possible airflow pattern in which all the windows and doors are open.

The Airflow Network requires the definition of nodes and linkages through which air can flow (Figure 51). The model determines the airflow for each linkage, then calculates node air temperatures and humidity ratios, based on zone air temperatures and humidity ratios. I based the model assumptions on the example files provided with the EnergyPlus installation (Table 14).

Table 14. Modelling assumptions used for the airflow network component.

SimulationControl Wind pressure coefficients were auto-calculated, since the analysed buildings were all box-like.

Crack I used an air mass flow coefficient of 0.11 and an air mass flow exponent of 0.5, at reference conditions of 20 °C, 101320 Pa and 0.005 humidity ratio.

DetailedOpening I assumed an air mass flow coefficient of 0.001 and an air mass flow exponent of 0.667 for closed openings, defined windows as NonPivoted, and differentiated discharge coefficients of 0.001 (closed) and 1 (open)

HorizontalOpening I used an air mass flow coefficient of 0.001, an air mass flow exponent of 0.667 for closed openings, and a discharge coefficient of 0.2

The actual air flow pattern at a given time step, and the size of the flows, depends on several factors, including the wind pressure distribution at the exterior windows, whether the exterior windows or interior doors are open, and what the air temperature differences are between zones, and between zones and the outdoor air. Using the toolkit prototype, the Airflow Network components can be used in conjunction with the window operation model (Figure 52 and Figure 53).

Figure 52. Overview of Airflow Network specific objects to be defined in the EnergyPlus input data file. The opening schedules for the windows can be defined by the window operation model (WOM) (Figure 54). (Source: Marschall et al., 2020)

Figure 53. Simulation workflow to incorporante both the Airflow Network (AFN) model and the window operation model (WOM). (Source: Marschall et al., 2020)

4.4.4. Agents

There are various possible resolutions at which an OBM could be implemented:

• By-zone

• By-object (e.g. by window)

• By-occupant

While it is tempting to run a full agent-based model in which each agent represents an actual occupant, this is impractical for early stage simulation. First, most OBMs are derived on a by-zone or by-object basis. Second, the exact positions and presence of occupants are usually not known in early design. Third, it increases complexity and computation time while possibly making the computation less robust. The potential drawbacks from simulating behaviour by-zone or by-object occurs when the simulation context differs from the field study context. For example, Tahmasebi & Mahdavi's (2018) window operation model was derived from an office space in which each room had a single occupant and a single window; if one were to simulate a space with several occupants or several windows, it is unclear to what extent the same by-zone model would be applicable. On the other hand, if the model were applied by-occupant, then the probabilities of actions occurring would be multiplied by the number of occupants in the room. It was important in the tool creation to point out within the tool the limitations of OBMs, which is why the components each have a description section that outlines the origin and limitations of the model. In the toolkit prototype, the window operation model is developed by-object, thereby accepting potential inaccuracies in favour of allowing the Airflow Network model to simulate different configurations of window states per zone. All other OBMs were developed as by-zone objects.

4.4.5. Time Step Conversion

One factor that needs to be considered for probabilistic simulations is the possible discrepancy between the simulation time step length and the sensor logging frequency of the field study on which the model was based. If the simulation time step is shorter, then using the model derived from the field study results in more frequent actions. The probabilities must therefore be scaled to match the simulation time step. To my surprise, I did not find a discussion on this point in any of the papers I read during the literature review, and therefore decided to specifically address it here. For the conversion of probabilities depending on the simulation time step I derived the following equation:

in which Pa is the switching probability with TimeStepa, Pb is the switching probability with TimeStepb, TimeStepa is the number of field study time steps per hour (e.g. 4 if the data capture was conducted at a 15-minute resolution), and TimeStepb is the number of simulation time steps per hour. The equation was derived by acknowledging that the probability of a state change during a certain time frame using the field study time step length must be equal to the probability of a state change during the same time frame using a different time step length for the simulation.

Figure 54 shows three mock binary state sequences. Since the switching probabilities are the same for on and off, the ratio of grey to cyan areas approaches 1:1. In case a) the study time step is equal to the simulation time step. In case b) there is a different simulation time step; while the ratio of on to off states is still the same, there is a higher frequency of state changes which can be expected to lead to inaccuracies during the building performance simulation. In case c) the probabilities are rescaled using Equation (7), which maintains the frequency pattern.

Figure 54. Markov chain generated state sequences (cyan indicates ‘on’ and grey indicates ‘off’) determined by a Markov chain with equal switching probabilities.

4.4.6. Model Selection

The choice of models for each category was based on several factors. First, I favoured models that have been validated, especially if they were cross-validated (for example, in the case of Schweiker, Haldi, et al. 2012). Second, while many factors potentially contribute to occupant behaviour, there is a limit to what is known and can be modelled in the simulation process. I therefore chose models that used independent variables that are likely to be accessible during the design process. Third, the models needed to have been sufficiently detailed in the publications of the researchers in order for me to be able to replicate them. Fourth, I favoured researchers whose research seemed impactful according to citations and numbers of papers published. Fifth, I used findings from the literature review to discriminate between the applicability of the models; for example, Markov chain approaches conform better to the reality and are more flexible than Bernoulli process approaches (Ren et al., 2014). Sixth, I refrained from including models that used inappropriate independent variables; for example, Kim et al., (2017) exclusively used outdoor temperature as a driver variable for air conditioning usage. This may be useful to estimate precinct-wide energy-consumption and seasonal trends, but it is unsuitable for design, since a change of building design would not result in a difference of energy consumption according to the model.

4.4.7. Window Operation Model (WOM)

The WOM component can be used in Honeybee to supplement the native SetEPAirflow component. Similar to the SetEPAirflow component, the WOM component also creates a WindAndStackOpenArea object in EnergyPlus. It does not set temperature bounds for ventilation; instead, it creates an opening area fraction schedule that is dynamically changed during the simulation through the EMS. The WindAndStackOpenArea object:

• takes buoyancy and outdoor wind direction into account when simulating airflow; that is, window elevations, orientations and sizes affect simulation results.

• does not take temperature stratification within a zone into account; instead, EnergyPlus assumes one mixed air temperature per room.

• does not take exterior obstacles into account when calculating airflow through the windows.

• discounts inter-zone airflow patterns.

The employed models represent window operation behaviour as a binary action (open vs. closed) using a Markov chain approach and logistic regression. Given that the research on windows is quite extensive, I decided to incorporate two models: Tahmasebi & Mahdavi (2018) for offices (Equations (8) and (9)) and Schweiker, Haldi, et al. (2012) for residential contexts (Equations (10) and (11)).

where P01 and P10 are the probabilities of opening and closing a window, respectively; Tin and Tout are indoor and outdoor air temperature, respectively.

55. Action probabilities for opening (left) and closing (right) windows, for offices (top) and dwellings (bottom).

Figure

4.4.8. Cooling Operation Model (COM)

The COM component comes into effect when air conditioning is defined. It creates a cooling availability schedule that is plugged into Honeybee’s coolingDetails component. This schedule is dynamically changed during the simulation through the EMS. In my literature review, I could only find air conditioning usage models derived from residential buildings. I implemented the model by Tanimoto & Hagishima (2005), which uses a Markov chain approach to assess switching on and off air conditioning for cooling. Tanimoto & Hagishima derived separate models for single households (Equations (12) and (13)) and family households (Equations (14) and (15)):

where P01 and P10 are the probabilities of switching an air conditioning on and off, respectively; Tg and Tout are indoor globe temperature and outdoor air temperature, respectively.

56. Switch-on (P01) and switch-off (P10) probabilities of air conditioning for cooling, depending on indoor globe temperature. Left: single households; right: family households.

Figure

4.4.9. Lighting Operation Model (LOM) & Shading Operation Model (SOM)

Figure 57. An adapted version of Reinhart’s (2004) LightSwitch-2002 algorithm.

The operation of lighting and shading elements affects building energy in terms of heating gains and energy consumption. The LOM and SOM components can be used to create lighting schedules and context shading transparency schedules, by analysing results from daylighting simulations. Reinhart's (2004) LightSwitch-2002 algorithm was derived from a study in an office and seems to be one of the earliest and most cited models of lighting and blinds operation. It must be noted that the shading elements in Reinhart’s field study were exclusively blinds; to what extent this model can be reliably used for other types of shading elements should be determined through future cross-validation. In my implementation of the algorithm, the shading elements are considered to be exterior blinds. In terms of lighting, Reinhart distinguishes between switch-on behaviour on arrival (Equation (16)) and intermediate switch-on behaviour (Equation (17)):

where P01_arrival and P01_intermediate are switch-on probabilities on arrival and during occupancy, respectively, and Il is the minimum work plane illuminance in lux. If this value is 0, then the probabilities are defined as 1. Reinhart found that once switched on, the state of the lights rarely changes until departure from a space. Similar to Pigg, Eilers, & Reed (1996), he found that the probability of switching off lights on departure was dependent on the length of the ensuing absence of occupants, and hence switch-off probabilities were extracted for various absence time frames. I decided to use the switch-off probabilities from Pigg, Eilers & Reed instead of Reinhart’s. This is because the former predicts almost 100 % switch-off probability before long departures, which can be expected in a conventional context; Reinhart’s model only predicts about 60 % probability of switch-off for long departures, which is likely to be due to the specific lighting equipment in his field study. The lights had auto-dimming and were indirect, causing the occupants to often not realise that they were on. I noted Pigg, Eilers & Reed’s distribution graphically from a graph in Reinhart’s paper:

0.0000ifh=0

0.0865if0<h<0.5

0.3148if0.5≤h<1

0.3872if0.5≤h<2

P10_departure=

(18)

0.5971if0.5≤h<4

0.9583if0.5≤h<12

0.9897ifh≥12

where P10_departure is the probability of switch-off and h is the number of hours of ensuing absence. In Reinhart’s model, blinds are opened on the first arrival of the day; they are closed if the minimum work plane solar radiation is above 50 W/m2 and do not change their state for the rest of the day.

58. Light switch-on probabilities on arrival (top) and during occupancy (middle), and switch-off probabilities on departure (bottom).

Figure

4.4.10. Fan Operation Model (FOM)

Ceiling fans do not affect the energy balance calculations in EnergyPlus; the air temperature of a room does not change by switching on a fan. Fans do increase air speeds within a space, thereby affecting thermal comfort. The way that ceiling fans can be considered for simulation is by first running the Honeybee simulation, then applying the FOM component to the calculated operative zone temperatures. The component outputs a list of 0s and 1s indicating when the ceiling fans were in use. These can then be applied to select appropriate air speeds for the comfort calculation components (Adaptive Comfort Calculator and PMV Comfort Calculator). The definition of wind speeds for when the fans are in operation is up to the user; for reference, Honeybee assumes 0.3 m/s for naturally ventilated spaces without ceiling fans and 0.05 m/s for mechanically ventilated spaces without ceiling fans.

H.B. Rijal et al. (2008) measured air speeds of about 0.1m/s in a naturally ventilated space when only few ceiling fans were operated, and about 0.3-0.45m/s when a higher proportion of fans were operated.

H.B. Rijal et al. (2008) is also the fan operation model from literature that I selected for the toolkit because it is the only one that I could find which uses a Markov chain approach, in this case using a dead band. This means that logistic regression was used to identify the proportion of operated fans for different indoor globe temperatures; this graph was then shifted to account for the lag in occupant response time to changing microclimate conditions. I edited H.B. Rijal et al.’s switch-off equation (20) by subtracting it from 1, thereby transforming the meaning of the graph from “proportion of fans operated” to “probability of switching off a fan” :

01 = ��0595∗(����+49) 164 1+��0595∗(����+49) 164 (19)

10 =1 ��0595∗(���� 49) 164 1+ ��0595∗(���� 49) 164 (20)

where P01 is the probability of switching on a fan, P10 is the probability of switching off a fan, and Tg is the indoor globe temperature.

Figure 59. Switching probabilities for ceiling fans.

5. Validation

As described in Section 1.4, the validation of the toolkit prototype developed in this thesis has four parts:

• Investigation of the simulation accuracy when using the toolkit (Section 5.1)

• Assessment of the flexibility of the toolkit (Section 5.2)

• Assessment of the applicability of the toolkit (Section 5.3)

• Demonstration of the impact of OBM on architectural design (Chapter 6)

5.1. Accuracy

The first validation process was to assess the accuracy of the toolkit. The existing OBM body of research lacks sufficient evidence for the increased accuracy of stochastic OBMs over conventional deterministic ones. There is now a growing abundance of OBMs, but the researchers most commonly validate their models by testing these on the very data set to which they were fitted. The fact that the models would perform well in this setting is hardly surprising; they have been trained on data that is specific to the climate, building type, occupancy pattern, culture and architectural design of the field study building, while conventional OBMs are meant to be applicable to a broad context.

While many researchers at least split their data sets into a training and testing sample, the issue remains that this prevents an assessment of whether an OBM that was fitted to a data set from one field study can be applied to another building. This issue has been pointed out by others (e.g. Tahmasebi & Mahdavi, 2018b), who have recommended the process of cross-validation as a solution. That is, an OBM’s predictive performance should be tested on a data set from a different field study.

The work presented in this section had precisely this goal – to conduct a field study to perform a cross-validation of an OBM. Due to a limitation on available time and resources, I confined the validation to the window operation model (WOM) and the cooling operation model (COM) of the toolkit prototype. While the cross-validation process of the COM was successful, the WOM study failed due to the reasons described in Section 5.1.2

It must be noted that this study constitutes a single cross-validation attempt of a single model within the toolkit, and that there should still be a limitation on the level of confidence proportioned to simulations using the proposed OBMs. More cross-validation must be conducted in future before a broader statement can be made on the general accuracy of OBM. Nevertheless, the validation in this chapter produced indicative results on the accuracy of the analysed model, and provides insights on the usefulness, implications and limitations of such simulations.

In the field study described in the next section, I measured indoor and outdoor environmental variables alongside occupant responses. I then constructed a detailed building performance model of the field study building, ran simulations using stochastic occupant behaviour modelling, and analysed their ability to accurately predict the measured data, compared to a conventional method.

5.1.1.

Data Capture

I conducted a 5.5-month longitudinal field study at a mixed-mode air-conditioned school building in a suburb of Melbourne, Australia. Mixed-mode here refers to the circumstance that the building occupants can operate both windows and remotecontrolled split-system room air conditioning units. Long-term measurements of the indoor and outdoor environment as well as occupant responses were collected via data-logging sensors. The study was conducted in consideration of the field study recommendations of IEA-EBC Annexes 66 and 79 (Wagner et al., 2017)

The study was conducted at Cornish College, a mixed-gender K-12 private school located in the suburb of Bangholme abound 30 km southeast of Melbourne’s CBD. School buildings differ from residential and office buildings in several important ways. For example, Kim & De Dear (2018) found that school children preferred cooler-than-neutral sensations around 2-3 K below the comfort temperatures of adults, but also that the 80 % acceptability range was larger than that of adults. Additionally, the utilisation of school buildings differs considerably from residential and office buildings in terms of daily operational hours, yearly operational days, and the frequency of fluctuations between high space utilisation and absence of occupants during breaks.

Melbourne has a temperate oceanic climate (Köppen climate classification Cfb; ASHRAE climate zone 3C) and is well known for its changeable weather conditions. Temperature differentials are most pronounced in the spring and summer months and can cause strong cold fronts responsible for severe weather phenomena from gales to thunderstorms and hail, major temperature drops and heavy rain. Melbourne receives 48.6 clear days annually It experiences little humidity in summer, except at the end of hot spells followed by thunderstorms and rain.

The 40-hectare school grounds feature large open grass fields for sports activities, areas with trees and a small lake (Figure 60). The school buildings are located near the centre of the quadrangular property. The school has a campus-like character in that it is designed as a cluster of both freestanding and interconnected buildings with varying shapes and orientations, surrounding several semi-enclosed outdoor spaces and gardens. The largely one-storey buildings with gabled roofs house around 30 classrooms and additional teaching spaces for music, science and arts, in addition to a gymnasium, cafeteria, reception and staff rooms, as well as sheltered verandas and connecting walkways. Occupants can operate sliding windows, blinds, lights and remote-controlled room air conditioning units for cooling and heating. The field study was conducted for a 5.5-month period from 7th October 2019 to 23rd March 2020, logging several types of data using various sensors in 17 classrooms (Figure 61).

Figure 60 Satellite image of Cornish College, highlighting the college grounds.
Figure 61. Sensor placement.

Figure 62. From left to right: DigiTech XC0422 weather station, Netatmo Healthy Home Coach, Fibaro Window/Door Sensor 2, Philio Temperature/Humidity sensor.

OUTDOOR CLIMATE

Two DigiTech XC0422 weather stations were installed on site; one in the prevailing NNW windward direction located at some distance from the buildings, and one on the SSE leeward side. These logged the data types shown in Table 15 at 5-minute intervals via WIFI to WUnderground.com. Note that these weather stations log solar irradiance values in W/m2 but only have a light sensor. The method of conversion from lux to W/m2 is unclear from the product’s datasheet, but it is assumed that it was in line with a commonly used, simplified conversion rate (e.g. Michael, 2019)

Table 15. DigiTech XC0422 logging specifications.

INDOOR CLIMATE

Indoor climate was measured in 17 classrooms using Netatmo Healthy Home Coaches (Figure 62), which log the data types shown in Table 16 at 5-minute intervals via WIFI to the Netatmo app. The analysed classrooms differed from one another in several aspects including the room geometry and orientation, as well as the number and location of windows. The placement of environmental sensor devices was therefore determined on a case-by-case basis, with the goal of finding an optimal trade-off between several, partly conflicting considerations, most of which were suggested by Wagner et al. (2017). For example, I tried placing the sensors close to the occupants but at the same time avoiding the sensors being obstructed, biased or obtrusive due to their proximity to the occupants, furniture, heating elements, vents or appliances ASHRAE Standard 55 recommends temperature sensor heights of 0.1, 0.6 and 1.1 m for ankles, waists and heads of seated occupants, respectively. Since in this study only one device per room was installed and the head height of children is lower than that of adults, I attempted to place the sensors at about 0.9 m height, while respecting the above considerations as well as possible.

Table 16. Netatmo Healthy Home Coach logging specifications.

BEHAVIOURAL RESPONSES

At Cornish College, occupants have access to four mechanisms of controlling indoor climates: operable windows, blinds, lights and room air conditioning units for heating and cooling. For this study, I directed my resources towards observing window operation and air conditioning usage behaviour. I considered window states to be binary (either open or closed), and measured these states using the Fibaro Window/Door Sensor 2 (Figure 62). The sensors log opening events when they detect the separation of the sensor’s body and a magnet, as well as tampering events when detached or opened. They are battery powered and transmit data wirelessly via Z-Wave.

I inferred air conditioning usage by measuring temperature fluctuations with Philio Temperature/Humidity Sensors placed at the outlets of the vents of air conditioning units I could not find information on the accuracy of the sensors (only of the operation temperature range which is -10 °C to 40 °C), so I had to accept the assumption that the accuracy was sufficient to register sudden temperature

changes in the case of air conditioning usage events – an assumption that appeared appropriate when tested on site.

The wireless window and air conditioning sensors logged data via Z-Wave to Vera Edge hubs, several of which were placed throughout the school due to their limited range. Events of window state changes were logged using notifications within the Vera SmartHome app. Temperature and humidity data from the Philio sensors were logged at 5-minute intervals using custom LUA scripts via the VeraAlerts app within the Vera SmartHome app, which enabled sending the data to the Pushbullet online platform from where they could be downloaded.

Occupancy schedules were obtained from individual classroom schedules (Figure 63) provided by the school. For the data analysis and simulations, these schedules were used to represent the actual occupancy patterns of the building, although slight deviations from the planned schedule are to be expected in a school setting due to sickness and other circumstances.

5.1.2. Post-Processing

I created a Python script to web-scape the various sensor data from their respective online platforms. To enable the aggregation of data from different sources, I rounded each data point’s time stamp to the nearest 5-minute step and interpolated over missing data points. In a second script, I aggregated all the data into spreadsheets for each classroom individually. I added columns to facilitate the data analysis and modelling, including columns that identified holiday periods, occupancy and time frames of insufficient data coverage. For the validation process, I created a data set for each analysed classroom containing three columns: time stamp, indoor temperature and whether this time stamp was usable; that is, discounting periods of holidays and insufficient data coverage. On average, this left about 63 days of usable data per classroom.

Figure 63. Custom occupancy schedule extracted from a classroom timetable provided by Cornish College. The graph distinguishes between occupied (red), not occupied (light grey) and hours that were not part of the study or simulation analysis period (dark grey).

OUTDOOR CLIMATE

I created a single stream of outdoor data, taking the averages of both weather station readings where available. This gave high coverage with almost no missing outdoor data over the entire logging period. The outdoor wind direction was originally given in a 16-step scale of cardinal directions which I converted to numerical values in degrees

A topic that required special attention in the weather data processing was the solar radiation data. The goal of calibrating the building performance model (Section 5.1.4) was to create as accurate a baseline model as possible. That way, when later running the simulations with the OBMs, a deviation from the baseline simulation results could more confidently be attributed to the predictive accuracy of the OBM instead of other extraneous factors. This enabled a more direct comparison between the deterministic and stochastic OBMs. I therefore ran the simulations with a custom EPW file, in which I substituted data points in the nearest historical weather file with data that I had captured on site at Cornish College.

The problem that occurred was that while I was able to substitute EPW data in the Global Horizontal Radiation (GHR) column with the solar radiation data from the field study weather station, the EPW file has two other columns related to solar radiation: Direct Normal Radiation (DNR) and Diffuse Horizontal Radiation (DHR), which are each measured with different equipment (Figure 64). Discrepancies in the simulation occurred at time stamps where the historical weather file had a sunny day while the field study site had a cloudy day.

Solving this issue required generating the missing DNR and DHR data, however the relationship between the three variables is too complex to predict two of them by using only the third (Figure 65). I therefore added some extra data features that are clearly also related to solar radiation, namely, outdoor temperature, time of day and time of year. Since time of day and year are cyclical variables, I applied a sinusoidal transformation to make the data more linear (Figure 66). I then created two neural net models which were trained on Melbourne’s weather file – one to predict DNR and one to predict DHR – both of which achieved acceptable accuracy (Figure 67). I used these to generate the missing fields for the data set obtained on site (Figure 68), which was seen to have a visible positive impact on the accuracy of the calibrated model (Section 5.1.4, Figure 77).

Figure 64. Typical sensor setup to capture the three types of readings: direct normal radiation (DNR), diffuse horizontal radiation (DHR) and global horizontal radiation (GHR).

Figure 65. Three-way relationship between direct normal radiation (DNR), diffuse horizontal radiation (DHR) and global horizontal radiation (GHR).

Figure 66. From left to right, GHR, DNR and DHR. Above: by time of year; below: by time of day. The top colour gradient ranges from midnight (blue) to midday (green) and back to midnight (blue); the bottom colour gradient ranges from winter (yellow) to summer (red) and back to winter (yellow).

67. Neural net model accuracy for predicting the DHR (left) and DNR (right) data for Melbourne’s weather file.

Figure

INDOOR CLIMATE

There was much more missing data in the indoor data set than in the outdoor data set. This was due to several reasons, including occupants unplugging or switching off the Netatmo sensors despite the installation of post-it notes near the sensors asking them not to. Other times, sensors stopped logging due to technical issues. An effort was made to ensure as comprehensive a logging record as possible, by means of frequent site visits for sensor replacements, reinstallations and battery changes when needed.

Figure 68. GHR (top), DHR (middle) and DNR (bottom). Right: from Melbourne’s weather file; top right: captured at Cornish College; middle and bottom right: generated for the Cornish College data set through machine learning.

WINDOW OPERATION DATA

Unfortunately, the window operation data was unusable. This had several reasons:

• The accuracy of the data seemed questionable due to several time frames with suspicious logs: periods of impossibly frequent oscillations between open and closed states, tampering events, events of sensors going offline for long time periods, and occurrences of several opening event logs without a closing event logged in between them.

• To log a closed state, the distance between the sensor bodies and the magnets had to be very small, but the windows were mainly old sliding windows that would often not be entirely shut. The logs would then often show windows to be open for days or even weeks at a time, while the proper classification would have been closed during these times.

• Even if I had accepted the abovementioned irregularities and found a way to clean the data sets, there were several discrepancies between Cornish College and the contexts in which most stochastic window operation models are obtained. For example, the data sets used to create the models are usually generated in a setting where there is a single operable window per space, or a single occupant who is likely to use the window, whereas at Cornish College there are many occupants and windows per space. The window operation models are also generally extracted from purely naturally ventilated buildings, with windows that are non-sliding and therefore more easily categorised as either open or closed. These differences made the models’ applicability questionable

• There were several indications that the windows at Cornish College were hardly ever used: the consistently high measured indoor CO2 levels (Section 5.1.3), the fact that most windows look unused, being covered with dust and cobwebs, and the difficulty of opening a lot of the windows due to their age, rust and distortions, which other research has found to inhibit their use (Liu et al., 2015; Hom B. Rijal et al., 2011). Finally, several teachers who I met during my frequent site visits confirmed to me that they rarely used the windows.

While these factors caused me to abandon the window modelling validation, the insights from the difficulties encountered during the attempt illustrate the limitations of occupant behaviour research. It uncovered some of the complexities in analysing human behaviour and environmental response mechanisms, and helped identify several topics to be investigated for future research: window models for mixed-mode contexts, an investigation of how several operable windows per room can be modelled, and the fact that more research is required as to how sliding windows are used

It also confirmed one of the insights from the data capture explorations, namely, that on-site observations and in-person interviews must be recognised as additional scientific methods when researching the complexities of occupant behaviours and accounting for the specificities of the contexts in which the data were collected. To some extent, the fact that the window sensors logged erroneous data was a blessing in disguise. I may otherwise have attributed their infrequent usage to thermal comfort conditions alone, instead of also accounting for their difficulty in opening, in contrast to the ease at which the air conditioning units were available at the simple click of a button.

AIR CONDITIONING OPERATION DATA

Within the context of this field study, there was no way to directly monitor when the air conditioning units were in use. Instead, I measured their use indirectly with temperature sensors mounted to the air conditioning outlets. Creating an algorithm that reliably distinguishes all four event types (cooling switched on, cooling switched off, heating switched on and heating switched off) is a task that would have exceeded the scope of this thesis. Instead, I used threshold values of the temperature slope to predict events. If the current state was off, then a sudden rise would be classified as switching on the heating; if the current state was cooling, the same rise in temperature would be classified as switching off the cooling. Since this crude method was limited in its predictive capability, I relied on a visual assessment of the data and manually overwrote time frames with states that appeared to have been incorrectly categorised by the algorithm. This is a potential source for error, but I assumed that the assessment was sufficiently accurate for this study. Figure 69 shows an extract from the data and corresponding state categorisations.

I created two availability schedule files for each classroom – one indicating the time periods where heating was in use, the other where cooling was in use – since these were needed as inputs for the simulations. The post-processed data set contains 402 detected events for cooling and 198 for heating.

69. Data sample showing the indoor ambient temperature, the temperature reading at the air conditioning vent and the inferred air conditioning states.

Figure

5.1.3. Data Analysis

OUTDOOR CLIMATE

Figure 70 shows the weather data set collected during the study period (7th October 2019 to 23rd March 2020). It shows some of Melbourne’s expected weather patterns: frequent and sudden temperature changes, occasional strong winds and rainfall, with maximum temperatures often varying strongly from day to day (Figure 71).

INDOOR CLIMATE

The indoor environmental graphs (Figure 72) give some immediate insights into the use of the building. For example, weekends and recess times can be identified by temperature and CO2 trends. There are many instances of high CO2 levels in classrooms. Overall, there are slight variations according to the time of year (Figure 73) but large variations between occupied and not occupied time periods (Figure 74).

I conducted an analysis by classroom of the various indoor environmental data during occupied hours, which showed that there were also considerable differences between different sections of the buildings (Figure 75). In 44 % of the occupied time, the indoor temperatures were outside the range that the adaptive thermal comfort model predicted to be comfortable, with most of these observations falling below the acceptability threshold. Relative humidity levels tended to be high, supposedly because of the missing outdoor air supply and high density of occupancy. The most surprising data were the CO2 readings. ASHRAE recommends levels of less than 1000 ppm (Prill, 2000), but the Netatmo sensors at Cornish College often logged values that exceeded the sensor range of 5000 ppm. Over half of the occupied hours saw values above the ASHRAE threshold, and about half of the classrooms exceeded the threshold for 70 % of the occupied time or more. Classrooms in the more recently constructed KB building performed considerably better than the other classrooms. The reasons for the poor CO2 levels supposedly include the lack of outdoor air supply from the air conditioning units, infrequent window operation and high occupancy.

Figure 70. Hourly outdoor climate (averaged between the two weather stations).

Figure 71. Day to day temperature variations during the study period. “ATC” is the design (i.e. ideal) indoor temperature according to the Adaptive Thermal Comfort model.

Figure 72. Outdoor temperature and indoor environmental variables for all classrooms measured during the study period. Dark grey segments show holiday periods

Figure 73 Daily indoor environmental trends by month.

Figure 74 Daily indoor environmental trends by occupancy (left: occupied, right: unoccupied).

75. Distributions of the different indoor environmental variables by classroom, in light of their adherence to common recommendations.

Figure

5.1.4. Simulation Methodology

The purpose of this study was to compare the chosen stochastic OBMs for the operation of air conditioning for cooling, to a conventional cooling control algorithm. I tested both the single and family household variations of the Tanimoto & Hagishima (2005) stochastic model, both of which I integrated into the toolkit prototype. For the baseline model, I determined cooling and heating set points by identifying all heating and cooling periods from the Cornish College data set and averaging indoor temperatures from 30 minutes after switch-on to the point of switch-off, to discount the temperature readings during periods where the temperature had not yet stabilised. As a conventional approach, I defined a cooling set point of 24 °C during operational hours, which corresponds to common set points used for deterministic window operation (Cedeno Laurent et al., 2017). In the stochastic simulations, the OBMs control the availability schedules of the cooling coil; as a cooling temperature, I used the same value as for the conventional approach. In contrast, the measured heating set point was applied as a heating set point to all simulations, since heating operation was not part of the analysis.

To control for external variables, I calibrated a baseline model using the field study data set, then compared the simulation results to the baseline model’s simulation results when using the different OBMs. Table 17 summarises the different data sets used in this analysis.

Table 17. Description of the data sets and air conditioning control algorithms used in this study.

GOAL

The goal of this study was to test whether the stochastic cooling operation models – for both single (Cs) and family (Cf) households – lead to more accurate building performance simulation results than a conventional method (B). Accuracy is defined here in terms of the deviation of the simulation results to the simulation results of the calibrated, baseline model (A)

SOFTWARE

I modelled the school building geometry using the Rhinoceros 3D modelling software, based on a site plan provided by the school, as well as Google Maps imagery and photos taken on site. The simulations were conducted in EnergyPlus, via the Honeybee interface in Grasshopper. I ran yearly simulations using a 5minute interval for the simulation time step and reporting frequency to mimic the field study data capture resolution. The cooling operation model (COM) from the toolkit was used to control the cooling actions for Cs and Cf.

At the time of conducting this study, using sub-hourly CSV schedules was a feature that had not yet been implemented into Honeybee, which required a custom script to be generated to edit the Honeybee-created IDF files before re-running them. Since Honeybee only gives access to the ASHRAE template heating, ventilation and air conditioning (HVAC) systems – all of which have outdoor air supply – I used the Ironbug plug-in for Grasshopper to create Cornish College’s split-system room air conditioning units as PTHP (packaged terminal heat pump) systems without outdoor air supply. Ironbug, which had only recently been added to the LadybugTools suite, also did not yet allow the use of custom, sub-hourly CSV file schedules; however, its developer Mingbo Peng kindly supplied a custom version of his plug-in which included this functionality, in response to one of my posts on the LadybugTools online forum (M. Peng, 2020). Figure 76 shows the part of the Grasshopper definition that specified the schedules and HVAC systems when using the Cs model.

Figure 76. Definition of schedules and HVAC systems in Grasshopper using the Ironbug plug-in; in this case, for the Cs model.

CALIBRATION

As a first step in calibrating the simulation parameters, I made educated assumptions for all factors on which I had information (e.g. I knew that the buildings had wood frame constructions) and used Honeybee’s primary school building program defaults for the rest. I then started varying some of the other parameters (e.g. precise material selection in constructions) to reduce the remaining modelling error between A and O. For this process, I decided to distinguish the zones in the KB building (classrooms KB1-KB6) from the other building. The KB building’s indoor climate behaviour differed noticeably from the other buildings, possibly because it was a more recent construction and therefore built to more stringent codes. Figure 77 shows a sample from the calibration process, in which each time a default parameter was overwritten by a calibrated one, the discrepancies between actual and simulated indoor temperature decreased. Figure 78 shows the comparison of the calibrated model A to the original data set O. The final assumptions determined through the calibration process can be found in Table 18.

Figure 77. Incremental increases in simulation accuracy while calibrating the modelling parameters. Top left: only default settings; top right: custom weather file; middle left: custom occupancy schedule; middle right: custom constructions; bottom left: custom ai

Figure 78. Comparison of the calibrated model A to the original data set O. The small dots in the top figure represent hourly temperature values; the larger dots in the other figures represent averages across each of the 16 analysed classrooms. The circles represent the building average.

Table 18. Simulation assumptions (differences between the new KB building and the other building highlighted bold).

Parameter

Assumptions (KB building) Assumptions (other buildings)

Weather file Custom EPW file (see Section 5.1.2)

Occupancy schedules

Wall construction

Roof construction

Window construction

Based on the school’s individual classroom schedules and Victorian school holiday calendar

Wood Siding

Wood Frame Wall Insulation

(R-13.81 IP)

½” Gypsum

Metal Roofing

F05 Ceiling Air Space Resistance

Wood Frame Insulation R-25.96 IP

½” Gypsum

Based on the school’s individual classroom schedules and Victorian school holiday calendar

Wood Siding

Wood Frame Wall Insulation

(R-9.42 IP)

½” Gypsum

Metal Roofing

F05 Ceiling Air Space Resistance

Wood Frame Insulation R-25.96 IP

½” Gypsum

EVALUATION METRICS

During the literature review, I identified three levels of analysis when it comes to evaluation metrics commonly used in validating OBMs, relating either to the statistics of behavioural responses, the indoor climate or the energy consumption of the building. In most cases, I found that the researchers primarily investigated factors to assess whether the analysed OBMs adequately encapsulate the usage behaviour of a given control. Since the implications of these behavioural differences – as perceived in terms of the comfort of the occupant, or the financial and environmental performance of a building design – seemed at least equally important, I decided to include both the low-level and high-level impacts.

Evaluating the accuracy of the climate-responsive actions is not straightforward. The primary issue is that the data sets tend to be highly imbalanced; that is, there is often a disproportionate number of time stamps in which a control is not in use. If

one were to compare the simulated on states with the actual states, it is possible that even a comparatively accurate model might not be able to predict any of the exact operation time frames. For the validation of the actions, I therefore used metrics proposed by Tahmasebi & Mahdavi (2018). The specific evaluation metrics chosen for this study are shown in Table 19

Table 19. Evaluation metrics used to measure simulation accuracy.

Analysis Metric Description

Behaviour Percentage of Time ON (%)

Actions per Day (1/d)

Median ON Duration (min)

Comfort Hourly Temperature Values (°C)

Average Temperature (°C)

Temperature Standard Deviation (K)

Energy Cooling Energy Demand (kWh)

Cooling Energy Peak (kW)

The percentage of occupied time steps in which the air conditioning was running in cooling mode

The average number of cooling switch-on events per day

The median duration of cooling ON states per event

The indoor temperature at each occupied time step

The average indoor temperature over all analysed, occupied time steps

The indoor temperature standard deviation over all analysed, occupied time steps

The sum of cooling energy consumption over all analysed, occupied time steps

The maximum instantaneous energy consumption throughout all analysed, occupied time steps

5.1.5.

Results

For each evaluation metric, Figure 79 shows a comparison of the ability of the stochastic (Cs and Cf) and deterministic (B) models to accurately recreate the simulation results of the baseline model A. The diagrams show the results for each classroom individually, as well as the averages over all classrooms. Figure 80 is a direct comparison of only these average values.

Figure 79. Comparison of the stochastic (Cs and Cf) models vs the deterministic (B) approach to accurately recreate the simulation results of the calibrated model (A), along all evaluation metrics.

Figure 80. Summary of the comparison of the stochastic (Cs and Cf) models vs the deterministic (B) approach to accurately recreate the simulation results of the calibrated model (A), along all evaluation metrics.

INTERPRETATION OF THE RESULTS

There was a large overall improvement in simulation accuracy when using the stochastic models rather than the conventional model of cooling operation behaviour. Along almost every axis of evaluation, both stochastic models scored substantially better than the conventional one.

The largest relative difference could be seen in the immediate comparison of how the control was used; while cooling was in use for only about 8 % of the operational time in A, it was in use for over a third of the time in B. Both stochastic models underpredicted the fraction, however the comparison of the absolute deviation from A shows a clear improvement in comparison to B

Deterministic approaches tend to overpredict the responsiveness of occupant behaviour, which is reflected in the high number of actions per day predicted by B compared to A. In contrast, the fact that the median on duration is higher for B than for Cs and Cf indicates that the conventional approach is in fact less responsive than the stochastic models when it comes to switching off the air conditioning. The reason for this may be that the switch-off predictor variable for Cs and Cf is the outdoor temperature; while this variable appeared to have worked best for the particular data set analysed by Tanimoto & Hagishima (2005), it does not seem sensical that one’s choice to switch off the air conditioning would be more closely related to outdoor temperature than to indoor temperature. While creating new OBMs based on the Cornish College data set was not part of the scope of this research, I added a section on this in the appendix. This section shares logistic regression models for heating and cooling behaviour, one of which is based on indoor temperature data from Cornish College, one based on outdoor temperature, and a third based on a combination of the two variables.

There was virtually no difference in the hourly temperature deviations when comparing B and Cs, or the average temperature deviation when comparing all models. The differences in standard deviation of indoor temperatures however were substantial. This metric seems more meaningful considering that a vastly different spread of indoor temperatures could still result in a similarity of the other two metrics; once again, both Cs and Cf outperformed B.

The most impactful statistic in this analysis is the difference in cooling energy demand, which was vastly overpredicted by B. It was predicted quite accurately by Cs and significantly underpredicted by Cf, though in the latter case there was still a substantial improvement compared to B. All three models underpredicted the peak load equally by about 27 %.

IMPLICATIONS

Within the context of this study, using the more accurate cooling OBMs resulted in a much lower predicted energy consumption. Since stochastic OBMs are commonly less responsive than deterministic ones, the chosen 24 °C cooling set point temperature is conservative for an air conditioning simulation. One explanation for the overpredicted energy consumption may be that occupants are comfortable with higher indoor temperatures when natural ventilation is possible, which is an observation that has been made by other researchers (e.g. Humphreys, 1978; D. Dear et al., 1998). Another explanation could be that people are simply less responsive to changing environmental stimuli, to the extent that the indoor temperature will often exceed the point where switching on the air conditioning would have increased comfort. This is a pattern that has been specifically addressed by models such as Hom B. Rijal et al.'s (2011) deadband approach.

While the use of set point temperatures applies to automated HVAC systems, this study indicates that it is not applicable to occupant-controlled systems. Contrary to what one might think – that allowing the occupants to take control of the system might lead to higher energy consumption due to inefficient use – the results from the present study suggest the opposite: that choosing occupant-controlled systems in the design of a building could in fact reduce energy consumption. As other studies have indicated, it is possible that allowing the user to control their environment increases occupant satisfaction (e.g. Schweiker & Wagner, 2016; Toftum, 2010).

Since energy demand is a likely statistic to be used as a metric of building performance, a reduction in predicted consumption could influence decisions on several design aspects, including shading elements, window-to-wall ratios, natural ventilation strategies and building constructions.

The validation results provide evidence that counters the concern of OBMs only being applicable in the narrow context within which they were extracted. On the contrary, in this case, both versions of the residential cooling OBMs were far better suited in modelling the school context than the conventional approach

LIMITATIONS

The motivation for conducting the present study was in response to a call for more OBM cross-validation studies by the IEA-EBC Annex 79 (Wagner et al., 2017), who observed the limitations in validating OBMs using the same data set that these were fitted to. As such, the results from the current study can be seen as a reason for optimism that stochastic OBMs can increase the accuracy of building performance simulations. However, this study still only constitutes a single data point of two OBMs for a single control type (cooling operation) among the plethora of existing models. To achieve sufficient modelling accuracy for occupant-controlled environments, and to reach a broader acceptance and implementation of the models, cross-validation studies must become more widespread. This development is impeded by what may have become apparent from the writings in this section: the extensive effort and cost involved in conducting such studies.

5.2. Flexibility

As I argue in Section 2.1, sustainable design is most impactful when conducted in the early architectural design stage. I also argue for the use of occupant behaviour modelling, which adds a layer of complexity that could be detrimental when trying to keep up with the fast-changing nature of the early design phase. The purpose of the analysis described in this section is to investigate the flexibility of the toolkit prototype, in light of the evaluation metrics discussed in Section 1.4.2. Specifically, I draw comparisons between using the toolkit prototype and using conventional methods. Through the analysis, I discuss to what extent the flexibility of the workflow is diminished when conducting stochastic occupant behaviour modelling (using the toolkit prototype) compared to conducting deterministic occupant behaviour modelling (using conventional methods).

I focus this analysis on the Energy Management System (EMS) based components in the toolkit (see Section 4.3.1), and not on the Building Controls Virtual Test Bed (BCVTB) based components (see Section 4.3.2). This is because the EMS-based components have specific, clearly defined purposes that are already addressed in the existing tools; they therefore allow a direct comparison to test the benefits of the proposed method. The proposed BCVTB approach is very much a work in progress since it is more open-ended and applicable to a much broader range of functionalities that exceed the scope of this thesis; therefore, I did not include it in the toolkit prototype. The EMS approach is more efficient and therefore lends itself as the more applicable method for addressing occupant behaviour modelling in early design.

To perform an analysis of model flexibility, I conducted yearly energy simulations in Grasshopper, on a sample two-storey building with 14 zones (Figure 81). I created four separate definitions – each incorporating a different behavioural aspect; I then created two versions of each definition – one using Honeybee components and one using components from the toolkit prototype (Table 20). The compositions of the models can be viewed in Figure 82 and Figure 83

For the analysis of definition size and cyclomatic complexity, I break up the analysis results into those portions of the models that define the occupant behaviour –labelled OBM in the graphs – and the rest of the model – labelled Other in the graphs (Figure 84 and Figure 85). This is because the models that I created are not representative of models found in practice; instead, they are minimal definitions, where the only part of the definition that has been modelled in higher detail is the part specifically defining behaviour. On the other hand, if I were to only compare those OBM-related parts, this would give off the false impression that switching between modelling approaches results in very large differences in quantitative metrics; this would neglect that OBM only constitutes a comparatively small part of the whole modelling process.

For the definition size I counted all components, including inputs, outputs and wires, since all of these contribute to the construction time of the model. However, for the cyclomatic complexity I decided not to consider any input or output parameters. This is because, especially for building performance simulations conducted through Honeybee, parameters are mainly used to define object settings rather than the objects or model logic itself; it seems unfitting to interpret the addition of parameters as adding significant complexity to the model.

The numeric results of the quantitative analysis can be found in Table 22. The data for the individual metrics are visualised in Figure 84, Figure 85 and Figure 86

81. Input building geometry for the flexibility analysis.

Table 20. Definitions analysed for the flexibility validation.

Action Conventional Method

Windows Using the SetEPNatVent Honeybee component

Cooling Assigning a cooling availability schedule through Honeybee‘s CoolingDetails component

Shading Creating a shading schedule based on minimum hourly illuminance values from a Radiance daylighting simulation

Ceiling Fans Inputting Occupant use of fans into the passiveStrategy_ input of Honeybee‘s PsychChart component

Proposed Method

WOM (see Section 4.4.7)

COM (see Section 4.4.8)

LOM/SOM (see Section 4.4.9), based on minimum hourly illuminance values from a Radiance daylighting simulation

FOM (see Section 4.4.10)

Figure

Figure 82. Model structures when simulating different occupant behaviours, the conventional way.

See Table 21 for an explanation of the abbreviations.

Figure 83. Model structures when simulating different occupant behaviours, the proposed way. See Table 21 for an explanation of the abbreviations.

Table 21. Legend for Figure 82 and Figure 83.

Parameters (inputs and outputs) Grasshopper components Ladybug/Honeybee components OBM toolkit components

P1 AirSpeed G1 Item L1 SetEPNatVent O1 WOM (Window Operation Model)

P2 Brep G2 Int L2

SetEPZoneSchedules O2 COM (Cooling Operation Model)

P3 Conditioned G3 Larger L3 CsvSchedule O3 LOM/SOM (Lighting Operation Model / Shading Operation Model)

P4 CreateHBZones G4 AxB L4 StrNum

P5 DeltaTempForNatVent G5 EvalSrf L5 ConvertEPSCHValues O4 ReadOBMResult

P6 DistBaseSrf G6 Smaller L6 GetEPSchedules O5 FOM (Fan Operation Model)

P7 EpwWeatherFile G7 Python L7 CoolingDetails O6 OBMs

P8 FindAdjc G8 Move L8 GenHBZoneTestPts

P9 GlzParam G9 Concat L9 DSParameters

P10 GridSize G10 Partition L10 RunDaylightAnalysis

P11 MinIndoorTempForNatVent G11 BANG! L11 AnnualDaylightSimulation

P12 MoveTestMesh G12 Avr L12 EPContextSrf

P13 NaturalVentilationType L13 DecomposeByType

P14 Num L14 LabelZones

P15 OutputUnits L15 PsychChart

P16 Panel L16 PMVComfortCalculator

P17 PassiveStrategy L17 IntersectMass

P18 RunIt L18 Mass2Zone

P19 RunRad L19 GlzParamList

P20 RunSimulation L20 GlazingCreator

P21 SetBack L21 SolveAdjc

P22 SetPoint L22 EPOutput

P23 Units L23 ExportToOpenStudio

P24 WriteFile L24 ReadEPResult

P25 ZoneComfortMetrics L25 HVACSystem

P26 Zoneprograms

Table 22. Results for the quantitative flexibility metrics.

5.2.1. Definition Size

Only in the case of the fan operation model did the use of the toolkit lead to an increased definition size. In all other cases, the deterministic occupant behaviour modelling requires the user to input one or several parameters, thereby increasing the definition size, while the stochastic OBMs have fixed probabilistic equations that determine the behaviour. The deterministic fan model does not impact the energy simulation; it only requires the specification of fan use in the PsychChart component, which determines comfort based on the indoor temperature results from the energy simulation. With the stochastic fan model, the usage is determined dynamically during the energy simulation; the usage schedule must then be extracted with the readOBMResults component and used to create a list of air speed values as an input to the Predicted Mean Vote component.

In most models, the occupant behaviour modelling only takes up a small portion of the entire definition. From personal experience, building performance models used in practice tend to be considerably larger than the simple example definitions used in this study. Therefore, it can be expected that the occupant behaviour models would make up an even smaller portion of the entire definition in practice. The reason why about half of each of the shading definitions is taken up by the occupant behaviour definition is that this requires a Radiance daylighting simulation to be conducted prior to the energy simulation.

In terms of definition size, the results in Figure 84 suggest that occupant behaviour modelling does not have a considerable detrimental effect on definition size; in most cases, it even decreases the definition size.

Figure 84. Difference in Grasshopper definition size for each of the models. “HB” stands for Honeybee; “EMS” stands for Energy Management System.

5.2.2. Latency

By far most of the model runtime is taken up by the EnergyPlus simulation; this is followed by the time needed to read the simulation results back into Grasshopper. All other components required negligible computation time since most of what they do is simply setting parameters within the EnergyPlus objects. I therefore only considered the runtimes for the entire definition, and not separately for the OBM portion of the definition versus the rest. In all cases, using the toolkit increased the model latency substantially; close to 50 % for windows and cooling, and more than double for shading and fans (Figure 85).

Some of the increased latency may be explained by coding inefficiencies within the toolkit that could be improved in future development. For example, the IDF strings currently written by the toolkit cause EnergyPlus to output all available schedules, instead of just those that describe the state of the controls. Additionally, the ReadOBMResults component currently reads all OBM related outputs. In future, this could be made more efficient by adding a component with which the user can specify which outputs are needed, similar to Honeybee’s GenerateEPOutput component.

While testing some code variations during this study, it appeared that using the EMS, and thereby calculating dynamic state changes for each control object separately, is simply computationally more expensive and leads to longer simulation times regardless of code inefficiencies. Higher latencies are clearly unfavourable, especially in the early design stage, but it is difficult to make a blanket statement on the extent to which this would be detrimental. Further research is needed to find out how much time in practice is spent simulating, compared to the time spent editing the design and the definition.

Figure 85. Difference in latency of each of the Grasshopper definitions. “HB” stands for Honeybee; “EMS” stands for Energy Management System.

5.2.3. Cyclomatic Complexity

Using the toolkit has no impact on cyclomatic complexity in the cases of window and shading modelling; virtually no impact on cooling modelling; and only a slight increase when modelling fans (Figure 86). This indicates that including stochastic occupant behaviour modelling into the early design stage does not have a significant detrimental effect on the understandability of the models.

Figure 86. Difference in cyclomatic complexity for each of the Grasshopper definitions. “HB” stands for Honeybee; “EMS” stands for Energy Management System.

5.2.4. Ease of use

A designer familiar with a modelling environment will tend to find it easier to use, which impacts how fast they can construct models and how competently they can make changes (Davis, 2013). In addition to the modelling environment being easy to use, the model itself needs to be easy to use. Meyer (1997) notes that a model or software with a well thought out structure will tend to be easier to learn and use than a messy one. For the development of the toolkit, I made a point of incorporating it into a software platform that is already used by architects and engineers; not only because this eased the tool development, but also because architects and engineers who already run simulations in early design tend to be familiar with Honeybee and would therefore have less of an issue incorporating occupant behaviour modelling when using the tool.

The Ladybug Tools development began in 2012 and has seen constant improvements due to a lively participation of users and developers in its online forum and development of its open source code in response to user requests. Its popularity and widespread usage indicate that its structure is well thought out. Designing the tool as a collection of components that are compatible with the existing Honeybee plug-in is a modular programming approach which helps enhance collaboration and model legibility (Davis et al., 2011)

The ease of use of the additional functions exposed by the toolkit prototype would benefit from incorporating these functions directly into the Honeybee source code in future development. This could not only circumvent some of the current inefficiencies and reduce cyclomatic complexity. If the OBMs and output streams could be entirely built into the existing components, the new functions would merely be an extension of the current component set and ease the users into incorporating them.

5.2.5. Functionality

The benefit of the OBM toolkit is that it incorporates a novel way to model occupant behaviour, based on data captured from real world, operational buildings. The validation process in Section 5.1 provides evidence that this form of datadriven modelling is considerably more accurate than conventional methods. Additionally, the readOBMResults component allows the user to track, visualise and understand the interactions between human behaviour and indoor climates, to a greater extent than was previously possible.

5.2.6. Summary

The main advantage of using the toolkit prototype is that it allows one to incorporate stochastic models of occupant behaviour into building performance simulations, thereby arguably generating more accurate simulation results. It exposes new capabilities to visualise and understand the relationship between occupant behaviour and microclimates.

While using the toolkit appears to increase model latency, it also reduces definition sizes. It has been incorporated into a software environment familiar to architects and engineers who are already running building performance simulations to support the architectural design process. Therefore, it can be expected that the target group for the toolkit would be able to incorporate it into their workflows without a considerable learning process. An advantage of the parametric modelling workflow is that once these definitions have been generated for one project, they are easily reusable for subsequent projects. Current issues of usability, complexity and latency could be improved by incorporating the models directly into the Honeybee source code in future development.

The BCVTB approach was not part of this flexibility analysis since it goes beyond the scope of the thesis, but some of the perceived advantages and disadvantages should be noted here. The approach provides the opportunity for a considerable increase in functionality to the design process. The method allows for a broad range of potential applications, from occupant behaviour modelling to embedding virtually any type of building control logic. The method I used to integrate this approach currently leads to long simulation times and is prone to errors, by virtue of the current interface between Grasshopper and the BCVTB via MATLAB, and due to the fact that advanced domain knowledge is required to query the appropriate output variables. Further research and development are necessary to make this approach more feasible

5.3. Applicability

As described in Section 1.4.3, I conducted an unstructured discussion with engineers at Aurecon, on the applicability of the proposed methods in practice. The following topics emerged from this discussion.

5.3.1. Occupant-Controlled Systems in Practice

While the engineers see benefits in occupant-controlled systems, they practice caution in designing them because they do not perceive these benefits to be clearcut or necessarily generalisable. For example, one engineer recalled an issue in Aurecon’s own Brisbane office where, despite the presence of occupant-controlled blinds, there were a large number of complaints by employees on glare. This counters findings from several publications where occupant-controlled systems resulted in higher occupant satisfaction than automated systems (e.g. Emery & Kippenhan, 2006; Galasiu & Veitch, 2006; Haldi & Robinson, 2010; Nicol & Humphreys, 2002). It appeared that the office workers were either unwilling to use the blinds or unaware of the fact that they were operable. In the engineer’s experience, office workers tend to have particularly high expectations for indoor climates. For example, operable windows are often unfeasible in office buildings due to several reasons, including the danger of drafts blowing sheets of paper off tables, or the fact that offices are often located in the city centres where outdoor pollution and noise levels hinder the usage of operable windows.

On the other hand, automated mechanical systems can also fail their purpose. In one account, an engineer discussed the impacts of the 2010 Building the Education Revolution (BER) in Australia, a government program that specified guidelines for school refurbishments. One initiative in this program had been to equip classrooms with automated louvers that opened when CO2 levels were high. Since CO2 was the governing metric and the systems discounted temperature conditions, the automated control caused frequent periods of thermal discomfort. The failings of this approach became apparent during site visits; in some cases, the engineers saw that the occupants had boarded up the louvers as a makeshift solution. However, the engineers also found that such systems could be improved by educating the staff on the intent of the system, and giving them some level of control (i.e. the ability to override the system). In other words, a combination of occupant-control and automation can sometimes rectify problems that each system would otherwise have on its own. Currently, however, occupant behaviour research rarely addresses these mixed scenarios.

5.3.2.

Occupant Behaviour Data Capture in Practice

The engineers welcome any opportunity to capture data in their completed projects, since it allows for verification of modelling assumptions and can inform the design of retrofits or future projects. They agreed that such data can be vital to

gaining information about occupant-related building performance factors and can help tune the building systems during operation. For example, one engineer recounted a project in which a misjudgement of occupant activity levels (which had been based on recommendations from building standards) led to higher-thanexpected CO2 levels – a factor that was only picked up because they had advocated the use of sensors, which meant that the issue could be resolved in post-occupancy. Therefore, they saw benefit in the fact that occupant behaviour researchers create their models based on operational data from real-world buildings.

Part of the discussion turned towards the advantages of conducting post-occupancy evaluations, but also towards the difficulties in extracting usable data. Some rating systems require or encourage post-occupancy evaluations, though in the engineers’ experiences this is often obstructed by the clients’ unwillingness to pay for the added effort. In those cases where post-occupancy evaluations are conducted, they typically only involve comparing energy metering data to the simulated energy consumption. Judging by the discussion, it appeared that specific occupant behaviour-related data capture (for example, tracking window usage) is exceedingly rare in practice. One project was brought up in which Aurecon had the opportunity to capture a year’s worth of data in post-occupancy at a more granular level – a case in which the client also followed Aurecon’s suggestions as to what kinds of meters should be set up. The data was helpful in rectifying problems resulting from inaccurate modelling assumptions However, the team also ran into several issues during the field study, which had resulted in some unusable data that caused delays and extra costs While we did not discuss the specific issues, I could picture only too well what these may have been due to my own field study experience (see Section 5.1).

5.3.3. Occupant Behaviour Modelling in Practice

The main challenge that the engineers saw for implementing occupant behaviour modelling in practice is that the methods have not yet been established in building codes and standards. The simulations conducted in engineering practice predominantly serve the purpose of code compliance. Modelling assumptions tend to be based either on estimations or – where addressed – standards. Engineers use the applicable standards such as those set out by ASHRAE 90.1 or, in this case, Australia’s National Construction Code (NCC) and rating systems like Green Star. Using standardised approaches allows reviewers to replicate the simulations; using the legally prescribed assumptions and recommended methods also reduces risks for the engineers in cases where actual building performance differs from simulated performance. In practice, deviating from these methods – for example by using custom schedules – is only pursued when the engineers have specific, well-justified reasons to do so.

The engineers stated that they had not yet come across opportunities to model specific occupant behaviours in any detailed way; neither are such methods

outlined by the standards, nor are they featured in the current simulation software. For the projects they had worked on so far, the Australian building codes did not outline any advanced modelling procedures for occupant-controlled systems. For example, occupant-controlled air conditioning units tend to be modelled just like automated air conditioning units, with temperature set points around 21 °C. For operable windows, Green Star simulation assumptions are that windows are opened only when the indoor temperature is above 24 °C, the outdoor temperature is between 12 and 35 °C, and the external wind speed is below 5 m/s (Green Building Council of Australia, 2014).

Another perceived hurdle to incorporate more advanced methods of occupant behaviour modelling – especially if this entails straying from recommended guidelines – is the unwillingness of clients to pay for the additional engineering effort. One engineer claimed that, realistically, there are only two ways to convince clients to invest extra funds: either, to get the methods enshrined in law, or, to demonstrate that there will be a financial payoff for the client long-term.

Nevertheless, the engineers saw benefits in the proposed methods of stochastic occupant behaviour modelling. One of the engineers confirmed the large performance gap that is often found between simulations and reality, and considered inaccurate occupant behaviour to be one of three factors driving this gap – the other two being thermal bridging and air tightness. They pointed out that some standards (most notably Passive House) attempt to take these into account in greater detail, resulting in large simulation discrepancies compared to more common standards like those found in Australia’s National Construction Code. To this end, they acknowledged that the tool prototype may help decrease the performance gap.

In principle, the engineers who participated in the discussion advocated for indepth modelling, for reducing energy consumption and environmental impacts, and for the use of occupant-controlled systems where feasible. Despite the current state of building codes and standards, they saw potential in using the methods today for internal use, for the modelling and sizing of systems. They suggested that the tools could be helpful to show the impacts of various occupant-controlled systems and passive strategies, and to run feasibility comparisons. They also implied that implementing these techniques in early-stage design would increase the likelihood of being able to implement custom design solutions, though there is always a risk of such solutions being overruled in later reviews.

6. Application

The purpose of this chapter is to demonstrate the use of occupant behaviour modelling and to showcase how this type of modelling can impact architectural design decisions. In the following sections, I show five design studies, each with a focus on one aspect of human behaviour. Apart from the last study, I ran each one twice; first using conventional methods of simulating occupant behaviour, then with stochastic occupant behaviour modelling using the toolkit prototype. I then compare the simulation results for both runs and discuss the implications that these would have on the design decision-making. The last study investigates a special type of building operation that could only be simulated using the BCVTB approach (Section 4.3.2).

6.1. The Comfort of Home

6.1.1. Background

Passive strategies are often used to save operational energy. One such strategy is to use natural ventilation instead of air conditioning This saves energy but runs the risk of overheating during times of year when natural ventilation alone cannot extract enough heat from the interior; however, people in naturally ventilated buildings tend to also have larger comfort ranges (Nicol & Humphreys, 2002), meaning that to some extent people appear more capable of dealing with higher indoor temperatures when they can access windows. Using natural ventilation instead of air conditioning can have consequences for other design decisions affecting the thermal performance of a building, including the orientation and shape of the building, window-to-wall ratios and the design of external shading elements

6.1.2. Goal

The purpose of this study was to analyse to what extent stochastic window operation modelling affects the design of a residential housing design in different climates. The goal of this design exercise was to optimise a house design for thermal comfort, given a set of design constraints, and comparing the outcomes from the two modelling approaches – deterministic versus stochastic occupant behaviour modelling

6.1.3. Methods

In this exercise, I optimised naturally ventilated house designs for thermal comfort using evolutionary optimisation, a process requiring the definition of numeric design parameters and numeric performance criteria to rate each design variation. Each house had a single, free-standing 130 m2 floor, with a wall height of 3 m (excluding additional height for slanted roofs). Each design consisted of six equally sized rooms arranged in a 2 x 3 grid, in an overall rectangular building footprint. A window with an operable area of 50 % was located on each exterior wall of each room – in 10 windows in total for each house design. The design parameters are shown in Table 23.

I used Honeybee for the energy modelling, and conducted the evolutionary optimisation with the Octopus plug-in for Grasshopper, for 50 generations with a population size of 100. I used the diversify parameters option in Octopus to decrease the probability of the algorithm getting stuck on a local maximum in the solution space. The goal metric was the average hourly deviation of indoor temperatures Tdev from the adaptive thermal comfort design temperature:

where Ti is the indoor ambient air temperature and Td is the design temperature as calculated by the adaptive thermal comfort model The goal was to minimize Tdev I ran the study twice – once using a deterministic OBM and once using the stochastic window operation model from the toolkit prototype. I repeated this process for a representative city’s weather file in all of the 25 Köppen climate zones for which I could find an EPW file (Figure 87). This resulted in 50 optimisation runs. I used the default loads and schedules from the MidriseApartment::Apartment zone program in Honeybee. For the deterministic simulations, I used Honeybee’s setEPAirflow component and set the minimum indoor temperature for natural ventilation to 23.9 °C, since this is also the default cooling set point

Table 23. Design parameters.

Orientation

Width-to-depth ratio

Roof Type

4 * Glazing Fraction

4 * Shading Type

Either east-west or north-south orientation.

Aspect ratio of the building footprint, ranging from 1.1 (almost square) to 2 (twice as long as broad), while respecting the fixed 130 m2 floor area constraint.

Either flat or slanted in any of the four cardinal directions. Slanted roofs increased the building height by 2 m.

Window-to-wall ratio, set for each facade separately, ranging from 0.1 to 0.9.

Either no shading elements, vertical lamella or horizontal overhangs, set for each facade separately.

Figure 87. Weather files used to represent each of the Köppen climate classifications. (Adapted from (Marschall & Burry, 2019b)

6.1.4. Results

The output from the readOBMResult component allows one to visualise and understand microclimatic behaviours. Figure 88 shows how, in cases where a window was opened, the indoor zone temperature tended to drop toward the outdoor temperature and the outdoor airflow into the room increased. Window openings were much more common in the deterministic model, which was more reactive to rising indoor temperatures than the stochastic model. This led to a higher occurrence over overheated time periods when using the stochastic model (Figure 89 and Figure 90)

Figure 88. Excerpt from the results of the dynamic simulation. (Source: Marschall et al., 2019)

Figure 89. Results from the deterministic modelling approach. The upper graph shows the deviation of indoor temperatures from the design temperature; the lower graph shows at which times the windows were simulated to be open. (Source: Marschall et al., 2019)

Figure 90. Results from the stochastic modelling approach. The upper graph shows the deviation of indoor temperatures from the design temperature; the lower graph shows at which times the windows were simulated to be open. (Source: Marschall et al., 2019)

Figure 91 shows the comfort-optimized designs that were determined by the evolutionary computation process. In each case, a noticeable difference was found between the two designs that were proposed as optimal. While some of this variance may be due to the stochastic processes involved in evolutionary computation, I did run each optimisation for a considerable time frame and with the additional goal of increasing genetic diversification This suggests that the differences in optimised results is at least in part due to the choice of OBM.

Figure 91 Results from evolutionary optimisation when using the deterministic window operation model vs. the stochastic window operation model The abbreviations refer to the Köppen climate classifications (Adapted from Marschall et al., 2019)

The most obvious design difference between the best-performing designs per climate was the choice of shading elements. Table 24 shows a clear increase in shading elements when using the stochastic model. Especially in this approach, there was an observable tendency to use more shading elements in warmer climates. Switching between modelling approaches resulted in a high likelihood of a change in shading type; there was a total number of 52 shading elements present in the deterministic approach compared to 72 in the stochastic approach. In most climate zones there was an increase in shading elements when using the stochastic model. It is likely that the tendency to use more shading elements when switching to a stochastic WOM is highest in warmer climates; while this is not clearly reflected in the results, the results show that in the hottest climates, the deterministic approach already used the maximum available number of shading elements. Had there been additional elements to choose from, then the discrepancy would likely have risen.

There were only minor differences in orientation and footprint ratio. The values of the overall glazing fraction seem somewhat random. This may be due to the fact that the operable window areas were defined as 50 % of the full window sizes; while increased glazing fraction may have led to higher thermal gains, this also offered a higher degree of ventilation when windows were opened. The average deviation in terms of glazing fraction was highest on the south facades

6.1.5. Conclusion

In this study, I sought to analyse the effect of window operation models (WOMs) on architectural design outcomes. Generally, the deterministic model seemed to overpredict the responsiveness of occupants to changing indoor environmental conditions, thereby likely overpredicting thermal comfort and underestimating the need for cooling measures. The study results showed considerable variation between the best-performing designs, depending on which WOM was used in the simulation process. The main difference when using the stochastic WOM was a higher occurrence of shading elements. This effect seemed to be more prevalent in warmer climates with a higher need for cooling.

Table 24. Differences in design outcomes when using the deterministic (D) versus stochastic (S) window operation modelling approach. ‘Shading’ here refers to the number of facades that had shading elements. (Adapted from Marschall et al., 2019)

6.2. Spatial Inter-Connectedness

6.2.1. Background

Air conditioning is a major factor in energy consumption worldwide. Populous developing countries located in the tropics are projected to soon experience a staggering increase in the use of such systems (International Energy Agency, 2018), suggesting a future need for architects to design buildings that exploit natural means of temperature regulation. Natural ventilation is the obvious alternative to mechanical systems for providing airflow to interior spaces, but simply installing windows does not guarantee sufficient air flow. Different types of natural ventilation have different levels of efficiency. Cross-ventilation tends to lead to higher flow rates than single-sided ventilation (S Omrani et al., 2017). Stack effects can be utilised to increase airflow, for example by creating a height difference between zone inlets and outlets, or adding a double facade or ventilated atrium (Acred & Hunt, 2014)

Many of the above strategies rely on creating airflow pathways across multiple spaces in a building. These can lead to complex airflow patterns that are difficult to simulate. At the time of writing this thesis, I had not yet found a study that investigated the role that occupants’ window opening behaviour had in these systems, although the constellation of open windows at any given time can be expected to have a large impact on these airflow patterns.

6.2.2. Goal

In this study, I used the Airflow Network component (Section 4.4), paired with the window operation model (Section 4.4.7) from the toolkit prototype to simulate inter-zone airflows with different spatial configurations Once again, the goal was to compare the simulation results between using a deterministic versus a stochastic approach of simulating window operation.

6.2.3.

Methods

I ran this study for the hot-humid subtropical climate weather file of Hong Kong, which is dominated by easterly winds (Figure 92). EnergyPlus’ Airflow Network model allows one to model inter-zone airflows in a building, by connecting zones with windows, doors or horizontal openings. In this study, I considered five simple building typologies While they all had the same dimensions, they had varying levels of spatial interconnectedness, defined by the placement of openings between rooms and to the outdoors I oriented the buildings to have exposed east and west facades to find out how Hong Kong’s one-side wind flow would impact the indoor climates. The north and south facades were windowless and considered adiabatic. Figure 93 shows a section through the five design variations; each building is 8 m from facade to facade, 5 m deep and 5 meters high (i.e. 2.5 m per floor).

Figure 93 Sections of the design variations for a simple two-storey building typology used within this study.

I simulated the buildings without air conditioning and used the ASHRAE 90.1-2010 default window, wall and roof constructions for Hong Kong’s climate zone 2. I used the default office loads but defined occupancy, lighting and equipment schedules to be in operation from 9 a m to 5 p m every day. I used the Airflow Network (AFN) and Window Operation Model (WOM) components from the toolkit prototype. Only the exterior windows were modelled as operable; interior openings were set as constantly open. The yearly simulations ran with 10-minute time steps. I used the readOBMResults component to extract the window usage, the average deviation from indoor temperatures to adaptive thermal comfort design temperatures Tdev (as in Section 6.1.3), as well as the average air change rates. Only the operational time frames were considered to determine these three metrics.

6.2.4.

Results

An advantage of using the toolkit prototype is that it allows one to conduct data visualisations that help understand simulation results and debug issues. Figure 94 shows a still from an animation; currently, cross-ventilation is activated since the southern window of the upper floor is opened as well as the northern window on the ground floor. The bottom floor has a slightly lower temperature since the window had already been opened in the previous time step (note the enlarged size of the upper dot indicating that the opening action has only just happened). Figure 95 shows several frames from the same animation, but visualising only the wind speeds and directions. The airflow patterns clearly depend on the combination of currently open windows as well as outdoor wind conditions. Airflows were visibly increased at times when several windows were open that were connected spatially.

Figure 92. Wind rose, Hong Kong.

When using the stochastic window operation model, the windows were only open about two thirds as much as when using the deterministic model (Figure 96). In all cases, this led to a higher average Tdev, by 0.5 to 0.8 °C, when using the stochastic model (Figure 97). In almost all cases, air change rates were elevated – sometimes considerably – when using the deterministic model (Figure 98). The results reflect the fact that cross-ventilation is more efficient than single sided ventilation. Airflows were further increased by introducing stack ventilation through horizontal openings; this especially had an effect on rooms on the lower floor. Increased air change rates signify increased air speeds within the rooms, which make higher indoor temperatures more bearable for occupants.

Figure 94 A still from a data animation. Temperature differences between the floors and the outdoor environment are shown qualitatively through false colour representation of the floors and ground; occupants are represented by dots (enlarged dots meaning a window is currently being opened or closed); arrows at openings show qualitatively the respective airflow directions and speeds. (Source: Marschall et al., 2020)

Figure 95 Several frames from an animation showing how indoor airflow patterns are dependent on which windows are open, as well as outdoor wind conditions. (Source: Marschall et al., 2020)

windows were open.

97. The average, absolute deviation of indoor air temperatures from the adaptive thermal comfort design temperature, during operational times.

98 Average air changes per hour during operational times.

6.2.5.

Conclusion

The multi-modal workflow presented in this study enables modelling and visualising the dynamic effects of occupants’ window operation behaviour on wind flow patterns in buildings. These are complex environmental phenomena that are difficult to predict. Numerous assumptions underlie the model that must be critically considered when evaluating the results. However, the initial results in using this workflow showed potential to increase understanding of natural ventilation phenomena in the early architectural design phase. While the relative differences in simulation outcomes between the different design variations were largely maintained independently of whether the deterministic or stochastic window operation model was used, window usage and airflow rates were

Figure 96. The percentage of operational times during which the
Figure
Figure

considerably reduced when using the stochastic model. This had a negative impact on indoor temperatures, which tended to overheat more than when using the deterministic model. Similar to the previous study, this difference in simulation results could have implications for design decisions, which in this case may have been swayed towards other methods of reducing overheating. Such methods could include both passive strategies like the use of shading elements suggested in the previous study, or active measures like air conditioning in cases where passive strategies are insufficient to provide adequate indoor conditions.

6.3. The Cost of Automation

6.3.1.

Background

Whether or not air conditioning is installed within buildings is a major operational decision affecting thermal comfort and energy consumption, and therefore greatly influences the operational cost and environmental impact of a building. The choice on whether to incorporate mechanical ventilation should be informed by accurate modelling. The energy consumption of air conditioning systems depends on several factors. The validation of the toolkit prototype in Section 5.1.5 suggested that the deterministic modelling of cooling behaviour – that is, using temperature set points as if the system were automated – is not an accurate representation of human behaviour. In fact, it suggested that installing occupant-controlled air conditioning units leads to a considerable decrease in energy consumption compared to automated systems, since humans are less responsive and apparently more comfortable with higher temperatures than common setpoints would suggest.

Whether or not air conditioning is installed in a building can affect architectural design and planning in numerous ways, ranging from the design of shading elements and roof overhangs to building materials and construction detailing to increase the building envelope performance. If air conditioning is not pursued, the architects might choose other passive strategies that impact the design and operation, including ceiling fans, thermal mass or thermal labyrinths, or designing the building volume in a way that enhances natural ventilation. Deciding against air conditioning frees up some of the project budget to invest in more high-end materials and constructions, and will affect the carbon footprint of the building.

The U.S. currently releases 15 % of global emissions (Our World in Data, 2020) but is the largest contributor historically at 26 %, despite only having 4 % of the world’s population. Although the U.S. withdrew from the Paris Agreement in 2017, 24 of its states have promised to uphold the country’s commitment to reducing emissions 26 - 28 % below 2005 levels by 2025 (Center for Climate and Energy Solutions, 2019).

In the built environment sector, which contributes 30 - 40 % of emissions (Abergel et al., 2017), building codes can be used as a government initiative to drive change. One branch in which government regulation is particularly prevalent is education, since about 75 % of schools are public (Council for American Private Education, 2020) and therefore government-funded. While few U.S. school districts have mandated temperature minimums or maximums, most schools in the country’s largest school districts have air conditioning (Barnum, 2017), possibly because of minimum outdoor air supply requirements set out in ASHRAE Standard 62. The trend towards air conditioning is rising; the nation’s largest public school district is New York City, which announced in 2017 that it would spend 29 million USD to aircondition every classroom by 2022 (City of New York, 2017).

What the standards and policies currently do not consider is whether the installed systems should be manually or automatically controlled. Given the discrepancies found in Section 5.1.5 between the deterministic and stochastic modelling of cooling behaviour, it appears that there is a knowledge gap on how the mode of air conditioning control (automated versus manual) impacts a building’s performance over its lifecycle.

6.3.2.

Goal

In this study, I analyse the difference in energy consumption between automated and occupant-controlled air conditioning units in school buildings. I focus this study on the U.S. and generate an estimate of the country’s operational carbon emissions from cooling in school buildings, comparing a deterministic (automated) and a stochastic (manually controlled) air conditioning scenario.

6.3.3.

Methods

The purpose of this study was to give an indicative idea of how much energy would be saved if all schools in the U.S. had manually controlled instead of automated air conditioning Clearly, making an accurate calculation at a nationwide resolution is near impossible, but still a worthwhile exercise to gauge the relative differences between the two scenarios. Therefore, I used simplified assumptions for the simulations, based on the following considerations.

Figure 99 shows the sources of U.S. energy generation Each kilowatt-hour costs the average U.S. citizen 0.12 USD (Jiang, 2011) and produces about 0.45 kg of equivalent CO2 emissions (U.S. Energy Information Administration 2020a). Cooling demand varies by climate. To simplify this study, I categorised each state by its average ASHRAE climate zone (Figure 100). I then picked one representative city for each zone (1 to 7) and ran yearly energy simulations with these seven cities’ weather files. About 17 % of the U.S. population are school students (National Center for Education Statistics, 2018), with about 23.7 students occupying each classroom – 23.1 in primary schools and 24.3 in secondary schools (Rampell, 2009) Assuming that similar numbers are representative for each state and climate zone, I extracted the approximate number of classrooms per climate zone (Table 25), and only considered energy consumption from these classrooms.

I ran each simulation on a south-facing classroom with 90 m2 floor area (9 m facade wall). I used the default ASHRAE constructions for each respective climate zone, a 40 % glazing ratio, a 21 °C heating set point and a 24 °C cooling set point (based on the default values from Honeybee’s school building program) For both the automated and manual system, I assumed the heating, ventilation and air conditioning (HVAC) system to be off during unoccupied periods, and created a custom occupancy schedule based on U.S. school holidays periods. The definition of the air conditioning units was similar to the Cornish College definition (Figure 76).

6.3.4.

Results

Table 26 shows the results from the study. As can be seen by the classroom cooling demand, a hotter climate does not necessarily lead to higher cooling energy consumption. While the average temperature in Honolulu (Zone 1) is higher than in Jacksonville (Zone 2), Jacksonville’s temperatures have a larger spread, meaning that there are more occurrences of extremely hot temperatures which drives the energy consumption. In all simulations, the cooling energy consumption was lower when air conditioning was simulated to be manually controlled; the reductions ranged from 14 - 19 % for the individual climates, and 15 % for the whole country. The same ratio can be found for the financial cooling cost as well as the equivalent CO2 emissions.

Figure 99. U.S. sources of energy generation (U.S. Energy Information Administration, 2020b).
Figure 100. U.S. states’ relative population sizes and ASHRAE climate zone categorisations (1 – 7).

Table 25. The average deviation of each numerical parameter due to a change in WOM. ASHRAE Climate

Table 26. Simulation results for cooling demand, cost and equivalent C02. ASHRAE

6.3.5. Conclusion

This study suggests that large differences in cooling energy consumption can be expected, depending on the operational mode of air conditioning units in a building. The results suggest a nationwide reduction of 97 million USD and 369,000 tonnes of equivalent carbon emissions per year – only by switching from automated to manual air conditioning in schools. While the calculation of nationwide results is based on very simplified assumptions, it does give an indicative idea of the relative differences between the scenarios, especially considering that my validation of the stochastic cooling behaviour model (Section 5.1) was also conducted in a school building. The study makes two points. The first is that more accurate occupant behaviour modelling can have a large impact on simulation results and should therefore be considered in building performance simulation. The second is that, in some cases, giving occupants control of building systems may reduce energy consumption.

6.4. The Blind Spot

6.4.1. Background

Electricity use, per square metre of floor area, is nearly two and a half times greater in high-rise office buildings of 20 or more storeys than in low-rise buildings of 6 storeys or less (University College London, 2017). In general, heavily glazed buildings consume more energy than buildings with more moderate levels of glass. With a higher glazing fraction, solar heat gain as well as heat loss in cold weather are both greater (A. Wilson, 2010). This study focuses on the usage of blinds and their impacts on daylighting conditions and energy consumption.

6.4.2. Goal

The goal of this study was to compare simulated daylighting conditions, cooling energy demand and cooling peak loads of a high-rise building when using a deterministic versus a stochastic approach of modelling the usage of exterior blinds.

6.4.3. Methods

In this study, I consider a single storey in a half-cylindrical, south-facing building volume in the northern hemisphere (Barcelona, Spain) Office spaces are distributed along the perimeter of the half-circle, separated by a corridor from a core area (Figure 101). The motivation for this constellation was to consider the impact of room orientation on the simulation results. The external shading elements were modelled as surfaces covering the windows. I defined these surfaces as context surfaces in Honeybee, and switched their transparency schedule between 1.0 when not in use and 0.2 when in use.

I was not able to find a method of modelling shading use deterministically that was broadly accepted or easy to use. For example, the National Renewable Energy Laboratory recommends in their 2014 Building America House Simulation Protocols (2014) that shading devices “shall be modified by a constant interior shading multiplier of 0.7, meaning that all solar gains are reduced by 30 % through use of blinds, shades, or curtains”; neither is this a method that can easily be incorporated into energy simulation programs, nor does it enable one to simulate the impact on lighting conditions. Instead, I used the Useful Daylight Illuminance (Nabil & Mardaljevic, 2005) to inform the shading control algorithm. This metric indicates the percentage of operational hours during which adequate indoor lighting conditions can be met without the use of artificial light. It is assumed that illuminances between 100 and 2000 lux are adequate For the deterministic approach, I assumed the shading elements to be in use during times when the indoor illuminance would otherwise exceed 2000 lux at the desks near the facade. For the stochastic modelling, I used the LOM/SOM component from the toolkit prototype. Both simulations required a preliminary Radiance daylighting simulation

to find out the minimum and maximum lux and radiation values per zone for each time step.

As comparative metrics, I analysed the Useful Daylight Illuminance as well as the yearly energy demand and peak loads The analysis mesh for the Radiance simulation was a horizontal section plane through the office spaces at a work plane height of 76 cm. I used the default office program schedules and loads, Honeybee’s default constructions and a 40 % glazing ratio For the Useful Daylight Illuminance, I considered time frames between 9 a.m. and 5 p.m., and set adiabatic ceiling and floor boundary conditions since the geometry was meant to be a storey in a highrise building.

6.4.4.

Results

In the deterministic approach, the blinds were down for 41 % of occupied hours. Opening fractions were highest for the south facing room and progressively lower moving towards the east and west oriented rooms. In the stochastic approach, the opening fraction was 73 %, while there was a more even distribution among the rooms (Figure 102). Similarly, in the deterministic approach the daylighting conditions are best in the south facing room and get progressively worse moving east and west (Figure 103). Using the stochastic approach, daylighting conditions were much better (good conditions were met 51 % of the time as opposed to only 22 %), and these conditions were again more homogenous between the rooms. Using the stochastic approach led to a 9 % decrease in yearly cooling energy consumption, from 5334 kWh to 4830 kWh for the simulated floor (Figure 104). In both cases, the south facing rooms had a higher cooling energy consumption than the east and west facing ones.

Figure 101. Simulated geometry – a single floor of a half-cylindrical high-rise building.

Figure 102 Fraction of operational time during which each room’s blinds were drawn.

Figure 103 The orange bars show the percentage of operational time during which the individual rooms’ daylighting conditions fell within the Useful Daylight Illuminance recommended range of 100 – 2000 lux. The gradients show the spatial distributions of lighting conditions throughout the year. The dots show the locations of ‘light sensors’ used by both control algorithms.

104

6.4.5. Conclusion

Contrary to the previous examples, in this case the predicted usage time of the environmental control was higher when using the stochastic approach. This is because the stochastic model considers that once drawn in the morning, shading elements tend to be left drawn for the entire day; the deterministic model is more responsive to changing daylighting conditions during the course of the day. This also explains why in the deterministic simulation, opening fractions were highest for the south facing room and progressively lower towards the east- and west-

Figure
Yearly cooling energy consumption.

oriented rooms. The deterministic approach bases the shading control at each time step on lux values measured close to the facade, because I assumed that the people closest to the facade would most likely be the ones to operate the shading elements. When looking at the distribution of the Useful Daylight Illuminance throughout the spaces, it becomes clear that this behaviour leads to darker conditions in the rest of the space, thereby harming the Useful Daylight Illuminance when considering the entire room.

The increased use of shading elements predicted by the stochastic modelling led to a decrease in predicted energy consumption by 504 kWh per year. If this were a 20storey building, the energy saving for cooling alone would be over 10,000 kWh per year. This study therefore provides additional evidence that realistic models of occupant behaviour should be incorporated into building performance simulations; and, that giving occupants control of their environments can decrease energy consumption.

6.5. Adaptive Occupancy

6.5.1.

Background

In Section 4.3.2, I introduced the BCVTB approach as an alternative method of simulating occupant behaviour. The development and validation of the toolkit prototype focused on the EMS approach (Section 4.3.1), since it enables much faster simulations and is easier to use. However, in Section 5.2.6 I noted that the BCVTB approach has much larger functionality, allowing for more advanced simulation control algorithms and for co-simulation with other programs, in this case Grasshopper. In this section, I describe a study that would not have been possible without co-simulation approaches like the BCVTB.

Based on the observation that institutional buildings are rarely occupied to full capacity, this study analyses a building operation paradigm aimed at decreasing air conditioning use. I introduce the concept of adaptive occupancy scheduling (Figure 105), a prescriptive system that allocates occupants in real time to populate only the most environmentally suitable spaces at any given time. I exemplify this paradigm in a school design study, in which a fixed room schedule is replaced by a sensor network that assigns classes to classrooms with appropriate microclimatic conditions on-the-go.

Occupancy, and therefore spatial redundancy, fluctuates in time. About 40 % of the schools are in use approximately 2200 hours per year (Sekki 2015), while US school buildings have historically operated for only 30 percent of available daylight hours (Lyons 2000). Educational and office buildings incur peak times of maximum occupancy, leaving the building only partially occupied at other times. There seem to be large discrepancies between spatial efficiency in school buildings, with available floor area per child ranging from 5 to 35 m2 (Sekki 2015). While the literature on school building occupancy is scarce, there are numerous analyses of occupancy patterns in office spaces. The increasing allowance of flexible work hours

Figure 105. Conventional occupancy assumptions vs. adaptive occupancy scheduling.

in firms has caused a widening of the range of operational hours per day, often reducing peak occupancy to only 50-70 % (Gunay 2016).

The above-mentioned figures suggest that spatial efficiency is not, and arguably should not, be the primary driver of architectural design decisions. People seem to welcome procurements of space that go beyond minimum requirements, even if it comes at a cost. This is exemplified by WeWork’s research team, who reported that their co-working space users tend to book meeting rooms with higher capacities than the number of attendees, despite the higher rates that this incurs (Davis 2017). Overcrowded classrooms are likely to have direct and indirect impacts on the type and quality of education provided (Auditor-General VIC 2008). Though spatial efficiency tends to lower the heating energy consumption per person, it requires additional efforts to maintain indoor air quality for productivity and health reasons (Fisk 2003). Wholesale electricity prices have more than doubled across Australia’s National Electricity Market since 2015 (Wood 2018), indicating that operational costs of buildings may become a more crucial factor for consideration in future architectural decision.

When not taking adaptive occupancy into account, optimizing a building design for thermal comfort is, as it were, straightforward: various designs are simulated with predefined occupancy patterns, and the design for which comfortable conditions are met for the largest portion of time is chosen. The winning design solution is the one that presents the best trade-off throughout the entire year. If, however, one assumed that the building will not be occupied to full capacity, and that the occupants can be shifted throughout the available spaces according to time-varying microclimate fluctuations, it is possible that this would result in a different optimal design solution. In particular, this might generate a design that maximizes microclimatic diversity, such that at all times of the year, there are always at least some spaces capable of providing comfortable conditions without having to use a mechanical system

6.5.2.

Goal

In section 4.3, I discussed the usage of the Building Controls Virtual Test Bed (BCVTB) as a method for co-simulation, but decided not to incorporate it into the toolkit prototype due to the workflow’s complexity and latency, and because the BCVTB’s functionality exceeds the purposes of occupant behaviour modelling. In contrast to the previous studies, this last study is not a comparison between a deterministic and a stochastic modelling approach. Instead, it is a demonstration of a situation in which co-simulation is a requirement, and therefore gives an insight into the type of design contexts that benefit from approaches like the BCVTB. The task in this study was to develop a design workflow for a school campus with adaptive occupancy scheduling.

6.5.3. Methods

This study explores the potential of adaptive occupancy, that is, the optimized selective use of spaces in response to seasonal and diurnal climatic variation. It is analysed as a way to increase overall thermal comfort, hence reducing energy consumption through the use of mechanical heating and cooling. The study takes the case of a K-12 school in the temperate warm climate of Melbourne, Australia with an assumed average occupancy rate of 70 %. The experimental methodology engages digital modelling and simulation with optimization approaches to provide a generalized proof of concept. This experimental approach comprises three substudies (Table 27 and Figure 106):

Table 27. Description of the three components of the design workflow.

Study Component Purpose

Parameter study Determine spatial modules with high thermal comfort performance in free-running mode, for various analysis periods.

Programming study Determine configurations of modules that maximize comfort performance by utilizing adaptive occupancy scheduling.

Layout study Conduct environmental simulations for two of the above configurations, by placing modules in actual spatial context to one another and allowing for neighbouring effects to occur.

I limited the number of design variables in this study by making several general decisions and assumptions. The study focused on school buildings, simulated for the climate of Melbourne, Australia. I exclusively considered classrooms and no other programmatic entities of a school building. To simplify the study, teaching spaces were conceived as small, solitary buildings (which I refer to as modules, Figure 107), each containing a single classroom with a single window. The result is a campus-like typology with building sizes reminiscent of portable classrooms common for Victoria. I assumed after-school utilization, and therefore simulated the school campus to be operated from 9 a m to 6 p m ; for simplicity, each lesson was assumed to last one hour, each starting on the hour. Recess times were not considered.

In all three studies, the central performance metric was the deviation of indoor temperatures from comfort temperatures. As in (Nicol & Humphreys, 2002), I considered deviations up to 2 K as comfortable conditions, and thereby a region of low likelihood that occupants would use additional energy consuming cooling or heating measures.

Figure 106 Workflow diagram. (Adapted from: Marschall & Burry, 2019a)

Figure 107. Definitions: In this study, I modelled each classroom as a solitary building referred to as a ‘module’ ‘Programming’ involved specifying quantities of module types to be present on a campus, prior to defining their locations on site (i.e. a ‘layout’). (Adapted from: Marschall & Burry, 2019a)

PARAMETER STUDY

The purpose of the parameter study was to explore the environmental performances of various architectural spaces for school usage in Melbourne, Australia. To simplify the study, all designs were conceived as small, solitary buildings, each containing a single classroom with a single window. I applied Honeybee’s default secondary school program; however, the occupancy, lighting and equipment schedules were simplified and overridden to be active every day of the year between 9 a.m. and 6 p.m., assuming that the buildings would be used for afterschool activities. The secondary school program assumes 0.25 occupants per

square meter in classrooms. The average Victorian classroom size is 21 students for primary and 22 students for secondary schools (Victoria State Government Department for Education and Training, 2020). For this study, I assumed 23 people including a teacher, amounting to 92 m2 floor area per module. I predefined the dimensions of all modules to be 11.5 m length by 8 m width by 3 m height, excluding an additional 2 m height for modules with slanted roofs. The buildings were modelled as not air-conditioned and with default building materials. For natural ventilation via windows or stack effect I set a minimum indoor air temperature of 26 °C, in line with the EN 15251:2007 recommended summer setpoint for indoor operative temperatures.

Figure 108 shows the examined variables of the parameter study, which had the goal of identifying high performing modules in terms of thermal comfort. When optimizing a building for environmental metrics, the length of the analysis period plays a crucial role; the smaller the analysis period, the more performative a solution can be found for this narrow time frame. The larger the analysis period is, the less likely it is to find a solution that performs exceptionally all the time, since it is subject to a larger variation of input conditions; the solution increasingly becomes a trade-off. With these considerations in mind, how might one go about picking modules as building blocks for a campus design? I explored 4 strategies; this resulted in 20 winner modules in total, each of which had the best comfort performance for specified analysis periods (Table 28).

Figure 108. Module parameters. (Adapted from: Marschall & Burry, 2019a)

Table 28. Selection strategies for high performing modules.

Baseline Only use the overall best performing module. This corresponds to the conventional intuition of environmentally optimizing a building, which is to find the best trade-off solution considering the entirety of operable hours.

By Time of Day (TOD)

By Season

By TOD+Season

PROGRAMMING STUDY

Divide the operable hours into 3 analysis periods, namely morning (9 a.m. - 12 p.m.), afternoon (12 p.m. - 3 p.m.) and evening (3 p.m. - 6 p.m.), and find the best design for each category.

Divide the operable hours by season and choose the 4 best designs for each one.

As a more granular method, combine the above categories. This results in 12 winner modules, each respectively performing best during summer mornings, summer afternoons, etc.

The goal of the programming study was to determine how to combine the winner modules from the Parameter Study to form a campus that makes most use of the advantages of adaptive occupancy scheduling. For comparability, I used a consistent number of modules for each campus design variation, and assumed 48 classrooms per school due to its convenient divisibility by 3, 4 and 12. The conventional intuition when optimizing a building for environmental performance is to find the best trade-off solution considering the entirety of operated hours. Without designing for adaptive occupancy scheduling, the most performative programming based on the available modules would be to only use the overall best performing module. I therefore chose this as a baseline scenario. However, when taking adaptive occupancy into account, a different strategy is to choose modules that perform well during complementary time frames. Here, I distinguish three approaches with varying granularity (Table 29) as well as two scenarios to determine how many of each module to use (Table 30).

Table 29. Programming strategies for high performing configurations.

Time of day (TOD) approach

Season approach

TOD+Season approach

The campus consists of the 3 module types that perform best during mornings, afternoons and evenings, respectively

The campus consists of the 4 module types that perform best during summer, autumn, winter and spring, respectively.

The campus consists of the 12 module types that perform best during summer mornings, summer afternoons, etc., respectively

Table 30. Strategies to determine how many of each module to use per configuration.

Equal amounts

Comfort-optimized

For each above approach, the same numbers of each available module are used. That is, 16 each for the TOD approach, 12 each for the Season approach, and 4 each for the TOD+Season approach

Evolutionary optimization is used to determine the optimal numbers of each available module type to use within each approach. For this, I created a custom GHPython component for Grasshopper that identifies the best performing modules on campus for each time step, and used the Octopus plugin for Grasshopper to optimize the amounts of each module used.

LAYOUT STUDY

The aim of the Programming Study was to find module configurations that maximized the number of operational hours in which classes could be held on a school campus in comfortable thermal conditions, without the use of mechanical systems. A configuration in this case only indicated which modules to use and how many of each, without specifying their spatial relationships to one another, thereby discounting environmental effects that neighbouring buildings may have on one another (i.e. overshadowing and reflection). The final Layout Study aimed precisely to explore the effects that overshadowing and reflection may have when specifying the geometric context. I chose two configurations from the programming study, namely, the baseline case and the best performing comfort-optimized configuration. I arranged both room programs into 4 distinct floor plan schemes (Figure 109) and chose layout concepts that I found likely to be explored in an equivalent design project in practice. The Adaptive Occupancy analysis was then run again on the different layouts.

6.5.4.

Results

I selected 20 of the best performing modules from the parameter study, categorized by various analysis periods in which they excelled. Only these 20 resulting modules were considered in the subsequent studies (Figure 110).

Figure 109 Layout variations to be used in the Layout Study. (Adapted from: Marschall & Burry, 2019a)

The goal of the programming study was to explore various combinations of modules on a fictitious school campus in terms of comfort performance. The Overall module in Figure 110 was the one that performed best when taking the entire year into account. As a baseline configuration, I simulated a campus consisting only of this module. Figure 111 shows that out of 111,690 occupied hours (3285 h per year * 34 classrooms), 74,358 were within comfortable range. The other variations were evaluated by comparing their improvement in terms of this hour number (Figure 112 and Figure 113). The programming study revealed that the TOD+Season module selection, along with the optimised amounts method of choosing the module distribution, achieved the best performance.

In the Layout Study, for each layout scheme, the comfort-optimized configuration of modules outperformed its baseline counterpart, almost doubling it in each case. The best performance overall was observed with the Compact layout of the comfort-optimized case (Figure 114).

110 Best comfort performing modules from the parameter study, categorized by various analysis periods. (Adapted from: Marschall & Burry, 2019a)

Figure

111 Performance of the baseline case. (Adapted from: Marschall & Burry, 2019a)

112 Adaptive occupancy simulation using equal amounts of each module. (Adapted from:

113 Adaptive occupancy simulation using optimized numbers of each module. (Adapted from:

Figure
Figure
Marschall & Burry, 2019a)
Figure
Marschall & Burry, 2019a)

Figure 114. Comfort score for various design layouts, both for the baseline case and the comfortoptimized configuration. (Adapted from: Marschall & Burry, 2019a)

6.5.5.

Conclusion

Based on the observation that buildings are rarely occupied to full capacity, I suggested “adaptive occupancy scheduling” as an operation mode that dynamically prescribes occupancy schedules according to microclimate variations measured by sensor networks, in order to adapt the utilization of spaces to maximize comfort and energy efficiency. I conducted a design study to determine ideal building configurations for a school campus in the climate of Melbourne, Australia and found that under adaptive occupancy, a higher degree of local architectural diversity increases comfort and decreases the need for mechanical systems.

This study showed how using the BCVTB approach for co-simulation can enable simulations that otherwise would not have been possible. While this approach is difficult to implement and requires long simulation times, it offers additional functionality compared to the EMS approach. It might therefore be suitable for the incorporation of future, more complex and nuanced occupant behaviour models.

7. Discussion

Background

This thesis was initially motivated by the goal of facilitating sustainable architectural design by exploring novel methods of data capture and analysis. As a computational design practitioner, I noticed that my field was gradually picking up analytical, evidence-based and data-driven design methodologies Environmentally sustainable design strategies often involve building performance simulations, and their usage was becoming increasingly widespread among architects. However, I often found that something about these simulations seemed detached from reality. It was sometimes difficult to elicit any kind of response from other designers when showing them simulation results, and I suspected the issue was a lack of focus on how the human occupant would perceive and use the spaces we were designing. Interestingly, my literature review showed me that designers were not the only ones lamenting this; it was an issue that building scientists were also pointing out. Especially when occupant-controlled, adaptive building systems are present, our current inability to model human behaviour demonstrably tends to cause large discrepancies between simulated and built reality.

The origins of many common and recommended model assumptions on human occupants turn out to be nebulous and arbitrary. Some factors lacked guidelines altogether, causing practitioners to make oversimplified and ad hoc assumptions (Hensen & Lamberts, 2019) How did we get here? I began speculating that, while traditional architectural design exclusively used passive systems to respond to environmental constraints, the scientification of building systems in the 20th century led to an over-fixation on building technology, ultimately forgetting the human occupant for which these systems were ultimately supposed to be designed; the result was a deterministic and rigid view on simulation and what constitutes an optimal climate – if that even exists.

“Blue is the most restful colour, but no one would argue for a monochromatic world.” Lisa Heschong (1979) used this analogy to question the notion of an optimal temperature which modern building technology attempts to maintain uniformly in space and time. Instead, she advocated for allowing a range of natural microclimates to occur in order to prevent a phenomenon known as thermal boredom (Kwok, 2000). De Dear (2017) also refers to this concept by alluding to thermal alliesthesia the phenomenon whereby an otherwise uncomfortable feeling may feel pleasurable if one was previously exposed to the opposite effect (e.g. entering a cold room if one was previously feeling hot). The data capture exploration in which my indoor comfort calculations deviated from the measurements logged by the building management system (Section 0) was a firsthand example of how a purportedly smart building technology appeared to be consuming surplus energy to achieve a supposedly optimal temperature, but based on insufficient data and incapable of adapting to the diversity of human perceptions.

The methods to create comfortable indoor conditions tend to fall on either side of a spectrum, ranging from automated, technology-driven systems like air conditioning, to occupant-controlled, adaptive measures like natural ventilation. OBM research has been largely conducted by building scientists and not directed at addressing design problems, despite operational decisions having architectural implications that affect design decisions downstream. Such decisions are best made in the early stages, while the cost of change is still cheap (Davis, 2013). Increasingly, computational design methods allow for a more holistic engagement with design problems at the start of a project. It is no longer uncommon for architects to run building performance simulations to inform the design. Therefore, my thesis aim became to investigate occupant behaviour phenomena and their effects on building performance, as well as to develop tools to simulate these within the architectural design workflow.

The immediate goal of OBM is straightforward: to increase the accuracy of building performance modelling. My literature review showed plenty of occupant behaviour studies, a lot of occupant behaviour models, but only a limited number of tools incorporating these models and only rarely any discussion on their design implications. There is currently a lack of interest in conducting OBM in the architectural design process, due to the failure of the occupant behaviour research community to demonstrate the ways in which it can affect design outcomes. A challenge for implementing OBM in the architectural design process is the current lack of a digital design tool that integrates well into architectural workflows. My response to these issues was to develop and test a digital toolkit prototype for simulating occupant behaviour, and to demonstrate how a focus on the human occupant in building performance simulations may affect the design process and its outcomes.

The fact that the use of flexible modelling tools are now widespread in architectural design makes it much easier to incorporate new simulation methods in practice Applying these methods within architectural design could on the one hand lead to more reliable simulation outputs, thereby fostering better informed design decisions. On the other hand, it could also foster a better understanding of the behaviour of occupants in buildings and help develop an intuition as to which factors in sustainable design are most impactful.

7.1. Implementation

During my PhD critiques, I noticed that opponents of occupant behaviour modelling often didn’t realise that we already model occupant behaviour – all that is needed is an update in the software tools that we use in order to achieve higher accuracy. Occupant behaviour modelling can refer to any instance where an aspect of human behaviour in buildings is modelled – or simply assumed – in building performance simulations. An occupant behaviour model can be as simple as defining a constant schedule in a building performance simulation. The distinction I make is between

simplified deterministic models and stochastic models derived from real-world data.

The toolkit developed in this thesis was created as a Grasshopper plug-in due to the popularity of this platform at the time of writing the thesis. However, the methods and findings from this development are applicable regardless of the software platform. Along almost every axis of evaluation, both stochastic models evaluated in this thesis scored substantially better than the conventional ones. The validation results provide evidence that counters the concern of OBMs only being applicable in the narrow context within which they were extracted. On the contrary, in this case, both versions of the residential cooling OBMs were far better suited in modelling the school context than the conventional approach.

With the abundance of OBMs existing in literature, the problem now becomes how to choose appropriate models. In the process of the digital tooling (Section 4), I set up several criteria for selecting favourable models: they should be appropriately validated (ideally, cross-validated), sufficiently detailed to allow replication, use processes known to be more accurate than others (e.g. Markov chain approaches should be favoured over Bernoulli processes), and should be based on appropriate independent variables that are available during the simulation.

When validating models, I found that most researchers primarily investigated metrics to assess whether the analysed OBMs adequately encapsulate the usage behaviour of a given control. Since the implications of these behavioural differences – in terms of the resulting indoor comfort, as well as the financial and environmental performance of a building design – seemed at least equally important, I decided to also include evaluation metrics relating to the simulated indoor climate and energy consumption.

I decided to develop the toolkit prototype as a software integrated tool, since this appeared to be a good compromise between transparency and opaqueness. The danger of opaqueness is when the user does not know what is happening in the black box and blindly trusts the outcomes; the danger in transparency on the other hand is the disadvantage of making the workflows more difficult and timeconsuming since it requires users to specify many more parameters and apply more background knowledge. Stand-alone tools are often too limited in their modelling flexibility and difficult to pair with existing software, while coding libraries require too much specialised knowledge on programming, simulation software and OBM.

In terms of the simulation resolution in the toolkit prototype, I developed the window operation model as by-object, thereby accepting potential inaccuracies in favour of allowing the Airflow Network model to simulate different configurations of window states per zone. All other OBMs were developed as by-zone objects. While pursuing agent-based modelling in which each occupant is modelled individually, one runs the risk of adding too much complexity to the model and making detailed assumptions on factors that are usually unknown in the design

process. Toolkits for modelling occupant behaviour should be developed in an open source and extensible manner, keeping in mind that the field of occupant behaviour is a growing research topic.

A designer familiar with a modelling environment will tend to find it easier to use, which impacts how fast they can construct models and how competently they can make changes (Davis, 2013). For the development of the toolkit prototype, I therefore made a point of incorporating it into a software platform that is already used by architects and engineers. This allowed me to make use of the EnergyPlus EnergyManagementSystem, which turned out to be an efficient approach For more in-depth and complex analyses, I tested the Building Controls Virtual Test Bed, which came at the price of reduced flexibility and increased simulation times. This made it less feasible for implementation and I therefore did not incorporate it into the toolkit prototype.

Flexibility is a crucial factor for integrating software and workflows into the early architectural design stage. In Section 5.2, I outline a specific selection of metrics to evaluate software tools for occupant behaviour modelling. An evaluation of the toolkit prototype along the lines of these metrics suggested that occupant behaviour modelling can be incorporated into the design process without significantly reducing flexibility. For example, only in the case of the fan operation model did the use of the toolkit lead to an increased definition size. In all other cases, the deterministic occupant behaviour modelling requires the user to input one or several parameters, thereby increasing the definition. While the latency of the models was increased through the occupant behaviour models, this could be explained by coding inefficiencies that could be improved in future. An analysis of the models’ cyclomatic complexities showed that incorporating the tools did not have a significant detrimental effect on the understandability of the models.

The explorations (e.g. Section 3.3) illustrated that effective data visualisation can be crucial in understanding environmental and occupant-related data. OBM tools should therefore facilitate visualisations that are engaging and actionable in the design process.

7.2. Design Implications

Throughout this thesis, I gathered evidence supporting the fact that occupant behaviour modelling can have a large impact on building performance simulation results. In Chapter 6, I demonstrated to what extent these differences can impact design decisions. Therefore, I argue that occupant behaviour should be considered in building performance simulation. Another insight that emerged from the research was that in some cases, contrary to what one may believe intuitively, giving occupants control of building systems may reduce energy consumption (Sections 5.1.5, 6.3 and 6.4).

In my research, I found it difficult to apply the findings from occupant behaviour field studies directly to design. I did not find any direct deductions for design recommendation that could be made based on observations of occupant behaviour. Instead, I found the relationship to be more indirect. In most cases, using stochastic occupant behaviour modelling in the simulations led to large differences in simulation outcomes. I then argued that these differences can have large impacts on design outcomes, provided that the designer has an interest in basing design decisions on building performance simulations.

Generally, the deterministic models seemed to overpredict the responsiveness of occupants to changing indoor environmental conditions, thereby overpredicting thermal comfort, implying a higher likelihood of designing houses with shading elements in Section 6.1 In Section 0, window usage and airflow rates were considerably reduced when using the stochastic model. This had a negative impact on indoor temperatures, which tended to overheat more than when using the deterministic model.

The differences in simulation results also led to an overprediction of cooling energy use (Sections 5.1, 6.3 and 6.4). This was shown to lead to substantial reductions in energy costs and environmental impact, especially when viewed on a national scale. Since energy demand is a likely statistic to be used as a metric of building performance, a reduction in predicted consumption could influence decisions on several design aspects, including shading elements, window-to-wall ratios, natural ventilation strategies and building constructions.

Including considerations of occupant behaviour within building design can have implications for many decisions downstream. For example, deciding for natural ventilation may imply further strategies to make this more efficient, including making use of a stack effect through atrium ventilation, building height and interconnected floors. Deciding for cross-ventilation may affect the facade design and the connections between interior spaces. Other considerations may involve materiality and construction, for example to provide thermal mass to reduce the embodied energy of a building by sourcing local, sustainable materials. Other decisions more directly connected with architecture that may be based on occupant behaviour include the number of operable windows, shading elements and window-to-wall ratios. Considerations of sustainability can affect many other aspects of the architectural design, including the building orientation and shape, the organisation and interconnectedness of interior spaces, and the design of exterior shading elements, water features or vegetation. In other cases, deciding in favour of an adaptive climate regulation strategy may influence a design more indirectly; for example, it may affect the required thermal insulation needed in wall constructions or the size of the heating, ventilation and air conditioning (HVAC) plant

7.3. Limitations

Data analysis on operational building data is challenging, due to the large number of factors influencing building performance and its occupants. The studies on which the OBMs are based are extremely difficult to conduct efficiently. My failure to validate the window operation model due to unusable data despite large effort epitomised the difficulties in conducting field studies in real-world, operational building. This might be one reason why cross-validation is so rare; the researchers would rather come up with their own models, rather than dedicating considerable research funds and efforts to validating other researchers’ models. The current lack of cross-validation of occupant behaviour models hinders the trust in their superior accuracy over conventional modelling methods. The cross-validation effort conducted in this research was limited to a single model incorporated into the toolkit prototype. There should therefore still be a limitation on the level of confidence proportioned to simulations using the proposed OBMs. More crossvalidation must be conducted in future before a broader statement can be made on the general accuracy of OBM, in order to address the justified scepticism of OBMs. However, I found that the same scepticism tends not to be invoked when discussing the conventional, often highly oversimplified, rule-of-thumb assumptions on occupant behaviour.

Simulating energy consumption and comfort reliably requires inputting many parameters that are usually not known in early design. Confidence in the results must therefore be managed, and the analysis geared more towards a qualitative understanding of the range of possible outcomes, rather than a primary driver in decision-making. Furthermore, environmental optimization only constitutes one of many criteria that need to be considered in the building design process. Its importance should not be overstated in comparison to other important design factors. However, my research findings echo the insights from other research in that the human impact on indoor climates is considerable and currently underestimated. At the same time, the research shows that incorporating OBMs into existing workflows does not significantly reduce model flexibility (Section 5.2), while Chapter 6 indicates that the impacts of OBM on the design output can be considerable.

The research is in principle directed at architectural practitioners, but would most likely be applicable in specialised teams with advanced computational design and building performance knowledge. While this target group is currently comparatively small, there is an increasing trend towards transdisciplinarity in architectural practice, one indicator of which is the formation of specialised teams within larger companies – both architectural and engineering (Section 2.1.2). The choice to develop the methods presented in this thesis was based on the belief that computational design and interdisciplinarity, done properly, can unlock potentials to design higher-performing, sustainable buildings.

Several of the research activities I conducted suggested that qualitative research methods should be given more credence and accepted as useful scientific approaches in the quest to understand the complexities of human behaviour. As Figure 19 in Section 2.3.1 shows, the vast majority of occupant behaviour studies has so far used quantitative methods, mainly by setting up environmental sensors at the field study sites. While surveys were also conducted for many of the studies, they were mainly set up as quantitative instruments; open-ended survey questions and semi-structured interviews were rare. For building performance modelling, it makes sense to focus predominantly on quantitative data capture, since the ultimate goal is to fit statistical models to the data and incorporate these into numerical simulations. However, an understanding of the precise context in which the data was captured, in order to uncover the causal links between these contexts and the behavioural responses, is sometimes missed when relying on sensor data alone. Pursuing only quantitative methods runs the risk of an over-reliance upon an instrumental approach to aggregate an ever increasing quantity of data, while some authors believe that consciously investing time into just a few individuals’ experiences often leads to much more concise and meaningful data (e.g. Maeda, 2019). Others go further in that they emphasise ethnographic approaches, that is, explorations of cultural or behavioural phenomena from the point of view of the subject of the study.

Scepticism of qualitative research is understandable. One frequently cited researcher who has applied ethnography to an architectural context is Sarah Pink. In her book Digital Ethnography (2016) she gives several examples of field studies conducted in buildings that analysed behavioural patterns of occupants. While these studies led to some unexpected insights that would not have been possible to obtain through sensor data capture, they do raise the question of whether such methods can also be misleading . In the case of occupant behaviour modelling, the goal is to extract patterns of occupant behaviour to be incorporated into the simulations, in order to more accurately predict building performance. Instead, where there is an over-dependence on ethnographic and other qualitative methods, there is a danger of achieving the exact opposite – an over-emphasis on outliers, since these tend to tell the most engaging stories that catch the reader’s attention.

To account for the advantages and shortcomings of both quantitative and qualitative methods, the best approach for occupant behaviour research appears to be a combination of the two. On the one hand, qualitative methods can be helpful in uncovering causal links between site conditions, demographics and occupant behaviour, thereby both aiding the design of quantitative studies and explaining their results. Quantitative methods, on the other hand, are useful in eliminating bias, accounting for long-term climate variations and group-level behaviour patterns, as well as enabling numeric outputs that can be used for simulations. Wagner et al.’s (2017) guidelines suggest that researchers are accepting this duality,

since the publication includes discussions on sensors as well as survey and interview approaches, both in laboratory and in-situ contexts.

7.4. Further Research

Throughout my research, I identified several gaps in knowledge that should be addressed in future research. I have categorised them into the following subcategories.

COMFORT AND PERCEPTIONS

While the PMV is the most commonly used model to predict human thermal sensation, its predictive capability is surprisingly poor (Cheung et al., 2019). Furthermore, the adaptive thermal comfort model seems to lack flexibility and resolution, for example when trying to incorporate air speed as an independent variable into the calculation. It appears that all building simulations are at a basic level flawed by being based on flimsy assumptions of human comfort. More research is necessary on occupant comfort and perceptions. For example, in the field study, it seemed as though the occupants were under the false impression that the air conditioning units were providing fresh air, while being oblivious to the often-high concentrations of CO2 levels in the classrooms. Previously suggested measures to influence human’s sustainable behaviour include feedback devices (K. Anderson & Lee, 2016) and social activities (K. Anderson et al., 2014). More research on this topic would be helpful to further inform environmentally sustainable design in buildings

OCCUPANT BEHAVIOUR STUDIES

There appears to be a need for more study data in warmer countries where the cooling load is higher, especially in third world countries with a high predicted future increase in air conditioning usage. Factors that may prevent people from opening windows or closing them prematurely, but which have not yet been sufficiently investigated, are air quality (including pollution, dust, CO2 and smell), noise, security considerations, demographics and cultural inhibitions. While occupants often use several climate-adaptive measures jointly, (H.B. Rijal et al., 2008), it is currently difficult to tell which existing models can be combined during simulation. Furthermore, mixed-mode building systems are far less researched than exclusively naturally ventilated and air-conditioned systems. This seems to constitute a current blind spot in building science as well as in practice; there appear to be only limited engineering recommendations for mixed-mode systems.

OCCUPANT BEHAVIOUR MODELLING

Researchers have only scratched the surface of the full diversity of climate-adaptive responses. For example, in my research I found little mention of window operation

models that consider that a room can have several windows, instead only measuring data in contexts where there was a single window per room. Furthermore, different window types have not been sufficiently studied, for example sliding windows or other window types with multiple settings. The potentials of machine learning in occupant behaviour modelling have so far not been sufficiently explored.

OCCUPANT BEHAVIOUR MODELLING TOOLS

Research into how to incorporate OBM into the simulation and design process is underrepresented in the literature. While this was the main topic of my research, more research would be helpful that focuses on incorporating the models into design, as well as on how to most effectively visualise the result data from these simulations.

IMPLICATIONS AND IMPLIMENTATION

To facilitate the inclusion of OBM in industry requires several steps: More widespread cross-validation needs to be conducted to assess the accuracy and applicability of OBM; more research needs to be dedicated to how OBM may affect the design of the built environment; and industry case studies should be conducted to demonstrate the usage of OBM in practice.

8. Conclusion

The use of mechanical building systems is a major world energy consumer

Adaptive, in part low-tech, environmental control mechanism like natural ventilation can improve thermal comfort and reduce energy consumption. However, current simulation approaches tend to misrepresent human behaviour. When occupant-controlled systems are involved, this often leads to large discrepancies between simulated and actual building performance. In cases where simulations are used to inform sustainable design, the inability to account adequately for human factors becomes an issue for the discipline of architecture.

In this thesis, I proposed a methodology for incorporating considerations of occupant behaviour into the architectural design process. This involved the development of a digital toolkit prototype that makes use of several existing statistical occupant behaviour models (OBMs), which were derived from real-world data captured in operational buildings. The toolkit can be integrated into existing building performance simulation workflows. It is built for use by architects and engineers in the early design phase, where increased knowledge of building performance can be most impactful on architectural decision-making.

I discussed the toolkit prototype considering three factors: simulation accuracy, usability and design impact. Cross-validation of one of the models within the toolkit showed a significant increase in accuracy compared to the conventional, deterministic approach. Usability was analysed in terms of heuristic measures of software evaluation, which indicated that the toolkit has a higher flexibility than other proposed software, while in most cases not significantly impacting the time needed for model creation, modification or simulation.

The final practical component of the thesis is a reflection on several digital studies that I conducted using the developed toolkit. The studies were used as a demonstration of the potential architectural implications of considering occupant behaviour in sustainable design. Instead of design decisions being directly affected through findings from occupant behaviour research, the studies indicate that the implications are more indirect, as a result of the significant differences in simulation results when using stochastic as opposed to conventional occupant behaviour models. Across the studies, I discussed possible implications for several different design parameters including building shape and orientation, construction types and window-to-wall ratios, as well as broader decisions on the operation of a building. A brief industry case study was conducted to consider the potentials and limitations of the proposed method in practice. The industry professionals that I presented this research to have shown interest in the method, acknowledging its potential to

more accurately represent building performance and thereby affect engineering recommendations. However, they have also expressed reservations about using the method since it has not yet been established in common practice or enshrined in building codes. These responses are indicative of the need to conduct more widespread validation in future research.

The research raises questions on many of the assumptions used in building performance simulations, which often seem arbitrary and unrealistic. Small changes in assumptions and modelling approaches can lead to vastly different simulation outcomes. This observation calls more generally for caution when taking simulation results into account for sustainable design. Throughout the research period, I encountered much justified scepticism about the accuracy and cross-applicability of novel occupant behaviour models. However, I found that the same scepticism tends not to be invoked when discussing the conventional, often highly oversimplified, rule-of-thumb assumptions about occupant behaviour. The cross-validation conducted within this study provides evidence that stochastic models are in fact more applicable than deterministic ones, even if the stochastic models were generated in a context different from the simulated context. This is unsurprising considering that these models are derived from real-world data captured in operational buildings, while the origins of conventional modelling assumptions are often nebulous and stem from time periods in which data resources were scarce.

The increasing traction of occupant behaviour research is indicative of a trend towards a more occupant-centric focus in design and engineering. This is exemplified on the one hand by the increasing number of papers being published on related topics in recent years, and on the other hand by developments in technology and industry practice. The latter range from smart home systems and increased post-occupancy evaluations, to the growing focus on occupant comfort and well-being in green building certification systems. Should this trend continue, then building performance evaluation – supported by accurate occupant behaviour modelling – will have increasing importance during the architectural design phase. The toolkit proposed in this thesis addresses this challenge but is built with flexibility in mind to accommodate future developments within the growing field of occupant behaviour research.

1. ARC, Aurecon and Research Journey

This section describes the funding of this research; its embedding within an Australian Research Council (ARC) Linkage Project; my relationship with the project’s industry partner Aurecon; my professional background; and the development of my initial research topic to the final result presented in this document.

Before beginning my architectural PhD at the Royal Melbourne Institute of Technology (RMIT), I had completed the equivalent of a Master of Science in architecture (“Diplomingenieur”) at the Berlin University of the Arts (UdK), in my home country of Germany. In the latter years of my studies, I had developed a passion for computational design. In the course of my master’s thesis on digital workflows in stadium design, I created the Grasshopper plug-in BowlBuilder, a tool to parametrically design and evaluate the geometry of spectator stands. My computational design skill set qualified me for my ensuing employment at Bollinger+Grohmann Engineers and then HENN Architects in Berlin, within the Performance Based Design Team led by Giovanni Betti. At HENN, a lot of my work was focused on applying my computational design knowledge to environmental analysis and building performance simulation, which were used to inform the sustainable design of our architectural design projects.

I applied for a PhD position to pursue a career path that was focused on the topics within architecture that most spark my interest: computation, performance-driven and data-driven design and architectural engineering. The choice to apply to RMIT was in part due to my tutoring role at UdK under Prof. Christoph Gengnagel (Chair for Structural Design and Technology, KET). Through this role, I had learnt about previous research collaborations between the KET and the Spatial Information Architecture Laboratory (SIAL) at RMIT. What fascinated me about the projects was the level of interdisciplinarity used to solve complex problems that spanned both architectural and engineering domains. The initial PhD topic that I had proposed focused on building information modelling (BIM) automation and was very different to what later became of the research. I was fortunate to be awarded the RMIT Vice Chancellor’s PhD Scholarship, which paid for my tuition fees and living expenses in Melbourne.

Before I came to Australia, I was already in touch with Jane Burry, who around that time switched from being the director of SIAL to accepting the position of Dean of Design at Swinburne University of Technology. Some time before my arrival in Australia, she invited me to become part of an ARC Linkage Project titled “Swarming: Microflight Data Capture and Analysis in Architectural Design”. The mode of my PhD was to be industry-embedded, a mode aimed at addressing the gap in understanding innovation and change between academia and industry. The purpose of being industry-embedded is to conduct the research in part from the industry partner’s office; to facilitate communication and the exchange of ideas between the research team and the industry partner; and to inform the research trajectory through university and company insights.

The industry partner for this project was the engineering consulting firm Aurecon, under the guidance of Chief Digital Officer Andrew Maher. The philosophy of the Digital branch within Aurecon is one that encourages innovation and promotes the testing of the application of research in practice. One of the central methodologies engrained into their strategy is the concept of rapid prototyping; that is, testing prototypes of initial ideas early on, and being agile enough to change their trajectory in light of simulation results, analytics, as well as client and user feedback.

The idea for the topic of the Linkage Project was the increasing presence of an Internet of Things, that is, the embedding of sensing technology into products and buildings. This enables the digital and physical environment to respond to realworld data readings; it also creates opportunities for more data-driven and humancentric design by using the wealth of data that is created. The brief of the Linkage Project included a disruptive technology of the time in order to investigate new methods of data capture. In this case, the use of drones equipped with climate sensors was to be tested for its capacity to create three-dimensional microclimate maps that could inform architectural design. The swarming aspect of the title referred to the idea of getting several drones to fly and capture data simultaneously and autonomously.

The project was administered by Swinburne University of Technology in partnership with RMIT University. The research was a collaboration between three disciplines: architecture/urban design (Swinburne), aerospace engineering and computer science (RMIT University). Each team consisted of a Chief Investigator (Prof J. Burry, Prof S. Watkins and Dr F. Salim respectively), a PhD candidate (or research associate in the case of aerospace), and a part time research assistant. The architecture team was tasked with exploring applications for large urban data in the architectural design process, the aerospace team had the role of developing drone and sensing technology tailored to aerial collection of urban data; and the computer science team was tasked with finding novel methods of analysing the spatio-temporal data captured in the project. The ARC awarded a grant funding PhD scholarships and research assistant salaries, matched by one RMIT University Scholarship, while Aurecon provided substantial in-kind industry input as well as partner organisation funds used for equipment and other project costs.

The early months of my PhD were dedicated to understanding the technology and testing different methods of data capture to identify challenges and opportunities. One of the main challenges were the prohibitively restrictive laws that govern the flight of drones, especially in cities where we had envisioned the project to have the most impact. Another was the limitation of payload for most drones which limited the number of sensors carried on board. Maybe the most limiting factor was the short endurance of drones; most multi-rotor drones had a flight time of about 25 minutes on a single battery, while fixed wing drones could fly for about one hour; this was further compromised with a higher payload.

Not having the technology at hand to address the above issues impeded my ability to contribute knowledge to the architectural field on how the data may be incorporated into the design process. Environmental data in an architectural design context is generally used to address the sustainable design of the building, often informed by building performance simulation. Building performance simulation usually incorporates typical meteorological year (TMY) data sets to model the effects of outdoor climate conditions on indoor climates. To achieve comfortable conditions for occupants, designers may either simulate how much energy would be required by an HVAC system, or may identify other means of designing the building in such a way that it requires less energy from the outset. I eventually realised that the main reasons to conduct environmental data capture in architecture are ultimately directed towards improving the experience and wellbeing of human occupants. The advantage of using TMY files is that they provide yearly data, enabling a holistic design that respects diurnal and seasonal variations which are crucial for sustainable design.

These considerations led me to the conclusion that while the essential idea of the Linkage Project brief – using data capture and analysis to inform design – would provide a valuable starting point for architectural research, the vehicle of data capture – drones – were at this stage challenging to incorporate in the context of architectural design. There were however other considerations that helped identify specific opportunities for the application of drone technology. In particular, wind proved to be of great interest for aerial sensing, since it differs from most other environmental variables in several important ways. First, it is a highly local phenomenon; the spatial variance of wind speeds and directions tends to be higher than for other environmental factors. The complexity of wind patterns makes them very difficult to simulate digitally, usually requiring specialised knowledge and long computation times. Second, it can be described through several characteristics that in many cases can be determined with a low margin of error through short measurement times. This is contrary to temperature readings that generally require yearly data for completeness. Third, for computational fluid dynamics (CFD) modelling, it is important to have an accurate description of the local wind profile up to a height that far exceeds a building height. This is because the simulated wind tunnel measurements must exceed the analysed object – for example, a building –in order to produce accurate results measured in the vicinity of the object. While other environmental variables could usually be efficiently monitored with single, stationary sensors near the ground, having wind information at higher altitudes can add much value.

A decision was made in agreement with Aurecon that the aerospace team would focus on the development of wind sensing with swarming drones, while the computer science and architecture teams focussed on stationary and wearable technologies to capture data relating more directly to human occupants. My literature review on data capture and human factors in building performance quickly led me to discover the field of occupant behaviour modelling. In

conversations with professionals at Aurecon, it became clear that this topic addressed contemporary issues. I realised that building performance simulations are conventionally conducted with many assumptions that are not backed by realworld data, and that the problem of buildings performing differently in postoccupancy than in the simulations was a real one. There was an eagerness within different teams of the company to promote various types of data capture, especially in post-occupancy to monitor the success of sustainable design strategies. Regrettably, the unwillingness or incapability of clients and building operators to share data were factors that limited this.

During the first stage of my PhD I had been located within the Digital branch at Aurecon. Since my research eventually focused more on building performance simulation and sustainability, I began interacting more with colleagues from the Built Environment branch. For example, Adolfo Fernandez Benito (Technical Director for Energy, Resources and Manufacturing) took an interest in the research and even became an external panellist on one of my Practice Research Symposium (PRS) presentations at RMIT. He later introduced me to Pablo Sepulveda, an architect and engineer who had recently been acquired by Aurecon as an Integrated Design Leader. Pablo’s team, the Integrated Design Lab, considered both architectural design constraints and technical considerations in order to provide holistic engineering consulting. The discussion with Pablo led to an ongoing, lively exchange of ideas on computational and sustainable design. At the end of 2019, I took on a casual working role within his team for the remainder of my PhD. In this role, I helped provide sustainable design advice in the context of several Aurecon projects, based on building performance simulations and interdisciplinary collaborations, mostly with Aurecon’s Applied Sciences team. This work gave me the opportunity to conduct the study and interview discussed in Section 5.3 of the thesis.

2. Sensor Prototyping

To conduct the data capture explorations in Chapter 3, I developed custom sensing devices (e.g. Figure 115). I investigated two types of DIY platforms for microelectronics – Arduino and Raspberry Pi. An Arduino is a microcontroller motherboard, which is essentially a simple computer that can run one program at a time in a loop. Arduino scripts require C++ scripts to be uploaded from a computer to the Arduino, usually using a USB connection. A Raspberry Pi is a general-purpose computer, usually used with a fully-fledged Linux operating system. It has the ability to run several programs, and scripts are commonly written and executed in Python. Both platforms enable the integration of a broad range of sensors. The compatibility of the sensors is facilitated by a supply of breakout boards with integrated sensors and publicly available coding libraries. The sensors used in the prototypes throughout this research are listed in Table 32. The measurements included data important for thermal (temperature, humidity and wind speed), aural (noise) and optical (illuminance) comfort, IAQ (CO2 and VOC), and geotagging (GPS) (Table 31).

Figure 115. Top: initial prototyping using a breadboard. Bottom: advanced prototyping with soldered connections on a protoboard.

Table 31. Description of variables collected during the sensor prototyping conducted in this research.

Air pressure (hPa)

Air speed (m/s)

Illuminance (lux)

CO2 (ppm)

Air pressure differences can be observed in different scenarios: exterior air pressure decreases with increasing altitude; there are differences in air pressure between the interior and exterior of a building envelope and between lower and upper levels of multi-storey buildings. These pressure gradients and cycles may lead to problems involving moisture penetration and condensation within construction cavities of roofs and exterior walls, as well as within and around windows. Air pressure differences are induced by several forces, including stack effect, fan pressurization, wind cycling, barometric cycling and thermal cycling (Quirouette & Arch, 2004).

Wind speed significantly affects thermal comfort. Air movement causes a wind chill effect that can lead to discomfort in cold environments, while alleviating heat stress in warm climates. Wind flow is also important for the ventilation of a building, in order to lower indoor temperature by introducing cooler outdoor air, as well as increasing air quality by controlling levels of humidity, CO2, toxins and odours. The above-mentioned pressure differences influence air movement, which may enable beneficial natural ventilation on the one hand, and uncomfortable drafts on the other.

Lux is a unit of light which measures luminous flux per unit area. It indicates the Lumens per unit area, that is, energy per second per unit area. One can think of this as the intensity of visible light over a given surface. There are different requirements for lighting in building codes, which depend on building type and human activity. Lux measures the visible portion of the electromagnetic spectrum, adapted to the fact that humans perceive different bands of the spectrum with different intensities.

Carbon dioxide (CO2) is a greenhouse gas currently constituting about 0.04 % of earth’s atmosphere (410 ppm) by volume, having risen from pre-industrial levels of 280 ppm. It occurs from natural sources (including volcanoes and the decomposition of organic materials) and as man-made by-products, primarily from use of fossil fuels and deforestation, leading to global warming. Exhaled gas contains 4 – 5 % CO2, about a 100-fold increase over the inhaled amount. The lack of ventilation of indoor spaces can therefore rapidly lead to high concentrations of CO2, which can have negative effects of health, concentration and productivity.

Volatile organic compounds (ppb)

Volatile organic compounds (VOCs) are a broad classification are organic gases with no strict definition. They are numerous and varied; many building materials, cleaners and personal care products contain chemicals that can be classified as VOCs. These chemicals evaporate easily at room temperature and therefore escape into the air, where they can be perceived to varying extents as scents or odours. The dissipation of VOCs is strongest when a new material is installed, or a product used. The time until dissipation varies, but can be reduced through ventilation.

GPS (longitude, latitude, altitude)

Specific force, angular rate and magnetic field

The global positioning system (GPS) is a satellite-based radio navigation system. A GPS receiver helps provide geolocation anywhere on or near the earth with an accuracy of up to several meters. GPS loggers often also output altitude, timestamps and velocity.

Inertial measurement units (IMUs) use a collection of accelerometers, gyroscopes and magnetometers to measure the speed, orientation and direction of movements. Typically, they are used to manoeuvre aircrafts, but also for control in personal devices and to supplement navigation when GPS is unavailable.

Table 32. Sensors that were used during the prototyping conducted in this research.

Variables

SenseAir S8

Adafruit Ultimate

3. A New Air Conditioning Model

The object of the field study was not to create a new OBM for air conditioning, but rather to validate the existing OBMs used in the toolkit prototype. However, since there are only limited OBMs for the use of air conditioning, I decided to create logistic regression models based on the field study data captured in the research. This may be helpful to other researchers for cross-validation, just as I crossvalidated the model by Tanimoto & Hagishima (2005).

The purpose of the modelling was to fit heating and cooling events to indoor temperature, outdoor temperature, and a combination of both. The models are in the form of simple and multiple logistic regression Equations (22) and (23)

Table 33 shows the regression coefficients; Figure 116 and Figure 117 shows the shapes of the graphs. Please note that these models are based on a 5-minute time step; Equation (7) should be used to convert the probabilities to a different simulation time step.

Table 33. Logistic regression coefficients.

116. Simple logistic regression modelling results for switching a room air-conditioner on (left) and off (right), based on indoor air temperature (top) or outdoor temperature (bottom).

117 Multiple logistic regression modelling results for switching a room air-conditioner on (left) and off (right), based on indoor and outdoor air temperature.

Figure
Figure

References

Abergel, T., Dean, B., & Dulac, J. (2017). Global Status Report 2017.

Acred, A., & Hunt, G. R. (2014). Stack ventilation in multi-storey atrium buildings: A dimensionless design approach. Building and Environment, 72, 44–52. https://doi.org/10.1016/j.buildenv.2013.10.007

Alfata, M. N. F., Hirata, N., Kubota, T., Nugroho, A. M., Uno, T., Antaryama, I. G. N., & Ekasiwi, S. N. (2015). Thermal Comfort in Naturally Ventilated Apartments in Surabaya, Indonesia. Procedia Engineering, 121, 459–467. https://doi.org/10.1016/j.proeng.2015.08.1093

Andersen, R. V. (2009). Occupant behaviour with regard to control of the indoor environment [Technical University of Denmark]. http://orbit.dtu.dk/services/downloadRegister/5044630/Thesis with papers - RVA.pdf

Andersen, R. V. (2012). The influence of occupants’ behaviour on energy consumption investigated in 290 identical dwellings and in 35 apartments. 10th International Conference on Healthy Buildings 2012, 3(May), 2279–2280.

Andersen, R. V., Olesen, B. W., & Toftum, J. (2011). Modelling window opening behaviour in Danish dwellings. 12th International Conference on Indoor Air Quality and Climate 2011, 2(January), 963–968.

Andersen, R. V., Olesen, B. W., & Toftum, J. (2013). Modelling window opening behaviour in Danish dwellings. Building and Environment, 69, 101–113.

Anderson, C., Bailey, C., Heumann, A., & Davis, D. (2018). Augmented space planning: Using procedural generation to automate desk layouts. International Journal of Architectural Computing, 16(2), 164–177. https://doi.org/10.1177/1478077118778586

Anderson, K., Asce, S. M., Lee, S., Asce, a M., & Menassa, C. (2014). Impact of Social Network Type and Structure on Modeling Normative Energy Use Behavior Interventions. Journal of Computing in Civil Engineering, 28(February), 30–39. https://doi.org/10.1061/(ASCE)CP.19435487.0000314.

Anderson, K., & Lee, S. H. (2016). An empirically grounded model for simulating normative energy use feedback interventions. Applied Energy, 173, 272–282. https://doi.org/10.1016/j.apenergy.2016.04.063

Australian Department of the Environment and Energy. (2013). Factsheet - Basics of HVAC energy efficiency. https://www.energy.gov.au/sites/default/files/hvac-factsheet-basics-energyefficiency.pdf

Autodesk. (2016). Ecotect Analysis Discontinuation FAQ. https://knowledge.autodesk.com/searchresult/caas/sfdcarticles/sfdcarticles/Ecotect-Analysis-Discontinuation-FAQ.html

Azar, E., & Menassa, C. (2011). Agent-based modeling of occupants and their impact on energy use in commercial buildings. Journal of Computing in Civil Engineering, 26(August), 506–518. https://doi.org/10.1061/(ASCE)CP.1943-5487.0000158.

Baetens, R., & Saelens, D. (2016). Modelling uncertainty in district energy simulations by stochastic residential occupant behaviour. Journal of Building Performance Simulation, 9(4), 431–447. https://doi.org/10.1080/19401493.2015.1070203

Banham, R. (1984). The architecture of the well-tempered environment. University of Chicago Press.

Barbosa, R. P., & Belo, O. (2008). Algorithmic trading using intelligent agents. Proceedings of the 2008 International Conference on Artificial Intelligence, ICAI 2008 and Proceedings of the 2008

International Conference on Machine Learning; Models, Technologies and Applications, January 2008, 136–142.

Barnum, M. (2017). Exclusive: Too Hot to Learn: Records Show Nearly a Dozen of the Biggest School Districts Lack Air Conditioning. https://www.the74million.org/article/exclusive-too-hot-tolearn-records-show-nearly-a-dozen-of-the-biggest-school-districts-lack-air-conditioning/

Barth, D. (2009). The bright side of sitting in traffic: Crowdsourcing road congestion data. https://googleblog.blogspot.com/2009/08/bright-side-of-sitting-in-traffic.html

Beleites, C., Neugebauer, U., Bocklitz, T., Krafft, C., & Popp, J. (2013). Analytica Chimica Acta Sample size planning for classification models. Analytica Chimica Acta, 760(June 2012), 25–33. https://doi.org/10.1016/j.aca.2012.11.007

Bellman, R. E., & Corporation, R. (1957). Dynamic Programming. Princeton University Press.

Betti, G., & Arrighi, S. (2017). A differential growth approach to solar envelope generation in complex urban environments. Proceedings of 33rd PLEA International Conference: Design to Thrive, PLEA 2017, 2(July 2017), 2030–2037.

Bonabeau, E. (2002). Agent-based modeling: Methods and techniques for simulating human systems. Proceedings of the National Academy of Science of the USA, 99(3), 7280–7287.

Bonte, M., Thellier, F., & Lartigue, B. (2014). Impact of occupant’s actions on energy building performance and thermal sensation. Energy and Buildings, 76, 219–227. https://doi.org/10.1016/j.enbuild.2014.02.068

Bosch Group. (2018). MEMS sensors from Bosch. https://www.boschpresse.de/pressportal/de/en/mems-sensors-from-bosch-178907.html

Bosch Group. (2019). The internet of 10 million things. https://www.boschpresse.de/pressportal/de/en/the-internet-of-10-million-things-189952.html

Bourbia, F., & Boucheriba, F. (2010). Impact of street design on urban microclimate for semi arid climate (Constantine). Renewable Energy, 35(2), 343–347. https://doi.org/10.1016/j.renene.2009.07.017

Brager, G. S., Paliaga, G., & de Dear, R. (2004). Operable windows, personal control and comfort. ASHRAE Transactions, 110, 17–35.

Brown, G. (1990). The BRIS Simulation Program for Thermal Design of Buildings and Their Services. Energy and Building, 14(4), 385–400.

Brown, T., & Katz, B. (2009). Change by Design : How Design Thinking Transforms Organizations and Inspires Innovation (1st ed.). Harper Business.

Brownlee, J. (2017). How Much Training Data is Required for Machine Learning? https://machinelearningmastery.com/much-training-data-required-machine-learning/

Bueno, B., Norford, L., Hidalgo, J., & Pigeon, G. (2013). The urban weather generator. Journal of Building Performance Simulation, 6(4), 269–281. https://doi.org/10.1080/19401493.2012.718797

Burak Gunay, H., O’Brien, W., Beausoleil-Morrison, I., & Perna, A. (2014). On the behavioral effects of residential electricity submetering in a heating season. Building and Environment, 81, 396–403. https://doi.org/10.1016/j.buildenv.2014.07.020

Buso, T., Fabi, V., Andersen, R. K., & Corgnati, S. P. (2015). Occupant behaviour and robustness of building design. Building and Environment, 94, 694–703. https://doi.org/10.1016/j.buildenv.2015.11.003

Butti, K., & Perlin, J. (1980). A Golden Thread: 2500 Years of Solar Architecture and Technology Cheshire Books.

CAD Sourcing. (2019). The Evolution of CAD. https://cadsourcing.com/the-evolution-of-cad/

Cao, X., Dai, X., & Liu, J. (2016). Building energy-consumption status worldwide and the state-of-theart technologies for zero-energy buildings during the past decade. Energy & Buildings, 128, 198–213. https://doi.org/10.1016/j.enbuild.2016.06.089

Cedeno Laurent, J. G., Samuelson, H. W., & Chen, Y. (2017). The impact of window opening and other occupant behavior on simulated energy performance in residence halls. Building Simulation, 10(6), 963–976. https://doi.org/10.1007/s12273-017-0399-3

Center for Climate and Energy Solutions. (2019). U.S. State Greenhouse Gas Emissions Targets https://www.c2es.org/document/greenhouse-gas-emissions-targets/

Center for the Built Environment (CBE) University of California. (2013). About Mixed-Mode https://cbe.berkeley.edu/mixedmode/aboutmm.html

Chapman, J., Siebers, P. O., & Robinson, D. (2018). On the multi-agent stochastic simulation of occupants in buildings. Journal of Building Performance Simulation, 11(5), 604–621. https://doi.org/10.1080/19401493.2017.1417483

Chen, J., Taylor, J. E., & Wei, H. H. (2012). Modeling building occupant network energy consumption decision-making: The interplay between network structure and conservation. Energy and Buildings, 47, 515–524. https://doi.org/10.1016/j.enbuild.2011.12.026

Chen, Y., Gu, L., & Zhang, J. (2015). EnergyPlus and CHAMPS-Multizone co-simulation for energy and indoor air quality analysis. Building Simulation, 8(4), 371–380. https://doi.org/10.1007/s12273-015-0211-1

Chen, Y., Liang, X., Hong, T., & Luo, X. (2017). Simulation and visualization of energy-related occupant behavior in office buildings. Building Simulation, 10(6), 785–798. https://doi.org/10.1007/s12273-017-0355-2

Cheung, T., Schiavon, S., Parkinson, T., Li, P., & Brager, G. (2019). Analysis of the accuracy on PMV –PPD model using the ASHRAE Global Thermal Comfort Database II. Building and Environment, 153, 205–217. https://doi.org/10.1016/j.buildenv.2019.01.055

City of New York. (2017). Mayor de Blasio, Chancellor Fariña and City Council Announce Every Classroom Will Have Air Conditioning by 2022. https://www1.nyc.gov/office-of-themayor/news/261-17/mayor-de-blasio-chancellor-fari-a-city-council-every-classroom-will-haveair

Claude-Alain, R. (1998). The LESO Building: Report on monitoring (Issue August).

Corning Museum of Glass and Glass Innovation Center. (1999). Innovations in Glass. Ralph Appelbaum Associates.

Corrigan, C. E., Roberts, G. C., Ramana, M. V., Kim, D., & Ramanathan, V. (2008). Capturing vertical profiles of aerosols and black carbon over the Indian Ocean using autonomous unmanned aerial vehicles. Atmospheric Chemistry and Physics, 8, 737–747. https://doi.org/10.5194/acpd7-11429-2007

Council for American Private Education. (2020). FAQs About Private Schools. https://www.capenet.org/facts.html

Crawley, D. B., Hand, J. W., Kummert, M., & Griffith, B. T. (2008). Contrasting the capabilities of building energy performance simulation programs. Building and Environment, 43(4), 661–673. https://doi.org/10.1016/j.buildenv.2006.10.027

Cuttle, C. (1983). People and windows in workplaces. Proceedings of the People and Physical Environment Research Conference, 203–212.

D’Inverno, M., Kinny, D., Luck, M., & Wooldridge, M. (1998). A Formal Specification of dMARS. In M. J. Rao, A., Singh, M.P., Wooldridge (Ed.), ATAL (1365th ed., pp. 155–176). Springer.

Davis, D. (2013). Modelled on Software Engineering : Flexible Parametric Models in the Practice of Architecture [Royal Melbourne Institute of Technology]. In Ph.D Thesis (Issue February). http://www.danieldavis.com/papers/danieldavis_thesis.pdf

Davis, D. (2017). Spatial Analytics: New Ways of Understanding Architecture at WeWork R&D https://www.wework.com/blog/posts/spatial-analytics

Davis, D., Burry, J., & Burry, M. (2011). Untangling Parametric Schemata : Enhancing Collaboration through Modular Programming Introduction : Why parametric modelling can be difficult. In P. Leclerq, A. Heylighen, & G. Martin (Eds.), Proceedings of the 14th International Conference on Computer Aided Architectural Design Futures (CAAD Futures 2011: Designing Together (Issue January, pp. 55–68). University of Liege.

De Dear, R. J., & Brager, G. S. (2002). Thermal comfort in naturally ventilated buildings: Revisions to ASHRAE Standard 55. Energy and Buildings, 34(6), 549–561. https://doi.org/10.1016/S03787788(02)00005-1

de Leeuw, A., Valois, P., Ajzen, I., & Schmidt, P. (2015). Using the theory of planned behavior to identify key beliefs underlying pro-environmental behavior in high-school students: Implications for educational interventions. Journal of Environmental Psychology, 42, 128–138. https://doi.org/10.1016/j.jenvp.2015.03.005

Dear, D., Dear, R. J. De, & Ph, D. (1998). Developing an Adaptive Model of Thermal Comfort and Preference.

Dear, R. De. (2011). Revisiting an old hypothesis of human thermal perception : alliesthesia. Building Research & Information, 39(2), 108–117. https://doi.org/10.1080/09613218.2011.552269

Drogemuller, R., Gokhale, M., & Boulaire, F. (2009). Design for urban microclimates. In P. Newton, K. Hampson, & R. Drogemuller (Eds.), Technology, Design and Process Innovation in the Built Environment (pp. 250–266). Taylor & Francis.

Dubrul, C. (1988). Inhabitant behaviour with respect to ventilation: A summary report of IEA Annex VIII

Emery, A. F., & Kippenhan, C. J. (2006). A long term study of residential home heating consumption and the effect of occupant behavior on homes in the Pacific Northwest constructed according to improved thermal standards. Energy, 31(5), 677–693. https://doi.org/10.1016/j.energy.2005.04.006

Escuyer, S., & Fontoynont, M. (2001). Lighting controls: a study of office workers’ reactions. Lighting Research and Technology Technol., 33, 77–93.

Fabi, V., Andersen, R. V., & Corgnati, S. P. (2013). Influence of occupant’s heating set-point

preferences on indoor environmental quality and heating demand in residential buildings. HVAC&R Research, 19(5), 635–645. https://doi.org/10.1080/10789669.2013.789372

Fanger, P. O. (1970). Thermal comfort: Analysis and applications in environmental engineering McGraw-Hill.

Fritsch, R., Kohler, A., Nygård-Ferguson, M., & Scartezzini, J.-L. (1990). A stochastic model of user behaviour regarding ventilation. Building and Environment, 25(2), 173–181. https://doi.org/10.1016/0360-1323(90)90030-U

Galasiu, A. D., & Veitch, J. A. (2006). Occupant preferences and satisfaction with the luminous environment and control systems in daylit offices: a literature review. Energy and Buildings, 38(7), 728–742. https://doi.org/10.1016/j.enbuild.2006.03.001

Gloag, J. (1946). Industrial Art Explained. In Silverman (Ed.), Fifty Years of Glassmaking (172nd ed., p. 897). G. Allen and Unwin Limited.

Green Building Council of Australia. (2014). Green Star – Design & As Built: Building Energy Consumption and Greenhouse Gas Emissions Calculation Guidelines V1 (Issue October).

Gu, L. (2007). Airflow network modeling in EnergyPlus. Building Simulation 2007, 10th International IBPSA Conference, February, 964–971.

Gunay, H. B., O’Brien, W., Beausoleil-Morrison, I., & Gilani, S. (2016). Modeling plug-in equipment load patterns in private office spaces. Energy and Buildings, 121, 234–249. https://doi.org/10.1016/j.enbuild.2016.03.001

Gunay, H. B., O’Brien, W., Beausoleil-Morrison, I., & Gilani, S. (2017). Development and implementation of an adaptive lighting and blinds control algorithm. Building and Environment, 113, 185–199. https://doi.org/10.1016/j.buildenv.2016.08.027

GXN. (2020). People. https://gxn.3xn.com/people

Haldi, F., & Robinson, D. (2008). On the behaviour and adaptation of office occupants. Building and Environment, 43(12), 2163–2177. https://doi.org/10.1016/j.buildenv.2008.01.003

Haldi, F., & Robinson, D. (2009). Interactions with window openings by office occupants. Building and Environment, 44(12), 2378–2395. https://doi.org/10.1016/j.buildenv.2009.03.025

Haldi, F., & Robinson, D. (2010). Adaptive actions on shading devices in response to local visual stimuli. Journal of Building Performance Simulation, 3(2), 135–153. https://doi.org/10.1080/19401490903580759

Haldi, F., & Robinson, D. (2011). The impact of occupants’ behaviour on building energy demand. Journal of Building Performance Simulation, 4(4), 323–338. https://doi.org/10.1080/19401493.2011.558213

Hamburg, N. (2018). Bürger-Luftmessnetz entlang der Elbe. https://hamburg.nabu.de/umwelt-undressourcen/hafen/luftmessnetz/index.html

Hansen, K., & Mcleish, T. (2015). Designing Real Time Sense and Response Environments through UX Research. ECAADe 33, 2, 651–658.

Hensen, J. L. M., & Lamberts, R. (2019). Building Performance Simulation for Design and Operation (2nd ed.). Routledge.

Herkel, S., Knapp, U., & Pfafferott, J. (2008). Towards a model of user behaviour regarding the

manual control of windows in office buildings. Building and Environment, 43(4), 588–600. https://doi.org/10.1016/j.buildenv.2006.06.031

Heschong, L. (1979). Thermal Delight in Architecture. The MIT Press.

Heynick, M. (2019). The History of Rhino. https://wiki.mcneel.com/rhino/rhinohistory

Hoes, P., Hensen, J. L. M., Loomans, M. G. L. C., de Vries, B., & Bourgeois, D. (2009). User behavior in whole building simulation. Energy and Buildings, 41(3), 295–302. https://doi.org/10.1016/j.enbuild.2008.09.008

Holtz, M. (1976). Solar Dwelling Design Concepts. AIA Research Corporation.

Hoyt, T., Arens, E., & Zhang, H. (2015). Extending air temperature setpoints: Simulated energy savings and design considerations for new and retrofit buildings. Building and Environment, 88, 89–96. https://doi.org/10.1016/j.buildenv.2014.09.010

Hu, J., & Li, N. (2015). Variation of PM2.5 Concentrations in Shopping Malls in Autumn, Changsha. Procedia Engineering, 121, 692–698. https://doi.org/10.1016/j.proeng.2015.09.006

Humphreys, M. (1978). Outdoor temperatures and comfort indoors. Building Research and Practice, 6:2, 92–105. https://doi.org/10.1080/09613217808550656

Hwong, C. (2018). Verto Index: Travel https://www.vertoanalytics.com/verto-index-travel/

Inkarojrit, V. (2008). Monitoring and modelling of manually-controlled venetian blinds in private offices: A pilot study. Journal of Building Performance Simulation, 1(2), 75–89. https://doi.org/10.1080/19401490802021012

Intergovernmental Panel on Climate Change. (2007). Climate Change 2007: Mitigation of Climate Change (B. Metz, O. Davidson, P. Bosch, R. Dave, & L. Meyer (eds.)). Cambridge University Press.

International Energy Agency. (2015). Key World Energy Statistics 2015. https://doi.org/https://doi.org/10.1787/key_energ_stat-2015-en

International Energy Agency. (2018). The Future of Cooling: Opportunities for energy-efficient air conditioning. The Future of Cooling: Opportunities for Energy-Efficient Air Conditioning https://doi.org/10.1787/9789264301993-en

Jamei, E., Ossen, D. R., & Rajagopalan, P. (2017). Investigating the effect of urban configurations on the variation of air temperature. International Journal of Sustainable Built Environment, 6(2), 389–399. https://doi.org/10.1016/j.ijsbe.2017.07.001

Jamei, E., & Rajagopalan, P. (2017). Urban development and pedestrian thermal comfort in Melbourne. Solar Energy, 144, 681–698. https://doi.org/10.1016/j.solener.2017.01.023

Jiang, J. (2011). The Price Of Electricity In Your State. NPR. https://www.npr.org/sections/money/2011/10/27/141766341/the-price-of-electricity-inyour-state

Jin, W., Zhang, N., & He, J. (2015). Experimental Study on the Influence of a Ventilated Window for Indoor Air Quality and Indoor Thermal Environment. Procedia Engineering, 121, 217–224. https://doi.org/10.1016/j.proeng.2015.08.1058

Karamba3D. (2018). Imprint. https://www.karamba3d.com/imprint

Karava, P., Stathopoulos, T., & Athienitis, A. K. (2011). Air flow assessment in cross-ventilated buildings with operable facade elements 46, 266–279. https://doi.org/10.1016/j.buildenv.2010.07.022

Karjalainen, S. (2016). Should we design buildings that are less sensitive to occupant behaviour? A simulation study of effects of behaviour and design on office energy consumption. Energy Efficiency, 9(6), 1257–1270. https://doi.org/10.1007/s12053-015-9422-7

Kieran Timberlake. (2020). Research at KieranTimberlake. https://kierantimberlake.com/page/ktresearch

KieranTimberlake. (2016). Wireless Sensor Network: Hardware and Software Development. https://kierantimberlake.com/pages/view/11/wireless-sensor-network/parent:4

Kim, J., Candido, C., Thomas, L., & de Dear, R. (2016). Desk ownership in the workplace: The effect of non-territorial working on employee workplace satisfaction, perceived productivity and health. Building and Environment, 103, 203–214. https://doi.org/10.1016/j.buildenv.2016.04.015

Kim, J., & de Dear, R. (2018). Thermal comfort expectations and adaptive behavioural characteristics of primary and secondary school students. Building and Environment, 127(September 2017), 13–22. https://doi.org/10.1016/j.buildenv.2017.10.031

Kim, J., de Dear, R., Parkinson, T., & Candido, C. (2017). Understanding patterns of adaptive comfort behaviour in the Sydney mixed-mode residential context. Energy and Buildings, 141, 274–283. https://doi.org/10.1016/j.enbuild.2017.02.061

Klein, L., Kwak, J. Y., Kavulya, G., Jazizadeh, F., Becerik-Gerber, B., Varakantham, P., & Tambe, M. (2012). Coordinating occupant behavior for building energy and comfort management using multi-agent systems. Automation in Construction, 22, 525–536. https://doi.org/10.1016/j.autcon.2011.11.012

Klepeis, N. E., Nelson, W. C., Ott, W. R., Robinson, J. P., & Switzer, P. (2001). The National Human Activity Pattern Survey (NHAPS): a resource for assessing exposure to environmental pollutants. Journal of Exposure Analysis and Environmental Epidemiology, 11(3), 231–252. https://doi.org/doi:10.1038/sj.jea.7500165

Knowles, R. (1981). Sun rhythm form. MIT Press.

Kwok, A. G. (2000). Thermal Boredom. Plea, July

Ladybug Tools LLC. (2017). Our Story. https://www.ladybug.tools/about.html

Lake, D., & Flato, T. (1995). Lake/Flato (Contemporary World Architects). Rockport Publishers, Inc.

Langevin, J., Gurian, P. L., & Wen, J. (2015). Tracking the human-building interaction: A longitudinal field study of occupant behavior in air-conditioned offices. Journal of Environmental Psychology, 42, 94–115. https://doi.org/10.1016/j.jenvp.2015.01.007

Langevin, J., Wen, J., & Gurian, P. L. (2015). Simulating the human-building interaction: Development and validation of an agent-based model of office occupant behaviors. Building and Environment, 88, 27–45. https://doi.org/10.1016/j.buildenv.2014.11.037

Lawson, B. (2006). How Designers Think: The Design Process Demystified. Routledge.

Lee, K. E., Williams, K. J. H., Sargent, L. D., Williams, N. S. G., & Johnson, K. A. (2015). 40-second green roof views sustain attention : The role of micro-breaks in attention restoration. Journal of Environmental Psychology, 42, 182–189. https://doi.org/10.1016/j.jenvp.2015.04.003

Lewin, K. (1946). Action Research and Minority Problems. Journal of the Society for the Psychological Study of Social Issues, 2(4), 34–46.

Lewis, J. O. (2011). A Green Vitruvius: Principles and Practice of Sustainable Architectural Design Routledge Publishing.

Li, P., Froese, T. M., & Brager, G. (2018). Post-occupancy evaluation: State-of-the-art analysis and state-of-the-practice review. Building and Environment, 133(February), 187–202. https://doi.org/10.1016/j.buildenv.2018.02.024

Life+Respira. (2017). Layman’s Report: Reduction of Exposure of Cyclists to Urban Pollutants https://www.liferespira.eu/images/docs/laymans_report_life__respira_eng.pdf

Lincke, R., & Welf, L. (2007). Compendium of Software Quality Standards and Metrics. Version 1.0. http://www.arisa.se/compendium/

Lindsay, C., & Littlefair, P. (1992). Occupant use of venetian blinds in office. BRE Electronic Publications.

Liu, W., Huang, C., Shen, L., Wang, X., Cai, J., Zou, Z., & Chang, J. (2015). Associations between Natural Ventilation for the Child’s Bedroom during Night and Childhood Asthma in Shanghai, China. Procedia Engineering, 121, 501–505. https://doi.org/10.1016/j.proeng.2015.08.1098

Luo, X., Lam, K. P., Chen, Y., & Hong, T. (2017). Performance evaluation of an agent-based occupancy simulation model. Building and Environment, 115, 42–53. https://doi.org/10.1016/j.buildenv.2017.01.015

Mackie, C. W. (2015). Pan Climatic Humans: Shaping Thermal Habits in an Unconditioned Society Massachusetts Institute of Technology.

Maeda, J. (2019). How to Speak Machine: Computational Thinking for the Rest of Us. Penguin Publishing Group.

Maia, S. C., & Meyboom, A. (2015). Interrogating Interactive and Responsive Architecture: The Quest of a Technological Solution Looking for an Architectural Problem. CAAD Futures 2015, 527, 93–108. https://doi.org/10.1007/978-3-662-47386-3

Markovic, R., Grintal, E., Wölki, D., Frisch, J., & van Treeck, C. (2018). Window opening model using deep learning methods. Building and Environment, 145, 319–329. https://doi.org/10.1016/j.buildenv.2018.09.024

Marschall, M., & Burry, J. (2019a). Adaptive occupancy scheduling: Exploiting microclimate variations in buildings. Simulation Series, 51(8), 161–168.

Marschall, M., & Burry, J. (2019b). Can the use of stochastic models of occupants’ environmental control behavior influence architectural design outcomes? Intelligent and InformedProceedings of the 24th International Conference on Computer-Aided Architectural Design Research in Asia, CAADRIA 2019, 1, 715–724.

Marschall, M., Burry, J., & Tahmasebi, F. (2020). Simulating Natural Ventilation in Early Stage Design: Combining an Occupant Behavior Model with an Airflow Network Approach. Impact: Design With All Senses, 2018, 119–131. https://doi.org/10.1007/978-3-030-29829-6_10

Marschall, M., Tahmasebi, F., & Burry, J. (2019). Including Occupant Behavior in Building Simulation: Comparison of a Deterministic vs. a Stochastic Approach. In S. Rockcastle, T. Rakha, C. C. Dvila, D. Papanikolaou, & Z. Tea (Eds.), 2019 Proceedings of the Symposium on Simulation for Architecture & Urban Design (pp. 161–168). Georgia Tech, College of Design, School of

Architecture.

Marsh, A. (2019). Projects http://andrewmarsh.com/projects/

Masoso, O. T., & Grobler, L. J. (2010). The dark side of occupants’ behaviour on building energy use. Energy and Buildings, 42(2), 173–177. https://doi.org/10.1016/j.enbuild.2009.08.009

McCabe, T. (1976). A Complexity Measure. IEEE Transactions on Software Engineering, 2(4), 308–320.

Mechanic Base. (2018). Car Sensors used in a Car Engine. https://mechanicbase.com/engine/carsensors/

Melsom, J., Fraguada, L., & Hurkxkens, I. (2017). Onsite Analysis : Developing a Flexible Software Field- kit for Landscape Architecture and Spatial Design. Journal of Digital Landscape Architecture, 2, 262–270. https://doi.org/10.14627/537629027

Meyboom, A., Johnson, G., & Wojtowicz, J. (2011). Architectronics: Towards a Responsive Environment. International Journal of Architectural Computing, 9(1), 77–98. https://doi.org/10.1260/1478-0771.9.1.77

Meyer, B. (1997). Object-Oriented Software Construction (2nd ed.). Prentice Hall.

Michael, P. (2019). A Conversion Guide: Solar Irradiance and Lux Illuminance. In IEEE Dataport https://doi.org/10.21227/mxr7-p365

Millard, B. (2015). The Poetry, Pitfalls and Potential of Kinetic Facades | Part Two. http://www.enclos.com/site-info/news/the-poetry-pitfalls-and-potential-of-kinetic-facadespart-two

Moore, T. (2003). Long-term patterns of use of occupant controlled office lighting. Lighting Research and Technology, 35(1), 43–57.

Moreno, C., Olbina, S., & Issa, R. R. (2019). BIM Use by Architecture, Engineering, and Construction (AEC) Industry in Educational Facility Projects. Advances in Civil Engineering, 2019, 1–19. https://doi.org/10.1155/2019/1392684

Nabil, A., & Mardaljevic, J. (2005). Useful daylight illuminances: a new paradigm for assessing daylight in building. Lighting Research and Technology, 37(1), 41–59. https://doi.org/10.1191/1365782805li128oa

National Center for Education Statistics. (2018). Enrollment in elementary, secondary, and degreegranting postsecondary institutions, by level and control of institution, enrollment level, and attendance status and sex of student: Selected years, fall 1990 through fall 2028 https://nces.ed.gov/programs/digest/d18/tables/dt18_105.20.asp

NBBJ. (2019). NBBJ Launches Design Performance Group http://www.nbbj.com/news/2019/4/11/nbbj-launches-design-performance-group-toimprove-environmental-health-and-advance-energy-efficiency/

Nicol, J. F. (2001). Characterising occupant behaviour in buildings: Towards a stochastic model of occupant use of windows, lights, blinds, heaters and fans. Building Simulation 2001: Seventh International IBPSA Conference, 1073–1078.

Nicol, J. F., & Humphreys, M. A. (2002). Adaptive thermal comfort and sustainable thermal standards for buildings. Energy and Buildings, 34(6), 563–572. https://doi.org/10.1016/S03787788(02)00006-3

Nielsen, J, & Molich, R. (1990). Heuristic evaluation of user interfaces. CHI ’90: Proceedings of the SIGCHI Conference on Human Factors in Computing Systems, 249–256.

Nielsen, Jakob. (1994). Usability inspection methods. Conference on Human Factors in Computing Systems - Proceedings, 1994-April, 413–414. https://doi.org/10.1145/259963.260531

NREL. (2020). EnergyPlus Documentation: Application Guide for EMS https://www.energyplus.net/sites/default/files/docs/site_v8.3.0/EMS_Application_Guide/EM S_Application_Guide/index.html#ems-examples

Oh, S., & Haberl, J. S. (2016). Origins of analysis methods used to design high-performance commercial buildings: Solar energy analysis. Science and Technology for the Built Environment, 22(1), 87–106. https://doi.org/10.1080/23744731.2015.1090277

Olgyay, V. (1963). Design with Climate: Bioclimatic Approach to Architectural Regionalism. Princeton University Press.

Omrani, S., Garcia-Hansen, V., Capra, B., & Drogemuller, R. (2017). Natural ventilation in multi-storey buildings: Design process and review of evaluation tools. Building and Environment, 116, 182–194. https://doi.org/10.1016/j.buildenv.2017.02.012

Omrani, S, Capra, B., & Drogemuller, R. (2017). Natural ventilation in multi-storey buildings: Design process and review of evaluation tools. Building and Environment, 116, 182–194. https://doi.org/10.1016/j.buildenv.2017.02.012

Omrani, Sara, Garcia-Hansen, V., Drogemuller, R., & Capra, B. (2016). Predicting environmental conditions at building site for natural ventilation design: Correlation of meteorological data to air speed at building openings. In J Zuo, L. Daniel, & V. Soebarto (Eds.), Fifty years later: Revisiting the role of architectural science in design and practice: 50th International Conference of the Architectural Science Association (pp. 647–656). The Architectural Science Association (ANZAScA) and The University of Adelaide.

Oseland, N., Humphreys, M., Nicol, J., Baker, N., & Parsons, K. (1998). Building design and management for thermal comfort. BRE Client Report CR 203/98

Our World in Data. (2020). Annual total CO2 emissions, by world region https://ourworldindata.org/grapher/annual-co-emissions-by-region#

Parys, W., Saelens, D., & Hens, H. (2011). Coupling of dynamic building simulation with stochastic modelling of occupant behaviour in offices - a review-based integrated methodology. Journal of Building Performance Simulation, 4(4), 339–358. https://doi.org/10.1080/19401493.2010.524711

Paterson, G., Hong, S. M., Mumovic, D., & Kimpian, J. (2013). Real-time Environmental Feedback at the Early Design Stages. Computation and Performance – Proceedings of the 31st ECAADe Conference – Volume 2, Faculty of Architecture, Delft University of Technology, 18-20 September 2013, 2, 79–86. http://cumincad.scix.net/cgi-bin/works/Show?ecaade2013_261

Peng, C., Yan, D., Wu, R., Wang, C., Zhou, X., & Jiang, Y. (2012). Quantitative description and simulation of human behavior in residential buildings. Building Simulation, 5(2), 85–94. https://doi.org/10.1007/s12273-011-0049-0

Peng, M. (2020). Split System Air-Conditioning without Supply Air. https://discourse.ladybug.tools/t/split-system-air-conditioning-without-supply-air/9152/27

Peters, B. (2013). Realising the tectural Idea. Architectural Design - Computation, 83(2), 56–61.

Peters, B., & Dekestellier, X. (2006). The Work of Foster and Partners Specialist Modelling Group. Proceedings of The Bridges Conference: Mathematical Connections in Art, Music, and Science, Institute of Education, London Knowledge Lab, London, UK., 4–9.

Phelan, N., Davis, D., & Anderson, C. (2017). Evaluating Architectural Layouts with Neural Networks. SimAUD 2017, 67–73.

Pigg, S., Eilers, M., & Reed, J. (1996). Behavioral aspects of lighting and occupancy sensors in private offices : A case study of a university office building. Proceedings of ACEEE Summer Study, 161–170.

Pink, S., Horst, H. A., Postill, J., Hjorth, L., Lewis, T., & Tacchi, J. (2016). Digital Ethnography: Principles and Practice. Sage Publications.

Prill, R. (2000). Why Measure Carbon Dioxide Inside Buildings? In Washington State University Extension Energy Program. http://68.179.221.23/Documents/CO2inbuildings.pdf

Prudden, S., Fisher, A., Mohamed, A., & Watkins, S. (2017). An Anemometer for UAS-based Atmospheric Wind Measurements. 17th Australian International Aerospace Congress : AIAC 2017, February, 26–28.

Quirouette, R., & Arch, B. (2004). Air pressure and the building envelope (Issue November). Canada Mortgage and Housing Corporation.

Raja, I. A., Nicol, J. F., McCartney, K. J., & Humphreys, M. A. (2001). Thermal comfort: Use of controls in naturally ventilated buildings. Energy and Buildings, 33(3), 235–244. https://doi.org/10.1016/S0378-7788(00)00087-6

Ramanathan, V., Ramana, M. V., Roberts, G., Kim, D., Corrigan, C., Chung, C., & Winker, D. (2007). Warming trends in Asia amplified by brown cloud solar absorption. Nature, 448(7153), 575–578. https://doi.org/10.1038/nature06019

Rampell, C. (2009). Class Size Around the World. https://economix.blogs.nytimes.com/2009/09/11/class-size-around-the-world/

Rea, M. S. (1984). Window blind occlusion: a pilot study. Building and Environment, 19(2), 133–137. https://doi.org/10.1016/0360-1323(84)90038-6

Reinhart, C. (2001). Daylight availability and manual lighting control in office buildings - simulation studies and analysis of measurements. University of Karlsruhe.

Reinhart, C. F., & Voss, K. (2003). Monitoring manual control of electric lighting and blinds. Lighting Research and Technology, 35(3), 243–258. https://doi.org/10.1191/1365782803li064oa

Reinhart, Christoph F. (2004). Lightswitch-2002: A model for manual and automated control of electric lighting and blinds. Solar Energy, 77(1), 15–28. https://doi.org/10.1016/j.solener.2004.04.003

Ren, X., Yan, D., & Wang, C. (2014). Air-conditioning usage conditional probability model for residential buildings. Building and Environment, 81, 172–182. https://doi.org/10.1016/j.buildenv.2014.06.022

Rijal, H. B., Tuohy, P., Humphreys, M. A., Nicol, J. F., Samuel, A., & Clarke, J. (2007a). Using results from field surveys to predict the effect of open windows on thermal comfort and energy use in buildings. Energy and Buildings, 39(7), 823–836. https://doi.org/10.1016/j.enbuild.2007.02.003

Rijal, H. B., Tuohy, P., Humphreys, M. A., Nicol, J. F., Samuel, A., & Clarke, J. (2007b). Using results from field surveys to predict the effect of open windows on thermal comfort and energy use in buildings. Energy and Buildings, 39(7), 823–836. https://doi.org/10.1016/j.enbuild.2007.02.003

Rijal, H.B., Tuohy, P. G., Nicol, J. F., Humphreys, M. A., Samuel, A. A. A., & Clarke, J. A. (2008). Development of adaptive algorithms for the operation of windows, fans and doors to predict thermal comfort and energy use in Pakistani buildings. ASHRAE Transactions, 114(2), 555–573. https://doi.org/10.1016/j.buildenv.2006.10.027

Rijal, Hom B., Tuohy, P., Humphreys, M. A., Nicol, J. F., & Samuel, A. (2011). An algorithm to represent occupant use of windows and fans including situation-specific motivations and constraints. Building Simulation, 4(2), 117–134. https://doi.org/10.1007/s12273-011-0037-4

Rijal, Hom Bahadur, Tuohy, P., Humphreys, M. A., Nicol, J. F., & Samuel, A. (2012). Considering the impact of situation-specific motivations and constraints in the design of naturally ventilated and hybrid buildings. Architectural Science Review, 55(1), 35–48. https://doi.org/10.1080/00038628.2011.641734

Roetzel, A., Fuller, R., Rajagopalan, P., & Luther, M. (2015). The use of Integral Theory to evaluate architectural sustainability – a case study. 49th International Conference of the Architectural Science Association 2015, 598–610.

Rossi, D., Nagy, Z., & Schlueter, A. (2012). Adaptive Distributed Robotics for Environmental Performance, Occupant Comfort and Architectural Expression. International Journal of Architectural Computing, 10(3), 341–359. https://doi.org/10.1260/1478-0771.10.3.341

Rutten, D. (2013). GH’s Origin? https://www.grasshopper3d.com/forum/topics/gh-s-origin

Ruya, E., & Augenbroe, G. (2018). Exploring Thermal Comfort Acceptance Criteria in Energy Modeling. Building Performance Analysis Conference and SimBuild Co-Organized by ASHRAE and IBPSA, 258–265. www.ibpsa.us

Sadar, J. S. (2016). Through the Healing Glass : Shaping the Modern Body Through Glass Architecture, 1925-35. Routledge.

Schiavon, S., & Ho, K. (2013). Dynamic predictive clothing insulation models based on outdoor air and indoor operative temperatures. Building and Environment, 59, 250–260. https://doi.org/10.1016/j.buildenv.2012.08.024

Schön, D. A. (1983). The Reflective Practitioner: How Professionals Think in Action. Basic Books.

Schweiker, M., Brasche, S., Bischof, W., Hawighorst, M., Voss, K., & Wagner, A. (2012). Development and validation of a methodology to challenge the adaptive comfort model. Building and Environment, 49(1), 336–347. https://doi.org/10.1016/j.buildenv.2011.08.002

Schweiker, M., Haldi, F., Shukuya, M., & Robinson, D. (2012). Verification of stochastic models of window opening behaviour for residential buildings. Journal of Building Performance Simulation, 5(1), 55–74. https://doi.org/10.1080/19401493.2011.567422

Schweiker, M., & Wagner, A. (2016). The effect of occupancy on perceived control, neutral temperature, and behavioral patterns. Energy and Buildings, 117, 246–259. https://doi.org/10.1016/j.enbuild.2015.10.051

Sepulveda, P., & Marschall, M. (2020). Applying the EnerPHit Methodology to a Heritage Building. Unpublished Manuscript for South Pacific Passive House Conference

Sharaidin, K. (2014). Kinetic Facades : Towards design for Environmental Performance. RMIT University.

Shi, Z., Qian, H., Zheng, X., Lv, Z., Li, Y., Liu, L., & Nielsen, P. V. (2018). Seasonal variation of window opening behaviors in two naturally ventilated hospital wards. Building and Environment, 130(November 2017), 85–93. https://doi.org/10.1016/j.buildenv.2017.12.019

Smart Energy Analytics Campaign. (2020). Welcome to the Smart Energy Analytics Campaign. https://smart-energy-analytics.org/

Stein, C. (2010). Greening Modernism: Preservation, Sustainability, and the Modern Movement W.W. Norton & Company.

Stevenson, F. (2009). Post-occupancy evaluation and sustainability: A review. Urban Design and Planning, 162(3), 123–130. https://doi.org/DOI: 10.1680/udap.2009.162.3.123

Sun, C., Zhang, R., Sharples, S., Han, Y., & Zhang, H. (2019). Thermal comfort, occupant control behaviour and performance gap – A study of office buildings in north-east China using data mining. Building and Environment, 149(September 2018), 305–321. https://doi.org/10.1016/j.buildenv.2018.12.036

Sutter, Y., Dumortier, D., & Fontoynont, M. (2006). The use of shading systems in VDU task offices: a pilot study. Energy and Buildings, 38(7), 780–789.

Tabadkani, A., Shoubi, M. V., Soflaei, F., & Banihashemi, S. (2019). Integrated parametric design of adaptive facades for user’s visual comfort. Automation in Construction, 106, 1–19. https://doi.org/https://doi.org/10.1016/j.autcon.2019.102857

Tabb, P. J., & Deviren, A. S. (2014). The Greening of Architecture (1st ed.). Routledge. https://doi.org/https://doi.org/10.4324/9781315239293

Tahmasebi, F., & Mahdavi, A. (2016). An inquiry into the reliability of window operation models in building performance simulation. Building and Environment, 105(June 2016), 343–357. https://doi.org/10.1016/j.buildenv.2016.06.013

Tahmasebi, F., & Mahdavi, A. (2018). On the utility of occupants’ behavioural diversity information for building performance simulation: An exploratory case study. Energy and Buildings, 176(August), 380–389. https://doi.org/10.1016/j.enbuild.2018.07.042

Tanimoto, J., & Hagishima, A. (2005). State transition probability for the Markov Model dealing with on/off cooling schedule in dwellings. Energy and Buildings, 37(3), 181–187. https://doi.org/10.1016/j.enbuild.2004.02.002

Tesla. (2019). Future of Driving. https://www.tesla.com/autopilot

The Architectural League. (2015). Current Work: Chuck Hoberman and Craig Schwitter, Adaptive Building Initiative. https://www.youtube.com/watch?v=RuAyplEjuog

Thornton Tomasetti. (2020). TTX Interoperability Platform. http://core.thorntontomasetti.com/ttxinteroperability-platform/

Toftum, J. (2010). Central automatic control or distributed occupant control for better indoor environment quality in the future. Building and Environment, 45(1), 23–28. https://doi.org/10.1016/j.buildenv.2009.03.011

Tools, L. (2018). How many people are on the Ladybug Tools forum? https://discourse.ladybug.tools/t/how-many-people-are-on-the-ladybug-tools-forum/4631/2

Tuladhar, R., & Yin, S. (2019). Sustainability of using recycled plastic fiber in concrete. In F. PachecoTorgal, J. Khatib, F. Colangelo, & R. Tuladhar (Eds.), Use of Recycled Plastics in Eco-efficient Concrete (pp. 441–460). Woodhead Publishing. https://doi.org/https://doi.org/10.1016/B9780-08-102676-2.00021-9

Turkle, S. (2009). Simulation and its Discontents. The MIT Press.

U.S. Energy Information Administration. (2020a). How much carbon dioxide is produced per kilowatthour of U.S. electricity generation? https://www.eia.gov/tools/faqs/faq.php?id=74&t=11

U.S. Energy Information Administration. (2020b). What is U.S. electricity generation by energy source? https://www.eia.gov/tools/faqs/faq.php?id=427&t=3

University College London. (2017). High-rise buildings much more energy-intensive than low-rise. https://www.ucl.ac.uk/news/2017/jun/high-rise-buildings-much-more-energy-intensive-lowrise

Victoria State Government Department for Education and Training. (2020). Statistics on Victorian schools and teaching https://www.education.vic.gov.au/about/department/Pages/factsandfigures.aspx#link31

Vine, E., Lee, E. S., Clear, R., Di Bartolomeo, D., & Selkowitz, S. E. (1998). Office worker response to an automated venetian blind and electric lighting system: a pilot study. Energy and Building, 28, 205–218.

Wagner, A., O’Brien, W., & Dong, B. (2017). Exploring occupant behavior in buildings: Methods and challenges. In Exploring Occupant Behavior in Buildings: Methods and Challenges. Springer International Publishing AG. https://doi.org/10.1007/978-3-319-61464-9

Walasek, D., & Barszcz, A. (2017). Analysis of the Adoption Rate of Building Information Modeling [BIM] and its Return on Investment [ROI]. Procedia Engineering, 172, 1227–1234. https://doi.org/10.1016/j.proeng.2017.02.144

Walton, G. N. (1989). AIRNET: A Computer Program for Building Airflow Network Modeling. U.S. Department of Commerce, National Institute of Standards and Technology, National Engineering Laborary, Center for Building Research, Building Environment Division.

Wang, S., & Ma, Z. (2008). Supervisory and optimal control of building HVAC systems: A review. HVAC and R Research, 14(1), 3–32. https://doi.org/10.1080/10789669.2008.10390991

Warren, P. R., & Parkins, L. M. (1984). Window-opening behaviour in office buildings. Building Services Engineering Research and Technology

Watkins, S., Abdulghani, M., Prudden, S., Marino, M., Clothier, R., & Fisher, A. (2017). Measuring Wind with Micro Planes

Wells, B. W. P. (1965). Subjective responses to the lighting installation in a modern office building and their design implications. Building Science, 1(1), 57–68.

Wetter, M. (2011). Co-simulation of building energy and control systems with the building controls virtual test bed. Journal of Building Performance Simulation, 4(3), 185–203. https://doi.org/10.1080/19401493.2010.518631

Wilcox, S., & Marion, W. (2008). User’s Manual for TMY3 Data Sets. National Renewable Energy Laboratory.

Williams, M. (2017). Let’s Track! Strategies to establish active people tracking in workplaces. RMIT University.

Wilson, A. (2010). Rethinking the All-Glass Building. https://www.buildinggreen.com/blog/its-timerethink-all-glass-building

Wilson, E., Engebrecht Metzger, C. ., Horowitz, S., & Hendron, R. (2014). 2014 Building America House Simulation Protocols. In National Renewable Energy Laboratory (Issue NREL/TP-550060988).

http://energy.gov/sites/prod/files/2014/03/f13/house_simulation_protocols_2014.pdf

Winstanley, T. (2011). AD Classics: Institut du Monde Arabe / Enrique Jan + Jean Nouvel + Architecture-Studio. https://www.archdaily.com/162101/ad-classics-institut-du-monde-arabejean-nouvel

Wooldridge, M., & Jennings, N. R. (2009). Intelligent Agents: Theory and Practice. Knowledge Engineering Review, 10(2), 115–152.

Xie, X.-F., Smith, S. F., Lu, L., & Barlow, G. J. (2012). Schedule-driven Intersection Control. Transportation Research, Part C(24), 168–189.

Yang, F., & Chen, L. (2016). Developing a thermal atlas for climate-responsive urban design based on empirical modeling and urban morphological analysis. Energy and Buildings, 111, 120–130. https://doi.org/10.1016/j.enbuild.2015.11.047

Zakaria, M. A., Kubota, T., & Toe, D. H. C. (2015). The Effects of Courtyards on Indoor Thermal Conditions of Chinese Shophouse in Malacca. Procedia Engineering, 121, 468–476. https://doi.org/10.1016/j.proeng.2015.08.1094

Zhao, J., Lasternas, B., Lam, K. P., Yun, R., & Loftness, V. (2014). Occupant behavior and schedule modeling for building energy simulation through office appliance power consumption data mining. Energy and Buildings, 82, 341–355. https://doi.org/10.1016/j.enbuild.2014.07.033

Zuo, Jian, Read, B., Pullen, S., & Shi, Q. (2012). Achieving carbon neutrality in commercial building developments - Perceptions of the construction industry. Habitat International, 36(2), 278–286. https://doi.org/10.1016/j.habitatint.2011.10.010

List of Figures

Figure 1. Equivalent energy consumption for 1 hour of HVAC usage in a medium-sized (i.e. 100 employees and 1,200 m2 floor area) Sydney office space in summer (the estimation of office energy consumption was based on a simplified EnergyPlus simulation)................ 12

Figure 2. The top graph has 6 nodes, 5 edges, 1 path and therefore a cyclomatic complexity of 1. The bottom graph has 8 nodes, 10 edges, 4 paths (differentiated by colour) and therefore a cyclomatic complexity of 6................................................................................................ 23

Figure 3. MacLeamy Curve. (Source: Walasek & Barszcz, 2017)

29

Figure 4. Comparison of Google Trends results for several search terms, averaged by year. ‘Search interest’ is represented relative to the highest weekly value for the given time period. A value of 100 is the peak popularity for the term.

34

Figure 5. Approximate breakdown of worldwide energy expenditure................................................

36

Figure 6. The Centre for the Built Environment’s (CBE) web tool for assessing the acceptability of indoor climate variables according to different models (Tartarini et al., 2020). Here, the Predicted Mean Vote method was selected.....................................................................

37

Figure 7. The Centre for the Built Environment’s (CBE) web tool for assessing the acceptability of indoor climate variables according to different models (Tartarini et al., 2020). Here, the adaptive method was selected.

39

Figure 8. Examples of distinct vernacular architectural properties influenced by climate considerations. Clockwise from top left: cold, temperate, hot-humid, hot-dry climates.

Figure 9. Calculation of radiation effects on a vertical surface. (Source: Olgyay, 1963)

Figure 10. London City Hall by Foster + Partners opened in 2002. (Source: Knight, 2011)

40

42

44

Figure 11. Mean levels of NO2 on a scale of green to red. The highest levels correspond to roads with the most traffic at the highest speeds, such as ring roads and multi-lane roads (Source: Life+Respira, 2017)

Figure 12. Kinetic facade elements that fold according to measurements of indoor lighting. (Source: Sharaidin, 2014)

46

47

Figure 13. Chuck Hoberman (left) and Craig Schwitter (middle) at a 2009 lecture. The current slide demonstrates custom digital tools developed for the design of responsive facades. (Source: The Architectural League, 2015)

48

Figure 14. People-tracking conducted in an office space, with colours indicating project assignment. (Source: Williams, 2017)

49

Figure 15. Simulation results using conventional assumptions of occupant behaviour (top) and actual observations (bottom). Left: based on Marschall et al. (2019); middle: based on Duarte et al. (2013); right: based on Schiavon & Ho (2013)

Figure 16. Evolution from exclusively passive systems, to exclusively active systems, to a hybrid system. (Adapted from ART Architects, 2020)

Figure 17. Occurrences of different fields (left) and disciplines (right) among the affiliations of authors publishing on occupant behaviour. .....................................................................

Figure 18. Classifications of papers on occupant behaviour (left) and occurrences by year (right). Some papers fall into several categories. .........................................................................

50

51

51

52

Figure 19. Composition of all occupant behaviour field studies analysed within this review..............54

Figure 20. Occurrences of all independent variables analysed in modelling-related papers of the literature review. 58

Figure 21. Composition of all OBMs analysed within this review. (*In some cases, the soundness of the validation process was unclear.) 59

Figure 22. Deterministic (left) vs. stochastic(right) window operation modelling approach. (Source: Marschall et al., 2020) 60

Figure 23. An illustrative example for generating plug-in equipment load forecasts by sampling from the learned likelihood distributions over a prediction time horizon. (Source: Gunay et al., 2016) 61

Figure 24. Graphical representation of a linear regression model developed to predict clothing insulation depending on the outside dry bulb air temperature measured at 6 a.m. and the current indoor operative temperature. (Source: Schiavon & Ho, 2013) 62

Figure 25. Fitted survival distributions of open window durations, based on varying initial outdoor temperatures. (Source: Haldi & Robinson, 2009) 62

Figure 26. Example of a probability matrix for transitions between states. 64

Figure 27. Approaches to building performance simulation. (Source: Langevin, Wen, & Gurian, 2015) 64

Figure 28. An archetypal ABM workflow to incorporate occupant behaviour into building performance simulation. ...................................................................................................65

Figure 29. The Lightswitch-2002 algorithm for electric lighting and blinds. (Source: Christoph F. Reinhart, 2004). 66

Figure 30. Data visualisation methods developed by Chen, Liang, Hong, & Luo (2017). .....................68

Figure 31. Data extracted from an EnergyPlus weather file for Berlin, Germany. Each graph represents one environmental variable, over the course of an entire year. 73

Figure 32. Left: Battery-powered sensing prototype. Middle: advanced stationary prototype. Right: Sensor prototype attached to a drone (Source: Marschall et al., 2018). 74

Figure 33. Email I received from building services a week after asking to increase the heating at my workplace. The highlighted area was the query response. 76

Figure 34. Temperature (top), relative humidity (middle) and air speed (bottom) data captured at my workplace in the RMIT University Design Hub in Melbourne, Australia. The dotted vertical lines indicate several data samples that were evaluated with the PMV model. 77

Figure 35. The walk started at the Design Hub (top) and proceeded down Swanston St and La Trobe St to two 7/11 stores and back..........................................................................................79

Figure 36. Top: Readings from several sensors measuring climate data during the walk. Bottom: Microclimate ‘signatures’ of the different places that I traversed during the walk..........80

Figure 37. Working with the on-board camera of a UAV. Top left: Aerial map. Top right: 3D model creation in Pix4D. Bottom left: Elevation map ranging from blue (low elevation) to red

(high elevation). Bottom right: NDVI image as a proxy from plant health, ranging from red (poor) to green (high). 81

Figure 38. Linear plot of sensor readings during the flight. (Source: Marschall et al., 2018) 82

Figure 39. Geo-located temperature, humidity, pressure and luminosity readings. (Source: Marschall et al., 2018) 82

Figure 40. False colour rendering of the temperature recording embedded within the digital surface model. (Source: Marschall et al., 2018) 83

Figure 41. Left: Photogrammetry 3D model overlaid with geolocated wind speed data points. Right: relation between elevation and prevailing wind speeds. The red line is an approximate estimation of the power law relation of increased wind speeds over height. 83

Figure 42. Top: Sensor setup. Bottom: Logistic regression model predicting the probability of a window opening, as a function of indoor temperature and CO2 levels. .......................... 85

Figure 43. Software workflow. EnergyPlus input files are created using the Ladybug Tools (mainly Honeybee) for Grasshopper, the visual scripting plugin for Rhinoceros. Custom Python scripts were developed to access advanced EnergyPlus functionalities that are currently unavailable through Honeybee. 91

Figure 44. The hierarchical structure of EnergyPlus’s input file........................................................... 92

Figure 45. Example of a WindandStackOpenArea object in EnergyPlus. In this case, the window is modelled as open whenever the indoor temperature is over 20 °C and the outdoor temperature is more than 1 °C cooler than the indoor temperature. 93

Figure 46. Workflow chart for the incorporation of the dynamic approach into EnergyPlus. 94

Figure 47. Workflow chart showing the interaction between Rhinoceros/Grasshopper, Honeybee, Ladybug and EnergyPlus. (Source: Marschall, Tahmasebi, & Burry, 2019) 94

Figure 48. Decision flowchart for the incorporation of a window operation model into EnergyPlus, using the EnergyManagementSystem (EMS). (Source: Marschall et al., 2020) ................ 96

Figure 49. Co-simulation workflow to define advanced OBMs in Grasshopper and simulate them in EnergyPlus. 97

Figure 50. The toolkit prototype is a collection of custom components embedded into the Honeybee toolbar. 98

Figure 51. Plan view of a simple Airflow Network showing a possible airflow pattern in which all the windows and doors are open..........................................................................................100

Figure 52. Overview of Airflow Network specific objects to be defined in the EnergyPlus input data file. The opening schedules for the windows can be defined by the window operation model (WOM) (Figure 54). (Source: Marschall et al., 2020) 102

Figure 53. Simulation workflow to incorporante both the Airflow Network (AFN) model and the window operation model (WOM). (Source: Marschall et al., 2020) 103

Figure 54. Markov chain generated state sequences (cyan indicates ‘on’ and grey indicates ‘off’) determined by a Markov chain with equal switching probabilities. 105

Figure 55. Action probabilities for opening (left) and closing (right) windows, for offices (top) and dwellings (bottom). 107

Figure 56. Switch-on (P01) and switch-off (P10) probabilities of air conditioning for cooling, depending on indoor globe temperature. Left: single households; right: family households. 108

Figure 57. An adapted version of Reinhart’s (2004) LightSwitch-2002 algorithm..............................109

Figure 58. Light switch-on probabilities on arrival (top) and during occupancy (middle), and switchoff probabilities on departure (bottom). 111

Figure 59. Switching probabilities for ceiling fans. .............................................................................113

Figure 60. Satellite image of Cornish College, highlighting the college grounds................................117

Figure 61. Sensor placement. 117

Figure 62. From left to right: DigiTech XC0422 weather station, Netatmo Healthy Home Coach, Fibaro Window/Door Sensor 2, Philio Temperature/Humidity sensor. ..........................118

Figure 63. Custom occupancy schedule extracted from a classroom timetable provided by Cornish College. The graph distinguishes between occupied (red), not occupied (light grey) and hours that were not part of the study or simulation analysis period (dark grey). 120

Figure 64. Typical sensor setup to capture the three types of readings: direct normal radiation (DNR), diffuse horizontal radiation (DHR) and global horizontal radiation (GHR)......................122

Figure 65. Three-way relationship between direct normal radiation (DNR), diffuse horizontal radiation (DHR) and global horizontal radiation (GHR). 122

Figure 66. From left to right, GHR, DNR and DHR. Above: by time of year; below: by time of day. The top colour gradient ranges from midnight (blue) to midday (green) and back to midnight (blue); the bottom colour gradient ranges from winter (yellow) to summer (red) and back to winter (yellow). 123

Figure 67. Neural net model accuracy for predicting the DHR (left) and DNR (right) data for Melbourne’s weather file. 123

Figure 68. GHR (top), DHR (middle) and DNR (bottom). Right: from Melbourne’s weather file; top right: captured at Cornish College; middle and bottom right: generated for the Cornish College data set through machine learning. 124

Figure 69. Data sample showing the indoor ambient temperature, the temperature reading at the air conditioning vent and the inferred air conditioning states.............................................126

Figure 70. Hourly outdoor climate (averaged between the two weather stations). 128

Figure 71. Day to day temperature variations during the study period. “ATC” is the design (i.e. ideal) indoor temperature according to the Adaptive Thermal Comfort model.......................129

Figure 72. Outdoor temperature and indoor environmental variables for all classrooms measured during the study period. Dark grey segments show holiday periods ..............................129

Figure 73. Daily indoor environmental trends by month. ..................................................................130

Figure 74. Daily indoor environmental trends by occupancy (left: occupied, right: unoccupied). 131

Figure 75. Distributions of the different indoor environmental variables by classroom, in light of their adherence to common recommendations.

Figure 76. Definition of schedules and HVAC systems in Grasshopper using the Ironbug plug-in; in this case, for the Cs model.

132

134

Figure 77. Incremental increases in simulation accuracy while calibrating the modelling parameters. Top left: only default settings; top right: custom weather file; middle left: custom occupancy schedule; middle right: custom constructions; bottom left: custom ai

135

Figure 78. Comparison of the calibrated model A to the original data set O. The small dots in the top figure represent hourly temperature values; the larger dots in the other figures represent averages across each of the 16 analysed classrooms. The circles represent the building average..............................................................................................................

136

Figure 79. Comparison of the stochastic (Cs and Cf) models vs the deterministic (B) approach to accurately recreate the simulation results of the calibrated model (A), along all evaluation metrics.

139

Figure 80. Summary of the comparison of the stochastic (Cs and Cf) models vs the deterministic (B) approach to accurately recreate the simulation results of the calibrated model (A), along all evaluation metrics.

Figure 81. Input building geometry for the flexibility analysis...........................................................

140

145

Figure 82. Model structures when simulating different occupant behaviours, the conventional way. See Table 21 for an explanation of the abbreviations. 146

Figure 83. Model structures when simulating different occupant behaviours, the proposed way. See Table 21 for an explanation of the abbreviations. 147

Figure 84. Difference in Grasshopper definition size for each of the models. “HB” stands for Honeybee; “EMS” stands for Energy Management System. ..........................................149

Figure 85. Difference in latency of each of the Grasshopper definitions. “HB” stands for Honeybee; “EMS” stands for Energy Management System. 150

Figure 86. Difference in cyclomatic complexity for each of the Grasshopper definitions. “HB” stands for Honeybee; “EMS” stands for Energy Management System. 151

Figure 87. Weather files used to represent each of the Köppen climate classifications. (Adapted from (Marschall & Burry, 2019b) 159

Figure 88. Excerpt from the results of the dynamic simulation. (Source: Marschall et al., 2019) 159

Figure 89. Results from the deterministic modelling approach. The upper graph shows the deviation of indoor temperatures from the design temperature; the lower graph shows at which times the windows were simulated to be open. (Source: Marschall et al., 2019) 160

Figure 90. Results from the stochastic modelling approach. The upper graph shows the deviation of indoor temperatures from the design temperature; the lower graph shows at which times the windows were simulated to be open. (Source: Marschall et al., 2019)..........160

Figure 91. Results from evolutionary optimisation when using the deterministic window operation model vs. the stochastic window operation model. The abbreviations refer to the Köppen climate classifications (Adapted from Marschall et al., 2019)...........................161

Figure 92. Wind rose, Hong Kong. ......................................................................................................165

Figure 93. Sections of the design variations for a simple two-storey building typology used within this study. 165

Figure 94. A still from a data animation. Temperature differences between the floors and the outdoor environment are shown qualitatively through false colour representation of the floors and ground; occupants are represented by dots (enlarged dots meaning a window is currently being opened or closed); arrows at openings show qualitatively the respective airflow directions and speeds. (Source: Marschall et al., 2020) ....................166

Figure 95. Several frames from an animation showing how indoor airflow patterns are dependent on which windows are open, as well as outdoor wind conditions. (Source: Marschall et al., 2020)................................................................................................................................166

Figure 96. The percentage of operational times during which the windows were open. 167

Figure 97. The average, absolute deviation of indoor air temperatures from the adaptive thermal comfort design temperature, during operational times. ................................................167

Figure 98. Average air changes per hour during operational times. 167

Figure 99. U.S. sources of energy generation (U.S. Energy Information Administration, 2020b). 171

Figure 100. U.S. states’ relative population sizes and ASHRAE climate zone categorisations (1 – 7).171

Figure 101. Simulated geometry – a single floor of a half-cylindrical high-rise building....................174

Figure 102. Fraction of operational time during which each room’s blinds were drawn. 175

Figure 103. The orange bars show the percentage of operational time during which the individual rooms’ daylighting conditions fell within the Useful Daylight Illuminance recommended range of 100 – 2000 lux. The gradients show the spatial distributions of lighting conditions throughout the year. The dots show the locations of ‘light sensors’ used by both control algorithms. 175

Figure 104. Yearly cooling energy consumption. 175

Figure 105. Conventional occupancy assumptions vs. adaptive occupancy scheduling. ...................177

Figure 106. Workflow diagram. (Adapted from: Marschall & Burry, 2019a) 180

Figure 107. Definitions: In this study, I modelled each classroom as a solitary building referred to as a ‘module’. ‘Programming’ involved specifying quantities of module types to be present on a campus, prior to defining their locations on site (i.e. a ‘layout’). (Adapted from: Marschall & Burry, 2019a)...............................................................................................180

Figure 108. Module parameters. (Adapted from: Marschall & Burry, 2019a) 181

Figure 109. Layout variations to be used in the Layout Study. (Adapted from: Marschall & Burry, 2019a)..............................................................................................................................183

Figure 110. Best comfort performing modules from the parameter study, categorized by various analysis periods. (Adapted from: Marschall & Burry, 2019a) 185

Figure 111. Performance of the baseline case. (Adapted from: Marschall & Burry, 2019a)..............186

Figure 112. Adaptive occupancy simulation using equal amounts of each module. (Adapted from: Marschall & Burry, 2019a) 186

Figure 113. Adaptive occupancy simulation using optimized numbers of each module. (Adapted from: Marschall & Burry, 2019a) 186

Figure 114. Comfort score for various design layouts, both for the baseline case and the comfortoptimized configuration. (Adapted from: Marschall & Burry, 2019a) ............................187

Figure 115. Top: initial prototyping using a breadboard. Bottom: advanced prototyping with soldered connections on a protoboard. 211

Figure 116. Simple logistic regression modelling results for switching a room air-conditioner on (left) and off (right), based on indoor air temperature (top) or outdoor temperature (bottom).

218

Figure 117. Multiple logistic regression modelling results for switching a room air-conditioner on (left) and off (right), based on indoor and outdoor air temperature. 218

List of Tables

Table

Table 2. Variations of the building performance model used for the validation of OBM

Table 4. Quantitative

Table 5. Qualitative

Table 6. Aurecon employees who participated in the discussion on the practical applicability of occupant behaviour modelling.

Table 7.

Table

Table 11. Overview of building performance simulation software and its capabilities. (Adapted from Crawley, Hand, Kummert, & Griffith, 2008)

Table 12. Additional EnergyPlus objects required for simulating occupant behaviour using the toolkit.

Table 13. Inputs and outputs of each component in the toolkit prototype.

Table 14. Modelling assumptions used for the airflow network component.

Table

Table 17. Description of the data sets and air conditioning control algorithms used in this study.

Table 18. Simulation assumptions (differences between the new KB building and the other building highlighted bold).

Table 19. Evaluation metrics used to measure simulation accuracy. ................................................

Table

Table 21. Legend for Figure 82 and Figure 83.

Table

Table 24. Differences in design outcomes when using the deterministic (D) versus stochastic (S) window operation modelling approach. ‘Shading’ here refers to the number of facades that had shading elements. (Adapted from Marschall et al., 2019)

Table 25. The average deviation of each numerical parameter due to a change in WOM.

Table 26. Simulation results for cooling demand, cost and equivalent C02. .....................................

Table 27. Description of the three components of the design workflow...........................................179

Table 28. Selection strategies for high performing modules. 182

Table 29. Programming strategies for high performing configurations. 182

Table 30. Strategies to determine how many of each module to use per configuration. 183

Table 31. Description of variables collected during the sensor prototyping conducted in this research. 212

Table 32. Sensors that were used during the prototyping conducted in this research. 214

Table 33. Logistic regression coefficients. ..........................................................................................217

Turn static files into dynamic content formats.

Create a flipbook
Issuu converts static files into: digital portfolios, online yearbooks, online catalogs, digital photo albums and more. Sign up and create your flipbook.