UEE Apurímac - Vulnerabilidad y Riesgo

Page 1

VULNERABILIDAD Y RIESGO GENERACIÓN DE UNIDADES ECOLÓGICAS ECONÓMICAS 01 REGION APURIMAC SENCICO | CARRERA DE GEOMÁTICA SISTEMAS DE INFORMACIÓN GEOGRÁFICA APLICADA
VULNERABILIDAD Y RIESGO 02 SENCICO | CARRERA DE GEOMÁTICA SISTEMAS DE INFORMACIÓN GEOGRÁFICA APLICADA ALA CARRION MALPARTIDA OSORIO ZEA GENERACIÓN DE UNIDADES ECOLÓGICAS ECONÓMICAS REGION APURIMAC
03

VULNERABILIDAD

ES LA SUSCEPTIBILIDAD DE LA POBLACIÓN, LA ESTRUCTURA FÍSICA O LAS ACTIVIDADES SOCIOECONÓMICAS, DE SUFRIR DAÑOS POR ACCIÓN DE UN PELIGRO O AMENAZA.

ANALISIS DE VULNERABILIDAD

ES EL PROCESO MEDIANTE EL CUAL SE EVALÚA

LAS CONDICIONES EXISTENTES DE LOS FACTORES DE LA VULNERABILIDAD: EXPOSICIÓN, FRAGILIDAD Y RESILIENCIA, DE LA POBLACIÓN Y DE SUS MEDIOS DE VIDA.

RIESGO DE DESASTRE

ES LA PROBABILIDAD DE QUE LA POBLACIÓN Y SUS MEDIOS DE VIDA SUFRAN DAÑOS Y PÉRDIDAS A CONSECUENCIA DE SU CONDICIÓN DE VULNERABILIDAD Y EL IMPACTO DE UN PELIGRO.

UNIDAD ECOLÓGICA ECONÓMICA DE VULNERABILIDAD Y RIESGO

CONCEPTOS GENERALES

U N I D A D E C O L O G I C A E C O N Ó M I C A
04

GEODINAMICA

EXTERNA Marvin Ala HELADAS Lesly Malpartida INUNDACIONES Luis Osorio PELIGROS ANTRÓPICOS Luis Osorio SEQUÍAS Astrid Zea GEODINAMICA INTERNA Estefany Carrion VULNERABILIDAD SOCIAL Astrid Zea 05
NOMICAS
MATRIZ DE IMPORTANCIA EVALUACIÓN GEODINÁMICA EXTERNA Y ANÁLISIS DINÁMICO DE LOS SUELOS TEMÁTICA prec cove geom uso pend CONTEO PORCENTAJE prec X 1 1 1 1 4 40 cove 0 X 0 1 0 1 10 geom 0 1 X 1 1 3 30 uso 0 0 0 X 1 1 10 pend 0 1 0 0 X 1 10 TOTAL 100 REGION APURIMAC ACONDICIONAMIENTO DE PESOS OBJETIVO PRINCIPAL GEODINAMICA EXTERNA 5 : Agricultura Costera y Andina 4 : Glaciar/bofedal 3 : Plantaciones Forestales 1 : Resto covertura vegetal [cove] Campo: Descripcion 5 : 60 90 3 :15 – 60 1 : 0 15 pendientes [pend] Campo: Rango uso actual [uso] Campo: Categoria 5 : Centro poblado 4 : Areas agricolas/pastoreo 3 : Plantaciones Forestales 2 : Cuerpos de Agua 1 : Resto geomorfologia [geom] Campo: Forma 5 : Col na y Montaña 4 : Planicie 2 : Cuerpos de Agua Evaluar zonas causadas por geodinámica externa y análisis dinámico de los suelos en la region de apurimac MATRIZ DE IMPORTANCIA 07 5 : 1000 1500 4 : 700 – 1000 3 : 500 700 2 : 200 – 500 precipitacion [prec] Campo: Rango

VARIABLE PRECIPITACION

VARIABLE COBERTURA VEGETAL

VARIABLE GEOMORFOLOGIA

VARIABLE USO DE SUELOS

VARIABLE PENDIENTES

08

MAPA N°1: EVALUAR ZONAS CAUSADAS POR GEODINÁMICA EXTERNA Y ANÁLISIS DINÁMICO DE LOS SUELOS EN LA REGION DE APURIMAC

MODELO sm_geodinamica_externa

R E S U L T A D O S U B M O D E L O D E G E O D I N A M I C A E X T E R N A M O L B I LS U B M O D E L O D E G E O D I N A M I C A E X T E R N A

INTERPRETACIÓN:

DADO A LOS FACTORES MAS IMPORTANTES QUE INTERVIENEN EN EL ANALISIS Y GENERACION DEL SUBMODELO GEODINAMICA EXTERNA, COMO SON: PRECIPITACION, COVERTURA VEGETAL, GEOMORFOLOGIA, PENDIENTES Y USO ACTUAL, QUE SE PRESENTA EN EL DEPARTAMENTO DE APURIMAC, SE OBSERVA Y DETERMINA QUE LAS ZONAS CAUSADAS POR AGENTES ATMOSFÉRICOS EXTERNOS SE ENCUENTRAN EN LA PARTE NORTE DE APURIMAC CENTRADAS EN LAS PROVINCIAS DE ANDAHUAYLAS Y CHINCHEROS.

D E
U
D E R
09
10
MATRIZ DE IMPORTANCIA DETERMINAR LAS ZONAS DE ALTA EXPOSICION A RIESGO SÍSMICO EN LA REGIÓN APURIMAC TEMÁTICA sism falla lito CONTEO SUMA PORCENTAJE sism X 1 1 2 3 50 falla 0 X 1 1 2 33 lito 0 0 X 0 1 17 TOTAL 6 100 ACONDICIONAMIENTO DE PESOS OBJETIVO PRINCIPAL GEODINAMICA INTERNA GENERACION DE UNIDADES ECOLOGICAS ECONOMICAS Sismicidad [sism] Campo: Intensidad (5.2) MM (6.6) MM : 5 Resto : 3Falla [falla] Campo: Tipo_Zona Muy alto : 5 Alto : 4 Medio : 3 Bajo : 2 Muy bajo : 1 Litologia [lito] Campo: Era Cuaternario: 5 Resto : 1 DETERMINAR LAS ZONAS DE ALTA EXPOSICIÓN A RIESGO SÍSMICO EN LA REGIÓN APURIMAC MATRIZ DE IMPORTANCIA 11

VARIABLE SISMICIDAD

VARIABLE FALLA

VARIABLE LITOLOGIA

12

INTERPRETACIÓN:

DEBIDO A LOS TRES FACTORES MÁS IMPORTANTES QUE INTERVIENEN EN EL ANÁLISIS DEL SUBMODELO GEODINAMICA INTERNA, COMO SON: SISMICIDAD, FALLA Y LITOLOGÍA; QUE CORRESPONDEN A LA REGIÓN DE APURIMAC, SE DETERMINÓ QUE LAS ZONAS DE ALTA EXPOSICIÓN A RIESGO SÍSMICO ES EN LA ZONA CENTRAL Y NOROESTE, Y LAS ZONAS CON MODERADO RIESGO SISMICO, EN MENOR EXTENSIÓN, SE ENCUENTRAN DISTRIBUIDAS EN LAS ZONAS OESTE Y ESTE DE LA REGIÓN.

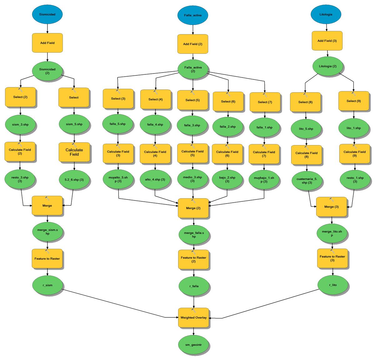
MAPA N°2: ZONAS DE ALTA EXPOSICIÓN A RIESGO SÍSMICO EN LA REGIÓN APURIMAC E S U L T A D O S U B M O D E L O D E G E O D I N A M I C A I N T E R N A O D E L B U I L D E RS U B M O D E L O D E G E O D I N A M I C A I N T E R N A
R
M
MODELO sm_geodinamica_interna 13

DE UNIDADES ECOLOGICAS ECONOMICAS

14
MATRIZ DE IMPORTANCIA DETERMINAR LAS ZONAS MÁS PROPENSAS A SUFIR HELADAS EN LA REGIÓN APURIMAC TEMÁTICA temp pis_alt porcent CONTEO SUMA PORCENTAJE temp X 1 1 2 3 50 pis_alt 0 X 1 1 2 33 porcent 0 0 X 0 1 17 TOTAL 6 100 ACONDICIONAMIENTO DE PESOS OBJETIVO PRINCIPAL HELADAS GENERACION DE UNIDADES ECOLOGICAS ECONOMICAS temperatura [temp] Campo: TEMP 0 5 : 5 6 - 10 : 4 11 - 15 : 3 16 - 20 : 2 21 - 25 : 1 pisos altitudinales [pis_alt] Campo: MSNM 4000 – 4800 : 5 2300 – 4000 : 4 500 – 2300 : 30 – 500 : 1 cuencas [porcent] Campo: PORCENTAJE 42.35 % : 532.11 % : 325.52 % : 1 DETERMINAR LAS ZONAS MÁS PROPENSAS A SUFIR HELADAS EN LA REGIÓN APURIMAC MATRIZ DE IMPORTANCIA 15

VARIABLE TEMPERATURA

VARIABLE PISOS ALTITUDIANALES

VARIABLE CUENCAS

16

INTERPRETACIÓN:

DEBIDO A LOS TRES FACTORES MÁS IMPORTANTES QUE INTERVIENEN EN EL ANÁLISIS DEL SUBMODELO HELADAS, COMO SON: LAS BAJAS TEMPERATURAS CASÍ APROXIMÁNDOSE A 0° C, LAS ZONAS QUE PRESENTAN MAYOR ALTITUD Y LAS ZONAS CERCANAS A CUERPOS DE MASA DE AGUA; QUE PRESENTA EL DEPARTAMENTO DE APURIMAC, SE DETERMINÓ QUE LAS ZONAS MÁS PROPENSAS A SUFRIR HELADAS SON LAS QUE SE ENCUENTRAN EN LA PARTE SUR DE APURIMAC Y ESCASAMENTE EN LA PARTE CENTRAL.

MODELO sm_heladas
MAPA N°5: ZONAS DE MAYOR RIESGO DE DESBORDAMIENTO PLUVIAL DE CUERPOS DE AGUA EN LA REGIÓN APURIMAC O D E L B U I L D E RS U B M O D E L O D E H E L A D A S
R E S U L T A D O S U B M O D E L O D E H E L A D A S
M
17

E UNIDADES ECOLOGICAS ECONOMICAS

MATRIZ DE IMPORTANCIA DETERMINAR LAS ZONAS DE MAYOR RIESGO DE DESBORDAMIENTO PLUVIAL DE CUERPOS DE AGUA TEMÁTICA prec pend lito CONTEO SUMA PORCENTAJE prec X 1 1 3 3 50 pend 0 X 0 0 1 17 lito 0 1 X 1 2 33 TOTAL 6 100 MATRIZ DE IMPORTANCIA ACONDICIONAMIENTO DE PESOS OBJETIVO PRINCIPAL DETERMINAR LAS ZONAS DE MAYOR RIESGO DE DESBORDAMIENTO PLUVIAL DE CUERPOS DE AGUA EN LA REGIÓN APURIMAC precipitacion [prec] Campo: Rango 1000 – 1500 : 5 700 – 1000 : 4 500 – 700 : 3 200 – 500 : 2pendientes [pend] Campo: Rango 0 – 15 : 515 – 60 : 360 – 90 : 1 litologia [lito] Campo: Litoestrato Laguna : 5 Rio: 4Resto: 1 INUNDACIONES GENERACION DE UNIDADES ECOLOGICAS ECONOMICAS 19

VARIABLE PRECIPITACION

VARIABLE PENDIENTES

VARIABLE LITOLOGIA

20

INTERPRETACIÓN:

DEBIDO A LOS TRES FACTORES MÁS IMPORTANTES QUE INTERVIENEN EN EL ANÁLISIS DEL SUBMODELO DESBORDAMIENTO PLUVIAL, COMO SON: LAS PRECIPITACIONES, PENDIENTES Y LITOLOGÍA; QUE PRESENTA EL DEPARTAMENTO DE APURIMAC, SE DETERMINÓ QUE LAS ZONAS CON MAYOR RIESGO DE DESBORDAMIENTO PLUVIAL ES UNA PEQUEÑA PORCIÓN AL OESTE DEL DEPARTAMENTO.

MAPA N°5: ZONAS DE MAYOR RIESGO DE DESBORDAMIENTO PLUVIAL DE CUERPOS DE AGUA EN LA REGIÓN APURIMAC E S U L T A D O S U B M O D E L O D E I N U N D A C I O N E S I L D E RS U B M O D E L O D E I N U N D A C I O N E S
R
M O D E L B U
MODELO sm_inundaciones 21
22

Campo: NOMBRE Tundra : 5 Semiarido Templado : 4 Matorral Semiarido Semicalido : 3 Area no afectada : 1

MATRIZ DE IMPORTANCIA DETERMINAR LAS ZONAS MAS VULNERABLES A INCENDIOS FORESTALES TEMÁTICA ruts minf incd CONTEO SUMA PORCENTAJE ruts X 0 1 1 2 33 minf 1 X 1 2 3 50 incd 0 0 X 0 1 17 TOTAL 6 100 MATRIZ DE IMPORTANCIA ACONDICIONAMIENTO DE PESOS OBJETIVO PRINCIPAL rutas trans sust peli [ruts] Campo: CLASE RUTA : 5-NO RUTA : 1 mineria informal [minf] Campo: CONDICION Muy Alta : 5 Alta : 4 Media : 3 Muy Baja - Baja : 2 Sin Mineria : 1 incendio forestal [incd]
Matorral
-
PELIGROS ANTROPICOS GENERACION DE UNIDADES ECOLOGICAS ECONOMICAS DETERMINAR LAS ZONAS MAS VULNERABLES A INCENDIOS FORESTALES EN LA REGIÓN APURIMAC 23

VARIABLE RUTAS DE TRANSPORTE PELIGROSAS

VARIABLE MINERIA INFORMAL

VARIABLE INCENDIO FORESTAL

24

INTERPRETACIÓN:

DEBIDO A LOS TRES FACTORES MÁS IMPORTANTES QUE INTERVIENEN EN EL ANÁLISIS DEL SUBMODELO INCENDIOS, COMO SON: LAS RUTAS DE TRANSPORTE PELIGROSAS, MINERIA INFORMAL E INCENDIOS FORESTALES; QUE PRESENTA EL DEPARTAMENTO DE APURIMAC, SE DETERMINÓ QUE LAS ZONAS MÁS VULNERABLES A INCENDIOS FORESTALES. NOTANDOSE ASI QUE LA ZONA SUR DEL APURIMAC ES LA QUE PRESENTA MEDIAA A ALTA VULNERABILIDADDE INCENDIOS FORESTALES

MAPA N°6: ZONAS MAS VULNERABLES A INCENDIOS FORESTALES EN LA REGIÓN APURIMAC E S U L T A D O S U B M O D E L O D E I N U N D A C I O N E S D E L B I L D E RS U B M O D E L O D E I N U N D A C I O N E S
R
M O
U
MODELO sm_inundaciones 25
NOMICAS

PRECIPITACION_APURIMAS [PREC]

CAMPO: RANGO_PREC – 500 : 5 – 700 : 4 – 1000 : 3 – 1500 : 2

HIDRO_APURIMAC [HIDRO]

CAMPO: TIPO

SIN ESCORRENTIA: 5 CON ESCORRENTIA : 1

ESCORRENTIA [ESC]

CAMPO: RANGO_ESCO 1-300 : 5 : 3 500-1000 : 1

MATRIZ DE IMPORTANCIA DETERMINAR LAS ZONAS QUE SON AFECTADAS POR SEQUÍAS DEBIDO A LA BAJA PRECIPITACIÓN Y/O ESCORRENTÍA TEMÁTICA prec hidro esc CONTEO SUMA PORCENTAJE prec X 1 1 2 3 50 hidro 0 X 0 0 1 17 esc 0 1 X 1 2 33 TOTAL 6 100 ACONDICIONAMIENTO DE PESOS OBJETIVO PRINCIPAL SEQUIAS GENERACION DE UNIDADES ECOLOGICAS ECONOMICAS
200
500
700
1000
300-500
DETERMINAR LAS ZONAS QUE SON AFECTADAS POR SEQUÍAS DEBIDO A LA BAJA PRECIPITACIÓN Y/O ESCORRENTÍA EN LA REGIÓN APURIMAC MATRIZ DE IMPORTANCIA 27

VARIABLE PRECIPITACIONES

VARIABLE HIDROLOGIA

VARIABLE ESCORRENTIA

28

INTERPRETACIÓN:

DEBIDO A LOS FACTORES MÁS IMPORTANTES QUE INTERVIENEN EN EL ANÁLISIS DEL SUBMODELO SEQUIAS, COMO SON: PRECIPITACIÓN Y ESCORRENTIA, QUE PRESENTA EL DEPARTAMENTO DE APURIMAC, SE DETERMINÓ QUE LAS ZONAS MÁS PROPENSAS A SUFRIR SEQUÍAS SON LAS QUE SE ENCUENTRAN EN LAS ZONAS MAS ALEJADAS DE LAS MASAS DE AGUA, Y PRESENTAN BAJO RANGO DE PRECIPITACIÓN Y BAJO RANGO DE ESCORRENTIA.

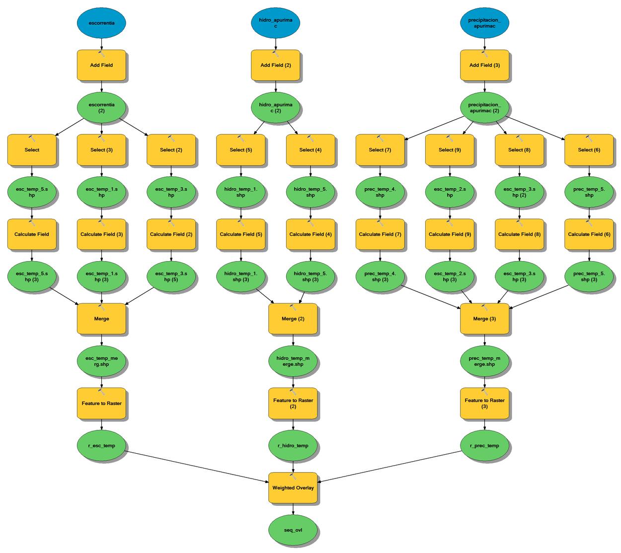
MAPA N°6: ZONAS MAS VULNERABLES A INCENDIOS FORESTALES EN LA REGIÓN APURIMAC E S U L T A D O S U B M O D E L O D E S E Q U I A E E
R
M O D E L B U I L D E RS U B M O D
L O D
S E Q U I A MODELO sm_sequia 29

Programas 2015 [prog]

Campo: Num _Prog 5 : 54 : 33 : 1

Pobreza 2009 [pobr]

Campo: Total _ Pobr 100.00 - 86.00 : 5 85.99 - 72.00 : 4 71.99 - 58.00 : 3 57.99 - 44.00 : 2 43.99 30.00 : 1

Nec. Bas. Insatis 2008 [nbin]

Campo: Rango 60.00 - 48.00 : 5 47.99 - 36.00 : 4 35.99 - 24.00 : 3 23.99 - 12.00 : 2 11.99 0.00 : 1

Indice de Desarrollo Humano 2012 [IDH]

Campo: IDH 0.1 - 0.2: 5 0.2 - 0.3: 4 0.3 - 04: 3 0.4 - 0.5: 2 0.5 0.6: 1

MATRIZ DE IMPORTANCIA DETERMINAR LAS ZONAS DE MAYOR POBREZA TEMÁTICA prog pobr nbin IDH CONTEO PORCENTAJE prog X 0 0 1 1 17 pobr 1 X 0 1 2 33 nbin 1 1 X 0 2 33 IDH 0 0 1 X 1 17 TOTAL 100 ACONDICIONAMIENTO DE PESOS OBJETIVO PRINCIPAL DETERMINAR LAS ZONAS DE MAYOR POBREZA DE LA REGIÓN APURÍMAC VULNERABILIDAD SOCIAL GENERACION DE UNIDADES ECOLOGICAS ECONOMICAS
MATRIZ DE IMPORTANCIA 31

VARIABLE POBREZA

VARIABLE PROGRAMAS SOCIALES

VARIABLE NECESIDADES BASICAS INSATISFECHAS

VARIABLE INDICE DE DESARROLLO HUMANO

32

INTERPRETACIÓN:

LA VULNERABILIDAD SOCIAL SE ANALIZÓ EN BASE A 4 FACTORES LOS CUALES SON: POBREZA, PROGRAMAS SOCIALES, NECESIDADES BÁSICAS INSATISFECHAS, INDICE DE DEASRROLLO HUMANO. RELACIONANDO ESTOS ULTIMOS 3 COMO INDICADORES DE POBREZA. MOSTRANDO COMO RESULTADO EN EL MAPA LAS ZONAS DE MAYOR VULNERABILIDAD SOCIAL EN ROJO.

MAPA N°7: ZONAS DE MAYOR POBREZA DE LA APURÍMAC E S U L T A D O S U B M O D E L O D E V U L N E R A B I L I D A D S O C I A L E L B U I L D E RS U B M O D E L O D E V U L N E R A B I L I D A D S O C I A L
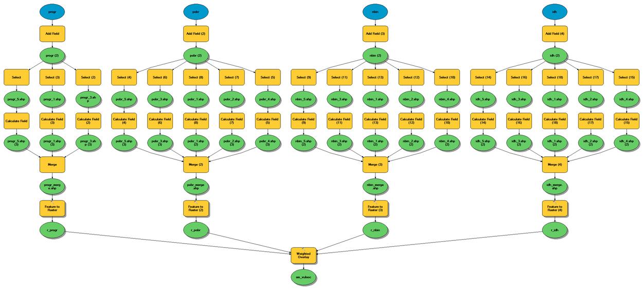
MODELO
REGIÓN
R
M O D
sm_vulnerabilidad_social 33
NOMICAS
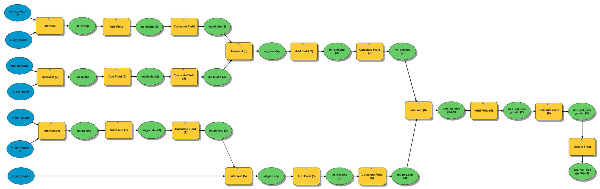
UNIDAD ECOLÓGICA ECONÓMICA SENCICO | CARRERA DE GEOMÁTICA SISTEMAS DE INFORMACIÓN GEOGRÁFICA APLICADA ALA CARRION MALPARTIDA OSORIO ZEA GENERACIÓN DE UNIDADES ECOLÓGICAS ECONÓMICAS VULNERABLIDAD Y RIESGO - REGION APURIMAC 35
MODEL BUILDER - UNIDAD ECOLOGICA ECONÓMICA 36

APURIMAC

EL OBJETIVO DEL ESTUDIO, ES IDENTIFICAR ZONAS POTENCIALMENTE VULNERABLES A LA OCURRENCIA DE FENÓMENOS NATURALES, REFERIDOS A EFECTOS CON MAYOR O MENOR PREDISPOSICIÓN DE UN ESPACIO GEOGRÁFICO EN EL DEPARTAMENTO DE APURIMAC. OCASIONADO POR LA GEODINÁMICA EXTERNA E INTERNA, PELIGROS ANTROPICOS, HELADAS INUNDACIÓN, VULNERABILIDAD SOCIAL Y SEQUIAS.

EN EL SIGUIENTE MAPA TEMÁTICO, PODEMOS OBSERVAR QUE LA ZONA SUR DE APURIMAC PRESENTA UNA VULNERABILIDAD ALTA. DICHAS ZONAS INVOLUCRAN EN SU MAYORIA A LAS PROVINCIAS DE ANTABAMBA Y UNOS LEVES RASGOS DEL DISTRITO DE AYMARAES.

ASIMISMO, OBSERVAMOS QUE LA ZONA NORTE, QUE INVOLUCRA EN SU MAYORIA A LA PARTE NORESTE DE LA PROVINCIA DE DE ANDAHHUAYLAS, ES LA ZONA QUE PRESENTA BAJA VULNERABILIDAD.

UNIDAD ECOLÓGICA ECONÓMICA DE VULNERABILIDAD Y RIESGO

U N I D A D E C O L O G I C A E C O N Ó M I C A
MUY BAJA BAJA MED A ALTA MUY ALTA LEYENDA RESULTADOS INTERPRETACION 37

CON BASE A LA TOPOGRAFIA DE LA REGIÓN OBSERVAMOS LAS ZONAS DE SE EN AREAS DE A LAS

NEVADO DE HUAYURCA CORDILLERA HUANZO
38
APURIMAC,
QUE
VULNERABILIDAD ALTA
ENCUENTRAN
MENOR ALTITUD. CORRESPONDIENTE
PROVINCIAS DE AYMARAES Y ANTABAMBA CIUDAD ANTABAMBA

Turn static files into dynamic content formats.

Create a flipbook
Issuu converts static files into: digital portfolios, online yearbooks, online catalogs, digital photo albums and more. Sign up and create your flipbook.