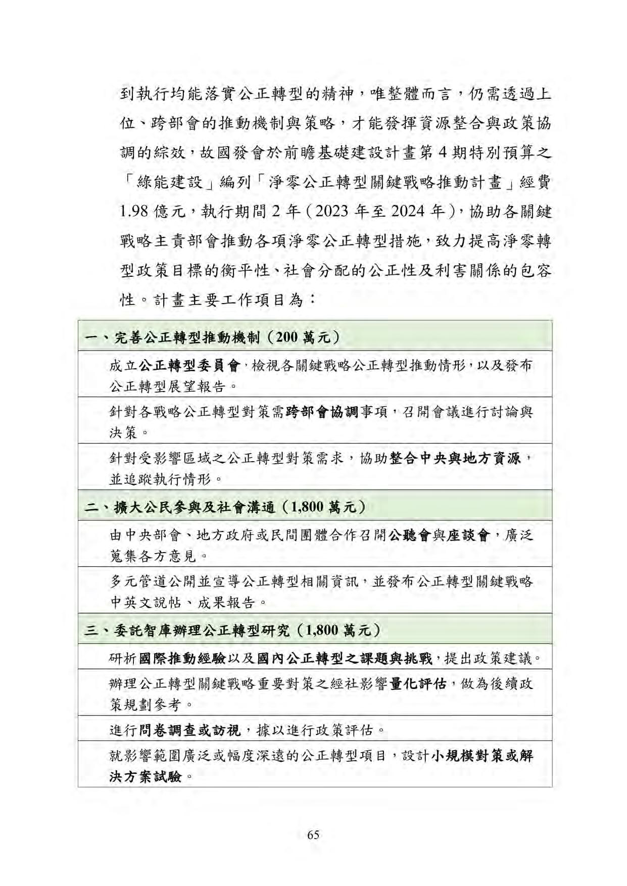
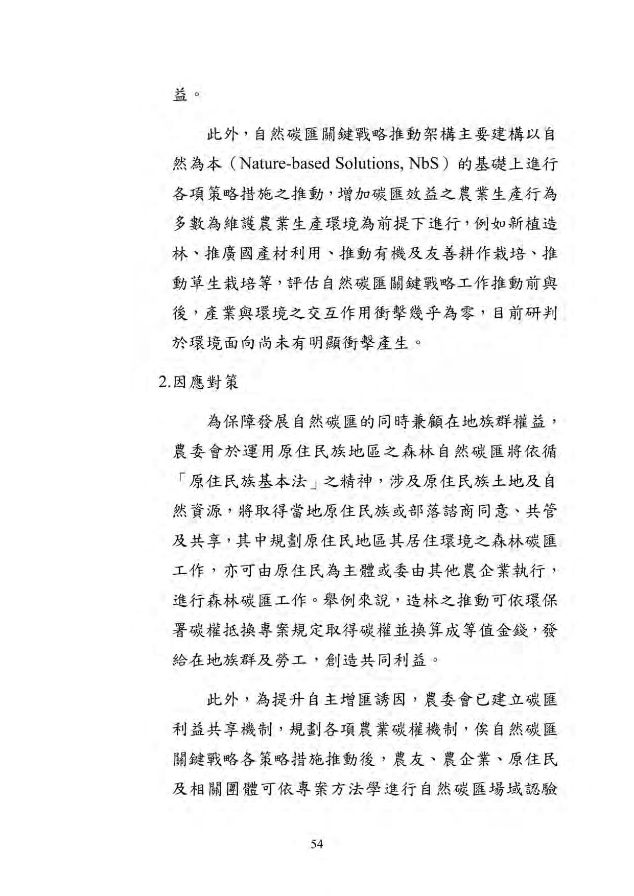
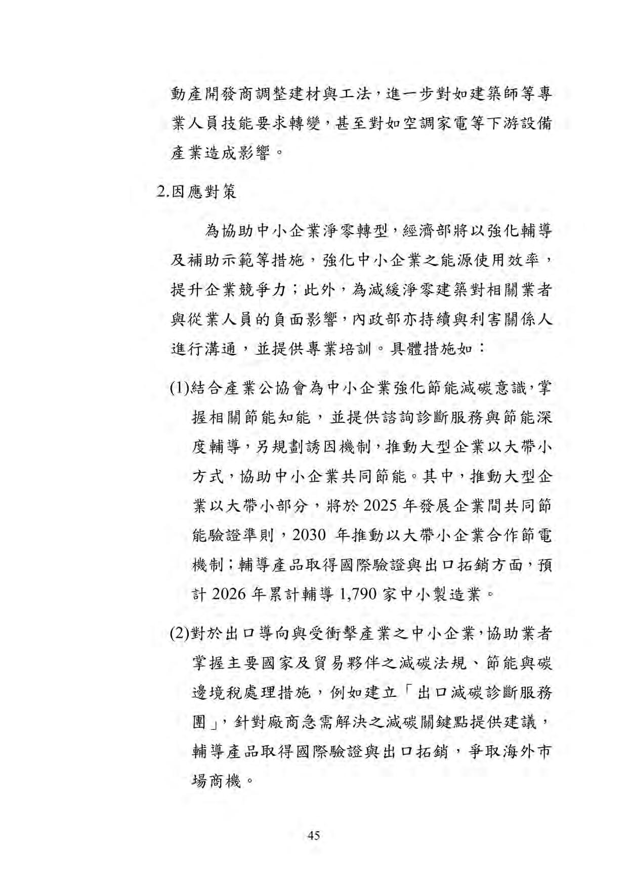
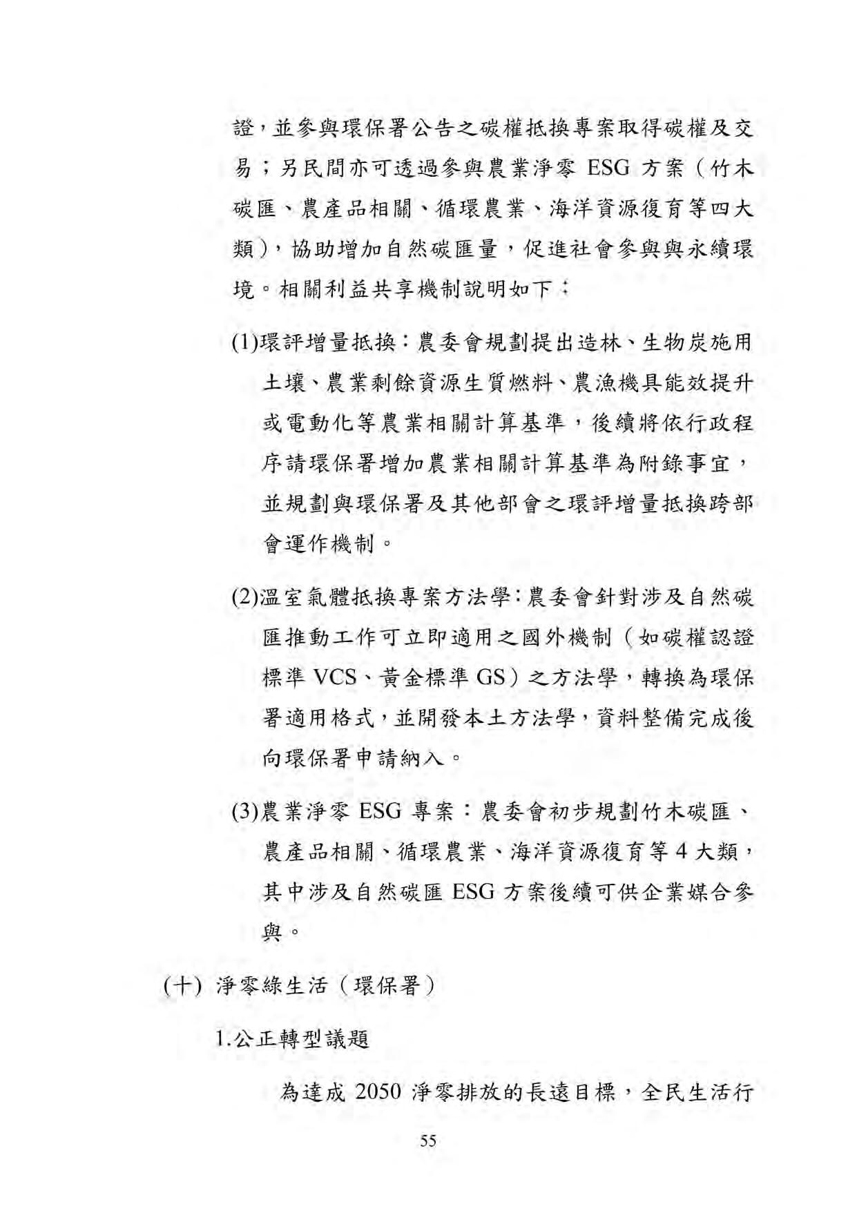
Skip to main content

12 公正轉型

Page 1

Turn static files into dynamic content formats.

Create a flipbook
12 公正轉型 by Lucy Ting - Issuu