kia PASAR Research Booklet

Page 1


a series of wet market visits

tekka centre

12 Jan 2024, 7:30am

Mostly elderly and some foreigners. This market was quiet, possibly due to our early arrival.

Vendors are all friendly and proactive, asking if we needed anything.

tekka centre

tekka centre

tekka centre

tekka centre

tekka centre

chinatown wet market

12 Jan 2024, 9:15am

Mostly elderly and some foreign helpers.

This wet market was more crowded, with several stalls having long lines.

However, the basement location had poor air ventilation.

chinatown wet market
chinatown wet market
chinatown wet market
chinatown wet market
chinatown wet market

tampines round market

17 Jan 2024, 10:00am

Quiet due to the late morning on a weekday. Some stalls were closing.

There were friendly vendors who engaged in small talk with us.

tampines round market tampines round market

tampines round market tampines round market

tampines round market

20 Jan 2024, 9:30am

Neighbourhood wet market, crowded on a weekend morning.

Observed this wet market with one of our mothers, witnessing her expertise in interactions with the vendors.

marsiling lane market

marsiling lane market

marsiling lane market

marsiling lane market

marsiling lane market

toa payoh lor 8 market

25 Jan 2024, 11:00am

Despite this market being quiet and some vendors closing shop, we still managed to interview three vendors about their views on the younger generation.

toa payoh lor 8 market

toa payoh lor 8 market

toa payoh lor 8 market

toa payoh lor 8 market

toa payoh lor 8 market

tiong bahru market

6 March 2024, 12:00pm

This market had an empty courtyard in the middle and was larger in size compared to the other wet markets we visited.

tiong bahru market

tiong bahru market

tiong bahru market

tiong bahru market

tiong bahru market

tiong bahru market

tiong bahru market

tekka centre

chinatown wet market

tampines round market

marsiling lane market

toa payoh lor 8 market

tiong bahru market

researching into wet markets

wet markets in Singapore history of

Pasar were street markets during colonial rule where produce are displayed on the ground using sheets or baskets.

Singapore gained independence in 1965 hence there were efforts made to clean up the streets.

Pasar were relocated to purpose-built facilities where there was improved hygiene and sanitation.

personalised affordable

choose your own ingredients ; smaller portions and reduced waste! nutritious and fresher! show off those bargaining skills! interact with vendors, engage senses! gain valuable insights fom experienced vendors!

s og o d a bout it what’s good aboutit

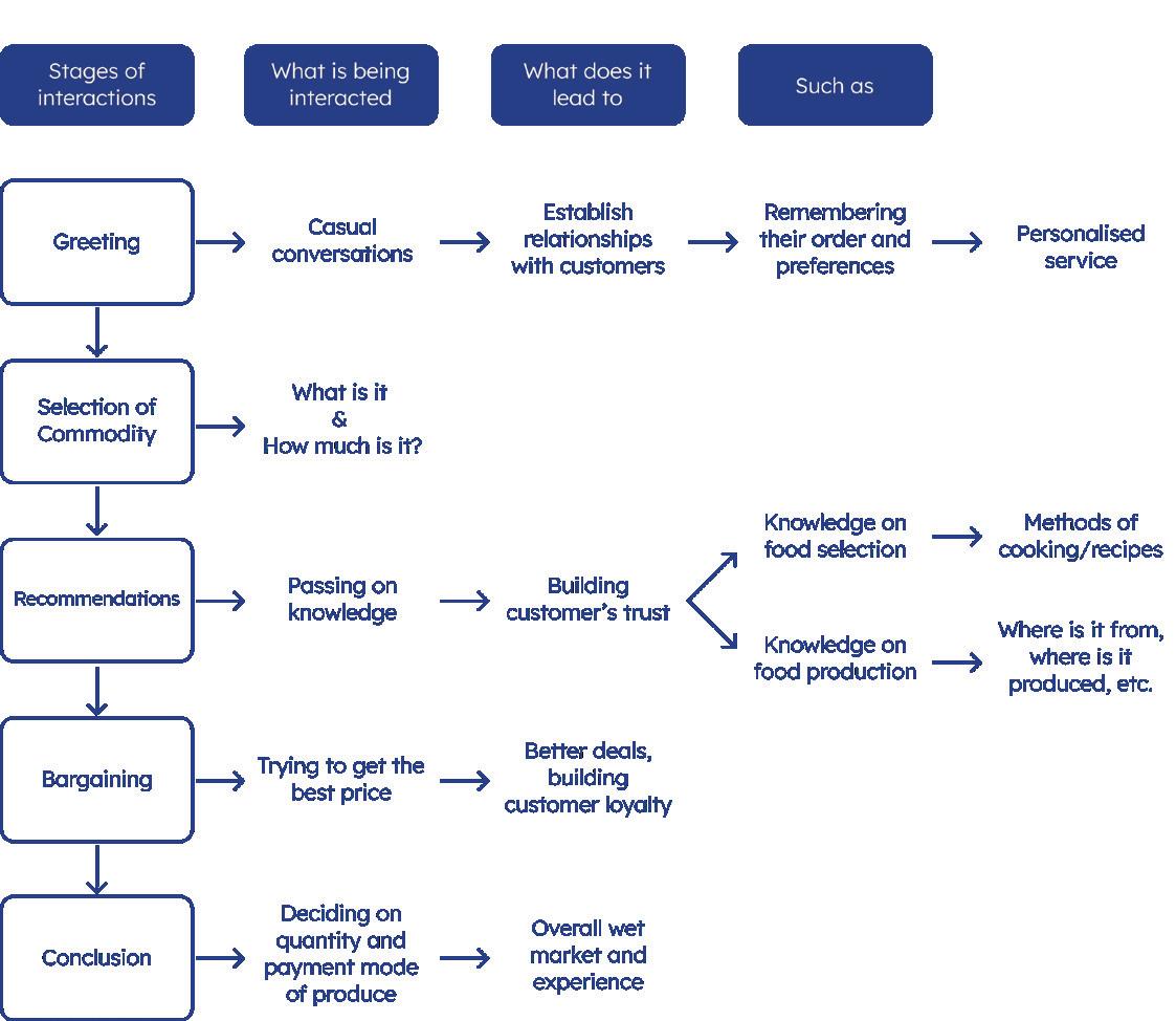
interactions social

the key to fostering relationships and completing transactions in the wet market!

like a pro

bargaining in wet markets is crucial for creating strong buyer-seller bonds.

using dialects helps build a sense of solidarity and familiarity!

look at this banter for example! it’s translated from hokkien.

different prawn different price, buy more ah! give you cheaper uncle! prawn how much?

ok la, you say one ah! trust you, give me 1kg each all nice, you try. i won’t lie to you so many options leh, which one nicer? ofc la, very sweet. if not nice come back find me yummy anot?

the switch from mandarin to canto = decrease the social distance between buyer and seller

would mitigate their bargains find ways to attract customers

use “la” and use of question tags buyers sellers how?

win win situation for both buyers and sellers preserve customers for lasting social relations

wetdialectsmarkets in

form of speech dialects: hokkien, teochew cantonese predominant varieties in the transactions solidarity, informality and familiarity

Gan, P.Y. (1990). THE LANGUAGE OF BUYING AND SELLING IN SINGAPORE WET MARKETS: AN ETHNOGRAPHIC STUDY. [online] Available at: https://scholarbank.nus.edu.sg/handle/10635/187219 [Accessed 26 February. 2024].

no attempt to switch = lack of solidarity between buyer and seller

the art of picking your own ingredients

we’ve talked about many pros of wet markets in singapore. but why is it still declining?

interview with wet market vendors “

who?

jane tan

28 years old

financial consultant

newly married & moved to new BTO in tampines with husband

pain points

The customer keyed in the amount but didn’t press “confirm”. There wasn’t anything that showed that the payment was successful.

I chased him down and asked him if he paid me and he said sorry he doesn’t remember. The uncle over there got cheated too.

their concerns with digital payment:

“digital literacy

incomplete transactions

customer fraud

enjoys cooking healthy meals for her husband and herself usually grocery shops in supermarkets adventurous & spontaneous tech savvy habits + behaviour

supermarket ingredients come in large, pre-packaged portions, often expiring before use.

hesitant to visit wet markets due to poor dialect skills.

intimidated by unfamiliar wet market culture, terminology, and bargaining practices.

needs & goals

buy groceries in smaller portions

navigate the wet market confidently despite limited dialect skills

receive guidance on wet market culture and practices for a more comfortable shopping experience

insightspersona to

next up: from research to design

enhancing wet markets for the future

we aim to engage young adults effectively by targeting the newer Build-to-Order (BTO) areas around Tampines Round Market.

posters will also be placed in the wet market to inform them about the kia PASAR app.

learn common wet market lingos

users could learn common phrases used in the wet market to prepare themselves for effective communication with vendors.

ensures a smooth and confident shopping experience!

upload online recipes

users can upload online recipes to easily view the list of ingredients and learn how to pronounce them in various dialects.

they can also find where to buy each ingredient at their nearest wet markets, complete with information on specific vendors.

read community reviews

users can check community reviews of individual vendors to find the best ones to visit.

learn

pre-wetmarket

scan qr for the prototype!

dialect translator

if users encounter unfamiliar phrases at the wet market, they can use the dialect translation feature to instant translations

QR code to review their order, then conveniently pay via their phone using PayNow or opt for cash payment.

&transact interact

there will be NFC tags beside each fresh produce, allowing users to tap their phones and hear the names pronounced for efficient ordering

at the wet market

this streamlined process enhances transactions for both users and vendors, freeing up more time for interaction and a better overall experience.

scan qr for the prototype!

NFC product tag

engage

post-wet market

users can view their order and see which stalls they previously bought from.

simplified and intuitive vendor interface ensures seamless payment notifications and efficient inventory management.

write reviews

users can leave reviews on the produce they bought from different vendors.

they can earn points from the reviews they leave and redeem them for exciting rewards.

scan qr for the prototype!

weighing machine

these machines use image recognition technology to display the product name and weight when items are placed on them.

using this, vendors can input the negotiated price, generating a QR code for users to scan and complete the payment in cash or Paynow.

moodboard

a vintage concept reminiscent of old Singapore was adopted.

vintage spaces offer younger generations a unique blend of nostalgia, cultural connection, socialising, and aesthetic appeal, making them popular destinations for those seeking a break from the ordinary and a journey into the past.

space layout tampinesmarketround

designated vendor lanes are included, to segregate crowd and direct the flow of traffic.

the user lanes will allow customers to freely navigate the wet market without interfering with the vendors.

incorporating irregularly shaped stalls to encourage movement and create a dynamic, experiential environment, complemented by color-coded stores for intuitive way-finding. wider pathways will allow the user to experience the wet market more comfortably, without any pushing from fellow visitors.

users are then able to freely navigate the market without interfering with the vendors.

they are curvilinear in order to slow down the pace of the visitors to prevent pushing and shoving.

it also creates “shortcuts” to help direct the human traffic around the wet market.

the blue colour stands for wet area which includes seafood and meat stalls.

vendors have access to the back of the stalls which serves as a common storage area for them to store their produce and supply.

basins are provided for users to wash their hands after touching the produce.

fresh produce are encased in the glass display to reduce the unpleasant smell, it has sliding doors for customer to still be able to touch and feel the produce.

there are halal options available in the wet market, selling, beef, mutton and chicken.

renders

redesigned wet market

the green colour stands for greenery/ vegetations which includes vegetables, fruits and flowers stalls.

redesigned layered display for a more organised layout.

there is a ledge at every stall to prevent water from flowing out.

every stall has a front wooden counter top which opens up for vendors to go in and out of the stall.

every stall has an NFC product tag for customers to tap and access audio recordings to learn the pronunciation of the ingredients in dialect.

and spices stalls.

the red colour stands for dry area which includes eggs, noodles, yong taufoo

there is the common area for customers to eat their meals from the Pick N Cook or to mingle and hang out.

it consist of boards displaying greetings in different dialect for young adults, aiming to encourage the habit of greeting in dialect.

“Jiak Anything” is a Pick N Cook service where customers can buy ingredients and hand them to the chef, who will then prepare a chosen dish or surprise you with a creation.

ideal for those who lack the knowledge, time to cook, or can’t decide what to eat, this service offers a perfect solution.

food is prepared right in front of you, giving you the chance to watch and learn how the dish is made. it includes halal options!

assessment set-up

physicalmodel the designers + linkedin

comms (ui/ux)

spatial (landscape)

spatial (interior)

kersandra zhi qing
claudia

Turn static files into dynamic content formats.

Create a flipbook
Issuu converts static files into: digital portfolios, online yearbooks, online catalogs, digital photo albums and more. Sign up and create your flipbook.