

Кто мы такие


















что учитывали?











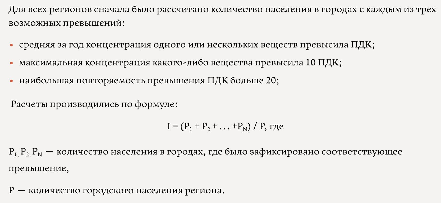
как считали?







что еще помнить Закон Гудхарта: Когда показатель становится целью,
он перестаёт быть хорошим показателем
в итоге будет так





![]()





































что еще помнить Закон Гудхарта: Когда показатель становится целью,
он перестаёт быть хорошим показателем




