

THE DIGITAL SHOWCASE
RESUME

KASHAN MEHMOOD
Creative Digital Specialist

1
CV SOCIAL MEDIA MOCKUP


cv

"Perfection is not attainable, but if we chase perfection, we can catch excellence."
Vince Lombardi

KASHAN MEHMOOD
Creative Digital Specialist

ABBASIA TOWN BAHAWALPUR

ACHIEVEMENTS

Hi, I’m Kashan Mehmood—a versatile UI/UX Designer, Graphics Designer, Video Editor, Web Developer, and Digital Marketer. I’m passionate about creating visually engaging, user-friendly designs, compelling video content, and effective marketing strategies. With a strong eye for detail,technical expertise, and a commitment to quality,I bring creativity, precision, and innovation to every project. Let’s work together to bring your vision to life!
FIVERR & UPWORK
FREELANCE Graphics DESIGNER & EDITOR
FIVERR
FREELANCE WEB DEVELOPER & UI/UX Designer
YOUTUBE EDITING
THUMBNAILS, VIDEO EDITING, TRANSCRIPTION
Umm Al-Qura Education System
Matriculation in Computer sceince
GLIMS COLLEGE
GLIMS UNIVERSITY
Intermediate in Computer sceince Associate degree Program (ADP)
Multi-Disciplinary Design & Development Expert
Mastered UI/UX design, graphic design, and video editing, delivering high-quality visuals across various platforms.
Professional CGI and Mockup Creator
Created realistic CGI renders and mockups, showcasing advanced skills in product visualization.
WORKED WITH MANY INFLUENCERS
I have had the privilege of working with numerous influencers, delivering high-quality content.






SOCIAL MEDIA

"Your work is a reflection of your mindset."
Saul Bass

POSTER



POSTER ON
WEEKEND
PARTY INVITATION
(Adobe Photoshop)


POSTER ON
HALLOWEEN PARTY INVITATION
(Adobe Photoshop)





GAMING TOURNAMENT FLYER (Adobe Photoshop)

(Adobe Photoshop)

PIZZA SHOP INSTAGRAM POST


YOUTUBE THUMBNAIL









GAMING THUMBNAIL











FOOD MENU





BUSSINESS CARD
A business card is a small, printed card containing key contact information for a person or business, including name, job title, company, phone number, email, and address. It serves as a quick, professional way to share contact details and make a lasting impression in networking and business interactions.



GIFT VOUCHER
A gift voucher is a prepaid certificate issued by a business, allowing the recipient to redeem it for products or services up to the specified value. It’s often used as a gift option, providing flexibility for the recipient to choose their preferred items.


Vertical Office Identity Card
A Creative Vertical Office Identity Card is a modern, vertically-oriented ID card with essential employee details like name, photo, and job title. It uses unique design elements to reflect the brand’s identity and enhance visual appeal.


MOCKUP CGI RENDERING PHOTOGRAPHY

"The art is not in making the model, but in bringing it to life."



PRODUCT


Provide me with your logo, and I’ll create a custom T-shirt mockup design in Photoshop. This mockup will showcase how your logo looks on a T-shirt, giving you a clear visual representation. It's a great way to see your branding in action before production!








Create realistic CGI perfume renders by modeling detailed bottles with quality glass and liquid materials, using soft lighting for reflections.Finish with post-processing for a polished, premium look.






Simply provide me with your logo file, and I’ll design a mockup to present it in a realistic, polished way.This will help you visualize how your logo would look on various products or materials.







E-COMMERCE PRODUCT LISTING



I will gather high-quality product images and branding materials, then design visually appealing mockups in Photoshop. After sharing initial designs for feedback, I’ll make any necessary revisions to meet their expectations. Finally, I’ll deliver the optimized assets ready for your online store.

E-COMMERCE PRODUCT LISTING



PROFESSIONAL INVOICE











BROCHURE


MARKETING RESULTS Strategic

"Marketing is no longer about the stuff you make, but about the stories you tell."

How Strategic Investment Delivers Results

SUCCESS STRUCTUE & RESULT

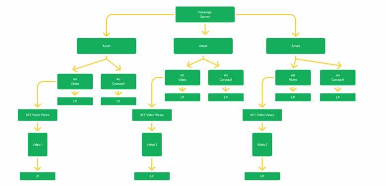
I’ve developed a comprehensive strategy for an upcoming campaign designed to boost the number of completed survey responses. I’d love to hear your thoughts and feedback. Here's a quick overview:
Campaign Structure: Ad Sets
Three targeted audiences – website visitors, email database, and geo-pinned locations – to test which group drives the best results.
Creative Testing
Two types of content – a video and a carousel ad – both directing traffic to a landing page to determine which performs better.
Retargeting Strategy (RET)
Tracking:
Engage viewers who watch more than 5 seconds of the first video by serving them a second video ad and driving them back to the landing page. All landing pages will include UTM parameters to accurately track traffic sources and campaign performance.
Results

Ad Sets : 1

Ad Sets : 2

Medical Spa

Liposuction


Within the first month and a half of starting the campaign, we achieved a $50 cost per lead through Google Ads (contact form submissions and phone calls). We also created a campaign through Facebook designed to reach our target audience in the greater Houston area. From September 1st to October 31st, the campaign drove 50 form submissions at a cost per lead of $24.

VIDEO EDITING

"Editing is not just a skill; it’s the art of storytelling."






UI/UX (DESIGNS)

"People ignore design that ignores people."
Frank Chimero











FOOD APP





