IRT3000 ADRIA #8 (September 2009)

Page 1

3 Rujan 8 III

uvodnik 7

domaće vijesti 13

13Serija seminara Optičke mjerne metode, računalno potpomognuto konstriuranje i proizvodnja

18Razvoj i održivost studija i seminara cjeloživotnog obrazovanja

24 Danko Končar preuzeo dokumantaciju za pet brodogradilišta

34U šest mjeseci samo 900 mil. eura stranih ulaganja

36Željezara Split prodana britanskom fondu Carlson

40Janaf pred sklapanjem ugovora vrijednih više od 100 milijuna eura

40Poslovi za 250 mil. kuna

40 BICRO ulaže 65 mil. kuna u inovacije

43Brodogradilišta u tri i pol godine dobila 17 mlrd kuna potpora

43U šest mjeseci 224,7 mil. eura

45Vodeći centar za biomedicinska istraživanja u regiji

46Inozemni dug Hrvatske 40,8 mlrd eura

58 Hrvatska ima drugu najmanje produktivnu IT industriju

59Đuro Đaković planira izvoziti oklopna vozila

61Dalekovodu višemilijunski ugovori u Hrvatskoj i BiH

66 Broj blokiranih tvrtki veći za 41,7 posto

iz svijeta 26

26 Časopis IRT3000 je proslavio peti rođendan

29Novost u kompaktnom petosnom

razredu: serija HURCO VMX U

35Snižavanje troškova po proizvodu

4249. međunarodno savjetovanje

ljevača - Portorož 2009

automatizacija i informatizaija 44

46Sinkronizacija štedi vrijeme

46Optičko mjerenje i mjerenje s pomoću slike

48Bežični sustav za samostalno očitavanje mjerača

49Uređaji za čitanje i pisanje na RFID prema ISO normama

50Radiofrekvencijska identifikacija - RFID

53Robotika, krmiljeno gibanje in programirni logični krmilniki na eni PC-osnovi

suvremene tehnologije 62

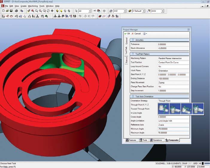
67ESPRIT 2009 najavljuje novi pristup kompleksnom 5-osnom glodanju

69Prvi fotoaparat s projektorjem

IZ SVIJETA

Peter Heisig: Stigli Nijemci koji posao nude

Reportaža:

Strane tvrtke na hrvatskom tržištu

Intervju s Pierom Luigijem Streparavo, glavnim povjerenikom sajma EMO MILANO 2009

Svijet obradnih strojeva

Ove će godine, u razdoblju od 5. do 10. listopada, glavni grad Lombardije ugostiti priredbu EMO MILANO 2009 pod motom »Svijet obradnih strojeva«, koju promiče CECIMO, europski odbor za suradnju proizvođača obradnih strojeva. Sajam EMO, koji je utemeljen godine 1975. i održava se svake dvije godine, govori o evoluciji »svijeta metaloprerađivačke industrije« te putem druženja i razmjene iskustava među proizvođačima i konačnim korisnicima potiče razvoj sve naprednijih tehničkih rješenja.

DOMAĆE VIJESTI

5-osna obrada – prošlost, sadašnjost i budućnost u Hrvatskoj

U današnje vrijeme hrvatska metalna industrija, a pogotovo tvrtke koje se bave strojnom obradom, sve više tehnološki zaostaju za zapadnim tvrtkama. Ovakva oštra konstatacija možda je bolna, ali i istinita. Naime, ako pogledamo trenutačno stanje u strojnoj obradi, tj. obradi alatnim strojevima u Hrvatskoj, stanje je više nego porazno. Morali bismo se zapitati zbog čega. Kristijan Mihoci

Znanost i tehnologija za unaprjeđenje harmonizirane proizvodnje

Na 21. međunarodnoj konferenciji o proizvodnom istraživanju, koja je održana u Šangaju, predstavljena su najnovija dostignuća u proizvodnom istraživanju. Prezentirano je više od 200 znanstvenih istraživanja u devet sekcija. Istraživanje nastalo u sklopu hrvatsko-srpskoga bilateralnog projekta „Modeliranje, simulacija, optimizacija i eksperimentalno istraživanje naprednih tehnologija oblikovanja deformiranjem“ dobilo je pohvale kineskog organizatora. Na konferenciji je sudjelovao i veći broj hrvatskih znanstvenika. 16

Industrijski forum IRT bio je izvrsno prihvaćen

U Portorožu je 8. i 9. lipnja održan Industrijski forum IRT 2009 – događaj koji suorganiziraju i za industriju predstavljaju predstavnici iz industrije. Bio je namijenjen predstavljanju dostignuća i novosti iz industrije, inovacija i inovativnih rješenja iz industrije i za industriju, primjera prijenosa znanja i iskustava iz industrije u industriju, primjene novih zamisli, projekata, procesa, tehnologija i alata u industrijskom okružju, stvarnog stanja u industriji te njezinih zahtjeva i potreba. Brojni sudionici složili su se da je zbog gospodarske krize još važnije druženje na takvim događajima jer se na njima stječu nova poznanstva koja omogućuju razmjenu mišljenja, iskustava i znanja, a često znače i početak uspješne suradnje i zajedničkog nastupa na domaćem i inozemnim tržištima.

Kako nas vidi talijanska industrija alatnih strojeva Rezultate “Projekta Balkan”, istraživanja tržišta alatnih strojeva u Albaniji, Hrvatskoj, Srbiji i Sloveniji, predstavili su Talijanski nacionalni institut za vanjsku trgovinu i UCIMU, udruženje proizvođača alatnih strojeva, potkraj ožujka u Bergamu, središtu pokrajine Lombardije, ali i talijanske strojogradnje. Trenutačna negativna situacija na tržištu znači da pozornost moramo usmjeriti na te zemlje i njihova tržišta kako bismo osigurali najbolje uvjete za rast i razvoj. Za sve to balkanske zemlje, zahvaljujući živahnom gospodarstvu i povoljnom zemljopisnom položaju, nude mogućnosti koje talijanski konstruktori ne mogu ignorirati – izjavio je Giancarlo Losma, predsjednik Talijanskog udruženja proizvođača alatnih strojeva, robota i automatizacije (UCIMU). 24

4
4
sadržaj
14 10
20
26

65 3-WAY, Tomaž Vujasinovic s.p.

1, 51 ABB, d. o. o.

1, 3, 70 BTS, d. o. o.

72 BTS KOTHENNYA, d. o. o.

39 CadCam Design Centar, d. o. o.

1, 6 Cajhen, d. o. o.

32 Camincam, d. o. o.

25 Društvo za električna vozila Slovenije

30, 63 Gazela Platit, d.o.o.

17 GR Inženiring, d. o. o.

43 Hrvatski savez inovatora

15 ib-CADdy, d. o. o.

66 ICM, d. o. o.

19 ISCAR Alati, d. o. o.

1, 59 KMS, d. o. o.

57 Meusburger Georg GmbH

1, 47 Motoman Robotec, d.o.o.

33 NITEH, d. o. o. (HORN)

1 OLMA, d. d.

21 Peter Heisig GmbH

41 PROFIDTP, d. o. o.

1 Rappold Winterthur brusilna tehnika, d. o. o.

37 Rösler Oberflächentechnik GmbH

1, 71 Sandvik, d. o. o.

uložak STROJOTEHNIKA, d. o. o. (HURCO)

23 TBW, d. o. o.

1 Teximp, d. o. o.

1, 12 TM, d. o. o.

iz svijeta Wohlers Report 2008 - Stanje u industriji brze proizvodnje tvorevina

Prikazan je sažetak Wohlersova izvještaja za 2008., koji u cijelosti ima 240 stranica. Izvještaj donosi kvantitativne i kvalitativne svjetske analize postupaka slojevite proizvodnje tvorevina

(e. Additive Fabrication – AF). AF postupci obuhvaćaju širok spektar primjena koje uključuju provjeru dizajna, koncepcijsko oblikovanje, izradu prototipova, provjeru funkcije, izradu pramodela i izradu alata. Također se primjenjuju za izradu različite pomoćne opreme, ali i tvorevina koje se koriste kao konačni proizvodi. Utjecaj koji ti postupci imaju na razvoj novih proizvoda nastavlja plijeniti pozornost poduzetnika, investitora, vladinih agencija, istraživača i ostalih diljem svijeta.

automatizacija i informatizacija

Očitavanje crtičnog koda kroz omotnu foliju

U proizvodnji i logistici je za označavanje transportnih jedinica, na kojima se proizvodi skladište i otpremaju, i danas najprihvaćenija i najraširenija uporaba crtičnoga koda. Većina se proizvoda prije skladištenja ili prije otpreme omata folijom koja teret štiti, a katkad i učvršćuje. Međutim pokazalo se kako omotna folija, iako prozirna, znatno otežava, odnosno smanjuje uspješnost očitavanja crtičnoga koda (skeniranjem) unatoč najsuvremenijim i provjerenim čitačima.

nemetali

Unaprijeđeni postupci injekcijskog prešanja

Postupak injekcijskog prešanja u posljednjih se deset godina vrlo brzo razvija ili, bolje rečeno, nadograđuje. Novosti sa sajmova, predstavljanja tvrtki, obuke i ostali događaji nižu se tako brzo da ih je praktički nemoguće pratiti. Kakvi su to postupci i zašto se upotrebljavaju, nastojat će se sažeti u sljedećem članku. Postupak višekomponentnoga injekcijskog prešanja u svijetu je prisutan već nekoliko desetljeća. Na tom se području često nailazi na više različitih pojmova. Prvi broj kazuje od koliko je različitih komponenata proizvod načinjen, odnosno koliko jedinica za pripremu taljevine i ubrizgavanje ima ubrizgavalica.

suvremene tehnologije

Megavati u suradnji s prirodom

Glad za energijom dovela nas je na rub opasnih klimatskih promjena koje sada moramo zaustaviti, ali tako da ne ostanemo bez energije. Svijet je proteklih godina iskusio mnogobrojne orkane i poplave te također najtopliju zimu u posljednjih 100 godina. Međuvladin panel o klimatskim promjenama (IPCC) Ujedinjenih naroda objavio je 2007. godine svoj četvrti izvještaj (prethodna tri objavljena su 1990., 1995. i 2001.), u kojem se rezimira znanstveno znanje o toj temi kao usklađeno stajalište 130 zemalja. U njemu se jasnije nego ikada prije tvrdi da se nalazimo u početnoj fazi klimatskih promjena koje su prouzročili ljudi. Esad Jakupović

5 Rujan 8 III
popis oglašivača
sadržaj
Slika na
d.o.o. 54 44 62 37
naslovnici: Teximp
6 Rujan 8 III

Darko Švetak urednik

Nedavno smo mogli čuti ministra financija Ivana Šukera kako se grčevito brani od ideje da država proizvođačima dopusti plaćanje poreza na dodanu vrijednost na naplaćeno, umjesto što ih sada tjera da je kreditiraju plaćajući taj PDV čim ispostave račun. Prema Šukeru, to bi državu otjeralo u bankrot.

Nekoliko dana poslije isti je taj ministar branio tvrtke u državnom vlasništvu od optužbi da su generatori nelikvidnosti, tvrdnjom da je velika većina njihovih računa plaćena u zakonskom roku, a da samo manji dio nije.

Iz prvog Šukerova nastupa slijedi da država neće bankrotirati ako propadnu njezine tvrtke ili da država može preživjeti bez proizvodnih tvrtki. Ima li ijedna industrijska grana koja podjednako izvozi kao proizvodnja brodova? Ima, turizam. Kako on stoji? Vidjet ćemo ujesen?! Je li to neka ozbiljna djelatnost koja ovisi o ćudi stranaca, njihovim krizama i novčanicima te, na kraju, i o vremenskoj prognozi? Uza sve to, prema jednom nedavnom istraživanju, 49 posto Hrvata ide na more u vikendice, što znači da će trošiti jednako kao da su kod kuće. Dodajmo tomu da pola prihoda od turizma ulazi u sivu ekonomiju.

Živimo li svi u oksimoronu?

Prema drugom Šukerovu nastupu slijedi da Vlada tolerira kršenje zakona koje je donijela. To je čisti oksimoron. Ne smije postojati dio zakona koji se ne poštuje ili dio poslovanja koji nije prema zakonu. Ista ta Vlada bira članove nadzornih odbora državnih tvrtki, pardon, javnih poduzeća, i od drugih očekuje da poštuju zakone ili ih penalizira.

Iz do sada napisanoga proizlazi da ćemo uskoro živjeti u državi koja čeka kišu da joj napuni proračun te usput “guli” pojedince i tvrtke porezima ne mareći hoće li oni preživjeti, a od svega toga zakon ne štiti nikoga.

Što preostaje poduzetniku u takvoj varijanti beznađa? Prema onome što smo čuli u Tvornici turbina u Karlovcu, morate imati naručitelje kojima je jasno da neplaćanje znači neisporuku sljedeće narudžbe. No što s onima koji, za razliku od TTK, nemaju knjige narudžbi popunjene do kraja 2010. godine?

Preostaje im da emigriraju u Švicarsku, društvo u kojem se toliko pazi na tuđe vrijeme i novac da je na pokretnim stubama nepristojno zakrčiti njihovu cijelu širinu jer tako sprječavate one kojima se možda žuri. Mjesto je to na kojem vlakovi ne kasne već stotinjak godina, ali ne zbog marketinga, nego zato što cijene tuđe vrijeme i novac te zato što znaju da su oni tu jer ih, ovako ili onako, plaćaju putnici kojima moraju biti na usluzi. Kao i država.

Glavni i odgovorni urednik

Darko Švetak

Urednik za nemetale

Doc. dr. sc. Damir Godec

Urednik za tehnologije

Doc. dr. sc. Branimir Barišić

Urednik za metale

Tomislav Staroveški

Stručno vijeće časopisa

Izv. prof. dr. sc. Zlatan Car, Prof. dr. sc. Goran Cukor, Prof. dr. sc. Igor Duplančić, Vladimir Ferdelji, Ruđer Friganović, Mr. sc. Željko Goja, Prof. dr. sc. Bojan Jerbić, Doc. dr. sc. Lado Kranjčević, Prof. dr. sc. Dubravko Majetić, Vladimir Orešković, Ljiljana Pedišić, Mr. sc. Gordana Pehnec Pavlović, Mr. sc. Saša Sladić, Doc. dr. sc. Antun Stoić, Prof. dr. sc. Faruk Unkić, Doc. dr. sc. Saša Vlahinić, Damir Vranić, Izv. prof. dr. sc. Roberto Žigulić

Novinarski prilozi

Matilda Bačelić, Liderpress Igor Škevin

Prijevod

Matea Hotujac (SLO)

Mr.sc. Marina Manucci (ENG)

Mr.sc. Snježana Kereković (NJE)

Lektura

Ela Orešković-Požek (HR)

Idejno rješenje

Saša Brunčič, Barbara Kodrun

Računalni prijelom časopisa

Darko Švetak s. p., Jan Lovše

Oblikovanje naslovnice i oglasa

Barbara Kodrun s.p., Boštjan Čadej

Nakladnik PROFIDTP d.o.o.

Gospočak 58, 10000 Zagreb, Hrvatska

Adresa uredništva:

PROFIDTP d.o.o.

Časopis IRT3000

Gospočak 58, 10000 Zagreb, Hrvatska

Tel: +385 (0)98 409 690

E-pošta: info@irt3000.hr

Tisak: DENONA d.o.o., Zagreb

Cijena: 38 kn/5 €

IRT3000 - inovacijerazvojtehnologije

ISSN: 1846-5951

Copyright© IRT3000

Autorska prava za časopis IRT3000 vlasništvo su nakladnika, tvrtke PROFIDTP d.o.o. Dopušta se prijenos i umnožavanje sadržaja časopisa samo u informativne svrhe i isključivo uz izdavanje pisanog dopuštenja nakladnika.

7 Rujan 8 III 9
7
uvodnik

Nova sprava za vježbanje Kettler od materijala

Terluran GP-35

Tvrtka Kettler svoje eliptične sprave za vježbanje Satura P 7653 oblaže s BASF-ovim polimerom Terluran® GP-35, kojeg naknadno oboje u svijetlo sivu i crnu boju. Materijal se proizvodi u Belgiji.

Svrdla za aluminij i aluminijeve slitine CDX-Al Dormer

Potrebe obrade aluminija su sve veće iz godine u godinu. Danas postoji na tržištu preko 300 vrsta aluminijevih slitina,a oko pedeset posto njih se koristi samo u automobilskoj i zrakoplovnoj industriji. Za obradu različitih aluminijevih legura su obično potrebne i različite vrste svrdala. Postojala je potreba za svrdlom koje prekriva cijeli spektar aluminijevih legura, a da pritom omogućuje visoku produktivnost. Dormer je za tu namjenu razvio CDX-Al svrdla koja su namijenjena za visoke rezne brzine i bušenje svih vrsta aluminija od AMG 7.1 do AMG 7.4. CDX-Al svrdla iz tvrdog metala imaju posebno patentirani oblik vrha oštrice koji smanjuje odrivnu silu pri bušenju, zato na izlazu svrdla iz rupe nastaje manji srh, a također spriječava i stvaranje naljepaka na reznom rubu. Geometrija reznog ruba je oblikovana tako da lomi kratku strugotinu. Presjek spirale je povećan i omogućuje dobar odvod strugotine i pri velikim brzinama.

Za bojenje materijala, na raspolaganju je sustav Colorflexx®. Tvrtka BASF isporučuje materijal u prirodnoj boji, a prerađivači ga kombiniraju sa željenim koncentratima boja. Dobavljači omogućuju neometano bojanje u naručiteljevim prostorima, gdje uklanjanju eventualne poteškoće.

Prednost tog sustava su cjenovno povoljni materijali, učinkovita logistika, kratka vremena dobave, raspoloživost, male zalihe na skladištu i visoka prilagodljivost.

www.basf.com/group/corporate/en/

Mobilno predstavljanje kompaktne ubrizgavalice

Tvrtka BOY je na europsku turneju poslala svoj kombi BOY XS EXPRESS, u kojem se nalazi ubrizgavalica BOY XS. Ubrizgavalicu mogu pogledati sve zainteresirane tvrtke koje se bave injekcijskim prešanjem. Prednost turneje se očituje u činjenici da ubrizgavalicu u radu može vidjeti velik broj ljudi u svojoj neposrednoj blizini, pa im nije potrebno utrošiti dodatno vrijeme i novac za putovanja.

Ukoliko ste zainteresirani za predstavljanje, možete se javiti u tvrtku BOY, odnosno možete pozvati telefonski broj ++49 2683 307 0, ili poslati poruku na elektronsku adresu info@dr-boy.de. Kombi će do vas stići u najkraćem mogućem vremenu.

www.boymachines.com/

Za aluminijeve slitine sa visokim postotkom silicija je moguće naručiti Dialub presvlaku, koja produžuje trajnost svrdla. Svrdla imaju rupe za hlađenje. Preporučuje se neprekinut dovod tekućine za hlađenje s tlakom od 70 bara (minimalno 30 bara). To osigurava bolje tolerancije rupa, učinkovitije odvajanje strugotine i spriječava stvaranje naljepaka na reznom rubu. Dobavljivi so promjeri svrdala od Ø3 mm do Ø 20 mm, za dubine bušenja od 3xD R587, 5xD R583,a po narudžbi i 7xD.

www.dormetools.com

www.bts-company.com

www.bts-kothennya.hr

CO2 smanjuje troškove proizvodnje

PUR-pjena

U proizvodnji fleksibilne pjene, u posljednje vrijeme se za pjenjenje rabi CO2. Uporabljuje se već u proizvodnji tepiha s pjenjenim poleđinskim slojem i u proizvodnji dijelova za sjedala u automobilskoj industriji i industriji kućanskih aparata. CO2 nudi pri proizvodnji PUR-pjene brojne tehničke i cjenovne prednosti. Zbog dobre topivosti mješavina CO2 i PUR-komponenata iznimno je homogena. Isto tako poboljšana je i kvaliteta miješanja. Fleksibilna pjena sadrži manje tvrdih čestica, a njena mehanička svojstva su bitno poboljšana. Postojeće sustave za pjenjenje moguće je vrlo jednostavno preraditi, tako da ih je moguće rabiti i u kombinaciji sa CO2. Najjednostavnije rješenje pri manjim koncentracijama CO2 je podešavanje šaržnog sustava, povezanog sa sabirnicom. Pri visokim koncentracijama, na raspolaganju je sustav, pri kojem dolazi do nukleacije u zaštitnoj sabirnici. Treća mogućnost je dodavanje CO2 u glavu za miješanje tako da je moguće mijenjati udio CO2 od ciklusa do ciklusa pjenjenja. Pri izboru odgovarajućeg sustava, na raspolaganju su znanje i pokusi iz laboratorija KraussMaffei. Tvrtka također omogućuje posudbu opreme.

www.kraussmaffei.com

8 Rujan 8 III novosti 8

Nova presvlaka za tokarenje čelika AC820P Sumitomo

Sumitomo je razvio presvlaku za opću namjenu za tokarenje čelika AC820P. Prekriva široko područje primjene, prije svega srednje prekinut rez. Nova Super FF (Flat&Fine) presvlaka je vrlo glatka i tvrda. Ima znatno veću otpornost na habanje i omogućuje stabilnu obradu te dulji životni vijek. Za obradu sa visokim posmacima je razvijen novi tip lomača NGE.

MAPPS IV je novo upravljanje i operacijski sistem za upravljanje strojeva

Mori Seiki

Mori Seiki je razvio četvrtu generaciju visoko učinkovitog operacijskog sistema MAPPS IV za programiranje obradnih strojeva pomoču menija .Sistem je jednostavan za upotrebu i odgovara zahtjevima za učinkovitu obradu kompleksnih obradaka. MAPPS IV je opremljen s 19 inčnim TFT zaslonom, duo-core procesorom, programobilnim funkcijskim tipkama za bližnjice, PC tipkovnicom, čitačem kartice i USB priključkom. Integriran je program ESPRIT CAM koji je namjenjen obradi komleksnih 3D obradaka. S ugrađenim procesorom pretvorimo put alata iz CAM datoteke u NC program. U MAPPS IV lako naknadno modificiramo program koji je bio napravljen na PC-u. Program Pretraživać omogućava pregled standardnih datoteka kao što su txt, pdf... Također je dobrodošla i funkcija za otklanjanje grešaka.Ta funkcija prilikom zastoja stroja identificira problem i predlaže rješenja. Operateru su na zaslonu dostupna uputstva za upotrebu u elektonskom obliku. Kao opcija za nadzor procesa mogućnost je da preko kamere na zaslonu prikaže tok obrade, situaciju u transporteru strugotine , alata u spremniku alata...

Novi materijali Luran S za primjene u dodiru s hranom

Tvrtka BASF nudi tri nova proizvoda, namijenjena primjenama koje obuhvaćaju dodir s hranom. To su Luran® S 777 K FC, Luran S 757 G FC i Luran S 797 S FC. Razlozi za uvođenje novih materijala su propisi na području dobre proizvodne prakse, koji su postali važeći u kolovozu 2008. godine. Namjena tih propisa je smanjiti udjele nečistoća, koje bi na bilo koji način mogle štetiti potrošačima. Stoga proizvođači polimernih materijala moraju svoje proizvode na tržištu popratiti s opsežnom dokumentacijom te jamčiti visoki stupanj kvalitete. Luran S 777 K FC je čvrst i tecljiv materijal, koji se rabi kao osnova u mnogim primjenama. Luran S 757 G FC odlikuje se visokom krutošću i čvrstoćom te dobrim svojstvima tečenja.

Materijali se rabe za izradu dijelova kućanskih aparata, kao što su aparati za kavu, sokovnici, posude za mikrovalne pećnice te za izradu četkica za zube. Bitnija svojstva proizvoda od tih materijala su visoka toplinska stabilnost, dobra kemijska postojanost i postojanost prema starenju.

www.basf.com

www.moriseiki.com

www.bts-company.com

HURCO VTXZ – novo upravljanje

HURCO WinMax otvara nove mogućnosti dvozonske

HURCO je tržištu predstavio novu konstrukciju stroja – stroj s putujućim vretenom HURCO VTX Z za dvozonsku obradu.

obrade

VTX Z omogućuje fleksibilnu i cjenovno povoljnu proizvodnju, kao obradni centar za duge dijelove s hodom u smjeru osi X 2.030 mm, ili kao dvozonski obradni centar s dvije zone s hodom 760 mm. Poprečni hod iznosi 660 mm, a hod u smjeru osi Z je 610 mm. Vreteno snage 18 kW se može ubrzati do frekvencije vrtnje 12.000 okr/min. Taj stroj se odlikuje iznimno visokom učinkovitošću rezanja.

Upravljanje stroja odvija se na najnovijoj generaciji upravljanja HURCO WinMax, koji je moguće programirati u radionici. Korisniku prilagođena programska oprema, koja djeluje na temelju ekranskih dijaloga, proširena je s funkcionalnostima za dvozonsku obradu.

9 Rujan 8 III novosti 9
www.hurco.de
www.sumitomotool.com www.bts-company.com www.bts-kothennya.hr
VTX Z: dvozonska obrada s upravljanjem jednostavnim za uporabu WinMax

Intervju s Pierom Luigijem Streparavo, glavnim povjerenikom

sajma EMO MILANO 2009

Svijet obradnih strojeva

Ove će godine, u razdoblju od 5. do 10. listopada, glavni grad Lombardije ugostiti priredbu

EMO MILANO 2009 pod motom »Svijet obradnih strojeva«, koju promiče

CECIMO, europski odbor za suradnju proizvođača obradnih strojeva. Sajam

EMO, koji je utemeljen godine 1975. i održava se svake dvije godine, govori o evoluciji »svijeta metaloprerađivačke industrije« te putem druženja i razmjene iskustava među proizvođačima i konačnim korisnicima potiče razvoj sve naprednijih tehničkih rješenja.

EMO se kao platforma za sintezu najkvalitetnijih

rješenja u svjetskoj industriji obradnih strojeva razvio u svjetsku izložbu tehnoloških inovacija koja se naizmjence održava u Hannoveru i Milanu, a na koju korisnici iz proizvodne industrije cijelog svijeta sve više usmjeravaju pozornost.

EMO MILANO 2009 na pet će dana pretvoriti Milano u svjetsko središte industrije, gdje će biti izložena potpuna i raznovrsna ponuda obradnih strojeva, robota, automatizacije i popratnih tehnologija. To je odgovor na sve veće i sve konkretnije zahtjeve sudionika sajma koji će se ove godine prvi put održavati u suvremenom sajamskom središtu Fieramilano. Očekivanja su velika. Treba naglasiti kako je sajam u Milanu 2003. godine razgledalo više od 155 000 posjetitelja, od toga 40 posto iz 104 zemlje.

Glavni povjerenik sajma EMO MILANO 2009 je Talijan Pier Luigi Streparava, zadužen za nadzor organizacije događaja i kao takav najprimjerenija osoba za razgovor o njemu.

Gospodine Streparava, što uključuje vaša uloga glavnog povjerenika sajma EMO MILANO 2009?

Glavni povjerenik usklađuje promotivne aktivnosti za sajam, koji se nakon šest godina vraća u Italiju. Zajamčiti mora uspjeh sajma i poboljšanje rezultata u odnosu na prethodni sajam. Tu ulogu nisam preuzeo prvi put, jer sam bio također glavni povjerenik sajma EMO MILANO 2003. Pokušat ću tomu pridonijeti i svojim entuzijazmom, vještinama i iskustvima koje sam stekao.

Zašto je EMO tako važan?

EMO je glavni svjetski događaj namijenjen proizvođačima obradnih strojeva, robota i sustava za automatizaciju. To znači da na njemu tvrtke mogu neposredno predstaviti sam vrh svoje ponude bez uključivanja

distributera. EMO je istinska univerzalna svjetska izložba jer pokriva sva područja tog sektora: strojeve za preoblikovanje i rezanje metala, strojeve za zavarivanje, toplinsku i površinsku obradu, robote, strojnu i programsku opremu za automatizaciju, montažu, alate, dijelove, komponente, pribor, mjernu opremu, nadzor kvalitete, sustave za zaštitu i zaštitu okoliša… Na EMO-u će biti otvorene sve mogućnosti za udruživanje znanja iz sektora, zato je taj sajam najiščekivaniji događaj za tvrtke iz svjetske proizvodne industrije. Nijedan drugi svjetski događaj nema takvo značenje i ne plijeni takvu pozornost medija, stoga ga ne smije zaobići nijedan proizvođač koji želi svijetu pokazati kvalitetu svoje ponude.

Na sajmu EMO MILANO 2009 bit će predstavljeni najnapredniji proizvodni sustavi, pa će sajam odigrati i ulogu benchmarkinga za mjerenje tehnološkog napretka u sektoru. Moram naglasiti i važnost činjenice da je događaj organiziran u Italiji kao zemlji koja je među vodećima u tom sektoru, ne samo sa stajališta proizvodnje i izvoza već i sa stajališta uporabe, što dokazuje da je talijansko tržište dinamično.

Po čemu se EMO MILANO 2009 razlikuje od prijašnjih priredbi?

Priredba će se ove godine održati prvi put u novome sajamskom središtu u Milanu, gdje se nalazi izložbeni prostor gotovo bez ograničenja, s uvjerljivom iskoristivosti i suvremenim tehničkim uslugama. Izložbeni uvjeti na sajmu EMO MILANO 2009 bit će tako usklađeni s važnošću i ugledom događaja i tvrtki koje na njemu sudjeluju. Činjenica da će se događaj održati u Milanu također jamči dodatnu vrijednost. Glavni grad Lombardije je industrijsko i ekonomsko središte iznimnog značenja, središte društvenog života s urođenom gostoljubivošću, i također grad do kojeg je jednostavno doći iz bilo kojeg dijela Europe i ostatka svijeta.

Koji ćete pristup primijeniti za najbolje moguće oglašavanje sajma?

Odlučili smo da ćemo sajam EMO MILANO 2009 promovirati integriranim komunikacijskim djelatnostima. To znači da ćemo uz tradicionalne kanale iskoristiti i mogućnosti koje nude novi mediji. Orga-

10 Rujan 8 III intervju

intervju: Pier Luigi Streparava

nizirali smo putujuću reviju konferencija

za medije koja će obići glavne industrijske gradove po cijelom svijetu, više od dvadeset zemalja na tri kontinenta. Događaj će biti globalno oglašavan u medijima koji su najpogodniji za tu namjenu.

Od novih medija, ključnu ulogu odigrat će internet. Na internetskoj stranici sajma predviđen je dio koji sadržava više videointervjua. Tako će i oni koji se neće moći odazvati konferencijama za medije moći dobiti informacije od predstavnika institucija i organizatora, kao i odabrane intervjue s onima koji sektor poznaju do u detalje. U razvoj internetske stranice EMO MILANO 2009 uložili smo velik napor da dobijemo što iscrpniju i suvremeniju interaktivnu stranicu.

Je li internetska stranica doista tako važna?

Svakako. Internetska stranica na adresi www.emo-milano.com vrlo je važna za prepoznavanje, informacije i komunikaciju.

To je najjednostavniji i najizravniji način za promidžbu događaja u svakom kutu svijeta. Portal usto nudi svakojake informacije o događaju, tvrtkama izlagačima i tehnologijama na sajmu, o sajamskom središtu i mjestu, informacije za izlagače, animiranje posjetitelja i izlagača te još mnogo više. Stranica će biti i važan komunikacijski kanal za medije, jer će novinari moći događaje na sajmu pratiti i obrađivati u internetskom centru za novinare te tako novosti i izvještaje prosljeđivati javnosti. Internetska stranica odlikuje se visokim stupnjem interaktivnosti, koji služi kao komunikacijski kanal između organizatora i korisnika: nudi izravne kontakte, formulare za registraciju na sajmu i brojne mogućnosti napredne registracije na događajima za optimalan promet u željenim područjima. To, naravno, nije jedini medij kojim ćemo se koristiti u promidžbi događaja. Razvili smo i druge izvore kojima namjeravamo doći do ljudi koje bismo mogli zainteresirati za sajam.

Auto-klaster postaje pravna osoba

Najveći proizvođači za auto-industriju planiraju osnovati auto-klaster kao pravnu osobu, a osnivači i nositelji tog novog klastera bilo bi 10 vodećih tvrtki hrvatske auto-industrije. To je nastavak razvoja postojećeg Hrvatskog automobilskog klastera (HAMK) osnovanog unutar HUPovog Nacionalnog centra za klastere, koji od 2007. djeluje kao trajni konzorcij i koji od 24 tvrtke osnivača danas povezuje više od njih 60 sa 6000 zaposlenih. Ukupni prihodi članica klastera u 2008. iznosili su 2,8 mlrd kuna od čega izvoz čini 90 posto prihoda.

Koji su to drugi izvori?

Prije svega moram spomenuti video koji smo snimili. Promotivni film EMO MILANO 2009, koji najbolje predstavlja tehnološku izvrsnost svjetske izložbe obradnih strojeva, robota i automatizacije, ponudu na sajmu i međunarodno značenje toga ključnog događaja za cijelu proizvodnu industriju. Zaključili smo kako tako velik događaj osim videa zaslužuje i impresivnu zvučnu podlogu. Stoga smo izdali CD EMOtion s obradama osam poznatih džezskladbi i s novim skladbama skladanima posebno za EMO MILANO 2009. Na CD-u je 50 minuta glazbe koju izvode četiri talijanska glazbenika, među kojima je i Paolo Tomelleri, ikona talijanskog džeza. Načinili smo 4 000 kopija koje će biti podijeljene na konferencijama za medije, odnosno institucionalnim događajima, te ćemo ih razaslati na poštanske adrese iz našega opsežnog popisa. Dobit će ih i izlagači, koji će ih moći rabiti u promotivne svrhe. Kao pri svakom drugom događaju vrijednom svog imena, i za sajam EMO MILANO 2009 bit će osmišljeni i načinjeni posebni promotivni proizvodi. Uloga tih predmeta često je podcijenjena, odnosno smatraju se sporednima. Pravilno ciljani i dobro osmišljeni promotivni proizvodi izvrstan su podsjetnik na događaj koji daje svim sudionicima na znanje da je njihov odaziv važan i cijenjen.

Kakva su vaša predviđanja glede sajma EMO MILANO 2009?

Uvjeren sam kako će EMO MILANO 2009 ostvariti velik uspjeh. To mogu ustvrditi prije svega na temelju velikog broja prija-

Procjena prihoda ukupne hrvatske auto-industrije se kreće od 3,3 do 3,5 mlrd kuna. Kako kaže Branko Mihalić, klaster menadžer auto-klastera, uspjeh je što će taj novi/stari klaster uspjeti uključiti sve značajne domaće tvrtke iz te branše, i one koje mu dosad nisu pristupile, kao i dva manja regionalna auto-klastera (zadarski i istarski).

Deficit

BDP-a

Ministar financija Ivan Šuker najavio je kako je za iduću godinu planiran deficit državnog proračuna

va koje smo već zaprimili. Velik broj tvrtki već je potvrdio nastup, jer su svjesne da je EMO vitalan događaj za sve koji djeluju u tom sektoru i traže prepoznatljivost. Sljedeći čimbenik koji će pozitivno utjecati na uspjeh događaja je sam sajamski centar u Milanu. Uzmemo li u obzir iskoristivost i veličinu sajamskih prostora te tehnološku usavršenost, teško je zamisliti primjereniju okolinu za održavanje tog događaja.

Dodatni razlog za optimizam je spoznaja da naša ekipa visokomotiviranih, iskusnih i izvrsno osposobljenih stručnjaka već neko vrijeme radi na organizaciji događaja. Zbog svih tih i drugih razloga uvjeren sam kako će svijet metaloprerađivačke industrije iznova potvrditi svoju ulogu kroz događaj izvrsnosti u tom sektoru. Zaključimo s našim sloganom »Vidimo se na sajmu EMO MILANO 2009«.

od dva do 2,2 posto BDP-a. Prihodi državnog proračuna u prvih osam mjeseci ove godine su za 6,4 milijardi kuna manji nego lani, a povećanje rashoda je ostalo nominalno na razini prvih šest mjeseci, odnosno 4,3 milijarde kuna. Ako pad BDPa u ovoj godini bude oko pet posto, kako pokazuju projekcije Ekonomskog instituta, do kraja godine ostat ćemo u okvirima planiranih prihoda i rashoda, kazao je Šuker. Ekonomsko vijeće zaključilo je da ukupni rashodi proračuna opće države za 2010. moraju ostati na razini rashoda proračuna za 2009. godinu. To znači da rashodi u proračunu za iduću godinu ne bi smjeli prijeći iznos od 120,5 milijardi kuna.

11 Rujan 8 III
proračuna u 2010. od 2 do 2,2%

Serija seminara Optičke mjerne metode, računalno potpomognuto konstruiranje i proizvodnja

Tvrtka TOPOMATIKA, lider na području suvremenih računalnih metoda u području strojarstva i proizvodnje priprema seriju seminara pod nazivom Optičke mjerne metode, računalno potpomognuto konstruiranje i proizvodnja, koji će se tijekom listopada i studenoga održavati u Zagrebu, Splitu, Rijeci, Varaždinu i Slavonskom Brodu.

Cilj seminara je proizvodnim tvrtkama i razvojno-istraživačkim institucijama približiti najnovija tehničko-tehnološka dostignuća na području optičkih mjernih metoda vezanih uz mjerenje dimenzija i oblika, mjerenje deformacija i gibanja, optimiranja proizvodnih procesa; kao i mogućnosti daljnjeg korištenja rezultata na području reverznog inženjerstva, brze izrade prototipova i konstruiranja s pomoću računala. Tvrtka TOPOMATIKA, dugogodišnji je zastupnik vrhunskih proizvoda (GOM oprema za 3D skeniranje i Geomagic računalni program za obradu skeniranih objekata) s tog područja za Hrvatsku. Uz to djelatnici tvrtke aktivno su sudjelovali u više projekata s područja tehnike i kulture gdje se na konkretnim primjerima dokazana učinkovitost opreme koju zastupaju.

Na predstojećim seminarima, stručnjaci tvrtki GOM (Mladen Gomerčić) i TOPOMATIKA (Tomislav Hercigonja) kao i vanjski suradnik (Amir Šećerkadić), stručnjak na području CAD/CAM/CAE tehnologija, upoznati će sudionike s najnovijim dostignućima na polju optičkih mjernih metoda, prikazati mogućnosti korištenja optičkih mjernih sustava za optimiranje proizvodnih procesa, za kontrolu kvalitete proizvoda i brži razvoj novih proizvoda, upoznati sudionike s prednostima raču-

nalno potpomognutog konstruiranja i proizvodnje. Posebno će biti predstavljeni regionalni partneri, kao i sama tvrtka organizator - TOPOMATIKA.

Sadržaj seminara obuhvaća prije svega 3D digitalizaciju/3D skeniranje objekata, usporedbeno mjerenje, kontrolu odstupanja od nominalnih CAD podataka, mjerenje dimenzija, mjerenje oblika i dimenzija

(GD&T), kreiranje mjernih izvještaja, reverzibilno inženjerstvo, konstruiranje s pomoću računala – CAD i programiranje CAM obrade na temelju STL podataka. Iz sadržaja seminara očito je kako su oni namijenjeni voditeljima kontrole kvalitete, razvoja, proizvodnje i tehnologija, zaposlenima u mjernim laboratorijima, odjelima konstrukcije i razvoja proizvoda, tvrtkama koje žele podići tehnološku razinu proizvodnje i unaprijediti kvalitetu svojih proizvoda.

U okviru svakog seminara, organizatori predviđaju osim prezentacije i primjera iz domaće i svjetske prakse, praktičnu demonstraciju mjerenja s pomoću sustava ATOS i TRITOP (GOM mbH), te demo prikaz rada u CAD/CAM sustavu.

Prvi u nizu seminara održati će se u Zagrebu (02.10.2009.), a slijede Split, Rijeka, Varaždin u listopadu, te Slavonski Brod (u studenome). Detaljne informacije o prijavi i rasporedu održavanja seminara mogu se naći na internetskoj stranici: www.3d-seminari.com/prijava.html

13 Rujan 8 III domaće vijesti događaji i dostignuća
Cjelovita rješenja: od ideje do provjerenog proizvoda Novo ATOS mjerno ticalo (Touch Probe)

5-osna obrada – prošlost, sadašnjost i budućnost u H rvatskoj

U današnje vrijeme hrvatska metalna industrija, a pogotovo tvrtke koje se bave strojnom obradom, sve više tehnološki zaostaju za zapadnim tvrtkama. Ovakva oštra konstatacija možda je bolna, ali i istinita. Naime, ako pogledamo trenutačno stanje u strojnoj obradi, tj. obradi alatnim strojevima u Hrvatskoj, stanje je više nego porazno. Morali bismo se zapitati zbog čega.

Mišljenje autora ovog teksta je da u Hrvatskoj ponajprije nedostaje kvalitetnoga kadra. Ljudi koji bi se bavili obradom alatnim strojevima kronično nedostaje. Mlade obrazovane osobe prijeko su potrebne industriji. One moraju uvesti novosti, podignuti tehnologiju na višu razinu i time povećati konkurentnost hrvatske industrije. Osim toga strojni park u Hrvatskoj nije se razvio u skladu s očekivanjima nakon Domovinskog rata. Kupovanje jeftinih strojeva bez ikakve naknadne podrške moglo bi nas još više unazaditi. Naime, dobro je poznato da najjeftinija stvar katkad može biti vrlo skupa, kao i kupovanje zastarjele

tehnologije. O drugim razlozima moglo bi se raspravljati unedogled, ali navedena dva trebala bi nas potaknuti na razmišljanje kako stvari pokušati promijeniti nabolje. Jedna od trenutačno aktualnih stvari koja je nužna hrvatskoj industriji, a događa se u svijetu je 5-osna obrada na alatnim strojevima. Ta je tehnologija u zapadnom svijetu poznata kao ‘’state of the art’’ i sve više pokazuje prednosti u odnosu na klasičnu 3-osnu obradu. Na zapadu ta tehnologija daje presudnu prednost tvrtkama koje ju posjeduju. Zašto je tomu tako?

5-osna tehnologija ponajprije omogućuje izradu kompleksnih izradaka na kojima proizvođač može mnogo više zaraditi. Primjer izradaka je lopatica za turbine, impeleri za pumpe, dijelovi za avioindustriju, dijelovi za autoindustriju. Osim izrade kompleksnih izradaka 5-osna tehnologija omogućuje i izradu s manjim brojem stezanja. Posljedica manjeg broja stezanja je točniji izradak. Mnogi autori u svijetu slažu se da se najviše vremena u strojnoj obradi gubi na stezanje i otpuštanje izradaka i njihovo centriranje na stroju. 5-osna tehnologija eliminira to vrijeme u velikoj mjeri. U biti, 5-osna obrada može se podijeliti na dvije vrste. Prva je obrada ‘’3+2’’, kod koje se izradak orijentira oko dvije rotacijske osi i onda obrađuje klasično s tri osi. Druga je vrsta simultana 5-osna obrada, kod koje stroj izvodi simultano gibanje u pet osi, najčešće tri translacijske i dvije rotacijske. Na slici 1 prikazan je izradak koji je izrađen tehnologijom ‘’3+2’’.

Prema najnovijim istraživanjima i iskustvima, najbolji put za uvođenje 5-osne tehnologije bio bi da tvrtke počnu s ‘’3+2’’ i nakon toga prijeđu na 5-osnu simultanu obradu. Tvrtke na zapadu najčešće i slijede taj put.

Sljedeći problem koji će se pojaviti za hrvatsku industriju kada se počne uvoditi 5osna tehnologija je uvođenje CAD-CAM

sustava u proizvodnju. Naime, hrvatske tvrtke još ne shvaćaju da su CAD-CAM sustavi proizvodi koji se moraju legalno kupiti i održavati. Uvođenje 5-osne tehnologije praktički je nemoguće bez kvalitetnog CAD-CAM sustava. To je složen proces koji može potrajati dulje vrijeme i morao bi biti pomno planiran.

Simultana 5-osna obrada je tehnologija koja se koristi za dijelove koje je nemoguće izraditi na bilo koji drugi način. Isto tako, ova tehnologija omogućuje znatno skraćenje vremena obrade nekih dijelova. Na slici 2 prikazan je ukrasni aluminijski naplatak izrađen prema zahtjevu kupca. Za izradu jednoga ovakvog naplatka na 3-osnom stroju potrebno je između 12 i 14 sati. Izrada na 5-osnom stroju traje tri sata.

Naravno da 5-osni strojevi imaju svoju cijenu, CAD-CAM sustavi također, i ona je znatno viša od cijene standardne 3-osne tehnologije. Iskustva pokazuju da korak prema 5-osnoj tehnologiji ima opravdanje. Ako tvrtka izradi detaljnu analizu potreba na tržištu i svojih mogućnosti, vrlo će lako uvidjeti da su proizvodi sve kompleksniji. Konkurencija na jednostavnijim pozicijama sve je veća. Kina, Slovačka, Rumunjska, Turska itd. zemlje su u kojima je cijena sata rada niža nego u Hrvatskoj. Konkurentnost se može postići sniženjem cijene rada ili uvođenjem nove tehnologije i inovativnih proizvoda.

Ono što bi neke moglo iznenaditi jest da 5osna tehnologija velikim koracima napreduje i u drvnoj industriji. Zanimljivo je da su proizvođači namještaja također suočeni sa sličnim problemima kao i metalna industrija. Proizvodi su sve složeniji, sadašnja tehnologija ne zadovoljava. 5-osna tehnologija intenzivno se uvodi i u toj industrijskoj grani.

Stoga bi za kraj trebalo donijeti zaključak koji se nekomu može činiti i malo preoš-

14 Rujan 8 III domaće vijesti događaji i dostignuća
Kristijan Mihoci Slika 1. Nosač glave za glodanje sa 102 pločice u trenutku obrade ‘’3+2’’

trim. Prošlost 5-osne obrade u Hrvatskoj dosta je siromašna. Bilo je nekoliko tvrtki koje su je primjenjivale na ovaj ili onaj način. Više ili manje uspješno. Budućnost će donijeti oštru konkurenciju na tržištu i prednost se može steći jedino uvođenjem novih tehnologija i inovativnih proizvoda. 5-osnu tehnologiju moramo početi uvoditi već danas da bismo uopće bili konkurentni. Dakle, sadašnjost nam određuje da počnemo djelovati u tom smjeru. Nažalost,

samo govorenje o tome što treba učiniti u strojnoj obradi neće dati nikakva rezultata. Treba početi djelovati konkretno i brzo. U suprotnom ćemo u trendu razvoja sve više zaostajati. Nažalost, strojna obrada trenutačno nam je na veoma niskim granama. Svi koji se njome bavimo moramo zajedno što prije i što intenzivnije pokrenuti stvari u pravom smjeru. Najviše si sami možemo pomoći, jer stara izreka kaže Ako si sam pomogneš, i drugi će ti pomoći. Prostora

ima, prilike se otvaraju svaki dan, budućnost nam je ipak perspektivna. Recesija u svijetu, čini se, polako popušta i pitanje je vremena kad će posao ponovno krenuti. Moramo biti spremni za nove poslove i intenzivan razvoj u razdoblju koje je pred nama.

Kristijan Mihoci, Strojotehnika d.o.o., Soblinec-Sesvete

Pad BDP-a pet posto, 2010. rast od 0,5 posto

Hrvatski bruto domaći proizvod ove će godine biti realno smanjen za pet posto, dok se u 2010. godini očekuje blagi rast od 0,5 posto, stoji u Smjernicama ekonomske i fiskalne politike za razdoblje 2010. - 2012. koje je objavilo Ministarstvo financija.Predviđa se i rast od tri posto u 2011. te 3,5 posto u 2012. godini. Istodobno, očekuje se inflacija na razini od tri posto u cijelom promatranom razdoblju. U Ministarstvu procjenjuju da će se ukupni manjak proračuna opće države smanjiti s 2,9 posto BDP-a u 2009. na 2,3 posto BDP-a u 2010. godini. U 2011. zabilježit će razinu od 2,2 posto BDP-a, a u 2012. godini od 1,4 posto BDP-a, stoji u Smjernicama.

domaće vijesti događaji i dostignuća
Slika 2. Ukrasni aluminijski naplatak izrađen na 5-osnom stroju

21. međunarodna konferencija o proizvodnom istraživanju

Znanost i tehnologija za unaprjeđenje harmonizirane proizvodnje

Na 21. međunarodnoj konferenciji o proizvodnom istraživanju, koja je održana u Šangaju, predstavljena su najnovija dostignuća u proizvodnom istraživanju. Prezentirano je više od 200 znanstvenih istraživanja u devet sekcija. Istraživanje nastalo u sklopu hrvatsko-srpskoga bilateralnog projekta „Modeliranje, simulacija, optimizacija i eksperimentalno istraživanje naprednih tehnologija oblikovanja deformiranjem“ dobilo je pohvale kineskog organizatora. Na konferenciji je sudjelovao i veći broj hrvatskih znanstvenika.

U Šangaju, u prestižnom hotelu New World Mayfair, od 2. do 6. kolovoza 2009. godine održana je 21. međunarodna konferencija o proizvodnom istraživanju – ICPR pod nazivom Znanost i tehnologija za unapređenje harmonizirane proizvodnje. Konferenciju je organizirala Međunarodna fundacija za proizvodna istraživanja (IFPR), međunarodno nevladino, neprofitno znanstveno društvo osnovano 1971. godine. Također, konferencija je održana u suradnji sa Sveučilištem Dong Hua (Šangaj), Kineskim sveučilištem znanosti i tehnologije (Hefei), Nacionalnim sveučilištem Chiao Tung (Taipei), Politehničkim sveučilištem u Hong Kongu i tvrtkom za proizvodnju automobilske opreme SIKAI (Nanjing). Ova prestižna i svjetski poznata organizacija redovito održava konferencije svake dvije godine. Predstavljeno je više od 200 znanstvenih istraživanja u devet sekcija, od kojih je posljednja bila posvećena prof. E. Z. Dar-elu ostalim preminulim članovima IFPR-a. O iznimnom značenju ove konferencije govori i sudjelovanje niza eminentnih znanstvenika i stručnjaka.

Uvodno pozvano predavanje održao je prof. Hans-Jörg Bullinger s FraunhoferGesellschaft iz Münchena, koji je temom „Tehnološki i inovacijski manadžment u

budućnosti“ dao izvanredan prikaz budućih trendova u tom području. Drugo pozvano predavanje, prof. B. L. MacCarthyja, smisleno je slijedilo temu konferencije. Prvu sekciju, pod nazivom Napredno konstruiranje i proizvodne tehnologije, otvorio je prof. Predrag Čosić s Fakulteta strojarstva i brodogradnje u Zagrebu, koji je predstavio rad Odabir primarnog procesa – korak u inteligentnu proizvodnju. Rad je nastao u suautorstvu s prof. Dianom Milčić s Grafičkog fakulteta u Zagrebu, a njegov cilj je bio procjena proizvodnih vremena. U istoj sekciji prezentiran je rad Naprezanje matrice kod istosmjernoga hladnog istiskivanja niskougljičnog čelika, nastao kao rezultat istraživanja u sklopu bilateralnog projekta Modeliranje, simulacija, optimizacija i eksperimentalno istraživanje naprednih tehnologija oblikovanja deformiranjem, koji financira Ministarstvo znanosti, obrazovanja i športa Republike Hrvatske i Ministarstvo za znanost i tehnološki razvoj Re-

16 Rujan 8 III domaće vijesti događaji i dostignuća
ICPR
21. međunarodna konferencija o proizvodnom istraživanju održana je u Šangaju Voditelji bilateralnog projekta prof. M. Plančak (lijevo) i prof. B. Barišić (desno) s glavnim kineskim organizatorom konferencije ICPR prof. Li Mingom (sredina)

publike Srbije. Glavni kineski organizator prof. Li Ming pohvalio je ovaj projekt, koji su zajednički vodili prof. Miroslav Plančak s Fakulteta tehničkih nauka Univerziteta u Novom Sadu i prof. Branimir Barišić s Tehničkog fakulteta Sveučilišta u Rijeci.

Slijedio je zatim niz predavanja koja su se bavila unapređenjem proizvodnje i proizvodnih istraživanja. Rad Primjena metode tehnološkog planiranja kod uvođenja novih proizvoda, čiji su autori prof. Ivica Veža, prof. Tonči Mikac, prof. Milan Ikonić, prof. Zoran Babić i prof. Nikša Nikolić, bio je posebno zapažen u drugoj sekciji pod nazivom „Novi pristupi u proizvodnom planiranju i menadžmentu“. Drugi dan konferencije organizirana

je vožnja brodom po rijeci Huangpu, tako da su se sudionici konferencije neformalno družili uživajući u panoramskom pogledu na Bund, Biserni toranj i ostale znamenitosti 20- milijunskoga grada. Zahvaljujući izvrsnoj organizaciji i kvaliteti konferencije objavljen je zbornik sažetaka radova zajedno s CD-izdanjem na kojem su svi radovi.

Konačno, na kraju savjetovanja održana je društvena večer na kojoj su dodijeljene nagrade i predstavljena sljedeća 22. međunarodna konferencija ICPR koja će se održati u Stuttgartu te je iskazano veliko zanimanje za ponovno okupljanje u Njemačkoj. Domaćini konferencije pohvaljeni su za izvrsnu organizaciju i profesionalnost.

Neto dobit Odašiljača i veza 14,7 mil. kuna

Tvrtka Odašiljači i veze poslovala je u prvoj polovici ove godine sa 14,78 milijuna kuna neto dobiti, što je za 2,8 posto manje nego u prom prošlogodišnjem polugodištu, pokazuju podaci iz financijskog izvješća te tvrtke dostavljenog Zagrebačkoj burzi. Ukupni prihodi iz prvih šest mjeseci ove godine povećani su prema istom razdoblju 2008. za 5,7 posto, na 144,65 milijuna kuna, dok su ukupni rashodi porasli za nešto viših 6,7 posto, na 128,7 milijuna kuna. Najveći dio prihoda Odašiljači i veze ostvaruju pružanjem usluga prijenosa i odašiljanja radijskog i televizijskog programa. Prihodi od tih usluga u prvom su polugodištu ove godine iznosili 78,5 milijuna kuna ili 54,3 posto ukupnih prihoda te su prema istom razdoblju lani veći za 11 posto. Najveći se rast pak bilježi kod prihoda od tehničkih usluga koncesionarima telekom usluga, i to za 65,7 posto, na 1,78 milijuna kuna, a značajno su, za 45,6 posto, porasli i financijski prihodi, koji su na kraju lipnja ove godine iznosili 2,4 milijuna kuna.

17 Rujan 8 III domaće vijesti događaji i dostignuća
Prof. I. Veža, prof. N. Nikolić (Fakultet elektrotehnike, strojarstva i brodogradnje u Splitu), prof. T. Mikac i prof. M. Ikonić (Tehnički fakultet Sveučilišta u Rijeci) nakon prezentacije članka

TEMPUS IV JPCR 144959 – Razvoj i održivost studija i seminara cjeloživotnog obrazovanja

Program TEMPUS (Trans European Mobility Scheme for University Studies) utemeljen je 1990. godine i financira se iz programa PHARE, CARDS i IPA. Namijenjen je međusveučilišnoj suradnji zemalja Europske unije i zemalja partnera iz regija zapadnog Balkana, istočne Europe, srednje Azije, Sjeverne Afrike i Bliskog istoka, kao pomoć reformi visokog obrazovanja. TEMPUS obuhvaća sve vidove reforme visokog obrazovanja: od razvoja nastavnih programa preko usavršavanja nastavnika do internacionalizacije sveučilišta putem mobilnosti i dugoročne suradnje s partnerima na projektu.

Cilj Tempusa je poticanje približavanja visokog obrazovanja u zemljama partnerima razvoju sustava visokog obrazovanja u EU u području kao što su, primjerice, Lisabonska agenda i Bolonjski proces.

Time se omogućuje pomoć pri izradi strateške dokumentacije i primjene zakonodavnih propisa, čime se pridonosi stvaranju Zajedničkoga europskog prostora visokog obrazovanja za koje se očekuje da nastane iz Bolonjskog procesa do 2010 godine. Program TEMPUS priprema visoka učilišta za program mobilnosti Erasmus, koji se može provoditi nakon zadovoljenja određenih preduvjeta i dio je integriranog programa za cjeloživotno učenje.

Specifični ciljevi Tempusovih projekata su:

• poticanje reforme i modernizacije visokog obrazovanja u zemljama partnerima

• osiguranje kvalitete i statusa visokog obrazovanja u svijetu rada i društvu zemalja partnera

• povećanje mogućnosti u području visokog obrazovanja u zemljama partnerima i EU državama, posebice u području međunarodne suradnje, kontinuirane modernizacije te otvaranju prema društvu i svijetu rada

• prevladavanje, u okvirima države te sveučilišta, fragmentacije u području visokog obrazovanja

• inzistiranje na interdisciplinarnosti i transdisciplinarnosti između sveučilišta i fakulteta

• naglašena veća mogućnost zapošljavanja diplomanata na širem području države, regije i EU

• učiniti Zajednički europski prostor visokog obrazovanja uočljivijim i atraktivnijim u svijetu

• kultivirati recipročan razvoj ljudskih resursa

• osigurati međusobno razumijevanje ljudi i kultura EU zemalja i zemalja partnera.

Za program TEMPUS nadležna je Europska komisija u Bruxellesu. U Hrvatskoj na-

cionalni Tempusov ured nalazi se u Agenciji za znanost i visoko obrazovanje.

Joint Projects (JP) su Tempusovi projekti temeljeni na multilateralnom partnerstvu obrazovnih institucija u EU i zemljama partnerima, i to radi razmjene znanja i ‘’know how’’ između EU sveučilišta i zemalja partnera. Joint Projects se primjenjuju na institucionalnoj razini. Svrha im je pomoć pri razvoju nastavnih planova, poboljšanje sveučilišne uprave te postizanje rezultata relevantnih za visoko obrazovanje i društvo.

TEMPUS IV JPCR je europski projekt – Western Balcans, predviđen za zemlje partnere: Albaniju, Bosnu i Hercegovinu, Hrvatsku, Crnu Goru, Makedoniju, Srbiju te Kosovo.

Odobreni projekt TEMPUS IV JPCR_ 144959 (Master Studies and Continuing Education Network for Product Lifecycle Management with Sustainable Production – MAS-PLM ) jedan je od osam hrvatskih odobrenih projekata, od ukupno 76 projekata prihvaćenih od EU. Bilo je prijavljeno 530 prijedloga projekata (maksimalna potpora 1,000.000 eura). Prolaznost projekata je unutar uobičajenih 10–15% od broja prijavljenih projekata. Grafički prikaz prijavljenih projekata po područjima vidljiv je na slici 1

Projekt nosi konzorcij iz zemalja ‘’stare’’ i ‘’nove’’ EU te zemalja partnera sa zapadnog Balkana. Nositelj projekta je POLITECNICO DI TORINO, Sistemi di Produzione ed Economia dell’Azienda, prof. dr. sc. Franco Lombardi, a koordinator UNIVERSITY SS. CYRIL AND METHODIUS, Skopje, Faculty of Mechanical Engineering, prof. dr. sc Valentina Gečeveska. Partneri konzorcija su:

18 Rujan 8 III
domaće vijesti događaji i dostignuća
Slika 1. Grafički prikaz prijava projekata prema područjima

• UNIVERSITY OF MARIBOR, Faculty of Mechanical Engineering, prof. dr. sc. Franci Čuš

• ARISTOTLE UNIVERSITY OF THESSALONIKI, School of Engineering, prof. dr. sc. Demos Angelides

• UNIVERSITY OF ZAGREB, Faculty of Mechanical Engineering and Naval Architecture, prof. dr. sc. Predrag Ćosić

• UNIVERSITY OF SPLIT, Faculty of Electrical Engineering, Mechanical Enginee-

ring and Naval Architecture, prof. dr. sc. Ivica Veža

• UNIVERSITY OF NOVI SAD, Faculty of Technical Sciences, prof. dr. sc. Zoran Anišić

• MACEDONIAN GEOTHERMAL ASOCIATION MAGA, prof. dr. sc. Kiril Popovski

• UNIVERSITY OF TETOVO, Faculty for Economics, prof. dr. sc. Hamit Aliu.

Faze u realizaciji

Tempusova projekta

Glavne aktivnosti projekta tijekom tri godine su:

1. Razvoj novoga Master Study (diplomskog studija) Product Lifecycle Management with Sustainable Production

2. Obuka nastavnika i priprema novih nastavnih materijala

3. Modernizacija i nadogradnja nastavne opreme

4. Razvoj i vođenje LLL (cjeloživotnih) tečajeva za SME stručnjake

5. Podrška prvoj godini Master Study

6. Razumijevanje (Dissemination)

7. Održivost studija

8. Monitoring i kontrola kvalitete

9. Upravljanje projektom.

Kontrole realiziranoga i diskusija o zadanim temama održavale su se i održavat će se tijekom 2009. godine na zajedničkim seminarima:

1. travanj 2009., Torino: predstavljanje nositelja projekta, koordinatora i zemalja partnera predstavljanjem sveučilišta, fakulteta

2. lipanj 2009., Šibenik/Split: predstavljanje nastavnih planova, strukture studija, osobitosti partnera

3. rujan 2009., Skoplje/Ohrid: prikaz novih planiranih nastavnih planova te redoslijeda aktivnosti u postupku akreditacije novih studija.

Da bi navedeni studij i seminari cjeloživotnog obrazovanja bili prepoznati od zainteresiranih gospodarskih i državnih subjekata, nužne su marketinške aktivnosti putem osobnih kontakata, informativnih seminara, uloge medija i sl.

Naravno, u sve složenijim ekonomskim uvjetima regije posebna pozornost posvetit će se profilaciji i prepoznatljivosti studija, njegovoj održivosti, odnosno traženju dugoročno jakih financijskih partnera za financiranje studenata diplomskog studija, traženju partnera za organizaciju i provedbu seminara cjeloživotnog obrazovanja (LLL) iz teme projekta.

Slika 2. Članovi Tempusova konzorcija tijekom seminara u Šibeniku
domaće vijesti
događaji i dostignuća

Reportaža: Strane tvrtke na hrvatskom tržištu

Peter Heisig: Stigli Nijemci koji posao nude

piše: Igor Škevin

snimio: Dražen Lapić

Kriza. Recesija. Insolventnost. Tri riječi od kojih bježi i ježi se svaki poduzetnik, posebice u metaloprerađivačkoj industriji ili proizvodnji gume i plastike, jer je uložio velik kapital u ljude, opremu i sirovine pa mu se ne sviđa da nema posla za njegovu tvrtku ili da mu obavljeni posao ne plate mjesecima.

Činjenica je da trenutačno najbolje stoje oni hrvatski izvoznici koji izvoze na zapad. U informatičkom, navodno najpropulzivnijem sektoru u nas, postoji niz tvrtki, neke od njih gotovo su potpuno nepoznate u Hrvatskoj, koje ostvaruju većinu prihoda u inozemstvu. Takav je Polar, tvrtka koja izvozi više od 50 posto svojeg softvera za kontaktne centre u Sjedinjene Države, takav je primjerice i Interactive1, proizvođač složenih web-aplikacija za kojega se u nas gotovo uopće ne čuje jer oko 95% prome-

ta ostvaruje u Velikoj Britaniji i Italiji. Dok Polar i ne dostavlja svoj softver dok mu kupac ne plati, Interactive1 za svoje je poslove plaćen u roku od tjedan dana u Velikoj Britaniji ili maksimalno nekoliko mjeseci u Italiji, ali ondje je sve podložno dogovoru, ističu u toj tvrtki.

U Hrvatskoj, osim nešto tekstilnih tvornica u kojima to nazivaju lohn-poslovima, nema pravog outsourcinga, barem ne u tvrtkama koje se bave preradom metala i

20 Rujan 8 III predstavljamo 20
Duško Radović objašnjava Dubravku Lukačiću (lijevi na slici) putanju alata na lopatici parne turbine rekonstruirane u Teh-Cutu

plastike. No svaka, pa i najbolje organizirana metaloprerađivačka tvrtka čak i kad proizvodi s maksimalnim kapacitetom ima slobodne barem neke strojeve ili neke odjele barem dio vremena. Svaki direktor proizvodnje zna da je stroj koji ne radi najskuplji stroj jer ga opterećuju fiksni troškovi te je stoga važno da taj stroj i u tim stankama radi, čak i ako ne ostvaruje maksimalnu dobit. Ono što je novo na hrvatskom tržištu poslova u metaloprerađivačkoj i industriji prerade plastike i gume jest pojava tvrtke koja je servis koji može ‘popuniti’ strojno vrijeme.

Eh, da nam je malo biti outsourcing za razvijene zemlje! Sve je češće takvo razmišljanje u ovoj državi, u kojoj velike tvrtke objave naputak svojim tvrtkama kćerima da obustave plaćanja i nitko ne pokrene njihov stečaj. Biti kooperant razvijenim velikim tvrtkama san je vjerojatno svakog direktora, i generalnog i tehničkog, u tvrtkama koje se bave realnom proizvodnjom u nas. A to više nije samo san! Nedavno se u Hrvatskoj pojavila tvrtka koja nudi kooperaciju hrvatskim tvrtkama s velikim tvrtkama iz Njemačke, Švicarske i Austrije na području prerade metala ili plastike i gume.

Riječ je o njemačkoj tvrtki Peter Heisig

GmbH iz Frankfurta na Majni koja je svoje

Tko je Dubravko Lukačić

• 1980. g. diplomirao na Fakultetu strojarstva i brodogradnje Sveučilišta u Zagrebu

• Radna iskustva u TEP-u u Zagrebu i Jugoturbini u Karlovcu u tehnologiji i konstrukciji štanc-alata, alata za injekcijsko prešanje plastike i programiranju CNC alatnih strojeva (Sinumerik)

• Na njemačkome govornom području živi i radi već više od 15 g. Njegova iskustva u tom razdoblju obuhvaćaju, među ostalim, posao u tehničkoj savjetodavnoj službi u tvornici Ingersoll Maschinen und Werkzeuge GmbH u Burbachu, Njemačka, a poslije niz godina u Austriji posao inženjera u prodaji različitih alata i pribora nekoliko zapadnoeuropskih proizvođača za potrebe metaloprerađivačke industrije zemalja istočne i jugoistočne Europe.

• Kao partner tvrtke Peter Heisig GmbH za tržišta jugoistočne Europe radi posljednje tri godine

resurse odlučila ponuditi i hrvatskim tvrtkama, a zatim i tvrtkama u zemljama bivše Jugoslavije. Ekipa časopisa IRT 3000 bila je nazočna prvim kontaktima predstavnika te tvrtke i hrvatskih metaloprerađivača.

Svoj bismo posao mogli opisati kao posredovanje radnih naloga u obradi metala i preradi plastike. U datoteci imamo malo više od 35 000 tvrtki koje su poslodavci, od kojih nam redovito svoje potrebe za obra-

21 Rujan 8 III
predstavljamo
strane tvrtke na hrvatskom tržištu

Udo Heckmann: Kako ustvari funkcionira tvrtka Peter Heisig

Poduzećima zainteresiranim za nove poslove iz različitih područja prerade i obrade metala, kao i prerade plastike Peter Heisig GmbH pruža već više od 40 godina tehnički individualiziranu i ciljanu obradu tržišta te im osigurava podršku i savjetovanje. Inženjeri, tehničari i komercijalisti s iskustvom iz prakse povezuju poduzeća koja traže narudžbe s poduzećima koja ispostavljaju narudžbe. Na temelju detaljnog poznavanja proizvodnih i radnih procesa u proizvodnim poduzećima osiguravamo da klijenti uspostavljaju nove poslovne veze.

Poduzimamo opsežne pripreme da bi se kontinuirano osiguravale narudžbe za poduzeća sukladne njihovim proizvodnim mogućnostima, odnosno pojedinačnim željama. Heisigov tim ne čeka slučajan nailazak prikladne narudžbe, već ciljano obrađuje tržište na temelju podataka o strojnom parku i na osnovi smjernica što smo ih dobili od pojedinoga klijenta. Velik broj dugogodišnjih poslovnih veza s odjelima pripreme rada i s nabavnim službama u poduzećima svih veličina i iz različitih industrijskih grana jamstvo su da kod Heisiga stalno ima konkretnih i zanimljivih narudžbi, a izbor aktualnih upita za otvorene radne naloge može se naći na našem webu, na adresi www.heisig.com, u rubrici Aktuelle Anfragen.

Prije daljnjeg prosljeđivanja klijentima svi upiti provjeravaju se s obzirom na proizvodne postupke, potreban strojni park, provedivost, ekonomičnost, posebnosti i kompletnost. S nadležnim rukovoditeljem nabave razjašnjavaju se okvirni uvjeti i traže očekivane cij ene.

Dokumentacija uz upite odmah se prosljeđuje prikladnom klijentu, digitalno ili u papirnoj formi – kao kompletan upit s informacijama o potrebama i naručitelju posla, uključujući i sve druge podatke potrebne za izravan kontakt. Na taj način tijekom dogovorene suradnje klijent stalno dobiva provjerene upite.

Klijent zatim obrađuje upite koje je dobio te Heisigovu timu daje kratku povratnu informaciju o tome hoće li dati ponudu i radi kalkulacije kako bi odredio cijenu. Svoje kalkulacije klijent može prije slanja ponude naručitelju posla uskladiti s Heisigovim timom, čime obavlja dodatnu provjeru koja mu povećava izglede za uspjeh. Klijent svoju ponudu dostavlja izravno naručitelju posla. Već prema želji, Heisigov tim ne samo da prati termine i ponude već je i mjesto za razmjenu važnih informacija te za eventualna tehnička razjašnjenja. Daljnje razgovore, odnosno pregovore s novim partnerom klijent vodi sam. Tako on može prihvatiti potrebne upite ili poslije primati i druge upite izravno od naručitelja poslova. Kontakti za koje je tvrtka Peter Heisig bila posrednik, mogu se korak po korak dalje proširivati te s vremenom prerasti u nove i trajne poslovne veze, što znači i nakon prestanka suradnje s Peterom Heisigom te bez daljnjih obveza i troškova prema našoj tvrtki.

Naš servis, prilagođen klijentu, zaokružen je i mogućnošću privremenog prekida suradnje u bilo kojem trenutku, primjerice zbog zauzetosti kapaciteta, drugih zastoja u proizvodnji te bolovanja ili godišnjih odmora. U slučaju takva privremenog prekida suradnje njezin je nastavak, tj. dostava novih upita osigurana na kraju razdoblja dogovorene stanke kako bi se do kraja razdoblja ugovorne suradnje u potpunosti nadoknadio prekid.

dama, odnosno radne naloge dostavlja oko 7 000 tvrtki, uglavnom iz Njemačke, Švicarske i Austrije. Među tvrtkama koje nam dostavljaju svoje aktualne potrebe za outsourcingom ima od malih tvrtki pa sve do velikih koncerna poput Mannesmanna i ThyssenKruppa. Za tvrtke koje nude posao naš je servis potpuno besplatan i nemaju troškova, a tvrtke posloprimci, Heisigovi klijenti, plaćaju fiksni paušal koji ovisi samo o izabranoj duljini ugovorne suradnje. Standardno nudimo suradnju na šest mjeseci ili godinu dana – izjavio je Dubravko Lukačić, diplomirani inženjer strojarstva, koji je zastupnik tvrtke Peter Heisig za Hrvatsku i zemlje bivše Jugoslavije.

Lukačić, koji već više od petnaest godina radi u Njemačkoj i Austriji, objašnjava da tvrtka koja traži posao dostavlja u pripremnoj fazi kontakata svoje tehnološke mogućnosti na posebnom formularu te se, ako Heisigovi stručnjaci procijene da tu tvrtku mogu pratiti kvalitetnim upiti-

ma, predlaže ugovorna suradnja. Trajanje suradnje od šest ili 12 mjeseci te dan njezina početka određuje isključivo ta tvrtka. Od prvog dana ugovorne suradnje ta tvrtka, Heisigov klijent, dobiva uz svaki upit sve kontaktne podatke o naručitelju posla, kompletnu originalnu proizvodnu dokumentaciju i, u preglednoj formi, sve najvažnije informacije o upitu koje je sastavio Heisigov tim. Zanimalo nas je kako se obavlja selekcija u Heisigu, koju bi najjednostavnije bilo opisati kao ‘tko će dobiti koji posao’.

Prvi uvjet su tehnološki profili pogona. Na drugom je mjestu pouzdanost, posebice za poslove koji su kritični za naručitelja pa se u tim slučajevima biraju tvrtke koje već dulje rade preko Heisiga i zna se da su pouzdane. Novim klijentima u pravilu se dostavljaju upiti za poslove manjeg opsega (ali i tu ima iznimaka!) – objašnjava Lukačić te nastavlja da postoji i predselekcija, a to je da naručitelj pristaje da proizvodnja bude u Hrvatskoj jer

dio naručitelja ne želi proizvodnju izvan primjerice Švicarske ili Njemačke. Lukačić navodi kako svaku ponudu u Heisigu analizira tim inženjera.

Kad je klijent s nama zaključio ugovornu suradnju za primjerice šest mjeseci, onda smo mi u Heisigu doslovno njegova produžena ruka u traženju posla tijekom tih pola godine – tvrdi Lukačić. Dodaje da je iznimno važno da je cijelo vrijeme suradnje klijent kooperativan i da intenzivno razmjenjuje informacije i s Heisigovim timom i s naručiteljem posla jer je to jedini način kako se, korak po korak, približiti pojedinim naručiteljima i predstaviti se kao pouzdan kooperant. On objašnjava da pri izboru tvrtki kojima će proslijediti radni nalog s vrlo kompleksnom obradom, Heisig najprije odabire one posloprimce koji imaju strojni park s najvećim mogućim brojem traženih obrada pa ako ti kooperanti ne mogu preuzeti baš sve obrade zahtijevane u radnom nalogu, tim klijentima upućuje upit imaju li oni vlastite podkooperante s

22 Rujan 8 III predstavljamo strane tvrtke na hrvatskom tržištu
Udo Heckmann, direktor tvrtke Peter Heisig

kojima bi zajedno mogli preuzeti te obrade. Naime, Heisig ima katalogizirane kooperante, jer svaka tvrtka posloprimac pri sklapanju ugovora s Heisigom ispunjava vrlo detaljan upitnik-formular kojim se definiraju tehnološke mogućnosti njezina pogona i certifikati tvrtke.

Za tvrtke koje ulaze u suradnju mislim da je važno da se postave sveobuhvatno. Što detaljnije opišu svoju specijalnost, to će detaljnije biti servisirane – kaže Lukačić te ističe da od klijenata uvijek traže da im jave za novoinstalirane strojeve jer se time mijenjaju njihove tehnološke mogućnosti. Ovdje se pojam „novoinstalirani“ strojevi odnosi na strojeve koji su instalirani u pogonu nakon početka suradnje i kao takvi nisu bili obuhvaćeni na prvom formularu na kojemu je klijent tada prijavio svoje tehnološke mogućnosti...dakle s ovim strojevima povećavaju se već prijavljene tehnološke mogućnosti klijenta. Klijenti trebaju javiti i kvarove opreme koji im privremeno onemogućuju primanje novih upita.

Upravo na početku suradnje svakom klijentu maksimalno pomažemo da samostalno uđe u proces intenzivne razmjene informacija sa stranim naručiteljima. Klijentima koji u trenutku ulaska u suradnju s Heisigom objektivno nisu u mogućnosti da uz pomoć vlastitog osoblja izravno komuniciraju sa stranim partnerom, u sklopu redovite suradnje ja osobno preuzimam komunikaciju između klijenta i stranog naručitelja – ističe Lukačić, koji naglašava da je u interesu klijenta da što prije samostalno i u potpunosti počne komunicirati sa stranim naručiteljima.

Tvrtka Peter Heisig svakom upitu dobavljača dodjeljuje osobu iz svog tima, svojevrsnog časnika za vezu, koji prati upit sve do odluke o dodjeli posla. Klijent pri

sastavljanju svoje ponude ima svu potrebnu podršku Heisigova tima, pa čak, ako je moguće, doznat će se i otprilike očekivana (prihvatljiva) cijena ponude. Ako je potrebno, klijentu Heisigov tim sastavlja i ponudu na njemačkom jeziku te klijent u prvoj fazi može navesti mene kao kontaktnu osobu za njemački jezik – govori Lukačić.

On navodi da upiti pojedinim klijentima tijekom ugovorne suradnje u potpunosti odgovaraju njihovu tehnološkom profilu i broju zaposlenih te da se cijeli servis individualno prilagođava klijentima, u čemu je i njegova najveća vrijednost.

Klijent zaključuje suradnju s Heisigom na razdoblje od pola godine ili na godinu dana, za što plaća paušal, a ne postotak od ostvarenog posla. No ovaj je model fleksi-

bilan što se tiče toga plaćenog perioda pa se razdoblje za koje se plaća paušal može zamrznuti i u slučaju bolesti radnika ili pak tijekom godišnjeg odmora, tako da klijent plaća samo aktivno vrijeme.

Upravo činjenica da tvrtka Peter Heisig od klijenata ne naplaćuje provizije po realiziranim poslovima dobro je poznata tvrtkama u Europi koje preko Petera Heisiga traže vanjske kooperante. Oni istodobno znaju da samo klijenti s prikladnim tehnološkim profilom dobivaju njihove upite – i zato već godinama redovito i dobrovoljno svoje upite ustupaju Heisigovu timu – ponosno ističe Lukačić.

ili

23 Rujan 8 III strane tvrtke na hrvatskom tržištu predstavljamo
Cijena Heisigova servisa je samo ovisna o trajanju, koje iznosi standardnih šest Dubravko Lukačić i Blaž Florjanič (na slici lijevo) ispred nacrta kompleksnog alata za injekcijsko prešanje polimera

12 mjeseci, i ustvari je plaća za naše usluge koje su definirane ugovorom. Prema tom ugovoru kooperant ne plaća proviziju po nastalom poslu i svejedno je hoće li napraviti posao od 500.000 ili i više od milijun eura – kaže Lukačić, dodajući da Heisig traži plaćanje unaprijed jer ima loša iskustva u vezi s time. Iako je odbio reći točnu cijenu za pola godine ili za cijelu godinu, Lukačić nam je naveo da je ona mnogo niža nego što bi bio odlazak na neki od sajmova u Njemačkoj, uključujući u to zakup čak i najmanjeg štanda na tom sajmu, cijenu putovanja i dnevnica za minimalno potrebnih dvoje ljudi, eventualno cijenu prevoditelja, a da se pri tome u trošak odlaska na sajam ne računa i izostanak te dvojice s posla.

Nijednoj tvrtki ne nudimo ugovor prije nego što u Frankfurtu ne analiziramo njezin profil, odnosno njezine tehnološke mogućnosti, da vidimo možemo li za tu tvrtku osigurati dovoljno kvalitetnih upita tijekom suradnje. Donedavno smo sklapali samo godišnje ugovore, a sada sklapamo i polugodišnje. Svakoga klijenta pratimo individualno, ali hoće li on s nekim od naručitelja sklopiti i kada će sklopiti prvi posao, isključivo je stvar tržišta – iskreno govori Lukačić pa nastavlja: “Ovaj servis omogućuje klijentima da smanje ovisnost o postojećim partnerima i da promijene granu industrije u kojoj rade – kaže Lukačić, navodeći primjere tvrtki koje su o jednom jedinom kupcu bile ovisne jer su njemu prodavale 90 posto vrijednosti proizvoda. Nažalost, tvrdi Lukačić, kod nas takve tvrtke nisu zainteresirane za Heisigov servis jer im trenutačno ide dobro. No na primjeru

Kako to izgleda u Teh-Cutu

Budući da Duško Radović, direktor Teh-Cuta, vjerojatno najveće alatnice u Hrvatskoj, inženjera Lukačića pozna već dulje vrijeme, tako je i dijelom upoznat s načinom na koji radi tvrtka Peter Heisig. Uvijek srdačni i izravni Radović odmah nas je odveo u halu svoje tvornice i doveo do najvećega obradnog centra, nedavno nabavljenoga petoosnog CNC obradnog centra Mikron HPM 1850U, doista velikih dimenzija, a namijenjenog za obratke do četiri tone.

Evo, nama je ovaj stroj kvalifikacija za proizvodnju. Ne možete postići cijenu ako nemate alate, strojeve i ljude – rekao je odmah Radović, objašnjavajući da su alatničarski kapaciteti Teh-Cuta potpuno zauzeti dio vremena, a dio vremena su slobodni pa u toj sinusoidi zauzetosti ima dosta ‘vrhova’ opterećenja, ali i ‘dolova’ u kojima se kapaciteti moraju ‘zapunjavati’ povremenim poslovima za kojima uvijek postoji potreba.

Radimo i neke stvari koje su za alatničare jednostavne, ali moramo raditi jer nema tog lumena koji će isplatiti stroj koji stoji 800 000 eura, a da on ne radi stalno – rekao je Radović te objasnio da se štedi i na primjeru nabave skupog svrdla duljeg od osam promjera, ali s kanalima za podmazivanje do vrha alata. Tim se svrdlom, kaže Radović, štedi strojno vrijeme, koje je upola kraće od bušenja primjerice HSS svrdlom, ali je zato manji trošak po jedinici vremena, posebice zato što je polovina fiksnih troškova cijena električne energije.

Imat ćete problem zaposliti tvrtke u Hrvatskoj ako nemaju dobru opremu jer je Njemačka puna kvalitetne opreme. U Hrvatskoj nema šanse da netko preživi na lohn- poslovima niske dodane vrijednosti jer su Mađarska i Rumunjska pune tvrtki koje vrlo jeftino daju svoj ručni rad – upozorava Radović. Priznaje da je pomalo skeptičan prema činjenici da u pravilu ponuđač mora razraditi tehnologiju za svaku narudžbu, ali ističe da je cijenu te tehnološke pripreme lako ugraditi u veću seriju ili veću dodanu vrijednost kompleksnijeg proizvoda, posebice ako ta prva suradnja urodi nastavkom kooperacije. Iako je potkraj našeg boravka u Teh-Cutu zvučao oprezno, istaknuo je kako silno želi da Heisigov projekt u Hrvatskoj uspije jer želi da se nešto pozitivno u nas dogodi.

trenutačne krize u automobilskoj industriji koja je na koljena bacila velik broj svojih kooperanata u Europi, dokazuje da je ovisnost opasna čak i kad je posrijedi ovisnost o različitim tvrtkama, ali iz iste industrijske grane.”

Danko Končar preuzeo dokumantaciju za pet brodogradilišta

Tvrtka Kermas ulaganja u vlasništvu Danka Končara otkupila je od Hrvatskog fonda za privatizaciju (HFP) natječajnu dokumentaciju za pet brodogradilištaBrodograđevnu industriju Split, Brodogradilište specijalnih objekata Split, Brodotrogir, 3. Maj i Kraljevicu. Dokumentaciju za riječki 3. maj otkupila je i tvrtka Regulacija iz Vukovara, čiji vlasnik Mijo Opačak procjenjuje da to brodogradilište, uz sadašnje narudžbe ima dobar potencijal. Tvrtka More Trogir iz Splita, iza koje stoji trgovac nekretninama Slobodan Ljubičić, otkupila je dokumentaciju za Brodotrogir. Srpski poduzetnik Zepter, pravim imenom Milan Janković , odnosno njegova tvrtka “Propela” otkupila je dokumentaciju za 3 brodogradilišta, splitski BSO, “Brodotrogir” i “Kraljevicu”.

Po posebnim uvjetima, za jednu kunu, država prodaje od 83,32 posto do 99,53 posto dionica u četirima brodogradilištima - riječkom 3. maju, Brodograđevnoj industriji Split, Brodotrogiru i Kraljevici. Prodaja po nominalnoj cijeni dionica predviđena je pak za Brodosplit-Brodogradilište specijalnih objekata (BSO) kod kojeg se prodaje jedan poslovni udjel koji čini sto posto temeljnog kapitala BSO po početnoj cijeni od 18,16 milijuna kuna.

Po nominalnoj cijeni prodaje se i većinski udjel, 59,25 posto, pulskog Uljanika, uspješnog brodogradilišta koji će u privatizaciju po drugačijim uvjetima. Početna cijena za većinski paket Uljanika je 397,49 milijuna kuna.

Tvrtka koja ima svoje tržište većinom u autoindustriji, u trenucima krize u toj branši može se preorijentirati na primjerice grafičku industriju s pomoću našeg servisa koji joj omogućuje da na tržištu ponudi ono u čemu je najjača, ali je po tome slabo poznata ili je znaju samo lokalno. No to ne znači da mora i da može konkurirati milijunskim serijama, nego ondje gdje se traže složeni sklopovi u manjim serijama – objašnjava Lukačić i dodaje da se viša cijena postiže ako se traži izrada cijelog sklopa, a ne pojedinačnih pozicija.

Dok smo pratili Lukačića tijekom pregovora s poduzetnicima u Hrvatskoj, nismo mogli odoljeti da ga ne pitamo: Što se događa nakon prestanka suradnje Heisiga i kooperanta?

I nakon završene ugovorne suradnje ostajemo u kontaktu s klijentima. I nadalje im stojimo na raspolaganju ako nas još trebaju pri obradi upita koji su ostali otvoreni u trenutku završetka ugovora. Zbog specifične problematike jezičnog usklađivanja s naručiteljima poslova, za klijente kojima će to biti potrebno, ostajem i ja osobno u kontaktu s njima. Prekid suradnje ne znači i prekid svih komunikacija između nas i klijenta. On nam se u bilo koje vrijeme može ponovno obratiti te, naravno, započeti i novu ugovornu suradnju ako ima potrebe za time – zaključio je Lukačić.

24 Rujan 8 III
predstavljamo strane tvrtke na hrvatskom tržištu

VERSION

UP-Moving to the future, je novi odgovor

YAMAWA-a na tržištu

Japanski proizvođač ureznika YAMAWA, promovirao je na tržište visokokvalitetan ureznik za rezanje navoja u INOX-u.

Kvaliteta ureznika je dostigla visoku produktivnost,te svojim perfomansama ostavlja bez daha.

VERSION UP- su ureznici za rezanje navoja u prolaznim i sljepim rupama.

SL+VA ...... za prolazne rupe:

- spirala je ljevorezna,pod 15º

- poboljšava izbacivanje strugotine u smjeru rada ureznika

- povećana produktivnost,te veće režime rada (8-20 m/min)

SP+VA ...... za sljepe rupe:

- geometrija spirale je pod kutem od 45º

- promjenjena je geometrija same rezne oštrice pri ulazu ureznika,te nam omogučuje bolji protok strugotine,pri čemu dobivamo i ljepši navoj.

(Test report: ureznik - YAMAWA M8

9685X VERSION UP SP+VA, strojobradni centar, materijal - ALSI 304, hlađenje - emulzija 8%, nčin urezivanja

- Synchro rigid, rupa - sljepa, dimenzija rupe - 6,8 x 20mm, veličina navoja - M8 X 16 mm, brzina rezanja - 8 m/min, broj izrađenih navoja - 1250 navoja).

http://pfeifer-tti.hr/index.htm

Rujan 8 III

Industrijski forum IRT bio je izvrsno prihvaćen

U Portorožu je 8. i 9. lipnja održan Industrijski forum IRT 2009 – događaj koji suorganiziraju i za industriju predstavljaju predstavnici iz industrije. Bio je namijenjen predstavljanju dostignuća i novosti iz industrije, inovacija i inovativnih rješenja iz industrije i za industriju, primjera prijenosa znanja i iskustava iz industrije u industriju, primjene novih zamisli, projekata, procesa, tehnologija i alata u industrijskom okružju, stvarnog stanja u industriji te njezinih zahtjeva i potreba. Brojni sudionici složili su se da je zbog gospodarske krize još važnije druženje na takvim događajima jer se na njima stječu nova poznanstva koja omogućuju razmjenu mišljenja, iskustava i znanja, a često znače i početak uspješne suradnje i zajedničkog nastupa na domaćem i inozemnim tržištima.

U dva dana na Industrijskom forumu IRT 2009 družilo se i stvaralo nove veze više od 250 sudionika. Sudjelovali su na izlaganju više od 50 radova kojima je dan pregled stručnih, inovacijskih i tehnoloških dostignuća domaćeg znanja unazad nekoliko godina.

Prvi dan foruma protekao je u svjetlu izlaganja pozvanih stručnih radova koje su pripremili ugledni stručnjaci iz industrije u pokušaju predstavljanja stanja u industriji na svim tematskim područjima foruma (inovacije, razvoj i tehnologije) i prikaza glavnih izazova. Time je postavljena dobra osnova za rasprave koje je tematski zaokružio okrugli stol Izvori inovacija, razvoja i tehnologija za rast povezivanja, suradnje i uspješnog restrukturiranja.

Okrugli stol vodili su Gorazd Vrbica, direktor AlixPartners GmbH, Rudi Bric, direktor tvrtke PETRA Stroji d.o.o., Jože Duhovnik, dekan Fakulteta za strojništvo u Ljubljani, Iztok Lesjak, direktor Tehnološkog parka Ljubljana, i Simon Štrancar, direktor G-1 d.o.o. Govornici na okruglom stolu složili

su se kako je gospodarska kriza u kojoj se nalazimo dublja negoli smo toga svjesni te da će još potrajati. Zaključili su da je upravo stoga iznimno važno da budemo fleksibilni i inovativni. Ustvrdili su kako u Sloveniji postoje sposobni ljudi i dobri proizvodi, za koje je potrebno naučiti dobro ih prodati te

cijeniti svoje znanje. Istaknuli su također kako je važna suradnja i kako je svijest o njezinoj dodatnoj vrijednosti u Sloveniji nedovoljno razvijena.

Drugi dan foruma održana su izlaganja stručnih radova u četiri usporedne sekcije. Radovi su bili grupirani u tematske blokove s obzirom na tematiku foruma, tako da su sudionici foruma mogli prisustvovati i sudjelovati u raspravama o temama koje ih sa stručnog stajališta najviše zanimaju.

Na margini foruma predstavilo se više od deset tvrtki iz industrije, koje su na izložbenim prostorima izložile najnovija dostignuća.

“Za organizaciju događaja odlučili smo se na temelju brojnih poticaja i prijedloga predstavnika iz industrije i stručnih krugova, jer na slovenskom prostoru nedostaje događaj na kojem bi predstavnici brojnih

Rujan 8 III
Foto: Boštjan Čadej
iz svijeta događaji
Foto: Boštjan Čadej
i dostignuća

događaji i dostignuća

je, ali i ponuditelji rješenja i znanja mogu dobiti korisne podatke i naputke za daljnji rad, uz istodobno stvaranje poslovne mreže koja je u današnje vrijeme oštre konkurencije i globalizacije itekako važna.

Na zatvaranju foruma organizatori su podijelili privlačne nagrade sudionicima nagradne igre koji su svojom prijavom na forum sudjelovali u nagradnom izvlačenju.

www.forum-irt.si

industrija mogli naći odgovore na svoja pitanja”, rekao je glavni i odgovorni urednik časopisa IRT3000 i jedan od organizatora događaja Darko Švetak. Voditelj programskog odbora Industrijskog foruma IRT 2009 dr. sc. Tomaž Perme dodao je kako su prema želji industrije u središtu foruma bila izlaganja stručnih radova iz industrije u kojima menadžeri i stručnjaci iz industri-

Časopis IRT3000 je proslavio peti rođendan

Jedini specijalizirani časopis s područja metalošrerađivačke industrije na ovim prostorima, IRT3000, je 23. travnja na Celjskom sajmu proslavio svoj 5. rođendan. U stvari su taj mali jubilej obilježili slovensko i hrvatsko izdanje časopisa zajedno. Proslavili smo rođendan zajedno s brojnim čitateljima, prijateljima i stručnim suradnicima, a pridružila nam se i ambasadorka časopisa IRT3000, pobjednica mnogih takmičenja u ljepoti, između ostalih Miss Slovenije 2006 i Miss Universe Slovenije 2002, Iris Mulej.

27 Rujan 8 III
Foto: Boštjan Čadej
iz svijeta
Foto: Boštjan Čadej S desna na lijevo: član stručnog savjeta časopisa IRT3000 Franc Fritz Murgelj, marketing časopisa Boštjan Čadej, urednik automatizacije i informatizacije Tomaž Perme, glavni i odgovorni urednik časopisa Darko Švetak, Iris Mulej, urednik za nemetale Matjaž Rot, urednica općih sadržaja Sonja Sara Lunder i urednik suvremenih tehnologija Denis Šenkinc Foto: Nataša Müller

Kako nas vidi talijanska industrija alatnih strojeva

Rezultate “Projekta Balkan”, istraživanja tržišta alatnih strojeva u Albaniji, Hrvatskoj, Srbiji i Sloveniji, predstavili su Talijanski nacionalni institut za vanjsku trgovinu i UCIMU, udruženje proizvođača alatnih strojeva, potkraj ožujka u Bergamu, središtu pokrajine Lombardije, ali i talijanske strojogradnje.

Piše i snimio:

Trenutačna negativna situacija na tržištu znači da pozornost moramo usmjeriti na te zemlje i njihova tržišta kako bismo osigurali najbolje uvjete za rast i razvoj. Za sve to balkanske zemlje, zahvaljujući živahnom gospodarstvu i povoljnom zemljopisnom položaju, nude mogućnosti koje talijanski konstruktori ne mogu ignorirati – izjavio je Giancarlo Losma, predsjednik Talijanskog udruženja proizvođača alatnih strojeva, robota i automatizacije (UCIMU) na početku okruglog stola održanog u Bergamu, gradu nedaleko od Milana, inače poznatom kao središte Lombardije, talijanske regije u kojoj je smješteno 54 posto tvrtki koje proizvode alatne strojeve u toj državi.

Skup je, uz UCIMU, organizirao ICE, Istituto nazionale per il Commercio Estero, nacionalna ustanova za vanjsku trgovinu,

svojevrsni ogranak Ministarstva vanjskih poslova, i na njega doveo novinare i direktore metaloprerađivačkih poduzeća iz Slovenije, Hrvatske, Srbije i Albanije. Na skupu pod punim nazivom “Projekt Balkan: prilike za talijanske alatne strojeve i srodna područja”, održanom u kongresnoj dvorani hotela “San Marco”, sudjelovalo je više od stotinu osoba, predstavnika regije koja velikim dijelom živi od strojogradnje i srodnih industrija, a moderator skupa bio je Roberto Iotti, urednik rubrike o gospodarstvu i tvrtkama financijskih novina Sole 24 Ore.

Moramo se pripremiti za završetak krize, kad će naši klijenti biti oporavljeni, a otvorit će im se nova tržišta – izjavio je prvi govornik na skupu Giacomo Vaciago, profesor političke ekonomije na Katoličkom sveučilištu u Milanu, na početku predstav-

ljanja rezultata istraživanja. Doduše, Vaciago je u svom izlaganju naglasak stavio više na uzroke globalne krize i vlastito viđenje putova izlaska iz nje.

Ovo je kriza povjerenja, povjerenja ljudi samih u sebe. Šest milijardi ljudi ne vjeruje da će graditi bolju budućnost. Zavladao je pesimizam, ali ovo nije obična kriza, ovo je najgora kriza, jer ona 1929. godine nije obuhvatila Afriku, a ova će pogoditi sve ljude. Industrija se nije slomila, ali pati od općeg šoka izjavio je Vaciago, objašnjavajući da su narudžbe prestale stizati jer nakon bankrota banke Lehman Brothers svi imaju osjećaj da bi i sami mogli bankrotirati pa drže novac u džepovima i on je prestao cirkulirati. Vaciago je šok poput ovoga nazvao nezabilježenim od doba Eve i Adama te većim od pada WTC-a s obzirom na utjecaj na tržište. Prognoze su katastrofalne, ali podjednak pad BDP-a Europske unije i Sjedinjenih Država govori da smo jedan, isti svijet i da nećemo moći rasti svatko za sebe jer nije, kao što se mislilo, kriza samo u SAD-u. Budući da 25 vlada kontrolira 85 posto svjetskoga BDPa, bude li se držao kao tim, svijet može napredovati i preokrenuti pad, ali to ne može nijedna vlada sama za sebe.

Vaciago je ustvrdio da će u međunarodnim odnosima doći do uspostave novih prava, u prvom redu ostatka svijeta u odnosima sa SAD-om, za što treba vremena.

Pad BDP-a od tri posto nije katastrofa, ali moramo biti spremni za trenutak kad vlak krene i kad se nova pravila upogone – upozorio je Vaciago. Usporedio je broj stanovnika Italije, oko 60 milijuna, s 57 milijuna stanovnika u svim zemljama Balkana, a koje je nazvao prirodnim partnerima Italije, te je pozvao na zajedničko djelovanje s njima.

Projekt UCIMU-a i ICE-a nazvao je ambicioznim. Podsjetio je na činjenicu da je Italija treća država u EU po izvozu, dok su

28 Rujan 8 III
iz svijeta strukovne udruge
Sudionici okruglog stola u Bergamu: Giacomo Vaciago, Fernando Fiore, Giancarlo Losma, Carlo Mazzoleni i Silvano Fini

od 10 balkanskih zemalja već tri, Slovenija, Bugarska i Rumunjska, članice Europske unije. Države te regije Vaciago je nazvao zemljama koje hvataju priključak jer im je u deset godina prosječni prihod stanovnika porastao za osam posto, na oko 38 posto onoga u državama EU, a u njima se plasira 5,7 posto ukupnoga talijanskog izvoza alatnih strojeva, izvoza koji je treći na svijetu, iza Njemačke i Japana, odnosno četvrta najveća proizvodnja alatnih strojeva, pri čemu u klub jačih od Italije treba dodati Kinu koja izvozi mali dio svoje proizvodnje.

Fokus ovog projekta usmjeren je na zemlje čija gospodarstva obećavaju: Sloveniju, Hrvatsku, Srbiju i Albaniju, zemlje koje su Talijani nazvali kraticom ASCS, prema njihovim talijanskim imenima: Albania, Serbia, Croazia, Slovenia. Naime, od 2002. do 2007. godine porast izvoza alatnih strojeva iz Italije u zemlje ASCS iznosio je prosječno 16,3 posto godišnje. Istodobno je izvoz sve robe iz Italije u Hrvatsku rastao 1,7 posto godišnje, ali je znatan bio i uvoz alatnih strojeva iz Hrvatske, što upućuje na snažnu uzajamnu trgovinu. Stoga je profesor Vaciago pozvao na jačanje veza s državama koje su bliske Italiji.

Vjerujem da će ova kriza pokazati sposobnost tih država da se makroekonomski poprave i zgrabe priliku. Ovaj projekt znači da idemo u novom smjeru i da ne čekamo odluke iz Njemačke i Francuske, nego da sami idemo, u čemu nas vodi ICE i UCIMU – zaključio je Vaciago.

Rezultati istraživanja pokazuju da je Talijanima u procjenama hrvatskog tržišta važno to što su najjači hrvatski vanjskotrgovinski partner, sa 17 posto udjela u ukupnoj trgovini Hrvatske s inozemstvom, a važna

Profesor Giacomo

Vaciago:

Pogriješili smo tražeći rast u Kini, a ne na Balkanu

U stanci okruglog stola postavili smo nekoliko pitanja profesoru Giacomu Vaciagu.

Zašto se talijanska industrija okreće Balkanu?

Za nas Talijane Balkan je zona koju smo ignorirali i tu pogriješili. Naše su tvrtke išle po rast u Kinu i Rusiju, preskočivši bliže zone poput Balkana. Italija je tradicionalno orijentirana prema Rumunjskoj, koju doživljava kao svoju regiju, ali su preskočili bivšu Jugoslaviju. Ova UCIMU-ova i ICE-ova inicijativa teži ispravljanju te nepravde. Mislim da talijanska industrija shvaća da će ako se uspava, te druge, daleke regije doći do nas.

Koliko je realno da se povezuju vlade u Europi na izlasku iz krize?

G.V.: Ovo je vrijeme za akciju. Dvadeset sedam članica Unije u ekonomskom je smislu jednako “teško” kao Sjedinjene Države, ali ondje je jedna Bijela kuća. Ovo je godina u kojoj nam je potrebna jedna bijela kuća u EU. Naglo proširenje na 27 država bila je pogreška jer se još zakoni nisu uskladili pa daljnje širenje neće biti poželjno ako ne budu pronađeni novi mehanizmi upravljanja Unijom. Danas se već govori o izbacivanju novoprimljenih – kriza uvijek favorizira protekcionizam.

Tko su dobitnici, a tko gubitnici u ovoj krizi?

Kriza je previše globalna da bi itko mogao profitirati. Budući da industrija po svojoj prirodi mora rasti ili opadati, za razliku od trgovine ili poljoprivrede, najviše su pogođene zemlje s jakom industrijom, a to su Japan i Njemačka jer imaju jaču industriju nego SAD. No i poljoprivredne zemlje imaju mnogo problema. Razlog zbog kojega će se izaći iz krize jest taj da šest milijardi ljudi želi imati dobar život. Ovo je kriza povjerenja koja je zaustavila vlak koji nije pokvaren, nego je samo stao, a ne mogu ga pokrenuti tvrtke, čak ni pojedine vlade, nego nekoliko vlada zajedno.

im je i prisutnost grupe Unicredit te Intese Sanpaolo kao vlasnika dviju najjačih hrvatskih banaka, što vide kao mogući način dugoročnog financiranja nabave talijanskih strojeva, slabo ili nimalo zastupljenoga

“pomoćnog oruđa” za prodaju alatnih strojeva u regiji i Hrvatskoj. Inače, izvoz alatnih strojeva iz Italije u Hrvatsku je od 2002. do uključivo 2007. godine rastao prosječno 11,7 posto, a među izvezenim strojevima u

Novost u kompaktnom petosnom

razredu: serija HURCO VMX U

Tri univerzalno upotrebljiva vertikalna obradna centra VMX 10 U, VMX 30 U in VMX 42 U postavljaju nova mjerila gospodarstvenog i učinkovitog petosnog programiranja i obrade.

Serija se odlikuje i s velikim i dobro dostupnim radnim prostorima, malim tlocrnim površinama i velikim okretnim momentima te velikim prostorom za odvojene čestice. Integrirane okretna i njihajuća os omogućuju promjer planskih ploča od 200 mm do 350 mm. Hodovi iznose od 530 do 1.060 mm u smjeru osi X, od 405 do 510 mm u smjeru osi Y i od 480 do 560 mm u smjeru osi Z.

Svi modeli su opremljeni s najnovijom generacijom upravljanja HURCO WinMax, koje je moguće programirati u radionici. Programiranje petosne obrade je moguće neposredno na stroju. Upravljanje omogućuje programiranje s pomoću ekranskih dijaloga i NC-programiranje, te u kombiniranom načinu rada.

29 Rujan 8 III
iz svijeta strukovne udruge
www.hurco.de
VMX 10 U: najmanji tlocrt

prvih 10 mjeseci prošle godine najveći udjel imali su strojevi za savijanje, 31 posto. Osim Srbije, u kojoj je Fiat počeo s preuzimanjem Zastave i najavio znatnu proizvodnju automobila, talijanski proizvođači kao veliku priliku ističu i automobilsku industriju u Sloveniji. Sloveniji je Italija drugi vanjskotrgovinski partner. Industrije i Slovenije i Hrvatske ocijenjene su kao industrije koje

mnogo obećavaju, s time što je u Hrvatskoj naglasak na uvođenju normi koje štite okoliš. Kad je riječ o Albaniji, naglasak je na zastarjelosti njihova strojnog parka jer je prosječna starost alatnog stroja veća od 20 godina pa je tamošnjoj industriji nužna hitna obnova strojeva, što je i započeto, kako se vidi iz rasta izvoza alatnih strojeva iz Italije, koji je u razdoblju 2002. – 2007.

povećan 33,2 posto. Srpsko je tržište procijenjeno također perspektivnim jer strojni park također vapi za obnovom nakon razaranja u NATO-voj intervenciji. Srpsko tržište radne snage ocijenjeno je kao kvalitetno i povoljno, a izvoz alatnih strojeva iz Italije u Srbiju u godinama od 2002. do 2007. prosječno je rastao 36,9 posto.

Nakon iznošenja rezultata studije, s radom je počeo okrugli stol, na kojemu je prvi govornik bio Fernando Fiore, zadužen za strojnu opremu u ICE-u, koji je podsjetio na ulogu te organizacije u traženju novih tržišta i novih sektora te na činjenicu da je Italija ili najveći ili drugi izvoznik u države ASCS. Promidžba Italije u tim državama ne odvija se samo kao izvoz, nego i kao zajednički projekti s lokalnim organizacijama, a nakon ovog projekta slijede akcije koje će voditi talijanske tvrtke. Fiore je najavio da će država pokrivati troškove prijevoza strojeva na sajmove u regiji, a druga inicijativa je osnivanje tehnoloških centara u kojima će se osposobljavati krajnji korisnici alatnih strojeva.

Istraživanje je obavljeno na vrlo učinkovit način i proučavanje podataka te intervjui s korisnicima pokazali su da je prioritet obnova proizvodnih kapaciteta te da su proizvodni pogoni opremljeni prilično starom opremom, osim u tvrtkama usta-

strukovne udruge
Filtri za rashladnu tekućinu spremni za isporuku u tvornici Losma

novljenima u posljednjih nekoliko godina. Srednja starost strojeva je oko 20 godina i jako je niska razina automatizacije pa postoji potreba tih kompanija da poboljšaju proizvodnju i usvoje mjere sigurnosti te uvedu automatizaciju u proizvodnju kako bi svoje tvornice učinile i sigurnijima i profitabilnijima – izjavio je Giancarlo Losma, predsjednik organizacije UCIMU – sistemi per produrre, kako glasi puno ime udruge, koji je podsjetio da je automatizacija revolucionirala proizvodnju u talijanskim tvornicama osamdesetih godina, a sada se taj proces događa u zemljama ACSC, istodobno s procesom stvaranja sigurnijih i za okoliš prihvatljivijih proizvodnih procesa nad kojima je veća kontrola.

Losma je istaknuo da se očekuju velike nabave alatnih strojeva u segmentima energetike i automobilske industrije jer se predviđa da će Zastava proizvoditi 150 000 automobila godišnje, odnosno oko 300 000 do 2011. godine.

U suradnji s lokalnim proizvođačima možemo biti prisutniji i stvoriti nove udjele na tržištima, ali moramo biti vrlo oprezni jer se dobavljači ne mijenjaju lako pa na ta tržišta moramo ulaziti na dva načina: prisutnošću na lokalnim sajmovima i kreiranjem lokalne distribucije – zaključio je Losma, dodajući da očekuje da talijanske banke podrže prodaju njihovih strojeva izvan Italije kao što podržavaju prodaju unutar te zemlje.

Silvano Fini, direktor tvornice Ducati Motor, rekao je da se Ducatijevi motocikli proizvode na talijanskim strojevima te da on živi od kvalitete tih strojeva.

Poručujem prijateljima s Balkana da je vrijeme da optimiraju proizvodne procese kako bi bili konkurentni – rekao je Fini, ističući da se mora vrlo agilno poslovati i biti vrlo fleksibilan u proizvodnim vremenima te se ne smiju stvarati uska grla u tijeku proizvodnje, jer je to zastoj i novčanog tijeka. Važno je povećati isplativost investicije u strojeve smanjivanjem ukupne cijene vlasništva (engl. Total Cost of Ownership – TCO), što se postiže smanjenjem cijene održavanja stroja, istaknuo je Fini. To se pak postiže dogovorom s proizvođačem, ali i time što se ne štedi pri kupnji stroja pa konstruktori alatnih strojeva nisu više samo “tamo neki” nego su i suputnici i suradnici u tvrtki koja kupuje njihove strojeve. Zatim je Fini primjerima pokazao cijeli niz ušteda, prilično velikih, ostvarenih ulaganjima u strojeve.

Da je svijet vlak, mi u Bergamu bili bismo jedna od lokomotiva – izjavio je Carlo Mazzoleni, predsjednik lokalne komore metaloprerađivačke industrije, objasnivši da je Bergamo u prednosti zbog jako kvalitetnih ljudi koje ima. Škole i sveučilište, ali i tvrtke gomilaju znanje, a u Lombardiji posluju i

31 Rujan 8 III
Giovanni Nicoli demonstrira filtar koji istodobno uklanja dim, ali i vraća ulje iz uljne maglice u proces Konstrukcijski ured tvrtke Losma: Profesor Janez Kopač, član stručnog savjeta slovenskog izdanja časopisa IRT 3000, prisjetio se mladih dana kad je ugledao niplu (drži je u desnoj ruci) nalik na onu na čijemu je optimiranju izrade diplomirao davnih dana
iz svijeta
strukovne udruge

nacionalne banke s lokalnim razmišljanjem, koje pomažu lokalnim kompanijama.

U diskusiji koja je slijedila posebno je dobro odjeknuo poziv Denisa Trobradovića,

Pogled na halu za demonstracije i ispitivanja strojeva tvornice Gildemeister Italiana s izloženim obradnim tokarskim centrima direktora tvrtke Tekstilstroj iz Zagreba, koji je pozvao talijanske proizvođače da pokušaju izravno doći na hrvatsko tržište, bez posrednika, te da se koriste kreditnim linijama talijanskih banaka jer u Hrvatskoj tvrtke ne

mogu kupovati strojeve kreditima hrvatskih banaka koje traže velike kamate. Zatim se u raspravu uključio Claudio Gamba, vlasnik tvornice Rema Control, koji je pohvalio inicijativu, ali i pozvao na djelovanje što prije.

Skup je zaključio Fernando Fiore iz ICE-a, koji je izjavio da je ICE-ov najbolji resurs upravo znanje njihovih analitičara tržišta te je nazočne pozvao da iskoriste njihovo znanje i uspostave kontakt s njima te im iznesu svoje probleme. Analitičari ICE-a imaju sve informacije u uredima te organizacije, čije aktivnosti uključuju i sastanke čelnih ljudi talijanskih tvrtki s potencijalnim partnerima koje im pronađu lokalni uredi ICE-a.

Nakon završetka skupa organizatori su goste iz Slovenije, Srbije, Hrvatske i Albanije poveli u razgledanje tvrtke Losma, koju je prije 35 godina utemeljio Giancarlo Losma te je i danas vodi sa suprugom. Tvornica ima 53 zaposlenika, što je malo manje od 70, prosjeka strojograđevne industrije u Italiji, te proizvodi filtre za rashladni fluid na alatnim strojevima, odnosno za zrak koji se pri obradama na tim strojevima može onečistiti dimom ili vrlo finim uljnim ili emulzijskim kapljicama. Tvornica, koja je lani ostvarila 11 milijuna eura konsolidiranog prihoda, smještena je u mjestu Curnu u blizini Bergama, u zgradi od oko

Marco Colombo, direktor prodaje Gildemeister Italiana, pred gostima u predavaonici tvorničkog showrooma
iz svijeta strukovne udruge

5 000 četvornih metara, gdje se proizvede oko 20 posto strojeva, a ostatak se izrađuje u vlastitim pogonima u Velikoj Britaniji, Njemačkoj i SAD-u.

Curno je zapravo dom Losminu odjelu konstrukcije i kontrole kvalitete, a proizvodi se samo montiraju jer gotovo sve dijelove kupuju od podugovarača. Kako nam je objasnio Giovanni Nicoli, direktor prodaje za Europu i Afriku, u Italiji ostvaruju 55 posto prihoda, a najviše izvoze u SAD i Njemačku, 17, odnosno 26 posto. Nicoli tvrdi da se njihovim filtrima može postići čistoća zraka od 99,95 posto. Doznali smo i da je prije 60 posto proizvodnje sustava i filtara isporučivano proizvođačima alatnih strojeva, dok je sada, zbog krize, udio proizvodnje za skladište, odnosno za pojedinačne kupce smanjen na samo 20 posto.

Sljedeći na redu bio je posjet tvornici Gildemeister Italiana. Tvornica u mjestu Brembate di Sopra, također u blizini Bergama, dio je grupe Deckel Maho Gildemeister, vodećega svjetskog proizvođača alatnih strojeva za tokarenje i glodanje te ultrazvučnu i lasersku obradu koji zapošljava oko 6 000 osoba u 70 tvrtki u 34 zemlje. Cijela korporacija DMG u 2008. je ostvarila prihod od 1,9 milijardi dolara, što je prema korporacijskom financijskom izvješću za 2008. bila rekordna godina, a kako su nam rekli u Brembate di Sopri, njihov pogon, osnovan 1966. godine, prihodovao je u 2008. oko 15 milijuna eura. U njemu radi oko 350 ljudi, od toga 70 neposredno na montaži strojeva.

Sam pogon podijeljen je na dva dijela: demonstracijski centar i halu za sklapanje alatnih strojeva, dio u kojemu je, na žalost svih posjetitelja, zabranjeno fotografiranje zbog, kako su rekli, osjetljivosti informacija i povjerenja krajnjih klijenata. U pogonu koji smo posjetili, a koji se prostire na više od 55 000 četvornih metara, proizvode se proizvodi namijenjeni krajnjim kupcima u elektroničkoj, automobilskoj te industriji pneumatičkih sustava.

Iako proizvode četiri tipske linije proizvoda, svi su strojevi, ako se izrađuju za poznatoga kupca, personalizirani prema narudžbama klijenata. Kako su nam objasnili direktor tvornice Mario Stroppa i direktor prodaje Marco Colombo, najvažnije su linije nazvane GM i GMC. To su višeobradni strojevi s paralelnim ili djelomično paralelnim obradama više obradaka, povišenom kompleksnošću geometrije, koji se proizvode u milijunima komada godišnje i gotovo svi se koriste u automobilskoj industriji, a za završetak obrade u prosjeku je potrebno dvadesetak sekundi. Ipak, u proizvodnji nije zanemariv udio klasičnih viševretenih strojeva koji su pri obradi malih izradaka brži od tokarilica s linearnim motorima. Strojevi iz Brembate di Sopre uglavnom se izvoze u srednju i istočnu Europu, SAD i Aziju.

Iako u pravilu ugrađuju FANUC-ovu upravljačku automatiku, a Siemensovu samo na traženje tvrtki, poglavito onih s njemačkoga govornog područja, linearni strojevi katkad zahtijevaju upravljanje i s do 56 osi, a to zahtijeva više od jednog

CPU-a i to može samo Siemensova upravljačka automatika.

U montaži smo vidjeli jedan od linearnih strojeva s 31 osi i s tri vretena koji je zbog spomenutih razloga imao upravo Siemensovu automatiku. Na žalost, tu pravu poslasticu za svakoga proizvodnog inženjera nismo smjeli fotografirati. Inače, obje automatike Gildemeister dorađuje pa im dodaje upravljanje putem interneta, čime otklanjanju probleme za pet minuta bez obzira na to je li stroj u Kini ili u Bergamu.

Igor Škevin, Zagreb, Hrvatska.

U šest mjeseci samo 900 mil. eura

stranih ulaganja

U prvom tromjesečju ove godine kroz izravna strana ulaganja u Hrvatsku je stiglo 399 milijuna eura. Podaci za prvih šest mjeseci još nisu do kraja obrađeni, ali prema neslužbenim preliminarnim podacima riječ je o iznosu od oko 900 milijuna eura, rekao je Alen Škudar iz Direkcije za statistiku HNB-a. U prošloj godini u Hrvatsku je izravno iz inozemstva, prema podacima Hrvatske narodne banke, uloženo 3,33 milijarde eura (4,3 mlrd dolara), što je za 9,19 posto manje nego u 2007. godini. U ovoj godini od 399 milijuna eura u prvom tromjesečju, tek 155 milijuna su vlasnička ulaganja, a 374 milijuna eura su ostale transakcije.

34 Rujan 8 III
Domaćini iz ICE-a i Gildemeistera ispred tvornice u Brembate di Sopri s gostima iz Albanije, Slovenije i Hrvatske. Srpski novinari i industrijalci morali su otići prije fotografiranja.
iz svijeta strukovne udruge

Snižavanje troškova po proizvodu

Svaka djelatnost, a posebno proizvodna djelatnost, podrazumijeva stvaranje bogatstava za sve uključene stranke, bili oni vlasnici, dioničari, vlasnici udjela ili zaposlenici. Jednostavna zakonitost ekonomike proizvodnog inženjerstva nalaže stvaranje bogatstva izradom dijelova komponenata uz najniže troškove po pojedinom komadu. Proizvodna djelatnost mora se koncentrirati ne samo na smanjenje ukupnih troškova, nego na snižavanje troškova po pojedinačnom komadu.

Međutim, to je lakše reći nego učiniti u ekonomiji gdje su cijene izrađenih proizvoda pod stalnim pritiskom dok troškovi nastavljaju rasti; ponajprije u pogledu fiksnih troškova poput radne snage, strojne opreme, zgrada i usluga, a ne smiju se zaboraviti ni najnoviji porasti troškova za sirovine, energiju i gorivo za prijevoz robe.

Raskorak koji nastaje kada troškovi rastu brže nego cijene proizvoda poznat je kao jaz produktivnosti. Da bi se taj efekt sveo na najmanju mjeru, progresivne proizvodne tvrtke moraju razmotriti planirane programe investiranja kapitala i inovacije proizvodnih procesa.

Taj se koncept primjenjuje na gotovo sve aspekte djelatnosti modernog proizvodnog inženjerstva. Na primjer, u industrijama poput naftne i zrakoplovne, gdje su male proizvodne serije uobičajene, značajan faktor predstavlja vrijeme zastoja strojeva. Ublažavanje ovoga problema zahtijeva brze promjene obradaka i alata. Visokokvalitetna strojna obrada visokokvalitetnih dijelova znači više troškove, uključujući visokokvalificirane radnike, skupe sirovine i usavršenije, moderne, rezne alate. Svi ovi faktori zajedno iziskuju maksimiziranje proizvodnosti i kalkuliranog ekonomičnog radnog

vijeka alata. Male serije iziskuju strategije za pravilan-prvi-put koje uključuju nulti otpad, a ističu potrebu za optimiziranim alatima i režimima obrade.

Konačno, svaki oblik programa za snižavanje troškova diktirat će potrebu za povećanjem produktivnosti te zahtjev da se postižu najniži mogući troškovi po radnom komadu. I usprkos svojoj tjeskobno zvučnoj prirodi, ostvarivanje boljih proizvodnih rezultata uz iste ulazne troškove (ili veći obujam strojne obrade u istom proizvodnom vremenu) može se postići bez upotrebe čarobnog štapića.

Ključ za ostvarivanje najnižih troškova po dijelu leži u generiranju veće proizvodnosti uz iste fiksne troškove. Pri tomu prvi korak predstavlja pravilno vrednovanje. Satnice, troškovi strojeva, sirovine, potrošni materijali i dodatni troškovi poput najma tvornice i održavanja moraju se zajedno uzimati u obzir da bi se odredio ukupni proizvodni trošak po pojedinom dijelu.

Ekonomika proizvodnje utvrđuje da je u zapadnim ekonomijama oko 80% tih troškova fiksno: približno 31% proizvodnog troška predstavlja trošak rada, 27% otpada na strojeve i opremu, dok se 22% odnosi na

dodatne pogonske troškove. Ne baš sretna posljedica je u tome da se samo preostalih 20% može smatrati varijablom, koja se sastoji od sirovina u iznosu od 17% ukupnih troškova te potrošnog materijala poput reznih alata u visini od samo 3%.

Ta zapanjujuća činjenica znači da bi smanjenje troškova za rezne alate od cijelih 30% uštedilo samo 1% od ukupnih troškova po proizvedenoj komponenti. Imajući to na umu, daleko je isplativije povećavati produktivnost proizvodnje.

Potvrda potrebe za fokusiranjem na produktivnost može se dobiti kada se isti model ispituje pri proizvodnji u ekonomijama s niskim troškovima rada, poput Kine i Indije. Ovdje cijena rada može predstavljati samo 1% ukupnih troškova, a dodatni pogonski troškovi iznose tek 10%. Sve u svemu, proizvođači bazirani u tim azijskim regijama s nižim troškovima mogu uživati u osnovnoj prednosti od najmanje 40% po pitanju fiksnih troškova.

Dakle, razmotrimo strategije strojne obrade/reznog alata koje mogu pozitivno utjecati na ukupne troškove po komponenti. Za vrlo jednostavan primjer, recimo da proizvođač potroši 10.000 GBP da bi proizveo 1000 komada. Trošak po radnom komadu je, dakle, 10 GBP. Koristeći prije spomenutu podjelu na postotke, to znači da je cijena rada 3,10 GBP, troškovi strojeva 2,70 GBP, trošak pogona 2,20 GBP, cijena materijala 1,70 GBP te 0,30 GBP kao trošak za alat.

35 Rujan 8 III iz svijeta događaji i dostignuća
Slika 1: Raskorak koji nastaje kada troškovi rastu brže nego cijene proizvoda poznat je kao jaz produktivnosti. Da bi se taj efekt sveo na najmanju mjeru, progresivne proizvodne tvrtke moraju razmotriti planirane programe investiranja kapitala i inovacije proizvodnih procesa. Slika 2: Ključ za ostvarivanje najnižih troškova po dijelu leži u generiranju veće proizvodnosti uz iste fiksne troškove.

poboljšanja produktivnosti.

Ako proizvođač sruši cijenu dobavljaču reznih alata za 33%, trošak za alat se smanjuje na 0,20 GBP, a ukupan trošak po dijelu pada na 9,90 GBP – ušteda od 1%. Slično, ako proizvođač nabavi novi poboljšani rezni alat koji nudi 50% dulji radni vijek, premda se radi o prednosti, to smanjuje troškove alata opet za 0,10 GBP, tj. na 0,20 GBP s istim rezultatom smanjenja ukupnog troška po dijelu na 9,90 GBP, čime se ostvaruje ista ušteda od samo 1%.

Međutim, postizanje 20% povećanja stupnja uklanjanja metala ima izravan proporcionalni učinak na proizvodnost, tj. postiže se veći broj proizvedenih dijelova u raspoloživom vremenu proizvodnje i dobiva do 20% više raspoloživih kapaciteta.

Važan kriterij je da su pri vrednovanju troška po dijelu, umjesto ukupnog troška proizvodnje, varijabilni i fiksni troškovi proizvodnje obrnuti. Varijabilni troškovi poput materijala komponente i potrošnog materijala postaju fiksni troškovi, a fiksni troškovi poput cijene rada, troškova za

strojeve i pogon postaju varijabilni, ovisno o proizvodnosti.

Zbog toga trošak po dijelu povećanjem proizvodnosti smanjuje prethodno fiksirane troškove rada, strojeva i pogona za 20%. U ovom primjeru to znači da je satnica sada 2,48 GBP po radnom komadu, troškovi strojeva i proizvodnje 2,16 GBP po radnom komadu, a troškovi pogona 1,76 GBP po radnom komadu. Premda troškovi za alat mogu porasti i cijelih 50%, uslijed povećanog obujma strojne obrade, ukupan trošak po radnom komadu past će na 8,55 GBP – tj. znatno isplativijih 15% uštede.

Dakle, kako postići takav porast proizvodnosti ? Ponajprije se mora minimizirati vrijeme zastoja strojeva primjenom tehnika proizvodnog inženjerstva poput bržih izmjena komponenata i alata. To može zahtijevati procjenjivanje funkcionalnosti, lakoće uporabe i pristupačnosti postojeće opreme za držanje obradaka i držanje alata. Ne zaboravite, poboljšanja u ovom području mogu utjecati na 80% ukupnog troška po radnom komadu, tako da svi potrebni

Željezara Split prodana britanskom fondu Carlson

Poljski Zlomrex prodao je splitsku Željezaru britanskom fondu Carlson Private Equity. Carlson je izvijestio Hanfu i Zagrebačku burzu da je za njega nastala obveza objavljivanja ponude za preuzimanje nakon što je 8. rujna sa Zlomrexom sklopio Ugovor o prodaji i prijenosu 95,86 posto dionica Željezare, koju će objaviti u zakonskom roku. Riječ je o fondu čija ulaganja ne traju duže od tri godine, a od 2003. godine kada je fond osnovan do danas investirali su u 28 tvrtki iz desetak sektora Osim u Velikoj Britaniji sa svojim ulaganjima prisutni i u Njemačkoj, Poljskoj, Švicarskoj i Cipru. Inače, u Željezari Split u travnju je zbog nelikvidnosti obustavljena proizvodnja, a račun im je u blokadi još od 26. veljače. U prvom polugodištu poslovni prihodi Željezare su u odnosu na isto prošlogodišnje razdoblje smanjeni 84 posto, na 34,99 milijuna kuna, a gubitak se povećao 244 posto, na 53,56 milijuna kuna (lani 15,57 milijuna kuna). Ukupne dugoročne obveze Željezare krajem ovogodišnjeg lipnja dosegnule su 77,9 milijuna, a kratkoročne čak 347,12 milijuna kuna.

izdaci kapitala trebaju demonstrirati brzi povrat investicije. Uzimajući u obzir savjet etabliranog partnera po pitanju produktivnosti, poput Sandvik Coromant, može donijeti ozbiljne dividende.

Istovremeno, proizvođači mogu pomoći u poboljšanju proizvodnosti uvođenjem modernih reznih alata visokih radnih svojstava, sposobnih za primjene koje nude povećane režime obrade balansirane ekonomičnim radnim vijekom alata. Budući da alat predstavlja samo 3% ukupnih troškova proizvodnje, umjereno povećanje u tom području imat će samo minimalan utjecaj na trošak po dijelu.

U pogledu ekonomičnog radnog vijeka alata, osoblje tvrtke Sandvik Coromant ima mogućnost proračunati efektivni ekonomični radni vijeka alata potreban za strojnu obradu bilo kojeg materijala uz predodređeni trošak po satu, uzimajući u obzir faktore poput troška reznog alata kao i trošak strojne obrade i promjene alata. Na primjer, pri strojnoj obradi čelika EN8 uz trošak po satu od 40 GBP, trošak strojne obrade po minuti iznosi 0,67 GBP, neto trošak reznog alata od 1,27 GBP i trošak promjene alata od 1,33 GBP, radni vijek alata potreban za ekonomičnost posla iznosi 15 minuta zasnovano na dokazanoj matematičkoj jednadžbi.

Ova se formula može primijeniti na bilo koji materijal. Na primjer, Inconel 718 je komponenta na osnovi nikla koja se široko koristi u zrakoplovnoj industriji. Korištenjem istih parametara kao u primjeru za EN8, a na temelju troška po reznoj oštrici za četverobridnu CNMG 12 pločicu po kataloškoj cijeni manje 25% popusta, daje vrijednost ekonomičnog radnog vijeka alata od 6 min. Usto, povećanje vremena izmjene alata s 2 minute na 4 minute povećava zahtijevani ekonomični radni vijek alata za 50%, tj. na 9 minuta, što ponovo ilustrira negativni utjecaj vremena zastoja.

Sandvik Coromant je uložio znatna sredstva u istraživanje i razvoj tijekom prošlih desetljeća i nastavlja s istraživanjem poboljšanja produktivnosti. Od uvođenja presvlaka od tankog aluminija u 1980-tim godinama i funkcionalnih nagiba prije nekih 10 godina, preko nove generacije presvlaka u kasnim 1990-tim godinama sve do najnovije generacije pločica koje se odlikuju presvlakama s niskim naprezanjima, Sandvik Coromant pomaže proizvođačima pri takmičenju na ravnopravnim osnovama. Dobici za ambiciozne proizvođače, spremne da budu progresivni i ulažu u svoju budućnost, svakako mogu biti značajni.

Paul Williams, Sandvik Coromant, Velika Britanija.

36 Rujan 8 III iz svijeta događaji i dostignuća
Slika 3: Sandvik Coromant je uložio znatna sredstva u istraživanje i razvoj tijekom prošlih desetljeća i nastavlja s istraživanjem

Wohlers Report 2008 – Stanje u industriji br ze proizvodnje tvorevina

Prikazan je sažetak Wohlersova izvještaja za 2008., koji u cijelosti ima 240 stranica. Izvještaj donosi kvantitativne i kvalitativne svjetske analize postupaka slojevite proizvodnje tvorevina (e. Additive Fabrication – AF). AF postupci obuhvaćaju širok spektar primjena koje uključuju provjeru dizajna, koncepcijsko oblikovanje, izradu prototipova, provjeru funkcije, izradu pramodela i izradu alata. Također se primjenjuju za izradu različite pomoćne opreme, ali i tvorevina koje se koriste kao konačni proizvodi.

Industrijski rast

Prema mnogim pokazateljima razvoj i evolucija postupaka slojevite proizvodnje tvorevina su impresivni. Utjecaj koji ti postupci imaju na razvoj novih proizvoda nastavlja plijeniti pozornost poduzetnika, investitora, vladinih agencija, istraživača i ostalih diljem svijeta. Procjene koje slijede omogućuju perspektivu nad prošlošću, a želja je da omoguće uvid i u buduća zbivanja:

- Procjenjuje se da je u posljednje četiri godine (od 2004. do 2007.) vrijednost

proizvoda i usluga s područja slojevite proizvodnje porasla za 612 milijuna USD. Drugim riječima, ta je industrija tijekom tog razdoblja porasla za 116 %.

- Godišnja prodaja uređaja za slojevitu proizvodnju porasla je za više od 31 put u razdoblju od 1993. do 2007.

- Broj instaliranih CAD radnih mjesta za komercijalnu primjenu gotovo je udvostručen od 2003.

- Omjer CAD radnih mjesta (za komercijalnu primjenu) prema instaliranim AF sustavima je oko 83 : 1.

- AF sustavi instalirani su u 67 zemalja tijekom 2007., uz procjenu da ih je 71 % instalirano u prvih šest zemalja na ljestvici.

- Uređaji za 3D tiskanje instalirani tijekom posljednje četiri godine (od 2004. do 2007.) čine 72 % ukupnog broja instaliranih sustava u tom razdoblju.

37 iz svijeta
Report 2008
Wohlers
Terry Wohlers

- U posljednje tri godine (od 2005. do 2007.) isporučeno je gotovo 58 % sustava Stratasys i Z Corporation (kombinirano).

Prikazani brojevi mogu biti dojmljivi, no još postoje golemi potencijali, posebice kada se razmatra uloga AF postupaka u proizvodnji. Proizvodnja konačnih tvorevina mnogo je veći izazov negoli izrada dijelova radi oblikovanja ili izrade prototipova, stoga će tom segmentu primjene trebati još vremena za razvoj. Brza proizvodnja tvorevina (e. Rapid Manufacturing – RM) svejedno je, međutim, privukla pozornost mnogih. Tvrtka Wohlers Associates očekuje kako će upravo RM postati najvećim područjem primjene AF postupaka.

Pružatelji usluga

Pružatelji usluga, poznati još i kao uslužni uredi, nude usluge izrade dijelova razvojnim i proizvodnim organizacijama kao outsource usluge. Uz izradu dijelova, mnogi nude usluge razvoja, CAD/CAM/ CAE, konvertiranje podataka, izradu alata, lijevanje uretana u kalupe od silikonskih kaučuka, unatražno inženjerstvo i ostale inženjerske i proizvodne usluge.

Tijekom niza godina tvrtka Wohlers Associates nastojala je anketirati pružatelje usluga kako bi ocijenila stanje u industriji. Prošle godine u anketi je sudjelovalo 58 organizacija iz 14 zemalja. Njih trideset i šest bilo je iz SAD-a, pet iz Njemačke, po dvije iz Australije, Belgije, Indije, Italije i Turske te po jedna iz Brazila, Kanade, Japana, Južne Afrike, Novog Zelanda, Švedske i Tajlanda.

Anketa je sadržavala brojna pitanja, uključujući sljedeće: Da uvodite novi AF postupak, koji bi od postupaka bio vaš najvjerojatniji izbor? Ponuđena lista sadržavala je devetnaest poznatih postupaka. Rezultate odgovora na to pitanje prikazuje slika 1.

Najbolji odziv dobio je postupak PolyJet tvrtke Objet Geometries, a slijedi srašćivanje s pomoću lasera tvrtke EOS. Postupak stereolitografije treći je najpoželjniji postupak. Srašćivanje s pomoću lasera tvrtke 3D Systems i FDM (taložno srašćivanje) tvrtke Stratasys dijele četvrto mjesto na popisu najpopularnijih postupaka.

Proizvođači sustava (opreme)

Trideset i četiri proizvođača diljem svijeta proizvodila su i prodavala svoje sustave za AF postupke u 2007., a, za usporedbu, u 2006. bilo ih je 35. Pretprošle godine šest je proizvođača prodalo po više od 100 sustava, jednak broj kao i 2006. Tijekom 2007. jedanaest tvrtki prodalo je po manje od 10 sustava, jednako kao i godinu prije. Osam tvrtki povećalo je prodaju iz 2006. u 2007., a u istom razdoblju godinu prije to je uspjelo 18 tvrtki.

U 2007. najviše sustava prodala je tvrtka Stratasys te je time već šestu godinu zadržala vodeće mjesto. Broj prodanih sustava

te tvrtke porastao je za 25,9 %, na ukupno 2 169 sustava. Tvrtka Wohlers Associates procjenjuje kako je od tog broja prodano 1 939 sustava Dimension.

Slika 2 prikazuje tržišne udjele u prodaji sustava u svijetu za 2007. godinu. Tvrtka Z Corporation na drugome je mjestu po broju prodanih uređaja. Prodana su 1 022 uređaja, što je velik porast u odnosu prema 777 prodanih tijekom 2006., odnosno 687 tijekom 2005.

Azija i Europa

Broj instaliranih sustava u regiji Azija/Pacifik porastao je tijekom 2007. za 4,7 % i dosegnuo je broj od 1 198 sustava. To je pad u usporedbi s rastom tijekom 2006. godine, koji je iznosio 17,3 %. Kumulativno, za regiju se procjenjuje da je do kraja 2007. instalirano ukupno 7 569 sustava.

Europa je, s obzirom na broj novoinstaliranih AF sustava, tijekom 2007. iskusila vrlo snažan rast. Broj novih sustava u Europi porastao je za 33,7 %, što je više nego dvostruko u usporedbi s rastom od 12,4 % u 2006. Procjenjuje se da je do kraja 2007. u Njemačkoj, Francuskoj, Italiji i Velikoj Britaniji instalirano ukupno 5 205 sustava. To je porast od 23 % u usporedbi s 2006.

Rast udjela trodimenzionalnih

(3D) pisača

Uporaba trodimenzionalnih pisača ekonomična je varijanta postupaka slojevite proizvodnje tvorevina koja se često rabi kao alat za izradu razmjerno jeftinih modela u ranim fazama razvoja proizvoda. Ti su sustavi uglavnom tipični uredski uređaji, jednostavniji za uporabu od svojih skupljih konkurenata.

Tvrtka Wohlers Associates procjenjuje kako su tijekom 2007. tvrtke Stratasys, Z

38 Rujan 8 III
Slika 1. Potencijalna poželjnost AF postupaka na tržištu (izvor: Wohlers Report 2008)
iz svijeta Wohlers Report 2008
Slika 2. Tržišni udjeli u prodaji AF sustava tijekom 2007. godine (izvor: Wohlers Report 2008)

Wohlers Report 2008

Brza proizvodnja tvorevina

Brza proizvodnja tvorevina (RM), poznata i kao izravna digitalna proizvodnja (e. Direct Digital Manufacturing – DDM) skupina je postupaka slojevite izrade za izravnu proizvodnju konačnih tvorevina. Rezultati razvoja

AF postupaka i primjenjivih materijala u posljednje vrijeme omogućuju proizvodnju konačnih tvorevina za različite namjene. Među ostalim za:

- proizvode prema narudžbi

- zamjenske dijelove

la, koji mogu prerađivati više vrsta materijala kao što su nehrđajući čelici, titan i kobalt-krom.

Corporation, 3D Systems, Objet Geometries, Envisiontec i Solido (prije Solidimension) prodale 3D pisača u vrijednosti od 135,7 milijuna USD, što je porast od 19 % u usporedbi s 2006. Broj 3D pisača prodanih tijekom 2007. porastao je za 21 %. To je usporedivo s porastima od 21,7 % u 2006. i 27,3 % u 2005. Prosječni rast prodaje 3D pisača od 1996. do 2007. iznosi 40,4 %. Slika 3 prikazuje porast prodaje 3D pisača u razdoblju od 1996. do 2007.

- proizvode posebne ograničene serije

- maloserijsku proizvodnju

- serijsku proizvodnju.

Povijesno gledano, većina RM postupaka temelji se na preradi polimernih materijala, no u posljednjih nekoliko godina uporaba metala za RM postupke pokazuje znatan rast. Razlog tomu prije svega je razvoj nove generacije sustava temeljenih na preradi metalnih praškastih materija-

Brza proizvodnja tvorevina ima golem potencijal. Mnogi vide RM kao jednu od najvažnijih skupina postupaka koji će pokretati buduće proizvodno gospodarstvo. Kako RM postupci uključuju slojevitu gradnju tvorevina, tradicionalni pristup razvoju proizvoda s obzirom na izradbene postupke (e. Design for Manufacturing – DFM) više nije nužan. RM tvorevine mogu biti načinjene s podrezima i vrlo kompleksnom geometrijom (izvana i u unutrašnjosti tvorevine), koja je bila neizvediva uporabom klasičnih postupaka proizvodnje. Uporaba RM postupaka omogućuje ujedinjavanje pojedinih elemenata kompliciranih proizvoda, čime se izbjegavaju troškovi izrade dodatnog alata, dodatne proizvodnje, montaže, održavanja i ispitivanja.

Primjena RM postupaka može rezultirati brojnim prednostima u poslovanju. Među ostalim tu je smanjenje ili uklanjanje potrebe za izradom alata i montažne opreme, što smanjuje kapitalne investicije. RM također ima velik potencijal u skraćenju ili uklanjanju mnogih faza tradicionalnog ciklusa razvoja i proizvodnje.

iz svijeta
Slika 3. Porast prodaje 3D pisača u razdoblju od 1996. do 2007. (izvor: Wohlers Report 2008)

Materijali

Raspon materijala za primjenu u AF postupcima sve je širi, i taj se trend kontinuirano nastavlja. Većina materijala razvijenih u posljednjih nekoliko godina usmjerena je pridobivanju proizvoda svojstava što sličnijih konačnim proizvodima načinjenim klasičnim postupcima. Time je omogućena uporaba tih materijala u postupcima izrade prototipova i brze proizvodnje tvorevina pred koje se postavljaju sve stroži zahtjevi.

Povećana je uporaba metalnih prahova za proizvode koji bi se inače proizvodili obradom odvajanjem čestica ili lijevanjem. Najočitija primjena tih materijala u bliskoj budućnosti bila bi izrada malenih, vrlo kompleksnih proizvoda. Smanjenjem troškova samih metalnih sustava i povećanjem njihove brzine veći i manje kompleksni proizvodi također će postati kandidati za izradu na njima.

U posljednjih nekoliko godina razvijeno je nekoliko sustava za prevlačenje i oplemenjivanje tvorevina koji su uspješno primje-

Janaf pred sklapanjem ugovora vrijednih više od 100 milijuna eura

Uprava Jadranskog naftovoda (Janaf) razmatra prijedlog za sklapanje dugoročnih ugovora o skladištenju naftnih derivata u postojećim i novoizgrađenim spremnicima Janaf-Žitnjaka za potrebe obveznih zaliha naftnih derivata i komercijalnih potreba, objavljeno je iz Uprave Janafa na Zagrebačkoj burzi. Kako se navodi, vrijednost navedenih dugoročnih ugovora procjenjuje se na više od 100 milijuna eura. Osim toga, Uprava će razmatrati i dugoročni ugovor o skladištenju sirove nafte za potrebe obveznih zaliha RH. Nakon objave dionica Janafa 21. rujna je do 13 i 30 sati porasla za više od 5 posto čime se približila cijeni od 2.400 kuna.

Smijenjena Uprava

HEP-a, novi čelnik Leo Begović

Nakon mnogobrojnih afera smijenjena je cijela Uprave Hrvatske elektroprivrede (HEP). Nadzornom odboru HEPa Vlada je poslala prijedlog o smjeni predsjednika Uprave Ivana Mravka i članova Željka Kljakovića Gašpića, Darka Dvornika, Željka Tomšića, Nikole Rukavine i Stjepana Tvrdinića. Za novog čelnika Uprave predložen je Leo

njivani u praksi. Ti posebni postupci oplemenjivanja namijenjeni su unaprjeđenju površinskih svojstava, mehaničkih svojstava, toplinske provodnosti, električne provodnosti i EMC zaštite.

Budućnost

Postupci vitke proizvodnje i aditivnih postupaka proizvodnje, zajedno sa sve većim tržištem za ograničene manje serije proizvoda i unikatne proizvode, primorali su tvrtke da promijene način na koji plasiraju proizvode na tržište. Također se razvila nova vrsta proizvođača koji mogu djelovati iz svog doma ili garaže proizvodeći kupcu orijentirane, personalizirane proizvode prema narudžbi. Posljedično, pojavilo se nekoliko zanimljivih trendova koji će utjecati na budući razvoj i proizvodnju tvorevina.

Konstruktori instinktivno razvijaju proizvode koji se mogu što jednostavnije proizvesti. Pri tome oni uzimaju u obzir ograničenja raspoloživih postupaka proizvodnje te izbjegavaju razvoj proizvoda koje je teš-

Begović, dosadašnji član Nadzornog odbora i državni tajnik u Ministarstvu gospodarstva. Vlada je istodobno uputila Glavnoj skupštini HEP-a prijedlog da za predsjednika Nadzornog odbora imenuje Krešimira Ćosića.Za sindikaliste je upitno što znači imenovanje LEa Begovića jer je on kao dosadašnji predsjednik Nadzornog odbora bio nadležan nadzirati Upravu i sve što se događa. U HEP-u se kriminalistički obrađuje desetak ugovora kojima je državni proračun oštećen za više od milijardu eura. Od desetak ugovora koji se obrađuju, najveći su lanjska kupnja električne energije po najvišoj cijeni na tržištu od 83 eura po MWh te preprodaja kupljene struje šibenskom TLM-u i mostarskom Aluminiju po 20 eura za MWh.

BICRO ulaže 65 mil. kuna u inovacije

U program Razum, preko kojeg Poslovno-inovacijski centar Hrvatske - BICRO potiče razvoj inovativnih poduzeća, u manje od dvije godine uključilo se tridesetak poduzeća, uglavnom start-upova. BICRO će program financirati s ukupno 65 milijuna kuna, a od početka prošle godine, kada je program osnovan, isplatio je 34 milijuna kuna. Polovicu prihvaćenih projekta BICRO već financira s udjelom od 70 posto, a ostalima još ocjenjuje poslovne planove. Od svih projekata agencije BICRO samo je jedan prekinut. Riječ je o zagrebačkoj kompaniji Paulana s kojom je ugovor raskinut jer ga se tvrtka nije pridržavala. Za potica-

ko ili nemoguće izraditi. Slojevitim AF postupcima, međutim, mnoga su ograničenja postojećih proizvodnih procesa uklonjena, čime je omogućena šira lepeza konstrukcijskih rješenja. Uz daljnji razvoj AF sustava i njihovu povećanu primjenu u proizvodnji, valja u skoroj budućnosti očekivati i nove proizvode koje je u prošlosti bilo ili iznimno teško ili nemoguće proizvesti.

Druga industrijska revolucija počela se ostvarivati. Osobe locirane gotovo bilo gdje, mogu uspješno proizvoditi proizvode u manjim količinama koji zadovoljavaju posebne zahtjeve i interese. Larry Rhoades jednom je izjavio: “Ova će revolucija omogućiti ljudima da žive bilo gdje i proizvedu sve što im treba lokalno. Ljudi će tada plaćati crteže, a ne proizvode.”

Serijska proizvodnja klasičnih proizvoda neće nestati, niti će nestati većina klasičnih postupaka proizvodnje. Pojavit će se, međutim, mnogi novi proizvodi kada ljudi spoznaju mogućnosti slojevite aditivne proizvodnje.

nje jedne inovacije, ili start-up, BICRO u prosjeku izdvoji oko pet milijuna kuna, a za razvoj inovacije do razine na kojoj su spremni za izlazak na tržište potrebno je oko dvije godine. BICRO je prošle godine uložio 27,9 milijuna kuna u četiri programa, dok je iznos njegovih ulaganja do početka rujna ove godine 28,3 milijuna kuna. Cilj je povećati ulaganja 30-50 posto godišnje.

Poslovi za 250 mil. kuna

Kompanija Ericsson Nikola Tesla potpisala je s najvećim telekomunikacijskim operatorom u BiH, BH Telcomom, ugovor o proširenju infrastrukturne mobilne mreže druge generacije vrijedan 30 milijuna kuna. Realizacija projekta koji je preduvjet za povećanje korisničke baze počinje odmah. Ericsson Nikola Tesla ove godine ugovorio je poslove vrijedne oko 250 milijuna kuna. Pojedinačno je najvrijedniji ugovor o nabavi računalne opreme i softvera radi nadogradnje nacionalnog IT sustava primarne zdravstvene zaštite potpisan u lipnju s Ministarstvom zdravstva i socijalne skrbi Republike Hrvatske od 55 milijuna kuna. Ostali ugovori odnose se na tržišta BiH, Crne Gore, Gruzije, Rusije, Moldavije, Bjelorusije i Uzbekistana. U prvih šest mjeseci ove godine kompanija Ericsson Nikola Tesla prihodovala je od prodaje 616,34 milijuna kuna, što je za 22,5 posto manje u usporedbi s istim lanjskim razdobljem.

40 Rujan 8 III
iz svijeta
Wohlers Report 2008
41 Rujan 8 III

49. međunarodno savjetovanje ljevača – Portorož 2009

Jedno od savjetovanja s najduljom tradicijom u Sloveniji s tehničkog područja je Međunarodno savjetovanje ljevača (Mednarodno livarsko posvetovanje) u Portorožu. Ovogodišnje, 49. savjetovanje održano je od 9. do 11. rujna, a organizirali su ga Društvo ljevača Slovenije, Sveučilište u Ljubljani i Sveučilište u Mariboru. Ta savjetovanja čine pravu »povijest« ne samo ljevarstva već i stanja tehnike, jer ljevarstvo je početak i osnovica na koju se nadograđuju različite industrijske grane. Upravo zato na savjetovanja ljevača vrlo rado dolaze i stručnjaci iz drugih grana. Njihova povezanost s druge strane čini onu važnu nit za buduća vremena, koja će rezultirati novom dodanom vrijednošću, a koja je u Europi već snažno prisutna, dok se na našim prostorima tek polako izdiže iz prosjeka.

Društvo ljevača Slovenije osnovano je prije više od pola stoljeća iz potrebe da se ljevačka djelatnost poveže, da se razmjenjuju iskustva i tehnologije s domaćim i inozemnim istraživačkim institucijama. Tu mogućnost za razmjenu iskustava, znanja i uspostavu poslovnih veza već niz godina nudi savjetovanje ljevača u Portorožu. Savjetovanju ljevača prisustvuju ljevači iz većine slovenskih ljevaonica, kao i velik broj stručnjaka iz većine europskih zemalja, a uglavnom je riječ o zemljama srednje Europe te bivše Jugoslavije. Ove se godine pozivu na savjetovanje odazvalo 230 sudionika.

Ovogodišnji program savjetovanja pokazuje kako su predavanja predstavili

ugledni istraživači s domaćih i inozemnih sveučilišta, istraživačkih instituta te iz tvrtki. Glavni tajnik europske udruge CAEF Max Schumacher u uvodnom je plenarnom predavanju dao pregled europskoga ljevačkog tržišta danas i pogled na budućnost. Analize i prognoze u ovom trenutku nisu povoljne, iako valja uzeti u obzir predviđanja stručnjaka o pomaku nabolje od sljedeće godine, no to se uvelike razlikuje od djelatnosti do djelatnosti. Glavni tajnik Svjetskoga ljevačkog udruženja Andrew Turner ocijenio je stanje ljevarstva na svjetskoj razini. Recesija, financijska kriza, kidanje dobavnih lanaca, cjenovni pomaci od visokih cijena do sniženja samo su neka obilježja svjetskih

tržišta. Uvodno predavanje prof. dr. sc. Alojza Križmana predstavilo je stanje u slovenskom ljevarstvu u 2008. godini te dalo pregled znanstveno-razvojnih ljevačkih projekata koji znače doprinos bržem razvoju ljevarstva i poboljšanju konkurentnosti.

U prvom dijelu savjetovanja održano je još nekoliko predavanja kojima su predstavljene nove tehnologije, odnosno suvremene metode analize za upravljanje procesima, s naglaskom na procese nukleacije i očvršćivanja. Riječ je o predavanjima uglednih predavača s vodećih europskih instituta i sveučilišta: prof. dr. sc. Andreasa Buehrig-Polaczeka iz Gießerei-Institut, RWTH Aachen University, (D), prof. dr. sc. Petra Schumachera iz Oesterreichischer Giessereiinstitut Leoben, (A), i prof. dr. sc. Babette Tonn s University of Technology, Clausthal, (D). Taj uvodni dio zaključen je predavanjem prof. dr. sc. Primoža Mravara o cjelovitom upravljanju očvršćivanjem aluminijskih slitina te predavanjem Jure Medveda (Društvo Akrapovič d.o.o.) o novoj ljevaonici za precizni lijev, jedinoj takvoj u Sloveniji.

Počasni član Društva, gosp. Erich Nechtelberge iz Austrije (prvi s desna), podžupan Općine Piran, ALBERTO MANZIN (treći s desna), generalni tajnik CAEF- Europskog društva ljevaonica, gosp. Max Schumacher (peti s desna), predsjednica Društva, mr.sc. Mirjam Jan-Blažič (šesta s desna), savjetnik Vlade Republike Makedonije za gospodarstvo, dr.sc. Todor Barzov (sedmi s desna ) i počasni predsjednik Društva, profesor dr.sc. Milan Trbižan (osmi s desna).

Blokovi predavanja bili su sastavljeni tako da je u središtu bio razvoj ljevačke tehnologije, suvremenih analitičkih metoda i procesa pri ulijevanju i očvršćivanju. U bloku predavanja o pregledu željeznih legura i ljevačke tehnologije prikazana su istraživanja mikrostrukture i njezine povezanosti sa svojstvima odljevaka, fizikalnim modeliranjem, određivanjem nukleacijskog potencijala, a težište je bilo na prijenosu istraživačkog rada iz pokusne proizvodnje u industrijsku proizvodnju. Aktivnosti istraživača bile su usmjerene na poboljšanje svojstava sivog lijeva s kuglastim grafitom, cijepljenje s pomoću uporabe elektromagnetskog polja, određivanje žilavosti

42 Rujan 8 III
iz svijeta događaji i dostignuća

događaji i dostignuća

nodularnog lijeva, utjecaj toplinske obrade na svojstva cijepljenoga sivog lijeva s malim ekvivalentom ugljika. Ne manje važno, predstavljeno je i područje pomoćnih ljevačkih materijala – bentonita i uporaba premaza za izradu jezgri prema postupku nazvanom cold box.

Predavanja s područja neželjeznih legura uvijek su izabrana tako da prikazuju stanje tehnike u danom trenutku. U prvom planu bile su sljedeće teme: računalno modeliranje očvršćivanja odljevaka i simulacijski proračuni s pomoću raznih računalnih programa – uvijek s primjerima iz prakse, cjelovito upravljanje tlačnim lijevom, kontinuirano lijevanje bakrenih legura i utjecaj parametara procesa na smanjenje poroznosti na odljevcima od aluminijskih legura. Utjecaj obrade taljevine na mikrostrukturu i mehanička svojstva te razvoj novih aluminijskih legura i utjecaj modificiranja na stezanje te vrste legura samo su neke teme istraživanja koje daju smjernice daljnjeg razvoja.

Među predavanjima koja uokviruju ljevačke tehnološke teme održana su i neka »iznad« tehnologije. To su predavanja: Ljevački inovacijski centar, prikaz švedskog stručnjaka M. Holgrena, te predavanje prof. dr. sc. J. Orkasa o temi Relacije između dobavljača i ljevačke industrije koje prikazuje kako se ti odnosi nastoje poboljšati u Finskoj.

Slovensko je ljevarstvo u ovom trenutku u sličnom položaju kao i većina europskog ljevarstva, pri čemu su istraživačke i razvojne aktivnosti taj motivator koji održava »kondiciju« industriji. Iz programa savjetovanja ljevača vidljivo je da aktivnosti na sveučilišnoj razini, u istraživačkim institucijama i tvrtkama nisu smanjene, a to je ono što daje optimizam za budućnost.

Savjetovanje ljevača i ove je godine pratila izložba ljevarstva, na kojoj je sudjelovalo ukupno 35 izlagača iz Slovenije i izvan nje. Predstavili su se proizvođači pomoćnih sredstava za ljevarstvo, tehnologije i opremu.

Pogledi i misli organizatora savjetovanja ljevača u Portorožu već su usmjereni na sljedeću godinu, kada će se, od 8. do 10. rujna, održati jubilarno 50. međunarodno savjetovanje ljevača Portorož 2010.

Organizatore i ugledne goste na savjetovanju ljevača, u sjedištu Općine Piran primio je u predvečerje savjetovanja i podžupan Općine Piran, gospodin Alberto Manzin.

Mr. Sc. Martin Debelak, glavni tajnik Društva ljevača Slovenije

Brodogradilišta

u tri i pol godine dobila 17 mlrd kuna potpora

Prema računici Hrvatske udruge sindikata potencijalni investitori u šest brodogradilišta u državni bi proračun trebali vratiti najmanje 7 milijardi kuna danih potpora. Koliki je zapravo trošak restrukturiranja zasad je najveća tajna. Pozivajući se na podatke kojima se baratalo na radnim sastancima u Ministarstvu gospodarstva, Ozren Matijašević, predsjednik Hrvatske udruge sindikata, rekao je Banka magazin, da se ukupni iznos državnih potpora u tom razdoblju kreće između 16 milijardi i 17 milijardi kuna. U Bruxellesu je dogovoren model prema kojem budući vlasnik u troškovima mora sudjelovati s najmanje 40 posto, a potencijalni investitor je obvezan preuzeti i jamstva izdana za tekuće poslovanje.

U šest mjeseci 224,7 mil. eura

Telekomunikacijska tvrtka Vipnet je u drugom kvartalu 2009. godine ostvarila 119,3 milijuna eura prihoda što je 6,9 posto manje u odnosu na drugi kvartal 2008. godine uglavnom zbog manjih prihoda nakon isticanja ugovora o nacionalnom roamingu i manjih prihoda stranih gostiju u mreži. Primjena novih cijena terminacije poziva od 1. ožujka ove godine imala je negativan utjecaj na prihode od interkonekcije. Udio prihoda od podatkovnih usluga dosegao je 30 posto u drugom kvartalu 2009. , a na takav rast utjecalo je povećanje broja korisnika bežičnog broadbanda (porast od 46 posto, na ukupnih 91.800 krajem lipnja 2009. godine). Operativna dobit (EBITDA) manja je za 17,8 posto i iznosi 40,6 milijuna eura u drugom tromjesečju 2009. godine. Vipnetova dobit prije kamata i poreza (EBIT) u drugom kvartalu ove godine je iznosila 22,7 milijuna eura.

43 Rujan 8 III
iz svijeta

Tehnologija crtičnoga koda u proizvodnji i logistici

Očitavanje crtičnoga koda kroz omotnu foliju

U proizvodnji i logistici je za označavanje transportnih jedinica, na kojima se proizvodi skladište i otpremaju, i danas najprihvaćenija i najraširenija uporaba crtičnoga koda. Većina se proizvoda prije skladištenja ili prije otpreme omata folijom koja teret štiti, a katkad i učvršćuje. Međutim pokazalo se kako omotna folija, iako prozirna, znatno otežava, odnosno smanjuje uspješnost očitavanja crtičnoga koda (skeniranjem) unatoč najsuvremenijim i provjerenim čitačima.

Najčešća su tri uzroka nečitljivosti crtičnoga koda: nabori koji na površini tereta prekriju crtični kod, odmicanje omota od površine na kojoj je crtični kod i oštećenje same naljepnice na kojoj se nalazi crtični kod. Omatanje se u proizvodnim procesima provodi najčešće na automatskim strojevima za omatanje, odnosno linijama, i to najčešće rastezljivom (stretch) ili termoskupljajućom folijom.

Pri strojnom omatanju pojedine palete s nekim sadržajem (jednak sadržaj i jednako pakiranje) može doći do izražene pojave nabora. Smisleno je stoga smjestiti crtični kod ondje gdje je broj nabora statistički najmanji. Određivanje najpogodnijeg mjesta može postati neočekivano zahtjevan zadatak jer rješenje ovisi o vrsti radnika koji različito utječu na učinkovitost procesa. Jedino je smisleno mjerilo učinkovitosti smještanje crtičnoga koda na mjesto koje je optimalno uzimajući u obzir cijeli put palete od ishodišta, gdje se kod smješta, preko svih međutočaka ili raskrižja na transportnim putovima do cilja, gdje se kod ručno ili automatski očitava (skenira). Pri tome treba uzeti u obzir gustoću pojedinih vrsta i smjerova materijalnih tijekova, učinke zastoja pri strojnom očitavanju crtičnoga koda na stacionarnim čitačima te, ne manje važno, potrebno je osigurati što bolju ergonomiju pri ručnom očitavanju na svim mjestima gdje se ono provodi. Ako označavanje nije samo interno, na kraju, odnosno na početku ne smije se zaboraviti na opće standardne ili posebne dogovore koji definiraju mjesto oznake, a koje može biti daleko od prethodno izabranoga optimalnog mjesta. U slučaju takvih, suprotnih zahtjeva, katkad je najbolje oznaku staviti na dva mjesta.

Problem očitavanja crtičnoga koda kroz omotnu foliju na prvi je pogled više izražen pri automatskom očitavanju na stacionarnim čitačima negoli pri ručnom očitavanju. U posljednjem slučaju pri pojavi teškoća očitavanje se može ponoviti iz različitih kutova ili pritiskom omota uz kod s pomoću ruke, odnosno zaglađivanjem nabora na omotu. Ta razlika u biti zavarava. Više-

kratno ponavljanje i prilagođavanje ručnog očitavanja znači zastoj u radnom procesu koji je gotovo identičan zastoju pri neuspješnom strojnom očitavanju. Uzrok različite uočljivosti jest u tome što se u slučaju strojnog očitanja kao poseban događaj na transportnom putu registrira intervencija operatora. Slična intervencija radnika pri ručnom očitavanju ostaje neopažena. Iako su ti zastoji pri ručnom očitavanju vremenski kraći, ne bi smjeli ostati neopaženi jer znače gubitak.

Teškoće se mogu ukloniti na različite načine. Poželjno je odvagati mogućnosti da se očitavanje crtičnoga koda kroz foliju potpuno izbjegne. U tom se smjeru nude provjerena rješenja: smještanje crtičnoga koda za označavanje paleta na foliju ili suvremenija tehnologija za označavanje RFID.

Rješenja u praksi

S opisanom problematikom susreću se pri osuvremenjivanju transportno-skladišnog sustava u tvrtki Steklarna Hrastnik d.d. Pri uvođenju novoga logističkog informacijskog sustava (ALIS, KoMnA d.o.o.) jedan od osnovnih ciljeva poboljšanja funkcionalnosti bilo je praćenje pomaka materijala na transportnom putu s proizvodnih na otpremna mjesta (lokacije) s pomoću samostalne identifikacije paleta pri ulazu u automatsko visokoregalno skladište.

Pri takvim se rekonstrukcijama često susreću brojna ograničenja koja zahtijevaju prilagodbu novog sustava postojećem stanju tehnološkog procesa, koji s ekonomskog stajališta nije racionalno mijenjati. U danom primjeru palete se oblikuju na kraju proizvodnih linija, gdje se nakon pakiranja opremaju paletnim listom (logističkom naljepnicom) koji uključuje i crtični kod za jedinstvenu oznaku palete. Nakon omatanja, pri ulasku u automatski transportnoskladišni sustav crtični kod je ispod folije (slika 1). Postavljanje (dodatnih) crtičnih kodova na foliju nakon omatanja tehnološki je moguće, no zbog potrebne dodatne opreme i troškova preinake postojećih sustava upravljanja, nije ekonomski opravdano. Pogodnim se pokazala uporaba RFID

44 Rujan 8 III automatizacija i informatizacija 44

etiketa i tehnologije, koja je još uvijek u lancu opskrbe proizvođač–prijevoznik–kupac malo zastupljena u usporedbi s označavanjem crtičnim kodom.

Pri traženju optimalnog rješenja za očitavanje crtičnoga koda kroz omotnu foliju provedeno je više namjenskih pokusa čitljivosti (slika 2). Početna uspješnost očitavanja stacionarnim čitačem bila je približno 20 posto, a ručnim čitačem oko 50 posto. Pri pozicioniranju paletnog lista ključan je bio zahtjev da se kod može očitati ručnim čitačem kroz prednje staklo viličara. Tako područje nabora na foliji nije bilo moguće potpuno izbjeći. Pri pokusima se utvrdilo kako je uspješnost očitanja moguće znatno poboljšati otiskivanjem crtičnoga koda za oznaku palete dva puta, i to na gornjem i donjem rubu paletnog lista (slika 3). Pokazalo se kako se tom jednostavnom promjenom učinkovitost gotovo udvostručuje, ali još ne zadovoljava proces.

Detaljna analiza otkrila je da su glavne zapreke koje smanjuju učinkovitost očitanja fizička veličina i duljina (2 + 18 mjesta) crtičnoga koda s oznakom SSCC (serial shiping container code), kojim se najčešće označavaju logističke jedinice (npr. palete, spremnici) za otpremu. Kod manjih, odnosno kraćih kodova vjerojatnost prekrivanja koda naborom bila bi razmjerno manja. Smanjenje dimenzije crtičnoga koda otežalo bi prije svega ručno očitavanje koje na više mjesta izvodi vozač viličara s veće udaljenosti. Umjesto uvođenja nove (dodatne) oznake palete s kraćim internim kodom, za interni dio koda odlučilo se uporabiti promjenjivi dio (u ovom slučaju posljednjih 8 oznaka i kontrolna oznaka) originalnoga SSCC koda. Tako skraćenom oznakom moguće je na istoj površini povećati redundanciju. Paletni list se nanovo oblikovao, a na njemu je oznaka transportne jedinice

Vodeći centar za biomedicinska istraživanja u regiji

Danica Ramljak, ravnateljica Instituta ‘Ruđer Bošković’ najavila je da će taj Institut imati vodeću ulogu u biomedicinskim istraživanjima na području čitave regije i vratiti svjetsku prepoznatljivost. Na Institutu se odvija devet projekata vezanih za bilaterale, jedan spada u skupinu NIH FIRCA projekata, dok se jedan tiče europskog programa projektne suradnje COST. Ruđerovi stručnjaci sudjeluju i u jednom projektu u sklopu Programa hrvatskog inovacijskog tehnologijskog razvitka (HITRA), kao i u jednom istraživanju za potrebe Fonda za razvoj.

45 Rujan 8 III automatizacija i informatizacija tehnologija crtičnoga koda
Slika 1. Linija za omatanje Slika 2. Pokusna očitavanja Slika 3. Pakiranje donosi dodatna ograničenja za smještanje paletnog lista

Slika 4. Učinkovita (trostruka) oznaka palete uspješno izbjegava nabore

u obliku crtičnoga koda otisnuta tri puta, i to:

– originalni (standardni) SSCC kod na donjem rubu

– interni kod (nestandardni, kraći dio SSCC koda) na gornjem rubu, jedanput na lijevoj i jedanput na desnoj strani lista (slika 4).

Opisana inovacija zahtijevala je odgovarajuću prilagodbu programske podrške logističkoga informacijskog sustava ALIS za vođenje prikazanoga transportno-skladišnog sustava. Uporaba dijela SSCC koda umjesto nove interne identifikacijske oznake nije slučajna jer je u tom slučaju potrebno prilagoditi ulazne module koji očitane vrijednosti pretvaraju u punu SSCC oznaku, a izbjegava se intervencija u podatkovni model programa.

Zaključak

Učinkovitost prikazanog rješenja, prilagođenoga zahtjevima konkretne okoline, potpuno je nadmašila očekivanja. Uspješnost samostalnog očitavanja na stacionarnom čitaču približno je 90-postotna, uspješnost očitavanja ručnim čitačem premašuje 98 posto. Ručnim očitavanjem samo iz blizine mogli bi se postići još bolji rezultati – ako bi se interni kod smanjio i otisnuo primjerice u sva četiri kuta paletnog lista.

Mr. Sc. Borut Črnivec, samostalni istraživač

Sinkronizacija štedi vrijeme

Novi programski modul Machine Sync tvrtke ABB skraćuje vrijeme posluživanja robotiziranih strojeva za obradu materijala, te povećava njihovu proizvodnost kao i proizvodnost cijelog proizvodnog procesa. Program skraćuje vrijeme postavljanja izratka i osigurava neprekinutost procesa obrade. Ušteda vremena tijekom proizvodnog procesa smanjuje troškove, tako da proizvodni strojevi, kao najvažnije sredstvo u proizvodnom procesu, postaju efikasniji.

Machine Sync optimira međudjelovanje robota za posluživanje strojeva i strojeva za obradu materijala, tako da se eliminiraju nepotrebna čekanja. Da bi se to postiglo, podaci o dostupnosti stroja obrađuju se u upravljačkoj jedinici robota. Na taj se način postiže pravovremeno pristupanje robota radnom prostoru stroja, odnosno sinkronizacija s radom stroja, pri čemu omogućuje njegovo pravodobno posluživanje.

Suvremeni strojevi za istiskivanje predstavljaju tipičan primjer upotrebe sinkronizacije u proizvodnom procesu. Dodatno optimiranje takvog postupka zahtijeva poseban pristup. Ušteda vremena kod takvih strojeva znači i uštedu novca. Kod otvaranja i zatvaranja radnog prostora stroja za istiskivanje, dragocjena je svaka sekunda. Novi programski modul Machine Sync povećava djelotvornost robota odnosno usklađuje rad robota s otvaranjem i zatvaranjem stroja.

Inozemni dug Hrvatske 40,8 mlrd eura

Bruto inozemni dug Hrvatske povećan je tijekom prvog polugodišta ove godine za 1,46 milijardi eura te je na kraju lipnja dosegnuo 40,8 milijardi eura, objavila je Hrvatska narodna banka. Pritom je rast duga zabilježen u prvoj polovini ove godine, od 3,7 posto, znatno usporen u odnosu na isto razdoblje lani, kada je porast iznosio 6,5 posto, . Inozemni dug u prvoj polovici ove u odnosu na kraj prošle godine povećali ostali domaći sektori (uglavnom poduzeća) za

www.abb.com

660,5 milijuna eura, banke za 314,7 milijuna eura, na osnovi izravnih ulaganja povećanje iznosi 503 milijuna eura, dok je vanjski dug države blago smanjen, za 17,3 milijuna eura. Inozemni dug ostalih domaćih sektora na kraju lipnja ove godine iznosio je 20,67 milijardi eura, što čini 50,7 posto ukupnog hrvatskog bruto vanjskog duga, dok je ukupni dug s osnova izravnih ulaganja bio 5,6 milijardi eura ili 13,7 posto. Ino zaduženje banaka iznosi pak 10,38 milijardi eura, što predstavlja udio od 25,4 posto. Inozemni dug države na kraju lipnja ove godine iznosio je 4,1 milijardu eura ili 10,1 posto ukupnog hrvatskog bruto inozemnog duga.

Optičko mjerenje i mjerenje s pomoću slike

Dvoosni sustav za optičko mjerenje i mjerenje s pomoću slike Peregrine je opremljen s novim mikroprocesorom prilagođenim za obradu video zapisa i rasterom osjetljivim na dodir. Sustav je tako osmišljen, da omogućuje brzo i precizno mjerenje na različitim površinama na osima X i Y. Takvo mjerenje je moguće zbog visoke razlučivosti slike Dynascope ili na podlozi »žive« slike. Sustav je prilagođen mjerenjima dijelova i detalja koji imaju nisku optičku razlučivost i nizak kontrast.

Pristup video-alatima je omogućen s pomoću rastera koji reagira na dodir QC300. U slučaju mjerenja s jednom točkom, podaci se na rasteru prikazuju u obliku prikladnom za digitalni ispis.

www.visioneng.com

46 Rujan 8 III
tehnologija crtičnoga koda
47 Rujan 8 III

Bežični sustav za samostalno očitavanje mjerača

Tvrtka Cypress Systems, podružnica društva Cypress Semiconductor (NYSE:CY), razvila je uređaj za bežično očitavanje mjerača. Velik broj starijih tvornica ima stotine aktivnih mjerača s brojilom koji mjere tlak, toplinu (temperaturu), volumenski ili maseni protok i druge parametre procesa. Bežični sustav samostalnog očitavanja mjerača s brojilom, koji se jednostavno ugrađuje na postojeću opremu, omogućuje automatsko sakupljanje i obradu podataka, čime se smanjuju troškovi i povisuje učinkovitost procesa u komadnoj proizvodnji i procesnoj industriji.

pi zastoji i uhodavanje pri ponovnom pokretanju proizvodnog sustava.

Patentirani bežični uređaj za očitavanje mjerača može se jednostavno ugraditi na čelnu površinu postojećega (ugrađenog i aktivnog) mjerača za nekoliko minuta uz upola manje troškove u usporedbi s drugim mogućim rješenjima. Rješenje ne zahtijeva uklanjanje i zamjenu postojećeg mjerača i brtvi, provjeru brtvljenja pri ponovnom pokretanju i provođenje žica te s time povezane prekide u procesima. Uređaji šalju očitane vrijednosti s mjerača bežičnom vezom na prijamni server (Cypress Systems Receiver/Server) koji omogućuje njihovo izravno (on-line) grafičko prikazivanje i upozoravanje (alarmiranje) ako podaci odstupaju od uobičajenih, odnosno planiranih. Sustav se može povezati i s postojećim sustavom za automatsko vođenje i nadzor proizvodnje s protokolima OPC, SECS/GEM ili BACNet.

Rješenje je namijenjeno u prvom redu postojećim proizvodnim pogonima i tvornicama u poljoprivrednoj, farmaceutskoj i kemijskoj proizvodnji, preradi hrane i pića i dr., koji imaju velik broj analognih mjerača s brojilima. Bežični sustav očitavanja analognih brojila rješenje je za izbjegavanje aktivnosti koje se trenutačno zahtijevaju od radnika pri redovitom nadzoru procesa bez odlučujućeg značenja za djelovanje sustava. Rješenje automatizira očitavanje mjerača te time povisuje učinkovitost i smanjuje broj i trajanje zastoja. Omogućuje samostalno programsko rješenje za definiranje neuobičajenih stanja djelovanja procesa i njihovo pravodobno dojavljivanje odgovornima na prijenosni uređaj za izvještavanje, odnosno mobilni telefon. Sustav se može povezati s postojećim automatskim nadzornim sustavom. Tim “nenasilnim” pristupom uklanjaju se sku-

Znakovito je da se u starijim pogonima i tvornicama ključni mjerači očitavaju ručno, više puta dnevno, što zahtijeva utrošak skupocjenog vremena stručnoga tehničkog osoblja. Nepravilno djelovanje sustava tako se može otkriti tek nakon nekoliko sati, što dovodi do nepredviđenih zastoja i lošije proizvodnje (loši proizvodi). Ručno očitavanje trošila energenata i drugih izvora, kao što su plinovi i kapljevine, također ne omogućuje točno praćenje i optimiranje potrošnje energenata, što dovodi do gubitaka, odnosno nepotrebnih troškova.

Bežični sustav očitavanja mjerača bio je vrlo dobro prihvaćen u proizvodnji poluvodiča, farmaciji, preradi otpadnih voda i u drugim industrijama. U velikom broju slučajeva, prema podacima korisnika sustava, povrat investicije trajao je oko šest mjeseci ili kraće. Sve veća usredotočenost tvrtki na brigu za smanjenje potrošnje energije i vode, odnosno njihova usmjerenost prema tzv.

Bežični sustav očitavanja mjerača tvrtke Cypress Systems rabi robusni 2,4-gigahercni

48 Rujan 8 III Promocijski članak
zelenoj proizvodnji, dodatni je poticaj za uporabu i daljnji razvoj ovakvih rješenja.

signal za prijenos podataka u krugu do 300 metara. Omogućuje prihvat i obradu podataka za analizu promjena tijekom duljeg razdoblja, upozoravanje i statistički nadzor procesa. Pri uobičajenoj frekvenciji i veličini prihvata podataka uređaj može djelovati bez zamjene baterije dvije do tri godine. Ugrađena baza podataka omogućuje pohranu podataka s udaljenog računala, povezanoga s lokalnom mrežom. Dvosmjerni prijenos tekstualnih podataka i izvještaja omogućuje slanje upozorenja i zahtjeva za podacima s mobilnih telefona i dlanovnika (PDA). Otvoreni protokol sučelja omogućuje povezivanje s postojećim sustavima za automatizaciju kao što su Siemens, Emerson, Honeywell, Johnson Controls, Wonderware, Brookside, Triant i drugi.

Cypress Systems primjenjuje u svojim proizvodima poluvodička rješenja tvrtke Cypress Semiconductor, uključivo bežičnu, odnosno radijsku tehnologiju 2,4 GHz i PSoC®, sustav programiranja čipova za prihvat i obradu signala.

www.cypressenvirosystems.com

INFORMACIJE:

ALL DATA S.r.l.

tel.: 0039 02 660 155 66

info@alldata.it, www.alldata.it

Zastupstvo:

ALL DATA EE, d. o. o.

Šmarska cesta 7 a, 6000 Koper

tel.: +386 5 901 10 08, fax: +386 5 901 10 09 info@alldata.si, www.alldata.si

Uređaji

za čitanje i pisanje na RFID prema ISO normama

Simensov odjel za industrijsku automatiku je usavršio postojeće visokofrekvencijske (13,56 MHz) naprave za čitanje i pisanje na RFID (radiofrekvencijska identifikacija) uređaje Simatic RF310R i RF380R, tako da budu kompatibilni s pripadajućim primopredajnicima (transponders, tags), izrađenim sukladno normi ISO 15693. Na taj način su uređaji iz razreda RF300 kompatibilni s jednostavnijim primopredajnicima manje memorije. U tu skupinu primopredajnika spadaju cjenovno dostupniji MDS D100 i D124 izrađeni prema istoj normi (ISO 15693). Primopredajnici D324 in D160 iz razreda Moby D imaju memoriju od 20 bajta do 1 kilobajta. Koriste se, u prvom redu, u industrijskim sustavima koji imaju centraliziranu pohranu podataka (central data storage) kao što je to slučaj u automobilskoj industriji i kod njihovih dobavljača ili u centrima za razvrstavanje prtljage u zračnim lukama.

Čitači Simatic RF310R in RF380R se mogu koristiti i za naprednije verzije primopredajnika, kao što su primopredajnici razreda RF300 koji imaju na raspolaganju više memorijskog prostora i omogućuju brz prijenos podataka između uređaja za čitanje i RFID primopredajnika. Djelovanje uređaja za čitanje se jednostavno definira u programu Step7. Moguće je odabrati dva načina rada: 1. način rada RF300 koji ima više mogućnosti i 2. način rada prema normi ISO 15693. Komunikacijski moduli uređaja omogućuju postavljanje uređaja za čitanje u sustave koje nadzire osobno računalo ili u sustave koji se temelje na Simatic, Profibus i Profinet rješenjima. Čitač Simatic RF380R ima dodatno sučelje RS232 koje omogućava njegovo povezivanje s upravljačkom jedinicom drugog proizvođača ili direktno s osobnim računalom, bez dodatnog sučelja. Planira se također nadgradnja čitača RF340R i RF350R kao i prijenosnog ručnog terminala RF310M u cilju njihove normizacije prema ISO 15693.

www.siemens.com/ /simatic-sensors/rf

49 Rujan 8 III
članak
Promocijski
DATA EE d.o.o.
Sami Ayari ALL

Automatizacija opskrbe i logistike

Radiofrekvencijska identifikacija – RFID

Radiofrekvencijska identifikacija (RFID) je tehnologija koja omogućuje identifikaciju putem elektromagnetskog zračenja u području radiovalova. Razvoj te tehnologije počeo je nakon Drugoga svjetskog rata, kada ju je pokusno počela upotrebljavati američka vojska, a traje i danas, s time što se traže i nove mogućnosti primjene. Osnovna značajka RFID-a, zbog čega je ta tehnologija zanimljiva za upotrebu u industriji i gospodarstvu, beskontaktno je prepoznavanje RFID primopredajnika koji pohranjuje podatke, identifikacija bez vidljive ili fizičke veze između čitača i RFID primopredajnika te mogućnost upisivanja novih podataka u memoriju primopredajnika.

Sastavni dijelovi RFID sustava su primopredajnik (također se naziva značka, engl. tag) i čitač. Primopredajnik se sastoji od minijaturnoga integriranog sklopa na kojem se ističu memorija i antena (slika 1). Kada se primopredajnik nađe u dosegu RFID čitača, čitač iz primopredajnika prikupi podatke koji se nalaze u memoriji primopredajnika, odnosno prema potrebi upiše nove podatke. Čitač u kratkom roku može identificirati više RFID primopredajnika; tako je u jednoj sekundi moguće identificirati i do više stotina primopredajnika. Primopredajnik ili značka koja je postavljena na neki predmet razmjenjuje podatke s čitačem koji je povezan najprije s lokalnim, a zatim i globalnim informacijskim sustavom. Na taj su način podaci sa značke dostupni širem krugu korisnika unutar nekoga, primjerice logističkog lanca koji čine proizvođač, distributer i kupac, odnosno korisnik. Zapisom podataka u EPC kôdu (engl. electronic product code) su podaci koji se odnose na proizvod, koji

su na odjelu za pakiranje ili poslije tijekom transporta na raspolaganju u svako vrijeme i na svakome mjestu svakomu od sudionika u opskrbnom lancu.

RFID primopredajnik

Energija za djelovanje RFID primopredajnika (odašiljanje, primanje i zapis podataka) može se dobiti u anteni putem elektromagnetske indukcije. Takvi su primopredajnici pasivni, a njihov je domet ograničen jer mogu primati i odašiljati podatke samo u blizini odgovarajućeg čitača. Primopredajnik se također može opremiti i dodatnom baterijom, što povećava doseg. Takvi primopredajnici nazivaju se aktivnima.

RFID primopredajnici pojavljuju se u različitim oblicima: od etiketa i naljepnica (pametne naljepnice) do kartica, privjesaka, staklenih cjevčica, pločica, kutijica i slično. Koriste se za označavanje i praćenje životinja, prepoznavanje robe u prodajnim centrima, prepoznavanje paketa i brodskih kontejnera, pla-

ćanje cestarine, praćenje različitih pošiljka u opskrbi, kontrolu prilikom posudbe knjiga u knjižnici (slika 2), registraciju radnog vremena, kontrolu pristupa (u posebno zaštićene prostore kao što su garaže i parkirališta), kodiranje ključeva te za praćenje materijala i radnih sredstava tijekom proizvodnje. RFID

50 Rujan 8 III
Gašper Lukšič Slika 1. RFID primopredajnici mogu imati različite oblike i dimenzije Slika 2. Terminal s dodanim RFID čitačem u knjižnici
automatizacija i informatizacija opskrba i logistika
Slika 3. Džepno računalo s RFID čitačem koji se priključuje na za to predviđen ulaz (engl. port) džepnog računala (ili dlanovnika)

primopredajnik čak se može odgovarajućim pisačem otisnuti i nalijepiti na za to predviđeno mjesto na proizvodu, paleti ili drugoj transportnoj jedinici.

Postupci i procesi tijekom opskrbe donose brojne izazove za RFID tehnologiju. Proizvodi i njihova ambalaža imaju različite oblike i dimenzije. Pričvršćeni RFID primopredajnici moraju podnijeti eventualna oštećenja prilikom rukovanja i transporta, kao i uništenje ambalaže u kojoj se nalazi proizvod. RFID uređaji moraju također podnijeti izlaganje temperaturnim ekstremima.

RFID čitač

Sposobnost prijenosa podataka s primopredajnika ovisi o karakteristikama ultravisokoga frekvencijskog spektra (UHF) za koji je RFID predviđen. Odabir primopredajnika i RFID čitača za upotrebu u trgovačkim lancima ovisi i o mnogim drugim čimbenicima:

– Položaj primopredajnika na predmetu, kao i relativni položaj primopredajnika prema čitaču utječe na ispravnost i pouzdanost bežičnog prijenosa podataka.

– Oblik i dimenzije primopredajnika utječu na njegovo odgovarajuće postavljanje na predmetu.

– Brzina čitanja podataka i brzina gibanja primopredajnika znatno utječu na pravilno djelovanje RFID sustava,

što posebno dolazi do izražaja tijekom transporta (slika 4).

– Prijenos istovjetnih podatka (redundancija) ovisi o broju pravilnih čitanja s primopredajnika, kada je isti u dosegu čitača i znatno utječe na djelovanje sustava.

– Količina i format zapisa – na primopredajniku se mogu pohranjivati različite informacije (proizvod, paleta, kontejner, vraćena pošiljka i sl.).

– Elektromagnetske smetnje (EMI) vanjskih izvora (udaljenost od ostalih izvo-

ra EM zračenja, ambalažni materijal i površine u okolnom prostoru) također utječu na pravilan prijenos unutar RFID sustava.

– Zahtjevniji prostor djelovanja, vlažnost, prisutnost plinova i korozivnih materijala, kao i izrazito niske temperature mogu utjecati na rad RFID primopredajnika, ali i na njegovo pričvršćivanje (ljepilo) na ciljani predmet.

– Opetovana upotreba uključuje primopredajnike koji se nalaze na kontejnerima ili drugoj ambalaži za višekratnu

51 Rujan 8 III
automatizacija i informatizacija opskrba i logistika
Slika 4. Identifikacija robe bez zaustavljanja transporta

upotrebu ili u slučajevima dokumentiranja vraćene robe.

– Različite zemlje imaju različite RFID norme, odnosno različite RFID čitače, o čemu treba voditi računa prilikom međunarodnog transporta.

– Čitač mora biti kompatibilan s primopredajnikom, i obratno.

– Osiguravanje podataka s njihovim maskiranjem (prikrivanjem) ne omogućuju svi RFID sustavi.

Pametne (inteligentne) naljepnice Inteligentna naljepnica ujedinjuje RFID tehnologiju s postojećim deklariranjem robe crtičnim kôdom ili bar kôdom (engl. barcode) (slika 5). Namijenjena je identifikaciji proizvoda, a za potrebe logistike pruža informacije za rukovanje paletama i paketima od trenutka proizvodnje pa do prodaje proizvoda. Inteligentne etikete su naljepnice koje sa svojom dodatnom oznakom nose informaciju o paleti, kontejneru ili o proizvodu unutar opskrbnog lanca.

više podataka nego što je to slučaj s crtičnim kôdom ili uz upotrebu samog RFID uređaja. Različito zapisivanje podataka koje omogućuje kombinacija crtičnoga kôda, čovjeku čitljivih podataka na etiketi, kao i elektronički zapis na RFID primopredajniku omogućuju redundanciju i nadopunjivanje podataka, što kod upotrebe pojedinačnih metoda nije moguće. Ispis i zapisivanje podataka na inteligentne naljepnice može se izvoditi u skladu s trenutačnim potrebama ili s prethodnim ispisom i kodiranjem za kasnije označavanje paketa ili serije proizvoda. Naljepnica dodatno štiti primopredajnik od previsoke temperature, vlage, nečistoća i sl.

Inteligentne naljepnice su najjednostavnija, najmanje osjetljiva i cjenovno pristupačna primjena RFID tehnologije. Osim označavanja paketa i paleta u lancima opskrbe, mogu se koristiti i za mnoge druge primjene u zatvorenim prostorima kao što su prihvat robe, odabir transportnih putova u skladištu, ažuriranje skladišta, različiti postupci tijekom proizvodnje proizvoda, rukovanje kemikalijama i drugim opasnim tvarima ili pak prihvat materijala i drugih osnovnih sredstava u industriji.

Primjer upotrebe

primopredajnika. Antene čitača primaju povratni elektromagnetski val i pretvaraju ga u električni signal te ga posreduju RFID čitaču. Na osnovi tog signala čitač dobiva podatke poslane iz primopredajnika. Korišteni RFID primopredajnici su vodootporni te podnose temperaturu od 100 °C. Prilagođeni su za pričvršćivanje na metalni nosač kolica za transport mesa. Kada se kolica s mesom približe nekomu od čitača unutar pogona, taj čitač dobije informaciju od kuda meso dolazi, kamo treba stići i kojom rutom unutar pogona treba proći.

Na taj se način ubrzava identifikacija mesa te istodobno osigurava praćenje od sirovine do police u prodajnom centru. RFID tehnologija omogućuje kontrolu proizvodnog procesa bez vizualnoga kontakta između nosioca podataka i čitača kao što je to slučaj kod tradicionalnih naljepnica s crtičnim kôdom. Komunikacija je moguća kroz ambalažu, snijeg, led, boju i druge optičke zapreke. Praćenje mesa tijekom proizvodnje u Perutnini Ptuj definirano je tako da RFID primopredajnici također odašilju osnovno stanje tijekom prijevoza mesa.

Zaključak

Na inteligentnim naljepnicama moguće je zadržati jednak ili sličan format zapisa kao kod crtičnoga kôda ili bar kôda. Razlika je samo u dodatnom RFID primopredajniku. Na taj se način RFID primopredajnik ponaša kao bežični crtični kôd.

Inteligentne naljepnice omogućuju odgovarajuće i ekonomično uključivanje primopredajnika u opskrbni ciklus, kao i prijenos

Osiguravanje praćenja mesa u tvrtki Perutnina Ptuj primjer je naprednog označavanja RFID tehnologijom. U industrijskom pogonu bilo je postavljeno 16 RFID čitača Texas Instruments TiRiS251B, 500 RFID primopredajnika i 16 RFID antena. Kao vanjski dijelovi čitača, RFID antene odašilju elektromagnetske valove na frekvenciji 134,2 kHz. Istodobno služe i kao izvor energije za RFID primopredajnike. Za uspješnu komunikaciju RFID primopredajnici moraju biti u dosegu antena čitača, pa su antene unutar pogona raspoređene tako da pokrivaju cijelu rutu kojom se transportira meso tijekom prerade.

Primopredajnici također odašilju svoj signal koji je na istoj frekvenciji kao i signal iz čitača. Unutar signala iz primopredajnika je moduliran signal koji prenosi podatke iz

Tehnologija radiofrekvencijske identifikacije nadmašuje upotrebu crtičnoga kôda ili bar kôda jer omogućuje brže, pouzdanije i sigurnije označavanje i praćenje različitih proizvoda. Također se postiže viša razina automatizacije označavanja robe. Ujedinjavanje tehnologije crtičnoga kôda i RFID tehnologije unutar inteligentne naljepnice omogućuje moderno označavanje proizvoda ili sredstva primopredajnikom. Za korisnike crtičnoga kôda prijelaz na inteligentne kartice pojednostavnjen je upotrebom modernih pisača (slika 6), kao i drugom strojnom i programskom opremom. Odgovarajućim RFID sustavom moguće je povećati proizvodnost i smanjiti troškove u proizvodnim pogonima. Nadogradnja sustava omogućuje povećanje učinkovitosti i podizanje razine sigurnosti unutar tvrtke.

52 Rujan 8 III
Slika 6. Pisači inteligentnih naljepnica pojednostavnjuju upotrebu RFID tehnologije
automatizacija i informatizacija opskrba i logistika
Slika 5. Pametna (inteligentna) naljepnica Gašper Lukšič, LEOSS, d. o. o

Združitev robotike v TwinCAT omogoča najboljšo usklajenost robotov in običajnih krmiljenih gibanj (motion control)

Robotika, krmiljeno gibanje in programirni logični krmilniki na eni PC-osnovi

Programska oprema za avtomatizacijo TwinCAT zdaj omogoča tudi vključitev robotov (s kinematiko delta in SCARA) ter s tem sodelovanje in usklajeno delovanje z obstoječimi funkcijami vodenega gibanja (motion control functions). Rezultat tega sta brezšivna združitev v celovit krmilni sistem in prihranek dodatne procesorske enote (CPU) za robota. Krmilnik na podlagi PC-računalnika podjetja Beckhoff združuje programirni logični krmilnik (PLK), krmiljenje gibanja servo- in drugih pogonov (motion control) ter krmiljenje robota na osnovi ene strojne in programske opreme. To je pomemben korak na poti k znanstveni avtomatizaciji (scientific automation).

Programska oprema TwinCAT Kinematic Transformation je prvi korak k združitvi robotskega krmiljenja v celovito programsko rešitev za avtomatizacijo TwinCAT. Funkcije PLK, krmiljenega gibanja, uporabniškega vmesnika oziroma vmesnika človek-stroj (HMI) in robotike so združene v enem industrijskem PC oziroma enem CPU. To pomeni številne prednosti za uporabnika:

– prihranek na dodatnem CPU za krmiljenje robota,

– zmanjšanje inženirskih stroškov z oblikovanjem konfiguracije, nastavljanjem parametrov in diagnostiko v enem sistemu,

– TwinCAT kot poznano in enovito orodje za oblikovanje konfiguracije, nastavljanje parametrov in diagnostiko, – nobenih izgub zaradi medsebojnega delovanja različnih CPU za PLK, krmiljeno gibanje in robotsko krmiljenje, – večja zmogljivost in natančnost z neposrednim vmesnikom, pri čemer odpa-

dejo zahtevne komunikacije med različnimi CPU.

TwinCAT Kinematic Transformation je pregledno združen v obstoječ svet krmiljenega gibanja: funkcije robotskega krmiljenja in krmiljenega gibanja se enostavno uskladijo s TwinCAT NC PTP (pozicioniranje osi pri gibanju iz točke v točko) ali NC I (interpolacija v treh prostostnih stopnjah oziroma v treh oseh). Vse lastnosti NC, kot so krivuljniki ali leteča žaga (usklajeno gibanje vodilne in ene odvisne osi), lahko poljubno kombiniramo na eni strojni in programski osnovi.

TwinCAT podpira različne kinematike in ga lahko uporabimo za naloge, kot je na primer »poberi in odloži« oziroma »namesti« (pick and place). Programiranje je postavljeno na podlagi TwinCAT NC I in G-kode (DIN 66025). Programiranje ciljnih točk je enostavno in praktično v kartezijevem koordinatnem sistemu. Preračun položajev osi z inverzno transformacijo prevzame modul za kinematiko. Dodatno se lahko preračuna dinamični model za momentno predkrmiljenje (torque pre-control).

Izbira kinematike poteka v programu TwinCAT System Manager. Za izbrano kinematiko robota (na primer delta) lahko nastavimo dolžino palic in pomika, za dinamično predkrmiljenje pa tudi mase in masne momente. S funkcijami leteče žage in krivuljnikov lahko uskladimo gibanje robota s tekočim trakom za odlaganje ali pobiranje predmetov. To je na področju rokovanja z materialom in pakiranja zelo pogosto.

53 Rujan 8 III
Najboljša in najugodnejša uskladitev gibanja robota in tekočega traku s TwinCAT NC PTP ali NC I
www.beckhoff.de automatizacija i informatizacija događaji
i dostignuća

Unaprijeđeni postupci injekcijskog prešanja

Višekomponentno injekcijsko prešanje – osnove

Matjaž Rot

Foto:

Wittmann-Battenfeld, KraussMaffei

Postupak injekcijskog prešanja u posljednjih se deset godina vrlo brzo razvija ili, bolje rečeno, nadograđuje. Novosti sa sajmova, predstavljanja tvrtki, obuke i ostali događaji nižu se tako brzo da ih je praktički nemoguće pratiti. Javlja se čitava skupina »novih« postupaka s nepoznatim akronimima i kraticama.

Kakvi su to postupci i zašto se upotrebljavaju, nastojat će se sažeti u sljedećem članku.

Postupak višekomponentnoga injekcijskog prešanja u svijetu je prisutan već nekoliko desetljeća. Na tom se području često nailazi na više različitih pojmova. Kako je kao prvi postupak bilo razvijeno tzv. 2K injekcijsko prešanje, na taj se naziv najčešće nailazi, no susreću se i nazivi 3K, 4K ili također opći naziv xK injekcijsko prešanje, te pojmovi kao što je sendvičasto injekcijsko prešanje itd. Prvi broj kazuje od koliko je različitih komponenata proizvod načinjen, odnosno koliko jedinica za pripremu taljevine i ubrizgavanje ima ubrizgavalica. U inozemnoj literaturi često se nalaze skupine engleskih naziva kao što su »Multicomponent«, »Combimould«, »Sandwich injection moulding« itd.

Zašto višekomponentno injekcijsko prešanje

Postupak višekomponentnoga injekcijskog prešanja počeo se primjenjivati ponajprije zbog sljedećih prednosti koje pruža:

- proizvodnja kompleksnijih proizvoda samo jednim postupkom

- udruživanje različitih funkcija proizvoda unutar jednog postupka

- veća sloboda oblikovanja proizvoda s obzirom na izgled i opip

- udruživanje obično dodatnih tehnoloških operacija unutar procesa injekcij-

skog prešanja (lijepljenje, vijčani spojevi, zavarivanje…)

- manji broj komponenata u konačnom proizvodu (skladištenje i potrebna logistika…)

- manje teškoća pri montaži

- manje otpada

- kombinacija različitih materijala i njihovih svojstava

- visok stupanj automatizacije

- viša kvaliteta spoja dviju ili više komponenata.

Sve nabrojeno donosi prilikom primjene ovog postupka prednosti kao što su viša kvaliteta proizvoda, niži troškovi proizvodnje, veća mogućnost za inovacije u procesu, a time i prednost pred konkurencijom.

Kako je ovaj postupak na tržištu prisutan već dulje vrijeme, razvile su se različite inačice višekomponentnoga injekcijskog prešanja. Pravilan izbor ubrizgavalice i postupka injekcijskog prešanja ponajprije ovisi o proizvodu koji se želi proizvesti. U načelu, danas je moguće razlikovati sljedeće postupke višekomponentnoga injekcijskog prešanja:

1. Okretni stol

Pomični (izbacivački) dio kalupa učvršćen je na poseban okretni stol ubrizga-

54 Rujan 8 III 54 nemetali
Slika 1. Sustav okretnog stola

alternativni postupci

valice. Okretni stol najčešće ima servoelektrični pogon. Iz shematskog prikaza na slici 1 vidljivo je kako se najprije ubrizgava prva komponenta u gornju kalupnu šupljinu (crvena boja), kalup se zatim otvori, okrene za 180° te se u donju kalupnu šupljinu ubrizga druga komponenta (zelena boja). Pri sljedećem otvaranju kalupa donji se proizvod vadi iz kalupne šupljine, a gornji se pri ponovnom okretanju dovodi u donji položaj. U gornju se kalupnu šupljinu u sljedećem ciklusu ubrizgava prva komponenta itd.

Spoj koji nastaje između komponenata je kvalitetan, a postupak je pogodan za velike serije.

2. Indeksna ploča

Načelo ovog postupka je slično, pri čemu se u ovom slučaju okreće samo dio pomičnoga (izbacivačkog) dijela kalupa – indeksna ploča, a ne cijeli dio kalupa. Prednost toga svakako je u tome da je potrebno pomicati, ubrzavati i okretati manje mase. Nakon ubrizgavanja prve komponente (gornja kalupna šupljina – crvena boja) kalup se otvara, poseban hidraulični pogon pomakne indeksnu ploču prema naprijed i zaokrene je (u slučaju na slici 2 za 180°), zatim se pomakne prema natrag i kalup se zatvara. Slijedi ubrizgavanje druge komponente (u primjeru na slici 2 u drugoj fazi slijedi ubrizgavanje dviju komponenata – žuta i zelena boja).

Ovaj je postupak prihvatljiv pri izradi velikih serija, a za razliku od prethodnog postupka, pri ovome su malo niži troškovi nabave ubrizgavalice, ali viši troškovi izrade i održavanja kalupa.

3. Transferni postupak –premještanje

Kod ovog se postupka, nakon ubrizgavanja prve komponente i otvaranja kalupa,

otpresci prihvaćaju s pomoću automatiziranog sustava (robot) i premještaju se u drugu kalupnu šupljinu (slika 3). Najčešće se isti robot koristi i za vađenje gotovih otpresaka iz kalupa te za njihovo odlaganje na odgovarajuće mjesto.

Među do sada prikazanim postupcima višekomponentnoga injekcijskog prešanja ovaj je investicijski najprihvatljiviji, no sa stajališta kvalitete otpresaka najlošiji. Stoga je potrebno računati s povećanim udjelom otpada, a postupak je pogodan za manje serije.

4. Postupak s pomičnim umetkom Nakon ubrizgavanja prve komponente pomakne se dio kalupnog umetka (ili cijeli) (smeđa boja na slici 4), a u nastalu prazninu ubrizgava se druga komponenta (zelena boja).

Prednost je ovog postupka u najboljem spoju između komponenata jer se cijeli proces događa bez otvaranja kalupa. Nedostatak je postupka dulji ciklus injekcijskog prešanja jer se komponente ubrizgavaju i očvršćuju slijedno.

S obzirom na sve nabrojeno, broj raspoloživih postupaka u načelu je velik, a odluka o najpogodnijem postupku sve je samo ne laka. Kako je tehnička zahtjevnost i financijska konstrukcija takvih projekata visoka, poželjna je dobra suradnja između proizvođača ubrizgavalica, alatničara te dobavljača polimernih materijala. Svakako da svima treba koordinirati i voditi ih kupac, koji de

55 Rujan 8 III
nekovine nemetali
Slika 2. Sustav indeksne ploče Slika 3. Sustav premještanja otpresaka s pomoću robota Slika 4. Sustav pomičnoga kalupnog umetka

proizvođač ubrizgavalice

tehnologija (postupak) koncept zahtjevi i kvaliteta proizvoda

dobavljač materijala proces

finira zahtjeve na otpresak, njegovu kvalitetu i svoja očekivanja. Slika 5 prikazuje krug suradnje među aktivno uključenim stranama u projekt.

S obzirom na otpresak, odnosno na konstrukciju kalupa, važnu ulogu tijekom procesa injekcijskog prešanja ima i koncept ubrizgavalice. U nastavku su prikazane osnovne izvedbe:

- standardna horizontalna jedinica

za ubrizgavanje i dodatna vertikalna jedinica (gore)

- standardna horizontalna jedinica za ubrizgavanje i dodatna horizontalna jedinica (sa strane pod kutom od 90°)

- standardna horizontalna jedinica za ubrizgavanje i dodatna dijagonalna jedinica (gore ukoso)

- dvije horizontalne jedinice jedn

Naravno,

56 Rujan 8 III nemetali unapređeni postupci
Slika 5. Krug suradnje pri usvajanju xK projekta Slike 6a i 6b. Horizontalna jedinica za ubrizgavanje i dodatna vertikalna jedinica (gore) Slike 7a i 7b. Horizontalna jedinica za ubrizgavanje i dodatna horizontalna jedinica (sa strane) Slike 8a i 8b. Horizontalna jedinica za ubrizgavanje i dodatna dijagonalna jedinica (gore ukoso) pokraj druge Slike 9a i 9b. Dvije horizontalne jedinice za ubrizgavanje jedna pokraj druge riječ je samo o osnovnim izvedbama 2K ubrizgavalica. Pri 3K ili 4K postupcima na raspolaganju je još velik broj različitih kombinacija. alatničar
Rujan 8 III

Višekomponentno injekcijsko prešanje – novije izvedenice

Uz spomenute osnovne postupke, u posljednje se vrijeme javljaju i novi, kao što su sendvičasto injekcijsko prešanje (e. sandwich injection moulding), umetanje i oprešavanje folija, filmova, etiketa – dekoriranje u kalupu (e. In mould labelling – IML) ili postupak sastavljanja u kalupu (e. In mould assembly – IMA), SpinForm, SkinForm, Xform, CoverForm itd.

5. Sendvičasto injekcijsko prešanje

Kao što samo ime govori, pri ovom se postupku izrađuju otpresci koji imaju drukčiju unutrašnjost od vanjskog plašta. Postupak se temelji na 2K injekcijskom prešanju, s tom razlikom što se za ubrizgavanje rabi posebna dvokanalna mlaznica ubrizgavalice, što je prikazano na slici 10.

Najprije se u kalup ubrizga »vanjska« komponenta (približno 40 – 60 % volumena kalupne šupljine), a nakon toga se ubrizga »unutrašnja« komponenta koja slično kao i pri injekcijskom prešanju s pomoću plina potisne prvu komponentu po cijeloj kalupnoj šupljini (uza stijenku) te djeluje također s pomoću naknadnog tlaka. Postupak se može primjenjivati u primjerima gdje se za jezgru otpreska rabi lošiji materijal (npr. regenerat), a na vanjskom dijelu kvalitetniji (skuplji) materijal. Moguća je i primjena za otpreske s konstrukcijski jačom jezgrom od materijala ojačanih vlaknima te s vanjskim mekšim materijalom ugodnijim na dodir. Često se osnovni postupak sendvičastoga injekcijskog prešanja, kada je riječ o unutrašnjoj komponenti, nadograđuje postupkom pjenjenja, što omogućuje izradu »debljih« otpresaka, odnosno smanjenje usahlina na kritičnim dijelovima otpreska.

Posebna mlaznica i samo načelo postupka omogućuju također istodobno ubrizgavanje obiju komponenata u određenom segmentu faze ubrizgavanja, što ovisi o primjeni proizvoda (slika 11 b).

6. Sastavljanje u kalupu – IMA

(In mould assembly)

Pri ovome, novijem postupku riječ je u načelu o 2K injekcijskom prešanju, gdje je izvedba kalupa takva da omogućuje izradu »pomičnih« dijelova otpreska. To je moguće zbog primjene odgovarajuće

kombinacije materijala s različitim vrijednostima stezanja i uporabom materijala koji se kemijski ne povezuju. Tvrtka Arburg izradila je tako primjer planetarnog zupčanika, Battenfeld okretni šiljak silikonskih kartuša, a KraussMaffei kućište s okretnim gumbom.

Hrvatska ima drugu

najmanje produktivnu IT industriju

Hrvatska ima drugu najmanje produktivnu IT industriju u jugoistočnoj Europi, rezultat je istraživanja IT kompetitivnosti za 2009. Economist Intelligence Unita. Najlošije stanje je u Bugarskoj čiji je indeks kompetitivnosti IT-a 33,6, slijedi Hrvatska sa 38,3 i Rumunjska sa 39,6. Regionalni lider je Mađarska čija je IT industrija 28. najkompetitivnija na svijetu s indeksom 46,1, a slijedi Slovenija s indeksom 45,3. Svjetski lider je SAD s indeksom 78,9, dok su na dnu Alžir, Nigerija i Iran, svi s indeksom ispod 20.

58 Rujan 8 III
Slika 10. Posebna dvokanalna mlaznica ubrizgavalice
Slike 11a i 11b.
Postupak sendvičastoga injekcijskog prešanja Slika 12. Primjeri proizvoda načinjenih postupkom IMA (Arburg, Battenfeld i KraussMaffei)
nemetali unapređeni postupci

unapređeni postupci

7. Postupak SpinForm

SpinForm je višekomponentni visokoproduktivni postupak injekcijskog prešanja. Dodatna jedinica za ubrizgavanje pri ovom je postupku pozicionirana na pomičnoj ploči ubrizgavalice. Kako na pomičnoj ploči nema mehanizma za zatvaranje, ovaj je koncept izvediv samo na ubrizgavalicama iz niže i srednje skupine s obzirom na sile držanja kalupa. Središnji dio kalupa učvršćen je na okretni stol između nepomične i pomične ploče te se okreće oko okomite osi (slika 13).

Pomicanje okretnog stola s kalupom omogućuje zasebni servomotor. Kada je kalup zatvoren, istodobno se ubrizgavaju kompo-

Đuro Đaković planira izvoziti oklopna vozila

Grupacija Đuro Đaković u prvoj polovici godine u dobroj je mjeri poslovala na temelju ranije sklopljenih ugovora, a pravi teret krize počela je osjećati zbog pada narudžbi u Hrvatskoj i inozemstvu, kazao je predsjednik Uprave Đ. Đ. Holdinga Zdravko Stipetić. Pad narudžbi posebno je izražen u tračničkom programu odnosno u proizvodnji željezničkih vagona. Uz to, osjetan pad osjeća se i u području trajnih investicijskih dobara te u izradi proizvoda za procesnu industriju. Dobar primjer zapošljavanja kapaciteta domaće industrije po njemu je izrada borbenog oklopnog vozila u sklopu offset programa s finskom Patrijom, za potrebe Ministarstva obrane. Završena je priprema dokumentacije, radnih mjesta i potrebnih alata i u tijeku je proizvodnja, a potom će se ići u završnu montažu i kompletiranje opreme. Sve bi to trebalo rezultirati isporukom nekoliko borbenih vozila Ministarstvu obrane krajem godine. Ukupno je ugovorena izrada 126 oklopnjaka koji bi se mogli plasirati u inozemstvo, a razgovara se s potencijalnim naručiteljima iz Bangladeša i Perua.

59 Rujan 8 III
Slika 13. Shematski prikaz postupka SpinForm
nekovine nemetali

nente iz prve i druge jedinice za ubrizgavanje. Središnji dio kalupa i pomična ploča s drugom jedinicom za ubrizgavanje (na slici 13 lijevo) zatim se pomiču unazad, od nepomične ploče. Slijedi rotacija kalupa za 180°. Zatim se kalup te pomična ploča s jedinicom za ubrizgavanje (lijevo) ponovno primaknu prema nepomičnoj ploči, kalup se zatvara te počinje novi ciklus ubrizgavanja. Kroz okretni stol moguće je izvesti kanale za temperiranje većih promjera, što omogućuje intenzivnije temperiranje (npr. hlađenje) i, posljedično, kraće cikluse injekcijskog prešanja. U usporedbi s klasičnim 2K postupkom injekcijskog prešanja, postupak SpinForm omogućuje injekcijsko prešanje s kalupom koji ima dvostruko više kalupnih šupljina negoli kalup na 2K konvencionalnoj ubrizgavalici s okretnim stolom jednake sile držanja kalupa. Postupak osim visoke produktivnosti i uštede energije omogućuje i veću preciznost pri injekcijskom prešanju. Općenito je pogodan za injekcijsko prešanje većine kombinacija 2K otpresaka.

8. Postupak SkinForm

SkinForm je novi postupak koji udružuje injekcijsko prešanje te preradu poliuretana jednom ubrizgavalicom. Pogodan je za izradu proizvoda kod kojih su estetski izgled površine i osjećaj dodira važni. Plastomer se ubrizgava u prvom ciklusu postupka dvokomponentnoga injekcij-

skog prešanja, a u drugom se ciklusu taj plastomer oprešava s PUR-om, koji omogućuje postizanje željenih svojstava površine proizvoda. Postupak omogućuje proizvodnju visokokvalitetnih plastičnih proizvoda u jednom koraku, zahtijeva niske troškove i ima velik ekonomski i tehnički potencijal u raznim industrijskim branšama. Namijenjen je proizvodima visoke kvalitete te postojanosti na ogrebotine, a već se sada rabi za proizvodnju takvih proizvoda u velikim serijama (npr. automobilska uzglavlja, sastavni dijelovi kontrolne ploče itd.).

Prednost postupka SkinForm je i ugradnja PUR glava za miješanje izravno na kalup. Pri uporabi višebojnih glava za miješanje, boja se najprije izmiješa u komori za miješanje. Samočisteći sustav s pomičnim batom u komori za miješanje omogućuje jednostavnu promjenu boje pojedinih PUR detalja na proizvodu od ciklusa do ciklusa ubrizgavanja. Sustav za doziranje

omogućuje drastično smanjenje pripremnih vremena pri zamjeni boje i sprječava pojavu ostataka boje od prijašnjeg ciklusa ubrizgavanja u boji pri novom ciklusu ubrizgavanja. To omogućuje slijednu izradu otpresaka različitih boja bez prekidanja proizvodnog procesa.

60 Rujan 8 III
Slika 14. Okretni kalup za postupak SpinForm Slika 16. Proizvod automobilske industrije načinjen postupkom SkinForm Slika 17. Sustav SkinForm kombinacija je ubrizgavalice i sustava za injekcijsko pjenjenje poliuretana Injekcijsko prešanje PUR injekcijsko pjenjenje
nemetali alternativni postupci
Slika 15. Kalup za postupak SkinForm

9. Postupak Xform

Postupak Xform koristi se za proizvodnju proizvoda koji se rabe kao nadomjestak dosadašnjim elastomernim proizvodima s metalnim umetcima. Xform je postupak pri kojemu se u jednom ciklusu kombiniraju najvažniji elementi postupka ekstrudiranja te kemijske reakcije Elastollana (TPU) koji nakon očvršćivanja prelazi u TPU-X. Elastollan reagira s kapljevitim medijem za povezivanje u dvopužnom ekstruderu. Postupak omogućuje proizvodnju proizvoda od plastike sa svojstvima elastomera.

Sustav je sastavljen od dvopužnog ekstrudera u koji se na početku procesa iz lijevaka preko gravimetrijskih vaga dozira TPU (Elastollan) i potrebni dodatci. Na sredini ekstrudera domiješa se još i kapljeviti medij za povezivanje, koji izaziva kemijsku reakciju. Pri kraju ekstrudera nalazi se klipni mehanizam koji pripremljenu mješavinu potisne u donji cilindar, gdje drugi klip mješavinu ubrizgava u kalupnu šupljinu.

Primjer primjene postupka Xform je izrada antivibracijskih debelostjenih nosača pokrova motora s funkcijom brtvljenja. Pri izradi antivibracijskog nosača, okretni stol s 4-stupanjskim kalupom omogućuje znatno skraćivanje vremena ciklusa u usporedbi s konvencionalnim načinom izrade debelostjenog nosača. Osim kraćih ciklusa te više kvalitete materijala (veća homogenost, niže temperature prerade), postupak omoguću-

je i uštedu na materijalu (uporaba raznih punila i dodataka).

10. Postupak CoverForm

Postupak CoverForm nastao je na temelju znanja primijenjenoga pri razvoju reakcijskih postupaka (npr. injekcijsko pjenjenje PUR materijala). U kalupnoj se šupljini već na ubrizgani plastomer (često je to PMMA) dodatno ubrizga sloj dvokomponentnoga akrilnog laka, postojanoga na ogrebotine. Postupak CoverForm idealan je za izradu proizvoda od PMMA, kod kojih osjetljive površine zahtijevaju dodatnu zaštitu, što omogućuje dugotrajnu svakidašnju uporabu.

Neki u višekomponentno injekcijsko prešanje ubrajaju i injekcijsko prešanje s pomoću plina ili vode. Većina ih autora, međutim, ipak na temelju njihove analize izdvaja od ostalih xK postupaka.

Zaključak

Postupci višekomponentnoga injekcijskog prešanja u posljednjih su desetak godi-

na prisutni u mnogim tvrtkama (nažalost samo u malom broju tvrtki u Hrvatskoj). Velikih novosti na tom području u to vrijeme nije bilo. Razvoj je bio više usmjeren na povećanje broja komponenata (4K i 5K) te na kombiniranje s drugim postupcima (injekcijsko prešanje s pomoću plina – GIT, injekcijsko prešanje s pomoću vode – WIT, pjenjenje itd.). Sve u svemu, u posljednjih nekoliko godina na tržište dolaze uglavnom novi hibridni sustavi koji su, iako udružuju više različitih postupaka injekcijskog prešanja, sve više namjenski, a o njihovoj cijeni da i ne govorimo.

Literatura:

1. Edmund Kirsch Wittmann–Battenfeld; Multi-Component Injection Moulding, l. 2008

2. Boštjan Šmuc TECOS; Večkomponentno brizganje IRT3000 št.10, l. 2007

3. Jochen Mitzler KraussMaffei; The next generation of multicomponent moulding, l.2008

Dalekovodu višemilijunski ugovori u Hrvatskoj i BiH

Tvrtka Dalekovod, kao voditelj konzorcija, zajedno s ABB Hrvatska dobila je posao u Bosni i Hercegovini vrijedan 1,09 milijuna eura. Naime, kako su objavili u Dalekovodu, potpisan je ugovor za isporuku i montažu kabela 220 Kv za Javno poduzeće Elektroprivreda Hrvatske zajednice Herceg Bosna d.d. Mostar (EHZHB) u Čapljini. Vrijednost posla je 1,089.040 eura, a financira ga Europska investicijska banka (EIB). Rok izvođenja radova je 15 mjeseci. Dalekovod je i, kao voditelj poslovne udruge, s talijanskom kompanijom Ghizzoni dobio obavijest o prihvaćanju ponude za gradnju plinovoda u Hrvatskoj.

HT treća najprofitabilnija tvrtka u regiji

Izvješće konzultantske kuće Roland Berger pokazalo je da je INA druga je na listi sto najvećih kompanija po ukupnim prihodima u regiji, ali i druga po gubicima, dok je HT treća najprofitabilnija tvrtka. Podaci Roland Bergera se odnose zahvaćaju deset zemalja jugoistočne Europe po ukupnim prihodima u 2008. godini Među 100 najuspješnijih kompanija iz Slovenije, Bosne i Hercegovine, Srbije, Crne Gore, Makedonije, Albanije, Rumunjske, Bugarske i Moldavije nalazi se 11 hrvatskih kompanija. Poslije Ine, koja je lani imala ukupne prihode od 3,6 milijardi eura, na listi su od hrvatskih firmi po prihodima još i Konzum sa 1,7 mlijardi eura, zatim HT, T-Mobile, Zagrebački holding, OMV Hrvatska, HEP proizvodnja, VIPNet i Agrokor trgovina.

61 Rujan 8 III
Slika 18. Shematski prikaz postupka Xform i primjer proizvoda Slika 19. Proizvod načinjen postupkom CoverForm
alternativni postupci nekovine nemetali

Megavati u suradnji s prirodom

Esad Jakupović

Glad za energijom dovela nas je na rub opasnih klimatskih promjena koje sada moramo zaustaviti, ali tako da ne ostanemo bez energije

Svijet je proteklih godina iskusio mnogobrojne orkane i poplave te također najtopliju zimu u posljednjih 100 godina. Međuvladin panel o klimatskim promjenama (IPCC) Ujedinjenih naroda objavio je 2007. godine svoj četvrti izvještaj (prethodna tri objavljena su 1990., 1995. i 2001.), u kojem se rezimira znanstveno znanje o toj temi kao usklađeno stajalište 130 zemalja. U njemu se jasnije nego ikada prije tvrdi da se nalazimo u početnoj fazi klimatskih promjena koje su prouzročili ljudi.

Ekstremne posljedice

Izvještaj naglašava da je djelovanje ljudi dovelo do povećanja prosječne globalne temperature od 1750. godine, prije svega zbog izgaranja fosilnih goriva, poljoprivrednih aktivnosti i promjena upotrebe tla. Predviđene posljedice uključuju ekstremne vremenske pojave kao što su toplinski valovi, obilne kiše i podizanje razine mora. Posljedice veoma opasnih promjena ovisit će o akcijama koje će ljudi poduzimati u budućnosti. Europska je unija već ozakonila da se razina emisije ugljikova dioksida (CO2), koji je glavni uzrok globalnog zatopljenja, mora do 2020. godine smanjiti za 20% u odnosu na razinu iz 1990. Među prihvaćenim mjerama također je smanjenje ispuštanja CO2 iz automobila na 120 grama po prijeđenom kilometru od 2012. godine (današnja razina je 160 grama). U SAD-u je Kalifornija prva donijela propis o smanje-

Ispuštanje CO2 u najvažnijim sektorima: oslobađanju ugljikova dioksida u poljoprivredi dodano je i ono iz otpada, izravno oslobađanje u industriji obuhvaća emisije iz industrijskih procesa i neposredne potrošnje energije, dok je izravno oslobađanje u zgradama posljedica primarne potrošnje energije, a neizravno posljedica potrošnje električne energije

nju emisije CO2 za 25% do 2020. godine. I Kina je počela razmišljati o sličnim koracima te je već namijenila 175 milijardi dolara za zaštitu okoliša u sljedećih pet godina.

Približno trećina od oko 40 milijardi tona CO2e, koliko se svake godine u svijetu oslobodi i uzrokuje učinak staklenika, dolazi od poljoprivrede, šumarstva, čišćenja tla i otpada. CO2e označava ekvivalente CO2 u koje znanstvenici pretvaraju druge plinove učinka staklenika – metan, rajski plin (koji se upotrebljava pri liječenju zuba kao anestetik), fluorirane ugljike i industrijske plinove (kao što je sumporov heksafluorid) – da bi prikazali njihov potencijal globalnog zagrijavanja. Potencijal metana glede globalnog zagrijavanja, primjerice, veći je za 21 put od učinka CO2, što znači da tona metana odgovara 21 toni ugljikova dioksida. Više od dvije trećine stakleničkih plinova (oko 27 milijardi tona CO2e) rezultat je proizvodnje energije u elektranama, proizvodnje topline i izgaranja goriva u prometu. U Njemačkoj, naprimjer, 87% stakleničkih plinova potječe od potrošnje energije, a ostalih 13% od poljoprivrede, kemijske industrije i iz drugih izvora.

Podrijetlo stakleničkih plinova: tri četvrtine čini ugljikov dioksid, a četvrtinu metan (CH4) od stoke i životinja, dušikov oksid (N2O, rajski plin) iz elektrana i ispušnih cijevi automobila te industrijski plinovi iz hladnjaka (fluorirani ugljici) i izolacije (sumporov heksafluorid)

Bolje je spriječiti

Elektrane su izvor oko 25% stakleničkih plinova. CO2 nastaje izgaranjem fosilnih goriva za proizvodnju električne energije ili topline. Kumulativne emisije CO2 iz

62 Rujan 8 III suvremene tehnologije 62

Učinkovitiji prijenos energije: tiristori se uključuju s pomoću svjetlosti i pretvaraju izmjeničnu struju u istosmjernu (lijevo); podzemni vodovi izolirani plinom pogodni su za gradska područja (desno)

termoelektrana na lignit iznose oko 1 000 grama na kilovatsat (g/kWh) energije, a iz onih na antracit 780 g/kWh. Solarne ćelije pridonose oko 100 g/kWh, ali u fazi proizvodnje. Elektrane ne vjetar daju 20 g/kWh, atomske elektrane 25 g/kWh tijekom izkopavanja i obogaćivanja urana, dok hidroelektrane daju niska 4 g/kWh. Najviše CO2 oslobađaju SAD (21% svjetske proizvodnje) i Kina (18%), za kojima slijede Rusija (6%), Japan (4,5%), Indija (4%) i Njemačka (3,2%). Međunarodna agencija za energiju (IEA) ocjenjuje da će se oslobađanje CO2 povezano s pro-

izvodnjom energije povećati za gotovo 50%, sa sadašnjih 27 na oko 40 milijardi tona 2030. godine. Kao najveći korisnik ugljena, Kina će po oslobađanju CO2 preteći SAD 2010. godine. Emisije su u Kini i dalje skromne s obzirom na populaciju: približno 4 tone CO2 po stanovniku, u usporedbi s 10 tona u Njemačkoj ili 20 tona u SAD-u.

Razumijevanju problema klimatskih promjena znatno je pridonio izvještaj britanskog stručnjaka Sir Nicholasa Sterna, koji je prvi izračunao njihove ekonomske

troškove. Prema izvještaju, daljnji rast emisije CO2 doveo bi do povećanja troškova povezanih sa štetom nastalom zbog klimatskih promjena na 20% bruto domaćeg proizvoda (BDP) godišnje. Uvođenje mjera koje bi ograničile rast temperature na manje od dva Celzijeva stupnja smanjilo bi troškove popravljanja štete na približno jedan posto BDP-a. Pravodobna akcija uvođenja potrebnih mjera za smanjenje ispuštanja CO2 osigurala bi da svjetska ekonomija ublaži udare. Mnoga rješenja koja će biti potrebno uvesti zapravo su već na raspolaganju. Obnovom

suradnja s prirodom suvremene tehnologije

Ugrožena priroda i vrste: globalno zagrijavanje donosi nevrijeme, suše, zatopljenje i smanjivanje ledenog pokrivača

stare zgrade može se, naprimjer, uštedjeti 56% topline potrebne za zagrijavanje soba, koje čini 80% potrebe za energijom u privatnoj kući. Boljom promidžbom i većom prodajom hibridnih automobila moglo bi se prilično smanjiti oslobađanje CO2. Korištenjem štedljivih žarulja i svjetlećih dioda (LED) moglo bi se ušte-

djeti do 80% energije za rasvjetu. Mnoge kućanske aparate možemo upotrebljavati uz do 75% manju potrošnju električne energije.

Vrijeme je za akciju Velike mogućnosti smanjenja emisije CO2 nude elektrane, u kojima povećanje učin-

kovitosti za nekoliko postotaka donosi smanjenje oslobađanja CO2 i za do 80%. Važan korak u smjeru poboljšanja učinkovitosti bit će uvođenje postupka pretvaranja ugljena u plin, koji je razvilo švicarsko poduzeće Swiss Sustec. U postupku nastaje umjetni plin koji se zatim može transformirati u CO2 i vodik. Ugljikov dioksid može se pohraniti pod zemljom, dok izgaranje vodika gotovo ne onečišćuje okoliš. Drugo rješenje je razvoj hibridnih elektrana koje udružuju dobre strane gorivnih članaka i plinskih turbina, s učinkovitošću od 70%. Velike mogućnosti smanjenja štete za okoliš donose također obnovljivi izvori energije. Današnja prostrana polja vjetrenjača na kopnu i moru proizvode električnu energiju za milijune kuća. Moguće je također i korištenje topline iz dubine Zemlje bez oslobađanja CO2. Siemens je sagradio geotermalnu elektranu u blizini Münchena koja će opskrbljivati 6 000 kućanstava

Kako učinkovito proizvoditi i distribuirati energiju

Proizvodnja električne energije: Povećanje učinkovitosti prosječne elektrane na ugljen (800 MW) za jedan posto znači smanjenje emisije CO2 za oko 100 000 tona. Učinkovitost takvih elektrana iznosi približno 30% (u Njemačkoj 38%), a može dostići 46% pri upotrebi antracita ili 43% pri upotrebi lignita. Najbolje elektrane s kombiniranim ciklusom koje iskorištavaju prirodni plin dostižu učinkovitost od 58,5%. Siemens i E.ON sagradili su elektranu s učinkovitošću od 60%, koja oslobađa 40 000 tona CO2 godišnje manje nego elektrana s 58,5%, što je jednako godišnjoj emisiji ugljikova dioksida iz 12 000 automobila s europskim prosjekom od 163 grama CO2/km. Smanjenje oslobađanja CO2 u usporedbi s prosječnom elektranom na ugljen bit će čak 2,8 milijuna tona.

Prijenos energije: Tehnologije za smanjenje gubitaka pri prijenosu obuhvaćaju električne vodove izolirane plinom i visokonaponske jednosmjerne (HVDC) kabele za prijenos na veliku udaljenost ili pod morem. Siemens izrađuje u Indiji HVDC kabele koji će prenositi 2 500 MW do 800 km daleko od New Delhija. HVDC ima mnogo manji otpor od klasičnog kabela za izmjeničnu struju, a uz to smanjuje emisiju CO2 za 690 000 tona godišnje.

Obnovljivi i alternativni izvori: Približno trećina hidroelektrične energije u svijetu proizvodi se tehnologijom Voith Siemens Hydro. To je ukupno 930 teravatsati godišnje, čime se ispuštanje CO2 smanjuje za 540 milijuna tona u usporedbi s fosilnim gorivima. Dodatnih 10 milijuna tona Siemens uštedi svojim turbinama na vjetar po cijelom svijetu, čija ukupna snaga iznosi 5,5 gigavata. Najveća europska elektrana na biomasu ili biogorivo, u Beču, opskrbljuje 50 000 kućanstava električnom energijom i još 12 000 kućanstava toplinskom energijom. Dodatne mjere: Svaka veća atomska elektrana (1 600 MW) uštedi oslobađanje oko 9 milijuna tona CO2 u usporedbi s elektranama na fosilna goriva. Kombinirana opskrba energijom i toplinom povećava iskoristivost elektrana s kombiniranim ciklusom čak do 90%. U budućnosti će elektrana s gorivnim člancima povezanima s plinskim turbinama dostići učinkovitost od 70%, dok će u budućoj integriranoj elektrani s pretvaranjem ugljena u plin i kombiniranim ciklusom (IGCC) biti moguće odvojiti CO2 i izolirati ga pod zemljom. Planovi za takve pilot-elektrane već postoje.

64 Rujan 8 III suvremene tehnologije suradnja s prirodom

Kako učinkovito čuvati i iskorištavati energiju

Uređaji za klimatizaciju i zagrijavanje: Većina naše potrošnje energije otpada na takve sustave, pa je razumljivo da možemo dosta uštedjeti boljom toplinskom izolacijom, učinkovitijim sustavima za klimatizaciju i drugim automatskim sustavima. Siemens, naprimjer, nudi ugovore za financiranje novih sustava iz ušteda energije nakon izgradnje, koji obično iznose od 10 do 40%. Sam Siemens je od 1995. godine izveo 1 900 takvih projekata u 6 500 zgrada te tako uštedio više od milijardu eura i 2,4 milijuna tona CO2

Električni motori: Vjerojatno najzanemareniji čimbenik štednje energije upravo su električni motori, na koje otpada 65 – 70% njezine potrošnje. U svijetu je u pogonu oko 20 milijuna motora (u vozilima, pumpama, kompresorima i slično). Korištenjem štedljivih motora, adaptera frekvencija i drugih optimiranih poboljšanja, potrošnja energije bi se mogla smanjiti za 10 – 50% po motoru, ovisno o upotrebi. Takva se ulaganja sama povrate za manje od dvije godine, a u svijetu bi se moglo smanjiti oslobađanje CO2 za 600 milijuna tona godišnje. Električni aparati: Današnji kućanski aparati troše mnogo manje energije nego oni iz 1990. godine, što se koristi kao referencija za Kjotski protokol. Hladnjaci, naprimjer, troše 75% manje energije nego 1990. godine, perilice i strojevi za pranje suđa 35 – 40%, a štednjaci 30% manje energije. Na sve te aparate zajedno otpada više od polovine energetske potrošnje u kućanstvu, što znači da se poboljšanjima može dosta uštedjeti. Dodatnu uštedu može donijeti skraćenje vremena za pripremu (čekanje) aparata i optimizacija informacijskih i komunikacijskih mreža. Rasvjeta: Svjetleće diode (LED) i štedljive žarulje potroše 80% manje energije i traju 15 do 50 puta dulje nego obične žarulje. Takva svjetla danas se koriste za prednja svjetla na vozilima, svjetleće reklame i signalizacija i druge sustave. Za rasvjetu se u svijetu troši oko 2 700 teravatsati električne energije, 19% cjelokupne potrošnje električne energije ili kombinirana snaga svih hidroelektrana. Upotrebom štedljivih žarulja moglo bi se smanjiti oslobađanje CO2 za 450 milijuna tona godišnje. Željeznica: Potrošnja energije za željeznicu u svijetu podosta je smanjena. U Njemačkoj, naprimjer, željeznica troši manje energije nego hladnjaci i zamrzivači. Bez obzira na to, još uvijek je moguće dodatno štedjeti korištenjem lakih materijala kao što je aluminij te regenerativnih kočnica. Podzemna željeznica u Oslu tako troši 30% manje energije nego konvencionalni sustavi. Potrebna je također dodatna promidžba javnog prijevoza. Motorna vozila: Piezo-tehnologija ubrizgavanja goriva te hibridni pogoni koji kombiniraju električne motore i motore s unutarnjim izgaranjem mogu smanjiti potrošnju goriva za 20 –25%. Velike mogućnosti nudi smanjenje mase vozila, optimiranje aerodinamike te premještanje električnog pogona i sustava kočenja u kotače. Telematika i sustavi za upravljanje na parkiralištima mogu dodatno smanjiti potrošnju u prometnim zastojima i prilikom traženja mjesta za parkiranje, koji su odgovorni za 40% potrošnje goriva u gradovima.

65 Rujan 8 III suradnja s prirodom suvremene tehnologije

Gradnja elektrane u 2020. godini: u umjetnikovoj viziji direktor instituta CO 2NTRACT predstavlja gostima u holografskoj sobi razvoj ekološki naprednih procesa i rješenja elektrane koja razvijaju već deset godina, čiji je cilj smanjenje potrošnje energije i oslobađanja plinova u zgradama, elektranama i motornim vozilima

električnom energijom i 20 000 kućanstava toplinskom energijom. Energiju je, naposljetku, moguće dobivati i iz otpada.

Mnoge napredne tvrtke u svijetu ulažu znatna sredstva u razvoj tehnologija koje ne štete okolišu. Mnogobrojna poduzeća u Europi već su pristupila inicijativi 3C (Combating Climate Change – Borba protiv klimatskih promjena), koju je 2007. godine pokrenula

švedska energetska udruga Vattenfall. Cilj inicijative 3C je poticati udružene napore vlada, poslovnih krugova i potrošača za širenje gospodarstva utemeljenog na niskom oslobađanju CO2. Kao što je nedavno napisao dr. Georg Rosenbauer, stručnjak za pitanja u vezi s ugljikovim dioksidom: „Vrijeme je za akciju. Još možemo postaviti temelje za dugotrajno poboljšanje. Za deset godina takve mogućnosti neće više biti.“

Broj blokiranih tvrtki veći za 41,7 posto

Krajem srpnja 2009. godine, zbog nepodmirivanja dospjelih obveza u roku od 60 dana, neprekidno je bilo blokirano 1.787 pravnih osoba, u kojima je bilo zaposleno 12.396 radnika, objavila je Financijska agencija. Iznos njihovih dospjelih nepodmirenih obveza bio je 798,9 milijuna kuna. U odnosu prema stanju prije godinu dana, broj blokiranih pravnih osoba povećan je za 41,7 posto, a iznos njihovih nepodmirenih obveza neprekidna trajanja do 60 dana za 67,1 posto. Od ukupnih dospjelih obveza koje nisu podmirene neprekidno do 60 dana, njih 53,6 posto odnosi se na nepodmirene obveze po sudskim i drugim rješenjima, 41,7 posto na nepodmirene obveze za poreze i po rješenjima nadležnih organa o prisilnoj naplati te 4,7 posto na nepodmirene obveze za plaćanje doprinosa iz plaća i na plaće. Po područjima djelatnosti, najveći udjeli ukupno nepodmirenih obveza neprekidna trajanja do 60 dana bilježe se kod pravnih osoba iz područja prerađivačke industrije (30,8%), poslovanja nekretninama (21,1%), trgovine (19,8%) te građevinarstva (10,1%).

suvremene tehnologije suradnja s prirodom

ESPRIT 2009 najavljuje novi pristup kompleksnom 5-osnom glodanju

Kako su strojevi i oprema za višeosnu obradu postali vrlo kompleksni, tvrtka DP Technology je razvila elegantni način za njeno programiranje. Višeosna obrada vrlo je privlačna za proizvodne pogone i alatnice svih vrsta i veličina. Obradni centri za takvu obradu pretpostavljaju najčešće samo jedan korak tijekom obrade čitavog obratka, uz uštedu na vremenu i povišenje točnosti posebice u međusobnoj relaciji većeg broja operacija.

Takvi unaprijeđeni obradni centri omogućuju izmjenu smjera osi alata tijekom obrade, čime se zone za obradu mogu doseći kraćim i krućim alatima, ili se mogu doseći zone kojima nije moguće pristupiti u klasičnom pristupu obradi (podrezivanje). Navedene prednosti vrlo uvjerljivo opravdavaju troškove za nadogradnju postojeće tehnologije.

Najčešće obradni centri tog tipa imaju dvije dodatne rotacijske osi koje mogu biti smještene na stolu koji podupire obradak ili na glavi koja nosi alat. Izazov u tom slučaju je generiranje CNC programa koji će u potpunosti iskoristiti te dopunske osi na najučinkovitiji način. Posljednjih godina, rastuća kompleksnost simultanih pomaka stroja otežavaju takvo programiranje uslijed i matematičkih i tehnoloških izazova.

Dodatno, svaki računalni program obli-

kovan za višeosne strojeve mora sačuvati jednostavnost uporabe i onemogućiti pojavu grešaka pri obradi. I najmanja pogreška pri programiranju može izazvati vrlo skupa oštećenja, posebice stoga što su materijali, alati i dodatna oprema takvih unaprijeđenih obradnih centara vrlo skupi.

Elegantno rješenje

Obzirom na prethodne premise, izazov za razvojne programere CAM računalnih programa je kako kombinirati set snažnih programskih funkcija s procesom programiranja koji je jednostavan i razumljiv korisniku. Mogućnosti tih funkcija moraju biti prikazane jasno, voditi korisnika kroz proces programiranja u cilju izbjegavanja pojave grešaka tijekom definiranja putanje alata, uz istodobno izbjegavanje krutosti programa ili postavljanja prevelikih ograničenja.

Posljednja inačica visoko učinkovitog CAM sustava ESPRIT®, predstavlja novi koncept visoko unaprijeđene funkcionalne obrade temeljene na ideji, kako se 5-osna obrada, bez obzira kako kompleksna bila, može definirati s nekoliko jednostavnih koraka. Ta patentirana tehnologija uklanja problem koji se često javlja u CAM sustavima; sukob između snažne funkcionalnosti i jednostavnosti uporabe.

U prošlosti, proizvođači CAM programa rješavali su taj sukob fragmentiranjem njihovih proizvoda u seriju raznih fokusiranih funkcija za specifične tipove putanja alata, kako bi sačuvali razumljiv broj opcija. Mnogi CAM sustavi ponose se velikim brojem raspoloživih funkcija. Cijena koju valja platiti kod razvoja takvih tipova programa je to što takvi programi uskoro postaju labirintima funkcija s tipičnim krajnjim korisnicima koji upoznaju i koriste samo ograničen broj tih funkcija. Od zaposlenih CNC programera nemoguće je očekivati kako će zapamtiti svrhu mnoštva funkcija u CAM sustavu. Programeri najčešće rabe nekoliko funkcija koje dobro poznaju, a ostale zanemaruju.

Umjesto fragmentiranja, u program ESPRIT 2009 dodana je unaprijeđena 5-osna funkcionalnost; novi 5-axis Composite Milling ciklus, koji slijedi istu logiku kojom se služe poslužitelji obradnih centara pri donošenju odluka, kako obraditi kompleksni 5-osni obradak. Korisnici u novom programu suočeni su s jednostavnim i razumljivim procesom programiranja.

KOMPOZITNA ZONA OBRADNE: Površine za obradu se jednostavno selektiraju uporabom automatskih uvjeta tangencijalnosti, okomitost... (zeleno) i zone koje treba izbjeći (crveno)

Pojednostavljenjem metodologije višeosne obrade u jednu jedinstvenu funkciju, korisnik ubrzo postaje stručnjakom u istraživanju pune snage novog programa. S novim pristupom CAM funkcionalnosti, moguće je postići maksimalnu fleksibilnost i kompaktnost u području definiranja 5-osne obrade.

67 Rujan 8 III ESPRIT 2009 suvremene tehnologije

Jedna kompozitna funkcija = višestruke mogućnosti obrade

Funkcija 5-axis Composite Milling jedinstvena je po tome što razdvaja željeni oblik putanje alata na zoni obrade, od pravila kojima se upravlja orijentacijom osi alata tijekom obrade.

Funkcija Composite temelji se na ideji, da bilo koji posao glodanja bez obzira kako kompleksan bio, može se pojednostavniti u četiri dobro poznata koraka:

- definicija zone obrade

- definicija oblika putanje alata na zoni obrade

- odluka o orijentaciji alata tijekom prolaska kroz putanju

- definicija kako se alat mora kretati na početku, na kraju i između operacija rezanja.

Na taj način, korisnik može definirati sebi prilagođenu putanju alata kao kombinaciju raspoloživih izbora. Drugim riječima, izborom između pet raspoloživih modela obrade i četiri različite strategije orijentacije alata, korisnik ima na raspolaganju dvadeset različitih načina za obradu jednog obratka. Valja dodati i mogućnost “zaključavanja” jedne osi, pa 5-osna se obrada vrlo jednostavno i brzo pretvara u 4-osnu obradu.

Sučelje programa je pojednostavljeno i prikazuje samo opcije koje se rabe za trenutni projekt obrade. Primjerice, ukoliko je izabran parametarski model obrade, korisnika se upućuje da izabere vodeću površinu i parametarske smjerove kretanja, koje alat mora slijediti. Ukoliko korisnik odluči prijeći na jednostavni model offseta od granične povšine, sučelje se prebacuje na prikaz manjeg broja opcija.

Kako korisnik izabire opcije za obradu, sučelje se prilagođava tim izborima i vodi korisnika logičnim slijedom kroz proces programiranja. Vođenje korak-po-korak pomaže korisniku pri izbjegavanju pogrešaka i definiranju putanje alata, bez postavljanja ograničenja u programiranju.

3D oblici

Uz kompaktni i pojednostavljeni Composite ciklus, ESPRIT 2009 ima i omogućuje korisniku pojednostavljeni način izbora zone za obradu. Nova vrsta slobodnih površina (freeform feature) omogućuje korisniku izbor i pohranu površina koje valja obraditi i onih koje valja izbjeći, a sve na istom objektu. Znajući kako različite vrste površina zahtijevaju i različite strategije obrade, bilo koji broj slobodnih površina može se generirati na jednom modelu.

Koncepti konzistentnosti i jednostavnosti uporabe prošireni su, pa se uporaba slobodnih površina, Composite ciklusa, upravljanja alatom i procesom, odvijaju preko jednog sučelja.

KOMPOZITNI MODEL OBRADE: Na raspolaganju je 5 modela obrade u rasponu od standardnog offseta od granične krivulje, do parametarskog modela koji rabi linije smjera(U i V smjera) površine kao i modele nastale presjekom obratka i ravnina koje generira korisnik, kako bi mogao slijediti pravocrtnu ili zakrivljenu putanju.

KOMPOZITNA ORIJENTACIJA ALATA U TOČKI: Četiri strategije orijentacije alata daju korisniku potpunu kontrolu nad orijentacijom alata u odnosu na obradak. Ovdje se alatom upravlja tako da je on(os alata) primoran proći kroz odgovarajuću točku, te je ograničen u kutu rotacije kako bi rotacija bila unutar ograničenja rotacije glave obradnog centra.

Prilagodba za budućnost

Sa stajališta proizvođača računalnog programa, Composite funkcija zahtijeva dubinsku analizu svakog koraka korištenog u procesu generiranja putanje alata pri višeosnoj obradi. Taj posao također zahtijeva široko iskustvo u radu sa svim obradnim centrima koji se svakodnevno rabe u svijetu. Uz to potrebno je poznavati nove tehno-

logije koje proizvođači alatnih strojeva rabe i ugrađuju u svoje proizvode.

Ta dubinska analiza je dovela do toga da je Composite ciklus raslojen na set odvojenih komponenata koje jednako dobro djeluju samostalno ili udružene. Sve su komponente analizirane i testirane kako bi se jamčila potpuna izmjenjivost bilo

68 Rujan 8 III ESPRIT 2009 suvremene tehnologije

ESPRIT 2009

koje komponente u bilo kojem koraku. Te su analize rezultirale računalnim programom visoke pouzdanosti, koji korisniku jamči brojne prednosti pri uporabi. Učinkovitost programa postignuta je stoga što je svaka komponenta kreirana samo jednom, čime je uklonjena opasnost od redudancije koja se javlja kada se unaprijeđene funkcionalnosti dijele u veći broj jednostavnih obradnih funkcija.

Prednost nove funkcionalnosti je u tome što se novi modeli obrade i strategije orijentacije alata mogu dodavati u program u bilo kojem trenutku u budućnosti, kako će se razvijati tehnologija višeosnih obradnih centara. Nova 5-axis Composite Milling funkcija tvrtke DP Technology obilježila je napuštanje razvoja tradicionalnog CAM programiranja, čime ESPRIT može s lakoćom biti u korak s brzinom razvoja tehnologije u području alatnih strojeva.

Članak je objavljen u izdanju February 2009, časopisa Desktop Engineering

www.teximp.com

www.dptechnology.com

MORI SEIKI TIJELO PUMPE: Nova 5-axis Composite Milling funkcija tvrtke DP Technology maksimalno prednosti simultanih pomaka pri obradi na jednostavan način, čime kombinira snagu i jednostavnost uporabe.

Prvi fotoaparat s projektorjem

Na trgu kompaktnih digitalnih fotoaparatov je Nikon Europe napovedal zanimivo novost. Gre za prvi fotoaparat na svetu, ki ima vgrajen projektor in je del najnovejšega programa fotoaparatov COOLPIX. Prav ta inovacija v fotoaparatu COOLPIX S1000pj ponuja številne prednosti skupnega ogleda fotografij in videoposnetkov z vgrajenim osebnim projektorjem.

COOLPIX S1000pj naredi s svojim projektorjem res izjemen vtis. Kompaktni fotoaparat se lahko pohvali s slikovnim senzorjem visoke ločljivosti (12,1 milijona točk) in z 2,7-palčnim zaslonom LCD s širokim vidnim kotom.

Če ste kdaj želeli prikazati svoje fotografije ali videoposnetke na zabavi ali podoživeti spomine na pretekle dni med potovanjem, lahko to storite s projekcijo na dotik na fotoaparatu COOLPIX S1000pj. Vgrajeni projektor preprosto projicira sliko z diagonalo od 13 do 102 centimetra. S priloženim daljinskim upravljalnikom lahko brezžično upravljate projektor in običajne funkcije fotoaparata, poleg tega pa je na voljo tudi preprosto projekcijsko stojalo za lažji ogled slik kjer koli.

Na voljo je tudi samodejna izbira scenskega načina, ki omogoča, da fotoaparat samodejno izbere ustrezen scenski način na podlagi vsebine fotografije in zagotovi popolne slike posnetkov z dotikom gum-

ba. Poleg tega pet funkcij za zmanjševanje zamegljenosti slike in pametni sistem za portrete vedno zagotavljajo popoln nasmeh na fotografijah. Dodatna funkcija omogoča »retuširanje« obraza osebe s funkcijo mehčanja kože, ki odstrani vidne pomanjkljivosti. Fotoaparat COOLPIX S1000pj ima tudi funkcijo sledenja obrazom in odpornosti na tresljaje, tako da boste brez težav naredili želeni posnetek.

Z visoko občutljivostjo ISO 6400 in Nikonovim edinstvenim slikovnim procesorjem EXPEED zagotavlja tudi visokokakovostne slike. Elegantno ohišje, v katerem je širokokotni objektiv NIKKOR s petkratno povečavo, je na voljo v srebrni in črni barvi po priporočeni maloprodajni ceni 429 evrov.

69 Rujan 8 III
suvremene tehnologije
www.nikon.si
70 Rujan 8 III

Turn static files into dynamic content formats.

Create a flipbook
Issuu converts static files into: digital portfolios, online yearbooks, online catalogs, digital photo albums and more. Sign up and create your flipbook.