IRT3000 ADRIA #4 (September 2008)

Page 1

3 Listopad 4 II

sadržaj

uvodnik 7

domaće vijesti 14

14Predsjednik RH Stipe Mesić u posjeti tvrtki Iscar alati d.o.o.

178. međunarodni simpozij Hrvatskoga metalurškog društva

19Alati Brezje krenuli s laserskim navarivanjem

202. CEEPUS ljetni specijalistički seminar

22Donesena odluka o prodaji Montaže

22T-HT i Elka potpisali ugovor vrijedan 90 milijuna kuna

35Smanjen gubitak, povećana ulaganja

35Novi Predsjednik Uprave CMC Sisak

41Ubrzan rast proizvodnosti rada u industriji

iz svijeta 30

34 Otvoren novi demo centar TESA u Celju

42Novo izdanje knjige Čelik i željezni lijevovi

44Novi postupci u mikroproizvodnji

48Transport limova s vakuumskim prihvatom

50EuroBLECH 2008

52FARO - mjera uspjeha

54Univerzalna jedinica za uklanjanje strugotine

automatizacija i informatizaija 54

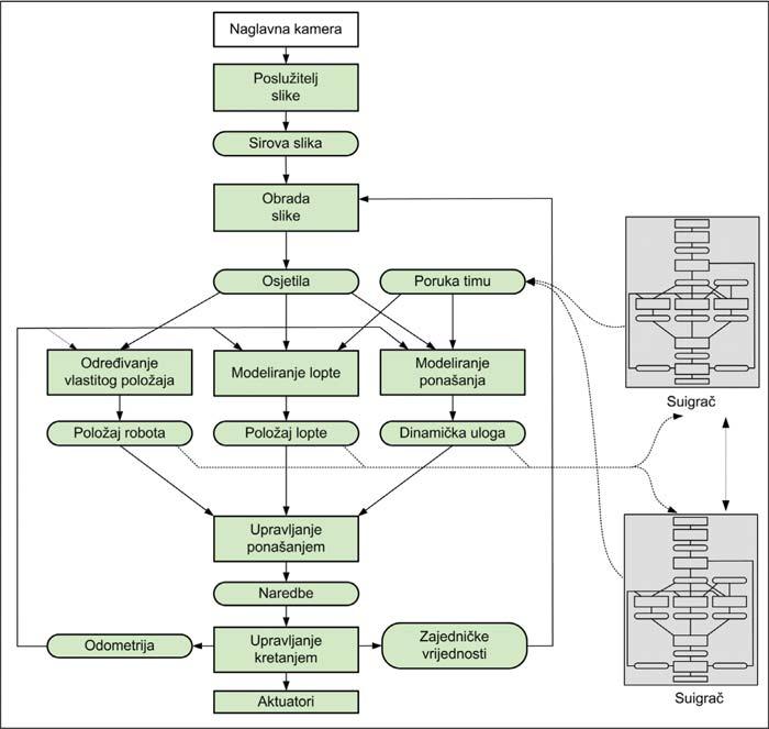
63Promocija tehnologije: Humanoidni roboti igraju nogomet

nemetali 66

70 Tvrtka Nomis d.o.o. preuzela zastupstvo Chem-Trend

71 Proizvodnja, prerada i potrošnja polistirena u Europi

78 Smjernice za strojnu obradu poluproizvoda od konstrukcijske plastike Quadrant - 2. dio

79 Stirenski polimeri - ekonomična kvaliteta

suvremene tehnologije 82

82 Konferencija informatičara kojima se vjeruje

86Mathcad ili Excel?

87Canon predstavio 44-inčni pisač za CAD i GIS

87Izrada elektroda s ThinkLine Elektrode V7

893D-upodabljanje

PREDSTAVLJAMO: ELCON GERÄTEBAU d.o.o., jedna od najvećih metaloprerađivačkih tvrtki u Hrvatskoj

Intervju: Bertrand Sicot, podpredsjednik za prodaju u tvrtki SolidWorks

Korisnici su ključni za uspjeh proizvoda

Bertrand Sicot, izvršni potpredsjednik odgovoran za prodaju, pridružio se poduzeću SolidWorks 1997. godine. Zbog svojih je uspjeha brzo napredovao od regionalnog direktora podaje za Zapadnu Europu do potpredsjednika prodaje za Sjevernu Ameriku. Prije toga bio je zadužen za prodaju u poduzeću Computervision Francuska.

DOMAĆE VIJESTI

INOVA – 33. hrvatski salon inovacija s međunarodnim sudjelovanjem

Velika međunarodna izložba inovacija i novih tehnologija na 33. salonu inovacija u organizaciji Udruge inovatora Međimurja „INOMA“ Čakovec, suorganizatora : hrvatskog Saveza inovatora, Saveza inovatora Zagreba, Saveza inovatora Primorsko-Goranske Županije održat će se od 06. – 09. studenog 2008. godine.

Tradicionalni dani otvorenih vrata Strojotehnike d.o.o.

Kao i svake godine do sada uz predstavljanje strojeva i demonstracije njihova rada, organiziran je i domjenak za goste. Na strojevima je prikazan rad sa pozicioniranjem u pet osi na obradnom centru Hurco VMX42SR koji je bio opremljen Innotool alatima. Na obradnom centru Hurco VMX42t prikazana je izrada 3D oblika uz primjenu CAD-CAM sustava SolidWorks i SolidCAM.

HITTNER d.o.o. ugovorio proizvodnju 4000 traktora za Ganu

Tvrtka HITTNER d.o.o. iz Bjelovara, u sto postotnom vlasništvu Stjepana Hittnera osnovana je početkom 1990. godine kao obrtnička radionica sa 20-tak zaposlenih. Osnovna djelatnost bila je proizvodnja poljoprivrednih strojeva, te pružanje usluga u obradi metala, kao što su izrade raznih tipova zupčanika i drugih strojnih elemenata. Danas tvrtka zapošljava preko 80 zaposlenika, sa stalnim trendom rasta zapošljavanja i povećanja proizvodnje. Proizvodni program Hittnera moguće je podijeliti u četiri skupine: proizvodnja šumske mehanizacije, proizvodnja poljoprivredne i komunalne mehanizacije, proizvodnja auto-dijelova i proizvodnja raznih tipova zupčanika i strojnih elemenata. Strojni part tvrtke Hittner obuhvaća stotinjak strojeva, većinom CNC, čime u potpunosti mogu zadovoljiti zahtjeve kupaca.

IZ SVIJETA

Lasersko rezanje sve je popularnije pri obradi limova

Laserska zraka univerzalni je alat za rezanje, zavarivanje, površinsku obradu i nanošenje prevlaka. Radi tiho i ne troši se. Laserskim se rezanjem postižu rubovi bez srha, uski zarezi i minimalno područje djelovanja topline. U njegove prednosti treba ubrojiti i minimalan unos topline, malu deformaciju obradaka i brzinu dobave. Zbog toga, ali i još mnogo razloga, lasersko rezanje sve je popularniji postupak pri obradi limova.

4 Listopad 4 II
Denis Šenkinc
4
14
16 10 24
26 30
„Ne masa, nego klasa“

86 3-WAY, Tomaž Vujasinovic s.p.

1, 55 ABB, d. o. o.

23 Alfleth Engineering, k. d.

1, 69 ARBURG GmbH + Co KG

28 ALLDATA

1, 3, 90 BTS, d. o. o.

92 BTS KOTHENNYA, d. o. o.

1, 6 Cajhen, d. o. o.

78 Camincam, d. o. o.

65 Celjski sejem, d. o. o.

35, 37 EMCO Maier GmbH

45, 59 Gazela Platit, d.o.o.

11 GR Inženiring, d. o. o.

13 Hyundai avto trade, d. o. o.

23, 38, 45 ICM, d. o. o.

61 IPSEN International GmbH

15 ISCAR Alati, d. o. o.

1, 72 KMS, d. o. o.

71 LAMA Avtomatizacija, d.o.o.

85 MARI MEDIA, d. o. o. (časopis Građenje&Opremanje)

43 Matej Hohnjec, s.p.

75 Meusburger Georg GmbH

1 Motoman Robotec, d.o.o.

39 NC Servis Lovrek Ivan, s. p.

57 Niteh, d. o. o.

1, 2 Nomis, d. o. o.

68 Nubius, d. o. o.

27, 29, 31, 33 OKRET, d.o.o. (WALTER Avstria GmbH)

1, 41 Rappold Winterthur brusilna tehnika, d. o. o.

70 Robos, d.o.o.

91 Sandvik, d. o. o.

1, 46, 47 Siming, d. o. o.

64, 76 Socia, d.o.o.

25 STROJOTEHNIKA, d. o. o.

36 TBW, d. o. o.

21 TEH-CUT, d. o. o.

73 Tecos

1, 53 Teximp, d. o. o.

1, 18 TM, d. o. o.

32 TOP ELEMENT, d. o. o.

iz svijeta

Wohlers Report 2007 –Pregled i analiza postupaka brze proizvodnje prototipova u svijetu

Prikazan je sažetak izvještaja “Wohlers Report 2007”, koji u cijelosti ima 220 stranica. Izvještaj donosi svjetski pregled i analizu postupaka izrade prema načelima slojevitog nanošenja (engl. Additive Fabrication), poznatih također pod imenom brza proizvodnja prototipova (engl. Rapid Prototyping – RP). Postupci uključuju modeliranje, stvaranje prototipova, izradu alata, serijsku proizvodnju i ostale primjene. Izvještaj se prije svega usredotočuje na industrijski rast takvih sustava, kao i na izazove s kojima se susreću organizacije pri njihovu uvođenju. Na taj način izdvaja one industrije kojima spomenuti postupci donose sve veću korist. Therry Wohlers

automatizacija

i informatizacija

Lagano građeni roboti

Industrijski roboti standardni su alat u suvremenim proizvodnim pogonima. Građeni su vrlo kruto kako bi se smanjio broj potrebnih senzora, povećala točnost i ponovljivost te pojednostavila regulacija. Obično rade u uređenim okolinama, a često im se dodaju kamere kako bi se smanjio potrebni stupanj uređenosti okoline. Novija istraživanja zbog sve veće pristupačnosti robota, kako industrijskih pa tako i kućnih mobilnih, usmjerena su na robotske ruke koje mogu raditi u vrlo neuređenim okolinama, kao na pr. u direktnoj interakciji sa čovjekom.

nemetali

Papučica načinjena GIT postupkom

Pri injekcijskom prešanju polimernih otpresaka česta je pojava da se otpresci zbog unutrašnjih naprezanja neželjeno deformiraju. Unutrašnja naprezanja posljedica su orijentacije makromolekula do koje dolazi pri popunjavanju kalupne šupljine, nejednolikog stezanja (posebice kod materijala s punilima i ojačalima) te nejednolikoga toplinskog toka pri hlađenju otpresaka u kalupu. Uz navedene uzroke, pri plinskom injekcijskom prešanju (e. Gass Assisted Injection Moulding − GIT) javlja se još jedan − nejednolika debljina stijenke otpreska. Aleš Marinčič

suvremene tehnologije

SolidWorks World 2008.

Jubilarni, 10. susret korisnika, prodavača i zaposlenika poduzeća SolidWorks održan je potkraj siječnja u San Diegu na kalifornijskoj obali. Organizator se ponovno može pohvaliti rekordima na svim područjima. Velikih inovacija u najnovijoj verziji koja dolazi malo je manje nego prijašnjih godina, no u tvrtki zagovaraju usmjerenost na još pouzdanije, učinkovitije i brže alate koje će SolidWorks ponuditi tržištu u 2009. godini. Na susretu je sudjelovalo više od 4 700 ljudi iz više od 50 zemalja, 100 glavnih partnerskih poduzeća i 140 novinara. Denis Šenkinc

5 Listopad 4 II
popis oglašivača
sadržaj
Slika na naslovnici: Teximp d.o.o. 66 54 88 36
6 Listopad 4 II

Lijepo je vidjeti u raznim medijima vijesti o ugovorenim milijunskim poslovima ili o uvođenju suvremene, vrlo skupe i sofisticirane opreme u hrvatske proizvodne pogone. O takvim događajima pisalo se, a i pisat će se i u časopisu IRT3000. Skupom opremom, međutim, i dalje najčešće upravlja čovjek, kao što je i čovjek taj koji najčešće realizira poslove vrijedne milijune. Čak i pri visokoautomatiziranim procesima potrebna je odgovarajuća priprema koju opet mora obaviti čovjek.

Ono što se može primijetiti kao europski trend, a nije zaobišlo ni Hrvatsku, sada je već kronični manjak stručnjaka (ovdje ćemo govoriti u prvom redu o stručnjacima strojarske struke). Više je razloga takvom stanju. Kao prvo, iskusnih kadrova sve je manje, a mladi teško pronalaze interes u strojarskim zanimanjima. Činjenica je kako su mnoga uslužna zanimanja bolje plaćena i donedavno se za njih lakše pronalazio posao. Proizvodnji se općenito umanjivala vrijednost na svim razinama, na račun, primjerice, turizma i poljoprivrede. Kao rezultat takvog stanja ugašen je velik broj proizvodnih tvrtki koje su nekad bile “inkubatori” stručnjaka. A mlade kadrove nije moguće isključivo na fakultetu pripremiti da se sa 100 % kapaciteta uhvate u koštac s problemima u proizvodnji. S druge strane, mnoge su tvrtke

Problem kadrova!

platile cijenu stvaranja globalnog tržišta i sve većeg utjecaja iz Azije, kojemu nisu mogle konkurirati. Konačno, sve oštriji zahtjevi tržišta traže stalnu uporabu sve suvremenije, brže i bolje opreme i novih postupaka. A to znači stalno obrazovanje stručnjaka kako bi mogli pratiti suvremene trendove. U suprotnom, u vrlo kratkom razdoblju dolazi se u situaciju da zaposleni više ne posjeduju potrebna znanja i vještine potrebne za uspješno poslovanje.

Kao jedno od mogućih rješenja nastale situacije manjka stručnih kadrova javlja se njihovo cjeloživotno obrazovanje. S druge strane, vrlo je bitno ojačati suradnju gospodarstva sa znanstvenim ustanovama, pri čemu se osim novih proizvoda i procesa istodobno stvaraju stručnjaci sa specifičnim znanjima. Dobri primjeri takve suradnje vidljivi su iz rezultata tehnologijskih projekata. I, konačno, odgovarajuće znanstvene ustanove koje odgajaju buduće stručnjake trebaju osluškivati potrebe u gospodarstvu, kao i svjetske trendove, te usmjeravati programe što boljoj osposobljenosti mladih stručnjaka za buduće izazove. Ali se i uključivati kao partneri u projekte cjeloživotnog obrazovanja.

Glavni i odgovorni urednik

Damir Godec

Urednik za tehnologije

Doc. dr. sc. Branimir Barišić

Urednik za metale

Tomislav Staroveški

Tehnički urednik

Darko Švetak

Stručno vijeće časopisa

Izv. prof. dr. sc. Zlatan Car, Prof. dr. sc. Goran

Cukor, Prof. dr. sc. Igor Duplančić, Vladimir Ferdelji, Ruđer Friganović, Mr. sc. Željko Goja, Prof. dr. sc. Bojan Jerbić, Doc. dr. sc. Lado Kranjčević, Prof. dr. sc. Dubravko Majetić, Vladimir Orešković, Ljiljana Pedišić, Mr. sc. Gordana Pehnec Pavlović, Mr. sc. Saša Sladić, Doc. dr. sc. Antun Stoić, Prof. dr. sc. Faruk

Unkić, Doc. dr. sc. Saša Vlahinić, Damir Vranić, Izv. prof. dr. sc. Roberto Žigulić

Novinarski prilozi

Matilda Bačelić, Liderpress

Hrvoje Mateljić, Liderpress

Igor Škevin

Prijevod

Matea Hotujac (SLO)

Mr.sc. Marina Manucci (ENG)

Mr.sc. Snježana Kereković (NJE)

Lektura

Ela Orešković-Požek (HR)

Idejno rješenje

Saša Brunčič, Barbara Kodrun

Računalni prijelom časopisa

Darko Švetak s. p., Jan Lovše

Oblikovanje naslovnice i oglasa

Barbara Kodrun s.p., Boštjan Čadej

Nakladnik

PROFIDTP d.o.o.

Gospočak 58, 10000 Zagreb, Hrvatska

Adresa uredništva:

PROFIDTP d.o.o.

Časopis IRT3000

Gospočak 58, 10000 Zagreb, Hrvatska

Tel: +385 (0)98 409 690

E-pošta: info@irt3000.hr

Tisak: MEDIAPRINT-TISKARA HRASTIĆ d.o.o.

Naklada: 3.000 primjeraka

Cijena: 30 kn/4 €/5 $.

IRT3000 - inovacijerazvojtehnologije

ISSN: 1846-5951

Copyright© IRT3000

Autorska prava za časopis IRT3000 vlasništvo su nakladnika, tvrtke PROFIDTP d.o.o. Dopušta se prijenos i umnožavanje sadržaja časopisa samo u informativne svrhe i isključivo uz izdavanje pisanog dopuštenja nakladnika.

7 Listopad 4 II 9
7
Damir Godec urednik
uvodnik

Noryl GTX* uporabljiv za karoserijske dijelove

Tvrtka Sabic Innovative PlasticsTM je za područje automobilske industrije razvila novi plastomer nazvan Noryl GTX* PPO. Prednosti novog materijala očituju se u dodatnom smanjenju mase vozila, u 25 % manjoj toplinskoj rastezljivosti, omogućeni su točniji spojevi s drugim komponentama te prekrivanje spojnih mjesta. Istodobno, prisutnost Noryla GTX* povisuje kvalitetu komponenata izrađenih od tog materijala te smanjenje potrošnje goriva.

5.000 visoko preciznih horizontalnih centara »NH Serije« Mori Seiki

Mori Seiki je izradio ukupno 5.000 visoko preciznih horizontalnih centara »NH Serije«. NH Serija sadrži 4 modela strojeva, s različitim veličinama paleta, 400 mm, 500 mm, 630 mm i 800 mm. Prvi stroj je došao na tržište 2002 god., s namjerom da osigura najveću preciznost i proizvodnost. Serija je poboljšana s DCG tehnologijom (pogon u središtu težišta), koji omogućava izvanredna ubrzanja i poboljšanja kakvoće obrađene površine. Od tada je model NH4000 DCG postao vodeći horizontalni obradni centar na globalnom svjetskom tržištu.

Novorazvijeni materijal povisuje razinu dimenzijske stabilnosti za otpreske koji moraju biti čvrsti i točnih izmjera pri izlaganju toplini te postojani na djelovanje ultraljubičastog zračenja. Radi tih svojstava, novi plastomer je primjeren za uporabu prije svega za okomito ležeće dijelove karoserija.

www.sabic-ip.com

OSG svrdla za duboko

bušenje do 30xD

OSG je predstavio nova HSS svrdla serije TDXL za nestupnjevano bušenje do 30xD bez rupa za hlađenje. Svrdla su izrađena novom patentiranom tehnologijom. To uključuje posebnu izvedbu oštrice, što osigurava znatno manju silu bušenja, također i novu geometriju spirale za učinkovito odvođenje strugotine. Svrdla su prevučena s WXL prevlakom, koja ima oksidacijsku temperaturu od 1.100ºC. U ponudi su svrdla u promjerima od 1,6 do 12 mm (dužine 15xD i 20xD) i promjerima od 1,6 do 10 mm u dužinama 30xD. Preporučuju se za bušenje ugljičnih, poboljšanih i legiranih čelika, te sivog i nodularnog lijeva.

S uporabom tehnologije DDM (izravni pogon rotacije stola) i ATC (poboljšana automatska izmjena alata ), skratilo se vrijeme obrade i povećala se proizvodnost. U 2007. god. primljene su narudžbe za 1300 strojeva iz područja automobilske i avio industrije te strojogradnje. Rezultat pokazuje uvjerenje kupaca u sigurnost i pouzdanost NH Serije.

www.moriseiki.com

www.bts-company.com

Sustav za doziranje granulata

Novi sustav za doziranje i miješanje tvrtke Colortronic System je opremljen optimiranim (mehanički i vremenski) doziranjem. Jednostavan je za uporabu. Za zamjenu materijala potrebno je manje vremena, veća je mogućnost skladištenja. Sustav za doziranje primjeren je za zahtjevne kontinuirane proizvodne procese, posebice za tekstilnu i kemijsku industriju, za izradu višeslojnih filmova, miješanje granulata i slično. Sustav je namijenjen za kontinuiranu dobavu materijala kao što su PP, PA, PE, PS, PET i drugi. Kvaliteta novog sustava posebice se ističe u primjerima, gdje je potrebno jamčiti visoki stupanj kvalitete i homogenosti smjesa.

www.osgeurope.com

www.bts-company.com

www.bts-kothennya.hr

www.colortronic.com

8 Listopad 4 II novosti 8

Glodaće glave za obradu

aluminija WAX Sumitomo

Sumitomo je predstavio nove WAX glodaće glave za grubu i finu obradu aluminija i obojenih metala velikim brzinama. Osobito su prikladne za visokoproizvodnu preciznu obradu aluminija u zrakoplovnoj, elektroničkoj i automobilskoj industriji. Omogućuju i glodanje po otklonu i interpolacijsko glodanje u spirali. Glave imaju rupe za hlađenje, a moguća je i obrada aluminija s uljnom maglom (MQL).

Grafit za obradu elektroerozijom Carbone

Lorraine

Grafit nedvojbeno postaje ključnom sirovinom za izradu EDM-elektroda i time potiskuje bakar i bakrene legure. Carbone Lorraine nudi širok spektar EDM-grafita pod tržišnom oznakom ELLORÒ. Standardnoj paleti +18 (obrada od 39 do 33 prema VDI 3400), +20, +25, +30 i +50 (obrada od 24 do 15 prema VDI 3400) pridružio se i Ellor +40 (obrada od 27 do 12 prema VDI 3400), koji korisniku pruža poboljšani omjer između cijene, brzine i kvalitete obrade. Najavljen je do kraja godine izlazak na tržište i proizvod u skupini najzahtjevnijih završnih obrada po oznakom EllorÒ DS4.

Kako bi svoje proizvode približili krajnjim korisnicima, tvrtka Carbone Lorraine je odlučila proširiti svoju regionalnu mrežu. Stoga je u prvoj polovici ove godine za svojeg zastupnika za prodaju grafita za elektroeroziju na slovenskom tržištu i tržištu zemalja nekadašnje Jugoslavije imenovala tvrtku iMold d.o.o. iz Ljubljane.

Nova DLC (Diamond coating) prevlaka pločica sprječava lijepljenje strugotine na pločice i ima znatno dulji životni vijek. Pločice AECT omogućuju precizno glodanje kuta od 90º, a u ponudi su pločice sa radijusima od 0,4 do 5 mm.

www.sumitomotool.com

www.bts-company.com

www.bts-kothennya.hr

Izrada kliznog sunčanog krova

Tvrtka Krauss Maffei je isporučila korejskom proizvođaču automobilskih dijelova proizvodnu liniju za izradu kliznoga sunčanog krova. Cilj uporabe automatizirane proizvodnje je sniženje troškova rada, postizanje visoke kvalitete proizvoda i skraćivanje vremena izrade. Sam klizni sustav pomičnog krova, koji predstavlja komponentu unutrašnjosti automobila, mora jamčiti visoku čvrstoću uz malu masu. Stoga je izradak između dviju ploha napunjen s PUR pjenom i pod tlakom isprešan u konačni oblik. Proces proizvodnje odvija se na rotirajućem stolu s tri jedinice. Nakon završenog ciklusa, alat nije potrebno čistiti. Prije sljedećeg ciklusa se na površinu stijenke alata nanese tanko sloj odvajala iz posebnog spreja.

www.kraussmaffei.com

CNC-centar za brušenje UW I F

www.imold.si

Saackejev novi CNC-centar UW I F je namijenjen za oštrenje i izradu manjih alata do promjera 20 mm.

Stroj je opremljen s jedinicom za zamjenu brusnih ploča te jedinicom za posluživanje, što omogućuje visoki stupanj automatizacije pri maloserijskoj proizvodnji. Stroj omogućuje kratko vrijeme izmjene brusnih ploča, a obrada se može odvijati više ili manje automatizirano. Stroj ima motorno vreteno, koje omogućuje snagu do 16 kW. Novi stroj je opremljen s Numovi digitalnim pogonima osi nove generacije te s najnovijom inačicom NUMROTOplus®

Već nekoliko godina je za modele UW I D i UW I F na raspolaganju nova jedinica za lančani prijenos, koje ima funkciju skladištenja obradaka. Jedinica ima na raspolaganju 160 mjesta. Različite obratke je moguće učvrstiti i u stezne čeljusti tipa KM 20, KM 22 i KM 32. Moguća je ugradnja i praznih steznih čeljusti, koje su izrađene tako, da je moguće pripremiti alate različitih promjera bez potrebe za kasnijim djelovanjem ljudske ruke. Priprema se može odvijati istodobno s glavnom obradom, tako da je tijekom pripreme stroj vrlo malo vremena u stanju mirovanja. www.saacke.de

9 Listopad 4 II novosti 9

Bertrand Sicot, potpredsjednik za prodaju u tvrtki SolidWorks

Korisnici su ključni za uspjeh proizvoda

Razgovarao: Denis Šenkinc

Bertrand Sicot, izvršni potpredsjednik odgovoran za prodaju, pridružio se poduzeću SolidWorks 1997. godine. Zbog svojih je uspjeha brzo napredovao od regionalnog direktora podaje za Zapadnu Europu do potpredsjednika prodaje za Sjevernu Ameriku. Prije toga bio je zadužen za prodaju u poduzeću Computervision Francuska.

Jeste li zadovoljni udjelom klijenata koji su prešli na novu verziju SolidWorks 2008? Kako su korisnici prihvatili novi korisnički prijenosnik i kakva su njihova iskustva?

Nova verzija proizvoda 2008 sada je dostupna već šest mjeseci. Povratna informacija s tržišta i od korisnika vrlo je pozitivna. Nisam upoznat koliko je korisnika prešlo na novu verziju 2008. Neki se korisnici odlučuju za kasniji prelazak, kada su dostupni Service Pack 1 (SP 1) ili SP 2. Prema našim podacima korisnici se za prelazak na verziju 2008 odlučuju zbog dva glavna razloga. Prvi je razlog novi korisnički prijenosnik

koji nudi nova verzija, a drugi je razlog povezan s učinkovitijim djelovanjem. Jednako je tako kod korisnika vrlo pozitivno prihvaćena integracija proizvoda s Cosmosom.

Iskustva pokazuju da stalni korisnici proizvoda nisu oduševljeni zbog izdanja novih verzija.

Naravno da postoji otpor prema promjenama. Ipak, u SolidWorksu vjerujemo da su promjene u proizvodu smotrene i potrebne. Kod unosa svake promjene uvjerimo se je li ona potrebna za poboljšanje proizvoda i ne uvodimo promjene radi njih samih.

10 Listopad 4 II intervju 10

intervju: Bertrand Sicot

SolidWorks je poduzeće koje je vrlo blisko povezano s korisnicima, zato i želi zadovoljiti njihove potrebe i poboljšati proizvode koje nudi korisniku. Svakako nećemo razvijati proizvode u smjeru svojih želja, već ćemo kod razvoja poštovati potrebe i želje korisnika. Ovo posljednje ključno je za uspješnost proizvoda.

Koji su ključni razlozi zbog kojih su se korisnici odlučili za novu verziju proizvoda? Zbog novih alata i funkcionalnosti ili zbog otklonjenih nedostataka?

Ne znam podrobnosti. Ipak, korisnici se za novu verziju odlučuju zbog svih spomenutih razloga. Za otklanjanje nedostataka korisnici imaju dostupne nadogradnje (Service Pack 1, 2 i 3). Trudimo se da naši proizvodi imaju što manje nedostataka, no ipak, ne možemo ih u potpunosti izbjeći. Nedostatke otklanjamo u trenutku upotrebe proizvoda, još prije izdanja nove verzije koja uz otklanjanje nedostatka sadržava i nove funkcionalnosti i učinkovitosti.

Koliko vaših korisnika ima operacijski sustav Vista, a koliko XP? To je područje zanimljivo s obzirom na to da Vista nije ostvarila uspjeh kod poslovnih korisnika. Imate pravo. Inženjeri i poslovni ljudi tek su se počeli koristiti operacijskim sustavom Vista i zato je sve to još u povojima. U SolidWorksu također smo odlučili prilagoditi proizvode svakoj novoj tehnologiji koja se uvodi na tržište, npr. 64-bitni procesor, operacijski sustav Vista itd. Takvim pristupom možemo odmah dobiti prednost pred konkurencijom. O broju korisnika nemam točnih podataka, samo znam da je udio korisnika koji rade s Vista okruženjem manji od udjela korisnika koji rade u XP-okruženju. Unatoč tomu zabilježili smo sporo širenje operacijskog sustava Vista među svojim korisnicima.

Spomenuli ste da pokušavate biti prvi u prilagođavanju i dodavanju novih tehnologija svojim proizvodima. Kakvo je stanje s tehnologijom procesora s više jezgara? Nema je još na svim područjima konstruiranja gdje bi se operacije mogle usporedno izvoditi.

U SolidWorksu već upotrebljavamo tehnologiju procesora s više jezgara u pojedinačnim dijelovima programske opreme, ali ipak, s time smo još na početku. Svakako, prednosti te tehnologije iskoristit ćemo u bliskoj budućnosti. Ako danas kupite radnu jedinicu koja sadržava bar jedan procesor s dvije jezgre, znamo da će se taj broj povećati. Za naše je proizvode ta tehnologija veoma važna, jer će s većim brojem CPU-a korisniku biti omogućena veća učinkovitost proizvoda. Intenzivno radimo na tom području, pripremili smo već neka rješenja, no više ih očekujemo u bliskoj budućnosti.

Kako u budućnosti vidite suradnju između poduzeća SolidWorks i Dessault Systems na području proizvoda i razvoja? Dessault Systems (DS) ima istraživanja i razvoj na svim razinama. Najveće bogatstvo grupacije DS su razvoj i znanje unutar poduzeća. Zbog potaknutog i raspršenog razvoja koji provodi DS, SolidWorks se prije početka vlastita razvoja ili kupnje

tehnologije savjetuje, odnosno istraži postoji li već rješenje unutar grupacije DS. Takva tehnička i razvojna dinamika poznata je u cijelom svijetu, upotrebljavaju je poduzeća bez obzira na područje djelovanja – CAD, PDM itd. Dijeljenjem i posredovanjem poticaja ostvarujemo optimalan razvoj. Neke komponente i programska rješenja u posljednjoj verziji SolidWorksa rezultat su takva djelovanja. DS je velika grupacija s raznovrsnim mogućnostima i znanjem koje možemo upotrijebiti kod nadogradnje proizvoda ako je rješenje već razvijeno. Počeli smo uvoditi vrlo snažnu tehničku i razvojnu

11 Listopad 4 II

dinamiku koja se ne može zapaziti kod samog proizvoda.

Direktor poduzeća SolidWorks Jeff Ray spomenuo je da 2,5 milijuna ljudi još upotrebljava 2D tehnologiju. Kako ćete uspostaviti kontakt s njima jer to je priličan broj koji bi mogao rabiti 3D tehnologiju konstruiranja?

Grupa potencijalnih korisnika koji upotrebljavaju 2D tehnologiju je velika. Prije svega to je pitanje prednosti kako ćemo ih nagovoriti jer ih najprije moramo potražiti. Moramo pripremiti nove načine i nove poticaje za razgovor, odnosno uspostavljanje kontakta s potencijalnim korisnicima. U budućnosti ćemo predstaviti prve poticaje kako bismo pridobili spomenute klijente. Možda neće odmah biti spremni vrlo brzo pristupiti i zamijeniti 2D tehnologiju 3D tehnologijom, no bez obzira na to ipak ćemo ih upoznati. S vremenom, kada na osnovi naših interakcija budu spremni prijeći na novu tehnologiju, mi ćemo im pomoći. Trenutačno grupe još nismo odredili jer je tržište još veliko. U 2008. godini predstavit ćemo nove poticaje koji će prije svega biti namijenjeni tim korisnicima. Želimo surađivati sa svima, a ne samo s dijelom spomenute skupine potencijalnih korisnika.

Kako ćete pridobiti te korisnike 2D tehnologije koji ocjenjuju da ne trebaju 3D tehnologiju i ne žele je upotrebljavati?

Ne znam koliki udio čine ti korisnici koji ne žele upotrebljavati 3D tehnologiju. Svejedno vjerujemo da će većina prijeći na 3D tehnologiju. Svakako će dio tržišta ostati

pri 2D tehnologiji, to je činjenica. Unatoč tomu većina će prijeći na 3D tehnologiju. Pitanje je samo kada i kako, odnosno način prelaska.

Kako ocjenjujete južnoeuropska tržišta, gdje se industrija ponovno razvija i kamo opet dolazi automobilska industrija? Zaključujemo da je na tržištima jugoistočne Europe obrazovna struktura visoka, što je za nas ključno. Vjerujem da će biti potrebno vrijeme za uspostavu tržišta na takvoj razini kakvu bismo mi željeli. Korisnici traže tehnologije i razumiju da takvu tehnologiju također i trebaju za kvalitetno obavljanje posla. Inženjeri s kojima razgovaramo imaju zadovoljavajuće znanje o uporabnoj vrijednosti 3D tehnologije.

Kako na tržištima gledate na područje obrazovnih ustanova? Bi li škole mogle dobiti vaše proizvode besplatno? SolidWorks također se proteže na područje obrazovanja, no rješenja ne dajemo besplatno. Zahtijevamo naplatu cijene, koja može biti niža od tržišne. Takva je naša praksa. Imamo prava rješenja i za učenike i za učitelje na sveučilištima, studente itd.

Na internetu se može naći priličan broj korisničkih grupa SolidWorksa. Koliko ih je zapravo u SAD-u? Ima li SolidWorks uspostavljene i svoje korisničke grupe? Korisničke grupe su po cijelom svijetu, no SolidWorks njima ne upravlja. Većinom su to neovisne skupine, odnosno internetske grupe s različitim djelatnostima.

“PIROSTOP” - protupožarna ekspandirajuća boja

Rudolf Vaupotić †, dipl. ing. CHROMOS BOJE I LAKOVI d.d.

Pirostop je protupožarna boja koja prilikom požara i razvoja visokih temperatura stvara čvrstu izolacijsku pjenu koja štiti podloge (metalne konstrukcije, podloge od drva, betona i sl.) od zagrijavanja na kritične temperature, na kojima one gube konstrukcijska svojstva. Izolacijska pjena odlikuje se povećanom mehaničkom čvrstoćom i boljim prianjanjem za podlogu. Aplikativna svojstva bitno su poboljšana u odnosu na do sada korištene materijale.

Prednosti:

- Produljeno vrijeme zaštite – 60 minuta, u odnosu na 30 minuta do sada korištenih materijala

Propao konzorcij Crotrain

Konzorcij Crotrain, koji su činili Končar i Tvornica željezničkih vozila Gredelj, službeno se raspao. Umjesto da dvije velike tvrtke u većinskom državnom vlasništvu zajednički razvijaju projekt prigradskih i regionalnih vlakova vrijednih oko 290 milijuna eura, posao su podijelile među sobom. Hrvatska će tako umjesto jednog dobiti dva prototipa vlaka, a priliku za sudjelovanje u poslu i druge tvrtke. Suradnja je pukla zbog neslaganja oko toga tko će imati koliki udjel i tko će voditi projekt, a na ovaj je način izgubljena prilika da obje tvrtke ostvare ravnopravnu korist od projekta. Još nije potvrđeno, ali se predviđa da će razdvajanje imati posljedicu i na veću cijenu vlakova. Ugovor o razvoju prototipa i daljnjoj proizvodnji potpisan je krajem 2005. i najavljivao se kao velik uspjeh za hrvatsko gospodarstvo. Prvo se trebao razviti prototip 18 prigradskih vlakova za Zagreb, što je u određenom dijelu i učinjeno, a zatim bi isti prototip s izmjenama u interijeru i ulaznim vratima poslužio za 33 regionalna vlaka. Sada će se raditi dva različita prototipa. Gredelj preuzima na sebe razvoj i proizvodnju 18 elektromotornih niskopodnih prigradskih vlakova koji će vrijediti između 70 i 80 milijuna eura te još 25 dizelskih motornih vlakova čija vrijednost je procijenjena između 80 i 90 milijuna eura. Končar preuzima razvoj 33 regionalna niskopodna elektromotorna vlaka vrijedna oko 140 milijuna eura.

- Udovoljava zahtjevima norme HRN

DIN 4102-2

- Povećana čvrstoća i adhezija pjene za podlogu

- Bitno bolja fizičko-mehanička svojstva filma

- Bitno bolja svojstva primjene (mogućnost nanošenja filmova znatno većih debljina bez pojave curenja i drugih površinskih grešaka, lakše nanošenje uobičajenim tehnikama primjene i sl.)

Namjena:

Zaštita metalnih konstrukcija od utjecaja požara u vremenu od 60 do 120 minuta.

Osvojena odličja:

INOVA ‘05 - ZLATO

ARHIMED ‘06 – ZLATO

LONDON ‘06 – DVOSTRUKO ZLATO

12 Listopad 4 II intervju: Bertrand Sicot intervju

Predsjednik RH Stipe Mesić u posjeti tvrtki Iscar alati d.o.o.

Predsjednik Republike Hrvatske Stipe Mesić, posjetio je proteklog tjedna u Samoboru tvrtku Iscar alati d.o.o., predstavništvo tvrtke Iscar Ltd. iz Tefena u Izraelu. U razgovoru s Predsjednikom predstavljena je djelatnost tvrtke, njezina uloga na svjetskom, kao i osvrt na trenutnu poziciju na hrvatskom tržištu alata. Tom su prigodom ugledni hrvatski gospodarstvenici i direktori nekoliko najvećih metalopredajivackih firmi iz Hrvatske, upoznali Predsjednika sa nekim od problema prisutnih u ovoj, uglavnom izvozno orijentiranoj grani industrije. Djelatnici Iscar alata d.o.o. sa g. Mesićem

Novi alat za kružno rubljenje

Novi alat Pass PS90-Circle Bend nastao na temelju zahtjeva kupaca, a predstavlja cjenovno povoljno rješenje pri izradi kružnih rubova, čak i kada je riječ o manjim serijama. Oblik klina pri probijalu za preoblikovanje jamči sukcesivno 90-stupanjsko rubljenje. Nabava tog alata je pri izradi manjeg broja proizvoda ili pri izradi prvih primjeraka upitna. Troškovi nabave alata Pass PS90-Circle Bend pri uporabi uobičajenih CNC probijačica bitno su niži.

www.pass-ag.com

INOVA – 33. hrvatski salon inovacija s međunarodnim sudjelovanjem

INOVA 1971 – 2008.

INOVA je tradicionalna nacionalna izložba inovacija koja od 1971.g redovito svjedoči o najvećim uspjesima hrvatskog inventivnog rada. INOVA je pokretač i simbol inovatorstva u R. Hrvatskoj.

U tridesetak godina postojanja INOVA je u Zagrebu okupljala, poticala i javnosti predstavljala tisuće hrvatskih i stotine inovacija iz inozemstva.

Dosadašnja dugogodišnja tradicija izložbe INOVA dala je velik poticaj hrvatskom inovatorstvu.

Zbog ravnomjernijeg razvitka RH, nacionalne izložbe počele su se priređivati i izvan Zagreba. Tako su nakon uspješnih izložbi u Ogulinu, Samoboru, održala INOVA u Rijeci, koju je uz veliku medijsku podršku otvorio Predsjednik RH gospodin Stjepan Mesić.

INOVA 2008.

Velika međunarodna izložba inovacija i novih tehnologija na 33. salonu inovacija u

organizaciji Udruge inovatora Međimurja „INOMA“ Čakovec, suorganizatora : hrvatskog Saveza inovatora, Saveza inovatora Zagreba, Saveza inovatora Primorsko-Goranske Županije održat će se od 06. – 09. studenog 2008. godine na prostoru od cca 1200 m2 u sajamskoj dvorani u Nedelišću. Pokrovitelj i domaćin na INOV-i je Grad Čakovec dok je supokrovitelj hrvatska gospodarska komora (HGK).

INOVA 2008 će okupiti inovatore iz svih susjednih država (Slovenija, Bosna i Hercegovina,

Mađarska, Italija, Srbija), dok će se na INOVI također naći i dugogodišnji sudionici INOV-e iz Velike Britanije i Ruske Federacije, a postoji mogućnost dolaska inovatora iz Francuske, Malezije, Irana, Koreje i dr.. Očekujemo predstavljanje oko 200 sudionika sa preko 300 inovacija.

INOVA 2008. je izložba inovacija, tehnologija, novih proizvoda i inovacija mladih s brojnim pratećim sadržajima, a novost na

ovogodišnjoj INOV-i je posebno medijsko predstavljanje inovacija na okruglim stolovima sva četiri dana izložbe uz Web stranice i burzu inovacija s izložbe, što će biti popraćeno video – zidom, s organiziranim posjetom gospodarstvenika i gostiju iz susjednih zemalja.

Brojna odličja organizatori pripremaju na temelju odluka međunarodnog žirija.

Najavljujemo nagrade izlagača iz inozemstva, posebna odličja i već tradicionalnu Nagradu Nikola Tesla najboljem hrvatskom inovatoru.

Udruga inovatora Međimurja „INOMA“ Čakovec jamči srdačan doček svim izlagateljima uz domaćinstvo Gradskog poglavarstva Grada Čakovca, kao i suorganizatore hrvatskog Saveza inovatora, Saveza inovatora Zagreba, Saveza inovatora Primorsko-Goranske Županije.

14 Listopad 4 II
događaji i dostignuća domaće vijesti

Tradicionalni dani otvorenih vrata Strojotehnike d.o.o.

Četvrte godine za redom tvrtka Strojotehnika d.o.o. organizirala je 05. i 06. rujna dane otvorenih vrata u svojim prostorima na adresi Zagorska 10, Soblinec. Po prvi puta ove je godine izložen i pet-osni obradni centar Hurco VMX42SR s mogućnošću simultanog rada u svih pet osi.

Kao i svake godine do sada uz predstavljanje strojeva i demonstracije njihova rada, organiziran je i domjenak za goste. Uz ugodnu atmosferu posjetitelji su mogli razmijeniti iskustva i ostvariti kontakte s tvrtkama iz cijele Hrvatske. Na strojevima je prikazan rad sa pozicioniranjem u pet osi na obradnom centru Hurco VMX42SR koji je bio opremljen Innotool alatima. Na obradnom centru Hurco VMX42t prikazana je izrada 3D oblika uz primjenu CAD-CAM sustava SolidWorks i SolidCAM. Na tokarilici Hurco TM8 demonstriran je rad dvoosne CNC tokarilice sa dijaloškim programiranjem.

Tijekom dana otvorenih vrata posjetitelji su mogli realizirati i poklon bon od tvrtke Innotool sa izvrsnim popustom pri kupovini reznog alata. Rezni alati su bili prikazan kao izložbeni primjerci, te su korišteni pri demo obradama na izloženim Hurco strojevima. Po prvi puta je izložen i alat tvrtke Miller koji je orijentiran na svrdla i glodala načinjena od tvrdih metala.

U ugodnoj atmosferi koja je vladala u Strojotehnici, posjetitelji su mogli razmijeniti iskustva i dogovoriti međusobnu suradnju. U oba dana otvorenih vrata (u petak i subotu), Strojotehniku je

posjetilo između 200 i 300 stručnjaka s područja obrade metala. Tom prilikom zaključena su i dva velika posla. Naime, tvrtka Strojotehnika je dogovorila isporuku pet-osnog obradnog centra za kupca u Hrvatskoj, prvog takve vrste za Strojotehniku na prostoru Republike Hrvatske.

Prema istim načelima, dani otvorenih vrata će se održati i u razdoblju 03. do 04. listopada u prostorima bivše tvrtke DMB u Rakovici u Republici Srbiji. S obzirom na tradiciju i zanimanje posjetitelja, tvrtka Strojotehnika će i sljedeće godine organizirati dane otvorenih vrata s nadom u još veći uspjeh nego do sada.

Gredelju posao u FBiH vrijedan 30 mil. kuna

Nakon provedenog postupka tendera, kojeg su objavile Željeznice Federacije Bosne i Hercegovine, TŽV Gredelj je odabran kao partner za realizaciju projekta glavnog popravka s modernizacijom četiri lokomotive. Cjelokupan projekt vrijedan je oko 30 milijuna kuna. Radi se o tri dizelhidraulične lokomotive serije 212 i jednoj dizel-električnoj lokomotivi serije 642 na kojima će biti obavljen tzv. glavni popravak s modernizacijom. Sve četiri lokomotive trebale bi biti spremne za isporuku naručitelju do rujna 2009. godine kada će biti inkorporirane u sustav FBiH.

16 Listopad 4 II
domaće vijesti događaji i dostignuća

8. međunarodni simpozij Hrvatskoga metalurškog društ va

Od 22. do 26. lipnja 2008. u Šibeniku, u idiličnom hotelskom naselju Solaris, održan je 8. međunarodni simpozij Hrvatskoga metalurškog društva (kratica SHMD 2008) pod nazivom “Materijali i metalurgija”. Tema simpozija obuhvaćala je već u radnom naslovu spomenuta područja materijala i metalurgije, a posebna pozornost posvećena je novim materijalima, njihovu razvoju i uporabi. Bitne teme dolazile su i s područja fizikalne i procesne metalurgije, ljevarstva, plastične prerade metala i legura, s područja energetike i ekologije te jamstva kvalitete.

Dr.

Glavni organizator savjetovanja bilo je Hrvatsko metalurško društvo (HMD) (Croatian Metallurgical Society – CMS), koje ima internetsku stranicu na adresi http:// public.carnet.hr/metalurg/index.html. Pokrovitelji su bili Ministarstvo znanosti, obrazovanja i športa RH, Gospodarska komora RH i Sisačko-moslavačka županija te udruge ESIC (European Steel Institute Confederation) i ESF (European Steel Federation). Suorganizatori i sponzori savjetovanja bili su instituti i brojna sveučilišta, strukovne udruge i industrijski partneri iz Hrvatske, Slovenije i zemalja s područja nekadašnje zajedničke države, ali i iz većeg dijela zemalja Europske unije, Rusije i drugih zemalja nekadašnjega So-

vjetskog Saveza, Sjeverne i Južne Amerike, Azije i Afrike.

Svojim radovima pozivu na simpozij odazvala su se 44 stručnjaka iz gotovo cijelog svijeta. U sklopu plenarnih predavanja i posterskih sekcija predstavljeno je 615 radova. Sudionici savjetovanja mogli

su također vidjeti pripremljena predstavljanja aktualnih dostignuća predstavnika iz industrije.

U sklopu pozivnih plenarnih predavanja održano je 10 predavanja uglednih predavača s područja metalurgije i materijala. Nit vodilja tih predavanja bio je čelik – materijal prošlosti, sadašnjosti i budućnosti. Mnogo je toga pri tome rečeno o samom čeliku i čeličarstvu, kao i

o perspektivama čelika i pripadne industrije.

Posterske sekcije bile su tematski podijeljene u četiri šira, sadržajno zaokružena područja: materijali, procesna metalurgija, plastična prerada te metalurgija i slična područja.

U sklopu simpozija pod vodstvom akademika prof. dr. sc. Ilije Mamuzića, glavnoga i odgovornog urednika časopisa Metalurgija, održan je i sastanak uredništva časopisa (http://public.carnet.hr/metalurg/Metalurgija/Index_HRV.htm) Pod njegovim vodstvom i koordinacijom 24. lipnja održana je i godišnja skupština Hrvatskoga metalurškog društva.

17 Listopad 4 II domaće vijesti događaji i dostignuća
Dr. Borut Kosec Peter Fajfar Akademik prof. dr. sc. Ilija Mamuzić, predsjednik HMD-a, glavni i odgovorni urednik časopisa Metalurgija te predsjedatelj SHMD 2008, tijekom pozdravnoga govora sudionicima simpozija Prof. dr. sc. Anton Smolej i prof. dr. sc. Franc Vodopivec tijekom diskusije o predstavljenim posterskim radovima
18

događaji i dostignuća

Sada već tradicionalno strukovno druženje uspješno je vodio predsjednik organizacijskog odbora akademik prof. dr. sc. Ilija Mamuzić, koji zaslužuje sva priznanja i zahvale na uzorno izvedenoj priredbi. Na završetku savjetovanja profesor Mamuzić nije mogao sakriti zadovoljstvo postignutim rezultatima savjetovanja, pozvavši sve nazočne i na sljedeći, 9. međunarodni simpozij Hrvatskoga metalurškog društva, koji će se na istome mjestu održati od 20. do 24. lipnja 2010. godine.

Dr. Borut Kosec, dr. Peter Fajfar

Sveučilište u Ljubljani, Prirodoslovni fakultet

Alati Brezje krenuli s laserskim

navarivanjem

Tvrtka Alati Brezje iz Brezja pored Samobora, u prvoj polovici ove godine uvela je u svoj program postupak laserskog navarivanja prije svega za potrebe navarivanja (reparatura) kalupa za preradu polimera, te tlačnog lijeva metala i alata za oblikovanje deformiranjem. Tvrtka se već niz godina bavi razvojem, izradom kalupa te reparaturama i održavanjem alata svojih klijenata za navedene postupke. Uvođenjem postupka laserskog navarivanja, bitno su podigli kvalitetu i brzinu svojih usluga, a koliko je poznato, radi se o prvom uređaju takve vrste u Hrvatskoj. Novi instalirani uređaj proizvod je tvrtke Aouha Laser Technology Co. Ltd., naziva AHL-W180IV (slika 1). Uređaj je opremljen laserom snage 180 W, a omogućuje navarivanje na dubinama u rasponu 0,1 do 3,5 mm. Dodatni materijal je u obliku žice promjera 0,2 do 0,8 mm, pri čemu su na raspolaganju svi uobičajeni materijali za alatničarstvo. Time je omogućeno nanošenje istovrsnog dodatnog materijala na podlogu, čime se jamči dobra

kvaliteta zavarenih spojeva. Nadalje, na raspolaganju je dodatni materijal tvrdoće od 42 do 63 HRC, što bitno proširuje područje primjene ovog uređaja i postupka navarivanja. Pozicioniranje elemenata alata za popravak, kao i nadziranje samog procesa provodi se s pomoću posebno razvijenog mikroskopa. Uređaj je također opremljen sustavom za dobavu zaštitnog plina (u ovom slučaju argon), a tim modulom se upravlja s pomoću računala. U tvrtki Alati Brezje vrlo su zadovoljni dosadašnjim postignutim rezultatima i kvalitetom repariranih alata, a svoje sadašnje i potencijalne klijente pozivaju da se i sami uvjere u isto.

19 Listopad 4 II domaće vijesti
Nakon uspješno završene godišnje skupštine Hrvatskoga metalurškog društva: akademik prof. dr. sc. Ilija Mamuzić i suradnici Prirodoslovnog fakulteta Sveučilišta u Ljubljani izv. prof. dr. sc. Borut Kosec i doc. dr. sc. Milan Bizjak Slika 2. Reparatura matrice (a - matrica, b – navareni detalj) Slika 1. Uređaj za lasersko navarivanje AHL-W180IV
www.alati-brezje.hr www.ahlaser.com

CEEPUS ljetni specijalistički seminar

Razvoj strojarstva-konstruiranja,

tehnologija i upravljanja proizvodnjom kao osnova za napredak u području malih i srednjih kompanija

Na 2. međunarodnom CEEPUS ljetnom specijalističkom seminaru u okviru mreže CII-PL-033 predstavljena su najnovija postignuća u modernoj proizvodnji i organiziran je okrugli stol s temom: Razvoj strojarstva-konstruiranje, tehnologija i upravljanje proizvodnjom kao osnova za napredak u području malih i srednjih kompanija. Ovaj izvrsni događaj organizirali su Prof. Stanisław Legutko (voditelj CEEPUS mreže CII-PL-033) i Mgr. Michal Skowronski (voditelj nacionalnog CEEPUS ureda Poljske) koji su dobili posebno priznanje za izvrsnu organizaciju. Europski su partneri posebno priznanje dali Poljskom Nacionalnom CEEPUS uredu koji vodi Mgr. Michal Skowronski. Također, posebno priznanje od Europskih partnera za izvrstan rad upućeno je Hrvatskom Nacionalnom CEEPUS uredu pri Ministarstvu znanosti, obrazovanja i športa koji vodi Mr.sc. Davor Šovagović i Češkom Nacionalnom CEEPUS uredu koji vodi RNDr. Jitka Nováková, te centralnom CEEPUS uredu koji vodi Mrs. Elisabeth Sorantin

Mr.sc. Saša Sladić

U Poznanu (Poljska) je od 25. kolovoza do 7. rujna 2008. godine održan

2. CEEPUS (Central European Exchange Programme for University Studies) ljetni specijalistički seminar. Seminar koji je trajao 14 dana održavao se u Poznanu, Dolsku, Rawiczu, Sikorzynu, Podrzeczema, Gostyn i Swarzedzu. Organizatori ovog prestižnog savjetovanja bilu su prof. Stanisław Legutko (voditelj CEEPUS mreže CII-PL-033 i Profesor na Poznanskom Univerzitetu) i Mgr. Michal Skowronski (voditelj nacionalnog CEEPUS ureda Poljske). Također, organizacija je izvedena uz potporu: Instituta za strojarske tehnologije (Poznan), Mapal Narzędzia Precyzyjne Sp. z o. o. (Poznan), Fabryka Armatur Swarzędz Sp. z o.o. (Swarzędz), H. Cegielski - Fabryka Pojazdów Szynowych (Poznan), ZELKA (Psary Małe), MAPAL Narzędzia Precyzyjne (Poznan), Zakład Wyrobów Jubilerskich RAVIA Wacław Wieczorek (Rawicz), Rolnicza Spółdzielnia Produkcyjna (Kruszewnia), Powozy Konne Henryk Glinkowski (Sikorzyn), Powozy Konne Kazimierz Kołak, (Podrzecze), LAST (Poznan). Ovo je bilo do sada najposjećenije savjetovanje na kojem su bili prisutni predstavnici iz Poljske, Hrvatske, Slovačke, Češke i Rumunjske. Veliku važnost ovom skupu pridonijeli su i voditelji 5 globalnih CEEPUS

Sudionici skupa (od ljeve) R. Čep (voditelj projekta CII-CZ-0201), C. Gyenge (voditelj projekta CII-RO-013), B. Barišić (voditelj projekta CII-HR-0108), J. N. Marcinčin (lokalni voditelj), M. Skowronski (voditelj Poljskog Nacionalnog CEEPUS ureda), I. Kuric (voditelj projekta CII-SK030), N. Čubonova (lokalni voditelj), Stanislaw Legutko (voditelj projekta CII-PL-033), J. Bryhta (lokalni voditelj).

projekata i to: Prof. Stanislaw Legutko (voditelj CEEPUS Poljskog projekta CII-PL-033), Prof. Ivan Kuric (voditelj CEEPUS Slovačkog projekta CII-SK-030), Prof. Branimir Barišić (voditelj CEEPUS Hrvatskog projekta CII-HR-0108), Prof. Robert Čep (voditelj

CEEPUS Češkog projekta CII-CZ-0201) i Prof. Csaba Gyenge (voditelj CEEPUS Rumunjskog projekta CII-RO-013).

Predstavljeni su brojni znanstveno-stručna referati s ciljem predstavljanja najno-

20 Listopad 4 II
2.
domaće vijesti događaji i dostignuća

vijih postignuća u razvoju konstruiranja, proizvodnih tehnologija, mjerne tehnike i upravljanja proizvodnjom kao osnova za napredak u području malih i srednjih kompanija i organiziranja transfera iskustava i znanja vezanih za ovu temu. Nakon registracije koja je bila dan ranije, konferenciju je pozdravnim govorom 26. rujna otvorio predsjednik Organizacijskog odbora prof. dr. Stanislaw Legutko.

Tematski izvrsno posložene cjeline započele su jezičnom radionicom koju su vodili Prof. Robert Čep iz Češke i Prof. Nadežda

Čubonova iz Slovačke. Nakon jezične radionice slijedila je prezentacija znanstvenih područja i stručnih aktivnosti sudionika s posebnim osvrtom na predstavljanje pojedinih zemalja (Poljska, Hrvatska, Češka, Slovačka i Rumunjska). Pažljivo odabrana pozvana predavanja započela su referatom Poljskog predstavnika Prof. Stanislawa Legutka i nastavila su se predavanjima hrvatskog predstavnika Prof. Branimira Barišića koji je izlagao o proizvodnoj konkurentnosti i razvoju tehnologija. Prof. Legutkov referat bio je na temu najnovijih postignuća u razvoju malih i srednjih kompanija. Za-

pažena predavanja bila su i ona Prof. Ivana Kurica iz Slovačke o CAPP sistemima baziranim na grupnoj tehnologiji, te njegovog sunarodnika Prof. Jozefa Novaka Marcinčina koji je referirao o tehničkoj pripremi proizvodnje i virtualnoj realnosti. Europski su partneri tijekom ove sekcije posebno priznanje za izvrstan rad dali Poljskom Nacionalnom CEEPUS uredu koji vodi Mgr. Michal Skowronski. Također, posebno priznanje od Europskih partnera za izvrstan rad upućeno je Hrvatskom Nacionalnom CEEPUS uredu pri Ministarstvu znanosti, obrazovanja i športa koji vodi

21 Listopad 4 II
domaće vijesti događaji i dostignuća
Predstavnik tvornice RAVIA iz Rawicza pojašnjava proizvodni proces (lijevo) i nakit proizveden u tvornici (desno).

Mgr. Davor Šovagović i Češkom Nacionalnom CEEPUS uredu koji vodi RNDr. Jitka Nováková, te centralnom CEEPUS uredu koji vodi Mrs. Elisabeth Sorantin. Kao organizatorima Prof. Stanisławu Legutku i Mgr. Michal Skowronskom posebne čestitke upućene su i radi smislenosti izvrsnog odabira stručnih seminara koji su izvedeni u tvornici RAVIA, tvornici Swarzędz, tvornici Glinkowski i tvornici Kołak u okviru dva posebna dana ovog skupa koji su održani 1. i 2. rujna.

Posjet tvornici RAVIA u Rawiczu koja se bavi proizvodnjom zlatnog i srebrnog nakita omogućila je sudionicima ovog iznimnog skupa da se upoznaju s najnovijim tehnologijama u području oblikovanja metala plastičnom deformacijom počevši od vučenja zlatnih žica kroz matrice za stanjenja u modernim fleksibilnim linijama, pa do njihovog preoblikovanja i uvijanja u najsuvremenijim automatiziranim strojevima.

Donesena odluka o prodaji Montaže

Posjet tvornicama Glinkowski (www. glinkowski.pl) u Sikorzynu i Kołak (www. kolak.pl) u Podrzeczema omogućio je sudionicima skupa dobivanje novih saznanja i uvid u specijalizirane tehnologije izrade kočija koje se zasnivaju uglavnom na tehnologiji oblikovanja deformiranjem. Ova dva Poljska proizvođača kočija su po svome kvalitetu poznata u cijelom svijetu. Posjet ovim tvornicama bio je od posebnog značenja za sudionike iz onih zemalja gdje ne postoje ove proizvodne tehnologije, a s kojima su se ovom prilikom susreli.

Posjet tvornici Armatur Swarzędz u Swarzędzu održana je zadnji dan seminara. I ovom prilikom upoznate su nove tehnologije u području izrade slavina, ventila, prstena, raznih fazonskih izradaka i druge armaturne opreme. Ovaj svjetski proizvođač dobitnik je brojnih međunarodnih priznanja (www.fa.swarzedz.com.pl), a njegova je proizvodnja 70% orijentirana na izvoz

Na Skupštini Đuro Đaković Holdinga donesena je odluka o prodaji dionica Đ. Đ. Montaže i to 126.594 dionice što čini 50 posto plus 1 dionica temeljnog kapitala tvrtke. Uprava Đ. Đ. Holdinga zadužena je raspisati natječaj i isti objaviti u dnevnom tisku. Uprava Đuro Đakovića Montaže očekuje da se prodaja tvrtke završi do kraja tekuće godine. Đuro Đaković Montaža gotovo 60 posto prihoda ostvaruje u inozemstvu. U prvom polugodištu taj je postotak pao na 46 posto zbog odgode nekih projekta u Finskoj i Mađarskoj. Montaža je u prvih šest mjeseci uprihodila ukupno 188,1 milijun kuna te je ostvarena dobit od 3,65 milijuna. Za Montažu je zainteresirano više tvrtki, a najčešće se kao potencijalni kupac spominje austrijski Bilfinger Berger, Austrian Energy i domaći konzorcij koji čine IGH, Konstruktor i Dalekovod. Procjenjuje se da je u Đuro Đaković Montažu nužno vrlo brzo investirati oko 20 milijuna eura kako bi tehnološki mogla slijediti svjetske trendove. (M. B.)

T- HT i Elka potpisali ugovor vrijedan 90 milijuna kuna

T-Hrvatski Telekom i ELKA kabeli potpisali su ugovor o isporuci optičkih i bakrenih telekomunikacijskih kabela. Vrijednost ugovora iznosi 90 milijuna kuna. Navedenim ugovorom nastavljena je dugogodišnja suradnja dviju kompanija, a ujedno je to i “nastavak T-HT-ove poslovne orijentacije prema domaćim dobavljačima”, ističe se u njihovom zajedničkom priopćenju. (M. B.)

22 Listopad 4 II
Sudionici su sa zanimanjem razgledavali cjelu proizvodnju
domaće vijesti
Sudionici skupa razgledavaju proizvodne pogone tvornice Glinkowski u Sikorzynu .
događaji i dostignuća

u Italiju, Francusku, Švedsku, Portugal, USA, Litvu, Latviju. Zadnji dan savjetovanja organiziran je i okrugli stol s temom: Razvoj strojarstva-konstruiranje, tehnologija i upravljanje proizvodnjom kao osnova za napredak u području malih i srednjih kompanija.

Također, zadnji dan skupa organizirana je i turistička posjeta crkvi na Svetoj planini u Gostynu. Zahvaljujući izvrsnoj organizaciji i kvaliteti savjetovanja iskazan je veliki inte-

res za ponovnim okupljanjem. Sve čestitke i pohvale Mgr. Michal Skowronskom i Prof. Stanisławu Legutku na ovom veličanstvenom skupu.

Mr.sc. Saša Sladić, Tehnički fakultet Rijeka.

23 Listopad 4 II
Gospodin Grzegorz Meller (krajnji desni) direktor tvornice Armatur Swarzędz objašnjava proizvodnu tehnologiju (lijevo) i različiti izraci proizvedeni u tvornici Armatur Swarzędz (desno)
domaće vijesti događaji i dostignuća

HITTNER d.o.o. ugovorio proizvodnju 4000 traktora za Ganu

Tvrtka HITTNER d.o.o. iz Bjelovara, u sto postotnom vlasništvu Stjepana Hittnera osnovana je početkom 1990. godine kao obrtnička radionica sa 20-tak zaposlenih. Osnovna djelatnost bila je proizvodnja poljoprivrednih strojeva, te pružanje usluga u obradi metala, kao što su izrade raznih tipova zupčanika i drugih strojnih elemenata. Danas tvrtka zapošljava preko 80 zaposlenika, sa stalnim trendom rasta zapošljavanja i povećanja proizvodnje. Proizvodni program Hittnera moguće je podijeliti u četiri skupine: proizvodnja šumske mehanizacije, proizvodnja poljoprivredne i komunalne mehanizacije, proizvodnja auto-dijelova i proizvodnja raznih tipova zupčanika i strojnih elemenata. Strojni part tvrtke Hittner obuhvaća stotinjak strojeva, većinom CNC, čime u potpunosti mogu zadovoljiti zahtjeve kupaca.

Iz programa šumske mehanizacije moguće je izdvojiti dva tipa šumskih zglobnih traktora EcoTrac 55V i EcoTrac 120V. Ti traktori su razvijeni u suradnji sa Šumarskim fakultetom iz Zagreba i krajnjim korisnikom Hrvatskim šumama d.o.o. Rezultat takve suradnje su kvalitetom i cijenom vrlo prihvatljivi traktori, koji su našli svoje mjesto, osim na hrvatskom, i na tržištu EU (Bosna i Hercegovina, Slovenija, Mađarska, Češka, a uskoro i Fran-

cuska, Njemačka i Rusija). Dugogodišnja proizvodnja kvalitetnih rezervnih dijelova za traktore “Tomo Vinković” u Hittneru, rezultirala je da tvrtka od 2004. godine ima vlastiti proizvodni program malih zglobnih traktora. Pri tome proizvode četiri tipa traktora: EcoTrac 21, EcoTrac 30, EcoTrac 32, EcoTrac 35.

Osim u Europi, kvaliteta proizvoda tvrtke Hittner prepoznata je i u Africi. Tako je tvrtka ove godine potpisala ugovor vrijedan preko 55 milijuna eura za isporuku 4 000 traktora EcoTrac 30. Uz svaki traktor isporučuje se i set priključaka: prikolica, freza Krtica 15, stražnja kosilica i plug (ukupno 16 000 priključaka). Projet Hittner treba realizirati u sljedećih

5 godina, a poslovna suradnja je dogovorena u razdoblju od 10 godina. Pri tome Hittner očekuje prihod od minimalno 25 milijuna eura.

24 Listopad 4 II
Dio strojnog parka tvrtke Hittner d.o.o. Novi traktor EcoTrac 30
domaće vijesti događaji i dostignuća
25 Listopad 4 II

ELCON GERÄTEBAU d.o.o., jedna od najvećih metaloprerađivačkih tvrtki u Hrvatskoj

masa, nego klasa“

pripremio: izv. prof. Zlatan Car

U naizgled mirnome predjelu Rijeke, Gornjem Zametu, smještena je jedna od najvećih metaloprerađivačkih tvrtki u Hrvatskoj. ELCON GERÄTEBAU d.o.o. osnovan je u travnju 1993., započevši rad s dva stroja. Danas ta tvrtka ima zavidan moderni park od 50 CNC-strojeva, 70 zaposlenika i posluje na 2 000 m2 modernoga proizvodno-poslovnog prostora. Već na samom ulasku u proizvodni pogon vidi se da nigdje nema masnih mrlja, nezadovoljna lica jedva se razaznaju u maglici ulja i zraka te sve izgleda kao da se nalazite u suvremenome farmaceutskom pogonu.

ELCON GERÄTEBAU d.o.o. započeo je poslovanje, dakle, u travnju 1993. sa samo dva CNC-stroja i dvije zaposlene osobe. Unatoč skromnim strojnim kapacitetima, ljude koji su osnovali tvrtku krasio je neizmjeran entuzijazam, vjera u sebe i velik trud, naglasio je gosp. Husein Žlibanović, vlasnik Elcona. Od samog početka tvrtka je bila orijentirana na inozemno tržište, i tako je ostalo do danas. Godišnja proizvodnja je oko 350 000 različitih pozicija/dijelova.

Glavni moto ove vrlo uspješne tvrtke je „Ne masa, nego klasa“. Bitno je postići kvalitetan proizvod, pa makar i u prvom koraku uz financijski minus, ali nikad ne iznevjeriti naručitelja. Taj pristup u poslovanju donio je tvrtki velik ugled u tuzemnom i inozemnom poslovnom okruženju te otvorio mnoga predrasudama zaključana vrata.

Tvrtka ELCON GERÄTEBAU d.o.o. sveukupnim je proizvodnim kapacitetima orijentirana na inozemno tržište: oko 40 % proizvoda plasira na njemačko tržište, 40 % na austrijsko te ostalo na tržišta Velike Britanije, Švicarske, Francuske i SAD-a. Među najvećim kupcima su tvrtka Wild

(Austrija) i HTG (Njemačka). Proizvodni program tvrtke uglavnom se sastoji od maloserijske i prototipne proizvodnje visokoprecizno izrađenih komponenata te, manjim dijelom, ugradnje kompleksnih sklopova. Proizvodnja je uglavnom orijentirana na mjernu i medicinsku opremu, filmsku industriju, industriju poluvodiča te zrakoplovnu i automobilsku industriju. Svi proizvodi visoke su kvalitete i točnosti, što je jedan od osnovnih ciljeva u proizvodnji tvrtke. Karakteristično je da otprilike 70 % od ukupne sirovine čine aluminij i aluminijske legure, dok su ostalo prokrom, plastika i alatni čelici. Kombinacija proizvoda kompleksne geometrije, potrebne visoke točnosti i vrlo zahtjevnih materijala pretpostavlja vrlo zahtjevnu strojnu obradu, što pak traži velika materijalna ulaganja u strojni park i modernizaciju. Trenutačno tvrtka posjeduje 34 obradna centra, od toga šest 5-osnih, 11 CNC-tokarilica, strojeve za pripremu materijala te više mjernih strojeva (3D i 2D) i uređaja. Elcon se može pohvaliti strojevima i mjernom opremom svjetski renomiranih proizvođača kao što su MIKRON, MAZAK, HERMLE te BROWN & SHARPE. Impresivan strojni park tu ne završava

26 Listopad 4 II predstavljamo 26
„Ne
Izrađeni proizvodi

jer uskoro dolaze i tri visokoproduktivna Okumina obradna centra iz serije CAE CENTER MB. Tržišni zahtjevi, potreba za fleksibilnosti u proizvodnji, kao i za ispunjenjem proizvodnih rokova i promptnosti u reagiranju prema dinamičnom tržištu rezultiraju svakodnevnim traženjem prostora za unapređenje ciklusa proizvodnje. Jedan od načina kako to postići je automatizacija proizvodnje, optimalna organizacija proizvodnih resursa, racionalizacija nabavnog lanca i neprestana izobrazba radnog kadra, što ova tvrtka s velikim uspjehom čini. Jedan od glavnih pokazatelja pravilnog pristupa u proizvodnji i poslovanju općenito jest podatak da se samo 1 – 2 % proizvoda godišnje vraća od naručitelja zbog uočenih nedostataka.

Osim ulaganja u strojni park, za koje treba naglasiti da se provodi iz vlastitih ostvarenih sredstava tvrtke, kontinuirano se radi i na edukaciji radnog kadra. Bitno je reći da

trenutačno ELCON GERÄTEBAU d.o.o. zapošljava 70 osoba te da visokoobrazovani kadar čini 15 % radne snage, a ostalo je kvalificirana radna snaga. Takva kvalifikacijska razdioba radne snage čini Elcon zdravom radnom sredinom u kojoj se stimulira daljnja edukacija radnika, na čemu mu mogu pozavidjeti i znatno veći gospodarski subjekti u Republici Hrvatskoj. A da se potiče daljnje visoko obrazovanje radnika, pokazuje podatak da u ovom trenutku 5 % radne snage iz „proizvodnog pogona“ uz rad polazi visoka učilišta. Potreba ovakve tvrtke za kvalificiranom i visokokvalificiranom radnom snagom ne završava samo na izobrazbi postojećega kadra ili, što je u posljednje vrijeme trend u nas, na uvozu radne snage. Tvrtka Elcon razvija vrlo uspješnu suradnju i ima važnu ulogu u edukaciji polaznika Tehničke škole za strojarstvo i brodogradnju u Rijeci te studenata Tehničkog fakulteta Sveučilišta u Rijeci. Suradnja se ostvaruje na razne načine, kao što je osiguravanje plaćenih stručnih praksi, pomoć pri sudjelovanju na raznim stručnim natjecanjima te stručna i materijalna pomoć pri izradi edukacijskostručnih projekata. Jedan od posljednjih projekata u kojem je tvrtka ELCON GERÄTEBAU d.o.o. aktivno sudjelovala i materijalno ga potpomogla, a koji se realizirao u Laboratoriju za inteligentne strojeve i sustave Tehničkog fakulteta Sveučilišta u Rijeci, jest dizajn i izrada miniedukacijske CNC-glodalice zasnovane na open-source upravljačkoj tehnologiji. Takvim oblicima suradnje provodi se edukacija, stručno usavršavanje studenata i promocija ove branše proizvodnje koja stoji na zdravim temeljima

Za Adriachem opet samo ponuda Kemokompleksa

Jedinu ponudu za kupnju 81,67 postotnog udjela u kemijskoj tvrtki Adriachem iz Kaštel Sućurca po posebnim uvjetima i početnoj cijeni od jedne kune Hrvatskom fondu za privatizaciju dostavila je ponovo zagrebačka tvrtke Kemokompleks, u vlasništvu Envera Moralića. Osim navedene početne cijene od jedne kune za dionički udjel u Adriachemu na tom se, četvrtom, natječaju tražilo i zadovoljavanje deset uvjeta, na što se Kemokompleks ponudom i obvezala. Među ostalim priloženim petogodišnjim investicijskim planom Kemokompleks predviđa ukupna ulaganja u Adriachem u iznosu od 40,7 milijuna kuna. Od toga bi 18,4 milijuna kuna uložili u prvoj godini iz vlastitih sredstava, dok bi ostatak ulaganja u iduće četiri godine išao iz redovitog poslovanja. U ponudi je navedeno i da će broj od oko 250 zaposlenih zadržati idućih godinu dana, s time da će se do kraja petogodišnjeg razdoblja smanjiti na oko 200 i to zbog loše starosne strukture zaposlenika. (M. B.)

27 Listopad 4 II ELCON GERÄTEBAU d.o.o., Rijeka
3D mjerni sustav Global

PERIFERIJSKA OPREMA

Standard sistemi, mogučnost "custom" naruđbe artikla

Do 10 godina isporuka jednake

konfiguracije

Certifikat CE/FCC/UL

Embedded sistemi, Panel PCji, LCD, MIL-STD 704D in DO-160C

Sistemi MIL-STD 810F

Embedded sistemi, ITX/Mini-ITX fanless

28 Listopad 4 II INDUSTRIJSKI PCji EMBEDDED
i
19” RACK INDUSTRIJSKA PRENOSNA RAČUNALA
KOMPONENTE PERIFERIJSKA OPREMA EMBEDDED info@alldata.si www.eudisa.com www.alldata.si NOVO !!!
PANEL PCji

Uspješno poslovanje tvrtke ELCON GERÄTEBAU d.o.o. okrunjeno je Zlatnom plaketom koju joj je 2001. godine dodijelila HGK-Županijska komora Rijeka, kao i trokratnim ulaskom u najuži krug kandidata za Zlatnu kunu Hrvatske gospodarske komore.

Što očekivati u budućnosti i kako dalje? To je pitanje na koje se vrlo teško nalazi odgovor, ali i nadalje ova tvrtka planira nastaviti na svojem čvrsto utrtom putu „prodajmo znanje, a ne masovnost“. Najveći problem s kojim se bore svaki dan je turbulentno tržište i nedostatak kvalificirane radne snage. Kapaciteta za širenje na tržištu ima, ali postoji negativan imidž ovoga zanimanja, što

je velik problem. Poradi toga će i nadalje tvrtka ELCON GERÄTEBAU d.o.o. svojim pozitivnim primjerom pridonositi popularizaciji ove struke, posebno razvijanjem i daljnjom suradnjom sa školskim i visokoškolskim ustanovama u regiji i šire. U još se jednom segmentu ELCON GERÄTEBAU

d.o.o. planira uključiti u svjetske trendove i bitnije angažirati - u očuvanju okoliša i maksimalnoj iskoristivosti energije. Energija je i prije bila važan čimbenik konkurentnosti na tržištu, ali u današnjim okvirima njezino značenje rapidno raste. Ako uništimo prirodu, onda nam ništa neće ostati, i otuda velika potreba za maksimalnom uštedom energije i povećanjem njezine iskoristivosti.

29 Listopad 4 II
5-osna obrada
ELCON GERÄTEBAU d.o.o., Rijeka
Impresivan strojni park

Lasersko rezanje sve je popularnije pri obradi limova

Laserska zraka univerzalni je alat za rezanje, zavarivanje, površinsku obradu i nanošenje prevlaka. Radi tiho i ne troši se. Laserskim se rezanjem postižu rubovi bez srha, uski zarezi i minimalno područje djelovanja topline. U njegove prednosti treba ubrojiti i minimalan unos topline, malu deformaciju obradaka i brzinu dobave. Zbog toga, ali i još mnogo razloga, lasersko rezanje sve je popularniji postupak pri obradi limova.

Johannes Ulrich

Uz razvoj brzine, kvalitete i ekonomičnosti laserskog rezanja s jedne strane te iznimno proširene mogućnosti uporabe revolverskih preša na drugoj strani, proizvođači opreme danas imaju na raspolaganju više mogućnosti za optimalno rješenje zahtjeva naručitelja.

U navedenom tržišnom segmentu svoj su položaj učvrstili ultrabrzi strojevi za lasersko rezanje te kombinacije lasera i preša. Integracija većeg broja radnih operacija u prešaonici omogućuje izradu sofisticiranih komponenata uz manje troškove. Udio ultrabrzih laserskih sustava za rezanje s linearnim pogonima povećava se zbog zahtjeva proizvođača komponenata za što bržom obradom, poboljšanjem točnosti i skraćenjem pripremno-završnih vremena.

Smjerovi razvoja laserskoga rezanja

Prilikom predviđanja budućnosti bilo koje tehnologije treba uzeti u obzir njezin povijesni razvoj. Danas velik broj proizvođača izabire laser zato što dobivaju sve manje narudžbi za velike serije istih proizvoda.

Temeljna načela laserskog rezanja ista su već 20 godina. Laserska zraka izvor je energije koja uklanja materijal tako što ga ispari. Na taj proces utječe pet glavnih parametara obrade: snaga lasera, brzina dobave, fokus, tlak zaštitnog plina i vrsta zaštitnog plina. Brzina dobave mora osigurati takvu dobavu materijala ili laserske zrake da se omogući konzistentno isparavanje materijala. Položaj fokusa iznad površine materijala ili na njoj omogućuje postizanje odgovarajućih uvjeta rezanja. Zaštitni plin pri određenom tlaku odstranjuje rastaljeni materijal i osigurava željenu kvalitetu reza.

Kao i pri nabavi osobnog računala, i tu je također važno vrijeme uporabe trenutačne tehnologije. Prepoznavanje najboljih svojstava sustava za lasersko rezanje svakako je vrlo važno, no pravi je izazov predvidjeti što će u idućim godinama zastarjeti, a čemu će, primjerice, skočiti cijena.

Obradni strojevi vrhunske tehnologije konkurentna su prednost koju izabire većina proizvođača. Kraća pripremno-završna vremena proizlaze već iz same prirode sustava za lasersko rezanje, jednako kao i visoka kvaliteta i točnost proizvoda. Brzi ciklusi izrade povezani su s geometrijom proizvoda. Tako su laseri već dulje vrijeme najbolji za rezanje proizvoda s velikim polumjerima (primjerice u usporedbi s revolverskim prešama).

Razvoj linearnih pogona zahtijevao je potpuno nov koncept laserskih sustava koji mogu izdržati brzine i ubrzanja najnovijih pogona. Budućnost laserskog rezanja posebice je svijetla upravo zahvaljujući povišenoj brzini obrade i trenda automatizacije laserskih sustava (dobar primjer novih mogućnosti su tehnologije DpM i DpMplus).

Nadzor nad pomacima osi poboljšan je u usporedbi s prethodnim sustavima. Zbog

30 Listopad 4 II
iz svijeta lasersko rezanje
Standardno vrijeme obrade je 150,6 sekunda. Kombinacija visoke brzine i tehnologije DpMplus skraćuje vrijeme obrade na 110,6 sekunda, tj. omogućuje 26 % bolju proizvodnost

lasersko rezanje

manjih proizvodnih troškova većina proizvođača obradnih strojeva i dalje ugrađuje kuglična vretena ili zupčaste letve, no u budućnosti će zasigurno prevladavati superiorni linearni pogoni.

Fokus se namješta s obzirom na bazu podataka rezanja ili tehnološke tablice. Sustavom se također upravlja promjenama zaštitnog plina i njegova tlaka. Zapravo je danas većina internih funkcija laserskog sustava za rezanje automatizirana. NC-baza podataka rezanja preuzela je većinu radnih naloga, tako da poslužitelj mora voditi računa samo još o najjednostavnijim funkcijama kao što je namještanje mlaznice ili leća.

Svoj doprinos uspjehu dali su i laseri visokih snaga. Sada je moguće rezati deblje metalne dijelove, a prava prednost visoke snage (od 3 000 W, pa i više) je povećanje brzine dobave pri tanjim dijelovima. Brzine rezanja inertnim plinom gotovo su trostruko veće negoli pri starijim i slabijim sustavima. Kako bi se postigla maksimalna brzina rezanja, sve se više pozornost posvećuje obliku mlaznice i optičkom usklađivanju (kolimaciji) laserske zrake.

Kombinirane preše s laserima

S razvojem sustava za lasersko rezanje povećava se i zanimanje za njihovu uporabu u raznim industrijama. Kombinacija laserske tehnologije i preša pojavljuje se već 80-ih godina prošloga stoljeća. Konstruktori danas pri razvoju komponenata mogu iskoristiti mogućnosti kombiniranih preša koje su ustvari četiri stroja u jednome: proizvodna jedinica preoblikuje, reže navoje, štanca i laserski reže. S druge strane, samo lasersko rezanje omogućuje izradu različitih pločastih i limenih komponenata za koje bi inače bilo potrebno upotrijebiti veći broj konvencionalnih strojeva.

Posljednjih su godina proizvođači obradnih strojeva pri kombiniranim sustavima uspjeli ekonomično udružiti više različitih postupaka. Brzi CO2-laseri s aksijalnim pomakom i snagom do 3 kW glavni su dodatak revolverskim prešama. Difuzijski hlađeni 2,5 kW CO2 SLAB-laser s izvrsnom kvalitetom laserske zrake ekvivalent je CO2-laseru s aksijalnim pomakom, snage 3,75 kW. Srce tog stroja je zavaren robusni O-okvir. Čvrsta konstrukcija okvira stroja i koordinatni radni stol omogućuju primjenu visokih brzina i ubrzanja.

Pogon preše može biti hidraulične izvedbe ili s pomoću servomotornog mehanizma koji je kombinacija električne servotehnologije i mehaničkog prijenosa snage. S pomoću linearnih pogona kombinirana preša može djelovati brzo kao troosni visokobrzinski laserski sustav, čime postaje univerzalni centar za obradu lima na tržištu, sposoban za štancanje, preoblikovanje, konturno rezanje, označavanje i rezanje navoja – bez otpuštanja lima iz držala između tih operacija.

Više integriranih radnih operacija – više automatizacije Uz štancanje, sječenje, preoblikovanje i označavanje, mogući su također savijanje i rezanje navoja. Uporabom lasera pri obradi i vanjskih i unutarnjih kontura moguće je izbjeći tragove rezanja, oštre rubove (srh) te uporabu posebnih alata, zato što laseri osiguravaju bolju kvalitetu i ne zahtijevaju dodatne pripremne operacije. Proizvodnost kombiniranih sustava dodatno povisuju modularni dodaci za posluživanje, sortiranje i slaganje dijelova. Laserski izrezani proizvodi iz radnog se područja transportiraju najčešće s pomoću i tekućih vrpca. Nakon izlaska iz radnog prostora preuzima ih robot za sortiranje ili slaganje, koji proizvod prenese na programiranu poziciju.

31 Listopad 4 II

Visokobrzinski laserski sustavi za rezanje

Laserski sustavi za rezanje tijekom više od desetljeća dokazali su se kao izvrsno rješenje u industriji prerade limova, zbog fleksibilnosti pri izradi komponenata različitih kontura, različitih debljina i od različitih materijala. Mnogi su ih prerađivači prihvatili kada su istraživanja pokazala kako je s pomoću lasera moguće rezanje materijala kao što je aluminij, debljine 1 mm brzinom od 50 m/min i više.

S dolaskom linearnih pogona bilo je potrebno razviti čvršće strojeve, koji dosežu brzine pozicioniranja do 300 m/min i ubrzanja veća od 20 m/s2. Usto, postignute su brzine rezanja od 25 m/min za limove od nelegiranih čelika debljine 1 mm bez negativnog utjecaja na točnost. Više brzine rezanja za tanke limove i brzine repozicioniranja iz jedne točke rezanja u drugu bitno su poboljšale pro-

izvodnost u usporedbi s uobičajenim sustavima za lasersko rezanje s ravnim stolom.

Proces laserskog rezanja vrlo je zahtjevan, zbog čega su razvijena intuitivna sučelja prilagođena korisniku za CNC-upravljanje u kojima su na raspolaganju svi potrebni parametri, a funkcijama sustava može se upravljati putem zaslona osjetljivog na dodir u Windows® okruženju.

Centar za lasersko rezanje FINN-POWER LC6 nudi najvišu razinu automatizacije laserskih operacija i manipulacija komponentama. Razvijen je s fiksnom laserskom zrakom, a jedinstven pogonski koncept revolverske preše serije C udružuje s posljednjom generacijom difuzijski hlađenih CO2 SLAB-lasera.

Budućnost

Uz razvoj novih sustava, potrebno je poslužiteljima strojeva osigurati i nove

metode osposobljavanja, kao što je primjerice FINN-POWER Laser Wizard, kako bi što bolje razumjeli laserske procese. U tu skupinu podrške pripadaju inteligentni sustavi za potporu korisnicima; on-line sustavi mogu korisniku pomoći pri uvođenju novih materijala i pri prilagodbi procesa laserskog rezanja za različite primjene. Za osiguranje više proizvodnosti proizvodnom su sustavu potrebni dodatni sustavi za nadzor pro-

32 Listopad 4 II
iz svijeta lasersko rezanje
33 Listopad 4 II

»demo centar« TESA u Celju

Poduzeće ERINOX, d. o. o. otvorilo je novu poslovnicu u Celju (u objektu Tehnopolis) te tako dobilo novu poslovnu priliku za uspješan razvoj te implementaciju novih tehnologija s područja mjerne opreme u industriju i školstvo.

Investicija poduzeća u razvoj programa TESA od strateškog je značaja jer nudi mnogo mogućnosti za implementaciju novih tehnologija u segment automobilske, medicinske, druge strojne i elektro industrije, poput kontrole elektronskih spojeva i slično. U prehrambenoj i pakirnoj industriji također se pojavljuju velike potrebe za preciznim beskontaktnim mjerenjima. Poduzeća TESA i ERINOX planiraju uvesti te tehnologije u djelatnosti na osnovi kvalitetnoga predstavljanja i promocije njihovih proizvoda, koji su već sada u vrhu kvalitetnih mjernih sustava. Dobro poznat slogan švicarskoga poduzeća TESA jest »When you need to be sure«, odnosno »Kad zbilja želite znati«. Zahtjevi na području vrlo preciznih i brzih mjerenja sve su veći, a po pitanju toga TESA može ponuditi najviše.

Tako su se u poduzeću odlučili za tjedan otvorenih vrata, u okviru kojega su cijeloj zainteresiranoj tehničkoj javnosti, i to domaćoj i stranoj, pokazali sve novosti s toga područja. Tom prilikom predstavljena je sva najsuvremenija tehnika s područja mjerenja geometrijskih veličina. Naglasak je bio na beskontaktnim mjerenjima visokorezolucijskim digitalnim kamerama i laserom. TESA je predstavila većinom novosti, koje su pred-

stavljene i na ovogodišnjemu najvećem sajmu mjerne tehnike u Europi, na sajmu CONTROL u Stuttgartu krajem travnja. Zahvaljujući programu TESA Visio, TESA preuzima vodeću ulogu među proizvođačima optičke mjerne opreme u svijetu i tako povećava svoj tržišni udio općenito na području metrologije. S obzirom na bogato iskustvo koje je to poduzeće steklo dosad (tradicija dulja od 70 godina), očekivanja su vrlo stvarna i ostvariva. Za ostvarenje takvih ciljeva u slovenskome prostoru nudi se mogućnost suradnje s poduzećem ERINOX, d. o. o., sa sjedištem u Radencima.

Osim zastupstva za program TESA, Erinox, d. o. o. zastupa i programe LENOX, Irwin, EDGE, RIKA,Munkfossagar i Makita. Najveći opseg prometa poduzeće ostvaruje upravo s ponudom tračnih pila za razrez čelika, profila, cijevi i drugih materijala. Udio prodaje mjerne opreme svake se godine znatno povećava upravo zahvaljujući kvalitetnome radu, investicijama u obrazovanje kadrova i investicijama u kupnju mjerne opreme koja omogućuje prikaz i izvođenje mjerenja za proizvoljne individualne zahtjeve kupaca. Tako su TESA i ERINOX našli zajednički interes širenja svoje ponude preko sinergijske suradnje u okviru projekata zajedničkih nastupa na tržištu Jugoi-

stočne Europe, na kojem je i najveće interesno područje istraživačko-razvojne agencije te preko projekata, poput projekta Tehnopolis Celje, šire razvoj tehničke kulture i novih tehnologija na to tržište. TESA u suradnji s poduzećem ERINOX planira povećati svoj utjecaj i prodaju za 25 do 35 posto na navedena područja, što je zahvaljujući novim programima, poput TESA VISIO, TESA SCAN i TESA Micro hite DCC, uistinu ostvarivo.

Da biste se uvjerili u kvalitetu ponude mjerne opreme TESA uz mogućnost demonstracije i prikaza različitih mjerenja na toj opremi, pozivamo vas u naše nove poslovne prostore u prizemlju objekta Tehnopolis na Kidričevoj 24 u Celju.

INFORMACIJE:

ERINOX d.o.o.

Kidričeva 24

3000 Celje, Slovenija

Voditelj centra: Robert Pečnik

Tel.: 00386 3 491 90 20

GSM: 00386 41 505 838

Faks.: 00386 3 491 90 21

elektronski naslov: tesa.celje@siol.net

34 Listopad 4 II
Promocijski članak Otvoren
(Foto: Nataša Müller)
novi

cesa koji mogu pratiti sve brže CNC-upravljačke jedinice i pogonske sustave.

Sljedeći čimbenik za povišenje proizvodnosti proizvodnog sustava je automatizacija, kamo se ubraja sortiranje i slaganje dijelova. Neke tvrtke opravdavaju nabavu automatiziranih rješenja smanjenjem troškova rada, iako je to samo jedan od argumenata. Konzistentno djelovanje automatizirane ćelije nudi proizvođaču punu fleksibilnost. Vrijeme reakcije na zahtjeve kupaca se smanjuje, a uklanjaju se i skupe zalihe alata. Sve više tvrtki primjenjuje strategiju “vitke proizvodnje” radi smanjenja zaliha proizvoda, a automatizirana laserska ćelija za to je najprimjereniji alat.

Johannes Ulrich, voditelj Odjela za laserska rješenja, Finn-Power OY, Kauhava, Finska

Smanjen gubitak, povećana ulaganja

Predsjednik Nadzornog odbora Tvornice lakih metala iz Šibenika Damir Skansi, ujedno pomoćnik generalnog direktora Dalekovoda Luke Miličića, najavljuje da će do konca 2008. Adrial pokrenuti investicijski ciklus u šibenskoj tvrtki te da će ulaganja premašiti plan za nabavu novih strojeva koji je prihvatila Vlada. Naime, konzorcij tvrtki koje su kupile TLM (Dalekovod, Zagreb-Montaža, Aluflexpack, Konstruktor i Feal) se obvezao prema Vladi na ukupno ulaganje od 107 milijuna eura u tri godine od preuzimanja tvrtke. Za restrukturiranje šibenskog aluminijaša ima obvezu u tehnološku obnovu investirati 68 milijuna eura, no Nadzorni odbor je odlučio povećati trošak nabave novih strojeva Valjaonicu i Prešaonicu pa će se umjesto dvije naručiti tri nove preše. TLM je u prvom polugodištu zabilježio neto gubitak od 15,14 milijuna kuna, što je znatno manje od 77,82 milijuna kuna gubitka iz istog lanjskog razdoblja. Polugodišnji ukupni prihodi iznosili su 604,62 milijuna kuna, što predstavlja smanjenje od 4,9 posto u odnosu na isto razdoblje prošle godine. (M. B.)

Novi Predsjednik Uprave CMC Sisak

Paško Vela imenovan je novim predsjednikom Uprave CMC Sisak d.o.o. Dolazi s mjesta člana uprave Solinskog AD Plastika, a zamjenjuje Ludovita Gajdosa koji prelazi na funkciju Predsjednika CMC Europe. Paško Vela menadžer je s međunarodnim iskustvom te će njegov dolazak u Sisak, kao dugoročna poslovna strategija CMC-a u Hrvatskoj, značiti nastavak investicijskih programa, povećanje efikasnosti i proizvodnog kapaciteta. (M. B.)

35 Listopad 4 II
lasersko rezanje

Wohlers Report 2007 – Pregled i analiza postupak a brze proizvodnje prototipova u svijetu

Prikazan je sažetak izvještaja “Wohlers Report 2007”, koji u cijelosti ima 220 stranica. Izvještaj donosi svjetski pregled i analizu postupaka izrade prema načelima slojevitog nanošenja (engl. Additive Fabrication), poznatih također pod imenom brza proizvodnja prototipova (engl. Rapid Prototyping – RP). Postupci uključuju modeliranje, stvaranje prototipova, izradu alata, serijsku proizvodnju i ostale primjene. Izvještaj se prije svega usredotočuje na industrijski rast takvih sustava, kao i na izazove s kojima se susreću organizacije pri njihovu uvođenju. Na taj način izdvaja one industrije kojima spomenuti postupci donose sve veću korist te ih usmjereva na tržišnu segmentaciju.

Izrada prema načelu slojevitog nanošenja odnosi se na skup postupaka koji se primjenjuje za izradu fizičkih modela, prototipova, komponenata za izradu alata te za izradu konačnih proizvoda ili sastavnih dijelova. Sve to nastaje neposredno iz trodimenzionalnih CAD-podataka, podataka dobivenih skeniranjem kao u medicini (CT) ili dobivenih putem sustava trodimenzionalnog skeniranja predmeta. Za razliku od konvencionalnih proizvodnih procesa koji po prirodi djeluju na osnovi odvajanja materijala, sustavi slojevitog nanošenja djeluju na osnovi očvršćivanja kapljevine, praha i povezivanja ploča te na taj način oblikuju sastavne dijelove.

Oblici koje je vrlo teško, odnosno nemoguće izraditi konvencionalnim metodama, mogu se izraditi s pomoću sustava za slojevito

nanošenje. Ti se slojevi temelje na tankim, vodoravnim poprečnim presjecima (“cross sections”), dobivenima putem računalnih

trodimenzionalnih modela. Tako se prema načelu nanošenja sloja na sloj mogu izraditi plastični, metalni i keramički dijelovi.

36 Listopad 4 II
iz svijeta Wohlers Report 2007
Terry Wohlers Slika 1. Različite industrije u kojima se primjenjuju postupci slojevitog nanošenja

Wohlers Report 2007

Nakon gotovo dvadeset godina istraživanja, razvoja i uporabe, rast se u spomenutoj industrijskoj grani nastavlja; čitavo se vrijeme otkrivaju novi postupci, metode i proizvodi. Postupci slojevitog nanošenja imali su i još imaju snažan utjecaj na oblikovanje i izradu. Taj će se utjecaj u idućim godinama još više povećavati. Cilj je Wohlersova izvještaja za 2007. dati temeljit i jezgrovit pregled analiza u ovoj dinamičnoj industrijskoj grani.

Industrijski rast

Prosječni rast spomenute industrije u posljednjih nekoliko godina bio je 23,2 posto. Trodimenzionalni pisači (printeri) čine najveći udio potražnje za sustavom slojevitog nanošenja materijala. Trodimenzionalni pisač omogućuje po cijeni povoljniji postupak izrade slojevitog nanošenja, koji je istodobno za krajnjeg korisnika jednostavniji za uporabu i rukovanje te se lako može smjestiti u uredske prostore. Porastu je u posljednjih nekoliko godina pomogla i prodaja širokog asortimana usluga izrade 3D tiskanih prototipova.

Većina analiza dokazuje visok stupanj razvijenosti sustava slojevitog nanošenja, a njegov veliki utjecaj na način oblikovanja i izrade gotovih proizvoda može se pratiti u cijelom svijetu.

Ocjene na Wohlersovoj internetskoj stranici (wohlersassociates.com/ growth2007.html) zorno prikazuju prošle događaje i očekivanja u budućnosti.

U 2006. godini na svjetskoj je razini bilo ukupno 35 proizvođača sustava za slojevito nanošenje – jednako kao i 2005. Tijekom 2004. godine postojala su 34 proizvođača, a 2003. godine 28. Protekle godine 11 proizvođača prodalo je manje od 10 sustava slojevitog nanošenja (svaki od njih), 9 ih je prodalo više od 50 (također svaki od njih). Od cjelokupnog broja tvrtki, njih 16 poboljšalo je svoju prodaju u usporedbi s 2005. godinom. Jednako tako za usporedbu, 2005. je, u odnosu na 2004. godinu, prodaju poboljšalo 17 tvrtki.

Prije nekoliko godina proizvođači strojeva suočili su se s laganim pritiskom konkurencije, koja ih nije prisiljavala da snize cijene. Danas to više nije tako. U posljednje tri godine cijene su se snižavale, a mogućnosti strojeva su se unatoč tomu poboljšale.

S obzirom na to da će se prodajne količine povećavati, cijene će se i dalje snižavati. Takvo će se kretanje nastaviti, a neki su proizvođači već predstavili trodimenzionalne pisače čija je cijena manja od 10.000 američkih dolara.

Pokretačka sila upravo je u mogućnostima tih sustava da se koriste za brzu (izravnu) izradu (engl. Rapid Manufacturing – RM). Uspješna izrada sastavnih dijelova za konačnu uporabu mnogo je veći izazov od izrade dijelova koji su samo modeli ili prototipovi. Upravo će zato brza izrada za svoj razvoj trebati dodatne napore i vrijeme kako bi unatoč tomu već sada mogla zadobiti zasluženu pozornost. Naime, očekuje se da će upravo brza izrada u budućnosti u najvećoj mjeri upotrebljavati postupke slojevitog nanošenja.

U ovom izdanju izvještaja u anketi je sudjelovalo 29 proizvođača sustava i 56 davatelja usluga. Tih 85 tvrtki na osnovi poznavanja svojih kupaca (približno 5.000 do 7.000 kupaca) osiguralo je potrebne informacije. Na temelju odgovora oblikovali su različite grafikone (slika 1).

Od 29 proizvođača koji su sudjelovali u anketi, osam je iz SAD-a, šest iz Njemačke, pet iz Japana, četiri iz Kine, tri iz Švedske i po jedan iz Kanade, Izraela i Italije. Od 56 davatelja usluga koji su sudjelovali, 30 je iz SAD-a, pet iz Njemačke, tri su iz Indije, po dva iz Austrije, Belgije, Engleske, Južne Afrike i Turske te po jedan iz Brazila, Kanade, Italije, Japana, Malezije, Novog Zelanda, Švedske i Tajlanda.

U anketi se od svake tvrtke zahtijevalo da odredi industrije koje ju opskrbljuju te da navede približne ostvarene prihode (u obliku postotka). Kao što se može vidjeti, proizvodi za potrošače elektronike čine vodeći sektor kao i u protekle dvije godine. Kod motornih je vozila za potrebe države/vojske i industrijskih strojeva zabilježen lagan porast primjene ovih postupaka. S druge strane, kod akademskih institucija, za proizvode koji su namijenjeni potrošačima, elektrotehničarima, medicinarima i zubotehničarima zabilježen je lagan pad potražnje.

37 Listopad 4 II

Arhitektura je kao industrijska kategorija dodana ove godine, što djelomično može opravdati pad u kategoriji “ostalo” za 5,2 postotnih bodova. Prošle je godine, naime, kategorija “ostalo” iznosila 11,2 posto. Unutar te kategorije neke su manje industrije, na primjer proizvodi za sport koji nisu namijenjeni općoj uporabi, komercijalni proizvodi za pomorstvo te cijeli niz drugih industrija koje ne pripadaju ni jednoj od navedenih kategorija.

Slika 2 prikazuje već instalirane sustave u svakoj od zemalja od 1988. do kraja 2006. godine. Ponovne prodaje rabljenih sustava bile su nakon konačnog izračuna isključene, tako da nijedan stroj nije bio dva puta prebrojen. Pri tome su proizvođači sustava slojevitog nanošenja dali najveći broj podataka za izradu ovog dijagrama.

Postoci većine zemalja ostali su gotovo neizmijenjeni, osim Japana, čija se prodaja smanjila s 15,1 na 14,3 posto. SAD i Njemačka su se jednako tako suočili s manjim padom, s druge strane, u Italiji se postotak lagano povećao. U kategoriji drugih zemalja zabilježen je porast od gotovo jedan posto.

Trodimenzionalni pisači

Udruženje Wohlers ocjenjuje da su Stratasys, 3D Systems, Object Geometries, Envisiontec i Solidimensions 2006. godine ostvarili prodaju trodimenzionalnih pisača za približno

114 milijuna američkih dolara. To je za 16,6 posto više nego 2005. godine, kada je zabilježen rast od 32 posto, a u 2004. godini bio je ostvaren rast od 98 posto.

Trodimenzionalni pisači čine 72,5 posto svih sustava slojevitog nanošenja koji su bili prodani u 2006. godini. U 2005. godini taj je udio iznosio 70,3 posto cjelokupnog udjela, 2004. godine 68,3 posto i 2003. godine 55,2 posto. Trodimenzionalni pisači istodobno čine gotovo polovicu (49,8 posto) svih instaliranih sustava izrade prema načelu slojevitog nanošenja u cijelom svijetu u 2006. godini.

Za poduzeća je vrlo važno da stvaraju i uspostavljaju široku mrežu kupaca jer time također oblikuju poslovanje i planiraju buduće troškove. Što je šira mreža kupaca, to će biti lakše prodavati buduće proizvode i usluge. Kod postizanja tih ciljeva vodeća su poduzeća Stratasys i Z Corporation.

Brza izrada

U posljednjih je nekoliko godina brza izrada (engl. Rapid Manufacutring – RM) sve važnija. Općenito, odnosi se na neposrednu izradu konačnih proizvoda postupcima izra-

38 Listopad 4 II
iz svijeta Wohlers Report 2007
Slika 2. Tržišni udjeli
39 Listopad 4 II

de prema načelu slojevitog nanošenja. Osnovna je zamisao u korištenju mogućnosti slobodnog oblikovanja (“freeform”) preko procesa nanošenja slojeva s namjerom izrade sastavnih dijelova za konačnu uporabu. Ti su dijelovi izrađeni neposredno iz digitalnih podataka, pri čemu se ne upotrebljavaju alati.

Teško je zamisliti izradu koja bi imala tako široku paletu potencijalnih proizvoda kao što je brza izrada. Zbog fleksibilnosti i mogućnosti oblikovanja sustava mogu se isti postupci koristiti u različitim industrijama. Tako su, na primjer, primjereni za avionsku i automobilsku industriju, za proizvode u medicini i za proizvode namijenjene općoj uporabi.

Pri brzoj izradi nema alata, kalupa i drugih oblika alatnih proizvoda, što kod izrade predstavlja ograničenja. Uz smanjeno vrijeme izrade i smanjene troškove, još je velik broj drugih prednosti koje se tek danas otkrivaju i istražuju. Procesi brze izrade omogućuju potpuno drukčije pristupe u oblikovanju, izradi i menadžmentu dobavnog lanca.

Centar za brzu izradu prototipova i brzu izradu Sveučilišta za tehnologiju (Free State Bloemfontain, Južnoafrička Republika) na godinu završi više od 650.000 industrijskih projekata. Za izradu kućišta za infracrvene kamere upotrijebili su selektivno lasersko srašćivanje tvrtke EOS. Naime, zaključili su da su troškovi izrade alata pri konvencionalnoj izradi 10 do 15 komada godišnje preveliki (unatoč tomu što su se proizvodi prodavali za 60.000 do 84.000 američkih dolara po jedinici). Slika 3 prikazuje kućište infracrvene

kamere koje je izrađeno s pomoću selektivnoga laserskog srašćivanja. Lasersko srašćivanje omogućilo je uključivanje posebnosti, a da se troškovi izrade kućišta nisu povećali. Površina kućišta bila je više puta pjeskarena s dodatnim prevlakama kako bi se dobila željena boja i konačan oblik.

Istraživanja i razvoj

Istraživanja izrade prema načelu slojevitog nanošenja provode se u širem međunarodnom opsegu. Trenutačno su u prijelaznom razdoblju, od oblikovanja modela i prototipova do izrade funkcionalnih komponenata. Napori su usmjereni na uključivanje dodatnih istraživačkih područja, npr. biomedicine, elektrotehnike te mikroproizvoda i makroproizvoda. Velik napredak postignut je na području razvoja novih materijala, posebice metala.

Poboljšanja u postupcima povezana su s napretkom tehnologija. Ona su usmjerena na: primjenjivost materijala izradi slojevitim nanošenjem, istraživanja toka praha, postizanje užih tolerancija, automatizaciju strojeva i nadziranje povratne informacije.

Druga poboljšanja u procesima uključuju oblikovanje i izradu razvijenih (“deployable”) struktura, analizu zaostalih napetosti, kvalitetu sastavnih dijelova i optimiranje procesa.

Strukovne škole i sveučilišta istražuju nove koncepte sustava proizvodnje prema načelu slojevitog nanošenja, kao i njihova ograničenja. Obrazovne i istraživačke institucije u cijelom svijetu imale

su sve vrijeme odlučujuću ulogu u osiguranju i prijenosu znanja o proizvodnji prema načelu slojevitog nanošenja u industriju. Akademska je zajednica odmah na početku sudjelovala u obrazovanju, razvoju procesa i novih proizvoda te će i u budućnosti imati važnu ulogu u razvoju sustava slojevitog nanošenja i suradnji s industrijom.

Budućnost

Proizvodnja prema načelu slojevitog nanošenja razvila se u tri osnovne kategorije: trodimenzionalno tiskanje za oblikovanje proizvoda i modeliranje (“concept modelling”); aplikacije prilagodljivih i funkcionalnih proizvoda te oblikovanje primjeraka; brza izrada prema narudžbi i sastavnih dijelova kratkog vijeka trajanja. Dodatnim razvijanjem spomenutih kategorija istodobno će se razvijati i specijalizacija strojeva te onih koji njima rukuju.

Tržište trodimenzionalnih pisača i dalje će se širiti s obzirom na to da će se cijena strojeva snižavati, a kvaliteta sastavnih dijelova će se s druge strane poboljšavati. Velik broj modela i prototipova koji se danas proizvode na skupim sustavima izvan matične tvrtke, u budućnosti će se moći proizvesti na, po cijeni pristupačnim, strojevima u samom poduzeću. Broj takvih primjera u budućnosti će se osjetno povećati s obzirom na to da potražnja za brzim i povoljnijim oblikovanjem i modeliranjem iz dana u dan raste.

Uvođenje proizvodnje prema načelu slojevitog nanošenja za potrebe precizne izrade prototipova i testiranja pomoći će održati na životu brzu proizvodnju prototipova koja trenutačno prevladava na tržištu. Poboljšanja jedne ili više svojstava materijala zasigurno će očuvati sustave koji trenutačno prevladavaju na tržištu. Ocjenjuje se da će u budućnosti trodimenzionalni pisači preuzeti tržišni udio od sustava koji trenutačno prevladavaju jer se neprestano poboljšava preciznost i mogućnost izbora materijala. Upravo će se zbog toga sustavi koji trenutačno prevladavaju morati usmjeriti na tržište brze izrade.

Novi je izazov uvođenje novih tehnologija za potrebe brze izrade. Velik broj različitih mogućnosti izrade najavljuje velik tržišni potencijal. Unatoč tomu za njihov će razvoj ipak biti potrebno nekoliko godina. U međuvremenu, dobri primjeri brze izrade potaknut će razvoj strojeva sljedećih generacija. Ti će strojevi s vremenom utjecati na različite industrije i proizvode u cijelom svijetu. Zamisli o proizvodima koje su nekada bile potpuno nepraktične zbog troškova izrade alata, sada postaju sve više ostvarive.

40 Listopad 4 II iz svijeta Wohlers Report 2007
Slika 3. Kućište infracrvene kamere izrađene laserskim srašćivanjem (foto: Central University of Tehnology, Centre for Rapid Prototyping & Manufacturing u CSIR-u)

događaji i dostignuća

Prekinuto odobravanje državnih potpora brodogradilištima

Agencija za zaštitu tržišnog natjecanja je krajem srpnja prekinula odobravanje prijedloga dodjele državnih potpora brodogradilištima 3. Maj, Brodosplit, Brodotrogir, Brodogradilište Kraljevica i Uljanik nakon što je Vlada najavila njihovu privatizaciju. U objašnjenju odluke se navodi da Agencija ne može okončati postupak odobravanja državnih potpora hrvatskim brodogradilištima temeljem pojedinačnih planova restrukturiranja koje su pripremile uprave tih brodogradilišta već na temelju planova budućih vlasnika. Stoga je AZTN najavio da će nastaviti odobravati državne potpore tek nakon što Ministarstvo gospodarstva, rada i poduzetništva i Hrvatski fond za privatizaciju Agenciju obavijeste o završetku provedbe procesa privatizacije i dostave joj plan ulaganja i poslovni plan investitora. (H. M.)

Ubrzan rast proizvodnosti rada u industriji

Zbog snažnijeg rasta industrijske proizvodnje od rasta broja zaposlenih, u industriji je u lipnju ubrzan rast proizvodnosti rada, zaključili su ekonomski analitičari Raiffeisebank Austria. Kod prerađivačkog sektora, koji zapošljava oko 87 posto ukupnog broja zaposlenih u industriji, zabilježen je prema pdacima Državnog zavoda za statistiku, blagi mjesečni rast zaposlenosti od 0,1 posto na mjesečnoj razini. Najveći porast zaposlenosti zabilježen je u sektoru netrajnih proizvoda za široku potrošnju (0,5 posto), a porast je još zabilježen u sektoru energije (0,1 posto), dok u sektoru trajnih proizvoda za široku potrošnju nije došlo do promjene. Na godišnjoj razini tijekom lipnja zabilježen je pad ukupno zaposlenih u industriji, koji je iznosio 1,5 posto. Najveći pad broja zaposlenih zabilježen je u sektoru rudarstva i vađenja (3,3 posto), dok je prerađivačka industrija zabilježila smanjenje broja zaposlenih od 1,6 posto. Kao posljedica pada broja zaposlenih, proizvodnost rada tijekom prvih šest mjeseci 2008. godine u odnosu na isto

razdoblje prošle godine bilježi porast od 5,6 posto. Taj rast najvećim je djelom generiran rastom produktivnosti rada u sektoru netrajnih proizvoda za široku potrošnju koji je zabilježio porast od 8,4 posto. (H. M.)

Američki fond želi kupiti RŽV

Fond York Credit Opportunities Unit Trust iz SAD-a ponudio je na natječaju Hrvatskog fonda za privatizaciju 55 milijuna kuna za 74 posto dionica Radionice željezničkih vozila (RŽV) iz Čakovca. U svojoj ponudi američki fond također obećava ulaganje dodatnih 19 milijuna kuna te zadržavanje svih 228 zaposlenika do 2011. godine. Amerikanci jedino nisu prihvatili obvezu podmirenja dugova RŽV-a jer su analizom poslovanja zaključili da nepodmirenih dugovanja nema. O prodaji RŽV-a odlučiti će Povjerenstvo za odabir ponuda u kojem su predstavnici HFP-a, HŽ Holdinga te Ministarstva mora, prometa i infrastrukture. RŽV se bavi izradom, popravkom i održavanjem teretnih vagona te izradom čeličnih varenih konstrukcija. Najveći korisnik usluga RŽV-a su Hrvatske željeznice. (H. M.)

41 Listopad 4 II iz svijeta

Novo izdanje knjige Čelik i željezni lijevovi

Od izdanja prve knjige Slovenski čelici 1994. godine u slovenskoj proizvodnji čelika nastupile su važne promjene. Važno je oživljavanje te osnovne industrijske djelatnosti, njezin stručni i tehnološki napredak te povratak među nositelje gospodarske moći države. Većinski dio proizvodnje čelika sudbonosno su preuzeli strani gospodari, a prethodno se njegova ključna jedinica vratila u slovenske ruke. Prvi dio nosi zanimljivo i lijepo, zvučno i sadržajno pravo ime slovenske industrije čelika, koje bi se moglo općenito primijeniti na sve one koji se bave procesnom metalurgijom čelika i njegovom primarnom preradom uključujući velike ljevaonice.

Zanimanje za čelike kao najvažnije željezne lijevove i u globalnome svijetu materijala veće je nego ikada dosad. Proizvodnja željeznih lijevova premašila je milijardu tona prije nekoliko godina. Što se osim betona može usporediti s tom količinom? Kojim se materijalom može izravno ili neizravno upravljati makroskopskim svijetom u tolikoj mjeri? Tko bi mogao bez čelika graditi brane na velikim vodotocima, tunele kroz gorske masive ili ispod mora, alate za milijune proizvoda, milijune automobila, dakako uz tehničku i gospodarski promišljenu uporabu drugih materijala. Dandanas posebnu pozornost plijene tzv. moderni, odnosno napredni materijali. Kad bi se jednako tretirali, i željezo i čelici također bi pokazali svojstva materijala u obliku nanocjevčica. Kod željeznih lijevova, osobito čeličnih, aktualnost i modernost potvrđuju

se u mogućnostima koje pružaju nove tehnologije i mnogim varijacijama u kemijskome sastavu. Više od 40 000 inženjerskih metalnih lijevova jest oko 80 % na osnovi željeza te zahtijevaju i velik istraživački potencijal za otkrivanje novih i optimiranje već poznatih vrsta čelika. Stoga informacije o željeznim lijevovima moraju biti aktualne te predstavljene pregledno, jasno, razumljivo i jednostavno u korist industrije čelika i korisnika.

Boris Jocić pripremio je već treće izdanje knjige, koje odlikuju svi ti atributi i čiji su sadržaj čelici i drugi željezni lijevovi, a dodatno i slitine nikla te materijali za dodavanje prilikom zavarivanja željeznih lijevova i lemljenja. Nikal i spojevi nikla svrstavaju se prema različitim mjerilima u različita područja metalnih materijala, i to u tzv. neželjezne ili obojene metale kao podskupinu tzv. teških metala ili pak u skupinu tzv. crne metalurgije. Nikal je jedan od najčešćih legirajućih elemenata u željeznim lijevovima. On je osnovni metal u slitinama koje se dobrima pokazuju u zahtjevnim uvjetima korozijskih medija i visokih temperatura te pokriva skupine funkcionalnih materijala. Ta je autorova dopuna korisna jer se takve slitine izrađuju i koriste na našem prostoru. Zavarivanje je suvremena tehnologija, a dodatni su materijali važni onoliko koliko i oni koji se spajaju.

Obratite pozornost: knjiga pomaže izboru dobroga, op-

timalnog metala. Naime, događa se da se za neku namjenu odabere i upotrijebi previše kvalitetan materijal, koji pak sadržava pukotine zbog kojih se može oštetiti– primjerice ondje gdje bi mnogo jednostavniji ili jeftiniji čelik bez teškoća izdržao dugo vremena. Dakle, za uspješan i ekonomičan izbor metalnih materijala valja dobro poznavati izvore informacija poput ove knjige.

Knjiga je sastavljena od više jedinica razvrstanih prema sadržaju i načinima uređivanja materijala. U prvome dijelu knjige navedeni su popisi izvora podataka i objašnjenje kratica. Slijedi opširan pregled standarda SIST o materijalima i tehnologijama. Naslovi standarda navedeni su na engleskome jeziku, a većina je prevedena i na njemački i slovenski jezik. Na nekoliko stranica slijedi popis standarda EN, koji su zamijenili prvobitne standarde prema DIN-u i JUS-u.

Najopširniji dio knjige posvećen je prikazu standarda o čelicima, slitinama nikla i željeza. Na početku toga dijela jest popis i objašnjenje kratica standarda Europske unije te najčešćih i najvažnijih standarda europskih država i izvan EN, standarda gospodarski najsnažnijih država u svjetskim mjerilima: SAD-a, Japana i Kine. Čelici su razvrstani prema slovenskim (SIST) standardima, odnosno standardima koji su potvrđeni. U posebnom stupcu navedene su oznake i usporedbe s raznim starim standardima. Slijedi stupac s opisom kvalitete skupine, namjene uporabe, primjerenosti čelika za toplinsku obradu te njegova približnoga kemijskog sastava. Slijedi i detaljnija specifikacija uporabe s nekim karakterističnim i najvažnijim mehaničkim svojstvima (uključujući žilavost i prijelaznu temperaturu). U posljednjem stupcu navedene su slovenske čeličane koje izrađuju dani čelik.

Na početku toga dijela opisan je način dešifriranja, odnosno nastanka oznake čelika. Čelici su podijeljeni u već poznate

42 Listopad 4 II
novo na tržištu iz svjeta

skupine: nelegirani (ugljikovi), kvalitetni, konstrukcijski čelici; nelegirani, posebni, konstrukcijski čelici, za tlačne posude i strojogradnju, nelegirani, posebni, alatni čelici; legirani, posebni, s posebnim fizikalnim svojstvima, legirani, posebni, alatni čelici; legirani, posebni, brzorezni čelici i čelici za kotrljajuće ležajeve; legirani s posebnim fizikalnim i magnetnim svojstvima; legirani nehrđajući čelici; legirani, toplinski postojani čelici i legirani čelici za konstrukcije, tlačne posude i strojogradnju. Slitine nikla opisane su drukčije jer standardizacija na tome području nije tako napredovala i nije tako sustavna.

Umjesto standarda SIST u prvome je stupcu brojčana oznaka slitine, a za nekoliko slitina već vrijede standardi EN (u drugome stupcu). Slijedi opis svojstava i područja primjene, približan kemijski sastav i u posljednjem stupcu još detaljnije definirana svojstva i namjena uporabe. Slitine nikla dijele se u skupine s posebnim fizikalnim svojstvima, na kemijski postojane i slitine za rad na visokim temperaturama te toplinski postojane slitine kojima je dodana skupina slitina kobalta.

Za korisnike je važna i usporedba novih standarda s raznim starim standardima i

namjenama uporabe, kao i karakteristična, odnosno zahtijevana svojstva i popis slovenskih ljevaonica koje izrađuju određene lijevove. Lijevovi su podijeljeni prema svojstvima grafita, odnosno oblika u kojemu je ugljik.

Materijali koji se dodaju izabrani su prema osnovnim materijalima, načinu zavarivanja, nanošenju, vrsti elektroda i pomoćnih sredstava za zavarivanje. Ti su podaci prikazani i s približnim mehaničkim svojstvima varova i preporukama za uporabu.

Knjiga završava opširnim abecednim kazalom čelika i željeznih lijevova. Sadržava 832 stranice formata A4, obuhvaća više od 2 300 čelika i čeličnih lijevova, više od 100 željeznih lijevova i 130 slitina nikla, odnosno kobalta. Ukupno je oko 14 000 oznaka, uključujući i usporedbe. Obuhvaćeni su takoreći svi čelici prema europskim standardima, s odgovarajućom bazom podataka. Knjiga je sastavljena tako da se može dopuniti dodatnim podacima, npr. podacima o toplinskoj obradi, mehaničkim i fizikalnim svojstvima, dodatnim svojstvima pojedinih slitina.

Za korisnike čelika i predstavljenih slitina ovo će djelo zasigurno biti koristan

priručnik, i to i prilikom planiranja i u proizvodnji. Mnogo korisnih podataka i prijedloga za razvoj i izbor materijala ova knjiga nudi i za područje primarne izrade metalnih materijala. Objavljivanje takve knjige na slovenskome prostoru valja osobito istaknuti jer je na ovome području vrlo malo autora i zanesenjaka koji se prihvaćaju tako opširnoga, zahtjevnog i preciznog rada. Jedan od njih jamačno je i Boris Jocić, koji sam, premda udaljen od aktualnih događaja struke, ustrajno sastavlja mozaik o tehnički i gospodarski cijenjenoj skupini inženjerskih materijala.

prof. dr. Ladislav Kosec, recenzent

Knjigu možete naručiti na internetskoj stranici: http://www.jekla.si

odnosno na adresu:

BIO-TOP d.o.o.

Dobja vas 114A

2390 Ravne na Koroškem, Slovenija Tel. /faks: + 386 2 82-22-512 (g. Boris Jocić)

Elektronička pošta: info@biotop.si

Cijena knjige je 69 eura (s PDV).

Troškovi slanja nisu uključeni u cijenu.

Listopad 4 II
novo na
iz svijeta
tržištu

Novi postupci u mikroproizvodnji

Mikroproizvodnja je jedna od najbrže rastućih industrijskih grana sa sve većim tržištem novih proizvoda. Svjetsko tržište mikroproizvodnje procijenjeno je na 40 milijardi eura s godišnjim rastom dobiti od 20 %. S druge strane, samo europsko tržište proizvoda koji sadržavaju mikrokomponente procijenjeno je na 550 milijardi eura na godinu1. U drugoj polovini 20. stoljeća na području mikroproizvodnje prevladala je proizvodnja mikroelektroničkih proizvoda od silicija. U posljednjih nekoliko godina pojavila se potražnja za mikroproizvodima različitih materijala. Zato se intenzivno razvijaju novi postupci koji nadograđuju postojeće radi udovoljavanja zahtjevima i izazovima što ih postavlja mikroobrada.

Važna područja uporabe mikroproizvoda su medicina i biotehnologija. Razvoj dijagnostičkih uređaja kao što su laboratoriji na čipovima (Lab-on-a-Chip) omogućuje rano otkrivanje, učinkovito praćenje i liječenje raznih bolesti. S obzirom na to da su takve aplikacije namijenjene širokoj uporabi u cijelom svijetu, potrebno je razviti pouzdan i ekonomičan postupak proizvodnje, koji se najviše odnosi na izradu alata. Na drugoj strani, kod razvoja novih mikroproizvoda od ključne je važnosti mogućnost brze i jeftine izrade prototipova.

Laboratorij za alternativnu tehnologiju pri Strojarskom fakultetu u Ljubljani uključen je u europsku mrežu izvrsnosti 4M2 u sklopu 6. okvirnog programa od 2004. godine. Na osnovi iskustava u području obrade vodenim mlazom (VC) i elektroerozijske

obrade (EMD), u suradnji sa Sveučilištem u Grenobleu u tijeku su istraživanja o mogućnostima uporabe vodenog mlaza za izradu elektroda namijenjenih mikroelektroeroziji (MEDM). Tako izrađene elektrode upotrebljavaju se za MEDM postupak

pri izradi alata za masovnu proizvodnju mikroproizvoda.

Uobičajeno je da se pri izradi elektroda upotrebljavaju postupci obrade odvajanjem čestica, kao što je glodanje, odnosno u ovom slučaju mikroglodanje. Ograničenje glodanja je u veličini alata; na tržištu se trenutačno mogu naći glodala najmanjeg promjera 100 μm. Na drugoj strani, na području obrade vodenim mlazom na tržištu su dostupne mlaznice za vodu promjera 80 μm, što istodobno predstavlja širinu alata, odnosno vodenog mlaza. U načelu, proizvođači vodenih mlaznica mogu još smanjiti promjere mlaznica, i to uz minimalne troškove. Nedostatak postupka obrade vodenim mlazom u usporedbi s glodanjem jest u nemogućnosti nadzora dubine prodora vodenog mlaza u materijal elektrode, što znači da je taj pristup primjeren samo za izradu dvodimenzionalnih oblika kao što su mikrokanali. Spomenuti postupak bio je isproban na pojednostavnjenom obliku laboratorija na čipu ( Lab-on-a-Chip).

Elektroda za MEDM izrađena je od bakra s vodenim mlazom promjera 100 μm, tlakom vode od 3000 bara te s brzinom od 10 mm/

1 Nexus MST Market Analysis, 2002. god.

2 4M: Multi- Material Micro Manufacture: Technology and Applications (www.4m-net.org)

44 Listopad 4 II
Prijedlog strategije izrade mikroalata za masovnu proizvodnju MEDM-elektroda, alat i upotrijebljena mlaznica za vodu
iz svijeta događaji i dostignuća

događaji i dostignuća

šine erodiranja kod MEDM-a se upotrebljavaju niže jakosti struje (do 3 A), kraće djelovanje struje (do 5 μs) te kraće stanke između dvaju impulsa struje (do 200 μs) u usporedbi s običnim EDM-om. Oba se postupka mogu primjenjivati na istom stroju.

Predstavljeni rezultati mnogo obećavaju, prije svega na području razvoja novih mikrofluidnih aplikacija, jer predložena strategija izrade mikroalata otvara mogućnost brze i ekonomičnije izrade prototipova.

s. U ovom slučaju vrijeme izrade elektrode manje je od 5 sekundi. U sljedećem koraku alat se izrađuje MEDM-om. Bitna razlika između EDM-a i MEDM-a jest u postavljanju proizvodnih parametara. Zbog manje povr-

Uz izradu bakrenih elektroda za MEDM u tijeku su i intenzivna istraživanja o mogućnostima obrade grafitnih elektroda. Prvi rezultati najavljuju da je obrada grafita povoljnija sa stajališta postupka obrade vodenim mlazom, u usporedbi s bakrom. Za obradu grafita potreban je tlak vode od samo 600 bara, što bitno pojednostavnjuje i pojeftinjuje izradu. Uz to, brzina obrade grafita je 100 mm/min, što skraćuje vrijeme izrade elektrode. Pokazalo se da se na taj način mogu postići bolji rezultati pri obradi finijega grafita.

Strojarski fakultet, Sveučilišta u Ljubljani, Laboratorij za alternativne tehnologije

Buzetski Cimos pregovara s Fiatom o proizvodnji u Srbiji

Kako se privode kraju pregovori o povratku Fiata u Kragujevac u pogone Tvornice automobila Zastava, gdje su se prije pedesetak godina počeli proizvoditi automobili prema njegovoj licenciji, aktualizira se i pitanje kooperanata u bližem okruženju. Jedan od najzanimljivijih je i Cimos Buzet (i Koper) koji je već započeo pregovore

s Fiatom, a proizvodi autodijelove za najpoznatije svjetske marke automobila od Citroëna, BMV-a, Peugeota, Forda, Garretta, Honeyvella i drugih, a posljednja na poduži popis dospjela je i Toyota. “Želimo zadržati mjesto generalnog dobavljača u svom dijelu i zato pratimo kretanja na tržištu u branši, usavršavamo tehnologiju,

a izazov su nam i novi kupci kao što je sada Fiat koji se vraća u Srbiju. Mi u Srbiji već dvije godine razvijamo pogone za proizvodnju autodijelova - kažu u Cimosu. Cimos Buzet sa tri profitna centra u Hrvatskoj i jednim u Srbiji zapošljava 1100 radnika, ostvario je lani prihod od 360 mil. eura. (M. B.)

Grafitna MEDM-elektroda izrađena vodenim mlazom
iz svijeta
46 Listopad 4 II
47 Listopad 4 II

Transport limova s vakuumskim prihvatom

Uređaj za vakuumski prihvat je važna novost, dobrodošla posebice pri obradi tanjih limova velikih dimenzija. U kombinaciji sa strojem za lasersko rezanje, jamči ekonomičniju i bržu obradu. Na temelju praktičnog primjera uporabe opisane su bitne značajke novog uređaja.

Trend angažiranja vlastitih proizvodnih mogućnosti unutar kuće posebice se uvriježio na području izrade proizvoda od limova. Mnogi proizvođači strojeva i uređaja radije se usredotočuju na svoju glavnu djelatnost, dok primjerice limene obloge ili kućišta ne pripadaju proizvodima od interesa. Stoga mnogi za izradu dijelova od limova unajmljuju vanjske dobavljače, koji na svom području imaju više iskustava i u većoj mjeri imaju prioritet uporabu najsuvremenije tehnologije. Uz to, kupci od svojih dobavljača zahtijevaju vrlo visoku kvalitetu, točno poštivanje ugovorenih rokova dobave i također povoljne cijene. Pored toga, među proizvođačima limenih proizvoda vlada oštra konkurencija. Tako nije više dovoljna samo uporaba suvremenih i brzih strojeva, već ti moraju, ukoliko je to moguće, djelovati neprekinuto – 24 sata na dan. Pored toga je potrebno i što više skratiti pomoćna vremena, tako da stroj što više vremena provodi u efektivnom radu. Pri tome, važnu ulogu imaju prije svega brzo i pouzdano umetanje pripremaka, te isto tako brz i siguran transport već obrađenih dijelova. Istodobno upravljanje većim brojem strojeva trenutno predstavlja željeni cilj pri racionalizaciji, čime se postiže optimalno opterećenje, kako strojeva,

tako i poslužitelja. Tko bi bio bolje upoznat s tim područjem od njemačke tvrtke BVS Blechtechnik, koja se na području izrade proizvoda od tankih limova dokazala u međunarodnim razmjerima? U tvrtki BVS rade u dvije smjene, a izrađuju uglavnom elemente od tankih limova (debljine 0,2 do 3 mm) u manjim i srednje velikim serijama. Obrađuju prije svega limovi manjih i srednje velikih formata, tako da imaju u svojem visokoregalnom skladištu na zalihi uvijek više stotina komada tankih limova, što im omogućuje da su pri ispunjavanju narudžbi fleksibilni i da mogu ispuniti relativno kratke rokove dobave. Njihov suvremeni strojni park obuhvaća tri stroja za lasersko rezanje, koji kod njih čine jezgru fleksibilne i ekonomične proizvodnje elemenata od limova.

Kraća pomoćna vremena za višu učinkovitost i rast proizvodnosti

U tvrtki BVS je odgovorno osoblje već davno zaključilo, kako je nužno dugotrajnu i skupu ručnu obradu pripremaka od limova u što većoj mjeri nadomjestiti poluautomatskom obradom. Tako sada strojeve za lasersko rezanje sa pripremcima poslužuju s pomoću uređaja za vakuumski prihvat, a na isti se način limeni dijelovi transportira-

ju iz stroja. Pri tome rabe uređaje za vakuumski prihvat serije VacuMaster, koje proizvodi njemačka tvrtka J. Schmalz; uređaje su nedavno u potpunosti preradili.

U tvrtki BVS je sada, s novom proizvodnom jedinicom koja se sastoji od stroja za lasersko rezanje i uređaja za vakuumski prihvat tipa VacuMaster Basic 250/4, izrada kućišta i čeličnih ploča za elektronske uređaje ekonomičnija nego ikad prije. Novi uređaj VacuMaster 250/4 ima nosivost 250 kg, a za sigurno upravljanje limenim pripremcima opremljen je sa četiri velika usisna prihvata. Limeni pripremci skladište se u visokoregalnom skladištu. Uređaj za vakuumski prihvat te pripemke, manje (2000 x 1000 mm), srednje velike (2500 x 1250 mm) i također posebnih veličina, prihvati i vodoravno prenese do stroja za lasersko rezanje. Uređaj za vakuumski prihvat visi na kranu nosivosti 500 kg. Upravo taj kran omogućuje puno šire radno područje - 2600 x 2600 mm, kut zakreta iznosi 270°, pa je punjenje stroja za lasersko rezanje vrlo jednostavno, nezahtjevno, točno i sigurno. Komadi limova debljine 0,1 i 3 mm teški su 5 do 200 kg, tako da postoji dovoljna rezerva do najvećeg dopuštenog opterećenja uređaja za prihvat. Četiri duga usisava prihvata jamče

48 Listopad 4 II
iz svijeta događaji i dostignuća
Uređaj VacuMaster Basic pri ulaganju limenih obradaka mase 30 kg u stroj za lasersko rezanje.

Osnovni modul VacuMaster Basic – kompaktna izvedba, odlična zaštita, svi su sastavni dijelovi pokriveni; dodatna prednost su dobro vidljivi

da se i najmanji limeni dijelovi uopće, ili vrlo malo deformiraju. U usporedbi s prijašnjim postupcima, kada je nastajao velik broj oštećenja, limovi se gotovo ne deformiraju, pa ne nastaju oštećenja koja su prije bila posljedica nepažljivog ili nestručnog rukovanja pri transportu.

Veća ergonomičnost i prilagođenije upravljanje za poslužitelja

S novim uređajem za vakuumski prihvat VacuMaster Basic 250/4 rukovanje s limenim pripremcima i proizvodima postalo je jednostavnije i prilagođenije poslužitelju, posebice što je uređaj načinjen tako da je

odgovarajućim slaganjem pojedinih jedinica uređaja omogućeno postići konfiguraciju koja najbolje odgovara potrebama pojedine tvrtke. Pri razvoju novog uređaja za prihvat, na umu su bili, osim postizanja što veće učinkovitosti, uporaba što manje količine energije, potreba za što manjim održavanjem, povećanje učinkovitosti i sigurnosti u radu, što veća ergonomičnost i upravljanje što više prilagođeno korisniku. Uz to htjelo se kupcu zajamčiti i što je moguće sigurniju investiciju. Uređaji za vakuumski prihvat tipa Vacu-MasterBasic sastoji se od uzdužnog nosača od aluminijskih profila, koji istodobno akumulira podtlak, regulira medij i prenosi opterećenja, zatim električne pumpe za akumuliranje podtlaka, ergonomski oblikovane jedinice za upravljanje, gredastog nosača na kojeg se pričvršćuju usisni prihvati, te od različitih standardnih i specijalnih usisnih jedinica. Standardizirani sastavni dijelovi i vezni elementi omogućuju brzo i cjenovno povoljnu prilagodbu ili preradu, tako da proizvodnja može teći bez posebnih prekida. Posebice veliku prednost predstavlja vrlo ergonomski oblikovana jedinica za upravljanje. Pored toga je masa uređaja razmjerno manja, što omogućuje sigurno, brzo, energetski štedljivo,

Alpe-Adria banke rast hrvatskog BDPa ove bi godine trebao iznositi 3,7 posto i to zbog slabije osobne potrošnje i lošijih izvoznih rezultata. (H. M.)

Ergonomski oblikovana jedinica za upravljanje uređaja VacuMaster Basic – jednostavna uporaba na osnovi integriranja svih važnih elemenata za upravljanje, uključivo s upravljanjem za kran.

korisniku prilagođeno rukovanje – prihvat, pomak, pozicioniranje i ispuštanje. Smanjena visina uređaja za vakuumski prihvat omogućuje i uporabu u manjem prostoru. Spomena vrijedno je svakako i da je pored izvedbe Basic, namijenjene za vodoravno rukovanje, postoji i izvedba koja omogućuje zakret za 90° i izvedba koja omogućuje zakret za 180°, te pored njih i izvedba s oznakom Comfort

Predsjednik vlade Ivo Sanader je najavio da njegova vlada očekuje usporavanje inflacije na 6,5 posto nakon što je u srpnju iznosila rekordnih 8,4 posto na godišnjoj razini. Proizvođačke su cijene rasle još brže: 12 posto na godišnjoj razini. Kao svoj doprinos antiinflacijskim naporima, premijer je obećao zadržavanje proračunskog deficita na razini iz prošle godine te odgađanje poskupljenja plina za stanovništvo najavljenog za jesen. Javno prozivanje trgovaca kao krivac a za poskupljenja je na kraju ipak dalo rezultate jer je Konzum pojeftinio 20-tak osnovnih životnih namirnica, a njegov primjer su slijedili još neki trgovci i proizvođači. Istodobno s usporavanjem inflacije, ekonomisti očekuju nastavak usporavanja ekonomske aktivnosti. Prema procjenama Hrvoja Stojića, voditelja odjela ekonomskih istraživanja Hypo-

Slaba potražnja potiskuje cijene cinka

Klizanje cijena cinka, do čijeg oporavka, prema mišljenju stručnjaka, neće uskoro doći, donosi velike nevolje proizvođačima.U industriji cinka došlo je do zatvaranja rudnika i smanjenja proizvodnje zbog poskupljenja energenata, radne snage i opreme i istovremenog pojeftinjenja tog metala. Nedaće proizvođača bit će nastavljene jer je pitanje hoće li slaba potražnja i prevelike svjetske isporuke pritiskati cijene cinka i 2010. ili će iduće godine doći do oporavka tržišta. Taj metal, koji se uglavnom koristi za galvanizaciju čelika, jedan je od onih u metalskom kompleksu koji su ove godine bilježili najlošije perfomanse. U kolovozu je, primjerice, cijena cinka skliznula na najniži nivo od studenog 2005., a sada se taj metal

ugovara po oko 1745 dolara za tonu, što je pojeftinjenje od blizu 25 posto od početka godine. (M. B.)

Dalekovod oprema

tunele Mala Kapela i Sv.Rok

Zagrebački Dalekokovod pobjednik je javnog natječaja za opremanje druge cijevi dva najduža tunela na autocesti Zagreb-Split. Kao jedini ponuđač, Dalekovod je dobio ugovor vrijedan 380 milijuna kuna koji predviđa isporuku i instalaciju opreme za signalizaciju, dojavu požara, energetsko napajanje i ventilaciju. Rok za obavljanje radova je ljeto slijedeće godine. Ugovor o opremi za tunele Mala Kapela i Sveti Rok treći je Dalekovodov posao za Hrvatske autoceste ove godine. U prvom polugodištu je kompanija ostvarila prihoda od 825 milijuna kuna, 27 posto više nego u istom razdoblju prošle godine. Dobit je iznosila 18,6 milijuna kuna. Početkom rujna je Dalekovod isplatio dividendu za 2007. godinu, ukupno 28,7 milijuna kuna. (H. M.)

49 Listopad 4 II
podatci iz manometra.
iz svijeta događaji i dostignuća
www.schmalz.de
Vlada očekuje snižavanje inflacije, ekonomisti usporavanje rasta

EuroBLECH 2008: inovativna rješenja za obradu lima

Najvažniji ovogodišnji sajam na području obrade lima održat će se u Hannoveru od 21. do 25. listopada. Pet mjeseci prije njegova službenog otvorenja izložbeni prostor zakupilo je 1 350 izlagača iz 37 zemalja. Tvrtke koje sudjeluju na sajmu predstavljaju svoje proizvode i sustave za različite načine obrade lima. Sajam je organiziran u osam izložbenih hala na 85 000 četvornih metara površine. To znači da je EuroBLECH, u usporedbi s prošlogodišnjim izdanjem, proširen za 10 000 četvornih metara.

Broj posjetitelja sajma je u porastu te je 2006. godine porastao za petinu (na 43 500 posjetitelja). Približno polovica posjetitelja na sajam je došla ciljano, tražeći mogućnost ulaganja. Zanimali su ih prikazi djelovanja različitih strojeva te su željeli doznati što više informacija o njihovim mogućnostima i performansama. Povećanje broja posjetitelja od 6 % može se objasniti nazočnošću onih koji ne dolaze iz Njemačke. Uz posjetitelje iz ostalih članica EU, na EuroBLECHU su bili i stručnjaci iz preostalih europskih zemalja, kao i zemalja Azije i Sjeverne Amerike.

„Tematika izloženih proizvoda ove je godine primjetno proširena, posebno na području tehnike rezanja, fleksibilnih tehnologija obrade lima, tehnike spajanja i alata“, objasnio je direktor sajma Nicola Hamann uime organizatora sajma Mack Brooks Exhibitions. „Također možemo izvijestiti o porastu ostalih tehničko-programskih cjelina unutar sajma EuroBLECH. To je posljedica zahtjeva iz industrije koja već godinama pozitivno posluje i nastavlja rasti.“

Od 1 350 izlagača koji su već zakupili izložbeni prostor, oko 45 posto dolazi iz Njemačke. Po brojnosti iza njemačkih slijede izlagači iz Italije, Nizozemske, Švicarske, Turske, Španjolske, Francuske, Austrije, Tajvana i SAD-a. Slično kao i izlagači, i posjetitelji tradicionalno dolaze iz raznih zemalja. Tako je posljednji EuroBLECH posjetilo više od 64 000 posjetitelja iz 73 zemlje, od toga 36 posto iz inozemstva.

Stručnjaci za obradu lima kao što su konstruktori, trgovci, pogonski inženjeri i inženjeri mjerne kontrole moći će na sajmu razgledati cjelokupan proces obrade lima koji uključuje: izradu lima, poluproizvode i konačne proizvode od lima, manipulaciju limom, preoblikovanje /fleksibilnu obradu lima, spajanje/zavarivanje i opremu za obradu površina. Paletu predstavljenih proizvoda zaokružuju alati, procesi i sustavi za nadzor kvalitete CAD/CAM-aplikacije, istraživanja i razvoj. Među izlagačima su i ponuđači proizvoda od lima te njihovi kooperanti.

U uvjetima globalnog tržišta, odstupanja od specifikacija proizvoda, izazovi serijske proizvodnje različitih serija i želja za smanjenjem troškova zahtijevaju učinkovita i cjenovno pristupačna rješenja te strogu kontrolu kvalitete. Ovogodišnji EuroBLECH predstavlja inovativna rješenja pod sloganom „Kvaliteta, fleksibilnost, produktivnost“. Na taj se način pokušalo pokazati da je cilj razvoja proizvodnje prilagodba zahtjevima globalnog tržišta.

Posjetitelji sajma EuroBLECH 2008 mogu dobiti detaljan opis izložbenog prostora s njegovim nacrtom profilom sajma i informacijama o smještaju i prijevozu. Informacije za posjetitelje na 12 jezika mogu se naručiti besplatno na internetskoj stranici: www.euroblech.com.

Tvrtka Battenfeld na sajmu Plastpol 2008

Austrijski proizvođač strojeva za injekcijsko prešanje Witmann Battenfeld GmbH na ovogodišnjem sajmu koji je održan od 27. do 30. svibnja u mjestu Kielce u Poljskoj predstavio je novu seriju strojeva TM. Posjetitelji su mogli vidjeti demonstraciju izrade ambalaže od PE-HD-a za potrebu industrije pakovanja na stroju TM 270/1350 S sile zatvaranja 2 700 kN. Vrijeme izrade omota mase 2,2 g iznosilo je samo 4,9 sekunda. Predstavljeni stroj opremljen je servomotorom za istodobno doziranje te hidrauličnim akumulatorom, uključujući i crpku za brzo punjenje. Serija strojeva TM u razredu sila zatvaranja od 1 100 do 5 000 kN nudi velik stupanj fleksibilnosti, mogućnost izbora šest stupnjeva sile zatvaranja, devet jedinica za ubrizgavanje i jedanaest položaja pužnih vijaka.

www.battenfeld-imt.com

Listopad 4 II
iz svijeta događaji i dostignuća

“Bio je to rizik ”

Gospodine Kohlbacher, kako je Hurco završio prošlu poslovnu godinu?

Vrlo uspješno. U našem društvu s ograničenom odgovornošću ostvarili smo 62,5 milijuna eura prometa, što je porast od 40 % u odnosu na prethodnu godinu.

Pokriva li Hurco GmbH samo njemačko tržište?

Pokriva njemačko tržište, ali i susjedne zemlje: Hrvatsku, Austriju, Poljsku, Sloveniju, Češku i Mađarsku. To su tržišta koja opskrbljujemo iz Njemačke. Ja sam, međutim, odgovoran i za Italiju i Francusku, gdje imamo samostalna poduzeća.

Koliko je poduzeće Hurco GmbH prodalo strojeva?

U 2007. godini oko 660, a u godini prije 500.

Koji je stroj najtraženiji?

Vrlo je tražen stroj VMX 42. Ali na tržištu postoji potreba za svakim strojem, prodaje se svaki model iz programa. Kada govorimo o velikim strojevima kao što su VMX 64 ili 84, naravno da se prodaju manje količine. Ali ti strojevi znatno povećavaju promet.

Koja je osnovna cijena novog stroja VMX 84? Oko 180.000 eura.

Na sajmu Emo predstavili ste novi upravljački uređaj Winmax, koji je zamijenio Ultimax. Imate li i dalje dovoljno kupaca? Novi upravljački uređaj nudi mnogo više funkcija. Točno, bio je to velik rizik, jer se pri dodavanju novih funkcija mogla izgubiti jednostavnost uporabe. Naši su programeri, međutim, zaista uspjeli sačuvati već dokazanu koncepciju programiranja pa su naši kupci oduševljeni. Korisniku koji poznaje Ultimax zapravo i ne treba novo školovanje da bi uspješno radio Winmaxom. Pomoćne funk-

cije daju informacije o programu. Struktura komfornoga korisničkog sučelja, što i jest odlika upravljačkog uređaja Hurco, zadržana je, dok je postolje stroja povećano. Uvijek smo stavljali težište na jednostavnost uporabe, pa tako i sada kod novoga upravljačkog uređaja. Taj je uređaj razvijen u našem sjedištu u SAD-u, međutim ideje i povratne informacije kupaca išle su preko nas.

Koliki je udio društva?

Zajedno s poduzećima u Italiji i Francuskoj pridonosimo ukupnom prometu s više od 50 posto. Mi, međutim, ne pokrivamo cijelu Europu. Hurco postoji i u Engleskoj te u Skandinaviji.

Je li VMX 42 prvi 5-osni stroj u programu Hurca?

Ne, već smo imali jedan takav stroj sa zakretnim stolom, koji smo dugo i uspješno prodavali. Primjenu četvrte i pete osi na stroju realiziramo već više godina uz pomoć rotacijskih i zakretnih stolova Kitakawa. To izvrsno funkcionira, osim što kod rotacijskih stolova postoji ograničenje u pogledu stezne površine.

Za brzo bušenje i izradu navoja

Zadržavši jednostavnost uporabe, novi upravljački uređaj Winmax trebao bi alatne strojeve Hurco učiniti učinkovitijima. Glavni urednik o tome je razgovarao s direktorom poduzeća Hurco.

Koje su prednosti stroja VMX 42 SR?

Sa zakretnom glavom taj je stroj dobio univerzalni karakter pa još bolje odgovara novom upravljačkom uređaju i potrebama naših kupaca. Naši se kupci bave proizvodnjom, pojedinačnih dijelova i malih serija, a ovaj im stroj omogućuje još veću fleksibilnost: mogu jednostavno ukloniti zakretni stol te nastaviti raditi s tri ili četiri osi, i to je najveća prednost. Može se, naime, dogoditi da naši kupci upravo na ovom stroju nemaju popunjen kapacitet proizvodnje s pet osi. U tom se slučaju radni stol jednostavno skine, a stroj se koristi kao stroj s tri ili četiri osi.

Poduzeće

Hurco su 1960. godine u Indianapolisu, u SAD-u, osnovali inženjeri Edward Humston i Gerald Roch, i to za proizvodnju upravljačkih uređaja za preše za savijanje, koje su se prodavale pod imenom Autobend. Godine 1971. Hurco je uvršten na burzu. Iste je godine osnovana i prva europska podružnica u Engleskoj, dok je njemačka podružnica utemeljena 1982.

Hurco, Pliening, www.hurco.de

Poduzeće Hardinge Machine Tools Ltd. svim korisnicima strojeva s vertikalnim vretenom koji žele brzo bušenje, izradu navoja i glodanje nudi vertikalni obradni centar HardingeBridgeport 480 DT P3. Stroj odlikuje vreteno s neposrednim pogonom i 15 000 okretaja na minutu te brzim hodovima od 48 m/min. i 14-strukim mjenjačem alata (revolverska glava). U ponudi je i automatski mjenjač alata s pokretnim držačem (20 alata). Strojem 480 DT P3 upravlja upravljačka jedinica Fanuc Oi-MC. Na prvome je mjestu čvrstost stroja. Stroj sadrži visokokvalitetni C-okvir od lijevanoga željeza i fiksni stup. Novi centar za bušenje i izradu navoja omogućuje 480-milimetarski hod osi X i 400-milimetarski hod osi Y. Hod osi Z pri automatskome mjenjaču alata (20 alata) jest 430-milimetarski, a pri 14-strukoj revolverskoj glavi 330-milimetarski. Te su mjere oblikovane s namjerom ostvariti korisno obradno kućište. Na osima X i Y ostvaruju se velike brzine hodova s ubrzanjem od 1 G, a na osi Z 0,8 G. Preciznost pozicioniranja iznosi ±0,005 mm, a ponovljivost 0,002 mm. Zamjena alata traje 1,5 sekundu pri 14-strukome mjenjaču, a pri mjenjaču alata većega kapaciteta, zamjena traje kraće – skraćeno čak na 0,8 sekundi.

www.bpt.com

51 Listopad 4 II
iz svijeta intervju

FARO – mjera uspjeha

Tko ne bi poželio mjeriti razne proizvode i oblike bez gubitka vremena radi poteškoća s rukovanjem nepomičnih koordinatnih mjernih uređaja. Uz to, ponekad se zahtijeva točnost mjerenja oko ± 5 mikrometara, koju je potrebno postići izvan prostorije za mjerenje, izravno u pogonu.

Stoga je tvrtka FARO razvila novi prijenosni 3D koordinatni mjerni uređaj – FARO Gage – bitno različit od svih drugih mjernih sustava. Gage sustavom se upravlja ručno, a omogućuje fleksibilnost kao niti jedan drugi mjerni sustav. On pruža visoko precizne mjerne rezultate bez nepotrebnog gubljenja vremena, uz što nije potrebno održavanje, a već je dokazan kroz brojne primjene u industriji.

Univerzalna jedinica za uklanjanje strugotine

Knollova jedinica ZVF za uklanjanje strugotine, kompaktan je agregat za transport strugotine, kojeg je moguće ugraditi u konstrukciju stroja ili u transportnu jedinicu. Omogućuje lomljenje kao i usisavanje odvojenih čestica. Na taj način se lako iz obradnog centra transportiraju velike količine strugotine (pri obradi uz medij za hlađenje i podmazivanje, uz strugotinu uklanja se i medij) do filtra ili spremnika za odvajanje.

Tu je jedinicu moguće ugraditi neposredno ispod radnog prostora, tako da se odvojene čestice koje nastaju pri obradi i padaju u jedinicu izravno smanjuju. Ukoliko se rabi stroj koji ima klasičnu jedinicu za transport strugotine, najbolje je Knollovu jedinicu ugraditi ispod transportne jedinice. Na taj način ta jedinica postaje vrlo primjerena kao dodatna oprema postojećem strojnom parku. Jedinicu je moguće rabiti kako za obradu bez medija za hlađenje i podmazivanje, tj. uz njegovu vrlo malu količinu, do obrade uz primjenu medija.

Jedinica ZVF djeluje na sljedeći način: strugotina i medij za hlađenje i podmazivanje padaju u lijevak te upadnu u sustav za rezanje. Noževi s rotirajućim gredom povuku strugotinu u sustav za rezanje te je izrežu u manje komadiće. Medij za hlađenje i podmazivanje s druge strane otječe kroz sito u izdvojeni sabirni spremnik. Jedinica strugotinu izreže na tako male komadiće koji su pripremljeni za usisavanje. Takva mješavina dolazi do transportne pumpe, koja ju transportira preko povratnog voda do uređaja za filtriranje.

FARO Gage posjeduje sustav kompenzacije temperature što omogućuje mjerenje u različitim uvjetima okoline, uz istodobno postizanje preciznih rezultata. Svojim mjernim rasponom od 1,2 m, Gage oprema je nadmoćna u usporedbi s tradicionalnim ručnim mjernim alatima, te omogućuje ekstremna mjerenja. Uz dodatnu opremu Battery Pac, sustav omogućuje mjerenje bez vanjskog izvora napajanja i do 4 sata – mjerenje u pokretu.

FARO Gage – User Story za korisnike

Na stranicama posvećenim korisnicima pod nazivom User Story, korisnici mogu pronaći upute kako koristiti Gage sustav u alatnicama ili proizvodnim pogonima pri mjerenju visokopreciznih dijelova. U svim tim slučajevima moguće je zamijeniti sve postojeće mjerne sustave Gage sustavom. Uporaba Gage sustava u bilo kojoj sredini rezultira postizanjem visokih standarda mjerenja, koja se inače postižu tradicionalnim koordinatnim mjernim uređajima samo u prostorijama za mjerenje. Ukoliko ste zainteresirani za prezentaciju FARO Gage sustava, ili želite dodatne informacije – molimo da nam se javite! www.faro.com

52 Listopad 4 II
iz svijeta događaji i dostignuća
www.teximp.com
www.knoll.mb.de

Lagano građeni roboti*

Industrijski roboti standardni su alat u suvremenim proizvodnim pogonima. Građeni su vrlo kruto kako bi se smanjio broj potrebnih senzora, povećala točnost i ponovljivost te pojednostavila regulacija. Obično rade u uređenim okolinama, a često im se dodaju kamere kako bi se smanjio potrebni stupanj uređenosti okoline. Novija istraživanja zbog sve veće pristupačnosti robota, kako industrijskih pa tako i kućnih mobilnih, usmjerena su na robotske ruke koje mogu raditi u vrlo neuređenim okolinama, kao na pr. u direktnoj interakciji sa čovjekom. Kako bi se to postiglo, potrebno je koristiti netradicionalne paradigme pri konstruiranju takvih robota. Primjena laganih robota se među ostalim nalazi na područjima uslužne robotike, teleoperacije, svemirskih istraživanja i industrijske proizvodnje. Članak opisuje principe konstrukcije i regulacije lagano građenih robota, područja njihove primjene i neke modele laganih robota.

Industrijski roboti

Industrijski roboti dizajnirani su za neprestane repetitivne poslove pozicioniranja (manipulacija, zavarivanje, bojanje, ljepljenje) u kojima je zahtijevana velika točnost i ponovljivost iste, ali u dobro strukturiranim i a priori definiranim (uređenim) okolinama. Kako bi se ispunili ti zahtjevi, industrijske robotske ruke su vrlo krute i implicitno teške (masivne) konstrukcije. Svoje zadatke stoga mogu ispuniti relativno jednostavnom i jeftinom regulacijom, pošto se pri istoj zbog krute konstrukcije često zanemaruju učinci elastičnosti. Zbog svoje mase i nepromjenjivosti ishodišne točke moraju biti dobro pričvršćeni za podlogu. Dolaze sa velikim upravljačkim ormarima, u kojima se nalaze svi pretvarači energije, računala te dodatna oprema. Cijene industrijskih robota sve su manje, pa oni postaju sve pristupačniji.

Industrijska robotska ruka najčešće ima šest rotacijskih stupnjeva slobode, kako bi se mogle postaviti sve Kartezijeve koordinate (položaj i orijentacija). Pri tom su rotacijske osi stupnjeva slobode podijeljene na glavne (prva tri) i osi šake ili zgloba (zadnje tri).

Uobičajeno je da roboti rade u ograđenim jedinicama koje ih sadrže nekoliko, na pokretnoj traci ili sl. Uglavnom nisu opremljeni sa senzorima okoline te ne mogu reagirati ako se u njihovoj blizini nađe čovjek, što znači kako u njihovoj okolini postoji velika opasnost od ozljede. Zbog jednostavnije regulacije mjere se samo pozicije i eventualno brzine pojedinih stupnjeva slobode, a vanjsku nametnutu silu nije moguće mjeriti bez posebno dodanih senzora. Sve nabrojano čini ih nepogodnima za rad s ljudima.

Lagano građeni roboti

Lagano građeni roboti (eng. Light-weight robots, njem. Leichtbauroboter) građeni su

Slika 1. Industrijski robot sa šest stupnjeva slobode gibanja, nosivosti 16 kg (KUKA KR16). Industrijski roboti mjere samo unutarnji položaj, što ih čini nepogodnima za mjerenje vanjske sile. Robot sa šest stupnjeva slobode može postići točku i orijentaciju u prostoru na samo jedan način.

na drugačiji način i za drugačije primjene. U uvjetima gdje na uskom prostoru zajedno rade čovjek i robot, uvjetima gdje je potrebna velika mobilnost te gdje okruženje nije unaprijed poznato, potreban je drugačiji pristup konstrukciji robotske ruke nego kod industrijskih robota. Lagano građeni roboti posebno su konstruirani za mobilnost i interakciju s nepoznatim okruženjima i ljudima. Ove primjene zahtijevaju veliki omjer nosivosti i mase te velike brzine gibanja, po uzoru na ljudsku ruku. Poželjno je i da robot čini neovisnu i samostalnu jedinicu, dakle da nema potrebe za vanjskim uređajima. Također je poželjan modularni, integrirani mehanički i elektronički (mehatronički) dizajn te sposobnosti osjeta i regulacije koje omogućuju vještu i suradljivu interakciju, što se naziva mekanom robotikom (eng. soft robotics). Ovakvi roboti obično imaju kinematsku strukturu sličnu ljudskoj ruci, dakle redundantnu strukturu sa 7 stupnjeva slobode. Kinematski lanac čine valjanje-posrtanje-valjanje za rame, posrtanje-valjanje za lakat i zglob te naposljetku posrtanje-posrtanje sa presje-

54 Listopad 4 II automatizacija i informatizacija 54

cajućim osima (kardanski) kao šaka. Valjanje bi se moglo opisati kao zakretanje oko osi duž segmenta, a posrtanje kao okretanje oko jedne od osi okomite na segment. Svi navedeni roboti imaju ovakvu strukturu.

Primjena

Prvotno namijenjeni korištenju u svemiru, gdje se zbog velike cijene transporta zahtijeva što manja masa, lagano građeni roboti zanimljivi su i za mnoge druge primjene. Direktno povezana sa svemirskom tehnikom je udaljena prisutnost (eng. telepresence), gdje se ljudski pokreti prenose na daljinu i izvršavaju na robotskoj ruci. Nadalje, postoji područje robotike koje se bavi suradnjom robota i čovjeka te se naziva uslužna robotika (eng. service robotics, njem. Servicerobotik). Primjer bi bio robot koji čovjeku direktno pomaže u industrij-

skoj proizvodnji, odnosno u direktnoj suradnji s čovjekom, u primjenama koje još nisu dostupne industrijskim robotima, kao što je montaža teško dostupnih pozicija (n. pr. treba provući ruku kroz nešto pa montirati sa unutarnje strane kao čovjek). Veliko područje je naravno mobilna robotika, odnosno mobilna manipulacija gdje je bitno da je manipulator što lakši te da sačinjava neovisnu cjelinu. U uslužnu robotiku spadaju roboti koji pomažu ljudima kod kuće, u bolnicama, trgovinama i sl. Za ovo područje kućnih i civilnih usluga je predviđeno veliko tržište, pogotovo u Japanu gdje je udio starih ljudi u populaciji dosta velik. Upravo u navedenim primjenama bitno je t. zv. suradljivo (eng. compliant) ponašanje robota, gdje robot nije “kruto” isprogramiran već reagira na podražaje izvana. Takve je robote moguće n. pr. uhvatiti rukom i

PA10-7C je redundantni robot sa sedam stupnjeva slobode, mase 38 kg i nosivosti 10 kg. Redundantni robot može postići točku i orijentaciju u prostoru na više načina, te je moguć funkcionalan rad robota i pri blokiranju jednog stupnja slobode.

voditi željenom putanjom, ili im blagim udarcem signalizirati da se maknu. Za ovakvo ponašanje robota nužno je korištenje velikog broja senzora (osjetila) i naprednijih tehnika regulacije. Prvo ćemo pogledati neke modele lagano građenih robota.

Mitsubishi PA10-7C

Robot koji se može naći u mnogim laboratorijima i istraživačkim institutima, PA10-7C je redundantni robot firme Mitsubishi Heavy Industries, koji je nastao kao evolucija prijašnjih robota iste firme. Sam

55 Listopad 4 II automatizacija i informatizacija robotizacija
Slika 2. Mitsubishi PA10-7C sa kamerom na kraju robota Slika 3. Mitsubishi

slobode robota

PA10-7C. Stupnjevi slobode raspoređeni su kao u ljudskoj ruci – podijeljeni su na rame (S – shoulder), lakat (E – elbow) i šaku (W – wrist). Uočite i naizmjenični redoslijed rotacija R (roll, oko osi segmenta) i P (pitch, okomito na os segmenta).

robot nije neka novotarija, već predstavlja poprilično standardnu opremu koja se koristi kako kod istraživanja gore navedenih primjena, tako i u industriji. Velika boljka ovog robota je otvorena arhitektura - Mitsubishi nudi cijeli API (Application Programming Interface) za komunikaciju i upravljanje robota, koji omogućava mijenjanje parametara regulacije, očitavanje senzora, pa čak i implementaciju vlastitih regulato-

Slika 6. Razvoj robotske ruke DLR LWR – original s DLR Hand 1 (1993.), LWR II (2000.) i LWR III (2002.) sa DLR Hand 2. LWR III je lagano građena ruka sa ugljičnim segmentima, mase 14 kg i nosivosti 14 kg u cijelom dinamičkom području robota. Sve iteracije robota imaju senzor momenta u stupnjevima slobode. [1]

ra. Omjer mase i nosivosti mu je poprilično dobar u odnosu na standardne industrijske robote, a uz to ima drugačije raspoređene stupnjeve slobode. Naime, robotska imitira ljudsku ruku – sastoji se od ramena, lakta i šake, a raspored i osi rotacija vidljiv su na slici 4. Mitsubishi je iznimno darežljiv pa možete vidjeti čak i presjek robotske ruke (slika 6) gdje se može vidjeti raspored motora, ležajeva, centara mase segmenata i sl.

DLR LWR III

Razvijen u Institutu za robotiku i mehatroniku Njemačkog centra za zrakoplovnu i svemirsku tehniku (DLR - Deutsches Zentrum für Luft- und Raumfahrt), LWR je doživio tri iteracije. Prvi LWR bio je 1993. prvi robot koji je radio u svemiru i demonstrirao da je moguće upravljati svemirskim robotom sa Zemlje. Korišteni su koračni motori i planetarni reduktori. Masa mu je bila 14,5 kg, a nosivost 7 kg. Već je ova ver-

zija imala odlike svih LWR-ova – kinematiku sličnu ljudskoj ruci, senzore momenta u svakom stupnju slobode te kompletnu elektroniku integriranu u ruci, kao i komunikaciju među stupnjevima slobode putem optičkog kabla. Klasično roboti elektroniku imaju u zasebnoj, upravljačkoj kutiji, dok se na ruci nalaze samo motori i senzori. Druga iteracija, LWR II (2000.), razvijena je iz znanja stečenog prvom verzijom, dok su pri razvoju korišteni CAD alati i metoda konačnih elemenata za optimiranje konstrukcije. Za prigon su korišteni brushless DC (istosmjerni) motori i harmonic drive reduktori, a postiže se nosivost od 7 kg uz masu ruke od 18 kg. Uz senzore položaja i momenta na izlazu iz reduktora, dodani su i senzori položaja u motore (redundancija senzora položaja). Ti su senzori ugrađeni u namotaje, a mjerenje se bazira na Hallovim senzorima. Robot se može upravljati po položaju, brzini i momentu. Segmenti

56 Listopad 4 II
Slika 4. Prikaz stupnjeva Slika 5. Presjek robotske ruke PA10-7C. Stupnjevi slobode su označeni različitim bojama. Otvorena arhitektura robota omogućuje istraživačima mijenjanje algoritama upravljanja robota. [4]
automatizacija i informatizacija robotika

su rešetkasti od laganih materijala, a ruka je poslužila za razvijanje i testiranje inovativnih modela regulacije. U trećoj iteraciji (2002.) LWR je dodatno optimiran, tako da su smanjene mase mnogih komponenti te povećana integracija elektronike. Pri konstrukciji su iskorišteni principi istovremenog inženjerstva. Stupnjevi slobode su kompaktno građeni sa svom potrebnom mehanikom, elektronikom i senzorikom u jednom paketu (slika 10). U odnosu na LWR II, motori su dodatno poboljšani, a senzor momenta mjeri i silu (6-DOF senzor). Segmenti su načinjeni od kompozitnog materijala s ugljičnim vlaknima. Jačina motora i veličina cijelog paketa se postupno smanjuje kako se smanjuje potreban moment u stupnju slobode. Naime, najveći moment je potreban u prvom stupnju slobode, koji po-

kreće većinu mase robota a najmanji u zadnjem gdje se pokreće samo masa na kraju ruke. Sva potrebna elektronika, uključujući energetske pretvarače, drivere motora, digitalne obrađivače signala (DSP) i mikrokontrolere nalazi se na jednom mjestu, što omogućava vrlo brze krugove regulacije zbog blizine mjerenog signala. Elektronički dio razvio je Fraunhofer institut za pouzdanost i mikrointegraciju. Robot je građen modularno, što znači da po volji možemo

stupnja slobode

i položaja.

dodavati i oduzimati broj stupnjeva slobode i/ili mijenjati kinematsku strukturu robota. Rezultat nabrojanih nadogradnji je LWR III sa zapanjujućim odnosom nosivosti i mase 1:1, odnosno robotska ruka koja može nositi svoju masu, pa čak i nešto više. Robot će biti komercijalno u proizvodnji

Harmonic drive reduktor

Dijagonalni kotrljajući ležaj

Energetski pretvarač Kontroler motora i stupnja slobode Napajanje

DLR RoboDrive motor sa sigurnosnom kočnicom i senzorom položaja

Robotski segment od ugljičnih vlakana

Slika 10. Dijelovi jednog stupnja slobode LWR III. Integrirana je sva potrebna elektronika za rad stupnja slobode, od napajanja, kontrolera za regulaciju položaja i sile stupnja slobode do energetskog pretvarača. Položaj se mjeri dva puta – na motoru i nakon reduktora, a na kraju se mjeri i moment. Mjerenje momenta je potrebno kako bi cijeli robot zbog elastičnosti uopće bilo moguće regulirati. Integriranje kontrolerske elektronike u segment rezultira brzim krucijalnim regulacijskim krugovima.

58 Listopad 4 II
Slika 7. Robot razvijen u DLR-u komercijalno proizvodi firma KUKA, a ovdje je prikazan izložen na sajmu. Zbog specifičnosti izrade još je uvijek skuplji od standardnih industrijskih robota. Slika 8. Područje dosega robotske ruke DLR LWR III. Slika 9. Rastavljeni stupanj slobode LWR III, sa kompozitnim segmentima te integriranim motorom, harmonic drive reduktorom te senzorima momenta Senzor momenta sa digitalnim sučeljem Senzor položaja
automatizacija i informatizacija robotika
Slika 11. Senzor momenta i sile (6-DOF) kakav se koristi u LWR III (Schunk)

njemačke tvrtke KUKA, najvjerojatnije u dvije verzije – jednoj oslabljenoj i jednoj koja pruža potpunu funkcionalnost.

Principi upravljanja

Velik naglasak pri upravljanju (regulaciji) lagano građenih robota je dizajn robustnih regulatora koji osiguravaju i aktivnu sigurnost čovjeka i robota tijekom njihove interakcije. Kako bi se to postiglo, potrebno je obratiti posebnu pozornost na nekoliko aspekata. Prije svega, potrebno je ekstenzivno korištenje

okoline, kao što su vizija, sile i momenti na prihvatnici i u stupnjevima slobode robota, osjeti dodira i udaljenosti. Regulacija položaja mora kompenzirati utjecaje inherentne elastičnosti robota (na pr. vibracije ili stacionarna pogreška pozicioniranja) kako bi se osigurala učinkovitost pozicioniranja i praćenja putanje. Ovaj problem prisutan je i kod industrijskih robota pri gibanju velikim brzinama.

Lagano građeni roboti obično imaju implementiran neki oblik mekane robotike,

informacija sa senzora Slika 12. DLR RoboDrive istosmjerni elektromotor, razvijen posebno za potrebe LWR III. Slika 13. Detalj otvorenog stupnja slobode LWR III, gdje je vidljivo napajanje i ostale elektronske pločice za regulaciju i napajanje motora. Slika 14. Strategija upravljanja lagano građenim robotom DLR LWR. [7]
automatizacija i informatizacija robotika

Tablica 1. Usporedni prikaz karakeristika standardnog industrijskog robota i dvaju lagano građenih robota. (*) R = roll (valjanje, odnosno zakretanje oko osi duž segmenta), P = pitch (posrtanje, odnosno zakretanje oko osi okomite na segment)

u istom. Motor tada služi kao veoma precizni (visokofrekventni) izvor vibracija koje kompenziraju vibracije na izlazu iz reduktora. To se postiže povratnom vezom po momentu, koja omogućuje i bit svih modernih koncepata upravljanja robota – definiranje putanje krajnje točke robota kao i sile/momente kojima treba djelovati na okolinu prilikom tog gibanja. Kao što je vidljivo na slici 15, robot je modeliran kao niz serijski spojenih MDS sustava čije amplitude vibracija treba svesti na minimum.

Prigon AC servomotori AC servomotori Brushless DC (DLR Robodrive) s ugrađenim strujnim pretvornikom i elektromagnetnom kočnicom

Senzori položaja

PosebnostiModularan, promjenjiva duljina ramena

Brushless rezolver (apsolutni položaj)

Inkrementalni enkoder na motoru, apsolutni enkoder na izlazu reduktora

Hermetički zatvoren (clean room robot) Regulacija otpora (impedance control )

Zbog elastičnosti reduktora i male mase segmenata, amplitude pobuđenih vibracija počinju bitno utjecati na točnost pozicioniranja robota. U načinu (modu) rada u kojem je zahtijevana velika točnost treba stoga aktivno prigušivati vibracije, za što je neophodno mjerenje momenata u stupnjevima slobode. U slučaju LWR III moment se mjeri nakon reduktora, što eliminira neodređenosti iznosa trenja

Upravljanje robotom može se heuristički podijeliti u različite modove kao na slici 14. Postoje različiti algoritmi za suradljivo ponašanje (gdje se regulira krutost robota) i za točnost pozicioniranja, koje se uključuje kada je zahtijevana krutost najveća.

Ostala istraživanja

Jedno od vrlo intenzivnih područja istraživanja su humanoidni roboti, dakle roboti koji po svojoj strukturi i ponašanju nalikuju čovjeku. Primjeri uključuju veoma poznati Honda Asimo, zatim Kwanda HRP, NASA Robonaut, humanoidni robot tvrtke SARCOS sa hidrauličkim aktuatorima, DLR Justin te NiST/SARCOS i-1.

odnosno suradljivog ponašanja. Jedan od načina jest “regulacija otpora”, gdje je robot programiran da se ponaša kao virtualni MDS sustava (Mass-Damper-Spring – sustav mase, opruge i prigušnice) sa slobodno podesivim parametrima. Tako se umjesto sile ili položaja definira dinamika između robota i okoline, pri čemu stvarna sila i položaj ovise o okolini. Ovdje se iz informacija sa senzora položaja, sile i momenata u pojedinim stupnjevima slobode reguliraju matrice inercije M, krutosti Kk i prigušenja Dk (slika 16). To je moguće samo ako se uz položaj mjeri i moment u stupnju slobode, dok se njihove derivacije računaju. Tako vektor stanja jednog stupnja slobode uz poziciju i brzinu biva proširen za moment i njegovu derivaciju.

60 Listopad 4 II
Skika 15. Model fleksibilnih segmenata lagano građenog robota. Slika 16. Princip regulacije otpora LWR robota. Umjesto sile ili položaja na kraju robota defiunira se dinamika između nje i okoliša, a reguliraju se parametri otpora gibanju D i K. [7] Slika 17. Jedna od primjena lagano građenih robota je teleoperacija, odnosno udaljeni rad. Računalo sa uređaja na čovjekovoj ruci očitava njegove pokrete i prenosi ih na robotsku ruku i šaku, koje se mogu nalaziti bilo gdje, na pr. u svemiru. Na ovaj način mogu se prenositi i sile kojima čovjek želi djelovati. Na slici se vidi stariji model robota, DLR LWR II sa DLR Hand 1. (DLR)
automatizacija i informatizacija robotika
Model
KUKA KR-6 / KR-16 Mitsubishi PA10-7C DLR LWR III
Broj stupnjeva slobode 677 Vrste stupnjeva slobode* R-P-P-R-P-R R-P-R-P-R-P-R R-P-R-P-R-P-R Masa 235 kg 38 kg 13,5 kg Nosivost6 (16)
kg (maks.
10 kg 15 kg Ponovljivost pozicioniranja ± 0,1 mm ± 0,1 mm -
ProizvođačKUKA Roboter GmbH Mitsubishi Heavy Industries, Ltd KUKA Roboter GmbH
+ 10
46 kg)
61 Listopad 4 II

DLR Justin je eksperimentalni robot sa dva LWR III manipulatora na čije krajeve mogu biti namontirane šake DLR Hand 2. Služi za istraživanja na suradnji i izbjegavanju sudara manipulatora, koordinaciji pokreta i interakciji s ljudima.

Humanoidni robot i-1 nastao je u međunarodnoj suradnji američkih i japanskih istraživačkih centara. Može se pohvaliti sa 50 stupnjeva slobode, koji su uglavnom pokretani hidrauličkim aktuatorima. U stupnjevima slobode ima senzore momenta pa može osjetiti vanjske sile koje djeluju na njega, kao n. pr. da ga netko gura. Vid

mu je koncipiran kao ljudski – za svako oko postoji više kamera i leća, na pr. posebno za periferni i glavni vid. No, ono po čemu je ovaj robot najimpresivniji jest održavanje ravnoteže. Princip kojim je riješen taj problem ne zahtijeva poznavanje inverzne kinematike i dinamike robota. Pomaci se izvode tako da se rezultantna sila svakom iteracijom približava prolazu kroz težište robota, što rezultira vrlo ljudskim pokretima. Ako se ruke tog robota dovedu u određeni položaj, on će ih nastojati održati u njemu pri održavanju ravnoteže. Detalnije informacije mogu se naći u [8] i ondje navedenim člancima.

Zaključak

Lagano građeni roboti su bez sumnje bliska budućnost prije svega mobilne i industrijske robotike i logičan su evolucijski korak naprijed. Bez sumnje ćemo ih početi viđati sve češće. Robotika postaje sve zanimljivija i pristupačnija ljudima jer se zbog sposobnosti prepoznavanja gesta smanjuje razina znanja potrebnog za korištenje robota. Uz to, roboti postaju sve sličniji ljudima, što ih čini simpatičnijima.

i-1 sa hidrauličkim aktuatorima i integriranim senzorima momenta ima 50 stupnjeva slobode. Robot prepoznaje vanjske podražaje sile te se aktivno odupire ravnotežu, odnosno pri jakom udarcu pokušat će nogama uspostaviti ravnotežu, kao što to radi boksač nakon jakog udarca. (ATR/JST/SARCOS/NiCT) [6]

Literatura:

1. www.dlr.de/rm-neu/en/desktopdefault.aspx/ tabid-3803/ (10.04.2008.)

2. www.scholarpedia.org/article/Light-weight_ robots (10.04.2008.)

3. www.mhi.co.jp/kobe/mhikobe/products/mechatronic/specfi/7c/7c-j.html (11.04.2008.)

4. www.mhi.co.jp/kobe/mhikobe/products/ mechatronic/download/new/new-j.html (11.04.2008.)

5. Schätzle, S: Aufbau und Regelung eines Satelliten Simulators für On-Orbit Servicing; Diplomarbeit, TU München

6. www.cns.atr.jp/hrcn/ (21.04.2008.)

7. Albu-Schäffer, A: Safe Physical Human-Robot Interaction, DLR Institute of Robotics and Mechatronics, prezentacija, www.laas.fr/IFIPWG/Workshops&Meetings/49/workshop/ 13%20albu-schaeffer.pdf (10.04.2008.)

8. www.cns.atr.jp/~sangho/CB/cb_en.htm (21.04.2008.) - Full-Body Compliant Locomotion and Interaction for Biped Humanoids

* Članak je preuzet iz časopisa I3, broj 7, 2008 (ISSN 1846-8586)

62 Listopad 4 II
Slika 18. Zbog ugrađenih senzora sile, lagano građeni roboti mogu služiti i za unos pokreta u računalo, koji se mogu direktno prenositi na udaljenog robota (telerobotika) ili se kasnije ponoviti bez prisustva čovjeka. Ovo otvara nove mogućnosti i pristupe programiranju robota. [5] Slika 19. DLR Justin, eksperiment sa dvije robotske ruke LWR III i šake DLR Hand 2. Među ostalim istražuje se i izbjegavanje sudaranja robota, kao i koordinacija te interakcija s čovjekom. Na internetu se može naći film Justina kako pravi sok. Slika 20. Humanoidni robot
automatizacija i informatizacija robotika

VISION podupire nogometnu ekipu robota

Promocija tehnologije: Humanoidni roboti igraju nogomet

Tvrtka ISRA VISION preuzela je sponzorstvo nad nogometnom ekipom pokretnih humanoidnih robota Darmstadt Dribblers. Time vodeća tvrtka na tržištu za područje Robot Vision podupire robotiku i tehnologiju obrade slika na Tehničkom sveučilištu u Darmstadtu (Darmstadt Technical University).

RoboCupTM je međunarodni projekt koji promiče područje umjetne inteligencije – UI (Artificial Intelligence – AI), robotiku i ostala područja u vezi s njima. Cilj je projekta unaprijediti istraživanja na području UI i inteligentne robotike na način da se pred njih postavljaju standardni problemi koje je s pomoću široke palete raznih tehnologija moguće istraživati i rješavati. Za projekt RoboCup kao središnja problematika istraživanja izabran je nogomet. Konačni je cilj tog projekta razviti do 2050. godine ekipu potpuno autonomnih humanoidnih robota koji će moći pobijediti ljudsku ekipu svjetskih prvaka u nogometu, prema Fifinim nogometnim pravilima. Osim toga dugoročnog plana, prava utrka nastala je na razvoju pojedinačnih robota za nogomet i njihovih različitih disciplina.

Školska djeca, studenti, inženjeri i znanstvenici iz raznih zemalja natječu se međusobno sa svojim ekipama u različitim natjecateljskim ligama prvenstva RoboCup te se međusobno motiviraju za daljnje usavršavanje robota. Kako bi ekipa robota zaista igrala nogomet, potrebno je udružiti

mnoge suvremene tehnologije i tehnološka rješenja koja uključuju: načela konstruiranja, koordinaciju robota, razvijanje strategija njihova djelovanja, zaključivanje u stvarnom vremenu, robotiku i usklađivanje senzorike. RoboCup predstavlja zadatak za

višečlanu ekipu robota koji se brzo kreću u dinamičkom okruženju. RoboCup također pruža programsku platformu za istraživanje softverskog aspekta projekta RoboCup. Jedna od temeljnih primjena rješenja razvijenih tim projektom je potraga i spašavanje u slučaju katastrofa većih razmjera. Stoga je projekt RoboCup potaknuo pokretanje projekta RoboCupRescue, koji će se baviti tim specifičnim područjem primjene robota.

Tvrtka ISRA VISION, vodeća svjetska tvrtka s područja Robot Vision industrijske primjene, sponzorira humanoidnu nogometnu ekipu robota Odjela za znanost o računalima na Tehničkom sveučilištu u Darmstadtu (Computer Science Section, Darmstadt Technical University) pod nazivom Darmstadt Dribblers. Ekipa je uspješno nastupila na natjecanju RoboCup 2008, koje je održano od 14. do 20. srpnja 2008. u Suzohou (Kina).

Tim sponzorstvom tvrtka ISRA VISION potiče zanimanje studenata Tehničkog sveučilišta u Darmstadtu za robotiku i tehnologije obrade slika te njihove mnogobrojne mogućnosti. “Svojim angažmanom želimo promovirati i poticati robotsku tehnologiju”, potvrđuje Enis Ersü, izvršni direktor tvrtke ISRA VISION AG. “Za nas je posebno važno i zanimljivo područje robot-vision tehnologije.”

63 Listopad 4 II automatizacija i informatizacija humanoidni roboti
ISRA
Slika 1. Humanoidni roboti ISRA i BRUNO Slika 2. Humanoidni robot ISRA Slika 3. Ekipa Dribblersa iz Darmstadta

Tvrtka je preuzela sponzorstvo nad Darmstadt Dribbler robotom nazvanim “ISRA”. Zajedno s kolegom nazvanim “Bruno” čini napad ekipe. Oba robota visoka su 57,5 cm i pripadaju novoj generaciji robota s novim sustavom kamera, unaprijeđenim motorima, novim računalnim programom za manevre, reflekse te za kognitivne razine, a također imaju i nov oblik glave.

Prof. dr. Oskar von Stryk, voditelj Odjela za simulaciju, optimiranje sustava i robotiku u sklopu Odjela za znanost o računalima Tehničkog sveučilišta u Darmstadtu, te robote ubraja u “najrazvijenije humanoidne robote te veličine”. U načelu riječ je o kopiji ljudskog bića koja ima ruke, noge i glavu.

Ukupno 21 servomotor po robotu i enkoder jamče potrebnu pokretljivost robota. Umjesto očiju, roboti imaju sustav kamera na glavi. Nose sve potrebne senzore, računalo PC104 i izvor energije u obliku

punjivih baterija. Programiranje robota u potpunosti treba obaviti prije početka utakmice. Programeri tijekom igre mogu jedino uključiti i isključiti robote. Roboti mogu djelovati potpuno nezavisno, a njima se upravlja s pomoću njihova računalnog programa. Stoga obrada prikupljenih slika u tom slučaju ima vrlo bitnu ulogu. Objekte kao što su lopta, linije igrališta, golovi, drugi roboti, roboti izvrsno uočavaju.

S pomoću tih informacija modul za određivanje vlastita položaja robota definira položaj robota na igralištu. Na temelju informacija dobivenih obradom slika, dobivenih od modula za određivanje položaja, i podataka komunikacije s ostatkom ekipe preko WLAN-a moguće je generirati model okoline, a konačno, ne manje važno, i udarac na protivnički gol. Humanoidni roboti mogu se čak i veseliti pogotku podizanjem svojih mehaničkih ruku u zrak.

Izvori:

1. ISRA VISION Press News (8. 2008.)

2. www.robocup.org

64 Listopad 4 II humanoidni roboti
Slika 5. Računalna simulacija natjecanja Slika 4. Struktura softvera robota
65 Listopad 4 II

Utjecaj parametara prerade na deformaciju papučice načinjene

GIT postupkom

Pri injekcijskom prešanju polimernih otpresaka

česta je pojava da se otpresci zbog unutrašnjih naprezanja neželjeno deformiraju. Unutrašnja naprezanja posljedica su orijentacije makromolekula do koje dolazi pri popunjavanju kalupne šupljine, nejednolikog stezanja (posebice kod materijala s punilima i ojačalima) te nejednolikoga toplinskog toka pri hlađenju otpresaka u kalupu. Uz navedene uzroke, pri plinskom injekcijskom prešanju (e. Gass Assisted Injection Moulding − GIT) javlja se još jedan − nejednolika debljina stijenke otpreska. Navedeni uzroci utječu na pojavu deformacija − vitoperenja papučice kvačila načinjene GIT postupkom. Kako bi se utvrdilo koji parametri prerade najviše utječu na vitoperenje, proveden je pokus prema Taguchijevoj metodi, a rezultati su bili obrađeni s pomoću analize varijance i F-testa.

O GIT-u

Postupak injekcijskog prešanja s pomoću plina − plinsko injekcijsko prešanje (GIT ili GAIM) za izradu šupljih polimernih tvorevina nepravilna oblika danas je već dobro poznat. Prvi počeci oblikovanja tvorevina s pomoću medija sežu u 1936. godinu, a postupak je patentiran potkraj sedamdesetih godina prošloga stoljeća. U drugoj polovini osamdesetih godina razvijeno je i nekoliko inačica izvornog postupka [1]. Za izradu šupljina u otpresku rabi se plin dušik (N2), koji se pri visokom tlaku upuhuje kroz središte stijenke još neočvršćenoga polimernog otpreska. Temeljna načela postupka prikazana su na slici 1.

Unatoč mnoštvu prednosti koje pruža GIT postupak, osamdesetih godina prošloga stoljeća taj se postupak vrlo rijetko rabio. Sve veći zahtjevi tržišta, posebice u automobilskoj industriji, za sniženjem troškova razvoja i proizvodnje te postizanjem više kvalitete proizvoda primorali su proizvođače polimernih otpresaka da se orijentiraju primjeni GIT postupka te iskoriste njegove prednosti. Tako su se tijekom devedesetih godina GIT postupkom počele izrađivati ručice za automobilska vrata, papučice gasa i drugi šuplji otpresci velikih presjeka, koje bi inače bilo nemoguće načiniti. Postupak se do danas toliko razvio da se osim u automobilskoj industriji susreće i u drugim područjima tehnike, posebice u medicini i proizvodnji robe masovne potrošnje.

Unatoč tomu što GIT pruža mnoštvo prednosti pred konvencionalnim injekcijskim prešanjem, ponovljivost GIT postupka bitno je manja u usporedbi s konvencionalnim injekcijskim prešanjem. Najveći je uzrok tomu nemogućnost upravljanja procesom prodora plina kroz polimernu taljevinu. Usporede li se odstupanja u masi otpresaka pri klasičnom injekcijskom prešanju i GIT postupku, moguće je uočiti da su ona u slučaju GIT-a deset puta veća te pri kvalitetno vođenom GIT procesu iznose oko 1 %.

A – zakašnjenje upihivanje plina [s]

B – temperatura taljevine [°C]

D – tlak plina [MPa]

F – vrijeme hlađenja otpreska [s]

H – brzina odmicanja pužnog vijka [mm/s]

I – temperatura medija za temperiranje [°C]

J – brzina ubrizgavanja [mm/s]

66 Listopad 4 II 66 nemetali
Slika 1. Temeljna načela GIT postupka [2]
0,1 180 10/7/2 40 3 40/50/60/65 10/40/85/40 2 295 15/11/5 60 8 60/70/80/90 10/50/150/60 Interakcije
x B A x D A x F A x J D x H D x I F x H F x I
A
Parametri Razina 1 Razina 2
Tablica 1. Izabrani parametri i njihove razine te interakcije između nekih parametara

U tvrtki LIV Postojna d.d. primjenjuju dvije vrste GIT postupka: klasični (e. short shot), čija su načela prikazana na slici 1, te postupak povratnog tečenja (e. back to screw procedure), čija su načela prikazana na slici 2. Iz slike 2 vidljivo je da se pri postupku povratnog tečenja taljevine popuni cijela kalupna šupljina, a nakon toga se s pomoću plina višak taljevine potisne natrag u jedinicu za ubrizgavanje. Tim se postupkom izrađuju svi tipovi papučica kvačila te je to jedini postupak kojim je moguće postići odgovarajuću kvalitetu površine.

Pri proizvodnji svih tipova papučice kvačila zbog promjenjive geometrije i zakrivljenosti tvorevine dolazi do nastanka nejednolikih šupljina u unutrašnjosti otpreska, a time i do nejednolike debljine stijenke. Kako se za izradu tih papučica rabi poliamid, kristalasti materijal ojačan staklenim vlaknima (PA 66 + 30 % SV), pri popunjavanju kalupne šupljine dolazi do orijentacije staklenih vlakana, a pri očvršćivanju otpreska izvan

kalupne šupljine i do naknadne kristalizacije materijala. Vitoperenje papučice uzrokuju ponajprije nejednolike debljine stijenke otpreska, orijentacija vlakana, naknadna kristalizacija i nejednoliko stezanje. Kako bi se utvrdilo koji od parametara prerade najviše utječu na vitoperenje papučice, a time i na odstupanja izmjera otpreska, provedeni su pokusi prema Taguchijevoj metodi, koja se temelji na različitim ortogonalnim planovima pokusa (matricama).

Planiranje izvedba pokusa

Primjena Taguchijeve metode u kombinaciji s analizom varijance izabrana je zato što se s pomoću relativno malog broja pokusa mogu utvrditi kontrolni faktori (parametri) koji najviše utječu na promatranu zavisnu varijablu. Uz to se s pomoću Taguchijeve metode definiraju razine parametara pri kojima se postiže robusna zavisna varijabla, što znači da šumovi (smetnje) tijekom pokusa ne utječu signifikantno na zavisnu varijablu [3,4]

Broj promatranih parametara i njihovih razina izabire se ovisno o cilju pokusa. Uputno je izabrati dvije razine parametara ako je riječ samo o analizi procesa, a u slučaju optimiranja procesa preporuka je primjena parametara na tri ili četiri razine. U članku je prikazani plan pokusa sadržavao parametre na dvije razine, jer je cilj pokusa bio samo odrediti najutjecajnije parametre na vitoperenje otpreska. Na temelju preporuka iz literature te stečenih iskustava izabrano je sedam parametara koji su prepoznati kao utjecajni kada su u pitanju postizanje šupljine u papučicama, orijentacija vlakana te hlađenje (očvršćivanje) otpreska, a s time povezan i postignuti stupanj kristalnosti materijala otpreska. Izabrani nezavisni (kontrolni) parametri i njihove razine prikazani su u tablici 1

Iz tablice je vidljivo kako tlak plina i brzina ubrizgavanja imaju navedeno više vrijednosti, što znači da parametri tijekom ciklusa imaju profil (polje), odnosno da im se

177,3960,2980,514977,5920,4200,318

2 77,9120,196–0,0021078,3640,253–0,453

377,5950,2680,3151177,4800,3200,430

478,5150,244–0,6051278,0620,149–0,152

578,6890,212–0,7791378,5860,100–0,676

678,6110,181–0,7001478,2290,242–0,319

778,5840,166–0,6741578,4640,280–0,554

878,3770,251–0,4671678,1780,249–0,267

vrijednosti tijekom ciklusa mijenjaju (nisu konstantni). Uz to, različite temperature medija za temperiranje znače da kroz različite krugove za temperiranje protječe medij (voda) pri različitim temperaturama.

Pokus je proveden na ubrizgavalici Krauss-Maffei KM200-1400C2 s ventilnom mlaznicom. Uređaj za upuhivanje plina bio je Cinpres Gas Injection PPC 3000 Pilot. Pokus je obuhvaćao izradu papučica sa 16 različitih stanja pokusa (prilagodbi parametara), a pri svakom stanju pokusa načinjeno je po 12 ispitaka. Ispitci su nakon izrade mjereni na 3D-koordinatnome mjernom stroju proizvođača DEA Global. Papučice su mjerene u nekoliko točaka, kako je prikazano na slici 3. Za mjerenje dimenzija u više točaka odlučilo se zato što se htjelo utvrditi utječe li pojedini parametar jednako na postizanje određenih dimenzija uzduž cijele papučice. Uz to, željelo se utvrditi kakva je korelacija odstupanja postignutih dimenzija od teorijskih. Papučice su također izvagane kako bi se utvrdilo koji parametri najviše utječu na masu otpreska. Rezultati su statistički obrađeni s pomoću analize varijance i F-testa.

Rezultati

a) Utjecaj parametara na vitoperenje Nakon prikupljanja rezultata pokusa provedena je analiza varijance za pojedina stanja pokusa, na temelju koje je zaključivano o utjecaju pojedinog parametra na postizanje dimenzija otpreska (u postocima).

Iz tablice 2 vidljivo je kako različite prilagodbe parametara signifikantno utječu na postizanje potrebnih dimenzija otpreska.

67 Listopad 4 II nekovine nemetali GIT tehnologija
Slika 2. Postupak povratnog tečenja [1] Tablica 2: Prosje na dimenzija X to ke 6, standardno odstupanje i odstupanje prosje ne vrijednosti od nominalne dimenzije Slika 3. Točke mjerenja papučica
X
s (x)
X - X
Stanje
X
s (x) [mm] X - X [mm]
Stanje
pokusa
[mm]
[mm]
[mm]
pokusa
[mm]

U tablici su zabilježene prosječne dimenzije pojedinog stanja pokusa za jednu od mjerenih dimenzija otpreska (T6 os X). Najmanje odstupanje prosječne vrijednosti od nominalne dimenzije (X = 77,910 mm) postignuto je pri drugom stanju pokusa, a najmanje standardno odstupanje pri trinaestom stanju pokusa.

Pokus je pokazao kako su najutjecajniji parametri za postizanje potrebne dimenzije otpreska u mjernoj točki T6 temperatura taljevine (37,6 %), brzina ubrizgavanja (22,6 %) i brzina odmicanja pužnog vijka (5,6 %), što prikazuje dijagram na slici 4 Što je pravac strmijeg nagiba, riječ je o signifikantnijem parametru. Ostali su parametri procijenjeni kao manje signifikantni. Pri tome je potrebno napomenuti kako je pogreška pokusa iznosila približno 20 %, što obuhvaća utjecaj nezavisnih parametara koji nisu uzeti u razmatranja, neupravljive parametre – smetnje, pogreške u bilježenju rezultata, pogreške mjerenja i druge nenamjerno načinjene pogreške pokusa. I u preostalim mjernim točkama (od T7 do T10), koje su bile namijenjene određivanju odstupanja dimenzija u smjeru osi x, kao najutjecajniji pokazali su se isti parametri, uz dodatak temperature medija za temperiranje. Najveći utjecaj temperature taljevine je očekivan jer ona najviše utječe na viskoznost taljevine, a time i na popunjavanje kalupne šupljine te na mogućnost stvaranja šupljine u središtu otpreska. Brzina ubrizgavanja utječe na orijentaciju makromolekula i staklenih vlakana; veća brzina uzrokuje viši stupanj orijentacije, što uzrokuje nejednoliko stezanje otpreska. Brzina odmicanja pužnog vijka utječe na brzinu stvaranja šupljine u otpresku, a time i na promjenu debljine stijenke otpreska duž stvaranja šupljine.

Postizanje dimenzija u smjeru osi y i z analizirano je u mjernim točkama T1 do T5. Kao najutjecajniji parametri u točki T3 izdvojeni su temperatura taljevine (68 %), vrijeme hlađenja otpreska (10 %), brzina ubrizgavanja (5,8 %) i tlak plina (4,9 %), dok su ostali parametri ocijenjeni kao manje utjecajni. Pogreška pokusa u ovom slučaju iznosila je 4,7 %. U preostalim mjernim točkama (T1, T2, T4, T5) kao najutjecajniji parametar također je ocijenjena temperatura taljevine, dok se signifikantnost ostalih parametara mijenjala s udaljavanjem mjernih točaka od mjesta ušća. Bliže mjestu ušća su, uz temperaturu taljevine, kao najutjecajniji ocijenjeni vrijeme hlađenja otpreska i tlak plina, dok je na udaljenijim mjestima od ušća veći utjecaj imala brzina ubrizgavanja. Mogući razlog tomu je povećanje brzine toka taljevine radi smanjenja efektivnog presjeka kroz koji je moguće tečenje, što uzrokuje viši stupanj orijentacije makromolekula i staklenih vlakana.

b) Utjecaj parametara na masu otpresaka Utjecaj parametara na masu otpresaka prikazuje dijagram na slici 5. Iz dijagrama je vidljivo kako temperatura taljevine najviše utječe (46,5 %) na oblikovanje šupljine u središtu otpreska, a time i na definiranje mase otpreska. Slijede je tlak plina (11,2 %), vrijeme hlađenja otpreska (5,8 %) i temperatura medija za temperiranje (3,3 %). Ni u ovom se slučaju vrijeme kašnjenja upuhivanja plina nije pokazalo signifikantnim, što je moguće naći i u literaturi [1,5]. Uz to, zaključak da vrijeme hlađenja otpreska ima 5,8 % utjecaja na postizanje mase otpreska pokazao se pogrešnim, jer produljenje ili skraćenje vremena hlađenja otpreska ne utječu na promjenu mase otpreska. To znači da je tijekom mjerenja ili proračuna načinjena pogreška, ili se do takvih rezul-

tata došlo zbog utjecaja nekog od parametara koji nisu uzeti u obzir pri analizi mase otpresaka. U provedenim pokusima osim pojedinačnih parametara kao signifikantne pojavile su se i neke interakcije razine utjecaja od 3,4 do 5,1 %.

Zaključak

Članak sažeto predstavlja istraživanje utjecaja parametara prerade na postizanje dimenzija, odnosno na pojavu vitoperenja papučice kvačila izrađene postupkom plinskoga injekcijskog prešanja. Istraživanje je pokazalo kako na pojavu vitoperenja papučice najviše utječe temperatura taljevine, a slijede je brzina ubrizgavanja, vrijeme hlađenja otpreska, tlak plina i brzina odmicanja pužnog vijka. Manje utjecajnim parametrima prerade pokazali su se temperatura medija za temperiranje i kašnjenje upuhivanja plina. Pogreška pokusa u tom slučaju bila je oko 20 %, što znači da je moguće da je pri izboru nezavisnih varijabla za provedbu pokusa bio zanemaren neki od signifikantnih parametara. Sljedeći korak istraživanja obuhvaćat će provedbu još jednog pokusa na tri razine kako bi se definirali optimalni rasponi parametara prerade pri kojima će proces prerade biti najrobusniji.

Literatura

[1] Jack Avery, Gas-assist injection molding: principles and applications, Hanser, Cincinnati: Hanser Gardner, Munich 2001.

[2] Arburg: Gas Injection Moulding Technology – GIT, Know-How CD Edition, 2002.

[3] Madhav S. Phadke, Quality engineering using robust design, Prentice-Hall international.

[4] Ranjit K. Roy, Design of Experiments using the Taguchi approach, John Willey & Sons Inc., New York 2001.

[5] Paul Dier & Richard Goralski, Gas assist injection molding, Bauer plastic technology group, Norfolk Virginia, 2000.

[6] Peter Egger, Georg Steinbichler, Klaus Schmuck, Outgoing Eksperimental Status, Kunststoffe 9/2004, 196-202.

Aleš Marinčič, LIV Postojna d.d., Slovenija

68 nemetali GIT tehnologija
Slika 4. Utjecaj parametara na postizanje dimenzije X u mjernoj točki 6 Slika 5. Utjecaj parametara na masu papučice
69 Listopad 4 II

Tvrtka Nomis d.o.o. preuzela zastupstvo Chem-Trend

Tvrtka Nomis d.o.o. iz Zagreba preuzela je zastupstvo tvrtke Chem-Trend za područje Hrvatske i BiH. Radi se o tvrtki koja se specijalizirala za proizvodnju sredstava za zaštitu i održavanje alata za preradu svih vrsta polimera, sredstava za lakše vađenje proizvoda iz kalupa (odvajala), sredstava za čišćenje i sredstava za podmazivanje i održavanje. Njihov program moguće je podijeliti u šest segmenata. Safety-Lube®; and

ve uvjete u kalupima tijekom umreživanja gume. Danas se pred rotacijsko kalupljenje postavljaju sve oštriji zahtjevi, proizvode se sve kompleksniji i sve veći proizvodi, uz istodobno sužavanje tolerancija. Odvajala tvrtke Chem-Trend udovoljavaju svim zahtjevima suvremenih postupaka rotacijskog kalupljenja. Područje proizvodnje automobilskih pneumatika posebice je zahtjevno.

Tvrtka Chem-Trend i za to područje razvila je posebnu skupinu odvajala i sredstava za čišćenje kalupa pod nazivom Mono-Lube® uz već spomenute Mono-Coat® proizvode. Proizvodi pod nazivom Chemlease® namijenjeni su industriji proizvodnje kompozitnih tvorevina. Ta linija obuhvaća skupinu odvajala, sredstava za čišćenje i pečaćenje kalupa. Svoju široku paletu proizvoda, tvrt-

Power-Lube® rabe se u industriji ljevarstva. Pri tome prva skupina proizvoda jamči siguran rad kalupa za lijevanje pri visokim tlakovima, a druga je skupina namijenjena vrlo brzim ciklusima. Sljedeću skupinu čine proizvodi Pura® and Kluberpur® koji se prije svega rabe pri preradi poliuretana. Pura® odvajala su načinjena na bazi vode, a Kluberpur® na bazi otapala. Uporaba tih odvajala rezultira bitno kvalitetnijim poliuretanskim proizvodima. Proizvodi iz skupine Mono-Coat i Perma-Mold namijenjeni su uporabi pri preradi kaučukovih smjesa (guma) te pri rotacijskom kalupljenju. U slučaju prerade kaučukovih smjesa, odvajala se rabe pri svim postupcima prešanja u cilju što manjih zastoja radi čišćenja kalupa. Pri tome moraju izdržati vrlo zahtje-

ka Chem-Trend proširila je linijom odvajala, sredstava za čišćenje i održavanje kalupa za preradu plastomera, pod nazivom Lusin Do sada su se proizvodi iz te linije uspješno rabili za proizvodnju automobilskih dijelova, elektroničkih dijelova, pakovanja, igračaka, raznih spremnika i ostalih proizvoda široke potrošnje.

Općenito, proizvodi tvrtke Chem-Trend prihvaćeni su kao svjetski standard na području odvajala i sredstava za zaštitu, podmazivanje i održavanje alata. Uporaba tih proizvoda ne samo da poboljšava djelovanje samih alata, već pomaže unaprijediti čitave procese prerade.

70 Listopad 4 II
www.nomis.hr www.chemtrend.com nemetali događaji i dostignuća

proizvodnja, prerada i potrošnja u Europi

Proizvodnja, preradba i potrošnja polistirena u Europi

Od ukupno u svijetu potrošenih oko 205 milijuna tona plastomera, oko 8 % ili približno 16,5 milijuna tona odnosi se na različite tipove polistirena.1 Od toga je oko 3,2 milijuna tona potrošeno u Europi. Ukupno je u 2006. u međunarodnoj razmjeni zabilježeno gotovo 6 milijuna tona različitih tipova polistirena.2

Komercijalna proizvodnja polistirena započela je još tridesetih godina prošloga stoljeća. Europsko se tržište polistirena visoke žilavosti (PS-HI) smatra zrelim tržištem čija veličina od kraja devedesetih godina prošloga stoljeća iz godine u godinu ili stagnira ili se smanjuje usprkos dinamici koju bilježe srednjoeuropske zemlje. Uzrok smanjenju potražnje za PS-HI jest rast njegove cijene, što je dovelo do uvođenja polipropilena i PET-a u područje pakiranja, preseljenja proizvodnje kućanskih potrepština i potrošne elektronike u azijske zemlje te usporavanja ekonomskoga rasta zapadnoeuropskih zemalja. Upravo je u Zapadnoj Europi od 2001. godine potražnja za PS-HI smanjena za 150 tisuća tona, ili godišnje za 1,4 %, dok je srednjoeuropsko i istočnoeuropsko tržište u istom razdoblju ostvarilo godišnji rast od čak 5 %, do kojega je došlo zbog rasta proizvodnje kućanskih potrepština te folija za ambalažu i građevinarstvo.

Kako je udio osnovnih tvari u cijeni koštanja PS-a oko 80 %, stalni rast cijena benzena i aromata od 2004. godine smanjio je cjenovnu razliku između PS-a, polipropilena i PET-a, koji se sve češće pojavljuju kao materijali izbora za iste namjene. To se prije svega odnosi na injekcijski prešane izratke, dok je proizvodnja folija od PS-a zbog troškovno pogodnije preradbe i dalje jeftinija od proizvodnje folija od zamjenskih materijala. Stoga područje proizvodnje toplo oblikovanih izradaka ostvaruje stalni rast, dok područje injekcijski prešanih proizvoda bilježi pad.

Najveće smanjenje potražnje za PS-HI zabilježeno je u zemljama Beneluksa, Francuskoj, Skandinaviji, Španjolskoj i Velikoj Britaniji. U Velikoj Britaniji znatno su smanjeni kapaciteti za proizvodnju kućanskih aparata, masovne elektronike i kućanskih potrepština zbog preseljenja u istočnoeuropske zemlje ili u Kinu te smanjenja preradbe u folije u tvrtkama Huhtamäki i RPC, što je dovelo do smanjenja potražnje za gotovo 80 tisuća tona.

Uvođenje DSD-sustava gospodarenja otpadom u Njemačkoj (nj. Duales System Deutschland) početkom devedesetih godina prošloga stoljeća u kombinaciji s usporavanjem gospodarstva i u toj je zemlji izazvalo smanjenje potražnje za PS-HI. Propisanim naknadama za gospodarenje otpadom DSD je ohrabrivao korištenje povratne ambalaže i zamjenu PS-HI polipropilenom jer se od njega izrađuje lakša ambalaža tanjih stijenki (visina naknada vezana je uz težinu ambalaže). Posljednjih godina njemačko je tržište ponovno u porastu zbog rasta potražnje za proizvodima za izolaciju te ekstrudiranom ambalažom. Talijansko tržište također bilježi porast potaknut rastom potražnje za PS-HI u građevinarstvu te proizvodnji kućanskih potrepština i kućanskih aparata, iako je on manji od stvarne potrošnje zbog rasta uvoza iz srednjoeuropskih zemalja.

Situacija je sasvim drukčija u srednjoeuropskim i istočnoeuropskim zemljama. Ulazak brojnih trgovačkih lanaca na tržišta tih zemalja uzrok je znatnom rastu potražnje za ambalažom, a tomu pridonose i novootvoreni pogoni prehrambenih tvrtki kao što su Danone, Paramalat i Unilever, koje za svoj mliječni program troše velike količine PS ambalaže.

Kako bi zadovoljili rastuću potražnju, već je nekoliko zapadnoeuropskih tvrtki onamo preselilo svoje pogone za toplo oblikovanje.

Brojni poljski prerađivači mlijeka imaju vlastite linije za ekstrudiranje folija i toplo oblikovanje. Prehrambena industrija, restorani brze hrane i katering u toj zemlji pripadaju u brzo rastuće sektore, što je pratilo i jačanje proizvodnje potrebne ambalaže. Proizvođači bijele tehnike, tvrtke Merloni, Elektrolux i Whirlpool, kupili su postojeće pogone, dok je Bosch Siemens Hausgerate sagradio novu tvornicu perilica rublja kapaciteta 400 000 komada godišnje. Elektrolux je izgradio dva pogona za proizvodnju perilica suđa i sušilica, a Merloni dvije tvornice hladnjaka, od kojih je novija kapaciteta milijun aparata godišnje poznatih tržišnih marki Indesit i Ariston. Poljska postaje i europsko središte proizvodnje LCD-televizora. Svoje pogone u Poljskoj imaju LG Electronics, Philips, Toshiba, Sharp, Humax, Funai i TVP Technology, a i tajvanska tvrtka Qanta planira u Poljsku uskoro preseliti svoj pogon iz Njemačke. Te su investicije potaknute nižim troškovima rada, ali i rastućom potražnjom te željom pojedinih proizvođača da što prije pozicioniraju svoje proizvode na istočnoeuropskim tržištima. Televizori proizvedeni u Poljskoj ne podliježu carinama Europske unije, a novoizgrađeni pogoni imaju brojne porezne olakšice. Za ostale proizvode za koje, pak, ne postoje zaštitne carine u Europskoj uniji, zanimljiva je veličina i blizina ostalih nedovoljno pokrivenih istočnoeuropskih zemalja.

Mađarska je drugo po veličini istočnoeuropsko brzorastuće tržište s mnogo novoizgrađenih pogona stranih tvrtki. Elektrolux

71 Listopad 4 II
1 Europsko tržište polistirena visoke žilavosti3 2 Razvoj europskoga tržišta polistirena visoke žilavosti
nemetali

je onamo preselio svoju proizvodnju usisavača iz Švedske, a u planu je i izgradnja pogona za proizvodnju ledenica. Mađarska je postala središte Elektroluxove proizvodnje hladnjaka i ledenica.

Usprkos visokim stopama rasta srednjoeuropskoga i istočnoeuropskoga tržišta većina lokalnih proizvođača je mala i opremljena zastarjelom opremom te to tržište uglavnom ovisi o uvozu najvećim dijelom iz Njemačke i Francuske. U zapadnoeuropskim je zemljama samo nekoliko pogona ulazilo u neznatno proširenje kapaciteta, a opći je trend zatvaranje ili premještanje pogona. Proizvodnja polistirena, posebice onoga visoke žilavosti, još je prekapacitirana i potrebna je daljnja racionalizacija kako bi se zadržala kakva-takva profitabilnost. I dalje su središta proizvodnje polistirena zemlje Beneluksa, Njemačka i Francuska.

Slika 1 prikazuje kretanje proizvodnje i potrošnje PS-HI te kapaciteta za njegovu proizvodnju u Europi u razdoblju 2005. – 2007. (u 2007. je potrošeno oko 2,4 milijuna tona PS-HI, proizvedeno oko 2,37 milijuna tona, dok je europski kapacitet za proizvodnju PS-HI 2,87 milijuna tona).

Stanje na tržištu

U 2006. godini zabilježen je znatan pad potražnje za polistirenom, a u usporedbi

Kapacitet Proizvodnja

Potrošnja

Slika 1. Kretanje proizvodnje i potrošnje PS-HI te kapaciteta za njegovu proizvodnju u Europi u razdoblju 2005. – 2007.3

s prethodne tri godine, u 2007. je zabilježen neznatan rast. Razlog je tomu povećanje potražnje za PS-om u Njemačkoj za 3 % zahvaljujući Svjetskom nogometnom prvenstvu i novim zahtjevima za povišenje energijske učinkovitosti stambenih zgrada do kraja 2008., što je povećalo potražnju za izolacijskim materijalima.

Srednjoeuropsko tržište bilježi snažan rast, a prednjači Poljska u kojoj raste potražnja za ambalažom. U Mađarskoj, Bugarskoj i Ru-

munjskoj također je zabilježen rast potražnje za PS-om zahvaljujući investicijama u proizvodnju ambalaže i potrošne elektronike.

Zapadna Europa bilježi pad potražnje, posebice u području toploga oblikovanja, gdje su se proizvođači okrenuli troškovno pogodnijim materijalima. Rast cijena izazvao je nesigurnost kod prerađivača jer je postalo vrlo teško planirati potrebe i izračunati cijenu koštanja proizvoda. Početak 2007. obilježio je pad cijena

72 Listopad 4 II
0 500 1 000 1 500 2 000 2 500 3 000 3 500 2001.2002.2003.2004.2005.2006.2007. Godina Koli ina PS-HI, 1 000 t
nemetali proizvodnja, prerada i potrošnja u Europi

Slika 2. Kretanje potrošnje PS-HI u pojedinim europskim zemljama i regijama u razdoblju 2005. – 2007.3

stirena, ali su potkraj godine cijene opet krenule naviše.

Slika 2 prikazuje kretanje potrošnje PS-HI u pojedinim europskim zemljama i regijama u razdoblju 2005. – 2007.

Područja primjene PS-HI

Oko 50 % polistirena preradi se u ambalažu, uglavnom toplo oblikovanu – podloške, čaše i kutijice, a najveći su proizvođači Linpac, Autobar, Huhtamäki i RPC

Polistiren je veoma raširen materijal u pakiranju prehrambenih proizvoda. Najveću skupinu te ambalaže čini zaštitna sterilna ambalaža za pakiranje mesa i ribe te prozirna ambalaža za zamatanje voća i povrća,

ambalaža za brzu hranu (za sendviče), prozirni dvodijelni spremnici (za salate), jednokratno posuđe (tanjuri, čaše...), jednokratni pribor za jelo, kutije za jaja i specijalni proizvodi kao npr. oblikovani podlošci za voće (jabuke, breskve, marelice...). Nijedan drugi troškovno pogodni širokoprimjenjivi plastomer nema tako dobra optička svojstva, osim PVC-a, koji gubi bitku s PS-om u opisanim primjenama, i PET-a, koji se cijenom sve više približava PS-u.

Polipropilen se također u pojedinim ambalažnim primjenama natječe s polistirenom. Taj se materijal često doživljava kao prijateljski za okoliš jer se jednostavnije oporabljuje i lakši je od polistirena. To je od velike važnosti u onim europskim zemljama u kojima su uvedene naknade za gospodarenje otpadom prema njegovoj težini. Međutim, polistiren ima kraće preradbene cikluse pa se u poboljšanje toploga oblikovanja PP-a ulažu znatni napori kako bi u potpunosti postao konkurentan PS-u. PP je postao materijal izbora za proizvodnju injekcijski prešane ambalaže za pakiranje mliječnih proizvoda jer se lakše oblikuje od PS-a pa daje veću

slobodu dizajnerima ambalaže. PS je i dalje na prvome mjestu kao materijal za izradbu čaša različitih oblika i namjena.

Na drugom je mjestu uporaba PS-a za izradbu injekcijski prešanih kućišta za male kućanske aparate kao što su usisavači i sušila za kosu te ploča za toplo oblikovanje vrata i ostalih dijelova hladnjaka i ledenica. Kako je proizvodnja malih kućanskih aparata uglavnom preseljena u Aziju, proizvodnja uredskih potrepština i potražnja za polistirenom za tu namjenu u Europi opada, a i ono što je ostalo natječe se s jeftinijim uvozom iz Azije.

Proizvodnja bijele tehnike i ostalih kućanskih aparata uglavnom je ostala u Europi, ali riječ je o zrelom tržištu čija stopa rasta ovisi o stopi ukupnoga gospodarskog rasta i povjerenja potrošača koji uglavnom zamjenjuju dotrajale aparate. Sve su nove investicije orijentirane na Srednju i Istočnu Europu, u kojima potražnja još raste zahvaljujući rastu životnoga standarda.

Grupa Elektrolux sa svojim tržišnim markama (Elektrolux, Zanussi, AEG, Frigidaire i Husqvarna) najveći je europski prerađivač i potrošač polistirenskih ploča u svojim pogonima diljem Europe, uključujući i najnoviji, otvoren 2005. godine u Mađar-

Namještaj, 3,2 %

Ku anski aparati, 7,9 %

Izravno pjenjenje, 12,3 %

Plo e za hladnjake, 5,3 %

Ostali ekstrudirani proizvodi, 4,1 %

Igra ke, 2,3 %

Ambalaža - otpresci, 8,5 %

Ku anske potrepštine, 5,9 %

Ambalaža - folije, 41,9 %

Ostali otpresci, 8,7 %

262 563 413 116 187 238 84 184 158,3 544 427 127 183,6 218 85 194 170 258 552 434 129 185 215 86 199 176 258 0100200300400500600
Francuska Italija Njema ka Poljska Španjolska
Skandinavske
Ostale zapadnoeuropske zemlje Ostale isto noeuropske zemlje Koli
2007. 2006. 2005.
Zemlje Beneluksa
zemlje
ina PS-HI, u 1 000 t
Slika 3. Područja primjene PS-HI u Europi u 2007.3
nemetali proizvodnja,
prerada i potrošnja u Europi

CZ – Češka, D – Njemačka, E – Španjolska, F – Francuska, GB – Velika Britanija, GR – Grčka, H – Mađarska, HR – Hrvatska, I – Italija, NL – Nizozemska, PL – Poljska, S - Švedska

skoj. Ostali proizvođači bijele tehnike kao Whirlpool, Merloni i Bosch Siemens također imaju preradbu PS-a u svojim pogonima, a nove su izgradili upravo u srednjoeuropskim i istočnoeuropskim zemljama.

U kućanske potrepštine pripadaju proizvodi poput jednokratnoga suđa i pribora za jelo, britvice, vješalice i olovke, a rast toga tržišta jednak je stopi gospodarskoga rasta uz preseljenje proizvodnje istočnije. Isti su pokazatelji za proizvodnju namještaja (unutrašnjost kuhinjskih elemenata i uredskoga namještaja) i igračaka.

Potražnja za pločama od umreženoga polistirena (PS-X), koje se primjenjuju uglavnom u građevinarstvu, raste zahvaljujući novim normama o energijskoj učinkovitosti novih i obnovljenih stambenih građevina. Najveći proizvođači tih ploča su BASF (Styrodur) i Dow Chemical (Styrofoam).

Slika 3 prikazuje udio pojedinih područja primjene u ukupnoj potrošnji PS-HI u Europi u 2007.

Europski proizvođači PS-HI

Zbog smanjene potražnje i problema u opskrbi stirenom posljednjih godina europski proizvođači polistirena bili su prisiljeni racionalizirati poslovanje, pa čak i zatvoriti neke pogone, posebice u Velikoj Britaniji. Nastanak tvrtke Nova Innovene povezivanjem proizvodnje polistirena tvrtki BP i Nova doveo je do zatvaranja pogona kapaciteta 180 tisuća tona u 2006. nakon što je godinu dana prije Dow zatvorio pogon u Južnom Walesu, Total Petrochemicals u Gonfrevillu (40 tisuća tona) i BASF u Tarragoni (55 tisuća tona). Iako je time ukupni europski kapacitet smanjen za 13 %, još je prisutna prekapacitiranost i problemi s profitnim stopama.

Trenutačno u Europi posluje pet velikih proizvođača – BASF, Dow, Polimeri Europa, Total Petrochemicals i Nova Innovene, koji imaju više od 90 % kapaciteta (tablica 1), te nekoliko manjih. U Srednjoj Europi nastala je nova poljsko-češka tvrtka Dwory/Kaučuk nakon što je češku tvrtku Kaučuk preuzela poljska tvrtka Dwory, koja je svoju proizvodnju PS-HI odlučila ostaviti u Češkoj, a ostale tipove PS-a proizvoditi u Poljskoj.

rice BASF, i danas su vlasnice patenata za njegovu proizvodnju. Potkraj stoljeća rast tržišta ustalio se na 3 % godišnje zahvaljujući izvozu pjenećeg materijala i pjenastih polistirenskih proizvoda za potrebe građevinarstva i široke potrošnje u zemlje Srednje i Istočne Europe. Potrošnja PS-E-a u zapadnoeuropskim zemljama pod snažnim je utjecajem ekonomskoga ciklusa, stoga fluktuira s obzirom na potražnju koju stvara područje građevinarstva na koje otpada oko 2/3 ukupno potrošenoga PS-E-a.

Slika 4. Kretanje proizvodnje i potrošnje PS-E-a te kapaciteta za njegovu proizvodnju u Europi u razdoblju 2001. – 2007.5

Buduća kretanja

Nakon nekoliko godina smanjivanja potražnje već se u 2007. osjetilo neznatno poboljšanje tržišne situacije zahvaljujući gospodarskom rastu u Europskoj uniji, poboljšanju standarda u Istočnoj Europi i povećanoj potražnji za izolacijskim materijalima prije svega u Njemačkoj. Očekuje se da će do 2011. godišnji rast biti oko 1 % u zapadnoeuropskim zemljama te oko 4 % u novopridošlim članicama Europske unije, a procjenjuje se kako će ukupna potražnja za PS-HI tada dosegnuti 2,5 milijuna tona. Ako cijene polistirena nastave rasti, može se očekivati njegova zamjena polipropilenom u onim primjenama u kojima je to moguće. S obzirom na novoizgrađene kapacitete za proizvodnju benzena te očekivano stabiliziranje njegove cijene, mogao bi se smanjiti i cjenovni pritisak na polistiren. Proizvodnja potrošne elektronike i malih kućanskih aparata i dalje će se seliti u Aziju, ali najavljene investicije u proizvodnju bijele tehnike u istočnoeuropskim zemljama uspjet će ujednačiti ponudu i potražnju.

Europsko tržište pjenećega polistirena5

Razvoj europskoga tržišta pjenećega polistirena

Pjeneći polistiren (PS-E) u komercijalnoj je primjeni od ranih pedesetih godina prošloga stoljeća, a njemačke tvrtke, primje-

PS-E je ekonomski i ekološki povoljan materijal za toplinsku i zvučnu izolaciju i već se godinama proizvodi bez uporabe štetnoga klor-fluor ugljika (CFC). Diljem Europe još su 2003. godine ujednačene izolacijske norme, a u mnogim se zemljama toplinska izolacija stambenih zgrada potiče poreznim olakšicama, što je dovelo do porasta potražnje za ovim izolacijskim proizvodima. Posljednjih godina gradnja novih objekata je u opadanju, posebice u Njemačkoj, koja je najveći pojedinačni europski potrošač PS-E-a. Obnova postojećih objekata uz njihovu izolaciju prema novim normama, vođena prije svega rastom cijena energenata i potrebom smanjenja emisije stakleničkih plinova, uspijeva to, međutim, amortizirati.

Posljednjih godina uporaba PS-E-a u području pakiranja rasla je po godišnjoj stopi od 2 %, što je podjednako ranijem rastu iako je smanjena potražnja za potrošnim elektroničkim proizvodima u Zapadnoj Europi. To je, međutim, kompenzirano rastom potražnje za bijelom tehnikom u Srednjoj Europi te razvojem ambalaže koja toplinski štiti proizvod, kao i proizvodima za automobilsku industriju te druge industrijske grane.

Na drugo mjesto po potrošnji PS-E-a u Europi izbila je Poljska zahvaljujući investicijama u proizvodnju kućanskih aparata i boomu građevinarstva. Sljedeće prema veličini tržišta su Francuska (toplinska izolacija) i Italija (ambalaža). Na te četiri zemlje

74 Listopad 4 II
Tablica 1. Europski proizvođači PS-HI, njihova lokacija te kapacitet3
0 200 400 600 800 1 000 1 200 1 400 1 600 2001.2002.2003.2004.2005.2006.2007. Godina Koli ina PS-E-a, 1 000 t Kapacitet Proizvodnja Potrošnja
nemetali proizvodnja, prerada i potrošnja u Europi Tvrtka Lokacija Kapacitet (u 1.000 t) BASF B, D 635 Dow B, D, E, NL, GR 540 Total Petrochemicals E, F, GB 510 Nova Innovene D, F, NL, S 460 Polimeri Europa B, H, I 410 Dwory/Kaučuk CZ, PL 184 Dioki4 HR 50 Lin Pac GB 35
otpada

više od 50 % ukupno potrošenoga PS-E-a u Europi.

Najveće kapacitete za proizvodnju PS-E-a imaju Njemačka, Francuska i zemlje Beneluksa. Veliki su kapaciteti i u Skandinaviji zbog potražnje za izolacijskim materijalima te ambalažom za transport svježe ribe.

PS-E je moguće oporabiti preoblikovanjem u PS-E blokove ili ekstrudiranjem u polistiren opće namjene za izradbu vješalica, tegli za cvijeće, teglica za rasad itd. Ako se pomiješa s ostalim plastomerima, od regenerata se mogu izrađivati ograde, prometni znakovi i sl. U Europi se ukupno oporabljuje (energijski i materijalno) oko 45 % PS-E-a, a od toga se 35 % reciklira.

Slika 4 prikazuje kretanje proizvodnje i potrošnje PSE-a te kapaciteta za njegovu proizvodnju u Europi u razdoblju 2001. – 2007. (u 2007. je potrošeno oko 1,32 milijuna tona PS-E-a, proizvedeno oko 1,246 milijuna tona, dok je europski kapacitet za proizvodnju PS-E-a 1,4 milijuna tona).

Stanje na tržištu Europsko je tržište PS-E-a u 2006. godini ostvarilo rast od čak 11,5 % zbog rasta potražnje za toplinskom izolacijom, i to posebice u Njemačkoj koja je promjenom poreznih zakona potaknula investicije u poboljšanje toplinske izolacije postojećih građevina. Kako njemačka regulativa zahtijeva od svih kućevlasnika da do 2008. pribave energijski certifikat za svoje objekte, potražnja za PS-E-om u Njemačkoj ne slabi. U usporedbi s 2005. godinom, u Njemačkoj je u 2006. potrošeno čak 22,6 % više PS-E-a. I u nekim drugim europskim zemljama poreznim se olakšicama potiče ulaganje u toplinsku izolaciju te smanjenje potrošnje toplinske energije i emisije stakleničkih plinova.

Nagli porast potražnje stvorio je nesigurnost među proizvođačima jer je trend u nekoliko prethodnih godina upozoravao

Ostalo, 5,5 %

na opasnost od prekapacitiranosti, što je dovelo do smanjenja kapaciteta, pa čak i do zatvaranja nekih pogona. To je stvorilo probleme u opskrbi i dovelo do bitnog povišenja cijena. Na više cijene PS-E-a utjecao je i rast cijena sirovina i energije.

Slika 5 prikazuje kretanje potrošnje PS-E-a u pojedinim europskim zemljama i regijama u razdoblju 2005. – 2007.

Područja primjene PS-E-a

Ambalaža, 22,3

Oko 94 % ukupno potrošenoga PS-E-a otpada na područje građevinarstva i ambalaže. PS-E je materijal koji iznimno dobro toplinski izolira, ublažuje udarce, lagan je i postojan na vlagu. Osim za toplinsku, koristi se i za zvučnu izolaciju s unutarnje ili vanjske strane građevina. Male se količine koriste za izolaciju cijevi, a višeslojnim se pjenastim pločama od PS-E-a prevučenima plastičnom folijom ili drvom izoliraju potkrovlja ili podovi. Sve se češće od njega izrađuju i umetci za izradbu laganih betonskih konstrukcija. Građevinarstvo potroši oko 72,2 % PS-E-a (slika 6), ali ta potrošnja ovisi o ekonomskoj aktivnosti s obzirom na to da je građevinarstvo djelatnost koju prvu pogađaju problemi u gospodarstvu.

Gra evinarstvo, 72,2 %

Mogućnost oblikovanja, dobra savojna žilavost te činjenica kako PS-E ambalaža dodaje vrlo malo masi proizvoda omogućile su da se ovaj materijal često rabi kao zaštita za male ili velike proizvode tijekom transporta. Zahvaljujući mogućnosti prigušivanja udaraca te

76 Listopad 4 II 107 143 190 180 76 47 70 89 99 136 142 233 185 79 49 85 103 111 170 113 142 256 189 83 50 88 104 115 180 111 050100150200250300 Francuska Italija Njema ka Poljska Španjolska Velika Britanija Zemlje Beneluksa Skandinavske zemlje Ostale zapadnoeuropske zemlje Ostale isto noeuropske zemlje Koli ina PS-E-a, u 1 000 t 2007. 2006. 2005.
Slika 5. Kretanje potrošnje PS-E-a u pojedinim europskim zemljama i regijama u razdoblju 2005. – 2007.5
proizvodnja, prerada i potrošnja u Europi
Slika 6. Područja primjene PS-E-a u Europi u 2007.1

proizvodnja, prerada i potrošnja u Europi

Tablica 2. Europski proizvođači PS-E-a, njihova lokacija te kapacitet5

povećanje kapaciteta za 90 tisuća tona do kraja 2008. Finski proizvođač PS-E-a, tvrtka Styrochem, spašena je intervencijom investicijskoga fonda od bankrota svojega prijašnjeg vlasnika, američke tvrtke Radnor Holding

Buduća kretanja

Predviđa se kako će ukupna potražnja za PS-Eom u Europi rasti do 2011. po godišnjoj stopi od 3 % (smanjenje primjene za ambalažu), dok se za srednjoeuropske zemlje očekuje godišnja stopa rasta od 5 % (povećanje u svim područjima primjene). Proizvođači materijala okrenut će se opskrbi ruskoga tržišta, za koje se očekuje godišnja stopa rasta od čak 11 % do 2011. Ukupno europsko tržište PE-E-a do te bi godine trebalo narasti na čak 1,5 milijuna tona.

dobrim izolacijskim svojstvima često se u pjenastoj polistirenskoj ambalaži transportiraju osjetljive namirnice kao npr. riba. Kako su najveći potrošači PS-E-a za područje ambalaže, a to su proizvođači potrošne elektronike i kućanskih aparata, svoje pogone preselili u Istočnu Europu i Aziju, tako su ih slijedili i proizvođači PS-E ambalaže.

Ostali proizvodi načinjeni od PS-E-a su zaštitna oprema kao npr. kacige za bicikliste, plutajuća oprema za čamce za spašavanje, pojasovi i jakne za spašavanje, oprema za kazališta i pozornice i sl.

Europski proizvođači PS-E-a U Europi je 19 proizvođača PS-E-a. Najveći među njima, Nova Innovene, BASF, Styrochem i Polimeri Europa, zajedno imaju 60 % europskih kapaciteta (tablica 2). Preuzimanje češke tvrtke Kaučuk od poljske tvrtke Dwory stvorilo je tržišnoga predvodnika u Srednjoj Europi dovevši novonastalu tvrtku na treće mjesto po raspoloživom kapacitetu. Ostalo su uglavnom manji regionalni

Smanjenje temeljnog kapitala za milijardu kuna

Uprava Diokija predložila je smanjenje temeljnog kapitala društva zbog pokrića gubitaka akumuliranih poslovanjem do 2004. godine. Temeljni kapital trebao bi biti snižen za čak 1,05 mlrd. kuna, a o tome će odlučivati dioničari na glavnoj skupštini u rujnu. U slučaju da prijedlog bude potvrđen, temeljni kapital bio bi snižen sa 2,02 mlrd. kuna na iznos od 970,1 milijun kuna. Kapital će se snižavati smanjenjem nominale dionice sa 500 na 240 kn. Akumulirani gubici iz prethodnih godina dosegnuli su 979,2 milijuna kuna. Iako se

proizvođači ili su pak tvrtke vertikalno integrirane u sustav stvaranja vrijednosti velikih proizvođača pjenastih proizvoda i ne proizvode izravno za tržište. Rast tržišta u 2006. godini izazvao je interes za povećanje kapaciteta nakon nekoliko godina racionalizacije. BASF je prvi krenuo u povećanje kapaciteta za 190 tisuća tona preusmjeravanjem s proizvodnje umreživog polistirena (PS-X) na PS-E i gradnjom novoga pogona, što bi u potpunosti trebalo zaživjeti potkraj 2008. godine.

Nova Innovene najavila je planove za povećanje kapaciteta svojih preostalih pogona u Francuskoj, Nizozemskoj i Njemačkoj do ukupno 410 tisuća tona također tijekom 2008. Velik rast srednjoeuropskog tržišta doveo je do izgradnje novih pogona. Austrijska tvrtka Sunpor Kunststoff gradi pogon kapaciteta 100 tisuća tona u blizini St. Poeltena u Donjoj Austriji, čija je proizvodnja u najvećoj mjeri namijenjena istočnoeuropskom tržištu, a u funkciji bi trebao biti tijekom 2009. Već spomenuta poljsko-češka grupacija Dwory/Kaučuk planira

u Diokiju nisu decidirano izjasnili o razlozima koji su doveli do gubitka oko milijardu kuna, a zbog čega se i provodi smanjivanje temeljnog kapitala društva, već duže vrijeme se spominju skupe sirovine i zastarjela tehnologija. U vlasničkoj strukturi Diokija danas se nalazi 3119 dioničara. (M. B.)

Zagreb-Montaža ugovorila poslove u Njemačkoj vrijedne 32 mil. eura

Zagreb-Montaža u većinskom vlasništvu šibenskog poduzetnika Vlade Čovića ugovorila je u 2008. go-

Europsko će tržište građevinskih primjena PS-E-a rasti i zbog udovoljavanja zahtjevima europskih smjernica o energijskoj učinkovitosti u građevinarstvu u svim zemljama članicama Europske unije, koje će se od 2009. godine odnositi i na stare građevine. Poticaj rastu zasigurno će dati i rastući troškovi energije i potreba ostvarivanja postavljenih ciljeva Sporazuma iz Kjota.

Literatura:

1. 2006 Plastics Business Data and Charts, PlasticsEurope Deutschland, Juni 2007.

2. Reifenhäuser, U.: Plastics and rubber have changed the world, www.k-online.de, 18. 10. 2007.

3. The market for general-purpose high-impactpolystyrene, u AMI’s 2007 European plastics industry report, Amiplastics, Bristol, 2007., 74-82.

4. Šegota, L.: Proizvodni kapaciteti tvrtke DIOKI d.d., e-pošta od 5. 6. 2008.

5. The market for expanded polystyrene, u AMI’s 2007 European plastics industry report, Amiplastics, Bristol, 2007., 83-89.

Članak preuzet iz časopisa Polimeri.

dini u Njemačkoj poslove vrijedne 32 milijuna eura. Riječ je o ukupno 11 gradilišta na kojim radi 480 radnika. Od 11 ugovorenih poslova u Njemačkoj najveći je Eiffel Deutschland Hannover gdje Zagreb-Montaža izrađuje oko 11.000 tona čeličnih konstrukcija te termoelektrana Datteln snage 1100 megavata čija ukupna investicija iznosi jednu milijardu eura i gdje upravo montira oko 17.000 tona nosive čelične konstrukcije kotla i 4500 tona kanala svježeg zraka i dimovodnih kanala. Izvodila je radove na izradi i montaži čelične konstrukcije stadiona Arena Schalke 04 u Gelsenkirchenu te na montaži čelične konstrukcije Hale 13 na Hannoverskom sajmu. (M. B.)

77 Listopad 4 II
Tvrtka Lokacija Kapacitet (u 1.000 t) Nova Innovene D, F, NL 355 BASF D, E 260 Dwory/Kaučuk CZ, PL 150 Polimeri Europa B, H, I 115 Styrochem FL 105 Sunpor A 75 Unipol Holland NL 55 Jackon D 50 Dow D 40 Gabriel Technologie B 40 Sunde N 40 Monotez GR 40 Polidux E 33 Synbra NL 25 SIR I 17 Dioki4 HR 15 Arcon Elintech RO 4
CZ – Češka, D – Njemačka, E – Španjolska, F – Francuska, GR – Grčka, H – Mađarska, HR – Hrvatska, I – Italija, NL – Nizozemska, PL – Poljska, RO – Rumunjska
nemetali

Smjernice za strojnu obradu poluproizvoda od konstrukcijske plastike Quadrant – 2. dio

Točnost obrade

Tolerancijsko polje pri obradi plastomera najčešće je bitno veće negoli pri obradi metala. Uzroci su tomu veći koeficijent toplinske rastezljivosti, manja čvrstoća, veća elastičnost, mogućnost bubrenja materijala (promjene dimenzija) zbog upijanja vlage (najčešći primjer su poliamidi – PA) i moguća oštećenja (zbog popuštanja napetosti u materijalu tijekom obrade i nakon nje). Posljednja pojava česta je pri obradi dijelova gdje je obrada rezultirala nesimetričnim obratkom ili pri obradi s velikim promjenama oblika pripremka (npr. pri izradi Uprofila iz ploče ili vitki iz punih šipki). U tom se slučaju najboljima pokazala jednolična obrada obiju strana obratka, što smanjuje deformacije (primjerice iskrivljenja), i toplinska obrada (popuštanje napetosti) nakon predobrade, a prije konačne obrade.

Napomena: za glodane ili tokarene obratke moguće je primijeniti tolerancije od 0,1 do 0,2 posto nominalne veličine (minimalna tolerancija za manje veličine je 0,05 mm). Moguće je također pratiti upute iz normi ISO 2768, DIN 7168 i švicarskih VKIsmjernica Tolerancije za obrađene plastične elemente strojeva (Toleranzen spanend hergestellter Kunststoff-Fertigteile). Uže tolerancije mogu se postići pri obradi vrlo stabilnih konstrukcijskih plastomera kao što su PBI (Celazole), PAI (Torlon), PEEK (Ketron) i PPS (Techtron HPV).

Tokarenje

Odvojene čestice koje nastaju pri tokarenju i bušenju većine plastomera mogu se učinkovito odvoditi usisavanjem (izravno se usisavaju u spremnik za odvojene čestice). Time se sprječava mogućnost da se odvojene čestice obaviju oko obratka, alata ili čeljusti tokarilice.

Glodanje

Pri glodanju mogu se upotrijebiti dvorezna čeona glodala, valjkasta glodala, čeona valjkasta glodala i glodala s glodaćim glavama. Najčešće se preporučuje protusmjerno glodanje, što pomaže odvođenju topline te snižava stupanj površinskih oštećenja i mogućnost taljenja obratka.

Bušenje

Brzorezna čelična spiralna svrdla učinkovit su alat za bušenje plastike, no pri njihovoj se uporabi razvija velika količina topline pa je alat i obradak potrebno hladiti rashladnim sredstvom, posebice kada je dubina provrta veća od dvostruke veličine promjera svrdla. Kako bi se poboljšalo odvođenje topline i odvojenih čestica iz posebice dubokih provrta, valja češće izvlačiti svrdlo tijekom bušenja iz dijela načinjenog provrta (svrdlo je potrebno svaki put izvući nakon postizanja dubine provrta od 1,5 puta promjera svrdla). Za provrte većih promjera preporučuje se uporaba motke za bušenje ili stupnjevito bušenje, koje smanjuje trenje (uži kut rezanja) i time se oslobađa manja količina topline. Za provrte s najvećim promjerima preporučuje se bušenje u koracima: provrt promjera 50 mm u prva dva koraka načini se svrdlima od 12 i 25 mm, a nastavlja se svrdlima većeg promjera ili glodanjem provrta na željenu mjeru.

Pri obradi okruglih punih plastomernih šipki promjera iznad 50 mm (PBI, PAI, PEEK-HPV, PEEK-GF30, PEEK CA30,

PPS), za okrugle pune šipke promjera iznad 100 mm (PA 66-GF30, PEEK-1000) i za okrugle pune šipke promjera iznad 100 mm (ERTALON/NYLATRON) radi sprječavanja nastanka napuklina ne preporučuje se uporaba brzoreznih spiralnih svrdala.

Preporučuje se da se provrti koji se izrađuju na tokarilicama izvode unutrašnjim tokarskim alatima, pri čemu se rezna oštrica točno poravna sa simetralom obratka.

Neki prerađivači prije obrade te materijale zagriju na približno 120 do 150 °C. Pri tome valja paziti da se nakon konačnog bušenja, a prije ostalih naknadnih postupaka obrade, materijal ohladi na sobnu temperaturu (izjednačiti temperaturu čitavog obratka prije konačne obrade).

Pri bušenju provrta, prije prolaska svrdla kroz čitav presjek obratka potrebno je smanjiti brzinu puta alata kako bi se spriječilo lomljenje ili oštećivanje obratka na izlaznoj strani alata. U tom se slučaju preporučuje ručno upravljanje alatom.

nemetali događaji i dostignuća

Stirenski polimeri – ekonomična kvaliteta

Stirenski su polimeri vrlo raznolika skupina polimera, a primjenjuju se za visokokvalitetne dijelove u automobilskoj i električnoj industriji, za pakovanja, sportske rekvizite i proizvode za slobodno vrijeme.

Proizvođači i tržište

Stiren je vinilni aromatski monomer čija je glavna karakteristika raznovrsnost pri kemijskim reakcijama. Može reagirati sam sa sobom ili s drugim monomerima, koji mogu biti polarni, kao što je butadien, ili nepolarni, kao što je akrilonitril, čime se tvore brojne skupine stirena s vrlo različitim svojstvima. Na slici 1 prikazani su materijali čija je osnovna gradivna jedinica monomer stiren. S jedne strane, klasični stirenski polimeri kao što su kristalasti i žilavi polistiren (PS) mogu se proizvoditi promjenom mehanizma polimerizacije, s druge strane se primjerice sindiotaktni polistiren proizvodi katalizacijski. Ti su polistireni kristalasti i imaju svojstva slič-

polimera, koji općenito imaju male iznose stezanja i vrlo se malo deformiraju nakon vađenja otpreska iz kalupa. Pri izradi proizvoda većih dimenzija to je velika prednost u usporedbi s ponašanjem kristalastih materijala kao što su PP, PA i PBT, koja se ne smije zanemariti pri izboru materijala. Zbog visoke čvrstoće, ABS i ASA te njihove mješavine (blendovi) s polikarbonatom (PC) zanimljivi su prije svega automobilskoj industriji.

Svojstva

Stireni se bitno razlikuju prema mehaničkim i drugim svojstvima. Osnovni je polimer polistiren (PS), koji je poznat po krhkosti i lomljivosti te dobroj prozirno-

na stvaranje napuklina zbog napetosti. Slabija su mu električna svojstva te upija više vlage od polistirena. SAN je postojaniji na djelovanje ultraljubičastih zraka od PS-a, no izlaganje tim zrakama dulje od dvije godine bitno snižava mehanička svojstva. Mehanička svojstva kao što su modul elastičnosti, rastezna čvrstoća te toplinska postojanost mogu se bitno povisiti dodavanjem ojačavala u obliku staklenih vlakana.

Ako se polistirenu doda butadien, dobiva se stiren/butadien – SB, koji je postojan na udarce i ima izvrsnu žilavost i pri nižim temperaturama. Žilavost je u tom slučaju povišena zbog butadiena, koji ima ulogu elastomera. U usporedbi s polistirenom nije proziran, iako su u posljednje vrijeme razvijeni tipovi s povišenom prozirnošću.

Stireni pripadaju skupini amorfnih

na materijalima kao što su poliamidi (PA) ili poli(butilen-tereftalati) (PBT). Najpoznatiji stireni s dodatkom monomera akrilonitrila su stiren/akrilonitril – SAN, akrilonitril/butadien/stiren – ABS i akrilonitril/stiren/aktilat

ProizvođačKapacitet (u 1.000 tona)

Tržišni udio (u %)

Bayer 325 31,1

BASF 25023,9

GE Plastics20019,1

Enichem 12011,5

Dow 12011,5

Polidux 30 2,9

Ukupno1.045100,0

sti. Nije postojan na djelovanje kemikalija (nastaju napukline), posebice na alifatske ugljikovodike, nije osjetljiv na starenje pod utjecajem kisika i topline, istodobno nije postojan na djelovanje ultraljubičastog zračenja, zbog kojeg požuti. Glavne prednosti tog materijala su dobra preradbena svojstva, sjajna površina, malo upijanje vlage, stabilnost dimenzija, malo stezanje, niska cijena itd. Staklište polistirena je na oko 95 °C, što znači da su proizvodi od polistirena iznad te temperature neupotrebljivi. Polistiren nije kompatibilan s materijalima koji sadržavaju akrilonitril, zatim s polietilenima, poliamidima, poliesterima i nekim drugim plastomerima.

Strien/akrilonitril kopolimer (SAN) sadržava 24 % akrilonitrila i ima, u usporedbi s polistirenom, višu čvrstoću, tvrdoću, žilavost, toplinsku postojanost i postojanost

S dodatkom akrilonitrila dobiva se akrilonitril/butadien/stiren – ABS. Akrilonitril daje materijalu čvrstoću, tvrdoću i poboljšava preradljivost, a butadien ima ulogu elastomera koji povisuje žilavost i elastičnost. Općenite karakteristike ABS-a su visoka čvrstoća, tvrdoća, žilavost pri niskim temperaturama, toplinska postojanost, stabilnost dimenzija, kemijska postojanost te mala postojanost na atmosferske utjecaje i neprozirnost. Stezanje pri injekcijskom prešanju u pravilu je manje od 0,7 %, što umnogome ovisi o geometriji otpreska i parametrima prerade. Dijelovi otpreska izloženi visokim iznosima naknadnog tlaka pri injekcijskom prešanju gotovo se ne stežu – 0 % stezanja. Svi do sada navedeni materijali primjereni su za dodir s hranom, osim ako ne sadržavaju dodatke koji ne smiju doći u dodir s hranom.

Manje poznat stiren je metil-metakrilat/ akrilonitril/butadien/stiren (MABS), razvijen zbog neprozirnosti ABS-a. Akrilonitril i stiren djelomice su nadomješteni metilmetakrilatom, čime se postiže i 90-postotna prozirnost, visoka tvrdoća i toplinska postojanost. Metil-metakrilat/butadien/ stiren (MBS) ne sadržava akrilonitril pa se primjenjuje ondje gdje je bitna visoka žilavost, a manje tvrdoća, uz istodobni zahtjev za prozirnošću.

Akrilonitril/stiren/akrilat (ASA) još je jedan tip stirena koji umjesto polibutadiena sadržava akrilat koji djeluje kao elastomer. Time se postiže visoka postojanost na atmosferski utjecaj (UV zračenje), starenje

79 Listopad 4 II događaji i dostignuća
Slika 1. Stireni Tablica 1. Popis najvećih proizvođača stirenskih kopolimera u Zapadnoj Europi – ASA.
nemetali

i promjenu boje, toplinska stabilnost, visok sjaj površine i kemijska postojanost. Materijal se upotrebljava u širokom rasponu temperatura od –45 do 95 °C. Na vremenske utjecaje postojan je i materijal akrilonitril/etilen-propilen-dien/stiren (AEPDS).

Prerada

Stireni upijaju malo vlage pa ih prije prerade nije potrebno sušiti (posebice PS). U slučaju prevelike vlažnosti materijala (pohranjivanje u silosima) mogu se pri preradi pojaviti površinske greške. Za sušenje se mogu rabiti sušare sa suhim i vrućim zrakom te vakuumske sušare. Potrebno vrijeme sušenja razlikuje se ovisno o prerađivanome materijalu, a u prosjeku iznosi 2 do 4 sata pri temperaturi od 80 °C. Sušenje ABSa nije potrebno ako tijekom skladištenja nije ušlo previše vlage te ako je na cilindar ubrizgavalice montiran odzračni ventil.

Stireni su poznati po dobrim preradbenim svojstvima kao što je dobra toplinska stabilnost, široko područje parametara prerade, malo stezanje i mala sklonost vitoperenju. Općenito, stirenski proizvodi imaju sa stajališta estetike lijepu i sjajnu površinu. Kao i druge plastomere, stirene je moguće nekoliko puta prerađivati, pri čemu je potrebno paziti da materijal nije prethodno degradirao zbog previsoke temperature prerade. Stirenski se proizvodi obično vade iz kalupa bez teškoća pa je moguće proizvoditi geometrijski vrlo kompleksne oblike proizvoda. Uobičajeni kutovi skošenja stijenke kalupne šupljine iznose od 0,5 do 1°, dok je pri hrapavijim površinama stijenke kalupne šupljine te kutove potrebno povećati.

Visoka temperatura kalupa jamči veći površinski sjaj otpreska, višu čvrstoću linija spajanja, manja zaostala naprezanja, a manja je i sklonost vitoperenju. Preporučene temperature stijenke kalupne šupljine pri preradi stirena iznose od 10 do 70 °C, a pri izradi tankostjenih proizvoda, koje je potrebno načiniti u vrlo kratkim ciklusima, moguće je rabiti i manje temperature stijenke kalu-

pne šupljine. U slučaju ABS-a utvrđeno je kako temperatura stijenke kalupne šupljine može biti i 80 °C jer zbog dobre toplinske postojanosti ABS brzo očvrsne unatoč višoj temperaturi. I pri takvim je uvjetima moguće postići kratke cikluse injekcijskog prešanja. Stireni u slučaju dugotrajnijeg zadržavanja pri povišenim temperaturama mogu degradirati ili se poveća broj monomera stirena (slika 3). To se može uočiti na proizvodu u obliku srebrnih linija ili spaljenih mjesta. Iz zdravstvenih razloga prostorije u kojima se prerađuju stireni moraju biti primjereno prozračivane, jer je poznato da stiren negativno utječe na živčani sustav te uzrokuje umor i dekoncentraciju ako je njegova koncentraciju u zraku veća od 20 ml/m3. Stireni se mogu, osim injekcijskim prešanjem, prerađivati i ekstrudiranjem, puhanjem i toplim oblikovanjem.

Primjena ABS i njegove mješavine proteklih su godina zbog ekonomskih i drugih čimbenika potpuno istisnuli polipropilen iz unutrašnjosti automobila. Glavne prednosti pri tome su niži troškovi s obzirom na višu toplinsku postojanost, dobra mehanička svojstva i pri

monomera stirena u ovisnosti o temperaturi taljevine i vremenu zadržavanja

nižim temperaturama (veća sigurnost pri automobilskim nesrećama jer ne nastaju krhotine) i lakše nanošenje prevlaka na podloge. Cilj je automobilske industrije uporaba samo jedne vrste materijala za određene dijelove, čime se pojednostavnjuje logistika, konstrukcija i oblikovanje proizvoda. Visokočvrste mješavine ABS-a i PC-a mogu podnijeti visokodinamička opterećenja pri niskim temperaturama i tako poboljšati sigurnost pri sudarima, a posljedica su manja oštećenja glave, nogu i prsnog koša.

U elektroničkom i električnom sektoru i dalje se najviše rabe stireni i njihove mješavine bez dodataka halogenih elemenata za izradu ekološki prihvatljivih proizvoda. Istodobno takvi proizvodi moraju imati dobra električna i mehanička svojstva. Primjer takvih materijala je mješavina ABS/PC bez halogenih elemenata, koja se prerađuje postupcima ekstrudiranja i puhanja, a od nje se izrađuju proizvodi za električne uređaje koji udovoljavaju normama o zaštiti od gorenja. Takve se mješavine rabe i za izradu kućišta prijenosnih računala, dlanovnika i drugih uređaja jer su vatrootporne i mogu se od njih izrađivati tankostjeni proizvodi.

80 Listopad 4 II
Slika 2. Osnovna podjela stirena
* staklena vlakna, ** samogasiv, bl – bez loma nemetali stirenski polimeri Svojstva PS ABS ASASAN rastezna čvrstoća MPa ISO 52720 – 5035 – 60 (90)*35 – 5060 – 80 (100)* modul elastičnosti GPa ISO 5272 – 4,5 1,5 – 4 (9,6)*2 – 34 (14)* temperatura postojanosti oblika °C – HDT/A ojačani / 110 / 105 neojačani70 – 10080 – 120100105 Charpy – savojna žilavost KJ/m 2 ISO 179 sa zarezom1 – 103 – 42 8 – 302 bez zareza10 – bl15 – bl 70 – bl10 – 20 upijanje vlage ISO 62 0,1 0,2 – 0,40,35 – 0,40,15 – 0,25 gorivost UL94 HB(V2-V0)**HB (V2-V0)**HBHB skupljanje % uzdužno0,3 – 0,70,3 – 0,70,3 – 0,90,2 – 0,6 poprečno0,3 – 0,50,4 – 0,7/ /
Tablica 2. Osnovna svojstva nekih stirena Slika 3. Ovisnost broja

stirenski polimeri

Zbog postojanosti na starenje i vremenske utjecaje, za proizvode namijenjene vanjskoj uporabi (npr. vanjski dijelovi automobila, profili u graditeljstvu, sportska oprema itd.) najčešće se koriste ASA i AEPDS te njihove mješavine.

Zaključak

Stireni pripadaju skupini standardnih plastomera i najveći su predstavnik amorfnih plastomera. Udružuju dobra mehanička svojstva, visoku toplinsku postojanost, dobra preradbena svojstva i prije svega nisku cijenu. Mogu se pronaći u brojnim primjenama gdje se svakodnevno jednokratno uporabe i odbacuju pa su i ne manje važan problem zaštite okoliša.

Izvor:

1. H. Privšek: Polimerni materiali in njihove značilnosti, TECOS 2003

2. www.basf.com

Izrada pakovanja

Pretvornik

modela 3D Catica u programu SolidWorks

Tvrtka Datakit dobila je status Gold certified by the SolidWorks Partner Program za proizvod CrossCad/Plg: Catia V5 3D to SW. Riječ je o dodatku (plug-in) za SolidWorks koji izravno konvertira modele 3D Catia V5.

Konstruktori pri radu s programom SolidWorks mogu tako vrlo jednostavno doći do 3D podataka iz programa Catia V5, pri čemu ne moraju imati licenciju za program Catia V5. Pretvornik omogućuje konverziju dijelova i sklopova, a radi pod 32- i 64- bitnim operacijskim sustavima Windows.

www.datakit.com

www.krimson.si

Za izradu pakovanja se u Europi utroši više od 40 % polistirena (PS), a zahtjevi se još povisuju. Najveći udio zauzimaju pakovanja za prehrambenu industriju, kao što su čašice za jogurt, pakovanja za mliječne proizvode itd. Za izradu tankostijenih pakovanja najviše se utroši polistirena, zatim polipropilena (PP) i poli(etilen-tereftalat) (PET). Približno 20 % PS-a utroši se na izradu pribora i posuda za jednokratnu uporabu, a važne su primjene za izradu pakovanja od biaksijalno orijentiranog polistirena (BOPS) i izradu pjenećeg polistirena za pakovanje mesnih proizvoda. U posljednjih deset godina masa pakovanja smanjila se za 25 %, a zahtjevi za lakšim i tanjim pakovanjima sve su veći.

Jedan od postupaka izrade pakovanja za mliječne proizvode je »form-fill-seal« (FFS) postupak, tj. postupak “oblikuj, napuni i zapečati”. Pakovanja se tako izrađuju neposredno prije punjenja. Najprije se polistirenski film zagrije i s pomoću postupka toplog oblikovanja preoblikuje u željeni oblik. Pakovanje se zatim napuni i zatvori s pomoću pokrova (slika), razdvoji se prema različitim količinama i pripremi za prodaju. Drugi je postupak »fill-seal« (FS), tj. postupak “napuni i zapečati”, pri kojem se rabe već unaprijed načinjene posudice, koje se na liniji pune i zatvaraju. Pakovanja načinjena FS postupkom, većinom se rabe za najbolje proizvode, jer postupci izrade samog pakovanja dopuštaju velik prostor za tiskanje i druge postupke optičke obrade. S ekonomskog stajališta, postupak FFS je bolji od FS postupka. FFS-linije lako postižu vrlo brze cikluse i proizvode vrlo malo otpadnog materijala, a rabe se uglavnom za manja pakovanja.

Zahtjevi na materijale

Izrada pakovanja za mliječne proizvode (izvor: Kunstoffe)

Zahtjevi proizvođača mliječnih proizvoda vrlo su specifični. Ukoliko se film prerađuje s pomoću FFS-postupka, mora omogućiti uporabu pri visokim brzinama i tekućom proizvodnjom. Materijal je stoga sastavljen od dviju komponenti – polistiren za opću uporabu (GPPS), koji jamči krutost i žilavi polistiren (HIPS), koji povisuje udarnu žilavost te smanjuje stezanje. Stezanje je najvažnije svojstvo FFS-filmova. Stezanje se javlja, kada se orijentirani film zagrije na temperaturu iznad staklišta te se materijal počinje relaksirati, a prethodno orijentirane molekule se vraćaju u stanje prije orijentacije. Stupanj orijentacije ovisan je o parametrima izrade filma, temperaturi taljevine, brzini ohlađivanja i rastezanja filma. Utvrđeno je također, da je orijentacija molekula veća pri većoj molekulnoj masi. Visokomolekulni polistiren se sporo relaksira kako u alatu, tako i izvan njega, što ga čini neprimjereni m za izradu pakovanja FFS-postupkom. Pored toga je važna i razdioba molekulne mase, koja mora biti uska, jer je poželjno da materijal ima što manji broj dugih makromolekula. Široka razdioba molekulne mase naime povećava devijacije u orijentiranosti molekula i uzrokuje stezanje i izvijanje filma.

81 Listopad 4 II
nemetali

Informatica World 2008, Las Vegas

Konferencija informatičara kojima se vjeruje

Tvrtka Informatica, koja je počela samo sa softverom za ETL, u Las Vegasu je okupila 1 200 korisnika, stručnjaka za baze i skladišta podataka iz najvećih svjetskih kompanija, i njima predstavila verziju 8.6 svojega Power Centera, za koju tvrdi da omogućuje integraciju podataka i provjeru njihova integriteta u realnom vremenu

Sve važne svjetske avioprijevozničke tvrtke koriste se Informaticom, ali i mnogo velikih telekoma, poput T-Mobilea i Verizona, najvećega američkog operatera mobilne telefonije, svi kojima se mora vjerovati, a posebno banke, poput Bank of America, Bank of Beijing, CIBC i Credit Suisse – nabrojio je neke od svojih korisnika Chris Boorman, stariji potpredsjednik i direktor marketinga američke korporacije Informatica, otvarajući konferenciju na kojoj je ta tvrtka okupila 1 200 korisnika svojeg softvera, od kojih je čak 200 došlo iz Europe.

Kalifornijska Informatica, tvrtka koja je počela 1993. s programom samo za ETL, danas proizvodi impresivnu lepezu softvera za korisnike kojima je posao baratanje bazama i skladištima podataka. Inače, Informaticom se koristi 91 tvrtka s popisa 100 najvećih kompanija časopisa Forbes, a Boorman samouvjereno tvrdi da će uskoro i preostalih devet nabaviti taj alat jer će im iz njegove tvrtke zakucati na vrata i upoznati ih s tim softverom.

I u Hrvatskoj, ali i u zemljama regije, Informaticom se koriste samo doista velike tvrtke, poput Tiska i PBZ carda, odnosno

Informatica u brojevima

Prihod u 2007.: 391 milijun USD

Rast prihoda u tri godine: prosječno 21 %

Broj klijenata: + 3 200

Klijenata među prvih 100 na Fortuneovoj ljestvici: 91

Telekoma Slovenije i Crnogorskog telekoma, kojima je Informaticu implementirala zagrebačka tvrtka Poslovna inteligencija. Osim predstavnika Telekoma Slovenije, na konferenciji u Las Vegasu, održanoj pod motom ”Gain the Edge” (”nabrusi se”), bio je i predstavnik slovenske softverske kuće crmT.

Iako marketinški podjednako ”originalno” nazvana kao i Wolframova Mathematica, Informatica nudi rješenja za B2B razmjenu podataka, upravljanje njima, njihovu migraciju i sinkronizaciju, skladištenje podataka, njihovu integraciju na mainframeovima ili integraciju na zahtjev – gotovo sve što prosječnom ’kopaču po bazama’ može pasti na pamet.

82 Listopad 4 II suvremene tehnologije 82
Chris Boorman, direktor marketinga i stariji potpredsjednik Informatice, otvorio je konferenciju

Informatica World 2008

Do Sunca i natrag

Na svečanom otvorenju ovogodišnje konferencije, održane od 3. do 5. lipnja u kongresnom centru lasvegaškog hotela Hilton, prvog se okupljanja korisnika, održanoga prije deset godina u srednjoškolskoj dvorani u San Diegu, prisjetio Sohaib Abbasi, predsjednik i generalni direktor Informatice. Abbasi je naglasio da tehnologije za dobivanje informacija omogućuju upravljanje nesigurnostima makroekonomskog okruženja kojima su izloženi klijenti Informatice, redom najveće svjetske korporacije, iako među njima ima i onih za koje u Hrvatskoj teško da se i čuje, poput CVS-a, najvećeg lanca američkih ljekarna s više od 6 000 maloprodajnih mjesta u vlasništvu, ili Ellie Mae, proizvođača softvera za industriju hipoteka, čijim se programima obavi trećina transakcija kupnje nekretnina svake godine u SAD-u.

Nas i Rusa – 177 terabajta!

Klijent Informatice je i ruski telekom VimpelCom, poseban po tome što barata sa 177 terabajta informacija, što je najveća baza podataka u Europi. VimpelComov šef informatike Sergej Fedečkin objasnio je da bazu ‘timari’ 181 serverski procesor, a da ukupna masa servera na kojima su pohranjeni ti podaci iznosi 12 000 kilograma. U skladište podataka stižu podaci iz više od 35 izvora iz šest država bivšeg SSSR-a i Vijetnama, u kojima VimpelCom ima svoje mobilne ili odnedavana i fiksne mreže. Podatke skladište na 13 mjeseci, a izvještajima opslužuju više od 1 000 korisnika.

Glavni poticatelj poslovanja je marketing, kojemu je trenutačno u fokusu popravljanje lojalnosti kupaca – objasnio je Fedečkin, ističući da je uvođenje dodatnih usluga ključan poticaj za porast broja mobilnih korisnika u Rusiji, gdje ih je aktivno 42,2 milijuna.

Što možemo zaključiti iz činjenice da 65 % McDonaldsovih prihoda dolazi iz inozemstva? Da svi u svijetu jedu cheeseburgere – šaljivim je primjerom nastavio Abbasi svoju misao. Na svijetu postoji 381 eksabajt informacija – ustvrdio je – njihov bi se broj pisao s 18 nula, a ispisane i složene u knjige te bi informacije dosegnule duljinu dviju udaljenosti od Zemlje do Sunca. No podaci sami za sebe ne znače mnogo: prema nedavnom istraživanju, 71 % direktora u multinacionalnim korporacijama podatke smatra najvrjednijima, a samo 43 % njih misli da se njima dobro koriste. Tu je razliku Abbasi nazvao vrijednosnim procjepom te objasnio da je za njegovo zatvaranje po-

trebna integracija podataka na zahtjev, integracija podataka unutar poduzeća i B2B integracija podataka.

Kroćenje podataka iz Applea Pozivni centar ima samo dvije minute prije nego što korisnik promijeni operatera, što je jasno ako se zna da prosječni razgovor mobitelom traje dvije minute – kazao je Abbasi upozoravajući na važnost konsolidacije podataka, istaknuvši primjer Motorole koja je smanjila troškove plaćanja dobavljačima za 15 milijuna dolara mjesečno nakon što je uvela data warehouse. Abbasi je naveo primjer filmskog studija Paramount, koji je ostvario znatne uštede i jako ubrzao naplatu prihoda koji dnevno iznosi 90 milijuna dolara, nakon što je implementirao Informatikino rješenje za B2B integraciju podataka. O čemu je riječ, podrobnije je objasnio Joe Churchill iz Paramounta, koji je naveo začuđujući primjer Applea, koji je podatke o prodaji glazbe i filmova na iTunesu Paramountu dostavljao svakodnevno, ali u obliku obične tablice u MS Excelu. Kako Paramount ima desetke tvrtki koje mu plaćaju autorska prava, a gotovo svaka je podatke za naplatu dostavljala u nekom svojem formatu ili pak poslagane u tablici u nekom svojem redoslijedu, Churchill i njegova ekipa bili su za svakog

Rječnik:

dobavljača prisiljeni pisati programska skripta za sortiranje i unos podataka. Pisanje skripata prestalo je kad su implementirali Informatikine Data Information alate, u koje je ugrađena većina opcija potrebnih pri ’punjenju’ vlastite baze iz raznih izvora pa se sve svodi na određivanje kamo koji podaci idu u grafičkom sučelju s pomoću nekoliko pritisaka mišem.

Ono čime su se ove godine u Informatici najviše podičili bila je Real Time verzija Power Centera, proizvoda što je perjanica njihove proizvodne flote, za koji su ustvrdili da može obavljati integraciju podataka u realnom vremenu. Kako su hrvatske informatičarke, sudionice konferencije, i prije njezina početka ispravno pretpostavile, posrijedi je, pojednostavnjeno rečeno, ’čupanje’ podataka o promjenama iz logova, čime se onda ažurira skladište.

Bill Gates na 70 jezika

Kao bitnu novost poslovodstvo Informatice istaknulo je to što njihov softver omogućuje cloud computing. Riječ je o konceptu povjeravanja pohrane podataka nekoj drugoj tvrtki koja će te podatke i obrađivati, ali će oni, iako fizički više nisu u vašim rukama, nego ’negdje u oblaku’, uvijek vama biti dostupni. Budući da je pri tome naglasak na ’uvijek’, bitno je da su

Baza podataka (engl. database) - strukturirana zbirka zapisa ili podataka. Računalna baza podataka ovisi o softveru koji joj organizira pohranu podataka. Skladište podataka (engl. data warehouse - DW, business warehouse - BW) - Spremište elektronički pohranjenih podataka neke organizacije, dizajnirano radi izvještavanja i analiziranja. Poslovna inteligencija (engl. business intelligence - BI) - tehnologije, aplikacije i prakse za sakupljanje, integraciju, analizu i prezentaciju poslovnih informacija. Svrha poslovne inteligencije, termina koji datira iz 1958., jest podrška boljem poslovnom odlučivanju pa se katkad BI opisuje i kao sustav podrške odlučivanju. Integracija podataka (engl. data integration) - proces kombiniranja podataka iz različitih izvora kako bi se korisniku pružio jedinstven uvid u te podatke. ETL - (engl. Extract, Transform and Load) - ekstrahiranje, transformacija i punjenje, proces pri skladištenju podataka (data warehousing) koji uključuje ekstrakciju podataka iz vanjskog izvora, njihovu transformaciju prema potrebama poslovanja i konačno punjenje krajnjeg cilja, tj. skladišta podataka (data warehouse).

83 Listopad 4 II suvremene tehnologije
Ono što fascinira u Las Vegasu su stotine “jednorukih jackova” u baš svakom hotelu, ali i trgovini, a dočekaju vas i na aerodromu

podaci dostupni putem web-sučelja, a upravo je to demonstrirano na otvaranju konferencije: Informatikini stručnjaci demonstrirali su kako se podaci sa Salesforce.com, najvećega svjetskog ponuđača cloud computinga, jednostavno ubacuju u Googleov tablični kalkulator pa su doista posvuda dostupni s pomoću web-preglednika (browsera).

Abbasi je istaknuo i važnost kvalitete podataka, često sporne prilikom integracije podataka iz nekoliko različitih baza. Kako je pokazao Ivan Chang, u Informatici zadužen za područje kvalitete podataka, njihov je modul Data Quality i iznimno pametan, velikim dijelom zahvaljujući i tomu što je Informatica kupila od Nokije tvrtku Identity Systems pa je sada američki softver sposoban tijekom unosa podataka prepoznavati i identificirati podatke na sedamdeset jezika. Chang je to demonstrirao tijekom učitavanja tablice u kojoj je Bill Gates, osnivač Microsofta, bio upisan i kao William Gates i kao William H. Gates, ali i na ćirilici kao Bilj Gejts, a softver ga je uspio prepoznati po adresi koja nije bila ista, nego slična.

Informatikin Power Center je program koji je u stanju prikupiti podatke iz niza raznih izvora koji postoje u tvrtki: baza podataka ili njihovih skladišta te od tih podataka izgraditi svoje, jedinstveno skladište podataka iz kojega poslovodstvo može dobiti jedinstvene i nedvosmislene izvještaje o poslovanju tvrtke. U velikim tvrtkama moguće je postojanje niza baza podataka u različitim službama pa se tako često događa da nabava ima svoju bazu, prodaja svo-

Informatica i protiv pranja novca

Kako su na jednom od predavanja ispričali Tom Gebow iz Informatice i Mike Bassett iz Bank of America, Informatica Data Quality uspješno je u Bank of America ‚upregnuta‘ u borbu protiv pranja novca. Tim se softverskim alatom, umjesto dotadašnjih SQL queryja i prtljanja po MS Accessu, od 2006. spomenuta banka počela koristiti za provjeru kvalitete podataka. Inače, odnedavno, baš radi sprječavanja pranja novca, na velikoj većini prodajnih mjesta u Sjedinjenim Državama prodavači će vas zatražiti da pri plaćanju kreditnom ili debitnom karticom pokažete neki dokument s fotografijom. Naime, nedavno doneseni zakoni u SAD-u zahtijevaju da banke, ali i kartičarske kuće primjenjuju mjere koje nazivaju CIP/KYC (engl. Customer Identification Program/Know your customer - program identifikacije kupaca i njihova poznavanja). Budući da je Bank of America vrlo velika banka, s oko milijun klijenata, izazov za Gebowa i Bassetta bila je obrada više od 10 milijuna zapisa mjesečno, a svaki zapis se evaluira u 21 točki, što je više od 221 milijun redova u zapisima. Program jednostavno svrstava zapise u četiri kategorije: prošao, pao, sumnjiv i drugo (rezerviran za podatke koji nisu prošli na provjeri) i, kao i u svakoj drugoj industrijskoj grani, o rezultatima izvještava Data Analyzer Report.

ju, a proizvodnja neku svoju, ali u nekom trećem formatu. Ako tvrtka ima jedinstven poslovni sustav, često se od različitih baza izgradi skladište podataka, koje se najčešće jednom dnevno ažurira iz sadržaja baza.

Problem nastupa kad ta tvrtka preuzme neku manju tvrtku koja ima sasvim drukčiji poslovni sustav i različite baze i data ili business warehouse. Da bi uprava tvrtke preuzimača dobila točne podatke i dobivala ih na način na koji je naviknuta, do sada se uglavnom u preuzetoj tvrtki mijenjao poslovni sustav i nametao onaj preuzimačev. Pri tome su se gubili dragocjeni mjeseci. IT stručnjaci govore o čak dvije godine potrebne za uvođenje malo jačih ERP-ova, poput SAP-a, Oracleova Hyperiona ili Microsoftova Dynamicsa.

Do rješenja i točnih podataka brže dolazi tvrtka koja ima softver poput Informatice, koji podatke crpi iz svih postojećih vrsta baza podataka i njihovih skladišta te ih ujednačava i provjerava, pa je preuzimanje, što se informatičke strane posla tiče, gotovo za najviše nekoliko tjedana.

Veoma je važno istodobno spajati dvije IT organizacije, ali to zna biti jako teško kad nađete da imaju sve dvostruko, od proizvodnog sustava, softvera za kadrovsku politiku, za računovodstvo... Ono što dioničare zanima jest uvođenje operativne efikasnosti pa zato morate konsolidirati sustave, arhiv, uvesti puno promjena, a da bi to bilo efikasno, morate imati platformu za integraciju podataka (engl. data integration) koja mora moći odmah dati provjeru integracije i kvalitete podataka te konsolidacije sustava. Zato je integracija podataka kritična za spajanja i akvizicije, a sve se to mora obaviti na uspješan način. Zato smo mi važni – objasnio je Boorman.

Trenutačno vrlo zanimljiv trend koji se događa u tvrtkama koje se bave integracijom, a time i integritetom podataka, jest dodjeljivanje data stewarda u pojedine procese, kao ljudskog nadzornika koji odobrava podatke čiji integritet ili istinitost softver ne može razabrati. Na konferenciji se našlo dosta ljudi koji rade kao data stewardi te su različitim govornicima i stručnjacima nekoliko puta postavljali pitanja trebaju li se data stewardi kao novo zanimanje bojati za svoj posao. Jedini koji im je dao suvisao odgovor je dr. Walid El Abed, generalni direktor i utemeljitelj tvrtke Global Data Excellence, koja se bavi osiguranjem kvalitete podataka za neke od najvećih prehrambenih korporacija na svijetu. El Abed im je nedvosmisleno odgovorio da ne moraju strahovati od gubitka posla jer svaka kompanija koja imalo drži do zdravlja svojih podataka nužno mora imati stalno zaposlene ljude koji će podatke kontinuirano odobravati i provjeravati, jedino je pitanje hoće li ti ljudi to raditi puno radno vrijeme ili će im to biti samo dio posla.

84 Listopad 4 II
I iPode prodaju iz automata, kao da su čokoladice ili gazirana pića
suvremene tehnologije Informatica World 2008

Mathcad ili Excel?

Zašto vam treba Mathcad kada se za različite računske primjene i crtanje grafova možete koristiti tabličnim kalkulatorom kao što je npr. Microsoft Excel? Doista ne bih sugerirao da odbacite svoj tablični kalkulator, ali kako biste ostvarili napredak u dokumentiranju i komuniciranju svojih tehničkih projekata, mislim da vam treba i Mathcad. Ovaj članak objasnit će vam zašto.

Većina nas u današnje vrijeme ima MS Office već instaliran na računalu, a dobra kompatibilnost s drugim aplikacijama iz paketa Office – važna karakteristika Mathcada – velika je pomoć produktivnosti. Tablični kalkulator MS Excel vrlo je moćan i fleksibilan te se njime zbog toga koristi široka baza inženjera, kao uostalom i bilo tko tko treba obavljati izračune i baratati podacima.

Excel, međutim, ipak ima neka ograničenja. Vjerujem da se svatko susreo s potrebom da svoju jednadžbu napiše na pravi matematički način; jednadžbe su najčešće znatno intuitivnije i čitkije od argumenata pohranjenih u ćeliju tabličnoga kalkulatora. Excelova struktura ćelija također često zna biti problem – nije lako provjeravati matematičke izraze kad su skriveni po različitim ćelijama. To su samo dva razloga zbog kojih se velik broj inženjera u svijetu odlučio koristiti Mathcadom kao

dodatkom, a u puno slučajeva i kao zamjenom za tablične kalkulatore. Dok u isto vrijeme može baratati matematičkim proračunima i funkcionalnošću izrade grafova kao i Excel (pa i više), korisničko sučelje Mathcada je poput onoga u programu za pisanje teksta. Započinjete s praznom stranicom, unosite jednadžbe (kao prave matematičke izraze), tekst, oznake, grafove, tablice i crteže na mjesto koje želite.

U tom smislu Mathcad više sliči DTP programu nego programu za pisanje teksta, jer možete definirati regije s objektima i jednostavnim ih povlačenjem smještati bilo kamo na stranicu. Možete formatirati tekst i matematičke simbole, dodavati slike, koristiti se headerima i footerima – čak možete kreirati tzv. style sheets kako biste ujednačili izgled svojih Mathcad dokumenata s korporativnim standardom ili smjernicama za publikacije. Uz to možete

sakriti i zaključati (pod robusnu kriptiranu zaporku) bilo koje podatke za koje ne želite da ih netko drugi vidi. To znači da, uz zaštitu svojega intelektualnog vlasništva, možete kao i s pomoću tabličnog kalkulatora predstaviti samo sažetak informacija i rezultate.

Mathcad radi rame uz rame s Excelom: možete položiti tablične podatke iz tabličnog kalkulatora u svoj Mathcad radni dokument. Možete i obrnuto: položiti Mathcad rutine ili cijele proračune u pojedine ćelije Excela, tako da se koristite Mathcadom za izračun pojedinih varijabla. Mathcad je također kompatibilan s gotovo svim ostalim raširenim inženjerskim aplikacijama za rad u okruženju Windows, uključujući MATLAB i SmartSketch.

86 Listopad 4 II suvremene tehnologije događaji i dostignuća

Canon predstavio 44-inčni pisač za CAD i GIS

Korisnici konstruiranja s pomoću računala (CAD) i zemljopisno-informacijskih sustava (GIS) dobili su dodatnu mogućnost pri odabiru pisača velikog formata. Canon Europe je na sajmu Drupa 2008 predstavio svoj prvi pisač velikog formata za tiskanje 44-inčnih ispisa. Oba pisača, imagePROGRAF iPF810 i imagePROGRAF iPF820, imaju pet klasičnih i pigmentiranih tinta, a ujedinjuju brz ispis i učinkovito trošenje tinte, kao i niske troškove održavanja.

Pisači koji će u Europi biti dostupni od rujna 2008. mogu otisnuti format A1 za 24 sekunde, a format A0 za 47 sekunda. Na predviđenoj podlozi i uz odgovarajuću razlučivost slike pisači ispisuju linije širine 0,02 mm s 0,1-postotnim odstupanjem. Takva je preciznost baš u sustavima CAD i GIS važna kod ispisa građevinskih, zemljišnih i tehničkih crteža, kao i kod tiskanja zemljopisnih karata.

Pisači imagePROGRAF iPF810 i imagePROGRAF

iPF820 namijenjeni su proizvodnom okruženju CAD i GIS, kao i tiskanju zahtjevnijih ispisa na zahtjev, gdje je potrebna brzina, učinkovitost i niski troškovi održavanja. Zbog toga su prihvat-

Izrada elektroda s Th inkLine Elektrode V7

Nedavno se na tržištu pojavila dugoočekivana obnovljena inačica programa za izradu elektroda ThinkLine Elektrode V7, koja se integrira u CAD-program Thinkdesign 2007.1. Program je namijenjen bržoj izradi elektroda i njezinoj dokumentaciji. Nova inačica, naime, ima veći broj novih funkcija, čime se ubrzava izrada elektroda. Usto, kod nje je prisutno i novo korisničko sučelje koje pojednostavnjuje izradu elektroda. Moguće je i generirati NC-kod za stroj OPS-Ingersoll na kojem se mogu prilagoditi dodatni priključci.

Izračun i izrada elektroda s pomoću ove inačice programa brži su do 80 % u usporedbi s inačicom V6, jer je određeni broj operacija automatiziran, a elektroda se optimira s obzirom na položaj prema modelu. Izračunavaju se također kontakti između elektrode i modela te daje automatski izračun veličine elektrode i automatsko produžavanje površina.

Druge posebnosti su knjižnica standardnih dijelova i postolja, automatski izračun minimalnih, odnosno optimalnih dimenzija elektrode, istu elektrodu možemo definirati za više položaja, dodane su funkcije koje se koriste kod izrade 2D dokumentacije i pri izradi različitih projekata. Nova inačica također omogućuje obradu projekata putem mreže, kao i ispis pozicije za eroziju na stroju.

www.3way.si

ljivo rješenje za tvrtke bez vlastitih pisača velikog formata.

Osnovna razlika između dvaju spomenutih modela jest u tome što iPF820 ima dvije role s mogućnošću automatske izmjene papira. To omogućuje ispis veće količine dokumenata na različitim formatima i različitim medijima. Pisač iPF820 tu mogućnost nema, ali mu se može dodati spremnik za brz uzastopni ispis, kao i za ispis bez nazočnosti operatera.

Oba pisača omogućuju ispis do ruba medija, čime se skraćuje vrijeme do konačne obrade medija. Kartuše tinte mogu se zamijeniti tijekom rada pisača. Njihov volumen iznosi 330 ml ili 700 ml.

Lokalni tvrdi disk memorije 80 GB daje mogućnost pohrane podataka (crteža) u slučaju kada određene ispise treba ponoviti. Klijentima, različitim projektima ili korisnicima moguće je dodijeliti do 30 pretinaca. Iz sigurnosnih je razloga na raspolaganju i mogućnost da se datoteke ne pohranjuju na lokalni tvrdi disk ili da se s njega u određenom trenutku izbrišu.

SolidCAM 2008 R12

SolidCAM 2008 R12 donosi više od stotinu poboljšanja. Univerzalno korisničko sučelje i potpuna povezanost NC-kodova za obradu s CAD-modelom osigurava brzo učenje i jednostavnu izradu proizvoda na osnovi 3D modela. Nova inačica ima pristupačnije korisničko sučelje, a odlikuje ju i jača veza sa SolidWorksom, kao i nove mogućnosti automatizacije te dodatne CAM-funkcije.

Novo korisničko sučelje omogućuje bolju povezanost korisnika sa sustavom koji je poznat još iz HSM-modula. Upotreba je jednostavnija jer su operacije raščlanjene prema specifičnim funkcijama. Kada se kursor postavi na neko parametarsko polje, u donjem lijevom kutu pokaže se slika koja označava značenje odabranog parametra.

Prijedlozi obrade pomažu u pripremi operacija i pojednostavnjuju postupak izrade proizvoda, a mogu se prilagoditi zahtjevima korisnika. U novoj inačici može se koristiti opcija 3D-connexion SpaceNavigation (3D miš) u svim fazama pripreme CAM-proizvoda.

www.solidcam.si

87 Listopad 4 II događaji i dostignuća suvremene tehnologije

SolidWorks World 2008.

Jubilarni, 10. susret korisnika, prodavača i zaposlenika poduzeća SolidWorks održan je potkraj siječnja u San Diegu na kalifornijskoj obali. Organizator se ponovno može pohvaliti rekordima na svim područjima. Velikih inovacija u najnovijoj verziji koja dolazi malo je manje nego prijašnjih godina, no u tvrtki zagovaraju usmjerenost na još pouzdanije, učinkovitije i brže alate koje će SolidWorks ponuditi tržištu u 2009. godini.

Na susretu je sudjelovalo više od 4 700 ljudi iz više od 50 zemalja, 100 glavnih partnerskih poduzeća i 140 novinara. Za tako dobru posjećenost više je razloga, a glavni su zasigurno zanimljive teme predavanja, druženje i velik broj radionica na kojima sudionici mogu produbiti znanje. O tome govori i pouzdanost radionica za koje se potrebno prijaviti mnogo prije samog susreta. Na kraju, privlačan je i partnerski paviljon, za koji se prijavilo 106 poduzeća s više od 200 proizvoda.

Uvodnu prezentaciju otvorio je Jeff Ray, glavni i izvršni direktor, koji je u kratkom pregledu predstavio novosti verzije 2008. Naglasio je usmjerenost razvoja poduzeća prema bržoj, funkcionalnijoj i pouzdanijoj programskoj opremi. To se također odražava na mjerenje zadovoljstva korisnika, koje je s 90 posto najveće do sada. No bez obzira na to, u poduzeću žele poboljšati, odnosno ostvariti stanje s kojim bi postigli najbolji mogući rezultat, što dodatno potvrđuju i narudžbe s područja korisničke podrške, odnosno sve veće pomoći putem najboljih naprednih internetskih tehnologija.

Sljedeći govornik i tajni gost bio je Danny Forster, voditelj emisije Extreme Engeneering programa Discovery Channel, koji je kod nekih sudionika potaknuo pitanje što može TV voditelj emisije o najvećim građevinama i arhitekturi ponuditi korisnicima SolidWorksa. Zanimljivo predavanje prikazalo je svijet arhitekture kao sve više svijet inženjera, jer sve više i kompleksnije zgrade te druge građevine zahtijevaju

sve čvršću suradnju između dizajniranja i inženjerskog rada na projektu koji mora osigurati izradu zamišljenoga i sve kompleksnijeg dizajna. Rezultat je sve bliskija suradnja između dizajnera i inženjera od samih početaka rada na projektu. Na području strojarstva to je već ustaljena praksa jer je za dobar proizvod potrebna suradnja konstruktora, tehnologa, operatera i drugih ljudi koji su uključeni u planiranje i izradu proizvoda.

U sljedećoj je prezentaciji Theo Jansen, nizozemski umjetnik, predstavio skulpture čija su osnova iznimni mehanizmi. Sam te skulpture naziva životinjama koje pušta po nizozemskoj obali, a koje za pogon iskorištavaju vjetar. Kompleksnost i jednostavnost tih skulptura jednostavno toliko oduševe da sve ostave bez daha.

Drugi dan konferencije dva su glavna predavača također oduševila sudionike. Dr. Don Norman u predavanju naslovljenom “Dizajniranje s osjećajem” predstavio je svoj pogled na dizajn i na njegovu ulogu. Kod dizajna i planiranja proizvoda nije važno što inženjer misli da bi korisnik mogao učiniti s proizvodom ili hoće li ga jednostavno održavati, nego što korisnik može misliti o samom proizvodu. Zato je planiranje proizvoda za ljude vrlo kompleksna aktivnost. U svojoj je prezentaciji naglasio četiri pravila dizajna. Prvo je pravilo Misli na ljude, drugo Dizajniraj upotrebljiv proizvod, tre-

88 Listopad 4 II
Denis Šenkinc Posjet je opravdao očekivanja. Više od 4700 sudionika tijekom glavne prezentacije.
događaji i dostignuća
Theo Jansen, nizozemski umjetnik, predstavio je nesvakidašnje skulpture.
suvremene tehnologije

događaji i dostignuća

će Upozorenja ne bi trebala biti potrebna i posljednje Načini lijep proizvod.

Pod prvim pravilom mislio je prije svega na prezentacije proizvoda te na prikaz djelovanja proizvoda i uređaja uz koje nema ljudi koji će njima upravljati, odnosno koji bi mogli provjeriti odgovaraju li različitim tipovima ljudi koji njima upravljaju. Za drugo pravilo naveo je nekoliko primjera, na primjer ekran putem kojega se upravlja uređajem koji je postavljen previsoko, prekidače na uređaju koji su premali i slično. Kod trećeg pravila upozorio je na to da ljudi ne čitaju upozorenja. Često se dogodi da se upravo zbog toga uz staro upozorenje postavlja novo koje upućuje na staro. Posljednje pravilo govori o tome da se lijepim proizvodima prije oproste manji nedostatci. To je usporedio s hranom kod koje već dugo nije dovoljno da je samo ukusna, nego je važan i način na koji je poslužena.

Posljednji dan konferencije, koji su posjetitelji željno iščekivali, već je nekoliko godina rezerviran za predstavljanje novosti uključenih u novu verziju programskog paketa SolidWorks. Zaposlenici razvojnog odjela i ove su godine pripremili prezentaciju u tematskom stilu s naslovom “Istraživalački izvještaj – inženjer u krizi”. U stilu talk-showa predstavili su inženjere koji se u svakidašnjem radu susreću s problemima koji izazivaju frustracije te “lijekove” koji će u novoj verziji “ozdraviti”, otkloniti te frustracije.

Od novosti najprije je bila prikazana tehnologija SpeedPak, koja omogućuje filtriranje komponenata sastavnih dijelova, pojednostavljen prikaz sastavnih dijelova i druge inovacije za učinkovitiji i brži rad s velikim sastavnim dijelovima. Područje ploča također je predstavilo nekoliko inovacija. Glavna od njih je mogućnost izrade pločastih proizvoda od limova iz 3D modela, na način da si korisnik najprije odabere 3D model površine kroz koju alat samo obradi površinu

sa svim potrebnim pregibima i izrezima te s mogućnošću prikaza izravnanog oblika.

Novost je također i alat za automatsku izradu jezičaka i utora koje se susreće kod plastičnih dijelova. Inovacija su također i senzori koji pomažu konstruktoru kod planiranja proizvoda jer sam sustav provjerava neke vrijednosti u senzoru. Vrijednosti koje sustav provjerava mogu biti volumen ili masa modela, senzor za simulacije može provjeravati opterećenja, senzor za mjerenja npr. ograničenje dopuštenog razmaka između provrta na modelu. Još je nekoliko manjih inovacija, kao što je prikaz dvostrukih dimenzija kod mjerenja i novi alati za povećavanje koji bi ubrzali rad na modelima i koji upućuju na to da su se u SolidWorksu odlučili za malo manje inovacija, ali da su se usmjerili na pouzdanije i brže alate.

Kod inovacija posljednju riječ imaju korisnici jer ih sami mogu predlagati. Svake godine na konferenciji se predstavlja deset najčešćih

zahtjeva korisnika. Zanimljiv je i podatak da je SolidWorks u posljednjih šest godina uključio čak 83 posto inovacija koje su mu predložili korisnici. Ovogodišnji najčešći zahtjev je podrška više usporednih ekrana.

S obzirom na prezentacije i naglaske u SolidWorksu, kod inovacija se za buduću verziju uza sve navedeno prije svega usmjeravaju na sve pouzdanije i učinkovitije alate za inženjere te na poboljšanje postojećih načina rada sa sve više nadograđenim i pametnim funkcijama. To će prije svega pomoći inženjerima da se više usredotoče na dizajniranje i konstruiranje novih proizvoda, a ne više samo na alate.

Industrijska proizvodnja u srpnju veća za 2,9 posto

Industrijska proizvodnja u srpnju je bila 0,3 posto veća nego u prethodnom mjesecu te 2,9 posto veće nego u istom srpnj 2007. godine, pokazali su podaci Državnog zavoda za statistiku. Ukupna industrijska proizvodnja u razdoblju od kolovoza 2007. do srpnja 2008. u usporedbi s istim razdobljem lani bila je veća za 3,6 posto. Najveći rast na godišnjoj razini zabilježila je proizvodnja strojeva i uređaja koja je povećana za 11 posto, a slijedi zdavačka i tiskarska djelatnost te umnožavanje snimljenih zapisa koja je bila za 11,8 posto veća. Proizvodnja proizvoda od metala, osim strojeva i opreme je porasla za 8,8 posto, proizvodnja sirove nafte i zemnog plina za 4 posto, proizvodnja hrane i pića za 2 posto, proizvodnja celuloze, papira i proizvoda od papira za 0,9 posto, proizvodnja kemikalija i kemijskih proizvoda za 8,4 posto. (H. M.)

Predstavljanje novosti nadolazeće inačice SolidWorks 2009.

89 Listopad 4 II
Partnerski paviljon s predstavljenih 106 partnerskih tvrtki i više od 200 proizvoda.
suvremene tehnologije
90 Listopad 4 II

Turn static files into dynamic content formats.

Create a flipbook
Issuu converts static files into: digital portfolios, online yearbooks, online catalogs, digital photo albums and more. Sign up and create your flipbook.