

![]()


■ Maksimalna stroškovna učinkovitost z 8 dejansko uporabnimi rezalnimi robovi
■ Inovativna zasnova rezalne ploščice omogoča najvišje rezalne zmogljivosti
■ Sodobne geometrije in rezalni materiali zagotavljajo optimalno odvajanje odrezkov in vzdržljivost
■ Visoki pomiki na zob (fz) do 1,4mm pri velikosti ploščice 09 za najvišjo produktivnost
■ 5 kvalitet ploščic za obdelavo najpogostejših skupin materialov
















Zgodbe o inovacijah in napredku so naš navdih, sodelovanje z vami je naša motivacija.
Zahvaljujemo se vam, da ste del našega skupnega ustvarjanja, saj nam odpirate nove svetove in nas postavljate pred nove izzive.
Hvala, ker si lahko delimo skupne cilje.
Ob vstopu v novo leto vam želimo, da vas na poti k vašim ciljem spremljajo odločnost, modrost in ustvarjalnost.
Naj bo ta pot tlakovana z jasno vizijo in neomajnim pogumom.
Še enkrat hvala, ker ste z nami, ker skupaj gradimo svet, poln ustvarjalnih presežkov.
Vaša ekipa revije IRT3000
Zimske razmere lahko močno upočasnijo evropsko gospodarstvo.
Zato je treba delati na višji odpornosti njegove hrbtenice.
Zima je pred vrati. Letošnje vremenske napovedi za konec novembra v Evropi in Sloveniji niso spodbudne, pričakovati je sneg in leden dež. Industrijo oziroma gospodarstvo vsaka taka napoved pošteno zmrazi. Neposredna posledica neugodnega vremena so »nenavadne« zamude v prometnih sistemih, ki motijo dobavne verige, povzročajo kaos na letališčih in ustavljajo cestni promet. Nevšečnosti na področju transporta se namreč poznajo v bilancah vseh podjetij, ki svoje blago dobavljajo po cesti, železnici ali zraku. Osrednje nemško vozlišče, letališče v Frankfurtu, je vsako leto več dni v središču kaosa, saj so vzleti potniških in tovornih letal zaradi ledenega dežja prekinjeni. Žal ima iz leta v leto več »posnemovalcev«, saj so letališča po severu Evrope prisiljena odpovedati na stotine letov zaradi nevarnosti, da bi sicer odmrznjena letala znova zamrznila, ko bi se približala vzletno-pristajalni stezi. Vpliv ekstremnega zimskega vremena na zračni promet precejšen in jasno kaže, da so trenutna letala dovzetna za nepredvidljive vremenske vzorce.
No, nič bolje, še celo slabše je lahko na cestah. Tovornjake, ki v vsakem snežnem
metežu obstanejo na cestah ali v obcestnih jarkih, lahko v dnevno-informativnih oddajah v hladnejšem delu leta spremljamo tudi na programih lokalnih tv-postaj. In da, tudi železnice na stari celini niso imune na nizke temperature, sneg in led. Težave s cestnim in železniškim omrežjem, zamude pri pošiljkah in zaprtje vozlišč ovirajo nemoten pretok izdelkov. Za panoge, ki so odvisne od pravočasne proizvodnje in dobavnih rokov, se pojavljajo logistični izzivi, kar vpliva na splošno učinkovitost dobavnih verig.
Odpornost pri upravljanju dobavnih verig postaja vse bolj ključna, saj se podjetja soočajo s težavami, ki jih prinašajo zima in podnebne spremembe. Podjetja na prizadetih območjih morajo pregledati svoje rezervne načrte in raziskati druge možnosti prevoza, da bi zmanjšala prekinitve. Dobavne verige je mogoče ohraniti delujoče le tako, da se izvajajo tehnike obvladovanja tveganj, podjetja pa se prilagodijo nepredvidenim dogodkom. Ne pa da jih, kot je pri nas že v navadi, prvi sneg preseneti podobno kot cestne službe.
Tu je še dodatna težava. Nizke temperature v Evropi imajo opazen vpliv na trg

električne energije, saj zvišajo cene in povzročijo zaskrbljenost tako pri podjetjih, potrošnikih kot pri javnih službah. Sneg in led spremljata upad proizvodnje obnovljivih virov energije, kot je fotovoltaika, kar prispeva k zvišanju cen. V hladnem vremenu ljudje običajno porabimo več električne energije za ogrevanje. Gospodinjstva vklapljajo grelnike, električne odeje in druge električne naprave, da se ogrejejo, kar povečuje skupno povpraševanje po električni energiji. Poleg tega podjetja in tovarne, ki se zanašajo na električno opremo, kot so ogrevalni sistemi, v hladnem vremenu povečajo svojo porabo energije. Cene električne energije na borzah, kjer podjetja kupujejo elektriko, močno poskočijo – neredko celo za pet- in večkratne zneske. Za piko na i takrat pogosto odpade sicer učinkovit ukrep uvoza električne energije iz sosednjih držav – ko zebe nas, zebe tudi Avstrijce, Hrvate in Italijane … Če hočemo domačim podjetjem kar najbolje, moramo torej poskrbeti za odpornost. Odpornost dobavnih verig pa lahko dosežemo predvsem s korenito okrepitvijo transportnih poti in dobave električne energije. Kje bomo začeli?

8 • Utrip doma
8 Intervju z nominiranko Inženirka leta 2024 – Urša Skerbiš Skok: Univerzalne baterijske celice (še) ni
10 Znanih je deset nominirank za inženirko leta 2025
16 Inovatorji z avstrijskega Koroškega
18 SES Slovenija ugledna nagrada s področja trajnostnega poslovanja
19 MARSi praznuje 15. obletnico delovanja!
20 Dan brezplačnih inženirskih tematik
20 Andreja Jernejčič ob jubileju predstavila dve novi knjigi
22 • Iz regije
34 • Proizvodnja, avtomatizacija in mehatronika
34 Inovativni cevni vibrator za boljšo kakovost, izboljšano učinkovitost in večjo konkurenčnost
36 Varno avtomatizirano pakiranje v farmaciji in živilski industriji
37 Pametna avtomatizacija s centričnim prijemalom EZU
38 Ustvarjajo se projekcije nove, sicer še nekoliko oddaljene industrijske paradigme – Industrije 6.0.
42 Pravilna izbira 3D-merilne tehnologije za moderno kontrolo kakovosti
44 Prezračevanje in termoregulacija s STEGO rešitvami

Inovatorji z avstrijskega Koroškega
50 IZKLOP V SILI – zanesljiva in ugodna zaščita sončnih elektrarn
51 AGME RA-12 – zanesljiv in natančen kovičnik za industrijsko uporabo
52 Zanesljivo in sledljivo industrijsko označevanje
54 FLAIG Magnetsysteme: vodilni inovator v magnetni tehnologiji
56 TOPOMATIKA podarja 10 % popusta na mikroskope!
57 Nova generacija dvižnih sornikov za avtomatizacijo in tehnologijo rokovanja
58 Preobrazba procesa izdelave kalupov in vpenjalnih naprav v podjetju Dalekovod OSO
60 Digitalni razrez – partner za digitalno industrijo prihodnosti
62 Sistem za upogibanje pločevine s kolaborativnim robotom
64 YIZUMI v sodelovanju z LEAPMOTOR-om za večjo varnost v avtomobilski industriji
65 Tretja zlata medalja za Arburg
66 Oznake, ki ostanejo desetletja
68 Nove turbine proizvajalca Rösler zagotavljajo boljšo razpoložljivost opreme in 25 odstotkov večjo zmogljivost peskanja
70 Preprečevanje nepričakovanega zagona – tudi pri Heinekenu
71 Tečaji CFM-PC z integriranim električnim kablom
76 Umetna inteligenca in trajnostni pogoni v naslednji generaciji robotov
78 Ledinek Engineering utrjuje svoj globalni ugled in si odpira nove priložnosti na ameriškem trgu masivnega lesa
79 DEPRAG HRC sistem za vijačenje

Stroškovno učinkovita maloserijska proizvodnja s tehnologijo MJF

80 • Spajanje in tehnologije materialov
80 Priporočila in dobre prakse za varno uporabo rezalnih plošč vseh velikosti
82 Formnext 2025 poroča o močni udeležbi in inovacijah v industriji
83 Volkmann predstavlja zaprto-zančni sistem za upravljanje kovinskih prahov za povečanje obsega dodajalne izdelave
84 LEAP 71 in Aspire Space sta sklenila partnerstvo za razvoj motorjev za znova uporabno plovilo Oryx
86 Razvoj postopka rotacijskega varjenja cevi večjega premera
92 3D Spark zaključuje skupinski krog financiranja za posodobitev strategij v programski opremi za industrijske dodajalne izdelave
93 Equispheres predstavlja baker brez kisika
94 • Vzdrževanje in tehnična diagnostika
94 Revolucija na področju industrijske avtomatizacije z novo prenosno nadzorno ploščo podjetja i.safe MOBILE
95 Vnaprej konfigurirani paketi podjetja Pfeiffer Vacuum+Fab Solutions za enostavno postavitev raziskovalne opreme
96 Popolno ravnovesje med prilagodljivostjo, zmogljivostjo in industrijsko zasnovo
98 Skladiščenje masti in vpliv na izločanje olja
101 400W/500W/600W 5" x 3" Ultra nizkoprofilni PCB-napajalnik

postopka rotacijskega varjenja cevi večjega premera
Priporočila in dobre prakse za varno uporabo rezalnih plošč vseh velikosti


Revolucija na področju industrijske avtomatizacije z novo prenosno nadzorno ploščo podjetja i.safe MOBILE
Dvig industrijske učinkovitosti

102 Ko štejeta vsak liter in watt – izmerimo pretok brez posegov v cevovod!
104 Vpliv mazanja na energetsko učinkovitost pogonskih reduktorjev
106 Alternativni filtrski vložki za stisnjen zrak za znižanje stroškov vzdrževanja – izdelani po tehnologiji OMEGA AIR
108 Analiza hidravličnega olja
110 • Napredne tehnologije
112 Kako pa vi skrbite za varnost?
114 Jubilejna, 30. NT konferenca
115 Trg industrijskih pametnih stavb se bo v petih letih pošesteril
116 Nizka uporaba industrijskih podatkov 5G in oblaka
117 IAF-240: En korak pred kibernetskimi grožnjami v industriji
118 Analiza tehnične čistosti – namen, uporaba in prihajajoče spremembe v standardizaciji
120 Ko podjetja ustvarijo velike prihranke: virtualna simulacija proizvodnje
122 Super dognanje o superprevodnosti
123 Z reciklirano smolo do 3D-tiskanja plastike brez odpadkov
124 Tlakovanje poti k tehnologiji 6G
126 • Nekovine
126 Večkomponentno brizganje dvobarvnih domin z avtomatizirano montažo
127 Učinkovito brizganje IML lončkov z izjemno natančnostjo

128 Plasnova s tehnologijo WITTMANN dosega vrhunsko učinkovitost v ravnanju z materiali
129 WITTMANN BATTENFELD predstavlja novo serijo MacroPower
130 Iz inject 4.0 v inject AI: svetovna premiera prve avtonomne brizgalne celice
131 Svetovni trendi brizgalne industrije skozi oči podjetja ENGEL
135 Novi narebričeni vijaki iz SUPER tehničnega polimera: DT.464 in DT.653-AV
136 Nova brizgalka ARBURG Allrounder Trend
137 Pametne nalepke spreminjajo medicinsko tehnologijo
138 Haitian – popolna prilagodljivost s pametno avtomatizacijo
139 Tovarna HAITIAN Srbija je uradno začela obratovati
140 ENGEL je oktobra 2025 prevzel podjetje Trexel: močna prihodnost za fizično penjenje
141 WINTEC e-win prinaša popolnoma električno učinkovitost z izjemno stroškovno učinkovitostjo
142 Nove rešitve za doziranje in tehtanje
143 HYPER CUT postavlja nove standarde mletja plastike
144 SABIC in bolnišnica vzpostavila krožni model za recikliranje medicinske plastike
145 Seminar podjetja ALLOD o TPE materialih
146 • Orodjarstvo in strojegradnja
146 Stiskalnice s pomožnim pnevmatskim cilindrom HKP
147 Vrtajte bolje, hitreje in pametneje, s svedrom Seco® X-Tip

Večkomponentno brizganje dvobarvnih domin z avtomatizirano montažo
148 Novo definirana zanesljivost pri frezanju
149 Stabilnost se sreča z vsestranskostjo – struženje za vse materiale in aplikacije
150 FANUC ROBOCUT α-CiC za visokoprecizno rezanje
151 Hitra, natančna in stroškovno učinkovita obdelava
152 Vakuum zagotavlja absolutno natančnost frezanja
154 Dolžinske stružnice obdelujejo volframove palice 12 ur na dan
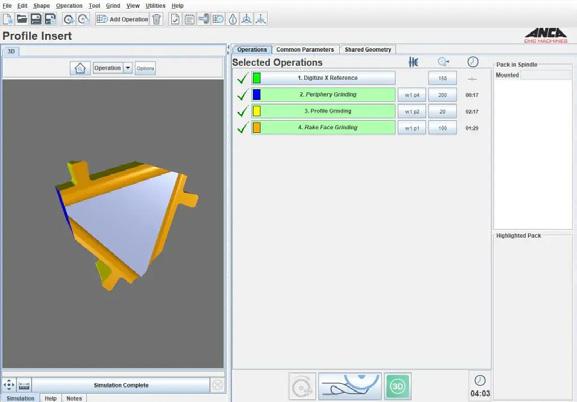
156 Celovita rešitev programske opreme za brušenje rezalnih ploščic
158 YIZUMI LEAP 1400U vzleta z GF Casting Solutions v Evropi
162 Ustvarjalec trendov na področju tehnologije in dizajna za neprekinjeno procesno verigo
166 100-odstotno zanašanje na obdelovalne stroje proizvajalca Mazak
174 Kako je Metalid z rešitvami Hoffmann Group preoblikoval svoje merilne procese
178 Varna pot za dvig produktivnosti z globalnim inženiringom podjetja Schunk
180 Nov katalog FORMATPlus s 45.000 artikli za industrijo in obrt
182 Podjetje XGE na letošnjem sejmu prejelo nagrado za orodje leta 2025 podjetja Anca
183 Na novo definirano frezanje z velikimi hitrostmi podajanja
184 AM2CNC – sinergija med kovinskim 3D-tiskom in CNC-obdelavo
188 Standardizirana geometrija lomilnika odrezkov za obdelavo jekel, ki tvorijo dolge odrezke
189 Mamutska naloga zahteva resnično veličino
190 SW inovacije na sejmu EMO Hannover




• Intervju z nom I n I ranko: u rša Skerb I š Skok
Križ
Andrej

Kot je že v navadi, vse nominiranke za inženirko leta najprej povprašamo, od kje jim navdih za inženirski poklic. Kaj je bil vaš kamenček, ki je sprožil plaz?
Že od malega me je zanimalo, kako stvari delujejo. V času študija sem odgovore iskala v matematičnih enačbah. Po koncu študija pa je splet okoliščin pđšripeljal do tega, da sem zaplula v inženirske vode. Sedaj še vedno računam in rešujem matematične probleme, le da svoje izračune in meritve preverim tudi v praksi, na realnih stvareh.
Kaj vam je pomenila nominacija za inženirko leta?
Biti vzor in navdih za dekleta in mlade na začetku poti je nekaj najlepšega. Če sem le eni deklici v zadnjemu letu pokazala, da tudi punce zmoremo, je moja naloga več kot uspešno opravljena.
Kako sicer gledate na vlogo žensk v inženirskih poklicih?
Urša Skerbiš Skok je inženirka, fizičarka, ki se ukvarja s kemijo in matematiko. Predvsem pa baterijami, ki se uporabljajo v letalstvu. Predvsem pa zase pravi, da uživa v majhnih stvareh, ki ji popestrijo vsak dan.
Ženske v vsako ekipo (do)prinesemo drugačno energijo, ki je v moških kolektivih pogosto manjka.
In česa v inženirskem kolektivu ne sme manjkati? Kaj naredi dobrega inženirja/inženirko?
Veliko stvari in znanj, predvsem pa radovednost in pripravljenost, da priznamo svoje napake, če do njih pride.
Posvetiva se vaši zgodbi – študirali ste fiziko. Nevsakdanja izbira – kaj vas je pritegnilo na to področje?
V fiziko me je pritegnilo iskanje edinstvene resnice narave, skrito v matematičnih enačbah. Raziskave na področju osnovnih delcev me še vedno navdihujejo, tako da še
vedno vsaj tedensko pokukam, kaj je novega objavljeno na tem področju.
Bili ste tudi raziskovalka na IJS. So to sanje vsakega slovenskega znanstvenika?
Delo mlade raziskovalke na IJS je bila dobra življenjska izkušnja, s takšnim delom se naučiš biti samostojen. Definitivno so v raziskovalnemu delu prisotni različni izzivi. Zame je bil največji izziv strah pred neuspehom, strah, da posamezni raziskavi posvetiš leto ali še več časa, pri čemer ne veš, ali bo tvoje delo koncu obrodilo sadove.
In ste zopet zamenjali okolje. Kariero nadaljujete na področju letalstva. Kaj vas je pripeljalo v ta svet?
Pravzaprav je šlo za splet okoliščin. Po zaključku doktorskega študija sem se
odločila zapustiti znanost. Nove izzive sem poiskala na področju inženirstva. Eno izmed prošenj za delo sem poslala v podjetje Pipistrel, kjer so mi po razgovoru ponudili delovno mesto. Kljub temu, da sem se bala, ali bom zmogla uspešno opraviti prehod na novo področje dela – priznam, o baterijah tedaj nisem vedela prav veliko –, sem se s pomočjo lastne trme in krasnih sodelavcev v novemu okolju in delu zelo hitro našla. Od takrat v svojem trenutnem delu, razvoju, neizmerno uživam.
Kaj torej razvijate?
Pri svojemu delu iščem baterijske celice za naše nove produkte. Baterijske celice testiram na različne načine, ki vodijo do najboljšega matematičnega opisa njihovega obnašanja. Razvijam algoritem stanja napolnjenosti in zdravja baterij (SOC/SOH) za naša letala ter delam na matematičnih modelih, ki napovedujejo obnašanje sestavljenih baterij.
Baterije in letalstvo, zanimivo. Menite, da bo elektrifikaciji cestnega prometa sledila tudi elektrifikacija letalske industrije?
Elektrifikacija letalske industrije je nekoliko počasnejša. Zahteve, ki jih ima letalstvo za baterije, se znatno razlikujejo od tistih v avtomobilski industriji. Posledično veliko proizvajalcev celic ne zmore izdelati baterijskih celic, ki bi dosegale naše zahteve.
Ker z njimi delate vsak dan – so baterije »ultimativni« odgovor na razogljičenje planeta?
Baterije bodo vsekakor pomemben del v mozaiku razogljičenja planeta. Ali bodo glavni dejavnik ali le eden izmed faktorjev pa ne vem. Vsekakor pa imajo v sodelovanju z gorivnimi celicami velik potencial.
V sodobnih baterijah je veliko kemije. Katere baterijske celice so vam še posebej všeč?
Sama najljubše baterijske celice nimam. Različni dodatki na elektrodah ali v elektrolitih vplivajo na različne lastnosti celic. Obenem ima vsaka naša aplikacija različno »najboljšo celico«, zaenkrat pa še nismo našli univerzalne baterijske celice, torej takšne, ki bi odgovarjala vsem našim aplikacijam hkrati.
Kako pa gledate na prihodnost baterij – na baterije z elektrolitom v trdnem stanju, natrijeve baterije in druge?
Veliko oziroma skoraj vse je odvisno od aplikacije, v kateri bodo baterijske celice uporabljene. V potniškemu prometu (mestni avtobusi ipd.) bodo verjetno prešli na baterije s trdnim elektrolitom, ki imajo nekoliko nižjo energijsko gostoto, ampak imajo zato zelo dolgo življenjsko dobo. V aplikacijah,
kjer
je teža baterij velik
dejavnik, bomo verjetno videli vedno višje koncentracije silicija na anodah, kljub temu da je življenjska doba takšnih celic nižja. V aplikacijah, kjer so zahtevane velikanske moči baterij, pa se bodo najverjetneje uveljavile brezkontaktne zasnove baterijske celice. Če povzamem, sama sem mnenja, da bo šel razvoj baterij v veliko smeri, kjer bo vsaka smer odgovarjala enemu od odprtih vprašanj na področju delovanja.

Je vas kot strokovnjakinjo podobno kot laično javnost tudi strah požarov baterijskih naprav, vozil in plovil?
V primerih, ko se baterije in baterijske celice pravilno uporablja, so baterijski požari zelo redki. Če pa do požara pride so posledice zelo hude, saj je v baterijah spravljena velikanska količina energije. Ravno zaradi posledic močnega ognja, ki spremlja termalne pobege, se ljudje požarov bojijo, vendar je ob pravilni uporabi – po mojemu mnenju – strah odveč.
Morda veste, kaj bi radi v karieri še dosegli? Izzivov, ki bi jih rada naslovila, je še veliko. Najpomembnejši med njimi je ta, da pustim za sabo planet, ki bo nekoliko lepši, kot sem ga dobila.
Bi se radi preizkusili še na kakšnem novem področju? Katerem?
Želja je veliko, vendar se bom pustila presenetiti, kam me zanese čas. Trenutno sem poleg službe in družine zelo zaposlena z vodenjem Divaškega pihalnega orkestra, ki mu od marca letos predsedujem. Ta funkcija me uči vseh tistih veščin, ki jih lahko v svojemu poklicnemu življenju nekoliko zanemarim.
Morebiti veste, kaj bi počeli v življenju, če ne bi bili inženirka?
To, da se ne bi ukvarjala z inženirstvom ali znanostjo, zame nikoli ni bila možnost.

Imena desetih nominirank za letošnjo inženirko leta so znana. Katera med njimi ima največji potencial, da bo s svojim delom in osebnostjo zgled in navdih mlajšim generacijam deklet? Prejemnica naziva inženirka leta 2025 bo razglašena na slavnostni prireditvi 20. januarja 2026 v Cankarjevem domu.
Letos v sklopu iniciative Inženirke in inženirji bomo!, ki mlade navdušuje za inženirstvo, tehniko, naravoslovje in inovativnost, poteka že osmi izbor Inženirka leta. Ta poteka v soorganizaciji revije IRT3000 in družbe Mediade ter v sodelovanju s številnimi partnerji.
Pobudnica izbora Inženirka leta Medeja Lončar, direktorica Siemens Slovenija, predsednica uprave Siemens Hrvaška in direktorica Siemens Srbija, poudarja, da so mešani timi moških in žensk dokazano bolj ustvarjalni, inovativni in ekonomsko bolj uspešni, kar so prepoznali tudi kapitalski trgi. »Primanjkuje nam talentov. To dejstvo je priložnost, zagon za boljše pozicioniranje žensk v inženirskem in poslovnem svetu. Tudi zato se že vrsto let zavzemam, da je več žensk tako v inženirstvu kot na vodstvenih položajih.«
Od nevidnosti k navdihu, z raznolikostjo
Izbor Inženirka leta v ospredje postavlja potencial nominiranih inženirk, da so zgled in navdih mlajšim generacijam deklet, ki iščejo svojo študijsko in karierno pot. Namen izbora je čim širša in učinkovita družbena promocija inženirk ter ozaveščanje mladih o priložnostih, ki jih obema spoloma prinašajo raznoliki poklici STEM.
Izbor nominirank temelji na raznolikosti: glede na področje dela, poklicno usmeritev, izobrazbo, regijo, organizacijo oziroma zaposlovalca, osebno zgodbo in dosedanjo pojavnost. Med deseterico ena – tista, ki ima s svojo zgodbo po mnenju skoraj 100članske izborne komisije največji potencial za navduševanje deklet – prejme priznanje inženirka leta. Vendar pa organizatorji
poudarjajo: »Ne gre za tekmovanje, temveč za navdihovanje.«
Preseganje stereotipov z dobrimi zgodbami
»Kljub tehnološkemu napredku so v družbi še vedno prisotni stereotipi o ženskih in moških poklicih, ki jih z izborom naslavljamo in poskušamo preseči,« pojasnjuje Metka Škofic, urednica projekta Inženirke in inženirji bomo!. Poudarja, da imajo dekleta izjemen potencial, ki pa ostaja neizkoriščen, če ga ne prepoznamo in ustrezno usmerimo – vse to na škodo gospodarstva in družbe. »Ženske potrebujemo zglede in odkrite pogovore, v katerih prepoznavamo, da kot inženirke nismo drugačne, nismo same in da živimo razgibano, zanimivo in polno v poklicu in v osebnem življenju,« dodaja
Medeja Lončar. Vse stereotipe in prepreke je po njenem mnenju treba presegati tudi s projekti, kakršen je Inženirka leta. Rebeka Kropivšek Leskovar, aktualna inženirka leta, je izpostavila moč dobrih zgodb – ne le njene, pač pa zgodb vseh inženirk, dijakov, učiteljev, menedžerjev, novinarjev in še številnih drugih, ki jih je v sklopu projekta Inženirka leta do sedaj spoznala in jim prisluhnila.
»Ne zavedamo se, kako izjemni in navdihujoči smo, a ko se postavimo pred pravo luč, vsak zažari. In ravno to je čar iniciative Inženirka leta: da usmerja luči na edinstvene zgodbe posameznic,« je navdušena Rebeka. Dodaja: »Iskreno upam, da bo ta iniciativa živela, dokler ne slišimo prav VSEH zgodb. Svetloba nikoli ne potrebuje dokazov, da sije, potrebuje le prostor, kjer jo lahko opazimo.«
Katera od desetih nominirank bo inženirka leta?
Med nominiranke za Inženirko leta 2025 so se letos uvrstile (po abecednem vrstnem redu imen; podrobne predstavitve in fotografije nominirank v priloženem dokumentu):
• Ajda Zavrtanik Drglin, programerka in vodja delovne skupine za umetno inteligenco v Narodni in univerzitetni knjižnici (NUK);
• Barbara Kalšek, vodja gradbišča v podjetju Pomgrad;
• Eva Pirc, razvojna inženirka za področje elektronike v podjetju Dewesoft;
• Iza Resnik Strozak, vodja kakovosti in okolja v podjetju MM Količevo;
• Kaja Jaklin, podatkovna inženirka specialistka in vodja ekipe v podjetju GEN-I;
• Manca Krumpačnik, raziskovalka strokovnjakinja jr. v podjetju Plastika Skaza;
• Marta Pregl, višja ekspertinja procesnih tehnologij v podjetju Lek, članu skupine Sandoz;
• Nuša Bremec, tehnologinja orodjarne v podjetju MAHLE Electric Drives Bovec;
• Rebeka Danica Pacek, konstrukterka naprav v podjetju Iskra PIO;
• Tadeja Volaušek, vodja kemijskih in tehnoloških projektov v podjetju Nanoten. Naslednica Rebeke Kropivšek Leskovar bo razglašena 20. januarja 2026 na slavnostni prireditvi v Cankarjevem domu v Ljubljani.
Odločitev v rokah enakovrednih glasov štirih skupin
Na odločitev, katera od nominirank predstavlja največji zgled in navdih mladim, s svojimi glasovi enakovredno vplivajo štiri skupine oz. déležniki izbora: vse dosedanje nominiranke za priznanje inženirka leta, predstavniki medijev, dijakinje in profesorji srednjih šol ter predstavniki organizatorja in partnerjev.
Kultura nam daje navdih, tehnologija pa rešitve
Ajda Zavrtanik Drglin je magistrica matematike in programerka aplikacij v Narodni in univerzitetni knjižnici (NUK), kjer skrbi za razvoj in uvajanje umetne inteligence v knjižnične delovne procese. Pred kratkim je kot najmlajša med vsemi vodji v NUK-u postala vodja delovne skupine za uporabo umetne inteligence –. Vodi tudi odmeven projekt prepisa Kosovelovih rokopisov, ki združuje tehnologijo z občansko znanostjo in je odličen primer dopolnjevanja umetne inteligence ter človeškega znanja: rokopise je najprej prebrala umetna inteligenca, več kot sto prostovoljk in prostovoljcev pa jih je nato popravilo v natančnejše prepise. Decembra 2025 bo svoje delo na področju izboljševanja prepoznave besedil v starih časopisih predstavila na konferenci Fantastic Futures v londonski British Library. »Umetna inteligenca ne bi obstajala, če ne
bi bilo knjig,« pravi Ajda. »Vse znanje, ki ga uporabljajo veliki jezikovni modeli, izhaja iz besedil, ki jih je človeštvo napisalo skozi zgodovino. Zato umetno inteligenco vidim kot orodje, ki človeku pomaga, ne pa ga nadomešča.«
Ajda je prepričana, da umetna inteligenca nikoli ne bo razumela poezije in rokopisov tako, kot jih razumemo ljudje. »To je čar človeškosti – umetna inteligenca ponudi približek, mi pa ustvarimo pomen iz svojih izkušenj,« dodaja. Prav to jo vodi pri njenem delu, kjer prepleta tehnologijo, knjižničarstvo in kulturo. Poleg dela v knjižnici Ajda vodi tudi slovensko žensko curling reprezentanco, s katero redno nastopa na evropskih prvenstvih. »Curling je strateška igra, tako kot moje delo – zahteva natančnost, razmišljanje in dober občutek za ekipo,« pravi.
V Sloveniji znanih že sedem inženirk leta
Doslej so naziv inženirka leta prejele: aktualna inženirka leta 2024 Rebeka Kropivšek Leskovar, inženirka mehatronike, inženirka leta 2023 Ljupka Vrteva, razvojna inženirka za področje ogrevanja, prezračevanja in hlajenja stavb ter vodja projekta sončne elektrarne v družbi Petrol, ki je naziv in priznanja prejela iz rok Rosane Kolar, letalske mehaničarke v podjetju Adria Tehnika. Pred njo so bile inženirke leta Nataša Kovačević, vodja projektov na oddelku za raziskave v podjetju Kolektor Mobility, Jasna Hengović, razvijalka programske opreme v podjetju Cosylab, Aida Kamišalić Latifić, državna sekretarka v Službi Vlade Republike Slovenije za digitalno preobrazbo in raziskovalka ter predavateljica na Fakulteti za elektrotehniko, računalništvo in informatiko Univerze v Mariboru, ter Dora Domajnko, razvojna inženirka v podjetju RLS merilna tehnika. Podrobnejše predstavitve nominirank so v priloženem dokumentu in na spletni strani razpisa Inženirka leta. Z veseljem se bodo odzvale tudi povabilu za izjavo, pogovor in druge aktivnosti, ki podpirajo ambicijo projekta: navduševanje mladih za inženirke poklice.
www.inzenirka-leta.si

Neprecenljiv je občutek, ko lahko pokažeš: »To sem gradila.«
Barbara Kalšek, diplomirana inženirka gradbeništva, je v podjetju Pomgrad zaposlena kot vodja gradbišča. Njena ljubezen do gradbeništva se je začela že v otroštvu, ko je ure in ure preživela na kupih peska ter gradila mostove in hišice za svoje punčke. »Oče je bil gradbinec, pogosto sem ga spremljala na terenu in že takrat je rekel: 'Ti boš gradbena inženirka',« se spominja Barbara. Danes je vodja gradbišča in skrbi, da načrti iz projektantskih map postanejo resničnost. Med projekti, na katere je posebej ponosna, izpostavlja čezmejni viseči most za pešce in kolesarje čez reko Muro, ki povezuje Slovenijo in Avstrijo. »Ko vidiš, da se iz lesa, jekla,
betona in načrtov rodi nekaj, kar ljudje uporabljajo vsak dan, je občutek nepopisen,« pravi.
Barbara želi mladim dekletom pokazati, da gradbeništvo ni zgolj fizično zahtevno delo, temveč poklic ustvarjalnosti, strategije in sodelovanja: »Na gradbišču uspeš, če znaš prisluhniti ljudem in voditi z zgledom, ne z ukazi. Dokazati se moraš z znanjem, spoštovanjem in vztrajnostjo.«
Z žarom v očeh dodaja, da je občutek, ko lahko pokažeš dokončan most ali stavbo in veš, da si prispeval k njihovi nastanitvi v prostor, neprecenljiv.
Ustvarjalnost in domišljijo izražamo skozi tehnologijo
Eva Pirc, doktorica elektrotehnike, kot razvojna inženirka v podjetju Dewesoft načrtuje in testira elektronska vezja ter razvija nove tehnološke rešitve. Njena pot v inženirstvo je bila vse prej kot običajna: na začetku se je zanimala za umetnost in ustvarjalnost, a jo je radovednost popeljala v svet tehnologije. »Ugotovila sem, da lahko svojo ustvarjalnost izražam skozi tehnologijo, saj kam pa bi prišli brez domišljije,« pravi Eva. Preden se je pridružila industriji, je bila več let raziskovalka na Fakulteti za elektrotehniko Univerze v Ljubljani, kjer je razvijala elektroporacijske naprave in soustanovila zagonsko podjetje mPOR. Delo njene ekipe je bilo večkrat nagrajeno, med drugim z
nagrado rektorja Univerze v Ljubljani za najboljšo inovacijo. Danes v trboveljskem Dewesoftu svoje raziskovalne izkušnje prenaša v razvoj novih elektronskih rešitev, kjer povezuje znanost in prakso.
Eva verjame, da se največ naučimo, ko si upamo poskusiti: »Inženirstvo je prostor za ustvarjalnost, domišljijo in vztrajnost. Mladim dekletom bi rada pokazala, da se ni treba bati tehnologije – dovolj je pogum, da stopiš iz cone udobja in začneš raziskovati.«
Industrija in narava lahko sobivata, ko ju poveže radovedna inženirka
Iza Resnik Strozak je kot magistrica varstva narave zaposlena v podjetju MM Količevo, delu skupine MM Group, kjer vodi področje kakovosti in okolja. S svojo ekipo povezuje trajnost, kakovost in inovacije ter skrbi, da so procesi učinkoviti in rešitve prijazne do okolja. Verjame, da mora biti sodoben inženir hkrati tehnično izkušen in trajnostno odgovoren, saj dobre rešitve niso pomembne le danes, ampak tudi jutri.
Njena pot se je začela z radovednostjo, kako lahko industrija sobiva z naravo. Že kot študentka je raziskovala okoljske vplive proizvodnje v Čilu in ZDA ter ugotovila, da želi graditi most med znanostjo in prakso.
Izkušnje v tujini so ji dale pogum in zavedanje, da resnično rasteš šele, ko stopiš iz določenih okvirov.
Že pri 27 letih je prevzela prvo vodstveno funkcijo v avtomobilski industriji, kjer se je naučila, da se nihče ne rodi kot vodja. »Vodstvene kompetence pridobiš z izkušnjami, učenjem in pogumom, da priznaš, da ne znaš vsega,« pravi Iza.
Prehod iz avtomobilske v papirniško industrijo – proizvodnjo kartona, vidi kot svoj 'skok v neznano', ki ji je prinesel nove izzive. Prepričana je: »Če imaš znanje, voljo in srce, lahko s svojimi idejami soustvarjaš trajnostne rešitve in spremeniš svet na bolje.«



Največ se naučimo, ko zaidemo v slepo ulico
Kaja Jaklin je podatkovna inženirka v podjetju GEN-I, kjer vodi ekipo, ki išče vzorce in povezave v podatkih ter razvija digitalne rešitve za zeleno prihodnost. Po izobrazbi je univerzitetna diplomirana inženirka računalništva in matematike ter doktorica eksperimentalne psihologije. V svoji karieri je združila tehnično znanje, psihologijo in razumevanje človeka; vse troje danes uporablja pri vodenju ljudi in pri delu s podatki.
Njena karierna pot je vse prej kot linearna – začela je v akademskem svetu, nadaljevala v tehnološkem okolju in se preizkusila tudi kot športna vaditeljica. Vsaka izkušnja ji je
prinesla novo perspektivo in samozavest, da se loti tudi najzahtevnejših izzivov. Kot vodja ekipe v podjetju GEN-I spodbuja odprto komunikacijo, zaupanje in sodelovanje. Verjame, da se največ naučimo, ko zaidemo v slepo ulico, saj nas to prisili v drugačno razmišljanje. Mladim dekletom sporoča, naj ne iščejo popolne poti, temveč svojo. »S svojim delom želim dekletom pokazati, da nobena pot ni pretežka in da je vsak cilj dosegljiv, če ga razdelimo na manjše korake in vztrajamo,« poudarja Kaja.
Vztrajnost in radovednost odpirata vrata priložnostim
Manca Krumpačnik, diplomirana inženirka tehnologije polimerov iz Črne na Koroškem, je kot raziskovalka zaposlena v podjetju Plastika Skaza. Sodeluje pri razvoju novih materialov in uvajanju procesov kompavndiranja. Že na začetku kariere je dobila priložnost sodelovati pri uvedbi nove tehnologije ekstrudiranja. »Ta izkušnja mi pomeni veliko,« pravi Manca. Dodaja: »Lepo je, ko lahko neposredno prispevam k ustvarjanju rešitev, ki bodo dolgoročno vplivale na razvoj podjetja, in ko vidim, da skupaj s procesom rastem tudi sama.«
Njena pot v inženirstvo ni bila samoumevna. Sprva je bila bolj družboslovno usmerjena, vendar jo je radovednost vodila
naprej. »Na začetku sem dvomila o sebi, danes pa vem, da so prav izzivi tisti, ki te oblikujejo,« poudarja. Delo z materiali jo navdušuje, ker z njim prispeva k zmanjšanju vpliva plastike na okolje. »Plastika sama po sebi ni slaba, težava je v tem, kako jo uporabljamo. Moj cilj je razvijati materiale, ki bodo prijaznejši do planeta.«
Manca iskreno prizna, da njena pot v inženirstvu ni bila lahka, vendar je bila vredna truda: »Vsaka ovira te naredi močnejšo in samozavestnejšo.« Mladim dekletom želi sporočiti, naj se ne bojijo tehničnih poklicev: »Vztrajnost in radovednost odpirata vrata priložnostim, o katerih si na začetku niti ne upaš sanjati.«
Pogum ni odsotnost strahu, ampak odločitev, da kljub temu stopiš naprej Marta Pregl je univerzitetna diplomirana kemičarka in višja ekspertka procesnih tehnologij v farmacevtskem podjetju Lek, članu skupine Sandoz. Svojo karierno pot je začela že kot študentka kemije, saj jo je pritegnila želja po delu, ki povezuje naravoslovje in pomoč ljudem. Po več kot desetletju dela v Ljubljani se je odločila za nov izziv in se preselila v Lendavo, kjer je sodelovala pri uvedbi povsem nove tehnologije pakiranja zdravil v stekleničke. »To je bil popolnoma nov proces za našo lendavsko lokacijo in velik korak naprej. Ponosna sem, da sem bila del ekipe, ki je to uspela izpeljati,« pravi Marta. Projekt je pomembno prispeval k razvoju evropskih proizvodnih enot Sandoza, zato je
zanj s svojo ekipo prejela prestižno nagrado CEO Award. »Ta dosežek mi pomeni veliko, saj dokazuje, da lahko s povezovanjem znanja, pogumom in vztrajnostjo dosežeš velike spremembe,« dodaja. Marta verjame, da pogum ne pomeni odsotnosti strahu, ampak odločitev, da kljub temu stopiš naprej. Kot mentorica rada deli svoje znanje z mlajšimi sodelavkami in sodelavci. Mladim dekletom želi pokazati, da so tehniški poklici odlična priložnost za rast in prispevek k boljši družbi. »Naše delo v farmaciji neposredno vpliva na kakovost življenja bolnikov,« pravi. »Ko veš, da je zdravilo, ki ga prejmejo, rezultat tvojega dela, dobi vse, kar počneš, globlji smisel.«



Orodjarka, ki razbija mite
Nuša Bremec je diplomirana inženirka strojništva, zaposlena kot tehnologinja v orodjarni podjetja MAHLE Electric Drives Bovec. Sodelovala je pri številnih razvojnih in proizvodnih projektih, ki so vsak po svoje oblikovali več kot desetletje njene strokovne poti.
V orodjarni skrbi za pripravo tehnologije izdelave orodij za brizganje plastičnih mas – od načrtovanja obdelav do tehnične dokumentacije, ki usmerja proces od zasnove do izvedbe. Njeno delo združuje ključna orodjarska znanja, s poudarkom na CNC-programiranju ter tehnologiji potope erozije.
Nuša je tudi sicer dejavna promotorka naravoslovja in tehnike. Na družbenih
omrežjih vodi profil ra.STEM, kjer razbija mite o tehniških poklicih in spodbuja zanimanje mladih za področja STEM. Je pobudnica srečanj Kavica inženirk Posočja in pripravlja recenzije naravoslovnih knjig za založbe ter družbena omrežja. Med dosežki, na katere je posebej ponosna, izpostavlja vzpostavitev tehniškega krožka na lokalni osnovni šoli, kjer že peto leto navdušujejo otroke nad tehniškimi poklici.
»Želim, da dekleta vidijo, da naravoslovje ni suhoparno in zahtevno, temveč ustvarjalno, igrivo in polno izzivov,« pravi Nuša. »V inženirstvu se združita domišljija in znanje; prav tam se rojevajo rešitve, ki spreminjajo svet.«
Tehnika ni stvar spola, ampak predanosti in radovednosti
Rebeka Pacek, magistrica inženirka strojništva iz Kostanjevice na Krki, je kot konstrukterka naprav zaposlena v podjetju Iskra
PIO. Razvija ultrazvočne pralne naprave za uporabo v industriji in farmaciji. Svojo pot v podjetju je začela kot štipendistka, kar ji je omogočilo, da je že med študijem povezovala teorijo s prakso in spoznavala delo projektnega inženirja. Po zaključku magisterija je prevzela vlogo produktne vodje. »Najlepše je videti, kako ideja, ki jo najprej narišeš na zaslon, postane del naprave, ki jo nato uporabljajo v proizvodnji zdravil,« pravi Rebeka. Na projekt ultrazvočne pralne naprave, ki se danes uporablja pri izdelavi zdravil za bolnike z diabetesom, je še posebej ponosna: »To je dokaz, da ima naše delo
Inženirka, ki skrbi za kakovost naših voda
Tadeja Volaušek kot magistrica inženirka kemijske tehnike s Kozjanskega vodi kemijske in tehnološke projekte v podjetju Nanoten, kjer skrbi za pripravo in čiščenje industrijskih ter hišnih vod. »Področje vod se morda zdi ozko, a je v resnici izjemno široko. Noben dan ni enak, vsak projekt pa je nov izziv,« pravi.
Pred tem je delovala v steklarstvu in plastiki, kjer je s svojimi izboljšavami in optimizacijami podjetjem pomagala doseči pomembne prihranke in večjo učinkovitost. Posebej ponosna je na projekt Pipna, s katerim ozaveščajo ljudi o pomenu kakovostne pitne
resničen vpliv.« Kot edina inženirka v ekipi, ki se ukvarja s 3D-konstruiranjem, s svojo natančnostjo, inovativnostjo in ustvarjalnostjo pogosto najde rešitve za tehnično zahtevne izzive. Njeni sodelavci pravijo, da s predanostjo in tehničnim znanjem postavlja visoke standarde in navdihuje tudi druge. Rebeka verjame, da je inženirstvo prostor za vsakogar, ki ga ženeta radovednost in veselje do ustvarjanja. »Ni treba biti najboljši, dovolj je, da si najboljša verzija sebe,« pravi. Mladim dekletom želi pokazati, da je strojništvo polje neskončnih možnosti: »Strojništvo je kot Lego kocke za odrasle. Iz ideje lahko zgradiš nekaj resničnega in koristnega – nekaj, kar spremeni svet.«


vode. »Če ima lahko industrija čisto vodo, zakaj je ne bi imeli tudi v svojih domovih?« se sprašuje Tadeja.
Poleg inženirstva jo navdušuje podjetništvo. Ustanovila je blagovno znamko Gineral Slovenija, pod katero razvija žgane pijače in inovativne mobilne šanke. »Na začetku ni bilo podpore, a sem si rekla, če verjamem vase, bom to izpeljala.« Mladim dekletom želi sporočiti, naj sledijo svojim sanjam in si upajo stopiti iz določenih okvirov, saj »prav tam nastajajo najboljše ideje«.

Vabimo vas na tradicionalno strokovno konferenco
Dan najboljše prakse, ki bo v ospredje postavila:
• napredne analitične metode za optimizacijo procesov,
• pametno planiranje v sodobni proizvodnji,
• uporabo digitalnega dvojčka za nadzor in upravljanje,
• integrirane pristope k celoviti optimizaciji proizvodnje.
Konferenca je namenjena vsem, ki sodelujete pri nenehnem izboljševanju, digitalizaciji, razvoju in uvajanju naprednih tehnologij v proizvodna okolja.

Program in prijava:
dan-najboljse-prakse.gzs.si

gO-E PROIZVODNJA
Sredi oktobra smo imeli priložnost obiskati dve inovativni podjetji, ki imata sedež in proizvodnjo zelo blizu Slovenije – na avstrijskem Koroškem. Tako smo se na lastne oči in ušesa lahko prepričali, kako se trajnostna mobilnost in energetska samooskrba razvijata pri severnih slovenskih sosedih in kaj ti delajo drugače.
go-e – pionirji mobilnih e-polnilnic
Najprej nas je pot vodila v Feldkirchen, kjer ima svoj sedež podjetje go-e, v svetu znano predvsem po svojih mobilnih polnilnicah za električna vozila (EV). Podjetje je ravno dan pred našim obiskom praznovalo 10 let obstoja, njegov ustanovitelj in inovator po duši – Peter Pötzi – pa je šele letos
Zaposleni so na prvem mestu
dopolnil 30 let. Zgodba uspešnega podjetja je prav podjetniško romantična – ustanovitelj je bil eden izmed prvih, ki so v elektromobilnosti prepoznali prihodnost osebnega transporta. A ker so imela električna vozila pred desetletjem precej manj zmogljive baterije od današnjih modelov, je bila vsaka daljša pot povezana z izzivi polnjenja. Tudi javna polnilna infrastruktura za električna vozila je bila šele v povojih, zato je Pötzi izdelal lastno mobilno polnilnico, ki mu je omogočila polnjenje električnega vozila pri vsaki hiši, v avtokampih itd. Krog navdušencev nad elektromobilnostjo je rasel, prav tako tudi zanimanje za mobilne polnilnice in Pötzi je leta 2015 s pomočjo skupinskega financiranja na platformi Kickstarter ustanovil podjetje go-e ter dve leti pozneje
V podjetju go-e poudarjajo, da so zaposleni in njihovo zadovoljstvo na prvem mestu. Prav zato poznajo le enoizmensko delo z zelo zanimivim urnikom – od ponedeljka do srede delo poteka od 7. do 16. ure, v četrtek končajo ob 15.30, ob petkih pa že opoldne. Organizirajo tudi več skupinskih druženj, v primeru izrednih naročil pa ob soglasju zaposlenih delo podaljšajo tudi na soboto, a delovni sta največ dve soboti v mesecu – po predhodni uskladitvi.
Zelo zanimivo so se lotili tudi izziva monotonosti dela na proizvodni liniji. Obstoječ sistem, kjer posamezni zaposleni opravi le eno ali dve delovni operaciji, bo na novih linijah, ki so jih ob našem obisku ravno sestavljali, zamenjal nov pristop – po novem bodo zaposleni sestavili celotno e-polnilnico sami – od začetka do konca. V ta namen so prilagodili celotno zasnovo.
Kot se za pionirja s področja elektromobilnosti spodobi, je na zunanjih parkiriščih nameščenih večje število e-polnilnic, kjer lahko zaposleni povsem brezplačno napolnijo svoja električna vozila.
Avtor: Miran Varga
Menite, da so vsi solarni paneli za sončne elektrarne in polnilnice za električna vozila narejeni na Kitajskem? Niso! Odlične izdelke izdelujejo celo v naši soseščini.
predstavil prvo pametno mobilno polnilnico s prepoznavno obliko z enim gumbom, ki se je z nekaj posodobitvami obdržala do današnjih dni. Z leti so v ponudbo polnilnic dodali tudi fiksne/namestitvene polnilnice za EV.
Danes v proizvodnem obratu v Feldkirchnu, ki je iz velikosti garaže hitro zrasel na velikost nogometnega stadiona, 120 zaposlenih izdela med 10 in 15 tisoč polnilnic za EV mesečno, večino jih izvozijo v druge evropske države in Turčijo. A tekmovati s tekmeci iz Azije bi bilo zgolj na račun samega izdelka oziroma cene zelo težko, saj go-e poudarja pomen lokalnih dobaviteljev – večina jih je iz Avstrije in Evrope, dva tudi iz Slovenije. Veliko dodano vrednost e-polnilnic go-e predstavlja programska oprema in integracija z različnimi sistemi ter storitvami. Tako lahko uporabniki nastavijo pravila in preference glede polnjenja EV iz omrežja, morebitne energije iz sončne elektrarne, integracije z dobavitelji električne energije omogočajo tudi izkoriščanje različnih tarif električne energije tekom dneva ali celo polnjenje službenih vozil doma (in povračilo stroškov).
Podjetje go-e je tudi eno izmed najbolj dejavnih članov združenja Trusted Charging Alliance (TCA), ki si prizadeva uresničiti najbolj drzne ideje na področju polnjenja EV – npr. doseči manjše obremenitve omrežij z uporabo (dela) kapacitete priklopljenih EV, polnjenje EV pri potovanju po Evropi pa urediti po vzoru gostovanja v mobilnih omrežjih ipd.
SONNENKRAFT – trajnost v sožitju z naprednimi tehnologijami
Zatem nas je pot vodila v Sveti Vid (St. Veit an der Glan), kjer se na nekdanjem avtocestnem postajališču in v njegovi neposredni bližini bohotijo objekti, opremljeni z nevsakdanjimi solarnimi paneli. Ti niso tradicionalno nameščeni le na strehe objektov, temveč so tudi del fasad in ograj (klasične in balkonske), še več, so tudi najrazličnejših barvnih kombinacij. S tem želi podjetje SONNENKRAFT na svojem kampusu pokazati in dokazati najrazličnejše možnosti uporabe solarnih panelov, ki jih kot eden izmed redkih evropskih proizvajalcev proizvaja že več kot 30 let.
V podjetju se zavedajo, da bi bilo zgolj na podlagi cene nemogoče tekmovati s konkurenti iz Azije. Zato so razvoj usmerili v lastnosti, ki delajo razliko. »Solarne panele smo prilagodili temu delu Evrope. Imamo večje in močnejše okvirje, saj v Avstriji in Švici lahko zapadejo večje količine težkega snega, ki lahko poškodujejo običajne panele. Prav tako vgrajujemo bistveno debelejše, kar 3,2 mm debelo steklo, s čimer naredimo panele odpornejše tudi na zelo veliko točo,« nam je pojasnil inž. Rudolf Frank, vodja

proizvodnje, in dodal: »Mi smo v dveh desetletjih naredili toliko solarnih panelov, kot jih je največji svetovni proizvajalec izdelal v prvih dveh tednih letošnjega leta. A smo ponosni na to, da skoraj vsi še vedno delujejo brezhibno.«
Intenzivno delajo tudi na diverzifikaciji, saj razvijajo različne barvne folije, ki jih vgrajujejo v solarne panele, ki so namenjeni »službovanju« v fasadah. Za večino barvnih kombinacij jim je že uspelo zagotoviti zelo majhne izgube zaradi dodatne plasti (5 %
ali manj), zato si obetajo hitro povečanje povpraševanja po teh panelih, saj je z njimi mogoče tako stare kot nove stavbe narediti izredno zanimive in vizualno privlačne.
Podjetje se sicer usmerja v celovite rešitve za pridobivanje energije iz obnovljivih virov. Njihova ponudba tako poleg solarnih modulov zajema še solarne kolektorje, sisteme za shranjevanje energije, ogrevalne rešitve ter inovativne polnilne parke za e-vozila – tudi električne avtobuse in tovornjake.




























• t rajno S tne pobude S e S Sloven I ja je prepoznala tud I S troka

Nagrada potrjuje zavezanost SES Spar European Shopping Centers, vodilnemu na trgu velikih nakupovalnih središč v Sloveniji, k okoljski odgovornosti in trajnostnemu razvoju. V vseh nakupovalnih destinacijah SES Slovenija, to so ALEJA, Citypark in Center Vič v Ljubljani, Citycenter Celje, Europark Maribor in Arkadia Domžale, namreč sistematično uvajajo dobre prakse na področju trajnosti in varstva okolja, s čimer krepijo odgovorno poslovanje in svoj prispevek k skupnosti.
Toni Pugelj, direktor SES Slovenija: »To priznanje je potrditev, da je trajnostno poslovanje naših nakupovalnih destinacij prava pot, ki prinaša dolgoročne pozitivne učinke okolju in družbi. V SES Slovenija smo ponosni, da naše delo in predanost trajnosti prepoznava in nagrajuje tudi stroka. Vesel sem, da smo lahko zgled.«
Jasna strategija družbene odgovornosti in trajnostnega razvoja
Družba SES Slovenija z jasno strategijo družbene odgovornosti in trajnostnega
razvoja, v katero so vključeni vsi ključni deležniki, dosledno sledi okoljskim smernicam. Z uvajanjem digitalnih rešitev zmanjšuje vplive svojega poslovanja na okolje, izvaja usposabljanja o trajnosti za vse zaposlene, ima vzpostavljen kodeks poslovanja in prostovoljne pobude, kar kaže na vključujočo korporativno kulturo. Prav tako spodbuja uporabo javnega prevoza, skupnih prevozov in vozila na alternativni pogon.
Izvedeni projekti
Podjetje je z vrsto ukrepov pri upravljanju svojih nakupovalnih destinacij dodatno izboljšalo energetsko učinkovitost in trajnost svojih stavb. Najpomembnejše projekte predstavljajo razširitev centralnega nadzornega sistema za upravljanje prezračevalnih, ogrevalnih in hladilnih naprav, uvedba sistema za energetski monitoring za natančno spremljanje porabe elektrike, toplote in vode ter uvedba platforme Solar Edge za nadzor proizvodnje električne energije iz obnovljivih virov.
Trgovinska zbornica Slovenije (TZS) je na 19. Strateški konferenci o trgovini SES Slovenija nagradila z zlatim priznanjem v okviru projekta »Nagrada TZS za trajnostno poslovanje podjetij«, in sicer v kategoriji mikro in male družbe ter samostojni podjetniki.
Na strehe vseh nakupovalnih destinacij
SES Slovenija so namestili sončne elektrarne, s čimer so povečali delež energije iz obnovljivih virov, letno proizvedli približno 5.433 MW električne energije in zmanjšali ogljični odtis za 1.666,09 kg CO₂/kWhe, kar po učinku ustreza zasaditvi 69.420 dreves. Nadaljnji korak je bila ozelenitev streh, ki prispeva k zmanjšanju toplotnih obremenitev v mestnih središčih, in posodobitev prezračevalnih naprav.
O nagradi
Projekt »Nagrada TZS za trajnostno poslovanje podjetij« poteka pod okriljem Trgovinske zbornice Slovenije. Namenjen je spodbujanju, prepoznavanju in širši predstavitvi najboljših trajnostnih praks v slovenskem gospodarstvu.
www.ses-european.com
V desetletju in pol se je MARSi iz manjšega podjetja razvilo v sodobno, tehnološko napredno podjetje za brizganje plastike, orodjarstvo in 3D-tehnologije.
Že vrsto let so zanesljiv partner v industriji, danes pa sodelujejo s številnimi slovenskimi in tujimi podjetji. S stalnimi vlaganji v znanje, tehnologijo in ljudi so skozi leta postopoma širili svoje zmogljivosti. Danes delujejo v sodobnih, tehnološko naprednih prostorih, kjer združujejo celoten proces od izdelave orodij, brizganja plastike in 3D-metrologije do razvoja in 3D-tiska kovin.

Posebnost podjetja je lasten sistem EConformal™, inovativna rešitev za konformne hladilne kanale v orodjih, ki omogoča krajše cikle in višjo kakovost izdelkov.

MARSi pri svojem delu vodijo vrednote zanesljivosti, natančnosti, prilagodljivosti in spoštovanja. Njihov cilj ostaja jasen: ustvarjati rešitve B2B za boljši jutri, z mislijo na kakovost, inovacije in trajnostni razvoj. Zavezanost zagotavljanju vrhunskih izdelkov in storitev pa ostaja temelj njihove tradicije.

www.marsi.at RAZVOJNI

Podjetje Bonus Inženiring je sredi novembra organiziralo BONUS DAN 2025 – brezplačen dogodek, namenjen inženirskim temam in inovacijam v proizvodnji.
Dogodek BONUS DAN postaja stalnica v slovenski industriji. Letos se ga je udeležilo več kot 110 obiskovalcev, ki jih je poleg organizatorja prijazno pozdravilo kar 17 razstavljavcev. Vsebinski poudarek je bil letos na rešitvah za kontrolo kakovosti proizvodnje in avtomatizacijo procesov.

Bonus Inženiring je na dogodku predstavil dve ključni novosti, in sicer rešitev ZEISS ScanPort, 3-osno rešitev za avtomatizacijo skeniranja izdelkov, in programski paket ZEISS INSPECT Optical 3D 2026, ki v močno prenovljeni in nadgrajeni različici prinaša veliko sprememb, predvsem na področju skeniranja z ročnim skenerjem

Andreja Jernejčič ob jubileju predstavila dve novi knjigi
Ena najvidnejših strokovnjakinj za komuniciranje in javno nastopanje v Sloveniji, je ob praznovanju svojega jubileja predstavila dve novi knjigi.
Andreja je direktorica podjetja za piar, digitalni piar, komuniciranje, treninge javnega nastopanja in izobraževanja Lin&Nil z lastno blagovno znamko Andreja, ki deluje že več kot 15 let. Kot svetovalka, trenerka in mentorica je v zadnjih letih pomagala številnim znanim obrazom iz medijskega sveta, politike, industrije in gospodarstva, da so se pri njej izpopolnjevali v veščinah javnega nastopanja ter strateškega komuniciranja.
Iz menedžerske vloge se po potrebi pogosto prelevi v predavateljico, voditeljico ali pisateljico, saj je med drugim izdala že vrsto knjig, kot so: Skrivnosti javnega nastopanja, Biblija uspešnega piara, Popoln javni nastop, Za zmago na odru in druge.
Posledično ni presenetljivo, da se nanjo za pomoč obračajo vodje in strokovnjaki iz tehnično usmerjenih podjetij, ki se sicer ponašajo z izjemnim strokovnim znanjem, a se pogosto soočajo s strahom pred javnim nastopanjem. Njena dela so v veliki meri namenjena prav njim – tistim, ki bi radi premagali svoje notranje ovire in svoje znanje samozavestno predstavili svetu, a pri tem potrebujejo malce spodbude in strokovnega vodenja.
Lin&Nil
ZEISS T-SCAN hawk 2. Vse predstavljene rešitve je bilo moč na dogodku tudi preizkusiti v praksi.
Udeležencev dogodka se je močno dotaknilo predavanje Marka Podgornika Verdeva, direktorja podjetja Mikro+Polo, ki je v uvodnem pogovoru razpredal o svojih izkušnjah z vodenjem, osebno rastjo in preobrazbo podjetniške kulture. Spregovoril je o različnih temah – od duševnega zdravja v poslovnem svetu in dobrobiti zaposlenih do avtentičnega voditeljstva ter poguma za spremembe.
»V današnjem času se premalo pogovarjamo o mehkih veščinah. Predvsem na takšnih dogodkih, kot je danes, ko so prisotni sami moški, ker moški še posebej težko govorimo o svojih čustvih in duševnem zdravju,« je dejal Verdey.
Dogodek se je zaključil z druženjem ob okusni hrani in kozarcu vina Vinske kleti Metlika.
bonus-in.si

O svojem zadnjem delu, knjigi »Steber v meni – korak več do samozavesti« je Andreja povedala naslednje: »Včasih imamo tudi mi dvome, strah pred neuspehom, zavrnitvijo ali izpostavitvijo. Mogoče se nam podre svet. Takrat se moramo zazreti vase in vidimo stvari, ki jih raje ne bi. Ampak tam noter je tudi naš steber. Ker prava samozavest ni hrupna. Zato je podnaslov: tega si ne upa prebrati vsak. Ker si res ne bo upal. Ko pa enkrat zgradiš ta notranji steber, te nič več ne podre.«




14.-17. APRIL 2026







Ključne teme:

Industrija prihodnosti: AI, digitalizacija, robotika in človek
Prihodnost varjenja in rezanja
Pametno industrijsko vzdrževanje in industrijsko čiščenje
Energetika v industriji
Logistika in oskrbovalne verige
Gra ka, pakiranje in označevanje
Reciklaža, trajnostni materiali in industrijski odpadki
Industrijska elektronika, senzorika in avtomatizacija





Industrijski spektakel: PIT Adria
Summit 2025
Sarajevo je 4. in 5. decembra gostilo največji industrijski dogodek v regiji – PIT Adria Summit 2025, ki združuje vodilne strokovnjake s področja proizvodnje, tehnologije in digitalne transformacije. V dveh dneh so udeleženci razpravljali o avtomatizaciji, vitkih procesih, 3D-rešitvah, zeleni tranziciji, izvozu in regionalnem sodelovanju.

Program je imel močni uvodni predavanji: Josip Dijanić iz Rimac Technology je predstavil, kako je Nevera spodbudila razvoj celotne regije, medtem ko je Advan Begović (Stamen Sarajevo) govoril o izzivih rasti v Adriatskem okolju. Panel »Kako tržni trendi oblikujejo proizvodne strategije?« je združil voditelje iz MANN+HUMMEL-a, CORE-a, B Kruga in Zavara, s moderacijo Mirele Kadić (Oxford Economics).
Drugi del je bil osredotočen na digitalno transformacijo – od orodij, ki spreminjajo odločanje, do panelov o umetni inteligenci in pametnih tovarnah, z udeležbo strokovnjakov iz GO Info, AS Holdinga, LN Consulta in drugih. Posebno vrednost bo prispeval Industrial Showcase, razstava regionalnih tehnologij in inovacij.
Alumina Zvornik vstopa v avtomobilsko industrijo: Gradi tovarno za AdBlue, antifriz in tekočino za stekla
Podjetje Alumina Zvornik začenja nov investicijski ciklus z gradnjo obrata za proizvodnjo AdBlue tekočin, hladilnih tekočin (G11/G12+) in tekočin za vetrobranska stekla, s skupno zmogljivostjo 35.000 ton letno. Nova tovarna bo locirana v industrijskem kompleksu v Karakaju in bo uporabljala obstoječo infrastrukturo, kar pospešuje projekt.

Investicija predstavlja vstop Alumine na hitro rastoči trg avtomobilske industrije, ob podpori priznane nemške družbe Liqui Moly. Ciljno tržišče bo sprva BiH, kasneje EU. AdBlue, ključen za Euro 6 dizelska vozila, beleži močno globalno rast povpraševanja. Novi obrat predstavlja strateški preboj in odpira možnosti nadaljnje širitev na mednarodna tržišča.
VTK BiH: Rast izvoza in trgovine, a strukturni izzivi še vedno upočasnjujejo napredek
Zunanjetrgovinska zbornica BiH je predstavila rezultate trgovine za obdobje januar–september 2025. Skupna trgovina se je povečala za 1,6 milijarde KM (5,6 %). Izvoz je višji za 686 milijonov KM, uvoz pa za 892 milijonov KM, medtem ko je primanjkljaj dosegel 9,65 milijarde KM. Pokritost uvoza z izvozom znaša 57,3 %.

VTK BiH navaja, da rast izvoza potrjuje krepitev konkurenčnosti, a da še vedno obstajajo strukturni problemi – prevlada nizko vrednostnih izdelkov, odvisnost od uvoza in upad izvoza v Nemčijo in Avstrijo. V izvozu prednjačita kovinska (44 %) in lesna industrija (21 %), hkrati pa se je močno povečal uvoz električne energije. Trend kaže potencial rasti ob modernizaciji in diverzifikaciji gospodarstva.
DUIT Meetup – BH IndustryConnect, München 2025 uspešno zaključen!
BH IndustryConnect se je uspešno zaključil v Sarajevu in pustil močan vtis. Dogodek je še enkrat dokazal obseg znanja, izkušenj in industrijskega potenciala v Bosni in Hercegovini ter med bosansko diasporo. Predstavljenih je bilo 15 kratkih, a vsebinsko bogatih predstavitev, ki so prikazale inovativne projekte in uspešne poslovne prakse podjetij iz BiH in tujine.

Posebej pomemben je bil networking, kjer so se udeleženci intenzivno povezovali in izmenjevali kontakte. Panelna razprava je prinesla kakovostne vpoglede v vlogo in pomen diaspore za industrijski razvoj. Dogodek je bil ocenjen kot zelo uspešen in spodbuden za prihodnje sodelovanje.
Iskra širi industrijski sistem v regiji: Šešok gradi nov obrat v BiH in krepi položaj v hrvaškem ladjedelništvu
Dušan Šešok, lastnik podjetja Iskra, je zagnal nov investicijski cikel v BiH in na Hrvaškem, s čimer potrjuje status enega najbolj aktivnih industrialcev v regiji. Po modernem obratu pri Laktaših Iskra gradi novo tovarno v Novi Topoli, velikosti 12.000 m², z letnim prometom 180 milijonov evrov, povezano s kabelskim gigantom Elka Zagreb.
Paralelno je Iskrino ladjedelništvo oddalo zavezujočo ponudbo za prevzem podjetja 3. maj Rijeka 1905, medtem ko se šibensko ladjedelništvo modernizira z gradnjo hibridnega plavajočega doka dolžine 110 metrov. Nadaljuje se niz prevzemov na Hrvaškem – od Remontnega brodogradilišta Šibenik do Elke, Elmapa in eXperia – s čimer se Iskra uvršča med najmočnejše industrijske sisteme jugovzhodne Evrope.

Mljekara Livno osvojila zlato in dve bronasti medalji na World Cheese Awards v Bernu
Siri Mljekare Livno so znova briljirali na prestižnem festivalu World Cheese Awards v Bernu, kjer je bilo ocenjenih 5.244 sirov iz 46 držav.
Žirija, sestavljena iz 265 mednarodnih strokovnjakov, je zlato medaljo podelila dimljenemu livanjskemu siru v kategoriji dimljenih sirov. Trapist in Duman mešani kozji sir sta osvojila bronasti medalji v svojih kategorijah. Iz Mljekare Livno sporočajo, da so izjemno ponosni na uspeh, ki jih uvršča med vodilne svetovne proizvajalce sira.

Avstrijski Hirsch Servo prevzel bh. podjetje Terrasit Insulation in širi vodilni položaj v jugovzhodni Evropi
Avstrijska skupina Hirsch Servo, evropski vodilni proizvajalec EPS in EPP materialov, je prevzela podjetje Terrasit Insulation iz Gračanice, s čimer krepi svojo mrežo in prisotnost na trgu jugovzhodne Evrope. Izvršni direktor Hirsch Servo Group, Wolfgang Landler, je poudaril, da Terrasit odlično dopolnjuje njihov portfelj in prinaša močne odnose s kupci ter visokokakovostne izdelke.
Terrasit, s prihodkom skoraj 16 milijonov KM v 2024 in okoli 40 zaposlenimi, ohranja dosedanjega direktorja Osmana Tukića, ki ostaja lastnik 40 % podjetja. Hirsch načrtuje širitev na nova tržišča ter razvoj trajnostnih embalažnih in izolacijskih rešitev. Do leta 2026 bo skupina imela 35 proizvodnih lokacij v 11 evropskih državah in okoli 1.800 zaposlenih.


DIREKTOR PODJETJA SAB BORIS BUDINJAš JE OBISKOVAlCEM PREDSTAVIl NOVORAZVITI SISTEM DRžAl ZA ORODJA SAB PSC QUICK-ChANgE
Daruvarski SAB, d. o. o., ugledni proizvajalec držal za orodja za obdelovalne centre, je od 12. do 14. novembra v svojem obratu izvedel prvi Open House. Svojim partnerjem so omogočili vpogled v proizvodnjo, ki med temi tremi dnevi ni bila prekinjena, v tehnologijo in zagotavljanje kakovosti, hkrati pa so jim predstavili novosti v svoji proizvodnji ter novitete v izdelkih in storitvah svojih dobaviteljev.

NA ENI OD PREDSTAVITEV DOBAVITElJEV PODJETJA SAB JE MARINO PERIć, DIREKTOR PRODAJE ISCAR ORODIJ, PREDSTAVIl NOVOSTI IZ ISCARJEVE lINIJE lOgIQUICK
»Med dogodkom nas je obiskalo več kot 200 strokovnjakov. Glede na to, da se nahajamo zunaj Zagreba, smo z obiskom več kot zadovoljni,« pravi Boris Budinjaš, direktor SAB-a. Gosti Open Housea so bili, kot dodaja Budinjaš, iz približno 70 podjetij iz Hrvaške in regije, med njimi pa tudi iz
Anglije, Nemčije, Italije, Švice, Madžarske, Slovenije, BiH in Srbije.

DRžAlO ORODJA IZ SISTEMA SAB PSC QUICKChANgE NAMEščENO NA STROJU.
»Reakcije so zelo dobre, celo odlične. Obiskovalci so lahko dobili širšo sliko o tem, kaj pri nas proizvajamo, kako poteka naš proizvodni cikel in se prepričali, da je SAB podjetje, ki je tehnološko primerljivo z mednarodno konkurenco v panogi,« je povedal Budinjaš in dodal, da je bil dogodek po odzivih obiskovalcev velik uspeh. SAB pa ne načrtuje organizacije dogodka tudi prihodnje leto.
»Ne načrtujemo, da bi ta dogodek organizirali vsako leto. Morda na vsaki dve ali tri leta, da nas ljudje malo ‘pogrešajo’. Pomembno je vedeti, da je med celotnim Open Houseom naša proizvodnja delovala nemoteno, proizvodni cikel je potekal normalno, kar so lahko videli tudi naši obiskovalci,« je pojasnil Budinjaš.
Za partnerska podjetja je SAB, d. o. o., v svojem obratu prvič pripravil Open House, predstavitev svoje proizvodnje in tehnologije ter novosti v svoji ponudbi in ponudbi svojih dobaviteljev
Na Open Houseu je predstavil novorazviti sistem držal za orodja SAB PSC Quick-change, katerega glavna prednost je zmanjšanje časa mirovanja strojev zaradi nastavljanja ali menjave orodja, kar povečuje izkoriščenost strojev, saj ostane več časa za samo obdelavo.

PREDSTAVlJENI ElEMENTI SISTEMA SAB PSC QUICK-ChANgE IN DRžAlA ORODIJ TOVARNE IZ DARUVARA

Poleg tega, kot poudarja direktor SAB-a, pravilna uporaba tega sistema večkratno zmanjša možnost človeških napak pri nastavitvah strojev, 3D-simulacije so natančne, manjše vibracije v primerjavi s klasičnim vpenjanjem orodij omogočajo uporabo zahtevnejših režimov obdelave, celoten sistem pa je pripravljen na avtomatizacijo.
Ob SAB-u so na predstavitvah za obiskovalce svoje novosti predstavila tudi podjetja Celada, d. o. o., (zastopnik obdelovalnih strojev Okuma, Yasda, Sodick itd.), Iscar alati, d. o. o. (hrvaška podružnica proizvajalca orodij ISCAR), Adigma, d. o. o. (zastopnik CAD/CAM rešitev skupine Hexagon), in Elbo Controlli Nikken s.r.l. (proizvajalec tool presetterjev in drugih rešitev za upravljanje orodij).
Tako je predavanje »Digitalne rešitve, ki poganjajo proizvodnjo« izvedel Renato Šabić iz podjetja Adigma, Marino Perić, direktor prodaje Iscar orodij, pa je predstavil novosti iz Iscarjeve linije Logiquick. Danijel Marušić iz Celade je predstavil podjetje in najnovejše

OBISKOVAlCI V hAlI PODJETJA SAB MED DOgODKOM OPEN hOUSE. MED DOgODKOM PROIZVODNJA NI MIROVAlA, OBISKOVAlCI SO TAKO lAhKO SPOZNAlI SAB-OVO PROIZVODNJO IZ PRVE ROKE.
obdelovalne centre znamke Okuma, Luca Tasca iz Elbo Controlli Nikkena pa je predstavil inovativne rešitve svojega podjetja za zanesljivo upravljanje orodij.
Več kot tisoč MW energetskih soglasij za projekte baterijskih sistemov za shranjevanje energije
Globalni trg baterijskih sistemov za shranjevanje energije beleži izrazito rast. Leta 2024 je nameščena zmogljivost presegla 160 GWh, kar je skoraj enako celotni količini do tedaj nameščenih kapacitet. Ob tem so se občutno znižali stroški izgradnje – namestitvene cene so se leta 2024 zmanjšale za približno 40 odstotkov – tehnološki napredek pa omogoča zanesljivejše, trajnejše in varnejše sisteme, poroča Energetski portal.
Poročila kažejo, da bo dejanska zmogljivost baterijskih hranilnikov verjetno bistveno večja od današnjih projekcij: baterije postajajo ključno orodje za fleksibilnost elektroenergetskega sistema, saj omogočajo boljšo izrabo obnovljivih virov energije in večjo stabilnost omrežja. Tako kot globalni trend beleži močno rast vlaganj v baterijske hranilnike, se tudi na Hrvaškem trenutno razvija vrsta projektov, ki kažejo, da se domači trg usmerja v isto smer.
Hrvaška je v zadnjih treh letih izdala več kot tisoč MW energetskih soglasij za projekte baterijskih sistemov za shranjevanje energije (BESS), kar predstavlja pomemben korak k modernizaciji elektroenergetskega sistema in integraciji obnovljivih virov. Po razpoložljivih podatkih med največjimi vlagatelji izstopajo podjetja GBD Storage, Ernestin99, Solaris Pons, Kraftfeld Solar, IE-Energy, HEP, Energy Trading Partners, ABILIA in drugi.
GBD Storage načrtuje izgradnjo več projektov po vsej Hrvaški, vključno z Županjo, Virjem, Koprivnico, Vrbovcem in Starimi Mikanovci, s posameznimi zmogljivostmi od 9,99 MW do 80 kW na projekt, skupna nameščena moč pa znaša približno 300 MW. Podjetje Ernestin99 ima odobrene projekte v Ernestinovu z močjo 30 MW, 99 MW in 9,9 MW. Kraftfeld Solar načrtuje projekt v Zagrebu z

močjo 152 MW in dodatnih 100 MW v Ernestinovu, s čimer postaja eden izmed največjih posameznih vlagateljev v segmentu baterijskih sistemov. ABILIA razvija projekte v Istrski županiji (Kanfanar) s skupno približno 50 MW načrtovane zmogljivosti, medtem ko ima Energy Trading Partners projekt BSSE Ernestinovo 4 z močjo 30 MW. V Varaždinski županiji podjetje GBD Storage Four načrtuje postavitev sistema z močjo 28 MW v Ivancu, medtem ko ima PV Brdovec v Brdovcu projekt z močjo 9,99 MW. Med drugimi vlagatelji so še Solaris Pons z vrsto manjših projektov po 2,5 MW v Dardi, Gunji, Belem Manastirju in Karlovcu, HEP s projektom moči 16 MW v Konjščini ter podjetje IE-Energy, ki načrtuje projekt z močjo 66 MW v Šibeniku.
Skupno je bilo v obdobju od 2022 do 2025 odobrenih 1.008 MW zmogljivosti, kar kaže na izrazit investicijski zagon na področju shranjevanja energije na Hrvaškem. Z več kot tisoč MW načrtovanih projektov baterijskih sistemov je Hrvaška v kratkem času postala eden izmed najbolj zanimivih trgov na področju energetskega shranjevanja v regiji.
odpira pisarno v Zagrebu
Izraelsko podjetje Wonderful, ki razvija platformo za poslovne AI-agente, je napovedalo investicijo serije A v višini 100 milijonov dolarjev. Investicijski krog vodi Index Ventures ob sodelovanju skladov IVP in Insight Partners ter obstoječih vlagateljev Bessemer in Vine Ventures, pridobljena sredstva pa bodo namenjena razvoju novih poslovnih rešitev in hitri širitvi, tudi v jadransko regijo.
Wonderful se širi v jugovzhodno Evropo in odpira pisarno v Zagrebu, vlogo direktorja za jadransko regijo pa bo prevzel Vedran Bajer, nekdanji direktor družbe Microsoft Hrvaška. Podjetje razvija poslovne AI-agente za neposredno komunikacijo s strankami prek glasu, klepeta in e-pošte, posebej prilagojene posameznim trgom in jezikom, z upoštevanjem kulturnih posebnosti in zakonodajnih okvirov jadranske regije.
»V naši regiji so bila podjetja predolgo prisiljena izbirati med globalnimi rešitvami, ki ne razumejo lokalnih posebnosti, in lokalnimi pristopi brez globalnega potenciala rasti. Prepričani smo, da si zaslužijo oboje. Naše poslanstvo je podpreti podjetja z umetno inteligenco, ki govori njihov jezik, spoštuje njihovo kulturo in izpostavlja njihove prednosti,« je poudaril Bajer.
Najnovejša investicija je sledila le tri mesece po začetnem vložku 34 milijonov dolarjev, ki sta ga vodila Index Ventures in Bessemer

Ventures Partners – mednarodna sklada, ki sta v preteklosti podpirala Revolut, Slack in Notion.
Podjetje je tako zbralo dve investiciji v manj kot enem letu od ustanovitve. Wonderful sta v začetku leta 2025 v Izraelu ustanovila Bar Winkler (izvršni direktor) in Roey Lalazar (tehnološki direktor). Zagrebška pisarna bo regionalno središče za Slovenijo, Hrvaško, Srbijo, Črno goro, Bosno in Hercegovino, Severno Makedonijo, Kosovo in Albanijo. V prihodnjih mesecih nameravajo odpreti hrvaško podružnico in zaposliti približno deset ljudi.
»Potencial AI-agentov je očiten, vendar njihova uvedba v praksi predstavlja velik izziv. Zahteva združevanje vrhunske tehnologije z brezhibno lokalno podporo in implementacijo. Prav tak pristop v jadranski regiji je privedel do hitrega sprejemanja naše tehnologije,« je dejal Winkler.
Hrvaški start-up airt kupljen s strani ameriškega podjetja
Synthpop
Hrvaški start-up airt, ki razvija rešitve na področju umetne inteligence, se je pridružil ameriškemu podjetju Synthpop –Healthcare AI, ki se ukvarja z razvojem umetne inteligence za potrebe zdravstva. Skupaj bodo razvijali sisteme za avtomatizacijo kliničnih in administrativnih procesov v zdravstvenih ustanovah.
Airt je doslej razvijal rešitve, ki poenostavljajo načine povezovanja podatkov, modelov in poslovnih procesov v agentskih sistemih umetne inteligence. Njihova ekipa je sodelovala tudi pri projektu AutoGen, odprtokodnem orodju podjetja Microsoft za razvoj agentskih aplikacij umetne inteligence, poleg tega pa so razvili tudi odprtokodno platformo FastStream. Oba projekta je leta 2023 prepoznal International Open Benchmark Council in ju uvrstil med 100 najboljših odprtokodnih projektov tistega leta. »Pridružitev podjetju Synthpop nam omogoča, da svojo tehnologijo in ideje prenesemo na večjo platformo. Vedno smo verjeli, da mora umetna inteligenca krepiti ljudi in izboljševati kakovost njihovega življenja, Synthpop in njegovo delo v zdravstvu pa sta najboljše okolje za uresničitev te vizije,« je povedala Hajdi Ćenan, soustanoviteljica in nekdanja izvršna direktorica podjetja airt, ki zdaj prevzema vlogo višje tehnične vodje programov v podjetju Synthpop. Kot je v svoji objavi na Substacku zapisal Elad Ferber, soustanovitelj in glavni izvršni direktor Synthpopa, bo strokovno znanje ekipe airt

na področju gradnje razširljivih sistemov umetne inteligence pospešilo odpravljanje administrativnih »ozkih grl« v zdravstvu, s čimer se podjetje Synthpop ukvarja. »Privabljamo najboljše inženirje na svetu in veseli smo, da lahko ekipo airt pozdravimo v podjetju Synthpop. Njihova tehnična odličnost in skupna vizija inteligentne, razširljive in k človeku usmerjene avtomatizacije predstavljajo popolno ujemanje. Danes lahko agenti nekatere naloge opravljajo izjemno učinkovito, vendar niso nadomestilo za ljudi. Oblikovanje agentskih potekov, ki so osredotočeni na ljudi, v celoti izkoriščajo zmogljivosti umetne inteligence in hkrati krepijo vlogo zaposlenih, je bistvo naše platforme,« je poudaril Ferber. Jan Jannink, soustanovitelj in tehnični direktor Synthpopa, je dodal, da »ekipa airt prinaša redko kombinacijo inovativnosti, izvedbene odličnosti in empatije do končnih uporabnikov – ravno tiste lastnosti, ki so nujne pri umetni inteligenci, ki dejansko izboljšuje zdravstveno oskrbo«.

industrijski sejmi EDINI INDUSTRIJSKI SEJMI na Hrvaškem in največji v zadnjem desetletju!

že zdaj in si zagotovite želeno razstavno mesto
Izkoristite najboljše pogoje in popuste za zgodnje prijave do 28. 11. 2025!

Informacije in prijave
» najnovejše tehnologije
» B2B srečanja
» Srečanje industrije, inovacij in znanja!
» konference in svetovanja
V okviru jubilejne, desete hrvaške izvedbe globalnega programa EY Podjetnik leta je bil za najuspešnejšega hrvaškega podjetnika za leto 2025 razglašen Zvonimir Viduka, ustanovitelj in direktor podjetja ALTPRO.
Po odločitvi neodvisne žirije je bil izbran med 32 kandidati iz 26 uspešnih domačih podjetij oziroma med sedmimi finalisti iz šestih podjetij. Tako kot njegovi predhodniki bo deseti hrvaški EY Podjetnik leta Hrvaško predstavljal na svetovnem finalu v Monaku maja 2026.
Poleg nagrajenega Viduke so bili finalisti letos še: Branka Hitner (Carta), Igor Drašković in Oliver Vuco (DRACO), Davor Tremac (Fonoa Technologies), Simona Petričić (Olimp) ter Edvard Varda (UNCONDITIONAL).
»Z odločitvijo hrvaških podjetnikov sem prejel nagrado za podjetnika leta. Vesel sem, da je pred natanko 50 leti začela delovati moja prva naprava, zadnjih 30 let podjetništva pa dokazuje, da je življenje hobi. Izjemno sem ponosen, da v imenu hrvaške visokotehnološke industrijske elektronike prejemam takšno priznanje. Mi tukaj skupaj ustvarjamo novo gospodarstvo, kar dokazuje širino naše države in njeno pot k gospodarstvu podjetništva, znanja in boljše prihodnosti za mlade,« je v zmagovalnem govoru povedal Zvonimir Viduka.
Letošnji EY Podjetnik leta je ustanovitelj in direktor podjetja ALTPRO, ustanovljenega leta 1994 s sedežem v Zagrebu. Iz majhnega podjetja je ALTPRO zrasel v vodilnega hrvaškega proizvajalca in

izvoznika sistemov za upravljanje, signalizacijo in varnost železniškega prometa, ki zaposluje več kot 250 strokovnjakov in izvaža na šest celin v več kot 50 držav sveta. Njihovi izdelki se uporabljajo na železnicah po vsem svetu, podjetje pa je prepoznano po inovativnosti in kakovosti svojih sistemov.
»Vsako leto smo presenečeni, ko spoznamo nove, širši javnosti neznane zgodbe. Vsaka od njih dokazuje, da ima Hrvaška talente, ideje in potencial, ki si zaslužijo prepoznavnost in priznanje. Videli smo, kako izjave postajajo resničnost, ideje pa preraščajo v močna podjetja in kako se pogum posameznikov spreminja v moč, ki poganja celotno državo. Če nam je s tem, ko takšne zgodbe postavljamo v ospredje, uspelo katerega mladega človeka spodbuditi, da ostane na Hrvaškem in se preizkusi v podjetništvu, potem je naša misija uspela, saj se tudi na Hrvaškem da uspeti,« je povedal Berislav Horvat, Country Managing Partner družbe EY na Hrvaškem in ustanovitelj programa.
Končar vključen v projekt nabave MORH v vrednosti 125 milijonov evrov
Iz podjetja Končar so prek Zagrebške borze sporočili, da je predvideno, da bodo z Ministrstvom za obrambo Republike Hrvaške podpisali okvirni sporazum kot sistemski integrator in proizvajalec dela opreme v obrambnem projektu v vrednosti 125 milijonov evrov brez DDV.
Na podlagi sporočila Ministrstva za obrambo Republike Hrvaške in odločitve o večletni nabavi sistema protidronske zaščite je predvideno, da bo Končar podpisal okvirni sporazum kot sistemski integrator in proizvajalec dela opreme. Pričakuje se, da bo ta projekt v vrednosti 125 milijonov evrov brez DDV dodatno okrepil domačo obrambno industrijo s prenosom znanja in dela proizvodnje na Hrvaško ter z zmanjšanjem odvisnosti od tujih dobaviteljev, so sporočili iz Končarja.
Dodali so, da bodo investicijsko javnost sproti obveščali o vseh pomembnih informacijah takoj, ko bodo te postale konkretne in pravno urejene.
Z Ministrstva za obrambo so danes sporočili, da je Odbor za obrambo hrvaškega sabora podal pozitivno mnenje za štiri ključne projekte nabave, ki bodo pomembno modernizirali hrvaško vojsko. Podpredsednik vlade in minister za obrambo Ivan Anušić je predstavil projekte nabave sistema protidronske zaščite, 44 tankov Leopard 2A8, 18 samovoznih havbic Caesar MK2 ter 420 težkih terenskih tovornih vozil TATRA T-815-7. Skupna vrednost nabav, ki bodo

začele potekati do konca letošnjega leta, znaša 1,95 milijarde evrov. V projekte so vključena podjetja in partnerji s Hrvaške, med njimi Končar in Đuro Đaković, odprta pa je tudi možnost sodelovanja drugih hrvaških proizvajalcev, je zapisano v sporočilu.
MORH navaja, da bo s podjetjem Končar sklenil okvirni sporazum za opremljanje hrvaške vojske s sistemi protidronske zaščite v okviru večletnega financiranja za obdobje 2026–2029. Nabava v vrednosti 125 milijonov evrov brez DDV zajema dva stacionarna sistema za zaščito kritične vojaške infrastrukture in dva mobilna sistema.
Podjetje Končar bo sistemski integrator in proizvajalec dela opreme poljskega podjetja Advanced Protection Systems (APS), s čimer bo omogočen prenos znanja in dela proizvodnje sistema SKYctrl na Hrvaško. Dodatna prednost je možnost vključevanja drugih hrvaških podjetij v projekt, kar prispeva h krepitvi hrvaške obrambne industrije in zmanjševanju odvisnosti od tujih dobaviteljev, so sporočili z ministrstva.
HAMAG-BICRO za zagonska podjetja: do 10.000 evrov za internacionalizacijo
Hrvaška agencija za malo gospodarstvo, inovacije in investicije (HAMAG-BICRO) je objavila javni poziv za dodelitev vavčerjev za internacionalizacijo poslovanja v okviru akceleracijskega programa, katerega cilj je pomagati domačim zagonskim podjetjem pri vstopu na mednarodne trge ter pri pridobivanju novih partnerjev in vlagateljev.
Vavčerji omogočajo finančno podporo za sodelovanje na mednarodnih poslovnih dogodkih, sejmih, konferencah in B2B srečanjih, s čimer se želi olajšati vključevanje mladih podjetij v globalne poslovne tokove. Gre za nadaljevanje aktivnosti HAMAG-BICRO, usmerjenih v krepitev inovacijskega in izvoznega potenciala hrvaških podjetnikov.
V skladu s pogoji poziva vavčerji krijejo stroške prevoza, vključno z letalskimi vozovnicami in transferji, pa tudi prevoz prototipov, nastanitev, kotizacije ter organizacijo poslovnih srečanj in najem razstavnih prostorov na sejmih. Najvišji znesek sofinanciranja znaša 5.000 evrov za udeležbo na dogodkih v Evropi in 10.000 evrov za nastope zunaj evropskih meja.
Do vavčerjev so upravičena zagonska podjetja, ki so predhodno sklenila pogodbo o dodelitvi nepovratnih sredstev v okviru poziva »Krepitev akceleracijskih aktivnosti« (NPOO.C1.1.2. R2-I4.01).
Vavčerje bodo lahko koristila izključno prek vnaprej izbranih agencij za organizacijo poslovnih dogodkov, katerih seznam je na voljo v katalogu ponudnikov storitev.
Prijave se oddajajo elektronsko prek spletnega obrazca z obvezno

prilagajočo dokumentacijo – ponudbo ali predračun agencije, izjavo o prejetih pomočeh de minimis ter izjavo o resničnosti podatkov in preprečevanju dvojnega financiranja. Poziv ostaja odprt do porabe sredstev, najpozneje do 1. junija 2026.
Ta poziv se navezuje na vrsto podobnih pobud, ki jih HAMAG-BICRO izvaja v zadnjih letih. V začetku septembra je agencija odprla javni poziv za vpis v katalog ponudnikov storitev, kar je pogoj za sodelovanje v programu vavčerjev, poleti pa so bili zagonskim podjetjem v okviru programa »Krepitev akceleracijskih aktivnosti« dodeljeni skoraj trije milijoni evrov nepovratnih sredstev. Spomladi so bila v okviru poziva »Vavčerji za gospodarska srečanja 2025« podprta podjetja, ki so iskala partnerstva na tujih trgih.
Le nekaj tednov pred tem pozivom je HAMAG-BICRO objavil tudi razpis za izbor najbolj inovativnega zagonskega podjetja Hrvaške za leto 2025. Gre za razpis v okviru projekta HIT – Horizontalnega transformacijskega projekta za krepitev regionalnega ekosistema industrijske tranzicije, financiranega iz Integriranega teritorialnega programa 2021–2027.
Siniša Krajnović (ENT) na FER
Connectu: nujna sta krepitev enotnega evropskega trga in razvoj talentov
Peti FER Connect, tradicionalno srečanje alumnov in študentov Fakultete za elektrotehniko in računalništvo Univerze v Zagrebu, je do zadnjega kotička napolnil dvorano D1, kjer je gostujoče predavanje z naslovom »Tehnologija in konkurenčnost: Evropa in Hrvaška v tekmi za prihodnost« imel dr. Siniša Krajnović. Novi predsednik uprave podjetja Ericsson Nikola Tesla (ENT) je približno 250 udeležencev navdušil z delitvijo svojih mednarodnih strokovnih izkušenj ter tematiziral položaj Hrvaške v tehnološkem razvoju in njeno konkurenčnost v primerjavi z drugimi evropskimi državami in Kitajsko.
Občutek odgovornosti do hrvaškega gospodarstva kot eden od vodilnih v največjem domačem IKT-podjetju, nujnost strateških naložb v znanje in tehnologijo po zgledu Kitajske, krepitev enotnega evropskega trga in razvoj talentov so bili osrednji poudarki predavanja dr. Krajnovića. Občinstvo je z velikim zanimanjem sodelovalo v razpravi, ki je trajala skoraj eno uro. »V obdobju geopolitičnih, družbenih in gospodarskih izzivov tehnološka tekma postaja ključna za prihodnjo konkurenčnost. Svet postaja vse bolj multipolaren, pri čemer Evropa zaostaja za ZDA in Kitajsko na področju digitalnih tehnologij ter vlaganj v raziskave in

razvoj. Razdrobljenost trga, pomanjkanje kapitala in počasnejše prilagajanje delovne sile dodatno otežujejo položaj. Hkrati pa prednosti Evrope izhajajo iz napredne proizvodnje, zmogljivosti na področju obnovljivih virov energije, visoke znanstvene produktivnosti in kakovostnega izobraževanja,« je dejal Krajnović.
»Generativna umetna inteligenca in nove tehnologije odpirajo prostor za inovacije in zmanjševanje ovir. Za zagotavljanje konkurenčnosti na evropski in nacionalni ravni je nujna krepitev enotnega evropskega trga z vlaganji v napredne tehnologije, sodelovanjem vseh deležnikov v ekosistemu in razvojem talentov,« je sklenil prvi mož ENT.
Predsednik Alumni odbora FER, Mladen Pejković, je poudaril, da FER Connect združuje izjemne posameznike, ki prinašajo nove poglede in perspektive na tehnologijo, povezujejo gospodarstvo in tehnološki razvoj ter s tem prispevajo k širši skupnosti.

Na dogodku je bila prikazana integracija SAP Business Data Cloud in SAP Business AI v SAP Business Suite, kar omogoča izjemno poslovno vrednost. S strokovnimi vpogledi in primeri iz prakse so predstavili, kako SAP-ove inovacije združujejo zmogljive aplikacije v oblaku s kontekstualnimi in zanesljivimi podatki ter tako omogočajo uporabo umetne inteligence pri reševanju najzahtevnejših poslovnih izzivov sodobnega časa.
Na začetku so udeležence pozdravili Branislav Sekulović, generalni direktor SAP Balkan, in Ljubica Barbulj, izvršna direktorica podjetja Enetel Solutions, ki sta predstavila teme dogodka – Business Suite in AI, torej SAP-ov pogled na umetno inteligenco.
»Naš cilj je pokazati, kako SAP Business Suite v kombinaciji z umetno inteligenco odpira nove možnosti za izboljšanje vseh vidikov poslovanja. Nekatere možnosti doslej niso bile niti predstavljive,« je povedal generalni direktor podjetja SAP, ki se je nato dotaknil tudi uporabnikov in partnerjev: »Opazimo angažiranost uporabnikov in partnerjev ter pripravljenost, da iskreno delijo svoje izkušnje. Vsaka implementacija prinaša izzive. Kot podjetje, ki razvija programsko opremo, smo veseli, da imamo resno mrežo partnerjev in profesionalnih storitev, ki lahko pomagajo in odgovorijo na vsak izziv. Z vsako leto postajamo mi in naši klienti bolj zreli. Pričakovanja so jasnejša, cilji natančnejši – in skupaj napredujemo z SAP-om.«
»Naše poslanstvo je, da z inovacijami in SAP rešitvami omogočimo strankam agilnost, učinkovitost in trajnostno rast. Verjamemo, da domače ekipe lahko izvedejo projekte strateškega pomena in postavijo nove standarde v digitalni transformaciji,« je izjavila Ljubica Barbulj, izvršna direktorica Enetel Solutions.
Med prvim predavanjem – SAP Business Suite: Pripravljenost na prihodnost se začne zdaj. Kako pravočasna izvedba strategije prinaša resničen poslovni vpliv – je Martin Scharmach, SVP & CRO Cloud ERP Private, MEE SAP, predstavil strategijo SAP Business Suite, ki integrira aplikacije, podatke in umetno inteligenco v enoten sistem.
»Začel bom z Beogradom, mestom, kjer se srečata dve reki. Mislim, da je to odličen simbol – tam, kjer se dve reki srečata. Naš cilj tukaj je povezati inovacije z umetno inteligenco in podatki v vašem podjetju. Z vidika strategije Business Suite verjamemo, da je edini način, da izkoristimo največjo vrednost umetne inteligence, ta, da jo povežemo z vašimi podatki – da se AI uči prav na vaših podatkih. Edini način, da to dosežemo v velikem obsegu, je s SAP-om, ker SAP poganja vaše procese, SAP generira podatke, ti podatki pa služijo za učenje umetne inteligence,« je pojasnil Scharmach na začetku svojega predavanja.
Alexander Zaytsev, direktor za BTP & BDC Customer Advisor, SAP CEE, je v predstavitvi Explore SAP’s Application, Data, and AI Innovations govoril o tem, kako lahko
Podjetje SAP je uspešno organiziralo dogodek SAP Business Suite Innovation Day v Sava Centru v Beogradu, kjer so se zbrali poslovni voditelji, uporabniki in strokovnjaki, da bi raziskali novo, drzno vizijo SAP-a za upravljanje podjetij.
umetno inteligenco pozicioniramo za vsak poslovni proces in zakaj je to ključnega pomena za SAP-ove stranke in partnerje. »Prava integracija umetne inteligence ni zgolj dodajanje chatbotov. Gre za to, kako AI vpliva na poslovne procese in kako ga lahko uporabimo v prihodnosti. Da bi to dosegli, moramo zagotoviti ustrezne podatke. Prav iz tega razloga smo na začetku tega leta napovedali SAP Business Data Cloud, naš nov sistem, ki omogoča združevanje podatkov iz različnih virov, tako iz SAP okolja kot tudi iz sistemov zunaj SAP-a. Vse te komponente lahko integriramo preko SAP Business Technology Platforme. To je pomembno, saj z integracijo različnih procesov lahko ustvarimo enotno okolje za vse poslovne procese. Umetna inteligenca spreminja način našega dela. Številna podjetja so že implementirala AI rešitve, kar je pozitiven znak. To pomeni, da moramo hitreje sprejemati inovacije, saj AI prinaša resnične poslovne koristi vsem uporabnikom,« je pojasnil.
Migracija SAP on-premise sistema podjetja Telekom Srbija na SAP Private Cloud
Tudi na letošnji konferenci so predstavili uspešne zgodbe uporabnikov SAP sistemov. O pomembnem procesu migracije na SAP Private Cloud sta govorila Ivan Mijailović, SAP programski manager v podjetju Enetel, in Mirjana Jevtić, direktorica sektorja za IT-strategijo in podporo korporativnim
poslovanjem v Telekomu Srbija, ki SAP rešitve uporablja več kot deset let. »Telekom Srbija, vodilno podjetje v regiji in eden izmed najuspešnejših telekomunikacijskih operaterjev v jugovzhodni Evropi, je kot inovativno podjetje sprejel odločitev, da svoja SAP on-premise rešitev migrira v Private Cloud, da bi zagotovil skalabilno, fleksibilno in inovativno rešitev ter dolgoročno tehnično podporo. Ker redna podpora za ECC rešitev poteče leta 2027, smo se odločili, da bomo ta proces začeli leta 2025 in zagotovili kontinuiteto poslovanja,« je pojasnila Mirjana Jevtić in dodala: »Z uporabo SAP Rise Cloud storitev del odgovornosti za infrastrukturo in varnost preide na ponudnika oblaka, kar pomembno razbremeni naš IT-tim. Poleg tega oblak omogoča fleksibilnejše skaliranje virov in hitrejše uvajanje inovacij, vključno z AI orodji in naprednimi analitičnimi platformami.«
Ivan Mijailović je poudaril: »Telekom Srbija ima zapleteno SAP IT-arhitekturo s štirimi SAP sistemi in številnimi integracijami. Skupaj s SAP strokovnjaki in kolegi iz Telekoma Srbija smo se odločili za PTO pristop v dveh fazah – prva faza je migracija obstoječih rešitev na SAP PCE (Private Cloud), druga faza pa konverzija in posodobitev sistema na najnovejšo različico S/4HANA.«
Telekom Srbija je uspešno implementiral tudi HR rešitve, o čemer je na konferenci govorila Suzana Marović, direktorica sektorja za razvoj oddelka za človeške vire. Zgodbe, vredne pozornosti, prihajajo tudi iz podjetij Peštan in Swisslion Takovo.
Podjetje Peštan, ki je SAP uvedel leta 2009, je letos izvedlo migracijo na SAP Private Cloud.
»V SAP Private Cloud pridobimo zasebnost in možnost ohranitve obstoječih
Umetna inteligenca ima danes dvojno vlogo – je močan zaveznik kibernetske varnosti, hkrati pa je tudi potencialna grožnja, je eden izmed zaključkov in opozoril na tretji konferenci Pulse360, ki je potekala v Sava Centru v Beogradu. Dogodek je združil več kot 700 strokovnjakov in navdušencev na področju kibernetske varnosti, letošnji slogan pa je bil »AI & Security Puzzle«.
Konferenco, ki jo je organiziral regionalni vodilni ponudnik kibernetske varnosti, podjetje PULSEC, je odprl generalni direktor Telekoma Srbija, Vladimir Lučić. Po njegovih besedah bodo naložbe v sektor kibernetske varnosti, tako na korporativni kot na državni ravni, še naprej rasle.
»Vsako podjetje, majhno ali veliko, če zdaj ne razmišlja o dobri rešitvi, preprosto izpade iz igre. Poleg tega je prepričanje, da se lahko majhno, srednje ali celo veliko podjetje samo brani, preživeto. Potrebno bo profesionalno upravljanje, in menim, da lahko mi s podjetjem PULSEC to omogočimo,« je poudaril Lučić.
Dalibor Ratković, COO in soustanovitelj podjetja PULSEC, je izpostavil, da je zelo ponosen na odličen odziv poslovne in strokovne skupnosti na konferenco Pulse360. »Naša skupnost se širi, kar je izjemno pomembno za sledenje tehnologiji in kibernetski varnosti. Letos smo izbrali AI kot največji trend, delili bomo izkušnje in predstavili naše izdelke in izdelke naših dobaviteljev. Bodimo del skupnosti, ki ne čaka, da se prihodnost zgodi, ampak jo ustvarja,« je dejal Ratković.
Jelena Zelenović Matone, CISO Evropske investicijske banke in ena od vodilnih svetovnih strokovnjakinj za kibernetsko varnost, je poudarila, da svet, v katerem živimo, stoji na robu tehnološkega preboja. »Morda smo sprostili verjetno enega od največjih tveganj, za katero še niti ne vemo, kako ga obvladovati. In o tem bomo danes govorili. Dediščina umetne inteligence bo podobna dediščini dinamita. O tem ne bodo odločali le inženirji, kot smo mi. Ne bom odločala samo jaz, temveč tudi vi, vsi prisotni v tej dvorani, ustvarjalci politik in
prilagojenih procesov in integracij. To je enotno okolje, kjer imamo dostop do naprednih SAP orodij ter hitrejši dostop do inovacij preko rednih nadgradenj, ki se samodejno dobavljajo,« je navedel Lazar Simić, vodja IT službe v Peštanu.
Po besedah Nataše Adžić, IT direktorice podjetja Swisslion Takovo, podjetje »raste skupaj s SAP-om«.
»SAP ERP smo implementirali leta 2005. Leta 2022 smo izvedli konverzijo in bili med prvimi, ki so prešli iz SAP ERP on-premise okolja na SAP S4HANA Private Cloud, po metodi ‘lift and shift’, ob pomoči partnerja –Axians Serbia.«
Konferenco so podprli partnerji: Enetel Solutions, Axians, Solving – IT Solutions and Services, Atos, MI Systems, Deloitte, B-One Solutions, Coming, Infinus in Hircunus.

odločevalci po vsem svetu,« je opozorila Zelenović Matone. Med konferenco je bila posebne pozornosti deležna seja »Kako AI spreminja delo varnostno-operativnih centrov (SOC)«, ki sta jo vodila Sanja Rakić, vodja SOC centra PULSEC, in Ivan Kadić iz podjetja Reputeo. Predstavila sta revolucionarnega AI SOC asistenta – AISA, prvi regionalni AI pripomoček, specializiran za boj proti digitalnim grožnjam.
»AISA ni le še eno orodje v arzenalu, ampak sprememba paradigme v našem delu,« je pojasnila Sanja Rakić. »Deluje kot virtualni analitik, ki v realnem času obdeluje ogromne količine podatkov o varnostnih dogodkih, prepoznava skrite vzorce in eskalira le tiste incidente, ki res zahtevajo človeško pozornost.« AISA že postaja sestavni del Security Operations Centra (SOC) podjetja PULSEC, kar temeljito spreminja način, kako se zaznava in reagira na varnostne grožnje. Program konference Pulse360 je bil skrbno zasnovan, da je uravnovešal strateške, regulativne in visokotehnične teme, udeležencem pa nudil vpogled v najnovejše izkušnje in rešitve domačih in regionalnih podjetij. Letošnji partnerji konference so bili: Co.Next, Exclusive Networks, Clico, Ingram Micro, Trend Micro, Check Point, CyberArk, Palo Alto Networks, F5, Thales, MBCom, Huawei, Proofpoint, Tenable, Verimatrix, ServiceNow, Hive, Reputeo, poslovna mreža RU4M pa je bila uradna aplikacija konference.

V četrtek, 30. oktobra, je v Beogradu potekala prva konferenca Pogon – edinstven dogodek, namenjen predstavitvi praktične uporabe naprednih tehnologij, zlasti umetne inteligence. Organiziral jo je ICT Hub, najuglednejši domači center za razvoj inovacij, v partnerstvu s podjetjem A1 ter ob podpori in pod pokroviteljstvom Ministrstva za znanost, tehnološki razvoj in inovacije. Pogon je v Ložionici, centru kreativnih industrij in inovacij, združil več kot tisoč vidnih predstavnikov poslovne skupnosti, strokovnjakov, tehnoloških navdušencev ter vseh, ki želijo slediti svetovnim trendom pri razvoju in uporabi inovacij. Prav to Pogon razlikuje od podobnih dogodkov – že od začetka je jasno, da je konferenca namenjena vsem in da v realnem času prikazuje moč in doseg naprednih tehnologij, s poudarkom na umetni inteligenci in naboru orodij, ki jih prinaša na trg.
Kot sporoča tudi slogan: Praktične tehnologije, resnični vpliv. Konferenco sta odprla Kosta Andrić, partner in izvršni direktor ICT Hub-a, ter Judith Albers, generalna direktorica A1 Srbija. Andrić je izpostavil pomen takšnih dogodkov za poslovno in širšo družbo:
»Imamo znanje, inženirje, start-up podjetja, izkušnje. Vse, kar nam manjka, je, da ta najboljši del naše ekipe povežemo s preostankom gospodarstva. Da prenehamo tehnologijo obravnavati kot trend in jo začnemo uporabljati vsak dan, v vsakem poslu, v vsaki industriji. Zato ustvarjamo Pogon – da pokažemo konkretne primere uporabe tehnologije v Srbiji. Da se vidi, kako
AI že pomaga v klicnih centrih, maloprodaji, proizvodnji, zdravstvu, pravnih službah. To ni prihodnost, to je sedanjost,« je dejal Andrić ter že napovedal Pogon 2026. Sodeč po imenih, ki jih je združila prva izvedba, lahko z gotovostjo trdimo, da bo Pogon tudi prihodnje leto upravičil naziv najzanimivejše in najdinamičnejše tehnološke konference.
»Digitalna preobrazba ni več privilegij velikih podjetij – postati mora priložnost za vse. Poslanstvo A1 Srbija je, da s pomočjo zmogljive omrežne infrastrukture ter rešitev s področja oblaka in ICT omogočimo, da se inovacije rojevajo in rastejo tukaj, v Srbiji. Našo veliko prednost na tej poti predstavlja A1 Digital, strokovni center A1 Skupine za oblak, IoT in kibernetsko varnost, ki globalno znanje povezuje z lokalnimi potrebami podjetij,« je dejala Judith Albers. Na konferenci je nastopila tudi gostja s Poljskega, Patrycja Sokalska-Pomacho, direktorica poslovnega razvoja za regijo Srednje in Vzhodne Evrope v podjetju NVIDIA. Govorila je o zanimivi, a premalo raziskani temi digitalne suverenosti ter odprla pomembno vprašanje varstva podatkov in razvoja umetne inteligencije znotraj nacionalnih meja.
Govor je tekel o uporabi naprednih tehnologij, zlasti umetne inteligence, v vseh segmentih življenja – od poslovanja, zdravstva in izobraževanja do trgovine in bančništva. Mapa srbskega ekosistema umetne inteligence je bila predstavljena s strani Slobodana Markovića, svetovalca za digitalne tehnologije pri Programu Združenih
Več kot tisoč udeležencev se je pridružilo prvemu Pogonu in sodelovalo v dinamičnih razpravah o praktični uporabi naprednih tehnologij ter rešitev, ki temeljijo na umetni inteligenci.
narodov za razvoj (UNDP).
»Čeprav je bila mapa prvotno ustvarjena za interne potrebe načrtovanja aktivnosti UNDP-ja in Urada za IT ter e-Upravo na področju uporabe AI v javnem sektorju, smo ocenili, da ima širšo vrednost. Zato smo se odločili, da jo objavimo ne le kot interaktivno vizualizacijo, temveč da celoten zbir podatkov, ki stoji za njo, naredimo prosto dostopnega,« je dejal Marković ter pozval domače raziskovalce, podjetja in organizacije, naj mapo uporabljajo, preizkusijo njene možnosti ter posredujejo predloge za njen nadaljnji razvoj v skupni vir, ki bo pomagal pri načrtovanju novih AI pobud.
Program Pogona je potekal vzporedno v treh dvoranah, ves dan pa se je snemala tudi izobraževalna serija ICT Hub-a AI Talks, video-serija kratkih in praktičnih vsebin, ki prikazuje, kako umetno inteligenco uporabljati pametno, varno in učinkovito v poslu in vsakdanjem življenju. V okviru demo cone za start-upe je devet domačih start-up podjetij, katerih rešitve temeljijo na umetni inteligenci, predstavilo svoje tehnologije. V okviru tekmovanja Inovacije v pogonu so svoje projekte predstavili JobBolt, TechMe, PayBox, Refine in PM33, med katerimi je najboljši tudi prejel nagrado.
Pogon je dokazal, da domača tehnološka scena premore znanje, energijo in pripravljenost za spopad s sodobnimi izzivi. Prva izvedba konference je združila ljudi, ki oblikujejo tehnološko prihodnost Srbije in Evrope, ter odprla prostor za nova partnerstva, ideje in konkretne spremembe. Se vidimo na Pogonu 2026!
Storitev za podporo pri izboljšanju poslovanja in spletni promociji malih podjetij V Srbiji je predstavljen »Viber Business Plus«
Rakuten Viber je v Srbiji zagnal Viber Business Plus, nov naročniški paket storitev, ki malim podjetjem omogoča, da dosežejo več potencialnih kupcev in strank, s čimer pospešijo razvoj svojega poslovanja. Business Plus, nova premijska različica poslovnega računa Viber Business, povečuje prepoznavnost malih podjetij, izboljšuje njihovo pozicioniranje na Tržnici (Marketplace) – Viberjevem lokalnem poslovnem imeniku – ter zagotavlja pogostejše pojavljanje v osnovnih rezultatih iskanja v aplikaciji Viber.
Poleg tega bodo naročniki imeli popoln dostop do storitve Viber Plus, standardnega paketa premijskih storitev, ki vključuje možnost neposredne komunikacije v živo z agentsko podporo ter dostop do drugih uporabnih orodij za upravljanje odnosov s strankami – kot sta pretvorba govora v besedilo ter možnost urejanja ali brisanja sporočil brez vidne sledi.
Mala podjetja se srečujejo z velikimi izzivi glede spletne vidljivosti in dostopa do strank, pri čemer nedavno objavljeni podatki potrjujejo razširjenost teh težav. Raziskava podjetja Constant Contact je pokazala, da se 56 % malih podjetij sooča z izrazitimi izzivi pri doseganju večje spletne prepoznavnosti, medtem ko jih 60 % meni, da je težko privabiti nove kupce.
Business Plus rešuje te izzive s tem, da podjetjem pomaga do boljšega pozicioniranja v iskanju na Viberju in do 30 % večjega dosega na hitro rastoči Viber Tržnici, Viberjevem izložbenem

prostoru za lokalna podjetja. Od njene nedavne uvedbe julija 2025 v Srbiji je Tržnica že ustvarila številne nove priložnosti za tisoče malih podjetij, ki se tako lažje povezujejo s kupci.
»Business Plus je del Viberjeve misije superaplikacije, katere cilj je opolnomočenje lokalnih malih podjetij z naborom uporabnih orodij in funkcij za doseganje novih strank ter gradnjo odnosa zaupanja z njimi,« je izjavil Ritesh Shah, generalni direktor oddelka za finančne tehnologije in podpredsednik za poslovne rešitve pri družbi Rakuten Viber. »Ta premijska storitev malim podjetjem olajša, da so prepoznana, da se povežejo s kupci in se razlikujejo od konkurence, kar jim pomaga izboljšati poslovanje.«
Viber Business Plus bo na voljo vsem lastnikom malih podjetij v Srbiji v okviru naročnine na poslovne račune Viber Business Accounts, ki so bili v Srbiji lansirani leta 2024. Tisoči lastnikov malih podjetij vsakodnevno odpirajo svoje poslovne račune, da bi vzpostavili vzajemno koristno komunikacijo s svojimi strankami. Za naročilo na Viber Business Plus ali pridobitev dodatnih informacij obiščite razdelek Poslovni računi v nastavitvah aplikacije.
uporaben pripomoček, predstavljen domačim gospodarstvenikom
Izvoz na en klik
V okviru podpore podjetjem pri povečanju izvoza in mednarodnih aktivnosti je bila organizirana spletna delavnica z naslovom »ICC One Click – Izvoz na en klik: Uvod v zemljevid izvoznega potenciala«, namenjena domačim zunanjetrgovinskim podjetjem in vsem, ki želijo razvijati poslovanje na mednarodnih trgih.
Delavnica je bila izvedena v sodelovanju Mednarodne trgovinske zbornice (ICC) in Privredne komore Srbije (ICC Serbia), z namenom predstavitve izjemno koristnega orodja ICC One Click, ki so ga razvili v partnerstvu ICC in Mednarodnega trgovinskega centra (ITC).
To inovativno orodje podjetjem omogoča prepoznavanje perspektivnih izvoznih trgov, razumevanje pogojev za vstop na te trge ter sprejemanje informiranih in strateških poslovnih odločitev. »Delavnice se je udeležilo več kot 30 predstavnikov domačih podjetij, pretežno zunanjetrgovinske usmeritve. Še posebej nas veseli veliko zanimanje in pozitivne povratne informacije gospodarstvenikov, ki so prepoznali pomen uporabe tega preprostega, a zmogljivega orodja pri vsakodnevnem delu,« je poudarila Tatjana Maksimović Vujisić iz PKS.
Orodje ICC One Click je že uvedeno kot storitev v več kot 40 gospodarskih zbornicah članicah ICC po vsem svetu ter predstavlja nov standard v podpori izvoznikom. Delavnica v Srbiji je bila del globalne turneje ICC One Click Roadshow, ki poteka v letih 2025 in 2026. Celoten koledar dogodkov je dostopen na uradni strani. Srbijo je ICC prepoznal kot državo strateškega pomena v naslednji

fazi razvoja tega orodja, kar predstavlja izjemno priznanje za angažiranost in odprtost domačega gospodarstva do globalnih trendov. Trenutno potekajo nadaljnji dogovori z ICC o razširitvi usposabljanj in promociji orodja med domačimi podjetji, s ciljem, da bi čim več gospodarstvenikov pridobilo znanje za njegovo uporabo pri vsakodnevnem delu ter s tem izboljšalo svoj izvozni nastop. www.pks.rs

POPOlNOMA AVTOMATIZIRANO CElICO ZA POlIRANJE SESTAVlJAJO DVA CEVNA VIBRATORJA, SISTEM ZA čIščENJE OBDElOVANCEV, POSTAJA ZA VPENJANJE IN IZPENJANJE OBDElOVANCEV TER POPOlNOMA AVTOMATIZIRANA CENTRIFUgA MODElA Z 1000 ZA čIščENJE PROCESNE VODE TRANSPORT OBDElOVANCEV V VPENJAlNEM OKVIRJU SE IZVAJA S SISTEMOM MOSTOVNIh DVIgAl. | rösler oberflächentechnik
Proizvajalec strojev za brizganje je investiral v dva popolnoma avtomatizirana stroja za masovno končno obdelavo proizvajalca Rösler, ki ne zagotavljata le večje stroškovne učinkovitosti proizvodnje, temveč tudi visoko kakovost obdelave. Koncept avtomatizacije omogoča uporabo cevnega vibratorja in neposredno povezanega sistema za čiščenje z minimalnimi potrebami po delovni sili. Optimiziran proces vibracijskega poliranja bistveno skrajša čase obdelave, tako da bo ta oprema proizvajalca Rösler uporabna tudi na drugih industrijskih področjih.
Samodejno nalaganje cevnih vibratorjev z minimalnimi časi rokovanja
Proizvajalec strojev za brizganje Engel že več kot 20 let uporablja opremo za končno obdelavo površin proizvajalca Rösler. Do pred kratkim so v podjetju polirali polže strojev za brizganje v cevnem vibratorju z enim postopkom, kar je zahtevalo časovno potratno in delovno intenzivno ročno strego
Polži za taljenje plastičnih peletov so ključna komponenta vsakega stroja za brizganje plastike. Globalno podjetje Engel Austria GmbH proizvaja polže za svoje stroje za brizganje izključno v svojem proizvodnem bratu v avstrijskem mestu St. Valentin. Kakovost in natančnost teh komponent je ključnega pomena na izjemno konkurenčnem trgu strojev za brizganje plastike.
obdelovancev. Zaradi tega so v podjetju Engel iskali rešitev, ki bi odpravila delovno roko vanje obdelovancev z avtomatizirano strego cevnega vibratorja. Ključno vlogo pri tem zahtevnem projektu je imela razširitev sistema mostovnih dvigal, kar je izvedlo podjetje Promot z dvigali, ki jih v podjetju Engel upo rabljajo za strego strojev za brušenje, saj gredo obdelovanci z brušenja na vibracijsko polira nje. Nov sistem za masovno končno obdelavo zagotavlja kapacitete, ki so jih zahtevali v •
Podjetje Promot Rösler je v sodelovanju z avstrijskim podjetjem specializiranim za avtomatizacijo Promot izdelalo integriran sistem, ki optimalno povezuje različne komponente opreme. Prijemalo za obdelovance, ki je bilo posebej razvito za to aplikacijo, zagotavlja maksimalno učinkovitost delovanja in visoko kakovost obdelane površine, pri čemer so časi nastavitev zelo skrajšani. Ne nazadnje pa je razširitev sistema za končno obdelavo na dva cevna vibracijska sistema bistveno povečala pretočnost vibracijskega poliranja polžev strojev za brizganje, ki do dolgi do treh metrov in široki 15 do 80 mm.

NOV KONCEPT PRIPRAVE OBDElAVE JE ZElO SKRAJšAl CIKEl OBDElAVE. V PRETEK VSAK KONEC POlžA ROčNO VPETI V VPENJAlNI OKVIR, MEDTEM KO SE JIh SEDAJ ENOSTAVNO POSTAVI V VPENJAlNI OKVIR | rösler oberflächentechnik


podjetju Engel. Postopek vibracijskega poliranja, ki je trajal v povprečju 8,5 ure, bi zahteval večje število cevnih vibratorjev.
Obdelava v dveh korakih bistveno skrajša čas cikla
Inženirji podjetja Rösler so bili pri tem projektu osredotočeni na skrajšanje časa obdelave, da bi zmanjšali število potrebnih cevnih vibratorjev. Cilj je bil dosežen z
za vibracijsko poliranje omogoča relativno visoko stopnjo odnašanja materiala, vendar kljub temu zagotavlja gladko površino.
Strega cevnih vibratorjev z mostovnim dvigalom in optimizirana postavitev omogoča popolnoma avtomatiziran postopek
Za popolnoma avtomatizirano strego cevnih vibratorjev so v podjetju Rösler razvili

Učinkovit sistemski inženiring in inovativne tehnologije – zmogljive in ekonomične
Celovit ponudnik rešitev za 3D opremo in 3D tiskanja

Enostavna rešitev za zahtevne aplikacije brez mehanskih ali toplotnih obremenitev obdelovancev - ponovljiva in stroškovno učinkovita metoda
Individualni inžiniring sistemov in intelegentne procesne rešitvezanesljive in energetsko učinkovite



Poleg dveh vibratorjev za masovno končno obdelavo, je v novi celici tudi postaja za strego obdelovancev, sistem za čiščenje obdelovancev, ki je bil posebej razvit za to aplikacijo in popolnoma avtomatizirana centrifuga modela Z 100 za čiščenje in recikliranje procesne vode v zaprtem sistemu, kar veliko pripomore k manjši porabi virov.
Inovativen koncept avtomatizacije odpira številne priložnosti
Cevni vibratorji se lahko uporabljajo pri številnih aplikacijah na področju končne obdelave površine, vendar je bilo do sedaj praktično nemogoče avtomatizirati strego teh vsestranskih strojev za masovno končno obdelavo. Na novo razvit inovativen koncept avtomatizacije podjetja Rösler bo omogočal avtomatizacijo končne obdelave površin tudi na drugih področjih, kot je na primer letalska industrija, tako da bo postopek veliko bolj učinkovit in predvsem hitrejši.

DVA CEVNA VIBRATORJA MODElA R 800/3200 TSD-15 STA OPREMlJENA S POSEBNIMI VIBRACIJSKIMI ElEKTROMOTORJI Z DIREKTNIM POgONOM, KI SO NAMEščENI NA OBEh STRANEh VIBRATORJA, KAR ZAgOTAVlJA IZJEMNO MOč TER OMOgOčA ZElO FlEKSIBIlNO OBDElAVO | rösler oberflächentechnik
www.rosler.com
mB-NAkLo
Varno avtomatizirano pakiranje v farmaciji in živilski industriji
Izdelki v živilski in farmacevtski industriji so občutljivi in ne smejo biti kontaminirani. V MB-NAKLO skupaj s strokovnjaki za vakuumsko tehnologijo Schmalz podjetjem pomagamo pri avtomatizaciji pakirnih rešitev z namenom povečanja produktivnosti in varnosti procesov.
unikatna higienična prijemala in vakuumski sistemi
• SFG flow gripper v higienični izvedbi omogoča visoko sesalno moč in je primeren za dinamične procese.
• mGrip finger gripper posnema človeške prste in omogoča nežno rokovanje z občutljivimi izdelki, kot so pecivo in sadje.
• FSG SI-HD so mehaste sesalke iz FDA-certificiranega silikona so odporne na obrabo in temperaturne spremembe.
Prijemala za vrečke in kartonske škatle
• SPB1/SPF/SPB2 sesalke so idealne za paletizacijo in depaletizacijo, izdelane iz materiala Elastodur ED-65, ki je trikrat bolj trpežen od običajne gume.


PRIJEMAlO PRETOKA SFg V hIgIENSKI IZVEDBI IMA VISOKO SESAlNO MOč IN VISOKO ZMOglJIVOST V ZElO DINAMIčNIh PROCESIh.
• PSPF sesalke z mehkim tesnilnim robom omogočajo zanesljivo rokovanje z vrečkami, ki vsebujejo tekočine, trdnine ali prašne komponente.
• PSSG-X prijemalo za vrečke, lahko plastične ali vrečke iz blaga, tudi če niso popolnoma napolnjene. Gre za zelo lahko izvedbo prijemala.
učinkovito ustvarjanje vakuuma
• SCPL večstopenjski kompaktni ejektor zagotavlja učinkovit vakuum z nizko porabo stisnjenega zraka in je primeren za porozne ter zračno neprepustne materiale.
• Vgrajena tehnologija ventilov in nadzor vakuuma zmanjšujeta potrebo po dodatnih komponentah.
trajnost in dolga življenjska doba
Rešitve proizvajalca Schmalz omogočajo varčne in varne procese, poudarjajo trajnost in učinkovito rabo virov. Pametna zasnova omogoča enostavno recikliranje materialov.
Za vsa dodatna vprašanja glede vakuuma se obrnite na strokovnjake iz MB-NAKLO, kjer vam odlično tehnično podporo na tem področju nudimo že 35 let.
www.mb-naklo.si
janez draksler, mB-NAkLo, d. o. o.
mB-NAkLo: nagrada za nemško inovacijo 2025 v roke podjetja Schunk
Pametna avtomatizacija s centričnim prijemalom EZU Proizvodnja,
Električno prijemalo EZU podjetja SCHUNK s svojo prilagodljivostjo poenostavi vstavljanje in izstavljanje valjastih obdelovancev – zanesljivo, učinkovito in pripravljeno na prihodnost. To je navdušilo tudi strokovno žirijo, ki je podeljevala nagrade German Innovation Awards 2023.
»Naša električna prijemala temeljijo na enotnem funkcionalnem konceptu in našim strankam omogočajo konstanten nadzor nad procesom prijemanja, tudi ob različnih razmerah,« poudarja Oliver Herbrik, vodja prodaje pri podjetju SCHUNK. »Centrično prijemalo EZU ni le prilagodljivo za različne uporabe, temveč je zaradi številnih vmesnikov in funkcije plug and play tudi zelo enostavno integrirati v obstoječe sisteme.«
Pametno in pripravljeno za hitro integracijo EZU je idealen za manipulacijo valjastih in ekscentrično pozicioniranih kosov, tudi pri velikem razponu dimenzij. Zaradi robustne zasnove je zanesljiv partner v zahtevnih proizvodnih okoljih in za uporabo pri fleksibilnemu vstavljanju v stroje. S številnimi možnimi nastavitvami, npr. spremenljivi hod in nastavljiva sila prijemanja, se enostavno prilagaja različnim zahtevam. S funkcijo StrongGrip ponuja tudi funkcijo prijemanja z večjo silo, v zahtevnih pogojih. Zagon, nadzor in sprotno prilagajanje potekajo preko uporabniškega

www.mb-naklo.si ElEKTRIčNO PRIJEMAlO EZU ODPIRA NOVE MOžNOSTI NA PODROčJU
vmesnika SCHUNK Control Center. Poleg tega je mogoče EZU posodobiti in razširiti njegov nabor funkcij. »Na prejem nagrade German Innovation Award smo ponosni in nam daje novo potrditev, da smo na pravi poti,« pravi Herbrik. Z enostavno integracijo, visoko energetsko učinkovitostjo električnega pogona in zanesljivosti, EZU prispeva k povečanju produkcijskega potenciala.


Družini ABB robotov se pridružujeta robota z dosegom do 3,9 m in nosilnostjo do 350 kg, skrbno zasnovana za brizganje plastike, tlačno litje, uporovno varjenje in strego stiskalnic.
Avtor: Janez škrlec
Industrijo 4.0, ki se je začela že leta 2010, številni ocenjujejo kot uspešno, čeprav je v tem času bila deležna številnih sprememb, dopolnitev in posodobitev. Izjemno hiter razvoj novih tehnologij in vse večje zahteve sodobne industrije so ustvarile novonastalo industrijsko paradigmo, industrijo 5.0. Čeprav ta industrijska paradigma vrača človeka v proizvodne procese v neki novi vlogi in v industrijo prinaša mnogoštevilne nove rešitve, tudi integracijo kooperativnih robotov v proizvodne procese, so strategi mnenja, da bo treba že naslednjo industrijsko paradigmo industrijo 6.0 zelo zahtevno načrtovati in ne samo oblikovati ali preoblikovati.

Industrija 4.0 še ne bo ugasnila, čeprav se je industrija 5.0 neuradno že začela pred letom 2022. Zadnja letošnja infografika industrije 5.0 s strani IET – Institution of Engineering and Technology precej natančno opredeljuje vsa pomembna področja znotraj industrije 5.0 in tudi vse večjo vključenost vanjo s strani zdravstva, medicine in bionike. Če so ključni cilji Industrije 5.0 vzpostavitev industrijskega sistema, v katerem lahko kooperativni roboti – koboti in človeško delo sobivata v sinergiji, proizvodnja pa postaja zelo personalizirana za potrošnike, je treba temu prilagoditi tudi
raziskovalna področja za napredek strojne in programske opreme, tako na tehničnem kot tudi na ne tehničnem področju. V industrijo 5.0 so strategi vključili medicinski zdravstveni sistem in bionične tehnologije. Poudarek v tej smeri je na senzoričnih dodatkih z napredkom AR-VR v kombinaciji z umetno izboljšanimi senzoričnimi moduli, ki bodo zmožni veliko več kot le naravnih občutkov. Potem se izpostavlja kirurška avtomatizacija in robotizacija, pametna protetika, vsadki, umetni organi, organoidi, možganski vmesniki (BCI), generativna umetna inteligenca,
rojeva inteligenca itd. Čeprav industriji 5.0 pripisujejo veliko novosti, povezanih z razvojem bioničnih humanoidnih robotov in bionskih humanoidov, ter priključitev na vse več algoritmov umetne inteligence, bo verjetno šele industrija 6.0 v popolnosti uporabljala vse te tehnologije. NBIC in DARQ tehnologije bodo v industriji 5.0 imele velik potencial, vendar se bo industrija 5.0 soočala s kritičnimi izzivi na področju skalabilnosti, prehoda delovne sile na sodelovanje z naprednimi tehnologijami, proizvodnimi stroški ter izzivi zasebnosti in varnosti.

• Virtual Collaboration
• Remote Maintenance
• Virtual Prototyping and Design
• Virtual Trade Shows and Conferences
• Nanomedicine and Health Monitoring
• Nano-sensors
• Nanocomposites
• Nanorobotics
• Accelerate machine learning
• Quantum Secure communication
• Digital Twin Optimization
• Fault-Tolerant Computing
• Automated design and Prototyping
• Synthetic Data Generation
• Human Al Co-Creation
• Language Interface for Machine
• Data privacy and Security
• Optimized communication
• Reduced dependency on central-server
• Collaborative Decision-Making
Key Enabling Technology of Industry 6.0
• Ultra high speed connectivity
• Low latency and reliability
• Massive device connectivity
• Digital Identities
• Operational transparency
• Supply chain management
• Decentralized Manufacturing
• Intellectual Property Protection
• Latency reduction
• Low transmission cost
• Energy efficient enhancement
• Resource utilization
• Real time monitoring
• Predictive analytics and maintenance
• Standardization and Interoperability
• Universal connectivity
• Sensor fusion
• AI and Advanced analytics
• Human machine integration
• Trust and confidence
• Interpretability of Models
• Explainable Decision Support Systems
• Human machine collaboration
• Flexible automation
• Increased Productivity

• Network slicing for customization
• Cost effective automation








Ali bo industrija 6.0 revolucionarna in bolj skrbno ter dolgoročno načrtovana?
Proces načrtovanja industrije 6.0 se je že zdavnaj začel in na kratko ga lahko predstavimo iz nabora zbranih relevantnih študij in informacij, Alexandria Engineering Journal. Industrija 6.0 naj bi bila revolucionarna in skrbno načrtovana (ne kot industrija 5.0) in je že zdaj opredeljena kot vseprisotna, v popolnosti usmerjena v potrebe in zahteve strank, proizvodnja pa bo povsem virtualizirana in trajnostna, velik poudarek pa bo na hiperpovezavah tovarn in ekstremno dinamičnih dobavnih verigah. Pričakuje se, da bo Industrija 6.0 povezala medvertikalne aplikacije s popolno uvedbo generativne umetne inteligence (GAI) in to v vse pomembne krmilne procese. Izpostavljajo se ključni dejavniki za podporo digitalnih dvojčkov z avtomatiziranim vidom 6.0, virtualne proizvodnje s pomočjo metaverzuma, 6G, novodobnega računalništva z omrežij kolaborativnih robotov GAI (GOBOT), interneta vsega (IoX), kvantno podprte nanoproizvodnje in drugih tehnologij. Industrija 6.0 predvideva ultra odzivne, varne tovarne, ki jih bo poganjala umetna inteligenca. V podporo temu se z vzponom standardov 6G že zdaj oblikuje brezžična omrežna infrastruktura. Nastajajoči standardi skupaj tvorijo kibernetsko-fizični kontinuum, ki omogoča praktično dosegljive hiperskalne in hiperprilagojene operacije Industrije 6.0. Z integracijo inteligentne avtomatizacije s trajnostnimi praksami bo Industrija 6.0 ne

le optimizirala učinkovitost, temveč tudi zmanjševala ogljični odtis. Ta sinergija med avtonomijo in ekološko ozaveščeno zasnovo bo utirala pot odpornim, samoregulirajočim industrijskim ekosistemom. Sprememba paradigme in transformativni pristop, Industrije 6.0 ne bo zgolj razširitev Industrije 5.0, temveč transformativna revolucija, ki združuje fizično, digitalno in biološko sfero. Poudarja prilagodljive, odporne in na stranke usmerjene proizvodne rešitve, ki spodbujajo medsebojno povezan industrijski ekosistem namesto izoliranih pametnih tovarn. Kvantno računalništvo in razširjena
integracija interneta stvari bosta v industriji 6.0 reševala kompleksne proizvodne probleme, kar bo omogočalo nano-natančnost zasnov. Tradicionalne meje interneta stvari se bodo maksimalno razširile in povezovale bodo povsem nove naprave, senzorje in omrežja, v tako imenovani enoten industrijski metaverzum, pri čemer obogatena resničnost (AR) in virtualna resničnost (VR) izboljšujeta proizvodnjo, interakcijo s strankami in upravljanje pretoka podatkov. Bionika in biomimikrija ter generativna umetna inteligenca v robotiki bodo povečale učinkovitost in prilagodljivost v

avtomatizirani proizvodnji in biodigitalna konvergenca bo postala realnost. Napovedna analitika se bo preusmerjala od procesov, ki jih poganja umetna inteligenca, k procesom, ki jih poganjajo generativni digitalni dvojčki, kar bo olajšalo razvoj optimiziranih proizvodnih strategij, prilagodljivih digitalnih dvojčkov in modelov, ki jih bo generirala umetna inteligenca, s tem pa se bo zmanjševala odvisnost od človeškega strokovnega znanja, hkrati pa se bo ohranjalo ravnovesje s človeško usmerjeno ustvarjalnostjo. Industrija 6.0 bi naj bila do potankosti načrtovana in pisala bi naj novo definicijo industrijske revolucije. Sistemi, ki jih poganja umetna inteligenca, bodo optimizirali izrabo virov in zmanjšali količino odpadkov, s čimer bodo spodbudili bolj krožen in trajnosten proizvodni proces. Bio – inspirirane in nanotehnološke rešitve z naprednimi materiali in tehnikami bioproizvodnje, bodo spodbujali okolju prijazne izdelke in procese. Industrija 6.0 bi naj imela večplastne arhitekture, predvidoma tri medsebojno povezane plasti, in sicer fizične plasti, virtualne plasti in tehnološke plasti. Ta večplastna arhitektura pa bi bila zasnovana tako, da bi omogočala nemoten pretok podatkov in sofisticirane procese odločanja, pri čemer bi izkoriščala napredne

tehnološke inovacije za izpolnjevanje zahtev sodobne industrije. Nove tehnologije ne le izboljšujejo operativno učinkovitost, temveč tudi postavljajo temelje za transformativne premike v industrijskih operacijah, pri čemer dajejo prednost trajnosti, povezljivosti in avtomatizaciji.
janez Škrlec je bil dolgoletni član Sveta za znanost in tehnologijo rS, je ustanovitelj odbora za znanost in tehnologijo pri oZS. ukvarja se z elektroniko, mehatroniko, bioniko in nanotehnologijo.

zasnovana za izpolnjevanje najvišjih standardov industrije 4.0.
- Robotske celice za strego strojev - Posebna orodja za obdelavo - Kompleksne vpenjalne naprave
- Avtomatizacija proizvodnih procesov z industrijskimi roboti
- Specializirani stroji za avtomatizacijo procesov, montažo in kontrolo kakovosti
Poudarki: Rešitve za strojni vid
Zaznavanje objektov in kontrola kakovosti, ki temelji na strojnem učenju
Avtomatizirani sistemi za merjenje in pregled obdelovancev
Lasersko označevanje
Visokoločljivostni sistem za merjenje s kamero in sondo
HSTEC je pooblaščeni zastopnik naslednjih podjetij:


CHIRON Croatia d.o.o. Zagrebačka ulica 100 HR-23000 Zadar www.hstec.hr info.croatia@chiron-group.com T. +385 23 205 405



Z ustrezno izbiro 3D-merilne tehnologije je mogoče bistveno pospešiti razvoj novih izdelkov, optimizirati proizvodne procese in zmanjšati tveganje izmeta.
Med ključnimi tehnologijami, ki v tem kontekstu prednjačijo, so napredne optične 3D-merilne tehnologije in industrijska računalniška tomografija (CT), ki se izkazujejo kot najboljša izbira.
Kot strokovnjaki z več kot dvema desetletjema izkušenj na področju industrijske 3D-metrologije, podjetje TOPOMATIKA, d. o. o., ponuja zanesljivo osnovo pri ustrezni izbiri in uporabi teh tehnologij ter zagotavlja visoko raven kontrole kakovosti in zanesljive rezultate.

Optični 3D-merilni sistemi in industrijski CT-sistemi so v bistvu industrijski 3D-digitalizatorji (t. i. 3D-skenerji), ki v kombinaciji z merilno programsko opremo tvorijo industrijski 3D-merilni sistem.
3D-digitalizatorji natančno digitalizirajo strukturo izdelka in jo shranijo v računalnik, pri čemer ustvarijo digitalnega dvojčka dejanskega objekta (angl. digital twin). V tem primeru je digitalni dvojček običajno shranjen kot poligonska mreža trikotnikov,
Sodobni proizvodni procesi zahtevajo vse hitrejše in celovitejše meritve za zagotavljanje zahtevane kakovosti izdelkov. Pravilna izbira tehnologije 3D-merjenja je tako ključen korak pri kontroli kakovosti.

najpogosteje v .STL formatu.
Proces 3D-digitalizacije omogoča celovit in hiter zajem površine objekta, za razliko od taktilnih merilnih orodij, ki beležijo le posamezne točke. Tri najpogostejše uporabe 3D-digitalizacije ali 3D-skeniranja so:
• Dimenzijska analiza – primerjava digitalnega dvojčka dejanskega izdelka s CAD-modelom, merjenje zahtevanih dimenzij in GD&T značilnosti.
• Povratno inženirstvo – digitalna rekonstrukcija objekta, za katerega ni tehnične dokumentacije
• Digitalna proizvodnja – neposredni 3D-tisk na podlagi rezultatov skeniranja
Optični 3D-digitalizatorji: hitrost in vsestranskost
Optični 3D-digitalizatorji (ATOS 3D skener in T-SCAN hawk 2) so ključni za zajem zunanje, očem vidne strukture izdelkov.
Prednosti industrijskih 3D-digitalizatorjev (3D-skenerjev):
• Hiter zajem celotne površine – segmentov ali celotnega izdelka
• Visoka ločljivost – kadar so potrebni
drobni detajli izdelka
• Mobilnost – enostavno se prenašajo in so primerni za laboratorijska ali terenska merjenja
ATOS je 3D-digitalizator, ki uporablja strukturirano svetlobo in zagotavlja merilno natančnost tudi za najzahtevnejše naloge. Uporablja se za natančno 3D-merjenje v procesih kontrole kakovosti strukturno zahtevnih izdelkov, kot so orodja za brizganje plastike ali tlačno litje kovin ter njihovi izdelki.
T-SCAN hawk 2 je ročni 3D-digitaliza tor nove generacije, ki za 3D-digitalizacijo




uporablja laserske žarke. Odlikujeta ga merilna natančnost in izjemno enostavna uporaba. Njegova glavna prednost je visoka mobilnost sistema, skeniranje pa se izvaja prostoročno. Uporablja se za izdelke srednjih in večjih dimenzij brez drobnih detajlov.
Industrijski ct: videti nevidno
Industrijska računalniška tomografija (CT) uporablja rentgensko slikanje za 3D-digitalizacijo strukture izdelka. Industrijski CT-sistem obseva objekt iz različnih kotov in ga rotira za 360°, slike pa se programsko rekonstruirajo v digitalni tridimenzionalni prikaz dejanskega izdelka, kar omogoča vpogled v notranjo in zunanjo strukturo – z merilno natančnostjo.
ct-skeniranje 3d-tiskanega ohišja drona z vpogledom v notranjo in zunanjo strukturo izdelka
Prednosti industrijskih CT-sistemov:
• Volumetrično zajemanje za digitalizacijo zunanje, očem vidne površine in analizo notranje strukture objekta, vključno z luknjami, razpokami, porami ali vključki drugih materialov
• Neporušitvena kontrola kompleksnih izdelkov brez uničenja in kontrola sestavov brez razstavljanja

NEPORUšITVENO 2D- IN 3D-PRESKUšANJE IN MERJENJE UlITKA BREZ REZANJA IN UNIčEVANJA
• Visoka natančnost za kompleksne dele z notranjo strukturo
• Sočasna 3D-digitalizacija več obdelovancev hkrati (odvisno od velikosti in zahtevane ločljivosti)
Sprejem prave odločitve
Investicija v sodobno 3D-merilno tehnologijo je ključna za prihodnost sodobne proi
Zakaj TOPOMATIKA?
TOPOMATIKA je uradni zastopnik vseh ZEISS optičnih 3D-merilnih in CT-rešitev v regiji s popolno lokalno podporo naše ekipe – od izbire tehnologije, namestitve in izobraževanja do servisne podpore in vzdrževanja. Vse sisteme si lahko v živo ogledate in preizkusite v našem merilnem laboratoriju, na vaših primerih in dejanskih izzivih v

TOPOMATIKA d.o.o. Industrijska ulica 3, Novaki, HR-10431 Sveta Nedelja www.topomatika.si
Za brezplačen DEMO projekt nam pišite na elektronski naslov info@topomatika.si ali pokličite +385 1 349 60 10.




V TEM PRIMERU JE SVETIlKA POVEZANA Z OMREžNO VTIčNICO AMERIšKEgA TIPA
Oprema krmilnih omar
Ena izmed specializacij STEGO, vidna pri velikem delu ponudbe dobavitelja, so dodatki za krmilne omare – predvsem na področju osvetlitve in nadzora temperature.
Osvetlitev
Med vzdrževanjem, servisiranjem in modernizacijo krmilnih sistemov osvetlitev krmilnih omar pomembno olajša delo električarjev. Najboljše rešitve so tukaj energetsko


učinkovite LED-svetilke, brezvzdrževalne in samodejno vklopljene. STEGO ponuja več takšnih rešitev. Najpreprostejše so moduli, integrirani s senzorji gibanja – kot je prikazano na spodnji fotografiji.
Svetilka ima stikalo za nastavitev intenzivnosti, vendar se lahko vklop sproži samodejno s pomočjo širokokotnega PIR senzorja. Poleg tega imajo nekateri modeli vgrajene omrežne vtičnice, ki se običajno uporabljajo za priklop električnih orodij ali merilnih instrumentov.
Drugi način avtomatizacije osvetlitve v distribucijskih omarah je uporaba stikal na vratih, ki mehansko prekinejo tokokrog, ko so vrata zaprta. Tudi primerni, univerzalni sestavni deli tega tipa so del ponudbe STEGO.
Veliko svetilk STEGO je prilagojenih za serijsko (kaskadno) povezavo. Proizvajalec za ta namen dobavlja priročne kable s polariziranimi priključki, ki so prav tako na voljo v TME katalogu.
Osvetlitev potrebuje enosmerno napajanje za delovanje, obstajajo pa modeli, namenjeni

BeSedILo SeStAvILA: Transfer Multisort Elektronik Sp. z o.o.
Blagovna znamka STEGO je priznani nemški proizvajalec, specializiran za izdelke, ki so bistveni za izvedbo industrijskih avtomatizacijskih sistemov. To so preverjeni, učinkoviti grelni, osvetlitveni in ventilacijski sestavni deli, ki jih je mogoče kupiti neposredno iz skladišč TME.
za standardne omrežne napetosti v širokem razponu (npr. 100…240V AC). Med modeli najdemo različne barvne temperature (hladna, nevtralna, topla), moč/svetilnost (do 16W in 560 lm) ter je vredno omeniti, da so izdelki prilagojeni širokemu temperaturnemu območju okolice (tudi od -40 °C do 60 °C).
Montaža na omaro je glede na različico izvedena s pokrovčki, posebnimi sponkami ali z vgrajenimi magneti, ki napravo pritrdijo na kovinsko steno ohišja.
Komponente, nameščene v krmilnih omarah, so ključne in pogosto kompleksne naprave, katere delovanje določa učinkovitost celotnih proizvodnih linij, delovanje strojev in v nekaterih primerih celo varnost ljudi. Pravilna ventilacija omar je osnovno sredstvo za zagotavljanje optimalnih okoljskih pogojev za elektronske in elektromehanske module ter s tem dolgoročno in zanesljivo delovanje.











AC VENTIlATORJI

PREZRAčEVAlNE REšETKE

FIlTRI
Ventilatorji STEG0 so dobavljeni z zaščitno mrežo, ki preprečuje blokado mehanizma in inštalaciji daje estetski videz. Pomembno je, da v številnih primerih zagotavljajo tudi visok razred zaščite, predvsem proti prahu, na ravni IP54/IP55. DC različice imajo zmogljivost do 233 m3/h, medtem ko AC različice dosežejo do 1458 m3/h (na voljo v izvedbah, prilagojenih omrežnim napetostim 115V AC in 230V AC, pokrivajoč tako svetovne standarde). Na voljo je široka paleta velikosti, od 92 x 92 mm do 291 x 291 mm. Povezave so izvedene neposredno na napajalne kable ali s sornimi priključki. Vredno je omeniti tudi ponudbo dopolnilnih izdelkov, med drugim osnovnih dodatkov: ventilacijskih rešetk (v obliki ohišij in okvirjev) ter filtrov za prah (prirob za zgoraj navedene).
grelni elementi
Najpogosteje ventilacija služi hlajenju elementov, nameščenih znotraj krmilne omare. Pogosto pa zagotavljanje optimalnih okoljskih pogojev vključi nasprotni problem: prekomerno ohlajanje notranjosti, ki lahko

gRElCI ZA DIN VODIlA

gRElCI ZA PRITRDITEV S SORNIKI

gRElCI SERIJE RC 016

gRElCI SERIJE hV
negativno vpliva na nekatere senzorje, elektromehanske sestavne dele, zmanjša življenjsko dobo baterij/akumulatorjev ter povzroči kondenzacijo vlage, ki posledično vodi do korozije, kratkih stikov itd. STEGO ponuja grelnike, ki preprečujejo prekomerno padec temperature – delujejo odlično tako v industrijskih avtomatizacijskih instalacijah kot tudi v energetiki, cestni infrastrukturi ali telekomunikacijah, kjer delujejo relativno občutljivi vezni sklopi pod spreminjajočimi vremenskimi razmerami ali padavinami.
Grelniki STEG0 temelijo na PTC polprevodniških elementih (Positive Temperature Coefficient), ki zagotavljajo hitro, energijsko

gRElCI Z MOčJO 100…475 w

gRElCI Z MOčJO 500…950 w

gRElCI Z MOčJO 1,0…1,2 Kw
učinkovito segrevanje v natančno določenem območju.
Dobavitelj ponuja različne oblike takšnih grelnikov, vključno z elementi montiranimi na DIN vodila, privijačenimi na stene ohišij ali nameščenimi v preseku ventilatorja. Veliko jih ima stopnjo zaščite IP67. Razpon moči sega od 5 W do 250 W, napajalne napetosti pa od 12 V DC do 240 V AC (odvisno od modela).
Za zagotovitev enakomerne ogrevanosti notranjosti grelnik običajno deluje skupaj z ventilacijskim sistemom. STEGO dobavlja tudi puhalnike, kjer je ventilator združen s grelnim elementom. V TME katalogu je na voljo široka ponudba teh rešitev. Značilne so za moč do 1,2 kW in pretok zraka do 160 m3/h. Ponudba zajema tako pritrditev s sorniki (npr. optimalno glede na prezračevalne odprtine) kot tudi izvedbe za montažo na DIN vodilo TH35. Večina izdelkov potrebuje zunanji termostat (ali bolj kompleksen krmilnik) za vklop puhalnika, na voljo pa so tudi vgrajeni grelniki s sistemi za krmiljenje. Razpon zajema rešitve za DC tokokroge kot tudi za neposredno napajanje iz omrežja, kar olajša izbor in montažo.

EVROPSKI STANDARDI

AMERIšKI STANDARD

BRITANSKI STANDARD
Omrežne vtičnice
Blagovna znamka STEGO proizvaja veliko osnovnih komponent, ki se uporabljajo v krmilnih omarah, npr. omrežne vtičnice za vodila DIN, ki so pogosto nameščena kot dodatne povezave za nujno napajanje ali za olajšanje servisnih in vzdrževalnih del. Vtičnice imajo zelo preprost sistem povezave: pritrditvene sponke z gumbi za sprostitev, ki se nahajajo na sprednji strani ohišja. Proizvajalec ponuja med drugim modele z zaščito z varovalko, nameščeno v lahko dostopni vtičnici. Vtičnice so izdelane po številnih svetovnih standardih, ne le evropskih (britanski, francoski, nemški –Schuko, italijanski, švicarski), ampak tudi globalnih (japonski, ameriški). Podpirajo napetosti do 240 V AC in tokove do 16 A (odvisno od regionalnih standardov in vgrajene varovalke).
Drugi dodatki
Pri dodatkih za krmilne omare je tudi vredno omeniti številne manjše izdelke iz ponudbe STEGO. Preko TME je mogoče

KABElSKE UVODNICE

TERMOSTATI

SUšIlNI ElEMENT

ElEMENT ZA IZRAVNAVO TlAKA
kupiti npr. kabelske uvodnice, elemente za izravnavanje tlaka in sušilne elemente (vtič z delno prepustno membrano, ki omogoča izhod vodne pare, ki se zaradi vremenskih sprememb nabira v ohišju/omari).
Nadzor okoljskih pogojev
Poleg izvrševalnih naprav in dodatkov portfelj STEGO vključuje širok izbor rešitev za nadzor in regulacijo okoljskih pogojev, celo za ustvarjanje sistemov industrijske in stavbne avtomatizacije. Osnovni izdelki v tem razponu so različne vrste termostatov. Te vključujejo nastavljive različice, kot tudi tovarniško kalibrirane elemente, nastavljene na standardne temperaturne vrednosti. Iz asortimana lahko izberemo izvedbe z nižjimi ali višjimi pragovi aktivacije, enokanalne in dvokanalne (npr. 15 °C in 50 °C), namenjene nadzoru tako ogrevalnih kot tudi prezračevalnih/hladilnih inštalacij. Gre za univerzalne rešitve, namenjene majhnim aplikacijam, kot so opisane krmilne omare, vendar tudi za nadzor pogojev v skladiščih, rezervoarjih, prostorih za shranjevanje hrane ipd.

SENZORJI TEMPERATURE IN VlAgE

hIgROSTATI
HVAC inštalacije služijo ne le za regulacijo temperature, temveč tudi vlage. Ta funkcionalnost je zaželena predvsem v prostorih, kjer so shranjene kemikalije/živil, gnojila, substrati ipd. Prav tako je zaželen nadzor vsebnosti vlage v zraku, kot je npr. v sobah za strežnike. Zato poleg termostatov STEGO ponuja higrostate in kombinirane senzorje. Okoljski krmilniki so na splošno na voljo v DC izvedbi (do 28 V) in AC (omrežne napetosti) ter lahko krmilijo tokovne obremenitve do 16 A (izravnano), kar zadostuje za večino tipičnih klimatskih naprav, grelnikov, ventilatorjev itd.
Sistem IO-link
IO-Link je odprt komunikacijski standard za senzorje in izvršilne naprave v industrijski avtomatizaciji. Ker prenos podatkov poteka neposredno (točka-do-točke), omogoča enostavno upravljanje več komponent v realnem času. Poleg tega je komunikacija dvosmerna.
Številni proizvajalci ponujajo združljive, standardizirane rešitve Plug&Play, ki omogočajo preprosto in cenovno učinkovito

KRMIlNIKI, VOZlIščA

OžIčENJE

RElEJSKI MODUl S TREMI IZhODI ZA TOKOKROgE IN IO-lINK PRIKlJUčKOM
razširjanje sistema. To olajša tudi standardizirano ožičenje.
Avtomatizacijske inštalacije, ki uporabljajo IO-Link, sestavljajo krmilnik (služijo kot vrata med IO-Link in višjenivojskim sistemom; pri STEGO rešitvah gre za omrežje Ethernet in oblačno storitev, ki jo upravlja dobavitelj), senzorji (različni tipi, najpogosteje senzorji okoljskih pogojev) in vozi – pasivni delilniki, ki povezujejo več senzorjev na vhodno-izhodni priključek vodila.
STEG0 dobavlja vse te komponente.
Omeniti je vredno, da izraz »vozlišče« v kontekstu IO-Link sistema lahko prav tako pomeni izvršilni modul, npr. tip releja, kot je pri modelu 07200.2-00. Podpira 3 izhode z nazivnim tokom do 10 A za 240 V AC in do 30 V DC, z odpornostjo na AC tokovne

SENZOR TlAKA IN TEMPERATURE

SENZOR KAKOVOSTI ZRAKA

SENZOR SVETlOBNE INTENZITETE
sunke do 16 A za največ 10 sekund. Ukazi prihajajo iz master sistema (PLC, strežnik, platforma oblačnih storitev STEGO CONNECT), jih vozlišče prejme preko IO-Link in izvede na izhodu. To omogoča izvedbo sodobnega IIoT sistema (Industrijski internet stvari) z minimalnimi viri in poenostavljeno namestitvijo.
Osnovni senzorji, združljivi z IO-Link, ki jih ponuja STEGO, so kompaktne, predhodno kalibrirane rešitve z visoko stopnjo zaščite (npr. IP64), s standardnim industrijskim M12 priključkom. Lahko opravljajo svojo funkcijo znotraj industrijskih, prezračevalnih, stavbnih avtomatizacijskih instalacij itd. V TME katalogu so na voljo STEGO senzorji tlaka in temperature, kakovosti zraka ter intenzitete svetlobe.
Poleg zgoraj navedene ponudbe

UlTRAZVOčNI SENZOR

TOKOVNI TRANSFORMATOR

dopolnjujejo ultrazvočni (približinski) senzorji in tokovni transformatorji. Prvi delujejo na razdalji 0,3…4,0 m in so v plastičnih ohišjih dimenzij 98x35x27 mm z univerzalnimi nosilci za pritrditev s vijaki. Tokovni transformatorji so namenjeni zaznavanju in merjenju tokov do 100 A. Izhod senzorja je lahko analogni (tok 4…20 mA) ali digitalni (IO-Link). To omogoča oddaljeno krmiljenje velikih obremenitev in spremljanje porabe energije.
www.tme.eu

Visoko zmogljivi električni cilindri serije AA3033: okolju prijazna alternativa klasičnim pnevmatskim cilindrom manjša poraba energije in optimiziran ogljični odtis maksimalna sila do 12,5 kN, nazivna sila 3,7 kN* izredno natančno in dinamično pozicioniranje osi vgrajen 24-bitni »multi-turn« dajalnik pozicije s SIL2 certifikatom neposredna integracija v sistem s PC krmilniki enostaven razvoj s programsko opremo TwinCAT Motion lahko se kombinira s servo pogoni AX5000/AX8000 hitrost do 1 m/s in pospešek do 20 m/s2 *
*odvisno od modela
Beckhoff Avtomatizacija d.o.o. Zbiljska cesta 4, 1215 Medvode Slovenija
Telefon: +386 1 36130-80 info@beckhoff.si
Sončna elektrarna je kompleksen električni sistem, pri katerem varnost nikoli ne sme biti samoumevna. Pravilno zasnovana zaščita fotonapetostnega sistema ne ščiti le opreme, temveč tudi ljudi in premoženje. Sodobni varnostni elementi so zato postali nepogrešljiv del vsake sončne elektrarne, ne glede na velikost sistema. Poleg večje varnosti prinašajo tudi skladnost s standardi in prihajajočo zakonodajo, ki bo to področje še dodatno urejala in zaostrila.

IZKlOPNO STIKAlO za nujne primere
Zakaj ga potrebujete?
Pri večini sončnih elektrarn je ločilno stikalo enosmerne napetosti integrirano v pretvorniku. Po izklopu ločilnega stikala so kabli med sončnimi moduli in AC/DC razsmernikom, ki potekajo skozi stavbo, še vedno podvrženi napetosti do 1000 V enosmerne napetosti, kar povzroča potencialno nevarnost za gasilce in druge upravljavce.
Zanesljiv IZKLOP V SILI lahko dosežemo z namestitvijo FIREFIGHTER VARNOSTNIH STIKAL, ki omogočajo hiter izklop sistema, obvladovanje intervencijskih situacij in enostavnejše vzdrževanje. Zagotavljajo 100 % varnost izvajalcev, gasilcev in uporabnikov.
komu je namenjeno?
Profesionalnim izvajalcem sončnih elektrarn
Hitro in enostavno vključite stikala v inštalacijo, zagotovite skladnost z varnostnimi standardi in povečajte zaupanje svojih strank.
Lastnikom domačih sončnih elektrarn
Zaščitite svojo investicijo, zavarujte svoj dom in družino pred nepredvidljivimi nesrečami na vaši sončni elektrarni.
Glavne prednosti
Kompaktna in cenovno ugodna rešitev, brez visokih stroškov.
Varnostno stikalo je certificirano po vseh standardih, ki jih zahteva evropska regulativa.
Omogoča takojšen izklop sončne elektrarne brez dodatnega orodja. Enostavna montaža po sistemu Plug&Play.
Zaščiti in preprečuje poškodbe modulov v primeru napak ali požara.
Prihodnja skladnost z zakonodajo, saj je pričakovati, da bo omenjena zaščita verjetno kmalu obvezna za sončne elektrarne brez optimizatorjev.
Druga ZAščITNA OPREMA in komponente
Prenapetostna zaščita
S prenapetostno zaščito zavarujete opremo pred poškodbami, ki jo povzročajo nenadni prenapetostni sunki. Brez ustrezne zaščite, lahko ti napetostni sunki poškodujejo module, inverterje ali nadzorne enote, kar vodi v drage okvare in izpade delovanja sistema.
celovite rešitve
Predstavljamo celovit nabor komponent za vgradnjo v elektro omare foto napetostnih aplikacij. Kakovostne, zanesljive ter certificirane komponente za 1000 VDC, zagotavljajo nemoteno delovanje foto napetostnih sistemov.
Strokovno svetovanje
Z izkušnjami in znanjem vam nudimo tehnično in strokovno svetovanje, zagotavljamo maksimalno odzivnost in skrbimo za redno zalogo izdelkov. V primeru stroškovnih izzivov vam pomagamo pri iskanju ekonomičnih alternativ, ki ustrezajo vašemu planu.
Elektrospoji smo zanesljiv dobavitelj profesionalnih izdelkov in rešitev za področje avtomatizacije in strojegradnje, elektronskih naprav, elektroenergetike ter infrastrukture v stavbah in elektroinštalacije.

www.elektrospoji.si

mB-NAkLo AGME RA-12 – zanesljiv in natančen kovičnik za industrijsko uporabo Proizvodnja,
Podjetje AGME že več kot 70 let razvija in proizvaja visokokakovostne stroje za oblikovanje kovin, znane po svoji zanesljivosti, učinkovitosti in dolgi življenjski dobi. Eden izmed njihovih najbolj priljubljenih modelov v segmentu radialnih kovičnikov je RA-12, ki združuje robustno zasnovo, natančno delovanje in enostavno uporabo.
Natančnost in kakovost kovičenja
Model RA-12 temelji na radialnem principu kovičenja, ki zagotavlja popolno površinsko obdelavo brez razpok, deformacij ali poškodb materiala. Ta tehnologija omogoča izjemno nadzorovano plastifikacijo materiala, kar je še posebej pomembno pri sestavah, kjer sta zahtevana visoka mehanska trdnost in estetski videz spoja.
Prednosti modela RA-12
• Visoka ponovljivost in natančnost pri vsakem ciklu.
• Kompaktna in robustna konstrukcija iz kakovostnih materialov, primerna za delovanje v zahtevnih proizvodnih okoljih.
• Tiho delovanje in nizka poraba energije v primerjavi s klasičnimi kovičnimi stroji.
• Enostavno vzdrževanje in dolga življenjska doba orodja.
• Možnost integracije v avtomatizirane linije ali samostojnega delovanja.

Tehnične značilnosti (povzetek)
• Premer kovičenja: do 12 mm
• Nastavljiva sila kovičenja
MODEl RA-12 TEMElJI NA RADIAlNEM PRINCIPU KOVIčENJA, KI ZAgOTAVlJA POPOlNO POVRšINSKO OBDElAVO BREZ RAZPOK, DEFORMACIJ AlI POšKODB MATERIAlA
• Možnost mehanskega ali pnevmatskega pogona
• Modularna zasnova za prilagoditev različnim aplikacijam
Idealna izbira za različne industrije
AGME RA-12 je primeren za širok spekter industrijskih panog, med drugim za:
• avtomobilsko industrijo,
• proizvodnjo gospodinjskih aparatov,
• elektronsko industrijo,
• izdelavo kovinskih komponent in konstrukcij.
Z izbiro kovičnika AGME RA-12 podjetja pridobijo zanesljivo, učinkovito in dolgoročno rešitev za kovičenje, ki zmanjšuje stroške vzdrževanja, izboljšuje kakovost izdelkov ter povečuje produktivnost.
www.mb-naklo.si




ShEMA DElOVANJA SISTEMA
V proizvodnji je označevanje izdelkov pogosto zadnji, a zelo pomemben, celo kritičen, korak oziroma proces. Vsaka napaka pri tisku oznak namreč pomeni vračila, dodatne stroške in izgubo sledljivosti. Slovensko podjetje TIFT je zato razvilo nadzorni sistem za označevanje izdelkov. Gre za namensko rešitev za nadzor CIJ-tiskalnikov za označevanje in drugih naprav, kot so sistemi za nanašanje oznak, lasersko graviranje in drugih, povezanih v proizvodno linijo (kot tudi visokoresolucijski inkjet tiskalniki, termo transfer tiskalniki, tiskalniki za lasersko označevanje, print&apply sistemi …). Rešitev proizvajalcem omogoča centralizirano upravljanje, popolno sledljivost ter integracijo z obstoječimi informacijskimi sistemi.
»Gre za lastno razvito, prilagodljivo rešitev, do katere uporabniki dostopajo preko spletnega brskalnika. Poskrbeli smo za temeljito integracijo, saj rešitev podpira vse naprave, ki imajo podprte komunikacijske protokole, kot so Modbus, TCP/IP, EtherNet/IP in številni drugi,« nam je pojasnil David Svete, inženir avtomatizacije v podjetju TIFT, d. o. o. Predvsem maloserijske proizvodnje uporabljajo ročno označevanje oziroma ročni vnos podatkov neposredno na tiskalniku oziroma ostalih napravah. Tak pristop ima (vsaj) tri velike pomanjkljivosti. Ni vodenja zgodovine tiska, prisotna pa sta visoko tveganje nepooblaščenih in ne želenih sprememb ter pomanjkanje centralnega nadzora nad stanji naprav. Opisane pomanjkljivosti predstavljajo tipične vzroke za neustrezno označene artikle oziroma napačno vnesene podatke.
Označevanje pod nadzorom
Kaj torej prinaša TIFT nadzorni sistem? To so ključne lastnosti: Centralno upravljanje. Vse podatke za tisk oznak nadzornik oziroma operater vnese na enem mestu, sistem pa jih samodejno prenese na izbran tiskalnik. S tem se izogne tipkanju/vnašanju neposredno na tiskalniku in napakam pri prepisovanju.
Integracija s sistemi MES/ERP/SCADA. Podatki se lahko na tiskalnik(e) posredujejo samodejno iz obstoječih sistemov. Rešitev omogoča prilagoditev obstoječi infrastrukturi podjetja.
Integracija s strojno opremo. TIFT nadzorni sistem z vključenim krmilnikom PLC lahko izvaja ustrezne akcije preko digitalnih izhodov oziroma je povezljiv s krmilnikom proizvodnje linije v primeru zahtevanega ukrepanja.
Sledenje in arhiviranje. Vsak poslan podatek se zabeleži. To omogoča popolno sledljivost – kdo je kaj poslal, kdaj in na katero napravo. Hiter vpogled v zgodovino označevanja je zagotovljen.
Varnost dostopa. V sistem so vgrajene uporabniške vloge, ki omogočajo razporejanje in omejevanje pravic skupinam uporabnikov. Podjetje lahko samo določi, katera skupina uporabnikov ima dostop do katerih funkcij.
Dostop prek brskalnika. Brez potrebe po nameščanju dodatne programske opreme –uporabniki lahko dostopajo do aplikacije za označevanje preko standardnega brskalnika.
Slovensko podjetje TIFT je razvilo nadzorni sistem, ki skrbi, da je označevanje izdelkov vedno brezhibno.
Nadzor tiskanja in označevanja v realnem času
TIFT nadzorni sistem ne upravlja le s podatki za tisk, temveč nadzoruje tudi stanja tiskalnikov in njihovo delovanje. Tako nenehno spremlja številne parametre delovanja, kot so pritisk črnila, viskoznost, ure do rednega servisa ter poraba potrošnega materiala. Sistem prav tako samodejno zazna, ali je na posameznem tiskalniku prisotna kakšna napaka, je ustavljen ali v delovanju in stanja ustrezno prikaže ter zabeleži. Rešitev beleži napake pri pošiljanju podatkov za tisk, napake naprav in neustrezne natisnjene oznake, prepoznane s strojnim vidom. Ta rešitev namreč preverja berljivost oznake (OCR) ter prebrani tekst z dejansko poslanimi podatki. S tem lahko podjetje pravočasno odkrije napačno natisnjeno oznako/vsebino oziroma neberljiv zapis – na sami liniji, ne šele pri kontroli kakovosti oziroma pri kupcu. Tudi ob katerikoli drugi zaznani napaki sistem samodejno obvesti skrbnika oziroma operaterja, to pa lahko stori po e-pošti, sporočilu SMS ali sami aplikaciji. V primeru prekinitve povezave z napravo za označevanje sistem prav tako sproži alarm in ga zabeleži. V primeru daljšega mirovanja CIJ-tiskalnika lahko sistem samodejno zažene kroženje črnila in s tem prepreči izsušitev tiskalne glave.
Za zmanjšanje zastojev v proizvodnji TIFT nadzorni sistem omogoča servisno diagnostiko na daljavo in proaktivna opozorila (npr. za izklopljen tiskalnik). S tem
Kako deluje?
TIFT nadzorni sistem sestavlja kombinacija strojne in programske opreme renomiranih proizvajalcev. Srce sistema predstavlja krmilnik (PLC), ki je povezovalni člen do naprav v omrežju OT. Z njimi komunicira prek industrijskih protokolov (npr. Modbus TCP/IP, EtherNet/ IP), zbira podatke in vsebuje logiko za pošiljanje prejetih podatkov na naprave. Poleg tega preko digitalnih vhodov/izhodov omogoča komuniciranje s proizvodno linijo in/ali sistemom strojnega vida.
Aplikacijski del TIFT nadzornega sistema pa poskrbi za centralni vnos podatkov, avtorizacijo, revizijo, obdelavo alarmov in vizualizacijo stanj. »Podatki predstavljajo enotno resnico o tem, kaj se tiska, s katerimi parametri in v kakšnem stanju so tiskalniki – skrbnikom ali operaterjem je stanje nadzornega sistema dostopno kjerkoli in kadarkoli,« razloži Svete.
se skrajšajo koraki podpore, težave pa pogosto odpravijo brez potrebe po fizičnem obisku serviserja na lokaciji podjetja.
Prednosti za proizvodnjo
TIFT-ov nadzorni sistem za označevanje odlikuje izjemna prilagodljivost: rešitev je mogoče prilagoditi specifičnim procesom, pravilom in integracijam, ki so že uveljavljene v obstoječi proizvodnji. Velika prednost pred rešitvami posameznih proizvajalcev tiskalnikov je tudi podpora različnim CIJ-tiskalnikom in vrstam naprav za označevanje, nadzorni sistem TIFT namreč ni vezan na enega proizvajalca ali vrsto tiskalnikov. Že omenjena možnost integracije z rešitvami strojnega vida pa zagotavlja zanesljivo preverjanje zapisa/oznak ter omogoča pravočasno zaznavo napak pri tisku in s tem zmanjša tveganje.
Pod črto TIFT nadzorni sistem operaterjem ter vzdrževalnemu osebju v proizvodnji prinese sledljiv nadzor nad označevanjem, hitro odkrivanje napak in s tem manj zastojev ter doslednost pri kakovosti tiska oznak. Namesto ročnega vnosa neposredno na tiskalnik podjetje pridobi centralen sistem za pregled stanj vseh naprav za označevanje in platformo za varno pošiljanje vsebine za tisk.
»V podjetju TIFT, d. o. o., poleg nadzornega sistema za označevanje ponujamo še vrsto drugih rešitev za optimizacijo proizvodnih procesov in dvig produktivnosti v proizvodnih okoljih,« je pristavil Mitja Steblovnik, direktor podjetja. Več informacij o rešitvah za označevanje najdete na spodnji povezavi.
www.tift-koding.com
V podjetju Tift razvijamo celovite rešitve industrijskega označevanja, avtomatizacije in digitalne integracije. S povezovanjem strojne opreme z informacijskimi sistemi in razvojem lastnih uporabniških aplikacij smo v koraku s tovarnami prihodnosti.
Zakaj nam zaupati?
Strokovno svetovanje
25 let izkušenj
Strokovna servisna podpora
Individualni celovit pristop
Industrijske programske rešitve prinašajo večjo natančnost označevanja izdelkov, hitrejši čas izdelave ter manj napak v proizvodnem procesu.

Inovativne magnetne rešitve za široko paleto industrijskih potreb
V Flaigu razvijajo tako standardne kot tudi prilagojene magnetne rešitve, zasnovane za optimalno ravnanje z različnimi kovinskimi materiali – od pločevine, palic in profilov do kompleksnih kovinskih obdelovancev. Njihovi sistemi so namenjeni tudi pritrjevanju obdelovancev pri CNC-obdelavi, kar izboljšuje učinkovitost in varnost proizvodnih procesov.
Razumevanje sodobnih tehnologij magnetnega dvigovanja
Magnetni sistemi so ključni za varno, učinkovito in energijsko optimizirano ravnanje z kovinskimi materiali v sodobnih industrijah. FLAIG ponuja tri glavne kategorije magnetnih dvigovalnih sistemov.
Trajni dvižni magneti
Trajni magneti serije FX predstavljajo vrhunsko inovacijo v magnetni tehnologiji. Delujejo z enim magnetnim sistemom, sestavljenim iz visoko energijskih magnetnih polovičnih elementov. Z zasukom za 90° se magnet popolnoma aktivira brez
povratnega sunka in z mehanizmom samodejnega zaklepa.
Njihove prednosti vključujejo:
• Robustno ohišje brez varjenih spojev, kar povečuje stabilnost
• Patentirano zasnovo z zmanjšano notranjo zračno režo za višjo učinkovitost in manjšo porabo magnetnega materiala
• Visok varnostni faktor 3,5 za zanesljivo delovanje (standard 2,5)

Linija FX ponuja:
• Trajne magnetne dvižne sisteme FX za obremenitve od 100 do 3000 kg
• Horizontalno-vertikalne sisteme FX-HV za obračanje obdelovancev z nosilnostjo od 150 kg do 3000 kg



Podjetje FLAIG Magnetsysteme je nemško podjetje s sedežem v slikovitem Schwarzwaldu, ki se že vrsto let uveljavlja kot eden izmed vodilnih proizvajalcev naprednih magnetnih sistemov za dvigovanje, pritrjevanje in manipulacijo. S svojo močno osredotočenost na inovacije, izkušnje in okoljsko trajnost, ponuja celovite rešitve, ki zadovoljujejo potrebe različnih industrijskih panog.
• Magnetne nosilce in traverze za plošče FX-LT ter KT, profile in orodja do nosilnosti 4800 kg
Elektro-permanentni magneti (EPM)
Ti magnetni sistemi združujejo varnost trajnih magnetov z enostavnim upravljanjem elektromagnetov. Ko je magnet enkrat aktiviran s kratkim impulzom, ostane pritrjen tudi ob izpadu električne energije, brez potrebe po stalni porabi energije ali baterijah.
Ključne prednosti vključujejo:
• Varnost brez stalne porabe energije.
• Enostavno upravljanje s pritiskom na gumb ali daljinskim upravljalnikom.
• Vgrajeno nadzorno elektroniko, ki preprečuje predčasno deaktivacijo.
Serija FXE vključuje:
• Lahke modele FXE »Lightweight«.
• Modularne sisteme FXE-M za avtomatizirane procese.
• Nosilce FXE-T za pločevino, profile in rezalne mize nosilnosti do 30T in tudi več.






• NOVOST: Sistem FXE-TH za manipulacijo razrezne pločevine v kosih na rezalnih mizah.
Izmetni magneti
Izmetni magneti so sistemi za manipulacijo, ki ne sodijo v standarde EN 13155 za dvigovanje. Namenjeni so predvsem transportu in razsutim materialom, kot so pločevina, delni ali posamezni kovinski deli, ki nastanejo pri razrezu pločevine.
Obstajajo:
• Trajni magnetni transporterji za ravnanje s pločevino.
• Električni izmetni magneti za do 20 kg breme brez baterije.
• Baterijski izmetni magneti za neprekinjeno delovanje tudi ob izpadu

električne energije.
• Pnevmatski sistemi in široko uporabljeni HX trajni magnetni transporterji. široka uporabnost in zanesljivost
Flaig Magnetsysteme je sinonim za zanesljivost, inovativnost in prilagodljivost v magnetni industriji. Njihove rešitve omogočajo podjetjem učinkovito, varno in stroškovno ugodno ravnanje z materiali, kar bistveno izboljšuje produktivnost in varnost delovnih procesov.
Z izbiro ustrezne magnetne tehnologije lahko podjetja bistveno povečajo učinkovitost, zmanjšajo stroške in izboljšajo varnostne standarde.
www.halder.si





Nadgradite svoj merilni laboratorij z inšpekcijskimi in merilnimi mikroskopi v akciji!




Izkoristite priložnost, da nadgradite svoj proces kontrole kakovosti in merilne zmožnosti. Ne glede na to, ali želite preiti na nov vrhunski digitalni sistem ali izboljšati obstoječo opremo, je zdaj pravi trenutek.
TOPOMATIKA vam podarja 10 % popusta na izbrani asortiment naprednih digitalnih sistemov za vizualni pregled ter poseben popust na naše demo-sisteme za brezstično merjenje, podjetja Vision Engineering.
Zakaj TOPOMATIKA priporoča in uporablja mikroskope Vision Engineering?
Če vaše delo vključuje vizualni pregled izdelkov, delov ali surovin, potem zagotovo veste, kako utrujajoče je gledati skozi okular mikroskopa več ur. Običajni okularji pogosto zahtevajo neudobne položaje in natančno fokusiranje oči, kar lahko povzroči utrujenost oči, glavobole ter bolečine v vratu in hrbtu – vse to negativno vpliva na koncentracijo in kakovost dela.
Mikroskopi Vision Engineering so zasnovani tako, da olajšajo vizualni pregled ter zagotavljajo neprimerljivo ergonomijo in udobje delovanja, tudi med večurnimi pregledi.
PROMOCIJA traja do 16. januarja 2026. 10 % POPUSTA – MIKROSKOPI za vizualni pregled


Vision luxo namizna povečevalna stekla
Naš asortiment Vision LUXO namiznih povečevalnih stekel velja za najboljšega v svojem razredu: svetovno vodilni sistem za osvetljeno optično povečavo.
SX serija – SX25 / SX45 / SX80
Robusten, visokokakovosten stereo mikroskop za širok spekter uporabe. Če želite standardizirati opremo na eno serijo z več razpoložljivimi modeli, mora biti družina stereo mikroskopov SX na vrhu vašega seznama.
Mantis tretje generacije
Mantis je večkrat nagrajeni ergonomski stereo mikroskop, ki uporabniku nudi izjemno udobje in vrhunsko 3D-sliko.
lynx EVO
Delajte bolje in dlje. Večkrat nagrajeni stereo mikroskop brez okularja, z visokim kontrastom, zasnovan za povečanje produktivnosti in izboljšanje udobja pri dolgotrajnih pregledih ali popravilih.
EVO Cam II
Digitalni mikroskopi EVO Cam zagotavljajo izjemno kakovost slike, ki omogoča jasno in podrobno vizualizacijo vzorcev.


EVO Cam hAlO
4K pregled na preprost način. Digitalni mikroskop EVO Cam HALO nudi UHD kakovost slike ter zagotavlja neprimerljivo natančnost in vsestranskost za potrebe vizualnega pregleda in merjenja.
POSEBEN POPUST NA TOPOMATIKA DEMO MERIlNE MIKROSKOPE
Swift Pro Duo
Swift PRO olajša merjenje natančno izdelanih komponent in pripravo poročil. Njegove napredne funkcije, kombinacija video in optične merilne tehnologije, izjemna eno stavnost uporabe ter industrijsko standardi zirani izhodni formati predstavljajo odlično izbiro za vsa proizvodna okolja.
lVC 200
Vision Engineering LVC200, popolnoma avtomatiziran triosni merilni sistem, ponuja moč in vsestranskost, potrebno za zahtevna proizvodna okolja.
Pišite nam s povpraševanjem za ponudbo in/ali brezplačno demonstracijo na info@ topomatika.si
www.topomatika.si


Nova generacija dvižnih sornikov za avtomatizacijo in tehnologijo rokovanja
Halder je v svojo že uveljavljeno in dolgoletno preverjeno ponudbo dvižnih sornikov dodal dve novi skupini izdelkov s pnevmatskim upravljanjem.
Ti dvižni sorniki so namenjeni dviganju bremen v sektorju avtomatizacije in tehnologije rokovanja. Opremljeni so z vmesnikom po standardu ISO 9409-1, kar omogoča enostavno integracijo v robotske sisteme. Pnevmatsko sproščanje sornika je mogoče spremljati s pomočjo indikatorja položaja. Zaradi lahke aluminijaste konstrukcije komponenta zagotavlja maksimalno nosilnost, še posebej pri robotskih aplikacijah.




Prednosti:
• Primerni za polavtomatske in popolnoma avtomatske aplikacije.
• Integrirana varnostna funkcija – sornik se ne sprosti ob izgubi




Kontaktirajte nas za brezplačen demo in ponudbo: info@topomatika.si!






•

V proizvodnji podjetja Dalekovod OSO uporabljajo tlačno litje, stiskanje, kovanje, varjenje, CNC-obdelavo in klasično obdelavo. Samo v letu 2024 so proizvedli 2.096 ton opreme. Danes najdemo izdelke podjetja Dalekovod v več kot 80 državah, pri čemer izvoz predstavlja več kot 75 % vseh prihodkov. Kakovost in zanesljivost potrjujejo številni certifikati: od oznake »Hrvaška kvaliteta« do mednarodnih standardov ISO 9001, ISO 14001, ISO 45001, EN ISO 50001, podjetje pa je tudi član mreže ACHILLES UNCE.
Izzivi pri tradicionalni proizvodnji
Pred uvedbo 3D-tiskanja so modele za peščene kalupe izdelovali iz lesa z uporabo CNC-strojev. Sam postopek obdelave je trajal dva do pet dni, pogosto pa je bil potreben dodatni ročni poseg, ki je spet zahteval precej časa, odvisno od kompleksnosti in velikosti modela. Tako se je skupni čas izdelave pogosto razvlekel na več tednov. Poleg same obdelave je bilo potrebno tudi programiranje stroja, kar je dodatno obremenilo čas in vire, CNC-stroj pa je bil med tem nedosegljiv za druge naloge.
Rešitev podjetja Stratasys / IZIT: Uvedba 3D-tiskanja
Pred približno letom dni se je podjetje Dalekovod OSO odločilo za uvedbo 3D-tiskanja kot rešitve za izdelavo modelov in kalupov. Partner v tem projektu je bilo podjetje IZIT, regionalni zastopnik za rešitve Stratasys.

Podjetje Dalekovod OSO deluje v okviru skupine Dalekovod in že več kot 75 let proizvaja vzmetno in priključno opremo za elektroenergetsko in železniško infrastrukturo. Podjetje zaposluje skoraj 200 ljudi in posluje v skladu z najvišjimi mednarodnimi standardi, s testiranji v lastnem akreditiranem laboratoriju in v sodelovanju z neodvisnimi inštituti.
»Za IZIT smo se odločili zaradi odlične tehnične podpore skozi celoten projekt, nji hovega resnega pristopa in potrpežljivega odgovarjanja na vsa naša vprašanja. Za nas je bila to nova tehnologija, še pred nakupom tiskalnika pa so nam izdelali prototip, s katerim so potrdili pričakovanja, ki smo jih imeli glede te tehnologije,« je povedal Tomislav Blekić, razvojni inženir v podjetju Dalekovod OSO.
Pri 3D-tiskanju je postopek bistveno pre prostejši kot pri CNC-obdelavi. Čeprav sam tisk lahko traja več dni, ni dolgotrajne priprave niti obsežnih ročnih dodelav, zato je celoten proces hitrejši. Prednost je tudi v tem, da tiskalnik ne potrebuje stalnega nadzora, s čimer se prihrani delovni čas zaposlenih, medtem pa so CNC-stroji na voljo za druge projekte. Končni rezultat so hitrejša izvedba, manjša potreba po delovni sili in boljša izkoriščenost strojev, kar vodi do velikih prihrankov pri času in stroških proizvodnje.
Tehnologija
Za potrebe proizvodnje Dalekovod OSO uporablja FDM-tiskalnik Stratasys F170 iz serije F123 – zanesljivo napravo, ki prinaša natančnost, hitrost in fleksibilnost v



Za Dalekovod OSO se je material ASA Proizvodnja,
Skratka, Stratasys F170 je orodje, ki pokriva celoten cikel – od koncepta in testiranja do končne implementacije v proizvodnjo.



Izit d.o.o. | Industrijska 3 - Novaki, 10431 Sveta Nedelja, Hrvaška Tel: +385 1 36 67 029 | info@izit.hr www.izit.hr
Karbonska vlakna in industrijska čvrstost po ugodnejši ceni + 30 % TRAJNEGA popusta na materiale.
Ponudba velja do konca leta. Za več informacij nam pišite na info@izit.hr

Javite se nam za brezplačno predstavitev: info@izit.hr

Avtor: Miran Varga

Področje digitalnega razreza (ali digitalnega rezanja) je ključna sodobna industrijska tehnologija, ki predstavlja pomemben odmik od tradicionalnih metod razreza (kot je npr. štancanje z matrico). S pomembno slovensko noto.
Digitalni razrez (angl. digital cutting) predstavlja enega ključnih in nepogrešljivih gradnikov sodobne industrije 4.0 – prehod iz tradicionalnih metod obdelave materialov v popolnoma digitalno, avtomatizirano in natančno proizvodnjo. Gre za tehnologijo, ki združuje hitro prilagodljivost, visoko ponovljivost, avtomatizacijo, produktivnost in vrhunsko kakovost, pri čemer imajo pomembno vlogo tudi domače znanje in izkušnje.
Če danes v spletni iskalnik vpišete pojem digitalni razrez, boste med prvimi zadetki našli istoimensko blagovno znamko podjetja
SPORTERA d.o.o, iz Maribora, ki že desetletje razvija, trži in servisira napredne digitalne rezalne in laserske sisteme ter ponuja celovite rešitve za avtomatizirano proizvodnjo. »Naša ideja je bila preprosta – uporabnikom v jadranski regiji zagotoviti najvišjo raven tehnologij za razrez in označevanje materialov. Danes lahko z gotovostjo rečemo, da smo to dosegli,« poudarja Mario Vračko, prokurist podjetja SPORTERA. Podjetje združuje znanje in več kot 20-letne izkušnje strokovnjakov s tega področja ter zagotavlja nemoteno delovanje celovitih sistemov v najzahtevnejših proizvodnih pogojih.

Od grafike in embalaže do vesoljske industrije
Pod blagovno znamko Digitalni razrez podjetje danes deluje kot eden ključnih ponudnikov visoko specializiranih sistemov za digitalno rezanje, graviranje, označeva nje in obdelavo širokega spektra materialov – od papirja, folije, plastike, usnja in vseh vrst tekstila do kompozitov, pen, izolacij skih in tesnilnih materialov, gume in teh ničnih laminatov. Te tehnologije najdejo svoje mesto v številnih industrijah: grafični in embalažni, avtomobilski, kompozitni,




letalski in obrambni, obutveni in tekstilni, gradbeni in arhitekturni, elektrotehnični, energetski, medicinski in farmacevtski, pa vse do športne in prostočasne industrije.
Zastopstva s tehnološko težo
Digitalni razrez je uradni zastopnik svetovno priznanih blagovnih znamk Zünd,


Eurolaser in še nekaterih.
Švicarski Zünd je sinonim za vrhunske modularne CNC digitalne rezalne sisteme, ki z uporabo inteligentnih nožev, kamer in programske opreme omogočajo popolnoma avtomatizirano obdelavo materialov od plošče ali role do palete. Sistemi, kot je Q-Line z BHS180, robotske rešitve, odvijalni sistemi s kamerami in senzoriko ter


podajalni sistemi postavljajo nove standarde v hitrosti, natančnosti, produktivnosti in brezpilotnem upravljanju procesa.
Nemški Eurolaser pa s CO₂-lasersko, brezkontaktno tehnologijo zagotavlja izjemno kakovost pri razrezu, graviranju in označevanju nekovinskih materialov – od tehničnih tekstilov, akrila in specialnih folij, lesa do visoko zmogljivih kompozitov in



ostalih tehničnih materialov. Z odvijalnimi rešitvami za role ter dvojnimi in vrtljivimi mizami za ploščate materiale omogoča povečanje učinkovitosti proizvodnje ob enostavnem in uporabniku prijaznem upravljanju.
Povezovanje digitalnega razreza, avtomatizacije in IoT
Sodobna proizvodnja zahteva fleksibilnost in povezljivost. Podjetje Digitalni razrez s partnerji ponuja integrirane rešitve, ki povezujejo digitalni tisk, lasersko in CNC-obdelavo, avtomatizirane manipulacijske sisteme, senzoriko in programske rešitve za sledenje procesov interneta stvari (IoT). Takšna sinergija omogoča visoko stopnjo personalizacije, nižje stroške, krajši čas priprave in popolno sledljivost – vse, kar odlikuje pametno tovarno prihodnosti.
Poprodajna zanesljivost in strokovno znanje
Poleg prodaje opreme podjetje nudi celovito tehnično podporo, od priprave projekta do realizacije in instalacije opreme, redno servisiranje, izobraževanja uporabnikov in svetovanje pri optimizaciji procesov. »Temelji našega uspeha so preprosti –razumevanje potreb industrije, partnerski odnos s proizvajalci in uporabniki, stalno

izobraževanje zaposlenih in visoka razpoložljivost podpore. Naša tehnična pomoč deluje tudi 24/7, kar je danes nujno za sodobno industrijo,« dodaja Vračko.
Pripravljeni na novo desetletje
V prihodnjih letih Digitalni razrez načrtuje širitev ponudbe tudi na področji vodnega razreza in laserskega razreza kovin, s čimer nadaljuje usmeritev v popolno digitalizacijo in avtomatizacijo proizvodnih procesov. Podjetje tesno sodeluje z industrijskimi partnerji, raziskovalnimi in inženirskimi
Podjetje LVD predstavlja sistem za upogibanje pločevine s kolaborativnim robotom Ricobb, ki omogoča brezhibno uporabo z vsemi stroji za upogibanje, ki so bili postavljeni od leta 2001 naprej. Sistem Ricobb je bil razvit v diviziji za avtomatizacijo LVD Robotic Solutions (LRS) ter ponuja fleksibilno in stroškovno učinkovito rešitev za podjetja, ki se ukvarjajo z izdelavo komponent iz pločevine.
Ricobb dviguje produktivnost upogibanja pločevine, pomaga pri pomanjkanju kvalificirane delovne sile, omogoča proizvodnjo brez prisotnosti operaterja in se hitro prilagaja spremenjenim zahtevam proizvodnje. Sistem Ricobb je kompakten in prijazen do uporabnika ter se ga enostavno premika, priključi in programira. Sistem se lahko nastavi in uporabi v le nekaj dneh, vključno z usposabljanjem uporabnikov.
Premičen in prilagodljiv
Ricobb temelji na premičnem in zelo prilagodljivem kolaborativnem robotu. Med uporabo na stroju za upogibanje pločevine omogoča upogibanje majhnih in enostavnih komponent ter se ga lahko hitro prestavi na drugi stroj za upogibanje glede na potrebe v proizvodnji. Ko je sistem Ricobb priključen, samodejno prepozna stroj za upogibanje,
ekipami ter razvija prilagojene rešitve, ki vključujejo umetno inteligenco, avtomatsko prepoznavo materialov in napredno procesno analitiko.
»Digitalni razrez ni več zgolj prodajalec opreme, temveč partner v digitalni transformaciji industrije. Naše rešitve omogočajo večjo učinkovitost, krajši čas do trga in dolgoročno konkurenčnost naših strank. Tako kot stroji, ki jih zastopamo, smo tudi sami zgrajeni za dolgo življenjsko dobo,« zaključuje Vračko.
www.digitalni-razrez.si
kar poenostavi in pohitri prestavljanje med različnimi stroji. Kolaborativni robot zagotavlja dosledno in zanesljivo zmogljivost ter deluje avtonomno, pri čemer maksimalno poveča izkoriščenost stroja za upogibanje. Sistem Ricobb je kompatibilen z vsemi stroji za upogibanje pločevine proizvajalca LVD, ki so bili postavljeni od leta 2021 naprej.
Enostavno programiranje
Sistem Ricobb je enostaven za programiranje in zahteva zelo malo usposabljanja za uporabo. Intuitiven uporabniški vmesnik, ki temelji na uporabi ikon, odpravlja potrebo po naprednem znanju programiranja, saj je treba sistem naučiti le položaje pobiranja obdelovancev, upogibanja in preprijemanja. Učenje sistema Ricobb poteka preko enostavnih navodil, ki uporabnika vodijo skozi celoten postopek, pri čemer sistem samodejno shrani in uporabi naučene gibe.
Fleksibilna in dostopna avtomatizacija
Sistem Ricobb ponuja podjetjem na področju kovinskopredelovalne industrije stroškovno učinkovito rešitev za avtomatizacijo ponavljajočih se operacij pri upogibanju pločevine ter zagotavlja dodatne kapacitete obstoječim strojem za upogibanje pločevine brez sprememb obstoječe proizvodne infrastrukture. Ta rešitev zagotavlja zanesljivo in učinkovito delovanje ter hitro amortizacijo investicije.
Poleg tega pa kolaborativni robot ponuja izboljšano fleksibilnost s prijemali, ki so posebej prilagojena posameznim aplikacijam.

PODJETJE lVD JE PREDSTAVIlO CElICO ZA ROBOTIZIRANO UPOgIBANJE PlOčEVINE RICOBB | Lvd Group
Uporabi se lahko številna prijemala v okviru nosilnosti robota, kar omogoča izpolnjevanje številnih zahtev proizvodnje.
širjenje robotiziranih rešitev
Divizija LVD Robotic Solutions (LRS) je bila ustanovljena leta 2022 s prevzemom podjetja KUKA Solutions Benelux. Cilj te

poslovne enote skupine LVD je zagotavljanje dostopnosti robotizirane avtomatizacije proizvodnim podjetjem. Divizija LRS razvija namenske rešitve za širok nabor industrij in aplikacij, od sistemov za manipulacijo na ključ do strege obdelovalnih strojev in optimizacije materialnih tokov.
www.lvdgroup.com

Možnosti pri sistemih za obdelavo pločevine je veliko, mi poznamo vse. Od stroškovno učinkovitih strojev do sofisticiranih sistemov za obdelavo pločevine.
Naše poslanstvo je zmanjšati stroške vsakega izdelka, smiselno povezati korake proizvodnje in povečati zmogljivost sistema z rešitvami.
Shape your flows with LVD.
Več informacij na www.lvdgroup.com

Odbijač, ki je ključna komponenta za varnost vozila, je eno od osrednjih področij proizvodnje LEAPMOTOR-a. V sodelovanju z YIZUMI-jem podjetje uporablja inovativne rešitve, s katerimi zagotavlja vrhunsko varnost, stroškovno učinkovitost in okoljske koristi avtomobilskih odbijačev.

Inovacije yIZUMI poganjajo napredek lEAPMOTOR-a
Od svoje ustanovitve se podjetje LEAPMOTOR osredotoča na razvoj cenovno dostopnih vozil z alternativnimi viri energije. S samostojnim razvojem in pristopom »kakovost po ugodni ceni« je podjetje pridobilo zaupanje potrošnikov.


Popolnoma avtomatizirana integrirana rešitev YIZUMI za proizvodnjo odbijačev bo pri LEAPMOTOR-u uporabljena za izdelavo sprednjih in zadnjih odbijačev vozil na nove energijske pogone, kar predstavlja pomemben korak naprej v razvoju tehnologij za varnost v avtomobilski industriji. yIZUMI–jeva popolnoma avtomatizirana integrirana rešitev za odbijače

Rešitev vključuje napredno tehnologijo brizganja plastike in avtomatizirano proizvodno linijo. Ta obsega brizgalne stroje, sisteme za samodejno menjavo orodij, robotsko avtomatizacijo, učinkovite hladilne sisteme, centralne sisteme za dovajanje materiala,
sistem MES za upravljanje podatkov ter inteligentne logistične sisteme AGV. Rešitev zagotavlja popolno avtomatizacijo celotnega procesa – od surovin do končnih izdelkov.
Skupno oblikovanje prihodnosti za večjo varnost
Na poti v prihodnost avtomobilske industrije podjetji LEAPMOTOR in YIZUMI tesno sodelujeta na področju tehnologije in si delita skupno vizijo. YIZUMI bo še naprej krepil sodelovanje z LEAPMOTOR-om, raziskoval nove možnosti in skupaj prispeval k nadaljnjemu razvoju avtomobilske varnosti.
www.jucom.si
Nagrada za trajnost ecovadis
Oktobra 2025 je podjetje Arburg tretjič prejelo zlato priznanje
Ecovadis. To nagrado prejme le dva do pet odstotkov najbolj trajnostno usmerjenih industrijskih podjetij na svetu. Proizvajalec strojev iz Lossburga je v primerjavi s prejšnjim letom izboljšal rezultate v vseh kategorijah – s skupnih 78 na 83 točk – in se zdaj uvršča med najvišje ocenjena dva odstotka od več kot 100 tisoč ocenjenih podjetij.

Ecovadis je celovita platforma za ocenjevanje trajnosti v svetovnih dobavnih verigah, ki ocenjuje več kot 100 tisoč podjetij na štirih področjih: okolje, trajnostno upravljanje, etika ter delovne in človekove pravice.
Arburg: trajnost z dolgoletno tradicijo
»Vprašanja okolja in trajnosti celovito obravnavamo že desetletja. Kljub trenutnim gospodarskim izzivom ostajamo predani spodbujanju trajnostnih tehnologij. Lani smo znova dosegli pomemben napredek in si postavili ambiciozne cilje za prihodnost,« poudarja poslovodni partner Michael Hehl, pristojen za razvoj proizvodnih obratov.
Juliane Hehl, poslovodna partnerica za globalni marketing in razvoj poslovanja, dodaja: »Program arburgGREENworld združuje vse, kar je povezano s trajnostjo. Sem sodijo obsežne aktivnosti za večjo učinkovitost proizvodnje in rabe virov ter za krepitev krožnega gospodarstva. Relevantne številke, podatke in dejstva transparentno objavljamo v našem celovitem letnem trajnostnem poročilu na spletni strani.«
Kot evropski proizvajalec brizgalnih strojev si je Arburg postavil preverjene podnebne cilje v skladu z iniciativo Science Based Targets (SBTi). Podjetje si prizadeva za zmanjšanje absolutnih emisij toplogrednih plinov in se je zavezalo k doseganju neto ničelnih emisij v celotni verigi vrednosti do leta 2050.
Podjetje vse od leta 2021 v okviru projekta Carbon Disclosure Project (CDP) določa svoj ogljični odtis (CCF). Tu je Arburg označen z oceno »B«, kar pomeni nadpovprečno uspešnost na področju podnebne zaščite, ekologije in zmanjševanja emisij CO₂ v primerjavi z drugimi podjetji v strojni industriji.
www.arburg.com





• Kompaktna mehanska in pnevmatska vpenjala
• Vpenjala za pozicioniranje in vpenjanje na luknje
• Rotirajoče mize
• Sistemi za prijemanje
• Sistemi za prenašanje in transportiranje

Inovativni partner za vse vaše zahteve glede vpenjanja

ETI z Izlak je eden izmed ključnih evropskih proizvajalcev varovalne in stikalne tehnike. Podjetje iz srca Slovenije, ki je letos praznovalo 75 let delovanja, je zraslo iz lokalne tovarne v globalno skupino, ki svoje rešitve za zaščito električnih inštalacij, naprav in sistemov dostavlja v več kot 60 držav. Več kot 90 odstotkov v Sloveniji izdelanih proizvodov namreč izvozi na tuje trge. Razvoj izdelkov ETI je usmerjen v varnost, zanesljivost in energijsko učinkovitost – od talilnih varovalk in odklopnikov do prenapetostnih zaščit ter naprednih rešitev za industrijo, elektrodistribucijo in fotovoltaiko. Podjetje je posebej prepoznano po inovacijah na področju nizkonapetostne zaščitne opreme, kjer sledi najnovejšim standardom in zahtevam trajnostne energetike. ETI tako združuje lastno razvojno-raziskovalno jedro, sodobno proizvodnjo ter močno izvozno usmerjenost. S tem ostaja ena izmed najpomembnejših industrijskih zgodb v Sloveniji – podjetje, ki varnost elektrike spreminja v natančno, zanesljivo in tehnično dovršeno industrijo.


Vsak izdelek je ogledalo podjetja
Za podjetje ETI je vsak izdelek, ki ga dobi v roke kupec oziroma končni uporabnik, njegovo ogledalo. Prav zato mora biti zelo natančno in zanesljivo označen, saj na področju varovalne in stikalne tehnike ni prostora za napake – standardi, nazivne napetosti in drugi ključni podatki morajo biti dobro berljivi. Oznake na varovalkah, stikalih in drugi elektronski opremi, katere življenjska doba se meri v desetletjih, morajo trajati vsaj toliko časa. In to je izziv za rešitve klasičnega označevanja – predvsem tiskanja na izdelke ali etikete, ki se nalepijo na izdelke. V podjetju ETI so hitro ugotovili, da je treba zagotoviti kar najzanesljivejše označevanje izdelkov in t. i. tampo-tisk (čelni tisk na izdelke) začeli nadomeščati z laserskim označevanjem oziroma graviranjem. »Gre za več kot za označevanje posameznega izdelka. Laserski stroj je pri tem opravilu izjemno hiter, zato kar kliče po tem, da je del večje linije. Lasersko označevanje podpira tudi avtomatizacijo označevanja,
Avtor: Miran Varga
Električne inštalacije in stikalna tehnika so področje, kjer kupci zahtevajo visoko kakovost izdelkov, pa ne le teh, temveč tudi oznak na njih. In te zahteve se neredko merijo v desetletjih. Izkušnje z laserskim označevanjem izdelkov, ki zelo hitro nadomešča brizganje oznak, imajo tudi v podjetju ETI z Izlak, kjer so uvedli več označevalnih laserjev proizvajalca TRUMPF.
olajša zagotavljanje sledenja na liniji ter je nadvse prilagodljivo. Sedaj lahko posamezni izdelek hitro opremimo z 2D-kodo, katere vrednost se za vsak izdelek lahko spremeni – npr. serijska številka, datumske vrednosti in drugi podatki,« nam je ob obisku podjetja uvodoma pojasnil Gregor Ceglar, vodja oddelka stikalne tehnike.

Kar laser označi, to »drži«
Lasersko označevanje ima vrsto prednosti pred drugimi rešitvami označevanja izdelkov v industriji. Prva je že zanesljivost odtisa, v primeru laserske oznake je treba govoriti celo o »vžigu« oznake, saj je oznaka bolj zanesljivo nameščena na izdelek kot v primeru rabe termičnega ali brizgalnega tiskalnika, ki oznako v obliki prahu ali kapljic črnila nanese na izdelek. Obe starejši metodi označevanja imata lahko že med postopkom izzive s prenosom črnila/prahu in konsistentnostjo oznak, slednje pa tudi težje kljubujejo zobu časa, posebej če se izdelki nahajajo na vremensko izpostavljenih mestih.
»Zaposleni so rešitev laserskega označevanja sprejeli odprtih rok, saj je odpravila vrsto prej zahtevanih opravil. Klasični sistem žigosanja izdelkov zahteva veliko dela – redno je treba (za)menjati barvo, obrabljene komponente, material v obliki etiket itd. Zdaj vse našteto odpade, edina naloga s področja vzdrževanja je periodično čiščenje filtrov, laserski stroj pa potrebuje le elektriko,« razloži Bernie Bezenšek, ki v podjetju ETI skrbi za tehnično podporo.

Avtomatizirano označevanje izdelkov
Odlične izkušnje z varilnimi laserji
Laserski stroji za označevanje v ETI niso prvi Trumpfovi »laserji« v podjetju. Odličen vtis so namreč že prej pustili Trumpfovi laserski stroji za varjenje, ki so se dokazali s svojo natančnostjo, zanesljivostjo delovanja in podporo proizvajalca. Od rabe prvega varilnega stroja TRUMPF v podjetju ETI je namreč minilo že več kot 30 let. Prav zato so laserski varilni stroji TruPulse 62 dobili »družbo« v obliki označevalnih laserjev TruMark 3000. V podjetju ETI so lani posodobili tudi linijo za varjenje magnetnih sklopov, v katero je vključen laserski varilnik TRUMPF s tremi nastavljivimi robotskimi glavami za zanesljivo varjenje še tako majhnih obdelovancev.
prvih avtomatskih montažnih/preizkusnih robotskih celic v oddelku za stikalno tehniko. Z njeno uvedbo so uspešno nadomestili številna ročna opravila (ročno ponovno preizkušanje, označevanje, montažo zapiralnega

pripravljenim programom in predlogo laserskega označevanja samodejno izvede vse potrebne operacije do končne oblike kombiniranega zaščitnega stikala (KZS). Robotska celica deluje po naslednjem

TruMark 3330
Visok kontrast in izjemna kakovost 1 2 3 4
Visok kontrast po zaslugi kratkega časa pulza
Idealno za plastiko
Zaveza h kakovosti
Razpoložljivost UV
TRUMPF Xchange
Možnost delnega pridobivanja kredita do konca četrtega leta
Daljše obdobje garancije
Na voljo jamstvo za 24 mesecev

merilnih komorah, kar zagotavlja avtonomnost naprave. Naprava omogoča preizkušanje vseh tipov KZS glede na tip, nazivni tok in nazivni diferenčni (uhajavi) tok. Naslednji korak je lasersko označevanje z laserskim strojem TRUMPF TruMark 3000, ki se aktivira le, če izmerjene električne karakteristike KZS ustrezajo normi. Na izdelek se z laserjem vžgejo čelne oznake, bočne oznake in datumska koda. Sledi zatesnitev nastavitvenega vijaka, ki jo naprava izvede samodejno s sistemom doziranja barve in ustrezno dozirno iglo. V naslednjem koraku se vgradi zapiralni modul. Predzadnji korak je tampon-tisk izbranega logotipa, ki se izvede z avtomatskim tampon-tiskalnim strojem, medtem ko se KZS že premika po izhodni transportni liniji. Na koncu delavec KZS zapakira.
»Z laserjem je mogoče »pisati« po različnih površinah, vnašati poljubne znake, obenem pa je zagotovljena neizbrisljivost podatkov. V našem laserskem sistemu je leča fiksna, orientacijo KZS pa spreminjamo z robotsko roko. Na vsak izdelek dodamo tudi datumsko kodo z datumom proizvodnje, kar olajša sledljivost sprememb. Vsi
trije koraki laserskega označevanja skupaj trajajo približno 4 sekunde, pri čemer čas variira glede na količino zapisanih podatkov. Vsako KZS ima na spodnjem delu t. i. DMCkodo, ki omogoča sledljivost vseh meritev in ponovne prehode skozi napravo,« izpostavi Ceglar.
Lasersko označevanje seveda ni vsemogočno, saj ne omogoča označevanja v barvah. V podjetju ETI je sicer na številnih področjih označevanja izdelkov nadomestilo prejšnje časovno potratno tampon-tiskanje, a se je slednje ohranilo le še pri nanosu logotipa, ki je v primeru podjetja ETI rožnate barve. V podjetju ETI zato že testirajo napredno lasersko označevanje stikal ter odklopnikov oziroma različne materiale njihovih ohišij. Pri stikalni tehniki prevladujejo plastični pokrovi, pri varovalkah pa keramični. »Dodatna odlika laserske rešitve za označevanje izdelkov je izjemno enostavno prilagajanje vseh nastavitev – če se karkoli spremeni pri materialih ali dimenzijah izdelka, označevanje enostavno prilagodimo
zagotavljajo boljšo razpoložljivost opreme in 25 odstotkov večjo zmogljivost peskanja
Nadgradnja strojev za peskanje ne zahteva vedno popolnoma nove opreme. Zagotovljeni rezervni deli in izboljšana zmogljivost peskanja so glavni razlogi, da je proizvajalec tračnih žag investiral v nove sodobne turbine za svoj pretočni stroj za peskanje.
Visokozmogljive turbine Rutten Gamma 330-HD proizvajalca Rösler niso bile izbrane le zaradi obrabno izjemno odporne zasnove, temveč predvsem zaradi 25 odstotkov večje zmogljivosti peskanja, kar bistveno zmanjša porabo energije. Proizvajalec tračnih žag se je določil, da v svoji proizvodnji opremi tudi druge stroje za peskanje z visokozmogljivimi turbinami proizvajalca Rösler. Proizvajalec tračnih žag je znan po vsem
svetu zaradi izjemne kakovosti svojih izdelkov. Tračne žage, izdelane iz jeklenih trakov, zagotavljajo izjemno natančnost glede dimenzij in ravnosti. Za ohranjanje svojih visokih standardov kakovosti, proizvajalec tračnih žag ima vso proizvodnjo v Nemčiji, čeprav približno 90 odstotkov izdelkov izvaža po vsem svetu. Ključna operacija v proizvodnem postopku je peskanje na pretočnem stroju za peskanje.

ter nastavimo pozicije in moči varjenja glede na posamezni izdelek,« še doda Bezenšek in zaključi: »Laserski stroji TRUMPF delujejo brezhibno, vzdrževanja je malo oziroma skoraj nič, gre za redno vzdrževanje, kot sta čiščenje filtrov in menjava žarnic.
Večmilijonska naložba v avtomatizirano linijo za preizkušanje in označevanje izdelkov, ki je v veliki meri izboljšala produktivnost, kakovost in sledljivost, naj bi se podjetju ETI povrnila v približno treh letih.
www.eti.si www.trumpf.com
Izboljšana zmogljivost peskanja in zagotovljeni rezervni deli
Stroje za peskanje, ki jih je uporabljal proizvajalec tračnih žag, so bili izdelani v južni Evropi in so nujno potrebovali posodobitev. Inženir, odgovoren za racionalizacijo in optimizacijo proizvodnih postopkov, se je z ekipo podjetja Rösler pogovoril glede zahtev peskanja na sejmu Deburring Expo. Poleg zanesljivega zagotavljanja rezervnih delov in
vrhunske tehnične podpore je bilo v ospredju pogovorov izboljšanje zmogljivosti peskanja, kar bi omogočalo večjo pretočnost. Ob upoštevanju natančnih zahtev uporabnika so v podjetju Rösler razvili tehnični koncept in pripravili ponudbo za menjavo turbin na obstoječem stroju za peskanje. Ponudba je zajemala namestitev dveh visokozmogljivih turbin Rutten Gamma tipa 330-HD, vsake moči 7,5 kW. To je enako moči prejšnjih turbin. Izvedljivost namestitve novih turbin je bila preverjena preko obsežnih preizkusov peskanja in tehnološkem centru podjetja Rösler z uporabo dejanskih obdelovancev proizvajalca tračnih žag.

PRIMERNOST VISOKOZMOglJIVIh TURBIN RUTTEN gAMMA TIPA 330-hD ZA TO POSEBNO APlIKACIJO JE BIlA DOKAZANA Z OBSEžNIM PREIZKUšANJEM V TEhNIčNEM PODJETJU PODJETJA RöSlER V UNTERMERZBAChU. | rösler oberflächentechnik
Krajši cikli peskanja, manjša poraba energije in manj obrabe
Visoka zmogljivost turbin Rutten Gamma temelji na njihovi posebni zasnovi. Vsaka turbina ima štiri lopatice v obliki črke Y z natančno izračunano ukrivljenostjo, kar zagotavlja izjemno natančno pospeševanje medija za peskanje in zagotavljanje maksimalne izstopne hitrosti, kar v primerjavi
s konvencionalnimi turbinami bistveno izboljša učinkovitost peskanja. Novi turbini sta povečali zmogljivost peskanja obstoječega stroja za peskanje za približno 25 odstotkov, kar je bistveno povečalo kapacitete peskanja. Poleg tega pa učinkovitost peskanja zagotavlja do 25 odstotkov manjšo porabo energije. Lopatice turbine so izdelane iz obrabno izjemno odpornega jekla in njihova posebna zasnova omogoča, da se jih uporabi na obeh straneh. Glede na uporabljen medij za peskanje visokozmogljive turbine Rutten Gamma zagotavljajo 10- do 16-krat daljšo življenjsko dobo v primerjavi s konvencionalnimi turbinami. Vse te tehnične lastnosti v kombinaciji z zanesljivo in hitro dobavo rezervnih delov podjetja Rösler zagotavljajo bistveno manj zastojev v proizvodnji ter nižje stroške vzdrževanja.

VISOKOZMOglJIVE TURBINE RUTTEN gAMMA ZAgOTAVlJAJO glEDE NA UPORABlJEN MEDIJ ZA PESKANJE 10- DO 16-KRAT DAlJšO DOBO OBRATOVANJA V PRIMERJAVI S KONVENCIONAlNIMI TURBINAMI | rösler oberflächentechnik

lOPATICE V OBlIKI čRKE y, KI SE UPORABlJAJO V TURBINAh RUTTEN gAMMA, SO IZDElANE IZ OBRABNO VISOKO ODPORNEgA JEKlA, KAR ZAgOTAVlJA IZJEMNO DOlgO žIVlJENJSKO DOBO | rösler oberflächentechnik
hitra menjava turbine in optimizacija celotnega stroja za peskanje
Menjava turbin na stroju za peskanje drugega proizvajalca je bila izvedena v relativno kratkem času. Poleg manjših prilagoditev izvirnih prirobnic za pritrditev turbin je ekipa za vzdrževanje proizvajalca tračnih žag skupaj z inženirji podjetja Rösler fino nastavila stroj za peskanje, da dosega najvišjo možno zmogljivost peskanja. Med drugim je bila komora za peskanje obložena z dodatnimi obrabnimi ploščami.
Približno leto dni po namestitvi novih turbin je proizvajalec tračnih žag izjemno zadovoljen z visoko zmogljivostjo turbin Rutten Gamma, tako da namerava v svojem podjetju posodobiti tudi druge stroje za peskanje, ki so bili nabavljeni pri proizvajalcu v južni Evropi. www.rosler.com


Izziv: Preprečevanje nepričakovanega zagona v tovarni heineken Johannesburg
V Heinekenovem obratu v Johannesburgu (Južna Afrika) je bilo ključno zagotoviti, da osebje med vzdrževalnimi in drugimi posegi ni izpostavljeno tveganju nenamernega zagona strojev.
Čeprav so bile zaščite strojev že opremljene z napravami za medsebojno zaklepanje, ni bilo zagotovljeno, da stroj ne bi bil znova zagnan, dokler je osebje še vedno v nevarnem območju.

Rešitev: Naprave za blokiranje naprav za medsebojno zaklepanje (IBl)
Za učinkovito zaščito osebja pred nepričakovanim zagonom strojev so bile v Heinekenovem obratu uporabljene mehanske naprave za blokiranje naprav za medsebojno zaklepanje iz linije Osbourn.
Te naprave so opremljene z:
• osebnim ključem in
• ploščo za mehansko blokado varovala.

1. Ko je ključ v napravi, plošča fizično preprečuje odpiranje varovala.
2. Ko operater zavrti in odstrani ključ, se sprosti plošča, ki omogoča odpiranje varovala – samo če so izpolnjeni vsi varnostni pogoji.
3. Istočasno se aktivira blokada zapore, ki prepreči ponovno zapiranje varovala, dokler je ključ pri operaterju.
4. Osebni ključ ostane pri operaterju vse do zaključka nalog – to zagotavlja, da ponovni zagon ni mogoč, dokler je oseba še v nevarnem območju.
Rezultat: popoln nadzor, brez električnih povezav, in močno zmanjšano tveganje za nenameren zagon.
Mehanska, zanesljiva rešitev – preprosta za uporabo, a izjemno učinkovita.
Fortress Safety in Deebar sta pri Heinekenovem obratu v Johannesburgu uvedla rešitve za blokado naprav za medsebojno zaklepanje, s čimer sta dodatno zaščitila osebje pred nepričakovanim zagonom strojev in izboljšala celotno varnostno strategijo.
Vsestranska in stroškovno učinkovita varnostna rešitev za Heineken
IBL naprave (Interlock Blocking Lockout) so se izkazale kot izjemno prilagodljive mehanske rešitve, ki delujejo neposredno z obstoječimi stroji in varnostnimi zaklepi — brez potrebe po dodatnem ožičenju ali programiranju.
Ta enostavna integracija je bila ključnega pomena za Heineken, saj je omogočila hitro implementacijo brez večjih motenj v proizvodnji in hkrati občutne prihranke v primerjavi s popolno nadgradnjo strojev.
Skupno 126 enot IBL je bilo nameščenih na različnih proizvodnih linijah, vključno z oddelki za polnjenje in paletiranje. Rešitve so bile uporabljene tako na drsnih kot na tečajnih zaščitnih vratih, kar je dodatno prispevalo k višji ravni zaščite zaposlenih in optimalni združljivosti z obstoječo opremo.

Rezultat: Stroškovno učinkovita rešitev, enostavna integracija, večja varnost – brez kompromisov.
sinteh.si
eLeSA+GANter

čAJI CFM-PC Z INTEgRIRANIM EKTRIčNIM KABlOM


Tečaji CFM-PC iz samougasljivega termoplasta (po UL-94 V0) združujejo funkcijo enostavnega tečaja z možnostjo prenosa električnega toka iz podboja na vrata, ki so pritrjena nanj.
Certifikacija UL-94 V0 potrjuje, da material pri preskusu navpičnega gorenja ugasne v 10 sekundah, ne da bi pri tem nastajale goreče kapljice. To zagotavlja visoko stopnjo varnosti pri nenamernem stiku z viri toplote ali odprtim ognjem. To je pomembno predvsem pri uporabah v industrijskem okolju, laboratorijih ali prenosnih napravah, pri katerih je zaščita pred požarom zelo pomembna.
Funkcije in uporaba
• Prosto položeni, neurejeni kabli ter kabelski priključni mostovi tako niso več vidni.
• Tečaj ščiti kable pri premikanju vrat ali konstrukcij in zagotavlja, da se ne poškodujejo ali zataknejo.
• Kompaktnost in različne možnosti montaže in položitve kablov
lOčNI ROčAJI EBR-SwB Z MONOSTABIlNO STIKAlNO FUNKCIJO AlI lOčNI ROčAJI EBR-SwB Z BISTABIlNO STIKAlNO FUNKCIJO

lOčNI ROčAJI M.2000-SwM Z MONOSTABIlNO STIKAlNO FUNKCIJO IN PRIKAZOM lED
pomenijo, da je ta izdelek zelo enostaven za montažo.
• 8-polni kabel uporabniku omogoča priključitev različnih naprav, kot so svetilke, električne ključavnice in ročaji z električnim stikalom.
• Tečaj CFM-PC je mogoče kombinirati z enim ali več dopolnilnimi tečaji CFM-PCN ali cevastimi ročaji z električno stikalno funkcijo EBR-SWM, EBR-SWB in M.2000-SWM. Pri horizontalnem odpiranju vrat ali omejeni masi je mogoče uporabiti tudi samo en tečaj.
• Dopolnjujoči tečaji so na voljo iz super termoplasta (CFM-PCN) in samougasljivega termoplasta (CFM-PCN-AE-V0).
Standardna izvedba je na voljo v dveh različicah:
• SH: prehodna izvrtina za vijake z ugreznjeno glavo
• B: ponikljane medeninaste puše s slepo navojno izvrtino elesa-ganter.si
Inovacija v naši ponudbi

Izdelane iz SUPER-termoplasta, polimera najnovejše generacije, z naslednjimi lastnostmi: visoka mehanska trdnost, izjemna odpornost na korozijo in kemikalije, odlične toplotne lastnosti; nizka masa, za gospodarnejši transport, skladiščenje in manipuliranje; stroškovna ugodnost v primerjavi z običajnimi rešitvami; različne dolžine, velikosti navojev od M8 do M12; največja statična obremenitev od 2700 N pri najmanjših izvedbah do 7000 N pri največjih. elesa-ganter.si
ELESA+GANTER je internacionalno skupno podjetje, ustanovljeno z namenom ponudbe najširše palete standardnih strojnih elementov za industrijo. Izredno zanesljivi izdelki, edinstvenega dizajna predstavljajo kodeks kakovosti ELESA + GANTER. elesa-ganter.si
•

IZDElEK S FUNKCIONAlNIM SATOVJEM IZ MATERIAlA PA12 PROIZVEDEN S TEhNOlOgIJO MJF, KI PRIKAZUJE POTENCIAl lAhKE ZASNOVE, UčINKOVITE RABE MATERIAlA IN ZMOžNOSTI IZDElAVE KOMPlEKSNIh NOTRANJIh STRUKTUR BREZ POTREBE PO ORODJIh. | Speedpart
Aditivna proizvodnja se čedalje bolj razvija iz metode za hitro izdelavo prototipov v tehnologijo serijske proizvodnje funkcionalnih delov, pri čemer ima ključno vlogo tehnologija MJF. Postopek, ki ga je razvilo podjetje HP, je sedaj prerasel v zanesljivo industrijsko proizvodno metodo, ki je še posebej privlačna za ekonomično maloserijsko proizvodnjo, saj v primerjavi z brizganjem plastike ne potrebuje dragih orodij, ki zahtevajo določen čas za izdelavo.
V podjetju Speedpart je uvedba tehnologije MJF v ponudbo 3D-tiskanja omogočala povečanje nabora aplikacij. Dejanski primer v podjetju Speedpart, ki zajema izdelavo več kot 600 delov po ceni le 2,75 eur/kos, je pokazal, da se je aditivna proizvodnja razvila v tehnologijo za ekonomično maloserijsko proizvodnjo. Prednosti postopkov 3D-tiskanja niso več omejene na svobodo snovanja izdelkov, temveč omogočajo hitro, ponovljivo in stroškovno učinkovito izdelavo.
Zmogljivosti tehnologije MJF (Multi Jet Fusion)
Tehnologija MJF temelji na selektivnem nanosu veziv v plast prahu iz polimernega materiala, čemur sledi
izpostavljenost infrardeči svetlobi. S tem se dosežejo homogene in izotropne komponente z dobro kakovostjo površine, dimenzionalno stabilnostjo in mehansko trdnostjo. Za razliko od postopkov, kjer se z laserjem spaja sloje praškastega materiala, tehnologija MJF zagotavlja hitrejšo izdelavo, kar je primerno za serijsko proizvodnjo. Druga pomembna prednost te tehnologije je enakomerna proizvodnja komponent v celotnem volumnu izdelave. Tako izdelane komponente so zelo ponovljive, zaradi česar je tehnologija MJF idealna izbira za serijsko proizvodnjo, kjer funkcionalni prototipi ne zadostujejo in ima proizvodna cena na kos odločilen vpliv.
Tehnologija MJF (Multi Jet Fusion) na novo definira maloserijsko aditivno proizvodnjo, saj zagotavlja komponente, ki so pripravljene za naknadno obdelavo ali vgradnjo brez stroškov ali zamud povezanih z orodji. V podjetju Speedpart je ta tehnologija dokazala svoje zmogljivosti pri izdelavi na stotine funkcionalnih komponent, pri čemer je bil strošek izdelave le nekaj evrov na kos.
Tehnologija MJF, ki predstavlja stroškovno učinkovito alternativo brizganju plastike v primeru manjših serij, zapira vrzel med izdelavo prototipov in tradicionalno serijsko proizvodnjo. Pri aplikacijah, kjer so časi izdelave orodij in visoki začetni stroški omejeni, tehnologija MJF omogoča agilno proizvodnjo brez orodij s kratkimi vodilnimi časi in znižanimi stroški pri izdelavi več različic komponent.
Tehnologija MJF je komplementarna vakuumskemu litju in brizganju plastike, pri čemer zagotavlja kakovostne izdelke brez potrebe po dragih orodjih, kar omogoča fleksibilno proizvodno strategijo prilagojeno posamezni aplikaciji.

3D-tiskanje (MJF, SLS, SLA, DMSL, PJP, FDM)
Izdelava orodij Vakuumsko litje
Brizganje plastike Svetovanje Naknadna obdelava (barvanje, glajenje površine)
PONUDBA INTEgRIRANIh TEhNOlOgIJ PODJETJA SPEEDPART, OD ADITIVNE PROIZVODNJE DO KONVENCIONAlNIh METOD | Speedpart

Ekonomska upravičenost na realnem primeru
Za potrditev tržnih potencialov tehnologije MJF so v podjetju Speedpart pred kratkim na industrijskem sejmu prikazali, kako poteka izdelava. Komponenta je bila sponka kompleksne oblike za prekrivanje kamere na prenosnem računalniku, pri čemer niso pokazali le ekonomske upravičenosti, temveč tudi svobodo pri snovanju izdelkov, ki jo omogoča tehnologija MJF.
Brizganje plastike
3D-tiskanje
Naenkrat je bilo izdelanih 650 funkcionalnih delov iz materiala PA12, kar je skupaj stalo 1.750 evrov oziroma le 2,75 evra na kos. Ker pri tehnologiji MJF ni potrebe po orodjih, takšen primer potrjuje ekonomsko učinkovitost aditivne proizvodnje za maloserijsko proizvodnjo. Ta primer prikazuje, kako lahko 3D-tiskanje predstavlja konkurenčno alternativo konvencionalnim proizvodnim tehnologijam, kot je na primer brizganje plastike, predvsem pri proizvodnih količinah od 100 do 2.000 izdelkov.
Kritična količina
Količina
PRIMERJAVA PROIZVODNIh STROšKOV NA KOS MED 3D-TISKANJEM S TEhNOlOgIJO MJF IN BRIZgANJEM PlASTIKE. | Speedpart

PRIMERJAVA POVRšIN KOMPONENT IZDElANIh IZ MATERIAlA PA12 S TEhNOlOgIJO MJF: lEVO –NEOBDElANA POVRšINA, SREDINA – KEMIčNO glAJENA POVRšINA, DESNO – KEMIčNO glAJENA POVRšINA POBARVANA S čRNO BARVO NAKNADNA OBDElAVA IZBOlJšA VIDEZ KOMPONENT IN FUNKCIONAlNOST POVRšINE | Speedpart
Natančna količina izdelkov, kjer je tehnologija MJF konkurenčna, je zelo odvisna od geometrije izdelka, velikosti in funkcionalnih zahtev, kar se izračuna za vsako aplikacijo posebej.
Ena izmed glavnih prednosti tehnologije MJF je možnost izdelave kompleksnih geometrij, vključno z mrtvimi koti, vgrajenimi sponkami in drugimi elementi ter rešetkastimi strukturami, pri čemer se ne okrni integritete komponente ter ne zahteva dodatne montaže. Izdelava takšnih


FUNKCIONAlNA PlASTIčNA KOMPONENTA IZDElANA S TEhNOlOgIJO MJF, KI JE PRIMERNA ZA IZDElAVO PROTOTIPOV, MAlOSERIJSKO PROIZVODNJO IN INDUSTRIJSKE APlIKACIJE | Speedpart
komponent je velikokrat zelo zahtevna ali nemogoča z uporabo konvencionalnih proizvodnih tehnik. Glede na aplikacijo se komponente izdelane s tehnologijo MJF lahko po izdelavi barva, kemično gladi, polira, peska ali izdela površinsko strukturo. Te končne obdelave ne zagotavljajo le lepšega videza in boljšega oprijema, temveč prinesejo tudi funkcijske izboljšave, kot je na primer higiensko optimizirana površina za aplikacije na področju medicine.
Agilen razvoj izdelkov in hiter vstop na trg
Hitrost in odzivnost sta postali glavni vodili sodobnih razvojnih ciklov izdelkov. Tradicionalna proizvodnja majhnih serij je običajno zahtevala dolge vodilne čase zaradi razvoja, izdelave in optimizacije orodij. Digitalizacija je zelo skrajšala cikle pri majhnih serijah, pri čemer digitalni delovni tokovi omogočajo izdelavo končnih komponent iz CAD-modela v le nekaj dneh. To podjetjem omogoča, da se fleksibilno odzivajo na zahteve trga, zmanjšajo tveganja vezana z zalogami in hitreje izvajajo razvojne iteracije. Tehnologija MJF tako omogoča

inženirjem funkcionalna testiranja v zgodnji fazi razvoja, hitrejše razvojne iteracije in zmanjšane zaloge izdelkov.
Tehnološke omejitve in komplementarne alternative
Čeprav tehnologija MJF ponuja številne prednosti pri maloserijski proizvodnji, ni univerzalno primerna za vse izdelke oziroma tehnične zahteve. Podobno kot pri drugih proizvodnih postopkih je treba tudi v primeru tehnologije MJF upoštevati določene omejitve, predvsem pri določenih lastnostih materialov, dimenzijah izdelkov in funkcijskih tolerancah.
Ko je na primer zahtevana uporaba identičnega materiala pri različnih proizvodnih serijah, sta bolj primerna postopka vakuumskega litja ali brizganja. Te tehnologije so del proizvodne ponudbe podjetja Speedpart, kar omogoča vrednotenje in primerjavo različnih proizvodnih tehnologij glede stroškov, kakovosti in izvedljivosti. Strokovnjaki podjetja Speedpart izračunajo kritično količino, ki je primerjava za posamezen proizvodni postopek na podlagi geometrije izdelka, materiala in drugih zahtev.
Število kosov izdelanih
hkrati: 650
Skupni stroški (ene izdelave): 1.750 eur
Stroški na kos: 2,75 eur

Cena izdelka: 2,75 eur

KOMPAKTNE SPONKE ZA KAMERE NA PRENOSNIh RAčUNAlNIKIh IZDElANE Z ADITIVNO PROIZVODNJO IZ MATERIAlA PA12 V šARžI 650 KOMPONENT, KAR JE PRIMER STROšKOVNO UčINKOVITE MAlOSERIJSKE PROIZVODNJE | Speedpart
To podjetju omogoča, da svojim strankam svetuje že na začetnih pogovorih oziroma pri pripravi ponudbe, kar zagotavlja izbiro najbolj stroškovno učinkovite in tehnično ustrezne tehnologije, ne glede na to, ali gre za postopke aditivne proizvodnje, hibridno tehnologijo ali konvencionalno proizvodno metodo. Vse to odjemalcem omogoča, da se na podlagi podatkov odločijo za najbolj primerno proizvodno tehnologijo, ob upoštevanju volumna, geometrije in kompleksnosti izdelka.
Strateško proizvodno orodje za majhne serije
Tehnologija 3D-tiskanja ni več omejena le na izdelavo prototipov, temveč se je razvila v razširljiv, učinkovit in zanesljivi industrijski proizvodni proces, predvsem ko so ključnega pomena nadzor stroškov in agilnost. Tehnologija MJF predstavlja dragoceno orodje v vrzeli med izdelavo prototipov in masovno proizvodnjo. Neodvisnost od orodij, nižji proizvodni stroški na kos in povečana fleksibilnost dobaviteljske verige zagotavlja veliko konkurenčno prednost podjetij na hitro razvijajočih trgih.
Kot je podjetje Speedpart pred kratkim prikazalo na sejmu, aditivna proizvodnja lahko že tekmuje s konvencionalnimi proizvodnimi metodami, tako glede ekonomike kot tudi zmogljivosti, zaradi česar je tehnologija MJF ključni del sodobnih proizvodnih strategij. Takšen pristop je osnova pri vseh projektih v podjetju Speedpart, od izdelave prototipov do serijske proizvodnje.
www.etmm-online.com www.speedpart.de STROšKOVNA ANAlIZA MAlOSERIJSKE PROIZVODNJE S TEhNOlOgIJO MJF. | Speedpart





























































































• n a S vetu S e uporablja 4,28 m I l I jona robotov

ROBOTI SCARA IN člENKASTE ROBOTSKE ROKE SERIJE CR PROIZVAJAlCA MITSUBIShI ElECTRIC | mitsubishi electric europe
Globalna uporaba industrijskih robotov ostaja na visoki ravni. Glede na poročilo Mednarodne federacije za robotiko (IFR) za leto 2024 je v uporabi več kot 4,28 milijona robotov, kar je za 10 odstotkov več kot leta 2023. Leta 2023 je bilo postavljenih 541 tisoč novih robotov, kar je že tretje leto zapored predstavljalo letno rast več kot pol milijona. Na vrhu je Kitajska, kjer je letno postavljenih 51 odstotkov vseh novih robotov, sledijo Japonska, ZDA in Južna Koreja. V Indiji in Braziliji prav tako pričakujejo dvoštevilčno letno rast. Ti podatki kažejo, da robotska tehnologija povečuje proizvodne kapacitete in se uspešno integrira v obstoječe proizvodne procese.
V Evropi je bilo leta 2023 postavljenih 92.393 industrijskih robotov, kar je za 9 odstotkov več kot leto prej, pri čemer je Nemčija predstavljala največji trg z 28.355 roboti oziroma 7-odstotno rast. V Združenem kraljestvu je bila zabeležena 51 rast števila novih industrijskih robotov, kar je predstavljalo 3.830 novih enot, predvsem v avtomobilski industriji.
Na podlagi podatkov IFR so se leta 2024 pojavili prvi znaki stabilizacije ali celo majhnega upada števila novih industrijskih robotov, predvsem v nasičenih trgih. V Evropi je bilo na primer postavljenih približno 23 tisoč novih robotov v avtomobilski industriji, kar je drugi najboljši rezultat v zadnjih petih letih. Kljub temu pa IFR
dolgoročno pričakuje, da se bo rast znova povečala leta 2026. To rast bo poganjala umetna inteligenca, nove aplikacije in krajšanje dobaviteljskih verig.
Umetna inteligenca in trajnost oblikujeta leto 2025 na področju robotike
V IFR opažajo v letu 2025 pomemben zagon na področju analitične, generativne in fizične umetne inteligence, humanoidnih robotov in trajnostne robotike. Nova industrijska področja, kot sta gradbeništvo in avtomatizacija laboratorijev, postajajo čedalje bolj pomembna za robotiko. Hkrati pa pomanjkanje kvalificirane delovne sile ostaja ključna težava in na podlagi rezultatov globalne raziskave o industrijski robotiki, ki jo je pripravila družba McKinsey, je za 61 odstotkov podjetij velika ovira pomanjkanje izkušenj s področja avtomatizacije, medtem ko imajo v 30 odstotkih podjetij težave z zaposlovanjem ustrezno usposobljenih sodelavcev.
Pristopi za soočanje s pomanjkanjem kvalificirane delovne sile
Podjetje Mitsubishi Electric pomaga uporabnikom pri robotizirani avtomatizaciji, tako da ponuja serije robotov Melfa RV-CR (členkasti roboti) in Melfa RH-CRH (roboti Scara), ki so kompaktni in stroškovno
Zaradi povečanega povpraševanja po avtomatizaciji predstavljajo v podjetju
Mitsubishi Electric uporabniku prijazne robote, ki so zasnovani za enostavno integracijo in pomagajo pri soočanju s pomanjkanjem kvalificirane delovne sile.
učinkoviti ter predvsem enostavni za uporabo. Krmilnik CR800 omogoča grafično programiranje preko funkcijskih blokov, tako da lahko robote uporabljajo tudi zaposleni brez predhodnega znanja robotike, medtem ko programska oprema Melsoft RT Toolbox 3 omogoča izvajanje simulacij, kar poenostavi programiranje in zmanjša možnost nastanka napak. Za te robote je veliko povpraševanje, tako v velikih kot tudi majhnih proizvodnih obratih. Seriji robotov Melfa RV-CR in RH-CRH sta bili posebej razviti kot stroškovno učinkoviti in kompaktni rešitvi za širok nabor aplikacij.
Enostavna integracija in malo vzdrževanja
Na podlagi raziskave proizvajalca programske opreme Syspro ima 30 odstotkov proizvodnih podjetij težave pri integraciji novih tehnologij. Seriji robotov proizvajalca Mitsubishi Electric je optimizirana za hitro integracijo v obstoječe proizvodne linije. Ti roboti so zasnovani kompaktno ter imajo vgrajene kable in pnevmatske povezave, medtem ko servo motorji brez baterij zmanjšajo potrebe po vzdrževanju. Nova ročna operaterska enota R86TB z zaslonom velikosti 10,1'' in vizualizacijo 3D poenostavi nastavitve, diagnostiko in programiranje ter je kompatibilna s trenutnimi in prejšnjimi različicami robotov Melfa.




Smo vodilni ponudnik metalurških izdelkov in storitev v Sloveniji, ugodne cene in dodelavne storitve.


+386 (4) 258 82 48
Info@mersteel.eu




Cesta na Okroglo 7, 4202 Naklo, Slovenija www.mersteel.si



širok nabor aplikacij in enostavnost uporabe
Običajne aplikacije zajemajo pobiranje, pakiranje in razvrščanje pri procesih nadzora kakovosti in montaže v avtomobilski industriji, laboratorijih ter drugih področjih. Podpora za koncept e F@ctory in kompatibilnost s CC Link IE TSN omogoča, da se robote brezhibno integrira v industrijska omrežja.
Dve seriji robotov za različne potrebe
Podjetje Mitsubishi Electric je predstavilo dve vrsti robotov za proizvodna okolja. Serija Melfa RV-CR so vertikalni členkasti roboti kompaktne zasnove, ki zahtevajo malo vzdrževanja, tako da so primerni za industrijske aplikacije. Roboti serije Melfa RH-CRH so roboti Scara RA, ki so 65 odstotkov nižji in 50 odstotkov lažji od predhodne serije FR. Ti roboti zasedajo malo prostora in so optimizirani za hitre cikle ter standardno
Ledinek Engineering utrjuje svoj globalni ugled in si odpira nove priložnosti na ameriškem trgu masivnega lesa
V Bostonu, v ameriški zvezni državi Massachusetts, sta nedavno potekala mednarodna konferenca in sejem o izdelkih iz masivnega lesa. Mass Timber+ je nov dogodek na vzhodu ZDA, katerega namen je povezati gradbeno industrijo na osnovi lesa, s poudarkom na masivnem lesu in hibridnih rešitvah. Podobno kot istoimenska konferenca v Portlandu, v zvezni državi Oregon, ki vsako leto poteka v marcu in je največji tovrstni dogodek na svetu. Na sejmu, kjer se srečajo dobavitelji, kupci in načrtovalci lesene gradnje ter poteka izmenjava idej in predstavitev tehnologij, je z razstavnim prostorom prisotno tudi podjetje Ledinek Engineering. Na sejmu so predstavljene tudi najnovejše priložnosti in dosežki na področju celostne proizvodnje konstrukcijskega lesa. »Na ameriški trg je v zadnjem času vezanih veliko naših aktivnosti in je na splošno za nas zelo pomemben. Zavedati se je treba njihovih pravil in standardov v uporabljenih tehnologijah, vrstah lesa in lepil. Zato je udeležba na tukajšnjih sejmih in konferencah preprosto nujna, tudi zaradi mreženja. Veseli nas, da lahko potencialnim partnerjem predstavimo naše dosežke v tehnologiji lepljenega lameliranega lesa in križno lepljenih lesenih plošč. Po drugi strani na ta način dobimo dragocene povratne informacije, ki so podlaga za izboljšave,« je misli strnil Jaka Bradač, območni vodja za območje Severne Amerike.
mB-NAkLo mGrip predstavlja mehko moč za živilsko avtomatizacijo
V živilski industriji, kjer so higiena, nežnost in zanesljivost ključne, prijemala mGrip podjetja Schmalz ponujajo idealno rešitev. Zasnovana za rokovanje z občutljivimi izdelki, kot so sadje, rogljički ali mesni izdelki, združujejo mehko prijemanje z visoko prilagodljivostjo.
modularna zasnova
Konfiguracija prstov (2–6), dolžine, kota in razdalje – vse brez dodatnih pogonov. Prijemala so lahka, enostavna za integracijo in primerna za različne aplikacije.
povezljivost v omrežja.
Roboti serije Melfa RV-CR in Melfa RH-CRH proizvajalca Mitsubishi Electric so zaradi kombinacije enostavnosti uporabe, energijske učinkovitosti in fleksibilne integracije pravi odgovor na pomanjkanje kvalificirane delovne sile in čedalje večjih zahtev po avtomatizaciji, tudi na novih področjih zunaj tradicionalne industrijske proizvodnje.
www.etmm-online.com www.mitsubishielectric.com

Ledinek je na projektu Rigidply Rafters v zvezni državi Pensilvaniji poleti dosegel pomemben mejnik, saj so uspešno zagnali proizvodnjo na vseh strojih linije. Izdelali so prvi ukrivljen lepljeni nosilec na stiskalnici Flexipress v popolnoma avtomatiziranem režimu, kar je edinstven dosežek v industriji v svetovnem merilu. Podjetje Ledinek Engineering je tako postalo edinstven ponudnik tovrstne avtomatizirane opreme za lesno industrijo. Zagon proizvodne linije za izdelavo lepljenih nosilcev različnih oblik sicer poteka uspešno in v skladu s terminskim načrtom. Jeseni pa so se že začele prve odpreme za projekt Sierra Institute v Kaliforniji. Projekt predstavlja svojevrsten izziv, saj gre za oddaljeno lokacijo z 9-urnim časovnim zamikom in dolgo transportno potjo. Spomladi prihodnje leto pa sledi začetek montaže pri stranki, ki jo bodo začeli s strojem za dolžinsko spajanje Kontizink in stiskalnico XE-Press.
www.ledinek.com
MgRIP NI lE PRIJEMAlO – JE PARTNER ZA VARNO, UčINKOVITO IN PAMETNO PROIZVODNJO
Higiena brez kompromisov Zaprta pnevmatska zasnova in izvedba IP69K omogočata enostavno čiščenje in skladnost z najstrožjimi higienskimi standardi.

digitalna podpora Platforma mGripedia ponuja več kot 100 primerov uporabe in 70 konfiguracij – za hitro iskanje rešitev in povezavo s strokovnjaki. www.mb-naklo.si

Sistemi za skupno delo človeka in robota (HRC) pri vijačenju omogočajo varno sodelovanje med človekom in robotom v industrijski montažni avtomatizaciji. Takšni sistemi odpravljajo potrebo po prostorsko in stroškovno zahtevnih varnostnih napravah, hkrati pa povečujejo učinkovitost in prilagodljivost proizvodnega procesa.

SISTEMI hRC ODPRAVlJAJO POTREBO PO PROSTORSKO IN STROšKOVNO ZAhTEVNIh VARNOSTNIh NAPRAVAh, hKRATI PA POVEčUJEJO UčINKOVITOST IN PRIlAgODlJIVOST PROIZVODNEgA PROCESA

DEPRAg JE ENO IZMED VODIlNIh SVETOVNIh PODJETIJ NA PODROčJU AVTOMATSKIh REšITEV ZA VIJAčENJE IN ORODJA ZA MONTAžO.

SISTEMI hRC ZA VIJAčENJE ZDRUžUJEJO NAPREDNO ROBOTIKO, INTElIgENTNE SENZORJE IN ERgONOMSKO ZASNOVO TO OMOgOčA NATANčEN NADZOR NAVORA, VISOKO PONOVlJIVOST IN ZMANJšANJE NAPAK PRI MONTAžI, KAR JE KlJUčNEgA POMENA V AVTOMOBIlSKI, ElEKTRONSKI IN INDUSTRIJSKI PROIZVODNJI
Podjetje DEPRAG je eno izmed vodilnih svetovnih podjetij na področju avtomatskih rešitev za vijačenje in orodja za montažo. Z več kot 100-letno tradicijo razvijajo inovativne tehnologije, ki združujejo visoko natančnost, robustnost in zanesljivost. DEPRAG-ovi sistemi so poznani po tem, da omogočajo intuitivno in varno interakcijo med človekom in robotom, kar pomeni, da lahko delavci brez kompleksnih varnostnih ograj sodelujejo neposredno z robotiziranimi vijačnimi sistemi.
Njihovi sistemi HRC za vijačenje združujejo napredno robotiko, inteligentne senzorje in ergonomsko zasnovo. To omogoča natančen nadzor navora, visoko ponovljivost in zmanjšanje napak pri montaži, kar je ključnega pomena v avtomobilski, elektronski in industrijski proizvodnji. Poleg tega DEPRAG ponuja prilagodljive rešitve, ki se enostavno integrirajo v obstoječe proizvodne linije, s čimer podjetjem omogočajo povečanje produktivnosti in optimizacijo delovnih procesov.
DEPRAG je tudi pionir pri razvoju pametnih orodij, ki zbirajo podatke v realnem času, kar omogoča nadzor kakovosti in sledenje proizvodnim parametrom. Z uporabo njihovih sistemov HRC podjetja ne le povečajo produktivnost, temveč izboljšajo tudi ergonomijo delovnih mest in zadovoljstvo zaposlenih.
Takšna tehnologija predstavlja pomemben korak k pametnim tovarnam prihodnosti, kjer so avtomatizacija, varnost in človeška prilagodljivost optimalno povezani. www.mb-naklo.si




Zato je ključnega pomena, da smo pozorni na stanje rezalnih plošč in upoštevamo priporočila za varno in učinkovito uporabo teh izdelkov. V nadaljevanju navajamo nekaj nasvetov za varno uporabo rezalnih plošč z majhnim, srednjim, tj. standardnim in velikim premerom.
Splošna priporočila za varno uporabo rezalnih plošč
Poznamo več splošnih smernic za varno uporabo rezalnih plošč vseh velikosti in vrst. • Uporaba ustreznega ščita: pravilni ščit na orodju je pomemben del varne uporabe rezalne plošče. Kotne brusilke – orodje, ki se najpogosteje uporablja za delo z rezalnimi ploščami – so običajno opremljene le s ščitom za brušenje. Za rezanje z rezalnimi ploščami pa je potrebna uporaba ščita v obliki polmeseca, ki s 180-stopinjsko pokritostjo zagotavlja dodatno zaščito uporabnika. Uporaba ščita namenjenega za brušenje pri delu z ravno rezalno ploščo tipa F41 ali izbočeno rezalno ploščo tipa F42 te dodatne zaščite ne zagotavlja. Slabše od uporabe napačnega ščita je samo, če uporabnik sploh ne uporablja ščita. Pri delu z rezalnimi ploščami imejte vedno nameščen ustrezen ščit.
• Uporaba osebne zaščitne opreme (OZO): pri delu z rezalnimi ploščami
je treba nositi osebno zaščitno opremo. OZO vključuje zaščitna očala, ščitnik za obraz, glušnike, zaščitne rokavice, ognjevarna oblačila, usnjen predpasnik in varnostne čevlje. Čelade in/ali varilske kape lahko glavo zaščitijo pred iskrami, ki nastajajo med rezanjem kovine.
• Vizualni pregled: pred uporabo preglejte rezalno ploščo in orodje. Zamenjajte ploščo z novo, če so na njej razpoke ali drugi znaki obrabe ali poškodb. Tudi če je plošča še vedno na orodju, je lahko orodje padlo z orodnega stojala, zato je pomembno, da vedno preverite morebitne poškodbe pred uporabo. Prav tako nekaj sekund 'preizkusno' zaženite orodje, preden ga uporabite, da se prepričate o njegovem pravilnem delovanju.
• Pravilna pritrditev rezalne plošče: večina rezalnih plošč ima okoli svojega središča, tj. luknje, vtisnjen kovinski obroč (prirobnico). Ploščo je treba pritrditi tako, da je vtisnjeni del obrnjen proti vretenu na strani motorja orodja. To bo zagotovilo varno in uravnoteženo namestitev, saj je verjetnost, da bi se na tej strani plošče nahajali drobci umazanije ali druge nečistoče, veliko manjša.
• Varna pritrditev obdelovanca: prepričajte se, da je obdelovanec trdno pritrjen v primežu ali vpet, da se po začetku rezanja ne bo premaknil, upognil ali prevrnil. Če se obdelovanec med
Avtor: weiler Abrasives
Za varnost v proizvodnem okolju je odgovoren vsak. Varna uporaba rezalnih plošč je še posebej pomembna, ker se brusi uporabljajo z orodji, ki delujejo pri visokih hitrostih. Če uporabnik nepravilno uporablja rezalno ploščo ali uporablja poškodovano ploščo, se lahko ta razleti na koščke, ki nato z visoko hitrostjo letijo naokoli.
rezanjem premakne, se lahko zvije in stisne ploščo, kar lahko povzroči, da se poškoduje ali zlomi.
• Ne upogibajte rezalne plošče: med rezanjem nikoli ne poskušajte upogibati ali zvijati plošče, da bi naredili ukrivljen rez. To povzroči stransko obremenitev, zaradi katere se lahko plošča zlomi.
• Nikoli ne brusite z rezalno ploščo: rezalna plošča s steklenimi vlakni ojačana je v drugačni meri kot brusna plošča, zato je brušenje z rezalno ploščo lahko nevarno. Rezalno ploščo uporabljajte samo za rezanje. Kombinirane plošče se lahko uporabljajo tako za rezanje kot brušenje in so ustrezno označene.
• Pri rezanju ne pritiskajte: rezalne plošče bi morale biti med rezanjem obremenjene samo s težo orodja. Če ploščo po nepotrebnem pritiskate, lahko zdrsne in se zatakne. Prevelik pritisk skrajša tudi življenjsko dobo izdelka.
• Za trše materiale uporabite boljši abraziv: nekatere posebne kovine, kot sta titan ali inconel, je težko rezati. V teh primerih izberite rezalno ploščo z visokozmogljivim abrazivnim zrnom, kot je keramika. To pomaga pri učinkovitem rezanju in zmanjšuje možnost zaprtja strukture zaradi visoke temperature.
• Bodite pozorni na iskre: iskre nastajajo pri delu z vsemi vrstami rezalnih plošč. Smer, v katero letijo iskre, se lahko
spremeni glede na način pristopa k rezu. Bodite pozorni na pot isker in na vse predmete, ki bi lahko bili poškodovani, ali sodelavce, ki so v bližini.
Najboljše prakse za uporabo rezalnih plošč z majhnim premerom
Rezalne plošče s premerom 100 milimetrov ali manj in luknjo s premerom 6 ali 10 milimetrov veljajo za plošče majhnega premera.
Rezalne plošče z majhnim premerom se pogosto uporabljajo pri predelavi in obdelavi kovin, v ladjedelništvu in v številnih drugih proizvodnih panogah. Manjša velikost teh plošč predstavlja prednost pri rezanju kovine v kotih ali na težko dostopnih mestih.
Nekateri uporabniki so pri delu s ploščami manjšega premera morda preveč samozavestni, saj menijo, da jih bodo lažje obvladovali. Vendar številna pnevmatska orodja, ki se uporabljajo za delo s ploščami tega velikostnega razreda, delujejo z veliko višjimi vrtljaji (RPM), zato je treba biti pozoren na uporabo pravilnih tehnik rezanja in vedno uporabljati ščit za orodje. Prepričati se je tudi treba, da je nazivna hitrost plošče enaka ali večja od nazivne hitrosti orodja.
Samo zato, ker se rezalna plošča lahko
namesti na palični brusilnik, še ne pomeni, da je to varno. Na voljo je veliko specializiranih orodij za rezanje s ploščami majhnega premera, ki vključujejo ustrezno zaščito. Pred začetkom rezanja se prepričajte, da imate primerno orodje in ščit.
Najboljše prakse za uporabo rezalnih plošč s srednjim, tj. standardnim premerom
Standardne rezalne plošče s premeri med 100 in 230 milimetri in z običajno velikostjo luknje za trn 16 ali 22,23 milimetrov se pogosto uporabljajo s kotnimi brusilniki. Te rezalne plošče srednje velikosti so najpogosteje uporabljene pri splošni izdelavi in proizvodnji.
Uporaba ustreznega ščita za orodje je pri delu s temi ploščami bistvenega pomena, kot je že navedeno v splošnih nasvetih.
Prav tako nikoli ne odstranjujte ročaja s kotnega brusilnika, da bi ga lahko uporabljali v manjšem prostoru. Ročaj je potreben za stabilnost, saj se ti brusilniki zlahka zasučejo v uporabnikovi roki in povzročijo, da se plošča zatakne. Ročaj tudi omogoča boljši nadzor v primeru povratnega udarca orodja.

Ko se plošče obrabijo, jih je težje nadzorovati. Ko rezalna plošča postane premajhna, da bi jo pravilno nadzorovali ali naredili želene reze, jo je treba zamenjati za novo.
Najboljše prakse za uporabo rezalnih plošč z velikim premerom
V to skupino spadajo rezalne plošče s premeri 250 do 610 milimetrov. Najpogosteje uporabljene velikosti v tej kategoriji so plošče s premerom 305, 356 in 406 milimetrov. Rezalne plošče velikega premera se pogosto uporabljajo za rezanje debelejših ali

Metalynx 3D MAX fiber diski so izdelani za maksimalno zmogljivost pri delu z najtršimi kovinami. Z natančno oblikovanimi 3D zrni zagotavljajo izjemno hitrost rezanja, vzdržljivost in hladno brušenje za maksimalno produktivnost. Zasnovani so za povečanje pretočnosti in zmanjšanje utrujenosti upravljavca, zato vam pomagajo hitreje opraviti delo.

Za testiranje 3D MAX nas kontaktirajte.
emea.weilerabrasives.com
večjih kosov kovine. Običajno se uporabljajo na orodjih, kot so namizne žage, stacionarne žage ali prostoročne bencinski motorni rezalnik z visoko hitrostjo.
Pri rezalnih ploščah z velikim premerom je pomembno ločevati tudi med orodji, s katerimi se lahko uporabljajo. Tako je na primer pri namiznih krožnih žagah priporočljivo uporabljati tanjše izdelke (okoli 3 milimetrov debeline), saj le-ti pri rezanju omogočajo lažji prehod skozi material. Pri delu s stacionarnimi žagami uporabite malo debelejše plošče (med 3,5 in 4,5 milimetra), ki so bolj ojačene kot tanjši izdelki. Ker so stacionarne žage močnejše, lahko pri uporabi tanjše rezalne plošče pride do poškodbe, še posebej kadar jo uporabljamo pri visoki hitrosti. Ključnega pomena pri uporabi bencinskih rezalk pa je upoštevanje piktogramov na izdelkih. Uporaba določenih plošč v kombinaciji z omenjenim orodjem je prepovedana. Zaradi treh možnih smeri gibanja in s tem povezanim možnim nastankom dodatnih obremenitev lahko to orodje uporabljate zgolj s ploščami s trojnim ojačenjem iz steklenih vlaken. Zato je treba pred začetkom dela vedno prebrati etiketo na izdelku.
Prepričajte se, da se hitrost, velikost in priporočena uporaba plošče ujemajo s hitrostjo in velikostjo specifičnega orodja, ki se uporablja. Prav tako zagotovite, da vsebuje plošča ustrezno abrazivno zrno za rezanje kovine in da je zasnovana za uporabljeno orodje. Uporaba napačnega abraziva lahko povzroči prekomerno toploto in povzroči, da se kolo »stekleni« in preneha rezati.

OZNAKA NA ETIKETI IZDElKA UPORABNIKA
Rezalne plošče so pomemben element pri predelavi in obdelovanju kovin in se uporabljajo v številnih industrijah. Upoštevanje priporočil pri uporabi teh izdelkov in
Formnext 2025 poroča o močni udeležbi in inovacijah v industriji
Mesago Messe Frankfurt je objavil izjavo o prvih vtisih s sejma Formnext 2025, ki je potekal v novembru v Frankfurtu na Majni v Nemčiji.
Med potekom Formnext so 803 razstavljavci s področja dodajalne izdelave (AM) predstavili svoje najnovejše dosežke na približno 50.000 m² bruto razstavnega prostora. Po besedah organizatorja se je letošnji sejem začel z izjemno visokim obiskom, svetovnimi premierami in programom, ki je prikazal raznolikost dodajalne izdelave vzdolž celotne procesne verige.
Letos nameravajo Formnext in njegovi razstavljavci z uporabo različnih realnih aplikacij še bolj jasno prikazati konkretno dodano vrednost, ki jo dodajalna izdelava ponuja v številnih industrijskih sektorjih, in posebne poslovne priložnosti, ki jih to omogoča. »Zaradi neštetih inovacij, ki čakajo na odkritje na Formnext, naš dogodek vsaki industrijski družbi ponuja priložnost, da raziskuje raznolike možnosti dodajalne izdelave in jih dobesedno izkoristi,« je izjavil Sascha F Wenzler, podpredsednik Formnext pri Mesago Messe Frankfurt GmbH.
Formnext 2025 bo še naprej združeval industrijske start-upe in uveljavljena industrijska podjetja, ki bodo predstavila številne svetovne premiere vzdolž celotne procesne verige dodajalne izdelave – od oblikovanja, proizvodnje in materialov do postopkov po obdelavi (poobdelava) in zagotavljanja kakovosti. Obiskovalci bodo lahko najnovejše dosežke doživeli iz prve roke ter pridobili pomembno znanje o tem, kako uporabiti to pionirsko tehnologijo za razvoj in lansiranje novih izdelkov, izboljšanje obstoječih ali optimizacijo lastne proizvodnje.
nošenje ustrezne zaščitne opreme lahko zmanjša tveganje za poškodbe pri njihovi uporabi — in pomaga obratom prihraniti čas in denar, ki se lahko izgubi zaradi poškodb. Proizvajalci pogosto nudijo možnosti usposabljanja za varno uporabo rezalnih plošč in drugih abrazivov. SPOT – izobraževalni program o varni rabi abrazivov podjetja Weiler Abrasives, se na primer osredotoča na načela SPOT (hitrost in velikost, pritisk, orientacija, čas/angleško: speed and size, pressure, orientation, time), da bi spodbudil varno in pravilno uporabo abrazivov.
emea.weilerabrasives.com

UDElEžENCI NA FORMNEXT 2025 | mesago messe Frankfurt/marc jacquemin
raznolike tehnologije, trendi in aplikacije
Ob deseti obletnici je Formnext razširil svoj program dogodkov. Poleg uveljavljenih formatov, kot so programska prizorišča, posebne predstavitve, Formnext Awards, partnerska država in specializirani seminarji ter dogodki, bo leto 2025 vključeval tudi osredotočene oglede sejma, prikaze dodajalne izdelave v živo in še mnogo več. Program predavalnj na treh odrih je namenjen ponujanju obiskovalcem različnih možnosti tako za strokovno mreženje kot izmenjavo novih idej. Strokovnjaki bodo razpravljali o trenutnih in prihodnjih aplikacijah, tehnologijah in širših trendih v dodajalni izdelavi ter proizvodni industriji na splošno.
Tudi letos je bil Formnext znova dostopen tudi po spleta. Izbran program iz različnih odrov je bilo mogoče spremljati preko livestreama na LinkedIn in YouTube ali si ga ogledati na spletni strani Formnext po koncu sejma.
www.formnext.com
Volkmann predstavlja zaprto-zančni sistem za upravljanje
prahov za povečanje obsega dodajalne izdelave
Podjetje Volkmann USA (Bristol, Pennsylvania), proizvajalec opreme za transport kovinskih prahov, je predstavilo popolnoma avtomatiziran, zaprto-zančni sistem za upravljanje kovinskih prahov, namenjen visokovolumskim procesom dodajalne izdelave kovinskih izdelkov.
Z zasnovo, prilagojeno za brezšivno integracijo s stroji za dodajalno izdelavo kateregakoli proizvajalca, so Volkmannovi centralizirani sistemi za upravljanje kovinskih prahov razviti za natančen nadzor nad transportom in dozirnim polnjenjem kovinskega prahu iz skladišča v več strojev za dodajalno izdelavo, avtomatizirano odstranjevanje prahu po izdelavi (depowdering), čiščenje delov ter zajem, sejanje in vračanje presežnega prahu v skladišče ali nazaj v proces. Podjetje poudarja, da z avtomatizacijo ročnih postopkov in uvedbo skalabilne zasnove zaprto-zančni sistemi omogočajo neprekinjen dotok kovinskega prahu do več sto strojev za dodajalno izdelavo hkrati, kar povečuje izkoristek obratovalnega časa in zmanjšuje strošek na izdelan del.

Sistemi so zasnovani za 24/7 delovanje in daljinsko upravljanje brez osebja. Delujejo kot popolnoma zaprt, zatesnjen krog, ki v vseh fazah preprečuje stik materiala z delovnim okoljem ter s tem zmanjšuje tveganje kontaminacije kovinskih prahov, nastanek prašnih oblakov in nevarnosti za delavce.
Lastniški zaprto-zančni sistemi so primerni za prahove iz volframa, kobalta, srebra, železa, nerjavnega jekla, aluminijevih oksidov, nikljevo-kromovih zlitin, bakra, titana in drugih kovinskih materialov. Možno jih je opremiti z vmesnim vakuumskim sušenjem, vmesnimi (buffer) skladiščnimi enotami in drugimi dodatki. Na voljo so tudi sistemi z inertnim plinom.
www.volkmannusa.com
Kinectrics in Burloak izdelujeta jedrske komponente z dodajalno izdelavo
Kinectrics, podružnica BWX Technologies Inc., in Burloak Technologies, podružnica Samuel, Son & Co., sta uspešno demonstrirala uporabo dodajalne izdelave kovinskih izdelkov za jedrske aplikacije, kar predstavlja pomemben mejnik v dobavni verigi specializiranih komponent.
Združitev dveh vodilnih kanadskih podjetij na področju storitev jedrskega življenjskega cikla in dodajalne izdelave se je začela leta 2021 in omogoča izdelavo popolnoma testiranih jedrskih komponent, ki odgovarjajo na izziv zastarelosti ter podpirajo razvoj novih reaktorskih tehnologij.
Izdelava hidravličnega razdelilnika z dodajalno izdelavo
V zadnji fazi sodelovanja sta podjetji Kinectrics in Burloak izdelali hidravlični razdelilnik (hydraulic manifold), kompleksno tlačno odpornostno jekleno komponento, ki je bila sprva proizvedena s klasičnimi postopki. Nova komponenta je bila načrtovana in izdelana, da izpolnjuje stroge mehanske ter varnostne zahteve jedrskega okolja — obenem pa dokazuje jedrsko kvalifikacijo postopka spajanja kovinskega prahu na podlago podjetja Burloak.
Vloga dodajalne izdelave v prihodnosti jedrskih tehnologij
Začetna osredotočenost je na reševanju težav z zastarelimi deli v kanadski floti reaktorjev CANDU in drugih starejših jedrskih elektrarnah. Oba partnerja pa vidita dodajalno izdelavo kot ključno za razvoj majhnih modularnih reaktorjev (Small Modular Reactors –SMRs) in naprednih reaktorskih zasnov. Dodajalna izdelava omogoča

BURlOAKOV DODAJAlNO IZDElAN hIDRAVlIčNI RAZDElIlNIK (lEVO) V PRIMERJAVI S KONVENCIONAlNO IZDElANIM EKVIVAlENTOM (DESNO) | kinectrics
zmanjšanje števila delov, optimizacijo fluidne dinamike ter hitro prototipiranje, kar se idealno ujema z zahtevami naprednih jedrskih tehnologij glede zmogljivosti, stroškov in prilagodljivosti.
Kvalifikacija in varnost jedrskih AM komponent
Program je dokazal, da je mogoče jedrske komponente iz dodajalne izdelave kvalificirati za jedrsko uporabo, če je celoten postopek pod nadzorom in potrjen po jedrskih standardih. Pri tem je bila uporabljena enaka stopnja rigoroznosti kot pri klasično izdelanih komponentah, kar zagotavlja neokrnjeno varnost, zmogljivost in sledljivost. Dodajalna izdelava omogoča tudi izdelavo nadomestnih delov na zahtevo, ki jih drugače ni mogoče zagotoviti. Skupno delo s Kinectrics predstavlja okvir za uporabo dodajalne izdelave v kanadski jedrski industriji ter ustvarja nove inženirske možnosti, ki izpolnjujejo ali celo presegajo zmogljivost klasičnih postopkov. www.metal-am.com
Aspire Space Ltd, podružnica Aspire Space Technologies SA s sedežem v Združenih arabskih emiratih, je podpisala uradni sporazum z LEAP 71, prav tako iz Združenih arabskih emiratov, o sodelovanju pri razvoju ponovno uporabnega vesoljskega plovila Oryx.

KONCEPT AEROSPIKE šOBE NAJ BI ZAgOTAVlJAl VIšJO UčINKOVITOST TAKO V ATMOSFERSKEM KOT TUDI VAKUUMSKEM NAčINU lETENJA, ZARADI čESAR JE POSEBEJ PRIMEREN ZA SISTEME ZNOVA UPORABNIh NOSIlNIh RAKET | LeAP 71

ORyX JE V CElOTI ZNOVA UPORABNA NOSIlNA RAKETA ORBITAlNEgA RAZREDA, ZASNOVANA ZA IZSTRElITVE V NIZKOZEMElJSKO ORBITO | LeAP 71
Tako Aspire Space kot LEAP 71 sta člana Programa gospodarskih območij v vesolju UAE Space Agency, integriranega programa, namenjenega spodbujanju inovacij, naložb in komercialne rasti v vesoljskem sektorju. S tem obe podjetji prispevata k cilju ZAE: vzpostaviti globalno konkurenčno in trajnostno vesoljsko gospodarstvo.
To sodelovanje naj bi pomenilo pomemben korak k vzpostavitvi suverene zmogljivosti ZAE za orbitalne izstrelitve, ki jo poganjajo doma razvite pogonske tehnologije.
Oryx je nosilna raketa v orbitalnem razredu, zasnovana za dostavo do 15 ton tovora v nizkozemeljsko orbito (3 tone v povsem ponovno uporabnem načinu). Tako njen pospeševalnik kot tudi zgornja stopnja sta zasnovana za hitro ponovno uporabnost, z vračanjem na Zemljo po vsaki misiji za hiter ponovni zagon in izstrelitev.
Na podlagi obstoječega sodelovanja bo ta pogodba omogočila, da LEAP 71 razvije raketne motorje, ki poganjajo drugo stopnjo Oryxa. Vsak motor bo zagotavljal 20 ton (200 kN) potiska, partnerji pa razvijajo dve vzporedni pogonski rešitvi: klasičen motor in konfiguracijo z aerospike šobo.
Koncept aerospike šobe naj bi zagotavljal višjo učinkovitost tako v atmosferskem kot tudi vakuumskem načinu delovanja, zaradi česar je posebej primeren za sisteme znova uporabnih nosilnih raket. LEAP 71 je decembra 2024 pridobil priznanje zaradi uspešnega testiranja aerospike motorja s potiskom 5 kN in potrditve ključnih vidikov njegove zasnove.

SlOVESNOST PODPISA MED lEAP 71 IN ASPIRE SPACE V PRISOTNOSTI MINISTRA DR AhMADA BElhOUlA Al FAlASIJA, PREDSEDNIKA UAE SPACE AgENCy, JE POTEKAlA MED DUBAI AIRShOw | LeAP 71
leap71.com www.aspire.space
Ustanovni panel članov EBC je potekal 20. novembra na Formnext 2026 (pripravil Electron Beam Consortium)
Ustanovni člani Electron Beam Consortium (EBC) so stopili na oder na Formnext 2025 in predstavili, kako je bil konzorcij ustanovljen z namenom spodbujanja uporabe tehnologije Electron Beam Powder Bed Fusion (PBF-EB) v industrijskih sektorjih.
Integriran s strani The Barnes Global Advisors (TBGA) se EBC osredotoča na spodbujanje uvedbe preko serije iniciativ za načrtovanje razvoja in izobraževanje, namenjenih pospešitvi inovacij in praktične implementacije procesov PBF-EB dodajalne izdelave kovinskih izdelkov.

Na odru so konzorcij zastopali JEOL USA Inc., s sedežem v Peabodyju, v Massachusettsu v ZDA, in Wayland Additive, iz Huddersfielda v Veliki Britaniji, ki sta predstavila novo blagovno znamko konzorcija in uradno spletno stran, kar predstavlja korak k vzpostavitvi mednarodne prisotnosti EBC.
Obiskovalci se so lahko tudi neposredno pogovarjali z ustanovnimi člani EBC, vključno z ALD Vacuum Technologies, Freemelt, JEOL, ProBeam in Wayland Additive.
www.barnesglobaladvisors.com/ebc
kolutno varjenje prečno ali vzdolžno

bradavičasto varjenje linearni hod
točkovno varjenje linearni hod
varilne klešče X ali C izvedba
točkovno varjenje škarjasti hod
sočelno varjenje ø 2 - ø 14mm
Kočevar d.o.o. | Sončna cesta 10 | Ločica ob Savinji | Si-3313 Polzela | Slovenija T: 03 570 14 47 | F: 03 570 14 46 | info@kocevar.eu | www.kocevar.eu
We help weld your product. you
V številnih panogah in industrijah, kot so farmacevtska, plinska, naftna in kemijska industrija, se za prenos medijev uporabljajo tankostenske nerjavne cevi relativno velikih premerov. Kot ponudniki strojno-inštalacijskih storitev se v podjetju Numip, d. o. o., nenehno srečujemo z obsežnimi potrebami po izdelavi cevovodov v procesni industriji, in sicer v skladu z najvišjimi kakovostnimi zahtevami po evropskih in ameriških standardih. Težava, s katero se v podjetju soočamo, je, da se pri varjenju cevi premerov 200 do 450 mm in debelin 2 do 5 mm ne more uporabiti orbitalno varjenje TIG zaradi dimenzij orbitalne glave. Rešitev za takšne primere je izvedba varjenja na rotacijski varilni napravi RSWM 65/4. Članek predstavlja razvoj in izvedbo kvalifikacije varilnega postopka, ki je ključni element za uporabo varilnega postopka na projektih, kjer se varijo cevovodi relativno velikih premerov in manjših debelin sten.
V farmacevtski, jedrski, živilski, letalski in vesoljski industriji je kontaminacija izrazitega pomena. Kontaminacijo lahko zmanjšamo z materiali, ki ne reagirajo z okolico in dosegajo nizko površinsko hrapavost. Nerjavno jeklo je visoko odporno jeklo proti koroziji pri različnih okoliških pogojih. Glede na tvorjenje avstenitne faze pri avstenitnem nerjavnem jeklu jih delimo po ameriškem institutu za železo in jeklo (angl. American Iron and Steel Institute – AISI) na serijo 200 in 300. Serija 200 doseže avstenitno mikrostrukturo z dodajanjem mangana in dušika, zato je serija 200 v industriji cenovno bolj dostopna. Težava pri seriji 200 je slabša varivost različnih razredov jekel med seboj, kot je na primer varjenje 201LN z jeklom serije 214. V seriji 300 je primarni legirni element krom, katerega vsebnost se giblje med 11 in 18 %. Odpornost proti koroziji dvigne tudi nikelj z deležem 10 do 12 % in molibden z deležem 2 do 3 %. V industriji se iz serije 300 pogosto uporablja tip jekla z oznako 304, saj ima odlične mehanske lastnosti tako pri zelo nizkih kot visokih temperaturah. Zato je primerno za strojna postrojenja pri izdelavi tekočih plinov ter parovodov in za delo v okoljih, v katerih so prisotne soli, baze in kisline. Ta tip jekla se tudi deli glede na vsebnost ogljika, zato poznamo jeklo 304SS in 304L. Razlika med njima je, da ima jeklo 304L 0,05 % manjšo vsebnost ogljika
Uporaba standarda Specifikacije projekta Tehnična dokumentacija } }
SIST EN ISO 15614-1
Avtor: Matija Račič, Matej Pleterski Numip, d. o. o.
Razvoj postopka pWPS
Potrditev postopka
WPQR
Atestiranje varilca
Zaključevanje postopka WPS
Vzpostavitev procesa
Navodila za delo
SlIKA 1: DIAgRAM KVAlIFIKACIJE VARIlNEgA POSTOPKA
kot jeklo 304SS. Manjša vsebnost ogljika pri jeklu 304L pripomore k manjšemu nastajanju karbidov med varjenjem, zato je zvar korozijsko odpornejši kot pri jeklu 304SS. Omeniti pa je tudi treba, da ima ta tip jekla zaradi manjše vsebnosti ogljika slabše mehanske lastnosti. Avstenitna nerjavna jekla so znana po svoji dobri varivosti in ne zahtevajo posebnih priprav, kot je to potrebno pri ogljikovih jeklih, saj zaradi avstenitne faze pri sobni temperaturi niso nagnjena k vodikovi krhkosti. Pomemben vidik varjenja avstenitnega nerjavnega jekla
je izbira dodajnega materiala s pravilno sestavo zlitine. Pri varjenju TIG je v večini primerov dodajni material podoben osnovnemu materialu, vendar nekoliko bogatejši z nikljem in kromom, da nadomesti izgube med varjenjem. Na primer, pri običajnem tipu jekla ASTM 304L/EN X2CNi18-9 je običajno zaželen dodajni material razreda E308L/ EN W 19 9 L, ki ima večjo vsebnost niklja in kroma za približno 1 % [1,2,3,4]. Varjenje zahteva spretnost. Za določitev postopka varjenja je poleg številnih drugih dejavnikov potrebno znanje o varjenih

SlIKA 2: TESTNI VZOREC ZA SOčElNI ZVAR S POlNO PREVARITVIJO
304L/ 1.4301/ X2CrNi18-9
*maksimalna dovoljena vsebnost
TABElA 1: REZUlTATI KEMIčNE SESTAVE IN MEhANSKIh PREISKAV
materialih in varilnem postopku. Zaradi velikega števila vključenih spremenljivk je treba tehnologijo, znanje varilnega inženirja in spretnost varilca potrditi z vrsto preizkusov. Vse to znanje, v povezavi z zgoraj navedenimi spremenljivkami, je treba navesti v preliminarni specifikaciji varilnega postopka (angl. Preliminary welding procedure specification – pWPS), na podlagi katere se izdelajo preizkusni vzorci, ki služijo kot osnova za porušne in neporušne preiskave. V primeru, da so vsi vzorci znotraj kriterijev sprejemljivosti, se nato na podlagi rezultatov izdela zapisnik o kvalifikaciji varilnega postopka (angl. Welding procedure qualification record – WPQR), specifikaciji varilnega postopka (angl. Welding procedure specification – WPS) in povezanih poročilih o preizkusih [5]. Za lažjo predstavo je na sliki 1 prikazan celoten diagram kvalifikacije varilnega postopka.
Izbira vzorca za kvalifikacijo varilnega postopka je pomembna, saj želimo s standardom SIST ISO 15614-1:2017 nivo 2 na podlagi vzorca pokriti čim večji razpon zvarjencev, ki jih izdelujemo v proizvodnem procesu. Na večini projektov v procesni industriji uporabljamo cevi debeline 1 do 4 mm in nominalnega premera 10 do 304 mm, vendar je standardizacija cevi odvisna od naročnika. Nekateri naročniki uporabljajo opremo po ASME standardu, drugi pa po ISO standardu. Za vzorec smo določili šivno cev po EN 10217-7 TC1 z zunanjim premerom 273 mm in debelino stene 3 mm. Za omenjen vzorec smo se odločili, ker po standardu SIST EN ISO 15614-1:2017 pokriva cevi zunanjih premerov od 136,5 mm do neomejenega premera in debelin od 1,5 do 6 mm [5].
Glede na zahtevnost del v podjetju smo izdelali teste za WPQR po nivoju 2, ki vsebuje zahtevane vrste testov:
• 100 % vizualna, radiografska in penetrantska površinska kontrola,
• 2 vzorca za natezni in upogibni preizkus,
• 1 vzorec za makroskopski preizkus.
2 Metodologija raziskave
2.1 eksperiment
Namen eksperimenta je pridobiti ustrezne varilne parametre, ki ustrezajo zahtevam za kvalifikacijo varilnega postopka. Varilni parametri so vhodne veličine v varilnem procesu, pri čemer je končna kvaliteta zvara odvisna od njihovega spreminjanja, ki temelji na podlagi znanja o varjenju in kovinskih materialih. Vzorci v eksperimentu so cevi iz nerjavnega jekla oznake EN 1.4307/ ASTM 304L. Geometrija vzorca je podana v skladu s standardom EN 10217-7 TC1, in sicer z zunanjim premerom 273,05 mm in debelino 3 mm. Vzorec se odreže na dolžino minimalno 150 mm, kot to zahteva standard SIST EN ISO 15614-1:2017 (slika 2).
Eksperiment zajema veliko različnih pomožnih strojev in pripomočkov, ki je v lasti podjetja Numip, d. o. o. Kontrolni del eksperimenta se je izvedel v podjetjih Q Techna, d. o. o., in TPK-Zavod, d. d., z njuno opremo.
2.2 uporabljeni materiali
Uporabljeno je avstenitno nerjavno jeklo TP 304L/EN 1.4307/X2CrNi18-9, za katerega nam je proizvajalec priložil certifikat po standardu EN 10204. Ta prikaže rezultate kemične sestave in mehanskih lastnosti materiala (tabela 1), pridobljenih s

SlIKA 3: PRIPRAVlJEN VZOREC ZA VARJENJE
*min. dovoljena vsebnost
testom po standardu EN 10217-7 TC1. V praksi prihaja do napak v zvaru, med drugim tudi zaradi nepravilnih geometrij zvarnega roba in predhodne kontaminacije površine osnovnega materiala. V eksperimentu smo najprej zagotovili, da je zvarni rob ustrezne geometrije, ter rahlo zaoblili vse ostre robove, ki so nastali pri rezanju vzorcev na ustrezno dolžino. Nato smo površino na obeh straneh minimalno 30 mm od zvarnega robu očistili z žičnato ščetko iz nerjavnega jekla, nameščeno na premi brusilnik. Sledila je razmastitev in odstranjevanje prahu z alkoholom.
2.3 rotacijsko varjenje tIG
Pri iskanju optimalnih varilnih parametrov smo izdelali večje število vzorcev in jih zavarili v območju določenih parametrov po pWPS dokumentu. Hkrati smo že zavarjene vzorce razrezali ter opazovali teme zvara in koren, zapisali morebitne izboljšave in vse skupaj uredili v tabele, kot je prikazano v tabelah 3−5.
Oscilacija gorilnika TIG je nihanje gorilnika vzdolžno z osjo pozicionerja. Možnost varjenja z oscilacijo nam da večji nadzor nad talino, višjo stopnjo homogenosti zvara in pri varjenju cevovodov manjših debelin bolj enakomerno geometrijo korenskega zvara. Na rotacijsko varilni napravi RVN 400/6500 se nastavlja frekvenca oscilacije in dolžina oscilacije (slika 4).
Ugotovili smo, da je oscilacija TIG gorilnika nepogrešljiva lastnost varilne naprave RSWM 65/4. Z oscilacijo smo dosegli ponovljivost kvalitete korenskega dela zvara tudi ob slabi pripravi zvarnega roba ali ob varjenju komponent različnih sarž materiala.




TABElA 5: VZOREC 4

3 Rezultati in diskusija
3.1 varjenje
Poskušali smo variti vzorec brez dodajnega materiala, pri čemer nam ni uspelo doseči zvara ustreznih geometrij, sam postopek pa je bil zelo nezanesljiv. Pri varjenju z dodajnim materialom smo imeli zaradi večje količine taline težavo pri doseganju ustrezne širine korenskega dela zvara. Za povečanje širine korenskega dela zvara smo uvedli oscilacijo gorilnika TIG, ki je pripomogla k višji zanesljivosti procesa, in hkrati izpolnili zahteve za pridobitev kvalifikacije varilnega postopka. Problem, s katerim smo se soočili, je bil nenadzorovan električni oblok pri varjenju in nenadzorovana talina na določeni sarži materiala. Po vseh poskusih smo prišli do ugotovitve, da ima problematična sarža materiala zelo nizko vsebnost žvepla, ki povzroči višjo površinsko napetost taline, zato težje dosežemo popolno prevaritev brez ponižanja temena zvara. V našem primeru je imelo jeklo po podatkih iz tabele enkrat manjšo vsebnost žvepla. Če primerjamo samo jakost varilnega toka, smo na sarži z normalno vsebnostjo žvepla dosegli prevaritev s 120 A, medtem ko smo pri sarži, uporabljeni za pridobitev WPQR, morali povečati varilni tok za kar 15 %, in sicer na 141 A.

3.2 vizualna kontrola
Posebno pozornost pri vizualni kontroli smo namenili ocenitvi obarvanosti korenskega dela zvara po standardu AWS D18.1 (slika 5). Obarvanost zelo vpliva na korozijske lastnosti zvara in toplotno vplivanega področja.
Na začetku zvara oziroma pri 0° se na sliki 6 vidi povečana obarvanost zvara, ki je nastala zaradi zračnega mehurčka. Zračni mehurček nam je povzročal težave z obarvanostjo, kajti tudi ob visokem pretoku zaščitnega plina nam ga ni uspelo v celoti odstraniti. Težavo smo zmanjšali z izdelavo posebnega diska za ščitenje, ki je imel šobe po celotnem obodu. Slika 6 prikazuje obarvanost zvara na vzorcu za pridobitev WPQR, ki smo ga po primerjanju s sliko 5 ocenili med vzorcema 3 in 4. Na projektih varjenja cevovodov, ki jih pokriva pridobljeni WPQR, je v večini primerov zahtevana obarvanost boljša od vzorca št. 5, zato smo z rezultatom zadovoljni. Opazili smo tudi vpliv spenjalnega varka na potek taline v korenskem delu zvara.
3.3 radiografska kontrola
Pri radiografski kontroli smo opazili manjši zamik pri zaključku zvara, ki se ga lahko opazi na sliki 7 na oznaki 0. Za nastali zamik sklepamo, da je nastal zaradi že prej omenjene obarvanosti korena na začetku/ koncu zvara. Visoka obarvanost zvara je znak oksidacije, zaradi katere je pozneje težje doseči enakomeren tok in homogenost taline. V našem primeru so rezultati zaradi velike dolžine zvara prikazani na štirih rentgenskih filmih. Za lociranje napak imamo ob zvaru referenčno svinčeno skalo s številkami 0 do 86. Posebno pozornost smo namenili začetku/zaključku zvara. Na sliki 7 vidimo zamik zvara, do katerega je po našem mnenju prišlo zaradi oksidacije materiala na zunanji strani vzorca. Ko pri zaključku zvara varilni oblok doseže začetek, namreč pride do deviacije varilnega obloka in posledično do zamika taline. V našem primeru je bila radiološka kontrola uspešna, saj se na obsevanih filmih ne vidi nepravilnosti v zvaru in toplotno vplivanem področju.



3.4 kontrola s penetranti
Pri preizkusu smo zvar temeljito očistili z žičnato ščetko, s katero smo s površine zvara odstranili med varjenjem nastale nečistoče in s tem zmanjšali možnost zadrževanja penetranta, ki bi pozneje lahko pokazal lažno napako. Pomembno je bilo tudi razmastiti površino z acetonom, saj lahko maščoba zapolni morebitne razpoke, v katere penetrant ne bi mogel zaiti in tako ne bi imeli realnih rezultatov. Razvijalec v primeru napake poveže nase preostali penetrant iz razpoke ter pojavi se obarvanost razvijalca (prikaz 3 na sliki 8).
3.5 Natezni preizkus
Pri nateznem preizkusu se želimo prepričati, da pri varjenju v materialu nismo povzročili prevelike spremembe mehanskih lastnosti, ki vplivajo na varnost in življenjsko dobo zvarjencev pri naročniku. Vzorca z interno oznako QT30 k1 ter QT30 k2 sta morala biti izrezana na zahtevanem mestu po standardu SIST EN ISO 15614-1:2017. Za izmerjeni natezni trdnosti vzorcev smo na sliki 9 dokazali, da rezultati ustrezajo zahtevam za material TP 304L/ EN 1.4307/ X2CrNi18-9.


3.6 upogibni preizkus
Upogibni preizkus smo opravili na upogibnem stroju, pri čemer smo vzorce na mestu zvara upognili za 180°. Vzorci med testom ne smejo pokazati napak, večjih od 3 mm, pojavnost napak na robu vzorcev pa moramo zanemariti. Na sliki 10, kjer vidimo mesto upogiba, je s sivo barvo označeno mesto zvara. Nepravilnosti ni mogoče najti, zato je preizkus uspešno opravljen.
3.7 makroskopski preizkus
Pri makroskopskem preizkusu smo
ODOBRITEV
Proizvajalec/ Manufacturer: Numip d.o.o.
Naslov/ Address:
Št. WPS proizvajalca/ Manufacturers reference WPS No.:
zbrusili čelno ploskev zvara po stopnjah glede na granulacijo brusnega papirja, in sicer z granulacijo 120, 220, 400, 600 in 800. Pri jedkanju stremimo k čim nižji površinski hrapavosti, ki je pogoj za kakovostne rezultate. Po jedkanju s kislino Adler smo opravili slikanje zvara. Na sliki 11 se na zvaru dobro vidi prehod iz osnovnega materiala na sam zvar, kot tudi območje pretaljevanja in TVP.
3.8 odobritev WPQr
Odobritev varilnega postopka lahko izda usposobljen akreditiran organ za ugotavljanje skladnosti. V našem primeru je podjetju Numip, d. o. o., omenjeno odobritev izdal akreditiran organ Q Techna, d. o. o., v obliki certifikata, sestavljenega iz treh dokumentov po standardu SIST EN ISO 15614:2017. V glavnem dokumentu so zapisani osnovni podatki in obseg odobritve (tabela 6). Zaradi intelektualne lastnine podjetij, ki so opravile teste, smo izdelali končno poročilo zgolj v obliki preglednice.
4 Zaključek
V podjetju Numip, d. o. o., imamo varilno napravo, za katero že imamo razvit varilni postopek za večvarkovno varjenje nerjavnih cevi premera 200 do 450 mm in debeline 7 do 20 mm. Na podlagi izkušenj iz projektov smo vedeli, da se varilni napravi lahko še poveča uporabnost. Na podlagi analize trga smo se v podjetju odločili razviti varilni postopek za varjenje nerjavnih avstenitnih šivnih cevi premera 200 do 450 mm in debeline 2 do 5 mm. Ocenitev in zagotavljanje kakovosti zvara se je izvajala po mednarodnem standardnem sistemu ter v dopolnjevanju z ameriškim standardnem sistemu.
Ugotovitve eksperimenta so:
• Pri postavljenem procesu za varjenje cevi premera 200 do 450 mm in debeline 2 do 5 mm smo ugotovili, da zagotavljamo ponovljivost kakovosti zvarov po standardu SIST EN ISO 15614-1:2017. Z znanjem in sistematičnim pristopom smo prišli do izdelanega varilnega programa, ki je zanesljiv in zmožen zagotavljati kakovostne zvare pri varjenju različnih komponent, kot so cevi, kolena, reducirji, prirobnice in T-členi.
• Ugotovili smo, da je oscilacija gorilnika TIG nepogrešljiva lastnost varilne naprave RSWM 65/4. Z oscilacijo smo dosegli ponovljivost kvalitete korenskega dela zvara tudi ob slabi pripravi zvarnega roba ali ob varjenju komponent različnih sarž materiala.
• Pokazali smo, da je varilni proces zmožen zagotavljati obarvanost po standardu AWS D18.1. V procesni in
Preizkusni laboratorij/ Testing Laboratory: Q TECHNA d.o.o. TPK-Zavod
Cvetkova ulica 27, 1000 Ljubljana Naslov laboratorija/ Laboratory address:
OBSEg ODOBRITVE/RANgE OF APPROVAl
Način varjenja/ Welding process: 141 (TIG) mehanizirano/mechanized, pulzno/pulse
Vrsta zvara/ Joint type:
Št. zvarov/ No. of welds:
Osnovni material/ Parent metal group(s) and subgroups(s):
Debelina osnovnega materiala (mm)/ Metal thickness (mm):
BW-soležni zvar/butt weld
Enovarkovni/single run
W.Nr. 1.4301/1.4307 in jekla iz skupine/and steels grade 8.1 in/and 8.2 po/acc. to standard SIST-TP CEN ISO/TR 15608:2017
BW/butt weld: od/from 1,5 mm do/to 6,0 mm
TABElA 6: OSNOVNI PODATKI IN OBSEg ODOBRITVE
Cvetkova ulica 27, Ljubljana Slavonska avenija 20, Zagreb
Preizkusni standard/ Testing standard: SIST EN ISO 15614-1:2017/A1:2020 Nivo/level 2
Zunanji premer (mm)/ Outside diameter (mm): ≥ 136,5 mm
Dodajni material/ Filler material:
Oznaka zaščitnega plina/ Designation of shielding gas:
EN ISO 14343-A: G 19 9 L (ASME SFA CLASS A 5.9 ER308/308L)
Zaščitni plin/shielding gas: I1 po/in acc. SIST EN ISO 14175
Lega varjenja/ Welding position: PA
Vnos energije/ Heat input: Brez omejitve/no limits
farmacevtski industriji se naročniki velikokrat odločajo za vizualno kontrolo obarvanosti korenskega dela zvara, ki v večini projektov znaša med 10 in 20 % vseh zvarov. Z našim procesom smo zmožni izpolniti zahteve standarda ASME BPE.
• Ugotovili smo, kaj pomeni različna vsebnost žvepla v materialu. Nizka vsebnost žvepla se odraža v zelo nestabilnem obloku in v oteženem doseganjem prevarivosti. Z doseženim znanjem nam je cilj v prihodnosti pri večjih projektih zagotoviti material z višjo vsebnostjo žvepla, kar bi doprineslo k boljši varivosti in višji produktivnosti proizvodnje.
• Dobljeni rezultati pomenijo, da bomo
lahko proces uporabili v proizvodnji, s čimer bi za vsak zvar lahko dosegli enkrat krajši varilni čas v primerjavi z ročnim varjenjem. Seveda ima naprava RSWM 65/4 geometrijske omejitve, vendar bi lahko s pravim pristopom cevarja, ki je zadolžen za ustrezno razdelitev sekcij cevovodov, na tovrstnih projektih zavarili približno 70 % zvarov z napravo RSWM 65/4.
Z eksperimentom smo doprinesli podjetju novo znanje in večjo možnost uporabe naprave RSWM 65/4. Eksperiment se je v praksi že izkazala kot pozitiven, saj smo ob pridobitvi WPQR začeli z izdelavo cevovodov tehnološkega dela na projektu čistilne naprave, katere naročnik je Krka, d. d. Na projektu smo

varili cevovode, ki jih pokriva pridobljeni WPQR, na napravi opravili 172 varilnih ur in zavarili 52 zvarov v skupni dolžini 39,8 m. Za enako opravljeno količino dela bi pri ročnem varjenju porabili več kot 250 ur.
literatura
[1] William D. Callister, Jr: Fundamentals of Materials Science and Engineering, New York, 2001.
[2] Afrox: Product reference manual–Edition 10, Sandton, 2022.
[3] Ahmed Kellai, Sami Kahla, Said Dehimi, Liamine Kaba, Zoheir Boutaghou: Effect of post weld heat treatment on the microstructure and mechanical properties of a gas-tungsten-arc-welded 304 stainless steel. The International Journal of Advanced Manufacturing Technology (2022) str. 121–122.
[4] Subodh Kumar, A.S. Shahi: Effect of heat input on the microstructure and mechanical properties of gas tungsten arc welded AISI 304 stainless steel joints. Materials & Design (2011) str. 32.
[5] Slovenski inštitut za standardizacijo: Slovenski standard SIST EN ISO 15614-1:2017, Ljubljana, 2017.
[6] American Welding Society: AWS D18.1:2020, Seattle, 2020.


3D Spark zaključuje skupinski
krog financiranja za posodobitev
strategij v programski opremi za industrijske dodajalne izdelave
3D Spark, B2B start-up za proizvodnjo in nabavo SaaS s sedežem v Hamburgu v Nemčiji, je uspešno zaključil svoje skupinsko financiranje, ki združuje izbran krog vodilnih strokovnjakov iz industrije, strateških svetovalcev in vlagateljev, da podpre njegovo zastavljeno poslanstvo – narediti industrijsko proizvodnjo bolj učinkovito, pregledno in trajnostno.
Po 2-milijonskem semenskem financiranju, pridobljenem v letošnjem letu, pobuda še dodatno krepi omrežje 3D Spark, saj združuje posameznike z globokim tehničnim strokovnim znanjem, močnimi industrijskimi mrežami in dokazanimi vodstvenimi sposobnostmi pri širitvi tehnoloških podjetij.
»V tem sklopu financiranja ni šlo le za pridobivanje sredstev za poslovanje ampak za gradnjo skupnosti okoli našega poslanstva,« je povedal Ruben Meuth. »Počaščeni smo, da se nam pridružujejo tako izjemni voditelji iz industrije, raziskovanja in podjetništva pri spodbujanju učinkovitejše, trajnostne in digitalizirane proizvodnje po svetu.«
Krog združuje pomembne osebnosti iz proizvodnje, programske

3D SPARK, B2B START-UP ZA PROIZVODNJO IN NABAVO SAAS, JE USPEšNO ZAKlJUčIl SVOJE SKUPINSKO FINANCIRANJE
opreme, financ in akademske sfere, ki bodo podpirale 3D Spark v naslednji fazi rasti. Sodelovali so tudi številni drugi angeli investitorji in člani ekipe 3D Spark, kar poudarja njihovo osebno zavezanost poslanstvu podjetja in dolgoročnemu uspehu.
S tem močnim omrežjem strateških vlagateljev in svetovalcev 3D Spark napoveduje širitev v nove vertikale, raznolikost proizvodnih tehnologij zunaj dodajalne izdelave ter vstop na nove mednarodne trge, vključno z Združenimi državami Amerike. www.3dspark.de
MELD Manufacturing Corporation, vodilni globalni razvijalec tehnologije dodajalnega navarjanja kovin brez taljenja, je predstavil novo generacijo izdelkov — serijo DragonForge. Ta serija naprav je posebej prilagojena za izdelavo iz visokozmogljivih zlitin, kot so titan in visoko trdne aluminijeve zlitine družine AA7XXX, vključno z zelo zahtevano zlitino 7075. Naprave so namenjene izdelavi velikih komponent za letalsko industrijo, ki zahtevajo kakovost izdelkov, ki ima podobne lastnosti kot materiali v kovanem stanju.
Visoka zmogljivost in kakovost
Novi DragonForge stroji omogočajo hitrejši nanos materiala z višjo kakovostjo in natančnostjo kot predhodni modeli. Izboljšave v strojni in programski opremi prinašajo večjo avtonomijo stroja, izboljšano uporabniško izkušnjo, in zmogljive simulacijske ter nadzorne zmogljivosti. Ena izmed ključnih novosti je uvedba digitalnega dvojčka (digital twin), virtualnega modela naprave, ki omogoča simulacijo procesa, testiranje kode in optimizacijo parametrov pred fizičnim tiskanjem. Tako lahko operaterji preprečijo zamude in zmanjšajo odpad materiala že v fazi priprave.
Industrijska uporaba in trajnost
Z uporabo trdnostnega procesa brez taljenja MELD zagotavlja strukturo z lastnostmi, primerljivimi s kovanjem, z visoko gostoto in odpornostjo proti napakam, ki so značilne za postopke s taljenjem. Ta tehnologija predstavlja pomemben premik v industriji izdelave letalskih komponent, saj zmanjšuje čas izdelave, porabo energije in prostora za proizvodnjo. Omogoča tudi hitrejšo proizvodnjo nadomestnih delov ter popravila obstoječih komponent — kar je ključno

PRIKAZ TEhNOlOgIJE MElD I.E. DODAJAlNEgA NAVARJENJA KOVIN BREZ TAlJENJA Z UPORABO ORODJA, KI Z UPORABO TRENJA, PRITISKA IN ROTACIJE TER MATERIAlA V TRDNEM STANJU OMOgOčA NANAšANJE PlASTI
Tehnologija MElD

za letalsko, obrambno in vesoljsko industrijo, kjer so kakovost in razpoložljivost kovinskih sestavnih delov ključne.
Tehnologija MELD (Metal Extrusion Additive Manufacturing) predstavlja inovativno metodo dodajalnega navarjenja kovin brez taljenja, ki z uporabo trenja, pritiska in rotacije omogoča plastificiranje kovinskega materiala v odprtem ozračju brez potrebe po vakuumu ali zaščitnih plinih. Ta proces zagotavlja goste, mehansko izjemno trdne komponente z lastnostmi, primerljivimi s kovanjem, pri čemer odpravi tipične težave talilnih postopkov, kot so poroznost in notranje napetosti. MELD omogoča hitro in učinkovito izdelavo velikih, kompleksnih delov iz visoko zmogljivih zlitin, kot so titanove in aluminijeve serije, s široko uporabo v letalstvu, obrambni industriji in energetiki, kjer zahtevajo najvišje standarde kakovosti in zanesljivosti.
www.metal-am.com MELD predstavil serijo DragonForge AM naprav za zlitine v letalstvu
Equispheres, Inc., s sedežem v Ottawi, v Ontariu v Kanadi, je predstavil nov baker brez kisika (oxygen-free copper), zasnovan za serijsko proizvodnjo z uporabo dodajalne izdelave kovinskih izdelkov v letalski, avtomobilski in polprevodniški industriji.
Po poročilih validacijski testi bakrovega prahu Cu-OF (C10200), proizvedenega v Severni Ameriki, dokazujejo visoko sferičnost, dobro pretočnost in odlično procesabilnost, pri čemer so objavljeni podatki na napravi Laser Beam Powder Bed Fusion (PBF-LB), AconityX. »V Equispheres smo izkoristili naše preizkušeno strokovno znanje na področju naprednih prašnih tehnologij, kar smo dokazali z uspehi pri aluminijevih prahovih za dodajalno izdelavo, in uvedli naslednjo generacijo bakrovih prahov,« je izjavil Kevin Nicholds, direktor (CEO) Equispheres. »Z uporabo enake prelomne tehnologije, ki je ločila naše aluminijaste prahove, smo dosegli izjemne rezultate pri bakru. Navdušeni smo, da proizvajalcem ponujamo nov standard kakovosti in zmogljivosti.«
Tehnologija proizvodnje prahov podjetja Equispheres je zasnovana

EQUISPhERES hAS ADDED A PORTFOlIO OF OXygEN-FREE COPPER POwDERS | equispheres
tako, da natančno nadzoruje delce bakra med formacijo, da doseže visoko čistost in optimizirane lastnosti za industrijske aplikacije. Visoka sferičnost, ultratanka oksidna plast in nadzorovana velikost delcev omogočajo enakomerno gostoto nanosov in absorpcijo energije v procesu PBF-LB.
Equispheres prav tako razvija druge bakrove zlitine v prahu, namenjene zadovoljevanju raznolikih zahtev proizvajalcev, vključno z mehanskimi lastnostmi, prevodnostjo, odpornostjo proti obrabi in oksidaciji.
www.equispheres.com
Hypermetal z namestitvijo sistema
NXG XII 600 krepi dodajalno
izdelavo za letalsko in obrambno industrijo
Podjetje Hypermetal iz Vila Nova de Gaia (Portugalska) je namestilo sistem NXG XII 600 za spajanje kovinskega prahu na podlago z laserskim žarkom (PBF-LB/M), proizvajalca Nikon SLM Solutions AG iz Lübecka v Nemčiji. Gre za strateško naložbo, s katero podjetje krepi svoj položaj v letalski, vesoljski in obrambni industriji.
Novi sistem NXG XII 600 je bil izbran zaradi preteklih omejitev glede delovne prostornine in pretočnosti. Omogoča namreč izdelavo večjih, za letalsko industrijo ključnih komponent, hitreje in z večjo ponovljivostjo. Z uvedbo večlaserske tehnologije Nikon SLM Solutions Hypermetal krepi nadzor nad procesom ter svoje zmožnosti kvalifikacije v skladu s standardoma EN9100 in ISO9001.
Naložba je del odobrenega projekta podjetja Hypermetal v okviru portugalskega programa Portugal 2030 – Productive Innovation, nacionalne sheme financiranja, ki spodbuja uvajanje naprednih tehnologij in širitev industrijskih zmogljivosti. Projekt je bil izbran zaradi svoje strateške pomembnosti za letalski in vesoljski sektor.
Naložba je usklajena tudi z nacionalnimi prioritetami. Portugalska vesoljska agencija (PT Space) je v uradnem pismu podpore priznala prispevek podjetja Hypermetal k okrepitvi neodvisnega dostopa Portugalske in Evrope do vesolja.
»Ta naložba predstavlja pomemben korak v razvoju podjetja Hypermetal,« je izjavil Afonso Nogueira, ustanovitelj in izvršni direktor podjetja. »Z vključitvijo sistema Nikon SLM NXG v naše proizvodne zmogljivosti krepimo svojo sposobnost podpirati zahtevne letalske in obrambne programe s certificirano, visoko kakovostno dodajalno izdelavo.«
»Našim strankam omogočamo tudi dostop do najsodobnejše tehnologije po potrebi – bodisi za povečanje lastne proizvodne zmogljivosti bodisi za pospešitev novih razvojnih projektov,« je nadaljeval

Nogueira. »V tem vidimo strateški premik k tesnejši integraciji v evropsko verigo napredne proizvodnje.«
Sistem NXG XII 600 bo uporabljen za izdelavo funkcionalnih komponent in demonstratorjev za pogonske sisteme, nosilne sklope in rešitve toplotnega upravljanja. Čeprav je sprva namenjen letalski, vesoljski in obrambni industriji, se pričakuje, da bo podpiral tudi izdelavo kompleksnih geometrij in lahkih struktur iz visokozmogljivih materialov, kot je Inconel, v drugih naprednih industrijskih sektorjih.
»Nikon SLM Solutions ponuja neprimerljivo zanesljivost in produktivnost pri velikoserijski dodajalni izdelavi,« je dodal Nogueira. »Natančnost, razširljivost in dokazana učinkovitost platforme NXG za letalske aplikacije so popolnoma v skladu s cilji podjetja Hypermetal – zagotavljati ključne letalske komponente v skladu z zahtevami EN9100 in ISO9001.«
Sam O’Leary, izvršni direktor Nikon SLM Solutions, je izjavil: »Hypermetal predstavlja natanko takšnega naprednega partnerja, ki poganja razvoj evropskega ekosistema dodajalne izdelave. Z njihovo naložbo v sistem NXG XII 600 se potrjuje, da se industrijska dodajalna izdelava kovin premika iz eksperimentalne faze v zanesljivo proizvodno tehnologijo za najzahtevnejše aplikacije v letalski in obrambni industriji. Skupaj omogočamo bolj odporne, zmogljive in neodvisne evropske proizvodne verige.«
www.hypermetal.eu nikon-slm-solutions.com

Delavci v nevarnih območjih morajo že desetletja upoštevati stroge varnostne protokole. Velikokrat so v takih primerih upočasnjeni delovni tokovi, predvsem zaradi čakanja na odobritev iz oddaljene nadzorne sobe. Nova rešitev podjetja i.safe MOBILE je spremenila način delovanja v nevarnih okoljih, tako da združuje človeško strokovno znanje s samodejno obdelavo podatkov s pomočjo umetne inteligence neposredno na terenu. Vse to pa omogoča hitrejše sprejemanje odločitev, varnost na delovnem mestu in večjo učinkovitost.
Več kot le uporabniški vmesnik
Za razliko od tradicionalnih uporabniških vmesnikov (HMI), ki le prikazujejo informacije, nova prenosna nadzorna plošča podjetja i.safe MOBILE prepozna lokacijo operaterja, dovoljenja, opremo in trenutno stanje obrata ter dinamično prilagaja delovne tokove in ponuja strukturirano podporo pri odločanju. To zaznamuje prehod iz povezljivosti v Industriji 4.0 na kolaborativno Industrijo X.0, kjer stroji in sistemi razumejo svoj kontekst delovanja in pomagajo ljudem pri sprejemanju odločitev, ne da bi jih nadomestili.
»Zelo dolgo je industrijska avtomatizacija silila ekipe na terenu, da so se prilagajale togemu sistemu, ki je zasnovan za nadzorne sobe. Prenosna nadzorna plošča je v celoti
obrnila to logiko. Zagotavljamo podatke neposredno na teren, pri čemer so operaterji seznanjeni z razmerami in deležni strukturirane podpore pri sprejemanju odločitev v trenutku, ko to najbolj potrebujejo in ne minute ali ure kasneje. To predstavlja človeško strokovno znanje, ki je podprto s pametno avtomatizacijo ter tako spreminja način dela v Ex območjih.« Martin Haaf, direktor podjetja i.safe MOBILE
Namensko izdelana za nevarna okolja
Prenosna nadzorna plošča podjetja i.safe MOBILE je certificirana v skladu z zahtevami ATEX in IECEx za območja 1/21 in 2/22 ter jo sestavlja tablični računalnik IS940.x Android ali IS945.x Windows z nameščeno programsko opremo, ki deluje na podlagi umetne inteligence in sistema za povezljivost IS-CS1A.1, ki omogoča varno napajanje, sinhronizacijo in sistemsko integracijo, ki ne predstavlja tveganja za izgubo certifikacije.
Za zagotavljanje neprekinjene varnosti v območjih, kjer je dostop do omrežja nezanesljiv, sistem uporablja robno procesiranje na podlagi umetne inteligence, ki ga poganjajo QNN, ONNX Runtime in TensorFlow Lite. To zagotavlja lokalno in na motnje odporno odločanje, ki je neodvisno od povezljivosti z oblakom, medtem ko se ohranja suverenost podatkov.
Podjetje i.safe MOBILE s svojo novo prenosno nadzorno ploščo na novo definira industrijsko avtomatizacijo v nevarnih okoljih, kar predstavlja preboj, ki odločanje prenese iz centralizirane nadzorne sobe neposredno v roke delavcev na terenu. Sedaj bo operater prejemal vpogled v realnem času, kar mu bo omogočalo sprejemati varnostno kritične odločitve glede na dejanske pogoje na terenu.
Spremenjeno delovanje preko merljivih informacij
Prenosna nadzorna plošča obdeluje podatke iz senzorjev, posnetke in sistemske informacije, da zagotovi priporočila v realnem času, ki se prilagajajo spreminjajočim pogojem. S tem so odpravljene zamude v delovanju, medtem ko so statični postopki spremenjeni v fleksibilne delovne tokove. Prediktivne funkcije zaznajo nepravilnosti delovanja in težave na opremi, preden eskalirajo ter tako prenesejo obvladovanje varnosti s korektivnih na preventivne ukrepe.
Sistem se lahko preko standardiziranih vmesnikov (RDP, VNC, OPC UA, MQTT, HTTPS, JSON in XML) poveže s starejšimi nadzornimi sistemi in poslovnimi platformami, pri čemer umetna inteligenca vse prikaže na poenotenem zaslonu brez zamenjave obstoječe infrastrukture. Poleg tega pa človeško upravljanje zagotavlja, da bodo končne odločitve vedno sprejeli ljudje, pri čemer je vsak samodejni korak sledljiv in se ga lahko pojasni.
Na terenu preverjene aplikacije po kritičnih operacijah
Nova rešitev podjetja i.safe MOBILE bistveno izboljša vzdrževanje in pregledovanje opreme preko vodenih procedur v realnem času, ki so prilagojene kontekstu
aplikacije, hkratno delovanje preko samodejnega prepoznavanja nevarnosti in takojšnje koordinacije ekipe, izdajo dovoljen za delovne procese preko pospešenih odobritev in uveljavljanja dinamičnih varnostnih pregledov ter predajo izmen z varno digitalno dokumentacijo, pri čemer za preglednost skrbi umetna inteligenca.
Ta prehod iz centraliziranega nadzora na lokalni nadzor glede na trenutne razmere predstavlja temeljno preobrazbo delovnih tokov, pove Jan Rieks Zonderman, produktni vodja za avtomatizacijo pri podjetju i.safe MOBILE, pri čemer izpostavi, da ključno vprašanje ni več, ali naj se izvede avtomatizacija, temveč kje naj se nahajajo informacije in kako naj dopolnjujejo človeško strokovno znanje.
Trenutno je v vzponu kontekstualna avtomatizacija procesov kot novo področje industrijske tehnologije. Konvergenca v osnovi varne opreme, suvereno procesiranje

z umetno inteligenco in zasnova okoli človeka ustvarja vmesnike, ki se dinamično odzivajo na dejansko stanje na terenu. Na industrijskih področjih, na katerih procesi potekajo v Ex območjih, predstavlja prehod
Vnaprej konfigurirani paketi podjetja Pfeiffer Vacuum+Fab
Solutions za enostavno postavitev raziskovalne opreme
Vsak paket podjetja Pfeiffer Vacuum+Fab Solutions, ki je namenjen uporabi v raziskavah in razvoju, vsebuje vakuumsko črpalko, krmilnike, kable in dodatke povezane v celovito rešitev. Takšen pristop skrajša čas iskanja posameznih komponent ter zagotavlja, da so komponente sistema kompatibilne in zagotavljajo zanesljivo delovanje. Paketi so primerni za širok nabor aplikacij na področju razvoja in raziskav.
hitra dostava in enostavna izbira
Vsi paketi za raziskave in razvoj so na zalogi in tako pripravljeni za takojšnjo dobavo. S tem se skrajša čas dobave, kar uporabnikom pomaga postaviti sistem brez zamud. Naročila se lahko podajo v spletni trgovini, kjer imajo uporabniki dostop do vseh pomembnih podatkov o izdelkih, tehničnih specifikacijah in pogojih dobave, ko izberejo izdelke.
Podjetje Pfeiffer Vacuum+Fab Solutions ponuja za poenostavitev postopka izbire tudi spletni kalkulator za vakuumske aplikacije, kamor uporabniki vnesejo svoje zahteve. Na podlagi zahtev spletni kalkulator predlaga ustrezno konfiguracijo paketa, kar zagotavlja, da izbrane komponente izpolnjujejo zahteve aplikacije.
Celovite rešitve za različna območja vakuuma
Ponudba paketov za raziskave in razvoj pokriva širok nabor rešitev, ki uporabnikom omogočajo izbiro iz štirih linij izdelkov.
Paketi s spiralno rotacijsko vakuumsko črpalko so zasnovani za območje grobega do srednjega vakuuma in vsebujejo vakuumsko črpalko brez olja HiScroll, glavne kable in dušilnik hrupa na izpustu. To je idealna rešitev za tiho delovanje brez vibracij v običajnih
iz centraliziranega nadzora na kontekstualni razvoj temeljno spremembo delovanja. Avtomatizacija je sedaj samoumevna, treba je le določiti, kje bo potekal nadzor in kako bo v sistem umeščeno človeško strokovno znanje, razlaga Jan Rieks Zonderman.
O podjetju EVOKS
Evoks je specializirano podjetje za varnostne rešitve v industrijskih okoljih, s poudarkom na Ex-opremi, požarni in plinski detekciji ter inženiringu. Kot premium partner i.safe MOBILE za Slovenijo in več držav jugovzhodne Evrope zagotavljamo celovito podporo, distribucijo in strokovno svetovanje. Naš cilj je zagotoviti najvišjo raven varnosti, zanesljivosti in tehnološke odličnosti za naše stranke.
www.isafe-mobile.com evoks.si

PODJETJE PFEIFFER VACUUM+FAB SOlUTIONS PONUJA šTIRI VNAPREJ KONFIgURIRANE PAKETE Z VAKUUMSKO OPREMO ZA PODROčJE RAZVOJA IN RAZISKAV. | Pfeiffer vacuum+Fab Solutions
laboratorijskih okoljih. Razširjena različica tega paketa z vgrajenimi tlačnimi senzorji in nadzorno enoto omogoča optimizacijo porabe energije, medtem ko se neprekinjeno spremlja raven vakuuma. Za aplikacije v območju ultravisokega vakuuma je paket sestavljen iz turbomolekularne vakuumske črpalke HiPace s pripadajočo predčrpalko, krmilno elektroniko, vmesniškimi kabli in ogrodjem za namestitev. Rešitev je primerna za aplikacije z visokim in ultravisokim vakuumom, ki zahtevajo fleksibilno integracijo, kot je na primer nanašanje tankih plasti.
Paket s črpalko HiCube Neo ponuja kompaktno premično rešitev z integrirano turbinsko vakuumsko črpalko, predčrpalko, nadzornim sistemom in ohišjem. Na voljo je kot namizna različica ali samostoječa konfiguracija za na tla ter zagotavlja celovito rešitev za aplikacije z visokim in ultravisokim vakuumom, kot je analiza preostalega plina. Merilni paket zagotavlja natančno merjenje tlaka v širokem območju vakuuma in zajema vakuumske merilnike, nadzorno enoto in vse potrebne kable za takojšnjo namestitev in uporabo.
www.pfeiffer-vacuum.com www.buschgroup.com
• Senzor S ke t I pke c aptron

SENZORSKE TIPKE CAPTRON
Prednosti senzorskih tipk CAPTRON
Značilnosti, zaradi katerih so CAPTRON kapacitivne senzorske tipke edinstven izdelek:
• Zaradi vodoodpornega inkapsuliranega elektronskega sistema in vremensko odpornega materiala ohišja (polikarbonat) imajo senzorji dolgo življenjsko dobo. Ker ni nobenega mehanskega gibanja, senzorske tipke ne potrebuje vzdrževanja.
• Brezstično preklopno delovanje, sistem odporen proti vandalizmu in predvsem neomejeno število preklopnih ciklov naredijo naše senzorske tipke visokokakovosten izdelek za uporabo v številnih aplikacijah v industrijski avtomatizaciji, prometu in transportu ter gradbeni tehnologiji.
• Invalidom dostopna postavitev zagotavlja izrazito prepoznavnost:
• Osupljiv vizualni povratni signal, simbolno besedilo v Braillovi pisavi (reliefni tisk) in otipljive reliefne puščice. Poleg tega so možne opcije, kot so taktilni in zvočni povratni signali, ki temeljijo na vibracijah in piskih.
• Zaradi svoje posebne zasnove je mogoče stikala hitro in enostavno namestiti na
stene, vrata ali steklo, kar povzroči minimalne stroške namestitve.
• Poleg standardnega programa in zagotavljanja prilagodljivosti uporabnikom CAPTRON razvija in izdeluje tudi izdelke za potrebe prilagojenih aplikacij. To na primer vključuje posebne simbole, barvne zahteve, različne vrste vtičev ali kablov, akustične in taktilne povratne informacije, pa tudi posebne oblike ali celoten nov razvoj v neposrednem sodelovanju s stranko.
• Brezstično preklapljanje po kapacitivnem principu omogoča preklapljanje skozi steklo. Senzorska stikala za montažo na steklo se zaskočijo v predhodno prilepljene montažne obroče na stekleno ploščo vrat ali okna. Tako se lahko stikala aktivirajo brez vrtanja lukenj skozi steklo.
Področja uporabe
Industrijska avtomatizacija
Naši izdelki igrajo pomembno vlogo pri industrijski avtomatizaciji in sistemskem inženiringu že od ustanovitve podjetja. Danes je CAPTRON specialist za rešitve po meri na področju kapacitivnih in optičnih senzorjev.
Senzorji in senzorski sistemi CAPTRON se uporabljajo v številnih panogah in že od leta 1983 oblikujejo prihodnost kot vmesnik med človekom in strojem ter strojem in strojem. Ponašamo se z več kot štirimi desetletji izkušenj, naše stranke pa zadovoljujemo z najboljšimi storitvami in zanesljivimi izdelki – zvesti naši maksimi: Kakovost, izdelana na Bavarskem.
Promet & transport
CAPTRON je že od vsega začetka specializiran za uporabo in distribucijo tehnologije kapacitivnih senzorjev. V svojih prvih uspešnih letih se je podjetje osredotočilo na nadaljnji razvoj ustrezne tehnologije, ki je bila leta 1994 prvič uporabljena v obliki senzorskih stikal v transportni tehniki.
Gradbena tehnologija
Kapacitivna senzorska stikala se že od leta 1994 uspešno uporabljajo v prometnem inženiringu za odpiranje vrat. Za nadaljnjim razvojem in prilagajanjem se lahko stikala sedaj uporabljajo tudi v javnih zgradbah in zasebnih hišah.
razvoj podjetja
CAPTRON je vodilni na svetovnem trgu kapacitivnih senzorskih tipk in proizvajalec visokokakovostnih senzorjev za merjenje nivoja, optično zaznavanje objektov in LED-signalizacijo.
Več informacij o izdelkih CAPTRON dobite pri podjetju INOTEH.
www.inoteh.si

PIAB predstavlja vakuumsko črpalko dFe

Proizvajalec PIAB, ki ga na slovenskem trgu zastopa podjetje INOTEH, vam s ponosom predstavlja kompaktno in sestavljivo vakuumsko črpalko DFE (Dual Function Ejector), zasnovano za vzdržljivost in vsestranskost.
DFE ponuja inovativne funkcije namenjene zagotavljanju operativne učinkovitosti tudi v zahtevnih in prašnih okoljih. Gre za z zrakom gnani (venturijev efekt) enostopenjski ejektor z dvojno funkcionalnostjo, ki jo omogočajo vgrajeni električni ventili za vklop/ izklop vakuuma in izpihovanje. Z vgrajenim povratnim ventilom za vakuum DFE omogoča varčevanje z energijo ter varnejše ravnanje s tesnimi materiali, kot sta steklo ali pločevina.
»Naš cilj je bil ustvariti vakuumsko črpalko, ki bo uspevala v težkih, prašnih okoljih in hkrati zagotavljala ključne funkcionalnosti, ki bi poenostavile postavitev sistema,« pravi Christina Storckenfeldt, produktna vodja oddelka za vakuumsko avtomatizacijo pri podjetju Piab AB. Ključne značilnosti črpalke:
• Kompaktna in robustna zasnova: aluminijasto ohišje ejektorja zagotavlja trdnost in dolgo življenjsko dobo.
• Integriran električni ventil za vklop/izklop vakuuma: poenostavlja postavitev sistema.
• Integrirana funkcija izpihovanja: omogoča hitro in gladko delovanje pri ravnanju z materiali.
• Povratni ventil za vakuum: zagotavlja varnejše rokovanje s težkimi predmeti, povečuje varnost in zanesljivost ter omogoča varčevanje z energijo.
• Odpornost na prah in vodo: razred zaščite IP65, primeren za zahtevna okolja.
• Sestavljiva konfiguracija: možnost namestitve na več razdelilnikov, kar omogoča prilagodljivost v različnih sistemih.
• Širok razpon vakuumske zmogljivosti: na voljo šobe v več velikostih, kar zagotavlja širok spekter vakuumskih pretokov za različne potrebe aplikacij.
DFE predstavlja zavezanost podjetja PIAB k zagotavljanju inovativnih rešitev za vsako aplikacijo in vsak vakuumski izziv.
Več informacij o izdelkih PIAB dobite pri podjetju INOTEH.
www.inoteh.si

Pri skladiščenju masti, pa tudi med njeno uporabo, pride do določenega izločanja olja. Izločanje olja je izraz, ki opisuje ločevanje ali iztekanje olja med normalnimi obratovalnimi pogoji masti. Ta pojav preprosto prepoznamo po prisotnosti oljnih madežev na namazanih delih ali po nastanku majhnih oljnih lužic okoli komponent [1]. Čeprav je ta pojav običajen, je hitrost, s katero se izločanje pojavlja, mogoče nadzorovati z ustreznimi tehnikami skladiščenja in uporabe [2]. Pomembno pa je razumeti osnovne značilnosti masti [3], [4], [5], [6] ter vrste izločanja olja, ki se lahko pojavijo.
Izločanje olja iz masti
Izločanje olja se meri kot odstotek olja, ki se loči od celotne količine masti. Vpliv stopnje ločevanja olja iz masti na delovanje prikazuje slika 1. Za večino aplikacij je stopnja izločanja med 1 % in 5 % sprejemljiva, medtem ko vrednosti nad 10 % lahko kažejo na nestabilnost masti. Takšna nestabilnost lahko povzroči resne težave, kot so povečana obraba, pregrevanje, višji stroški vzdrževanja in krajša uporabna doba opreme.
Da bi se izognili tem težavam, je ključnega pomena uporaba visokokakovostnih maziv, izbira ustreznega izdelka glede na obratovalne pogoje ter dosledno upoštevanje najboljših praks pri skladiščenju in vzdrževanju [8].
Statično izločanje pomeni izločanje baznega olja iz zgoščevalca med skladiščenjem ali v nepremičnih delih, kjer ni mehanskega gibanja. Pogosto se temu reče tudi »oil puddling« (nastanek oljnih lužic).
Gre za naraven pojav pri vseh vrstah masti – intenzivnost pa je odvisna od njene sestave in pogojev skladiščenja. Vzroki za statično izločanje olja so:
• temperatura in dolžina skladiščenja,
• tresljaji med transportom ali skladiščenjem,
• neenakomerna površina masti v embalaži,
• gravitacija.
Avtor:
Dr. Milan Kambič, univ. dipl. inž. str., direktor tribologije in izobraževanja, Olma, d. o. o.
Izločanje olja – statično in dinamično – je ena izmed najpomembnejših lastnosti masti. Na izločanje olja vplivajo vrsta in količina zgoščevalca, uporaba polimerov ter sam postopek izdelave masti [1].
Ti dejavniki povzročijo šibke mehanske obremenitve, zaradi katerih se majhna količina baznega olja izloči iz zgoščevalca. Sčasoma se na površini masti pojavi tanka plast olja (slika 2). Pojav je izrazitejši pri
mehkejših mastih (NLGI 00, 0, 1) in pri tistih z nižjo viskoznostjo baznega olja (npr. ISO VG 68 ali manj).
Statično izločanje olja običajno ne vpliva na uporabnost masti. Olje, ki se izloči, lahko enostavno odlijemo ali ročno vmešamo nazaj [2], [7].
Najbolj učinkovite masti za preprečevanje statičnega izločanja olja so [7], [8]:
• litijeve kompleksne masti,
• kalcijeve sulfonatne masti,
• poliuretanske masti (poliurea),
• silikonske in sintetične (PAO ali estrske) masti,
• masti z visoko viskoznostjo baznega olja,
• masti odporne na vodo (masti z zgoščevalcem na osnovi kalcijevega ali aluminijevega kovinskega mila).
Dinamično izločanje je nadzorovano sproščanje baznega olja in aditivov med • m
< 1 % Zelo stabilna
1–5 % Mejno stabilna
> 10 % Nestabilna
Optimalno mazanje, minimalno tveganje za separacijo
Normalno delovanje, rahlo izcejanje omogoča pravilno mazanje
Povečana obraba, pregrevanje, krajša uporabna doba opreme

obratovanjem, torej pri mehanskih ali toplotnih obremenitvah. Ta pojav je nujen za delovanje masti, saj omogoča, da se olje sprosti v stične površine in zagotovi mazanje. Vzroki za nenadzorovano dinamično izločanje olja so:
• prevelika količina masti (pregrevanje in oksidacija),
• mehanske težave (npr. neporavnava, previsoka obremenitev),
• kontaminacija s prahom, delci ali vlago,
• mešanje nezdružljivih mastí,
• stalni tlak ali vibracije (hidrostatični in centrifugalni vplivi).
Pri dinamičnem izločanju olja iz masti je torej ključno, da je to uravnoteženo –prehitro izločanje vodi do ločevanja zgoščevalca in slabega mazanja, prepočasno pa do pomanjkanja olja na kontaktnih površinah.
Priporočila glede skladiščenja in dela z mastmi
Vse masti sčasoma nekoliko spremenijo svoje lastnosti, tudi če niso v uporabi. Hitrost staranja je odvisna od:
• temperaturnih pogojev,
• dolžine skladiščenja,
• izpostavljenosti onesnaževalcem (prah, vlaga, kovinski delci, kemikalije).
Zaradi tega lahko mast oksidira, izloča olje, se strdi ali zmehča, kar lahko spremeni njen razred NLGI. Dolgotrajno skladiščenje (več kot eno leto) ni priporočljivo brez preverjanja kakovosti [2].
Priporočila glede skladiščenja in dela z mastmi so naslednja:
1. Temperatura in pogoji prostora
• Idealno skladišče mora biti hladno, suho, čisto in dobro prezračeno.
• Priporočena temperatura je od 0 °C do 30 °C.
• Temperatura sme pasti pod 0 °C in ne sme preseči 54 °C.
• Izogibati se je treba neposredni sončni svetlobi in bližini toplotnih virov (cevi s paro, peči, motorji).
• Vlažni ali prašni prostori močno poslabšajo kakovost masti.
2. Shranjevanje embalaže
• Mast vedno hranimo v originalni embalaži, ki mora biti tesno zaprta.
• Posode (sodi, vedra, zaboji) morajo biti
dvignjene od tal in zaščitene pred vodo ter umazanijo.
• Pri zunanjem skladiščenju je treba uporabiti cerado ali plastično zaščito in posode hraniti nagnjene ali na boku, da vlaga ne prodre v notranjost.
• Kartuše z mastjo morajo biti pokonci. Če so v ročni mazalki, naj bo ta razbremenjena in shranjena vodoravno v suhem prostoru.
3. Poraba zalog po vrstnem redu prejema in označevanje embalaže
• Uporabljajmo načelo »first in, first out (FIFO)« − najprej porabimo starejše zaloge.
• Vsaka embalaža naj bo označena z datumom prejema, vrsto in blagovno znamko.
• Po priporočilu NLGI je treba masti, starejše od enega leta, pregledati in testirati (npr. test penetracije).
4. Čistost in preprečevanje kontaminacije
• Pred odprtjem obrišimo pokrov posode.
• Za delo uporabljajmo čista orodja in dozirne naprave.
• Ne uporabljajmo lesenih lopatic ali palic, ker lahko vnesejo vlago in delce.







• Orodja in opremo moramo redno čistiti in označiti glede na vrsto masti, da preprečimo mešanje nezdružljivih sistemov.
5. Segrevanje in uporaba
• Če je treba mast segreti, uporabimo grelnik z regulacijo temperature – nikoli več kot 24 °C nad sobno temperaturo.
• Ne uporabljajmo odprtega ognja ali bakle − nevarnost požara in oksidacije!
• Čezmerno segrevanje lahko povzroči hitro ločevanje olja in zgoščanje masti.
6. Sledenje in evidenca
• Imeti moramo ločene evidence za vsako mast (količina, uporaba, naprava).
• To pomaga pri nadzoru zalog in sledljivosti maziv po opremi.
• Pred uporabo preverimo, ali je embalaža nepoškodovana (brez vdolbin, rje, vlage).
Zaključek
Učinkovito upravljanje pojavov izločanja olja pri masteh − tako statičnega kot dinamičnega − je ključno za zanesljivo in dolgotrajno delovanje strojev. Statično izločanje, ki se pojavlja med skladiščenjem in mirovanjem, je naraven, vendar obvladljiv proces. S pravilno izbiro maziva, ustreznim skladiščenjem, čistočo in doslednim upoštevanjem načel vrstnega reda prejema in izdaje zalog (FIFO) se tveganje za izločanje olja bistveno zmanjša. Priporočljivo je izbirati masti z uravnoteženim razmerjem med baznim oljem in zgoščevalcem, stabilno strukturo in aditivi, ki preprečujejo oksidacijo ter zagotavljajo dolgoročno stabilnost. Ustrezni pogoji hranjenja (suho, hladno in čisto okolje brez vibracij in neposredne toplote) so odločilni za ohranjanje homogenosti masti in njene mazalne učinkovitosti.
Po drugi strani je dinamično izločanje olja bistveni del delovanja masti, saj omogoča nadzorovano sproščanje baznega olja in aditivov na torne površine med obratovanjem. Uravnotežena stopnja dinamičnega izločanja zagotavlja optimalno mazanje,
Mit
Vsaka mast se obnaša kot goba – sprošča olje pod pritiskom in ga znova vpije, ko obremenitev popusti.
Poznamo statično in dinamično izločanje olja iz masti. Izločanje olja mora biti uravnoteženo.
preprečuje pregrevanje, obrabo in korozijo. Prehitro izločanje povzroči izgubo olja in suho delovanje, medtem ko prepočasno sproščanje vodi do pomanjkanja maziva na kontaktnih površinah. Zato mora formulacija masti omogočati stabilno, vendar odzivno izločanje olja glede na temperaturne in mehanske obremenitve, pri čemer imajo ključno vlogo vrsta zgoščevalca, viskoznost baznega olja in kakovost procesa proizvodnje masti.
Celovit pristop, ki vključuje skrbno izbiro maziva, pravilno ravnanje in preventivno vzdrževanje, omogoča učinkovito nadzorovanje obeh oblik izločanja olja. S tem se ohranja ne le struktura in stabilnost masti, temveč tudi podaljša uporabna doba mazanih strojnih delov, zmanjša poraba masti ter poveča zanesljivost in energijska učinkovitost opreme.
Resnica
Mast, ki izloča olje, je slabe kakovosti. Mast mora izločati olje, da bo mazala.
Manj kot mast izloča olja, bolje se bo izkazala.
Višja, kot je viskoznost olja v masti, boljše je.
Za višje obremenitve in manjše hitrosti je potrebna višja viskoznost olja in obratno. Ali ste vedeli?
Rahlo izločanje olja ni napaka, temveč znak, da je mast »živa« in pripravljena mazati.
Nižja kot je viskoznost baznega olja, uporabljenega v masti, bolj intenzivno bo izločanje olja.
Pomembno je, da je izločanje olja prilagojeno pogojem uporabe (izločanje olja pri velikih hitrostih mora biti večje kot pri manjših hitrostih).
Viri
[1] ExxonMobil, „Understanding oil bleed and grease separation,“ 2017. [Elektronski]. Available: https://www.exxonmobildistributor. com/media/files/Grease_Oil_Separation_ TT_v4.pdf. [Poskus dostopa 7. 10. 2025].
[2] L. G. Ludwig, „Storing Grease to avoid beed and separation,“ Schaeffer Mfg., [Elektronski]. Available: https://www. machinerylubrication.com/Read/28761/ storing-grease-to-avoid-bleed-separation-. [Poskus dostopa 7. 10. 2025].
[3] M. Kambič, „Sestava masti, lastnosti in slovar izrazov,“ IRT3000, 2016.
[4] M. Kambič, „Penetracija in konsistenca masti in njeno določanje,“ IRT3000, Izv. 65, pp. 216-217, 2026.
[5] M. Kambič, „Označevanje mazalnih masti po standardu DIN 51825,“ IRT3000, Izv. 67, pp. 220-221, 2017.
[6] M. Kambič, „Označevanje mazalnih masti po standardu ISO 6743-9,“ IRT3000, Izv. 68, pp. 268-269, 2017.
[7] OpenAI, „ChatGPT (različica-5),“ 2025. [Elektronski]. Available: https://openai.com. [Poskus dostopa 8. 9. 2025].
[8] „7 preventive strategies to minimize static bleeding,“ Interflon, 2024. [Elektronski]. Available: https://interflon.com/us/news/7-preventive-strategies-to-avoid-static-bleeding. [Poskus dostopa 9. 10. 2025].
www.olma.si


Kompaktna moč za sodobne elektronske aplikacije: Serija LOP-400/500/600 predstavlja novo generacijo visokozmogljivih napajalnikov, zasnovanih za zahtevne aplikacije, kjer je ključnega pomena kombinacija visoke moči, majhnih dimenzij in zanesljivosti. Gre za ultra nizkoprofilne napajalnike tipa PCB, ki nudijo izhodno moč 400 W, 500 W oziroma 600 W, vse to v standardni kompaktni obliki 5” x 3” (127 x 76,2 mm).
glavne značilnosti:
• MEAN WELL patent št. ZL 202223277512.1
• Standardna univerzalna dimenzija 5" x 3" z izjemno nizkim profilom
• Vhod 80~264Vac in vgrajen PFC, poraba v stanju pripravljenosti < 0,5W
• Opravljene mednarodne certifikacije na več področjih (ITE / Medicinsko / Industrijsko / Gospodinjsko)
• V skladu z 2x MOPP, primerno za medicinske aplikacije tipa BF
• Zagotavlja 150 % vršne moči do 3 sekunde
• Primerno za sisteme razreda I ali razreda II
• Obratovalna temperatura -40~+80 °C
• Najvišja učinkovitost do 95 %
• Zaščitne funkcije: kratek stik, preobremenitev, prenapetost, previsoka temperatura
• Izjemno nizek uhajalni tok (< 500µA proti zemlji, < 70µA pri stiku)
• Obratovalna nadmorska višina do 5.000 metrov
• Vgrajeno pomožno napajanje 12 V/0,5 A
• 3 leta garancije
Prednosti lOP serije:
Zaradi izjemno majhnega formata so napajalniki LOP-400/500/600 idealna izbira za aplikacije, kjer je prostor omejen, a je potrebna visoka izhodna moč. Primerni so za uporabo v medicinski opremi, testni in merilni tehniki, telekomunikacijah, industrijski avtomatizaciji ter v drugih zahtevnih okoljih. Učinkovitost, ki presega 90 %, omogoča zmanjšano segrevanje in manjše zahteve po hlajenju, kar posledično podaljša življenjsko dobo komponent. Modularna zasnova in visoka elektromagnetna

združljivost (EMC) pa poskrbita za enostavno integracijo v končne naprave.
Uporaba:
Medicinska diagnostika in terapija Komunikacijska oprema in strežniški moduli
Avtomatizacija in robotski sistemi
Laboratorijska oprema
Industrijski računalniki in krmilne enote Serija LOP-400/500/600 združuje visoko moč, energetsko učinkovitost in izjemno kompaktne dimenzije. Kot univerzalna rešitev za različne panoge ponuja zanesljivo delovanje, skladnost s strogimi standardi ter fleksibilnost pri načrtovanju. Gre za napajalni modul nove generacije, ki omogoča več moči v manjšem prostoru – brez kompromisov pri kakovosti in varnosti. lcr.si

Želite izboljšati energetsko učinkovitost, preprečiti izgube in zagotoviti skladnost s predpisi – brez dragih zaustavitev proizvodnje? Z neinvazivnimi meritvami pretoka vam v Tiptehu zagotovimo točne in zanesljive podatke o pretoku v cevovodih – hitro, varno in brez posegov v sistem.
Zakaj meriti pretok – in zakaj neinvazivno?
Cevovodi so »skriti delavci« v industriji. Po njih vsak dan tečejo tekočine, plini in energija, a brez natančnega vpogleda v to, KAJ, KOLIKO in KAM teče, ni mogoče učinkovito nadzirati porabe, zmanjševati izgub, optimizirati procesov ali zagotavljati varne proizvodnje.
Z našimi prenosnimi naležnimi merilniki pretoka izvajamo začasne, primerjalne ali nadomestne meritve pretoka – brez rezanja, vrtanja ali zaustavitve proizvodnje. Meritve izvedemo v obeh smereh in tudi v najzahtevnejših pogojih zagotavljamo točne in ponovljive rezultate.
Zanesljive meritve za različne vrste medijev in industrije
Preverite lahko pretok:
• tekočin z delci ali zračnimi mehurčki,
• stisnjenega zraka,
• tehničnih plinov in tekočin,
• toplotne energije v sistemih HVAC.
Meritve izvajamo v najrazličnejših industrijah:
• energetika in plinska industrija,
• kemija in farmacija,
• vodne tehnologije (pitna in odpadna voda),
• strojegradnja in procesna tehnika,
• živilska industrija, rudarstvo, laboratoriji in številna druga področja.
Po meritvah prejmete jasne grafične in tabelarične prikaze rezultatov, ki omogočajo takojšnje ukrepanje in optimizacijo.

industrijske










Dve metodi – za vse potrebe
• dopplerjeva metoda – kjer drugi merilniki odpovejo
Za zahtevne medije, kot so odpadne vode, blato, brozge, viskozne tekočine in celulozne zmesi, uporabljamo Dopplerjev prenosni merilnik pretoka Pulsar Measurement PDFM 6.1.
Omogoča hitro in enostavno namestitev senzorja na zunanjo stran cevi, dolgotrajno beleženje podatkov brez zunanjega napajanja in visoko zanesljivost meritev tudi v najzahtevnejših pogojih – brez vzdrževanja in brez prekinitev procesa.
• ultrazvočna metoda – za natančne energetske analize
Za merjenje pretoka stisnjenega zraka, tehničnih plinov in tekočin ter toplotne energije uporabljamo ultrazvočni prenosni merilnik EMERSON Flexim FLUXUS G601 CA Energy.
Z njim dosežemo visoko natančnost in stabilnost meritev (že pri hitrosti pretoka ≥0,01 m/s), kar omogoča zanesljive energetske bilance v skladu s standardom EN1434 in identifikacijo izgub – tudi v zaprtih sistemih pod tlakom.
V Tiptehu razumemo, da je vsaka meritev ključna za odločanje. Zato vam ponujamo celovito podporo – od svetovanja in izbire metode, do izvedbe meritev ter interpretacije rezultatov.
www.tipteh.com/si






UčINEK SISTEMA EP ADITIVOV V MPR TESTU VZDRžlJIVOSTI
Ker imajo sodobni prenosniki vse višjo zanesljivost, pa tudi energetsko učinkovitost, se postavlja vprašanje, ali je sploh mogoče doseči izboljšanja z uporabo učinkovitejših maziv in kako to izmeriti ter potrditi. Tribološka preizkušanja v laboratorijih, kot so SRV (preizkušanje z metodo vibracije/trenje/obraba) ali MPR (preizkušanje z napravo za mikropiting), kjer preizkušamo učinek maziv na trenje in obrabo površin, kažejo, da je z uporabo visokoučinkovitih aditivov v primerjavi s klasičnimi možno doseči pomembna izboljšanja. Pri uporabi Castrolove Optigear tehnologije aditivov je povprečno zmanjšanje trenja približno 20 %. Če takšno mazivo uporabimo v prenosniku, kjer so izgube moči reda velikosti 5 %, bi bil skupni vpliv na prihranek energije v teoriji lahko okoli 1 % (20 % × 5 % = 1 %). V praksi pa je razlike v velikosti 1 % težko izmeriti in potrditi zaradi omejitev merilne opreme, sprememb v obremenitvah in okoljskih pogojih ter drugih razlik.
Da bi to ocenili v praksi, so potrebna kompleksna in dolgotrajna preizkušanja na več strojih in v širokih razponih obremenitev in obratovalnih pogojev.
Koraki proti aplikativnemu preizkušanju na 1,6 Mw vetrni turbini
Castrolova maziva se strogo testirajo v fazi raziskav in razvoja. Začetne ugotovitve, potrjene pri testu MPR vzdržljivosti (Micropitting test) v zunanjem laboratoriju, so pokazale nekatere pomembne prednosti osnovnih zmogljivosti Castrolovih reduktorskih olj
Optigear v primerjavi s široko uporabljanim oljem, ki ga priporoča OEM.
Optigear / OEM odobreno mazivo z enako klasifikacijo DIN/ISO
Castrolov Optigear je pokazal nižji koeficient trenja ter dosegel občutno nižji vibracijski signal in boljši nadzor obrabe površine. Naslednje preizkušanje je bilo izvedeno na preizkusni testni mizi z močjo 850 kW, ki se uporablja za kontrolo kakovosti pogonskega sklopa pred vgradnjo v turbino. Da bi optimizirali preizkusno metodo, so Castrolovi inženirji sodelovali z neodvisnim strokovnjakom za testiranje ONYX Insight. Uporabljen je bil Highly Accelerated Lifetime Test (»HALT«, izveden v partnerstvu z Univerzo v Portu), optimirano preizkusno okolje, v katerem je mogoče spremenljivke, kot sta temperatura in jakost vetra, kontrolirati v celoti. Test je jasno pokazal, v kolikšni meri lahko zmanjšanje trenja z izbiro maziva pomembno vpliva na povečanje moči (in ekonomike). Pokazalo se je, da uporaba olja Castrol Optigear z edinstvenimi aditivi za plastično deformacijo površine in zniževanje trenja povzroči povečanje proizvedene energije za 0,8 %, kar je zelo pomembno povečanje v kontekstu proizvodnje električne energije.
Aplikativno preizkušanje – dolgoročno in s številnimi podatki
Da bi bila takšna preizkušanja smiselna, mora biti preizkusni režim dosledno
V industriji in energetiki je povezava med učinkovitostjo mazanja in zanesljivostjo široko prepoznana. Povezava med mazivom in energetsko učinkovitostjo pa je manj dobro razumljena. Pri kritičnih pogonih je zanesljivost vedno na prvem mestu, vendar se pogosto pozablja, da gre pri teh pogonih tudi za največje porabnike, pri katerih so energijske izgube zelo pomembne.
definiran, temeljit in neodvisno potrjen. Zato se je Castrol zavezal izvesti enega naj robustnejših dolgoročnih testov maziv v energetiki. Cilji terenskega preizkušanja so bili preprosti in jasni – izmeriti spremembo učinkovitosti turbine kot rezultat izbire maziva.
Izbrano je bilo vetrno polje s 133 turbi nami, od katerih vsaka proizvaja 1,6 MW. Za testiranje je bilo izbranih osem turbin, razporejenih v štiri pare identičnih GE 1,6 MW turbin. Na treh parih se je izmenično preizkušalo Castrolovo visokoučinkovito olje Optigear in konkurenčni OEM-odobren izdelek brez Optigear aditivov, medtem ko sta bila na četrtem paru oba proizvoda pre izkušana vzporedno, vsak na svoji turbini. Da bi se zagotovilo, da je mogoče zbrati pomembno količino realnih podatkov in upoštevati sezonske variacije, je bil test izveden neprekinjeno v obdobju dveh let.
Da bi se maksimirala integriteta rezul tatov testa, ki ima po svoji naravi širok razpon spremenljivk, so bili pari podobnih turbin izbrani zelo kritično, pri čemer so upoštevali njihov položaj glede na veter, zgodovino obratovanja in vzdrževanja, vibracijske podatke, produktivnost, analize olja in drugo. Vsi podatki so bili statistično obdelani in kontrolirani.
Med testiranjem so bili podatki zbrani iz več virov, da bi se maksimiral celotni nabor podatkov: SCADA sistem za zbiranje in nadzor vetrne elektrarne, laboratorijske analize, sistem za spremljanje stanja podjetja ONYX Insight (vibracije, temperature, obremenitve).

Obseg in trajanje Castrolovega terenskega testa sta ustvarila veliko količino podatkov –približno 134.000 neobdelanih podatkovnih točk iz vseh turbin, ki so sodelovale v dveletnem obdobju preizkušanja. Po filtriranju in obdelavi, da bi se zagotovilo, da so podatki, uporabljeni za končne rezultate testiranja, res robustni in veljavni, je nastalo 4.000 podatkovnih točk, ki predstavljajo krivuljo moči za primerjavo zmogljivosti maziv z zelo visoko stopnjo zanesljivosti.
številka, ki je pomembna – 0,72 %
Ob upoštevanju celotnih vetrovnih pogojev na lokaciji je povprečni odstotek povečanja moči znašal +0,72 %. Ti rezultati se dobro ujemajo s pričakovanji, postavljenimi na preizkusni mizi.
Kot rezultat tega terenskega testa lahko operaterji vetrnih elektrarn z visoko stopnjo zanesljivosti zaključijo, da lahko prehod vetrnih turbin na napredna maziva z nizkim trenjem pomembno in trajno pozitivno vpliva na energetsko produktivnost in prihodke v realnem obratovanju. Poleg tega manjše trenje vodi do boljše zaščite opreme
Začetek testiranja (september 2021)
Menjava na polovici projekta (oktober 2022)
Turbina 1 Castrol Konkurenca
Turbina 2 Castrol Konkurenca
Turbina 3 Castrol Konkurenca
Turbina 4 Konkurenca Castrol
Turbina 5 Konkurenca Castrol
Turbina 6 Konkurenca Castrol
Kontrola 1 Castrol
Kontrola 2 Konkurenca
terensko preizkušanje je revidiral DNV-GL, njihove priporočila pa so bila implementirana, da se zagotovi visoka kakovost podatkov. DNV-GL je globalno priznani neodvisni strokovnjak za zagotavljanje kakovosti in upravljanje tveganj.
Takšna tehnologija se uporablja v energetiki in tudi v industriji, kjer je tok energije
• Učinkovito odstranjevanje sredstev za obdelavo in mehanskih delcev
• Nizka stopnja penjenja tudi pri visokih delovnih tlakih
• Odlična deemulgacija
• Podaljšanje intervala menjave kopeli do 300 % in znižanja temperature za 10-20 °C
• Možnost recikliranja v kombinaciji s tehnologijo obdelovalnih sredstev Hysol in Alusol XBB
Zaključek testiranja (november 2023)
z močjo 500 kW, ki deluje 8000 ur na leto, ob ceni električne energije 70 EUR/MWh in izboljšanju učinkovitosti za 0,8 %, znaša prihranek porabe električne energije 2.240 EUR/leto, ob tem pa je zagotovljena tudi večja obratovalna razpoložljivost in varnost pogona.
www.abcmaziva.si

Bravničarjeva 13, 1000 Ljubljana tel: +386 1 5136 242 | info@abcmaziva.com www.abcmaziva.com
V industrijskih sistemih stisnjenega zraka predstavljajo stroški vzdrževanja pomemben delež skupnih obratovalnih stroškov. Eden ključnih dejavnikov so filtrirni vložki, ki morajo zagotavljati visoko učinkovitost filtracije, hkrati pa omogočati nizke padce tlaka in dolgo življenjsko dobo. V članku predstavljamo alternativne filtrske vložke, razvite po napredni tehnologiji podjetja OMEGA AIR, ki združujejo zanesljivo stopnjo filtracije z nizkimi obratovalnimi stroški.
Filtracija stisnjenega zraka je ključna za zagotavljanje zanesljivega delovanja pnevmatskih sistemov, zaščito opreme in končnega izdelka. Kljub temu so originalni filtrski vložki pogosto povezani z visokimi stroški, zato se številna podjetja obračajo k alternativnim rešitvam. Pomembno pa je, da alternativni vložki ne predstavljajo kompromisa glede učinkovitosti, kakovosti in varnosti.
Tehnologija izdelave alternativnih vložkov OMEgA AIR
Podjetje OMEGA AIR d.o.o. Ljubljana je razvilo lastno tehnologijo izdelave alternativnih filtrskih vložkov, ki se lahko uporabljajo kot zamenjava za številne originalne vložke vodilnih svetovnih proizvajalcev. Osnovne prednosti tehnologije vključujejo:
Sestava filtrskega vložka
Zgornja končnica drži filtrirne medije skupaj v kompaktno obliko. Glede na uporabo in vrsto filtra je lahko izdelan iz plastike, aluminija ali nerjavnega jekla.
NOTRANJA NETK ANA PL AST
Notranja netkana plast zagotavlja osnovno zaščito filtrirnega medija.
KOALESCENTNI FILTRSKI MEDIJ
Koalescentni filtrirni medij zbira oljne in vodne aerosole.
ZUNANJA MREŽA IZ NERJAVNEGA JEKL A
Ekspandirana mreža iz nerjavnega jekla podpira filtracijske medije in jim zagotavlja stabilnost.
Spodnja končnica zagotavlja zanesljivo namestitev vložka in vezavo filtrirnega medija. Glede na uporabo in vrsto filtra je lahko izdelan iz plastike, aluminija ali nerjavnega jekla.

• Večplastne filtrirne medije z optimiziranim tokom zraka
• Zmanjšane tlačne padce v primerjavi s konkurenčnimi vložki
• Dolgo življenjsko dobo vložkov ob ohranjeni učinkovitosti filtracije
• Zanesljivo odstranjevanje oljnih aerosolov in trdnih delcev
TESNILO
Zagotavlja zanesljivo tesnjenje med glavo filtra in filtrirnim elementom.
Ekspandirana mreža iz nerjavnega jekla podpira filtracijske medije in jim zagotavlja stabilnost.
GUBANI FILTRIRNI MEDIJ
Nagubani filtrirni medij zagotavlja bistveno večjo filtrirno površino kot oviti filtrirni medij in tudi manjši padec tlaka. Ta plast odstranjuje trdne delce.
FILC
Drenažni medij na zunanji strani filtrirnega elementa omogoča odtekanje olja in vode v spodnje dele filtra.
Nizki tlačni padci – ključ za energetsko učinkovitost
Padci tlaka neposredno vplivajo na porabo električne energije kompresorja. Z vsakim dodatnim 0,1 bar padca tlaka se lahko poraba energije poveča za do 1 %. OMEGA AIR vložki so zasnovani z napredno geometrijo filtrirnih materialov in optimizirano površino, kar zagotavlja:
• začetni tlačni padec 80 mbar (0,08 bar)
• stabilen pretok skozi celotno življenjsko dobo
• zmanjšano obremenitev kompresorskega sistema
S tem prispevajo k nižjim stroškom električne energije in manjši potrebi po pogostih menjavah.
Ustreznost stopnje filtracije
Alternativni vložki OMEGA AIR so razvrščeni po stopnjah filtracije, skladno z zahtevami ISO 8573-1 standarda. S tem zagotavljajo ustrezno kakovost zraka za različne industrijske aplikacije – od splošnih pnevmatskih sistemov do zahtevnih aplikacij v živilski, farmacevtski in kemični industriji. Primeri tipičnih razredov filtracije:
• P (grobi filter): odstranjevanje trdih delcev <3 µm
Kompatibilnost in ponudba
OMEGA AIR ponuja širok nabor alternativnih vložkov, ki so združljivi z modeli filtrirnih ohišij različnih proizvajalcev, kot so Atlas Copco, Kaeser, Ingersoll Rand, Boge, CompAir, Abac, Donaldson, Parker Domnick Hunter in mnogi drugi. Skladnost filtrirnih elementov s standardom ISO 8573-1 je preizkušena s strani Inštituta za energijo in okoljsko tehnologijo (IUTA Nemčija) v Duisburgu in izpolnjujejo vse tehnične zahteve, kar omogoča enostavno zamenjavo brez posegov v sistem.
SlIKA 2: REZUlTAT TESTIRANJA TlAčNEgA PADCA V SKlADU Z ISO12500-2, ZA VlOžEK 06050 A, TESTIRANO Z N-hEXANE, TESTNA KONCENTRACIJA 100 Mg/Kg, 80 % NASIčENOST 0
• XM (mikro filter): odstranjevanje trdnih delcev <1 µm, odstranjevanje oljnih delcev <0,1 mg/m3
• XS (super-mikro filter): odstranjevanje trdnih delcev <0,01 µm, odstranjevanje oljnih delcev <0,01 mg/m3
• A (aktivno oglje): odstranjevanje oljnih delcev < 0,005mg/m3
Alternativni filtrski vložki izdelani po tehnologiji OMEGA AIR predstavljajo zanesljivo in cenovno učinkovito rešitev za industrijske uporabnike, ki iščejo znižanje stroškov vzdrževanja brez kompromisov glede kakovosti. Z nizkimi tlačnimi padci, dolgo življenjsko dobo in potrjeno stopnjo filtracije se uvrščajo med najboljše in najširše alternative na trgu stisnjenega zraka.
www.omega-air.si

R AZPON TL AKOV
1000 mbar
16 bar, 50 bar
100 bar, 250 bar 420 bar
MEDIJI
stisnjen zrak vakuum
N2, O2 , CNG, dihalni zrak
CO2, H2, He
OMEGA AIR d.o.o. Ljubljana
Cesta Dolomitskega odreda 10 SI-1000 Ljubljana, Slovenija ww w omega-air.si T +386 (0)1 200 68 00 info@omega-air.si






























Avtor: Dr. Franc Majdič, Fakulteta za strojništvo Univerze v Ljubljani

V pričujočem, 44. delu Šole vzdrževanja hidravličnih naprav, bomo govorili o tem, kako se izogniti nepotrebni filtraciji. To je mogoče, če imamo vzpostavljen učinkovit program za analizo olja. Če se ta pravilno izvede, boste dobili vse informacije, potrebne za najbolj stroškovno učinkovito upravljanje olja. Z drugimi besedami, vedeli boste, kdaj priključiti dodatno filtrirno enoto in kaj je treba odstraniti. Naj gre za trde delce, mehke delce (lak in blato) in/ali vodo. In prav tako pomembno, vedeli boste, kdaj filtra ni več smiselno priključevati – ker je oksidativna življenjska doba olja porabljena ali so aditivi izčrpani. Ni smiselno filtrirati obrabljenega olja.
Za menjavo hidravličnega olja sta običajno dva pogoja: razgradnja zaradi oksidacije in izčrpanost dodatkov (aditivov). Edini način, da ugotovimo, ali je uporabna doba olja potekla, je redna analiza (slika 1).
Oksidativna razgradnja hidravličnega olja se določi z absolutno mero njegove koncentracije kislin (AN test). Ko se namreč kisik združi z molekulami ogljikovodikov, pride do verižne reakcije, katere posledica je nastanek organskih kislin. Posledice omenjene oksidacije so potemnitev olja, povečanje njegove viskoznosti, zmanjšanje odpornosti proti penjenju in sproščanju zraka ter tvorba lakov in usedlin. Takšno olje postane neuporabno.
Rezultat testa skupnega kislinskega števila (AN) se izrazi z volumnom baze kalijevega hidroksida (KOH) v miligramih, ki je potreben za nevtralizacijo kislinskih komponent v enem gramu rabljenega olja. Zaradi vsebnosti različnih dodatkov v
V 43. delu Šole vzdrževanje
hidravličnih naprav smo govorili o napravah za izpiranje hidravličnih tekočin, o primernih črpalkah, filtrih in ventilih.

novem mineralnem olju, ki vsebuje cink, visoko začetno kislinsko število (AN), med 1 in 1,5 mg KOH/g. Z izčrpavanjem dodatkov se to število najprej zmanjšuje. Ko se hidravlično olje začne oksidirati in starati, se trend obrne – takrat vrednost kislinskega števila zopet narašča. Pri mineralnih hidravličnih oljih vrednost kislinskega števila 2,0 mg KOH/g pomeni potrebno menjavo. Pri sintetičnih estrih in drugih rastlinskih oljih (trigliceridi) pa je za menjavo potrebna vrednost kislinskega števila 5 mg KOH/g ali več [1, 2].
Kritično vrednost kislinskega števila (AN) hidravličnega olja najpogosteje določi njegov proizvajalec ali pa specializiran diagnostični laboratorij.
Za ocenjevanje izčrpanosti dodatkov v olju je nujna primerjava z novim identičnim oljem. Npr. cink je vključen v dveh dodatkih, najprej v protiobrabnih in še v protioksidacijskih dodatkih. Določitev koncentracije dodatkov v hidravličnem olju je ena izmed najtežjih merljivih parametrov. V ta namen se uporablja elementarna spektroskopija in Fourierjeva transformacijska spektroskopija (FTIR – slika 2).
Elementarna spektroskopija se izvede tako, da se vzorec olja izpostavi obločni elektrodi ali plazemskemu gorilniku. Ekstremna vročina upari atome, ki oddajajo svetlobo. Vsak atom oddaja svetlobo z znano frekvenco. Instrument izmeri količino svetlobe pri vsaki frekvenci in jo pretvori v
Aluminij (Al)
Barij (Ba)
Bor (B)
Kalcij (Ca)
Krom (Cr)
Baker (Cu)
Železo (Fe)
Svinec (Pb)
Magnezij (Mg)
Nikelj (Ni)
Fosfor (P)
Obraba ohišij zobniških črpalk, ohišij potnih ventilov, ohišij filtrov
Dodatek olju – detergent
Dodatek olju – detergent
Dodatek olju – detergent
Obraba predvsem trdo-kromiranih batnic hidravličnih valjev, obraba krmilnih batov ventilov in drugih prevlečenih površin, lahko tudi stranski produkt oksidacije
Obraba vodilnih puš, lahko je tudi stranski produkt oksidacije
Obraba batov in cevi hidravličnih valjev, obraba znotraj črpalk, hidravličnih motorjev, ventilov; lahko pa je tudi stranski produkt oksidacije
Obraba vodilnih puš
Dodatek olju – detergent
Kovinska obraba ventilov in cevi hidravličnih valjev
Dodatek olju, sredstvo proti obrabi (v paketu dodatkov ZDP)
Silicij (Si) Vdor nečistoč: umazanija, prah; tudi dodatek olju proti penjenju
Kositer (Sn) Kovinska obraba – drsne/vodilne puše, proti-obrabna prevleka
Cink (Zn) Dodatek olju proti obrabi; tudi posledica kovinske obrabe drsnih puš/vodil
PREglEDNICA 1: POgOSTO NAJDENI ElEMENTI V hIDRAVlIčNEM OlJU – OMENJENI V ANAlIZI
Naj vaš izmet postane nov vir zaslužka!
Ponujamo nove in rabljene stroje za reciklažo. Vabimo vas, da brezplačno preizkusite, kako lahko Amisova moč dela za vas.

koncentracijo posameznih dodatkov (cink, fosfor, silicij …). Elementarna spektroskopija ima dve glavni omejitvi. Prva je, da se dodatki lahko porabijo, vendar njihovi sestavni deli ostanejo pretvorjeni v druge molekule. V tem primeru instrument zazna, kot da je ta dodatek še vedno v olju. Druga omejitev spektroskopije pa je, da so številni dodatki sestavljeni iz elementov, ki so lahko obrabni kovinski delci ali drugi kontaminanti. V preglednici 1 so podani pogosti elementi, ki jih podajajo v poročilu analize olja. V desnem stolpcu je podan tudi njihov izvor [2].
Viri:
[1] Hydraulic supermarket, vir: www.hydraulicssupermarket.com, zadnjič ogledano: 26. 11. 2025
[2] Laboratorij za fluidno tehniko FS UL, vir: lab. fs.uni-lj.si/lft, zadnjič ogledano: 26. 11. 2025
[3] Kako profesionalno interpretirati podatke analize industrijskega olja, Vir: https://precisionlubrication.com/articles/interpret-industrial-oil-analysis-data/ zadnjič ogledano: 26. 11. 2025
[4] Analiza spektroskopije FTIR, Vir: https:// www.laboratuar.com/sl/testler/kimyasal-testler/ftir-spektroskopi-analizleri/ zadnjič ogledano: 26. 11. 2025




V preteklih letih sem s strani prijateljev in znancev dobil več vprašanj, kako je mogoče, da najboljši telefoni na trgu stanejo več kot tisoč evrov, če pa so v njih le zaslon, baterija in nekaj (sto) čipov. Zdaj vem. Naložbe in trud, ki gredo v razvoj vsake podrobnosti sodobnih mobilnikov, predvsem pa v zagotavljanje njihovega dolgoročno zanesljivega delovanja in trpežnosti, so ogromne. Predvsem velikan z Daljnega vzhoda, podjetje HONOR, prednjači na tem področju.

malenkost ni prepuščena naključju
Najprej smo obiskali raziskovalno-razvojni laboratorij družbe HONOR v Shenzhenu, kjer je sicer tudi sedež podjetja. Velik kampus na obrobju mesta z 18 milijoni prebivalcev združuje vrsto sodobnih laboratorijskih okolij, v katerih potekajo simulacije, temeljne raziskave in testiranje komponent. Omenjeni laboratorij se ukvarja s temeljnimi proizvodnimi področji, kot so industrijska programska oprema, algoritmi in simulacije rabe ter obrabe. Deluje tudi kot inkubator
za nove materiale, strukture in procese na področju pametnih telefonov, saj po izdatnem testiranju prižge zeleno ali rdečo luč za posamezen material ali komponento. Laboratorij zagotavlja temeljno podporo za inovativne izkušnje in masovno proizvodnjo telefonov, tablic in osebnih računalnikov. Podjetje premore tudi namenski center za preverjanje novih izdelkov pred serijsko proizvodnjo. V njem do potankosti preizkusi vse nove komponente, od najmanjših vijakov, zaslonov, kamer, baterij in drugih komponent. »Vojska« inženirjev vse komponente preizkusi ločeno in v »sodelovanju«. Poleg več kot 200 testov skladnosti s predpisi, ki jim mora ustrezati vsaka nova elektronska naprava, kot je pametni telefon, v laboratoriju družbe HONOR opravijo še več kot 600 testov kakovosti, s katerimi zagotovijo, da nobena stvar, niti drobna malenkost ni prepuščena naključju. In prav ta kombinacija zmogljivosti raziskav in razvoja ter proizvodne tehnologije naredi razliko v praksi. Povprečna življenjska doba se na račun precej bolj trpežnih telefonov močno podaljša – in stalno podaljšuje.

Avtor: Miran Varga
Le redki mobilni telefoni se danes lahko pohvalijo z oznako IP69K, ki jo industrijska okolja sicer dobro poznajo. Obiskali smo razvojne centre in proizvodni obrat velikana HONOR na Kitajskem. Poročilo.

Sledil je obisk tovarne, proizvodnega obrata, v katerem nastajajo najtrpežnejši pametni telefoni na svetu. Industrijski park Honor Intelligent Manufacturing je družba HONOR v mestu Xi’An zgradila leta 2021 – v vsega pol leta. Park združuje center za validacijo novih izdelkov, center za masovno proizvodnjo vodilnih telefonov, inkubacijski center za nove procese/tehnologije/proizvodne modele in center za razvoj zmogljivosti pametne proizvodnje. S pomočjo vodilnih inovativnih procesov in nadzora kakovosti v industriji sodeluje s številnim partnerji v dobavni verigi, da po vsem svetu zagotavlja visokokakovostne izdelke in izjemno uporabniško izkušnjo.
Površina industrijskega parka je 135.000 kvadratnih metrov, tovarna pa ima več kot 4000 zaposlenih. Sam proizvodni obrat je visoko avtomatiziran. Že leta 2022 se je kot edino podjetje na Kitajskem lahko pohvalilo z nazivom inteligentna tovarna, saj je proizvodnja telefonov dosegala 75-odstotno stopnjo avtomatizacije. Lani je stopnja
avtomatizacije proizvodne linije dosegla že 85 %, kar je izjemen dosežek. Pri čemer so kar 60 odstotkov opreme, ki skrbi za avtomatizacijo proizvodnje v HONOR-ju, razvili sami. Na več deset metrov dolgi posamezni proizvodni liniji tako v povprečju dela le še 24 zaposlenih, medtem ko je industrijsko povprečje v panogi izdelave pametnih telefonov višje od sto zaposlenih. Vsaka izmed 20 proizvodnih linij na dan izdela okoli 2.000 pametnih telefonov.
HONOR je za omenjeni proizvodnji pridobil tudi certifikata zelene tovarne in inteligentne proizvodnje stopnje zrelosti 4, ki je enakovreden konceptu evropske industrije 4.0. Trenutno pa se že pripravlja na certifikacijo pametne tovarne stopnje 5, ki je doslej ni doseglo še nobeno proizvodno podjetje na Kitajskem. Če bi moral staviti, bi stavil, da se bo prav HONOR prvi lahko pohvalil s tem dosežkom.
Tehnologije in rešitve, ki naredijo razliko


Začne se že pri tako majhnih stvareh, kot so vijaki in njih zategovanje. Ročno zategovanje vijakov je postalo stvar preteklosti. Kljub svoji majhnosti so vijaki ključni za stabilnost izdelka. S tem, ko telefoni postajajo tanjši in lažji, se povečujejo zahteve glede natančnosti sestavljanja. Ročno sestavljanje lahko poškoduje zaslon. Zato so v podjetju razvili avtomatizirano opremo za zategovanje vijakov, ki ni le natančna in učinkovita, ampak tudi sama zazna nenormalno višino vijakov, s čimer dosega 99,99-odstotno natančnost – najvišjo v industriji. Poseben adut je tudi nov postopek nanašanja termičnega gela, ki je ključnega pomena za odvajanje toplote s komponent. Nanašanje gela zahteva izjemno natančnost, saj lahko že najmanjša odstopanja ogrozijo zanesljivost delovanja izdelka. Zaradi vse bolj kompaktnih matičnih plošč pametnih telefonov je natančen nadzor nanašanja gela kritičen – preveč gela lahko povzroči kratke stike, premalo gela pa ne zadostuje za osnovne potrebe hlajenja. V podjetju so zato razvili lasten algoritem umetne inteligence za hitro in natančno prepoznavanje prostornine, kar je občutno izboljšalo splošno kakovost in zanesljivost ter omogočilo 100-odstotno odkrivanje napak. Kombinacija gela in lepil
Kaj pomeni oznaka IP69K?

je tudi ključna za zagotavljanje zaščite pred vdorom vode in prahu v pametni telefon.
IP69K je trenutno najvišja ocena na lestvici zaščite pred vdorom vode ali prahu v izdelek. Lestvica IP je mednarodni sistem, ki izdelkom dodeljuje oceno na podlagi njihove sposobnosti, da prenesejo vdor trdnih snovi in tekočin. Prva številka ocene označuje stopnjo zaščite izdelka pred prahom, ki se giblje od 0 do 6. Druga številka označuje stopnjo zaščite izdelka pred vodo, ki se giblje od 0 do 9. Dodatek v obliki črke K za drugo številko pa pomeni posebno zaščito pred visokotlačnimi curki. Te ocene omogočajo podjetjem, da izberejo opremo z ustrezno stopnjo zaščite za dano okolje.
IP69K pomeni, da je izdelek popolnoma prahotesen in lahko prenese spiranje pod tlakom od 80 do 100 barov, v fazah od 14 do 16 l/min in pri temperaturah vodnega curka do 80 °C. V praksi to pomeni, da visokotlačni curki brizgajo vročo vodo na izdelek brez negativnih posledic. Kar je impresiven dosežek za vsak kos industrijske opreme, kaj šele za pametni telefon! In prav vrsta novih pametnih telefonov HONOR, ki bodo v Sloveniji premierno predstavljeni 15. decembra, se bo lahko pohvalila s stopnjo zaščite IP69K.
Zanimivo je opazovati tudi kontrolne elemente na vsaki liniji. Ti so prisotni praktično v vsakem delu procesa nastanka telefona, saj HONOR ne želi ničesar prepustiti naključju in preveri pravilnost sestave in zanesljivost naprave. »Naš cilj je, da se tekom proizvodnje ugotovijo prav vse morebitne težave in prepreči, da bi naprava, ki ni absolutno brezhibna prišla v roke uporabnika,« nam je ob obisku zaupal vodja proizvodne linije. In svojo trditev potrdil na zanimiv način – čeprav smo ob koncu linije v roke lahko prejeli še topel pametni telefon v lični embalaži, je prav zaradi našega dotikanja folije ta dotični telefon romal v ponovno pakiranje … Čeprav tovarna vsak dan proizvede nekaj deset tisoč telefonov, je proizvodni čas posameznega telefona (oziroma tablice ali računalnika) na račun vseh preverjanj in testiranj med tremi in štiri dnevi.
Kaj torej v močno avtomatizirani proizvodni liniji sploh počnejo ljudje? Predvsem skrbijo za preverjanje uporabniške izkušnje. Čeprav so fotografija, zvok, zaslon in drugi vidiki uporabniške izkušnje že samodejno testirani, so na liniji tri delovne postaje, ki so odgovorne za uporabniško izkušnjo – tam vse funkcije prikaza in vnosa delavci ročno preverjajo. To zagotavlja najboljšo uporabniško izkušnjo, saj stroji ne morejo v celoti zaznati človeških povratnih informacij o delovanju.
Kapo dol
HONOR veliko pozornosti namenja tudi trajnosti. Industrijski kompleks je neverjetno čist in urejen. Podjetje si prizadeva za izgradnjo tovarn brez ogljikovih izpustov z uporabo obnovljivih virov energije, kar naj bi mu kmalu uspelo na račun lastne platforme za upravljanje energije na podlagi pametnih algoritmov ter tehnologij za zmanjšanje ogljikovih izpustov in kompenzacijo ogljika. Nekaj je kristalno jasno – HONOR se je
iz proizvajalca pametnih telefonov razvil v proizvajalca naprav z umetno inteligenco, ki se osredotoča na pametne telefone kot svojo osnovno dejavnost, obenem pa gradi pristni pametni ekosistem, razvija izdelke z umetno inteligenco in raziskuje prihodnje odnose med ljudmi in tehnologijo ter napravami z umetno inteligenco.
In zato je prav mogoče tudi to, o čemer danes še ne govorijo na glas – da nekoč postanejo največji proizvajalec pametnih telefonov. Temelji za kaj takega so več kot odlični.
Avtor: Jernej Kovač
IBM je objavil poročilo o vrzelih v nadzoru umetne inteligence in stroških kršitve podatkov. Razkrili so, da uvedba umetne inteligence v poslovne procese močno prehiteva varnost in upravljanje omenjene digitalne tehnologije. Čeprav skupno število organizacij, ki so doživele kršitve v povezavi z umetno inteligenco, predstavlja majhen delež raziskanega vzorca, je to prvič, da so bili varnost, upravljanje in nadzor dostopa za umetno inteligenco obravnavani v tem poročilu. To nakazuje, da je umetna inteligenca že zdaj lahka in visoko cenjena tarča.

KREPITEV ODPORNOSTI POMENI hITRO ODKRIVANJE IN OBVlADOVANJE VARNOSTNIh TEžAV UčINKOVITO ODZIVANJE NA KRIZE POMENI REDNO PREIZKUšANJE NAčRTOV ZA ODZIVANJE NA INCIDENTE (IR) IN VARNOSTNIh KOPIJ, OPREDElITEV JASNIh VlOg V PRIMERU KRšITVE IN IZVAJANJE SIMUlACIJ KRIZNIh SITUACIJ | IBm
Letošnji rezultati kažejo, da organizacije zanemarjajo varnost in upravljanje umetne inteligence v korist takojšnje uvedbe umetne inteligence. Neurejeni sistemi so bolj dovzetni za vdore, ki so v primeru vdora tudi dražji. Stroški kršitev v ZDA so se povečali na več kot 9 milijonov evrov, kljub temu da so se povprečni stroški kršitev na svetovni ravni zmanjšali na skoraj 4 milijone evrov. Snovalci poročila so ugotovili še, da le 49 % organizacij, ki so bile žrtve kršitev, namerava vlagati v varnost.
»Podatki kažejo, da že obstaja vrzel med uvedbo umetne inteligence in nadzorom, ki jo začenjajo izkoriščati akterji, ki predstavljajo grožnjo,« je dejala Suja Viswesan, podpredsednica za varnost in izdelke za
izvajanje v realnem času pri IBM. »Poročilo je razkrilo pomanjkanje osnovnih nadzornih mehanizmov za dostop do sistemov umetne inteligence, zaradi česar so zelo občutljivi podatki izpostavljeni, modeli pa ranljivi za manipulacijo. Ker se umetna inteligenca vedno bolj vključuje v poslovne operacije, je treba varnost umetne inteligence obravnavati kot temeljno. Stroški neukrepanja niso le finančni, temveč tudi izguba zaupanja, preglednosti in nadzora,« je dodala Viswesanova.
Hkrati pa je poročilo razkrilo še, da so organizacije, ki v svojih varnostnih operacijah obsežno uporabljajo umetno inteligenco in avtomatizacijo, prihranile povprečno 1,7 milijona evrov stroškov zaradi vdorov
in skrajšale življenjski cikel vdorov za povprečno 80 dni.
Kršitve, s tem povezani stroški in čas odprave motenj
Poročilo za leto 2025, ki ga je pripravil Ponemon Institute, sponzoriral in analiziral pa IBM, temelji na kršitvah varnosti podatkov, ki jih je doživelo 600 organizacij po vsem svetu od marca 2024 do februarja 2025. Ključne ugotovitve poročila o varnosti umetne inteligence in kršitvah, finančnih stroških kršitve in motnjah v delovanju kažejo, da 63 % organizacij, ki so doživele kršitve, nima politike upravljanja umetne inteligence ali jo še razvija. Med organizacijami, ki imajo politike upravljanja umetne inteligence, jih le 34 % redno izvaja revizije za nesankcionirano umetno inteligenco. Ena od petih organizacij je poročala o kršitvi zaradi senčne umetne inteligence, le 37 % pa ima politike za upravljanje umetne inteligence ali odkrivanje senčne umetne inteligence. Organizacije, ki so uporabljale visoko raven senčne umetne inteligence, so imele v povprečju za 590.000 evrov višje stroške kršitev kot tiste z nizko ravnjo ali brez senčne umetne inteligence. Varnostni incidenti, povezani s senčno UI, so povzročili večjo ogroženost osebnih podatkov (65 %) in intelektualne lastnine (40 %) v primerjavi s svetovnim povprečjem (53 % oziroma 33 %). 16 % proučenih kršitev je vključevalo napadalce, ki so uporabljali AI orodja, najpogosteje za phishing ali deepfake napade z

NOVA glOBAlNA RAZISKAVA, KI STA JO OPRAVIlA IBM IN PONEMON INSTITUTE, RAZKRIVA, KAKO UMETNA INTElIgENCA MOčNO PREhITEVA VARNOST IN UPRAVlJANJE V KORIST TAKOJšNJE UVEDBE. REZUlTATI KAžEJO, DA JE VERJETNOST KRšITVE VARNOSTI PRI NEUREJENIh SISTEMIh UMETNE INTElIgENCE VEčJA, POSlEDICE PA SO DRAžJE. 13 % ORgANIZACIJ JE POROčAlO O KRšITVAh MODElOV AlI APlIKACIJ UI, MEDTEM KO 8 % ORgANIZACIJ NI VEDElO, AlI SO BIlE NA TA NAčIN OgROžENE MED TISTIMI, KI SO BIlE OgROžENE, JIh 97 % POROčA, DA NIMAJO VZPOSTAVlJENEgA NADZORA DOSTOPA DO UI. POSlEDIčNO JE 60 % VARNOSTNIh INCIDENTOV, POVEZANIh Z UI, PRIPElJAlO DO OgROžENIh PODATKOV, 31 % PA DO MOTENJ V DElOVANJU. | IBm
izdajanjem se za drugo osebo.
Globalni povprečni stroški kršitve podatkov so padli na približno 4 milijone evrov, kar je prvi padec v petih letih, medtem ko so povprečni stroški kršitve v ZDA dosegli rekordnih 9 milijonov evrov. Globalni povprečni življenjski cikel kršitve (povprečni čas za identifikacijo in omejitev kršitve, vključno z obnovitvijo storitev) se je znižal na 241 dni, kar je 17 dni manj kot leto prej, saj je več proučevanih organizacij kršitev odkrilo interno. Organizacije, ki so kršitev odkrile interno, so v primerjavi s tistimi, ki so jo razkrili napadalci, prihranile okoli 800.000 evrov stroškov kršitve.
S povprečjem 6,5 milijona evrov so kršitve v zdravstvu ostale najdražje med vsemi proučevanimi panogami, čeprav so se stroški v tem sektorju v primerjavi z letom 2024 zmanjšali za okvirno 2 milijona evrov. Pri kršitve v tem sektorju traja najdlje, da se odkrijejo in omejijo, in sicer 279 dni, kar je več kot 5 tednov dlje od globalnega povprečja 241 dni. Lani so se organizacije uprle zahtevam po odkupnini, saj se jih je več odločilo, da je ne bodo plačale (63 %), v primerjavi z letom prej (59 %). Ker vedno več organizacij zavrača plačilo odkupnin, ostajajo povprečni stroški izsiljevanja ali
incidentov z izsiljevalsko programsko opremo visoki, zlasti kadar jih razkrije napadalec (skoraj 4,5 milijona evrov).
Vlaganja v varnost se upočasnjujejo zaradi naraščajočih tveganj, povezanih z umetno inteligenco. Število organizacij, ki so navedle, da nameravajo vlagati v varnost po kršitvi, se je občutno zmanjšalo, in sicer s 63 % v letu 2024 na 49 % v letu 2025. Manj kot polovica tistih, ki nameravajo vlagati v varnost po kršitvi, se bo osredotočila na varnostne rešitve ali storitve, ki temeljijo na umetni inteligenci.
Glede na poročilo IBM iz leta 2025 so skoraj vse organizacije, vključene v raziskavo, po kršitvi varnosti podatkov utrpele motnje v delovanju. Takšna raven motenj vpliva na časovni okvir za obnovo. Med organizacijami, ki so poročale o obnovi, je večina za to potrebovala v povprečju več kot 100 dni.
Vendar posledice kršitve še vedno segajo preko omejitve. Čeprav je v primerjavi z letom prej prišlo do upada, je skoraj polovica vseh organizacij poročala, da namerava zaradi kršitve zvišati cene blaga ali storitev, skoraj tretjina pa je poročala o zvišanju cen za 15 % ali več.
I Strokovni in znanstveni prispevki
I Iz prakse za prakso
I Ventil na obisku
I Novice - zanimivosti
I Aktualno iz industrije
I Novosti na trgu
I Podjetja predstavljajo
I Ali ste vedeli
I Dogodki

Spoštovani!
Ventil je znanstveno-strokovna revija in objavlja prispevke, ki obravnavajo razvojno in raziskovalno delo na Univerzi, inštitutih in v podjetjih s področja fluidne tehnike, avtomatizacije in mehatronike. Revija želi seznanjati strokovnjake z dosežki slovenskih podjetij, o njihovih izdelkih in dogodkih, ki so povezani z razvojem in s proizvodnjo na področjih, ki jih revija obravnava. Prav tako želi ustvariti povezavo med slovensko industrijo in razvojno in raziskovalno sfero ter med slovenskim in svetovnim proizvodnim, razvojnim in strokovnim prostorom. Naloga revije je tudi popularizacija področij fluidne tehnike, avtomatizacije in mehatronike še posebno med mladimi. Skrbi tudi za strokovno izrazoslovje na omenjenih področjih.
Revija Ventil objavlja prispevke avtorjev iz Slovenije in iz tujine, v slovenskem in angleškem jeziku. Prispevkom v slovenskem jeziku je dodan povzetek v angleščini, prispevki v angleščini pa so objavljeni z daljšim povzetkom v slovenskem jeziku. Člani znanstveno strokovnega sveta so znanstveniki in strokovnjaki iz Slovenije in tujine. Revijo pošiljamo na več naslovov v tujini in imamo izmenjavo z drugimi revijami v Evropi. Revija je vodena v podatkovni bazi INSPEC.
Štiriindvajsetletno izhajanje revije Ventil pomeni, da je v prostoru neprecenljiva za razvoj stroke. Uredništvo si skupaj z znantveno strokovnim svetom prizadeva za visokokvalitetno raven in relevantnost objav, ki bosta v prihodnosti vse napore usmerila v to, da bo kvalitetna raven še višja. V ta namen vključuje v znantveno strokovni svet priznane znanstvenike, raziskovalce in strokovnjake, ki s svojim znanjem vspodbujajo vsak na svojem področju objavljanje rezultatov razvojnega in raziskovalnega dela. Uredništvo spremlja razvoj stroke in znanstveno raziskovalno delo doma in vtujini preko konferenc, delavnic in seminarjev ter z izmenjavo tuje periodike. Revija je priznana v tujini, še posebno na področju fluidne tehnike, kar želimo doseči tudi na področju mehatronike in avtomatizacije. Preko objav v reviji se promovirajo dosežki slovenske znanosti in industrijske proizvodnje. Revija je in bo tudi v prihodnje prostor za predstavljanje kvalitetnih razvojnih in raziskovalnih dosežkov slovenske industrije in raziskovalne sfere na področju fluidne tehnike, avtomatizacije in mehatronike.
Uredništvo

V Portorožu je od 22. do 24. septembra potekala NT konferenca, največja in najodmevnejša poslovno-tehnološka prireditev v Sloveniji in v regiji, ki z več kot 1800 udeleženci že 30 let povezuje skupnost IT-strokovnjakov, voditeljev in inovatorjev s predavanji, poglobljenimi delavnicami in mreženjem. V treh dneh je bilo udeležencem na voljo več kot 130 predavanj in delavnic, ki jih je izvedlo več kot 110 domačih in tujih strokovnjakov.
Na NT konferenci so bile skozi leta predstavljene številne novosti, od ene izmed najpomembnejših, kar je bil prvi operacijski sistem Windows in zbirka Office v slovenskem jeziku, vse do letošnjih novosti glede varnosti in prihodnosti skupaj z umetno inteligenco.
Letos sta bila tako v ospredju uporaba umetne inteligence v praksi in izziv, kako slovenska podjetja preobraziti v podjetja prihodnosti (frontier compaines), ki z umetno inteligenco spreminjajo ustaljene vzorce, prehitevajo konkurenco in uvajajo nove načine dela. Udeleženci so osvetlili dvojnost Slovenije, ki se uvršča na 4. oziroma 7. mesto v EU pri uporabi umetne inteligence (zlasti v proizvodnji) ter je med vodilnimi v robotizaciji proizvodnje in elektronski povezanosti z dobavitelji. A na drugi strani ima le 17 % slovenskih podjetij razvito digitalno strategijo. Več kot polovica malih in srednje velikih podjetij meni, da digitalna preobrazba zanje ni bistvena, med velikimi podjetji pa je takšnih četrtina.
NT konferenca kot odraz slovenske ambicije in vizije
»30. NT konferenca je mejnik, ki odraža ambicijo in vizijo Slovenije. Microsoft je že tri desetletja ponosen, da podpira to
ambicijo. V partnerstvu z IT-strokovnjaki, voditelji in inovatorji gradi digitalne temelje, ki spodbujajo rast v javnem sektorju, financah, industriji in na področju umetne inteligence,« je v uvodnem nagovoru povedal Kalin Dimtchev, direktor Microsoftove regije Adriatik.
»Letos obeležujemo tudi 31 let prisotnosti Microsofta v Sloveniji. Skupaj s svojo lokalno ekipo in partnerskim ekosistemom, enim izmed najmočnejših v regiji Adriatik, smo tukaj, da rastemo z vami in pomagamo Sloveniji voditi v dobi umetne inteligence. Slovenija ne dohiteva več, je med vodilnimi. Danes umetno inteligenco uporablja 21 % slovenskih podjetij, kar je bistveno nad povprečjem EU (približno 13 %), pri čemer se je uporaba povečala za 84 % v enem letu, kar je najhitreje v srednji in vzhodni Evropi. Zgolj generativna umetna inteligenca bi lahko v prihodnjem desetletju dodala 3 to 4 milijarde evrov k slovenskemu BDP-ju, kar predstavlja približno 5 % gospodarstva.«
»Microsoft premika meje z rešitvama Copilot in GPT-5 ter preboji na področju kvantnega računalništva. S podporo za slovenščino v Copilotu omogočamo dostopnost umetne inteligence za vsako podjetje, zaposlenega in državljana. A tehnologija je zgolj orodje, pravo vprašanje je, ali bodo slovenski voditelji oblikovali to prihodnost ali jo bodo prepustili drugim,« je zaključil Kalin Dimtchev.
Kibernetska varnost v obdobju umetne inteligence in geopolitičnih napetosti
V ospredju letošnjega dogodka je bilo tudi področje kibernetske varnosti, saj umetna inteligenca temeljito spreminja tako strategije kibernetskega kriminala kot obrambo pred
Avtor: Denis šenkinc
Največji poslovno-tehnološki dogodek pri nas že tri desetletja približuje najnovejše tehnološke trende, poslovne inovacije ter vrhunsko domače in tuje znanje
tovrstnimi napadi. Umetna inteligenca namreč hkrati krepi obrambne zmogljivosti, a tudi odpira vrata novim kibernetskim grožnjam.
Tudi letos so o tem na okrogli mizi razpravljali priznani slovenski strokovnjaki: Miha Pihler (Mikeji, d. o. o.), Gregor Spagnolo (SSRD, d. o o.), Boštjan Kežmah (CEPRIS, d. o. o.), Anže Tomič (Apparatus), Grega Prešeren (Carbonsec, d. o. o.) in dr. Uroš Svete (Urad Vlade RS za informacijsko varnost). Osvetlili so pogled na aktualne varnostne dogodke doma in po svetu ter izzive, ki nas čakajo v prihodnjem letu.
Drugi del so predstavljale delavnice za večjo kibernetsko varnost in posebna ter tradicionalna je tudi Red vs. Blue, kjer sta Milan Gabor in Miha Pihler, z demonstracijami v živo pokazala, kako Microsoft Defender zaznava grožnje in se odziva na različne vrste škodljivih kod.
Poslovni dan in največji tehnološki oder
Prvi dan konference je zaznamoval poseben sklop, poimenovan Poslovni dan, ki je bil namenjen direktorjem informatike, IT-vodjem, direktorjem ter poslovnim odločevalcem, ki soustvarjajo prihodnost digitalne preobrazbe v slovenskih podjetjih in organizacijah. Letos je bil razdeljen v tri strateške tematske sklope: Podjetje prihodnosti – konkurenčno s talenti in UI-agenti, Kako biti boljši z uporabo UI? in Človeški vidik digitalnega.
Tri dni je NT konferenca znova ponudila največji tehnološki oder v Sloveniji z najboljšimi domačimi in mednarodnimi IT-strokovnjaki. S skupaj več kot 130 predavanj in delavnic v osmih tematskih sklopih, na katerih je bilo mogoče spoznati konkretne rešitve in izkušnje iz razvojnih in IT-oddelkov.


Napovedani šestkratni rasti trga industrijskih pametnih stavb v petletnem obdobju bodo posebej prispevale vodilne platforme z rešitvami po meri, ki se bodo spopadale s ključnimi problemi tega področja in spodbujale večjo energetsko učinkovitost, poudarja Juniper. »Tehnologije, ki zmanjšujejo porabo energije smo opredelili kot ključne za privabljanje novih uporabnikov pametnih stavb,« pojasnjuje Frederick Savage, višji analitik tržnih podatkov v analitskem podjetju.
»Naraščajoči pritisk za zmanjšanje operativnih izdatkov za stavbe, ki ga poganjajo globalne naraščajoče cene energije, spodbuja zanimanje za rešitve, ki omogočajo doseganje trajnostnih ciljev,« dodaja analitik. Juniper Research pričakuje, da bodo idealni sistemi za upravljanje energije v platformah pametnih stavb in doseganje trajnostnih
pobud utemeljeni v oblaku. Takšne rešitve bodo omogočale lastnikom stavb, da prilagajajo porabo energije na podlagi informacij o zasedenosti in delovanju v realnem času in tako zmanjšajo izgube energije.
To bo najbolj očitno v panogah, kot so zdravstvo, proizvodnja in maloprodaja, ki zahtevajo visoko porabo energije za stroje. Vendar pa se ravni zahtev razlikujejo v vsaki panogi, pa analitsko podjetje pričakuje, da bodo najbolj uspešna podjetja, ki rešitve za upravljanje z energijo prilagajajo vsaki zahtevi. »Največji izziv platform pametnih stavb je dokazovanje donosnosti naložb v sisteme za upravljanje energije,« pojasnjuje Savage. »To bo najbolj opazno pri usmerjanju upravljavcev stavb v nastajajočih panogah, kjer je zaenkrat na voljo premalo dokazov iz resničnega sveta o prednostih
Avtor:
Esad Jakupović
Analitsko podjetje Juniper Research, vodilno na področju interneta stvari (IoT), je pred kratkim napovedalo, da bo izgradnja industrijskih pametnih stavb v svetu porasla iz 26 milijonov v letu 2025 na več kot 165 milijonov v letu 2030.
tehnologije pametnih stavb.«
Trg pametnih stavb bo največ pozornosti namenil ključnim industrijskim vertikalam za uvedbo, zlasti v izobraževanju in zdravstvu. Nova raziskava podjetja Juniper Research ponuja celovito oceno možnosti in strategij prihodkov na trgu pametnih stavb, vključno z analizo trga in poglobljenimi napovedmi za 61 držav. Raziskava napoveduje, da bo celoten trg pametnih stavb, kako industrijskih tako tudi komercialnih in stanovanjskih, v letu 2030 dosegel 486,7milijona zgrajenih objektov. V stavbe bo do leta nameščeno skupaj 14,7 milijarde senzorjev za pametne stavbe. Skupna vrednost industrijskih, komercialnih in stanovanjskih objektov bo v letu 2030 presegla 146 milijard evrov.



POMOč PODJETJEM PRI DIgITAlIZACIJI: UčINKOVITA UPORABA IN BREZhIBNA INTEgRACIJA PODATKOV STA KlJUčNEgA POMENA ZA OhRANJANJE KONKURENčNOSTI, SPODBUJANJE INOVACIJ IN IZKORIščANJE REšITEV, UTEMElJENIh NA UI V PROIZVODNJI | Shutterstock
Analitsko podjetje ABI Research je pred kratkim izvedlo raziskavo s področja oblaka in 5G, z namenom pomoči ponudnikom digitalizacije pri razumevanju ključnih zahtev podjetij in spodbujanju izkoriščanja priložnosti za prihodke. Raziskava je pokazala, da bodo industrijska podjetja do leta 2030 ustvarila 4,4 zetabajtov podatkov, vendar bo zaradi razdrobljenih lastnih podatkovnih enot (silosov) pravilno izkoriščenih le šokantno nizkih 5 %. Ta količina podatkov pa bo več kot dvakrat presegla letošnjo skupno količino tovrstnih podatkov. Zetabajt, spomnimo, predstavlja sekstilijon (1021) bajtov ali trilijon (1012) gigabajtov podatkov.
Digitalizacija hibridnih rešitev
Ogromen tok podatkov, ki ga bo ustvarila digitalizirana svetovna predelovalna industrija izvira iz različnih virov, kot so senzorji IoT, CNC sistemi, sistemi ERP, avtomatizirani identifikacijski čitalniki in sistemi za upravljanje proizvodnje (MES). Učinkovita uporaba in brezhibna integracija podatkov sta ključnega pomena za ohranjanje konkurenčnosti, spodbujanje inovacij in
izkoriščanje rešitev, ki temeljijo na umetni inteligenci v proizvodnji. Vendar še vedno obstaja velika vrzel, saj številna podjetja in ponudniki digitalizacije nimajo potrebnega strokovnega znanja, da bi v celoti izkoristili podatke za optimizacijo proizvodnih procesov. To pa ima za posledico znatne izgube prihodkov.
ABI Research uvaja novo storitev Hybrid Cloud & 5G Markets, ki bo ponudnikom pomagala definirati zahteve po digitalizaciji hibridnih rešitev na področju oblaka in povezljivosti 5G ter opravljati raziskave o primerih uporabe v podjetij. »Storitev bo zagotovila celovite raziskave o povezljivosti podjetij, ustvarjanju podatkov in strategijah uvajanja oblaka, da bi opolnomočila akterje v telekomunikacijski industriji, proizvajalce čipov, ponudnike storitev v oblaku in ponudnike integracije podatkov, da učinkovito pomagajo strankam na celotni poti digitalizacije,« pojasnjuje Leo Gergs, glavni analitik pri ABI Research.
Povezovanje ponudnikov in podjetij
Pomemben del te raziskovalne storitve bo podrobna napoved količine in narave
Avtor: Esad Jakupović
ABI Research v novi raziskavi o storitvah trgov hibridnega oblaka in 5G poudarja visok pomen integracije podatkov ter opozarja na šokantno nizko stopnjo njihove izkoriščenosti.
podatkov, ustvarjenih na spletnih mestih podjetij po vsem svetu. V industriji 4.0 se ustvarja ogromna količina podatkov, ampak so ti običajno shranjeni v lastnih podatkovnih silosih, pa se zato ne uporabljajo pravilno. »Dobavitelji morajo temeljito razumeti podatke, ki jih želijo integrirati, da bi ustvarili povpraševanje po rešitvah za integracijo podatkov, znanih kot 'podatkovne tkanine',« dodaja Gergs, »Razumevanje pa spodbuja širša prizadevanja za digitalizacijo.«
Področja pokritosti raziskav storitev hibridnega oblaka in trgov 5G zajema ključne generatorje podatkov po vertikali podjetja, zahteve po integraciji podatkov za industrijsko uporabo, strategije uvajanja hibridnega oblaka v podjetjih, vpliv 5G na svetovno gospodarsko rast, strategije implementacije zasebnih mobilnih storitev ter primere uvedbe omrežja 5G po vertikalah in regijah. »Nova storitev povezuje ponudnike tehnoloških rešitev in podjetja na trgu, spodbuja inovacije z vpogledom v potrebe podjetij ter hkrati opolnomoči končne uporabnike za usklajevanje strategij in lažjo digitalno preobrazbo,« zaključuje Gergs.
Sodobna industrijska okolja so vse bolj povezani sistemi, ki postajajo tarča naprednih kibernetskih napadov. Zaznajte in zaustavite jih z industrijskim požarnim zidom IAF-240, ki omogoča 360-stopinjsko kibernetsko varnost in pomaga zagotavljati skladnost z direktivo NIS2.
Več kot požarni zid – celovita varnostna rešitev
Za nemoteno delovanje in zaščito kritičnih procesov podjetje Hirschmann Belden predstavlja industrijski požarni zid IAF-240. Ta rešitev nove generacije združuje razširljivo večplastno kibernetsko zaščito (angl. defense in depth) in globok vpogled v OT-omrežja, kar podjetjem omogoča učinkovitejše upravljanje tveganj.
IAF-240 v eni napravi združuje funkcije, ki običajno zahtevajo več sistemov: pregled stanja paketov (angl. Stateful Packet



Inspection), globinski pregled paketov (Deep Packet Inspection), zaznavanje in preprečevanje vdorov (IDS/IPS), centralizirano upravljanje politik in celo zmogljivosti robnega računalništva. Na ta način zazna grožnje, ki jih tradicionalni požarni zidovi pogosto spregledajo.
Ključne koristi za industrijska podjetja
• Zmanjšanje tveganja in izpadov; večplastna zaščita ščiti kritične sisteme pred grožnjami, ki bi lahko povzročile zaustavitve proizvodnje.
• Večja razpoložljivost; redundanten večpožarnim sistem (angl. multi-firewall) poskrbi, da omrežje deluje tudi ob odpovedi posamezne enote.
• Nižji stroški lastništva; integracija zaščite in robnega računalništva (angl. edge computing) odpravlja potrebo po ločenih varnostnih rešitvah.
• Zanesljivo delovanje v zahtevnih okoljih; industrijsko ohišje, širok temperaturni razpon in certifikati za nevarna okolja omogočajo brezhibno delovanje v vseh pogojih.
• Skladnost in varnost; IAF-240 pomaga podjetjem doseči in ohranjati skladnost z zakonodajo, vključno z NIS2, kar zmanjšuje regulatorno tveganje.
Preverjena zanesljivost v industriji
Požarni zid nove generacije IAF-240, uspešno uporabljajo podjetja v avtomobilski, kemični, naftni in plinski ter živilski industriji, pa tudi v strojegradnji, proizvodnji polprevodnikov in kritični infrastrukturi (npr. prenos in distribucija električne energije, oskrba z vodo, čiščenje odpadnih voda).
Povsod, kjer je neprekinjeno delovanje bistvenega pomena, ta rešitev dokazuje svojo robustnost, učinkovitost in dolgoročno zanesljivost.
www.tipteh.com/si

Tehnične čistosti ne analiziramo zgolj zato, ker to zahteva kupec. Njena resnična vrednost je v odkrivanju izvora delcev ter v izboljšanju proizvodnih procesov.
Najpogosteje uporabljena dokumenta na področju tehnične čistosti sta VDA 19.1 in ISO 16232, ki sta si vsebinsko zelo podobna. VDA 19.1 je strokovno priporočilo (smernica) nemške avtomobilske industrije, medtem ko je ISO 16232 mednarodni standard. V evropskem prostoru se pogosteje uporablja VDA 19.1, predvsem zaradi svoje podrobne metodologije in razširjene uporabe v avtomobilski industriji. Poleg analiz tehnične čistosti komponent in izdelkov se vse pogosteje izvajajo tudi analize čistosti olj ter hidravličnih tekočin, ki podjetjem omogočajo optimizirano vzdrževanje in s tem pomembne prihranke, saj se menjave lahko izvajajo glede na dejansko stanje, ne le po časovnih intervalih.
Dopolnjuje ju smernica VDA 19.2, ki obravnava področje čistosti okolja in proizvodnih prostorov ter tam omogoča učinkovit nadzor pogojev.
V nadaljevanju se osredotočamo na analize tehnične čistosti komponent po standardu VDA 19.1, kjer poznamo več metod –nekatere natančnejše, druge bolj primerne za hitre preglede. V podjetju ZEISS nudimo široko paleto mikroskopskih sistemov, ki pokrivajo vse zahteve teh analiz. Najpogosteje uporabljena metoda je svetlobna mikroskopija filtrov, dobljenih z ekstrakcijo
Analiza tehnične čistosti (TCA) izvira iz zahtev avtomobilske industrije, kjer proizvajalci od svojih dobaviteljev zahtevajo preverjanje čistosti dobavljenih komponent. Enake zahteve se vse pogosteje pojavljajo tudi v letalski, medicinski, farmacevtski in drugih industrijah.

delcev s površine komponent. Ta pristop omogoča določitev velikosti, količine in optičnih lastnosti delcev (kovinski/nekovinski, vlakna). V ZEISS-u ponujamo sisteme za analizo delcev od 50 µm navzgor (klasična TCA analiza), pa tudi napredne sisteme za delce od 5 µm in celo 1 µm naprej – seveda ob ustrezni pripravi in ekstrakciji vzorcev. Druga možnost je uporaba skenirnega elektronskega mikroskopa (SEM) z EDX-detektorjem, ki omogoča določitev kemijske sestave delcev in s tem lažje odkrivanje izvora nečistoč.
Glavne spremembe v novi izdaji standarda VDA 19.1 so povzete v tabeli (stran 156). Prihajajoča tretja izdaja smernic VDA 19.1 bo poenotila postopke analiz tehnične čistosti v laboratorijih po svetu. Standard bo omogočil primerljive, ponovljive in sledljive rezultate, kar bo prispevalo k boljšemu razumevanju procesov onesnaževanja v industriji. Z naprednimi metodami, kot so SEM/EDX analize in suhe ekstrakcije, bodo podjetja lahko še natančneje analizirala in izboljšala svoje proizvodne procese, kar bo dolgoročno prineslo večjo učinkovitost in kakovost izdelkov.



Področje Stanje v 2. izdaji (2015) Novosti v 3. izdaji (2025)
Splošni obseg in cilji Osredotočeno na klasične preglede tehnične čistosti z uporabo tekočinske ekstrakcije in optične analize.
Osnovni koncept Enoten proces pregleda z možnostjo proste interpretacije.
Določitev zahtev in strategija pregleda
Izbor in izvedba pregleda
Ravnanje s komponentami in usposobljenost
Metode ekstrakcije in analize
Dokumentacija in interpretacija rezultatov
Osredotočeno na določitev mejnih vrednosti in integracijo v proces.
Poudarek na tekočinski ekstrakciji in optični analizi.
Splošna pravila pakiranja in rokovanja.
Klasične metode (tlak, ultrazvok, mešanje).
Osnovne zahteve za poročila in postopke.
Splošni poudarek Laboratorijsko usmerjen pristop z omejeno primerljivostjo med laboratoriji.
glAVNE SPREMEMBE V NOVI IZDAJI STROKOVNEgA PRIPOROčIlA VDA 19.1
Popolnoma prenovljena izdaja zaradi elektrifikacije, avtonomnih sistemov in novih tehnologij; vključuje suhe ekstrakcije, standardne in prilagojene analize ter večjo natančnost pod 50 µm.
Dve standardizirani poti: standardna analiza (določeni parametri, ponovljivost) in prosta analiza (prilagodljivi parametri po dogovoru s stranko).
Razširjeno z razvojem strategije na osnovi tveganj ter dodatkom o tipičnih napakah v specifikacijah.
Dodani novi načini suhe ekstrakcije (žigosni test, krtačno sesanje); posodobljene tabele izbora in grafični pregled tipov analiz.
Določeni dve vrsti pakiranja glede na namen pregleda; opredeljene kvalifikacije osebja; dodan kontrolni seznam za laboratorije.
Dodano nizkotlačno izpiranje; izboljšani parametri za ultrazvok; vključena standardna in prosta SEM/EDX analiza ter nova merila za vlakna in kovinske delce.
Posodobljene predloge poročil; uvedena ocena merilne negotovosti in preveritev metode.
Poudarek na ponovljivosti, sledljivosti, negotovosti meritev in uporabnosti v več disciplinah (razvoj, QA, upravljanje dobaviteljev).
zeiss.si/metrology
Z rešitvami povezanimi s SOLIDWORKS-om lahko močno pospešimo in optimiziramo načrtovanje proizvodnje.
V hitro spreminjajočem se svetu proizvodnje in industrije postaja optimizacija tovarniških postavitev ključnega pomena za doseganje večje učinkovitosti, zmanjšanje stroškov in dvig produktivnosti.
Kaj je virtualna simulacija proizvodnje?
Virtualna simulacija proizvodnje predstavlja sodobno tehnologijo, ki omogoča ustvarjanje natančnih digitalnih dvojnikov proizvodnih postavitev in procesov. V varnem virtualnem okolju lahko podjetja načrtujejo, modelirajo in analizirajo različne proizvodne scenarije, še preden posežejo v fizično okolje.
Uporaba virtualne simulacije proizvodnje
omogoča podjetjem, da preizkusijo in ocenijo različne konfiguracije postavitev, pretoke procesov in postavitve opreme brez potrebe po fizičnih prototipih ali dragih spremembah v dejanski tovarni. To zmanjšuje tveganje za drage napake in zagotavlja dragocene vpoglede za sprejemanje informiranih odločitev, ki optimizirajo izkoriščenost virov, zmanjšujejo čas izpadov in izboljšujejo splošno učinkovitost.
Factory Simulation Engineer in Robot Programmer
Factory Simulation Engineer in Robot Programmer sta vlogi povezani z SOLIDWORKS-om, ki podjetjem omogočata celovito uvajanje virtualne simulacije
proizvodnje. Factory Simulation Engineer skrbi za digitalno načrtovanje in analizo proizvodnih postavitev, simulacijo pretoka materiala, prepoznavanje ozkih grl ter pripravo optimizacijskih predlogov še pred fizično izvedbo sprememb.
Robot Programmer pa v istem okolju omogoča simulacijo, preverjanje in programiranje robotskih operacij, vključno z offline programiranjem, validacijo robotskih poti, optimizacijo postavitve robotov in zgodnjim odkrivanjem napak – vse brez zaustavljanja proizvodnje.
Obe vlogi skupaj podjetjem zagotavljata hitrejše uvajanje avtomatizacije, nižje stroške, večjo prilagodljivost ter zanesljivo optimizacijo celotnih proizvodnih procesov povezanih s SOLIDWORKS-om.

PODJETJA S POMOčJO VIRTUAlNE SIMUlACIJE PREPOZNAJO IN ODPRAVIJO TEžAVE V PROIZVODNEM PROCESU
Ključne prednosti virtualne simulacije proizvodnje
Virtualna simulacija proizvodnje prinaša številne ključne prednosti, ki neposredno vplivajo na učinkovitost in konkurenčnost podjetja. Omogoča testiranje različnih postavitev, procesnih tokov in avtomatiziranih rešitev brez poseganja v realno proizvodnjo, kar bistveno zmanjša tveganje za napake in izpade. Podjetja lahko že vnaprej analizirajo zmogljivosti, odpravijo ozka grla, simulirajo scenarije »kaj če« ter optimizirajo razporeditev virov. Zaradi natančnejšega načrtovanja je manj potreb po fizičnih prototipih, kar skrajša čas priprave proizvodnje in znižuje stroške.
Slovenski kupci lahko pri uvedbi naprednih simulacijskih orodij, kot je 3DEXPERIENCE Factory Simulation Engineer, izkoristijo strokovno podporo podjetja Solid World, d. o. o., ki nudi lokalno izobraževanje in tehnično pomoč pri implementaciji. To zagotavlja, da uporabniki orodja razumejo in izkoristijo vse njegove zmožnosti na način, ki je optimalno prilagojen njihovim specifičnim procesom in proizvodnim izzivom.
Rezultat je hitrejše uvajanje sprememb, boljše odločanje ter večja prožnost in učinkovitost celotne proizvodnje.
Prilagojena rešitev
Virtualna simulacija proizvodnje, podprta z naprednimi rešitvami, kot sta Factory Simulation Engineer in Robot Programmer, ki sta povezani s SOLIDWORKS-om, ima potencial, da temeljito preoblikuje način načrtovanja in optimiziranja proizvodnje.
Zmožnost natančnega ustvarjanja virtualnih okolij, testiranja različnih scenarijev ter odpravljanja ozkih grl še pred posegom v realno proizvodnjo omogoča podjetjem občutno zmanjšanje stroškov, hitrejše uvajanje sprememb in bistveno višjo učinkovitost. V času, ko se tržne razmere hitro

PRIKAZ SIMUlACIJE ROBOTSKE CElICE, KJER ROBOT PROgRAMMER OMOgOčA PREVERJANJE DOSEgA, POTI IN IZVEDBE NAlOg šE PRED UVEDBO V REAlNO PROIZVODNJO.
spreminjajo, postaja agilnost ključna konkurenčna prednost.
Virtualna simulacija tako predstavlja nepogrešljivo orodje za vsakega proizvajalca, ki želi ostati odziven, prilagodljiv in strateško pripravljen na izzive sodobnega industrijskega okolja.
www.solidworld.si


SUPERPREVODNOST JE KVANTNO FIZIKAlNO STANJE, V KATEREM lAhKO KOVINA POPOlNOMA PREVAJA ElEKTRIKO BREZ KAKRšNE KOlI UPORNOSTI NJENA NAJBOlJ ZNANA UPORABA JE, DA OMOgOčA MOčNIM MAgNETOM V NAPRAVAh ZA MAgNETNO RESONANCO USTVARJANJE MAgNETNIh POlJ, KI ZDRAVNIKOM OMOgOčAJO VPOglED V NOTRANJOST NAšIh TElES. ZA ZDAJ lAhKO MATERIAlI DOSEžEJO SUPERPREVODNOST lE PRI IZJEMNO NIZKIh TEMPERATURAh, BlIZU ABSOlUTNE NIčlE NA FOTOgRAFIJI JE PRIKAZANA PROSTORSKA MODUlACIJA SUPERPREVODNE VRZElI, KODIRANA V BARVI IN IZMERJENA S SKENIRNO TUNElSKO MIKROSKOPIJO. | caltech, Lingyuan kong, IQIm/AWS
Avtor: Jernej Kovač
Raziskovalci s kalifornijskega tehnološkega inštituta Caltech so odkrili novo stanje superprevodnosti. »Razumevanje mehanizmov, ki vodijo do nastanka superprevodnosti, in odkrivanje novih eksotičnih superprevodnih faz ni le eno izmed najbolj spodbudnih prizadevanj pri temeljnem proučevanju kvantnih materialov, temveč ga vodijo tudi te končne sanje o doseganju superprevodnosti pri sobni temperaturi,« je povedal dr. Stevan Nadj-Perge, profesor uporabne fizike in znanosti o materialih na Caltechu.
V običajnih kovinah posamezni elektroni trčijo z ioni, ko se premikajo po mreži kovine, ki jo sestavljajo nasprotno nabiti ioni. Pri vsakem trku elektroni izgubljajo energijo. To pa povečuje električno upornost. V superprevodnikih pa se elektroni med seboj šibko privlačijo in se lahko povežejo v dvojice, imenovane Cooperjevi pari. Dokler elektroni ostanejo v določenem razmeroma majhnem območju energijskih nivojev, imenovanem energijska vrzel, ostanejo elektroni v paru in zaradi trkov ne izgubljajo energije. Zato se v tej razmeroma majhni energijski vrzeli pojavi superprevodnost. Običajno je energijska vrzel superprevodnika enaka na vseh mestih v materialu.
Nadgranja več kot polstoletne teorije
Znanstveniki so v šestdesetih letih prejšnjega stoletja začeli teoretizirati, da se lahko energijska vrzel v nekaterih superprevodnih materialih spreminja v prostoru. To pomeni,
da je lahko vrzel na nekaterih območjih močnejša, na drugih pa šibkejša. Ob vstopu v novo tisočletje so to zamisel še dodatno razvili s predlogom tako imenovanega stanja parne gostote valovanja. Ta predvideva, da bi lahko nastalo superprevodno stanje, v katerem se energijska vrzel modulira z dolgo valovno dolžino, pri čemer vrzel niha med večjo in manjšo mero. V zadnjem desetletju je ta koncept vzbudil veliko eksperimentalnega zanimanja, pri čemer so številne materiale, vključno s superprevodniki na osnovi železa, raziskovali kot potencialne gostitelje stanja parne gostote valovanja.
Dr. Nadj-Perge je s sodelavci z izjemno tankimi kosmiči superprevodnika na osnovi železa, FeTe0.55Se0.45, odkril modulacijo superprevodne vrzeli z najmanjšo možno valovno dolžino, ki ustreza razmiku med atomi v kristalu. Poimenovali so jo modulacija gostote Cooperjevih parov. »Opazovana modulacija vrzeli, ki dosega do 40 odstotkov, je najmočnejša modulacija vrzeli, o kateri
smo poročali doslej,« je pojasnil glavni avtor novega znanstvenega prispevka dr. Lingyuan Kong, AWS Quantum podoktorski raziskovalec na Caltechu. Nadaljeval je, da gre za doslej najjasnejši eksperimentalni dokaz, da lahko modulacija vrzeli obstaja tudi na atomski ravni.
To nepričakovano odkritje je omogočila prva uspešna izvedba poskusov skenirne tunelske mikroskopije superprevodnika na osnovi železa na specializirani napravi za proučevanje takšnih tankih kosmičev. Takšne poskuse je skoraj dve desetletji ovirala močna onesnaženost površine, vendar je ekipa Caltecha, ki je delovala na tamkajšnjem Kavlijevem inštitutu za nanoznanost, razvila nov eksperimentalni pristop, ki je omogočil dovolj čisto površino za mikroskopske sonde.

Ekipa pod vodstvom profesorja XIE Taoa in profesorja ZHENG Ning s Fakultete za kemijsko in biološko inženirstvo je razvila novo toplotno reverzibilno »foto-klik« reakcijo, ki omogoča neskončno recikliranje 3D-tiskane smole brez izgube zmogljivosti. Njihove ugotovitve bi lahko pomenile velik korak k resnično krožnemu gospodarstvu v dodajalni proizvodnji. Za razliko od tradicionalne proizvodne tehnologije odvzemanja materiala, pri kateri se odreže odvečen material, se pri fotopolimerizacijskem 3D-tiskanju objekti gradijo sloj za slojem s pomočjo tekoče smole in svetlobe. Tehnologija je podobna sestavljanju Lego kock. Kljub desetletjem napredka pa to področje še vedno naletava na omejitve, kot so počasna proizvodnja, omejena trdnost materiala in visoki stroški smole, ki ovirajo širšo uporabo v industriji. Ekipa XIE Tao se že dolgo ukvarja s temi izzivi. Lani so v reviji Nature predstavili super raztegljiv material za 3D-tiskanje, ki se lahko raztegne na več kot devetkratno prvotno dolžino. Zdaj pa trajnostno razmišljanje popeljujejo še korak dlje. »Če bi lahko neskončno reciklirali materiale za 3D-tiskanje,« pojasnjuje dr. XIE Tao, »bi zmanjšali stroške in količino
odpadkov, kar bi bilo koristno tako za industrijo kot za okolje.«
Preboj ekipe je prišel nepričakovano
Med poskusom je doktorski študent YANG Bo dodal tiolni reagent in rezultati so presegli pričakovanja. »Reakcija je potekala nasprotno od tega, kar smo predvideli,« je pojasnil YANG Bo. Po podrobnejši preiskavi je ekipa ugotovila, da so naleteli na svetlobno sproženo klik reakcijo med tioli in aldehidi, tipično kemijsko reakcijo, ki običajno zahteva segrevanje.
»To je bilo prvič, da je kdo pokazal, da se ta reakcija lahko hitro odvije pod vplivom svetlobe,« je dejal dr. ZHENG Ning. To naključno odkritje je odprlo vrata novi vrsti reciklirnih, visoko zmogljivih smol za 3D-tiskanje. Tipično 3D-fototiskanje temelji na fotopolimerizaciji (met)akrilatnih monomerov in križnih vezalcev, ki ustvarjajo ogljik-ogljikove vezi, ki jih je praktično nemogoče razgraditi za recikliranje.
Ekipa XIE Tao je ubrala drugačen pristop. Njihov sistem tvori ditioketalne vezi – molekularne »sponke«, ki pod vplivom svetlobe povezujejo polimerne gradnike, vendar se
Avtor: Jernej
Kovač
3D-tiskanje je s svojo sposobnostjo hitre proizvodnje zapletenih, prilagojenih modelov revolucioniralo proizvodnjo. Vendar pa se s tem, ko ta tehnologija postaja vse bolj običajna, pojavlja velik izziv – odpadki. Podobno kot pri konvencionalnih plastikah se tudi zavrženi materiali iz 3D-tiskanja kopičijo, možnosti za recikliranje pa so omejene. A raziskovalci z Univerze Zhejiang ponujajo rešitev.
z blagim segrevanjem sprostijo, tako da se material vrne v svoje prvotne sestavine. »To je kot razstavljanje Lego kock,« je dodal dr. XIE Tao. »Natisnjeni predmet se lahko obnovi na molekularni ravni in ponovno natisne.«
Ključnega pomena je, da ta modularna zasnova omogoča prilagajanje polimerne verige brez ogrožanja reciklabilnosti. Z natančnim prilagajanjem molekularnih struktur so ustvarili elastomere, kristalne polimere in trde plastike, vse iz iste osnovne kemije. Možne aplikacije segajo od litja iz izgubljenega penastega materiala, denimo za kovinske dele motorja, do ortodontskih naravnalnikov.
»Naše raziskave so uspešno premagale dolgoletno dilemo med mehansko zmogljivostjo in reciklabilnostjo v zaprtem krogu pri fotopolimerizirajočih materialih za 3D-tiskanje na molekularni ravni,« je pojasnil dr. XIE Tao. »Z vzpostavitvijo dinamičnega ditioketalnega kemijskega sistema, ki se odziva na svetlobo, ponujamo novo strategijo molekularnega oblikovanja, ki zagotavlja pomembne vpoglede za napredek trajnostnih proizvodnih tehnologij.«

IZBOlJšANA KONTAKTNA UPORNOST IN RADIO FREKVENčNI IZhOD STA KlJUčNA ZA MOBIlNO ZDRUžlJIVE E-MODE gAN-ON-SI TRANZISTORJE REZUlTATI Z IMECA POMENIJO POMEMBEN KORAK K INTEgRACIJI TEhNOlOgIJE gAN V MOBIlNE NAPRAVE NASlEDNJE gENERACIJE, ZlASTI TISTE, KI SO NAMENJENE PASU 6g FR3 MED 7 IN 24 ghZ REZUlTATE SO PREDSTAVIlI NA SIMPOZIJU O TEhNOlOgIJI IN VEZJIh VlSI 2025 V KJOTU NA JAPONSKEM.
POVRšINSKA SlIKA, POSNETA S TRANSMISIJSKIM ElEKTRONSKIM MIKROSKOPOM, PRIKAZUJE STRUKTURE ZAPORNICE V gAN-NA-SIlICIJEVEM TRANZISTORJU PODJETJA IMEC POSNETEK PRIKAZUJE NATANčNO JEDKANO OBMOčJE ZAPORNICE, KI OMOgOčA DElOVANJE NAPRAVE V IZBOlJšEVAlNEM NAčINU. | imec
Današnja mobilna omrežja večinoma delujejo pod 6 GHz, vendar je za izpolnitev zahtev po hitrosti prenosa podatkov prihodnjih sistemov 6G potreben prehod na višje frekvence. V teh pasovih imajo sedanje mobilne rešitve, ki temeljijo na heterostrukturnih bipolarnih tranzistorjih (HBT) iz galijevega arzenida (GaAs), težave z ohranjanjem zmogljivosti. Njihova učinkovitost in ojačenje se občutno poslabšata nad 10 do 15 GHz, kar vodi do hitrega izpraznjenja baterije in slabe porabe energije v uporabniški opremi. GaN je splošno priznan kot obetavna alternativa zaradi svoje višje gostote moči in prebojne napetosti. Medtem ko so GaN tranzistorji na silicijevem karbidu (SiC) pokazali močno RF zmogljivost v visokofrekvenčnih aplikacijah baznih postaj, ostajajo stroški in omejena skalabilnost SiC ploščic ovira za mobilni trg.
Silicij je bolj prilagodljiva in stroškovno učinkovita platforma, vendar je izdelava visoko učinkovitih GaN tranzistorjev na njej zahtevna zaradi neskladja med mrežo
in toplotno prevodnostjo obeh materialov, kar lahko ogrozi kakovost materiala in zanesljivost naprave. Izziv je še večji za zasnove E-mode, ki so v mobilnih napravah priljubljene zaradi svojega zanesljivega delovanja in nizke porabe energije, saj običajno zahtevajo tanjšanje tranzistorske pregrade in kanala pod vrati. To omejuje tok vklopa in poveča uhajanje v izklopljenem stanju, kar otežuje doseganje moči, učinkovitosti in ojačitve, potrebnih za 6G.
Rekordna zmogljivost za visoko učinkovite 6g ojačevalce moči
Imec zdaj predstavlja GaN-on-Si E-mode MOSHEMT, ki dosega rekordnih 27,8 dBm (1 W/mm) izhodne moči in 66 % dodano moč (PAE) pri 13 GHz in 5 V. Rezultat je bil dosežen v eni sami napravi z 8-prstno razporeditvijo vrat, ki zagotavlja širino vrat, potrebno za visoko izhodno moč, brez potrebe po združeni moči več tranzistorjev. Odlična zmogljivost je bila omogočena s kombinacijo tehnike vdolbin v vratih, ki se
Avtor: Jernej Kovač
Imec, vodilni svetovni raziskovalni in inovacijski center na področju nanoelektronike in digitalnih tehnologij, je postavil nov mejnik v zmogljivosti radiofrekvenčnih (RF) tranzistorjev za mobilne aplikacije. Predstavili so galijev nitrid (GaN) MOSHEMT (kovinskooksidni polprevodniški tranzistor z visoko mobilnostjo elektronov) na siliciju (Si), ki dosega rekordno učinkovitost in izhodno moč za napravo v ojačevalnem načinu (E-način), ki deluje pri nizki napajalni napetosti. Ob tem je imec pokazal tudi rekordno nizko kontaktno upornost 0,024 Ω· mm. Ta je bistvena za nadaljnje povečanje izhodne moči v prihodnjih zasnovah.
uporablja za preklop naprave v E-način, z InAlN-barierno plastjo, ki izravnava izgubo zmogljivosti zaradi tanjšega kanala. Vzporedno z razvojem naprave je imec pokazal rekordno nizko kontaktno upornost 0,024 Ω· mm z uporabo ponovno zraslega sloja n+(In)GaN, ki maksimira tok in minimira izgubo moči. »Zmanjšanje kontaktne upornosti je ključnega pomena za povečanje izhodne moči ob ohranjanju visoke učinkovitosti,« je dejal dr. Alireza Alian, glavni član tehničnega osebja v imecu. »Naš naslednji korak je vključitev tega kontaktnega modula v tranzistor E-mode in potrditev pričakovanih izboljšanj moči in učinkovitosti, s čimer bomo napravo približali realnim aplikacijam 6G.« Čeprav je bil rezultat dosežen v ločenem modulu, je popolnoma združljiv z arhitekturo tranzistorja E-mode. Simulacije kažejo, da bi integracija tega kontaktnega modula lahko izboljšala gostoto izhodne moči za 70 % in tako izpolnila ciljno zmogljivost za uporabniško opremo 6G.

Novi standard na področju prenosljive opreme
Izvajalci kontrole so pri delu s sistemom Cypher vedno prepričani v svoje rezultate – ne glede na predhodne izkušnje. Sistem povezuje napredno ultrazvočno zmogljivost z robustno zasnovo za terensko delo in izjemoma preprosto uporabo.
Glavne značilnosti:
• Najhitrejša kontrola TFM na trgu
- za hitrejše odločanje v kritičnih situacijah
• Intuitivna priprava prek zaslona na dotik
- velik 12,1" (307 mm) zaslon je prilagojen za delo z rokavicami in dobro berljiv tudi na soncu
• Samodejno prepoznavanje sond in skenerjev
- manj napak pri nastavitvah in daljše delo brez zastojev
• Podpora različnim tehnikam
- PAUT, time-of-flight-diffraction (TOFD), phase coherence imaging in plane wave imaging za široko paleto aplikacij
• Odpornost na zahtevne delovne pogoje
- zaščita IP65 in odpornost proti padcem po MIL-STD 810G zagotavljata zanesljivo delovanje tudi v najzahtevnejših okoljih
• Sinhronizacija podatkov z oblakom
- za poročanje v realnem času, sodelovanje in napredne analize.
Poleg prodaje opreme vam ponujamo tudi servisne storitve in

"Cypher predstavlja prihodnost za Eddyfi Technologies in za našo industrijo," je izjavil Giguère.
"Gre za dobavo orodij, ki spodbujajo pravočasno ukrepanje in zagotavljajo jasne informacije kot podlago za odločanje. Naši kupci so v tem partnerstvu deležni dodane vrednosti še dolgo po prvem skeniranju."
Od rafinerij do proizvajalcev v letalski industriji – Cypher odgovarja na rastoče zahteve po hitrosti, natančnosti in zanesljivosti ultrazvočnih preiskav. Poenostavlja kompleksne procese in izboljšuje rezultate: zmanjšuje napake, izboljšuje produktivnost in pomaga ekipam zaščititi najpomembnejšo lastnino.


Večkomponentno brizganje
dvobarvnih domin z avtomatizirano montažo
Podjetje ARBURG je predstavilo tehnološko dovršeno rešitev, zasnovano okoli stroja Allrounder More 2000, ki omogoča učinkovito večkomponentno brizganje in popolnoma avtomatizirano sestavljanje dvobarvnih domin.

Z 32-gnezdnim orodjem proizvajalcev Polarform in Hasco stroj v 60-sekundnem ciklu brizga 32 dvobarvnih domin iz ABS materiala, ki se na koncu samodejno zapakirajo v komplet pripravljen za uporabo. ARBURG prevzel celotno odgovornost za izvedbo sistema turnkey in s tem pokazal svoje dolgoletne izkušnje na področju večkomponentnega brizganja. Stroj z zapiralno silo 2.000 kN je opremljen z vodoravno brizgalno enoto velikosti 400 in navpično enoto velikosti 170.
Postopek brizganja poteka v dveh fazah – najprej se z navpično enoto vbrizga siva komponenta, nato pa se s pomočjo hidravličnih cilindrov odmaknejo jedra in igle, kar ustvari prostor za drugo, zeleno komponento, ki se vbrizga z vodoravno enoto.

Tako nastane popoln komplet 28 domin od kombinacije 0:0 do 6:6 ter štiri dodatne ploščice z logotipi partnerjev. V proizvodno celico je vključen linearni robot Multilift V 30, ki odstrani brizgane kose in jih odloži na transportni trak, od tam pa delo prevzame mobilni kolaborativni robot (cobot), ki s pomočjo kamere natančno zazna položaj škatle in pokrova, vanjo zloži osem domin v štiri plasti ter zapre embalažo.
Celoten sistem omogoča varno sodelovanje med človekom in robotom z uporabo svetlobnih zaves in treh delovnih con, kjer se hitrost gibanja samodejno prilagaja stopnji bližine operaterja. Modularni stroj Allrounder More nudi veliko prostora za večja orodja, obračalne enote in priključke za medije ter omogoča izjemno fleksibilnost pri prilagajanju različnim postopkom in aplikacijam. Z električnim zapiralnim mehanizmom, energijsko učinkovitimi motorji in številnimi izboljšavami za lažje upravljanje se serija Allrounder More uvršča med najnaprednejše rešitve za večkomponentno brizganje na trgu. ARBURG je s tem prikazom znova dokazal svojo vlogo inovatorja, ki združuje natančnost, avtomatizacijo in fleksibilnost v trajnostne in pametne proizvodne rešitve prihodnosti. www.nomis.hr www.arburg.com
Nove digitalne rešitve: od aplikacije
»Ask Arburg« do virtualnega dvojčka
ARBURG je na zadnjem sejmu predstavil obsežen nabor inovacij na področju digitalizacije in umetne inteligence, ki uporabnikom omogočajo pametnejše, učinkovitejše in bolj pregledno upravljanje proizvodnje.
Med glavnimi novostmi je izstopal novi krmilni sistem Gestica lite, namenjen standardnim strojem, ki omogoča enostavno in intuitivno upravljanje prek preglednega nadzornega vmesnika z »Dashboardom« ter pametnimi asistenti za vzdrževanje in nadzor. Pomembna novost je tudi funkcija aXw Control MoldlifeAssist, ki omogoča inteligentno komunikacijo med strojem in orodjem ter napredno spremljanje življenjske dobe orodja z uporabo senzorjev za temperaturo,
vibracije in »poravnavo-dihanjem« orodja. Ta sistem omogoča preventivno vzdrževanje in zmanjšuje tveganje za drage nenačrtovane izpade. ARBURG je predstavil tudi digitalnega pomočnika RecyclatePilot, ki izboljšuje kakovost izdelkov z natančnim uravnavanjem procesa pri uporabi recikliranih materialov. Posebno pozornost je pritegnil virtualni dvojček v aplikaciji arburgXworld, ki uporabnikom omogoča simulacijo celotnega proizvodnega cikla na računalniku ter optimizacijo parametrov in časa cikla, še preden stroj dejansko začne delovati. Nova aplikacija Ask Arburg, ki deluje kot inteligentni asistent na osnovi umetne inteligence, uporabnikom v varnem okolju zagotavlja takojšnje odgovore na tehnična vprašanja o strojih in procesih, hkrati pa lahko neposredno komunicira s sistemoma Gestica in ALS. ARBURG je s temi novostmi znova dokazal svojo pionirsko vlogo pri digitalni preobrazbi industrije brizganja plastike, saj povezuje umetno inteligenco, uporabniško izkušnjo in industrijsko učinkovitost v enoten digitalni ekosistem prihodnosti.
www.nomis.hr www.arburg.com


Učinkovito brizganje IML lončkov z izjemno natančnostjo
Podjetje ARBURG je na zadnjem sejmu predstavilo električni stroj Allrounder 720 A “Ultimate”, ki je s pomočjo tehnologije brizganja s stiskanjem (injection compressing moulding) prikazal učinkovito in trajnostno proizvodnjo tankostenskih IML lončkov z zaporko proti odpiranju.
Ta inovativni postopek omogoča prihranek do 20 odstotkov materiala, krajše cikle in občutno boljšo energetsko bilanco v primerjavi s klasičnim brizganjem. Stroj z zapiralno silo 3.200 kN in brizgalno-plastificirno enoto velikosti 1300 dosega izjemno visoke hitrosti vbrizgavanja, do 400 mm/s, ter omogoča natančno izdelavo kompleksnih oblik, ki pri postopku termoformiranja niso izvedljive. Pri razvoju aplikacije so inženirji posebno pozornost namenili optimizaciji zasnove orodja in zmanjšanju zapiralne sile za okoli 20 odstotkov, kar pomeni nižje stroške, manj obrabe in manjšo porabo energije. V prikazani aplikaciji je Allrounder 720 A v 4-gnezdem orodju podjetja Brink v ciklu 3,95 sekunde izdeloval štiri IML lončke iz PP z maso 12,4 g, prostornino 400 ml in debelino stene le 0,37 mm. Vgrajeni servo pogoni podjetja AMKmotion zagotavljajo natančne gibe in visoke hitrosti, medtem ko robotski sistem Brink samodejno vstavi etikete, odstrani izdelke in jih zloži na transportni trak. Posebna etiketa Next Cycle se lahko v postopku recikliranja popolnoma loči od lončka, kar omogoča ločeno recikliranje. Za nadzor procesa so v orodje nameščeni trije senzorji, ki merijo pomike, s čimer omogočajo

popoln nadzor nad potekom procesa. Pametne funkcije v krmilnem sistemu Gestica, kot je “aXw Control ScrewPilot”, samodejno kompenzirajo odstopanja pri polnjenju in zagotavljajo stabilno kakovost izdelkov. ARBURG je s tem prikazal, kako kombinacija električne pogonske tehnologije, optimiziranega procesa in digitalne podpore omogoča hitrejšo, energetsko učinkovitejšo in popolnoma sledljivo proizvodnjo embalaže prihodnosti, ki združuje trajnost, natančnost in gospodarnost.
www.nomis.hr
www.arburg.com

www.nomis.hr/sr


Večkomponentno brizganje: kot tehnološki pionirji s 60 leti izkušenj vam lahko ponudimo celo paleto rešitev! V naši široki modularni ponudbi najdete vse od majhnih do velikih in od hidravličnih do električnih strojev z najrazličnejšimi načini vgradnje brizgalnih enot ter najnovejši izdelek z ALLROUNDER MORE. To je najpomembnejše! Za nas. In za vašo proizvodnjo. www.arburg.com



Podjetje Plasnova iz brazilskega Louveire je v sodelovanju s WITTMANN Group združilo ekstrudiranje in brizganje plastike v enotno, avtomatizirano proizvodnjo.
S pomočjo gravimetričnega mešalnika Gravimax, ki lahko hkrati dozira in meša do šest različnih materialov, je podjetje doseglo visoko natančnost, ponovljivost in prihranke pri porabi surovin. Sistem uporablja tehnologijo RTLS (Real Time Live Scale), ki omogoča hitro in natančno tehtanje brez izgub materiala. S tem se je zmanjšala poraba surovin in povečala marža v konkurenčni industriji namakalnih sistemov. Plasnova danes uporablja do 70 % recikliranega materiala, kar dodatno krepi trajnostno strategijo podjetja. V oddelku za brizganje je bil uveden centralni sistem za sušenje in doziranje materialov, ki omogoča hitrejše menjave materialov in stalno kakovost. Podjetje ima 16 brizgalnih strojev WITTMANN BATTENFELD, med njimi servo hidravlične SmartPower in popolnoma električne EcoPower, s čimer zagotavlja stabilno in energijsko učinkovito proizvodnjo. Plasnova je kot prva v Braziliji uvedla tudi DC-stroj, ki se napaja neposredno iz fotonapetostnega sistema brez izgub pri pretvorbi

energije, kar omogoča delovanje tudi ob izpadu električnega omrežja. Dvajsetletno partnerstvo z WITTMANNOM je podjetju omogočilo visoko stopnjo tehnološke neodvisnosti, zanesljivosti in konkurenčne prednosti v svetovnem merilu.
www.robos.si www.wittmann-group.com
Popoln nadzor nad velikimi transportnimi sistemi materialov
M8 plus

Podjetje WITTMANN je predstavilo novo generacijo krmilnega sistema M8 plus za srednje in velike centralne transportne sisteme materialov. Sistem omogoča hkratno upravljanje do 320 transporterjev, 64 sušilnikov in številnih drugih komponent v eni platformi. Zasnova ponuja pregledno visokoločljivostno upravljalno ploščo na dotik, ki omogoča intuitivno upravljanje, enostavno nastavitev parametrov ter popoln pregled nad celotnim pretokom materiala. Sistem uporablja RFID-kodirano distribucijo materialov in omogoča povezavo z drugimi pametnimi proizvodnimi celicami prek Wittmann 4.0 in protokola OPC UA. Nova funkcija AIM4Help temelji na umetni inteligenci in uporabnikom ponuja tehnično podporo ter hitrejše reševanje težav. M8 plus tako prinaša večjo fleksibilnost, varnost in učinkovitost pri upravljanju transportnih sistemov, hkrati pa je pomemben korak k popolnoma digitalizirani, energetsko optimizirani tovarni prihodnosti.
www.robos.si
www.wittmann-group.com

Podjetje WITTMANN je predstavilo sušilnik
Drymax basic 120, ki z izpopolnjeno dvojno kartušno tehnologijo omogoča izjemno energetsko učinkovito sušenje plastike. Novi mobilni sušilnik z zmogljivostjo 120 m³/h in pretokom do 75 kg/h uporablja inteligentno regulacijo temperature, ki deluje glede na dejanske potrebe, kar zmanjšuje porabo energije med delovanjem in v mirovanju. Posebnost je opcija SmartCare, razvita za regije z visoko temperaturo in vlago, ki s pomočjo minimalne količine stisnjenega zraka ohranja stabilno in nizko rosišče. Zasnova omogoča tudi lažji dostop do sesalne komore in filtrirnega elementa, kar skrajša čas čiščenja in poveča razpoložljivost sistema. Sušilnik Drymax basic 120 je del strategije »Smart Choices – Smart Savings«, s katero WITTMANN združuje učinkovitost, trajnost in kompaktnost v rešitvah za sušenje materialov, ki so pripravljene za pametne tovarne prihodnosti.
www.robos.si www.wittmann-group.com
Podjetje WITTMANN BATTENFELD je na zadnjem sejmu predstavilo povsem prenovljeno serijo MacroPower s kompaktnim enodelnim strojnim okvirjem, ki uporabnikom omogoča prihranek časa, prostora in stroškov.

Novi model, z zapiralno silo med 400 in 600 tonami, omogoča transport in zagon po načelu »plug & play«, saj se dobavlja v celoti sestavljen in testiran iz tovarne. Zasnova omogoča hitrejšo namestitev, enostavno vzdrževanje in manj možnosti za napake pri zagonu.

Brizgalna enota je vrtljiva in dostopna z obeh strani, kar močno olajša menjavo polžev. Stroj uporablja krmilni sistem Unilog B8X, ki zagotavlja višjo procesno frekvenco in krajše odzivne čase senzorjev, kar izboljšuje ponovljivost izdelkov. Nova brizgalka ponuja do štiri hidravlične pogone za vzporedne gibe (izvlek jeder, izmetavanje, zaporne igle v orodju). Poleg tega ima sistem KERS (Kinetic Energy Recovery System), ki kinetično energijo zaviranja pretvarja v električno energijo, kar povečuje energetsko učinkovitost. Na sejmu je bila prikazana proizvodnja zabojev »HAIBOX« iz PP, opremljenih z IML-etiketami, pri čemer je termokamera po vsakem ciklu preverjala kakovost izdelka in samodejno odstranjevala neustrezne kose. Nova generacija MacroPower tako prinaša višjo natančnost, krajše cikle in manjšo porabo energije, kar postavlja nove standarde v razredu velikih brizgalnih strojev.
www.robos.si
www.wittmann-group.com









Podjetje ENGEL je na zadnjem sejmu predstavilo naslednjo razvojno stopnjo digitalizacije v brizganju plastike – sistem inject AI, ki je pomenil prehod iz deset let razvoja koncepta inject 4.0 v dobo umetne inteligence.
Novi okvir je združil dolgoletno znanje podjetja s sodobno umetno inteligenco ter ponudil rešitve pomanjkanja usposobljenih kadrov, prihranke materiala in zagotavljanje kakovosti. Vrhunec tega je prva povsem avtonomna brizgalna celica na industrijskem nivoju, ki se samodejno uravnava in proizvaja visokokakovostne izdelke brez človekovega poseganja v sistem. Sistem uporabnikom omogoča, da vnesejo le želene lastnosti izdelka, stroj pa jih sam prilagodi na ustrezne parametre procesa. Umetna inteligenca je tako nadomestila ročne preizkuse in optimizacije, saj sproti analizira podatke in vzdržuje stabilno kakovost tudi pri uporabi recikliranih materialov. Avtonomni stroj omogoča do 5 odstotkov prihranka materiala in opazno zmanjša izmet, kar pri milijonski proizvodnji pomeni več

tisoč evrov letnih prihrankov, hkrati pa proizvajalce približa proizvodnji brez napak. Napredni sistem iQ weight control plus omogoča nastavitev z le dvema vhodnima vrednostma in v realnem času
Podjetji EPC Engineering & Technologies iz Arnstadta in Coperion GmbH iz Stuttgarta sta predstavili inovativno tehnologijo neposrednega kompandiranja polikarbonatne (PC) taline, ki predstavlja preboj v učinkoviti in trajnostni proizvodnji polikarbonatnih izdelkov.
Nova rešitev omogoča neposredno kompandiranje PC taline iz zadnjega reaktorja polimerizacije skupaj z drugimi polimeri, kot je ABS, ali različnimi aditivi, brez potrebe po ločeni kompandirni napravi. Tako se odpravijo dodatni postopki, kot so skladiščenje granulata, transport ali ponovna talitev, kar prinaša izjemne prihranke energije in znižanje operativnih stroškov do milijon ameriških dolarjev letno na 100 tisoč ton proizvodnje. Osrčje sistema predstavlja dvo polžni ekstruder Coperion ZSK, ki homogeno zmeša PC talino z drugimi materiali pred peletizacijo, kar zagotavlja visoko kakovost

samodejno kompenziral nihanja vhodnega granulata in reciklata, kar je dodatno zmanjšalo izmet do 50 odstotkov. ENGEL je predstavil tudi nove digitalne pomočnike, kot sta iQ process observer z umetno inteligenco, ki analizira več kot tisoč parametrov v realnem času in ponuja konkretne nasvete za optimizacijo, ter virtualni asistent EVA, ki odgovarja na tehnična vprašanja, pripravlja kontrolne sezname in navodila v različnih jezikih, s čimer je strokovno znanje postalo dostopno vsakomur. Sistem part finder omogoča prepoznavanje rezervnih delov s pomočjo fotografije, kar poenostavlja vzdrževanje. Rešitev inject AI je tako neposredno naslovila svetovno pomanjkanje strokovnega kadra, saj kompleksne podatke pretvarja v razumljiva in takoj uporabna navodila, kar je močno povečalo učinkovitost proizvodnje. ENGEL tako dokazuje, da z dolgoletnimi izkušnjami in napredno umetno inteligenco ustvarja sinergijo, ki industrijo brizganja vodi v novo obdobje – avtonomno, pametno in trajnostno proizvodnjo z nižjimi stroški, krajšimi časi nastavitve in stalno visoko kakovostjo izdelkov.
www.lakara.si www.engelglobal.com

končnega kompounda. Poleg energetske učinkovitosti nova tehnologija prinaša tudi znižanje kapitalskih naložb, saj odpravlja potrebo po dodatnih objektih in infrastrukturi. www.coperion.com
Podjetje ENGEL je na sejmu K 2025 dokazalo, da kljub zahtevnim gospodarskim razmeram in strukturnim spremembam v industriji ostaja vodilni evropski proizvajalec brizgalnih strojev.
V 80. letu delovanja se je podjetje soočalo z eno izmed najzahtevnejših faz v svoji zgodovini, ki so jo zaznamovale negotovosti na ključnih trgih, pomanjkanje usposobljenih kadrov, digitalna preobrazba in vse večji konkurenčni pritiski. ENGEL je svojo moč ohranil z osredotočenostjo na inovacije, odgovornost in neposredno povezanost s kupci po vsem svetu. V poslovnem letu 2024/25 je podjetje doseglo 1,5 milijarde evrov prometa, za leto 2025 pa se je pričakoval rahel upad na 1,4 milijarde, kar odraža upočasnitev gospodarstva v številnih regijah. V Evropi je bila naložbena aktivnost zadržana, zlasti v nemško govorečih državah, kjer so visoki stroški dela in politična negotovost zavirali razvoj, medtem ko so Italija in nekatere druge države vlaganja pospeševale s spodbudami. Na Bližnjem vzhodu in v Afriki so razmere ostale stabilne. ENGEL je okrepil svoj položaj v medicinski tehnologiji in embalažnem sektorju ter izkoristil prednost svojih popolnoma električnih platform in globalne servisne mreže. V Ameriki so politične napetosti in nepredvidljive carine upočasnjevale naložbe, še posebej v avtomobilski industriji, kjer je prehod na električno mobilnost potekal počasneje od pričakovanj. V Aziji so rezultati ostali stabilni, a pod pritiskom cenovne občutljivosti trga. Povpraševanje po cenovno učinkovitih rešitvah je povečalo pomen

blagovne znamke WINTEC, medtem ko je rast poganjala predvsem jugovzhodna Azija. V industrijskem pogledu je medicinska tehnologija ostala zanesljiv motor rasti, medtem ko so v embalaži in avtomobilizmu vlaganja selektivna in osredotočena na trajnostne, lahke in funkcionalno integrirane rešitve. ENGEL je v teh razmerah izstopal z inovativnimi in avtomatiziranimi sistemi, ki združujejo energetsko učinkovitost, visoko razpoložljivost in digitalno podporo. Močno rast je beležil tudi poprodajni segment, saj več kot 125.000 nameščenih strojev po svetu zagotavlja stalno potrebo po nadgradnjah, servisih in selitvah opreme. Kljub napetim tržnim pogojem je ENGEL ostal zvest svoji filozofiji »vrednost pred količino« ter se osredotočil na resnične koristi za kupce, partnerski pristop in dolgoročno inovativnost, s čimer je utrdil svoj položaj najmočnejšega evropskega dobavitelja v svetovni industriji brizganja plastike.
www.lakara.si www.engelglobal.com

Kot eno vodilnih svetovnih podjetij na področju izdelave strojev za brizganje plastike, svojim strankam ponujamo celovite sistemske rešitve. To pomeni thnologijo brizganja plastike iz enega samega vira. Stroj, avtomatizacijo, proces, usposabljanje in storitve je ENGEL popolnoma integriral. In vedno gledamo v prihodnost. Inovacije in najnovejše tehnologije našim strankam zagotavljajo odločilno konkurenčno prednost. Get connected – z našimi stroji.

Trendi v avtomobilski industriji se v zadnjih letih hitro spreminjajo. Zahteve po trajnostnem razvoju in znižanju emisij silijo proizvajalce avtomobilov k razvoju in uporabi alternativnih pogonov in trajnostnih materialov, razvoju novih konceptov polizdelkov in sestavov ter zniževanju stroškov za ohranjanje konkurenčnosti. Novi trendi prinašajo nove priložnosti in izzive tudi proizvajalcem polizdelkov in sestavov.
Novi trendi ne prinašajo le novih konceptov izdelkov, ampak tudi nove pristope pri razvoju izdelkov, saj je partnersko sodelovanje oblikovalcev avtomobilov, razvojnih oddelkov na strani kupca in dobavitelja, dobaviteljev materialov, orodjarjev in proizvajalcev strojev in opreme, ključno za kakovosten izdelek. Poleg tega je pri razvoju izdelka nujna uporaba sodobnih inženirskih metod, s katerimi izboljšamo zasnovo izdelka za proizvodnjo.
V podjetju Hella Saturnus Slovenija smo v zadnjih letih intenzivno vpeti v razvoj novih konceptov karoserijskih polizdelkov in sestavov za sprednji del avtomobila, ki zahtevajo uporabo novih tehnologij in postopkov pri izdelavi polizdelkov iz polimernih materialov.
V članku bo predstavljen primer panela s funkcijo »light from nowhere« ter izzivi in priložnosti, ki jih novi trendi v avtomobilski industriji prinašajo dobaviteljem izdelkov. Za ohranitev konkurenčnosti na trgu moramo tako dobavitelji kot proizvajalci vozil nenehno uvajati nove koncepte izdelkov iz polimernih materialov. Novi koncepti zahtevajo uporabo novih materialov, nove pristope izbiri tehnoloških postopkov ter investicije v nove stroje in opremo.
1 Uvod
Spremembe v avtomobilski industriji so v zadnjih letih prinesle velike izzive tako proizvajalcem vozil kot tudi dobaviteljem po celotni dobaviteljski verigi. Za ohranjanje konkurenčnosti na trgu so tako proizvajalci kot dobavitelji prisiljeni razvijati nove izdelke, ki se razlikujejo od konkurenčnih rešitev izdelkov na trgu. Trendi uporabe alternativnih pogonov, trajnostnega razvoja, individualizacije in povezljivosti vozil ter izboljšanja aktivne in pasivne varnosti vozil so v zadnjih letih postali ključni pri razvoju
Avtor: Aleš Adamlje, HELLA Saturnus Slovenija, d. o. o.

KONCEPT SAPhIR – AVTOMOBIl PRIhODNOSTI PODJETJA FORVIA [1]

SlIKA 2: KONCEPT OSVETlITVE AVTOMOBIlA PRIhODNOSTI – SPREDNJI DEl VOZIlA [2]

SlIKA 3: KONCEPT OSVETlITVE PRIhODNOSTI Z INTEgRACIJO ZASlONA IN PROJEKCIJ SAPhIR. [1]
novih vozil. Novi trendi zahtevajo nove koncepte izdelkov in sestavov tako v potniški kabini kot na zunanjih karoserijski delih avtomobila. Le-ti prinašajo dobaviteljem v avtomobilski industriji dodatne priložnosti in izzive.

SlIKA 4: KONCEPT OSVETlITVE – ZADNJI DEl VOZIlA [3]

SlIKA 5: SISTEM SENZORJEV IN KAMER ZA SAMODEJNO VOžNJO – wAyMO ONE [4]
Na sliki 1 je predstavljen nov koncept vozila Saphir podjetja Forvia, pri katerem so ključni poudarki na udobju, varnosti, uporabi novih tehnologij in trajnostnemu razvoju. Avtomobil ne bo več le prevozno sredstvo, ampak prilagodljiv osebni prostor

za delo, prosti čas in socialno interakcijo. [1] Poleg prilagodljivega potniškega prostora prinaša avtomobil prihodnosti veliko sprememb na področju oblikovanja karoserije avtomobila. Na sliki 2 in 3 sta prikazana koncepta osvetlitve sprednjega dela avtomobila, na sliki 4 pa koncept osvetlitve zadnjega dela vozila.
Trend oblikovanja karoserijskih izdelkov gre v smeri individualizacije in diverzifikacije osvetlitve glede na znamko vozila ter integracijo zaslonov in projekcij, ki bodo omogočili direktno komunikacijo z drugimi deležniki v prometu.
Eden od ključnih trendov prihodnosti je tudi avtonomna vožnja. Za avtonomno vožnjo mora biti vozilo opremljeno s sistemi senzorjev, kamer in programske opreme, ki bodo v prihodnosti omogočili povsem samodejno vožnjo. Na sliki 5 je shematsko prikazan primer opreme vozila s sistemi senzorjev za samodejno vožnjo podjetja Waymo. Sistem je sestavljen iz večjega števila radar in lidar senzorjev ter kamer, ki omogočajo povsem samodejno vožnjo vozila.
Trajnostni razvoj zahteva tudi uporabo trajnostnih materialov. Delež okolju prijaznih materialov v izdelkih se iz leta v leto povečuje. V preteklosti se je v manjši meri
uporabljalo mehansko reciklirane materiale z novimi regulativami, pa se povečuje delež tako mehansko kot kemično recikliranih materialov ter delež materialov, ki bazirajo na bio surovinah.
2 Primer panela »light from nowhere«
Slika 6 prikazuje primer novega tipa karoserijskega izdelka avtomobila – panela. Osnovna značilnost panela je homogen enobarvni videz z dodanimi napisi, v primeru uporabe funkcije osvetlitve pa prihaja svetlobe iz zadnje strani panela in ustvarja različne svetlobne učinke glede na želeno funkcijo. Zasnova panela omogoča, da je z uporabo potiskanih folij grafika panela prilagojena zahtevi kupca. Osnovno barvo grafike panela je možno harmonizirati z barvo vozila.
Panel (slika 7) je sestavljen iz 8 osnovnih polizdelkov, ki se sestavijo v enem montažnem procesu. V panel je integrirana elektronika in svetlobni viri.
Ob uporabi svetlobnih funkcij (slika 8) na panelu dobimo svetlobne učinke, ki so odvisni od želene svetlobne funkcije. Panel omogoča tudi integracijo radarskega sistema. Sprednja plošča panela ima


SESTAVlJEN PANEl [2]

OSVETlJEN PANEl [5]


SlIKA 9: OSVETlJEN lOgOTIP PANElA Z INTEgRIRANIM SISTEMOM OgREVANJA [5]



SlIKA 10: OSVETlJEN PANEl glEDE NA SVETlOBNO FUNKCIJO [5]

SlIKA 11:INTEgRACIJA NAPISOV NA PlOščI PANElA [5]
v področju vgradnje radarja vgrajen sistem ogrevanja (slika 9), ki onemogoča zaledenitev sprednje površine panela ko temperature padejo pod ledišče. S tem je funkcija radarja zagotovljena v vseh vremenskih razmerah. Na sliki 10 so predstavljene različne možnosti osvetlitve panela glede na uporabljeno svetlobno funkcijo. Posamezne funkcije so namenjene uporabniku vozila ali interakciji z okolico. Funkcije lahko prikazujejo stanje vozila ali podajajo informacije uporabniku vozila in drugim deležnikom v prometu.
Dodatno ima panel možnost individualizacije v obliki dodatnih napisov ali grafike na poljubnem delu sprednje površine panela (slika 11).
3 Priložnosti in izzivi za proizvajalce polizdelkov in sestavov iz polimerov
Novi trendi prinašajo plastičarjem nove priložnosti in hkrati izzive na globalnem trgu. Pritiski po znižanju cen izdelkov dobavitelje silijo v proizvodnjo kompleksnejših polizdelkov in sestavov z višjo dodano vrednostjo. Za zvišanje dodane vrednosti izdelkov se moramo dobavitelji usmeriti v razvoj in proizvodnjo polizdelkov in sestavov, ki zahtevajo uporabo novih tehnoloških postopkov in specialnih znanj. Novi koncepti izdelkov so kompleksnejši in zahtevajo vključevanje kupcev, orodjarjev, dobaviteljev materialov in dobaviteljev strojev in opreme skozi celoten proces razvoja in industrializacije izdelka. Za izdelavo izdelkov zasnovanih z novimi koncepti je v večini primerov potrebna nadgradnja ali nakup novih strojev in opreme.
Na slikah 12, 13 in 14 je prikazanih nekaj trendov oblikovanja sprednjega dela vozila prihodnosti z integriranimi svetlobnimi funkcijami. Na vozilih se lahko osvetli zunanja kontura (slika 12), izvede multifunkcionalna osvetlitev z ločenimi sestavi za panel in žaromete (slika 13) ali pa integrira panel z žarometi (slika 14). Pri vseh predstavljenih konceptih so gabariti izdelkov večji kot v trenutnih konceptih izdelkov, kar za večino dobaviteljev predstavlja nove izzive glede doseganja kakovosti izdelkov. V večini primerov je za izdelavo potreben nakup večji strojev in dodatna oprema.
4 Sklep
Spremembe na avtomobilskem trgu zahtevajo nenehno prilagajanje in sledenje zahtevam trga, partnersko sodelovanje vseh deležnikov v vseh fazah razvoja izdelka, uporabo sodobnih inženirskih metod in inovativnost. Uvedba novih tipov izdelkov, novih tehnoloških postopkov in nadgrajevanje znanj so stalnice, ki so ključne za obstoj dobaviteljev na globalnem trgu.
Viri:
[1] Mobility always find path with Forvia, Presskit 2025; https://www.forvia.com/sites/ default/files/2025-04/Auto Shanghai 2025_ PressKit_EN_0.pdf
[2] Forvia Hella: Front phygital shield; https://www. forvia.com/ en/pioneering-technologies/ safe-and-automated-driving
[3] Safe and avtomated driving - Dinamic lighting with flatlight;https://www. forvia.com/en/pioneering-technolo gies/ safe-and-automated-driving
[4] Waymo One help: How our cars drive; https://support.google.com/waymo/ answer/9190838?hl=en
[5] Front phygital shield – interni vir

SlIKA 12: OSVETlITEV KONTURE SPREDNJEgA DElA VOZIlA [5]

SlIKA 13: MUlTIFUNKCIONAlNA OSVETlITEV SPREDNJEgA DElA VOZIlA – lOčENA žAROMETA IN PANEl [5]

SlIKA 14: MUlTIFUNKCIONAlNI PANEl Z INTEgRIRANIMI žAROMETI [5]

DT.464-Eh NAREBRIčENI VIJAKI
ZA PRIVIJANJE S šESTROBIM KlJUčEM

DT.464-SB NAREBRIčENI VIJAKI S KROgElNIM čEPOM

DT.464 NAREBRIčENI VIJAKI
DT.464-Eh NAREBRIčENI VIJAKI

ZA PRIVIJANJE S šESTROBIM KlJUčEM

DT.464-SV NAREBRIčENI VIJAKI S PRITISNIM ElEMENTOM
Pionirji na področju materiala. Vodilni na področju standardov.
Podjetje Elesa+Ganter je razširilo svojo ponudbo standardnih in standardiziranih delov z dvema novima narebričenima vijakoma – DT.464 in DT.653-AV. Oba sta bila razvita za zagotavljanje najvišjih standardov glede mehanske trdnosti, ergonomije in zmanjšanja teže.
Narebričeni vijaki so izdelani iz SUPER termoplasta, visokozmogljive inženirske plastike, ki se že uporablja v številnih izdelkih Elesa+Ganter. Razširjajo obstoječo ponudbo, ki vključuje klasične izvedbe po standardih DIN 464 in DIN 653 iz jekla in plemenitega jekla. Z enakimi dimenzijami kot kovinske različice ponujajo novi narebričeni vijaki dodatne prednosti SUPER termoplasta. Zaradi tega so primerni za širok spekter različnih uporab.
Na voljo so v črni in sivi barvi, ki se odlično zlijeta z videzom kovinske opreme. Novi narebričeni vijaki ponujajo številne tehnične prednosti, ki ustrezajo zahtevam sodobne industrije:
• Odpornost proti koroziji, idealno za vlažna in agresivna okolja
• Odpornost na kemikalije in topila
• Varnost in dolga življenjska doba,
primerna tudi za zunanjo uporabo
• Visoka mehanska trdnost zaradi ojačane strukture in lastnosti SUPER termoplasta
• Majhna teža za izboljšanje učinkovitosti.
• Električna izolacija
Ponudba vključuje 5 različic, ki ustrezajo najpogostejšim zahtevam:
• standardna
• za privijanje s šestrobim ključem
• s krogelnim čepom
• s pritisnim elementom iz termoplasta
• za privijanje z izvijačem
Prednosti SUPER termoplasta
Podjetje Elesa+Ganter izkorišča svoje lastno strokovno znanje in najsodobnejši laboratorij za razvoj umetnih mas naslednje generacije, ki izvirajo iz panog, kot so avtomobilska in letalska industrija ter elektronika. Ti materiali zagotavljajo izjemne mehanske lastnosti ter odpornost na temperaturo, kemikalije in korozijo, odlikuje pa jih edinstvena kombinacija trdnosti, lahkosti in vzdržljivosti.
So idealni za aplikacije, ki zahtevajo maksimalno zmogljivost in dolgo življenjsko dobo – kot na primer strojna orodja, industrijska avtomatizacija, pakiranje in predelava hrane. Za vsa ta področja predstavlja SUPER termoplast velik napredek pri oblikovanju standardnih industrijskih delov.
SUPER termoplast, ojačen s steklenimi ali aramidnimi vlakni, ponuja odlično odpornost na natezne, tlačne in upogibne obremenitve, tudi pri visokih temperaturah. Zaradi zelo dobre odpornosti na kemikalije so primerni tudi za agresivna ali zahtevna okolja.
Nizka masa materiala omogoča zmanjšanje celotne teže strojev. To izboljša energetsko učinkovitost ter poenostavi namestitev in vzdrževanje. Gladka in površina brez por ter nizek koeficient trenja zmanjšujeta obrabo, zato mazanje ni potrebno. Zagotavljajo tudi električno izolacijo in omogočajo učinkovito proizvodnjo zaradi skrajšanega časa obdelave in stroškov.
Več informacij o standardnih in standardiziranih delih Elesa+Ganter najdete na: elesa-ganter.si
Arburg je premierno predstavil novo generacijo popolnoma električnih strojev Allrounder Trend, zasnovanih posebej za standardne brizgalne aplikacije. S tem je proizvajalec razširil svoj portfelj visokotehnoloških rešitev ter pokazal stroje, ki združujejo preprosto upravljanje, visoko zanesljivost in energetsko učinkovitost.
Ob predstavitvi je serija vključevala optimizirano električno pogonsko tehniko, novo vpenjalno enoto, zmogljivo brizgalno-plastificirno enoto ter dinamičen električni izmetač. Upravljanje prek krmilnika Gestica lite je bilo prikazano kot pregledno, intuitivno in primerno tudi za manj izkušene operaterje.
Danes stroji Allrounder Trend ponujajo hitro dobavo – običajno v štirih tednih – ter omogočajo konkurenčno proizvodnjo ob nizkih investicijskih in obratovalnih stroških. Zaradi hitre postavitve, enostavnega dostopa do servisnih točk in digitalne podpore prek MaintenanceAssist predstavljajo zanesljivo, natančno in stroškovno učinkovito rešitev za različne industrije. Na voljo so v štirih velikostih s silami od 500 do 2.000 kN ter električnimi brizgalnimi enotami velikosti od 100 do 800.

Allrounder Trend podpira Plug & Work povezovanje periferije, omogoča integracijo v digitalne sisteme arburgXworld in ALS ter je združljiv z vsemi Arburgovimi robotskimi sistemi. www.nomis.hr www.arburg.com
Sesotec predstavil nove pametne rešitve za krožno gospodarstvo
Podjetje Sesotec GmbH iz nemškega Schönberga je predstavilo širok nabor inovativnih rešitev za zaznavanje kovin, sortiranje in analizo materialov, s katerimi dokazuje, da se dobičkonosnost in trajnost lahko dopolnjujeta.
S svojo celovito ekspertizo, ki zajema celoten življenjski cikel plastike – od proizvodnje do recikliranja, Sesotec ponuja tehnologije, ki z umetno inteligenco in digitalizacijo optimizirajo


učinkovitost procesov in zmanjšujejo količino odpadkov. Glavna novost je sistem PURIFIER PERFORMER, namenjen sortiranju kosmičev plastike z dvojnim vidnim poljem, ki omogoča natančno zaznavanje tudi neprosojnih materialov, nalepk in ostankov tiska. Druga novost je tehnologija SUSTAiN, ki z rešitvami NIR-Ai in OBJECT-Ai uporablja umetno inteligenco za izboljšano prepoznavo materialov, višjo zanesljivost in manj vzdrževanja. Poleg tega je Sesotec predstavil FLAKE SCAN, sistem za analizo sestave in kakovosti plastičnih kosmičev, ter platformo PRE-SORT, ki je bila razglašena za izdelek leta 2025 zaradi svoje prilagodljivosti in učinkovitosti. Sesotec se je s temi rešitvami jasno pozicioniral kot ključni inovacijski partner v preobrazbi plastične industrije, saj s pametnim povezovanjem podatkov, umetno inteligenco in trajnostnimi procesi omogoča bolj odgovorno, digitalno in donosno proizvodnjo plastike prihodnosti.
www.sesotec.com

ARBURG je predstavil napredno proizvodno celico z električnim strojem Allrounder 520 A, ki omogoča nove možnosti uporabe tehnologije in-mould labelling (IML) v medicinski industriji.

Sistem, razvit v sodelovanju s podjetji Kebo, MCC, Beck in Intravis, je na zadnjem sejmu demonstriral proizvodnjo epruvet za centrifuge s funkcionalnimi nalepkami iz PP, ki združujejo natančnost, trajnost in sledljivost. V primerjavi s klasičnim tiskanjem ali lepljenjem nalepk IML omogoča popolno integracijo oznak v izdelek, kar pomeni brezhibno higieno, nižjo porabo materiala in manj odpadkov. Nalepke lahko vključujejo merilne lestvice, termokromne

indikatorje temperature, QR-kode ali celo fotonsko aktivne oznake, ki jih je mogoče personalizirati neposredno v bolnišnici. Proizvodna celica v čistem prostoru razreda ISO 7 deluje z zapiralno silo 1.500 kN in v 10-sekundnem ciklu izdela osem epruvet prostornine 15 ml. Robotska avtomatizacija poskrbi za natančno namestitev nalepk, medtem ko kamere preverjajo poravnavo in kakovost vsakega kosa. Vsak izdelek prejme edinstveno sledilno kodo, kar zagotavlja stoodstotno sledljivost in popolno transparentnost procesa. IML tehnologija tako omogoča izdelavo medicinskih izdelkov z visoko dodano vrednostjo, hkrati pa zmanjšuje stroške in tveganja ter krepi trajnostno in učinkovito proizvodnjo v medicinskem sektorju prihodnosti.
www.nomis.hr www.arburg.com

Haitian – popolna prilagodljivost s pametno avtomatizacijo
Na zadnjem sejmu je podjetje Haitian International,, skupaj s svojo hčerinsko družbo Haitian Smart Solutions, predstavilo obsežen portfelj rešitev, ki povezujejo avtomatizacijo in digitalizacijo proizvodnje v modularno, popolnoma prilagodljivo celoto.
S konceptom Open Integration so vse brizgalne enote Haitian in Zhafir opremljene z vmesniki Euromap, kar omogoča svobodno izbiro perifernih naprav in sistemov ter zagotavlja popolno povezljivost za proizvodnjo prihodnosti. Med najpomembnejšimi novostmi je bil nov sistem za tehnologijo IML, razvit v podjetju, ki skupaj s peto generacijo električnih strojev Zhafir Zeres F omogoča enostavno »plug-and-play« integracijo ter krajše čase priprave. Predstavljena je bila tudi nova generacija Hilectro linearnih robotov, namenjenih avtomatizaciji brizgalnih procesov, z nosilnostjo 4 do 150 kg in natančnostjo pozicioniranja ±0,02 mm. Roboti uporabljajo EtherCAT komunikacijo in vključujejo funkcije za varčevanje z energijo ter varno sodelovanje človeka in stroja. Pod blagovno


znamko Haitian Smart Solutions je podjetje pokazalo tudi periferno opremo za pripravo, transport in doziranje materialov, zasnovano za zanesljivo serijsko proizvodnjo. Pomemben korak v digitalizaciji predstavlja Go Factory Cloud MES, sistem, ki je vgrajen v vse stroje že serijsko in omogoča brezplačno uporabo funkcij, kot so nadzor v realnem času, samodejna poročila o napakah in shranjevanje procesnih podatkov v oblaku. Haitian Smart Solutions se je s tem na sejmu K 2025 uveljavil kot partner za modularno avtomatizacijo in pametno digitalno povezovanje, ki kupcem omogoča večjo učinkovitost, preglednost in neomejeno prilagodljivost proizvodnih procesov.
www.brizgalni-stroji.si www.eu.haitianinter.com
Podjetje Haitian International je predstavilo inovativno rešitev za avtomobilsko industrijo, ki omogoča izdelavo vidnih delov neposredno iz orodja, brez dodatnih postopkov, kot so barvanje ali obdelava.
Za ta sistem je bila uporabljena peta generacija strojev Jupiter, ki s pomočjo integrirane avtomatizirane celice Haitian Smart Solutions proizvaja dele iz polipropilena v kombinaciji s predhodno oblikovano dekorativno folijo. V demonstraciji je bila prikazana izdelava obrobe kolesnega loka, kjer se folija vstavlja neposredno v orodje in se med postopkom brizganja trajno spoji s PP. Končni izdelek tako zapusti orodje popolnoma dekoriran in pripravljen za vgradnjo. Postopek omogoča manjšo porabo materiala, krajši cikel in uporabo recikliranih materialov, hkrati pa izpolnjuje visoke zahteve po površinski kakovosti. Stroj Jupiter s 6.500 kN zapiralne sile v 60-sekundnem ciklu izdela 450-gramski del v enognezdnem orodju, pri čemer avtomatizirano ravnanje s folijo in izdelki poteka popolnoma samodejno. Sistem vključuje Go Factory MES za spremljanje proizvodnje v realnem času

ter pametni modul HT·Inject, ki optimizira proces in zagotavlja stalno težo delov, kar je ključno pri uporabi recikliranih materialov. Projekt je rezultat sodelovanja Haitiana s partnerji Oerlikon HRSflow, Inevo, DNP, ExxonMobil, Meusburger in Sesotec, ki skupaj dokazujejo, da se visoka kakovost, trajnost in gospodarnost lahko združijo v enem samem, popolnoma digitaliziranem koraku proizvodnje.
www.brizgalni-stroji.si www.eu.haitianinter.com


Na lokaciji v Rumi v Srbiji je bil 6. novembra organiziran interni dan odprtih vrat, ki je zaznamoval uradni začetek obratovanja tovarne HAITIAN machinery v Rumi.

Ta naložba je vredna več kot 130 milijonov evrov, 60.000 m2 velika tovarna z upravno stavbo velikosti 10.000 m2 in podporno infrastrukturo pa je bila zgrajena v dobrih dveh letih.
Glede na to, da je tovarna šele začela obratovati, so se internega

odprtja udeležili le HAITIAN distributerji iz Evrope, Turčije in Bližnjega vzhoda, slovesno odprtje za vse stranke in partnerje pa je načrtovano za leto 2026.
V prvi fazi bodo v tovarni proizvajali servo hidravlične stroje serij MARS in JUPITER od 60 do 1080 ton, proizvodni program pa naj bi se že prihodnje leto razširil z roboti in podporno opremo.
Končni cilj je letna proizvodnja 2500 strojev za brizganje plastike, od 60 do 3300 ton.
Tovarna ima najsodobnejšo proizvodno opremo – velike obdelovalne centre z avtomatizirano manipulacijo obdelovancev, žerjave z nosilnostjo do 200 ton, linijo za barvanje komponent itd.
Pomembno je tudi, da je bilo zgrajeno tudi ogromno skladišče rezervnih delov za tehnično podporo vsem strankam v regiji, vredno več kot 3 milijone evrov.
www.brizgalni-stroji.si
www.eu.haitianinter.com



ENGEL je oktobra 2025 prevzel
podjetje Trexel: močna prihodnost za fizično penjenje
Podjetje ENGEL je oktobra 2025 z nakupom ameriškega podjetja Trexel Inc., s sedežem v Massachusettsu, še dodatno okrepilo svoj tehnološki položaj na področju penjenja termoplastov.
Trexel, svetovno priznano podjetje za razvoj in komercializacijo tehnologije MuCell®, je s prevzemom pridobilo stabilnost in dolgoročno podporo za nadaljnji razvoj mikroceličnega postopka penjenja pri brizganju. Podjetje Trexel je pionir fizičnega penjenja, ENGEL pa je v njem prepoznal veliko rastno in trajnostno priložnost. S podporo skupine ENGEL bo Trexel deloval samostojno, hkrati pa bo imel dostop do globalnih virov in infrastrukture. Kljub vključitvi v skupino ENGEL bo Trexel ohranil lastno prodajo, servis in razvoj ter neodvisno deloval tudi v segmentu obutvene industrije. Kupci bodo tako še naprej deležni enake kakovosti storitev ne glede na blagovno znamko strojev, ki jih uporabljajo. Prevzem predstavlja strateško potezo, saj ENGEL že dolgo velja za vodilnega na področju penjenja in s to integracijo še dodatno krepi svoj položaj v fizičnem penjenju, poleg že obstoječih aktivnosti na področju kemičnega penjenja. Cilj je pospešiti širšo uporabo tehnologije MuCell® v proizvodnih procesih brizganja in povečati obseg proizvodnje, saj podjetje vidi penjenje kot

hitro rastoč trg prihodnosti. Tehnologija ima ključno vlogo tudi pri trajnostnem razvoju, saj omogoča izdelavo lažjih izdelkov, porabo manjših količin surovin in zmanjšanje ogljičnega odtisa. Po integraciji v skupino ENGEL bo Trexel deloval kot Trexel GmbH s sedežem v Avstriji. Prevzem Trexla je tako utrdil položaj podjetja ENGEL kot vodilnega ponudnika na področju brizgalnih tehnologij, hkrati pa odprl novo poglavje v razvoju trajnostnih, lahkih in učinkovitih rešitev za industrijo plastike.
www.lakara.si
www.engelglobal.com
Podjetje KraussMaffei je predstavilo novo generacijo popolnoma električne stiskalnice BrightStar Electric Press, zasnovane za avtomatizirano laminacijo in prepogibanje robov pri izdelavi mehkih notranjih komponent v avtomobilski industriji.
Nova platforma združuje visoko natančnost, hitro menjavo orodij in popolno prilagodljivost procesov, kar proizvajalcem omogoča optimizacijo proizvodnje brez potrebe po servisnem posredovanju. Osrčje stroja predstavlja električni pogon v kombinaciji z inovativnim grelno-regulacijskim sistemom, ki omogoča natančen nadzor temperature pri aplikacijah z lepljenjem. Z integrirano funkcijo Quick Tool Change je menjava orodja hitrejša in varnejša, novi varnostni mehanizmi pa ščitijo orodja pred poškodbami in omogočajo uporabnikom, da samostojno spreminjajo procese. Stiskalnica je na voljo v treh različicah – 5, 10 in 20 ton, z modularno zasnovo, ki omogoča prilagoditev specifičnim potrebam kupcev in avtomatizacijskim konceptom. Natančno vodenje orodja v zgornji plošči odpravlja potrebo po dodatnih vodilih, kar izboljšuje zanesljivost in ponovljivost procesa. Sistem podpira širok spekter tehnologij, vključno z laminacijo, ultrazvočnim in IR-varjenjem ter manjšim preoblikovanjem. Poleg osnovne različice je KraussMaffei predstavil tudi BrightStar Lite, 5-tonsko različico za manjše aplikacije, ki ponuja večji delovni prostor (2.500 mm) in zmanjšano težo ob enaki stabilnosti in natančnosti. Nova generacija stiskalnic omogoča izdelavo

lahkih, trajnih in estetsko dovršenih komponent z večjo energetsko učinkovitostjo in krajšimi časi menjave orodij. S tem KraussMaffei znova potrjuje svoj položaj vodilnega inovatorja v razvoju naprednih tehnologij za proizvodnjo notranjih komponent vozil prihodnosti, kjer se natančnost, prilagodljivost in digitalna inteligenca združujejo v popolno proizvodno rešitev.
www.kms.si www.kraussmaffei.com
Podjetje ENGEL je na sejmu K 2025 prvič predstavilo popolnoma električni stroj WINTEC e-win 1800, zasnovan na preverjeni tehnologiji ENGEL e-mac.
Nova serija e-win združuje kompakten dizajn, visoko natančnost in privlačno razmerje med ceno in zmogljivostjo ter je namenjena uporabnikom, ki potrebujejo zanesljive standardne stroje s kratkimi dobavnimi roki. Model e-win je razvit za manjši in srednji razred strojev ter temelji na ENGEL-ovem strokovnem znanju in standardiziranem inženiringu. Zasnovan je za serijsko proizvodnjo z visoko učinkovitostjo, natančnostjo in nizkimi stroški obratovanja, pri čemer digitalni sistem iQ weight control analizira polnjenje orodja v realnem času in samodejno prilagaja naknadni tlak, kar zmanjšuje izmet do 50 odstotkov ter zagotavlja enakomerno kakovost izdelkov. V proizvodni celici z zapiralno silo 1800 kN lahko v ciklu, krajšem od 10 sekund, v 8-gnezdnem orodju izdelujemo pokrove iz PP s konstantno visoko kakovostjo. Električni pogon z dvojnim vretenom omogoča hitro, natančno in ponovljivo brizganje, vrtljiva injekcijska enota pa poenostavlja zamenjavo polžev. Zapiralni sistem s servo motorjem, navojnimi vreteni in jermenskim pogonom zagotavlja visoko dinamiko in prenos moči, pettočkovni mehanizem pa omogoča velike hode, samodejno nastavitev višine orodja in

minimalno deformacijo med delovanjem. Linearna vodila zmanjšujejo trenje in potrebo po vzdrževanju, s čimer se izboljšuje čistoča in ponovljivost procesov. Izmetalni sistem z dvojnim vretenom nudi visoko silo, stabilnost in nizke stroške vzdrževanja, velike vpenjalne plošče ter natančno vodenje pa omogočajo uporabo večjih orodij in dolgo življenjsko dobo. Novi WINTEC e-win predstavlja zanesljivo, cenovno ugodno in energetsko učinkovito rešitev za serijsko proizvodnjo, saj združuje preverjeno ENGEL-ovo tehnologijo, digitalno podporo in standardizirano konstrukcijo ter tako zagotavlja stabilne procese, manj izmeta, minimalno vzdrževanje in dolgoročno gospodarnost, kar ga postavlja kot idealno izbiro za podjetja, ki iščejo takoj pripravljeno, trajnostno in precizno proizvodno rešitev.
www.lakara.si www.engelglobal.com

Podjetje Coperion je predstavilo svoj razširjeni portfelj visokonatančnih tehnologij za doziranje in tehtanje, ki združuje inovacije blagovnih znamk Coperion K-Tron in nekdanjega Schenck Process FPM s serijami AccuRate® in MechaTron®.
S tem združevanjem je Coperion ustvaril enotno in celovito ponudbo rešitev za celotno industrijo plastike. Novi sistemi, kot je T35 dvopolžni dozirnik z vgrajeno tehnologijo ActiFlow™ in pametnim sistemom Electronic Pressure Compensation (EPC), ki samodejno kompenzira nihanja tlaka, omogočajo zanesljivo tehtanje. Novi AccuRate 602 in MechaTron Coni-Flex dozirniki so zasnovani za volumetrično ali gravimetrično doziranje in omogočajo hitro razstavljanje brez demontaže nadgradenj, kar skrajša čas vzdrževanja in zniža stroške. Posebej za področje recikliranja je bil razvit MechaTron FB Feeder, ki z ravnim dnom in notranjim mešalnim sistemom omogoča enakomeren pretok občutljivih materialov, ter K3-V200
Negri Bossi predstavil novo generacijo brizgalnih strojev
Podjetji Nissei Plastic Industrial Co., Ltd. z Japonskega in Negri Bossi iz Italije sta predstavila šest novih generacij brizgalnih strojev, zasnovanih za visoko produktivnost, pametno digitalno upravljanje in zmanjšan okoljski vpliv.
Na skupnem razstavnem prostoru sejma K sta podjetji prikazali tehnologije, ki združujejo IoT povezljivost, energetsko učinkovitost in rešitve za krožno gospodarstvo, s čimer podpirata prehod industrije v pametne tovarne prihodnosti. Osrednja novost je bil popolnoma električni stroj NOVA5e360T-H1540 z zapiralno silo 3530 kN, ki je v kombinaciji z »kocka« orodjem podjetja Plasdan prikazal proizvodnjo posod in pokrovov za živila z minimalno porabo materiala brez ostankov. Druga pomembna novost je bil servo hidravlični konceptni model NOVA CANBIO110T-H320, namenjen evropskemu trgu,
Podjetje SABIC je konec septembra 2025 predstavilo tri nove družine nefluoriranih materialov SILTEM™, namenjene zamenjavi tradicionalnih fluoropolimerov, kot so ETFE, FEP in PVDF, v aplikacijah za kable in žice v avtomobilski, industrijski ter naftno-plinski industriji.
Novi materiali odgovarjajo na vedno strožje okoljske in regulativne zahteve glede omejevanja PFAS spojin, ki vključujejo fluoropolimere. Formulacije, razvite brez uporabe fluora, temeljijo na kopolimeru SILTEM PEI-Si (polieterimid/siloksan) in nudijo izboljšano toplotno ter kemično odpornost ter lažjo predelavo v primerjavi s tradicionalnimi fluoropolimeri. Poleg uporabe v kablih in prevlekah so nove zmesi primerne tudi za tesnila, cevi, toplotno skrčljive elemente in druge tehnične dele, kjer je potrebna visoka obstojnost in »oblikovni spomin«. SABIC poudarja, da novi materiali omogočajo višjo zmogljivost ob hkratnem izogibanju uporabi fluora, kar predstavlja pomemben korak k bolj trajnostnim industrijskim rešitvam.

vibracijski dozirnik, namenjen natančnemu doziranju krhkih kosmičev in steklenih vlaken. Modularni sistem S60 dopolnjuje ponudbo s prilagodljivostjo za granulirane in praškaste materiale. Z integracijo novih krmilnih modulov KCM-III in nadzornega sistema K-Vision Coperion uvaja pametno povezljivost in digitalno spremljanje procesov, kar proizvajalcem omogoča večjo učinkovitost, zanesljivost in nadzor v realnem času. S tem portfeljem Coperion potrjuje svoj položaj vodilnega inovatorja v precizni predelavi in avtomatizaciji plastične industrije.
www.coperion.com
opremljen z inovativnim sistemom N-SAPLITM za nizkotlačno brizganje brez napak in hibridnim pogonom X-Pump, ki združuje visoko energetsko učinkovitost in stabilen tlak. Stroj uporablja tudi nov polž za predelavo PETG z do 30 % reciklata, kar dokazuje zavezanost podjetja k trajnostni proizvodnji. Nissei in Negri Bossi sta predstavili še napredne digitalne rešitve N-Constellation™ za povezavo strojev, MES-sistema in perifernih enot prek OPC-UA, ter aplikacije MeltMaster®, AE Monitor in Material Change Purge za optimizacijo parametrov v realnem času. Med dodatnimi predstavitvami so izstopali popolnoma električni modeli NOVA5e110T, NOVA5e180T in NOVA5e50T, ki so prikazali brizganje izdelkov debeline le 0,3 mm, 2K brizganje z jedrom izdelka iz reciklata in mikroprecizno izdelavo pokrovčkov za injekcijske igle. S tem sta podjetji pokazali, da prihodnost brizganja temelji na kombinaciji pametne avtomatizacije, trajnostne učinkovitosti in tehnološke natančnosti, ki skupaj ustvarjajo novo generacijo okolju prijazne proizvodnje. www.negribossi.com

Materiali so že na voljo za testiranje in pomenijo ključen mejnik v prehodu k bolj okolju prijaznim visokozmogljivim polimerom brez kompromisov pri učinkovitosti.
www.fist.si
www.sabic.com
Podjetje Moretto je s predstavitvijo novega mlina HYPER CUT naredilo tehnološki preboj na področju granulacije plastike. Naprava je zasnovana za intenzivno, neprekinjeno delovanje z izjemno produktivnostjo in kakovostjo mlevca brez prahu. Serijo sestavljata modela GR5060 in GR5084, ki dosegata zmogljivost do 1.200 kg/h. S prilagodljivim rotorjem in različnimi konfiguracijami rezil – Modular Uniblade, Stepper Multiblade in Pyramidal Multiblade – se HYPER CUT prilagodi najrazličnejšim vrstam plastičnih odpadkov, od votlih izdelkov do trdih komponent.

Posebna geometrija rotorja, ki deluje pri le 280 vrt./min, omogoča dvojno zmogljivost v primerjavi s klasičnimi mlini, ob 60 % nižji hitrosti. Rezultat so tišje delovanje, večja natančnost in popolnoma prašno brezhiben izhodni material. Poraba energije znaša le 22 Wh/kg, kar pomeni občutne prihranke in manjši okoljski vpliv.
Zasnova iz litega železa in jekla zagotavlja trpežnost, tiho delovanje in visoko varnost. Električno podprto odpiranje komore, dostop brez orodja in enostavno čiščenje pa poenostavijo vzdrževanje. Intuitivni zaslon na dotik omogoča popoln nadzor, programabilne načine delovanja in povezljivost z industrijskimi standardi Industry 5.0. S kombinacijo moči, natančnosti in ergonomije HYPER CUT predstavlja novo generacijo drobilnikov, ki združuje učinkovitost, trajnost in pametno avtomatizacijo, primerno tako za industrijsko kot tudi reciklažno uporabo.






Podjetje SABIC je v sodelovanju z nizozemsko bolnišnico Zuyderland izvedlo prelomni projekt za recikliranje nekontaminirane medicinske plastike v nove, na stik občutljive embalažne materiale.
V partnerstvu s podjetji Coveris, ACE, Artivion in Mölnlycke Health Care so v dveh pilotnih projektih dokazali, da je možno bolnišnične plastične odpadke znova vključiti v proizvodnjo medicinskih izdelkov. Bolnišnica Zuyderland je junija 2024 uvedla sistem zbiranja nekontaminirane plastike, ki bi sicer končala v sežigalnici. Zbrani material je bil s pomočjo podjetja L’Ortye prepeljan v SABIC, kjer so ga z naprednim postopkom pretvorili v pirolizno olje in nato v certificiran polietilen (PE) iz portfelja TRUCIRCLE™. Ta material je bil nato uporabljen za nove zdravstvene izdelke – podjetje Coveris je iz njega izdelalo embalažo s 25 % deležem reciklirane medicinske plastike za Artivionove vodilne žice, medtem ko je Mölnlycke Health Care izdelal kirurške prte z 49 % vsebnostjo recikliranega bolnišničnega materiala. Projekt, ki ga akademsko podpira Univerza Maastricht, prikazuje velik potencial za prehod zdravstva v krožno gospodarstvo. Kot je poudaril SABIC-ov globalni direktor za krožno ekonomijo, pobuda kaže, kako lahko sodelovanje različnih partnerjev v
(SHI) Demag predstavil brizgalno celico PAC-E 420 t
Sumitomo (SHI) Demag je predstavil brizgalko PAC-E (420 t) za hitro, energetsko učinkovito brizganje medicinskih izdelkov; v proizvodni celici z 48-gnezdenim orodjem Otto-Hofstetter in avtomatizacijo Zubler Handling je v treh sekundah izdeloval 30-ml dozirne lončke – do 57.600 kosov na uro oziroma okoli 432 milijonov na leto.

Orodje s pribl. 70 g vbrizgom je imelo termično uravnoteženo hlajenje z 29 vodnimi krogi, kar je zagotavljalo stabilnost procesa in zanesljivo izmetavanje. Kakovost je nadziral 100-% inline sistem

zdravstvenem ekosistemu omogoči ponovno uporabo dragocenih virov in bistveno zmanjša količino medicinskih odpadkov. Zuyderland bo del recikliranega materiala že uporabil v svojih lastnih operacijskih dvoranah, s čimer projekt dokazuje, da je popolno zapiranje kroga v medicinskem okolju že mogoče v praksi.
www.fist.si
www.sabic.com

kamer (96 slik na cikel) z natančnostjo 0,05 mm; lončki so se zlagali v 48 komornih skladih po kavitetah, robot pa je hkrati izločal morebitne neustrezne kose brez zaustavljanja linije. Celica je bila kompaktna in zasnovana za neprekinjeno, higiensko varno množično proizvodnjo tankostenskih izdelkov, kot so lončki in centrifugirne epruvete. Dodatno je podjetje na stojnici Nexus prikazalo tudi brizgalko IntElect 130 t LSR za ventile: v 23 sekundah je 6-osni robot odnesel 16 kosov na rezalno postajo, z možnostjo kamer in sledljivim pakiranjem. Na stojnici Sepro je IntElect S 130 t v 10-sekundnih ciklih z 48-gnezdenim orodjem izdeloval pokrovčke za 15-ml epruvete, kar je potrdilo razpon medicinskih rešitev podjetja od izjemno hitrih aplikacij do 24/7 avtonomne proizvodnje.
www.topteh.si www.sumitomo-shi-demag.eu
Podjetje ALLOD, ki se ukvarja z razvojem, proizvodnjo in distribucijo TPE-materialov, je v začetku novembra organiziralo seminar za slovenske plastičarje na temo TPE-materialov. Njihovi termoplastični elastomeri se tržijo pod blagovno znamko ALLRUNA.
Podjetje je bilo ustanovljeno leta 2001 in trenutno zaposluje 120 ljudi na dveh lokacijah. V njihovi proizvodnji se trenutno proizvaja več kot 500 različnih vrst materialov za različna področja: avtomobilska industrija, hišni aparati, električna industrija in elektronika, igrače, živilska in pohištvena industrija. Njihovi TPE-ji pokrivajo tehnologijo brizganja, ekstrudiranja, pihanja, pa tudi ekstruzijo folij in penjenja materialov.
Materiale izdelujejo po želji kupca, pri čemer upoštevajo njihove želje glede trdote, mehanskih lastnostih, tečenja, prevodnosti pa tudi povezljivosti – adhezivnosti z tehničnimi termoplasti, kot so PC, ABS, PA, PBT itd. Cilj je narediti material, ki ima lastnosti elastomera, predeluje pa se kot termoplastični polimer s vsemi postopki in opremo. Pri njih najdemo skoraj vse vrste TPE-materialov, in sicer TPE-S, TPE-O, TPE-U, TPE-C, TPE-A itd.
Na seminarju so pojasnili nekaj osnovnih zadev glede kemične obstojnosti posameznih vrst in njihove odpornosti oz. neodpornosti

na vodo, kisline, baze, olja, masti in drugih medijev, ki lahko pridejo v stik z njihovimi materiali pri posamezni funkciji izdelka. Poudarili so, da vse te odpornosti pogojuje tudi čas in temperatura, pri katerih so ti materiali izpostavljeni. Prav tako se predstavili kombinacijo izdelkov »2K – trdo/mehko«, pri čemer je pomembna adhezija med obema materialoma, saj je splošno znano, da se nekateri termoplasti med seboj ne »sprimejo«, zato je pri razvoju to obvezno treba upoštevati. Seveda imajo za svoje delo odlično opremljen tudi laboratorij, kjer lahko izvajajo vse potrebne standardizirane preizkuse. Prav tako imajo v svojem razvojnem centru tudi brizgalne stroje, na katerih lahko novo razvite materiale tudi preizkusijo.
www.allod.com



Za EVROPO kontakt: TOYO EUROPE S.R.L. Italija sales@toyo-europe.com +39 039 9177001 www.toyo.europe.com
Za Slovenijo kontakt: TOYO Europe Slo d.o.o. Zelena ulica 8i, 6310 Izola knez@toyo-slo.com +386 41 698 184 www.toyo-slo.com
• mb - naklo : nemška kakovo S t I n I novac I ja pro I zvajalca Gec H ter

Inovativen princip delovanja
Bistvena lastnost stiskalnic Gechter HKP je kombinirano delovanje – del začetne sile oziroma približevanja orodja izvaja delavec z ročnim gibom, kar omogoča natančen nadzor pri pozicioniranju obdelovanca. Ko je začetni položaj dosežen, delavec sproži pnevmatski sistem – bodisi s pritiskom na gumb bodisi z obračanjem ročice. Pnevmatski cilinder nato samodejno zaključi postopek s povečano silo pritiska, kar zagotavlja enakomeren in zanesljiv rezultat.
Zmogljivost in varnost v enem Stiskalnice HKP dosegajo pritisk 2 do kar 56 kN, kar omogoča uporabo v širokem spektru aplikacij – od finih montažnih postopkov do zahtevnejših industrijskih procesov. Z močnostnim hodom do 5,9 mm pnevmatski sistem izpolnjuje vse sodobne varnostne standarde, hkrati pa ohranja optimalen nadzor nad procesom. Robustno ohišje stiskalnice omogoča različne nastavitve višine glave, kar zagotavlja fleksibilnost pri delu z različnimi orodji in izdelki. Definiran začetek močnostnega hoda omogoča konstantno in predvidljivo vodenje pri vsakem ciklu, kar povečuje natančnost in ponovljivost rezultatov.
STISKAlNICA hKP PROIZVAJAlCA gEChTER
Prednosti uporabe stiskalnic Gechter HKP
• Manjša fizična obremenitev delavca tudi pri visokih silah
• Krajši cikel v primerjavi s povsem ročnimi stiskalnicami
• Večja varnost in možnost nadzora sile ter globine pritiska
• Robustna konstrukcija in dolga življenjska doba
• Cenovna prednost v primerjavi s konkurenčnimi sistemi
osnovne tehnične specifikacije –Gechter HkP
Način delovanja: Kombinirano ročno/ pnevmatsko
Pritisna sila: 2–56 kN
Močnostni hod (pnevmatika): do 5,9 mm
Nastavljiva višina glave: da Nadzor sile in globine: da
Varnostni standardi: izpolnjeni vsi aktualni EU standardi
Konstrukcija: robustno ohišje, dolgoživa mehanika
Izvor: Nemčija – proizvajalec Gechter
Nemški proizvajalec Gechter je sinonim za natančnost, kakovost in dolgo življenjsko dobo industrijskih rešitev. Njihove stiskalnice serije HKP predstavljajo idealno kombinacijo ročnega in pnevmatskega delovanja, namenjeno za delovna okolja, kjer sta učinkovitost in varnost ključnega pomena.

DS-hEBEl – ROčICA S PNEVMATSKO PODPRTIM DEFINIRANIM ZAčETKOM hODA.
Novost: dS-Hebel
DS-Hebel predstavlja novo ročico z zračnim podpornim sistemom, ki omogoča definiran začetek hoda pri ročnih stiskalnicah. S tem se izboljša natančnost, varnost in ponovljivost procesa, hkrati pa se zmanjša fizični napor delavca.
www.mb-naklo.si

Vrtajte bolje, hitreje in pametneje, s svedrom Seco® X-Tip
Sveder Seco® X-Tip naslednje generacije postavlja z izmenljivo konico nova pravila na področju vrtanja s pametnejšim in bolj trajnostnim pristopom. Sveder Seco X-Tip, zasnovan za vsestranskost, hitrost in natančnost, poenostavlja upravljanje orodij in hkrati zagotavlja velike pomike pri vseh materialih in globinah.
Pametnejše vrtanje za vsak material
Sveder Seco X-Tip je zasnovan tako, da odpravlja potrebo po uporabi več različnih svedrov iz trdnega karbida. Uporabnik lahko z enim telesom svedra in vrsto karbidnih konic, ki jih je mogoče reciklirati, preprosto preklaplja med različnimi materiali in globinami, kar zmanjšuje nered zaradi orodja, čas namestitve in stroške. Geometrija z velikimi pomiki zagotavlja hitrejšo izdelavo popolnejših izvrtin z manj izpadi delovanja, konice, ki jih je mogoče reciklirati, podpirajo trajnostne cilje.
»Sveder Seco X-Tip predstavlja orodje, ki omogoča vrtanje z velikimi pomiki, obenem pa v delavnici skrbi za fleksibilnost in učinkovitost,« pravi Ricky Payling, globalni produktni vodja oddelka za vrtanje s trdimi okroglimi orodji. »Kombinacija telesa iz utrjenega orodnega jekla in natančnih, izmenljivih karbidnih konic pomeni,

da prejmete tako potrebno togost kot tudi priročnost, ki jo ponujajo hitre zamenjave – manj prekinitev, več produktivnosti.«
Te inovacije izhajajo iz jasne potrebe trga: potrebe po orodju, ki združuje zmogljivost, fleksibilnost in okoljsko odgovornost. Edinstvena zasnova svedra Seco X-Tip povečuje produktivnost in je hkrati v skladu s težnjo sodobne proizvodnje k postopkom, ki varčujejo z viri in so okolju prijaznejši. www.secotools.com




TRETJA gENERACIJA FREZAl IZ KARBIDNE TRDNINE OPTIMIll-UNI-hPC JE BIlA POSEBEJ RAZVITA ZA SODOBNE AVTOMATIZIRANE PROIZVODNE PROCESE, PRI čEMER JE BIlA POSEBNA POZORNOST POSVEčENA MAKSIMAlNI ZANESlJIVOSTI PROCESA OBDElAVE. | mapal
Tretja generacija frezal iz karbidne trdnine OptiMill-Uni-HPC združuje vse zahteve sodobnega frezanja, kot so stabilnost, fleksibilnost in obrabna odpornost. Novo razvit material za orodja zagotavlja visoko duktilnost in odpornost na udarce, s čimer je zelo zmanjšano tveganje loma orodja in možnost poškodb dragih komponent. V kombinaciji z obrabno odporno prevleko in prilagojeno geometrijo zagotavlja visoko raven zanesljivosti, tudi pri zelo dinamičnih obremenitvah.
Leta 2025 je bila ponudbi dodana različica z integriranim lomilnikom odrezkov, tako da med obdelavo nastajajo krajši odrezki, ki se jih enostavneje odstranjuje, kar je prednost pri zračnem hlajenju in visokih parametrih odrezavanja. Zmogljivost odstranjevanja odrezkov pri novih frezalih OptiMill-Uni-HPC je še posebej izjemna pri velikih globinah odrezavanja ter povečuje potencial odnašanja materiala med obdelavo. To omogoča dolgotrajne obdelave z manj nadzora, kar je idealno za avtomatizirane procese obdelave.
Tretja generacija frezal OptiMill-Uni-HPC je od začetka septembra 2025 na voljo v treh različicah, kot kratka zasnova brez lomilnika odrezkov v premerih 3 mm do 20 mm, dolga različica brez lomilnika odrezkov v premerih 3 mm do 25 mm in dolga različica z lomilnikom odrezkov v premerih 6 mm do 25 mm. Podjetje Mapal tako sledi jasno začrtani poti, pri čemer je cilj optimizacija preverjenih in preizkušenih orodij, ki omogočajo dodatno izboljšanje zanesljivost, stabilnosti in vsestranskosti procesa obdelave.
Podjetje Mapal je tretjo generacijo orodij OptiMill-Uni-HPC predstavilo na sejmu EMO 2025. To so orodja za odrezavanje, ki so tehnično dovršena ter hkrati cenovno dostopna, tako da predstavljajo vsestransko rešitev za sodobno proizvodnjo.
Tretja generacija vsestranskih frezal OptiMill-Uni-HPC, proizvajalca Mapal, za obdelavo jekla, nerjavnega jekla in litega železa je bila posebej razvita za doseganje zahtev sodobnih avtomatiziranih procesov obdelave. Frezala iz karbidne trdnine navdušujejo s svojo maksimalno zanesljivostjo procesa obdelave, kar je ključni dejavnik v obdobju proizvodnje brez prisotnosti operaterjev, robotizirane strege in obdelave čedalje bolj kompleksnih komponent.

PODJETJE MAPAl S TRETJO gENERACIJO ORODIJ OPTIMIll-UNI-hPC NASlAVlJA ZAhTEVE glEDE STABIlNOSTI IN FlEKSIBIlNOSTI OBDElAVE TER OBRABNE ODPORNOSTI S POVEčANO DUKTIlNOSTJO, KAR JE BIlO DOSEžENO Z NOVIM MATERIAlOM ZA ORODJA | mapal
mapal.com www.mb-naklo.si

Nove rezalne ploščice in držala dopolnjujejo program Walter Groov·tec™
Podjetje Walter AG dopolnjuje svoj program Groov·tec™ GD-orodij za zarezovanje z novimi komponentami, zaradi česar je univerzalno uporaben za vse aplikacije zarezovanja in odrezovanja ter za kopirno struženje. Novost v ponudbi so ojačena držala G5041 in nevtralna držala G5042. Obe različici sta na voljo z integriranim natančnim notranjim hlajenjem ali brez njega. Program dopolnjuje tudi aksialni sistem za zarezovanje G5111 ter držala Walter Capto™ (C3–C6) za sistem Groov·tec™ GD G5011 za radialno zarezovanje. S tem Walter uporabnikom ponuja posebej prilagodljivo rešitev za radialno in aksialno obdelavo: za vse materiale – od jekla in litega železa do težko obdelovalnih materialov. Tudi pri globokih zarezovalnih operacijah in kompleksnih geometrijah sistem prepriča z visoko procesno varnostjo in zmogljivostjo.
Obsežen portfelj izdelkov uporabniku omogoča univerzalno izbiro orodja za skoraj vse razpone premerov in zahteve obdelave.
Stabilen nazobčan profil Groov·tec™ GD postavlja nova merila za najvišjo procesno zanesljivost in stabilnost, saj po navedbah podjetja Walter podaljša življenjsko dobo dvostranskih rezilnih ploščic in držal do 50 %. Hkrati nazobčan profil omogoča enostavno in varno montažo rezalne ploščice ter preprečuje bočno izrivanje

med struženjem – kar je v praksi pogosto težava! Kombinacija integriranega natančnega notranjega hlajenja in nazobčanega profila omogoča bistveno višje rezalne parametre – in tako prispeva k večji učinkovitosti. Enako velja za sedem razpoložljivih, visoko odpornih kvalitet Tiger·tec® Gold (3 CVD, 4 PVD), ki dodatno povečujejo produktivnost.
Za radialno obdelavo s širino zareza od 3–6 mm Walter ponuja nova držala Walter Capto™ G5011-C. Aksialne obdelave do globine zareza 25 mm je mogoče natančno in zanesljivo izvajati z novim orodjem G5111. Nova držala G504.. Walter ponuja kot nevtralne ali ojačene izvedbe, z možnostjo vpetja ploščice z vijakom ali brez vijaka.
walter-tools.com


Serija FANUC ROBOCUT α-CiC predstavlja najnovejši razvoj na področju žične elektroerozijske obdelave. Temelji na desetletjih strokovnega znanja podjetja FANUC na področju žične erozije, CNC-krmilnikov in avtomatizacije ter združuje visokohitrostno rezanje, izjemno natančnost in inteligentne funkcije za avtomatizacijo. Zasnovana je tako, da zagotavlja dosledne rezultate pri enostavnih in zahtevnih aplikacijah – od finih podrobnosti kalupov do kompleksnih štiriosnih obdelav.
V jedru serije CiC se prepletajo napredne FANUC-ove CNC- in servo tehnologije z na novo zasnovano mehansko strukturo, kar zagotavlja togost, stabilnost in zmanjšanje motenj med obdelavo ter omogoča izjemno natančnost.
Ključne značilnosti
• Visoko precizno rezanje: osvežena serija CiC dosega vrhunsko natančnost zaradi okrepljene mehanske togosti in naprednega sistema za nadzor obdelave. Vsi stroji so opremljeni z najmanj tremi toplotnimi senzorji.
• Generator SF3: novi generator za končno obdelavo zagotavlja visokofrekvenčne impulze in razelektritve, kar omogoča precizno obdelavo majhnih kontur ter izboljšano površinsko obdelavo brez žrtvovanja hitrosti.
• Stabilnost natančnosti obdelave: stroj je opremljen s funkcijami toplotne kompenzacije in se samodejno prilagaja temperaturnim nihanjem, kar zagotavlja
stabilno zmogljivost rezanja v dolgih ciklih tudi v manj optimalnih okoljih.
• Uporabniku prijazen vmesnik: intui tivni CNC-vmesnik FANUC poenosta vlja upravljanje, skrajša čas priprave na obdelavo in povečuje ekonomsko učin kovitost stroja, saj omogoča dolgotrajno rezanje brez prekinitev z minimalnim posredovanjem.
• !!!NOVO!!! Funkcija za varčevanje z žico: nekatere tehnologije obdelave vključujejo samodejno prilagajanje hitrosti žice glede na obdelavo. Tako je mogoče pri določenih obdelovancih pri hraniti do 50 % žice.
• Vsestranskost: serija CiC je primerna za izdelavo kalupov, proizvodnjo medi cinskih pripomočkov, izdelavo letalskih in vesoljskih komponent ter preciznega orodja – torej za vse obdelave z žično erozijo.
• !!!NOVO!!! Do 8 let garancije: kako vostna japonska izdelava in robustno zasnovani sklopi zagotavljajo dolgo obratovanje brez okvar. Ob ustreznem vzdrževanju FANUC ponuja do osem let garancije za brezskrbno uporabo strojev.
• Izboljšano rezanje stopničastih obde lovancev: funkcija WTA Control brez poseganja operaterja ali dodatnega programiranja zagotavlja nemoteno obdelavo tudi takrat, ko se višina obdelo vanca med rezanjem močno spreminja.
• Link-i: FANUC s serijo CiC standardno ponuja program Link-i, ki omogoča
Nova, osvežena serija FANUC ROBOCUT α-CiC je žična erozija najnovejše generacije, zasnovana za še večjo natančnost, hitrost in zanesljivost. Posledično je idealna za izdelavo kalupov ter uporabo v vesoljski, medicinski in precizni inženirski industriji.

Nova rešitev jBo za standardne hidravlične priključke
Hitra, natančna in stroškovno učinkovita obdelava
Podjetje Johs Boss (JBO), priznani specialist za natančne rezalne in navojne tehnologije, je razvilo inovativno rešitev za izdelavo standardiziranih hidravličnih cevnih priključkov z O-tesnili. Ne glede na to, ali gre za metrične, UN ali UNF navoje, JBO zdaj ponuja celovito rešitev, ki združuje učinkovitost, preciznost in ekonomičnost v enem samem procesu.
En proces – trije rezultati
S pomočjo na novo razvitega karbidnega oblikovnega orodja lahko uporabnik v enem samem koraku doseže vse ključne elemente hidravličnega priključka:
• Utor za O-tesnilo
• Osnovno izvrtino z natančno 90° posnetjem robu
• Konus tesnjenja glede na zahtevani standard
Ta integriran pristop bistveno skrajša čas obdelave, zmanjša potrebo po menjavi orodij in obenem zagotavlja najvišjo raven ponovljivosti



Za obdelavo priključnih navojev JBO priporoča uporabo lastnih navojnih frezal, vključno z visoko zmogljivo serijo SHARK. Te freze omogočajo hitro, čisto in trajno rezanje navojev brez potrebe po dodatni končni obdelavi, kar še dodatno poveča produktivnost in zanesljivost rešitve.
Ključne prednosti nove rešitve JBO:
• Trikratna funkcija v enem postopku – brez menjave orodij
• Brezkompromisna kakovost in natančnost
• Izjemno hitra priprava z uporabo sistemov CAD/CAM
• Primerno za vse materiale

www.fanuc.eu



V PODJETJU lORENZ hOFFMANN UPORABlJAJO VAKUUMSKO čRPAlKO COBRA PlUS ZA VAKUUMSKO VPENJANJE OBDElOVANCEV MED OBDElAVO. | Busch Group
V proizvodni hali podjetja Lorenz Hoffmann GmbH frezala nenehno odnašajo material, medtem ko so obdelovanci v obdelovalnih strojih vpeti z vakuumom. Podjetje iz nemškega kraja Kressberg, ki se nahaja južno od Würzburga, vodita Andreas in Christina Hoffmann. V svoji proizvodnji uporabljata sodobne visokonatančne stroje za frezanje, s katerimi izdelujeta prototipe za različna področja, kot je na primer strojegradnja. Za obdelavo komponent v podjetju sami programirajo obdelavo, kar jim omogoča izdelavo komponent v izjemno ozkih tolerancah, pri čemer se orodja za frezanje vrtijo s hitrostmi do 40.000 obratov na minuto. Surovci za kompleksne komponente so kovinski bloki in za doseganje najvišje natančnosti morajo biti med obdelavo nepremično vpeti, za kar v podjetju Lorenz Hoffmann uporabljajo vakuumski sistem vpenjanja obdelovancev, ki ga sestavljajo posebne vakuumske vpenjalne plošče povezane z vakuumsko črpalko.
Prototipi, maloserijska proizvodnja in komponente pripravljene za vgradnjo.
Podjetje Lorenz Hoffmann GmbH s svojimi štiridesetimi zaposlenimi že več kot štiri desetletja izdeluje prototipe, majhne serije izdelkov in komponente pripravljene na vgradnjo za različne industrije, med katerimi so tudi strojegradnja, avtomobilska
industrija, medicinska tehnologija ter lesarska in živilska industrija. Za fleksibilno doseganje vseh zahtev odjemalcev, izkušeni inženirji in tehniki v podjetju nenehno razvijajo svoje procese in tehnologije. Absolutna natančnost obdelave je ključni dejavnik za doseganje visoke kakovosti, po kateri je podjetje Lorenz Hoffmann znano predvsem na področju izdelave posameznih komponent in maloserijske proizvodnje. Zaradi tega je ključnega pomena varno vpenjanje obdelovancev, kar v podjetju sedaj počnejo s pomočjo vakuumske tehnologije podjetja Busch Vacuum Solutions. Poleg tega pa uporaba tehnologije vakuumskega vpenjanja zelo zniža stroške nastavitve obdelave.
Manjša poraba energije in višja kakovosti
Podjetje Lorenz Hoffmann je že v preteklosti uporabljalo vakuumske črpalke za vpenjanje obdelovancev med frezanjem. Direktor podjetja Andreas Hoffmann je želel optimizirati vakuumski sistem, zaradi česar je zamenjal štiri oljno mazane rotacijske črpalke z eno suho vijačno vakuumsko črpalko COBRA PLUS, ki je s cevovodom povezana s štirimi stroji za frezanje, kot so predlagali strokovnjaki za področje vakuumske tehnike podjetja Busch. Nabava vakuumske črpalke COBRA omogoča prihranke 3.500 kWh energije letno v
Letni energijski prihranki 3.500 kWh, praktično brez potrebe po vzdrževanju in možnost uporabe odpadne toplote za ogrevanje zgrad. Poleg tega pa še brezpogojna natančnost obdelave. Vse to so dosegli v proizvodnem podjetju Lorenz Hoffmann, ko so vakuumski sistem na svojih obdelovalnih strojih zamenjali s suho vijačno vakuumsko črpalko proizvajalca Busch Vacuum Solutions.
primerjavi s štirimi oljno mazanimi rotacijskimi vakuumskimi črpalkami, ki so jih prej uporabljali v podjetju, pove Andreas Hoffmann in doda, da nova črpalka dosti bolje drži vakuum. To omogoča nadzor hitrosti črpalke COBRA PLUS, ki prilagaja moč dejanski porabi, zaradi česar porabi manj energije kot vakuumske črpalke, ki nimajo regulacije hitrosti in elektromotor vedno deluje s polno močjo. Vakuumska črpalka COBRA se sama regulira in vedno dostavi toliko moči, kolikor je potrebno. Če na primer deluje samo en obdelovalni stroj, vakuumska črpalka COBRA deluje z najmanjšo hitrostjo vrtenja elektromotorja. Vakuumska črpalka COBRA PLUS je popolnoma povezljiva in vsebuje sofisticirane funkcije nadzora in spremljanja, kot je na primer barvni zaslon na dotik, kjer je prikazana poraba energije, stopnja vakuuma in hitrost vrtenja elektromotorja, tako da je Andreas Hoffmann zelo zadovoljen, saj lahko nenehno spremlja delovanje vakuumskega sistema.
Boljši delovni pogoji in malo vzdrževanja
Vse vijačne črpalke COBRA proizvajalca Busch delujejo popolnoma brezstično, kar pomeni, da ne potrebujejo olja v kompresijski komori. Odkar so v podjetju Lorenz Hoffmann začeli uporabljati vakuumsko

črpalko COBRA, ni več treba menjavati olja, izpušnih filtrov ali katerikoli drugih filtrov, kar prihrani približno štiri delovne dni vzdrževanja na leto. Do sedja je vakuumska črpalka COBRA delovala brez kakršnihkoli težav, medtem ko ni bilo potrebnega kakršnegakoli vzdrževanja, poudari Andreas Hoffmann. Poleg tega pa delovanje vakuumske črpalke COBRA PLUS povzroči bistveno manj hrupa v primerjavi s prejšnjimi štirimi vakuumskimi črpalkami. To pa je za zaposlene bistveno izboljšanje delovnih pogojev. V preteklosti so štiri črpalke ustvarjale vsaka po 72 decibelov hrupa, medtem ko nova črpalka COBRA ustvari le 63 decibelov. Danes je v proizvodnji podjetja Lorenz Hoffmann le pol ravni hrupa kot v preteklosti, kar zagotavlja bistveno boljše delovne pogoje, pove Andreas Hoffmann.
Uporaba odpadne toplote za ogrevanje zgrad
Za Andreasa Hoffmanna je zelo pomembno proizvajati čim bolj trajnostno in energijsko učinkovito, tako da vedno išče priložnosti za izboljšave. S prehodom na uporabo vakuumske črpalke COBRA je dobil možnost uporabe odpadne toplote
nove vakuumske črpalke za ogrevanje stavb. Skupaj s svojo ekipo je v ta namen razvil sistem za rekuperacijo toplote. Vakuumska črpalka COBRA je vodno hlajena, pri čemer je segreta hladilna voda speljana skozi grelnik zraka. Tako v podjetju Lorenz Hoffmann grejejo svojo proizvodno halo, razlaga Andreas Hoffmann. Grelnik zraka vsebuje ventilator in izmenjevalnik toplote, kjer se hladi voda, ki se uporablja za hlajenje vakuumske črpalke COBRA. V podjetju tako porabijo bistveno manj kurilnega olja za ogrevanje, kot so ga v preteklosti. Poleti se odpadna toplota odvaja v zunanjost, medtem ko pozimi ostane v proizvodnem obratu. Rezultat tega je, da je proizvodnja hladnejša v vročih mesecih, medtem ko se je v preteklosti hitro segrela, dodaja Andreasa Hoffmanna.
Povračilo iz financiranja BAFA
Nemčija trenutno promovira energijsko učinkovite tehnologije po vsej državi, zato strokovnjaki podjetja Busch pomagajo svojim strankam pri vlogi za povrnitev stroškov v Zvezno pisarno za ekonomske zadeve in nadzor izvoza (BAFA). Podjetje Lorenz Hoffmann GmbH je tako dobilo
VIST_OglasLPW_15x21_08-2022_SLO.qxp_Layout 1 07/08/2022 20:44 Page 1



povrnjenih 40 odstotkov stroškov investicije v novo vakuumsko črpalko.
Ne glede na to je Andreas Hoffmann zelo zadovoljen z energijskimi koristmi in ponosen na sistem za rekuperacijo toplote, ki ga omogoča vakuumska črpalka COBRA PLUS. Investicija v novo vakuumsko črpalko se je v podjetju Lorenz Hoffmann tako dvakrat poplačala, saj sedaj lahko uporabljajo odpadno toploto iz vakuumske črpalke za ogrevanje proizvodnega obrata podjetja.
www.buschvacuum.com www.buschgroup.com hoffmanngmbh.com FREZANJE V PODJETJU lORENZ hOFFMANN. |






Desetodstotna letna rast prodaje od začetka desetletja in podobne napovedi za prihodnja leta so vzpodbudile podjetje First Light Lamps, da zamenja nekatere starejše stroje za struženje iz osemdesetih in devetdesetih let prejšnjega stoletja v svojem proizvodnem obratu v angleškem mestu Ely z dvema novima modeloma stružnic, ki sta bolj zanesljiva, zmogljiva, produktivna in natančna. Podjetje First Light Lamps proizvede približno 120 tisoč ksenonskih in kriptonskih bliskavic za laserske sisteme in sisteme intenzivne pulzne svetlobe IPL, ki se uporabljajo v medicini in pri industrijskih aplikacijah, tako da je vodilni proizvajalec v Evropi in edem izmed treh največjih na svetu.

PODJETJE FIRST lIghT lAMPS PROIZVEDE PRIBlIžNO 120 TISOč KSENONSKIh IN KRIPTONSKIh BlISKAVIC NA lETO, KI SE UPORABlJAJO ZA lASERSKE SISTEME IN SISTEME INTENZIVNE PUlZNE SVETlOBE IPl | citizen machinery uk
Iz proizvodnje podjetja First Light Lamps so odstranili dve stari stružnici znamk
Miyano in dolžinsko stružnico znamke Cincom ter maja 2025 nabavili dve sodobni stružnici Cincom pri dobavitelju Citizen Machinery UK. Nove stružnice bodo poleg obdelave vseh elektrod in konektorjev, ki so se prej izdelovale na treh starih stružnicah, obdelovale tudi 10 odstotkov komponent, ki

NOVA STRUžNICA l12-VIIlFV ZNAMKE CINCOM V PODJETJU FIRST lIghT lAMPS JE NAMENJENA IZDElAVI ElEKTROD IZ VOlFRAMOVIh PAlIC | citizen machinery uk
jih podjetje obdeluje pri zunanjih izvajalcih. To bo prineslo velike prihranke ter podjetju zagotavljalo neodvisnost pri obdelavi komponent in sestavi bliskavic.
Manjša izmed dveh novih stružnic L12VIILFV znamke Cincom, ki lahko obdeluje palice do premera 12 mm, je namenjena obdelavi elektrod za bliskavice iz volframovih palic dolžine 1,5 do 2 mm in premerov med

V PODJETJU FIRST lIghT lAMPS OBDElUJEJO PRIBlIžNO 500 TIPOV VOlFRAMOVIh ElEKTROD, KI SE UPORABlJAJO ZA 2.000 VRST SVETIlK, OD KATERIh JE VEč KOT 90 ODSTOTKOV BlISKAVIC | citizen machinery uk

PAUl wAlKER, DIREKTOR IN SOlASTNIK PODJETJA FIRST lIghT lAMPS | citizen machinery uk
2,8 in 9,5 mm. V preteklosti je ta obdelava potekala na stari stružnici znamke Miyano, ki je bila rabljena nabavljena leta 2004, ko je bilo ustanovljeno podjetje First Light Lamps. Ta stružnica je lahko obdelovala surovce premera do 34 mm in bila dimenzijsko predimenzionirana, da je zagotavljala togost pri obdelavi trdih materialov, kot je volfram.
V podjetju First Light Lamps so bili na začetku skeptični glede dolžinskih stružnic, predvsem tiste za obdelavo surovcev do premera 12 mm, saj niso bili prepričani, da so dovolj robustne za neprekinjeno obdelavo volframa, pove Paul Walker, direktor podjetja First Light Lamps.
V podjetju Citizen Machinery UK so zagotovili, da bo stružnica zmogla obdelovati palice iz volframa, kar so dokazali s preizkusom obdelave, pri čemer zaposlenim v podjetju First Light Lamps sploh ni bilo treba obiskati tehničnega centra dobavitelja, saj so jim poslali posnetke obdelave po elektronski pošti ter izdelke, ki so jih v podjetju First Light Lamps pregledali.

PAUl wAlKER OB STRUžNICI l20-VIII lFV ZNAMKE CINCOM V ZAčASNEM OBRATU, PREDEN SO STROJ PREMAKNIlI V PROIZVODNI OBRAT V MESTU Ely, KO SO ODSTRANIlI STARE STRUžNICE DOBAVITElJA CITIZEN. | citizen machinery uk
Stružnica L12-VIILFV znamke Cincom je bila dobavljena z odsesovalnim sistemom za odstranjevanje volframovega prahu iz obdelovalnega območja. Pri obdelavi volframa ni možno uporabljati hladilno-mazalne tekočine, saj bi med obdelavo nastala zelo abrazivna suspenzija, ki bi povzročila hitro obrabo obdelovalnega stroja. Presenetljivo so orodja za odrezavanje iz karbidnih trdnih enaka tistim, ki se jih priporoča za obdelavo aluminija, kljub trdoti volframa, saj se je izkazalo, da je njihov cepilni kot in zmogljivost odstranjevanja odrezkov ustrezna za obdelavo tega materiala.
Nova kompaktna dolžinska stružnica je bolj učinkovita kot predhodna, ki je imela kapaciteto obdelave surovcev do premera 18 mm, predvsem glede gnanih orodij. Nova stružnica omogoča vrtanje elektrod znotraj cikla obdelave z večjo natančnostjo, kot je bilo to močno v preteklosti, ko se je ta operacija izvajala na ročni stružnici. Poleg tega pa ni treba dodatnega nastavljanja obdelave. Sedaj skupen čas cikla obdelave, ki traja 30 sekund ni daljši kot v preteklosti, ko se ni vrtalo elektrode.
Podjetje je v svoji proizvodnji ohranilo tri stružnice Miyano za drugo operacijo obdelave, ki zajema oblikovanje impregnirane porozne palice iz volframa, ko je prilotana na konec stružene opornice iz volframa. To so stružnice izdelane v osemdesetih letih prejšnjega stoletja in po 40 letih delovanja še vedno zagotavljajo obdelavo v predpisanih tolerancah.
Obdelava konektorjev iz nerjavnega jekla, medenine, bakra ali plastike iz surovcev v obliki palic premerov 6 do 17 mm in dolžin do 3,7 metrov, je bila prestavljena iz nekdanje dolžinske stružnice izdelane leta 1997 na novo stružnico L20-VIIILFV znamke Cincom. Bistveno boljša zmogljivost novega stroja omogoča štirikratno skrajšanje časa
cikla obdelave iz dveh minut na 30 sekund. Sedaj so izdelki tudi vizualno lepši kot kadarkoli prej, kar je še en pokazatelj, ki potrjuje togost sodobnih stružnic dobavitelja Citizen, je prepričan Paul Walker. Poleg tega pa konektorji, ki zahtevajo prečno vrtanje in frezanje se sedaj lahko obdelujejo na novem obdelovalnem stroju, kar je prej potekalo pri zunanjih izvajalcih. Tolerance izdelkov so sedaj do ± 0,05 mm in vse izdelke se pregleda.
V podjetju First Light Lamps imajo 500 različic elektrod in podobno število konektorjev, kar potrjuje potrebo po lastni proizvodnji, ki se jo lahko nadzoruje, kar velja tudi za montažo končnih izdelkov. Pri tako velikem številu različic izdelkov in poliz-

KONEKTORJI IZ NERJAVNEgA JEKlA PO OBDElAVI NA STRUžNICI l20-VIIIlFV ZNAMKE CINCOM, PRI čEMER TOlERANCE ZNAšAJO DO ±0,05 IN VSI IZDElKI SE PREglEDAJO. | citizen machinery UK
en dejavnik, ki govori v prid, da podjetje obdeluje vse v lastni proizvodnji.
Nove visokozmogljive stružnice dobavitelja Citizen lahko proizvedejo štirikrat več konektorjev v dnevni izmeni od 6. do 18. ure ter vse elektrode, ki so bile v preteklosti izdelane pri zunanjih dobaviteljih, čeprav je sedaj manj strojev v proizvodnji podjetja First Light Lamps, se strinjata Paul Walker in Martin Churchley, solastnik in direktor podjetja.
Centri za struženje s podajalniki za palice lahko delajo neprekinjeno 24 ur in to brez nadzora v nočni izmeni, kar bi bilo na starih obdelovalnih strojih neizvedljivo. Novi stroji tako omogočajo podvojitev proizvodnje, kar omogoča, da bo podjetje First Light Lamps tudi v prihodnjih letih vso proizvodnjo izvajalo z lastnimi kapacitetami.
Podpora, ki jo je v vseh teh letih zagotavljal dobavitelj strojev Citizen Machinery UK, je bila izjemno koristna in čeprav so v podjetju First Light Lamps uporabljali rabljene obdelovalne stroje, so se odločili, da sedaj

KONEKTORJI SO IZDElANI TUDI IZ MEDENINE, BAKRA IN PlASTIKE. | citizen machinery uk
delkov bi bil nadzor zunanjih izvajalcev izjemno zahteven. Za dolžinske stružnice so proizvodne količine v podjetju First Light Lamps majhne, približno tisoč kosov, kar je potrebno za sestavo 50 bliskavic, pri čemer je treba upoštevati, da ima podjetje približno dva tisoč izdelkov v svoji ponudbi. Tako majhne količine bi bile zelo drage pri zunanjemu izvajalcu obdelave, kar je še
nabavijo nove. Novi stroji so bili dobavljeni na ključ, skupaj s programi za obdelavo in orodji za odrezavanje, kar je bilo določeno v tehničnem centru podjetja Citizen Machinery UK, tako da se je proizvodnja začela takoj po namestitvi.
www.siming.si citizenmachinery.co.uk firstlightlamps.com
• p odjetje a nca pred S tavlja In S ert Spro

NOV PAKET PROgRAMSKE OPREME INSERTSPRO PODJETJA ANCA JE ODgOVOR NA šTEVIlNE IZZIVE PRI BRUšENJU REZAlNIh PlOščIC | Anca
Rešitev InsertsPRO s svojo avtomatizirano platformo podpira standardne rezalne ploščice ISO, ki so na voljo po vsem svetu in primerne za frezanje in struženje ter namenske rezalne ploščice razvite in optimizirane za posamezne aplikacije. InsertsPRO je zasnovan za fleksibilnost, hitrost in vrhunsko kakovost rezultatov in predstavlja pametno rešitev za proizvajalce orodij za odrezavanje, ki želijo znižati stroške, optimizirati čase ciklov obdelave in zagotoviti, da je njihova proizvodnja pripravljena na izzive prihodnosti.
Uporabniki lahko izkoristijo platformo MX7 podjetja Anca, da dostopajo do vseh funkcij rešitve InsertsPRO, medtem ko se lahko dodatne optimizacije procesov, kot je zmogljivost brusnih kolutov ali znižanje stroškov obdelave, dosežejo z drugimi platformami podjetja Anca.
Aplikacija InsertsPRO je odgovor podjetja Anca na želje trga po univerzalni in visokozmogljivi rešitvi za ostrenje rezalnih ploščic, pove Eduard Kleinschmidt, produktni vodja za rezalne ploščice pri podjetju Anca, ki dodaja, da InsertsPRO s svojo prilagodljivostjo in avtomatiziranim delovanjem pomaga uporabnikom dosegati učinkovito, natančno
in dobičkonosno izdelavo rezalnih ploščic, vse v enem intuitivnem okolju programske opreme. Podjetje Anca tako ponuja brušenje rezalnih ploščic brez omejitev.
Visokokakovostna orodja in dobičkonosnost v enem paketu
InsertsPRO omogoča preko avtomatizacije in pametnih delovnih tokov hitrejše nastavitve in menjave ter zmanjša potrebo po posredovanju operaterja in ustavitve, kar se odraža v večji produktivnosti. Poleg tega znižuje proizvodne stroške z optimiziranimi strategijami brušenja, medtem ko napredne simulacije zagotavljajo ustrezne rezultate od prvega kosa naprej in manjši izmet. Nova rešitev se brezhibno integrira v obstoječe delovne toke ToolRoom RN35 podjetja Anca. InsertsPRO omogoča izjemno fleksibilnost, avtomatizacijo in dobičkonosnost pri izdelavi različnih orodij, kot so med drugim na primer orodja za vrezovanje navojev v avtomobilski industriji, oblikovne rezalne ploščice v letalski industriji ali namenske geometrije za obdelavo na področju medicinske tehnologije.
Podjetje Anca, vodilni globalni ponudnik tehnologije CNCbrušenja, predstavlja svoj nov paket za brušenje posebnih rezalnih ploščic InsertsPRO. Ta zmogljiva, fleksibilna in univerzalna rešitev na področju programske opreme podpira delovanje proizvodnih podjetij na področju hitro rastočega trga brušenja rezalnih ploščic. To področje je globalno ocenjeno na več milijard evrov, pri čemer velik del porabe orodij predstavljajo rezalne ploščice.
Prednosti rešitve InsertsPRO
Rezalne ploščice so kritični del sodobnih obdelav na področjih, kot so avtomobilska in letalska industrija, medicinska tehnologija in napredni materiali. Proizvodna podjetja nenehno iščejo načine, kako skrajšati čase nastavitev, obvladovati številne menjave obdelovancev in razširiti obseg avtomatizacije za zagotavljanje ponovljive kakovosti. Pri različnih aplikacijah je čedalje večje povpraševanje po oblikovnih rezalnih ploščicah, ki zagotavljajo ožje tolerance obdelave, večjo produktivnost in manjše materialne stroške. InsertsPRO ni le programska oprema, temveč platforma, ki je pripravljena na prihodnost in spreminja brušenje rezalnih ploščic v pameten in avtomatiziran proces v okviru Industrije 4.0, dodaja Eduard Kleinschmidt, ki poudarja, da so v podjetju Anca zelo ponosni, da znova ponujajo trgu inovativnost, natančnost in zanesljivost na področju brušenja rezalnih ploščic, kar uporabnikom zagotavlja konkurenčno prednost na tem hitro rastočem trgu.
Fleksibilno brušenje s praktično avtomatizacijo in možnosti dviga produktivnosti
Aplikacija InsertsPRO je popolnoma integrirana v programsko opremo ToolRoom RN35 podjetja Anca in uporabniki aplikacije ToolRoom jo lahko nadgradijo s celovitim naborom funkcij, da lahko na svojih obstoječih strojih za brušenje izvajajo sodobno brušenje rezalnih ploščic. Napredna orodja za simulacije omogočajo visoko resolucijsko tridimenzionalno vizualizacijo, simulacijo poti brusnega koluta med obdelavo in integrirane meritve. Prilagodljivo oblikovanje profila in cepilne ploskve rezalne ploščice poteka v urejevalniku oblike, medtem ko platforma nudi tudi obdelavo večjega števila enakih rezalnih ploščic na orodju s samodejnim zasukom osi X. Fleksibilno vpenjanje in poravnava omogoča hitre menjave obdelovancev. Omogočeno je optimizirano brušenje cepilne ploskve in reliefov s širokim naborom brusnih kolutov in možnosti kompenzacije med obdelavo. Integracija CIM3D pa zagotavlja validacijo procesa, detekcijo kolizij in optimizacijo proizvodnje od prvega obdelovanca naprej.

NOVA REšITEV NA PODROčJU PROgRAMSKE OPREME OMOgOčA MAKSIMAlNO FlEKSIBIlNOST IN AVTOMATIZACIJO PROCESA BRUšENJA REZAlNIh PlOščIC. | Anca
Na prihodnost pripravljeno brušenje rezalnih ploščic
S spremembo proizvodnje, ki jo prinaša Industrija 4.0, postavlja rešitev InsertsPRO podjetje Anca v vlogo ključnega tehnološkega partnerja proizvajalcem rezalnih ploščic pri rešitvah, ki temeljijo na
programski opremi. Rešitev InsertsPRO s svojo kombinacijo avtomatizacije, fleksibilnosti in natančnosti pomaga uporabnikom pri dvigu učinkovitosti, prilagajanju novim aplikacijam in doseganju ponovljive kakovosti pri izdelavi širokega nabora rezalnih ploščic.
machines.anca.com




Vpogled v industrijo: spoprijemanje z razvojem v konkurenčnem okolju
Z razvojem svetovne avtomobilske industrije narašča povpraševanje po lahkih in visokozmogljivih komponentah v številnih segmentih vozil. Da bi ohranili konkurenčnost, proizvajalci vozil in dobavitelji tlačnega litja prehajajo na napredne, inteligentne in energijsko učinkovite stroje za tlačno litje, s katerimi nadgrajujejo proizvodnjo komponent.
Na tem ključnem prehodnem obdobju skupina GF ‒ vodilni mednarodni ponudnik rešitev za litje ‒ izkazuje jasno razumevanje tržnih trendov. Na podlagi poglobljenih analiz industrije, skupina GF sistematično optimizira obstoječe poslovanje ter aktivno išče nove partnerje, da bi zadostila rastočim zahtevam po visokozmogljivi opremi. Pri izbiri partnerja Georg Fischer Casting Solutions uporablja stroga merila, katerih cilj je vzpostavitev zanesljivega sodelovanja in zagotavljanje stroškovne konkurenčnosti ob pridobivanju najsodobnejših tehnologij litja. Merila potrjujejo zavezanost skupine GF h kvalitetnim partnerstvom in odločnost pri utrjevanju vodilnega položaja na trgu. YIZUMI se zaveda, da vzpostavitev poglobljenega in stabilnega partnerstva zahteva izjemen trud. Izpolnjevanje vseh strogih meril ocenjevanja v postopku izbire je dokaz celovite moči in tehnološke zmogljivosti podjetja YIZUMI glede tehnologije tlačnega litja, kakovosti opreme in organizacijske sposobnosti za podporo ključnim strankam v Evropi.
Prebijanje ledu: preizkušeni izdelki in zanesljiva podpora
Kot odziv na visoke standarde in prefinjena pričakovanja GF je YIZUMI v projekt vložil maksimalen trud, od faze predprodajnega svetovanja do poprodajne podpore. Že v predprodajni fazi se je tehnična ekipa podjetja YIZUMI proaktivno vključila v poglobljene razprave s sodelavci GF, v katerih so bila obravnavana ključna tehnična in komercialna vprašanja.
Za zagotavljanje ustrezne ravni storitev, YIZUMI izkorišča svojo obstoječo evropsko servisno mrežo, ki podjetju GF omogoča pravočasno in učinkovito podporo na terenu. Poleg tega YIZUMI načrtuje odprtje podružnice na Madžarskem v letu 2026, s čimer
Nedavna dobava popolnoma novega stroja za tlačno litje LEAP 1400U je bila ponosen trenutek za YIZUMI Holding Co., Ltd. (YIZUMI). Vrhunski stroj je bil dobavljen v tovarno Casting Solutions Georga Fischerja v Romuniji. Odločitev Georga Fischerja za partnerstvo z YIZUMI predstavlja pomemben mejnik in potrjuje hitro rastočo tehnološko moč YIZUMI-ja v globalni industriji tlačnega litja.

bo še dodatno okrepil servisne zmogljivosti v Srednji Evropi ter poskrbel za resnične koristi GF skupine v njunem partnerstvu.
V središču sodelovanja je kakovost izdelka, ki zagotavlja izjemno razmerje med vrednostjo in ceno. Serija LEAP predstavlja vrhunec




User- Friendly I ntu itive O RCA-HM I by YIZU M I
mednarodne tehnologije tlačnega litja s tehničnimi zmogljivostmi na ravni vodilnih globalnih znamk. Oprema nudi vrhunsko zmogljivost litja v smislu prijaznosti do uporabnika, natančnosti vbrizgavanja in ponovljivosti postopka litja.
S poudarkom na učinkovitem upravljanju dobavne verige in optimizaciji proizvodnih procesov YIZUMI zagotavlja visoko konkurenčne cene ter stroškovno učinkovite proizvode, podprte s kompetentno tehnično podporo. YIZUMI želi svojim strankam, kot je Georg Fischer Casting Solutions, zagotoviti najboljšo donosnost naložbe.
Sodelovanje, ki je koristno za vse: napredna tehnologija odpira nov potencial
Julija 2021 je YIZUMI predstavil svojo revolucionarno serijo strojev za tlačno litje LEAP, z ambicioznim ciljem doseganja svetovnih standardov zmogljivosti in tehnologije. Serija LEAP je rezultat tesnega sodelovanja med kitajskimi in evropskimi ekipami za raziskave in razvoj YIZUMI in predstavlja kvantni preskok v ključnih tehnologijah tlačnega litja ter postavlja trdne temelje za uspešen vstop na visokotehnološki trg.
Po nadaljnjih štirih letih predanega razvoja YIZUMI danes ponuja stroje serije LEAP v razponu 3.800 kN do 90.000 kN zaklepne sile. Danes več velikih avtomobilskih proizvajalcev na Kitajskem že uporablja ultra velike stroje za tlačno litje LEAP7000 in LEAP9000 za litje strukturnih komponent, kot so sprednji in zadnji nosilni elementi vozil.
Uspeh serije LEAP na trgu ne samo
Precise & Repeatable
Energy-Saving

potrjuje močno povpraševanje in prepoznavnost na trgu, temveč odraža tudi neomajno zavezanost podjetja YIZUMI k zagotavljanju napredne tehnologije litja globalnim strankam. Nedavna odločitev skupine GF za partnerstvo z YIZUMI predstavlja prvi uspešen prodor serije LEAP na elitni evropski trg, kar je izjemno pomemben mejnik.
Za YIZUMI je to prestižna potrditev njegove tehnološke odličnosti, kakovosti opreme in vrhunske servisne podpore. To pomeni velik korak naprej v njeni globalni širitvi. Uspešna implementacija v Evropi bo dodatno krepila dolgoročno zaupanje v blagovno znamko ter omogočala nadaljnjo rast na globalnem trgu.
YIZUMI se iskreno zahvaljuje skupini Georg Fischer za izkazano zaupanje in
partnerstvo. Skupaj bosta obe strani še naprej izkoriščali svoje prednosti ter postavili nov standard uspešnega industrijskega sodelovanja med Kitajsko in Evropo.
O podjetju georg Fischer gROUP
Skupina GF, ustanovljena leta 1802 s sedežem v Schaffhausnu v Švici, kotira na švicarski borzi (SIX). Podjetje Georg Fischer zaposluje približno 15.700 strokovnjakov in je prisoten v 46 državah po vsem svetu. GF je leta 2024 ustvaril prodajo v višini 4.776 milijonov CHF. Poleg Casting Solutions se GF osredotoča predvsem na svoje poslovanje Flow Solution. jucom.si

Orodjarstvo

. w w w

d.o.o. Samoborska cesta 145, Zag r eb, H r v aška,
• zoller » uS pe H je merlj I v«

Vse iz ene roke
Podjetje ZOLLER se iz proizvajalca visokokakovostnih naprav za nastavljanje in merjenje orodij razvilo v kvalificiranega partnerja za digitalizirane proizvodne organizacije Smart Factory ter deluje kot mednarodni igralec s kompetencami na področju razvoja, organizacije, proizvodnje, globalne distribucije in servisnih storitev.
Pametna proizvodnja – pretočnost podatkov, digitalni merilni procesi, učinkoviti proizvodni postopki in 100odstotno brezhibni deli
Podatki imajo v pametni proizvodnji ključno vlogo. Z njimi je mogoče vnaprej modelirati celotno proizvodnjo in zagotavljajo zanesljivost dejanskih proizvodnih procesov. To so temelji sodobne, varne proizvodnje. Vsi podatki o orodjih so shranjeni v ZOLLER-jevi centralni podatkovni bazi orodij »z.One« in so dostopni kadarkoli in od koderkoli. Vmesniki do sistemov CAD/ CAM in obdelovalnih strojev omogočajo uporabo te podatkovne osnove v celotnem proizvodnem procesu.

vse funkcionalnosti temeljijo na programski opremi »pilot« »Pilot« ni le optimalen za nastavitvene in merilne naprave, temveč tudi ustvarja dodano vrednost iz vseh podatkov o orodjih. To vključuje merilne procese, analize, posebne merilne programe, preprosto posluževanje in celotno upravljanje orodij. ZOLLER-jev sistem je tako pretočen in deluje varno, brez ovir, vse od sprejema naročila do dobave izdelka.

ZOLLER s svojo 80-letno strokovnostjo in znanjem na področju nastavljanja in merjenja orodij danes ponuja izjemno inovativne in gospodarne sistemske rešitve za digitalizirano, v prihodnost usmerjeno in konkurenčno proizvodnjo.
Programska oprema TMS Tool Management Solutions
Programska oprema TMS – Tool Management Solutions je namenjena preglednemu upravljanju orodij. Skupaj z rešitvami Smart Cabinets poskrbi za red tako na področju strojne kot tudi programske opreme. Izčrpne analize poleg tega dodatno izboljšujejo produktivnost proizvodnje.
Programska oprema TMS – Tool Management Solutions je idealno integrirana v celoten proces ter ponuja vse potrebno za učinkovito upravljanje orodij. Programska oprema omogoča omrežno povezovanje z različnimi CAM, ERP in drugimi sistemi.
cAd-konstrukcija
Konstruktor lahko že v procesu načrtovanja na CAD delovni postaji dostopa do































































































podatkov o orodjih iz ZOLLER-jeve baze podatkov z.One. Posledično so deli pogosto lahko izdelani že na podlagi standardnih orodij, kar pospešuje proizvodnjo in znižuje stroške.
Načrtovanje proizvodnje v cAm
Proizvodni postopki se simulirajo v CAM-sistemu s pomočjo podatkov o orodjih v oblaku. Iz CAM-sistema se nato ti podatki o orodjih prenesejo neposredno v TMS Tool Management Solutions.

Skladiščenje z omaricami »Smart cabinets«
Sistem ZOLLER »Smart Cabinets« in programska oprema TMS Tool Management Solutions omogočata digitalno upravljanje orodij, komponent, dodatne opreme in orodnih sestavov. Programski modul za naročanje nadzoruje zaloge za hitro in preprosto samodejno naročanje delov. Modul za upravljanje skladiščnih mest beleži kraj skladiščenja za vsako orodje oz. del dodatne opreme – tako v sistemih Smart Cabinets kot v skladiščnih sistemih.



Priprava orodij
Vse korake priprave orodij je mogoče natančno prikazati s podporo grafičnih ilustracij montaže in dimenzij. Ker so orodja vedno na dosegu roke v omaricah Smart Cabinets, je priprava orodij sila enostavna. Sestavljanje orodij na delovni mizi je podprto z asistenčnimi sistemi, kot so pomočniki za sestavljanje ali shranjeni pripomočki.
ZoLLer-jevi napredni sistemi za nakrčevanje nudijo maksimalno enostavnost uporabe in zanesljivost procesa
ZOLLER-jev sistem za induktivno nakrčevanje »powerShrink« je idealno usklajen z nakrčevalno glavo. Izpopolnjenemu hladilnemu sistemu ter preprostemu in ergonomskemu vodenju uporabnika se pridružuje zanesljiv koncept upravljanja ZOLLER »actbyLight«, ki je voden z LED-lučkami. Tako kot pri vseh ZOLLER-jevih rešitvah je bila tudi pri napravah powerShrink v ospredju ergonomija.


»Cilj vseh naših razvojnih rešitev je vedno olajšati delo operaterjem.« g. Wolfgang Huemer, direktor ZOLLER Austria GmbH
»varoct« – inovativna indukcijska tuljava s sistemom zaščite, ki predstavlja vstop v digitalno prihodnost nakrčevanja
Zaščitni sistem ali avtomatizirani potek se udobno in zanesljivo zaženeta s pritiskom na
gumb. Funkciji »shrinkbyLight« in »coolbyLight« z rdečimi in zelenimi svetlobnimi polji in prikazujejo dejavnosti, ki se izvajajo, oz. status nakrčevalne glave med segrevanjem ali ohlajevanjem. Funkcija skeniranja programske opreme »pilot« omogoča varno izbiro ustreznih parametrov nakrčevanja z optičnim branjem številke nosilca.
Nastavljanje in merjenje
Pripravljena kompletna orodja se identificirajo, natančno nastavijo in premerijo na nastavitveni in merilni napravi ZOLLER, kot je npr. »smile« ali »venturion«. Z branjem ZOLLER-jeve oznake »idChip« na nastavitveni in merilni napravi se neposredno prikličejo podatki o orodju in merilni potek se lahko začne. Po meritvah s programsko opremo in obdelavo slik »pilot 4.0« se podatki o orodju pripravijo za zadevno krmilje ter prenesejo v stroj prek omrežja ali ZOLLER-jeve platforme »zidCode«.


visokozmogljiva kombinacija –univerzalne nastavitvene merilne naprave »redomatic« z inovativno in energijsko učinkovito tehnologijo nakrčevanja
Večvretenski obdelovalni stroji in avtomatizirana serijska proizvodnja živijo od natančno nastavljenih obdelovalnih orodij. Le tako je mogoč zanesljiv proces menjave orodij brez dodatnega prenosa podatkov. »Z obsežnim strokovnim znanjem in natančnostjo je podjetje ZOLLER s serijo
»redomatic« ustvarilo popolno simbiozo mehanike, elektronike, strojne in programske opreme.«
Serija ZOLLER »redomatic« zagotavlja najvišjo preciznost pri nakrčevanju orodij z zajamčeno točnostjo dolžin pod 10 μm. Omenjena minimalna toleranca za postopke nakrčevanja zahteva zrelo tehniko in popolno usklajenost komponent za hitrejše postopke priprave ter znatno skrajšanje zastojev v obratovanju strojev.


Proizvodnja

Vsi podatki o orodnem držalu z integrirano tehnologijo ZOLLER »idChip« se s pomočjo platforme »zidCode 4.0« prenesejo na stroj. Postopek skeniranja na upravljalni enoti »zidCode 4.0« skrbi za hiter in preprost prenos podatkov brez napak. Z ZOLLER-jevim sistemom »zidCode 4.0« se lahko vsi digitalni podatki o orodju prenesejo v CNC-krmilnik brez tipkarskih napak ali napak pri prenosu!

100 % kakovost z natančno nastavljenimi in izmerjenimi orodji
Točno nastavljena in premerjena orodja vodijo do točnih in kakovostnih izdelkov. Dobavni roki so krajši in jih je mogoče natančno načrtovati. Z načrtovanjem uporabe orodij ter s točno nastavljenimi in izmerjenimi orodji se znižajo stroški in izboljša produktivnost za več dobrih delov.
ZOLLER v ta namen ponuja natančne naprave za nastavljanje, merjenje in kontrolo orodij za obdelavo z odrezavanjem, programsko opremo, vmesnike, storitve v oblaku in rešitve za avtomatizacijo procesov z orodji. Vse našteto je mogoče kombinirati v individualne sistemske rešitve – vse do pametnih tovarn www.zoller-a.at
Orodjarstvo

distributer:
Pri bočnem rezkanju ne smete pristajati na kompromise.
Če vam je zelo pomembna varna obdelava brez težav, visoka produktivnost ali povečana stroškovna učinkovitost, je prava rešitev za vas koncept novega bočnega rezkarja CoroMill® MS20.
Rezkar CoroMill® MS20, je bil temeljito razvit za grobo in fino obdelavo nerjavnega jekla in toplotno odpornih zlitin, zagotavlja odličnost v širokem območju obdelave.
si več o CoroMill®
sandvik.coromant.com/coromillms20
AŠER, d.o.o
Brodišče 7, 1236 Trzin
Tel: +386 1 563 11 26
Fax: +386 1 563 11 28
info@aser.si
www aser si

OBDElOVAlNI STROJ INTEgREX I 400S Ag, KI VSEBUJE AVTOMATIZACIJO OBDElOVANCEV S PAlETAMI, JE BIl EDEN IZMED PRVIh STROJEV TE VElIKOSTI V EVROPI PODJETJU AVS OMOgOčA OBDElAVO KOMPONENTE PREMERA DO 700 MM IN DOlžINE DO 1.500 MM NA SlIKI JE OPERATER OBDElAVE PATRIK gAUglhOFER | mazak
Arnold Sampl, lastnik podjetja AVS Hydraulikmotoren GmbH (AVS), podjetja, ki se ukvarja s ključavničarstvom in jeklenimi gradbenimi konstrukcijami (Arnold Sampl GmbH & Co KG) in prodajalne koles (Radsport Sampl), ima več kot 40 let izkušenj z obdelovalnimi stroji proizvajalca Mazak.

JOhN SChlICK, ARNOlD SAMPl IN SIlVESTER gRUBER SO V ZADNJIh lETIh USPEšNO IZVEDlI šTEVIlNE PROJEKTE. | mazak
Skozi vso svojo poklicno pot je bi Arnold Sampl, ki je po izobrazbi tehnik za vozila in magister strojništva, vključen v mehansko obdelavo natančnih komponent, od leta 2011 v podjetju AVS v avstrijskem kraju Sankt Margareten. V podjetju AVS izdelujejo hidravlične motorje za kopače in
dvigala, predvsem za aplikacije, kjer je treba breme dvigniti in obrniti. Ravno to opravljajo hidravlični rotatorji podjetja AVS, ki omogočajo vrtenje za 360° brez ustavljanja, pove Arnold Sampl, ko opisuje vrhunske izdelke, ki delujejo po načelu Arhimedovega G-rotorja.
Visoka raven vertikalne integracije podjetja zagotavlja kakovost
Podjetje AVS dobavlja svoje izdelke proizvedene v obratu v Sankt Margareten skoraj po vsem svetu, saj sta kakovost in zanesljivost hidravličnih motorjev iz Avstrije uveljavljeni v industriji. V podjetju AVS imajo veliko strokovnega znanja s področja razvoja in proizvodnje hidravličnih rotacijskih sistemov. Za zagotavljanje najvišje kakovosti in dobavljivosti so se v podjetju odločili, da vse naredijo sami, od razvoja, snovanja in izdelave, pa vse do končne montaže, pove Arnold Sampl, ko opisuje visoko raven vertikalne integracije ter z velikim ponosom pove, da so njihovi motorji 100-odstotno izdelani v Avstriji.
V proizvodni hali podjetja AVS jasno prevladuje ena barva, to je oranžna barva
Ko podjetje uporablja izključno obdelovalne stroje enega proizvajalca, tako za struženj, kot tudi frezanje, to veliko pove. Avstrijski proizvajalec hidravličnih motorjev AVS ima zelo dober razlog, da uporablja izključno obdelovalne stroje proizvajalca Mazak. Najnovejši dodatek v strojnem parku podjetja AVS je obdelovalni stroj Integrex i-250H S s paketom AG, ki v enem vpetju omogoča obdelavo zobnikov najvišje kakovosti in z najkrajšimi cikli. Izdelava zobnikov je ključnega pomena za podjetje in programiranje se izdelava neposredno na obdelovalnem stroju.

NAJNOVEJšI OBDElOVAlNI STROJ V STROJNEM PARKU PODJETJA AVS JE INTEgREX I 250h S OPREMlJEN S PAKETOM Ag CENTER ZA STRUžENJE IN FREZANJE OMOgOčA CElOTNO OBDElAVO KOMPlEKSNIh KOMPONENT, VKlJUčNO Z ZOBNIKI | mazak
proizvajalca obdelovalnih strojev Mazak. Ni veliko podjetij velikosti, kot je AVS, ki imajo tako sodoben in nov strojni park, dodaja Arnold Sampl. Razlog, da v podjetju AVS uporabljajo izključno obdelovalne stroje (stružnice in stroje za frezanje) proizvajalca Mazak, je zelo jasen. Arnold Sampl je že kot mlad tehnik na japonskih obdelovalnih strojih obdeloval natančne komponente. Poleg krmilnika stroja sta ga še posebej navdušili življenjska doba in zanesljivost. Po svojih izkušnjah sodeč je Arnold Sampl


+ MA-20/400





Kjer koli se nahajate na Vaši poti, od majhnega start-up podjetja, do dobavitelja aerospace segmentu bo Mazak podpiral vaš razvoj. Od enostavnih stružnic do kompleksnih 5-osnih multitasking strojev uporabniki po celem svetu izbirajo Mazak kot svojega partnerja.
INTEGREX i-200H S INTEGREX e-1250V/8 AG





prepričan, da obdelovalni stroji Mazak lahko delajo natančno in zanesljivo 20 let, če so ustrezno vzdrževani.
Zagotavljanje vrhunske tehnologije
Del filozofije podjetja AVS je avtomatizirana obdelava komponent s čim manj težavami. Zaradi tega strojni park podjetja zajema tudi tri centre za struženje in frezanje serije Integrex proizvajalca Mazak. Ker v podjetju AVS večinoma izdelujejo visokonatančne komponente iz različnih jekel za toplotno obdelavo, kot sta 42CrMo4 in 31CrMoV9, nenehno zagotavljajo, da uporabljajo najbolj sodobne obdelovalne stroje in ko je potrebno, investirajo v najboljšo možno tehnologijo, ki je ekonomsko upravičena, povesta Arnold Sampl in njegov sin John Schlick, ki v družinskem podjetju dela že deset let in je sedaj vodja proizvodnje. Celovita obdelava omogoča končno obdelavo iz šestih smeri v enem vpetju, kar prihrani veliko časa in izboljša natančnost obdelave, doda John Schlick.
John Schlick, ki je po izobrazbi inženir strojništva, sledi korakom svojega očeta, ki ga dobro razume, zakaj so mu tako všeč obdelovalni stroji proizvajalca Mazak. Sam je delal na vseh devetih obdelovalnih strojih proizvajalca Mazak, ki jih imajo v podjetju AVS, nad katerimi je zelo navdušen. Krmilnik Mazatrol je razred zase in prednosti, ki jih ponuja, se lahko uporabljajo za vse procese obdelave. Ekipa v podjetju AVS programira obdelavo izključno na krmilniku Mazatrol, ki omogoča hitro in fleksibilno programiranje obdelave. Tudi za nove obdelovalne stroje je čas usposabljanja minimalen in če je kateri izmed operaterjev odstoten, ga brez težav nadomestijo z nekom drugim iz skupine.
Izdelava zobnikov
Dober primer prednosti, ki jih ponuja krmilnik Mazatrol, je najnovejša funkcija za obdelavo zobnikov, ki se jo lahko uporablja na dveh od treh obdelovalnih strojev serije Integrex. Pred petimi leti takšna obdelava sploh ni bila mogoča. Funkcija obdelave zobnikov je zelo koristna za podjetje AVS, saj za izdelavo zobnika porabijo le dve minuti in pol, kar prihrani ogromno časa. Prav tako je kakovost izdelanih zobnikov izjemna, ker se komponento struži, freza, vrta in izdela ozobje v enem vpetju, razlaga Arnold Sampl, ki zelo ceni inovacije podjetja Mazak, kar potrjuje tudi dolgoročno sodelovanje s proizvajalcem obdelovalnih stroje.
Najnovejši stroj v strojnem parku podjetja AVS je Integrex i 250H S, opremljen s paketom AG za izdelavo zobnikov, ki ima tudi prej omenjeno funkcijo za izdelavo zobnikov ter druge možnosti izdelave

MED IZDElAVO ZOBNIKOM Z ODREZAVANJEM JE ORODJE POSTAVlJENO POD DOlOčENIM KOTOM glEDE NA OS OBDElOVANCA
VRTENJE glAVNEgA VRETENA IN VRETENA ZA FREZANJE JE SINhRONIZIRANO NA NAJVIšJO hITROST OBEh VRETEN, KAR OMOgOčA DOSEgANJE MAKSIMAlNE NATANčNOSTI | mazak
zobnikov. To podjetju omogoča časovne 80- do 90-odstotne prihranke samo pri izdelavi zobnikov, kar je jasna konkurenčna prednost, saj podjetje lahko preživi na globalnem trgu samo z uporabo najnovejše tehnologije.

S šIROKIM NABOROM MOžNOSTI, KI JIh PONUJA SERIJA OBDElOVAlNIh STROJEV INTEgREX, V PODJETJU AVS lAhKO DOSEgAJO 80- DO 90-ODSTOTNE čASOVNE PRIhRANKE PRI PROIZVODNJI VISOKONATANčNIh ZOBNIKOV Z ODREZAVANJEM | mazak
Postopek izdelave zobnikov z odrezavanjem ni bil izumljen v podjetju Mazak, vendar praktična implementacija postopka zahteva optimalno interakcijo med obdelovalnim strojem in orodjem. Pri izdelavi zobnikov z odrezavanjem je orodje postavljeno pod določenim kotom glede na os obdelovanca. Ozobje se izdela med sinhroniziranim gibanjem osi orodja in obdelovanca s podajanjem v osni smeri. To pomeni, da morata biti obe vreteni natančno usklajeni, zaradi česar so v podjetju Mazak na stroj namestili neposredni merilni sistem na vretenu za frezanje in glavnem vretenu, kar zagotavlja popolne rezultate, razlaga Silvester Gruber, območni vodja prodaje v podjetju Mazak.
Partnerstvo enakopravnih
Podjetje AVS že pet let neposredno podpira avstrijska podružnica podjetja Mazak, kar pomeni, da je deležno celovite podpore, od tehnično prodajnih nasvetov in tehnološke podpore pri aplikacijah do poprodajnih aktivnosti. V podjetju AVS so zelo zadovoljni s sodelovanjem s podjetjem Mazak Austria, ker so na voljo strokovne kontaktne osebe za vsa področja. Hitra odzivnost je ključnega pomena in v podjetju Mazak zelo hitro rešujejo težave, kar je zelo pomembno za podjetje AVS, predvsem v primeru ustavitve stroja. Tudi na tem področju se je podjetje Mazak izkazalo kot zaupanja vreden partner, poudarja John Schlick, medtem ko Silvester Gruber potrjuje, da s podjetjem AVS poteka partnersko sodelovanje na vseh ravneh.
Arnold Sampl je uspešen podjetnik, ki se zaveda, da tudi obdelovalni stroji drugih proizvajalcev nudijo določene prednosti. Če karkoli ne bi bilo v redu na obdelovalnih strojih proizvajalca Mazak, bi bil prvi, ki bi načel to temo in poiskal stroje drugih proizvajalcev, če bi bilo to potrebno. Do sedaj to ni bilo potrebno, tako da bo Arnold Sampl po vsej verjetnosti še naprej uporabljal obdelovalne stroje japonskega proizvajalca Mazak, saj je prepričan, da so ti stroji zasnovani za vsaj 20 let ekonomične proizvodnje. To pa je tudi razlog, da zaupa obdelovalnim strojem proizvajalca Mazak, saj je navdušen nad stabilnostjo konstrukcije strojev, krmilnikom Mazatrol, življenjsko dobo strojev in inovacijami podjetja Mazak.
www.cnc-pro.si www.mazak.com hydraulik-rotatoren.at
Orodjarstvo in strojegradnja
Okuma ponuja celovito paleto strojnih orodij, proizvaja obdelovalne stroje, kateri omogočajo globalno proizvodnjo po vsem svetu
Okuma je celovit proizvajalec obdelovalnih strojev, ki ne proizvaja samo stružnic, obdelovalnih centrov, večopravilnih strojev in brusilnih strojev, temveč tudi krmilne sisteme in opremo. Zagotavlja podporo najrazličnejšim industrijskim področjem, vključujoč leče za objektive, matrice za pametne telefone, dele za avtomatizacijo, medicinski pripomočki, podporo letalski industriji, ladjarjem, veterni in sončni energiji, ter mnogo drugih.
Zanesljiva kakovost uporabnikom širom sveta

Okuma je v svoji dolgi zgodovini s proizvodnjo obdelovalnih strojev na čelu v različnih industrijskih področjih. V tem času, smo bili soočeni s številnimi vprašanji s področja tehnologije, tako smo skupaj z našimi uporabniki in njihovimi potrebami razvili široko paleto modelov in produktov , ter tako prerasli v celovite-
ga proizvajalca obdelovalnih strojev uporabljenih v proizvodnih obratih po vsem svetu.
Kot zaupanja vredna blagovna znamka, si bomo prizadevali nadaljnih izboljšanj, kakovosti naših proizvodov in storitev, podprtih z našimi naprednimi tehnologijami, da nadaljujemo in si tudi prislužimo podporo naših strank.

• r obot S ka avtomat I zac

SISTEM ZA MENJAVO ORODIJ CPS JE POPOlNOMA KOMPATIBIlEN Z OBSTOJEčIMI SISTEMI PROIZVAJAlCA SChUNK TER S KRATKIMI čASI CIKlOV MENJAVE SISTEMOV NA ROBOTSKI ROKI ZMANJšA USTAVITVE IN POVEčA PRODUKTIVNOST. | Schunk
Fleksibilnost je ključ sodobne avtomatizacije in podjetje Schunk zagotavlja ustrezne rešitve. Podjetje širi svojo ponudbo izdelkov za robote, ki so izdelani v Nemčiji. Ponudba zajema izdelke od prirobnice na koncu robotske roke naprej, pri čemer se lahko fleksibilno prilagaja posameznim zahtevam. Podjetje tako gradi prihodnost na desetletjih izkušenj na področju tehnologije avtomatizacije.

KOMPENZACIJSKA ENOTA AgM KOMPENZIRA TOlERANCE TER TAKO IZBOlJšA STABIlNOST IN UčINKOVITOST PROCESOV ENOTA AgM IZSTOPA S SVOJO VISOKO NOSIlNOSTJO, MOžNOSTJO KOMPENZACIJE V KATERIKOlI SMERI IN šIROKEM NABORU RAZPOlOžlJIVIh RAZlIčIC | Schunk
Sistemi za menjavo orodij: učinkovito obvladovanje različnih obdelovancev
Sistem za menjavo orodij omogoča robotom opravljanje različnih nalog rokovanja ali obdelave na fleksibilen način brez potrebe po dodatnih časih nastavitev, saj zagotavljajo hitro in enostavno menjavo prijemal, orodij in drugih sistemov na koncu robotske roke. Ponudba Robot PLUS trenutno zajema tri različne izdelke v tej kategoriji.
Za industrijske aplikacije sta zelo primerna sistema za menjavo orodij CPE in CPB, ki s pomočjo pnevmatike popolnoma avtomatizirano menjujejo orodja na robotski roki. Poleg tega omogočajo prenos različnih različnih medijev preko signalnih, pnevmatskih, fluidnih in komunikacijskih modulov. Sistem za menjavo orodij CPS je fleksibilna vsestranska rešitev, pri kateri sta osnova (CPS-K) in adapter (CPS-A) oblikovno povezana in pritrjena z zaklepnim mehanizmom. Sistem omogoča hitro in zanesljivo menjavo prijemal in drugih orodij z maso rokovanja do 1.000 kg. Vsi funkcionalni deli so izdelani iz kaljenega jekla, kar pomeni, da je sistem CPS primeren za uporabo v zahtevnih industrijskih okoljih. Serija izdelkov CPS zajema 18 velikosti, tako da ponuja rešitev za kateregakoli robota. Pri menjavi obstoječih sistemov za menjavo orodij proizvajalca Schunk uporabnikom ni treba izvesti ponovnega učenja robota, saj je sistem CPS
Nova ponudba Robo PLUS, podjetja Schunk, zajema vsestranske rešitve za fleksibilno robotsko avtomatizacijo in vsebuje sisteme za menjavo orodij, enote za kompenzacijo in šestosne senzorje za silo in navor, kar se lahko kombinira na različne načine s celovito ponudbo prijemal proizvajalca Schunk. To omogoča podjetju Schunk, da zagotavlja fleksibilne in učinkovite rešitve za uporabo na robotskih rokah.

UčINKOVIT SISTEM ZA MENJAVO ORODIJ NA ROBOTU CPB VSEBUJE ROBUSTNI ZAKlEPNI MEhANIZEM Z ZATIčEM V PODJETJU SChUNK SO UPORABIlI VEč KOT DVAJSETlETNE IZKUšNJE S PODROčJA VPENJANJA OBDElOVANCEV IN TA SISTEM PRENESlI Z MIZE OBDElOVAlNEgA STROJA NA ROBOTSKO ROKO | Schunk
popolnoma kompatibilen s prejšnjimi različicami. Sistem za menjavo orodij zagotavlja učinkovito menjavo, maksimalno fleksibilnost in zanesljivost procesa. Posebna lastnost sistema CPB je robusten zaklepni mehanizem z zatiči. V podjetju Schunk so izkoristili več kot 20 let izkušenj s področja stacionarnega vpenjanja obdelovancev ter preverjen sistem prenesli z mize obdelovalnega stroja na robota. Oblikovni samozaklepni mehanizem z zatičem, ki je izdelan iz vakuumsko kaljenega nerjavnega jekla, ponuja maksimalno stabilnost in dolgo življenjsko dobo. Vgrajen vmesnik ISO omogoča hitro sestavo in uporabo.

UPORABNIKU PRIJAZEN ROčNI SISTEM MENJAVE ORODIJ NA ROBOTU CMS SE lAhKO ENOSTAVNO ZAKlENE IN ODKlENE BREZ POTREBE PO KAKRšNEMKOlI DODATNEM ORODJU | Schunk
Ročni sistem menjave orodij CMS je idealen pripomoček za različne naloge v proizvodnji, tehnologiji rokovanja ali na montažnih postajah. Ta kompakten in uporabniku prijazen sistem omogoča hitre menjave orodij na robotski roki. Preverjena tehnologija potisnega vzvoda omogoča, da sistem CMS enostavno vpenjanje in izpenjanje z minimalnim naporom in brez potrebe po dodatnih orodjih omogoča rokovanje bremen do 58 kg. Vgrajen senzorski sistem za spremljanje delovanja zagotavlja visoko zanesljivost. Prirobnica ISO omogoča, da se sistem CMS namesti na katerikoli standardni robot brez dodatnih vmesniških plošč.
Modularna enota za kompenzacijo z visoko nosilnostjo
Enota za kompenzacijo AGM učinkovito kompenzira tolerance v procesih avtomatiziranih z roboti. To na primer preprečuje zatikanje obdelovancev med strego obdelovalnih strojev, preprečuje nenatančnosti pri procesih spajanja ali zatikanje pri pobiranju obdelovancev iz zalogovnika v neurejenem stanju. Nabor modularnih izdelkov AGM zajema 23 velikosti, kar pomeni, da se velikost prilagaja aplikaciji. Z velikim številom razpoložljivih različic se vedno najde ustrezna enota za vsako aplikacijo. Poleg tega se enote AVG odlikujejo tudi z možnostmi kompenzacije, saj lahko kompenzirajo gibe v vseh smereh (XY, T, W) ter kombinacijah gibov (XYZ, WZ). Enota še posebej navdušuje z visoko nosilnostjo, ki se razteza od nekaj gramov do več kot 400 kg. Patentirane vzmetne in zračne kartuše zagotavljajo zanesljivo kompenzacijo teže, tudi v vodoravnem in nagnjenem položaju, medtem ko robustna vodila zagotavljajo dolgo življenjsko dobo enote AGM.

Natančnost s šestosni senzorji za silo in navor
Pri nadzoru kakovosti med proizvodnjo baterij za elektromobilnost, spremljanju procesov ali postopkih brušenja in montaže, šestosni senzor za silo in navor FTS z visoko ločljivostjo in natančnostjo izmeri sile in navore, ki se pojavijo med procesi. To omogoča zanesljivo vrednotenje vse delujočih sil. Neprekinjeno spremljanje zagotavlja visoko kakovost izdelave in natančne rezultate. Senzor FTS, ki ima zaščito IP67, je na voljo v devetih velikostih ter zagotavlja zanesljive meritve tudi v zahtevnih pogojih. Vmesnik, ki podpira komunikacijske protokole EtherNet/ IP, EtherCAT in Profinet, omogoča enostavno integracijo v obstoječe sisteme.
Podjetje Schunk s svojo ponudbo Robot PLUS ustvarja vsestranske možnosti za fleksibilno robotsko avtomatizacijo. Desetletja izkušenj pri razvoju namenskih rešitev in dobro zasnovane komponente za avtomatizacijo omogočajo podjetju Schunk, da uporabnikom zagotavlja izjemno produktivnost, fleksibilnost in učinkovito rabo virov. Sebastian Höpfl, izvršni direktor za področje tehnologije vpenjanja in tehnologije avtomatizacije pri podjetju Schunk, odgovarja na štiri vprašanja, ki povzemajo trenutno stanje robotske avtomatizacije in vlogo, ki jo ima pri temu podjetje Schunk.

SEBASTIAN höPFl, IZVRšNI DIREKTOR ZA PODROčJE TEhNOlOgIJE VPENJANJA IN TEhNOlOgIJE AVTOMATIZACIJE PRI PODJETJU SChUNK. | Schunk
kaj so trenutno največji izzivi pri robotski avtomatizaciji?
»Čedalje večja kompleksnost aplikacij predstavlja večje izzive za podjetja, saj morajo obvladovati vedno večje število različnih komponent v zahtevnih procesih z visoko produktivnostjo. Robotizirane rešitve morajo poleg natančnosti in učinkovitosti zagotavljati predvsem visoko fleksibilnost. Hkrati pa uporabniki pričakujejo, da se te rešitve enostavno integrirajo, tudi v obstoječa proizvodna okolja. Vsi ti trije dejavniki, produktivnost, fleksibilnost in enostavnost, morajo bili kombinirani z visoko zanesljivostjo, saj je cilj zmanjšanje ustavitev in zagotavljanje stabilne proizvodnje.«

SENZOR ZA SIlO IN NAVOR FTS Z VISOKO lOčlJIVOSTJO IN NATANčNOSTJO MERI SIlE IN NAVORE V PROCESU, KAR ZAgOTAVlJA DOSlEDNO KAKOVOST IN ZANESlJIVE REZUlTATE PRI AVTOMATIZIRANI PROIZVODNJI. | Schunk
kakšno dodano vrednost ponuja svojim strankam podjetje Schunk s to novo ponudbo?
»Naši uporabniki zahtevajo strokovno svetovanje pri načrtovanju sistemov, razpoložljivost standardnih komponent po vsem svetu in čim hitrejšo odzivnost naše prodaje in poprodaje. Vse to velja tudi za našo ponudbo Robot PLUS. Usklajene komponente zagotavljajo, da so procesi z robotsko avtomatizacijo bolj učinkoviti, fleksibilni in produktivni. Najvišji standardi kakovosti zagotavljajo maksimalno življenjsko dobo orodij, ki se uporabljajo v procesih. Velik del ponudbe je na voljo iz zaloge in dobavljiv po vsem svetu preko mreže podružnic. Takšna dodana vrednost pomaga optimizirati sodobna proizvodna okolja ter zagotavlja dolgoročno varnost naložb. Da bi to dosegli, izkoriščamo desetletja izkušenj na področju avtomatizacije, obsežno inženirsko znanje in našo globalno mrežo.«
kako podjetje Schunk podpira druga podjetja pri implementaciji rešitev na področju avtomatizacije?
»Sledimo celovitem pristopu, ki upošteva podjetja, ki se prvič srečujejo z avtomatizacijo ter podjetja, ki imajo izkušnje z avtomatizacijo in specifične zahteve. Ponujamo podporo od analiz in svetovanja, skozi razvoj koncepta in validacijo ter vse do končne postavitve. Naša ponudba zajema standardne komponente, ki se jih lahko prilagodi potrebam in zahtevam uporabnikov. Za posebne namenske rešitve ponujamo
industrijski inženiring, ki je fleksibilno prilagojen posameznim zahtevam uporabnikov. Vse to počnemo globalno z lokalnimi sodelavci. Tako podpiramo naše stranke v vseh fazah avtomatizacije, kar zagotavlja brezhibno implementacijo in dolgoročen uspeh.«
Za katere ciljne aplikacije in industrije se uporablja ponudba robot PLuS?
»Ponudba Robot PLUS je zasnovana vsestransko, tako da se jo lahko uporablja za širok nabor aplikacij v različnih industrijah. Velik potencial vidimo v industrijah, na katere smo osredotočeni, kot je avtomobilska industrija, elektromobilnost, področje znanosti o življenju, elektronika in letalska industrija. Primer uporabe v industriji elektromobilnosti je sistem menjave orodij CPS, ki se uporablja pri proizvodnji baterijskih celic, pri kateri omogoča hitro in natančno menjavo orodij za učinkovito izvajanje različnih operacij rokovanja izdelkov in montaže. Na področju avtomobilske in letalske industrije se pogosto uporablja naša enota za kompenzacijo AGM, ki na primer zagotavlja kompenzacijo toleranc med strego obdelovalnih strojev ali pri postopkih spajanja, kar zagotavlja brezhibno delovanje in visoko zanesljivost procesa. Fleksibilnost in natančnost naših izdelkov omogočajo prilagajanje rešitev za zahtevne aplikacije, ne glede na področje, na katerem se uporabljajo.«
schunk.com www.mb-naklo.si











Podjetje z dolgoletno tradicijo in pogumom za preobrazbo
Podjetje, ki danes zaposluje okoli 30 strokovnjakov, se ukvarja s struženjem, rezkanjem, brušenjem in žično erozijo. Sodobna CNC-tehnologija in visoka natančnost obdelave sta temelj njihove konkurenčne prednosti. Vendar pa so v določenem trenutku ugotovili, da se največji izzivi ne skrivajo v samih strojih, temveč v sledljivosti in obvladovanju merilnih postopkov.
»Pred uvedbo sistema so bila merila razpršena po proizvodnji. Nihče ni točno vedel, kje se katero nahaja. Če je nekdo potreboval merilo, ga je moral iskati po delavnici. Zdaj pa v trenutku vidimo, kje je, kdo ga uporablja in kdaj je bilo nazadnje preverjeno,« pojasnjuje vodja kakovosti v podjetju Metalid.
Od nepreglednosti do popolne sledljivosti – rešitev gARANT Tool24
Smartline
Izziv: nepregledna raba meril in tveganje za napake
V podjetju Metalid so leta 2021 začeli opažati, da izgubljajo preveč časa in energije zaradi neurejenega sistema za shranjevanje in upravljanje merilnih orodij. Merila so
bila pogosto razpršena med zaposlenimi, nekatera celo izgubljena, številna pa so bila poškodovana zaradi nepravilne uporabe. Tak pristop je povečeval tveganje za napake pri meritvah, kar je lahko vodilo do odstopanj v kakovosti izdelkov. V industrijah, kjer je natančnost ključna – denimo v letalski in vojaški – so takšna odstopanja nesprejemljiva. Poleg tega so stroški zaradi poškodb orodij in zamud postopno naraščali.
Podjetje Metalid, d. o. o. iz
Spodnjih Hoč pri Mariboru ima več kot tri desetletja tradicije na področju mehanske obdelave kovin. Ustanovljeno je bilo leta 1990, v zadnjih letih pa je podjetje prešlo skozi pomembno poslovno prestrukturiranje. Sprva močno vezano na avtomobilsko industrijo, je zaradi neugodnih tržnih razmer in padca konkurenčnosti v tem sektorju podjetje pred dvema letoma ubralo novo pot – usmerilo se je v energetiko, letalsko in obrambno industrijo.
rešitev: pametna omara GArANt tool24 Smartline
Rešitev so našli v pametni omari GARANT Tool24 Smartline, ki jo ponuja Hoffmann Group. Omara je bila v podjetju nameščena leta 2021, s čimer so uvedli digitalni sistem sledljivosti merilnih orodij.
Vsak zaposleni ima svoje uporabniško ime in geslo, kar pomeni, da je vsak prevzem ali vračilo merila natančno zabeleženo. Sistem samodejno beleži, kdo uporablja posamezno




Vaša merilna orodja v najboljših rokah –strokovna kalibracija za brezhibno kakovost


merilo, kdaj je bilo izposojeno in kdaj vrnjeno, ob tem pa opozarja na potrebo po kalibraciji.
»Omara po 50 uporabah merila avtomatsko blokira izposojo in zahteva ponovno kalibracijo. S tem preprečimo uporabo nenatančnih ali poškodovanih meril,« pojasnjuje sogovornica iz podjetja Metalid.
Ta sistem ne prinaša zgolj večjega reda, temveč tudi večjo odgovornost zaposlenih.
Vsako merilo je individualno gravirano in dodeljeno točno določenemu uporabniku. Posledično zaposleni za svoje merilo skrbijo bolje – število poškodb in izgubljenih orodij se je drastično zmanjšalo.
Podpora hoffmann group: od svetovanja do kalibracije
Sodelovanje s Hoffmann Group se pri podjetju Metalid ni ustavilo pri pametni omari. Nadaljevali so s kalibracijskimi storitvami, ki zagotavljajo, da vsa merila ostajajo znotraj dovoljenih toleranc in ustrezajo mednarodnim standardom natančnosti. »Najpomembnejše je, da imaš potrditev, da so tvoja merila pravilno umerjena. Le tako si lahko prepričan, da bodo rezultati meritev točni. To je ključno, saj tudi naše stranke izvajajo lastne meritve,« dodajajo v Metalidu.
V podjetju redno preverjajo merila –najmanj na dve leti ali po vsakih 50 uporab. Uporabljajo kombinacijo notranje kalibracije (z uporabo lastnih nultih meril in merilnega stroja Hexagon) in zunanje kalibracije, ki jo izvajajo strokovnjaki Hoffmann Group.
Zakaj hoffmann group? Partnerstvo, ki temelji na zaupanju
Metalid je s Hoffmann Group sodeloval že dolgo pred uvedbo pametne omare. Odločitev za razširitev partnerstva je bila posledica zaupanja in osebnega odnosa, ki ga podjetje močno ceni.
»Odločili smo se zaradi odličnega odnosa in podpore. Pri Hoffmannu vemo, da imamo vedno oporo. Tudi če gre kaj narobe, reagirajo hitro in učinkovito,« poudarjajo v podjetju.
Poleg tega Hoffmann Group omogoča enostavno spletno naročanje orodij, kar podjetju prihrani dragocen čas. Orodja so dobavljena v enem ali dveh dneh, kar pomeni, da proizvodnja nikoli ne obstane zaradi manjkajoče opreme.
Merilna orodja v praksi
V podjetju Metalid največ uporabljajo pomična merila, mikrometre, merilne trne in merilne naprave za luknje. Vsako orodje je označeno s serijsko številko in vneseno v sistem pametne omare. Trenutno je v njej okoli 400 meril, kar omogoča popoln pregled nad uporabo in stanjem vsakega posameznega kosa.
Omara je bila uvedena postopoma. Proces zbiranja, označevanja in vnašanja podatkov je trajal približno mesec dni. »Sistem je preprost za uporabo in ne zahteva veliko dodatnega dela. Vsak zaposleni hitro razume, kaj mora vnesti in kako dostopati do merila,« pravijo v Metalidu.
Rezultati: večja učinkovitost in manj izgub
Uvedba pametne omare GARANT Tool24 Smartline je podjetju prinesla opazne izboljšave:
• Manj poškodb in izgub orodij: zaradi osebne odgovornosti zaposlenih se je poraba meril zmanjšala za približno 2000–3000 evrov letno.
• Večja natančnost meritev: ponovljivost rezultatov se je izboljšala, odstopanja so se skoraj povsem odpravila.
• Manj izmeta: bolj natančna merila pomenijo manj napak v proizvodnji, s
čimer so zmanjšali izmet materiala in izboljšali izkoristek.
• Prihranek časa: zaposleni ne izgubljajo več časa z iskanjem orodij, saj sistem takoj pokaže, kje se nahaja posamezno merilo.
• Boljši vtis pri strankah: pametna omara in urejen merilni proces povečujeta zaupanje naročnikov v kakovost podjetja.
»Ko stranke pridejo na ogled, vidijo, da imamo merila pod nadzorom. To jim vliva zaupanje, saj vedo, da so meritve pri nas zanesljive,« poudarja sogovornica.
Zaključek: konkretni prihranki in pogled v prihodnost
Uvedba pametne omare GARANT Tool24 Smartline in sodelovanje s Hoffmann Group sta podjetju Metalid omogočila višjo produktivnost, sledljivost in kakovost. Sistem je prinesel red, odgovornost in transparentnost v proces, ki je prej temeljil na improvizaciji.
Čeprav natančnih odstotkov težko izrazijo, ocenjujejo, da je bila učinkovitost merilnega procesa izboljšana za več kot 30 %, število reklamacij pa se je prepolovilo. Stroški za nadomestna merila so se zmanjšali za več tisoč evrov letno, obenem pa so skrajšali čas iskanja in kalibracije posameznih orodij.
V prihodnje v Metalidu načrtujejo širitev kapacitet merilnice in uvedbo dodatnih merilnih strojev, če se bodo povečali obsegi naročil v energetiki in obrambni industriji. Vsekakor pa ostajajo zvesti filozofiji natančnosti, ki jo povzemajo z besedami:
»Kdor ima red v merilnici, ima red v proizvodnji. Pametna omara ni le tehnološka novost, ampak način razmišljanja – da imaš vedno pod nadzorom tisto, kar ti prinaša kakovost.«
www.hoffmann-group.com




p o G

SEBASTIAN höPFl, IZVRšNI PODPREDSEDNIK ZA PODROčJE TEhNOlOgIJE PRIJEMANA IN AVTOMATIZACIJE PRI PODJETJU SChUNK | Schunk
katere otipljive prednosti dobijo uporabniki od inženiringa podjetja Schunk?
Naše stranke dobijo usmeritve in napotke skozi celoten projekt, od prvega sestanka do validacije koncepta in dobave. To je zelo pregleden proces, kar pomeni, da so uporabniki ves čas seznanjeni s stanjem projekta, nadaljnjimi koraki in rezultati, ki jih lahko pričakujejo. Za nas je tudi zelo pomembno, da imamo pregled nad celotno sliko, saj se ne osredotočimo le na posamezne komponente, temveč na celoten proces, ki zajema, čase ciklov, kakovosti, različice komponent in vmesnike. Poleg tega, da tako zasnovane avtomatizirane rešitve delujejo brezhibno, so tudi ekonomične in pripravljene na izzive prihodnosti. Ker vsa oprema, kot so mehanske komponente, aktuatorji, senzorji in programska oprema, prihaja od enega dobavitelja, so tveganja pri vmesnikih minimalna in zmogljivost delovanja maksimalna. Za uporabnika je najbolj pomembno, da so rezultati napovedljivi in zanesljivi, tudi v primeru kompleksnih projektov.
kako lahko uporabniki že od samega začetka začutijo, da so v pravih rokah, ko sodelujejo s podjetjem Schunk?
Po pravici povedano, se sodelovanje vedno začne s poslušanjem. Med začetnimi pogovori natančno določimo cilje projekta, omejitve in ključne kazalnike, od časa cikla in natančnosti do nabora komponent in
Ko standardne rešitve niso dovolj, štejejo hitrost, zanesljivost in lokalna podpora. Proizvodna podjetja imajo poslovne načrte in jasne cilje ter prepoznavajo tveganja, brez težav v komunikaciji ali s pomanjkljivo dokumentacijo. Sebastian Höpfl, izvršni podpredsednik za področje tehnologije prijemana in avtomatizacije, predstavlja kombinacijo strukturiranega projektnega vodenja in poglobljenega industrijskega znanja v podjetju Schunk, ki pokriva vse faze inženiringa, od temeljitega projektnega planiranja do namenskih in prilagojenih rešitev, vse od enega dobavitelja, kar zagotavlja predvidljive rezultate in dolgoročno partnersko sodelovanje.
zahtev glede skladnosti. Vse to temeljito premislimo in pripravimo dejanske rešitve. To lahko zajema posamezno komponento, ki se jo lahko konfigurira, kot je na primer električno prijemalo z vgrajenim sistemom spremljanja stanja, lahko pa je tudi celovita rešitev avtomatizacije, ki zajema visoko dinamične sisteme z več osmi in zelo kompleksne module za montažo. Še posebej smo močni na področju kombinacije tehnologije prijemanja, rokovanja orodij in vpenjanja obdelovancev, kar zagotavlja zanesljiv prenos med obdelavo in montažo, kar je kritični dejavnik, ki ga celovito naslavljamo. Naše široko industrijsko strokovno znanje, od avtomobilske industrije in elektromobilnosti do medicinske tehnologije in elektronike, je neposredno vpeto v naš koncept delovanja. To pomeni, da delamo na podlagi najboljših praks in ne preizkušanja različnih rešitev. Stranke hitro ugotovijo, da je naš pristop dobro zasnovan, izvedljiv in prilagojen njihovim procesom.
Globalno planiranje in lokalna implementacija. kako v to dosežete podjetju Schunk?
Tako da smo blizu naših uporabnikov in s standardizacijo. Imamo središča za inženiring in CoLabe v ključnih regijah po vsem svetu, tako da smo lahko fizično blizu našim strankam. To nam omogoča, da hitro preizkusimo aplikacije, izvajamo usposabljanja in uvajamo spremembe. Hkrati pa vse ekipe delujejo v skladu z usklajenimi smernicami
razvoja in poenotenimi standardi glede kakovosti in dokumentacije. Deljene platforme s podatki in zahtevami ter digitalna orodja za pregledovanje in odobritve uporabnikov zagotavljajo, da so vsi deležniki seznanjeni s potekom projekta, ne glede na časovne pasove. Projekte centralno nadzoruje in upravlja izkušena skupina za projektno vodenje, medtem ko jih lokalno implementirajo regionalne skupine. To zagotavlja hitre odzive, medtem ko se ohranja globalna kakovost. Dejanski primer takšnega delovanja je implementacija rešitve na različnih lokacijah, pri čemer so bile postavljene enake celice za montažo in preizkušanje v Evropi, Aziji in Severni Ameriki z enakimi ključnimi kazalniki uspešnosti, lokalnim servisom in centralnim obvladovanjem sprememb.
kako zagotavljate, da se lahko planira tudi kompleksne projekte in da sledijo terminskemu planu?
Na kratko, z disciplino, preglednostjo in ustreznimi orodji. Delujemo z jasnimi mejniki v projektih, od zamrznitve zahtev in zasnove, preko prevzemov v naših obratih in s podporo vse do začetka proizvodnje. Vsak mejnik je določen z jasnimi kriteriji, tveganji in obvladovanjem sprememb. Našo proizvodno mrežo se lahko razširi, dobavna veriga je potrjena in obstajajo poenotena merila za kakovost. Med začetnimi preizkusi uporabimo vsa razpoložljiva tehnična sredstva, kot so digitalni dvojčki, simulacije


časov ciklov in kolizij ter poustvarjanje večosnih sistemov za preverjanje stabilnosti in zmogljivosti pred dejansko sestavo sistemov. Veliko pomembnost dajemo zgodnji validaciji in sledljivosti, pri čemer se vse zahteve dosledno izražajo v preizkusih in odobritvah. Tako preprečimo presenečenja v kasnejših fazah projektov in dosegamo dogovorjene roke.
Podjetje Schunk želi biti dolgoročni partner in ne le dobavitelj. kako se to odraža v praksi?
Pri vsakodnevnem življenju je partnersko sodelovanje zaznamovano predvsem s kontinuiteto in zanesljivostjo. Našim strankam zagotavljamo kontaktne osebe in hitro odzivnost, medtem ko izkoriščajo prednosti lokalnega koncepta vzdrževanja.

INžENIRINg PODJETJA SChUNK ZDRUžUJE POglOBlJENO INDUSTRIJSKO APlIKATIVNO ZNANJE IN DOBRO STRUKTURIRAN INžENIRSKI PRISTOP, KI SE gA lAhKO glOBAlNO šIRI, DA USTVARI PRIlAgOJENE REšITVE AVTOMATIZACIJE OD POSAMEZNIh KOMPONENT DO KOMPlEKSNIh SESTAVOV, KI PRINAšAJO MERlJIVO DODANO VREDNOST | Schunk
V takšnem sistemu sodelujemo tudi več let, če je potrebno. Če se spremenijo časi ciklov ali zahtevana kakovosti, prilagodimo sisteme brez motenj ter ob upoštevanju razpoložljivosti opreme, skupne učinkovitosti opreme (OEE) in skupnih stroškov življenjskega cikla opreme. Področje, ki je velikokrat podcenjeno, je dokumentacija. Risbe, spiski delov, parametri in podatki o nastavitvah ostanejo sledljivi in zanesljivi to tudi več let. Poleg tega pa opolnomočimo ekipe preko usposabljanj za operaterje, vzdrževalce in inženirje, na lokaciji uporabnika, v CoLabu ali digitalno. Tako zagotavljamo, da imajo naše rešitve pozitiven učinek na vsakodnevno življenje. Na kratko povzamem, da smo zanesljiv partner in zagotavljamo zmogljivost naših rešitev.
kako v enem stavku opišete inženiring podjetja Schunk?
Združujemo poglobljeno industrijsko in aplikativno znanje s strukturiranim in globalno razširljivim procesom inženiringa, da ustvarjamo prilagojene rešitve na področju avtomatizacije od komponent do kompleksnih sestavov, ki prinašajo merljivo dodano vrednost.
schunk.com








Tehnoprogres d.o.o. Industrijska 3 10431 Sv.Nedelja – Novaki Hrvaška Tel: +385 1 3737 688 E-pošta: prodaja@tehnoprogres.hr

E/D/E IZ NEMčIJE, KI ZDRUžUJE 1.200 člANOV IN 3.200 DOBAVITElJEV, JE ENO IZMED NAJVEčJIh NABAVNIh ZDRUžENJ V EVROPI.
V Sloveniji sta blagovna znamka in katalog FORMAT med uporabniki priljubljena zaradi izjemno širokega izbora orodja za industrijo in obrt, saj na enem mestu ponujata praktično vso potrebno opremo. Blagovna znamka FORMAT označuje orodje v višjem kakovostno-cenovnem razredu, dopolnjuje pa jo izbor orodja priznanih svetovnih proizvajalcev rezilnega, vpenjalnega, merilnega, brusnega in ročnega orodja. Med njimi so na primer Röhm, AMF, Fahrion, Gesipa, Haimer, Klingspor, Pferd, Tyrolit, Wera, Wiha in drugi.

V IZJEMNO šIROKEM NABORU IZDElKOV NAJDEMO ORODJA FORMAT IN ZNAMKE šTEVIlNIh PRIZNANIh SVETOVNIh PROIZVAJAlCEV
Centralna nabava prinaša koristi in omogoča konkurenčnost na trgu
Centralna nabava je ključni del poslovnega modela EDE-ja. Osnovna ideja, da močna skupnost prinaša koristi vsakemu posamezniku, velja še danes. Z združevanjem potreb vseh 1.200 članov (večinoma specializiranih veletrgovcev) dosegajo izjemno močno pogajalsko pozicijo pri dobaviteljih. To pomeni konkurenčne cene, ugodne plačilne pogoje in visoko zanesljivost oskrbe za člane ter končne kupce.
Za dobavitelje je E/D/E atraktiven kupec in partner: zagotavlja velike nabavne količine, varna plačila preko lastne banke in dostop do širokega evropskega omrežja. Tako nastane win-win-win situacija za dobavitelje, člane in končne uporabnike.
Obsežen asortiman in lastne blagovne znamke
E/D/E ponuja več kot 1.800.000 izdelkov z različnih področij: rezilno, vpenjalno, merilno, brusno in ročno orodje, stroji, delavniška oprema, pritrdilna tehnika, varilna tehnika, gradbeni elementi, sanitarna in ogrevalna tehnika ter kemično-tehnični izdelki.
Najbolj vidne lastne blagovne znamke so:
E/D/E iz Wuppertala v Nemčiji je eno izmed največjih evropskih nabavnih in marketinških združenj za trgovska veleprodajna podjetja. Družinsko podjetje, ustanovljeno leta 1931, danes deluje v 30 evropskih državah, povezuje približno 1.200 članov in sodeluje z več kot 3.200 pogodbenimi dobavitelji. Na slovenskem trgu je E/D/E najbolj prepoznaven prek blagovne znamke FORMAT, ki jo zastopa in trži podjetje BTS Company. Nedavno so izdali novo, razširjeno različico kataloga FORMATplus, ki vsebuje 45.000 artiklov za industrijo in obrt.

NOVI FORMATPlUS SPlETNI KATAlOg S 45.000 ARTIKlI S PODROčJA REZIlNEgA, VPENJAlNEgA, MERIlNEgA, BRUSNEgA IN ROčNEgA ORODJA https://elkat.multishop.lf.net/674/ html5.html
• Fortis → ekonomična linija za vsakodnevno profesionalno uporabo,
• E-COLL → kemično-tehnični izdelki (maziva, lepila, tesnila).
• FORMAT → premium nivo za zahtevno industrijsko uporabo (več kot 15.000 artiklov visoke kakovosti po ugodnih cenah),
Tem lastnim znamkam dodajo še izbor priznanih proizvajalcev, kot so Röhm, AMF, Haimer, Klingspor, Pferd, Tyrolit, Wera, Wiha, Gesipa, Fahrion idr. Najnovejši katalog FORMATplus, ki izide vsaki dve leti, združuje vse te izdelke na enem mestu. Namenjen je profesionalnim uporabnikom v industriji in obrti. Trenutna izdaja vsebuje okrog 45.000 artiklov na približno 1.900 straneh. Katalog je natisnjen v nakladi 65.000 izvodov in ga lahko prejmete pri svojem BTS komercialistu. Na voljo je tudi v pdf-listalniku, ki omogoča dodatne funkcije, kot so iskanje po kodi ali besedi ter deljenje vsebin. Celoten izbor artiklov je vključen tudi v spletno trgovino B2B.bts-company.com, ki omogoča še dodatne funkcionalnosti, kot so enostavno iskanje in naročanje, pregled zgodovine naročil, vključevanje artiklov v projekt, povezava z avtomatizirano omaro, upravljanje uporabnikov, dostopnost 24/7, podpora uporabnikom v živo itd. Pri BTS Company boste za nakup izdelkov FORTMAT prejeli stimulativen popust.

E-TOVARNO SI lAhKO VIRTUAlNO OglEDATE Z VIDEO PREDSTAVITVAMI DElOVANJA IN OPISI POSAMEZNIh PRODUKTOV oglejte si virtualni razstavni prostor etovarne na https://my.virtual-spaces.de/en/ tour/efabrik

OglEJTE SI FORMAT BRAND SPACE VIRTUAlNO PREDSTAVITEV ORODJA https://formattools.eu/brandspace-englisch/
FORMAT virtualni razstavni prostor
FORMAT Brand Space je spletni virtualni razstavni prostor, ki služi razširjeni predstavitvi produktov. Po razstavnem prostoru se lahko sprehodite s 360° izkušnjo in si ogledate 3D-modele FORMAT produktov, spletno predstavitev in zastopnika na izbranem trgu.
eTovarna in storitve za digitalno transformacijo
EDE je za razvoj in prikaz rešitev za digitalizacijo nabave in logistike odprl sodoben razstavni prostor eTovarna (eFactory). Tu združuje različne sisteme, kot so avtomatizirane omare, eKanban, RFID in B2B. Avtomatizirane omare za izdajo orodja in spremljanje zalog so na voljo v različnih izvedbah – omare z bobni in velikim številom prekatov ali paketomati za npr. večje kose.
Vse te rešitve digitalnega servisa prispevajo k večji avtomatizaciji in učinkovitosti nabavnih ter logističnih procesov.
Eden glavnih ciljev EDE-ja je zagotoviti trajnostno poslovanje med člani in dobavitelji ter odlično izkušnjo za stranke. Stranka, ki se poveže s članom skupine E/D/E, lahko koristi strokovno svetovanje in izredno širok izbor kakovostnih izdelkov po konkurenčnih cenah. Preko zmogljive skladiščne infrastrukture in logistike lahko prejme pošiljko z ekspresno direktno dostavo v enem dnevu.
Zakaj je FORMAT prava izbira za vaše potrebe
• izredno širok izbor industrijskega orodja in opreme
• najboljše razmerje med kakovostjo in ceno
• strogi nadzor kakovosti
• najvišja skladiščna pripravljenost in hitra dobava
• strokovno tehnično svetovanje BTS zastopnika na terenu
BTS Company je že več kot 25 let premium član skupine E/D/E. Na trgu Slovenije, Hrvaške, Srbije in BiH edini zastopa in trži blagovno znamko FORMAT in katalog FORMATplus. Povežite se z BTS Company in si zagotovite vse prednosti skupine in izvod novega kataloga.
www.bts-company.com formattools.eu


PREJEMNIKI lETOšNJIh NAgRAD ZA ORODJE lETA PODJETJA ANCA. | Anca
Podjetje Xiamen Golden Egret Special Alloy (XGE) je prejelo prvo nagrado v kategoriji Izdelano na opremi proizvajalca Anca za svojo inovativno krogličasto oblikovno frezalo. Natančno zasnovano in brušeno orodje ima številne radije velikosti 0,06 mm in 0,07 mm, ki zagotavljajo izjemno natančnost obdelave ter zmanjšajo obrabo orodja. Sferičen zaključek frezala je natančno brušen na imensko mero, medtem ko prehod na steblo zagotavlja popolno funkcionalnost frezanja.
V podjetju XGE so zelo počaščeni z nagrado za orodje leta 2025 podjetja Anca, ki povzema predanost celotne ekipe podjetja v dvajsetletnem sodelovanju s podjetjem Anca, pri čemer imajo brusilni stroji in programska oprema ključno vlogo pri izdelavi vrhunskih orodij za odrezavanje, pove Jianyuan Chen, procesni inženir pri podjetju XGE. Za podjetje XGE so inovacije vedno predstavljale gonilno silo pri razvoju in se veselijo razvoja novih rešitev, ki bodo prinesle dodano vrednost za uporabnike.
V kategoriji Virtualnih orodij je podjetje Zhuzhou Huarui Precision Tools navdušilo žirijo z natančno simuliranim ceremonialnim žezlom, ki predstavlja moč in srečo. Zasnova temelji na skici, ki je bila programirana v aplikaciji ToolRoom in tridimenzionalno vizualizirana v aplikaciji CIM3D. Odlična izbira rutin brušenja je omogočila izdelavo zapletenih geometrij, ki združujejo tehnično natančnost in umetniško zasnovo.
V podjetju Zhuzhou Huarui Precision Tools so zelo počaščeni, da so prejeli nagrado podjetja Anca, ki prepoznava njihove sposobnosti, pove Siqiang Liu, programer obdelave v podjetju Zhuzhou Huarui Precision Tools in doda, da jim platforma podjetja Anca zagotavlja uresničevanje njihove kreativnosti in inovativnosti. To za podjetje ne predstavlja konca, temveč nov začetek za premikanje meja in sledenje odličnosti.
Nagrado za Inženirko leta 2025 je prejela Nayeli Martínez iz podjetja OSG, kot priznanje njenega tehničnega strokovnega znanja, vodstvenih sposobnosti in predanosti k vključevanju v industriji. Njena poklicna pot odraža izzive, ki jih je premagala kot mlada ženska v moškem okolju, pridobljeno zaupanje uporabnikov, ko jim je pomagala skrajšati čase obdelave, izboljšati natančnost in učinkovitost orodij za odrezavanje. S ciljem, da spodbudi mlada dekleta želi pokazati, da ženske lahko uspejo na področju inženirskih poklicev.
Nayeli Martínez, ki je po izobrazbi inženirka biotehnologije, je povedala, da je zelo počaščena s prejemom nagrade podjetja Anca za inženirko leta 2025. To priznanje veliko pomeni za vse ženske na področju proizvodnje in Nayeli Martínez je zelo hvaležna podjetju Anca, da prepoznava doprinos žensk v industriji, čeprav so še vedno v manjšini. Ob podpori sodelavcev, mentorjev in družinskih članov ta nagrada ne predstavlja konca, temveč nov začetek,
Podjetje Anca je na svojem razstavnem prostoru na letošnjem sejmu EMO v Hannovru že osmič podelilo nagrado za orodje leta, ki predstavlja pomembno priznanje za inovacije in odličnost na področju izdelave orodij za odrezavanje. Dogodek je proslavil iznajdljivost in natančnost uporabnikov rešitev podjetja Anca ter predstavil najnovejši razvoj na področju snovanja in izdelave orodij za odrezavanje.

NAyElI MARTíNEZ, ZMAgOVAlKA NAgRADE PODJETJE ANCA ZA INžENIRKO lETA 2025 Z JOhANNO BOlAND | Anca
ki Nayeli Martínez navdihuje za nadaljnje korake in prispevek k inovacijam na področju orodij za odrezavanje. Nagrada orodje leta 2025 podjetja Anca predstavlja pomembno priznanje za ustvarjalnost, natančnost in voditeljstvo, ki oblikuje prihodnost industrije orodij za odrezavanje. S prepoznavanjem izjemnih dosežkov na področjih snovanja, veščin in raznolikosti podjetje Anca potrjuje svojo predanost k podpori proizvajalcev orodij za odrezavanje ter navdušuje naslednje generacije inženirjev po vsem svetu. machines.anca.com

INOVATIVNI ORODNI SISTEM ThETATEC 25N FEED DOSEgA BISTVENO VEčJE STOPNJE ODNAšANJA MATERIAlA TER ZAgOTAVlJA MAKSIMAlNO ZMOglJIVOST IN UčINKOVITOST OBDElAVE | Boehlerit
Visokozmogljivo odrezavanje (HPC –High-Performance Cutting) je postal uveljavljen postopek obdelave z visoko stopnjo odnašanja materiala, ki se uporablja pri grobi obdelavi jekla, litega železa in nerjavnega jekla. Maksimalne hitrosti podajanja povečajo volumen donesenega materiala in tako zmanjšajo zasedenost obdelovalnih strojev. To predstavlja prednost glede energijske učinkovitosti obdelave in zagotavlja dodatne proizvodne kapacitete. Visokozmogljivo odrezavanje tako omogoča povečanje produktivnosti in merljivo znižanje stroškov hkrati.
Podjetje Boehlerit z novim orodnim sistemom THETAtec 25N Feed sedaj ponuja še en vrhunski orodni sistem za visokozmogljivo odrezavanje. Za razliko orodij s pozitivno geometrijo proizvajalca Boehlerit, orodni sistem THETAtec 25N Feed uporablja koncept rezalnih ploščic z negativno geometrijo, ki prvič omogočajo dejansko uporabo osmih rezalnih robov, brez zmanjšane zmogljivosti obdelave, ki vsebuje veliko znanja in večletnih izkušenj proizvajalca orodij. Med razvojem novega orodnega sistema so bila uporabljena najboljša orodja za simulacije, ki zagotavljajo čim boljšo zmogljivost pri obdelavi številnih materialov, kar predstavlja pomembno optimizacijo procesa odrezavanja. S tem so v podjetju
Boehlerit med drugim dosegli neprimerljivo kombinacijo koncepta negativne geometrije rezalnih ploščic in enostavnosti obdelave ter posebej definirane razporeditve rezalnih robov v usklajeni makro geometriji orodja, razlaga Patrick Schwaiger, produktni vodja za frezanje pri podjetju Boehlerit. Rezultat tega je izjemno stabilno orodje za frezanje z optimalno razporeditvijo rezalnih ploščic, ki po zaslugi sofisticirane geometrije in inovativnih materialov, zagotavlja odlično trdnost, idealno odstranjevanje odrezkov in natančno koncentričnost.
Usklajeno do najmanjših podrobnosti
Kljub negativni geometriji rezalnih ploščic orodja THETAtec 25N Feed zagotavljajo enostavno obdelavo tako pri visokozmogljivem frezanju kot tudi pri izdelavi utorov v polno, dodaja Patrick Schwaiger. Posebej razporejeni radiji na rezalnih robovih omogočajo optimalno absorpcijo in razporeditve osnih rezalnih sil, kar omogoča velika podajanja za posamezen rezalni rob do 1,4 mm pri visokozmogljivem frezanju. Usklajene izpraznitve na orodju omogočajo obdelavo v polno brez kompromisov. Na začetku razvoja orodja je bilo zelo pomembno, da novo orodje ne izgubi nobene lastnosti predhodnih različic, poudarja Patrick Schwaiger.
Podjetje Boehlerit je že postavilo merila na področju orodnih sistemov s pozitivno geometrijo za frezanje z velikimi hitrostmi podajanja. Sedaj je podjetje razširilo svojo ponudbo na tem področju in predstavilo svoj nov koncept orodij z negativno geometrijo. Podobno, kot pri orodnih sistemih s pozitivno geometrijo, novi orodni sistem THETAtec 25N Feed omogoča večje stopnje odnašanja in tako maksimalno poveča zmogljivost in učinkovitost obdelave.
širok nabor materialov orodja za širok nabor aplikacij obdelave
Izjemna zmogljivost orodnega sistema za frezanje THETAtec 25N Feed ter zmogljivost uporabe za širok nabor aplikacij zagotavljata raznolikost materialov orodja, ki so na trgu dobro uveljavljena. Primer tega je preverjen finozrnat material proizvajalca Boehlerit z visokotehnološko prevleko HIPIMS PVD. Podjetje Boehlerit je ob predstavitvi nove orodne rešitve osredotočeno na pet materialov orodij, ki bodo na najboljši možni način omogočali obdelavo materialnih skupin P, M, K, H in S. Nova orodja za frezanje z velikimi hitrostmi podajanja so na voljo v obliki obodnih frezal premerov od 40 do 100 mm za rezalne ploščice velikosti 09 in držala s stebli premerov od 25 do 32 ter vijačnimi različicami vpenjanja premerov od 25 do 42 mm. Podobno kot orodja DELTAtec 90P Feed so tudi orodja THETAtec 25N Feed osno in radialno optimizirana z različnim številom rezalnih robov in preverjenim neenakomernim korakom, ki zagotavlja večjo stabilnost in zmanjša vibracije med obdelavo. Frezala, ki se vpnejo s privijačenjem, se lahko uporabljajo tudi s podaljškom iz karbidne trdine dolžine do 300 mm.
www.boehlerit.com

DN Solutions, tretji največji proizvajalec orodnih strojev na svetu in vodilno podjetje v Južni Koreji, je letos prvič nastopil na sejmu FORMNEXT (18.–22. november 2025). Na mednarodni razstavi v Frankfurtu je podjetje premierno predstavilo novo serijo DLX skupaj s preverjenim 5-osnim centrom DVF5000, s čimer prikazuje učinkovito združevanje aditivne in klasične CNC-tehnologije.
Aditivna proizvodnja – rastoča industrija z velikim potencialom
Do leta 2034 bo področje kovinskega 3D-tiska doseglo predvidoma svetovno vrednost 72 milijard EUR, kar potrjuje njegov vse večji vpliv. Kljub dolgoletnemu razvoju pa aditivna tehnologija še vedno predstavlja izzive – največji med njimi je
učinkovita integracija v obstoječe proizvodne procese.
DN Solutions ta izziv rešuje s strategijo AM2CNC, ki na edinstven način združuje prednosti aditivne proizvodnje in CNC-obdelave.
DlX – nova generacija industrijskih 3D-tiskalnikov
Nova serija DLX vključuje modele DLX150, DLX325 in DLX450D, ki temeljijo na tehnologiji »Powder-Bed Fusion« in pokrivajo vse velikosti delovnih prostorov – od manjših do večjih industrijskih potreb.
Model DLX450D, predstavljen na Formnextu, je zasnovan za zmanjšanje stroškov na kos in je idealen za serijsko industrijsko proizvodnjo.

DN Solutions odpira novo poglavje v obdelavi kovin
DN Solutions pa ne ponuja le strojev. Razvil je tudi celovito programsko okolje, med drugim napredno programsko opremo za pripravo tiska. Popoln nadzor nad strojem in programsko opremo omogoča fleksibilno prilagajanje zahtevam kupcev ter optimalno pripravo aditivno izdelanih delov za CNC-obdelavo.
To potrjuje strateški fokus podjetja: inteligentna povezava AM + CNC + avtomatizacija.
3D-tisk kovin (AM) kot del popolne procesne verige
»Medtem ko številni proizvajalci aditivno proizvodnjo obravnavajo ločeno, jo mi vključujemo kot sestavni del celotne proizvodne verige. Z AM2CNC postavljamo nove standarde v obdelavi kovin ter

omogočamo natančno, stalabilno in stroškovno učinkovito proizvodnjo. Verjamemo, da lahko industrija z združitvijo fleksibilnosti 3D-tiska in natančnosti CNC-tehnologije odpre nova poslovna področja,« poudarja dr. Vino Suntharakumaran, podpredsednik oddelka za aditivno proizvodnjo pri DN Solutions.
Aplikacije v praksi – od 3D-tiska do CNC-končne obdelave
Na Formnextu 2025 je DN Solutions prikazal, kako lahko podjetja aditivno tehnologijo praktično vključijo v obstoječe procese.
3D-tisk omogoča izjemno geometrijsko svobodo, hkrati pa prinaša izzive, kot je kakovost površine. AM2CNC te izzive odpravlja po celotni procesni verigi.
Eden izmed demonstracijskih primerov je izdelava kubičnih mrežnih struktur:
1. 3D-tisk na tiskalniku DLX450D, 2. avtomatska odstranitev prahu v izpakirni postaji,
3. začasna hramba delov v paletnem sistemu za izmenjavo kosov (AWC), 4. samodejni prehod v DVF5000 za CNC-dodelavo.
Takšen proces omogoča hitro, natančno in stroškovno učinkovito izdelavo kompleksnih geometrij, hkrati pa občutno skrajša čas obdelave.
Globalna podpora in prihodnja razvojna središča
DN Solutions kupcem nudi popolno podporo pri uvajanju AM-tehnologij:
• napredne strojne rešitve,
• programsko opremo,
• storitve od ideje do proizvodnje,
• globalni tehnična podpora.
Podjetje širi mrežo »Additive Solutions« centrov po svetu; evropsko središče se bo odprlo v začetku leta 2026 v nemškem Güterslohu, kjer bodo kupcem na voljo izobraževanja, demo-center in razvojne storitve.
O podjetju DN Solutions
DN Solutions, ustanovljen leta 1976, je globalni proizvajalec obdelovalnih strojev z več kot 400 modeli v ponudbi. Po prihodkih je tretji največji proizvajalec obdelovalnih strojev na svetu. S 140 distributerji v 66 državah DN Solutions pokriva ključne industrije: avtomobilsko, letalsko, medicinsko,

energetsko, polprevodniško in elektronsko industrijo ter gradbeno tehnologijo.
V portfelju strojev so uspešne serije, kot so DNM, DNT, SMX, DVF, ter napredne digitalne platforme in rešitve za avtomatizacijo.
BTS Company – pooblaščeni zastopnik za DN Solutions
DN Solutions zagotavlja celovito podporo in servisno mrežo po vsem svetu. Na območju Slovenije, Hrvaške, BiH, Srbije, Makedonije in Albanije je pooblaščeni zastopnik BTS Company, ki nudi strokovno svetovanje, demonstracije, integracijo avtomatizacije, tehnološko podporo in vzdrževalne storitve.
dLX 3d-tisk kovin – spletna predstavitev
https://www.dn-solutions. com/eu/product/additivemanufacturing/pbf/dlx-325.do
www.dn-solutions.com www.bts-company.com





• p odjetje m apal pred S tavlja u S pešne reš I tve

PET ORODIJ ZA ODREZAVANJE NAMESTO SEDMIh PRI OBDElAVI IZVRTIN NA DRSNIšKIh hIDRAVlIčNIh VENTIlIh. PAMETNO SNOVANJE PROCESA OBDElAVE JE PROIZVAJAlCU MAPAl OMOgOčIlO SKRAJšANJE CIKlA OBDElAVE ZA 40 ODSTOTKOV | mapal
Produktivnost se poveča, ko se enak učinek doseže z manj napora ali ko je izkupiček večji z enakim naporom. Če se doseže več z manj napori, je dosežena maksimalna produktivnost ali z drugimi besedami maksimalen učinek z minimalnim naporom. To lahko na primer pomeni, da se uporabi manj orodij, ki omogočajo obdelavo večje količine izdelkov v enakem času.
Rešitve prilagojene za hidravliko
Na področju hidravlike je podjetje Mapal na primer razvilo model procesa obdelave izvrtin v ohišjih drsniških hidravličnih ventilov. Te vrtine so vedno podobno zasnovane v hidravličnih sistemih za gradbene stroje, kmetijske stroje in druga področja. Za nadzor različnih tokokrogov hidravličnega olja s položajem drsnika, mora biti izvrtina, v kateri se premika drsnik, zelo natančno obdelana. V podjetju Mapal so razvili rešitev, kjer se najprej izvrta vodilna luknja s svedrom iz karbidne trdnine, nato sledi končna obdelava z orodjem za povrtavanje.
Trije rezalni robovi za velike hitrosti podajanja
Podjetje Mapal ne ponuja le posameznih rešitev, temveč uporablja splošen nabor orodij za odrezavanje pri različnih
aplikacijah. Pri komponentah za nadzor hidravlike pri gradbenih strojih se na primer uporablja vodilni sveder s tremi rezalnimi robovi, ki omogoča visoke hitrosti podajanja v ulitkih iz materiala GG25. Orodje za povrtavanje iz karbidne trdnine, ki ima prav tako tri rezalne robove, izvede grobo in fino obdelavo izvrtine v enem prehodu na zelo učinkovit način, kar zniža stroške obdelave. S prehodom iz orodij drugega proizvajalca na orodja in proces obdelave podjetja Mapal je eden izmed uporabnikov skrajšal čas obdelave s 70 sekund na manj kot 10 sekund, kar pri 3.000 obdelanih komponentah na mesec predstavlja več kot 50 ur manj obdelave. To pomeni, da je dosežena veliko večja produktivnost brez uporabe večjega števila orodij.
Izboljšana produktivnost z obstoječimi obdelovalnimi stroji
Prilagajanje procesa obdelave na obstoječe obdelovalne stroje je bil del projekta obdelave hidravličnih komponent z drsniškimi izvrtinami. V tem primeru se je uporabnik velikokrat soočal z velikimi količinami, tako da je bil dvig produktivnosti ključnega pomena za učinkovito proizvodnjo. Investicije v nove obdelovalne stroje niso prišle v poštev zaradi negotovih ekonomskih razmer. Izziv za podjetje Mapal je
Podjetje Mapal je razvilo standardne procese za industrijsko proizvodnjo strateških komponent. Orodne rešitve prilagojene zahtevam pomagajo uporabnikom dvigniti produktivnost, pri čemer uspešne zgodbe z različnih področij potrjujejo uspešno delovanje teh novih rešitev.
bil doseči višjo produktivnost na obstoječih obdelovalnih strojih, pri čemer je bil cilj varen proces obdelave s krajšim časom cikla. Proces obdelave hidravličnih komponent, ki ga je razvilo podjetje Mapal, se v tem primeru ni moglo neposredno uporabiti, ker je obdelava zahtevala poseben sveder iz karbidne trdnine za grobo obdelavo po grezenju, vendar obdelovalni stroj ni bil dovolj zmogljiv za uporabo takšnega orodja. Zaradi tega so v podjetju Mapal nadomestili sveder z obodnim frezalom, ki zahteva manj navora. Za obdelavo robov v drsniški izvrtini sta uporabljeni še dve obodni frezali. Za končno obdelavo se uporablja tehnologija z vodilnimi ploščicami podjetja Mapal, da se zagotovi najboljša okroglost in kakovost površine. Namesto s sedmimi orodji za odrezavanje, ki so se uporabljala v preteklosti, se sedaj obdelava izvede z le petimi orodji, kar omogoča skrajšanje časa obdelave za 40 odstotkov oziroma prihranek 1.250 delovnih ur na leto pri obdelavi 30.000 komponent. Prav tako so znižani tudi stroški obdelave, kar pri teh količinah predstavlja 14 tisoč evrov letno.
Večje kapacitete obdelave komponent električnih motorjev
Z vzponom elektromobilnosti so v podjetju Mapal hitro ponudili rešitev za
obdelavo statorskih ohišij z uporabo pristopa generičnih komponent. Pri tem pristopu, ki je uveljavljen že vrsto let, je v središču pozornosti visoko natančna obdelava z uporabo orodij za fino povrtavanje, ki se nenehno razvija z razvojem trga. Elektromotorje se sedaj proizvaja v velikih količinah za avtomobile srednjega razreda, zaradi česar ima avtomobilska industrija čedalje večje želje po dvigu produktivnosti. Pri tem je veliko večji poudarek na skrajšanju nastavitvenih orodij za obdelavo velikih serij. V podjetju Mapal so se odzvali na spreminjajoče zahteve in sedaj ponujajo rešitev za končno obdelavo, ki temelji na tehnologiji HPR400. Orodij z rezalnimi ploščicami iz PKD ni treba nastavljati. Za razliko od orodij za fino povrtavanje se pri teh orodjih enostavno vstavijo rezalne ploščice in se jih privije z ustreznim navorom. Poleg odprave potrebe po nastavljanju orodja omogoča nova rešitev dvakrat večjo hitrost obdelave, saj ima orodje sedaj osem rezalnih ploščic in ne več štiri kot v preteklosti. Kapacitete obdelave so tako večje z manj napora, kar pomeni bistven dvig produktivnosti. Model obdelave podjetja Mapal v tem primeru predvideva uporabo tehnologije vodilnih ploščic, saj tolerance določenih proizvajalcev elektromotorjev ni možno doseči z drugimi metodami obdelave. Tankostenske komponente, ki se jih težko vpenja, prav tako zahtevajo orodje za fino povrtavanje, ki ustvarja manjše sile med obdelavo.

VISOKA PRODUKTIVNOST PRI KONčNI OBDElAVI STATORSKIh OhIšIJ ElEKTROMOTORJEV ZA ElEKTROMOBIlNOST TEhNOlOgIJA hPR400 ODPRAVlJA POTREBO PO NASTAVlJANJU REZAlNIh PlOščIC IN OMOgOčA VEčJE hITROSTI ODREZAVANJA. | mapal
Obdelava milijonov lukenj za kovičenje z maksimalno doslednostjo
Tudi v letalski industriji je produktivnost in visoka kakovost montaže ključnega pomena. Poseben izziv pri sestavi civilnih letal predstavlja vrtanje na milijone lukenj za kovičenje z ročnimi orodji, kjer mora biti zagotovljena dosledna natančnost. Glede na vrsto spoja te izvrtine zahtevajo posnetje, grezenje ali samo raziglevanje.
Orodja proizvajalca Mapal z nastavki za nadzor globine zagotavljajo ponovljivost rezultatov obdelave ne glede na operaterja. Ta orodja so že konfigurirana za posamezno operacijo obdelave, tako da jih uporabniku ni treba nastavljati. Različni materiali orodij omogočajo obdelavo aluminija, karbonskih kompozitov in titana. Označevanje orodij z različnimi barvami v skladu z zahtevami uporabnikov preprečuje uporabo napačnega orodja za posamezen material, medtem

ORODJA:
PKD, CBN in HM orodja HM in HSS frezala optimizacija in obnova orodij orodne rešitve za E-mobilnost vpenjalna tehnika celostne rešitve za strojno obdelavo
pnevmatska, električna in kolaborativna prijemala obračalne in linearne enote roboti in robotski dodatki vakuumska prijemala in generatorji vijačniki, dozirniki in merilna tehnika stiskalnice, krmilniki in kontrolni sistemi
obdelovalni centri stružnice ergonomske roke žica za erozijo
d.o.o., Toma Zupana 16, SI-4202 Naklo T +386 (0)4 277 17 00 M +386 (0)31 308 565 E info@mb-naklo.si W www.mb-naklo.si
ko je opcijsko na voljo tudi odsesavanje prahu neposredno na orodju.
Poleg priprave izvrtin za kovičenje je obdelava površine okoli mesta kovičenja na zunanji površini letala še en primer uporabe orodij z nadzorom globine obdelave, pri čemer se odstrani barvo s površine, da se zagotovi električno prevodnost med posameznimi sestavnimi deli in tako zagotovi zaščito pred udarom strele. Orodja za
odrezavanje z nadzorom globine obdelave, ki se uporabljajo na ročnih orodjih dokazujejo, da se lahko poveča učinkovitost tudi pri enostavnih obdelavah, saj preprečujejo napake in prispevajo k dvigu produktivnosti. Na različnih področjih, kot sta avtomobilska in letalska industrija ali proizvodnja komponent za hidravliko, so pametne rešitve in tesno sodelovanje z uporabniki velikokrat izhodišče za povečanje produktivnosti.
Inovativne rešitve obdelave postavljajo nova merila pri obdelavi jekel P in m Standardizirana geometrija lomilnika odrezkov za obdelavo jekel, ki tvorijo dolge odrezke
Obdelava jekel, ki tvorijo dolge odrezke, kot so nerjavna jekla, je vedno predstavljala izziv. Podjetje Mapal je z razvojem nove standardizirane geometrije lomilnika odrezkov na orodjih za povrtavanje doseglo pomemben preboj, ki uporabnikom prinaša tehnične in ekonomske koristi.
Pri obdelavi kovin je tvorjenje odrezkov ključnega pomena za zanesljivost procesa, življenjsko dobo orodij in kakovost obdelane površine. Nadzorovano tvorjenje odrezkov je še posebej pomembno pri fini obdelavi nelegiranih, legiranih in nerjavnih jekel.
Podjetje Mapal je tehnološki partner, ki svojim strankam ponuja celovito podporo in nasvete ter tehnologijo, ki pomaga dosegati zahteve in še veliko več.
mapal.com www.mb-naklo.si

gEOMETRIJA lOMIlNIKA ODREZKOV ZA OBDElAVO MATERIAlOV, KI TVORIJO DOlgE ODREZKE NATANčNO DEFINIRANA gEOMETRIJA ORODJA V KOMBINACIJI S PRIlAgOJENIMI PARAMETRI OBDElAVE IN glOBINO REZANJA OMOgOčA IDEAlNO TVORJENJE ODREZKOV PRI JEKlIh, KI TVORIJO DOlgE ODREZKE. | mapal
Podjetje Mapal je na letošnjem sejmu EMO v Hannovru predstavilo popolnoma nov pristop na področju lomljenja odrezkov pri orodjih za fino povrtavanje, ki združuje natančno definirano geometrijo rezalnega roba in cepilnega kota z optimalno prilagojenimi parametri odrezavanja in globinami rezanja. Natančne prilagoditve omogočajo idealno tvorjenje odrezkov, tudi pri materialih, ki so zahtevni za obdelavo. Rezultat tega je optimalno odstranjevanje odrezkov, manj toplote v območju odrezavanja in veliko večja stabilnost procesa odrezavanja.

REZIlA Z lOMIlNIKOM ORODJA NOVO RAZVITA TEhNOlOgIJA lOMlJENJA ODREZKOV NE POVEčA lE KAKOVOSTI OBDElAVE, TEMVEč DVIgUJE STROšKOVNO UčINKOVITOST OBDElAVE ZARADI MANJšE OBRABE ORODIJ IN MANJ USTAVITEV OBDElAVE POlEg TEgA PA ZAgOTAVlJA TUDI VISOKO DIMENZIJSKO NATANčNOST | mapal
Tehnologija ne prinaša le visoke kakovosti končno obdelanih komponent, temveč tudi stroškovno učinkovitost obdelave. Zaradi manj ustavitev obdelave, manjše obrabe orodij in večje dimenzijske natančnosti obdelave predstavlja pristop podjetja Mapal dejanski kvantni skok na področju tehnologije obdelave.
Lomilniki odrezkov niso nov izum, novost je uporaba standardizacije pri finem povrtavanju jekel, ki tvorijo dolge odrezke. Geometrija lomljenja odrezkov, ki so jo razvili v podjetju Mapal, združuje desetletja izkušenj na tem področju z jasno osredotočenostjo na stroškovno učinkovitost in uporabnike. Do sedaj so v podjetju Mapal uporabljali tehnologijo lomljenja odrezkov pri namenskih rešitvah. S predstavitvijo te inovacije na sejmu EMO 2025, je podjetje Mapal naredilo velik korak v smeri standardizacije in učinkovitosti.
Rezila za fino povrtavanje z geometrijo, prilagojeno lomljenju odrezkov za obdelavo nelegiranih, legiranih in nerjavnih jekel, so sedaj za določene geometrije in prevleke na voljo iz zaloge.
mapal.com www.mb-naklo.si

Kaj se zgodi, ko se poslovni odnosi srečajo s skupnimi strastmi? V primeru Markusa Gipsona in Wolframa Kriegerja uspešno sodelovanje postane več kot zgolj strojništvo. Ta zgodba ponuja vpogled v ozadje posebnega odnosa s stranko – med natančnostjo, zaupanjem in vztrajnostjo.
Ko se srečata Markus Gipson, eden od treh direktorjev podjetja Gipson Metallverarbeitung iz Mengena, in Wolfram Krieger, prodajni zastopnik podjetja MTE Deutschland iz Montabaurja v regiji Westerwald, pogovor ni osredotočen le na rezkalne stroje. Čeprav Gipson danes uporablja 17 rezkalnih strojev MTE, ju povezuje tudi skupen hobi – pohodništvo na dolge razdalje.
Podjetje Gipson, ki danes zaposluje več kot 50 ljudi, od leta 1971 izdeluje strojne komponente za številne znane proizvajalce v različnih sektorjih. Podjetje je skozi leta nenehno raslo in se razvijalo. Samo v letu 2019 so investirali več kot 4,5 milijona evrov. Od približno 18.000 m² velikega poslovnega prostora proizvajajo natančne dele po naročilu strank na okoli 8.000 m² proizvodnih površin, kjer uporabljajo stružnice, brusilne stroje in 17 rezkalnih strojev MTE.
Prvi posteljni rezkalni stroji so bili nameščeni že pred letom 2000 in so v uporabi še danes. Pozneje so se jim pridružili rezkalni stroji z vrtljivo mizo in talni rezkalni stroji z dosegom do 7 metrov. To pomeni, da je podjetje odlično opremljeno tudi za mamutske naloge na področju velikih obdelovancev.

Markus Gipson vodi družinsko podjetje od leta 2008 in je odgovoren za proizvodnjo. Pri tem se zanaša na odlično sodelovanje s

oče in ustanovitelj podjetja, Klaus Gipson, ter brat Frank Gipson. Kakovost strojev in hitra servisna podpora govorita sami zase. Poleg tega bo široka ponudba strojev – od posteljnih rezkalnih strojev do strojev z vrtljivimi in pomičnimi mizami ter talnih rezkalnih strojev, po potrebi tudi z menjalnikom orodij, zelo verjetno privedla do novih investicij pri MTE.
A rezkalni stroji niso edino, kar povezuje mladega direktorja Markusa Gipsona in odgovornega prodajnega zastopnika MTE, Wolframa Kriegerja. Oba namreč druži skupen hobi, in sicer pohodništvo na dolge razdalje, pri čemer gre za premagovanje razdalj med 50 in 100 kilometri v 12 ali 24 urah.
Ob vsakem srečanju se pogovarjata o razdaljah, ki sta jih premagala, pri čemer ima Markus Gipson vodstvo s 95 in 100 kilometri. Njegov naslednji cilj je pohod na 65 km dolgi razdalji, Wolfram Krieger pa ima za september na seznamu še en pohod s 50 km – tudi tukaj torej ne manjka mamutskih izzivov.
Njuno naslednje srečanje bi bilo lahko prav zanimivo, saj znaša razdalja med njunima domovoma približno 130 kilometrov, tako da bi se lahko na srečanje odpravila kar peš.
www.mte.de
Zanesljiv partner. Včeraj, Danes.



Podjetje je predstavilo dve izjemni inovaciji: modularni, avtomatizirani vpenjalni sistem Sfix in visokozmogljiv obdelovalni center BF 12-21D. Obe inovaciji hkrati odgovarjata na zahteve po fleksibilnosti pri proizvodnji majhnih in srednje velikih serij ter stroškovno učinkoviti obdelavi velikih količin aluminijastih ulitkov.

The Sfix sistem: revolucija v tehnologiji vpenjanja
Eden najbolj zamudnih procesov pri pripravi proizvodnje je načrtovanje vpenjalnih naprav, zlasti v okoljih s pogostimi menjavami izdelkov in proizvodnjo majhnih do srednje velikih serij. Tradicionalno se za vsak nov izdelek ustvari namensko vpenjalno pripravo, ki jo je treba dolgoročno skladiščiti, kar zahteva veliko prostora in

stroškov. Sistem Sfix, ki ga je razvilo podjetje SW, ponuja povsem nov pristop. Sistem temelji na plošči Sfix, ki ima izvlečne pozicionirne zatiče. Na te zatiče je mogoče pritrditi različne modularne vpenjalne elemente, kar omogoča praktično neomejene konfiguracije vpenjalnih naprav z eno samo naložbo.
Avtomatizirana sestava vpenjal: rešitev S-cell
Ključni element sistema Sfix je S-celica, ki vsebuje vse potrebne vpenjalne module, nosilec obdelovanca in robota. Uporabnik na podlagi CAD modela določi vpenjalne točke, sistem pa s podporo umetne inteligence samodejno ustvari seznam materialov. Robot nato v nekaj minutah sestavi vpenjalno pripravo. To spremeni postopek, ki je prej zahteval ure ročnega dela, v postopek, ki je končan v trenutku. Posledično veliki, shranjeni pripomočki postanejo nepotrebni –kar vodi ne le do prihranka stroškov, temveč tudi do sprostitve prostora in večje fleksibilnosti proizvodnje.
BF 12-21D: Stroškovno učinkovita rešitev za aluminijaste ulitke
Avtomobilska industrija vse pogosteje uporablja aluminijaste ulitke v karoserijski konstrukciji vozil. Te strukturne komponente ne zahtevajo izjemne natančnosti, vendar zahtevajo hitro in ekonomično obdelavo. Novi stroj BF 12-21D ponuja prav to: ima hibridni osni sistem z linearnim pogonom na osi X in krogličnimi vreteni na oseh Y in Z, skupaj s tehnologijo dveh vreten in kompaktno
SW inovacije na sjemu EMO Hannover
Na letošnjem sejmu
EMO Hannover 2025 je podjetje Schwäbische Werkzeugmaschinen GmbH (SW) znova dokazalo svoj vodilni položaj na področju precizne obdelave kovin in avtomatizirane proizvodnje.
zasnovo. To omogoča, da stroj nadomesti dve običajni enoti, hkrati pa poveča produktivnost ter zmanjša stroške in porabo energije.

BA 442: trajnostna vrhunska zmogljivost
Na sejmu EMO 2025 je SW predstavil štirivretenski obdelovalni center BA 442, ki uteleša filozofijo podjetja »best-per-part«. Stroj lahko ma do 232 orodij, ponuja izjemno togost zaradi svoje monoblokne zasnove in porabi do 50 % manj energije kot štirje enovretenski stroji. Na sejmu sta bili predstavljeni dve vzporedni uporabi: obdelava hidravličnih ventilov in prostooblikovalno površinsko rezkanje z uporabo 5-osne simultane tehnologije.
Razvoj podjetja SW jasno kaže na prilagodljivo, modularno in energetsko učinkovito proizvodnjo. Sistem Sfix predstavlja revolucionaren korak v tehnologiji vpenjanja za majhne in srednje velike serije, medtem ko modela BF 12-21D in BA 442 postavljata nov standard za velikoserijsko proizvodnjo na osnovi aluminija.
sw-machines.com

24,90 €

29,00 €
BIONIKA
Janez Škrlec
Bionika je osupljiva in vznemirljiva veda, ki skuša rešiti tehnične probleme in izzive z izkoriščanjem znanja narave in biologije. Bionika, znana tudi kot biomimikrija, biomimetika, se ukvarja s prenosom pojavov iz narave v tehnologijo.
UMETNOST BRIZGANJA
Henrik Privšek
Urednik: Matjaž Rot
Odličen priročnik za predelavo termoplastov, ki predstavlja številne praktične izkušnje in izpostavlja napake pri brizganju ter načine, kako se jim izogniti. Knjiga, s katero boste pomembno izboljšali obvladovanje proizvodnega procesa.

55,00 €
VARJENJE IN SORODNE TEHNIKE
SPAJANJA MATERIALOV V NELOČLJIVO ZVEZO
Janez Tušek
Varjenje in sorodne tehnike spajanja materialov so izdelovalne tehnologije, pri katerih z energijo v trajno, trdno in neločljivo zvezo povežemo dva ali več kovinskih ali nekovinskih elementov. V knjigi je podrobneje obravnavano spajanje kovinskih materialov in delno tudi spajanje termoplastov.

Patrick De Vos in Jan-Eric Ståhl


PROFIDTP d.o.o.
• Gradišče VI 4, 1291 Škofljica
• +386 41 669 775
• info@profidtp.com
Orodjarstvo

29,00 €

9,90 €
MALA ŠOLA MAZANJA: VSE, KAR BI MORALI VEDETI O MAZIVIH
Milan Kambič
Knjiga zajema osnove s področja maziv in njihove uporabe, se pravi mazanja. Primerna je za vse, ki še nimajo znanja na tem področju, pa tudi za tiste, ki se s tem področjem ukvarjajo že dlje časa.
ANGLEŠKO-SLOVENSKI TERMINOLOŠKI SLOVAR PROIZVODNEGA STROJNIŠTVA
Borut Buchmeister
Nastanek terminološkega slovarja je rezultat tridesetletnega ukvarjanja in raziskovanja v okviru laboratorijev za načrtovanje proizvodnih sistemov in za simulacije diskretnih sistemov, nenehnega srečevanja s tujo literaturo, tvorbo prvih lastnih zabeležk o angleških pojmih, ki so sedaj v obsegu več kot 2400 pojmov ponujene širšemu krogu.

30,00 €
VARIVOST KOVINSKIH MATERIALOV, 1. del
Janez Tušek
Knjiga proučuje vedenje materialov med varjenjem in lastnosti izdelanih zvarnih spojev po varjenju. Namenjena je zelo širokemu krogu varilskih strokovnjakov in vsem, ki se ukvarjajo z varjenjem z vidika tehnologije, metalurgije, konstruiranja in splošnega strojništva, vse do gradbeništva.
1: UPORABNA FIZIKA ODREZAVANJA KOVIN – DOBRE PRAKSE
Knjiga predstavlja praktični vodnik »kaj delati« in »kako delati«, da bodo procesi obdelave kovin z odrezavanjem zanesljivi, produktivni in donosni.
Večino težav, ki se pojavijo pri postopku odrezovanja, je mogoče opredeliti kot dogodke povezane z obrabo orodij. Ta knjiga se posveča samo tej tematiki in podaja praktične smernice za reševanje s tem povezanih izzivov. Knjiga za najboljšo produktivnost v delavnici.
3: ODREZAVANJE KOVIN – TEORIJE V PRAKSI
Knjiga temelji na knjigi Odrezavanje kovin, teorije in modeli. Opisuje enake principe in modele, vendar z bolj praktičnega vidika. Bistvo te knjige je predstaviti modele odrezavanja v takšni obliki, da postanejo uporabni za praktično uporabo v oddelkih mehanske obdelave in sosednjih oddelkih.
Naročila sprejemamo na e-poštni naslov: info@irt3000.si
Možen nakup na spletni strani irt3000.si v področju knjige
Spletni nakup:
25,00 €
25,00 €
29,00 €


Glavni in odgovorni urednik: Darko Švetak
Urednik področja Nekovin: Matjaž Rot
Urednik področja Orodjarstvo in strojegradnja: dr. David Homar
Urednik področja Spajanje, materiali in tehnologije: dr. Damjan Klobčar, dr. Borut Kosec, dr. Aleš Nagode
Urednik področja Vzdrževanje in tehnična diagnostika: dr. Franc Majdič
Urednik področja Proizvodnja in logistika:
dr. Mihael Debevec, Boštjan Juriševič, dr. Timi Karner
Urednik področja Naprednih tehnologij: Denis Šenkinc
Tehnični urednik: Miran Varga
Strokovni svet revije: Boris Bell, dr. Boštjan Berginc, dr. Franci Čuš, dr. Slavko Dolinšek, Vinko Drev, dr. Aleš Hančič, Boris Jeseničnik, dr. Mitjan Kalin, dr. Janez Kopač, Jernej Kovač, Marko Mirnik, dr. Blaž Nardin, Marko Oreškovič, dr. Peter Panjan, dr. Tomaž Pepelnjak, dr. Tomaž Perme, dr. Aleš Petek, Janez Poje, dr. Franci Pušavec, Janez Škrlec
Novinar: Esad Jakupovič, Petra Bauman, Jana Petkovšek Štakul Prevajanje in lektoriranje: Ivica Belšak, s. p., Marko Oreškovič, s. p., Dušanka Grubor Železnik, Mojca Savski
Idejna zasnova revije: PROFIDTP d.o.o.
Računalniški prelom revije: Fit media d.o.o. Oblikovanje naslovnice in oglasov: PROFIDTP d.o.o.
Tisk: Birograf Comp d.o.o., Beograd
Izdajatelj: PROFIDTP d.o.o., Gradišče VI 4, 1291 Škofljica, Slovenija
1, 37 ABB d.o.o.
105 ABC MAZIVA, d.o.o.
115 ACAM PRO d.o.o.
192 ANNI d.o.o.
1, 127 Arburg GmbH + Co KG
165 AŠER, d.o.o.
49 BECKHOFF AVTOMATIZACIJA d.o.o.
2 Boehlerit GmbH & Co.KG
1, 3, 196 BTS COMPANY, d.o.o.
1, 119 Carl Zeiss d.o.o. 1, 169 CELADA d.o.o.
21 CELJSKI SEJEM d.d.
41 CHIRON Croatia d.o.o.
1, 167 CNC-PRO, d.o.o.
1, 177 DKT, d.o.o.
1, 51 ELEKTROSPOJI d.o.o., Ljubljana
71 ELESA+GANTER Austria GmbH
1, 125 EMUS d.o.o.
131 ENGEL Austria GmbH
79 EVOKS d.o.o.
1, 151 FANUC ADRIA d.o.o.
15 Gospodarska zbornica Slovenije
1, 55 HALDER d.o.o.
1, 175 Hoffmann d.o.o.
17 ICM d.o.o.
97 INOTEH d.o.o.
Naklada: 1.120 izvodov 920 naročnikov tiskane revije IRT3000 200 tiskanih izvodov revije za promocijo na sejmih in dogodkih
Distribucija revije v: Slovenija in države naročnikov in oglaševalcev. Brezplačne izvode revije pošiljamo v knjižnice in zainteresirane strokovne šole.
Uredništvo revije: Simona Jeraj, vodja Naslov uredništva: Revija IRT3000, Motnica 7a, 1236 Trzin
Kontaktni podatki uredništva, naročnine, oglaševanje: Revija IRT3000, Motnica 7a, 1236 Trzin Telefon: +386 (0)1 5800 884 GSM: +386 (0)51 322 442 E-naslov: info@irt3000.si Marketing: Gregor Švetak, marketing@irt3000.si, +386 (0)51 322 177
Cena: 7,00 € za izvod Naročnina na revijo velja do pisnega preklica.
IRT3000 - inovacije razvoj tehnologije ISSN: 1854-3669. Revija je vpisana v razvid medijev, ki ga vodi Ministrstvo za kulturo RS, pod zaporedno številko 1059. Revijo sofinancira Javna agencija za raziskovalno dejavnost RS.
© IRT3000 - Avtorske pravice za revijo IRT3000 so last izdajatelja, podjetja PROFIDTP d.o.o. Uporabniki lahko prenašajo in razmnožujejo vsebino zgolj v informativne namene, in sicer samo ob pridobljenem pisnem soglasju izdajatelja.
117 ITS d.o.o. Ljubljana
59 IZIT d.o.o.
159 JUCOM d.o.o.
1, 189 KMS, d.o.o.
85 KOČEVAR, d.o.o.
141 LAKARA d.o.o.
101 LCR d.o.o.
133 LESNIK, d.o.o., Kranj 18, 20, 78 Lin&Nil, d.o.o.
63 LVD Italia s.r.l.
195 MARSI GROUP d.o.o.
187 MB - NAKLO d.o.o.
77 Mersteel SSC, d.o.o.
157 MIEL d.o.o.
1, 39 MINITEC d.o.o.
75 MODERNE TEHNOLOGIJE d.o.o.
143 Moretto
137 Nomis-SI d.o.o.
1, 99 Olma d.o.o.
1, 107 OMEGA AIR d.o.o. Ljubljana
139 PLASTMA d.o.o.
4, 191 Profidtp, d.o.o.
65 RD PICTA TEHNOLOGIJE, d.o.o.
129 ROBOS d.o.o.
35 Rösler Oberflächentechnik GmbH
1, 171 SCHUNK Intec GmbH
147 SECO TOOLS SI d.o.o.
154 SIMING, Ljubljana, d.o.o.
69 SINTEH PRO d.o.o.
121 SOLID WORLD d.o.o.
61 Sportera d.o.o.
1, 181 SW Machines Hungary Kft 1, 19, 185 TECOS 1, 161 TEH-CUT d.o.o.
179 TEHNOPROGRES d.o.o.
53 TIFT, d.o.o.
103 TIPTEH, d.o.o.
1, 109 TOP TEH d.o.o.
1, 43, 57 TOPOMATIKA d.o.o.
1, 145 TOYO EUROPE SLO d.o.o.
45 Transfer Multisort Elektronik Sp. z o.o.
1, 73 TROAKS d.o.o.
67 TRUMPF Hungary Kft.
1, 173 Tungaloy Rezni Alati d.o.o.
113 UL FS, revija Ventil
1, 153 VIST d.o.o.
1, 149 WALTER TOOLS d.o.o.
81 WEILER Abrasives d.o.o.
91 YASKAWA SLOVENIJA d.o.o.
27 Zagrebački velesajam d.o.o.
163 ZOLLER Austria GmbH
Slika na naslovnici: TOPOMATIKA d.o.o.

ORODJARSTVO IN STROJEgRADNJA
Rezalne ploščice TS0501 postavljajo nova merila pri struženju superlegur
Podjetje Seco predstavlja nove rezalne ploščice za struženje Duratomic TS0501 namenjene končni obdelavi, ki so zasnovane za izjemno zmogljivost struženja sodobnih superlegur z visoko trdnostjo ter drugih tradicionalnih materialov, kot je Inconel 718.
• Decentralizirano hlajenje za maksimalno natančnost

• Rezalne ploščice za izdelavo utorov 66T proizvajalca Horn
• Podjetje Spinner predstavlja napredek na področju stružilnega frezanja z večjimi modeli strojev TTS
NEKOVINE
Polica avtodoma
V prispevku bomo predstavili uporabo steklene ojačitve pridobljene s termično reciklirano maso iz odpadnih duroplastičnih kompozitov, ki jo je pripravilo podjetje Riverasca SpA., v kombinaciji z duroplastično matrico za »Polico« integrirano v kabino avtodoma – inovativni izdelek podjetja Veplas.
• HASCO novi filter H5055

• Prva bioplastična pipeta na svetu za medicinsko in farmacevtsko uporabo
• Novi Noryl podjetja SABIC za uporabo v vodi
NAPREDNE TEhNOlOgIJE
Z mikrorobotom do zanesljive dostave zdravila v pacientovo telo

Slika na naslovnici: FANUC
PROIZVODNJA, AVTOMATIZACIJA IN MEhATRONIKA
Sejem parts2clean 2025 presegel pričakovanja
Sejem parts2clean, ki je potekal od 7. do 9. oktobra 2025 na razstavišču v Stuttgartu je privabil veliko število obiskovalcev, ki so si ogledali novosti 165 razstavljavcev na področju industrijskega čiščenja in pridobili stike s številnimi deležniki na tem področju. Rekordno število obiskovalcev se je udeležilo tudi strokovnega foruma p2c.EXPERTFORUM.

• Zanesljiv proces čiščenja z varčno porabo virov za industrijo znanosti o življenju
• Kriza pomanjkanja voznikov po vsej Evropi zahteva dolgoročno strategijo
• Koncept SMLK vodi proizvodna podjetja v smeri digitalne preobrazbe
Orbitalno varjenje v farmaciji
Članek obravnava orbitalno varjenje v procesni industriji s poudarkom na zahtevah v farmacevtski industriji. Predstavljene so kakovostne zahteve in standardi za izdelavo izdelkov v farmaciji. Orbitalno varjenje predstavlja postopek avtomatiziranega varjenja cevi, ki omogoča ponovljivo in visokokakovostno izdelavo zvarnih spojev v različnih varilnih legah.

• Format datoteke 3MF uradno postal standard ISO za dodajalno izdelavo
• Framatome načrtuje center za dodajalno izdelavo v Franciji za podporo jedrski in obrambni industriji
• RMIT ustvarja cenejšo in trdnejšo titanovo zlitino za dodajalno izdelavo

LucA doNAtI, etH ZürIcH
Raziskovalci so razvili mikrorobota, ki je sposoben prenašati zdravila na določene lokacije v telesu. Magnetni navigacijski sistem omogoča zanesljivo krmiljenje v krvnem obtoku in v kompleksnih možganskih strukturah. Tehnologija, ki je bila uspešno testirana v realističnih modelih žil in na velikih živalih, bi lahko utrla pot novim terapijam v prihodnosti.
• DIC razvil material za prepreko širjenja požarov baterij
• Superračunalnik Lux AI: napredek vodilne vloge ZDA na področju UI
• Sončne celice kmalu trajnejše in z boljšim izkoristkom
Trendi obrabnih delcev in lokacije vzorčenja hidravličnega olja
Pravilno vrednotenje rezultatov analize hidravličnega olja je zelo pomembno. Govorili bomo o določitvi kritične meje za vsebnosti posameznih elementov v olju ter o hitrosti naraščanja njihove vsebnosti. Najslabše mesto za odvzem vzorca je iz rezervoarja.
• Mala šola mazanja
• Novosti na področju tehnične diagnostike
• Metode čiščenja v proizvodnji

WWW.keLLerHeArtt.com












