
International Research Journal of Engineering and Technology (IRJET) e-ISSN: 2395-0056
Volume: 12 Issue: 02 | Feb 2025 www.irjet.net p-ISSN: 2395-0072
![]()

International Research Journal of Engineering and Technology (IRJET) e-ISSN: 2395-0056
Volume: 12 Issue: 02 | Feb 2025 www.irjet.net p-ISSN: 2395-0072
Pansare Pravin Shrikant*1 , Harihar Jayesh Sachin*2 , Rajput Prithviraj Kevalsingh*3 , Daniel Joy Stephen*4 , Prof. Mrs. Neelam N. Kawale*5
*1,2,3,4Students, Department Of Computer Engineering, JSPM’s Rajarshi Shahu College Of Engineering, Polytechnic, Tathawade, Pune, Maharashtra, India.
*5 Co-Ordinator, Department Of Computer Engineering, JSPM’s Rajarshi Shahu College Of Engineering, Polytechnic, Tathawade, Pune, Maharashtra, India.
Abstract –
This paper presents the development of MentorMate, an Android-basedplatformdesignedtoconnectstudentswith expert mentors for project guidance. The application provides a structured mentorship system where students canseekassistancefromverifiedteachersintheirrespective domains.MentorMateintegratesfeaturessuchasreal-time mentorship requests, project tracking, teacher profile management, and secure payment processing, ensuring a seamlesscollaborationexperience.Theplatformenhances student-teacher interaction through instant messaging, expertise-based mentor selection, and Firebase-powered real-timeupdates.DesignedwithMaterialDesignprinciples, the app delivers a modern and intuitive user experience. Additionalfunctionalitiesincludechatsupport,mentorship request handling, notification alerts, and offline support. Thisstudyhighlightstheneedforanaccessible,efficient,and structuredmentorshipsolution,bridgingthegapbetween studentsandacademicmentorsinthedigitalage
Key Words: Mentorship,Student-TeacherCollaboration, Project Guidance, Real-Time Interaction, Firebase, Kotlin, Project Tracking, Secure Payments, Academic Assistance, AndroidDevelopment
Intoday’sfast-pacedacademicenvironment,studentsoften struggle to find the right guidance for their projects and learning endeavors. Whether it’s understanding complex concepts, managing assignments, or completing researchbased projects, the lack of direct mentorship can create significantobstacles.MentorMateisdesignedtobridgethis gapbyprovidingaseamlessconnectionbetweenstudents andexperiencedmentors.Thismobileapplicationservesas a structured mentorship platform, ensuring that students receive the guidance they need while mentors can share their expertise efficiently.MentorMate goes beyond conventional learning platforms by integrating real-time communication,projecttracking,anddedicatedrole-based functionalitiesforstudentsandteachers.Theappensuresa secureandinteractivelearningexperiencethroughrobust authentication,Firebase-powereddatamanagement,andan intuitive user interface. By fostering a collaborative
environment, MentorMate aims to redefine academic mentorship, making project guidance more accessible, organized,andeffectiveforstudentsworldwide.
MentorMateisaninnovativemobileplatformdesignedto connect students with expert mentors for personalized project guidance. This system provides a structured and interactivementorshipexperience,ensuringstudentsreceive the right support for their academic and professional projects.Byleveragingreal-timecommunicationandproject tracking,MentorMatefostersaseamlessconnectionbetween students and teachers, creating an efficient learning ecosystem.
The platform enhances collaboration and accessibility, allowing students to connect with mentors based on expertise while ensuring secure transactions and data management. With its intuitive interface and integrated mentorship tools, MentorMate empowers students to navigatetheirprojectswithconfidence,transformingtheway academicmentorshipisapproachedinthedigitalera.
MentorMate consists of several key components to facilitateseamlessmentorship.Theuserinterfaceprovides dedicated profiles and settings for both students and mentors. A mentor profile management system allows experts to showcase their skills, availability, and past mentorships.Theprojectmoduleenablesstudentstoupload andmanageprojects,whilementorscantrackprogressand offerguidance.Real-timemessagingandnotificationsensure smoothcommunication,andanintegratedpaymentsystem allowssecuretransactionsformentorshipservices
The demand for personalized academic guidance has significantlyincreasedinthedigitalera,withstudentsoften requiring expert mentorship for project-based learning. Several platforms attempt to bridge this gap by offering online learning and project assistance, but most lack a dedicated and structured mentorship model. MentorMate

International Research Journal of Engineering and Technology (IRJET) e-ISSN: 2395-0056
Volume: 12 Issue: 02 | Feb 2025 www.irjet.net p-ISSN: 2395-0072
aims to address these limitations by integrating real-time mentorship with seamless communication and project managementtools.
1. Online Learning Platforms (Coursera, Udemy, edX): These platforms offer extensive course materials and tutorials for self-paced learning. However, they lack personalized, real-time mentorship where students can receive direct guidancefromexpertsontheirspecificprojects
2. Freelance Mentorship Platforms (Upwork, Fiverr, Clarity.fm): These services connect users withprofessionalsforone-on-oneconsultation,but they primarily focus on business and career mentoringratherthanacademicprojectassistance. Additionally,theyinvolvehighservicefees,making themlessaccessibletostudents
3. University Mentorship Programs: Manyacademic institutions offer internal mentorship programs where faculty members assist students in their projects.However,theseareoftenlimitedbyfaculty availability,lackofstructuredcommunicationtools, and difficulty in tracking project progress efficiently.
Challenges in Existing Platforms:
Belowaresomeofthekeychallengesobservedinexisting platforms:
1. Lack of Personalized Mentorship: Mostplatforms providegenerallearningresourcesbutlackone-ononeprojectguidance
2. Absence of Real-Time Communication: Existing solutionsdonotofferinstantinteractionbetween studentsandmentors.
MentorMatetacklesthesechallengesbyofferingreal-time, personalized mentorship through verified experts. It provides a structured project tracking system, ensuring smoothcollaboration.Instantcommunicationtoolsenable quick mentor-student interaction, reducing delays. The mentorverificationprocessensurescredibility,enhancing trust in the platform. Integrated payment solutions offer seamless transactions for mentorship services. Unlike traditionalplatforms,MentorMatefocusesonaffordability, accessibility,andefficiency.Withreal-timeupdates,secure payments, and expert guidance, it bridges the gap in academicmentorship.
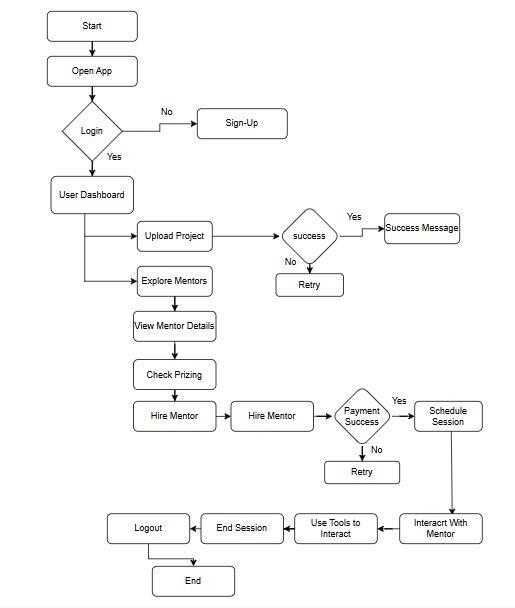
The flow diagram ofMentorMaterepresentsthestructured workflow of the application, outlining the sequence of interactions between users (students) and the system. It details the steps from user authentication to mentor
interaction, ensuring a seamless experience for project guidance.Belowisabreakdownofthekeycomponentsand theirrolesintheprocess.

Fig-1.FlowDiagram
ThisfigurerepresentsthestructuralflowoftheMentorMate application, illustrating how users navigate through the systemandinteractwithitscorefunctionalities.Itvisually outlines the step-by-step process from authentication to mentorengagement,ensuringaclearunderstandingofthe platform’sworkflow
1. User Authentication:
Users start by opening the MentorMate app.
If they are existing users, they log in; otherwise,theymustsignuptocreatean account.
2. Dashboard & Core Functionalities:
After logging in, usersaredirected to the dashboard,whichservesasthemainhub fornavigation.
Usershavetwoprimaryoptions:
UploadProject:Allowsstudentsto submit details about their projects

International Research Journal of Engineering and Technology (IRJET) e-ISSN: 2395-0056
Volume: 12 Issue: 02 | Feb 2025 www.irjet.net p-ISSN: 2395-0072
3. Mentor Selection & Project Guidance:
Students can view mentor details, includingqualificationsandpricing.
They can proceed to hire a mentor for guidance.
4. Mentorship & Interaction:
Oncethesessionisscheduled,studentscan use integrated tools to interact with the mentor.
The platform ensures smooth communication for effective project guidance
5. Session Completion & Logout:
Afterthementorshipsession,students canendthesessionandlogoutwhen needed
Thisensuresastructuredandorganized experienceforbothstudentsand mentors
4. METHODOLOGY
Thedevelopmentof MentorMate focusesoncreatinga seamlessandefficientplatformforstudentsandmentorsto connect, collaborate, and share knowledge. The system is designed with usability, security, and scalability in mind, ensuringasmoothexperienceforallusers
System Architecture
MentorMatefollowsa 3-tier architecture tomanagesystem functionalityeffectively:
Requirement List Analysis: The platform identifies the need for structured mentorship, helping students connect with knowledgeable mentors for academic guidance. It also ensures a user-friendlyandsecureinterfacetofacilitateeasy interactionandprojectmanagement.
Presentation Layer: The front-end is developed using Kotlin and XML, ensuring a smooth and engaging user experience. This layer provides students with features like mentor browsing, project uploads, and chat functionality, making interactionsintuitiveandefficient.
Application Layer: Theback-endisresponsiblefor handlinguserinteractions,authentication,anddata security. Firebase is used for real-time database management, authentication, and cloud storage,
ensuring smooth data handling. Security mechanisms such as JSON Web Tokens (JWT) are implemented for secure authentication and data transactions
Database Layer: FirebaseFirestoreisusedasthe primary database to store user profiles, project details,andchathistories.Thereal-timecapabilities ofFirestoreensurethatallupdates,messages,and transactions are synchronized instantly across all devices.
ThestructuredmethodologybehindMentorMateprovidesa clearvisionforitsdevelopment,ensuringitmeetstheneeds ofstudentsandmentorseffectively.
Problem Identification: Many students face difficultiesinfindingexperiencedmentorsfortheir academic projects, leading to incomplete or unstructuredguidance.MentorMateaddressesthis issuebyofferingadedicatedspacewherestudents canseekexpertmentorship,uploadtheirprojects, andreceivevaluablefeedback
Requirement Analysis: Theplatformistailoredfor students,teachers,andprofessionalswhorequire structured guidance. It offers an easy-to-use interface that enables users to create profiles, showcase their projects, and interact within a collaborativeenvironment
Design and Planning: The mobile application is developedusingKotlin,XML,andMaterial Design Componentstoensureaseamlessuserexperience. Firebaseisintegratedforauthentication,database management, and real-time chat functionality, ensuring smooth interactions and secure data handling
Development Methodology:MentorMatefollows an Agile development approach, allowing for iterative improvements and real-time feedback implementation.Thesystemundergoescontinuous testingandoptimizationtoenhanceitsperformance andusability
Core Features: Includesuserauthentication,realtime chat, mentor-student matching, and project uploadsforeffectivecollaboration.
Future Scope: PlanstointroduceAI-basedmentor recommendations, session recordings, and enhanced payment options for a more advanced experience.

International Research Journal of Engineering and Technology (IRJET) e-ISSN: 2395-0056
Volume: 12 Issue: 02 | Feb 2025 www.irjet.net p-ISSN: 2395-0072
The implemented system was tested, and the results indicate that MentorMate successfully delivers its core functionalitieswhilemaintainingauser-friendlyexperience. Theplatformallowsseamlessmentor-studentinteractions, real-timemessaging, and projectsharing. Userscan easily navigate the dashboard, profile settings, and mentorship requests,ensuringaccessibilityandefficiency
Table-1 SystemPerformanceMetrics.
Despiteslightdelaysinprofileloadingandmessagedelivery, thesystemmaintainshighreliabilityandtransactionsuccess rates,ensuringasmoothexperience.Futureimprovements willfocusonoptimizingresponsetimesandenhancingrealtimefunctionalitiesforanevenbetteruserexperience.




International Research Journal of Engineering and Technology (IRJET) e-ISSN: 2395-0056
Volume: 12 Issue: 02 | Feb 2025 www.irjet.net p-ISSN: 2395-0072

MentorMatesuccessfullybridgesthegapbetweenstudents andmentors,creatingaseamlessandefficientplatformfor collaboration, guidance, and project assistance. By integratingreal-timemessaging,securetransactions,anda user-friendlyinterface,thesystemensuresthatstudentscan easilyconnectwithexperiencedmentorsforacademicand professionalgrowth.Therobustauthenticationsystemand Firebase integration provide a secure and scalable environment, while future enhancements like AI-based recommendations and expanded payment options will further refine the experience. Despite minor delays in responsetimes,theplatformmaintainshighreliabilityand usability,provingitseffectivenessinfosteringasupportive learningcommunity.Astechnologyevolves,MentorMatewill continuetoadapt, ensuring a moreinteractive,accessible, andimpactfulexperienceforstudentsandmentorsalike.
[1]Tinoco-Giraldo,H.,Torrecilla-Sánchez,E.M.,&GarcíaPeñalvo, F. J. (2020). "Developing a Design Phase for a MentoringMobileApp," International Journal of Interactive Mobile Technologies,Vol.14,No.2,pp.50-67,Germany. researchgate.net
[2] Andersen, C. L., & West, R. E. (2021). "How Online Mentors Can Support Online Learners," Online Learning Journal,Vol.25,No.4,pp.388-402,USA. files.eric.ed.gov
[3]KlingeVillalba,H.,&Luna-Garcia,H.(2024)."Evaluating the Impact of Mentoring on the Development of Soft and TechnologicalSkillsofWomenintheTextileSectorinHigh AndeanRegions," Journal of Digital ArtandDesign,Vol.7,No. 1,pp.15-28,Australia. researchgate.net
[4]Zhadko,O.,&Ko,S.(2023)."OnlineFacultyandStudent Mentoring:BuildingCommunityandLeveragingResources," EDUCAUSE Review,January2023,USA. er.educause.edu
[5]Kizilcec,R.F.,&Cohen,G.L.(2022)."Implementationofa Technology-Enhanced Peer Mentor Referral System for First-Year University Students," Journal of Educational Technology Systems,Vol.50,No.1,pp.45-60,USA. pmc.ncbi.nlm.nih.gov
[6]Zhadko,O.,&Ko,S.(2023)."OnlineFacultyandStudent Mentoring:BuildingCommunityandLeveragingResources," EDUCAUSE Review,January2023,USA. er.educause.edu
[7]Kizilcec,R.F.,&Cohen,G.L.(2022)."Implementationofa Technology-Enhanced Peer Mentor Referral System for First-Year University Students," Journal of Educational Technology Systems,Vol.50,No.1,pp.45-60,USA. pmc.ncbi.nlm.nih.gov
[8]Zhadko,O.,&Ko,S.(2023)."OnlineFacultyandStudent Mentoring:BuildingCommunityandLeveragingResources," EDUCAUSE Review,January2023,USA. er.educause.edu
[9]Kizilcec,R.F.,&Cohen,G.L.(2022)."Implementationofa Technology-Enhanced Peer Mentor Referral System for First-Year University Students," Journal of Educational Technology Systems,Vol.50,No.1,pp.45-60,USA.