
International Research Journal of Engineering and Technology (IRJET) e-ISSN:2395-0056
Volume: 11 Issue: 07 | July 2024 www.irjet.net
p-ISSN:2395-0072
![]()

International Research Journal of Engineering and Technology (IRJET) e-ISSN:2395-0056
Volume: 11 Issue: 07 | July 2024 www.irjet.net
p-ISSN:2395-0072
Vanshi Nrupesh Patel1, Stephy Patel2
1 Student, Dept. of Computer Engineering (Software Engineering), Lok Jagruti Kendra University, Ahmedabad, Gujarat, India
2 Professor, Dept. of Computer Engineering, Lok Jagruti Kendra University, Ahmedabad, Gujarat, India
Abstract - Human skin is an unpredictable and almost intricate landscape due to its irregular lesion patterns, moles, varying tone, presence of thick hair, and other confusing features. Identifying the infected skin area and identifying the type of skin disease helps in early awareness. This study deals with the detection system that allows users to detect and identify skin disease by providinganimageoftheaffectedarea as input. In this study, there is one website on which there is a section called upload image inside which user can upload the image of his/her skin lesion, that input image can be taken from the database or by a user. Now, that image goes in backend where image undergoes preprocessing such as resizing and finally the array format of that specific image enter into convolutional neural network, which provides an output between zero to eleven. Each digit is affiliated to specific skin disease for instance Acne_Level_0 is for output digit 0, Acne_Level_1 is for output digit 1. Acne_Level_2 is for output digit 2, Blister is for output digit 3 and so no.
Key Words: Convolutional Neural Networks, Image preprocessing, max-pooling, fully-connected layer, data augmentation, deep learning
Computerinterventionhasbecomeinevitableinallfieldsin recentyears.Onesectorthatheavilyreliesoncomputersfor diagnostic purposes is the medical field. Skin diseases accountforthemajorityofallillnessesworldwide.Despite being widespread, diagnosing it is highly challenging and requires extensive domain knowledge. [3] Also dermatologists clinic fees are expensive therefore major patientsdecidetodelaythe treatment of anyskindisease encounteredaspatientthinksthatskindiseaseisavoidable. But it is necessary to grasp knowledge that if certain skin diseases treatment are not started on time then delay in diagnosingandtreatingofthatspecificskindiseasemight resultinincreaseinitsintensityand asaresultitmightturn chronicandlaterwhenpatientdecidestotreatthatspecific skindiseasethenittakesyearsofointmentapplicationsand yearsofmedicinalconsumptionstotreatthatskindiseaseas it might have turned chronic due to delay in visiting dermatologists.Atlastitgetsmoreexpensivetotreatsuch skindiseasewhichhasturnedchronicandrequireshigher intervention of dermatologist and long term of dermatologists bills hit and at the end it turns more and
moresufferingtothepatientbodyduetonotonlylongterm consumptionofmedicinesbutalsoapplicationofointments forquitealongtime.Therefore,itisnecessaryforthepatient toatleastdiagnosetheskindiseasethatpatientissuffering from.Soonceifpatientisawareabouttheskindiseasethat he/she is aching through then he/she can prioritise the durationinwhichhe/shewanttovisitthe dermatologists clinic to cure the skin disease. [3] Early detection is skin disease can help not only to reduce the cost of dermatologistsclinicbutalsoreducethesufferingduration ofpatient.Asaresult,ifthereisonesysteminwhichauser can upload his/her skin lesion image and can receive the nameandcertaininformationregardingtheskindiseasethat patientmightbesufferingthroughwhichisdetectedthrough the skin lesion image uploaded by the user then this can acceleratetheprocessforpatienttohaveablurknowledge regarding his/her affected skin condition. Moreover, it is well known fact that it takes ample amount of time investment in waiting area in dermatologists clinics. So, if suchskindiseasedetectionsystemisavailableinreception areasofdermatologists clinicsthenthe receptionistcould takethepicturesofskinlesionsofpatientsandformareport for the same and deliver it to the dermatologist to acknowledge him regarding number of patients with commonskindiseaseissuesandremainingwithintenseskin regardingissues.Sothatdoctorcoulddotimemanagement insuchmannerthathe/shecouldgiveappropriatetimeto eachpatientdependinguponpatient’sskindiseaseintensity. Topreparesuchsystemtheclassifierusedintheproposed work is convolutional neural network as they work efficientlyinthecaseofimages. [5] Alsototrainthemodel onlargedatasetsofdermatologicalimages,deeplearning algorithms such as convolutional neural network is most efficient.
2.1 Dataset
Inthisresearch,weusedacustomdatasetforskindisease classification. The dataset is divided into training and validationsets.Trainingdatasetiswithintrainfolderandthe model performance is assessed using validation dataset whichisinsidevaldirectory.

Volume: 11 Issue: 07 | July 2024 www.irjet.net p-ISSN:2395-0072
Training Data Path: /content/drive/MyDrive/prectical model/train
Validation Data Path: /content/drive/MyDrive/prectical model/val
Eachsub-directorywithinthesepathsrepresentsadifferent classofskindiseases.Thereareexactlytwelvefoldersinthe train folder, each one named after a different type of skin condition.Therearepicturesofthatparticularskindiseasein thefolderunderthesameskindiseasename.Thecomplete trainandvalfoldersdatasetisbuiltinthisway.
Preprocessingcontainsstepstomakerawdatareadyfor trainingandprediction.Inthisstudypreprocessingofraw images is carried out before feeding them into the model. Preprocessingofdataisvitalstepinmachinelearningasit resultsnotonlyinenhancementoftheefficiencyofthemodel butalsoincreaseinthespeedofexecutionofthemodel.For image Augmentation of Training data preprocessing normalizationtechniqueisusedsuchasnormalizingthepixel valuesinrange[0-1]toensurethatconsistencyofinputdata ispreserved.Normalizationtechniqueassistmodeltolearn inmoreefficientmanner.DataAugmentationtechniquesuch asrotationupto40degrees,flippingsuchashorizontalflip, shiftsarealsousedtoincreasethesizeofdataset. [2] Data Augmentation resist the model from overfitting to the trainingdata.Resizingtheimagesisanotherpreprocessing technique which is computationally Efficient as small and uniformimagesizesresultinfastertrainingandprediction. Also neural network needs each and every input image of samesize.Inthisstudyimageisresizedto150X150.Batch processingtechniqueprocessimagesinbatchesratherthan singleimageatatimewhichspeedsuptrainingprocess.In thisstudybatchsizeis32soatatime32imagesarefedto the network. Conversion to Numerical Format is used for preprocessingtoconvertinputimageintoanarrayformatas arraysareeasytoaugmentascomparedtorawimages.
[5] One class of deep learning algorithms called ConvolutionalNeuralNetworkisdedicatedtoprocessingand analyzing visual data. Convolutional Neural Network is widely used for image classification, Image recognition, Imagesegmentationtasks.

Input Layer: This is where raw data is fed into the convolutionalneuralnetwork.Withoutadoubt,animage’s rawdatacomprisesofitspixelvalues.
Convolutional layer: This layer is responsible for modifyingtheinputdata byapplyingkernels. [5] Through convolution, each filter extracts distinct features from the inputdata.Activationmaps,anothernameforfeaturemaps, aretheoutputsproducedbythislayer.
Activationfunction:AnactivationfunctioncalledRectified Linear Unit is applied after each convolutional layer. It is appliedoneachandeveryelement. [5] Thisisimplemented tointroducenon-linearityinthenetworksothatthenetwork coulddiscover more intricate patterns. Usingthis function anyelementwithnegativevaluesarereplacedwithzero. [5] Another activation function is softmax activation function whichisusedinoutputlayerformulti-classclassifications

Max-pooling: A neural network can extract important features from the input with the help of max-pooling. [5] Max-poolingisresponsiblefordimensionalityreductionof data. [4] This assist in focusing on vital parts of the data whichactuallyhasimpactontargetvariable.Inthisstudy,the sizeofmax-poolingis2X2.

Flattening: The output feature maps are flattened into one-dimensionalvectorfollowingmultipleconvolutionaland poolinglayers.
Dropout: A layer that, during training, randomly sets a portionoftheinputunitstozerooneachupdate.Itprevent modelfromoverfitting. International Research Journal of Engineering and Technology (IRJET)

Volume: 11 Issue: 07 | July 2024 www.irjet.net p-ISSN:2395-0072
FullyConnectedLayer:ItisalsoknownsasDenselayer. These Dense layers are formed by feeding the flattened vectorintooneormorefullyconnectedlayers. [5] Thislayer process on extracted features to reach the decision of prediction.Everysingleneuroninafullyconnectedlayeris linked with every other neuron in the layer before it. The network can thus discover intricate relationships between diversefeatures.
2.4
TheroleofLossfunctionistogivemeasureofhowwell model'spredictionsmatchtruelabelswhichimpliesthatloss measuresarethedifferencebetweenthetruelabelsandthe predictedprobabilities.Modellookforwardtominimizeloss function and that is done using optimizer In this study, SparseCategoricalCross-entropylossfunctionisusedasit workswellformulti-classclassificationwheretargetvariable is an integer such as 0,1,2,3,4 and so on. In skin disease detection at the end we classify 12 diseases so we are performing multi-class classification so sparse categorical cross-entropyfunctionisadvisabletouse.
2.5 Optimizer
Themaingoalofoptimizeristoadjustweightsofneural network to decrease the measure of loss function Adam optimizerisusedinthisstudywithlearningrateof0.0001in which Adam stands for Adaptive Moment Estimate. Parameterusedintrainingphasecalledlearningrateissuch thatitregulateshowfrequentlytheweightsofthemodelare changed.Learningratebasicallycontrolsthesizeofstepsthat optimizertakeswhileupdatingweights.Highlearningrate resultsinlargestepswhichhelpsinspeedinguptrainingof modelbutprovidessuboptimalresultattheend.Whereas,in Low learning rate small steps are taken and takes comparatively more training time and reaches to more precise convergence. In this study, Adam optimizer has learningrateof0.0001whichisconsideredaslowlearning rate.
It is used to measure the fraction of predictions that modelpredictedcorrectly.Accuracyistheratioofnumberof correct predictions to the total number of predictions. Accuracy metric is used while training as well as during validationtomeasureofmodel'sperformance.
[2] Accuracy=Numberofcorrectpredictions/Totalnumber ofpredictions
3. PROPOSED WORK
3.1 Introduction
Thissectionpresentsathroughapproachthatmakesuse ofconvolutionalneuralnetworktoclassifydiverse12skin
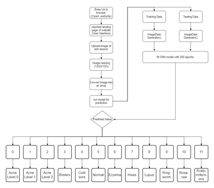
conditions.Preprocessingthedata,trainingthemodel and deploying it through online interface are all steps in this process.Theworkflow’sprimaryobjectiveistotakeaninput imageofskinlesionfromuser,preprocessit,classifyitusing convolutionalneuralnetworkmodelthathasbeentrained, andthenpresentthepredictionresultstotheuserthroughan intuitiveinterface.
UserwillopenUniformResourceLocatorandreachtothe landingpageofthewebsitewheretheuserinterfaceofskin detectionsystemwillbevisible.Userwhenscrolldowntothe upload file section to upload image of skin lesion and hits proceed button then one form is submitted with action=’/predict’ Which takes user to the new uniform resource locator having “/predict”. Before user visit this “/predict”page.Theuploadedimageofskinlesionbyuser undergoes preprocessing where firstly image is resized in 150X150format,laterimageisconvertedintoarrayusing “img_to_array”functionofkeraslibrary. Imageisneededto beconvertedintoanarraybecauseperformingaugmentation on array is simpler compared to images. After image is transformedintoanarray,imageisnormalizedinrange[01]. Preprocessing step such as Normalization is helpful in enhancingefficiencyofthemodel.Finally,suchpreprocessed image visits into the trained model. Model is loaded using ‘load_model”functionfromkeraslibrary.So,thisarrayform of image enters into the model. Now, in order to increase robustness of the model function from keras called “ImageDataGenerator”isused toaugmentimages.Various augmentationsareappliedsuchasrescalinginrangeof[0-1], rotationupto40degrees,horizontalflip,widthandheight shiftsfordataaugmentationoftrainingdataset.Whereas,for data augmentation of validation dataset only rescaling in range of [0-1] is performed using same “ImageDataGenerator”function.Attheendofpreprocessing data enters into the Convolutional Neural Network model which is defined using “sequential” model with multiple “Conv2D”,“MaxPooling2D”,”Dropout”,“Flatten”and“Dense” layers The model is compiled using Adam Optimizer of learningrate0.0001,Sparsecategoricalcross-entropyloss function and accuracy matrix. Using validation data, the modelisverifiedafterbeingtrainedonthetrainingdataset. Withtheaidoffunctioncalled“ModelCheckpoint”fromkeras library,thebestmodelispreserved.Finally,whenpredicted resultarriveswhichisindigitsbetweenzerotoeleventhat valueisredirectedtothefunctionwithinwhichtheloaded modelwascalledpassingarrayofinputimageasparameter. Now, each digit between zero to eleven is mapped with respective skin disease html page. So, after prediction whichever digitarrives, it ismapped tothecorresponding htmlpageandthehtmlpageforthatspecificskindiseaseis displayedon“/predict”uniformresourcelocator.Attheend usergetstoseethenameofpredicteddiseasefollowedbythe sameimagewhichwasprovidedbytheuserfollowedbythe informationregardingdetecteddisease. International Research Journal of Engineering and Technology (IRJET)

International Research Journal of Engineering and Technology (IRJET) e-ISSN:2395-0056
Volume: 11 Issue: 07 | July 2024 www.irjet.net
Inthisstudy,fourConv2DandfourMaxPooling2Dlayers arethere,oneflattenlayerispresent,3Dropoutlayerand3 Denselayersprevail.Initiallythesizeofinputpreprocessed imageis150X150
1. TheoutputshapeafterfirstConv2Dlayerwillbereduced to148X148with32filterseachofsize3X3.
2. The output shape after first MaxPooling2D layer will be reducedto74X74retaining32channels.
3. The output shape after second Conv2D layer will be reducedto72X72with64filterseachofsize3X3.
4.TheoutputshapeaftersecondMaxPooling2Dlayerwillbe reducedto36X36retaining64channels.
5.TheoutputshapeafterthirdConv2Dlayerwillbereduced to34X34with128filterseachofsize3X3.
6.TheoutputshapeafterthirdMaxPooling2Dlayerwillbe reducedto17X17retaining128channels.
7.TheoutputshapeafterfourthConv2Dlayerwillbereduced to15X15with256filterseachofsize3X3.
8.TheoutputshapeafterfourthMaxPooling2Dlayerwillbe reducedto7X7retaining256channels.
9.ThefirstDropoutrateis0.5.So50%ofunitsaremadezero topreventoverfitting.
10.Now,flattenlayerflattenstheinputto1Darrayof12544 elements.
11. The first Dense layer comes up with 128 neurons and RectifiedLinearUnitactivationfunction.
12.ThesecondDropoutrateis0.1.So10%ofunitsaremade zerotopreventoverfitting.
13.ThesecondDenselayercomesupwith256neuronsand RectifiedLinearUnitactivationfunction.
14.ThethirdDropoutrateis0.25.So25%ofunitsaremade zerotopreventoverfitting.
15. The third Dense layer comes up with 12 neurons and softmaxactivationfunction.
2395-0072
Table -1: Mappingofskindiseasebasedonmodeloutput

The suggested system's user interface (UI) is made to be simple to use and intuitive, allowing for smooth communication between the user and the Convolutional NeuralNetwork(CNN)model.Themainobjectiveoftheuser interface is to make it simple and effective for users to upload pictures of skin lesions and get diagnostic results. This section describes the UI design, and workflow from pictureuploadtoresultdisplay.

International Research Journal of Engineering and Technology (IRJET) e-ISSN:2395-0056
Volume: 11 Issue: 07 | July 2024 www.irjet.net p-ISSN:2395-0072
Step1: OpenUniformResourceLocator

Fig -5:Skindiseasedetectionlandingpage
Step2: Scrolldowntoseeuploadimagesection

Fig -6:Fileuploadsection
Step 3: Browse through images and upload skin lesion imageandclick“proceed”button.

Fig -7:Uploadimage
Step 4: This will take you tothe new page which not only contains the name of predicted skin disease on basis of uploadedimagebutalsocertainbasicinformationrelatedto predictedskindiseasealongwithuploadedimage.

Fig -8:Skindiseasepredicted
In this research, there is use of Convolutional Neural Network (CNN) to create a complete system for the automatic classification of skin conditions. The proposed methodologyencompassesnumberofphases,suchasmodel training, data preprocessing, and deployment through a user-friendly web interface. Considerable augmentation techniqueswereusedinthedatapreprocessingtoimprove the model's robustness. With numerous convolutional, pooling, and dropout layers, the CNN architecture was meticulouslybuilttoefficientlylearnandextractinformation fromtheinputimages.Themodelwastrainedusingawellstructuredtrainingandvalidationprocess,ensuringoptimal performanceandaccuracy.Duringthedeploymentphase,a Flask-basedwebapplicationwasconfiguredtoenableusers touploadphotographsoftheirskinlesion,whichthetrained CNN model subsequently preprocesses and classifies. The predictions are mapped to specific skin diseases and the corresponding information is displayed to the user, providing informative experience. The automated method helpspatienttodiagnosetheirskinconditioninearlyphase as well as aids medical professionals in lightening their burden.For250epochstheaccuracyachievedis64%.This canbeincreasedbyincreasingnumberofepochs.
[1] Kumar Vinayshekha Bannjhatti, Sujay S. kumar and Varun Saboo, “Dermatological disease detection using imageprocessingandmachinelearning,”IEEE2016
[2] KemalPolat,KaanOnurKoc,”DetectionofSkinDiseases from dermoscopy image using the combination of convolutional neural network and one-versus-all,” Journal of Artificial Intelligence and Systems 2, no.1 (2020):80-97.
[3] Hajgude, Mrs Jayashree, Aishwarya Bhavsar, Harsha Achara, and Nisha Khubchandani, “Skin disease detectionusingimageprocessingwithdataminingand deep learning,” International Research Journal of EngineeringandTechnology(IRJET),April2019.

International Research Journal of Engineering and Technology (IRJET) e-ISSN:2395-0056
Volume: 11 Issue: 07 | July 2024 www.irjet.net p-ISSN:2395-0072
[4] ALEnezi, Nawal Soliman ALKolifi. "A method of skin diseasedetectionusingimageprocessingandmachine learning."ProcediaComputerScience163(2019):8592.
[5] Shanthi,T.,R.S.Sabeenian,andRajuAnand."Automatic diagnosis of skin diseases using convolution neural network." Microprocessors and Microsystems 76 (2020):103074.
[6] Srividhya, V., K. Sujatha, R. S. Ponmagal, G. Durgadevi, and L. Madheshwaran. "Vision based detection and categorizationofskinlesionsusingdeeplearningneural networks." Procedia Computer Science 171 (2020): 1726-1735.
[7] Krizhevsky,Alex,IlyaSutskever,andGeoffreyE.Hinton. "Imagenetclassificationwithdeepconvolutionalneural networks."Advancesinneuralinformationprocessing systems25(2012).
[8] Mittra,AnilKumar,andDrRanjanParekh."Automated detectionofskindiseasesusingtexture."International JournalofEngineeringScienceandTechnology(IJEST) ISSN(2011).