
International Research Journal of Engineering and Technology (IRJET) e-ISSN:2395-0056
Volume: 11 Issue: 06 | Jun 2024 www.irjet.net p-ISSN:2395-0072
![]()

International Research Journal of Engineering and Technology (IRJET) e-ISSN:2395-0056
Volume: 11 Issue: 06 | Jun 2024 www.irjet.net p-ISSN:2395-0072
Keval Mistry1 , Mrugesh Limbachiya2 , Niraj Patil3 , Ojas Pawar4 , Manoj Dhande5
1,2,3,4,5 Department of Computer Engineering, Shah and Anchor Kutchhi Engineering College, University of Mumbai
Abstract - In a world where health and fitness have taken center stage,” Healthy Life pro” emerges as a transformative solution, uniting gym owners, trainers, and fitness enthusiasts within a dynamic and interconnected ecosystem. Developed using the cutting-edge Flutter framework, this app redefines the way the fitness industry operates, fostering collaboration, engagement, and efficiency across its diverse user base. With” Healthy Life pro”, we’ve harnessed the power of modern technology to createaplatformthatempowersgymowners,trainers,and customers alike. This innovative application opens the door to a world where individuals and businesses in the fitness space can come together to transform the way they work and interact. Gym owners will find in” Healthy Life pro” a robust set of tools that simplify the management of their facilities, from scheduling classes and tracking memberships to enhancing customer engagement. Trainers will benefit from a central hub for showcasing their expertise, offering personalized training programs, and engaging with clients in real-time. Meanwhile, fitness enthusiasts can seamlessly discover and access a wide range of fitness programs, book sessions with their favorite trainers,andconnectwithavibrantfitnesscommunity.
Key Words: Flutter, Gym owners, Trainers, Customers, Ecosystem, Fitness
The”HealthyLifepro”app,developedusingtheversatile Flutter framework, offers a dynamic ecosystem that connectsgymowners,trainers,andfitness enthusiastsin a seamless digital environment. This innovative platform leveragesthepowerofmoderntechnologytoenhancethe fitness industry, promoting collaboration, engagement, and efficiency among its users.” Healthy Life pro” facilitatescommunicationandcollaborationbetweengym owners,enablingthemtomanagetheirfacilities,schedule classes, and streamline membership management. Trainersbenefit from a centralized platform to advertise their services, engage with clients, and track progress efficiently.
Customers can easily discover and access fitness programs, book sessions, and interact with their trainers and peers. This app serves as a powerful catalyst in advancing the fitness industry, connecting gym owners,
trainers, and customers in an innovative ecosystem that promotes health, wellness, and collaboration. This app is set to redefine the way fitness communities interact and grow, ultimately contributing to a healthier and more engagedsociety.
The fitness industry has undergone a profound transformationinrecentyears,drivenbyagrowingglobal awarenessoftheimportanceofhealthandwellness.With thisshift,traditionalgymsandfitnesscentershaveevolved frombasicworkoutspacesintomultifacetedwellnesshubs, offering a wide array of services, experiences, and expertise. However, alongside this evolution, there has been a growing need for a technological solution that streamlines the complex web of interactions within the fitness ecosystem. This is where” Healthy Life pro” emerges, providing a holistic and innovative solution that bridges the gap between gym owners, trainers, and customers
“HealthyLifepro”wasbornfromacollectivemotivationto enhance the fitness industry, empower fitness professionals, and create a more accessible and engaging fitness experience for individuals. It seeks to leverage technology and innovation to drive positive change in the health and wellness landscape, bringing gym owners, trainers, and customers together in a dynamic ecosystem thatbenefitsall.Ultimately,themotivationbehind”Healthy Life pro” is a commitment to promoting health and wellness. The app seeks to empower individuals to lead healthierlivesandcreateamoreconnectedandsupportive fitness community. By facilitating better access to fitness resources and expert guidance,” Healthy Life pro” aims to inspirepositivechangesinpeople’slives
1) Android Application Development: Programming with theGoogleSDK:
In this research, the authors Rick Rogers, John Lombardo, Zigurd Mednieks, Blake Meike provides a complete introduction to the Android programming environment, architecture, and tools, making it a valuable resource for

International Research Journal of Engineering and Technology (IRJET) e-ISSN:2395-0056
Volume: 11 Issue: 06 | Jun 2024 www.irjet.net p-ISSN:2395-0072
developers looking to learn Android application development.
2)DigitalTransformationinFitnessIndustry:
In this paper, the study underscores the need for applications that bridge the gap between fitness stakeholders, making it easier for them to connect and collaborate. It emphasizes the importance of digital solutionsinreshapingthefitnessindustry.
3)MobileApplicationsandFitnessEngagement:
Itdelvesintotheroleofmobileapplicationsinthefitness industry. It explores how these apps have become integral in providing users with tools to track their progress,accesspersonalizedworkouts,andconnectwith fitnessprofessionals.
4) The Role of Cross-Platform Development in Fitness Apps:
The authors Johnson and Lee discuss the rise of cross platformappdevelopmentusingframeworkslikeFlutter. Theyanalyzethebenefitsofcross-platformdevelopment, including cost-effectiveness and ease of maintaining consistentuserexperiencesacrossdifferentplatforms.
5)GeolocationServicesinFitnessApps:
This research study examines the importance of geolocationservicesinfitnessapplications.Itemphasizes the need for accurate location-based features to help users find nearby gyms and trainers, enhancing convenience.
3. METHODOLOGY
The existing technologies use Java based application developments that use object-based approach to store andpassdata forfunctioningoftheapplication. Wehave proposed developinga fitnessassistantapplicationusing flutter which uses a widget-based approach that consumeslessfunctioningspaceandcaterstouserswith lower-endphoneswithlowerspecs.Tousealessdifficult andextraprogrammer-pleasantmethod,we'veusedDart programming language that is primarily based totally on flutter. Healthy Life pro is built on a solid technological framework, combining the versatility of the Flutter framework for mobile app development with the robust capabilities of Microsoft SQL Server (MSSQL) for data management.
A.DartProgrammingLanguage:
Dart is an open-source, general-purpose, object-oriented programming language with C-style syntax developed by
Google in 2011. The purpose of Dart programming is to create a front-end user interface for the web and mobile apps.Itisbeneathenergeticdevelopment,compiledtolocal system code for constructing cellular apps, stimulated through different programming languages consisting of Java,JavaScript,andC,andisStronglyTyped.SinceDartis acompiledlanguage,youcan'texecuteyourcodedirectly; instead,thecompilerparsesitandtransfersitintomachine code.
B.Flutter:
Flutterisanopen-sourceframeworktocreatehighquality, high performance mobile applications across mobile operatingsystems-AndroidandiOS.It providesasimple, powerful, efficient and easy to understand SDK to write mobile applications in Google’s own language, Dart. This tutorial walks through the basics of Flutter framework, installation of Flutter SDK, setting up Android Studio to develop Flutter based application, architecture of Flutter frameworkanddevelopingalltypesofmobileapplications usingFlutterframework.
C.MicrosoftSQLServer(MSSQL):
MicrosoftSQLServerisarelationaldatabasemanagement systemasadatabaseserverthatstoresandretrievesdata as requested by other software applications on the same computer or a remote computer using the client-server model.

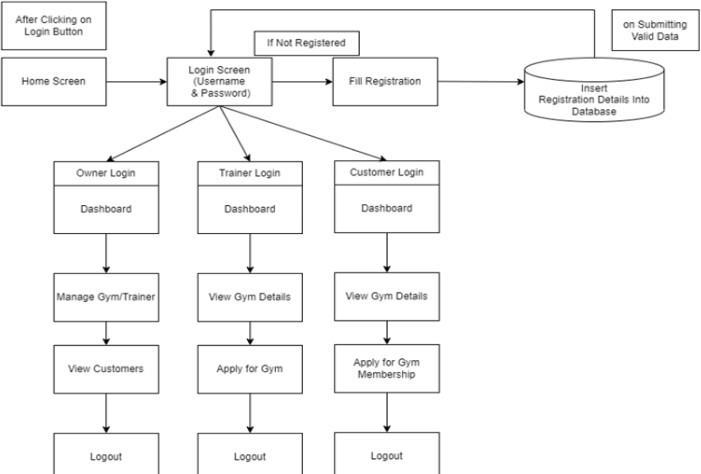
Fig 1
GymOwner:
1. Register: The gym owner will need to register himselffirst.
2. Login:Theycanloginusingtheircredentials.

International Research Journal of Engineering and Technology (IRJET) e-ISSN:2395-0056
Volume: 11 Issue: 06 | Jun 2024 www.irjet.net
3. GymDetails:Theycanadd/edittheirgymdetails. Theycanaddphotos/descriptions/address/contact.They canalsomanagetheirgymplans.
4. Manage Trainer: They canadd/update/delete/viewtrainers.
5. ViewMembership:Theycanviewcustomersand theirmembershipofthegym.
GymTrainer:
1. Register: Trainers will need to register themselvesfirst.
2. Login:Theycanloginusingtheircredentials.
3. Profile:Theycanaddandedittheirbasicdetails. Theywillberequiredtoaddtheirqualification.Theyalso havetoaddtheirachievements.
4. They can view the photos/descriptions/addresses/contact numbersofgyms.
5. Applications: They can apply for the trainer job inthegymtheylike
Customer:
1. Register: The customer needs to register himselffirst.
2. Login:Theycanloginusingtheircredentials.
3. Home:TheycanusetheBMICalculator.Theycan usetheBRMCalculator.TheycansearchandviewGymsbyname/city/nearby.
4. Gym Details: They can view the photos/descriptions/address/contact number of the gym.Theycanchooseplansandpay(DummyPayment).
5. Gym Membership: They can view their membership details. They can give reviews to the gym (onlyonce)
5. RESULTS
The login page has three options to login as a customer, asagym-ownerorasagym-trainer.Auserfirstlogsinto the system by either entering their already existing user credentialsorregistersasanewuser.Uponwhichthey’re redirectedtothehomepage.
p-ISSN:2395-0072

Each user can calculate their Body Mass Index (BMI) as well as Basal Metabolic Rate (BMR). A Basal Metabolic Rate is calculated from it using the formula: BMR= 10 x weight (kg) + 6.25 x height (cm) + 5. Body Mass Index (BMI) is a person’s weight in kilograms divided by the squareofheightinmeters.


International Research Journal of Engineering and Technology (IRJET) e-ISSN:2395-0056
Volume: 11 Issue: 06 | Jun 2024 www.irjet.net


p-ISSN:2395-0072



International Research Journal of Engineering and Technology (IRJET) e-ISSN:2395-0056
Volume: 11 Issue: 06 | Jun 2024 www.irjet.net p-ISSN:2395-0072
Insummary,the”HealthyLifepro”app’sreportoutlinesa holistic approach to transforming the fitness industry, fostering user engagement, and providing a secure and enjoyable fitness experience. The chosen methodology, design, and project planning are carefully structured to ensure the app’s successindeliveringavibrantandusercentricfitnessecosystem.”HealthyLifepro”isnotmerely an app but a vision to address the challenges and limitationswithinthefitnessecosystem.Theappseeksto foster a user-centric approach by providing efficient, user-friendly,andcommunity-drivensolutions.
We would like to express our sincere gratitude to all those whohavesupported andguidedus throughoutthe process of conducting this report on Healthy Life pro. This endeavor would not have been possible without their valuable contributions and assistance. We are thankful to our college Shah and Anchor Kutchhi Engineering College for considering our project and extending help at all stages needed during our work of collecting information regarding the project. We are deeply indebted to our Principal Dr. Bhavesh Patel and Head of the Computer Engineering Department Prof. Uday Bhave for giving us this valuable opportunity to do this project. We express our hearty thanks to them for their assistance without which it would have been difficult in finishing this project synopsis and project review successfully. We take this opportunity to express our profound gratitude and deep regards to our guide Prof. Manoj Dhande for her exemplary guidance, monitoring and constant encouragement throughout the course of this project. This work would not have been possiblewithoutthecollectiveeffortsoftheseindividuals and organizations. While any shortcomings in this researcharesolelyourresponsibility,theircontributions havesignificantlyenricheditscontent.
[1] K. Y. Lee J., Park H., Digital Transformation of the FitnessIndustry.IEEE,2022.
[2] N. A. KhanM.K.,AhmedM.S.,DigitalTechnologies in theFitnessIndustry.IEEE,2021.
[3] L. H. K. Kim S., Lim S., The Impact of Digital Technologies on Consumer Behavior in the Fitness Industry.IEEE,2020.
[4] M. M. O’Keeffe G., Brosnan M., The Impact of Technological Innovation on the Fitness Industry. IEEE,
2018.[5]Z.L.LiuH.,LiS.,TheRoleofsocialmedia in the Fitness Industry: A Systematic Review.
IEEE,2019
[6] Prof. Pooja Nagdev, Simran Batra, Sahil Pamnani , Pranav Parab, Karan Parikh, “Health and Fitness Assistant”,intheIJCRT Volume6,Issue1March2018.
StevenS.Coughlin,PhD1,*,MaryWhitehead,MPH,CHES2, Joyce Q. Sheats, RN, MPH3, Jeff Mastromonico4, Dale Hardy,PhD,RD,LD,CDE,CHES5,andSelinaA.Smith,PhD, MDiv3, “Smartphone Applications for Promoting Healthy Diet and Nutrition: A Literature Review”, in the Jacobs J FoodNutr.2015.
[7] Gourangi Taware, Rohit Agarwal, Pratik Dhende , Prathamesh Jondhalekar, Prof. Shailesh Hule, “AI- based Workout Assistant and Fitness guide” in the International Journal of Engineering Research Technology (IJERT), Vol. 10Issue11,November-2021
[8] Iman Khaghani Far, Svetlana Nikitina, Marcos Baez, Ekaterina Taran, Fabio Casati,” Fitness Applications for Home-Based Training” in the Article in IEEE Pervasive Computing·October2016KhaghaniFaretal.2015.
[9] Sakitha Anna Joseph, Reshma Raj K., Sony Vijayan,” User’s Perspective about Mobile Fitness Applications” in the International Journal of Recent Technology and Engineering(IJRTE)Volume-8Issue-6,March2020
[10] Evaluating the Effectiveness of Mobile Fitness Applications: A Longitudinal Study” by John Smith and Emily Johnson (2019) in the Journal of Health Communication