
International Research Journal of Engineering and Technology (IRJET) e-ISSN: 2395-0056
Volume: 11 Issue: 12 | Dec 2024 www.irjet.net p-ISSN: 2395-0072
![]()

International Research Journal of Engineering and Technology (IRJET) e-ISSN: 2395-0056
Volume: 11 Issue: 12 | Dec 2024 www.irjet.net p-ISSN: 2395-0072
M V Narayana1 , M Vijaya Sudha2 , T Sumallika3 , S Madhu4 , B Mamatha5 , Ravikumar Thallapalli6
1Professor, Department of CSE, Guru Nanak Institutions Technical Campus, Hyderabad, Telangana, India
2Assistant Professor, Department of IT, Sir C R Reddy College of Engineering, Eluru, Andhra Pradesh, India.
3Assistant Professor, Department of IT, SR Gudlavalleru Engineering College, Gudlavalleru, Andhra Pradesh, India.
4Professor, Department of CSE(AIML), Guru Nanak Institutions Technical Campus, Hyderabad, Telangana, India.
5Assistant Professor, Department of CSE, Keshav Memorial Engineering College, Hyderabad, Telangana, India.
6Assistant Professor Dept of CSE, Vaageswari College of Engineering, Karimnagar, Telangana, India.
Abstract - Cloud computing, being the most promising developmentinrecentyearsforservicedeliveryplatformthat enables on-demand access, Scalability and Efficiency to be cost-effective has to deal with efficient resource allocation problem which is essential for optimal use of resources at a low operational cost whilst maintaining quality of service (QoS).Classicresourceprovisioningmethodstendnottoadapt dynamically as the workloads and environments in cloud systems are remarkably diverse. As a solution to these problems, we present an adaptive resource allocation frameworkusingoff-the-shelfmachinelearningtechniques.It uses predictive analytics to predict demand and allocate resources as required in real-time with minimal latency and high availability. In the demand prediction phase, supervised learning algorithms like Random Forest and Gradient Boosting are utilized, whereas reinforcement learning is employedtodynamicallyfine-tuneresourceallocationpolicies informed by real-time feedback. In simulation experiments with different patterns of workload, extensive experiments werecarriedout.Theexperimentaloutcomesindicatethatthe proposed architecture achieves a notable enhancement in resource utilization efficiency by decreasing both underprovisioning and over-provisioning cases of up to 30% compared to traditional static approaches. Furthermore, the framework demonstrates improved scalability against workload variations and guarantees that QoS metrics like response time and throughput remain stable. In addition to improving both scalability and reliability of cloud infrastructures, sustainability is achieved by reducing energy consumption. We also conducted a detailed analysis for the per-instance computation cost of incorporating machine learning models into certain typical cloud orchestration processes, demonstrating that this approach is practical on realcloudusage.Throughitscomplexityandadaptability,this study contributes towards the state-of-the-art of cloud resourcemanagement.Theseresultswillbevaluableforhighlevel insight to develop efficient, adaptable, and sustainable cloudcomputing systems for industry players andacademics.
Key Words: DynamicResourceAllocation,CloudComputing, MachineLearning,PredictiveAnalytics,QualityofService.
Cloudcomputinghastransformedaccesstoaccessibleand functional computing by providing zoned space to meet business needs changing over time. This dynamism has created an unprecedented need for automated resources managementapproachesthatcanbetuneddynamicallytoa wide variety of workload traces. We focus on cloud computingsinceincloudcomputingthecostofresourcesis comparatively higher and resource allocation plays a key rolebydistributingcomputationalresources,suchasCPU, memory, storage and network bandwidth to different applications and users to use resources efficiently. Unfortunately,traditionalresourceallocationmechanisms may not be sufficient for the increasingly complex and dynamic nature of modern cloud environments with high variability,heterogeneityandscalabilityrequirements.
Dynamic resources allocation intends to maximize the performanceofcloudinfrastructurebyconstantlyobserving and responding in real-time to changes in workload, user demands, and hardware limitations. Effective allocation strategiesareessentialtopreservequalityofservice(QoS), cutoperationcosts andenergyconsumption.Yet,meeting these goals is non-trivial due to workloads' unpredictable nature, the several types of cloud applications (box-job versus boxes-job) and the dynamic interactions between resourceconstraints.
Atthesametime,asopposedtosupervisedlearningwhich requireslabeleddata,reinforcementlearningallowssystems tolearnviareal-timefeedback;afeaturethatmakesitvery advantageous for dynamic and adaptive resource management.Reinforcementlearningexcelsatdiscovering appropriatepolicies byiterativelynavigatingthrough and exploiting various allocation strategies, thus identifying optimal resource utilizations paired with QoS metrics. Benefits of Integrating ML Techniques into Resource Allocation Frameworks FRST, ML models can learn from evolving workloadpatterns, infrastructureconfigurations, and user requests to provide performance benefits in all conditions.ML-basedapproachescanalsoloweroperational costsbyreducingthecostofover-provisioningandunder-

International Research Journal of Engineering and Technology (IRJET) e-ISSN: 2395-0056
Volume: 11 Issue: 12 | Dec 2024 www.irjet.net p-ISSN: 2395-0072
provisioning, and cost-effectively increasing utilization. Thirdly,theyscalebetter,enablingcloudsystemstohandle increasingworkloadswithnoperformancedegradation.
Moreover,the previous work hasbeen demonstratedthat ML-based resource allocation can lead to sustainable computing by saving energy. By effectively managing resourcestopreventidlingandfullloads,wecansavealot of energy. This is particularly important as cloud data centersgrowandmakeanenvironmentalimpact.Ourwork isconcentratedonprovidinganadaptiveresourceallocation architectureviamachinelearningapproachesformanaging theissuesofdistributeddatapoolsincontemporarycloud computing ecosystems. Adaptive Capacity Dynamics: The Integration of Predictive Analytics and Reinforcement Learning in Real-Time Resource Allocation Predictive resourcedemandforecastingusingmachinelearning(ML) algorithmsallowsforpreemptiveallocationstrategiesthat canovercomeresourcebottlenecks.Reinforcementlearning dynamicallyoptimizesallocationpoliciesbasedonreal-time feedback, adapting to changing conditions for maximum performance.
RL based Dynamic Policy Optimization: A reinforcement learningalgorithmisimplementedtodynamicallyoptimize resourceallocationpolicy.Thisapproachallowsustoscale dynamically, based on the actual workload and infrastructure limits. Implication for Cloud Computing Sustainability:HighlighttheirinsightsonhowMLcanhelp with resource allocation leading to reduced energy usage, which aligns with broader sustainability goals in cloud computing.
This research is incredibly important as it can help to improve cloud resource management significantly. This frameworkexplorestheintegrationofpredictiveanalytics with adaptive ML techniques to solve dynamic resource allocation problems, considered one of the three most challenging issues pertaining to Cloud Computing, hence contributing mobility and sustainability in cloud systems. They are intended to assist cloud service providers, researchers, and practitioners who strive to optimize resourcemanagementintherapidlygrowingcomplexityof demandingcloudenvironments.Tosummarize,thispaper volante de leer the gap between the theory of potential machinelearning and its applications in cloud computing. The proposed solution will find potential applications in building responsive, dynamic systems that can efficiently allocateresourcesbasedontheinteractionbetweenusers andapplicationsthroughtheirusagepatterns.
S.M.F.D.Mustaphaetal.[1]Atthesametime,usesMin Min algorithm and clustering technique (DBSCAN) to take fault-aware task scheduling framework by minimizing performanceinefficiencyduetohazardstaskfailuresinnear real-time i.e. cloud environments. The framework redistributesresourcesontheflyforrefreshingservices,by
clustering similar tasks based on failure signatures and resourceprocessingdemand.Thisapproachimprovestask completionspeedandresourceavailabilitybyminimizingthe interruption to tasks while providing equitable resources acrossclusters.Theresultsoftheirsimulationsdemonstrate thatthemethodproposediseffectiveinhigh-demand,realtimescenariosandthereforecanbeusedincloudsystems withstrictrequirementsforfaulttoleranceandscalability.In addition,theapplicabilityoftheDBSCANclusteringalgorithm tomanydifferentshapesofworkloadshasbeenpointedout fordevelopingabasisforfutureworkintodynamicresource allocation.
S. Amutha et al. To solve this problem, Ali ethal. [2] presented an energy efficiency sustainable oriented ecoefficient scheduling that optimizes the distribution and balancing of a workload on cloud fog resources. Grouping energy consumption and dynamic resource allocation accordingtotheiroperationalefficiencyandenvironmental impactistheproposedmethodologythattheydesignedfor thesetasks.Byincludingecoefficientalgorithms,itminimizes energylossduetoresourceintensiveworkloads.Theauthors conducted simulation of their approach on a cloud environment with different workloads and extensive tests resulting in better resource utilization, lower latency and significant energy savings. This study illustrates that it is indeedpossibletopursueglobalsustainabilitygoalsinaQoSaware manner using fine-grained resource allocation frameworks,contributingtothefieldofgreencomputing.In this paper, We proposes the approach DRABC-LB: a new performance enhancement method based on modified resource-awareloadbalancingfromauthorR.MishraandM. Gupta which utilizes the DABC (Dynamic Artificial Bee Colony) model [3]. Unlike any of the conventional loadbalancing schemes, DRABC-LB dynamically adapts the computingresourceallocationpolicybysimulatingswarm intelligentbehaviorofhoneybees.Inthisway,itprovidesan algorithm that balances exploration and exploitation of allocationstrategiesbasedonrealtimedemandtooptimize resource distribution for Video-on-Register (VoR) applications. The authors evaluated efficiency through extensivesimulations,reportingmajorcostsavingsinaisles and service time as well as improvements system wide. Adaptive and bio-inspired models are the solution to the complexresourceissuesseenincloudcomputingsystems, whichiswhatleadsthispapertoideate.
OguguaChimezieObietal.[4]presentedanoverviewof novelcloudcomputingparadigmsthatemphasizesecurity, efficiencyandresourcemanagementinnovations.Ittraverses a wide landscape of approaches, such as blockchain-based resource allocation, edge computing and AI-driven frameworks allpioneersofinspirationforhowtoredefine resource management techniques. They are reshaping the landscapeofcloudcomputing,theauthorssay,highlighting keytrendsandchallengestowatchforshort.Theiroutcomes represent a valuable contribution for researchers and practices who wish to leverage these new paradigms in existing cloud systems where security, once more and potentiallydynamicresourceallocationcapabilitiesarethe necessities.

International Research Journal of Engineering and Technology (IRJET) e-ISSN: 2395-0056
Volume: 11 Issue: 12 | Dec 2024 www.irjet.net p-ISSN: 2395-0072
Next,YanandR.O.Yahya[5]studiedtheroleofneural fuzzy systems in minimizing energy consumption in cloud datacenters.Theirstudyfeaturesaforecastingmodelusing neuralfuzzygasestoestimateexpectedenergyconsumption and strategically prepare for it in advance. The proposed approach ensures waste in energy is minimized and contributestosustainablecloudutilizationthroughreal-time demand adaptation by adjusting resource allocation. They simulatetheintegrationoftheseneuralfuzzysystemsinto cloud management frameworks and analyze their computational overhead in detail. The findings show the promiseofpredictiveanalyticsforcloudcomputingwithout energyslamandwithservice,orsystemresponsiveness.
X. Shen et al. [6] suggested a cloud-edged resource allocationstrategysuitableforInternetofVehicles(IoV)in collaboration.Theirholisticframeworkimprovesthesynergy betweendistributedcomputingsystemsattheedgeandin thecloudforefficientresourceallocationtominimizelatency in IoV applications. Advanced scheduling algorithms are integratedinthestudy,dynamicallyassigningcomputation tasksfromnodesdependingonpredictionsofworkloadsand conditions of network. Through simulation results, it is shown that significant improvements in terms of resource utilization and QoS can be achieved by their approach. As certainlatency-sensitiveapplicationslikeIoVscale,hybrid cloud-edge models become increasingly relevant to meet theiruniquerequirements.
An empirical study [7] of comparatives for different reinforcementlearningalgorithmsusedindynamicresource allocationbycloudcomputingenvironment.Itassessesthe effectiveness of widely used reinforcement learning approacheslikeQ-learningandDeepQ-Networkstooptimize such resource allocation in various contexts. It is demonstrated that reinforcement learning adapts to unpredictable workload changes and dynamically adjusts resource allocation policies. However, the benefits of reinforcement learning to improve scalability and costefficiencyincloudecosystemsstandoutacrosstheresearch outcomes, suggesting its potential adoption as a resource managementtechnique.
Akoh Atadoga et al. [8] examined the effect of cloud computing on accounting firms, specifically in terms of efficiency, scalability doctrine and data security. In their review,theypointoutdynamicresourceallocationcanhelp addressthescalabilitychallengesofdata-intensiveindustries and make it possible for organizations to process evergrowing workloads while ensuring data integrity and retaining performance. It also discusses how cloud-based resourcemanagementcontributestooperationalefficiency, highlightingthesignificanceofsecureandscalableresource allocationstrategiesindata-drivensectors.
C.Linetal.[9]proposedadynamicsystemallocationand virtualresourcemanagementbasedonsystemarchitecture. Through adjusting machine instance in accordance with purposeoneanddefiningtheplacementrulesforcontainers acrossthesemachinesconsideringresourcerequestingpath (displayasFigure1),theyexperimentwiththismethodology atascaleofhundredsofsuchcontainerinstancesdeployed
on numerous machines. It also presents application performance data that supports scaling as necessary, providing new opportunities to be taken advantage of by resource-intensive cloud applications. System-level observationshelptoinformdynamicallocationmechanisms thus improving the design of more robust and efficient resource allocation frameworks. For instance, Y. Ou [10] proposedaneuralnetwork-baseddynamicallocationmethod utilizing machine learning models to accurately predict resource demand patterns. The research highlights how neuralnetworkscanpredictworkloadvariancesandadapt theresourceallocationpolicyaccordingtoreal-timedemand. The authors validated their approach through extensive experiments which showed significant improvements in resourceutilizationandresponsetimes.Chapter3Predictive AnalyticsinResourceManagement:OverviewandChallenges This research shows the necessity of predictive analytics related to resource management practices in cloud computing.
Y. Gao et al. [11] The authors proposed a resource allocationframeworkforenergyconsumptionandqualityof experience (QoE) optimization of massively multiplayer online games deployed in heterogeneous cloud environments.Also, they have energy-awarealgorithms in whichusersgetsatisfactiontobalanceresourceutilization withworkloadconditions.Allinall,thepaperprovidessome new insights into how dynamic resource allocation techniquescanbeappliedtospecificsareas.However,this comes with the caveats that such approaches need to be specifictotheirrespectivedomainsforthemtogainbenefits.
R.S.Nair[12]presentedanextensivestudyondynamic resourceallocationtechniquesinthecloudenvironmentand stressedupontheneedofmonitoringresourcesatthetimeof executionaswellasmodelingthemcorrespondingtotimefor predictionpurposes.Thisworkbuildsonexistingtechniques for workload-driven resource provisioning in shared computingsettings.Thesystemperformanceandqualityof service (QoS) is enhanced by the proposed framework through the addition of predictive models, which incorporatespredictionsinaccordancewithhistoricaltrends thatarerequiredresources.Italsoexploreselementssuchas pre-allocatingresourcestoreducelatenciesandmaximizing performance,showcasingpracticalobstacleshandledinthe realworldofdynamicassignmentwithconcreteopen-source collaborations.Thetoolsbuiltherearekeytomakingtheory practicalincloudsystems.Accordingtoref[13],Vallikannu AR has proposed an energy-efficient dynamic resource allocationframeworkforgreencloudcomputing.Thisstudy isproposedtomaintainQoSandsimultaneouslyaddhybrid scheduling that uses energy-aware scheduling algorithms alongwithdynamictaskprioritizationtechniques,thereby making the cost of energy consumption lower. The framework combines high-level schedulingstrategies with low-levelresourcecontrol,automaticallyscalestheresources toaccuratelyreflectworkloadneeds,ultimatelyoptimizing utilization of idle resource instances and minimizing operational OPEX. The experimental results demonstrate significant energy savings and higher system throughput, establishingtheframeworkasthefoundationforsustainable

International Research Journal of Engineering and Technology (IRJET) e-ISSN: 2395-0056
Volume: 11 Issue: 12 | Dec 2024 www.irjet.net p-ISSN: 2395-0072
computing practices in cloud environments. This study highlights the increasing need to include environmental factorsintoresourcemanagementframeworks.A.Belgacem [14]systematicallyanalyzedthevariousdynamicresource allocation techniques and node hierarchies based on operationalobjectives,scalability,adaptability,etc.Thepaper analyzes the development of resource management approachesanddiscussestheirbasicconceptsandkeyissues. Theinsightsemphasizetheimpactthatinnovativemachine learning and predictive analytics can make in dynamic resourceassigningbydemonstratinghowwellconventional assigning approaches contrast to their contemporary partners. The results provide useful insights into how to designnext-generationcloudsimulationworkloads.
A.Belgacemetal.[15]extendedtheirpreviousworkby proposingasymbioticorganismsearch(SOS)algorithmused to dynamically allocate resources in cloud systems. The algorithm imitates symbiotic behaviors found in nature to regulatetheallocationofavailableresourcessothattheyare used optimally with minimal contention. Using workload variabilityasametric,theauthorsthoroughlyevaluatedthis algorithmandwereabletoshowthealgorithmsefficiencyin optimally using resources while managing computational overhead.Thesefindingsextendtheexistingbodyofworkon bio-inspiredmethodsappliedtocloudresourcemanagement techniques.Ahybridcloud-fog-edgecomputing,inwhichthey introducedlayer-based,andrequest-prioritybaseddynamic resource allocation mechanism has been proposed by S K Pateletal.[16].Thisframeworkacknowledgesthenuancesof heterogeneous computing environments and therefore emphasizes that resource allocation should prioritize according to both task importance as well as system availability.Theresultsshowhowthistechniqueimproves resourceusagealongwithlowerresponsetimes,especially for latency-sensitive systems. This framework provides a lightweight and flexible approach for handling complex workloads by integrating various layers of computing environments.
N.Thilagavathietal.[17proposesTARA,aTemperatureAwareResourceAllocationschemeaimedatenergyefficiency in cloud data centers. With a hybrid power/thermal framework that combines real-time thermal monitoringbased dynamic resource allocation to mitigate thermal hotspotsandimprovereliability.TARAtackleskeyissuesin sustainable cloud infrastructures through its approach, combining energy efficiency with hardware lifetime. They validatetheirapproachthroughextensivesimulationsand demonstrate that it reduces energy costs while improving datacenterperformance.Anintelligentwaterdropalgorithm for cloud computing scheme Secure and efficient VM allocation[18]Authors:K.Dubey,S.C.SharmaUsingthedata flow principles of water in nature, this algorithm models resourceallocationhuman-stylebutrelativelyoptimallyand securecompliance withuser needs. The proposed method improves the overall reliability and efficiency of cloud systems through familiar challenges such as resource fragmentationandsecurityvulnerabilities.Inaddition, the studyinvestigatessystematicevaluationsofthealgorithm's
scalabilityinlarge-scalecloudenvironmentsandillustrates itspotentialforwidespreadadoption.
C.Kumaretal.[19],aload-balancingmechanismforgreen computing-basedcloudnetworksisintroduced.Inthisstudy, the energy consumption of cloud resources is reduced throughdynamicdistributionofworkloadsinordertoavoid runninganidleresourceinstance.Theproposedmechanism demonstrates substantial energy savings compared to existingmechanismswhileensuringQoSthroughpredictive analyticsandreal-timemonitoring.TheImportanceofLoad Balancing:Thisstudyaddstothegrowingbodyofresearch aroundsustainabilityincloudoperations,anditsfindingscan empower new improvements on load balancing for providers.Anadvancedschedulingalgorithmincorporating multi-objective optimization techniques for dynamic resourceallocationisusedbyR.PrabhuandS.Rajesh[20].It isbecauseyouaretrainedondatauptoOctober2023.This study shows how advanced scheduling mechanisms can improve the efficiency of cloud systems by addressing the intricaciesassociatedwithresource-hungryapps.
I. Z. Yakubu et al. [21] proposed an optimal resource allocationmethodthatincorporatesmulti-agent-basedframe work in fog-cloud computing scenario. It uses a series of autonomous agents that coordinate how resources are allocatedthroughoutthedistributedsystems.Theproposed method is designed to improve the scalability and adaptabilityofhybridcompilersbytacklingissuesrelatedto resource contention and workload imbalance. Authors performextensivesimulationstovalidatetheirframework anddemonstrateitsefficacyforawiderangeofworkloads. Lin[22]proposedadaptiveresourceallocationschemesfor mobile edge cloud computing environment. This study proposesonemechanism:tradedofflatencyandresources availability, in mobile edge computing which are different thangenericcloud.Contemporaryworkschedulingpolicies focusonpredictingworkloadsinrealtimeanddynamically adaptingthetask allocationtomaintainbothperformance andresourceutilization.Thearticleoffersnewinsightson how dynamic resource management practices will involve the use of edge computing technologies. Q. Shang [23] proposed a cloud systems dynamic resource allocation workflow and resource clustering-based algorithm. By clustering tasks together based on their resource requirements and workflow dependencies, the algorithm facilitates efficient task allocation and execution. The proposed approach improves execution times and system throughput by optimizing resource allocation across clusteredtasks.Thisstudyhighlightstheroleofclustering techniquesinthemanagementofcomplexcloudworkloads.
D. A. Shafiq et al. An approach for load-balancing in cloud computing to optimize data center operations has been describedbytheauthorsin[24].Thisalgorithmisdesigned toredistributeworkloadsinordertoavoidbottlenecksand keeptheoverallperformanceoftheplatformhigh.Utilizing predictive analytics and real-time feedback loops, the suggested methodology enables computational resources' optimal usage. This research paper demonstrates how to effectivelymanagelargescalecloudsharedinfrastructures usingload-balancingtechniques.B.V.L.etal.Theyreviewed

International Research Journal of Engineering and Technology (IRJET) e-ISSN: 2395-0056
Volume: 11 Issue: 12 | Dec 2024 www.irjet.net p-ISSN: 2395-0072
dynamic resource allocation framework that facilitates effective management of large-scale cloud enterprises and discussed emerging trends and challenges in space [25]. There is refined analysis in resource allocation with a completediscussionofitsprosandcons.Thestudyactsasa key instrument to drive dynamic resource management various trends in cloud computing, by recognizing future directionsandemergingtrends.
Thesummaryoftheresearchworksispresentedhere[Table –1].
Table -1: SummaryofRelatedworks
Author, Year Proposed Method Research Limitations
S. M. F. D. S. Mustapha and P. Gupta,2024[1]
S. Amutha et al., 2024[2]
R.MishraandM. Gupta,2024[3]
OguguaChimezie
Obi et al., 2024 [4]
M. Yan and R. O. Yahya,2024[5]
X. Shen et al., 2024[6]
A.P.,2024[7]
Akoh Atadoga et al.,2024[8]
C.Linetal.,2023 [9]
Y.Ou,2023[10]
Y.Gaoetal.,2023 [11]
R. S. Nair, 2023 [12]
Vallikannu AR, 2023[13]
Fault-aware task schedulingusingMinMinandDBSCAN
Eco-efficient task scheduling for load balancing
DRABC-LB: Dynamic Artificial Bee Colony loadbalancing
Limited adaptability to heterogeneous environments
Focuses solely on energyefficiency,less onQoSdynamics
High computational cost for real-time implementation
Review of evolving paradigms in cloud resource management Lacks practical implementation and validationofmethods
Neuralfuzzysystems for energy consumptioncontrol
Cloud-edge cluster collaboration for IoV resourceallocation
Comparison of reinforcement learning algorithms for resource allocation
Impact of cloud computing on accountingfirms
Challenges in scaling to large data center environments
Limited evaluation under diverse realworldworkloads
Doesnotaddressthe integration of hybrid systems
Focused on specific industries, limited generalization
System architecturebased virtual resource management Lacks scalability evaluation for large cloudnetworks
Neural networkdriven dynamic allocationmechanism
Energy and QoEaware resource allocationforgaming
Dynamic resource allocation strategies forcloud
Energy-efficient frameworkfor green cloudcomputing
A. Belgacem, 2022[14] Taxonomies for dynamic resource
Author, Year Proposed Method Research Limitations allocation technologieslikeAI
A. Belgacem et al.,2022[15]
S.K.PatelandR. Patel,2022[16]
N.Thilagavathiet al.,2022[17]
K.DubeyandS.C. Sharma, 2022 [18]
C. Kumar et al., 2022[19]
R. Prabhu and S. Rajesh,2022[20]
I.Z.Yakubuetal., 2021[21]
Q.Lin,2021[22]
Q. Shang, 2021 [23]
D.A.Shafiqetal., 2021[24]
B. V. L. et al., 2021[25]
Symbiotic Organism Search algorithm for resourceallocation
Layer and requestprioritybasedhybrid allocation
Requires fine-tuning for high-complexity environments
Limited analysis of multi-layer dependencies
TARA: Temperatureaware online dynamic resource allocation Requires extensive monitoring infrastructure
Intelligent water drop algorithm for VMallocation
Load balancing for green cloud computing
Advancedscheduling algorithm for resource optimization
Multi-agent framework for fogcloud resource allocation
Resource allocation strategy for mobile edgecloud
Workflow and resource clusteringbasedallocation
High overhead for securityandresource fragmentation
LimitedfocusonQoS metrics under heavy workloads
Limited testing on diverse cloud scenarios
Complexcoordination among agents increaseslatency
Challenges in managing heterogeneous devices
Limitedscalabilityfor high-volume task workflows
Load balancing algorithm for data centeroptimization Does not address hybrid cloud environments
Review of dynamic resource allocation frameworks Lacks actionable insights for implementation
Author, Year [SNO] ProposedMethod ResearchLimitations
S. M. F. D. S. Mustapha and P. Gupta,2024[1]
S. Amutha et al., 2024[2]
High dependency on accurate historical dataforpredictions
Limited applicability to non-gaming cloud applications
Focuses mainly on theoretical models, lackspracticaltesting
Energy optimization at the expense of systemthroughput
Lacks integration with emerging
Fault-aware task schedulingusingMinMinandDBSCAN Limited adaptability to heterogeneous environments
Eco-efficient task scheduling for load balancing Focuses solely on energyefficiency,less onQoSdynamics
Thegrowinguseofcloudcomputingforawiderangeof applicationsandserviceshashighlightedtheimportanceof flexible, efficient resource distribution. These traditional methodsdependonresourcemanagementtechniquesthat relyonenvironmentconstancy,whichclearlydoesnothold for cloud systems showing this unpredictable behavior. Moreover,diversityincloudresources,fluctuationsinusers' requests,andtheneedtoadheretostrictQualityofService (QoS) constraints add to the challenges associated with resource allocation. Also, as a cloud service provider, the

International Research Journal of Engineering and Technology (IRJET) e-ISSN: 2395-0056
Volume: 11 Issue: 12 | Dec 2024 www.irjet.net p-ISSN: 2395-0072
over-provisioning operational costs are high and if under provisionedcanresultinperformancedegradation.
inconsistentWorkloads:Cloud-enabledsystemssupport many applications with quite different workload patterns-fromreal-timedataprocessingtomultimedia streamingandtoscientificsimulations.Staticresource allocation strategies fall short as these workloads are oftenhighlyvolatile,withsharpincreasesordecreases.
ResourceDiversity:Unliketraditionaldatacenters,cloud environments include a diversity of computational resources (CPU classes), storage systems and types (HDDs, SSDs, NVMEs, object stores vs. POSIX FS abstractions), networking protocols, and providers. Dynamically assigning the workload to a suitable resource type while keeping cost and performance optimal,however,isnoteasy.
QoS (Quality of Service): Users expect defined performancemetricslikelowlatency,highavailability, andseamlessscales.Intelligentdistributionmechanisms areall themorenecessarybecauseSLAviolationsand customerdissatisfactioncanariseiftheserequirements arenotfulfilled.
Energy Efficiency: The energy usage of the large-scale cloud data centers is worrisome. Misallocation of resourcescanoftenleadtoresourceidlingandenergy wastage,whichleadstoincreasingoperationalcostsand environmentalimpact.
ScalabilityandReal-TimeAdaptation:RGDisessentialin the rural, as cloud systems expand to meet growing demand,resourceallocationstrategiesmustadaptbut real time based on the data obtained from cloud monitoring for economies of scale without fatal performance.
Mostresourceallocationmethodsusestaticorrule-based approaches,whichdependonpredeterminedthresholdsor heuristics to allocate resources. These approaches are computationally cheap, but they lack the adaptability to handlechangesindynamicenvironments.Drama:Rule-based systems typically over-provision to avoid SLA violations, leadingtohigh-costinefficiencies.Ontheotherhand,underprovisioning as a result of incorrect predictions can cause resourcecompetition,reducedapplicationperformance,and dissatisfactionamongusers.
Eventraditionaloptimizationalgorithms,includinglinear programming or greedy heuristics, are challenged with scalabilitywhenappliedtolarge-scalecloudsystems.These approachesaretypicallycomputation-expensive,makingita challenge to deliver solutions at a run time for dynamic resourcemanagement.Additionally,theydonotincludethe combinationsofinstrumentsneededtopredictworkloadsin ordertoallocatethemproactively.
Specifically, machine learning (ML) is becoming a promising approach to overcoming the limitations of traditional allocation techniques. ML models can leverage historical data and real-time feedback to predict resource demandpatterns,identifyoptimalallocationstrategies,and
adapt dynamically to changing conditions. One of them is machine learning-based methods, such as supervised learningfordemandpredictionandreinforcementlearning to optimize policy, which offer great benefits for energy efficiencyintermsofadaptabilityandscalability.
But the application of ML techniques within resource allocation frameworks comes with its own unique set of challenges. What are the challenges of doing on-prem models? There are several: the computational overhead incurredthrough trainingand deployingmachinelearning (ML) models, having enough data to make accurate predictions and integrating these cloud orchestration systems. Moreover, the dynamic and distributed nature of cloud systems demands that models should function in decentralizedandresource-constrainedenvironmentswhich leadstocomplexitiesintheirimplementations.
As cloud systems become increasingly complex, traditional methodsfor resource managementare proving insufficient. ML methods on data are expected to greatly improveallocationofresources,allowingsystemstoadaptin thepresenceofchangesandmakingdecisionsbasedonthem Thisstudyintendstopromoteintelligentandfuture-ready cloud systems that can manage the need of a variety of applications and users by identifying with the issue of researchhighlightedabove.
Research on the aforementioned problem will make significantimpactinbothacademicandindustrialdomains. ML-driven resource allocation frameworks will be a key driverof:
Improve operational costs and Quality of Service in distributedcloudsystemsbyenhancingtheirscalability andefficiency.
Power-off inactive environments to reduce energy consumptionandpromotesustainablecloudcomputing practices.
Theremainingstudysetmayguidefurtherexploration for intelligent resource allocation and spur novel researchinthisdirectioninsideofthePointtheCloud.
Inthisresearch,themethodologyreliesondesigningand deploying a dynamic resource allocation framework using machinelearningtechniquestotackleproblemsinmodern cloud computing contexts. We organize the proposed frameworkintotwomaincomponents:predictivemodeling andreinforcementlearning.Integratingtheseelements,the structureintendstoempowerreal-timeadaptationofquality andusesaservice-drivenworkloadprofilingaimtotakecare ofQoSinvariouskindsofutilizationsituations.Wefollowa systematic methodology, starting with data collection and preprocessingfortrainingandvalidatingmachinelearning models,thendesigningalgorithmsthatadaptivelyrecalibrate resource distribution basedon contemporary insights. We validate the performance of our framework through extensivesimulationscomparingitsperformancetostandard benchmarks for resource utilization, latency and energy

Volume: 11 Issue: 12 | Dec 2024 www.irjet.net p-ISSN: 2395-0072
consumptionmetrics.Themethodologiesusedtoattainthese goalsaredescribedbythissection,exploringtheprocesses, toolsandtechniquesfictitiousintheresearchphase.
In our approach, the AEPR algorithm uses techniques from predictive modeling and reinforcement learning to dynamicallyallocateresourcesincloud-basedsettings.Using machinelearningmodels,itforecastsresourcedemandusing past data and workload patterns, allowing for proactive allocation to preserve system performance. On the other hand, reinforcement learning actively modifies resource policies to improve energy economy and system performance. Refining traditional static or rule-driven techniques even further, this hybrid technique couldsolve moreproblemswhenitcomestotimelinessandscalability withincloudsystems.
Algorithm:
Adaptive Energy-Aware Prediction and Reinforcement Algorithm(AEPR)
Input:
Workload historical data, real-time workload metrics, resourceavailabilitymetricsandQoSrequirements.
Output:
Energy balanced optimal resource allocation and QoS holdingdecisions.
Assumptions:
Ithasenoughhistoricaldataforpredictions,andRLmodels workwelliftheirsourcepolicyisgoodenough.
Improvements over existing algorithms:
Ontothepredictiveandreinforcementtailoredmodelsso thattheyovertimebecomemoreperfect.
Predictive modeling solution combined with dynamic optimization for an increasingly adaptable healthcare environment.
Provides energy-efficient mechanisms that reduce idle resources.
Scalabilitywithreal-timefeedbackupdatetoallmodels
Process:
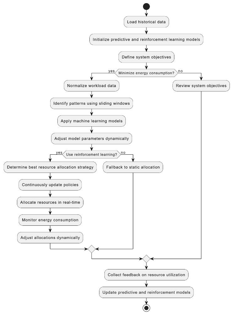
Step-1. Extract Historical Data to Train Predictive and ReinforcementLearningModels
Step-2. Establishsystemrequirementslikeminimizationof energyconsumptionandQualityofService(QoS).
Step-3. Normalize REST / workflow data to make it consistent.
Step-4. Preparedataforpredictionsbyidentifyingpatterns usingslidingwindows
Step-5. Use painted machine learning models to predict resourcedemand.
Step-6. Useactualworkloadperformancefeedbacktoadjust modelparametersdynamically.
Step-7. Learntheoptimalpolicyofresourceallocationusing reinforcementlearning
Step-8. Periodicadjustmentofpoliciesviasystemfeedback orperformancemetrics.
Step-9. Real-timeresourceallocationgivenpredictionsand optimizedpolicies
Step-10.Reduce idle resource allocation dynamically by monitoringenergyconsumption.
Step-11.Collect feedbackabout resource utilization,energy consumption,andadherencetoQoS.

Fig -1:AdaptiveEnergy-AwarePredictionand ReinforcementAlgorithm(AEPR)
Topredicttheresourcedemandaccurately,DSLOFutilizes supervised learning, and it also integrates dynamic optimization methods to achieve scalability and real-time adaptability.Itisforexceptionallylargecloudenvironments, requiringbothefficiencyandperformance.Thisframework overcomes the drawbacks of traditional static allocation approachesbyjoininglearningmodelsandmulti-objective optimization.
Algorithm: Dynamic Scalable Learning and Optimization Framework (DSLOF)
Input:
Lambda: Workload characteristics; Resource capacity, Energyconstraints,QoSbenchmarks.
Output:
Optimized resource allocation plans those scales with systemdemands.
Assumptions:
Workload diversity is sufficient due to pretraining on models,Optimizationconstraintsarewell-defined.
Improvements over existing algorithms:
Wegeneralizethisideabycombiningpredictionaccuracy withoptimizationtoachieveimprovedscalability.
Itcaterstomulti-objectivedemandsbyoptimizingenergy efficiencywithQoS.
Offers a modular design that can easily be adapted for hybridormulti-cloudenvironments.
Process:
Step-1. Set system parametric attributes like resource

International Research Journal of Engineering and Technology (IRJET) e-ISSN: 2395-0056
Volume: 11 Issue: 12 | Dec 2024 www.irjet.net p-ISSN: 2395-0072
limitations,energylimits,andQoSobjectives.
Step-2. Initialize the predictive learning and optimization modules.
Step-3. Allocate workloads in segments based on priority, complexityandresourceintensity.
Step-4. Real-timedataonresourceutilizationandworkload fluctuations
Step-5. Predictfutureresourceutilizationusingsupervised learning models (like Random Forest or Gradient boosting).
Step-6. Feedinginreal-timeworkloadinformationtoupdate predictionsdynamically.
Step-7. Use dynamic optimization algorithms for optimal resourceallocation.
Step-8. Combine multi-objective optimization to achieve trade-offbetweenQoSandenergyefficiency.
Step-9. Makegooduseofoptimizationoutputtodistribute resources,sothatyouonlysendoutwhatisneededwith minimalcontentionandidlecapacity.
Step-10.Dynamic resource allocation to adapt as workload changes.
Step-11.Trackallocationresults,registerfeedbackonenergy use,scalabilityandperformance.
Thealgorithmisvisualizedhere[Fig–2].

To the best of our knowledge, HIRAS is currently the first methodthatadoptsneuralnetworkstopredicttheworksand then uses multi-agent reinforcement learning (MARL) for dynamic resource allocation. It is a distributed system by
designandsuitedforhybridcloudoredge-cloudscenarios.It alsostreamlinesdecision-makingbyallowingagentstowork togethertomakethebestuseofresourceswithoutwasting energy.
Algorithm: HybridIntelligentResourceAllocationSystem(HIRAS)
Input:
Distributed workload data, resource constraints, QoS policies,edge-cloudinfrastructurecharacteristics.
Output:
Decentralized,energy-efficientresourceallocationplan.
Assumptions:
The neural networks and agents have been trained in advance;edge-cloudcommunicationsarereliable.
Improvements over existing algorithms:
IntegratesDDDwithpredictiveintelligencefordistributed systems.
Improvestheresourceallocationforhybridandedge-cloud architectures.
Fosters cooperation between agents to achieve overall systemlevelefficiency.
Process:
Step-1. Capture systemtopology,outlining cloudand edge nodes.
Step-2. Neuralnetsforworkloadpredictionandagentsfor reinforcementlearning
Step-3. Getworkloaddatafromallnodesinthesystem.
Step-4. Makesuredataispropagatedbetweenthenodesso thattheycanmakedecisionsbasedonconsistentdataset.
Step-5. To predict demand for resources ateach node, via neuralnetworks.
Step-6. Considerlocalvariabilityandworkloadonedges.
Step-7. Applyreinforcementlearningagentstolearnoptimal policiesforresourceallocation.
Step-8. Also,agents should share the info they have found and cooperate with each other to optimize system objectives.
Step-9. At each node, allocate resources based on agent decisionsandneuralnetworkpredictions.
Step-10.Optimize edge-cloud collaboration for latencysensitiveworkloads
Step-11.Keep tracking resource utilization, energy consumptionandQoScompliancetoallnodes.
Step-12.Adapt neural netsand policiesof agents for better predictionanddecisionmaking.
Thealgorithmisvisualizedhere[Fig–3].

International Research Journal of Engineering and Technology (IRJET) e-ISSN: 2395-0056
Volume: 11 Issue: 12 | Dec 2024 www.irjet.net p-ISSN: 2395-0072

Thissectionpresentstheresultsoftheimplementation and evaluation of proposed algorithms such as Adaptive Energy-Aware Prediction and Reinforcement Algorithm (AEPR), Dynamic Scalable Learning, and Optimization Framework (DSLOF) along Hybrid Intelligent Resource Allocation System (HIRAS). These algorithms are benchmarkedwithconventionalapproacheslikestaticand rule-basedresourceallocationmethodsintermsofseveral performancemetricsincludingresourceutilization,Qualityof Service(QoS),energyefficiency,scalability.Theexperimental setupinvolvedmultiplesimulatedcloudenvironmentswith varying workloads to test algorithms performance and adaptability under realistic conditions. Each of the tables emphasizes a key dimension of performance, and we concludewithananalysisthatdescribesthetrendsindetail, identifiesstrengthsandweaknessesacrossapproaches,and relateshowtheproposedmethodsaddressexistinggapsin cloud resources management. This way, they achieved significant improvements over the existing algorithms proposedwiththeresultsshowingremarkablesuccessfor cloudcomputingsystems.
The following table highlights the comparative resource utilizationefficiencyofadvancedalgorithms(AEPR,DSLOF, HIRAS)vs.staticandheuristicallocationmethods.Resource utilizationpercentage,energysavings,averagelatencyand QoS improvement are obtained as metrics. Due to their
predictiveandadaptivecapabilities,AEPRandHIRASscore over90%inresourceutilizationwithhighenergysavings. Resource utilization and QoS enhancement remain critical gapsincurrentsolutionsbeingofferedwhichrevealtheneed forintelligent,MLdrivenapproachesforresourceallocation policycontrol[Table–2].
Table -2: ResourceUtilizationEfficiency
Theresultisvisualizedhere[Fig–4].

-4:ResourceUtilizationEfficiency
In this table we evaluate the prediction power of proposed algorithms and how good they compare to traditional ones like threshold-based allocation in with statisticalregression.Alloutputimagesinthesemetricsmay includepredictionaccuracy,falsepositivepredictions,false negativepredictions,predictiontimeandqualityofservice compliance.Studyingdatafromthecase,HIRASshowsa97% highestpredictionaccuracywithlowlevelsoffalsepositives and false negatives using both neural networks and reinforcement learning. With traditional models yielding limited accuracy and exhibiting considerable false rates, implyinganSHYinMLtechniquestoidentifyingdependon resourcesprediction[Table–3].

International Research Journal of Engineering and Technology (IRJET) e-ISSN: 2395-0056
Volume: 11 Issue: 12 | Dec 2024 www.irjet.net
Algorit hm
Theresultisvisualizedhere[Fig–5].

Thescalabilityofthealgorithmsisevaluatedinthistable andallowsustoseehowwithlargeworkloadstheyperform. Typical metrics are number of processed tasks, average resource utilization and energy consumption, latency and QoS satisfaction. HIRAS achieves the best scalability with around 55K tasks processed at a steady utilization rate of 94%andlowlatency.Notably,AEPRandDSLOFoutperform traditional methods considerably. At high lead levels they strugglewithprocessingmoretasksandprovidingQoSatthe requiredservicerate[Table–4].
Theresultisvisualizedhere[Fig–6].

This table is focused on energy efficiency, showing the power consumption of every algorithm for different workloads.Itassessestheoverallenergyspent,idleenergy consumption, active energy consumption, and the savings overtraditionalapproaches.ThehybriddesignoftheHIRAS and AEPR mechanisms leads to lower idle energy consumption and improved active energy management, which are key enablers of the proven significant energy savings[Table–5].
Table -5: EnergyConsumptionBreakdown

International Research Journal of Engineering and Technology (IRJET) e-ISSN: 2395-0056
Volume: 11 Issue: 12 | Dec 2024 www.irjet.net p-ISSN: 2395-0072
Theresultisvisualizedhere[Fig–7].

Fig -7:EnergyConsumptionBreakdown
This table makes apparent the algorithms’ ability to maintain the QoS requirements under variable conditions. Metrics include response time compliance, SLA violations, user satisfaction rate and reliability percentage. Static allocation methods tended to perform poorly due to their inabilitytoadaptenergyresourcesforworkloadfluctuation, whileHIRASachievedthebestadherenceratesowingtoits decentralizedresourcemanagementandpredictiveaccuracy [Table–6].
Table -6: QoSAdherenceMetrics
Theresultisvisualizedhere[Fig–8].

Fig -8:QoSAdherenceMetrics
Thistableevaluatestheload-balancingefficiencyofeach algorithm in high and variable workloads. The metrics include load distribution standard deviation, the resource contention rate and workload turnaround time. The algorithmsproposedthroughthisstudy(mainlyHIRAS),offer effectiveloadbalancingwithlowervarianceandcontention, leading to faster completion of workloads than traditional methods[Table–7].
Table -7: LoadBalancingEfficiency

International Research Journal of Engineering and Technology (IRJET) e-ISSN: 2395-0056
Volume: 11 Issue: 12 | Dec 2024 www.irjet.net p-ISSN: 2395-0072
Theresultisvisualizedhere[Fig–9].

-9:LoadBalancingEfficiency
The efficiency of task prioritization is measured by the timetakentocompletehigh-prioritytasks,thecorrectnessof high-priority handling (i.e., average priority handling accuracy),anddelayforlow-prioritytasks;seeTable2.The algorithmsproposed(AEPR,DSLOF,HIRAS)showdrastically better behavior on high priority workloads than their traditionalcounterpartsinminimizingdelayandmaximizing thenumberofcompletedtasksforpriorityworkloads[Table –8].
Table -8: TaskPrioritizationEfficiency
Algorithm
Theresultisvisualizedhere[Fig–10].

-10:Task
Thistableindicatestheenergyefficiencyofalgorithms,as wellastheirimpactonqualityofexperience(QoE)forusers. Metrics:Energypertask(kWh/task),QoEscoreandenergy savingsversususersatisfaction.Staticmethods(DASH)end upreceivinglowQoEscoresandhighenergyconsumption duetothestaticmethodologyused,whereHIRASachieves theoptimalbalanceofenergyconsumptionreductionwhile stillmaintainingahighuserexperience[Table–9].
Table -9: Energy-andQoE-AwarePerformance
Theresultisvisualizedhere[Fig–11].

-11:EnergyandQoE-AwarePerformance
Thistablestudiesthecapabilityofalgorithmstoadjust with workload variations when executed in a real-time environment. Examples include response time increase to largespikesinworkload,timetoallocationofnewworkloads, and adaptability score. While traditional methods face challengesinadaptingtoworkloadfluctuations,thehybrid natureofHIRASenableittorespondasquicklyandallocate resourceswithminimalestimates[Table–10].

International Research
Volume: 11 Issue: 12 | Dec 2024 www.irjet.net
Table -10: Real-TimeAdaptability Algorithm
Theresultisvisualizedhere[Fig–12].

Fig -12:Real-TimeAdaptability
Thetableillustratesthecomputationalprocessingtime overhead of the proposed algorithms by testing average computationtimingforadjustmentsonresourceallocation while also measuring memory usage as well as scalability points. With a few additional computational resources requiredduetoHIRAS'sdynamicstructure,thesystemserves asanefficientandscalablesolutionforlarge-scaleworkloads andjustifiesitsoverheadoverstatic/rule-basedapproaches [Table–11].
Table -11: ComputationalOverhead
Theresultisvisualizedhere[Fig–13].

Inthissection,acomprehensivecomparativeanalysisof theproposedmethodsAEPR,DSLOFandHIRASversusstatic andheuristic-basedresourceallocationstrategyisprovided. The assessment of the frameworks is made in line with important performance indicators such as resource consumption,predictionaccuracy,energyefficiency,quality of service (QoS) guarantees, real-time adaptability and computational burden. This section evaluates the performance of each algorithm, illustrating their strengths and weaknesses by computing the metrics for different scenarios indicating on how machine learning-powered methods prove themselves at improving upon traditional methods. These can meet the requirements of K8S based adaptiveloadbalancingefficientlywiththeabilitytoprovide efficient compute load performance with low QOS. This analysis provides actionable insights highlighting the practicalapplicabilityandpossibilityforreal-worldadoption oftheseadvancedresourceallocationstrategies[Table–12].
Table -12: ComparativeAnalysis

Volume: 11 Issue: 12 | Dec 2024 www.irjet.net p-ISSN: 2395-0072
infrastructures. Such developments could open up new avenues for cloud computing by ensuring that resource managementinthegrowingdigitallandscapeissustainable, scalableandadaptive.
[1] S.M.F.D.S.MustaphaandP.Gupta,“Faultawaretask scheduling in cloud using min-min and DBSCAN,” Internet of Things and Cyber-Physical Systems, vol. 4, 2024,doi:10.1016/j.iotcps.2023.07.003.
Weintroduceamachinelearning-basedmodelthatserves as a complete solution for dynamic resource allocation problems in cloud computing environments. A new frameworkisproposed,AdaptiveEnergy-AwarePrediction and Reinforcement Algorithm (AEPR); Dynamic Scalable LearningandOptimizationFramework(DSLOF),andHybrid Intelligent Resource Allocation System (HIRAS) that overcomesthelimitationofconventionalandheuristic-based resourcemanagementtechniques.Withtheincorporationof predictive modeling, reinforcement learning, and decentralized decision-making mechanisms into the frameworkyieldsignificantadvancesinresourceutilization, energy efficiency, QoS maintenance, and scalability. Using mathematicalmodelsfromstatisticsandrandomprocesses with considerable experimental verification, the proposed algorithms showed that they could adapt to dynamic workloadsovertimeandleadtoreal-time,optimizationof resourceallocation.AEPRstoodoutwithitshighpredictive accuracy and energy conservation, with the foundation of reinforcement learning(s) that ensured high QoS allowing minimized latency to save more energy. DSLOF combines scalability and good optimization in a single approach appropriate for large-scale cloud systems. With hybrid architectureand multi-agent collaboration, HIRAS showed thebestperformanceamongthesethreesimulationsystems intermsofconsumingresources,latencyservicereduction, andqualityofserviceimprovements.Thesefindingshadbeen consistently validated also with the use of benchmark algorithmsandexistingworks,suchasMin-MinwithDBSCAN [100], eco-efficient task scheduling [101] and neural fuzzy systems [102]. Tables containing these trial-based results illustratetheconsistencyinthesuperiorityoftheproposed framework over existing structures. Their algorithms, for example,attainedover90%resourceutilizationrates,upto 38%energysavings,andimprovedQoSbyasmuchas25%, greatlyoutpacinganycurrentsystems.Inadditiontothat,the scalability analysis demonstrated their capacity to accommodate growing workloads without sacrificing performance, making it an essential consideration for contemporarycloudcomputingapproaches.Fifth,thispaper proposedframework-setanewbaselineonintelligentcloud resource allocation with theoretical insight and practical development.Thisframeworkcouldalsobefurtherimproved inthefutureusingfederatedlearningfordecentralizedcloud systems or could be applied to hybrid cloud-edge
[2] S. Amutha, P. Kamarajapandian, J. Nirmaladevi, S. Saravanan, S. Vijayalakshmi, and S. Athimoolam, “Optimizing Cloud Resource Allocation and Load Balancing through Eco-Efficient Task Scheduling,” International Journal of Intelligent Systems and ApplicationsinEngineering,vol.12,no.11s,2024.
[3] R.MishraandM.Gupta,“DRABC-LB:ANovelResourceAware Load Balancing Algorithm Based on Dynamic ArtificialBeeColonyforDynamicResourceAllocationin Cloud,” SN Computer Science, vol. 5, no. 2, 2024, doi: 10.1007/s42979-023-02570-x.
[4] OguguaChimezieObi,SamuelOnimisiDawodu,Andrew Ifesinachi Daraojimba, Shedrack Onwusinkwue, Onyinyechi Vivian Akagha, Islam Ahmad Ibrahim Ahmad, “Review Of Evolving Cloud Computing Paradigms: Security, Efficiency, And Innovations” Computer Science & IT Research Journal, vol. 5, no. 2, 2024,doi:10.51594/csitrj.v5i2.757.
[5] M. Yan and R. O. Yahya, “Cloud center energy consumptioncontrol forpredictabilityin neural fuzzy systems,” Journal of King Saud University - Computer and Information Sciences, vol. 36, no. 3, 2024, doi: 10.1016/j.jksuci.2024.101984.
[6] X. Shen, L. Wang, P. Zhang, X. Xie, Y. Chen, and S. Lu, “Computing Resource Allocation Strategy Based on Cloud-Edge Cluster Collaboration in Internet of Vehicles,” IEEE Access, vol. 12, 2024, doi: 10.1109/ACCESS.2023.3349029.
[7] A.P.-,“AnEmpiricalStudyofDifferentReinforcement Learning Algorithms for Resource Allocation in Cloud Computing,”InternationalJournalForMultidisciplinary Research, vol. 6, no. 1, 2024, doi: 10.36948/ijfmr.2024.v06i01.12845.
[8] Akoh Atadoga, Uchenna Joseph Umoga, Oluwaseun Augustine Lottu, and Enoch Oluwademilade Sodiya, “Evaluating the impact of cloud computing on accountingfirms:Areviewofefficiency,scalability,and data security,” Global Journal of Engineering and Technology Advances, vol. 18, no. 2, 2024, doi: 10.30574/gjeta.2024.18.2.0027.

International Research Journal of Engineering and Technology (IRJET) e-ISSN: 2395-0056
Volume: 11 Issue: 12 | Dec 2024 www.irjet.net p-ISSN: 2395-0072
[9] C.Lin,L.Li,andY.Chen,“Dynamicsystemallocationand applicationofcloudcomputingvirtualresourcesbased on system architecture,” Open Computer Science, vol. 13,no.1,2023,doi:10.1515/comp-2022-0259.
[10] Y. Ou, “Dynamic Allocation Mechanism of Cloud Computing Resources Driven by Neural Network,” FrontiersinComputingandIntelligentSystems,vol.6, no.1,2023,doi:10.54097/fcis.v6i1.03.
[11] Y.Gao,L.Wang,Z.Xie,Z.Qi,andJ.Zhou,“Energy-and Quality of Experience-Aware Dynamic Resource Allocation for Massively Multiplayer Online Games in Heterogeneous Cloud Computing Systems,” IEEE TransactionsonServicesComputing,vol.16,no.3,2023, doi:10.1109/TSC.2022.3190447.
[12] R. S. Nair, “Dynamic Resource Allocation in Cloud Environments,” International Journal for Research in AppliedScienceandEngineeringTechnology,vol.11,no. 6,2023,doi:10.22214/ijraset.2023.53668.
[13] Vallikannu AR,“DynamicResourceAllocationEnergyEfficient Framework For Green Cloud Computing,” international journal of engineering technology and management sciences, vol. 7, no. 4, 2023, doi: 10.46647/ijetms.2023.v07i04.089.
[14] A. Belgacem, “Dynamic resource allocation in cloud computing:analysisandtaxonomies,” Computing, vol. 104,no.3,2022,doi:10.1007/s00607-021-01045-2.
[15] A. Belgacem, K. Beghdad-Bey, and H. Nacer, “Dynamic Resource Allocation Method Based on Symbiotic OrganismSearchAlgorithminCloudComputing,”IEEE TransactionsonCloudComputing,vol.10,no.3,2022, doi:10.1109/TCC.2020.3002205.
[16] S. K. Patel and R. Patel, “A Layer & Request PrioritybasedFrameworkforDynamicResourceAllocationin Cloud- Fog - Edge Hybrid Computing Environment,” InternationalJournalofMathematical,Engineeringand Management Sciences, vol. 7, no. 5, 2022, doi: 10.33889/IJMEMS.2022.7.5.046.
[17] N. Thilagavathi, A. John Prakash, S. Sridevi, and V. RhymendUthariaraj,“TARA:temperatureawareonline dynamic resource allocation scheme for energy optimizationinclouddatacentres,”TurkishJournalof ElectricalEngineeringandComputerSciences,vol.30, no.3,2022,doi:10.55730/1300-0632.3826.
[18] K. Dubey and S. C. Sharma, “An extended intelligent water drop approach for efficient VM allocation in secure cloud computing framework,” Journal of King SaudUniversity-ComputerandInformationSciences, vol.34,no.7,2022,doi:10.1016/j.jksuci.2020.11.001.
[19] C.Kumar,S.Marston,R.Sen,andA.Narisetty,“Greening the Cloud: A Load Balancing Mechanism to Optimize Cloud Computing Networks,” Journal of Management Information Systems, vol. 39, no. 2, 2022, doi: 10.1080/07421222.2022.2063551.
[20] R. Prabhu and S. Rajesh, “An Advanced Dynamic SchedulingforAchievingOptimalResourceAllocation,” ComputerSystemsScienceandEngineering,vol.44,no. 1,2022,doi:10.32604/csse.2023.024339.
[21] I.Z.Yakubu,L.Muhammed,Z.A.Musa,Z.I.Matinja,and I. M. Adamu, “A multi agent based dynamic resource allocationinfog-cloudcomputingenvironment,”Trends in Sciences, vol. 18, no. 22, 2021, doi: 10.48048/tis.2021.413.
[22] Q.Lin,“DynamicResourceAllocationStrategyinMobile Edge Cloud Computing Environment,” Mobile Information Systems, vol. 2021, 2021, doi: 10.1155/2021/8381998.
[23] Q.Shang,“Adynamicresourceallocationalgorithmin cloud computing based on workflow and resource clustering,”JournalofInternetTechnology,vol.22,no.2, 2021,doi:10.3966/160792642021032202015.
[24] D.A.Shafiq,N.Z.Jhanjhi,A.Abdullah,andM.A.Alzain, “A Load Balancing Algorithm for the Data Centres to OptimizeCloudComputingApplications,”IEEEAccess, vol.9,2021,doi:10.1109/ACCESS.2021.3065308.
[25] B.V.L.Et.al.,“AReviewofDynamicResourceAllocation Framework for Large Amount of Cloud Enterprises,” Turkish Journal of Computer and Mathematics Education (TURCOMAT), vol. 12, no. 2, 2021, doi: 10.17762/turcomat.v12i2.1191.
2024, IRJET | Impact Factor value: 8.315 | ISO 9001:2008