
International Research Journal of Engineering and Technology (IRJET) e-ISSN:2395-0056
Volume:12 Issue:02|Feb2025 www.irjet.net p-ISSN:2395-0072
![]()

International Research Journal of Engineering and Technology (IRJET) e-ISSN:2395-0056
Volume:12 Issue:02|Feb2025 www.irjet.net p-ISSN:2395-0072
Jagadish N1 , Darshan V A2 , Gautham Gopal Kulal3 , Himamshu B S4 , Karthik5
1Assistant Professor, Dept. of IS Engineering, Acharya Institute of Technology, Bengaluru, India
2Student, Dept. of IS Engineering, Acharya Institute of Technology, Bengaluru, India
3Student, Dept. of IS Engineering, Acharya Institute of Technology, Bengaluru, India
4Student, Dept. of IS Engineering, Acharya Institute of Technology, Bengaluru, India
5Student, Dept. of IS Engineering, Acharya Institute of Technology, Bengaluru, India
Abstract - ThispaperpresentsIntelliHealthCare,aunified JavaSpringBootapplicationthatleveragesmachinelearning for disease prediction and automated healthcare workflows. The system employs a multi-algorithm ensemble approach, combining Decision Tree, Random Forest, and Naïve Bayes classifiers to improve diagnostic reliability. It features rolebased access for doctors, patients, and lab technicians, enabling appointment scheduling, prescription generation, and lab test management. Additionally, AI integration allows real-time medicine composition lookup via the Llama API. Automated email notifications streamline patient communication, ensuring efficient healthcare delivery. The proposed system enhances decision-making, reduces manual workload, and provides an intelligent, scalable solution for digital healthcare transformation.
Key Words: healthcareinformatics,machinelearningfor diseaseprediction,multi-algorithmensembleapproach, java spring boot, ai-driven diagnosis, medical decision support system, automated healthcare workflows, electronichealth records.
Thehealthcareindustryisundergoingatransformativeshift, drivenbytheintegrationofadvancedtechnologiessuchas artificialintelligence(AI),machinelearning(ML),andwebbasedplatforms.Theseinnovationsaimtoaddresscritical challengesinhealthcaredelivery,includinginefficienciesin patient-doctorcommunication,delayeddiagnostics,andthe growingdemandforpersonalizedcare.Inthiscontext,the development of intelligent systems that streamline healthcare workflows, enhance diagnostic accuracy, and improvepatientoutcomeshasbecomeapriority.Thispaper introduces Intelli Health Care, a web-based platform designedtobridgethegap betweenpatients,doctors,and lab technicians by leveraging cutting-edge technologies to create a seamless and efficient healthcare ecosystem. The Intelli Health Care platform is built on a robust backend framework using Java Spring Boot, ensuring scalability, security,andefficientdatamanagement[1].Itincorporates Python-based AI models for predictive analytics, enabling accuratediseasepredictionbasedonpatientsymptoms[4].
The platform supports multi-role functionality, allowing patients to book appointments, doctors to create prescriptionsandschedulelabtests,andlabtechniciansto uploadreports.Automatedemailnotificationsensurethat patientsreceivetimelyupdatesabouttheirappointments, prescriptions,andlabresults,enhancingcommunicationand reducing manual effort. One of the standout features of IntelliHealthCareisitsmulti-algorithmensembleapproach for disease prediction, which combines Decision Trees, RandomForests,andNaïveBayestoanalyzesymptomsand provide reliable diagnoses. Additionally, the platform integrates the Llama API to deliver detailed information aboutmedicinecompositionandusage,empoweringdoctors tomakeinformeddecisions.Bycombiningtheseadvanced features, Intelli Health Care addresses key pain points in healthcaredelivery,suchasdelayeddiagnostics,inefficient workflows,andlimitedaccesstomedicalinformation[2]
Themotivationbehindthisprojectstemsfromthegrowing needforintelligenthealthcaresolutionsthatcanhandlethe increasingcomplexityofmedicaldatawhileprovidinguserfriendly interfaces for all stakeholders. Existing systems often lack integration between AI-driven diagnostics and practicalhealthcareworkflows,leadingtofragmentedand inefficientprocesses.IntelliHealthCareaimstoovercome these limitations by offering a unified platform that integrates AI, ML, and web technologies to deliver a comprehensivehealthcaresolution.Thispaperpresentsthe design,implementation,andevaluationoftheIntelliHealth Care platform. The following sections discuss the system architecture,theAImodelsusedfordiseaseprediction,the integration of the Llama API for medicine information retrieval, and the platform’s multi-role functionality. The results demonstrate the platform’s effectiveness in improving healthcare workflows, enhancing diagnostic accuracy, and providing a user-friendly experience for patients, doctors, and lab technicians. By leveraging the power of AI and web technologies, Intelli Health Care represents a significant step forward in the evolution of intelligenthealthcaresystems[5]

International Research Journal of Engineering and Technology (IRJET) e-ISSN:2395-0056
Volume:12 Issue:02|Feb2025 www.irjet.net p-ISSN:2395-0072
Thekeycontributionsofthisresearchinclude:
AI-Driven Disease Prediction – Implementing a multi-algorithm ensemble model to enhance the accuracyofmedicaldiagnosis.
Automated Healthcare Workflows – Enabling doctors to generate prescriptions, schedule lab tests,andmanagepatientrecordsefficiently.
IntegrationwithAIAPIs –UtilizingLlamaAPIfor medicine composition lookup, improving prescriptionaccuracy.
Real-Time Communication & Notifications –Automating email notifications for appointments, prescriptions,andlabreports.
Scalable Web Architecture – Using Java Spring Boot to ensure a secure, efficient, and scalable healthcaresystem.
This research paper is structured to provide a comprehensive understanding of the Intelli Health Care system,detailingitsdesign,implementation,andresults.The paper is divided into several sections, each covering a specificaspectofthestudy.
The Introduction section provides an overview of the project,itsobjectives,andthemotivationbehinddeveloping anAI-assistedhealthcare platform. TheLiterature Review explores existing research and technologies related to diseasepredictionmodels,healthcaremanagementsystems, andAPIintegrations.TheMethodologysectiondescribesthe approach used in developing the system, including data collection,preprocessing,andmodeltraining.
The Implementation section details the technologies, frameworks, and system components used to build the platform, while the User Interface Overview presents snapshotsoftheapplication alongwith descriptionsof its functionalities. The System Architecture and Workflow sectionexplainsthesystem’sstructuraldesign,includingthe dataflowdiagramandadetailedworkflowoverview.
TheResultssectionpresentstheperformanceevaluationof themachinelearningmodelsandtheoverallefficiencyofthe system,highlightingtheplatform’sabilitytodeliveraccurate disease predictions and streamline healthcare workflows. The Conclusions section summarizes the key findings, underscorestheplatform’scontributionstothehealthcare domain,andoutlinespotentialfutureimprovements,suchas expanding the disease prediction model to include rare conditions and integrating real-time data from wearable devices.Finally,theReferencessectionlistsallsourcesand
researchmaterialsusedinthestudy,ensuringtransparency andcredibility.
The development of digital healthcare systems has gained significant attention in recent years, with researchers exploring various technologies to improve medical administration, resource management, and disease prediction [6]. Web-based platforms have emerged as a powerful tool for streamlining healthcare workflows, enablingefficientmanagementofdoctorschedules,patient data, and medical records [1]. These platforms leverage online infrastructures to enhance accessibility and operational efficiency, aligning with the goals of modern healthcaresystemslikeIntelliHealthCare.
Scalability and modularity are critical factors in designing healthcaresystems,ashighlightedbytheuseoflightweight J2EEframeworksformedicalresourcemanagement[2].Such frameworksprovideflexibleandextensiblearchitecturesthat support statistical analysis and decision-making, making themidealforaccommodatingdiversehealthcarerolesand functionalities. This approach resonates with the backend architectureofIntelliHealthCare,whichutilizesJavaSpring Bootforrobustandscalablewebapplicationdevelopment.
Machine learning algorithms have also proven effective in disease prediction, particularly in resource-constrained environments.Forinstance,theNaïveBayesalgorithmhas been used to predict heart disease based on health parameters such as age, weight, and physical activity, achievinganaccuracyof71-73%despiteitsassumptionof variableindependence[3][4].Thisunderscoresthepotential of machine learning in healthcare, motivating the use of multi-algorithmensemblemethodsinIntelliHealthCareto improvepredictionaccuracyandreliability.
The reviewed studies highlight key concepts that have influencedthedesignanddevelopmentofIntelliHealthCare:
Web-based Platforms: Online infrastructures enhance medical administration by improving accessibilityandoperationalefficiency[1].
Extensibility and Modularity: Scalable architectures, such as those based on J2EE frameworks,enablethedevelopmentofflexibleand maintainablehealthcaresystems[2].
Machine Learning for Disease Prediction: Algorithms like Naïve Bayes demonstrate the potentialofAIinhealthcare,supportingtheuseof ensemble methods for more accurate predictions [3][6][7]

International Research Journal of Engineering and Technology (IRJET) e-ISSN:2395-0056
Volume:12 Issue:02|Feb2025 www.irjet.net p-ISSN:2395-0072
Theseconceptscollectivelyprovideastrongfoundationfor IntelliHealthCare,integratingAI-drivenpredictions,scalable infrastructure, and automated workflows to create a comprehensivehealthcaremanagementplatform.
Whileexistingresearchhasmadesignificantstridesin digital healthcare systems, several gaps remain that IntelliHealthCareaimstoaddress:
Limited Integration of AI and Workflow Automation: Manyexistingsystemsfocuseitheron AI-drivendiagnosticsorworkflowmanagement,but fewintegratebotheffectively[5].IntelliHealthCare bridges this gap by combining disease prediction models with automated workflows for appointments,prescriptions,andlabtests.
LackofMulti-RoleFunctionality: Mostplatforms cater to a single user group, such as patients or doctors,neglectingtheneedforseamlessinteraction betweenmultiplestakeholders.IntelliHealthCare supportsdistinctrolesforpatients,doctors,andlab technicians, ensuring a holistic approach to healthcaremanagement.
Insufficient Use of Ensemble Methods: While individual machinelearning algorithms like Naïve Bayes have been explored for disease prediction, there is limited research on the application of ensemble methods to improve accuracy and reliability. Intelli Health Care addresses this by combining Decision Trees, Random Forests, and NaïveBayesforenhancedpredictions[7].
Real-TimeDataIntegration: Manysystemsdonot leverage real-time data from wearable devices or other IoT sources, limiting their ability to provide dynamic and personalized healthcare solutions. FutureiterationsofIntelliHealthCarecouldexplore integrating real-time data to further enhance its predictivecapabilities.
Byaddressingthesegaps,IntelliHealthCareaimstoadvance the field of digital healthcare systems, offering a more integrated, scalable, and intelligent solution for modern healthcarechallenges.
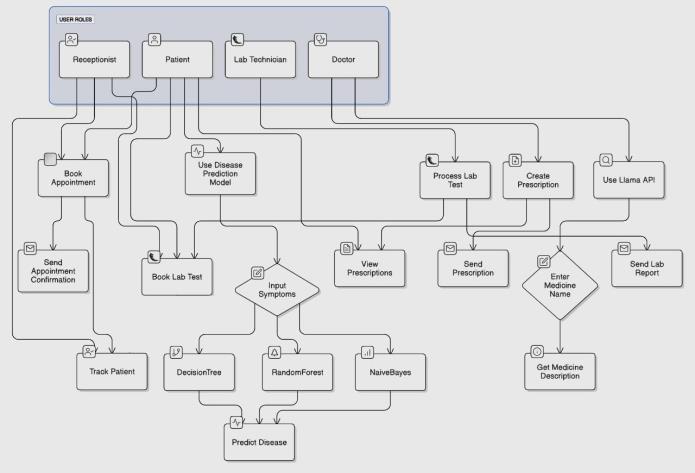
TheWorkflowDiagramillustratesthelogicalflowofactions within the Intelli Health Care system, showcasing how varioususerrolesinteractwithdifferentfunctionalities.It providesaclearvisualizationoftheprocessesinvolved,such as appointment booking, prescription generation, lab test scheduling, and disease prediction, while highlighting the flow of information between patients, doctors, and lab
technicians.Thisdiagramservesasafoundationaltoolfor understanding the system’s architecture and ensuring efficientdatamanagementacrossallmodules.

Thesystemcomprisesfourprimaryuserroles:
1) Receptionist – Manages patient appointments, sendsconfirmations,andtrackspatientactivity.
2) Patient –Inputssymptomsfordiseaseprediction, books lab tests, and receives prescriptions from doctors.
3) Lab Technician – Processes lab tests and sends reportstodoctorsforanalysis.
4) Doctor –Usesthediseasepredictionmodel,views patient history, processes lab test results, and createsprescriptions.
TheIntelliHealthCaresystemfollowsastructuredworkflow to streamline healthcare processes, ensuring efficient interactionsbetweenpatients,doctors,andlabtechnicians. Below is a step-by-step breakdown of the system’s workflow:
User Authentication & Role-Based Access: Patients,doctors,andlabtechniciansloginthrough anauthenticationportal.Role-basedaccesscontrol ensuresthatuserscanonlyaccessrelevantsystem functionalities.
Patient Activities: Patients can book doctor appointments, input symptoms for disease prediction,andviewprescriptionsandlabreports online.
DoctorActivities: Doctorsaccesspatientrecords, including medical history and lab reports. They utilizethediseasepredictionmodulefordiagnosis support, prescribe medications, and retrieve medicinecompositionsviatheLlamaAPI.
LabTechnicianActivities: Labtechniciansprocess lab test bookings and upload test reports for doctorstoreview.

International Research Journal of Engineering and Technology (IRJET) e-ISSN:2395-0056
Volume:12 Issue:02|Feb2025 www.irjet.net p-ISSN:2395-0072
Disease Prediction Workflow: Patients enter symptoms into the system. The Java Spring Boot backendsendssymptomdatatotheFlask-basedML model. The ML model predicts diseases using Decision Tree, Random Forest, and Naïve Bayes algorithms,thepredicteddiseaseisdisplayed.
MedicineCompositionLookup: Doctorsenterthe prescribed medicine name, the system calls the Llama API to retrieve composition details. The retrieved medicine information is displayed to doctorsforreference.
Appointment & Prescription Management: Patients receive automated appointment confirmations. Doctors generate prescriptions, whicharesecurelystoredandshareddigitally.
System Deployment & Data Storage: Patient records,prescriptions,andlabreportsaresecurely storedinaMySQLdatabaseforeasyretrievaland long-termstorage.
ThedevelopmentofIntelliHealthCarefollowsastructured methodology that integrates web-based healthcare managementwithmachinelearning(ML)modelsfordisease prediction. The system is designed using a modular and layered architecture, ensuring scalability, maintainability, and high performance. The methodology is divided into multiple phases, including requirement analysis, system design, machine learning model development, backend implementation,Flask-basedMLintegration,APIintegration, andtesting.
Therequirementanalysisphaseinvolvedidentifyingthekey stakeholders doctors,patients,andlabtechnicians and their specific needs. The system was designed to provide separate user accounts with role-based access control. Patientscanbookappointmentswithdoctors,whiledoctors can generate prescriptions and schedule lab tests. Automated email notifications ensure seamless communication between stakeholders. For the backend development, Java Spring Boot was chosen due to its efficiency,security,andabilitytohandlehigh-performance backend operations. The backend manages user authentication, appointment scheduling, prescription generation, and interaction with the disease prediction system. MySQL serves as the primary database, ensuring structuredstorageofpatientrecords,medicalhistory,and appointmentdetails.
The backend exposes RESTful APIs, enabling smooth communicationwithboththefrontendandexternalservices. Thediseasepredictionmodelisimplementedseparatelyas anintegratedFlaskapplicationusingPython.
Themodelemploysamulti-algorithmensembleapproach, combiningDecisionTree,RandomForest,andNaïveBayes classifiers. It takes symptoms as input and predicts the likelihoodofaspecificdisease.TheFlaskapplicationserves asanAPIendpoint,allowingtheJavaSpringBootbackendto sendsymptomdataandreceivediseasepredictionsinreal time.ThisintegrationensuresthattheMLmodeloperates independently while being seamlessly connected to the healthcareplatform.
To enhance usability and automation, the Llama API is integratedformedicinecompositionlookup.Whenadoctor enters a medicine name, the system retrieves detailed information,includingcomposition,usecases,anddosage. This feature assists healthcare professionals in making informed prescription decisions, reducing the need for externalreferencematerials.
Thefinalphaseinvolvestestingandvalidation.Thesystem underwent multiple testing stages, including unit testing, integrationtesting,anduseracceptancetesting.TheFlaskbased ML model was evaluated using metrics such as accuracy andprecisionto ensure reliablepredictions.The webapplicationwastestedforperformance,security,and usabilitytoensuresmoothoperationacrossdifferentuser roles.
By combining Java Spring Boot for backend processing, a Flask-integrated disease prediction model, and API-based enhancements, Intelli Health Care delivers an intelligent, automated, and scalable healthcare management system. The structured methodology ensures that the platform meetstherequirementsofmodernhealthcaredeliverywhile maintainingefficiency,security,andhighaccuracyindisease prediction.
A.Model(DataLayer)
This layer defines database entities and handles data persistence using Spring Data JPA. The primary entities include:
User–RepresentscommonattributesforPatients, Doctors,LabTechnicians,andReceptionists.
Patient–Storespatientdetailsandmedicalhistory.
Doctor – Manages doctor-specific details and assignedpatients.
Lab Technician – Handles lab test processing and reporting.
Appointment–Maintainsappointmentscheduling andtracking.
LabTest–Storeslabtestbookingsandreports.

International Research Journal of Engineering and Technology (IRJET) e-ISSN:2395-0056
Volume:12 Issue:02|Feb2025 www.irjet.net p-ISSN:2395-0072
Prescription–Containsprescriptionsgeneratedby doctors.
B.Controller(APILayer)
This layer provides RESTful APIs to manage system functionalities.Keycontrollersinclude:
AuthController–Handlesauthenticationandrolebasedaccesscontrol.
AppointmentController – Manages appointment bookingsandconfirmations.
LabTestController – Oversees lab test scheduling andreportgeneration.
DiseasePredictionController–Communicateswith thePython-baseddiseasepredictionmodule.
PrescriptionController – Manages prescription generationandLlamaAPIintegrationformedicine lookup.
C.Service(BusinessLogicLayer)
Thislayercontainsbusinesslogicandmanagesinteractions betweencontrollersandrepositories.Keyservicesinclude:
DiseasePredictionService – Interfaces with the Pythonmodelfordiseasediagnosis.
AppointmentService–Handlesscheduling,updates, andnotifications.Italsosendsautomatedemailsto patientsforappointmentconfirmations.
LabTestService–Manageslabtestprocessingand reporting, ensuring that lab results are securely storedandaccessible.
PrescriptionService – Stores prescriptions and integrates with the Llama API for medicine composition lookup. It also facilitates automated email notifications to patients, delivering their prescriptionsalongwithauthenticationdetailsfor secureaccess.
D.Repository(DataAccessLayer)
TheSpringDataJPArepositorylayerfacilitatesdataaccess andmanagement.Keyrepositoriesinclude:
UserRepository
AppointmentRepository
LabTestRepository
PrescriptionRepository
The disease prediction model in Intelli Health Care is designedtohelppatientsgetaninitialunderstandingoftheir possiblediagnosisbasedontheirsymptoms.Themodelis trainedusingasupervisedlearningapproach,wherelabeled datasets containing symptoms and their corresponding diseasesareusedtobuildpredictivemodels[8].Eachdata entryconsistsofasetofsymptomsasinputfeaturesanda disease label as the output. Before training, data
preprocessing steps such as handling missing values, encodingcategoricalsymptomsintobinaryrepresentations (indicatingpresenceorabsence),andfeatureselectionare appliedtoimprovemodelaccuracy.
Threemachinelearningalgorithms DecisionTree,Random Forest, and Naïve Bayes are used for disease prediction [7][8]. The Decision Tree model applies a hierarchical structure to classify diseases based on symptom-based decision rules. Random Forest, an ensemble method, enhancespredictionstabilitybycombiningmultipledecision trees, reducing the risk of overfitting. Naïve Bayes, a probabilisticclassifierbasedonBayes’Theorem,assumes symptom independence and calculates the likelihood of a diseaseoccurringgiventheinputsymptoms[4].Thedataset isdividedintotrainingandtestingsets,typicallyfollowing an80-20split,andthemodelsaretrainedindependently.
The performance of each model is evaluated using the accuracy score, which measures the proportion of correct predictions out of the total predictions made. Higher accuracy indicates better model performance. However, instead of selecting the best-performing model, the predictionsfromallthreemodels DecisionTree,Random Forest,andNaïveBayes aredisplayedtothepatient.This feature allows patients to compare different algorithmic outputs,giving thema general idea ofpotential diagnoses beforeconsultingadoctor.Thepurposeofthismodelisnot to replace professional medical advice but to provide patientswithanAI-assistedpreliminaryassessmentbased ontheirreportedsymptoms.
ThediseasepredictionmoduleisimplementedusingPython and integrated into the Spring Boot backend via a Flask application.Thediseasepredictionsystemoperatesbyfirst collecting symptom data from patients through the user interface. This data is then transmitted to the Java Spring Boot backend, which forwards it to a Flask-based Python service via a REST API. The machine learning model, implementedusingDecisionTree,RandomForest,andNaïve Bayes algorithms, processes the input data to predict the mostprobabledisease.ThePythonmodelisdeployedasa microservice, ensuring modularity and scalability. The SpringBootapplicationcommunicateswiththeFlaskservice throughAPIcalls,facilitatingseamlessintegrationbetween thetwocomponents.
The system integrates the Llama API to provide detailed medicinecompositioninformationbasedonprescriptions. Whenprescribingmedication,doctorsenterthenameofa medicine into the system. The backend, powered by Java SpringBoot,thensendsarequesttotheLlamaAPItofetch

International Research Journal of Engineering and Technology (IRJET) e-ISSN:2395-0056
Volume:12 Issue:02|Feb2025 www.irjet.net p-ISSN:2395-0072
relevant details about the prescribed drug. Once the API responds, the system retrieves the composition data and displaysittothedoctor,ensuringtheyhaveaccurateandupto-date information. The integration between the Spring Boot backend and the Llama API is achieved through API requests, allowing seamless retrieval of medicine details. The fetched data is stored in the database for future reference,enhancingprescriptionaccuracyandsupporting informedmedicaldecisions.

Fig-2: PatientLoginPage
The login page serves as the entry point for patients to accessthehealthcaresystem.Itfeaturesfieldsforentering login credentials, ensuring secure authentication. Patients can log in to book appointments, view prescriptions, and accesstheirmedicalrecords.
The homepage provides an overview of the healthcare application, displaying key functionalities and navigation options.Itincludesquickaccesstoappointmentbooking,lab reports, prescriptions, and disease prediction services, offeringaseamlessuserexperience.

Fig-3: Homepage
ThePrescriptionGenerationpageenablesdoctorstoprovide informeddiagnosesand treatmentplans by incorporating essential patient health metrics. Doctors can enter details suchasthepatient'sweight,height,andSpO2levels,which help in assessing the patient's overall health condition.
Doctorsgenerateprescriptionsthatincluderecommended medications,dosages,andanynecessaryprecautions.


DiseasePredictorwindow
The Disease Predictor section of the application enables patients or doctors to input symptoms for disease prediction. The system processes the data using machine learningmodels(DecisionTree,RandomForest,andNaïve Bayes)andprovidesa predicteddiagnosis,aiding in early diseasedetection.
Table-1: Featurelist
Feature
Description
BookAppointment Patientscanscheduleappointments withdoctors.
DiseasePrediction Predictsdiseasesbasedonpatient symptomsusingML.
LabTest Management
Prescription Management
MedicineLookup
Labtechniciansprocessandupload testreports
Doctorsgenerateprescriptionsand retrievemedicinedetails.
UsesLlamaAPItofetchmedicine compositions

International Research Journal of Engineering and Technology (IRJET) e-ISSN:2395-0056
Volume:12 Issue:02|Feb2025 www.irjet.net p-ISSN:2395-0072
The Intelli Health Care system successfully integrates machine learning-based disease prediction, prescription management,andautomatedmedicinecompositionlookup intoacomprehensivehealthcaremanagementplatform.The disease prediction model achieved an impressive 95% accuracyonthetestdataset,utilizingDecisionTree,Random Forest,andNaïveBayesclassifiers.Amongthese,Random Forest demonstrated the highest accuracy due to its ensemblelearningapproach,improvinggeneralizationand minimizing overfitting. However, rather than relying on a singlemodel,thesystemdisplayspredictionsfromallthree algorithms,allowingpatientstocomparedifferentoutputs before consulting a doctor. The healthcare management system, built using Java Spring Boot and following the Model-View-Controller (MVC) architecture, demonstrated high efficiency in handling core functionalities such as appointment scheduling, lab test management, and prescription generation. Patients could seamlessly book appointments, while lab technicians efficiently processed test reports. Doctors accessed an integrated dashboard where they could view patient histories, lab reports, and generateprescriptionsdigitally,reducingmanualerrorsand improvingaccessibility.
To enhance prescription accuracy, the system integrates Llama API for medicine composition lookup, allowing doctorstoretrievereal-timemedicinecompositiondetails withminimalresponsetime.TheAPIdeliveredinformation within seconds, improving prescription efficiency. PerformancetestingshowedoptimizedAPIresponsetimes, ensuringminimaldelaysindiseasepredictionandmedicine lookup. The system’s user-friendly interface provided seamless navigation for patients and doctors, enabling efficient access to medical records, lab reports, and AIgenerated diagnoses. While the Intelli Health Care system has proven to be effective, future enhancements could include an AI-powered chatbot for patient queries, automatedappointmentreminders,electronichealthrecord (EHR)integration,andblockchain-basedsecuremedicaldata storage to further improve system reliability and data security.
TheIntelliHealthCaresystemdemonstratesthesuccessful integration of machine learning and AI technologies to improve healthcare management by combining disease prediction, prescription management, and real-time medicinecompositionlookup.Thediseasepredictionmodel, utilizing Decision Tree, Random Forest, and Naïve Bayes algorithms, provides patients with an AI-assisted preliminary diagnosis, offering valuable insights before consultingadoctor.TheseamlessintegrationoftheLlama API enables doctors to retrieve accurate medicine composition details, ensuring informed decision-making
while prescribing medications. With a strong focus on usabilityandperformance,theplatformeffectivelymanages appointments,labtests,andprescriptionswhilemaintaining secure data storage. Automated email notifications for appointments, prescriptions, and authentication details further enhance user experience and engagement. The system’s scalable architecture allows for future enhancements, such as integrating additional AI models, supporting wearable health monitoring devices, and enablingbroaderinteroperabilitywithhospitalmanagement systems.Thepromisingresultsfromthediseaseprediction models,along withthe efficient operationof the platform, highlight its potential to contribute significantly to the evolving healthcare landscape, offering a step towards smarter,AI-drivenmedicalassistance.
[1] Kathiravan,M.,I.Lakshmi,V.SathyaDurga,S.Saravanan, M. Vijayakumar, and N. Bharathiraja. "Java-Powered Digital Healthcare Management: innovating Medical Administration Systems." In 2024 IEEE International ConferenceonComputing,PowerandCommunication Technologies (IC2PCT), vol. 5, pp. 1333-1338. IEEE, 2024.
[2] Yu, Lina, Hongzhou Lei, Wanlin Gao, Kemin Yang, GanghongZhang,ZiliLiu,andXiangSun."Amedicaland healthcare resource information management system basedonlightweightJ2EE."In2010WorldAutomation Congress,pp.95-100.IEEE,2010.
[3] Sabri,Nurbaity,AnisAmilahShari,KhyrinaAirinFariza Abu Samah, Mohd Rahmat Mohd Noordin, Asma Shazwani Shari, Fadhilah Mohd Ishak, Wan Masnieza Wan Mustapha, and Muhammad Fudhail Afiq Nor RozainiAffendi."HeartInspect:HeartDiseasePrediction ofanIndividualUsingNaïveBayesAlgorithm."In2023 IEEE 11th Conference on Systems, Process & Control (ICSPC),pp.350-354.IEEE,2023.
[4] Reddy, S., Fox, J. and Purohit, M.P., 2019. Artificial intelligence-enabledhealthcaredelivery.Journalofthe RoyalSocietyofMedicine,112(1),pp.22-28.
[5] Bouchemal, N. ed., 2018. Intelligent Systems for HealthcareManagementandDelivery.IGIGlobal.
[6] Grampurohit, Sneha, and Chetan Sagarnal. "Disease predictionusingmachinelearningalgorithms."In2020 international conference for emerging technology (INCET),pp.1-7.IEEE,2020.
[7] Uddin,S.,Khan,A.,Hossain,M.E.andMoni,M.A.,2019. Comparing different supervised machine learning algorithms for disease prediction. BMC medical informaticsanddecisionmaking,19(1),pp.1-16.