Uszko nr 23 (2023)

Page 1

1 Koordynator Medyczny Programu Powszechnych Przesiewowych Badań Słuchu u Noworodków Szpital Kliniczny im. Heliodora Święcickiego UM w Poznaniu Klinika Otolaryngologii i Onkologii Laryngologicznej UM w Poznaniu www.sluch.ump.edu.pl; www.sluchnoworodka.pl; e-mail: koordynator.sluch@wosp.org.pl F u n d a cj a W i e l k a O r k iest r a Ś wi ą t e c zne j P o m o c y, u l D omi n i k a ńs k a 19 C , 02 - 738 Wa rs z a w a t e l . ( 0- 2 2 ) 85 2 3 2 14, 85 3 45 2 9; www.sluch.wosp.org.pl; e-mail: s l uc h @ w os p.o r g p l 2023 PROGRAMMEDYCZNY FUNDACJIWOŚP REKORD ŚWIATA 7150334BADANIA SŁUCHU UNOWORODKÓW

14.

Z

07.12.2022 R. (dr n. med. Grażyna

1. LIST PRZEWODNI (Jerzy Owsiak)

dr n. med. H. Czerniejewska-Wolska) .................................. 26

15. WYTYCZNE DOTYCZĄCE REJESTRACJI CZYNNIKA RYZYKA OKREŚLANEGO

JAKO „LEKI OTOTOKSYCZNE” W BAZIE DANYCH PROGRAMU POWSZECHNYCH PRZESIEWOWYCH BADAŃ SŁUCHU U NOWORODKÓW, A W SZCZEGÓLNOŚCI

STOSOWANIA LEKÓW ZALICZANYCH DO GRUPY AMINOGLIKOZYDÓW................. 31

16. WRODZONE ZAKAŻENIE WIRUSEM CYTOMEGALII A RYZYKO NIEDOSŁUCHU

– ZALECENIA DOTYCZĄCE POSTĘPOWANIA (dr hab. n. med. Katarzyna Wróblewska-Seniuk) ..............................................................................................................................

17. DOSTĘP DO INFORMACJI ZAWARTEJ W CENTRALNEJ BAZIE DANYCH

18. DANE ADRESOWE BIURA KOORDYNATORA MEDYCZNEGO PROGRAMU POWSZECHNYCH PRZESIEWOWYCH BADAŃ SŁUCHU U NOWORODKÓW ...........

Opracowanie materiałów i przygotowanie publikacji: mgr Monika Zych

dr n. med. Grażyna Greczka

dr n. med. Piotr Dąbrowski

Opracowanie graficzne: Fundacja Wielka Orkiestra Świątecznej Pomocy

Moi Drodzy, jakże miło Was wszystkich przywitać w kolejnym numerze „Uszka”. Minęły kolejne dwa lata niezwykle intensywnej pracy w naszym Programie Powszechnych Przesiewowych Badań Słuchu u Noworodków. Cały czas utrzymujemy najwyższy poziom - ten program jest najlepszym programem przesiewowych badań słuchu na świecie. Wszystkie informacje na ten temat przekazywane przez Zespół Koordynatora Programu potwierdzają niezwykle wysokie standardy, jakie ten program prezentuje. To zasługa każdego szpitala i pracy każdej osoby, która takie badania przeprowadza. Wielokrotnie się na ten program powoływaliśmy w Fundacji, chwaląc się nim, ale także przedstawiając najbardziej aktualne dane na temat urodzeń w Polsce. Dyskusja, jaka jest z tym związana, odbywa się na wielu płaszczyznach. Jedną z nich jest stwierdzenie, że mimo najróżniejszych prób podjętych przez rządzących, żadna nie okazała się na tyle skuteczna, aby ilość urodzeń w Polsce zdecydowanie się zwiększyła. Kiedy zaczynaliśmy grać jako Wielka Orkiestra Świątecznej Pomocy 30 lat temu - mówiąc najprościej - rodziło się nas trzy razy więcej. Fundacja nadal będzie traktowała ten program priorytetowo, zwracając uwagę na jego prawidłowe serwisowanie i dostęp do wszystkich materiałów zużywalnych potrzebnych do jego prowadzenia. Chcielibyśmy także w tym miejscu bardzo gorąco podziękować panu Profesorowi Witoldowi Szyfterowi, który od wielu lat prowadził program od strony merytorycznej i naukowej. Pan Profesor przeszedł na emeryturę i jego obowiązki powierzyliśmy Panu dr hab. n. med. Jarosławowi Szydłowskiemu. Jesteśmy przekonani, że od strony naukowej i merytorycznej program nadal będzie prowadzony na najwyższym poziomie.

Wszystkim Państwu życzymy przede wszystkim zdrowia i spokojnej pracy w polskim systemie ochrony zdrowia, bo wiemy, jak bardzo taka spokojna praca jest wszystkim nam potrzebna.

2 3
LIST PRZEWODNI (Jurek Owsiak)................................................................................................. 3 2. LIST PRZEWODNI (prof. dr hab. Witold Szyfter; dr hab. med. Jarosław Szydłowski) .................... 4 3. REKORDOWE 7 MILIONÓW BADAŃ W RAMACH PPPBSuN .......................................... 6 4. PANDEMIA COVID-19 ...................................................................................................................... 7 5. UROCZYSTA GALA 30. FINAŁU WOŚP 8 6. 50 ZJAZD POLSKIEGO TOWARZYSTWA OTORYNOLARYNGOLOGÓW, CHIRURGÓW GŁOWY I SZYI (mgr Monika Zych) ........................................................................ 9 7. RAPORT ZA 2022 ROK PPPBSuN, DANE
Greczka).. .................................................................................................................................................... 10 8. NOWA STRONA INTERNETOWA PROGRAMU .................................................................... 16 9. NOWA ULOTKA PROGRAMU PPBSuN .................................................................................... 17 10. CERTYFIKATY................................................................................................................................... 18 11. RODO 20 12. FAQ – NAJCZĘSTSZE PYTANIA OD RODZICÓW I PIELEGNIAREK............................. 21 13. PPPBSuN JEST BEZPŁATNY........................................................................................................ 25
SPIS TREŚCI 1.
DNIA
WYTYCZNE DOTYCZĄCE
JAKO „ZAKAŻENIA Z GRUPY TORCH” W CENTRALNEJ BAZIE DANYCH PROGRAMU POWSZECHNYCH PRZESIEWOWYCH BADAŃ SŁUCHU U NOWORODKÓW (dr hab. n. med. K. Wróblewska-Seniuk,
REJESTRACJI CZYNNIKA RYZYKA OKREŚLANEGO
33
PROGRAMU ............................................................................................................................................. 37
39

2. LIST PRZEWODNI

(prof. dr hab. Witold Szyfter - Honorowy Koordynator Programu)

Wielce Szanowni Państwo!

Myślę, że największym wydarzeniem minionego roku było przekroczenie granicy

7 milionów przebadanych noworodków.

Ten wynik pokazuje, jak nasza codzienna praca daje bardzo wymierne efekty w postaci zabezpieczenia słuchu dzieci urodzonych w Polsce.

Pamiętajmy również przy tym, że mimo pandemii, mimo różnych niedogodności w Polskiej Ochronie Zdrowia utrzymujemy stale wysoką średnią przebadanych noworodków, a mówiąc dokładnie 96% przebadanych żywo urodzonych dzieci.

Za te wszystkie osiągnięcia chciałbym podziękować wszystkim, którzy uczestniczą w naszym Programie.

Pozwolę sobie wymienić grupy zawodowe, które zapracowały na tak dobry wynik:

• lekarze neonatolodzy, laryngolodzy, audiolodzy,

• pielęgniarki i położne,

• akustycy,

• protetycy słuchu,

• personel administracyjny,

• i wszyscy inni, których nie wymieniłem.

Według naszych wyliczeń w Programie stale zaangażowana jest grupa 6-7 tysięcy osób.

Pracujmy tak dalej, ratujmy słuch noworodków.

Łączę wyrazy uszanowania

Prof. dr hab. n. med. Witold Szyfter

Honorowy Koordynator Programu

Powszechnych Przesiewowych Badań Słuchu u Noworodków

LIST PRZEWODNI

(dr hab. n. med. Jarosław Szydłowski - Koordynator Medyczny Programu)

Szanowni Państwo,

rok 2023 to czas Wspaniałego Jubileuszu. Dwudziesty już rok działa Program

Powszechnych Badań Przesiewowych Słuchu u Noworodków prowadzony przez Fundację Wielka Orkiestra Świątecznej Pomocy.

Codzienna praca tysięcy pielęgniarek, położnych, diagnostów, lekarzy i pracowników nadzorujących funkcjonowanie Programu przyniosła sukces nieporównywalny z żadnym innym programem badań przesiewowych w kraju. Szczególny, społeczny charakter Programu wymaga od nas wszystkich zaangażowanych w jego realizację ciągłej dbałości o utrzymanie najwyższych standardów oraz wprowadzania nowych, coraz doskonalszych narzędzi diagnostycznych. Tak było dotychczas i tak będzie kolejnych latach.

Chcemy, żeby ten jubileuszowy rok, jak i każdy kolejny, przynosił niepohamowane wzruszenia, jakie towarzyszą rodzicom, opiekunom i personelowi medycznemu obserwującemu pierwsze reakcje dzieci przywracanych do świata otaczających je dźwięków.

Z wyrazami uznania dla Państwa pracy,

dr hab. n. med. Jarosław Szydłowski Koordynator Medyczny Programu Powszechnych Przesiewowych Badań Słuchu u Noworodków

4 5

3. REKORDOWE 7 MILIONÓW BADAŃ W RAMACH PPPBSuN

Stało się! Pod koniec czerwca 2022 roku, po niemal 20 latach działalności Programu, 7-milionowe dziecko przeszło badanie przesiewowe słuchu.

Miało to miejsce na oddziale noworodkowym w ośrodku AN17 - Pleszewskie Centrum Medyczne Sp. z o.o.

Ośrodkowi serdecznie gratulujemy!

Cieszymy się, że dzięki działalności Programu niemal każde dziecko urodzone w Polsce, w 2. - 3. dobie swojego życia przechodzi kontrolne, przesiewowe badanie słuchu. Pozwala ono natychmiastowo po porodzie ocenić stan słuchu dziecka i możliwie szybko wprowadzić odpowiednie leczenie, jeśli tylko zaistnieje taka konieczność.

Dzięki szybkiej interwencji, opiece laryngologicznej, zastosowaniu aparatów słuchowych czy implantów ślimakowych oraz szybkiej rehabilitacji narządu słuchu dziecko ma szanse w pełni funkcjonować w świecie dźwięku.

Dziękujemy za Państwa codzienny wysiłek w budowanie Programu, którego funkcjonowanie znaczy tak wiele dla zdrowia naszych najmłodszych pacjentów!

4. PANDEMIA COVID-19

Pandemia związana z szerzeniem się zakażenia COVID-19 nie ominęła również Polski. Zaangażowanie systemu zdrowotnego w naszym kraju w diagnostykę i leczenie chorych, zwalczanie zakażenia i jego skutków wpływało na realizację poszerzonej diagnostyki słuchu oraz wydłużyło czas interwencji u dzieci z niedosłuchem.

Screening słuchowy był realizowany bez większych zakłóceń na pierwszym poziomie Programu w oddziałach położniczych i neonatologicznych.

W następstwie pandemii COVID-19 obserwowaliśmy jednak dramatyczny spadek zgłaszalności się matek z dziećmi do ośrodków II poziomu referencyjności Programu. W związku z tym, mniejsza jest też liczba dzieci, u których rozpoznano wrodzone uszkodzenia słuchu.

Biuro Koordynatora Medycznego PPPBSuN na bieżąco monitoruje diagnostykę u noworodków z niewłaściwym wynikiem badania przesiewowego słuchu i grup ryzyka.

Na skutek pandemii COVID-19 zmniejszyła się również liczba ośrodków współpracujących z Programem. Stało się to m.in. z powodu:

• przekształcenia niektórych szpitali w szpitale covidowe,

• przesuwania kadry medycznej do szpitali covidowych,

• czasowego zamknięcia ośrodków II i III poziomu ze względu na obostrzenia epidemiologiczne związane z pandemią COVID-19,

• zamknięcia niektórych oddziałów neonatologicznych w związku ze spadkiem liczby nowo narodzonych dzieci w Polsce.

Biuro Koordynatora Medycznego PPPBSuN na bieżąco monitoruje zmiany w zgłaszalności dzieci na poszczególnych poziomach Programu. Mamy nadzieję, że po odwołaniu stanu pandemii w dniu 12 maja 2022 r. wskaźniki zgłaszalności będą wracać do poziomu z 2019 roku.

6 7

5. UROCZYSTA GALA 30. FINAŁU WOŚP

Dokładnie dwa miesiące od momentu zakończenia dnia zbiórki, Jerzy Owsiak oficjalnie, w marcu, podsumował 30. Finał WOŚP.

Podczas jubileuszowego Finału zebrano ponad 224 miliony złotych, czyli ponad 13,5 miliona złotych więcej niż przed rokiem. Ta ogromna suma, dzięki szlachetności Polaków, została przekazana na zakup specjalistycznego sprzętu dla okulistyki dziecięcej.

W trakcie uroczystej gali Fundacja Wielka Orkiestra Świątecznej Pomocy symbolicznie podziękowała osobom i instytucjom zaangażowanym w jej działalność na przestrzeni trzech dekad. Medalem uhonorowani zostali m.in. prof. dr n. med. Witold Szyfter – Koordynator Medyczny Programu Powszechnych Przesiewowych Badań Słuchu u Noworodków oraz dr n. med. Grażyna Greczka – Koordynator ds. raportów i analiz Programu.

Na łamach naszego wspólnego periodyku „Uszko” chcielibyśmy szczególnie podziękować Państwu, za to, że cały czas, każdego dnia, o każdej godzinie i w każdej minucie roku bierzecie czynny udział w tworzeniu tak ważnego dla naszych najmłodszych pacjentów Programu profilaktycznego. To dzięki Waszemu zaangażowaniu możemy dostatecznie szybko rozpocząć leczenie dzieci z wykrytym niedosłuchem. Dziękujemy!

6. 50. ZJAZD POLSKIEGO TOWARZYSTWA OTORYNOLARYNGOLOGÓW, CHIRURGÓW GŁOWY I SZYI

(mgr Monika Zych)

W dniach 18-21 maja 2022 roku we Wrocławiu odbył się jubileuszowy 50. Zjazd Polskiego Towarzystwa Otorynolaryngologów, Chirurgów Głowy i Szyi.

Spotkanie otolaryngologów, nie tylko z Polski, ale także ze Stanów Zjednoczonych, Niemiec, Francji, Czech i Izraela, miało miejsce we Wrocławskim Centrum Kongresowym przy Hali Stulecia.

Tematem przewodnim Zjazdu były „Najnowsze trendy w laryngologii”.

Sesję okrągłego stołu poświęconą badaniom przesiewowym słuchu poprowadził Koordynator Medyczny Programu Powszechnych Przesiewowych Badań Słuchu u Noworodków, prof. dr hab. n. med. Witold Szyfter, rozpoczynając ją wykładem pt. „To już prawie 7 000 000 dzieci przebadanych w ramach PPPBSuN.” Przytoczył on w nim historię powstania oraz strukturę działania Programu, a także posłużył się statystykami pochodzącymi z Centralnej Bazy Danych Programu. Wystąpienie pt. „Nowe standardy badań przesiewowych słuchu na oddziałach intensywnej terapii noworodka – AABR” poprowadziła dr n. med. Grażyna Greczka. Podczas wystąpienia przedstawiła ona wyniki pilotażowego programu zastosowania metody AABR w screeningu słuchowym, który miał miejsce na oddziałach intensywnej terapii noworodka w ośrodkach w Poznaniu, Wrocławiu i Szczecinie. Dr n. med. Piotr Dąbrowski – Zastępca Koordynatora Medycznego Programu - podczas swojego wystąpienia starał się wyjaśnić problem wpływu ostatniej pandemii na rozwój narządu słuchu podczas życia płodowego i związane z tym konsekwencje: „Czy wirus SARS-CoV-2 jest nowym czynnikiem ryzyka uszkodzenia słuchu u noworodków?”. Ostatnie wystąpienie mgr Moniki Zych dotyczyło standardów postępowania w przypadku nieprawidłowego wyniku badania przesiewowego słuchu u noworodków. Podczas swojego wystąpienia szczegółowo opisała drogę noworodka z podejrzeniem uszkodzenia słuchu, którą powinien przejść w ramach PPPBSuN, ze szczególnym uwzględnieniem czynników ryzyka oraz zasad wydawania certyfikatów.

Wszystkim uczestnikom sesji serdecznie dziękujemy za aktywny udział. Pytania, które pojawiły się w trakcie dyskusji nad poruszanymi podczas Zjazdu tematami, będą szeroko omawiane na łamach biuletynu „Uszko”.

8 9

7. RAPORT ZA 2022 ROK PPPBSuN, DANE Z DNIA 07.12.2022 r. (dr n. med. Grażyna Greczka)

Obecnie w Programie Powszechnych Przesiewowych Badań Słuchu u Noworodków bierze udział 390* ośrodków I poziomu, 69 ośrodków II poziomu oraz 27 ośrodków III poziomu.

Tabela 1. Liczba ośrodków z podziałem na województwa.

Ośrodki I poziomu Ośrodki II poziomu Ośrodki III poziomu

Zamknięte – 18 ośrodków:

AA03 - Uniwersytecki Szpital Kliniczny im. Jana Mikulicza – Radeckiego we Wrocławiu

AA25 - Powiatowe Centrum Zdrowia w Kamiennej Górze

AB01 - Powiatowy Szpital w Aleksandrowie Kujawskim

AB14 - Samodzielny Publiczny Zakład Opieki Zdrowotnej w Rypinie

AB20 - Pałuckie Centrum Zdrowia w Żninie

AD13 - Nowy Szpital we Wschowie

AE20 - Centrum Dializa Sp. z o.o. Szpital w Łasku

AF60 - Niepubliczny Zakład Opieki Zdrowotnej GIN-MEDICUS w Wyszkowie

AH03 - Namysłowskie Centrum Zdrowia

AH04 - Powiatowe Centrum Zdrowia S.A. w Kluczborku

AJ23 - Szpital Ogólny w Ustrzykach Dolnych

AK02 - Szpital Powiatu Bytowskiego w Bytowie

AK17 - Szpital Pucki

AL15 - Śląski Instytut Matki i Noworodka w Chorzowie

AO07 - Szpital Powiatowy w Kętrzynie

AO18 - Powiatowe Centrum Medyczne w Braniewie

AO22 - Szpital Miejski im. Jana Pawła II w Elblągu

AP15 - Szpital Powiatowy w Gryfinie

Zawieszone – 17 ośrodków:

AA15 - Strzelińskie Centrum Medyczne

AA27 - Powiatowe Centrum Zdrowia w Kowarach

AD16 - Szpital Powiatowy w Słubicach

AE28 (do zamknięcia) - Poddębickie Centrum Zdrowia

AF03 (działają tylko w trybie pilnym) - Samodzielny Publiczny Szpital Kliniczny im. prof. W. Orłowskiego CMKP w Warszawie

AF37 - Samodzielny Publiczny Zespół Zakładów Opieki Zdrowotnej w Sierpcu

AF53 (remont) - Centrum Zdrowia Mazowsza Zachodniego w Żyrardowie

* powyższe zestawienie uwzględnia 18 ośrodków I poziomu, które jeszcze oficjalnie nie zostały wyłączone z Centralnej Bazy Danych PPPBSuN oraz 17 ośrodków tymczasowo zawieszonych

AK06 (remont) - COPERNICUS Podmiot Leczniczy w Gdańsku

AF61 (połączył się z AF62) - Samodzielny Publiczny Dziecięcy Szpital Kliniczny w Warszawie

AL01 - SP ZOZ Szpital Wielospecjalistyczny w Jaworznie

AL21 (połączył się z AL22) - Szpital Specjalistyczny nr 2 w Bytomiu

AN07 (remont) - Zespół Opieki Zdrowotnej w Wągrowcu

AN22 - Szpital Powiatowy w Rawiczu

AN25 - Samodzielny Publiczny Zakład Opieki Zdrowotnej im. dr K. Hołogi w Nowym Tomyślu

AO06 - Szpital Powiatowy im. Jana Mikulicza w Biskupcu

AP14 - Samodzielny Publiczny Zakład Opieki Zdrowotnej w Choszcznie

AP20 - Szpital Powiatowy w Sławnie

10 11
Województwa
dolnośląskie 28 5 3 kujawsko-pomorskie 25 4 1 lubelskie 21 3 2 lubuskie 12 4 0 łódzkie 26 2 2 małopolskie 28 4 3 mazowieckie 51 11 1 opolskie 11 2 1 podkarpackie 21 2 2 podlaskie 15 2 1 pomorskie 18 3 1 śląskie 45 11 3 świętokrzyskie 13 2 1 warmińsko-mazurskie 20 2 1 wielkopolskie 35 8 1 zachodniopomorskie 21 3 2 razem 390* 68 25

Podsumowanie szczegółowych danych z I poziomu – styczeńwrzesień 2022 roku w porównaniu z danymi Głównego Urzędu Statystycznego (GUS)

Według Głównego Urzędu Statystycznego od stycznia do września 2022 roku urodziło się 235 tys. dzieci, czyli o 18 tysięcy mniej niż w roku ubiegłym (253 tys.). W tym samym okresie w Centralnej Bazie Danych Programu Powszechnych

Przesiewowych Badań Słuchu u Noworodków zarejestrowano 224 670 dzieci, co stanowi 96% żywo urodzonych dzieci w Polsce. Zamykanie się ośrodków I poziomu spowodowane jest znacznym spadkiem liczby urodzeń w ostatnich latach oraz brakiem dostępności specjalistycznej kadry medycznej.

Podsumowanie danych z II i III poziomu – styczeń - listopad 2022 r.

Od stycznia do listopada 2022 r. w Centralnej Bazie Danych Programu zarejestrowano 27 458 wizyt na II i III poziomie. Oznacza to, że w tym roku, liczba wizyt utrzymała się na podobnym poziomie w porównaniu do roku ubiegłego, gdzie zanotowano 29 875 wizyt. Natomiast nadal nie jest to liczba, którą notowaliśmy przed pandemią (35 817 w 2019 roku). Zarejestrowano 18 060 wizyt dzieci, które pojawiły się po raz pierwszy na II poziomie, czyli o 1 736 mniej niż w roku ubiegłym (19 796).

Diagnostykę ukończyło 8 762 dzieci urodzonych między styczniem a listopadem 2022 r.

Średni wiek dziecka pojawiającego się po raz pierwszy na drugim poziomie to 84 dni.

Średni wiek dziecka, u którego zakończono diagnostykę, to 91 dni.

Liczba dzieci z potwierdzonym, jakimkolwiek jednostronnym niedosłuchem to 62.

Liczba dzieci z potwierdzonym, jakimkolwiek obustronnym niedosłuchem to 115.

Działalność Biura Koordynatora Medycznego PPPBSuN

Prowadzony jest stały, bezpośredni kontakt telefoniczny z ośrodkami:

Ośrodki I poziomu, które mają zaległości w CBD powyżej 3 miesięcy za 2022 rok:

• AE04 - Centralny Szpital Kliniczny UM w Łodzi

Podsumowanie danych z I poziomu – styczeń - listopad 2022 r.Centralna Baza Danych PPPBSuN

Od stycznia do listopada 2022 r. do Centralnej Bazy Danych Programu wprowadzono dane 266 870 dzieci, czyli o 24 538 mniej niż w tym samym przedziale czasu w roku 2021 (291 408 dzieci).

W 2022 roku, do końca listopada, przebadano 262 663 (98,42%) dzieci, których dane wprowadzono do Centralnej Bazy Danych. Badania nie wykonano u 4 207 dzieci (1,58%). Liczba dzieci z wynikiem Norma - Norma to 244 676 (91,68%), z wynikiem Norma - Norma i czynnikami ryzyka - 7 500 (2,81%), z wynikiem nieprawidłowym - 9 413 (3,53%) oraz z wynikiem nieprawidłowym i czynnikami ryzyka - 1 074 (0,40%).

• AF08 - Uniwersyteckie Centrum Zdrowia Kobiety i Noworodka

Warszawskiego Uniwersytetu Medycznego

• AF56 - Zespół Opieki Zdrowotnej Szpitala Powiatowego w Sochaczewie

• AH02 - Wojewódzkie Centrum Medyczne w Opolu

• AH09 - Szpital Powiatowy w Głubczycach

Ośrodki II i III poziomu, które mają zaległości w CBD powyżej 3 miesięcy za 2022 rok:

• BB06 - KIND Bydgoszcz

• BC04 - Szpital Wojewódzki w Zamościu

• BC05 - Luxmed Lublin

• BD03 - Szpital Uniwersytecki im. Marcinkowskiego w Zielonej Górze

12 13
*prognozowana liczba dzieci w 2022 roku

• BD05 - Auris Świebodzin

• BF11 - KIND Warszawa MSWiA

• BF13 - SPZZOZ Kozienice

• BG02 - Szpital Wojewódzki w Tarnowie

• BG04 - ZOZ Dąbrowa Tarnowska

• CC01 - Uniwersytecki Szpital dziecięcy w Lublinie

• CF04 - SZP ZOZ Łomianki

Prowadzona jest strona internetowa www.sluch.ump.edu.pl, na której dostępne są najważniejsze informacje dotyczące PPPBSuN.

Na podstawie zebranych materiałów z ośrodków przygotowano i przedstawiono 6 referatów na konferencjach ogólnopolskich:

• 50. Zjazd Polskiego Towarzystwa Otorynolaryngologów, Chirurgów Głowy i Szyi - 19-21 maja 2022 r. Wrocław

• VII Konferencja Naukowo-Szkoleniowa Otologia 2022 - 15-17

września 2022 r. Toruń.

Z powodów ograniczeń finansowych ze strony Fundacji WOŚP w br. Biuro Badań Przesiewowych Słuchu u Noworodków nie wzięło udziału w żadnej zagranicznej konferencji naukowej.

W czasopiśmie Otolaryngologia Polska opublikowano artykuł pt. „Wpływ pandemii COVID-19 na funkcjonowanie Programu Powszechnych Przesiewowych Badań Słuchu u Noworodków”.

Utworzono stronę internetową www.sluchnoworodka.pl, która skierowana jest dla rodziców dzieci z podejrzeniem niedosłuchu.

Przygotowano informacje na temat realizacji Programu do Ministerstwa Zdrowia, oddziałów NFZ, agend rządowych.

Opracowano i wysłano do Fundacji WOŚP kolejny numer biuletynu ,,Uszko".

Opracowano i rozesłano ankiety związane z wprowadzeniem nowego badania metodą AABR na oddziałach intensywnej terapii noworodka.

Z nowego raportu zawierającego informację o matkach zakażonych wirusem SARS-CoV-2, wiadomo, że od stycznia do listopada zarejestrowano 6 242 takich matek. Analiza danych przeprowadzona wśród dzieci matek zakażonych wirusem SARS-CoV-2 nie wykazała zwiększonej liczby niedosłuchów w tej grupie pacjentów.

Kierunki działania:

Aktualizacja materiałów związanych z Programem Powszechnych Przesiewowych Badań Słuchu u Noworodków.

Wdrożenie programu badań AABR na wszystkich oddziałach intensywnej terapii noworodka.

Obecność pracowników Biura Koordynatora Medycznego PPPBSuN na konferencjach naukowych dotyczących badań przesiewowych oraz wczesnej interwencji, prezentacja osiągnięć.

Wsparcie Fundacji WOŚP przy prezentacji Programu na arenie międzynarodowej.

Publikowanie artykułów naukowych dotyczących tematyki badań przesiewowych słuchu w czasopismach międzynarodowych.

Cykliczne wydawanie biuletynu „Uszko”.

Doraźne reagowanie na problemy wynikające z działania ośrodków w okresie pandemii.

14 15

STRONA INTERNETOWA PROGRAMU

Mamy przyjemność poinformować Państwa o powstaniu nowej strony internetowej Programu, skierowanej w szczególności do Rodziców dzieci biorących udział w naszym Programie.

www.sluchnoworodka.pl

Najważniejszym zadaniem, które pełni niniejsza strona, jest przeniesienie spisu ośrodków II i III poziomu referencyjności z ulotki na stronę internetową, dzięki czemu może on być nieustannie aktualizowany bez obaw o nieaktualność danych lub duże koszty wydruku nowych ulotek.

Każdy rodzic dziecka, które otrzymało żółty certyfikat wklejony do książeczki zdrowia po wykonaniu badania przesiewowego słuchu, powinien otrzymać nową ulotkę Programu, która przekierowuje uwagę rodzica na nową stronę internetową Programu - www.sluchnoworodka.pl.

Oprócz uzyskania danych teleadresowych do ośrodków w celu zarezerwowania wizyty kontrolnej z dzieckiem na II poziomie referencyjnośc Programu, na nowej stronie internetowej Rodzice znajdą również wszelkie informacje dotyczące działalności Programu - jego struktury, algorytmów postępowania, rozwoju słuchu noworodka, a także dane kontaktowe do Biura Koordynatora Medycznego PPPBSuN. Istnieje również możliwość pobrania wersji elektronicznej biuletynów „Uszko" ze strony internetowej.

Serdecznie zachęcamy do informowania każdego rodzica o nowopowstałej stronie.

9. NOWA ULOTKA PROGRAMU PPBSuN

W związku z nieustannym rozwojem Programu Biuro Koordynatora Medycznego PPPBSuN we współpracy z Fundacją WOŚP zaktualizowało ulotkę Programu Powszechnych Przesiewowych Badań Słuchu u Noworodków, która wydawana jest w ośrodkach I poziomu referencyjności tuż po urodzeniu się dziecka i przeprowadzeniu screeningu słuchowego.

Nowa ulotka jest zdecydowanie krótsza od jej poprzedniej wersji i skupia się na najistotniejszych informacjach dla Rodziców – analizie drogi, którą powinno przejść ich dziecko w zależności od wyniku badania słuchu, a co za tym idzie certyfikatu, który otrzymało dziecko.

Ulotka ta nie posiada już spisu wszystkich ośrodków II i III poziomu referencyjności wraz z danymi teleadresowymi. Spis ten dostępny jest na nowej stronie internetowej Programu, dedykowanej głównie Rodzicom naszych najmłodszych pacjentów – www.sluchnoworodka.pl.

Dzięki zastosowanemu spisowi ośrodków w wersji elektronicznej Zespół Biura Koordynatora posiada natychmiastową możliwość aktualizacji danych teleadresowych ośrodków, co znacznie ułatwia kontakt Rodziców z ośrodkami i zapisanie dziecka na wizytę.

Szanowni Państwo, zwracamy się z prośbą o zwrócenie szczególnej uwagi na konieczność wydawania ww. ulotki w przypadku otrzymania przez dziecko żółtego certyfikatu.

Jednocześnie przypominamy, że taka sytuacja ma miejsce w następujących sytuacjach:

• nieprawidłowy wynik badania przesiewowego słuchu,

• wystąpienie czynników ryzyka niedosłuchu,

• brak możliwości wykonania badania.

16 17 8. NOWA

10. CERTYFIKATY

Przypominamy najważniejsze informacje na temat certyfikatów wklejanych do książeczki zdrowia dziecka.

NIEBIESKI CERTYFIKAT

Żółty certyfikat powinien zostać wklejony do książeczki zdrowia dziecka, jeśli:

• występują czynniki ryzyka niedosłuchu,

• wynik badania OAE był nieprawidłowy,

• z jakichkolwiek powodów nie przeprowadzono badania przesiewowego słuchu.

W każdym z powyższych przypadków dziecko powinno zostać skierowane do ośrodka II poziomu referencyjności PPPBSuN, a Rodzic poinformowany o konieczności wykonania dodatkowych badań diagnostycznych. Powinna zostać mu również wydana ulotka Programu.

Niebieski certyfikat wklejany jest do książeczki zdrowia dziecka tylko w przypadku, gdy nie wystąpiły żadne czynniki ryzyka uszkodzenia słuchu, a przeprowadzone badanie potwierdziło prawidłowy wynik badania przesiewowego.

18 19

Drogie Pielęgniarki i Położne oddziałów neonatologicznych i porodowych!

W związku z istnieniem systemu ochrony danych osobowych (RODO), umieszczenie w Centralnej Bazie Danych (CBD) informacji o przeprowadzonych badaniach screeningowych słuchu dziecka wymaga zgody Rodziców. Brak takiej zgody powoduje szereg negatywnych skutków dla urodzonych dzieci. Dalsza diagnostyka ewentualnego niedosłuchu, monitorowanie czynników ryzyka uszkodzenia słuchu, interwencja, rehabilitacja, protezowanie słuchu, leczenie operacyjne odbywa się poza stworzonym przez nas wspólnie Programem. Ponadto lekarze, akustycy, rehabilitanci, protetycy słuchu nie mają możliwości śledzenia losów dziecka z potencjalnym niedosłuchem, co w znacznym stopniu spowalnia i utrudnia szybką diagnostykę i leczenie.

Przed wprowadzeniem w Polsce badań screeningowych słuchu czas do postawienia diagnozy i podjęcia interwencji w związku z niedosłuchem lub głuchotą dziecka wynosił kilka lat. Obecnie dzięki badaniom screeningowym możemy rozpoznać niedosłuch lub głuchotę już do 3 miesiąca życia dziecka i najpóźniej do ukończenia pierwszego roku życia podjąć skuteczną interwencję polegającą na leczeniu, protezowaniu i rehabilitacji.

Prosimy Państwa o zwrócenie uwagi na negatywne skutki, jakie mogą wyniknąć z nieprzystąpienia do Programu oraz o zachęcanie Rodziców do wyrażenia zgody na umieszczenie danych w Centralnej Bazie Danych. Brak zgody na objęcie noworodka opieką w ramach PPPBSuN musi być świadomą decyzją Rodzica i może wiązać się z szeregiem niekorzystnych dla słuchu dziecka konsekwencji, o których należy go poinformować.

Jeśli jednak rodzic nie chce wyrazić zgody na umieszczenie swoich danych i danych dziecka w bazie, proszę poinformować go, że brak zgody na objęcie opieką noworodka przez nasz Program po urodzeniu, nie wyklucza możliwości przystąpienia do niego w późniejszym terminie.

Zwracamy się do Państwa ze szczególną prośbą o zwrócenie uwagi na negatywne skutki i konsekwencje związane z nieprzystąpieniem do Programu.

Brak zgody Rodzica na wpis do Centralnej Bazy Danych to:

• brak jego i jego dziecka danych w Centralnej Bazie Danych Programu,

• brak możliwości sprawdzenia wyniku badania przesiewowego słuchu,

• brak możliwości kontroli wyników dziecka z niedosłuchem,

• dziecko znajduje się poza systemem monitorowania słuchu.

Być może przedstawienie Rodzicom powyższej treści wpłynie na zmianę ich decyzji.

12. FAQ – NAJCZĘSTSZE PYTANIA OD RODZICÓW I PIELĘGNIAREK

• Czy muszę wpisywać do CBD numer telefonu opiekuna dziecka?

W aplikacji, pole telefon nie jest zaznaczone czerwoną gwiazdką jako pole wymagane. Jednak jako Biuro Koordynatora PPPBSuN prosimy o wypełnianie tego pola. Bezwzględnie w przypadku dzieci z nieprawidłowym wynikiem badania i/lub czynnikami ryzyka oraz w przypadku dzieci, u których z różnych względów nie wykonano badania przesiewowego. Umożliwi nam to szybki kontakt z Rodzicem lub opiekunem prawnym dziecka w sytuacji niezgłoszenia się na wizytę kontrolną w ośrodku II poziomu referencyjności Programu.

• Jak wpisać do CBD dane matki, która jest obcokrajowcem?

Aby wpisać do systemu dane matki, która jest obcokrajowcem, należy zaznaczyć mały kwadracik „obcokrajowiec”, znajdujący się zaraz pod polem telefon 1. Zaznaczenie tego pola umożliwi przejście do kolejnych etapów aplikacji bez konieczności uzupełnienia pola PESEL.

• Co zrobić, gdy system odrzuca wszystkie dane matki, które wpisywałam do CBD?

W tym przypadku format daty urodzenia dziecka został prawdopodobnie błędnie wpisany. Najprościej jest posłużyć się formatką kalendarza uruchamianą za pomocą ikonki przy polu data urodzenia dziecka.

• Co oznacza „?” i kiedy użyć go do określenia wyniku badania?

Znaki zapytania służą do zaznaczenia sytuacji, w której sprawnym sprzętem przystępujemy do badania dziecka, ale mimo to wynik badania jest nieustalony. Nie wyświetliła się „norma” ani „kontrola”, gdyż nastąpiła nieszczelność, poziom hałasu zakłócił proces badawczy lub dziecko było pobudzone i zbyt ruchliwe.

• Czy muszę uzupełnić CBD, gdy dziecko nie miało wykonanego badania przesiewowego słuchu?

Tak. W przypadku niewykonania badania przesiewowego słuchu (np. z powodu awarii sprzętu) należy wpisać do CBD dane matki i dane dziecka.

• Kogo należy wpisać do CBD, gdy dziecko jest w trakcie procesu adopcyjnego?

Dane matki to dane adresowe potrzebne do kontaktu. W chwilach wątpliwości wpisujemy opiekuna prawnego dziecka lub instytucję, gdzie będzie można dotrzeć do dziecka w przypadku dalszej diagnostyki.

20 21
11. RODO

• Do którego tygodnia ciąży „wcześniactwo” jest czynnikiem ryzyka uszkodzenia słuchu?

Wcześniactwo jest czynnikiem ryzyka uszkodzenia słuchu do 32. tygodnia ciąży. Jeśli dziecko urodzi się później nie należy zaznaczać tego czynnika ryzyka w CBD.

• Czy jeśli tylko mama dziecka przyjmowała leki ototoksyczne to jest to czynnik ryzyka uszkodzenia słuchu dziecka?

Leki podawane matce podczas ciąży, kwalifikowane jako ototoksyczne, nie powinny być rejestrowane w CBD Programu i stanowić powodu do kierowania dziecka do ośrodków II poziomu referencjności.

• Czy jeśli leki ototoksyczne były podawane dziecku przez 3 dni to jest to czynnik ryzyka uszkodzenia słuchu?

Leki kwalifikowane jako ototoksyczne są wskazaniem do konsultacji w ośrodkach II poziomu referencjności Programu, a tym samym powinny być rejestrowane w CBD, gdy były stosowane w dawkach przekraczających dawki terapeutyczne (np. terapia powyżej 7 dni).

• Czy jeśli przez 3 dni podawane były dziecku 2 lub więcej leki ototoksyczne jednocześnie to nadal nie jest to czynnik ryzyka uszkodzenia słuchu dziecka?

Jeśli lek ototoksyczny był stosowany w skojarzeniu z innymi lekami ototoksycznymi to jest on wskazaniem do konsultacji w ośrodkach II poziomu referencyjności Programu, a tym samym powinien być rejestrowany w CBD.

• Co w sytuacji, gdy leki ototoksyczne podawane były podczas pobytu dziecka na oddziale intensywnej terapii, bądź innych oddziale zabiegowym?

W opisywanej sytuacji należy zaznaczyć w CBD odpowiednie CR i skierować dziecko do ośrodka II poziomu referencyjności, w celu wykonania dalszej diagnostyki.

• Czy sztuczna wentylacja i pobyt na oddziale intensywnej terapii przez 4 dni jest czynnikiem ryzyka uszkodzenia słuchu?

Nie, sztuczna wentylacja nie jest zaliczana do czynników ryzyka uszkodzenia słuchu, jeśli nie jest ona stosowana powyżej 5 dni.

• Czy należy wpisywać do bazy dziecko, które przyszło na wizytę kontrolną w wieku np. 4 lat?

Tak, można taką wizytę dopisać do CBD. W tym przypadku należy kliknąć przycisk postaw diagnozę końcową, wpisać głębokość i typ niedosłuchu.

• Czy filtr od OAE jest jednorazowy?

Nie, ale należy go wymienić, gdy tylko się zabrudzi.

• Czy bez filtra można wykonać badania słuchu i czy wynik będzie wiarygodny?

Można wykonać badanie bez filtra, wynik takiej oto emisji będzie wiarygodny. Za wszelką cenę powinniśmy jednak unikać takiej sytuacji, ponieważ mikrofon zdecydowanie szybciej będzie się zatykał, co może doprowadzić do nieodwracalnego uszkodzenia bardzo drogiej sondy.

• Czy ojciec dziecka może wycofać zgodę na przetwarzanie danych osobowych, gdy matka uprzednio wyraziła na to zgodę? Czy jest to zgodne z prawem?

Ojciec może wycofać zgodę, ponieważ również jest Rodzicem i ma takie same prawa do dziecka jak matka. Jest to zgodne z prawem.

• Czy można wprowadzić dziecko do Centralnej Bazy Danych Programu, jeżeli Rodzice nie wyrażają zgody na przetwarzanie danych osobowych?

Na razie nie ma takiej możliwości. Prosimy jednak notować takie przypadki i sprawozdawać je mailowo do Biura Koordynatora PPPBSuN raz w miesiącu. W wyżej wymienionym przypadku należy przeprowadzić badanie otoemisji, ale nie wprowadzać jego wyniku, ani innych danych osobowych, do Centralnej Bazy Danych Programu. Zachęcamy do tłumaczenia matce, żeby nie rezygnowała z wprowadzania do centralnego rejestru, który jest bardzo pomocny na dalszych etapach ewentualnego leczenia.

• Jak zamówić druki, certyfikaty, ulotki?

Wszystkie zapytania i wątpliwości najlepiej kierować poprzez system wysyłania wiadomości. W ten sposób mogą Państwo:

- realizować zamówienia materiałów eksploatacyjnych (druki, certyfikaty, ulotki),

- wystosować prośby o założenie nowego konta dla użytkownika oraz o zmiany konta użytkownika,

- komunikować się w celu modyfikacji danych w CBD.

22 23

• Czym różnią się przyciski Postaw diagnozę końcową, Dalsza diagnostyka, Zapisz znajdujące się w Zakładce Diagnostyka audiologiczna przeznaczonej dla ośrodków II i III poziomu referencyjności?

„Postaw diagnozę końcową” to przycisk pozwalający przystąpić do wpisania wyników diagnozy. W tym przypadku „diagnoza końcowa” oznacza sposób zakończenia wizyty. Jeśli byłaby to wizyta, podczas której można wnioskować, co do stanu pacjenta, to naciśnięcie tego klawisza pozwoli na wyświetlenie dodatkowych opcji takich jak słuch prawidłowy, czy opcji zaznaczenia typu oraz głębokości niedosłuchu.

„Dalsza diagnostyk” to przycisk bardzo podobny do „Zapisz.” Podczas takiej wizyty nie postawiono diagnozy. Dalsza diagnostyka to zasygnalizowanie sposobu zakończenia procedury NFZ.

„Zapisz” to przycisk kończący wizytę w poradni. Jeśli nie wykonywano badań, to i tak warto zarejestrować w systemie fakt przyjścia rodziców z dzieckiem na wizytę. Wpływa to na statystykę mówiącą o tym, jak szybko dzieci otrzymują pomoc na wyższym poziomie referencyjności. WSKAZÓWKI

• Kolejne dziecko zawsze dopisuj do istniejącej już w CBD matki.

• Sprawdź, czy certyfikat jest zgodny z CBD.

• Poinformuj opiekunów dziecka, że żółty certyfikat wiąże się z koniecznością wykonania dalszych badań audiologicznych, obowiązkowo wydaj ulotkę Programu.

• Nie ma konieczności przesyłania papierowych kopii badań do Biura Koordynatora.

• W razie wątpliwości ośrodka skontaktuj się z:

- Biurem Koordynatora PPPBSuN - 61 854 73 17

- Działem informatycznym Helpdesk - 22 389 60 19 / 602 44 10 55

- Oticon 22 164 65 33

- Fundacją WOŚP - 22 853 45 29

13. PPPBSuN JEST BEZPŁATNY

Przypominamy, że wszelkie działania w ramach Programu Powszechnych Przesiewowych Badań Słuchu u Noworodków, które odbywają się pod patronatem Fundacji Wielka Orkiestra Świątecznej Pomocy, są działaniami bezpłatnymi.

Konieczne jest zatem wykonywanie badań słuchu dzieci na wszystkich poziomach referencyjności Programu bezpłatnie dla Rodziców, czyli w ramach kontraktu z Narodowym Funduszem Zdrowia.

Niedopuszczalne jest zatem korzystanie ze sprzętu do badań słuchu, który zakupiła Fundacja Wielka Orkiestra Świątecznej Pomocy w celu przeprowadzania komercyjnych badań słuchu lub pobierania opłat za wykonanie badania w ramach Programu.

24 25

14. WYTYCZNE DOTYCZĄCE REJESTRACJI CZYNNIKA RYZYKA

OKREŚLANEGO JAKO „ZAKAŻENIA Z GRUPY TORCH”

W CENTRALNEJ BAZIE DANYCH PROGRAMU POWSZECHNYCH

PRZESIEWOWYCH BADAŃ SŁUCHU U NOWORODKÓW (dr hab. n. med. K. Wróblewska-Seniuk, dr n. med. H. Czerniejewska-Wolska)

Zakażenia z grupy TORCH to pojęcie bardzo szerokie, obejmujące szereg chorób, wywołanych przez różne patogeny – T (toksoplazmoza), O (others = inne), R (różyczka), C (cytomegalia), H (wirusy Herpes). Nie wszystkie z tych patogenów (jako pojedynczy czynnik ryzyka) są skorelowane w sposób jednoznaczny z wystąpieniem niedosłuchu u dziecka. Im cięższy przebieg danego zakażenia, związany z zaburzeniami funkcji poszczególnych narządów, zmianami w OUN czy stosowanym leczeniem, tym większa grupa czynników ryzyka mająca wpływ na wystąpienie i/lub poziom niedosłuchu.

Wobec dużej różnorodności patogenów zaliczanych do grupy TORCH, noworodki z bardzo różnymi problemami kwalifikowane są jako pacjenci z tym właśnie czynnikiem ryzyka niedosłuchu i kierowane do poszerzenia diagnostyki audiologicznej. Należy pamiętać, że ww. grupa dzieci wymaga szeregu konsultacji, co może prowadzić do ograniczenia dostępności i wydłużania się terminów na II i III poziomie referencyjności Programu Powszechnych Przesiewowych Badań Słuchu u Noworodków.

Na podstawie aktualnego piśmiennictwa, dotyczącego ryzyka oraz częstości występowania niedosłuchu u dzieci z zakażeniami TORCH, przygotowaliśmy dla Państwa wytyczne dotyczące rejestracji czynnika ryzyka określanego jako „zakażenie z grupy TORCH” w Centralnej Bazie Danych Programu Powszechnych Przesiewowych Badań Słuchu u Noworodków oraz kierowania tych dzieci do dalszej diagnostyki audiologicznej.

TOKSOPLAZMOZA [1-2]

Jednym z objawów wrodzonej toksoplazmozy jest niedosłuch o charakterze czuciowo-nerwowym, który może występować od urodzenia lub pojawić się jako niedosłuch o opóźnionym początku. Częstość występowania niedosłuchu wynosi od 0 do 26%, co wynika z coraz bardziej skutecznego leczenia toksoplazmozy w czasie ciąży oraz wrodzonej toksoplazmozy u noworodka.

Rozpoznanie toksoplazmozy wrodzonej – serodiagnostyka (oznaczenie IgG i IgM metoda Western Blot).

Czynnikiem ryzyka niedosłuchu jest toksoplazmoza wrodzona, a więc charakterystyczny obraz kliniczny i/lub wyniki badań dodatkowych u noworodka (badanie serologiczne, badania obrazowe OUN) potwierdzające zakażenie.

Jeżeli matka chorowała na toksoplazmozę przed ciążą (obecność przeciwciał IgG na początku ciąży) lub była leczona z powodu toksoplazmozy w czasie ciąży, a u noworodka nie stwierdza się zakażenia – nie stanowi to czynnika ryzyka niedosłuchu.

Wszystkie noworodki z rozpoznaną toksoplazmozą wrodzoną powinny mieć wykonane badanie przesiewowe słuchu. Dzieci, u których leczenie włączono w odpowiednim czasie i prowadzono przez 12 miesięcy, powinny mieć wykonane badanie kontrolne między 24. a 30. miesiącem życia. Jeżeli leczenie zostało wdrożone zbyt późno, nie było prowadzone odpowiednio długo lub nie można potwierdzić jego skuteczności, kontrolne badanie słuchu należy wykonywać co rok.

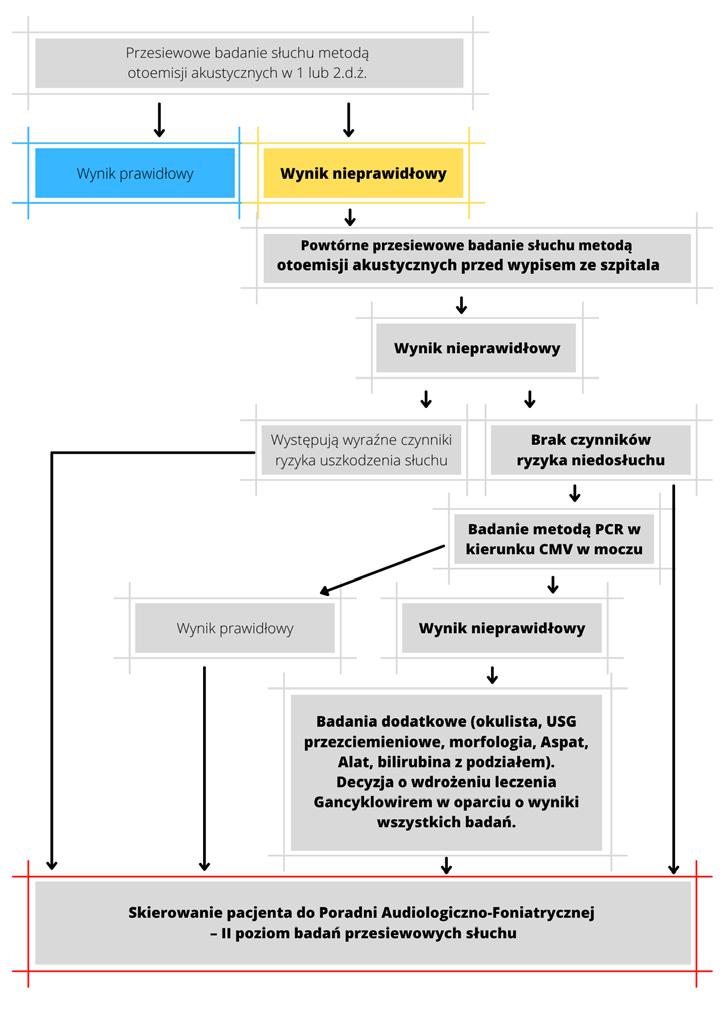
CYTOMEGALIA [3-6]

Główna przyczyna niedosłuchu czuciowo-nerwowego na świecie!

Niedosłuch związany z zakażeniem CMV to zwykle niedosłuch o charakterze czuciowo-nerwowym, ciężki, postępujący lub o zmiennym nasileniu, asymetryczny lub jednostronny. Uszkodzenie słuchu może wystąpić zarówno u noworodków z zakażeniem objawowym, jak i bezobjawowym. U części dzieci stwierdza się niedosłuch o opóźnionym początku, który ujawnia się w wieku kilku miesięcy lub kilku lat.

Cytomegalię wrodzoną rozpoznaje się na podstawie dodatniego wyniku badania moczu w kierunku CMV metodą PCR w pierwszych 3 tygodniach życia dziecka (złoty standard).

Przesiewowe badania słuchu nie wykrywają znacznego odsetka niedosłuchów wywołanych przez CMV. Średni wiek rozpoznania niedosłuchu u tych dzieci wynosi od 27 do 33 miesięcy. Dzieci z wrodzonym CMV: kontrola audiologiczna powinna być przeprowadzana co 3-6 miesięcy przez pierwsze 3 lata życia, potem raz na rok do osiągnięcia 6. roku życia.

Leczenie przeciwwirusowe (gancyklowir) u noworodków z wrodzonym zakażeniem CMV wpływa korzystnie na rozwój dzieci oraz ma pozytywny efekt w przypadku niedosłuchu, nie powoduje jednak całkowitego wyleczenia!

UWAGA: Warto rozważyć diagnostykę w kierunku CMV (badanie moczu metodą PCR) u noworodków, u których wynik badania przesiewowego słuchu jest nieprawidłowy przy braku czynników ryzyka niedosłuchu (szczególnie gdy noworodek jest hipotroficzny!).

26 27

KIŁA [7]

Kiła wrodzona – niedosłuch głęboki, obustronny, o późnym początku (10-40 r.ż.), postępujący (3-14% pacjentów).

Rozpoznana kiła wrodzona oraz podejrzenie kiły wrodzonej (kiła u matki w czasie ciąży – leczona i nieleczona, dodatnie wyniki badań serologicznych u noworodka) należy traktować jako czynnik ryzyka niedosłuchu. Zaleca się długofalową obserwację i kontrolne badanie słuchu przynajmniej raz, między 24. a 30. miesiącem życia.

Brak wskazań do rutynowego badania w kierunku kiły u zdrowych noworodków z idiopatycznym niedosłuchem (dodatnim wynikiem badania przesiewowego).

RÓŻYCZKA [8-9]

Zakażenie wrodzone – triada Gregga: jaskra/wrodzona zaćma, głuchota - przy zakażeniu > 16.t.c, wada serca - zwężenie tętnicy płucnej lub PDA. Od czasu wprowadzenia obowiązkowego szczepienia przeciwko różyczce częstość zakażeń wrodzonych jest istotnie mniejsza.

Jako czynnik ryzyka niedosłuchu należy traktować podejrzenie różyczki wrodzonej (dodatnie miano przeciwciał w klasie IgM u noworodka).

OPRYSZCZKA [10]

Zakażenie wrodzone – bardzo rzadko → zakażenie uogólnione, zapalenie mózgu lub infekcja miejscowa.

Zakażenie bezobjawowe nie występuje – brak wskazań do rutynowej diagnostyki serologicznej w przypadku idiopatycznego niedosłuchu u zdrowych noworodków.

U dzieci z rozpoznaniem zakażenia wywołanego przez wirusa opryszczki zaleca się wykonanie badania przesiewowego słuchu po urodzeniu, a następnie należy powtórzyć badanie około 2. roku życia z uwagi na ryzyko niedosłuchu o opóźnionym początku.

Nie ma potrzeby prowadzenia długofalowej obserwacji w kierunku niedosłuchu u noworodków narażonych na wirusa opryszczki w okresie życia wewnątrzmacicznego lub w trakcie porodu, jeżeli nie występują kliniczne objawy zakażenia HSV, o ile wynik badania przesiewowego słuchu jest prawidłowy. Nie zaleca się również przeprowadzania u tych dzieci diagnostyki serologicznej.

We wszystkich powyższych sytuacjach, w przypadku rozpoznania lub podejrzenia zakażenia z grupy TORCH, powszechnie przyjętym standardem jest przeprowadzenie badań metodą otoemisji, audiometrii impedancyjnej oraz metodą ABR. Ustalenie progu słuchowego oraz dodatkowa ocena rozwoju ogólnego dziecka.

Przy nieprawidłowym wyniku badania – rozpoczęcie właściwego leczenia w zależności od rozpoznanego typu niedosłuchu oraz progu słuchowego.

Przy prawidłowym wyniku badania słuchu – zaplanowanie kontroli w zależności od patogennego czynnika.

Dzieci z grupy ryzyka z prawidłowym progiem słuchowym obustronnie w badaniach obiektywnych słuchu: kontrola po ukończeniu 12. miesiąca życia – celem pełnej oceny rozwoju procesu komunikatywnego oraz ocena rozwoju ogólnego dziecka skorelowana z badaniami audiologicznymi.

Dzieci z grupy ryzyka z nieprawidłowym wynikiem badania słuchu jedno lub obustronnym: stała opieka wielospecjalistyczna: audiolog, laryngolog, neurolog, oraz inni specjaliści w zależności od uszkodzenia narządów dodatkowych, logopeda, psycholog – częstość ustalana indywidualnie w zależności od rozwoju dziecka i przebiegu leczenia.

28 29

Piśmiennictwo

1. American Academy of Pediatrics Joint Committee on Infant Hearing. Year 2007 position statement: Principles and guidelines for early hearing detection and intervention programs. Pediatrics 120, 898-921, 2007.

2. Brown ED, Chau JK, Atashband S, Westerberg BD, Kozak FK. A systematic review of neonatal toxoplasmosis exposure and sensorineural hearing loss. Int J Pediatr Otorhinolaryngol 2009;73:707-11.

3. Kadambari S, Luck S, Davis A, et al. Clinically targeted screening for congenital CMVpotential for integration into the National Hearing Screening Programme. Acta Paediatr 2013;102:928-33.

4. Kadambari S, Williams EJ, Luck S, Griffiths PD, Sharland M. Evidence based management guidelines for the detection and treatment of congenital CMV. Early Hum Dev 2011;87:723-8.

5. Goderis J, De Leenheer E, Smets K, Van Hoecke H, Keymeulen A, Dhooge I. Hearing loss and congenital CMV infection: a systematic review. Pediatrics 2014;134:972-82.

6. Duval M, Park AH. Congenital cytomegalovirus: what the otolaryngologist should know. Curr Opin Otolaryngol Head Neck Surg 22: 495-500, 2014.

7. Chau J, Atashband S, Chang E, Westerberg BD, Kozak FK. A systematic review of pediatric sensorineural hearing loss in congenital syphilis. Int J Pediatr Otorhinolaryngol 2009;73:787-92.

8. Pandey M, Dudeja A, Datta V, Singla B, Saili A. Congenital Rubella Syndrome. Indian J Pediatr 80, 613-614, 2013.

9. Cohen BE, Durstenfeld A, Roehm PC. Viral causes of hearing loss: a review for hearing health professionals. Trends Hear 18, 1-17, 2014.

10. Westerberg BD, Atashband S, Kozak FK. A systematic review of the incidence of sensorineural hearing loss in neonates exposed to Herpes simplex virus (HSV). Int J Pediatr Otorhinolaryngol 2008;72:931-7.

15. WYTYCZNE DOTYCZĄCE REJESTRACJI

OKREŚLANEGO JAKO „LEKI

W BAZIE DANYCH PROGRAMU POWSZECHNYCH PRZESIEWOWYCH BADAŃ SŁUCHU U NOWORODKÓW, A W SZCZEGÓLNOŚCI STOSOWANIA LEKÓW ZALICZANYCH DO GRUPY AMINOGLIKOZYDÓW

Szanowni Państwo, od początku trwania Programu Powszechnych Przesiewowych Badań Słuchu u Noworodków lista czynników ryzyka obejmuje 13 punktów. Analizy statystyczne bazy danych Programu z ostatnich 10 lat wykazały, że spośród wszystkich odnotowanych czynników ryzyka na I poziomie referencji, 71% występowało jako izolowany wskaźnik ryzyka, a pozostałe rejestrowano w sprzężeniach z innymi (maksymalnie do 6 czynników jednocześnie u jednego dziecka) (1).

Najczęściej zaznaczanym czynnikiem ryzyka podczas badania przesiewowego na I poziome referencyjnym (aż 32%) jest czynnik określany jako „leki ototoksyczne”, natomiast w samej bazie nie jest dokładnie precyzowane, czy podawanie leków dotyczyło nowonarodzonego dziecka czy matki.

Dalsze analizy statystyczne nie potwierdziły istotnych zależności pomiędzy częstością występowania niedosłuchu u dzieci, u których pierwotnie zarejestrowano prawidłowy wynik badania przesiewowego oraz pojedynczy czynnik ryzyka – „leki ototoksyczne”.

Należy pamiętać, że w/w grupa dzieci wymagała konsultacji, co mogło prowadzić do ograniczenia dostępności i wydłużania się terminów na II i III poziomie. Z kolei taka sytuacja mogła przekładać się na niskie wyniki zgłaszalności na wyższych poziomach bądź ze względu na ograniczoną dostępność, bądź z powodu bagatelizowania roli leków uznawanych jako ototoksyczne, podawanych matce i nie przekładających się na nieprawidłowe wyniki podczas badań przesiewowych.

Równocześnie, wytyczne konsensusu dotyczącego badań przesiewowych słuchu u noworodków z 2007 roku (2) przedstawiają listę czynników ryzyka obejmującą 11 punktów, w których leki ototoksyczne nie stanowią odrębnego punktu, a są jedynie częścią punktu związanego z pobytem dziecka na oddziale intensywnej terapii.

W obliczu uzyskanych danych oraz już istniejących wskazówek dotyczących wczesnej diagnostyki słuchu u noworodków (2) przedstawiamy Państwu nowe wytyczne o rejestracji czynnika ryzyka określanego jako „leki ototoksyczne” w bazie danych Programu Powszechnych Przesiewowych Badań Słuchu u Noworodków, a w szczególności stosowania leków zaliczanych do grupy aminoglikozy.

30 31
CZYNNIKA RYZYKA
OTOTOKSYCZNE”

1. Leki podawane matce podczas ciąży, kwalifikowane jako ototoksyczne nie powinny być rejestrowane w bazie danych Programu i stanowić powodu do kierowania dziecka na II poziom referencji.

2. Leki kwalifikowane jako ototoksyczne są wskazaniem do konsultacji na II poziomie referencji Programu PPBSuN, a tym samym powinny być rejestrowane w centralnej bazie Programu gdy:

a. podawane były podczas pobytu dziecka na oddziale intensywnej opieki medycznej lub innych oddziałach zabiegowych,

b. stosowane były w dawkach przekraczających dawki terapeutyczne (np. terapia powyżej 7 dni),

c. stosowane były w skojarzeniu z innymi lekami ototoksycznymi (dwa lub więcej leków kwalifikowanych jako ototoksyczne podawane jednocześnie),

d. stosowane były przy współistnieniu innych czynników ryzyka,

Należy pamiętać, że:

1. Aminoglikozydy to skuteczne i bezpieczne leki w terapiach zakażeń bakteryjnych,

2. W przypadkach podejrzenia zwiększonej wrażliwości na aminoglikozydy lub wystąpienia uszkodzenia słuchu w rodzinie, wskazane jest skierowanie na badania w kierunku obecności mutacji genowej powiązanej ze zwiększonym ryzykiem uszkodzenia słuchu (konsultacja genetyczna),

3. lista leków ototoksycznych obejmuje przede wszystkim 5 podstawowych grup:

a. antybiotyki aminoglikozydowe (m.in. amikacyna, biodacyna, gentamycyna, netilmycyna),

b. antybiotyki glikopeptydowe (przede wszystkim wankomycyna, tobramycyna),

c. diuretyki pętlowe (furosemid, kwas etakrynowy),

d. cytostatyki,

e. niesterydowe leki przeciwzapalne.

Przypisy:

1. Maciej Wróbel, Grażyna Greczka and Witold Szyfter, “The risk factor profile of children covered by the Polish Universal Neonatal Hearing Screening Program and its impact on hearing loss incidence” – International Journal Of Pediatric Otolaryngology 2013.

2. Year 2007 position statement: Principles and guidelines for early hearing detection and intervention programs. Pediatrics 2007;120:898-921.

16. WRODZONE ZAKAŻENIE WIRUSEM CYTOMEGALII A RYZYKO NIEDOSŁUCHU – ZALECENIA DOTYCZĄCE POSTĘPOWANIA

(dr hab. n. med. Katarzyna Wróblewska-Seniuk)

Wrodzone zakażenie wirusem cytomegalii (CMV) jest jedną z głównych przyczyn uszkodzeń ośrodkowego układu nerwowego u dzieci. Może powodować niedosłuch, utratę wzroku, mózgowe porażenie dziecięce oraz opóźnienie rozwoju psychomotorycznego.

Częstość występowania wrodzonego zakażenia CMV w krajach rozwiniętych wynosi 0,5%-0,7% żywo urodzonych dzieci. U około 12% zakażonych noworodków objawy kliniczne występują przy urodzeniu (zakażenie objawowe). U pozostałych 88% objawy nie występują w okresie noworodkowym (zakażenie bezobjawowe). W grupie noworodków z zakażeniem objawowym u około 40 do 60% dochodzi do trwałych następstw pod postacią niedosłuchu o charakterze czuciowo-nerwowym, zapalenia siatkówki, mózgowego porażenia dziecięcego oraz upośledzenia rozwoju psychomotorycznego. U noworodków z zakażeniem bezobjawowym również istnieje ryzyko odległych następstw wywołanych przez CMV, przy czym najczęstszym objawem jest niedosłuch czuciowo-nerwowy.

Wirus cytomegalii jest drugą co do częstości, po czynnikach genetycznych, przyczyną wystąpienia niedosłuchu u noworodków i małych dzieci. Niedosłuch może występować już przy urodzeniu, może też rozwinąć się po pewnym czasie (niedosłuch o późnym początku). Uszkodzenie słuchu może być postępujące lub przebiegać w sposób fluktuacyjny. Często jest to ciężki niedosłuch o charakterze czuciowo-nerwowym. Może być asymetryczny lub jednostronny.

Kiedy wykonywać badania w kierunku wrodzonego zakażenia wirusem cytomegalii?

1. W czasie ciąży:

a. rutynowe prenatalne badania nie są zalecane, ponieważ nie spełniają kryteriów skutecznego screeningu i nie ma efektywnej metody leczenia cytomegalii w ciąży,

b. badanie serologiczne w kierunku zakażenia CMV zaleca się u kobiet, które w czasie ciąży rozwinęły objawy grypopodobne, objawy mononukleozy lub objawy zapalenia wątroby,

c. badania w kierunku CMV zaleca się, jeżeli w rutynowym badaniu ultrasonograficznym wykryto nieprawidłowości płodu wskazujące na możliwe zakażenie CMV (poszerzenie komór bocznych mózgu, małogłowie, zwapnienia, krwawienie wewnątrzczaszkowe, hipoplazja móżdżku, obrzęk uogólniony).

32 33

Rozpoznanie pierwotnego zakażenia CMV w ciąży: ‒ serokonwersja w czasie ciąży, ‒ obecność IgM CMV przy małej awidności IgG.

Rozpoznanie zakażenia płodu: ‒ badanie płynu owodniowego metodą PCR po 20 tyg. ciąży (wirus wydalany jest z moczem płodu do płynu).

2. U noworodka, jeżeli:

a. w prenatalnym USG lub MRI występowały zmiany typowe dla wrodzonego CMV,

b. wysunięto podejrzenie pierwotnego zakażenia CMV w ciąży (badanie płynu owodniowego lub potwierdzona serokonwersja w czasie ciąży) → badanie potwierdzające u noworodka,

c. występują objawy wrodzonego zakażenia wirusem CMV u noworodka, d. stwierdza się niedosłuch czuciowo-nerwowy.

Nie ma konieczności rutynowego badania noworodków ze zbyt małą masą ciała w stosunku do wieku ciążowego.

Nie ma konieczności rutynowego badania noworodków, jeżeli u matki w czasie ciąży stwierdzono obecność przeciwciał przeciwko CMV, ale nie wykazano serokonwersji.

Złoty standard diagnostyczny u noworodka – dodatni wynik badania PCR w kierunku CMV w próbce moczu, w ciągu 3 tygodni po porodzie.

Postępowanie z noworodkiem, u którego rozpoznano wrodzone zakażenie wirusem CMV:

a. leczenie: gancyklowir / walgancyklowir – zgodnie z aktualnymi rekomendacjami, w zależności od nasilenia choroby + leczenie objawowe,

b. w przypadku izolowanego niedosłuchu czuciowo-nerwowego – leczenie nie wpływa na poprawę słuchu, ale chroni przed nasilaniem niedosłuchu → brak jednoznacznych zaleceń co do włączania leczenia,

c. zaleca się częste badania kontrolne w Poradni Audiologicznej w ciągu pierwszych 2 lat życia – okres największego ryzyka rozwoju niedosłuchu związanego z zakażeniem CMV, krytyczny okres rozwoju mowy → wczesne wykrycie niedosłuchu w tym okresie poprawia odległe wyniki,

d. kontynuacja kontroli w okresie dzieciństwa – ryzyko nasilenia niedosłuchu,

e. regularna ocena rozwoju dziecka, wczesna interwencja, rehabilitacja.

Piśmiennictwo:

1. Luck SE, Wieringa JW, Blazquez-Gamero D, Henneke P, Schuster K, Butler K, Capretti MG, Cilleruelo MJ, Curtis N, Garofoli F, Heath P, Iosifidis E, Klein N, Lombardi G, Lyall H, Nieminen T, Pajkrt D, Papaevangelou V, Posfay-Barbe K, Puhakka L, Roilides E, Rojo P, Saavedra-Lozano J, Shah T, Sharland M, Saxen H, Vossen A, Espid Congenital Cmv Group Meeting L. Congenital Cytomegalovirus: A European Expert Consensus Statement on Diagnosis and Management. Pediatr Infect Dis J 2017; 36: 1205-1213.

2. Rawlinson WD, Boppana SB, Fowler KB, Kimberlin DW, Lazzarotto T, Alain S, Daly K, Doutre S, Gibson L, Giles ML, Greenlee J, Hamilton ST, Harrison GJ, Hui L, Jones CA, Palasanthiran P, Schleiss MR, Shand AW, van Zuylen WJ. Congenital cytomegalovirus infection in pregnancy and the neonate: consensus recommendations for prevention, diagnosis, and therapy. Lancet Infect Dis 2017; 17: e177-e188.

3. Duval M, Park AH. Congenital cytomegalovirus: what the otolaryngologist should know. Curr Opin Otolaryngol Head Neck Surg 2014; 22: 495-500.

4. Khalil A, Jones C, Ville Y. Congenital cytomegalovirus infection: management update. Curr Opin Infect Dis 2017; 30: 274-280.

5. Rawlinson WD, Palasanthiran P, Hall B, Al Yazidi L, Cannon MJ, Cottier C, van Zuylen WJ, Wilkinson M. Neonates with congenital Cytomegalovirus and hearing loss identified via the universal newborn hearing screening program. J Clin Virol 2018; 102: 110-115.

34 35

17. DOSTĘP DO INFORMACJI ZAWARTEJ W CENTRALNEJ BAZIE DANYCH PROGRAMU

Wszystkie dane gromadzone są dzięki Państwa pracy. Dlatego też, zebrane informacje w Centralnej Bazie Danych mogą być udostępniane osobom prowadzącym badania i analizy w ramach prac badawczych. Jedynym zobowiązaniem osoby ubiegającej się o informacje z Centralnej Bazy Danych jest ich opublikowanie na łamach czasopisma polskiego lub zagranicznego z zaznaczeniem pochodzenia danych.

Szczegółowe wytyczne dotyczące ubiegania się o dane:

Podanie z prośbą o uzyskanie danych wysłane do Koordynatora Medycznego powinno zawierać następujące informacje:

• imię i nazwisko osoby występującej o dane,

• ośrodek, z którego dana osoba pochodzi oraz dane kontaktowe (e-mail, telefon),

• cel wykorzystania danych (np. analiza środowiskowa, praca magisterska, praca doktorska itp.),

• zakres danych (opis potrzebnych informacji),

• oświadczenie, w którym autor pracy zobowiązuje się ją opublikować w czasopiśmie polskim lub zagranicznym z dopiskiem:

„Informacje uzyskano z Centralnej Bazy Danych Programu Powszechnych Przesiewowych Badań Słuchu u Noworodków, prowadzonej przez Fundację Wielka Orkiestra Świątecznej Pomocy.”

Podanie należy wysłać na adres Koordynatora Medycznego PPPBSuN zarówno drogą elektroniczną, jak i tradycyjną:

• elektroniczną: koordynator.sluch@wosp.org.pl

• tradycyjną: Prof. dr hab. Witold Szyfter

Biuro Koordynatora Medycznego Programu Powszechnych Przesiewowych Badań

Słuchu u Noworodków

ul. Bukowska 70

60-812 Poznań

Wzór podania dostępny jest na stronie internetowej www.sluch.ump.edu.pl

36 37

FUNDACJA WIELKA ORKIESTRA ŚWIĄTECZNEJ POMOCY

ul. Dominikańska 19C, 02-738 Warszawa

tel.: 22 853 45 29

e-mail: wosp@wosp.org.pl

www.wosp.org.pl

BIURO KOORDYNATORA MEDYCZNEGO

PROGRAMU POWSZECHNYCH PRZESIEWOWYCH

BADAŃ SŁUCHU U NOWORODKÓW

ul. Bukowska 70, 60-812 Poznań

tel.: 61 854 73 17 fax.: 61 854 73 18

e-mail: koordynator.sluch@wosp.org.pl

www.sluch.ump.edu.pl

www.sluchnoworodka.pl

38 39
18. DANE ADRESOWE BIURA KOORDYNATORA MEDYCZNEGO PROGRAMU POWSZECHNYCH PRZESIEWOWYCH BADAŃ SŁUCHU U NOWORODKÓW

Turn static files into dynamic content formats.

Create a flipbook
Issuu converts static files into: digital portfolios, online yearbooks, online catalogs, digital photo albums and more. Sign up and create your flipbook.