

![]()


Notre dernière pompe à chaleur air/eau, Amber, est un monobloc esthétique qui ne gêne en rien, une extension ou une terrasse. Qu’il s’agisse d’un nouveau projet de construction ou d’une rénovation, Amber maximise le confort sans sacrifier l’espace intérieur précieux.


























• Pompe à chaleur monobloc avec unité extérieure seule (+ module de contrôle intérieur)
• Facile à installer
• Disponible en trois puissances (6,5kW, 9,5kW et 12kW)
• Réfrigérant respectueux de l’environnement (R290) / pas de certification F-Gaz nécessaire
• Tout électrique (prêt à l’emploi) : chauffage, refroidissement et eau chaude sanitaire
• Température d’entrée élevée jusqu’à 70°C possible
• Combinable avec des ballons d’eau chaude sanitaire de haute qualité (verticaux, horizontaux et suspendus)
• Fonctionnement silencieux


Alexander Dewulf
Président
Techlink Linking Techniques
Le vendredi 31 mai, quatre entreprises d’installation ont été récompensées lors d’une nouvelle Techlink Awards Night très réussie (pour le compte-rendu, voir pp. 6-10) à la Grande Abbaye de la Ramée à Jodoigne. Techlink a mis à l’honneur ses membres qui ont pris les devants et intégré la notion de durabilité dans leur ADN. Que vous soyez installateur, grossiste ou fabricant/importateur, en tant que membre de Techlink, vous faites partie de notre Écosystème d'installations multifonctionnelles !
Et ce n’est pas tout : le 25 juin, nous avons également lancé le nouveau site web de Techlink (voir p. 12) qui offre une navigation intuitive, des options de recherche avancée, un calendrier des événements, des galeries de photos, etc. Et vous en profitez aussi en tant que membre ! Désormais, Techlink vous informe de manière encore plus accessible et plus complète sur les sujets d’actualité et les projets intéressants dans l’espace réservé aux membres. Vous n’avez pas encore visité le site web ? Rendez-vous sur www.techlink.be.
Quant au second semestre de l’année, il nous réserve encore bien d’autres surprises. Le 18 octobre, nous organisons la septième édition de l'Install Day à la Brussels Gate. Une fois de plus, nous mettons tout en œuvre pour enthousiasmer les professionnels et donner une image plus positive de notre secteur, qui s’engage pleinement en faveur de l'innovation et de la durabilité. Curieux de savoir ce que l’Install Day peut vous offrir ? Lisez l’annexe de ce numéro et/ou passez nous voir ce jour-là. Les fabricants seront présents en nombre.




Il existe en Belgique de nombreux avantages qui, vu le traitement (para) fiscal favorable dont ils font l’objet, s’avèrent particulièrement attrayants tant pour l’employeur que pour l’employé. L’un des « avantages » les plus courants n’est pas salarial, mais bien le défraiement forfaitaire des frais propres à l’employeur.
3 ● Édito : Faites connaissance avec notre secteur !
6 ● Techlink Awards Night
12 ● Actualités : Le nouveau site internet de Techlink est en ligne !
14 ● Evénement : 15e Congrès pour l’énergie
18 ● Législation : Réforme de la déduction pour investissement à partir de 2025
20 ● Actualités : Plan de numérisation par étape
25 ● Column : Concours du Meilleur Élève Chauffagiste
28 ● Evénement : Compte-rendu d’Install Skills
32 ● Législation : Travailler avec des indemnités forfaitaires
Embuild
Avenue des Arts 20, 1000 Bruxelles embuild.be
Editeur responsable
Dirk De Wolf dirk.dewolf@techlink.be
Techlink asbl Excelsiorlaan 91, 1930 Zaventem T. +32 2 720 40 80 info@techlink.be • www.techlink.be

Afin de contrôler avec flexibilité à l’avenir les pompes à chaleur et les boilers d’eau chaude, le secteur a besoin de mieux comprendre les possibilités et les limites de ces installations, Thermi-Var élargit les connaissances sur le contrôle flexible d’installations techniques de chauffage, d’eau chaude sanitaire et de refroidissement alimentées par l’électricité.
Thermi-Var
36 ● Introduction
38 ● La consommation d’une pompe à chaleur sous la loupe
42 ● Installations de test sophistiquées dans un labo thermotechnique
48 ● Stratégies de régulation variables
54 ● Publication scientifique : Quel système collectif de chauffage et de refroidissement est le mieux adapté à mon bâtiment ?
60 ● Dossier: Régulation intelligente et pompes à chaleur
64 ● Dossier: Rendre votre chauffage central plus durable (Partie 4)

Le propane (ou un autre réfrigérant naturel) deviendra-t-il la nouvelle référence en matière de pompes à chaleur ? La nouvelle réglementation sur les gaz fluorés ne laisse d’ores et déjà que peu de choix aux fabricants. Ils ont élaboré les options suivantes pour leurs clients : une installation à l’extérieur, une quantité limitée de réfrigérant ou des équipements de sécurité supplémentaires.
68 ● Questions et réponses : Le propane donne parfois de meilleures prestations
70 ● Journée internationale du froid
72 ● Le point de vue des partis politiques : partie 1
76 ● Législation : Programme minimum d’entretien des systèmes HVAC à Bruxelles
78 ● Législation : Nettoyage d’une cheminée (ou d’un système de cheminées)
82 ● En bref
84 ● Le collaborateur : Geert Verschraegen – Teamleader Legal Department
86 ● Productnews
Directeur général
Kris Van Dingenen kris.vandingenen@techlink.be
Publicité
Inge De Ridder T. +32 53 80 87 47 inge.deridder@techlink.be
Périodicité • Tirage
Trimestriel • 3.000 ex. NL / 2.000 ex. FR
Traduction
André Verkaeren, Metaphrasis bvba
Rédaction & relecture
Sophie Lambert sophie.lambert@techlink.be
Mise en pages nikka.cuypers@embuild.be
Impression Graphius
Sanitechniek, Eco-Technix, Enersol et Chauffage Sol Fraisé ont été désignées lauréates de la troisième édition des Techlink Awards le vendredi 31 mai 2024 à la Grande Abbaye de la Ramée, à Jodoigne. Techlink souhaite mettre en exergue ses membres qui ont déjà inséré dans leur ADN tant la durabilité que des projets innovants de transition énergétique.
Pour la troisième année consécutive, Techlink a orienté ses projecteurs sur les projets de ses membres qui accordent la priorité à la transition énergétique.
ERIC PIERS , CEO de Techlink, a souhaité la bienvenue aux participants au nom de toute l’équipe Techlink.
Eric : « La transition énergétique n’est pas seulement un défi crucial pour
notre société dans son ensemble, c’est aussi une immense opportunité. C’est un voyage vers un monde où les énergies renouvelables, l’efficacité énergétique et la durabilité deviennent les piliers de notre société. Nos lauréats pour 2024 ont tous présenté des projets exceptionnels. Le travail de tous ces entrepreneurs, chacun à leur niveau, est une incarnation des principes d’innovation, de persévérance et
de responsabilité environnementale. Ils montrent que la transition énergétique est non seulement possible, mais qu’elle est déjà en cours, grâce à des initiatives audacieuses et visionnaires. »
Le format de la soirée différait de celui des éditions précédentes. En effet, cette année, nous n’avions pas prévu de programme académique avec un discours d’ouverture. L’accent a été mis sur la remise des Awards, sur un mode ludique.
Cérémonie de remise des prix Comme lors des deux éditions précédentes, Techlink a pu compter sur le soutien d’experts dans le domaine de la transition énergétique qui ont



« Ces prix sont un hommage à notre secteur et plus particulièrement aux efforts de notre Écosystème des installations multifonctionnelles dans le contexte de la transition énergétique. »
ERIC PIERS
accepté de faire partie du jury : Jan Desmet, directeur de recherche du EELab/Lemcko de l’UGent (président du jury), Bart Bleys, Quality, Safety, Environment, Risk & Compliance Manager chez Buildwise, Paul Jacobs, Technology Coordinator chez Volta, et Michel Croes, Consultant senior pour les projets de recherche sur la transition énergétique et les solutions à faible teneur en carbone. Ils ont évalué les différents dossiers soumis, qui ont été introduits dans trois catégories :
1. OPTIMISATION DE L’EFFICACITÉ ÉNERGÉTIQUE (RÉNOVATION)
Comment et avec quelles techniques ai-je réduit de manière drastique la consommation d’énergie d’un bâtiment existant lors d’une rénovation ?
2. INSTALLATION TECHNIQUE NOVATRICE (NOUVELLE CONSTRUCTION)
Comment ai-je conseillé et instal-
lé la solution la plus efficace sur le plan énergétique ou neutre sur le plan climatique pour un projet de nouvelle construction ?
3. GESTION DURABLE
Comment ai-je appliqué la durabilité aussi au fonctionnement de ma propre entreprise ?
« Les dossiers donnent le ton et l’exemple en matière d’innovation et de persévérance. En relevant les défis sociétaux et climatiques, ces entreprises contribuent non seulement à un avenir plus durable, mais ouvrent également la voie à d’autres entreprises. Ces réalisations remarquables méritent à juste titre d’être mises en lumière. Le choix a donc été difficile pour notre jury d’experts compte tenu de la qualité des dossiers présentés », déclare Eric Piers.


Rénovation durable
LAURÉAT : ECO-TECHNIX
L’aquathermie est à la mode ! Eco-Technix de Rotselaar a de nouveau été récompensée cette année. Non pas cette fois avec un château mais avec un système d’aquathermie fermé dans un centre de formation logistique. Un projet réalisé sous la direction du bureau d’ingénieurs EXTRAQT. La chaleur est extraite de manière durable de l’étang qui entoure le bâtiment.

Michaël Paternoster et Michel Férir (Eco-Technix) et Arnaud Depoorter (EXTRAQT) ont reçu l’Award des mains de Niko Demeester (CEO d’Embuild).
MICHEL FÉRIR, administrateur délégué : « L’aquathermie comme source de pompe à chaleur est encore trop peu connue. Quand on pense à cette technique, c’est principalement sous forme de systèmes ouverts de grande taille pour dans le cadre de projets de grande envergure tels que le chauffage urbain, mais pas encore assez comme systèmes fermés. Le potentiel est pourtant important. Il existe beaucoup de "grands" bâtiments avec de l’eau à proximité, dont la demande de chaleur est typiquement de l’ordre de 40 à 200 kW. C’est le groupe cible idéal pour nos systèmes d’aquathermie fermés. À partir d’une puissance de 40 kW, l’aquathermie devient également plus intéressante en termes de prix-technique par rapport à une source géothermique, et son intérêt ne fait que croître avec l’augmentation de la puissance. »
Nouvelle construction durable
LAURÉAT : SANITECHNIEK
Le projet primé a été réalisé à Riverside. Il s’agit d’un complexe d’appartements situé à Lier qui utilise des sources d’énergie renouvelables telles que des pompes à chaleur avec chaudières intégrées, des panneaux photovoltaïques sur le toit, une infrastructure de recharge pour véhicules électriques et la récupération des eaux de pluie. Le projet initial prévoyait des chaudières murales au gaz à condensation. Sanitechniek a réussi à convaincre le client de passer à un approvisionnement énergétique plus vert. « Nous avons donc apporté une contribution spéciale à la nouvelle conception de ce projet. Une pompe à chaleur est une solution économe en énergie et respectueuse de l’environnement pour le chauffage, le refroidissement et l’eau chaude », explique TOM CLAES .

Thomas Diepvens, Kurt Goovaerts et Tom Claes (Sanitechniek) ont reçu le prix des mains d’Alexander Dewulf (président de Techlink).
Gestion durable LAURÉAT : ENERSOL
L’aspect énergie renouvelable fait partie de l’ADN d’Enersol depuis près de 20 ans. Depuis le premier jour, l’entreprise s’est engagée dans la gestion durable à tous les niveaux : les infrastructures (bâtiment passif, flotte entièrement électrifiée et projet Remobhub intégrant la production et le stockage d’énergie pour une mobilité plus verte), mais aussi la gestion participative des ressources humaines, notamment en ouvrant son capital à ses employés à travers le projet Part-ENER.

Le sponsor principal Cebeo (représenté par Patrick Delbaere) a remis l’award à Hervé Hortelan, Pieter Demandt et Jean-François Bragard (Enersol).
PIETER DEMANDT, administrateur et directeur financier d’ENER SOL, explique la politique menée par l’entreprise. « La décision d’Enersol de rendre sa gouvernance et son actionnariat plus participatifs et collaboratifs est une réponse aux défis que les entreprises doivent relever actuellement : un marché du travail serré, une mobilité accrue des travailleurs, une nouvelle génération de travailleurs qui n’ont pas simplement "besoin d’un job", mais qui veulent donner un sens à leur travail, veulent savoir pourquoi ils le font, des travailleurs qui ont besoin d’un équilibre entre vie professionnelle et vie privée, et qui ont souvent un sentiment d’appartenance et de loyauté à l’égard de leur entreprise plus faible que par le passé ».
Un prix honorifique, le Green Hero Award, a également été décerné à l’entreprise membre Chauffage Sol Fraisé. La technique qu’elle propose a retenu l’attention du jury, notamment par rapport aux défis de la rénovation. Avez-vous déjà entendu parler de la technique qui consiste à fraiser un sol pour y installer un système de chauffage ?
MICHAEL GILIS , fondateur de Chauffage Sol Fraisé, a déposé un dossier qui lui a valu le prix d’honneur. Michael y explique la technique et les avantages du chauffage par sol fraisé dans le cadre de la rénovation éco-responsable d’un bâtiment à Bruxelles. « Ce prix nous honore, une technique qui a de l’avenir et qui permet de réduire les émissions de CO2 dans les nouvelles constructions et/ou les rénovations.
Un vrai travail d’équipe ! Un grand merci également à nos clients, coach, installateurs, entrepreneurs généraux, nos

Le thème de cette année était la magie : les surprises n’ont pas manqué et qui n’aime pas cela ? Vous voulez encore revivre cette soirée ? Aucun problème ! Nous résumons cette soirée en quelques photos et d’autres encore qui sont disponibles sur le site techlinkawardsnight.be.

Le président du jury, Jan Desmet (UGent), a remis la Green Hero Award à Michaël Gilis (Chauffage Sol Fraisé).
dames (clins d’œil)... à toutes celles et tous ceux qui nous soutiennent et nous font confiance », déclare Michael.





La Techlink Awards Night a rassemblé des installateurs, des grossistes et des fabricants que les projets durables primés et le cadre magique de cet événement ont incités au networking. Forte de plus d’un siècle d’expérience, Cebeo entretient une riche tradition de distribution de matériel électrotechnique aux installateurs professionnels et aux entreprises. Sonepar, dont Cebeo est une filiale, est également un leader mondial. Cebeo fait partie de notre Écosystème des installations multifonctionnelles et est un partenaire de sponsoring régulier depuis le tout début.

La tâche de l’installateur s’est accrue exponentiellement ces dernières années. Les techniques deviennent plus complexes, les obligations administratives s’élargissent et les attentes augmentent. « Nous constatons qu’il est de plus en plus important de combiner les techniques. Cela signifie qu’aujourd'hui l’installateur en électricité est confronté à de nombreuses choses différentes. Il doit apporter des solutions d’éclairage, de software, d’énergies renouvelables et de HVAC. L’importance croissante des multitechniques signifie que nous devons nous concentrer sur l’intégration des différentes techniques. Les professionnels peuvent s’adresser à Cebeo pour cette solution globale et nous disposons de spécialistes internes pour chaque technologie afin de les soutenir. En outre, nous misons pleinement sur les pompes à chaleur, qui utilisent de l’énergie renouvelable, réduisent les
émissions de CO2 et les coûts énergétiques, car elles sont plus efficaces que les systèmes traditionnels. À partir de 2026, les pompes à chaleur remplaceront les systèmes à combustibles fossiles dans les nouvelles constructions et les rénovations », déclare PATRICK DELBAERE , Sales Director Noord & National Key Accounts chez Cebeo.
Cebeo regroupe ces pompes à chaleur et ces panneaux solaires, ainsi que des batteries domestiques, des onduleurs, des stations de recharge, des systèmes de ventilation et des systèmes de gestion de l’énergie au sein de la gamme Green & Smart, présentée cette année lors de leur salon Cebeo Technology. « Toutes nos solutions liées d’une manière ou d’une autre à la gestion durable de l’énergie ont été réunies. Notre narratif « Green & Smart » a touché une corde sensible chez les installateurs visiteurs et sera
également développée lors de l’Install Day. »
La vitesse de la transition énergétique s’accroît et, dans un Écosystème, nous devons travailler ensemble pour nous soutenir mutuellement. Les fabricants, ainsi que les grossistes comme Cebeo, s’engagent à soutenir et à recycler les installateurs. » En tant que grossiste, nous avons pour mission d’accompagner au mieux les installateurs dans cette démarche. C’est pourquoi nous proposons des formations (gratuites) avec Cebeo Campus. Cebeo continue également à apporter le soutien nécessaire sur le terrain. Nos spécialistes soutiennent volontiers les installateurs dans le développement de projets, par exemple au moyen d’études et de conseils. »
La durabilité et la croissance peuvent aller de pair, et le nouveau centre de distribution de Blandain en est un excellent exemple. « Être orienté vers les solutions signifie également une orientation vers le service afin d’optimiser le flux logistique de manière à pouvoir servir encore mieux nos clients. »
Pour conclure : « Je ne peux que souligner combien il était agréable de pouvoir discuter avec de nombre de clients, de relations et entrepreneurs réunis lors d’une telle soirée pour partager leurs expériences ou même se renforcer mutuellement. En ce qui me concerne, rendez-vous à la prochaine édition », conclut Patrick.


DES QUESTIONS « BRÛLANTES »? VISITEZ-NOUS À INSTALL DAY, HALL B, STAND 73
L’étanchéité ignifuge d’un côté ou des deux côtés des liaisons de joints horizontales ou verticales.
Pour une sélection de possibilités de passages résistants au feu. 1. 2. 3.
Pour l’installation de cadres de fenêtres et de portes ignifuges.



L’étanchéité ignifuge des conduites électriques et sanitaires à travers les murs ou les planchers.

Notre travail acharné a été récompensé : le nouveau site web est en ligne depuis le 25 juin ! Afin d’améliorer nos services, nous l’avons remanié pour offrir à nos membres une expérience utilisateur encore meilleure. Vous y trouverez des informations complètes sur nos services, ainsi que des ressources utiles pour vous aider dans votre vie professionnelle.
L’ancien site web ne correspondait plus aux objectifs et à la croissance que Techlink a connus ces dernières années. Le moment était venu d’adopter un nouveau look : clair, direct et destiné aux différents groupes cibles de notre Écosystème des installations multifonctionnelles. En outre, le site web est désormais facile à personnaliser et à développer.
« Grâce à ce site, nous pouvons ex-
pliquer encore plus facilement aux membres, aux non-membres, aux partenaires, ce que nous faisons, comment nous le faisons et quelle est notre valeur ajoutée », explique CAROLE
METZMACKER , Marketing & Communication Manager. « Nous avons organisé notre fédération autour de cinq domaines d’expertise cruciaux (technologie & innovation, questions juridiques, droit social, économie circulaire et éducation) qui sont essentiels pour nos membres. Nous nous
https://techlink.be/fr
engageons aussi activement à fournir à nos membres des informations commerciales, des conseils, des outils de qualité et des formations afin qu’ils puissent relever efficacement les défis auxquels ils sont confrontés. »
N’hésitez pas à explorer notre site web, à nous faire part de vos commentaires et à partager cette nouvelle avec vos collègues, amis et contacts. Nous espérons que vous le trouverez utile et agréable à utiliser. Nos Account Managers sont à votre disposition : Rudo Bonni (Account Manager Wallonie pour les installateurs) et Bruno Van der Stappen (Member Affairs Manager pour les fabricants/importateurs – distributeurs – sociétés de maintenance).



Rendez-nous visite à Install Day !
We inspire at www.duco.eu


La transition énergétique ne nous laisse pas indifférents. Quelles étapes avons-nous déjà franchies et où allonsnous ? Être climate-fit grâce à l’innovation en matière de construction, tel est l’objectif. Le 15e Congrès pour l’énergie s’est déroulé le 30 mai dernier au Centre de congrès et du patrimoine Lamot, à Malines. Techlink, Embuild Flanders et Flux50 – avec le soutien de VLAIO et de Topics Flanders – ont accueilli des participants désireux de découvrir les défis et les opportunités liés à l’énergie dans le secteur de la construction et de l’installation. En voici quelques-uns.
Bienvenue et introduction
Depuis le mois de janvier de cette année, Caroline Deiteren se préparait à prendre la succession de Marc Dillen aux fonctions de directrice générale d’Embuild Flanders. Le 3 juin, après 5 mois de collaboration constructive, le moment était venu pour elle de reprendre le flambeau.
Et lors du Congrès, elle a déjà pu attirer les regards en accueillant les participants, avec le message suivant : « Nous sommes sur la bonne voie pour parvenir à un secteur de la construction climatiquement neutre d’ici 2050. Les bâtiments dont la consommation d’énergie est quasi-nulle sont devenus la norme. La vague de rénovation des bâtiments existants est en cours. Les premiers pas vers un secteur du bâtiment sans émissions sont accomplis. Mais d’importantes difficultés organisationnelles, technologiques, financières et juridiques subsistent. Il est essentiel de lier l’électrification de la mobilité aux rénovations, nous devons amener les rénovations et l’uti-


L’administrateur général Samir Louenchi
donne un exposé passionnant.
lisation durable de l’énergie au niveau des quartiers et des grands immeubles d’appartements. Pour y parvenir, il faudra beaucoup d’innovation – et appliquer cette innovation à grande échelle. Travaillons-y ensemble et discutons des progrès accomplis à l’occasion du 16e Congrès pour l’énergie, l’année prochaine. Combien de congrès devrons-nous encore tenir avant d'atteindre notre objectif ? 26 au moins... Nous le voyons, il reste de nombreuses années à traverser.Cependant, les défis à venir sont vastes, qu'ils soient organisationnels, technologiques, financiers ou liés à l'innovation. »
Nous retenons surtout la perspective élargie sur les défis en matière de densification de l’environnement bâti, de processus de prise de décision collective dans les projets de rénovation et concernant l’avenir de la numérisation dans les flux d’énergie.
Cadre politique flamand pour un parc immobilier plus durable
L’administrateur général du VEKA, Samir Louenchi, a livré son interprétation du cadre politique flamand pour un parc immobilier plus durable. La lutte contre le changement climatique et les émissions passe par une rénovation en profondeur des bâtiments.

Nous abandonnons progressivement les combustibles fossiles pour le chauffage des bâtiments.
Interdiction d’installer des chaudières au mazout dans les zones gazières à partir de 2022
Élimination progressive des combustibles fossiles dans les bâtiments neufs 2021-2025
• Interdiction des raccordements au gaz dans les nouveaux grands projets à partir de 2021
• Interdiction de nouveaux raccordements au gaz à partir de 2025
• 2025 rendement des installations dans les nouvelles constructions et rénovations énergétiques majeures au moins 130 % = au moins hybride

Augmentation de la part minimale d’énergies renouvelables dans les constructions neuves à partir du 1 er janvier 2023
• Résidentiel de 15 à 25 kWh/m2
• Non résidentiel de 20 à 35 kWh/m2
• Rénovation énergétique majeure de 10 à 20 kWh/m2

À juste titre, il s’est largement attardé sur la stratégie flamande de rénovation à long terme des bâtiments à l’horizon 2050.
Nous avons écouté ses priorités concernant les bâtiments (notamment les adaptations au niveau du CPE et du PEB dans le cadre de la directive EPBD révisée) et concernant les entreprises (notamment la mise en œuvre de la nouvelle législation renforcée).
Du côté de Techlink, nous avons écouté très attentivement quels instruments politiques sont mis à disposition pour rendre le chauffage plus durable. Voir le slide.
Pour terminer, il a aussi abordé les défis à relever à l’horizon 2030. Les
formes d’énergie respectueuses de l’environnement en matière de chauffage et de transport demeurent découragées sur le plan économique par rapport aux énergies fossiles. Un shift fiscal est nécessaire (rapport électricité/fossile) pour permettre une forte croissance des pompes à chaleur. En outre, les autorités et toutes les parties prenantes doivent renforcer le soutien sociétal à la transition énergétique et climatique.
Les participants ont également pu visiter le microsalon où diverses organisations présentaient leurs produits, leurs processus et leurs projets innovants. Des entreprises aux projets européens, ce salon était très varié et avait pour fil rouge l’innovation dans le domaine de
l’énergie. Nous avons pu en apprendre davantage sur divers sujets :
● Subventions à l’utilisation d’énergie verte
● Applications VR dans les formations en construction
● Les formations du futur
● www.maakjemeterslim.be
● Optimisation de la transition énergétique
● Chargement VE intelligent
● IA
●
Dans l’après-midi, plusieurs ateliers ont été organisés autour de trois thèmes :
1Le défi de la densification de l’environnement bâti
D’une part, le parc immobilier existant dans l’environnement urbain doit être rénové sur le plan énergétique ; d’autre part, de nouveaux bâtiments sont intégrés dans le tissu urbain existant. Comment faire de ces bâtiments et infrastructures urbaines des lieux de vie agréables et vivables, tant en hiver qu’en été ? Et comment organiser cela au meilleur coût en mettant en œuvre des systèmes collectifs innovants ?
2Processus de décision collective et modèles d’entreprise dans la rénovation intégrale
Quelles sont les dynamiques en

Nous avons fait connaissance avec du hardware et des logiciels de « réalité augmentée et virtuelle » mis à disposition par l’EDIH-EBE à des fins de formation et de développement de produits.
jeu dans un processus de décision où plusieurs personnes et organisations, contraintes ou non, s’assoient autour d’une table et prennent des décisions ensemble ? Quel est le rôle dévolu aux autorités (locales) et comment pouvons-nous les faire évoluer ensemble et aboutir à un modèle d’entreprise à part entière et axé sur le marché pour le secteur de la construction ? Quels sont les modèles d’entreprise qui émergent à contrecœur sur cet immense marché du secteur de la construction ? Qui prend en charge leur accompagnement et comment les financer ?
3Numérisation durant le processus de construction et dans les flux d’énergie
Outre les nouvelles constructions, comment pouvons-nous numériser avec précision la rénovation du parc immobilier existant et monitorer et contrôler les flux d’énergie ? La mise en œuvre de systèmes de SGE (systèmes de gestion de l’énergie) est indispensable pour déployer les énergies renouvelables de manière optimale et assurer la pérennité de notre infrastructure de réseau. Les mécanismes de pilotage financier tels que le tarif capacitaire et l’application de tarifs dynamiques sont déjà une réalité et gagneront en importance.
En conclusion
La transition énergétique est pleinement engagée. C’était formidable de voir que de nombreuses parties prenantes étaient présentes et qu’elles osent se donner la main pour un

Notre centre de connaissances techniques, Volta, avait également un stand où nous voyons Geert Verhoeven (Volta) en discussion avec Jeroen Van der Veken (Buildwise).



avenir énergétiquement neutre. Une main d’œuvre suffisante, des connaissances et de nouvelles réglementations nous permettront de
faire face à un avenir respectueux du climat. Comment ? C’est ce que nous montreront les prochains Congrès pour l’énergie !


Tout est connecté dans un seul système

Découvrez-le le 18 octobre à l’ Install Day , stand 100-101
Si vous êtes une société unipersonnelle, que vous exercez une profession libérale ou que vous êtes une société et que vous investissez dans de nouvelles immobilisations (immatérielles) utilisées dans le cadre de votre activité professionnelle en Belgique, vous pouvez bénéficier de la déduction pour investissement. Concrètement, cela signifie qu’en plus des amortissements normaux, vous pouvez bénéficier d’une déduction extracomptable pour autant que certaines conditions soient remplies. Toutefois, à partir de 2025, la déduction pour investissement fera peau neuve avec un accent sur les « investissements verts » et une simplification des règles. Ce nouveau régime s’appliquera aux immobilisations acquises ou créées à partir du 1er janvier 2025. Un résumé de ces nouveautés ci-dessous.
La déduction de base pour les petites entreprises
Tout d’abord, une déduction de base similaire à la « déduction pour investissement ordinaire » existante sera introduite. Cette déduction de base est
réservée aux personnes physiques et aux petites entreprises et ne nécessite pas de formalités ou de procédures d’application étendues. La principale différence avec la « déduction pour investissement ordinaire » est que le taux de déduction passe de 8 à 10 %.
Les actifs nuisibles à l’environnement ou au climat ne sont pas éligibles, à moins qu’il n’existe aucune alternative qui ne produit pas d’émissions carbonées. Une liste reprenant les investissements exclus sera publiée.
Concernant les investissements numériques dans les systèmes de paiement et de facturation, la gestion de la clientèle, le commerce électronique et la cybersécurité, la déduction de base sera doublée et portée à 20 %. Les exigences techniques d’éligibilité feront également l’objet d’une publication.
Deuxièmement, une déduction thématique majorée est introduite pour encourager des investissements spécifiques. Cette déduction s’élève à 40 % pour les personnes physiques et les petites entreprises et à 30 % pour les grandes entreprises. Sont visés :
● Les investissements dans la consommation efficace de l’énergie et les énergies renouvelables.
● Les investissements dans les moyens de transport à émissions nulles.
● D’autres investissements respectueux de l’environnement.
● Le soutien aux investissements numériques apparentés aux catégories précédentes (par exemple, les logiciels de contrôle de la consommation d’énergie).
Les investissements spécifiques éligibles sont publiés par thème et mis
à jour tous les trois ans. En outre, le législateur a imposé quelques restrictions supplémentaires, à savoir :
● Les entreprises en difficulté sont exclues.
● Le régime est applicable uniquement aux immobilisations pour lesquelles aucune aide régionale n’est demandée (les exceptions à cette règle restent à déterminer).
● Le régime est non applicable si l’investissement cause un préjudice déraisonnable à l’environnement.
Enfin, il y a la déduction technologique, similaire à l’actuelle « déduction pour investissement majorée» pour les brevets et les investissements respectueux de l’environnement dans la recherche et le développement (R&D). Là encore, l’aspect écologique est important. Les investissements dans les immobilisations pour la R&D de nouveaux produits et technologies doivent être respectueux de l’environnement ou viser à réduire les incidences négatives sur l’environnement des produits et technologies existants. La déduction est refusée si un investissement cause un dommage déraisonnable à l’environnement.
Le montant de la déduction varie selon qu’il s’agit d’une déduction unique ou d’une déduction étalée. Il s’élève respectivement à 13,5 % et 20,5 %. Dans le cas d’une déduction étalée, la déduction se fera parallèlement à la période d’amortissement.
LES AUTEURS :
Frank Vancamp, partenaire chez KPMG Tax, Legal & Accountancy
Tom Ieven, superviseur chez KPMG Tax, Legal & Accountancy
Arno De Haen, conseiller chez KPMG Tax, Legal & Accountancy

Avec une seule batterie ProCORE18V, les outils
BITURBO délivrent jusqu’à 2000 W de puissance équivalente filaire.
Bosch Professional

De nombreux articles ont été rédigés sur l’importance et la valeur ajoutée de la numérisation, sur les raisons qui doivent pousser votre entreprise à innover et à adopter les nouvelles possibilités offertes par la technique, sur l’optimisation des processus et sur le danger d’être à la traîne si vous ne le faites pas. Si vous ne les avez pas encore lus, n’hésitez pas à contacter Techlink. Nous nous ferons un plaisir de vous fournir un très large éventail d’articles sur ces sujets. Rares sont les articles, cependant, qui expliquent comment entamer ce processus. C’est pourquoi nous souhaitions en consacrer un à ce sujet.
Le plan en 5 étapes !
Étape 1: QUELLE EST VOTRE MOTEUR ?
Quelle est votre motivation ? C’est la question la plus importante ! Ne commencez pas le processus de transition sans savoir pourquoi vous voulez numériser ou améliorer vos processus. Sans motif clair, vous naviguerez comme un navire sans capitaine et n’atteindrez jamais votre destination. Posez-vous des questions telles que : « Pourquoi est-ce que je veux changer ? », « Quels sont les objectifs que je veux atteindre ? », « Quels sont mes objectifs à court et à long terme ? » et « Quand le voyage aura-t-il réussi ? » Et tâchez de trouver des réponses.
Les réponses basées sur des facteurs externes comme « parce que tout le monde le fait » ou « parce que c’est imposé dans un projet » sont rarement les bonnes et conduisent souvent à la frustration. Ces arguments ne parviendront pas non plus à convaincre vos collègues de se joindre au processus de transition.
Étape 2: INVENTORIER
Dressez la carte du fonctionnement
de votre entreprise et de ses moyens. Documentez vos processus actuels, qui effectue quelles tâches, les compétences des collègues, quels outils et logiciels sont utilisés, etc. IInterrogez vos parties prenantes sur leurs contributions à votre entreprise et ce qu'elles en reçoivent, ainsi que sur la manière dont elles la perçoivent en tant que partenaire.
Cet inventaire vous donnera non seulement de nombreuses indications sur ce qui pourrait être amélioré au sein de votre entreprise, mais mettra aussi en lumière les aspects positifs. Prenez cette étape au sérieux car une bonne vue d’ensemble est cruciale.
Étape 3: PLAN DE MISE EN ŒUVRE OU FEUILLE DE ROUTE
Maintenant que vous connaissez votre force motrice, que vous savez ce que vous voulez réaliser et connaissez le fonctionnement de votre entreprise, vous pouvez commencer à élaborer un plan de mise en œuvre ou une feuille de route. Commencez par un plan « brut » et ajoutez des détails progressivement. Réfléchissez d’abord à ce que vous souhaitez atteindre









Chez Rexel, nous apportons des solutions puissantes pour un avenir durable, motivées par l’innovation et la sensibilisation à l’environnement.







Nos solutions révolutionnaires s’inscrivent dans une époque où l’énergie renouvelable n’est pas seulement un choix, mais une nécessité absolue.







Alors pourquoi s’attarder sur le passé quand on peut embrasser l’avenir ? Ensemble, renforçons la voie vers la durabilité.






































à long terme et gardez cet objectif à l’esprit en élaborant votre plan. Vous avez plusieurs objectifs ? Alors faites un plan pour chacun d’entre eux, puis fusionnez-les. Vous éviterez ainsi de dupliquer les ressources.
Notez pour chaque étape nécessaire à la réalisation de votre objectif quand vous la réaliserez, combien de temps elle prendra, qui dans votre entreprise sera impliqué, qui sera responsable et quels investissements sont nécessaires. Prévoyez aussi un budget.
Discutez de ce plan en détail avec la direction et les collègues concernés. Sa mise en œuvre les concerne et ils doivent soutenir pleinement le plan. Il est conseillé d’inclure dans le plan des « quick-wins », c’est-à-dire une action qui donnera rapidement des résultats concrets. Si vous ou vos collègues voyez la valeur ajoutée des adaptations, ils resteront motivés pour travailler à l’étape suivante.
Étape 4: L’INNOVATION EST UN
PROCESSUS CONTINU
Faites preuve d’esprit critique dans l’exécution du plan de mise en œuvre. Gardez toujours à l’esprit l’objectif final et discutez des résultats avec les collègues concernés. Vous constaterez que ce qui fonctionne en théorie ne se déploie pas toujours facilement en pratique. Le cas échéant, ajustez le tir en repassant par les trois étapes précédentes: quelle était la motivation, de quoi ai-je besoin pour atteindre l’objectif et quelles mesures dois-je prendre pour y parvenir ?
Même lorsqu’un objectif est atteint, le travail n’est pas encore terminé. La numérisation et l’innovation sont des processus continus. De nouvelles technologies arrivent en permanence sur le marché et il est important de les suivre et d’évaluer si elles doivent être mises en œuvre dans vos processus.
Étape 5: SOYEZ CURIEUX ET LAISSEZVOUS INSPIRER ET GUIDER
Il ne s’agit pas d’une étape distincte, mais elle a son importance. Il existe déjà beaucoup d’expertise sur le marché et ce que vous voulez réaliser a probablement déjà été fait par d’autres entreprises. Partez à la découverte, cherchez des informations, organisez des séances de brainstorming, assistez à des événements et contactez des entreprises spécialisées dans l’accompagnement des processus d’innovation.
conseil gratuit !
CONTACTEZ TECHLINK !
Techlink participe à plusieurs projets innovants autour de différents use cases tels que la circularité, les bâtiments intelligents, la maturité BIM, les applications XR, les normes et les lignes directrices. Techlink dispose d’un large réseau dans lequel puiser pour vous conseiller en matière de numérisation et d’innovation. Contactez JORIS VAN BOSSCHE , Project Manager Digitalisation, à l’adresse consult@techlink.be.

Sélectionner rapidement et facilement la commande de zone idéale NOUVEAU


































Pour plus d’informations, visitez evohome.resideo.com
Plus rapide, plus simple, plus durable : avec l’univers CVC connecté de Testo.


































































www.caleffi.com

CALEFFI HED® ET CALEFFI XF




L’air et les impuretés causent régulièrement des problèmes dans les systèmes de chauffage. En particulier dans les systèmes de pompes à chaleur, ils entraînent une perte d’efficacité, des dysfonctionnements et une usure prématurée. CALEFFI HED® et Caleffi XF augmentent la qualité de l’eau du système en la maintenant 100% exempte d’air et des impuretés, dès premier passage. Ensemble, ils garantissent une durée de vie plus longue et des coûts de maintenance réduits. CALEFFI GUARANTEED.


IDÉAL POUR LES POMPES À CHALEUR
L'IBEFE (Instance Bassin Enseignement qualifiant - Formation - Emploi) Luxembourg organise chaque année le « Concours du Meilleur Élève Chauffagiste ». Cette épreuve, qui vise à trouver et à récompenser le meilleur élève chauffagiste, est non seulement un événement qui célèbre le savoir-faire, mais aussi une vitrine pour l’avenir de la profession.
L’IBEFE Luxembourg : un défenseur de l’enseignement technique
L’IBEFE Luxembourg joue un rôle crucial dans la promotion des formations techniques et professionnelles dans la région. Grâce au Concours du Meilleur Élève Chauffagiste, l’instance souligne l’importance d’un enseignement de qualité et des compétences pratiques requises dans le secteur du chauffage. Le concours est plus qu’une compétition, c’est une plateforme où les jeunes talents peuvent montrer leurs compétences, apprendre de nouvelles techniques et se mesurer à leurs pairs dans un environnement stimulant.
Une appréciation stricte mais équitable pour le Meilleur des Meilleurs
Le concours réunit chaque année des dizaines de participants qui se disputent le titre convoité du Meilleur Élève Chauffagiste. Cette année, l’ICET Herseaux était l’école hôte où les élèves des dif-
férentes écoles ont pu passer leur épreuve, qui consistait à monter avec habileté une installation et un appareil de chauffage ainsi que des radiateurs. Les participants sont évalués sur leur compétence technique, leur précision, leur capacité à résoudre des problèmes et sur leur efficacité. Leur capacité à travailler en binôme est également examinée. Le processus d’évaluation est rigoureux et effectué par un panel de professionnels expérimentés dans le domaine, qui veillent à ce que seuls les élèves les plus compétents et les plus talentueux soient récompensés.
Promotion et valorisation d’une carrière technique dans le chauffage
L’un des principaux objectifs du Concours du Meilleur Élève Chauffagiste est de promouvoir des formations techniques et d’encourager les jeunes à faire une carrière dans la filière du chauffage. À une époque où la demande de professionnels qualifiés ne cesse de croître, il est essentiel d’inspirer et de former les jeunes aux métiers techniques. Le concours offre aux élèves une occasion unique de démontrer leurs compétences et d’être reconnus pour leur travail acharné et leur dévouement.
Une passerelle entre l’enseignement et la pratique
Le concours fait «également office de passerelle entre les établissements d’enseignement
« Les jeunes devraient être plus nombreux à s’orienter vers l’enseignement technique et en particulier vers la formation d’installateur. Grâce au Concours du Meilleur Élève Chauffagiste, nous faisons la promotion de cette filière qui débouche sur un travail stimulant, qui offre un avenir et la sécurité d’emploi. »

et les entreprises. Il rassemble les écoles, les enseignants et les entreprises, ce qui donne lieu à de précieux partenariats et à des possibilités de networking. Les entreprises ont la possibilité de rencontrer de jeunes professionnels talentueux et d’identifier des stagiaires ou des employés potentiels, tandis que les écoles reçoivent un feedback sur leurs programmes pédagogiques et peuvent mieux comprendre les demandes du marché.
Appréciation du savoir-faire technique
L’impact du Concours du Meilleur Élève Chauffagiste va bien au-delà des seuls participants. L’événement contribue à une appréciation plus large des professions techniques tout en soulignant l’importance du savoir-faire dans la société moderne. En motivant les jeunes et en leur donnant l’occasion de faire étalage de leurs compétences, le concours contribue à donner une image positive des filières techniques et à briser le stéréotype selon lequel ces professions seraient moins prestigieuses.
Une reconnaissance croissante
Ces dernières années, le Concours du Meilleur Élève Chauffagiste a attiré l'attention non seulement au niveau local, mais aussi au niveau national. Le concours
gagne en reconnaissance et en prestige, ce qui témoigne de son succès et de sa pertinence. C’est un exemple inspirant de la manière dont des initiatives pédagogiques ciblées peuvent faire la différence dans la vie des jeunes et influencer l’avenir de tout un secteur.
Dans un monde de plus en plus orienté vers la technologie et l’innovation, le Concours du Meilleur Élève
Chauffagiste demeure un symbole de tradition, de savoir-faire et d'espoir pour l'avenir. Il nous rappelle que, malgré le progrès, le dévouement, la compétence et la passion restent le cœur de toute profession. L'IBEFE Luxembourg mérite d'être félicitée pour ses efforts visant à promouvoir ces valeurs et à inspirer une nouvelle génération de chauffagistes compétents et passionnés.
Auteur:
Wilfried De Greef, Education & Skills manager chez Techlink
Le système OpsiVent est une solution de qualité, idéale pour le raccordement d’applications de ventilation du système D. Grâce à son joint en caoutchouc, OpsiVent peut être utilisé pour les applications offrant une classe d’étanchéité à l’air D (selon EN 12237).
Les éléments galvanisés concentriques (système tube dans tube) sont faciles à monter et permettent de gagner du temps. Tant l’arrivée de l’air frais que l’extraction de l’air vicié se font par 1 tube intérieur et 1 tube extérieur. Il faut moins de travail de montage sur place, et la solution permet de gagner de la place dans la gaine technique du bâtiment. Cela permet de gagner pas moins de 20% sur la main-d’oeuvre par rapport à un système de montage classique.
> PERMET DE GAGNER DU TEMPS
> PEU ENCOMBRANT
> MONTAGE FACILE
> APPLICATION ÉTANCHE À L’AIR
> RACCORDS À DOUBLE PAROI

CONTACTEZ-NOUS POUR PLUS D’INFORMATIONS
PRONOX NV - Zone industrielle “De Prijkels” Venecoweg 22, B-9810 Nazareth (Belgique))
+32 (0)9 381 09 40 - info@opsinox.com
WWW.OPSINOX.COM


DECOUVREZ NOS NOUVEAUTÉS AU STAND 180 LORS DE INSTALL DAY


Tuyaux multicouches & raccords à sertir

Valsir VMC double flux 170 & 250 m³




Sunamp Thermino avec nouveau logiciel de contrôle

La cérémonie de remise des prix du concours « Install Skills Plumbing & Heating » (ou Install Skills, en abrégé) s’est déroulée au MaZ de Bruges dans la soirée du 14 juin. Le jury professionnel a visité chaque école fin mai pour une évaluation approfondie et désigné les trois écoles lauréates. L’objectif de ce concours est de créer des synergies entre l’enseignement technique et le monde de l’installation. L’initiative provient de la section Embuild de Flandre occidentale et de Techlink. Merci aux sponsors et aux participants !
Install Skills est un projet scolaire destiné aux écoles de Flandre orientale et occidentale qui vise à attirer l’attention sur ce beau métier qu’est celui d’installateur. Car le secteur pleure après des installateurs motivés. Grâce à ce projet, sélectionné par le Fonds d’excellence du ministère de l’éducation et de la formation, nous aidons les élèves à acquérir les com-
pétences et les connaissances nécessaires.
Évaluation finale
Les écoles ont reçu le plan de l’installation qu’elles devaient construire en début d’année scolaire. La théorie allait ainsi pouvoir être mise en pratique. Une grande partie du matériel nécessaire a été mise à disposition par leur
grossiste parrainant chaque école ou par d’autres sponsors.
Pour les élèves qui sont dans la filière EST ou DUALE, il fallait mener à bien une « tâche complète » impliquant le sanitaire et le chauffage. Cette année, la transition énergétique a également fait son entrée dans le cadre d’Install Skills avec l’introduction d’une pompe

à chaleur et d’un chauffe-eau avec pompe à chaleur dans l’installation.
Les élèves de l’enseignement spécial devaient quant à eux réaliser une « tâche légère » avec une installation sanitaire complète.
Une fois terminées, les installations ont été testées et vérifiées de façon complète par le jury d’experts (installateurs d’Embuild/Techlink). En outre, les connaissances professionnelles et les compétences techniques des élèves ont également été vérifiées par le biais d’un certain nombre de petits tests pratiques au cours de l’évaluation finale, qui s’est déroulée du 21 au 30 mai.
Notre rédacteur Dirk De Wolf et Wilfried De Greef, Education & Skills manager chez Techlink, ont visité une série d’écoles le 28 mai à l’occasion de l’une de ces évaluations finales afin d’avoir un aperçu de l’engagement des élèves dans Install Skills. Une occasion idéale de voir et d’entendre les réactions des élèves et de leurs professeurs.
Wilfried : « En Flandre occidentale, le concours est déjà bien connu. Cette année scolaire, il a enfin été possible d’étendre le projet à la Flandre orientale. Le Fonds d’excellence créé par le vice-président Ben Weyts en a été l’incitant. C’est la société dans son ensemble qui bénéficie d’une approche plus positive de la formation orientée vers le marché du travail et à double finalité (duale). Les formations techniques et professionnelles constituent un tremplin important pour un grand nombre de jeunes et apportent une contribution indispensable à l’économie. Il n’empêche, beaucoup d'élèves et d’enseignants n’ont pas l’impression d’être appréciés à leur juste valeur. »

Souder une petite pièce à des tuyaux et des blocs de couplage, rien de plus simple ? C’était l’une des épreuves pratiques de l’évaluation finale, placée sous l’œil vigilant de Dirk Snick, membre du comité d’organisation

Le test du cuivre s'est avéré le plus difficile lors de l’évaluation finale. Il a mis à l’épreuve de nombreuses équipes. Mais félicitations à toutes et tous !

Le test PPR : la difficulté était de livrer une pièce aux bonnes dimensions et bien équerrée.
Les présidents de Techlink Flandre occidentale et orientale : Vera Desauw, Nadine Roels et Jan Pieters ont pris la parole. Ils espèrent que de telles initiatives contribueront à accroître l’afflux dans notre secteur attractif.


Événement final
Install Skills est une initiative d’Embuild Flandre occidentale et orientale, en collaboration avec De Watergroep, RTC Oost-Vlaanderen et RTC West-Vlaanderen, avec le soutien du Fonds d’excellence du gouvernement flamand. Les résultats ont été annoncés lors de l’événement de clôture à Bruges, le 14 juin. Le jury a désigné trois écoles comme lauréates. Voici un aperçu.
CLASSEMENT EST + DUAL FLANDRE ORIENTALE :
● lauréat : Scheppersinstituut
Wetteren – a reçu un bon d’une valeur de 450€
● 2e place : Broederschool Stekene – a reçu un bon d’une valeur de 400€
● VTI Aalst, HTISA Gent, Tectura Gent en Bernardustechnicum
Oudenaarde ont chacune reçu un bon d’une valeur de 350€
CLASSEMENT EST+DUAL FLANDRE OCCIDENTALE :
● lauréat : VTI Roeselare – a reçu un bon d’une valeur de 450€
● 2e place : Guldensporencollege
Kortrijk – a reçu un bon d’une valeur de 400 €
● VTI Ieper, CLW Kortrijk, VTI Oostende, VTI Waregem en VTI Zeebrugge ont chacune reçu un bon d’une valeur de 350€
CLASSEMENT ENSEIGNEMENT
SPÉCIAL :
● lauréat : Haverlo Assebroek – a reçu un bon d’une valeur de 450€
● 2e place : VIBSO Waregem – a reçu un bon d’une valeur de 400 €
Toutes les écoles participantes ont reçu un bon d’achat qu’elles peuvent utiliser pour l'acquisition de nouveau matériel pour leur département sanitaire-chauffage central auprès des grossistes qui les soutiennent.
Le secteur : un fidèle soutien D’une part, le projet est soutenu par les partenaires structurels Embuild Flandre occidentale, Techlink, De Watergroep et RTC West Flanders.
D’autre part, nous pensons surtout aux grossistes parrainant les écoles et qui fournissent gratuitement des matériaux d’installation supplémentaires à travers le parrainage d’une ou deux écoles. Les entreprises Desco, Facq, Lembreghts, Omni-Term, Sanicomfort, STG, Van Marcke et Van Oir-
schot sont des partenaires fidèles.
Toutes les écoles qui ont réalisé la mission complète ont reçu une pompe à chaleur. Ces appareils ont été offerts par différents fabricants : ATAG Heating, Buderus, Daikin, Itho Daalderop, Mitsubishi Electric Europe, Panasonic, R-Aqua, Remeha, Vaillant, Viessmann et Weishaupt.
Afin d’initier les étudiants à de nouveaux matériaux, les entreprises suivantes ont fourni des paquets de matériaux et un soutien financier : Aalberts hydronic flow control, Airwatec, Aliaxis Belgium, Begetube, Belgian Sanitary Company, Caleffi International, Duravit BeLux, Fernox, Geberit, Grohe Belux, Hansgrohe, Henco Industries, Henrad, Jaga, Schell Belgium, Testo, Viega Belgium, Watts Benelux et Wilo.
En outre, les fournisseurs peuvent compter sur le soutien financier de Carnoy, Embuild East Flanders, Euro-Index, Paepens et Rothenberger Benelux.
PLUS D’INFOS ? www.installskills.be


+200 RACCORDS AVEC MANCHON SIMPLE OU DOUBLE POUR UNE INSTALLATION FACILE, RAPIDE ET SÛRE

DÉCOUVREZ NOTRE GAMME AMÉLIORÉE DE MASTER3PLUS SUR PIPELIFE.BE
LE JOINT D’ÉTANCHÉITÉ
GARANTIT UNE CONNEXION FIABLE ET FACILITE L’INSTALLATION
INTÉRIEUR BLANC POUR UNE INSPECTION ET ENTRETIEN FACILE
TUYAU MANCHONNÉ OU BOUT LISSE, LE CHOIX EST À VOUS

Parmi les éléments clés pour attirer et retenir des employés talentueux, l’offre d’un package salarial attrayant figure certainement en bonne place. Dans le contexte belge, de nombreux avantages, grâce à un traitement (para)fiscal favorable, sont particulièrement attrayants, tant pour l’employeur que pour l’employé. Toutefois, l’un des « avantages » les plus courants d’un package salarial n’est pas le salaire, mais bien le défraiement forfaitaire des frais propres à l’employeur.
Les enquêtes montrent régulièrement que la majorité des employeurs accordent ces indemnités forfaitaires. En effet, si les conditions sont remplies, ces indemnités sont exonérées de cotisations sociales et d’impôts. D’une part, il s’agit d’une manière simple de prendre en charge les frais propres à l’employeur et, d’autre part, ces indemnités peuvent être accordées à l’employé en « brut pour net ».
Frais propres à l’employeur
Les frais propres à l’employeur sont des frais qui sont à la charge de celui-ci. Quand un employé engage de tels frais, leur remboursement n’est pas considéré comme un salaire, de sorte qu’aucun impôt ni aucune cotisation de sécurité sociale n’est dû.
Ces frais propres à l’employeur, comme on les appelle, peuvent faire l’objet d’une compensation, de deux manières :
1D’une part, il y a le remboursement sur une base réelle, ce qui signifie que le salarié apporte des factures, des reçus, etc. (par exemple, inscription sur une note de frais), après quoi l’employeur rembourse ces frais au salarié.
2
D’autre part, certains frais propres à l’employeur peuvent également être remboursés sur une base forfaitaire. Parmi les exemples de ces indemnités forfaitaires, nous pouvons citer les indemnités pour travail à domicile, ainsi que les indemnités dites de déplacement et de repas.
Le remboursement des frais propres à l’employeur sur une base réelle donne rarement lieu à discussion. En revanche, c’est souvent le cas des remboursements sur une base forfaitaire. Si, dans le cadre d’un contrôle, la pratique des indemnités forfaitaires s’avère non conforme aux règles applicables, il sera procédé à une requalification en salaire, avec toutes les conséquences financières qui en découlent.
Bien que la législation relative aux frais propres à l’employeur soit la même depuis des années, l’ONSS et l’administration fiscale ont souvent changé de point de vue concernant les conditions applicables. Ces modifications ont souvent été une source de frustration et d’incertitude juridique quant aux règles à suivre. Toutefois, ces dernières années, l’ONSS et l’administration fiscale ont fortement aligné leurs pratiques. La circulaire fiscale relative au télétravail du 26 février 2021, que l’ONSS a confirmé suivre dans ses instructions en cas de discussion, en est le meilleur exemple.
Conditions liées aux indemnités forfaitaires
Concrètement, il faut tenir compte de deux types de « conditions ».
Ces conditions générales s’appliquent aux indemnités forfaitaires en général.
1Les indemnités forfaitaires ne peuvent pas être une rémunération déguisée. En d’autres termes,
les défraiements ne peuvent être un pur « outil d’optimisation » et doivent couvrir les frais effectivement encourus par les salariés concernés dans l’exercice de leurs fonctions. La conversion d’une partie du salaire en indemnités forfaitaires n’est donc absolument pas possible.
2
Les indemnités forfaitaires sont liées à la fonction et non à la personne. Les salariés qui excercent la même fonction) doivent par conséquent bénéficier d’une même indemnité forfaitaire dans les mêmes conditions et selon les mêmes modalités.
3
L’employeur ne peut pas rembourser une nouvelle fois des frais couverts par un forfait. Les salariés bénéficiant par exemple d’une indemnité internet ne peuvent se faire
rembourser leur facture internet par le biais d’une note de frais.
Outre les conditions générales, il existe également des conditions « spécifiques ». Vous trouverez ci-dessous un bref aperçu des indemnités forfaitaires concernant lesquelles l’administration fiscale et l’ONSS ont explicitement prévu des conditions, par exemple dans les instructions de l’ONSS ou dans des circulaires de l’administration fiscale ou, plus généralement, par la pratique du Service des décisions anticipées en matière fiscale.
Bureau à domicile – max. 154,74 € par mois
Un employeur peut accorder une indemnité pour travail à domicile si le salarié y travaille en moyenne un jour
par semaine. Cette indemnité couvre les coûts liés à l’espace de bureau à domicile, tels que la taxe foncière, l’entretien, et les services (électricité, eau, chauffage). Cette indemnité ne couvre cependant pas le mobilier de bureau proprement dit.
Internet – max. 20 € par mois
Si un salarié travaille régulièrement depuis son domicile (par exemple, 1 jour/semaine ou plusieurs heures par semaine) et utilise sa connexion internet personnelle, il peut recevoir une allocation internet.
PC – max. 20 € par mois
Si un salarié utilise régulièrement son PC ou ordinateur portable personnel à des fins professionnelles (par exemple, 1 jour/semaine ou plusieurs heures par semaine), une indemnité PC peut lui être accordée.
Toutefois, cette somme forfaitaire ne peut être accordée si un ordinateur portable/PC est mis à la disposition par l’employeur.
Équipements périphériques –max. 2 x 5 € par mois
Les salariés utilisant leur écran de PC privé et leur imprimante/scanner à des fins professionnelles peuvent recevoir une indemnité de 5 € par mois pour leur usage professionnel.
Toutefois, aucun ordinateur portable/ PC ne peut être mis à disposition par l’employeur.
Parking – max. 15 € par mois
Ce forfait couvre les frais de stationnement professionnels d’un maximum de 10 € par session de stationnement. Les frais de stationnement supérieurs à 10 € par emplacement peuvent donc encore être indemnisés sur une base réelle, en plus du forfait.
Garage – max. 50 € par mois
Les salariés sont tenus de garer leur voiture de société dans un garage fermé (p.ex. en raison de la politique automobile de la société) et peuvent recevoir à cet effet une « indemnité garage ».
Car wash – max. 15 € par mois
Les salariés ayant une fonction de représentation (c’est-à-dire les salariés qui se déplacent souvent avec une voiture de société avec lettrage et qui rendent souvent visite à des clients) peuvent bénéficier d’une indemnité mensuelle pour le lavage de leur voiture.
Frais de représentation
Les frais de représentation couvrent les dépenses engagées pour établir et entretenir des relations publiques ou professionnelle (des boissons, des fleurs, la participation à des événements en présence de relations d’affaires, petits cadeaux promotionnels, etc.). Les frais de restaurant ne sont pas inclus dans les frais de représentation.
Actuellement, pour les catégories les plus élevées, un montant de +/- 125 € est accepté. L’ONSS n’accepte cependant pas ce forfait en règle générale.
Frais de travail (indemnité repas et de déplacement)
Ces indemnités ne peuvent être accordées que si les conditions sont effectivement rencontrées le jour en question. Il convient de souligner qu’en cette matière l’ONSS et l’administration fiscale utilisent des montants et des conditions d’application différents.
Indemnité de déplacement – fiscale
Si un salarié effectue un déplacement de service intérieur d’au moins six heures et qu’aucun autre avantage ou indemnité visant à compenser les frais de repas n’est accordé à l’occasion de ce trajet, l’employeur peut accorder jusqu’à 20,80 € pour chaque jour au cours duquel ce trajet domicile-travail est effectué.
Si la nature même de la fonction implique la prestation régulière de services à l’extérieur (exemple classique : les représentants commerciaux qui ne sont que rarement au bureau), il est possible d’accorder une indemnité forfaitaire mensuelle (limitée à 16 fois le montant de l’indemnité forfaitaire), sans conditions de durée.
Indemnité de déplacement –parafiscale
Si un salarié est obligé de se déplacer pendant sa journée de travail (minimum 4 heures consécutives) et ne peut pas utiliser les installations sanitaires et autres qui sont disponibles dans une entreprise, une succursale ou sur la plupart des chantiers, peut être accordée une indemnité de maximum 10 € par jour où un tel déplacement est effectué.
Indemnité de repas – fiscale
Comme nous l’avons déjà indiqué plus haut, il n’existe aucune indemnité de repas (l’indemnité de déplacement
susmentionnée est censée la couvrir) qui soit « validée » par l’administration fiscale.
Indemnité de repas – parafiscale
Si un salarié est tenu de se déplacer pendant la journée de travail (minimum 4 heures consécutives) et qu’il n’a pas d’autre choix que de manger à l’extérieur de chez lui, un montant de 7 € par jour peut lui être accordé (si un chèque-repas est accordé pour cette journée, la contribution patronale doit être déduite de ce forfait).
Rulings fiscaux
En ce qui concerne les indemnités forfaitaires susmentionnées (à l’exception de l’indemnité de déplacement), un employeur peut s’adresser confidentiellement au Service de décision anticipée en matière fiscale (« service de décision ») afin d’obtenir une décision. Si une telle décision existe, l’administration fiscale est liée par cette décision en cas de contrôle. Par conséquent, dans la mesure où la situation présentée au service de décision correspond à la réalité, l’administration fiscale ne peut pas requalifier les frais forfaitaires en salaires. L’ONSS n’est pas lié par un ruling fiscal, mais y attache de plus en plus d’importance – surtout ces dernières années. En outre, l’ONSS ne peut pas s’écarter d’une décision sans motivation.
Une décision renforce donc la position de l’employeur tant en matière de droit fiscal que de droit de la sécurité sociale.
AUTEUR:
Jan Lein, Compensation & Benefits Lawyer bij Claeys & Engels

La révolutionnaire Aquarea Monobloc série M de Panasonic, avec une température de départ jusqu’à 75°, élève les performances, la connectivité et la durabilité à un niveau supérieur.
avec un réfrigérant naturel : propane R290


Ainsi, le système contribue à une solution de chauffage, de refroidissement et de production d’eau chaude respectueuse de l’environnement des performances exceptionnelles, même à basse température
Même à -20°C, Aquarea chauffe la maison de manière efficace et fiable sans utiliser de résistance électrique

Le système permet un régulation précise de la température grâce au compresseur VCC modulant fiable de Panasonic.
L’unité extérieure fonctionne de manière autonome avec une télécommande simple à l’intérieur. Pour plus de fonctionnalités, les systèmes Control Box, Bi-bloc ou All-in-One sont disponibles.

Aquarea peut également refroidir activement en été et fournir de l’eau chaude toute l’année.























une installation facile
L’installation 100% hydraulique avec des conduites d’eau permet une installation simple et flexible sans mesures de sécurité supplémentaires pour les réfrigérants ou les conduites de gaz combustible.
disponible chez desco www.desco.be
brochure >










En raison de l’évolution du paysage énergétique, il faudra que la consommation d’électricité dans les bâtiments puisse être régulée de manière plus flexible à l’avenir : l’électricité issue de sources renouvelables peut être stockée dans des batteries, mais les consommateurs thermiques peuvent également être contrôlés de manière flexible en fonction de la disponibilité de l’énergie électrique. Les systèmes thermiques alimentés par l’électricité, tels que les pompes à chaleur, peuvent être utilisés à cette fin. Cette option est rendue possible par une régulation flexible, qui contrôle non seulement le confort, mais aussi de l’énergie électrique disponible (autoconsommation, tarifs flexibles, tarifs de capacité ...). Bien que des études antérieures aient déjà examiné en détail la régulation/le contrôle de ces appareils en fonction des fluctuations dans le réseau, plusieurs doutes subsistent quant à ce que cela pourrait donner au niveau pratique « chez les gens » et quant à l’ampleur effective de la « capacité tampon » thermique.
Situation
Thomas More, Buildwise et Volta collaborent sur projet de recherche Tetra qui explore la flexibilité énergétique des systèmes de chauffage. L’objectif général est de réduire les besoins en capacité de pointe dans le réseau électrique et d’accroître l’applicabilité des énergies renouvelables en faisant en sorte que l’installation thermique réagisse plus intelligemment à l’approvisionnement. Il est cependant essentiel que les systèmes faisant l’objet d’un contrôle intelligent n’aient pas à faire trop de compromis sur le plan de l’efficacité énergétique et que le confort du bâtiment reste garanti. Pour obtenir une régulation flexible, dans le futur, des installations thermiques contrôlées électriquement, telles que les pompes à chaleur et les chaudières à eau chaude, le secteur a besoin de mieux comprendre les possibilités et les limites de ces installations en tenant compte de conditionnalités telles que les exigences en matière de confort et de système et la typologie des bâtiments.
Le projet a débuté par un aperçu de
l’état des techniques et des possibilités en termes de dispositifs thermiques contrôlables et intelligents. Cependant, afin de tester autant que possible les aspects pratiques, ces techniques ont également été appliquées dans plusieurs cas de démonstration consultables sur l’adresse https:// www.thermi-var.be/demo-cases.html. Le processus d’optimisation de l’un de ces cas, la maison individuelle de Kampenhout, est présenté en détail à la page 38. Ce cas illustre clairement que l’amélioration de la flexibilité, c’est-à-dire l’augmentation de l’autoconsommation, ne doit pas se faire au détriment de l’importance du bon fonctionnement de la pompe à chaleur (COP élevé) vu le poids important de ce poste sur la consommation et le coût de l’électricité.
Pour pouvoir généraliser les résultats de la démonstration, nous nous appuyons également sur des tests réalisés dans le laboratoire de Thomas More Kempen à Geel. L’impact des différents algorithmes de régulation et des protocoles de communication peut alors être testé directement sur différentes pompes à chaleur. Ce point est abordé plus en détail à la page 42.
À la demande du Centre d’expertise pour l’énergie, des recherches ont été menées concernant le potentiel des stratégies de régulation variable sur une installation thermique dans un logement existant à Hasselt. Cette étude peut être lue en détail dans une thèse résumée à la page 48.
Dans la phase finale du projet, ces résultats de tests seront compilés et généralisés grâce à des simulations dynamiques du bâtiment et de l’installation.
« L’objectif ultime de Thermi-Var est d’accroître la connaissance du sujet au sein du groupe cible par le biais d’une large communication et de la fourniture de matériel didactique et de son utilisation dans des ateliers, des sessions de formation et des moments de mise en réseau où notre groupe cible peut se réunir. Nous aimerions également vous inviter à la journée d’étude de clôture en février 2025. Veillez pour ce faire à garder un œil sur les sites web de www.thermi-var.be et www. smartheating.be », précise Jeroen Van der Veken, expert en installations de construction chez Buildwise.


La recharge de votre véhicule peut entraîner des coûts énergétiques élevés. Grâce à l’application de gestion dynamique de la charge de WAGO, vous pouvez éviter les pics de consommation d’énergie. Une mesure au niveau de la connexion électrique principale vous donne l’information sur la puissance disponible et l’application peut ensuite la distribuer de manière égale aux différents points de charge où des courants de charge minimaux et maximaux peuvent être définis.
Vous pouvez également aller beaucoup plus loin dans votre gestion de l’énergie. Par exemple, vous pouvez cartographier tous les consommateurs et producteurs, tels que les batteries et les panneaux solaires. Cela vous permet, par exemple, de charger au moment où vous
avez une surproduction et de réduire ainsi les coûts.
Toutes les données sont visualisées de manière claire et nette dans l’application. L’application elle-même peut être configurée très facilement via une interface web. Une caractéristique unique est que WAGO est indépendant de la marque en ce qui concerne les stations de recharge et les compteurs d’énergie. Tous les principaux fabricants sont intégrés et peuvent être mis en œuvre via une large gamme de protocoles de communication tels que OCPP et Modbus.
La durabilité est une priorité absolue pour WAGO
En
investissant dans des véhicules électriques et des infrastructures de recharge, vous pouvez contribuer à réduire votre empreinte carbone.

La particularité de l’application est qu’une connexion au Cloud, bien que possible, n’est pas indispensable. Les licences sont des coûts uniques et la flexibilité technique et l’interopérabilité technologique de l’application permettent une intégration facile, rentable et durable dans l’infrastructure de recharge existante.
Notre solution de gestion de la charge est plus qu’une simple gestion des stations de recharge. La technologie de WAGO permet d’intégrer l’e-mobilité et la gestion de la charge dans un système de gestion de l’énergie complet et à l’épreuve du temps. Cela permet d’équilibrer de manière flexible la production, le stockage et la consommation d’énergie renouvelable avec la sécurité de l’approvisionnement.
Vous voulez en savoir plus sur WAGO LOAD MANAGEMENT ?

Ou rendez-nous visite au stand 80 lors d’Install Day!
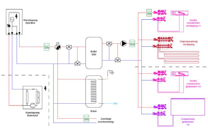
Les pompes à chaleur sont une composante essentielle de la transition énergétique. C’est pourquoi notre centre de connaissances techniques, Volta, prend part à plusieurs projets étroitement liés entre eux et où les pompes à chaleur jouent un rôle central. D’une part, le projet Thermi-Var, qui étudie le potentiel du tampon thermique et, d’autre part, le projet STEEV qui se concentre sur le contrôle du chauffage électrique, qui implique évidemment une pompe à chaleur. Dans les deux projets, la maison de l’un de nos collaborateurs sert de cadre pour effectuer divers tests en conditions réelles.
Comme toutes les données ont été enregistrées dès l’installation de la pompe à chaleur, l’impact des changements peut être facilement comparé à la situation d’origine. Le logement en question est convenablement isolé et date de 2013. Il est équipé d’un chauffage par le sol.
Fonctionnement
Dès son installation, la pompe à chaleur a été contrôlée via un système intelligent. La pompe à chaleur est activée lorsqu’une quantité détermi-

née d’énergie est injectée dans le réseau et reste ensuite active jusqu’au coucher du soleil. De cette manière, le système stocke de l’énergie dans le sol de l’habitation tout au long de la journée. Quand il fait très froid à l’extérieur (en hiver et à l’entre-saison) et que la température descend sous la température de confort, la pompe à chaleur est mise en marche pendant une heure pour garantir un confort minimum.
Comme la pompe à chaleur ne fonctionne que pendant la journée, pendant les heures d’ensoleillement donc, l’électricité solaire est utilisée de manière optimale (autoconsommation accrue) et le rendement de la pompe à chaleur (air/eau) est plus élevé pendant la journée que de nuit parce qu’il fait plus chaud pendant la journée et que davantage d’énergie peut être extraite de l’air extérieur.
Adaptation de la courbe de chauffe sans adaptation du réglage
Dans le cadre du projet Thermi-var, décision a été prise d’étudier l’impact
du réglage de la courbe de chauffe sur la consommation de la pompe à chaleur sans modifier le réglage de celleci. Ces tests sont donc valables pour toutes les pompes à chaleur (A/E et E/E), avec ou sans contrôle.
Grâce aux réglages de la courbe de chauffe, la pompe à chaleur sait quelle température de sortie est nécessaire à une certaine température extérieure pour chauffer suffisamment l’habitation. Plus il fait froid à l’extérieur, plus les pertes de chaleur sont importantes et plus la température de sortie doit être élevée.
Le tableau 1 donne à voir les réglages de la courbe de chauffe tels qu’ils ont été mis en œuvre par l’installateur. Vous pouvez constater qu’à une température extérieure de 8°C, la pompe à chaleur veille à ce que l’eau qui circule dans le sol s’élève à 29°C. S’il fait -5°C à l’extérieur, l’habitation subit davantage de pertes de chaleur et la température de sortie doit être plus élevée, en l’occurrence 33°C.
Bien entendu, au moment de l’instal-
Graphique 1: TEST PENDANT UNE PÉRIODE FROIDE

DES RÉGLAGES DE LA COURBE DE CHAUFFE TELLES QUE MIS EN ŒUVRE PAR L’INSTALLATEUR.
lation, l’installateur veille à ce que le confort soit garanti, raison pour laquelle la courbe de chauffe est parfois réglée à un niveau plus élevé que ce qui est réellement nécessaire. Il est de notoriété publique qu’une pompe à chaleur a un rendement plus faible (ou COP = coefficient de performance) à des températures de sorties plus élevées, la question étant bien sûr de savoir quel est l’impact réel sur le rendement et la consommation.
Pour savoir jusqu’à quel point la courbe de chauffe peut être réglée, il est préférable d’effectuer ce test pendant une période prolongée de plusieurs jours, lorsqu’il fait vraiment froid (températures négatives), afin de s’assurer que le confort peut toujours être garanti.
En janvier 2024, nous avons eu une telle semaine avec des températures extérieures négatives (la ligne jaune dans le graphique 1) de jour comme de nuit, et il a été décidé de faire des essais avec une température de sortie de 25°C pour le chauffage par le sol.
Comme le montre le graphique 1, la température intérieure (la ligne verte) est restée au niveau de confort souhaité. Pour maintenir la maison à la température de confort, la pompe à chaleur a fonctionné 20 à 22 heures par jour. Il restait donc une certaine marge puisqu’elle n’a pas tourné 24 heures par jour.
Réglages de la courbe de chauffe pour le contrôle
Quand vous souhaitez contrôler la pompe à chaleur de manière intelligente lorsque le soleil brille ou que l’électricité est bon marché, vous souhaitez que la chaleur soit stockée dans le sol pendant des périodes plus courtes (par rapport à 20 heures), ce qui signifie que la température de sortie doit être réglée à un niveau plus élevé. Sur la base des résultats du test, il a été décidé de régler les températures de la courbe de chauffe à un niveau plus bas, mais de régler malgré tout la température de sortie par -5°C un degré plus haut (par rapport au 25°C pendant le test), soit à 26°C, afin de gagner une marge supplémentaire en termes de contrôle.
Le tableau 2 montre les réglages d’origine à gauche et les nouveaux réglages plus bas, à droite. Notez qu’à une température extérieure de -5°C, la température de sortie a été abaissée de 7°C (de 33 à 26), et qu’à 0°C, elle a même été abaissée de 8°C (de 32 à 24).
Pour connaître l’impact réel des adaptations, nous comparons ci-dessous deux journées similaires (de gel) en termes de températures extérieure et intérieure, une avant et une après les adaptations de la courbe de chauffe. Le graphique 2 montre l’augmentation de la puissance électrique absorbée par la pompe à chaleur. La partie supérieure montre la consommation avec les réglages d’origine, la partie inférieure avec la courbe de chauffe réduite.
Concernant la courbe de chauffe d’origine, nous constatons que lorsque la pompe à chaleur fonctionne, la puissance nominale absorbée du compresseur est de 2,7 kW. Nous constatons à un moment donné une augmen-
(26°C/-5°)

tation de 2 kW, ce qui porte la puissance à 4,7 kW. À ce moment-là, la résistance de secours a été activée parce que la température de sortie de 33°C n’était pas atteinte assez rapidement avec le seul compresseur. Cette augmentation de 2 kW signifie donc un pic mensuel plus élevé de 2 kW. Autre inconvénient, la résistance de secours n’a qu’un COP = 1, ce qui réduit l’efficacité globale de la pompe à chaleur. L’énergie électrique totale consommée ce jour-là était de 33,59 kWh.
En ce qui concerne la courbe de chauffe optimisée, la puissance électrique absorbée n’est que de 1,7 kW, soit 1 kW de moins que la courbe de chauffe d’origine. En effet, la différence de température entre la température de sortie réelle et la température de sortie souhaitée est plus faible (26°C au lieu de 33°C avec le réglage d’origine), ce qui permet au compresseur de fonctionner à un régime plus faible et donc d’obtenir un COP plus élevé. Un autre avantage est que la résistance de secours (avec un mauvais COP de 1) n’a plus été activée
grâce à la température de sortie plus basse, car lorsque la pompe à chaleur fonctionne, cette température plus basse est évidemment atteinte plus rapidement. Avec la courbe de chauffe optimisée, la consommation pour l’ensemble de la journée n’a été que de 22 kWh, contre 33 kWh pour la journée comparable avec la courbe de chauffe d’origine, soit une réduction de la consommation de 11 kWh (pour une journée de gel).
Les personnes disposant de panneaux solaires ont un avantage supplémentaire. La réduction de la puissance électrique absorbée par la pompe à chaleur signifie qu’un pourcentage plus élevé de la consommation de la pompe à chaleur est couvert par les panneaux solaires, et donc qu’ils doivent tirer moins d’énergie du réseau et sont plus autosuffisants. Supposons que 2 kW d’électricité verte soient produits à un moment donné. Avec la courbe de chauffe d’origine, la pompe à chaleur prélèvera encore 700 W sur le réseau, alors qu’avec la courbe de chauffe optimisée il reste-
ra 300 W pour la consommation domestique.
Conclusion
Le réglage correct de la courbe de chauffe a un impact majeur sur la consommation et la puissance absorbée de la pompe à chaleur. Cet impact ne doit pas être sous-estimé et, dans certains cas, il peut être plus bénéfique que de contrôler intelligemment la pompe à chaleur (bien sûr, les deux sont préférables).
Veillez à convaincre votre client d’effectuer ensemble le test du contrôle du chauffage en période froide en lui expliquant bien son importance. Vous renforcerez ainsi le lien de confiance avec lui, tout en faisant la démonstration que vous vous préoccupez de ses intérêts.
AUTEUR: Bart Vannoppen – Volta

R290A propane
Gestion intelligente avec e-control


Hazenstraat 22, 8531 Harelbeke +32 51 31 74 70 | info@eplucon.be | eplucon.be



Venez nous rencontrer
Install Day Stand 159 - Hall D 18/10/24
Dans le monde des installations de chauffage durable, les pompes à chaleur jouent un rôle crucial. Au sein du Centre d’expertise énergétique de Thomas More, nous explorons sans cesse des solutions novatrices et examinons les possibilités de déploiement de systèmes de pompes à chaleur dans des bâtiments ayant des régimes de température différents. Le laboratoire est un élément clé du Centre d’expertise. Il est équipé d’un bloc de test thermique et de dispositifs d’essai avancés, utilisés pour tester de manière approfondie divers systèmes de pompes à chaleur et de contrôle intelligent. Par exemple, les rendements (à charge partielle) de différentes pompes à chaleur y ont été cartographiés en faisant fonctionner les pompes à chaleur à charge partielle avec un contrôle intelligent.
Installations d’essai sophistiquées
Le laboratoire dispose d’un bloc de test thermique couplé à deux réservoirs d’eau. Ce bloc de test peut être connecté à une pompe à chaleur eau-eau, un

réservoir servant de source et l’autre de dispositif de sortie. Pour chaque circuit, débits et puissances peuvent être déterminés avec précision. Dans le cadre du projet Thermi-Var, les équipements ont été récemment complétés par une pompe à chaleur air-eau split ainsi qu’une pompe à chaleur air-eau monobloc. Ces pompes à chaleur sont connectées aux réservoirs d’eau via le bloc de test thermique pour libérer la puissance produite. La flexibilité de la configuration, grâce à l’utilisation de raccordements flexibles, permet de tester facilement différents types ou marques de pompes à chaleur.
Le laboratoire est également équipé de deux armoires électriques intégrant un compteur numérique et un système de contrôle intelligent. Outre la connexion du compteur numérique via le port P1, il est également possible de créer un profil d’injection via un simulateur de protocole P1. De cette manière, il est possible de contrôler de
façon intelligente une pompe à chaleur ou une chaudière, la performance de la pompe à chaleur étant mesurée à la fois électriquement et thermiquement. Les algorithmes de contrôle peuvent être appliqués de différentes manières : sur la base d’un programme horaire, d’une injection ou de taux dynamiques. Cette flexibilité nous permet d’observer comment la pompe à chaleur réagit aux différentes stratégies de régulation, en identifiant les options les plus efficaces et les plus économiques.
Un objectif important du projet Thermi-Var (www.thermi-var.be) est de tester différentes interfaces capables de contrôler une pompe à chaleur. Les interfaces étudiées comprennent le contrôle horaire, Solarmind, Smart Grid Ready, Modbus (TCP/IP ou RTU) et API. Chacune de ces interfaces a ses propres avantages et inconvénients. Une description plus détaillée des interfaces les plus couramment utilisées ainsi que des dif-

Logatherm WLW176i AR: La pompe à chaleur air-eau extrêmement silencieuse.
Avec la nouvelle pompe à chaleur air-eau monobloc extrêmement silencieuse Buderus, vous optez pour une solution de chauffage avancée et un pas conscient vers un avenir plus vert et durable.
La nouvelle unité extérieure s’adapte facilement sous n’importe quelle fenêtre grâce à sa taille compacte et son fonctionnement silencieux. Grâce à la technologie SILENT plus optimisée (S+), il n’y a pas de nuissance sonore et la pompe à chaleur peut même être installée sur les plus petites parcelles. L’unité intérieure du Logatherm WLW176i T180, avec son ballon ECS intégré, est extrêmement compacte avec une empreinte d’installation de seulement 0,4m², ce qui permet de gagner de l’espace, même dans les plus petite pièces d’installation. Le réfrigérant naturel R290 (propane) contribue à une meilleure protection de l’environnement.
Le laboratoire est également équipé de deux armoires électriques intégrant un compteur numérique et un système de contrôle intelligent.


donc alimenter la pompe à chaleur en énergie renouvelable (gratuite). Bien entendu, ce moment peut également être déterminé de manière plus intelligente en appliquant un contrôle intelligent qui peut prendre en compte les prévisions météorologiques, et déplacer par exemple ce moment de 11 heures à 15 heures.
Les prestations de la pompe à chaleur dans le cadre d’un contrôle intelligent sont également analysées en détail. Différents aspects sont examinés tels que les durée de commutation, les temps de réaction et l’efficacité en cas de charge partielle.
Intégration de la maison virtuelle et de la pompe à chaleur physique
Dans le cadre du projet Thermi-Var, nous travaillons sur une configuration de laboratoire couplant une maison virtuelle et une pompe à chaleur. Un modèle RC (modèle résistance-capacité) est déployé pour simuler le transfert de chaleur et l’évaporation dans un logement.
ficultés pratiques est disponible à l’adresse suivante : www.thermi-var.be.
Le contrôle d’une pompe à chaleur s'effectue via différentes interfaces. Il s’agit d’adapter les paramètres qui permettront de contrôler la pompe à chaleur. Par exemple, pour le contrôle d’un chauffage central, le point de consigne de la température de départ peut être ajusté, la courbe de chauffe peut être augmentée ou diminuée ou la fréquence du compresseur peut être modifiée, ce qui permet à la pompe à chaleur de chauffer ou de refroidir plus ou moins. Si nous commençons à utiliser une maison comme tampon thermique, la température de la maison peut être augmentée ou diminuée lorsqu’il y a un surplus d’énergie ou lorsque de l’énergie bon marché (dans le cas d’un tarif dynamique) est disponible. Si nous commençons à utiliser une maison comme tampon
thermique, la température de la maison peut être augmentée ou diminuée lorsqu’il y a un surplus d’énergie ou lorsque de l’énergie bon marché (dans le cas d’un tarif dynamique) est disponible. Pour l'eau chaude sanitaire, en cas de surplus d'énergie, nous avons la possibilité de chauffer l'eau du réservoir de la chaudière à une température plus élevée.
Dans le cas d’une pompe à chaleur air/ eau, la manière la plus simple d’utiliser au maximum l’énergie contenue dans l’air extérieur est d’appliquer un contrôle horaire. La pompe à chaleur est alors mise en marche aux heures les plus chaudes (en moyenne tout au long de la journée), par exemple de 13 à 16 heures. Autre avantage, c’est également durant cette période que la plupart des installations de panneaux solaires (si elles sont principalement orientées vers le sud) ont la production d’énergie la plus élevée et peuvent
La combinaison de ce modèle et de la pompe à chaleur nous permet d’effectuer des analyses détaillées sans devoir apporter de modifications physiques à un logement réel. En faisant varier des paramètres tels que le niveau d’isolation, le type de système de sortie (chauffage par le sol, ventilo-convecteurs ou radiateurs) et la taille du logement, nous pouvons simuler la réaction de la pompe à chaleur dans ces différents scénarios. Cette méthode nous permet d’obtenir des informations précieuses pour l’optimisation des systèmes de pompe à chaleur et leur contrôle intelligent.

AUTEURS: Sara Hooyberghs (chercheuse) et Tom Vercammen (chef de projet), affiliés au Centre d’expertise énergétique de Thomas More.

Système tout-en-un
Chauffage, climatisation et eau chaude sanitaire
Parmi les plus silencieux du marché
Label énergétique A+++
Un confort maximal avec une consommation minimale



















Arctic Box











Arctic Tower



















Une maison fraîche, tandis que votre eau domestique est chauffée GRATUITEMENT ?
C’est CirQ HP multisplit NOUVEAU















à chaleur avec raccordement externe pour l’eau chaude sanitaire Arctic Monobloc







Arctic HT R290












Toujours la bonne température avec une pompe à chaleur Midea



« Connected Home ajuste le chauffage en temps réel en fonction de l’occupation. Vous pouvez ainsi réduire votre consommation d’énergie jusqu’à 30 %. »
— Wendy Baeyens, Key Account Manager



Comment tirer le meilleur parti de votre maison ? Avec la technologie intelligente, vous pouvez ajuster le chauffage, l’éclairage et d’autres appareils en fonction de votre style de vie. Découvrez Siemens Connected Home : la solution domotique intuitive et prête pour l’avenir. Notre Key Account Manager Wendy Baeyens explique pourquoi.
Qu’est-ce que Connected Home ?
Wendy : « Connected Home est une solution domotique sans fil de Siemens, principalement destinée aux résidences ou aux petits bâtiments commerciaux. C’est un système de pointe pour contrôler intelligemment et automatiquement le chauffage et l’éclairage, entre autres. L’objectif : augmenter le confort, la sécurité et l’efficacité énergétique des habitations. »
Pourquoi Connected Home est-il pertinent ?
Wendy : « Les solutions de maison intelligente gagnent énormément en popularité. Siemens est un acteur de premier plan dans le secteur du chauffage, de la ventilation et de la climatisation depuis des années ; nous apportons désormais cette expertise au secteur résidentiel avec un système de haute qualité qui évolue en fonction des besoins des utilisateurs. »
« De plus en plus, nous investissons dans des maisons durables et économes en énergie. Avec Connected Home, nous répondons à cette évolution. En contrôlant le chauffage en temps réel en fonction de l’occupation, vous pouvez économiser jusqu’à 30 % d’énergie. Une bonne chose pour l’environnement et pour votre portefeuille. »
Comment fonctionne Connected Home ?
Wendy : « Le cœur de Connected Home est le hub. Vous pouvez y connecter jusqu’à 40 appareils. Pensez à un thermostat, filaire ou sans fil, et à des servomoteursradiateur sans fil. Vous pouvez ainsi régler la température de chaque pièce individuellement et à votre convenance, et contrôler l’eau chaude sanitaire. »


« De plus, Connected Home intègre une série de dispositifs intelligents qui augmentent le confort et la sécurité grâce à une automatisation simple. Il s’agit de contacts de fenêtre et de porte sans fil – qui interrompent la demande de chaleur lorsqu’une fenêtre ou une porte est ouverte –, de prises intelligentes et de détecteurs de mouvement sans fil et de capteurs de fuite d’eau intelligents. »
« Le détecteur de fuite d’eau détecte les fuites, avertit immédiatement les utilisateurs ou actionne la vanne d’arrêt pour éviter les dégâts des eaux. »

Comment Connected Home se distingue-t-il ?
Wendy : « Tout d’abord, c’est une solution pérenne, basée sur le protocole Zigbee 3.0. Les prises et relais intelligents permettent d’ajouter facilement de nouveaux répéteurs au réseau maillé. »
« De plus, l’application mobile Connected Home est particulièrement conviviale. Vous pouvez facilement ajouter des pièces et des appareils, consulter les prévisions météorologiques ou même personnaliser l’environnement de l’application avec vos propres photos. Vous pouvez également consulter diverses données, telles que les historiques, la qualité du signal, l’état de la batterie, le pourcentage d’ouverture de la vanne et les notifications. Une fois configuré, le système est également utilisable hors ligne. »
« Connected Home est une solution domotique abordable et de haute qualité. Grâce à l’installation sans fil, vous n’avez pas besoin d’investir dans des modifications hydrauliques supplémentaires et vous pouvez facilement intégrer de nouveaux appareils et fonctionnalités. »
Quels avantages Connected Home offre-t-il aux installateurs ?
Wendy : « Connected Home est rapide et facile à installer et à utiliser. Via l’application Connected Home ou sur notre site, vous pouvez consulter des tutoriels vidéo pratiques et des questions fréquemment posées. »
« Connected Home offre aux installateurs la fiabilité et la qualité reconnues de Siemens, dans un format intuitif et convivial. »
Comment commander Connected Home ?
Wendy : « Les installateurs peuvent acheter la gamme chez leur grossiste local. De septembre à décembre 2024, nous proposons d’ailleurs un pack de démarrage à un prix exceptionnellement avantageux, comprenant une commande de chaudière, un thermostat sans fil et 5 servomoteurs-radiateur (3+2 gratuits). Le moment idéal pour tester Connected Home et en faire l’expérience par vous-même. »
Package promotionnel Connected Home

1 hub

1 thermostat sans fil


1 récepteur






3 + 2 gratuit servomoteur-radiateurs sans fil
Prêt à utiliser Connected Home ?
Commandez le pack chez votre grossiste local.
Plus d’infos ?
Visitez notre site web www.siemens.be/connectedhome ou contactez-nous à bp.sales.be@siemens.com
À la demande de l'Expertisecentrum
Energie (ndlr: Centre d’expertise sur l’énergie) basé à Geel, des recherches ont été menées sur le potentiel des stratégies de régulation variables sur une installation thermique dans un logement existant à Hasselt. Les détails de cette étude se trouvent dans la thèse de Warre Leynen, réalisée dans le cadre du projet
Thermi-Var. L’accent a été mis sur la conception de nouvelles stratégies de régulation relatives à la performance de la pompe à chaleur et au confort des pièces lorsque le stockage de l’énergie est utilisé pour augmenter la part de l’autoconsommation.
Le logement actuel
Ce paragraphe présente l’installation du logement actuel. Tout d’abord la figure 1 montre un aperçu synthétique de l’installation. Les différentes composantes de l’installation sont ensuite expliquées.
COMPOSANTS DE L’INSTALLATION
Une pompe à chaleur air-eau monobloc est utilisée pour la production de chaleur. La pompe à chaleur fournit à la fois l’eau chaude sanitaire et le chauf-
fage du bâtiment ainsi que son refroidissement. Le système est également prévu pour chauffer l’eau de la piscine. L’eau chaude sanitaire est chauffée par un boiler de 300 L. Un tampon parallèle de 1 000 L est installé pour le chauffage central (et le refroidissement). La régulation de la pompe à chaleur permet la régulation de l’eau chaude sanitaire par le biais d’une régulation par préférence. En ce qui concerne la régulation du chauffage central, la pompe à chaleur détermine la température d’entrée par le biais d’une régulation à compensation météorologique et la pompe secondaire est également régulée par ce système. La régulation des différents ventilo-convecteurs et la régulation par zone du chauffage par le sol s’effectuent par l’intermédiaire du Niko home control. Il n’y a pas d’autre communication entre le système domotique et la pompe à chaleur. En ce qui concerne le débit thermique, différents systèmes sont utilisés.
Il existe plusieurs options d’installation pour un chauffage par le sol, notamment :
● Un système humide ;
● un système sec ;
● le fraisage.
Dans le logement en question, c’est le système humide qui est utilisé, ce qui signifie que les tuyaux reposent sur l’isolation dans la chape. Il s’agit d’un système lent qui utilise la masse thermique de la composition du sol.
Un convecteur est un système de sortie composé d’un échangeur thermique composé d’ailettes. Pour produire de la chaleur par convection, le convecteur est chauffé en faisant couler de l’eau chaude dans les ailettes. Il se produit
alors une circulation de l’air, également appelée convection. L’air chaud monte et se refroidit à nouveau, ce qui le fait redescendre et passer de nouveau par le convecteur.
Un ventilo-convecteur est un système de sortie composé d’un échangeur thermique équipé d’ailettes et de ventilateurs. Ici, l’air est aspiré par le bas par des ventilateurs. Cet air est à température ambiante. L’air aspiré atteint l’échangeur thermique alimenté par de l’eau chaude. Cet échangeur thermique capte l’air froid et le transmet à l’eau chaude. Comme ce système de sortie utilise des ventilateurs, on parle de convection forcée.
Résultat du logement actuel Lorsque nous examinons la stratégie de régulation d’origine, nous obtenons les résultats suivants, présentés dans le tableau 1.Dans la cadre de la stratégie de régulation actuelle, il n’y a pas encore d’optimisation entre la régulation à la sortie et la production. La puissance thermique reste incertaine, car il n'y a pas de couplage entre la pompe à chaleur et les éléments de sortie. Au niveau des résultats, cela se traduit par un COP faible lorsque la PAC fonctionne et que la production de chaleur insuffisante, la température d’entrée augmente plus vite que nécessaire et via un nombre relativement élevé de démarrages et d’arrêts. Quand la PAC a atteint sa température d’entrée, elle s’arrête quelle que soit la température ambiante dans les différentes zones. Si l’on améliore la régulation en contrôlant la pompe de circulation secondaire via le système domotique, sans tenir compte de la gestion active de la demande, on constate que le COP augmente de plus
Ventiloconvecteurs 1 er étage
Étage Chauffage par e sol

1 RÉSULTAT DE LA STRATÉGIE DE RÉGULATION D’ORIGINE
janvier - avril
Ventiloconvecteurs rez-dechaussée
Convecteurs rez-de chaussée +0
de 10 % et que le confort est beaucoup plus élevé : 87,1 % au lieu de 74,8 %.
Aperçu des stratégies de régulation
A partir des simulations sur l’installation avec la régulation actuelle, on constate que des améliorations sont possibles au niveau de la stratégie de régulation, indépendamment de l’intégration d’un contrôle intelligent prenant en compte la production ou les prix de l’électricité. Cette observation a également été faite dans un autre cas suivi dans le cadre du projet Thermi-Var. Différentes stratégies de régulation sont donc simulées. Les principales stratégies de régulation sont l’application d’un contrôle horaire sur l’eau chaude sanitaire, un élément dont l’influence peut être observée dans les différences entre les stratégies 2 et 3. Le contrôle ho-
raire peut également être appliqué au chauffage, en réduisant la courbe de chauffe la nuit (stratégie 5) ou en l'augmentant durant la journée (aux heures où l’injection est probable).
Dans une troisième stratégie de régulation, la courbe de chauffe du chauffeeau ne sera pas augmentée en fonction d’un horaire, mais en fonction de la capacité d’injection effectivement mesurée. Cette stratégie est incluse dans les schémas 7.1-7.3. Comme l’installation photovoltaïque ne peut pas être intégrée dans le logiciel de simulation utilisé, il est difficile de tirer des conclusions.
Voici un aperçu des nouvelles stratégies de régulation appliquées à l’installation. Les stratégies de régulation ci-dessous ont été sélectionnées pour améliorer le confort dans le logement.
L’objectif est d’utiliser ces stratégies de régulation pour mieux comprendre la consommation de la pompe à chaleur et ce que cela implique pour le confort dans le logement.
● Régulation 2 : régulation avec prévention de la légionellose
● Régulation 3 : régulation avec contrôle horaire du chauffe-eau
● Régulation 4 : régulation avec contrôle horaire du chauffe-eau et réduction du volume tampon
● Régulation 5 : régulation avec contrôle horaire du chauffe-eau et ajustement de la courbe de chauffe sur le chauffe-eau
● Régulation 6 : régulation avec contrôle horaire sur le chauffe et le réservoir tampon
● Régulation 7 : régulation tenant compte de la production des panneaux
Tableau 2 RÉSULTATS DE LA RÉGULATION AVEC RÉDUCTION DE LA
janvier - avril
Réglage 4
Tableau 3 RÉSULTATS DE LA RÉGULATION
janvier - avril
Réglage 1 (oorspronkelijk)
Réglage 2
Réglage 3
Réglage 4
Réglage 5
Réglage 6
Réglage 7.1
Réglage 7.2
Réglage 7.3
• 7.1: Démarrage lorsque la production PV est supérieure à 2 kW
• 7.2: Démarrage lorsque la production PV est supérieure à 1 kW
• 7.3: Démarrage lorsque la production PV est supérieure à 0,5 kW
Quel est l’effet du volume tampon sur les prestations et le confort ?
La comparaison entre les stratégies de régulation 3 et 4 permet de répondre à cette question. L’installation comprend un réservoir tampon de 950 L, ce qui est un volume important pour un logement familial. Comment la réduction de la taille du réservoir tampon affecterait-elle les prestations de la pompe à chaleur et le confort dans le logement ? Le modèle est identique aux régulations précédentes, seul le volume du réservoir tampon est modifié dans les paramètres de réglage du
réservoir tampon dans Hysopt. Voir le tableau 2. Un réservoir tampon plus petit entraîne une consommation légèrement inférieure (±85 kWh de moins sur la période simulée). L’autoconsommation diminue d’un peu plus, soit 90 kWh. Cette simulation montre que la taille du réservoir tampon a une incidence sur la capacité de contrôle de l’installation.
L’augmentation du nombre de démarrages/arrêts au cours de cette simulation est clairement visible et peut avoir un impact négatif sur la durée de vie de la pompe à chaleur. Enfin, le nombre d’heures de fonctionnement reste à peu près le même que dans les régulations précédentes. Le confort diminue légèrement car le volume d’eau chaude qui peut être stockée est moindre lorsque le réservoir tampon n’est pas chauffé par la pompe à chaleur.
Quel est l’effet du contrôle horaire sur les prestations et le confort ?
Pour avoir une réponse à cette question, nous devons comparer les stratégies 2 et 5. Nous voyons qu’en appliquant une baisse à la courbe de chauffe pendant la nuit, des économies significatives sont possibles selon les simulations. Il est important de noter ici que le chauffage principal est assuré par des ventilo-convecteurs. Avec un système lent tel que le chauffage par le sol, les économies seraient probablement moindres. Un autre avantage du contrôle horaire réside dans la réduction du nombre de démarrages et d’arrêts, alors que le confort reste pour ainsi dire inchangé. En appliquant le contrôle horaire, 2 595 kWh des 2 763 kWh (consommation totale) proviendront du réseau. Sans contrôle horaire, cette part sera similaire (93%). Lorsque la production pho-


Scannez le code QR et enregistrez votre/ vos chaudière(s).

Nouveau sur le Portal? Créez votre compte et commencez à enregistrer
Thermostat d’ambiance neuf
Compatible avec toutes les chaudières à condensation Bosch
Système de contrôle EMS 1 & 2
Écran couleur
Prêt pour hybride
*Action valable du 01.09.2024 jusqu’au 15.12.2024 lors de l’enregistrement de chaque Condens 5300i ou d’un Condens 7700i Délai de livraison estimé : 4 semaines après l’enregistrement
tovoltaïque est relativement plus importante ou que la demande de chaleur est réduite, cette différence peut s’accroître.
Conclusion
Les simulations dans ce cas d’étude confirment ce que nous voyons également en pratique dans un autre cas, à savoir que l’impact de l’optimisation d’une régulation dépendante des conditions météorologiques est plus important que les économies possibles en intégrant une régulation qui prend en compte les productions photovoltaïques. Ces simulations montrent que réduire la courbe de chauffe pendant les périodes sans soleil est plus efficace en termes de consommation d’énergie que les régulations où la température d’entrée est augmentée aux heures où il y a beaucoup de soleil. C’est logique, mais il est important d’intégrer le fait que le confort reste pratiquement inchangé (différence entre les situations 5 et 6). Dans ces simulations, la différence en termes de consommation d’énergie photovoltaïque entre le contrôle horaire et le contrôle basé sur l’injection réelle est évidente. Cependant, des ajustements des réglages du contrôle horaire et de la période simulée peuvent encore l’influencer.
Quand nous comparons les régulations deux à six, nous constatons de façon générale peu de changements au niveau de la consommation d’électricité, du nombre de démarrages/arrêts, du nombre d’heures de fonctionnement et du confort dans le logement. Il n’y a que dans les régulations quatre et cinq, où le réservoir tampon est réduit et la courbe de chauffe abaissée la nuit, que nous constatons une légère diminution de la consommation d’électricité, mais le confort diminue aussi légèrement, avec un ressenti négatif dans le chef du propriétaire. Un autre inconvénient de la quatrième régulation réside dans l’augmentation du nombre de démarrages et d’arrêts. S’il est possible de fonctionner avec un réservoir tampon de 500 litres, les résultats des simulations montrent que ce choix est négatif pour la durée de vie de la pompe à chaleur. La seule différence majeure entre les six premières stratégies de régulation est qu’avec la sixième le confort se maintient sans problème autour de 22°C de 7h à minuit. Ce n’est pas le cas des stratégies précédentes puisqu’avec celles-ci la température fluctue continuellement entre 22°C et 17°C tout au long de la journée.
Si nous comparons la septième stratégie de régulation avec les autres, nous
constatons que la consommation électrique de la pompe à chaleur reste à peu près la même que celle des stratégies précédentes. Ce qui est remarquable, c’est que la consommation électrique diminue significativement lorsque nous soustrayons les productions photovoltaïques générées pendant le fonctionnement de la pompe à chaleur de la consommation électrique de la pompe à chaleur. En liant la pompe à chaleur aux productions photovoltaïques, il est possible de réaliser des économies sur la facture d’énergie. Autre point qui ressort de cette stratégie, la diminution du nombre de démarrages et d’arrêts. Cette diminution est due au stockage d’énergie supplémentaire dans le réservoir tampon. En stockant cette énergie supplémentaire tirée des panneaux photovoltaïques dans le réservoir tampon, le confort du logement augmente légèrement.
SOURCE :
Thèse : “Het potentieel van variabele regelstrategieën op een thermische installatie toegepast in een bestaande woning” de Warre Leynen (ndlr : Le potentiel des stratégies de régulation variable sur une installation thermique appliquée à un logement existant) www.thermi-var.be/publicaties.html
Techlink met volontiers ses membres à l’honneur, comme le montre une fois encore ce numéro de Heat+.
Votre entreprise a récemment mené à bien un projet intéressant ? Prenez contact avec notre rédacteur Dirk De Wolf (dirk.dewolf@techlink.be); c'est sans engagement.
Ce projet vous permettra de placer votre entreprise sous le feu de l'actualité, mais à partir d'une autre perspective.


R290
Tout est réuni dans une même unité
Pompes à chaleur air/eau monobloc
Aeroblock® WAB 8 et WAB 11
~ Fonctionnement silencieux - 35 dB(A) à 2 m
~ Compresseur scroll à faible niveau sonore
~ Réfrigérant naturel R290
~ Température départ jusqu'à 70°C
~ Pour les nouveaux bâtiments et rénovations
~ L'installation très flexible
~ Simplicité d'utilisation
~ Design intemporel
Ca c’est la fiabilité.
Techlink souhaite promouvoir les connaissances technologiques et diffuser les développements pionniers dans notre secteur. Cet article présente le score KPI holistique, une méthode développée par le groupe de recherche EMIB de l'Université d'Anvers, pour sélectionner les systèmes de chauffage et de refroidissement collectifs les plus adaptés aux immeubles à appartements. Cette méthode vous permet de classer objectivement les systèmes potentiels pour un bâtiment spécifique, tout en tenant compte des préférences personnelles en termes de coût et de confort thermique. Poursuivez la lecture de cet article pour découvrir comment le score KPI holistique peut faire la différence en matière de chauffage et de refroidissement des immeubles à appartements, ainsi que son potentiel pour les politiques futures.

Nécessité de systèmes collectifs de chauffage et de refroidissement dans les bâtiments
« Une transition énergétique durable nécessite un changement au niveau du chauffage et du refroidissement des bâtiments. Les systèmes collectifs de chauffage et de refroidissement (ciaprès les « installations collectives ») joueront un rôle majeur à cet égard. Les différentes unités résidentielles seront reliées à une production ou à une source commune connectée par de grandes conduites de distribution. L'intégration de plusieurs habitations dans la même installation permet d'optimiser la conception et le contrôle, entraînant de meilleures performances et des périodes d'amortissement plus courtes. Les réseaux de chaleur dans les villes et les zones résidentielles en sont des exemples bien connus, mais les systèmes de ce type peuvent également permettre d’im-
portants gains d’efficacité dans les immeubles à appartements.
De nombreux systèmes existent, généralement distingués par le nombre de conduites de distribution et le type de sous-station résidentielle (le raccord entre la distribution et chaque utilisateur final). Les exemples incluent les boucles combinées (combilus) équipées d’une seule conduite d’alimentation et d’une seule conduite de retour, également appelées circuit unique, et les systèmes traditionnels à quatre tuyaux, avec deux circuits. Les sous-stations résidentielles peuvent comprendre notamment des échangeurs de chaleur à plaques, des réservoirs de stockage décentralisés ou des pompes à chaleur booster. Il existe en outre les systèmes « change-over », une nouvelle variante qui permet de distribuer des températures différentes dans les habitations. La multiplicité des choix rend difficile la sélection du meilleur système pour votre projet. C’est pourquoi nous proposons d’utiliser un score KPI holistique pour vous guider dans la phase de conception des installations collectives », explique Stef Jacobs, chercheur doctorant à l’Université d’Anvers, avec une subvention du Fonds pour la Recherche scientifique [1S08622N].
Les systèmes change-over, c’est quoi ?
Comme nous l’indiquions, un système collectif peut être constitué de plusieurs conduites d’alimentation. En général, on prévoit une conduite d’alimentation et une de retour pour obtenir une température d’alimentation et une température de retour déterminée. Par exemple, le système inclut un système pour le chauffage des locaux
et pour le refroidissement, à haute et/ ou à basse température. S’il y a plus de trois lignes de distribution, il n’y a généralement qu’un seul circuit pour l’eau chaude sanitaire (ECS), appelé la conduite de circulation.
« Un système change-over fonctionne comme une installation collective traditionnelle, mais peut également refroidir via le même système que le chauffage d’ambiance, comme un chauffage par le sol. Ce basculement de la température d’entrée peut se faire de deux manières, centralisée ou décentralisée. Dans le cas d’un change-over décentralisé, il y a au moins deux circuits, l’un pour le chauffage d’ambiance et l’autre pour le refroidissement d’ambiance. Le système de sortie est raccordé à ces deux conduites d’arrivée au moyen d’une vanne à six voies et peut basculer localement entre deux régimes de température. En cas de change-over centralisé, le chauffage par le sol est couplé à un seul circuit, dont la température d’entrée est régulée sur la base des besoins dans les habitations couplées. Par exemple, la température peut être de 35°C à un moment donné pour assurer le chauffage des locaux, et de 16°C à un autre moment pour rafraîchir le sol là où c’est nécessaire.
De telles configurations nécessitent évidemment un capteur de température pour le contrôle du débit dans le système de sortie et pour contrôler le point de rosée afin d’éviter toute condensation indésirable », explique Stef Jacobs.
Ces installations collectives sont très intéressantes dans les appartements neufs où la demande de refroidissement représente une partie importante de la demande énergétique annuelle. La figure 1 montre trois exemples de systèmes change-over centralisés. Les fonctionnement des concepts A et B ont déjà été expliqués dans les éditions précédentes (pompe à chaleur d’appoint : septembre 2022 ; stockage décentralisé avec refroidis-
Figure 1: Représentation schématique de 3 systèmes « changeover » centralisés, (A) un système combilus avec stockage décentralisé de l'ECS,(B) un système combilus avec pompes à chaleur booster décentralisées, et (C) un système à 4 tuyaux avec conduite de circulation pour l'ECS.

sement : novembre 2023). Le concept C, le système à 4 tuyaux, est un système change-over centralisé car le circuit de chauffage central peut passer du chauffage au refroidissement. La conduite de recirculation continue à distribuer l’eau chaude sanitaire en tout temps.
Pourquoi est-ce difficile de choisir le meilleur système ?
Comparer différentes installations collectives est délicat en raison de nombreux facteurs, tels que les caractéristiques du bâtiment, les profils des occupants, les conditions météorologiques et la stratégie de régulation. Il est donc souvent difficile de savoir quel système choisir pour un bâtiment spécifique, en particulier pour les systèmes les plus récents. En tant
que concepteur, il faut tenir compte de tous ces facteurs. Souvent, le choix est fondé sur l’expérience ou la préférence, ce qui ne conduit pas toujours au système le plus approprié pour le projet.
Comment améliorer cette procédure de sélection ?
Stef Jacobs : « Une analyse comparative des différentes conditions permet de mieux cerner le champ d’application optimal des différents systèmes, conduisant à des recommandations. Lors de l'élaboration de ces recommandations, il est essentiel de tenir compte des préférences des (futurs) occupants concernant des indicateurs de performance conflictuels, comme les exigences de confort thermique et les coûts d’investissement et d’exploitation (CAPEX et OPEX) qui y
Figure 2: Flux de travail du cadre d'évaluation permettant de formuler des recommandations pour les installations collectives à différentes conditionnalités.

sont liés. Il est important de trouver un équilibre entre confort et coût total pour une bonne conception du système. »
« Nous avons mis au point un nouveau cadre d’évaluation en trois étapes. La première consiste à définir les conditionnalités et les systèmes à comparer. Ensuite, ces différents indicateurs de performance sont obtenus par le biais de simulations. Enfin, ces indicateurs sont convertis en un score KPI holistique, prenant en compte les préférences pour des objectifs conflictuels. », explique Stef Jacobs.
« Le score KPI généré dépend des systèmes collectifs considérés, mais le classement mutuel reste toujours le même lorsque plusieurs systèmes sont ajoutés. Tous les indicateurs de performance sont d’abord normalisés par rapport à la médiane correspondante, puis additionnés sous la forme d’une somme pondérée. Cette somme pondérée est calculée les f_costs, qui représentent la préférence pour les objectifs conflictuels », précise Stef Jacobs. La figure 2 présente la méthode de manière schématique.
Illustrons cette méthode par un
exemple. Nous allons évaluer les trois systèmes change-over centralisés de la figure 1. Le nombre d’appartements varie de 8 à 50 unités résidentielles. En outre, quatre profils d’occupants représentant la population flamande sont comparés :
ILes couples retraités (21% de la population flamande) : ils sont plus souvent à la maison avec une demande de chauffage plus élevée, mais la demande d’eau chaude a tendance à être légèrement inférieure.
IILes ménages actifs de deux personnes (environ 25% de la population) : la demande d’ECS, de chauffage et de refroidissement des locaux se concentre principalement le matin et le soir, en fonction du mode de vie et des horaires de travail. Chaque logement dispose d’une douche standard.
IIILes ménages actifs de 4 personnes avec enfants en âge scolaire (41% combinés avec le type IV) : similaires au type II, mais avec deux enfants en âge scolaire, ce qui crée un profil de demande thermique plus élevé et plus variable.
IVLes ménages luxueux de 4 personnes avec enfants en âge scolaire (41% combinés avec le type III) : similaire au profil III, mais avec des besoins énergétiques plus importants. En particulier, la demande en eau chaude est plus élevée en raison de la présence d’une baignoire, d’une douche effet pluie et de quatre robinets.
Les f_costs varient de 0 (préférence pour un confort thermique élevé indépendamment du prix global) à 1 (préférence pour la solution la moins chère, au détriment du niveau de confort inférieur). La figure 3 donne une vue d’ensemble du concept d’installation en fonction des préférences (confort vs coût total), des profils des occupants (axe x) et de la taille du bâtiment (axe y).
En considérant uniquement le confort thermique, indépendamment des coûts totaux (CAPEX et OPEX), il convient d’examiner les résultats en haut à gauche (f_costs = 0). Nous voyons que pour les quatre profils d’occupants (I à IV) et pour toutes les tailles de bâtiments (8 à 50), le concept C a la préférence. Nous pouvons donc poser comme principe que si le confort thermique prévaut, les



SOLUTION ESTHÉTIQUE ET DESIGN
RÉSISTANT - PROTECTION GARANTIE: protéger l’unité extérieure contre la pluie, la grêle, les UV, les feuilles et les chocs MONTAGE RAPIDE
ACIER GALVANISÉ LAQUÉDURABILITÉ ET QUALITÉ DE FINITION PARFAITE
6 MODÈLES adaptables selon la configuration & PERSONNALISABLES dans toutes les couleurs RAL





























Multipliez les avantages avec 3CE P Multi+, le conduit de référence pour les chaudières étanches condensation.















3CE P MULTI+


– Installation sécurisée avec le conduit concentrique étanche
– Optimisation de l’espace dans la gaine technique
– Évite les terminaux en façade






RENCONTREZ-NOUS SUR INSTALL DAY HALL D STAND 164

Vous avez besoin d’une expertise pour la rénovation d'un conduit collectif ?

Faites appel à notre service DIAGNO-PRO









solutions à 4 tuyaux sont préférables. Inversement, nous voyons également que si seul le coût total est pris en compte, un combilus avec des pompes à chaleur d’appoint est préférable (en bas à droite).
En outre, nous constatons que le système à 4 tuyaux (concept C) apparaît systématiquement comme le choix recommandé dans tous les scénarios étudiés, lorsque l’importance du confort est supérieure à celle du coût (jusqu’à et y compris f_costs < 0,57).
Ce résultat est conforme aux attentes étant donné que le concept C présente d’excellentes performances en matière de confort. L’inconfort en matière d’ECS est minime grâce à la conduite de circulation et le confort fourni tant pour le chauffage que le refroidissement est toujours égal ou légèrement supérieur à la performance des deux autres concepts comparés.
À partir de f_costs = 0,6, le concept B commence à émerger comme une alternative intéressante, d’abord pour les ménages de type luxe, puis pour les autres ménages. Lorsque la réduction des coûts prime sur le confort thermique, le concept B est recommandé pour toutes les tailles de bâtiments et tous les profils d’occupants considérés. L’inconfort du concept B en matière d’ECS reste cependant relativement élevé en comparaison avec les autres systèmes, mais dans des limites acceptables. Ce point pourrait être amélioré avec une pompe à chaleur d’appoint plus puissante ou un réservoir de stockage plus grand.
Le basculement du système à 4 tuyaux vers le système combilus avec pompes à chaleur d’appoint comme choix privilégié ne se fait pas brusquement avec une augmentation des f_costs. Il y a plutôt une phase intermédiaire où le concept optimal dépend du profil d’occupation et de la taille du bâtiment. Par exemple, le concept A (combilus avec des réservoirs de stockage décentralisés) est préféré en matière
Figure 3: Recommandations pour différentes tailles de bâtiment et différents profils d'occupants. Le concept A est un combilus avec stockage décentralisé de l'ECS et régulation via 2 capteurs, le concept B est un combilus avec pompes à chaleur d'appoint et le concept. C'est le système à 4 tuyaux avec change-over pour le circiut du chauffage central.

de f_costs ∈ [0.79, 0.97] pour les petits immeubles à appartements avec une consommation d’ECS centralisée. En effet, la régulation à deux capteurs (voir l’édition de novembre 2023) est avantageuse dans ce cas précis pour réduire les coûts d’exploitation.
Que peut signifier cette méthode pour l’avenir ?
Cette méthode peut être un outil utile pour les bureaux d’études, car des simulations sont encore nécessaires. Les responsables politiques peuvent également l'utiliser ; Ils peuvent faire des choix plus ciblés grâce au score relatif et à l’accent mis sur les différents bâtiments et types d’occupants. Pour les appartements de service principalement occupés par des couples de retraités qui ont un mode de vie fixe, ils peuvent recommander le combilus avec des pompes à chaleur d’appoint décentralisées, tandis que les immeubles à appartements où vivent principalement de jeunes familles actives auront tout intérêt à opter pour un combilus avec un système de stockage décentralisé.
Il faut bien sûr poursuivre les re-
cherches et élargir encore le score KPI pour y inclure un KPI de durabilité, tel que les émissions de CO2. Des tests doivent également être effectués sur d'autres systèmes et profils d’occupants, ainsi qu’une transposition concrète aux projets de rénovation. L’inclusion des exigences spatiales peut influencer le choix optimal, le système à 4 tuyaux étant susceptible d’être choisi moins souvent qu’un combilus en raison de l’espace plus important qu’il requiert.
PLUS D’INFOS SUR LE SCORE KPI ?
Contact: Stef.Jacobs@uantwerpen.be; Ivan.Verhaert@uantwerpen.be
Publication scientifique de cette recherche : Jacobs S, Van Minnebruggen S, Matbouli H, Ghane S, Hellinckx P, Verhaert I.
Evaluating collective heating and cooling concepts by incorporating occupants’ preferences for conflicting performance indicators. Energy and Buildings. 2024; 314(issue):114264. https://doi.org/10.1016/j. enbuild.2024.114264


theMura
✓ Détecteur de mouvement ou de présence
✓ Design élégant et particulièrement plat
✓ Grande zone de détection :
14 x 17 m pour une hauteur de montage de 0,8 à 1,2 m
16 × 10 m pour une hauteur de montage à 2,2 m
✓ Extension flexible grâce à la connexion maître/esclave
✓ Bouton pour enclenchement manuel intégré (désactivable)
✓ Compatible avec plaques de recouvrement Niko Original, Intense et Pure
theLuxa S360 pour une détection sur deux façades simultanément
✓ Détection de 360°, Ø 32 m, avec protection anti-angle mort
✓ Montage sur un angle de la maison et/ou au plafond possible
✓ Préréglé pour une mise en service immédiate
✓ Seuil de luminosité et temporisation à l’extinction réglables
✓ Tête de détection pivotable et inclinable
✓ Fonctions d’apprentissage, d’impulsions, de test
✓ Compatible avec boîte d’encastrement 60 mm



Les pompes à chaleur (PAC) disposent de nombreux atouts pour encourager l’élimination progressive des combustibles fossiles et la transition vers un système énergétique électrifié. Elles offrent un rendement élevé, mais aussi de nombreuses possibilités d’interaction avec les panneaux solaires et les autres appareils électriques. Contrôler et optimiser le fonctionnement des PAC grâce à une régulation intelligente est essentiel pour exploiter pleinement leur potentiel.
Connecter les pompes à chaleur : une nécessité et une opportunité
Les PAC, en prélevant la chaleur dans leur environnement, peuvent délivrer beaucoup de chaleur avec peu d’énergie. Le coefficient de performance d’une PAC électrique est généralement compris entre 2,5 et 6. Les PAC sont néanmoins assez complexes et les coefficients atteints dépendent fortement de l’installation et des conditions réelles de fonctionnement.
La plupart des PAC sont électriques. Or, s’il est possible de produire de l’électricité de façon durable grâce à des sources d’énergie renouvelable (vent, soleil, …), leur production est très variable. Avec l’introduction massive d’appareils électriques tels que les PAC et les véhicules électriques, concilier l’offre et la demande deviendra plus compliqué.
Il s’avère donc particulièrement important d’appliquer le principe de flexibilité énergétique au bâtiment ainsi qu’aux installations et aux appareils dont il est équipé. Cette flexibilité peut être mise en oeuvre avec des appareils ménagers (lave-linge, sèchelinge, …) et des stations de recharge pour véhicules électriques (charge différée, charge modulée, …), mais aussi en régulant les installations techniques telles que les PAC.
Ainsi, pour réduire le pic de consomma-
tion d’électricité typiquement observé le matin, il est possible de retarder la production d’eau chaude sanitaire. Pour ce qui est du chauffage, la demande d’énergie peut être déplacée en faisant fonctionner la PAC principalement pendant la journée, c’est-à-dire lorsque les panneaux solaires produisent de l’énergie, et en la maintenant éteinte tout au long de la nuit.
Suivre le fonctionnement de la pompe à chaleur
Pour garantir la durée de vie et l’efficacité de la PAC, celle-ci doit être correctement réglée et rigoureusement contrôlée. Lorsqu’une PAC remplace un générateur (à combustible fossile), le risque de subir toute une série de problèmes inopinés est plus élevé. En effet, il arrive bien souvent que les autres éléments qui constituent l’installation de chauffage (tels que le système de distribution et d’émission) ne soient pas adaptés aux particularités de la PAC. Des températures d’émission plus élevées sont ainsi susceptibles de réduire son coefficient de performance. Il se peut également que la PAC se mette en marche et s’arrête plus souvent que prévu, ce qui est susceptible de nuire à l’efficacité du dispositif, mais aussi à sa durée de vie. Ce comportement peut aussi affecter les nouvelles installations et rester longtemps inaperçu. Un suivi et une analyse de la consommation électrique de la PAC permettent toutefois de détecter rapidement ce type d’anomalies.

Vos clients s’intéressent de plus en plus aux bâtiments intelligents et les technologies connectées ?
Buildwise a rassemblé pour vous toutes les informations utiles sur cette thématique. Vous découvrirez sur notre page dédiée tout ce qu’il faut savoir sur les installations intelligentes permettant d’économiser l’énergie, mais aussi sur les nouveaux modèles d’entreprise vous permettant d’offrir plus de services à vos clients et de générer plus de revenus. Sans oublier la maintenance prédictive, la construction de smart buildings performants et durables et encore beaucoup d’autres sujets.
INTÉRESSÉ ? Jetez vite un œil à cette page (https://buildwise.direct/batiments-intelligents-campagne).
Par ailleurs, contrôler la puissance de sortie de la PAC permet de connaître son coefficient de performance réel. Il est possible d’analyser son évolution dans le temps et de com-
Propane (R290)
Installation facile
Fonctionnement silencieux



La pompe à chaleur intelligente

Le distributeur des pompes à chaleur Weheat en Belgique.
Visitez notre stand à Installday ! (stand 193)

Tout est possible avec le Minilift S pour eaux grises :
Différentes puissances de pompes
Résistant à l‘eau chaude et eau saumurée (adoucisseurs)
Au choix : 5 différentes possibilités de connexions
Volume utile réglable de manière variable
parer la performance obtenue à celle prévue dans le projet ou à celles que peuvent atteindre des installations similaires. Ce suivi peut en outre s’avérer utile pour signaler les problèmes et intervenir à temps, notamment en réglant la température de départ ou l’écart de température dans le circuit d’émission.
Interaction optimale avec
Comme les PAC peuvent se mettre en marche, s’éteindre ou se moduler au moment le plus propice, elles permettent de décaler la consommation énergétique (déplacement des charges ou load shifting). Il importe donc de surveiller la production d’électricité et les appareils électriques les plus énergivores. Un système de gestion énergétique intelligent (EMS pour Energy Management System) peut être utilisé à cet effet (voir figure 1). Elle détermine la situation optimale en se basant sur des mesures et des conditions limites.
Une étape supplémentaire consiste à laisser l’EMS gérer les principaux appareils du bâtiment, et notamment la PAC. Pour cela, il est essentiel que cette dernière comprenne le langage de l’EMS. Il peut s’agir du protocole de communication ModBus, mais le protocole Smart Grid Ready (ou SG Ready) est une alternative relativement récente et plus simple. De plus en plus de fabricants de PAC connaissent ce protocole et l’intègrent dans leurs appareils.
Il faut garder à l’esprit que la régulation au moyen d’un EMS a généralement pour unique objectif d’optimiser la consommation d’électricité dans le bâtiment. Il est donc impératif de contrôler attentivement son impact sur le fonctionnement de la PAC (confort, rendement, durée de vie), afin de détecter les problèmes et d’apporter les modifications nécessaires avant qu’il ne soit trop tard.

Un système de management de l’énergie (EMS) surveille et régule les principaux appareils électriques d’une habitation pour optimiser la consommation d’électricité.
Communication et collaboration entre les domaines d’expertise
Faire fonctionner une PAC de manière optimale et appliquer le principe de flexibilité aux appareils : deux mondes bien souvent différents. L’installateur HVAC sait mieux que quiconque ce qui est indispensable à la PAC et au fonctionnement hydraulique du système de chauffage, tandis que l’EMS analyse la consommation électrique totale du bâtiment pour l’optimiser en fonction des conditions limites (tarifs, production des panneaux solaires, …).
Pour concilier ces deux mondes, il est nécessaire que les différents domaines d’expertise communiquent et collaborent entre eux. Pour ce faire, il leur faudra sélectionner les appareils compatibles et s’entendre sur le fonctionnement et la régulation des PAC. Par la suite, un suivi et une analyse bien menés garantiront un fonctionnement optimal ainsi qu’une maintenance efficace, ce qui contribuera à améliorer la satisfaction du client.
Conclusion
Tant les PAC que les systèmes de management de l’énergie ont un rôle à jouer dans le futur paysage énergétique. En outre, ils ont besoin l’un de
l’autre pour fonctionner de manière optimale. Bien que le marché évolue rapidement et que de nombreuses solutions soient déjà disponibles, il reste difficile d’obtenir une interaction idéale dans la pratique. La communication et la collaboration s’avèrent essentielles à cet égard, et ce, de préférence, le plus tôt possible dans le processus de construction. En effet, un suivi rigoureux et une régulation intelligente des PAC permettront de relever les défis futurs et de créer de nouvelles opportunités de marché.
Cet article a été rédigé dans le cadre des projets VLAIO ‘COOCK STEEV’(Slimme Technologie voor Energie-Efficiënte Verwarming) et ‘TETRA Thermi-var’ (Potentiel et applicabilité des installations thermiques à régulation variable). De plus amples informations sur le sujet et ces deux projets sont disponibles sur www.smartheating.be (uniquement en néerlandais).
SOURCE : Buildwise Magazine juilletaoût 2023 : Régulation intelligente et pompes à chaleur : un duo prometteur (blz. 18-19), de P. D’Herdt et J. Van der Veken.

La série MIÑO sont des vannes métalliques pour le gaz, manoeuvrées manuellement. Spécialement fabriquées pour éviter le démontage des composants
• Laiton Européen CW617N
• Système de Blocage avec une manette solide
• Facile installation grâce au manchon
• Marcage CE. Selon norme EN-331: 2015







Performances optimales,coûts réduits















Technologie de moteur EC avec 6 différentes options de réglage









PRODUCT LAUNCH










Install Day stand 82
Pour rendre le chauffage des bâtiments plus durable, le Plan flamand pour l’énergie et le climat (Vlaams Energie- en Klimaatplan) mise sur les réseaux de chaleur et les pompes à chaleur. Ces technologies nécessitent une approche différente de la conception et de la régulation des systèmes de chauffage central. C’est la raison pour laquelle Techlink souhaite y consacrer son attention et laisse la parole à Eddy Janssen dans une série d’articles. Ce quatrième article porte sur « le propane en tant que réfrigérant ».
Les pompes à chaleur transforment la chaleur ambiante en un niveau de température plus élevé afin que cette énergie gratuite devienne utilisable pour nous. Il faut très peu d’électricité pour ce faire et cette électricité peut être produite avec peu d’émissions de CO2 Que des avantages, semble-t-il. Les pompes à chaleur ont cependant un problème, qu’elles partagent avec les appareils de réfrigération à compression : le risque d’une fuite du réfrigérant. L’impact environnemental de ces fuites a contraint ce secteur à opérer des changements radicaux à plusieurs reprises, et c’est une fois de plus le cas aujourd’hui.
Réfrigérants naturels : retour en grâce
Avec le protocole de Montréal en 1987, il a été possible d’introduire les HFC, qui sont sans danger pour la couche d’ozone. Cependant, ils ont rapidement été critiqués en raison de leur fort potentiel de réchauffement planétaire, alors que le changement climatique est devenu un enjeu politique depuis la création du GIEC en 1988.
En outre, certains HFC appartiennent à la famille des PFAS (substances poly- et perfluoroalkyles), qui s’oxydent dans l’atmosphère pour former des acides PFCA tels que le TFA (acide trifluoroa-
Grafiek 1 Het nieuwe Europese afbouwschema voor F-gassen. Nieuwe afschaling F-gasquota tonnen co2-eq. t.o.v. 2015 (in %)
Le nouveau plan européen de réduction des gaz fluorés. Nouvelle diminution des quotas de gaz fluorés
©RCC Koude- en luchtbehandeling ancien nouveau
©RCC Koude- en luchtbehandeling oud nieuw
PRP = propriété matière
Équivalent CO2 = PRP x masse de réfrigérant
Réfrigérant PRP équivalent CO2 par exemple 2,5 kg de réfrigérant
R410a (Gaz fluorés) 2088 5220 kg ou 5,2 tonnes
R32 (Gaz fluorés) 675 1688 kg ou 1,69 tonnes
R290 (propane) 3 7,5 kg
cétique). Ce sont des substances qui se dégradent très lentement et s’accumulent dans les eaux naturelles. Elles provoquent donc une pollution irréversible qui ne peut être éliminée par le traitement de l’eau potable. Les HFO (hydrofluoroléfines) sont parfois présentés comme une alternative aux HFC
en raison de leur faible contribution à l’effet de serre. Toutefois, en cas de fuite, certains d’entre eux se décomposent dans l’atmosphère en « produits chimiques éternels » dont il a été démontré soupçonné qu’ils se décomposent en PFAS, avec les conséquences négatives que l’on sait pour la santé

À l’échelle mondiale, ces problèmes ont été pris en charge à travers plusieurs révisions du protocole de Montréal. En Europe, le premier règlement sur les gaz fluorés de 2014 visait à réduire les émissions de ces gaz en imposant des quotas. Il avait aussi pour objectif d’améliorer l’étanchéité grâce à des contrôles obligatoires, dont la fréquence augmente avec l’équivalent CO2 du réfrigérant (masse x PRP).
Le nouveau règlement sur les gaz fluorés de 2024 est beaucoup plus strict et l’élimination progressive s’étale dans le temps, jusqu’à leur interdiction à partir de 2050.
Des interdictions seront également imposées aux appareils en fonction de leur type, de leur capacité et du PRP du réfrigérant. Par exemple, concernant les nouveaux climatiseurs et les nouvelles pompes à chaleur d’une capacité inférieure à 50 kW, les réfrigérants ayant un PRP supérieur à 150 ne seront plus autorisés à partir de 2027. L’élimination progressive des réfrigérants à PRP élevé impactera fortement leur disponibilité et leur prix, d’autant plus que les applications médicales sont désormais incluses dans le quota. Opter aujourd’hui pour une installation fonctionnant avec des gaz fluorés reste risqué car des recharges coûteuses peuvent être nécessaires.
Le règlement sur les gaz fluorés vise à encourager des solutions de remplacement respectueuses de l’environnement, à savoir les réfrigérants naturels tels que le propane. N’étant pas des gaz fluorés et ayant un très faible potentiel de réchauffement climatique, ils ne sont pas concernés par la réglementation sur les gaz fluorés. Malgré les dangers liés à leur inflammabilité, facilement contrôlables, les réfrigérants naturels, grâce à leurs nombreux avantages, auront de plus en plus de poids.
Le propane est un gaz incolore et inodore dont l’inflammabilité est beaucoup plus importante que celle du R32, par exemple. En outre, étant plus lourd que l'air, le propane peut former un mélange explosif dans les conduites souterraines ou les sous-sols en cas de fuite. L’installateur doit donc respecter un certain nombre de règles de sécurité qui concernent à la fois le stockage, l’installation, l’entretien et la mise hors service. L’installation ou le travail sur le circuit de refroidissement ne nécessite aucun agrément, mais une formation est indispensable. Le client a le choix entre trois options : une installation à l’extérieur, une quantité de réfrigérant limitée ou des dispositifs de sécurité supplémentaires.
CONFIGURATION EN EXTÉRIEUR AVEC UN MONOBLOC
Avec une pompe à chaleur air/eau monobloc, la totalité du réfrigérant est installée à l’extérieur. Ce principe est et l’environnement. C’est pourquoi de plus en plus de pays souhaitent l’interdiction de certains de ces réfrigérants.
utilisé depuis longtemps pour différents réfrigérants mais s’impose de plus en plus pour des raisons de sécurité contre les incendies. Il n’y a dès lors pas de restriction, ni en termes de quantité de réfrigérant, ni en termes de puissance. Contrairement à un mise en œuvre split, cette pompe à chaleur est testée en usine et fermée hermétiquement, ce qui réduit le risque de fuites. L’installateur ne doit pas effectuer d’opérations relevant des techniques du froid, mais doit être informé des dangers du propane et des règles de sécurité décrites dans le manuel de montage. Celles-ci peuvent être réparties en deux groupes : les mesures pour l’intérieur et celles pour l’extérieur. Par exemple, l’installation extérieure doit être suffisamment éloignée d’ouvertures de ventilation telles que des fenêtres ou des bouches d’aération de cave. Aucune source inflammatoire ne doit se trouver dans la zone de sécurité. Pour éviter que du propane ne pénètre dans le bâtiment via la conduite d’eau en cas de fuite du condenseur, ces pompes à chaleur sont généralement équipées d’un dégazeur efficace. Celui-ci évacue la majeure partie du réfrigérant ayant fui vers l’air extérieur avant qu’il ne puisse pénétrer dans l’installation intérieure. En conséquence, il ne faut pas installer de dégazeurs automatiques dans le bâtiment, uniquement des dégazeurs manuels. Une double cloison dans le condenseur est également possible, mais ce transfert de chaleur supplémentaire nécessite une température de condensation plus élevée, ce qui réduit le COP.
Une pompe à chaleur monobloc se décline en plusieurs versions. Un monobloc autonome est équipé de périphériques tels qu’un chauffage électrique d’appoint, un vase d’expansion et une pompe. Cela économise de l’espace intérieur et du temps de montage. D’autre part, certains arguments plaident en faveur de l’installation de ces composants à l’intérieur, comme le libre choix des composants. C’est important pour le vase d’expansion (par
exemple dans le cas d’un volume d’eau très important lors de l’utilisation d’un réservoir tampon) et du point de vue d’une installation professionnelle en termes de prévention de la corrosion. À l’intérieur, ces composants sont également mieux protégés contre les intempéries ce qui permet à l'unité extérieure, souvent encombrante, d'être un peu plus compact
Des distances allant jusqu’à 30 m sont possibles entre le monobloc et l’installation intérieure, mais les raccordements extérieurs sont de préférence courts et bien isolés thermiquement. Il s’agit avant tout de réduire les pertes de chaleur, mais aussi de prévenir le risque de gel. Bien que la pompe à chaleur elle-même soit bien protégée, des risques de dommages existent en cas d’arrêt prolongé, par exemple à cause d’une pompe défectueuse ou d’une absence des occupants qui ne remarquent pas une coupure de courant. L’isolation de la conduite et du condenseur ne peut que retarder le gel, car l’eau stagnante finira par prendre la température extérieure. Les longs tuyaux peuvent être protégés en les enterrant suffisamment en profondeur. Afin de protéger le condenseur dans le monobloc et dans les raccordements extérieurs, certains fabricants prescrivent l’installation d’une vanne de protection contre le gel dans les deux raccordements. Lorsque la température de l’eau est inférieure à 3°C, cette vanne permet à l’eau de s’écouler jusqu’à ce que le système soit dépressurisé. La question est de savoir si une installation dépressurisée est à l’abri du gel. Il n’est pas souhaitable de vidanger l’ensemble de l’installation intérieure, car le remplissage prend du temps et favorise la corrosion, surtout si le contenu en eau est important comme dans le cas d’un réservoir tampon.
Lorsque la pompe à chaleur doit fournir de l’eau chaude en plus du chauffage central, il faut un réservoir de stockage, une vanne de sélection et des accessoires tels qu’une combinaison
d’entrée. De nombreux fabricants proposent des unités intérieures comme alternative plutôt que des composants séparés. On parle alors d’un split hydraulique. Cette solution permet de gagner du temps lors de l’installation et se révèle souvent plus compacte.
Le monobloc est généralement plus volumineux que l’unité extérieure d’un système split. Souvent, les pompes à chaleur monoblocs sont également équipées d’un ventilateur plus grand qui fonctionne à un régime plus faible, ce qui limite la pression sonore aux limites de la propriété. Pour le dimensionnement, on utilise en Flandre la puissance utile fournie à une température extérieure d’environ -8°C. Une pompe à chaleur trop petite ne suffit pas en cas de gel sévère et une pompe à chaleur trop grande oscillera plus souvent, en fonction de la limite de modulation. La comparaison de différents appareils en termes de SCOP et de puissance doit se faire sur la base de chiffres provenant de la même zone climatique et à la même température de l’eau.
INSTALLATION INTÉRIEURE AVEC
QUANTITÉ DE RÉFRIGÉRANT SÛRE
Avec une teneur en propane inférieure à 150 g, l’installation en intérieur est possible sans mesures de sécurité supplémentaires. Cependant, avec une quantité de réfrigérant aussi faible, la puissance est limitée car toute la surface de l’évaporateur et du condenseur doit être mouillée pour assurer un transfert de chaleur correct. Pour l’instant, cette limite de puissance est d’environ 6 kW. Des capacités plus importantes ont déjà été atteintes à l’échelle d’un laboratoire, offrant des perspectives pour le marché de la rénovation, entre autres, mais il reste à voir si cela est combinable dans des appareils commerciaux ayant une SCOP élevé.
Cette petite quantité de propane est difficile à réaliser dans des climatiseurs split, raison pour laquelle les applications se concentrent actuellement sur
des machines compactes telles que les chauffe-eau avec pompe à chaleur, les pompes à chaleur d’appoint et les petites pompes à chaleur glycol/eau utilisées avec des sources géothermiques et des solutions PVT. En l’occurrence, PV signifie PhotoVoltaïque et T, Thermique. Ces pompes sont équipées d’un échangeur de chaleur air/glycol à ailettes caché derrière un panneau photovoltaïque. Grâce à sa grande surface, cet échangeur de chaleur fonctionne avec le vent et aucun ventilateur n’est nécessaire. Cela permet d’obtenir un SCOP plus élevé et un fonctionnement silencieux et nécessitant peu d’entretien.
UNE PLUS GRANDE QUANTITÉ DE RÉFRIGÉRANT
Le nouveau règlement sur les gaz fluorés interdit les gaz fluorés dans les climatiseurs split à partir de 2035. La quantité de 150 g de réfrigérant y est très faible, mais en fonction de la surface du lieu d’installation et de la hauteur à laquelle l’unité intérieure est placée, la quantité de propane peut être plus importante. La quantité autorisée de propane est basée sur le fait que le propane est plus lourd que l’air. Une installation contre le plafond est donc plus favorable car le propane, en cas de fuite, se mélange à un plus volume d’air plus important, ce qui réduit le risque de dépassement de la limite inférieure d’inflammabilité (LII). En 2024, au moins trois marques proposeront ce type de climatiseur au propane et on s’attend à ce que de plus en plus de fabricants passent à l’étape suivante.
Des solutions au propane avec une plus grande quantité de réfrigérant existent également pour les pompes à chaleur Brine. Cela est possible grâce à une construction adaptée comme la compartimentation et un ventilateur ATEX qui souffle vers l’extérieur avant le démarrage du compresseur, ou lorsqu’un capteur détecte une fuite.
AUTEUR: ing. Eddy Janssen, ancien professeur et président du groupe sectoriel énergie de l’Université d’Anvers

Le gouvernement belge a l’ambition de réduire les émissions de gaz à effet de serre de 55 % d’ici 2030 et de rendre le pays neutre en carbone d’ici 2050. Cela oblige les ménages à réfléchir à leurs méthodes de chauffage en termes d’accessibilité financière et de durabilité. Le gaz propane, éventuellement combiné à des énergies renouvelables, est une solution clé dans la transition énergétique qui est réalisable et abordable.
Le potentiel du propane en Belgique
La suppression progressive des chaudières au mazout est l’un des objectifs du plan Air Climat Energie (PACE) qui prévoit la fin de l’installation des chaudières à mazout à partir du 1er mars 2025 pour les nouvelles maisons et à partir du 1er janvier 2026 pour les maisons existantes.
Près de 1,5 million des familles en Belgique chauffent encore leur maison au mazout. Elles doivent donc chercher des techniques de chauffage plus respectueuses de l’environnement.
Prêt pour l’avenir
Dans une nouvelle construction, il est absolument nécessaire d’utiliser des énergies renouvelables. On opte généralement pour l’installation d’une pompe à chaleur qui puise gratuitement l’énergie de l’environnement. Combinée à un système de chauffage à basse température, des panneaux solaires et une bonne isolation, c’est un choix évident. Mais ce n’est pas le cas lors de rénovations, où toutes ces conditions ne peuvent pas toujours être remplies.
Un passage du mazout au propane dans ces habitations a un impact positif sur le niveau E, rend la consommation d’énergie plus durable et réduit en moyenne les émissions de CO2 de 20 %*. Une situation gagnant-gagnant !
Installation facile des systèmes au propane
L’installation d’une chaudière à condensation au gaz propane est très similaire à celle d’une chaudière au gaz naturel. Il existe des modèles prêts à l’emploi, spécialement conçus pour fonctionner au gaz propane. Le fabricant de votre choix n’at-il pas de modèle spécifique pour le gaz propane dans sa gamme ? Pas de souci, car chaque type et marque de chaudière à condensation peut parfaitement fonctionner au gaz propane, moyennant une petite adaptation qui peut être réalisée sur place par le fabricant.
Collaboration avec Primagaz
Primagaz établit des relations à long terme avec ses partenaires et vise toujours une situation gagnantgagnant avec un avantage clair pour les partenaires, qui reçoivent une récompense pour l’apport de nouveaux clients. Nous offrons soutien et conseil, et nous mettons en relation les partenaires avec les clients de Primagaz à la recherche d’installateurs fiables. En collaborant, ils offrent à nos clients la solution la plus adaptée et nous visons ensemble un avenir plus durable !
Outre son faible prix coûtant, sa disponibilité et ses avantages pour l’environnement, le propane présenterait également des propriétés thermodynamiques favorables à son utilisation comme réfrigérant dans les pompes à chaleur. Est-ce exact et peuton l’exprimer en chiffres ? Eddy Janssen, ancien professeur et président du groupe sectoriel énergie de l’Université d’Anvers, répond à cette question.
En général, plus les températures de la source de chaleur et de l’application sont proches, meilleur est le COP. Le chauffage par le sol est donc à privilégier comme système de sortie. Par ailleurs, les échanges de chaleur dans la pompe à chaleur doivent se faire à une température aussi constante que possible, conformément à la théorie de la thermodynamique. L’échange de chaleur sans changement de température n’est possible que grâce aux changements de phase, comme l’évaporation et la condensation, ce qui explique en partie le COP élevé des pompes à chaleur à compression. Afin d’étudier l’effet conjoint des nombreuses propriétés de la substance frigorigène sur les performances, une simulation a été réalisée au moyen du logiciel EES, et ce pour les réfrigérants R410a, R32 et R290 (le propane). Dans chaque cas, les mêmes conditions ont été supposées pour les réfrigérants : surréfrigération de 5°C, surchauffe de 0,5°C, température de condensation de 40°C (soit une température de l’eau de 35°C), température d’évaporation de 2°C (réaliste à une température extérieure de 7°C) et efficacité isentropique égale pour les compresseurs. Voici le résultat.
La pression de refoulement beaucoup plus faible du propane sollicite moins les composants, ce qui se traduit par
Température finale de compression (°C)
Température de condensation : 40 °C

une durée de vie plus longue. Après la compression, la température est bien plus élevée que celle de condensation. Cependant, avec le propane, cet écart est, jusqu’à 40°C, plus faible que, par exemple, avec le R410a. La température finale de compression relativement basse se traduit non seulement par une usure moindre, mais aussi par un COP plus élevé. Toutefois, la limitation de la quantité de propane à 150 g peut parfois réduire le COP, selon les spécifications de l’appareil.
Sur l’ensemble de la plage de température, le COP est supérieur d’environ 0,1 à celui du R32, ce qui se traduit par une économie d’énergie de 2 %. Par rapport au R410a, le gain théorique est même de 4 %. Dans la pratique, ces gains sont dépassés car les fabricants de pompes à chaleur concentrent aujourd’hui leurs innovations sur le propane, avec une grande attention portée au SCOP dans un souci de transparence via l’étiquette énergie. Pour une température d’entrée de 35°C, des valeurs SCOP allant jusqu’à 6 sont atteintes dans notre climat ! Cela s’explique en partie par l’affinement de la régulation et par une plus grande surface d’évaporation qui permet de travailler avec une température d’évaporation plus basse. En même temps, beaucoup d’efforts ont été faits pour assurer un fonctionnement silencieux.
La température critique plus élevée du propane permet une condensation à
Température d’évaporation (°C)

une température bien plus élevée, rendant possible une température de l'eau allant jusqu'à 75°C. Le COP est alors faible, ce qui fait que, sans isolation du bâtiment, ce n’est pas une solution pour les maisons existantes équipées de radiateurs. En revanche, pour la production d’eau chaude sanitaire, la température plus élevée est un atout car un faible COP est toujours préférable à des résistances électriques dont le COP est égal à 1.








Ce 26 juin, à l’occasion de la Journée Mondiale du Froid, le monde a pris un moment pour se pencher sur l’importance du refroidissement, de la climatisation et des pompes à chaleur. Nous avons mis en lumière le rôle essentiel joué par le secteur de la réfrigération et sa technologie dans notre vie quotidienne et dans la société moderne.
La Journée Mondiale du Froid est une initiative de Steve Gill, une figure connue du monde international du HVAC. Techlink soutient cette initiative car nous en partageons l’idée sous-jacente : il est crucial que le secteur du froid gagne en visibilité auprès du grand public.
Alors qu’il parle de cette journée, M. Gill aborde les applications HVAC au sens large. Dans un article publié sur le site web australien Climate-
ControlNews (CCN), il indique que le refroidissement est souvent associé à la conservation des aliments, alors que les systèmes de climatisation sont également largement utilisés pour assurer un environnement intérieur confortable dans les maisons et autres bâtiments. Selon lui, les pompes à chaleur utilisent aussi des techniques du froid dans la mesure où elles extraient de la chaleur depuis une source pour la transférer vers un autre endroit.
« Le refroidissement, la climatisation et la technologie des pompes à chaleur remontent à plusieurs centaines d’années », affirme M. Gill. « Ce sont des applications qui répondent à la demande humaine de confort, de sécurité alimentaire et de procédés thermiques industriels. Sans les techniques du froid, la vie moderne serait impossible. Voilà pourquoi il est frustrant que les personnes travaillant dans ce secteur n’aient pas la reconnaissance qu’elles méritent ».
Temperature Matters
2024 est une édition très spéciale : nous célébrons le bicentenaire de la
naissance du physicien Lord Kelvin, pionnier de la thermodynamique connu pour son échelle de température absolue.
La campagne de cette année explore la signification profonde de la régulation de la température dans la société et le rôle crucial que notre industrie joue dans son maintien. En explorant les lois fondamentales de la thermodynamique, nous mettons en évidence sa pertinence continue à une époque marquée par l’augmentation de la demande d’énergie et le changement climatique.
Les travaux de Lord Kelvin ont ouvert la voie aux technologies des pompes à chaleur, essentielles aux stratégies de chauffage neutres en carbone, et soulignent l'importance du secteur dans les efforts mondiaux en faveur d’un avenir neutre en carbone.
https://worldrefrigerationday.org/

Ce PROcenter est aussi disponible via notre app et notre e-commerce.

Parce que le temps, c’est de l’argent
Sur notre plate-forme e-commerce ou via notre app, vous commandez vos articles en ligne 24h/24 et 7j/7. La commande est passée avant 19h ? Elle est prête le lendemain matin dès l’ouverture de votre PROcenter en Collect & Go. Avec 47 points de vente répartis dans toute la Belgique, il y en a forcément un à proximité de votre chantier. Pas le temps de passer ? Nous vous livrons votre commande gratuitement sur chantier dans la journée, y compris le samedi. Vous êtes vraiment pressé ? Notre service express externe Facq CHRONO vous l’apporte en moins de 90 minutes.
Plus d’infos sur facq.be
Nous sommes présents à Install Day ! Rendez-nous visite HALL B stand 90-97
Cette année électorale constitue un moment clé pour défendre nos idées et interroger le monde politique sur ses ambitions pour notre secteur. Nous avons posé la même question à différents partis : quelle est leur vision d’une exemplarité verte des bâtiments et des appels d’offres publics.
Dans son Mémorandum, Techlink a défini des priorités pour notre secteur, qui se structurent autour de trois axes : Décarboner – Décentraliser –Digitaliser.
Notre secteur souhaite relever le défi de la transition énergétique, mais il ne peut pas y parvenir seuls. Les différents gouvernements doivent prendre part à cette ambition par une politique énergétique audacieuse et ambitieuse sur le long terme.
Nous demandons aux gouvernements de « montrer le bon exemple », en commençant par la rénovation de leurs propres bâtiments et en imposant l’obligation d’utiliser des technologies durables dans les marchés publics et les travaux d’infrastructure.

Pour renforcer l’exemplarité des pouvoirs publics en matière de verdissement des bâtiments, il est essentiel de positionner les administrations publiques comme leaders de la transition énergétique. Cela commence par la mise en place d’une comptabilité et d’un cadastre énergétique pour suivre et optimiser la consommation. Des audits énergétiques réguliers doivent également permettre d’évaluer la performance énergétique des bâtiments et d’établir un programme de rénovation, tout en sensibilisant les utilisateurs. L’éclairage public doit en outre être optimisé avec des technologies moins énergivores. Les investissements exemplaires dans les énergies renouvelables doivent être prioritaires.
timents, que nous soutenons et qu’il s’agira d’intégrer, respectivement pour Bruxelles et la Wallonie, dans le décret et ordonnance pour le climat et dans le PACE et Cobrace. Les marchés publics, tant au niveau des régions que des communes, seront passés en ce sens et intégreront des clauses de durabilité, par exemple l’utilisation de produits et matériaux naturels, biosourcés qui soient produits durablement et au maximum localement.

Question :
Comment votre parti compte renforcer l’exemplarité du gouvernement en matière de verdissement des bâtiments publics et intégrer des obligations d’énergie renouvelable dans les appels d’offres publics ?

Une planification ambitieuse pour le monitoring des consommations et la rénovation des bâtiments devra être mis en place afin d’atteindre la neutralité carbone des bâtiments publics d’ici à 2040. A cela s’ajoute l’obligation d’intégration renouvelable aux bâ-
LES ENGAGES veulent accélérer l’isolation des bâtiments publics et lorsque c’est opportun, obliger les administrations à produire plus d’énergies décarbonées qu’elles n’en consomment. Le nouveau Gouvernement wallon « Azur » va par exemple définir une programmation pour atteindre cet objectif d’ici 2040 et simplifier les mécanismes de soutien pour les rendre plus efficaces. Nous souhaitons aussi intégrer autant que possible des clauses environnementales dans les marchés publics (déchets, réutilisation des eaux grises, énergies décarbonées…) et mieux prendre en compte la qualité des matériaux (biosourcés, réutilisés, recyclés, origine…) dans les critères utilisés. En Wallonie et en FWB, les nouveaux exécutifs MR-Engagés se sont d’ailleurs engagés à passer à la vitesse supérieure en la matière. Cela sera également un point d’attention au niveau fédéral.
Faites connaissance avec la gamme TECO FASTEC ! Avec les raccords polyvalents et l’Extender pratique, le kit de démarrage FASTEC offre une solution rapide et efficace pour les installations dans les espaces difficiles d’accès. Emballés dans une mallette pratique, ces raccords sont indispensables pour chaque installateur professionnel.









Nous souhaitons augmenter l’impact des stratégies de rénovation. Le taux de rénovation plafonne alors qu’il faut tripler le rythme pour atteindre nos objectifs.
Pour les bâtiments publics, il faudra continuer la stratégie d’optimisation de l’espace pour éviter les surcapacités. L’exemple d’un partenariat public privé à la « Scholen van Morgen » où de nombreuses écoles ont été rapidement rénovées est à reproduire. De même, nous poursuivrons et amplifierons les stratégies de rénovation pour les bâtiments publics. Nous pensons que faciliter également les procédures pourra aider les acteurs à accélérer les démarches. Plutôt que de forcer les pouvoirs publics à intégrer des énergies renouvelables, nous pensons intéressant d’ouvrir des concessions pour des productions renouvelables sur les espaces publics éligibles (rail, routes, bâtiments publics, etc.).

Les autorités jouent un rôle exemplaire lorsqu’il est question de rendre les bâtiments publics plus durables et les marchés publics doivent être aussi durables que possible. Nous voulons que les autorités prennent les devants en rendant la moitié des bâtiments publics climatiquement et énergétiquement neutres d’ici 2030 et la totalité d’ici 2040, en plaçant l’accent sur la circularité et les matériaux durables. Cela est possible si nous tirons parti des financements publics et si nous collaborons avec le secteur privé. À Bruxelles, au cours de la dernière législature, les autorités locales ont reçu plus de 16 millions d’euros pour soutenir la rénovation (énergétique) des bâtiments municipaux tels que les piscines, les
écoles, etc. Nous voulons poursuivre ce programme – « Renoclick », qui fait partie de « Renolution ».

Le CD&V reconnaît l’importance du rôle exemplaire des autorités dans la transition énergétique et climatique. En tant qu’autorité, nous plaçons la barre plus haut, tant en ce qui concerne les objectifs à atteindre que la mise en œuvre de mesures concrètes. Au cours de la prochaine législature, nous ferons l’inventaire des charges d’investissement des administrations locales pour qu’elles atteignent les objectifs climatiques et énergétiques, et nous adapterons le soutien de la Flandre en conséquence. Nous compilerons une base de données pratique avec des exemples de projets de haute qualité au niveau local. Nous soutenons les autorités locales dans la passation de contrats de services énergétiques, tels que la conclusion de contrats de performance énergétique. Nous encourageons les administrations locales à participer financièrement aux projets d’énergie renouvelable et à inclure des conditions « circulaires » dans les appels d’offres publics. Nous tirons parti des possibilités en termes d’énergie partagées avec nos actifs publics. Dans le même temps, nous veillons à ce que les autorités locales de tutelle ne surchargent pas les collectivités locales de charges administratives.

Les autorités doivent montrer l’exemple en portant les investissements publics à 4 % du PIB. Ces investissement concernent les infrastructures publiques et la connectivité numérique (5G et fibre optique), mais également les bâtiments publics économes en énergie d’ici 2040, avec un
accent sur les matériaux durables. Des collaborations plus étroites peuvent stimuler l’innovation et garantir l’efficacité des fonds publics engagés. La transparence et l’efficacité sont essentielles, tout comme le renforcement des exigences en matière de durabilité dans les marchés publics. Une telle évolution nécessite une réforme de la législation européenne sur les marchés publics, en tenant compte de l’importance croissante du droit de l’environnement et de l’énergie.

Compte tenu du moment, nous formulerons nos remerciements amicaux à Techlink pour cette opportunité. Bien sûr, nous voulons que les autorités assument correctement leur rôle d’exemple, mais les modalités concrètes de cette volonté font actuellement l’objet de négociations. Par conséquent, il ne nous semble pas très constructif de faire toutes sortes de déclarations à ce sujet pour le moment.

Vooruit estime que les autorités devraient être à l’avant-garde de la lutte contre le changement climatique et rendre leur propre patrimoine plus durable. Plus précisément, des investissements massifs en matière d’économie d’énergie doivent être réalisés dans les bâtiments publics au cours des prochaines années. Les sociétés de services énergétiques (SSE) peuvent réaliser ces interventions énergétiques (isolation, électrification, énergies renouvelables...). Les interventions peuvent être financées par un fonds public-privé et les coûts du projet peuvent être progressivement remboursés par les économies d’énergie réalisées. De cette manière, le budget n’est pas inutilement grevé. De façon générale, Vooruit estime que le développement durable est crucial dans les appels d’offres publics.
250 en retour !
Achetez entre le 1 septembre et 31 décembre 2024 un Eurolyzer S1, remettez votre ancien analyseur de combustion, de n’importe quelle marque, et recevez jusqu’à € 250 de retour !
L’ensemble Eurolyzer S1 est livré avec des accessoires, une mallette, un certificat de calibrage OmniumMQS et 7 ans de garantie*
Avec OmniumMQS, votre appareil a une garantie durant 7 ans. Vous payez un prix fixe tous les 2 ans pour l’entretien, la réparation et le calibrage.* Le calibrage de démarrage est GRATUIT.
* Conditions : www.euro-index.be/fr/omniummqs


Action d’échange

Le 16 avril 2024, Bruxelles
Environnement présenté le programme minimum d’entretien des systèmes de chauffage et de climatisation, approuvé en Région de BruxellesCapitale le 21 mars 2014. La réglementation renouvelée sur les installations de chauffage de type 2 (arrêté ministériel de 2023) a également été abordée. Ces arrêtés décrivent une série d’opérations d’entretien et de contrôle.
Cette réglementation est basée d’une part sur la directive européenne PEB et, de l’autre, sur la réglementation belge (fédérale et régionale) relative aux installations techniques. La première prévoit un “entretien et une inspection réguliers des parties accessibles des systèmes de chauffage, de ventilation et de climatisation par du personnel qualifié”, tandis que la seconde établit une distinction entre les petites et les grandes installations, bien qu’elle repose sur une base commune. Le champ d’application de la réglementation PEB sur les installations techniques comprend les installations de chauffage (les chaudières à gaz et à mazout, sans doute bientôt aussi les chaudières à combustible solide, et les pompes à chaleur non réversibles d’une capacité de chauffage supérieure à 12 kW), les appareils de
Les appareils concernés
Type d’installations
SYSTÈMES DE RÉFRIGÉRATION (>12 KW)
SYSTÈMES DE VENTILATION AVEC “UNE BATTERIE FROIDE”
SYSTÈMES DE VENTILATION COMBINÉE
LES ÉMETTEURS
ÉQUIPEMENTS DU CIRCUIT D’EAU
SYSTÈME DE RÉGULATION
STOCKAGE CHALEUR/FROID
CHAUDIÈRES DE CHAUFFAGE
REPRIS DE 2014
Exemple
Production d’eau glacée, PAC réversible, tour de refroidissement, refroidisseur d’air, …
Centrales de traitement d’air, conduits d’air,…
Multispilt, ventilo-convecteurs, plafond/mur rafraîchissant, …
Pompes, vannes, systèmes d’expansion
production d’eau chaude au gaz, les installations de climatisation d’une capacité de refroidissement supérieure à 12 kW et les unités de traitement de l’air.
Le programme minimum d’entretien a été publié dans deux arrêtés ministériels :
● AM relatif aux systèmes de climatisation, publié le 21/03/2014; ● AM d’élargissement aux systèmes de chauffage de type 2, publié le 10/04/2023 (abrogeant l’arrêté du 21/03/2014) – Titre complet : « Arrêté ministériel déterminant le programme minimum d’entretien des systèmes de chauffage de
AJOUTÉ EN 2023
Exemple
Pompes à chaleur non réversibles (pour le chauffage uniquement)
Avec échangeurs thermiques "chauds"
Radiateurs, convecteurs
Vannes thermostatiques (motorisées)
Compteurs
Ballons tampon
- Alimentation en combustible liquide
- Chambres de combustion et corps de chauffe
- Système de neutralisation de la condensation
- Isolation thermique
- Conduit d’amenée d’air pour les gaz de combustion et dispositifs de ventilation
- Conduit d’amenée d’air pour gaz de combustion
- Boilers ECS
- Échangeurs thermiques
type 2, de climatisation et de ventilation ». Applicable : à partir du 1/1/2025 !
Pourquoi cette décision ?
Cette décision a été prise à la demande du secteur. Il est évident que de nombreuses installations HVAC sont correctement entretenues, mais ce n’est pas le cas de toutes. Une base juridique était donc nécessaire pour améliorer la situation en imposant des exigences minimales. C’est ainsi qu’est né le programme minimum d’entretien. Il réglemente principalement l’entretien préventif et correctif. Le secteur était demandeur car la réglementation existante pouvait donner lieu à
Type d’installations
SYSTÈMES DE RÉFRIGÉRATION ET PAC (>12 KW)
SYSTÈMES DE VENTILATION
COMBINÉE
LES ÉMETTEURS
ÉQUIPEMENTS DU CIRCUIT D’EAU
SYSTÈME DE RÉGULATION
STOCKAGE CHALEUR/FROID
CHAUDIÈRES DE CHAUFFAGE
Exemple
Pompes à chaleur non réversibles (pour le chauffage uniquement)
Avec échangeurs thermiques "chauds"
Radiateurs, convecteurs
Vannes thermostatiques (motorisées)
Compteurs
Ballons tampon
Alimentation en combustible liquide
Brûleurs
Chambres de combustion et corps de chauffe
Neutralisation du système de condensation
Isolation thermique
Conduit d’amenée d’air pour les gaz de combustion et les dispositifs de ventilation
Conduit d’évacuation des gaz de combustion
Boilers ECS
Échangeurs thermiques
des interprétations différentes. Grâce à cette décision, tant les appareils concernés que les actes sont beaucoup plus clairs, ce qui est un avantage tant pour l’homme de métier/technicien que pour le client final.
Qui est responsable ?
Le propriétaire, titulaire ou déclarant du permis doit mettre en œuvre le programme et tenir à jour le carnet de bord. Il doit faire appel à un coordinateur maintenance PEB, c’est-à-dire une personne qui a suivi une formation reconnue sur le programme minimum et le carnet de bord. Ce coordinateur doit superviser la mise en œuvre du programme et joindre les rapports d’intervention au carnet de bord. Les agents de Bruxelles Environnement effectueront des contrôles ponctuels pour vérifier le respect de
Actions (nouvelles ou clarifications)
Pas d’actions supplémentaire mais contrôles à réaliser également en période de chauffe
dépoussiérage, vérification des raccordements,...
Vérification de l’état et du fonctionnement + nettoyage si nécessaire ; Vérification des bouches d’aération ; Vérification des vannes de contrôle
Vérification du fonctionnement, fuites,.. ;
Contrôle de fonctionnement, contrôle de l’enregistrement des données
Vérification de l’état, vérification de la qualité de l’eaut
Vérification réservoir de stockage (état, étanchéité, stabilité,...), Vérification protection cathodique, mise à la terre (si métal), Vérification des conduites de transport (étanchéité, régulateurs, flexibles,..), Nettoyage filtres, purgeurs,…
Nettoyage des parties véhiculant le combustible et l’air, dépoussiérage des rampes de bruleurs atmosphériques, contrôler état filtre à air si présent, lubrifier les éléments mobiles (remplir les graisseurs paliers, roulements), contrôles du dispositif d’allumage (vérification état, démontage, nettoyage des électrodes,..), contrôles des dispositifs de surveillance de flamme (par ionisation, cellule optique), contrôles sur le boitier de commande (état, connexions,...), contrôle des équipements de sécurité (détection de surchauffe, détection de manque d’eau, pressostat de sécurité, détection fuite, détection refoulement), contrôler les débits calorifiques à allure max et min, réaliser et analyser mesures de combustion
Contrôle des différents éléments (état revêtement réfractaire, étanchéité corps de chauffe, joints, évacuation condensats,...), nettoyage des différents éléments (siphon, surface d’échange, foyer,...)
Contrôle du PH, contrôle pompe de relevage (si présente)
Contrôle de l’état
Vérifier la propreté et nettoyer si nécessaire, le cas échéant : vérifier les ventilateurs et la commande du brûleur
Vérifier la propreté et nettoyer si nécessaire, pour les canalisations collectives : vérifier la présence d’un rapport d’inspection, le cas échéant, vérifiez l’extracteur de gaz
Contrôle qualité de l’eau d’appoint (suivant prescriptions), mesurer la température (stockage, départ et retour de la boucle ECS), contrôler l’état (corrosion, fuites, isolation thermique,…), inspection visuelle (si possible), vérifier certains composantes (protection cathodique, soupape de sécurité, anode sacrificielle, …)
Inspection visuelle (calcaire, corrosion, fuites,…), vérification des relevés de contrôle et de température
la réglementation. Pour faciliter ces opérations, des outils numériques seront également à disposition.
ToDo pour les sociétés de maintenance :
● Vérifier que chaque action (p.ex. mesure des débits d’air) est incluse dans le CMMS ! La gestion de la maintenance est parfois désignée par l’abréviation CMMS pour Computerized Maintenance Management System.
● Vérifier si le programme minimum est mentionné dans les spécifications.
● Suivre la formation « coordinateur maintenance PEB » :
● S’inscrire sur une liste d’attente ;
● Mise à jour programmée du contenu du cours.
DES QUESTIONS ?
Prenez contact avec Wilfried De Greef, Account Manager Febetec via consult@techlink.be
LIENS UTILES :
• Page web « outils chauffage et climatisation PEB » : https:// environnement.brussels/pro/outilset-donnees/sites-web-et-outils/ outils-et- documents-utiles-pour-lesprofessionnels-de-la-reglementationchauffage-et-climatisation- peb
• Page web relative à la législation chauffage climatisation PEB : https:// environnement.brussels/citoyen/ reglementation/textes-de-loi/ legislation- coordonnee-de-lareglementation-chauffage-etclimatisation-peb
• Page web relative aux formations chauffage et climatisation PEB: https://environnement.brussels/ pro/services-et-demandes/ agrements-et- enregistrements/ formations-des-professionnelsagrees-de-la-reglementationchauffage-et- climatisation-peb
Les règles relatives au nettoyage d'un conduit de fumée ou d'un système de conduit de fumée peuvent différer en fonction du type d'appareil de combustion et de son principe de dégagement de chaleur (transfert de chaleur direct ou indirect). Les exigences relatives à la vérification de la propreté et, le cas échéant, au nettoyage ou au ramonage d'un (système de) conduit de fumée) sont précisées dans les différentes législations régionales, notamment lors du contrôle périodique ou de l'entretien périodique de l'installation de chauffage. Cette opération ne vous apportera de toute façon que des avantages en termes de sécurité et de fonctionnement correct de l'installation. Car les ramoneuses et les ramoneurs font aussi partie de Techlink.
Qu'entend-on par nettoyage d'un (système de) conduit de fumée ?
Lors de la combustion de combustibles liquides (comme le gasoil), solides (bois, pellets, charbon) et dans une moindre mesure gazeux, des dépôts de suie ou de goudron peuvent se former dans le conduit de fumée si la combustion est incomplète, risquant de s'enflammer.
Le nettoyage ou le ramonage du conduit de fumée les enlève et élimine pratiquement tout risque de feu de cheminée. Le conduit de fumée peut être nettoyé ou ramoné :
● de l'intérieur (au bas du conduit de fumée) à l'aide d'une brosse spéciale en métal ou en nylon attachée à un bâton ;
● de l'extérieur (au sommet du conduit de fumée, par le toit) à l'aide d'une brosse attachée à un câble auquel est suspendu un poids.
En déplaçant la brosse de haut en bas, les dépôts se détachent de la paroi intérieure du conduit de fumée ou du
conduit d’évacuation. Le ramoneur enlève les débris et aspire les résidus sous le conduit d’évacuation. Il en profite également pour vérifier que le conduit n'est pas obstrué par un nid d'oiseau ou des briques mal fixées.
La suie retirée de l'appareil de combustion et de son conduit de fumée par le travail du ramoneur ou d'un professionnel agréé (technicien) est considérée comme un déchet industriel dangereux. Elle ne doit pas être laissée à la maison, mais doit être emportée pour être éliminée et traitée par une filière d'élimination agréée et respectueuse de l'environnement. L'élimination de ces déchets fait donc partie des services pour lesquels l'utilisateur paie.
Quelles sont les obligations légales pour nettoyer (ou faire nettoyer) un (système de) conduit de fumée ?
Il existe des différences selon le type d'appareil de combustion et son principe de dégagement de chaleur (transfert de chaleur direct ou indirect).
AAppareil de combustion décentralisé (local, individuel)
On entend par là un appareil de combustion qui émet sa chaleur par transfert direct afin d'atteindre et de maintenir un certain niveau de confort thermique pour les personnes se trouvant dans l'espace clos (par exemple, espace de vie, véranda, bureau) dans lequel l'appareil est situé.
Voici quelques exemples :
● poêle fonctionnant au gazole, au gaz naturel, au propane, au bois ou aux granulés de bois (qui n'est pas raccordé à un système de chauffage central) ;
● cheminée ouverte ou cassette encastrée ;
● convecteur fonctionnant au gaz.
Le nettoyage n'est pas obligatoire pour ce type d'appareil de combustion.
Sauf en Région de Bruxelles-Capitale, où le conduit de fumée d'un système de chauffage individuel fonctionnant en combustible solide, doit être nettoyé/ramoné une fois par an.


Tirez la bonne carte ! Chez SOVAC vous êtes toujours gagnant.
Dès à présent, vous trouvez toutes pièces de rechange pour chaudières murales gaz des marques les plus connues chez votre fournisseur habituel: SOVAC. Fini les déplacements inutiles. Tout à la même adresse ! SOVAC, le choix le plus vaste en pièces de rechange et outillage pour installateurs et dépanneurs en chauffage.


V. Marchandstraat 17, 3090 Overijse
Tél. : 02/672 20 62 | Fax : 02/673 93 92
E-mail: info@sovac.be | www.sovac.be
Pourtant, un nettoyage régulier est utile : il permet d'éviter un feu de cheminée et les défauts, il optimise la combustion et réduit les coûts de chauffage, et il diminue la pollution de l'environnement.
Vous chauffez toujours au bois ? Dans ce cas, il est plus sûr de (faire) nettoyer/ramoner votre cheminée deux fois par an.
B Appareil de combustion central On entend par là un appareil de combustion qui émet sa chaleur par transfert indirect. La chaleur produite par l'appareil de combustion est transférée à un fluide (par exemple l'eau, comme caloporteur) pour être distribuée par un réseau commun de tuyaux à plusieurs espaces (lieux) ou bâtiments (système de chauffage central), ou est utilisée pour produire de l'eau chaude.
Il convient de faire la distinction entre un appareil de combustion à circuit étanche ou non.
● Un appareil de combustion à circuit non étanche ou un appareil de combustion à circuit de combustion ouvert (type B) puise son air comburant dans l’espace où il se trouve (espace d'installation – local de chauffe) ;
● Un appareil de combustion à circuit étanche ou un appareil de combustion à circuit de combustion fermé (type C), est étanche par rapport au local dans lequel il se trouve (espace d'installation – local de chauffe) et prélève son air comburant directement à l'extérieur du bâtiment. Les conduits d'amenée d'air comburant, d'évacuation des produits de combustion et le débouché forment de préférence un système approuvé en tant qu’unité unique avec l'appareil de combustion.
La vérification et le nettoyage d'un
(système de) conduit de fumée d'un appareil de combustion central peuvent être effectués par :
● un technicien agréé (RBC : technicien chaudière PEB ; RW : technicien agréé), qui effectue également l'entretien ou le contrôle périodique de l'appareil de combustion central ;
● ou par un ramoneur. Un ramoneur ne peut que nettoyer/ramoner le conduit de fumée. Il doit le faire avant l'entretien périodique ou le contrôle périodique de l'appareil de combustion central. L'utilisateur reçoit du ramoneur un certificat de ramonage qu'il doit remettre au technicien agréé qui effectue l'entretien ou le contrôle périodique de l'appareil de combustion central (chaudière).
Bien que cela soit techniquement possible, la législation interdit à l'utilisateur de nettoyer lui-même le conduit de fumée de son appareil de combustion central. En cas d'incendie, par exemple, il doit pouvoir prouver à sa compagnie d'assurance ou au propriétaire que le conduit de fumée a été nettoyé ou ramoné par un professionnel compétent.
Après son intervention, le professionnel remet une attestation et une facture. Ils mentionnent la date du nettoyage ou du ramonage du (système de) conduit de fumée, ainsi que les éventuels dégâts constatés. Ce certificat doit être conservé pendant les délais légaux d'entretien périodique ou de contrôle périodique.
Si vous êtes locataire, vous êtes responsable de tout ce qui concerne l'entretien, y compris le nettoyage ou le ramonage de votre conduit de fumée. Si le conduit de fumée présente des défauts ou nécessite des réparations importantes, c'est au propriétaire d'en assumer la responsabilité. Après le nettoyage du conduit de fumée,
vous recevrez une attestation de nettoyage. Cette attestation comprend :
● le nom de l'exécutant ;
● la description de l'appareil de combustion ;
● les différents éléments du nettoyage ;
● les mesures pour éliminer les défauts éventuels.
Le fonctionnement du (système de) conduit de fumée et le type d'appareil de combustion déterminent la nécessité d'un nettoyage régulier.
1Conduit de fumée fonctionnant en dépression "naturelle" (tirage naturel), auquel est raccordé un appareil de combustion à circuit non étanche (type B)
Pour de telles installations, le nettoyage est fortement recommandé. Le bon fonctionnement du conduit de fumée repose sur un dimensionnement correct du conduit d’évacuation ainsi que sur sa propreté, afin de garantir à tout moment la dépression naturelle (tirage) nécessaire à l'évacuation optimale des produits de combustion.
En Région flamande, en tant qu'utilisateur, vous êtes tenu, de faire nettoyer le conduit de fumée, lors de l'entretien périodique, s'il y a un appareil de combustion central raccordé au conduit de fumée, fonctionnant avec :
* un combustible solide : bois, pellets, charbon (la puissance n'a pas d'importance)
* un combustible gazeux ou liquide d'une puissance nominale à partir de 20 kilowatts (kW). La puissance nominale figure sur la plaque signalétique de votre appareil de combustion. Pour un appareil de combustion central d'une puissance nominale inférieure à 20 kW, l'entretien périodique n'est pas obligatoire. Il est toutefois recommandé.
En Région de Bruxelles-Capitale, en tant qu'utilisateur, vous êtes obligé de faire vérifier la propreté du conduit de fumée et, le cas échéant, de le faire nettoyer lors du contrôle périodique PEB, si une chaudière fonctionnant au combustible gazeux ou liquide ou un chauffe-eau fonctionnant au combustible gazeux, est raccordé au conduit de fumée.
2Conduit de fumée fonctionnant en surpression, auquel est raccordé un appareil de combustion à circuit non étanche (type B) Pour de telles installations, la vérification du conduit de fumée est fortement recommandée, mais le nettoyage n'est pas obligatoire. Le fonctionnement sûr du conduit de fumée dépend entièrement du dimensionnement correct du conduit de fumée, d'une part, et de sa propreté pendant le fonc-
tionnement, d'autre part, afin que la surpression générée par l'appareil de combustion et les produits de combustion puisse être évacuée.
En Région de Bruxelles-Capitale, en tant qu'utilisateur, vous êtes obligé de faire vérifier la propreté du conduit de fumée et, le cas échéant, de le faire nettoyer lors du contrôle périodique PEB, si une chaudière fonctionnant au combustible gazeux ou liquide ou un chauffe-eau fonctionnant au combustible gazeux, est raccordé au conduit de fumée.
3Système de conduit de fumée, fonctionnant en surpression, auquel est raccordé un appareil de combustion à circuit étanche (type C).
Pour un appareil de combustion de type C (comme les chaudières
à rejet forcé des produits de combustion, typiques des chaudières à condensation), la vérification du système de conduit de fumée est fortement recommandée, bien que le nettoyage ne soit pas obligatoire.
Toutefois, en cas de forte contamination (dépôts de suie), un nettoyage est recommandé. En Région de Bruxelles-Capitale, vous êtes tenu de faire vérifier la propreté du conduit de fumée et, le cas échéant, de le faire nettoyer lors du contrôle périodique PEB, si une chaudière fonctionnant au combustible gazeux ou liquide ou un chauffe-eau fonctionnant au combustible gazeux, est raccordé au conduit de fumée.










































































































































































































































































































La transition énergétique est désormais bien lancée et génère une accélération pour le marché électrotechnique et HVAC. De nombreux produits et solutions sont disponibles, que les installateurs et autres professionnels du bâtiment ont pu découvrir lors du salon Cebeo Technology 2024, qui s’est déroulé du 14 au 16 mai à Brussels Expo. Cebeo fait partie de notre Écosystème d’installations multifonctionnelles et Techlink était heureux de venir y jeter un coup d’œil. Le Smart Lighting ou éclairage intelligent est l’avenir. Les organisateurs avaient prévu un Green & Smart Village pour soutenir l’installateur dans la transition énergétique au moyen de nombreuses présentations, démonstrations et produits sur les composants énergétiques susceptibles de faire baisser autant que possible la facture d’énergie de votre client final.


Au sein du groupe français coté en bourse, Rexel Belgium –grossiste professionnel en matériel et solutions électriques pour les marchés résidentiel, industriel & tertiaire – fête ses 25 ans en 2024. Cet anniversaire a été solennellement célébré avec les clients, partenaires et collaborateurs à Brussels Gate, à GrandBigard le vendredi 7 juin 2024. Plusieurs membres Techlink de notre Écosystème des installations multifonctionnelles étaient également présents.

Les exigences techniques imposées à l'ingénierie des services de construction et donc aux systèmes de fixation augmentent. Les systèmes de supportage fischer fournissent des éléments de montage et de fixation sûrs et économiques pour diverses applications de l'ingénierie du bâtiment. Les solutions
de fixation en acier électrozingué, galvanisé à chaud et en acier inoxydable conviennent aux systèmes de conduits légers, moyens et lourds.
La gamme comprend des systèmes de rails de montage, des colliers de serrage, des points fixes, des éléments coulissants, des fixations pour ventilation,

Les certificats de conformité VdS, FM et UL ainsi que les contrôles de protection contre le feu et de protection acoustique garantissent une sécurité accrue. VISITEZ-NOUS
des fixations pour éléments de construction en acier et une vaste gamme d'accessoires.
Les collaborateurs de Techlink montent tous les jours au créneau pour vous servir. Ils représentent notre secteur dans de nombreuses réunions, analysent ce que l'avenir réserve au secteur de l'installation et font bien d'autres choses encore. Voilà pour le côté public. En coulisses, se cache un être humain avec ses préoccupations et ses aspirations.

GEERT VERSCHRAEGEN
→ Date de naissance : 23/09/1968
→ Signe astrologique : Balance
→ Fonction : Teamleader Legal Department
→ En service depuis le 1er octobre 2023
→ Série favorite : Masters of the Air
→ Chanteur favori : Zucchero
Geert apporte à Techlink sa vaste expérience et son expertise en matière juridique. Actif chez Agoria pendant plus de 25 ans, il sait mieux que quiconque ce que c’est que de négocier avec les partenaires sociaux.
« J’ai étudié le droit (avec une spécialisation en droit économique et financier) à l’université de Gand, mais c’est chez mon premier employeur que je suis entré en contact avec le droit social, un peu par hasard, en remplaçant un juriste. J’ai ensuite élargi cette expérience pratique chez Agoria en y exerçant diverses fonctions. Le contact direct avec les membres, la création d’un lien de confiance et la recherche d’une solution pragmatique et socialement consensuelle sont des éléments qui me procurent une grande satisfaction personnelle. »
Après plus de 25 ans de service au sein de la fédération patronale de la technologie, Geert a rejoint Equans, où il a accumulé quelques années d’expérience en entreprise, notamment en tant que responsable des relations sociales. « J’y ai mené nombre de discussions avec les syndicats dans le cadre d’un processus de changement complexe. C’était une période passionnante, mais à un moment donné je me suis demandé si je devais continuer ou plutôt revenir à mes racines, à savoir une fédération professionnelle. Mon chemin a croisé celui d’Eric Piers, CEO de Techlink, et j’ai été particulièrement heureux de pouvoir apporter mon expertise à une organisation d’employeurs. »
Ces dernières années, Geert a découvert dans la moto une source de détente agréable. « J’adore me promener sur ma Royal Enfield. Pendant la période Covid, ces moments m’ont permis de trouver le mélange idéal entre ma passion pour l’histoire de la Seconde Guerre mondiale et la liberté qu’offre la moto. Ma Classic bullet est une réplique des motos mises à la disposition des soldats britanniques sur le front pendant la Seconde Guerre mondiale. »
Quand Geert part faire de la moto, il éprouve ce qu’on appelle de la « zénitude ». « Rouler sur les routes de campagne, admirer les paysages... pour moi, c’est le plaisir à l’état pur. Une relaxation totale. Chaque trajet en moto est une nou-
velle aventure, un voyage de découverte au cours duquel nous découvrons souvent des endroits agréables et rencontrons des gens sympathiques. Le sentiment de liberté est vraiment unique. On dit parfois : « Les garçons et leurs jouets ». Comme si les filles ne pouvaient pas être des fans de moto.... Ma femme a également commencé à faire de la moto de sa propre initiative. Nous y consacrons par conséquent beaucoup de notre temps libre. »
Geert est marié à Nancy depuis 30 ans. Ils ont deux enfants : Edward (27 ans) et Pauline (25 ans). C’est dans les petites choses que Geert retire le plus de plaisir, comme des sorties en famille. Une fois par an, ils essaient d’aller dans les Ardennes. « Depuis que notre fille vit principalement à Taïwan, il n’est plus aussi évident d’immortaliser des week-ends familiaux XXL », explique Geert, « mais ce qui est rare est d’autant plus apprécié. »
La musique est ce qui fait le sel de sa vie. L’écoute de ses morceaux préférés produit déjà des hormones de bonheur. Ses préférences musicales sont très variées et Geert apprécie aussi bien les œuvres classiques que la musique contemporaine. Faire de la musique soi-même, c’est évidemment encore mieux, surtout si l’on peut le faire avec des gens qui partagent les mêmes idées. Geert en fait l’expérience chaque semaine aux répétitions de la chorale. Il peut tirer tous les registres grâce à sa voix de ténor. Sa voix de tête fait merveille dans le répertoire classique de la chorale mixte d’Aalters.
« Enfant, je chantais souvent dans le chœur d’enfants de la paroisse et j’ai évolué un peu automatiquement vers le chœur de jeunes et le chœur classique. Le fait d’utiliser ma voix de manière libre et illimitée me procure également une sensation de détente merveilleuse », explique Geert avec une étincelle dans les yeux.
« Lorsque je grave tous ces beaux moments dans ma mémoire, je dispose d’un magnifique album rempli de petits bonheurs. C’est tout ce dont j’ai besoin pour profiter pleinement de la vie », conclut Geert.

Grand succès pour la première édition des Facq Discovery Days
Les 6, 7 et 13 mai derniers, Facq a organisé à Anvers, Bruxelles et Gand trois journées professionnelles autour des nouveautés dans les secteurs du sanitaire, du HVAC et de l’installation. L’événement, organisé à bord du bateau Blue Rhapsody, a attiré plus de 1 200 clients, dont des installateurs, promoteurs, architectes et bureaux d’études, venus découvrir les innovations des 40 marques présentes comme Grohe, Samsung, Vigour ou encore Bosch. Répartis sur les deux étages du bateau Blue Rhapsody, environ 40 stands ont présenté un aperçu des produits proposés par Facq. Le secteur HVAC était bien représenté, avec notamment les pompes à chaleur air-eau monoblocs au R290 pour applications résidentielles de Samsung, distribuées exclusivement par Facq, ainsi que des systèmes de distribution, du matériel d'installation et de régulation. En parallèle, une large sélection d'équipements de salle de bains était exposée, comprenant de la porcelaine, de la robinetterie, des parois de douche et des meubles provenant de leaders du marché tels que Hansgrohe, Grohe et Delabie. Les produits plus techniques étaient également bien représentés avec des stands dédiés aux pompes, aux canalisations, à la robinetterie technique et aux systèmes de traitement de l'eau de marques comme BWT et Wilo. www.facq.be/fr
DUCO présente de la ventilation intelligente pour la rénovation et les nouvelles constructions
Le vendredi 18 octobre 2024, Embuild et Techlink accueillent le secteur de l'installation à Brussels Gate (ex-Brussels Kart Expo) lors de l'Install Day. DUCO vous accueillera également aux stands 187 & 194, avec ses technologies de ventilation, allant des solutions existantes aux plus récentes, pour le marché de la construction neuve et de la rénovation. Voici un aperçu de ce qui sera exposé sur le stand DUCO pendant le salon : 1) Économies d'énergie grâce à une gestion intelligente de la demande
2) Duco RoofFan, ventilateur de toiture commandé par pression pour appartements


Il y a du nouveau dans l'air... Nous ne pouvons pas encore en dire beaucoup, mais nous aimons "teaser" l'annonce d'un nouveau produit qui sera dévoilé lors de l'Install Day. Nous pouvons déjà vous en dire un peu plus : ce produit sera ‘haut’ de gamme ! Soyez les premiers à le découvrir en visitant notre stand !
www.duco.eu/be_fr
Weheat, un acteur innovant de la région high-tech de Brainport, spécialisé dans le développement de pompes à chaleur de pointe répondant aux défis énergétiques actuels. Grâce à l'expertise de ses ingénieurs talentueux, Weheat conçoit des solutions de chauffage sur mesure adaptées à chaque situation. En 2022, l'entreprise a lancé la Blackbird P80, une pompe à chaleur horizontale au design unique, idéale pour les toits plats. Début 2024, Weheat a enrichi sa gamme avec la Sparrow P60, une variante verticale au design élégant. Le mois dernier, la Flint P40 a également été ajoutée à cette collection. Toutes les pompes à chaleur de Weheat sont des monoblocs fonctionnant au propane (R290), spécialement conçues pour faciliter le travail des installateurs. Grâce à un portail 4G intuitif et une application dédiée, l'entretien est simplifié, garantissant ainsi des économies d'énergie maximales pour les consommateurs. En Belgique, les produits Weheat sont exclusivement distribués par GeoTherma. En tant qu'importateur, GeoTherma assure une livraison rapide et un support technique efficace. Intéressé ? Visitez le stand de GeoTherma (stand 193) à Installday et découvrez toute la gamme Weheat. Pour les produits Weheat en Belgique, prenez contact avec GeoTherma ! www.geotherma.be/fr/catalogus/weheat-blackbird//


Quand on est à son propre compte, on travaille dur pour ses clients. Et on attend la même chose de ses partenaires. Chez Fédérale Assurance, nous nous engageons depuis plus de 100 ans aux côtés de professionnels comme vous. Nous assurons tout ce qui est important pour vous, de votre matériel à votre responsabilité. Une pension complémentaire ? Nous avons les solutions. Et comme vous n’êtes pas seulement entrepreneur, nous protégeons aussi votre habitation et votre famille... et nous nous occupons de votre épargne pour vos enfants.
Fédérale Assurance. À vos côtés, pro et privé.
Plus d’info sur federale.be
Avant de souscrire un produit vie, consultez toujours les conditions générales, les fiches d’informations financières et techniques. Plus d’info sur federale.be. Fédérale Assurance – E.R. : Tom De Troch. Fédérale Assurance – Rue de l’Étuve 12 – 1000 Bruxelles . www.federale.be

Testo lance son action d’automne annuelle
En cette fin d’été, Testo lance sa traditionnelle action d’automne : le spécialiste des solutions de mesure innovantes propose des prix compétitifs sur une série de produits populaires. L’action se déroule de septembre à fin décembre avec prix promotionnels sur les analyseurs de combustion, les caméras thermiques avec détection des moisissures et les manomètres différentiels Smart Probe.
www.testo.com/fr-BE
L’Honeywell Home DT4 de Resideo remporte un prix international

Le jury international des Red Dot Awards a récompensé le thermostat d’ambiance Honeywell Home DT4 de Resideo, fournisseur en gestion d’énergie, confort et sécurité domestiques, pour ses qualités exceptionnelles et son design. Le Red Dot Design Award existe depuis près de 70 ans. Chaque année, un jury évalue et récompense les meilleurs conceptions du moment. Cette année, le prestigieux Product Design Award est revenu au thermostat d’ambiance DT4. www.resideo.com/fr/fr/solutions/confort/DT4/
Le nouveau séparateur d'air haute efficacité pour les systèmes de pompes à chaleur
CALEFFI est fier de présenter le CALEFFI HED®, un séparateur d'air innovant à haute efficacité conçu pour les systèmes de pompes à chaleur. Fabriqué en matériau synthétique soigneusement sélectionné, le CALEFFI HED® offre une solution fiable pour les systèmes de chauffage et de refroidissement, avec une facilité

d'installation sur des tuyaux horizontaux, verticaux et même inclinés, sans perte de propriétés fonctionnelles et hydrauliques. Disponible en version 1" et 1 1/4", le CALEFFI HED® est idéal pour les installations de pompes à chaleur d’une puissance nominale allant jusqu'à 16 kW. Sa conception lui permet de s'adapter à différentes configurations, ce qui ajoute à la polyvalence et à l'efficacité du produit. Le CALEFFI HED® est recommandé pour être installé sur la conduite d'alimentation de la pompe à chaleur, de manière à intercepter tout l’air du système, aussi bien pendant la phase de remplissage que pendant la phase de fonctionnement normal. www.caleffi.com/fr-be/-5516-551606

La Financial Times et le portail statistique Statista ont déclaré le groupe Wilo "Leader climatique européen 2024". Pour cette distinction, ils ont évalué des centaines d'entreprises européennes sur leurs progrès en matière de réduction des émissions de CO2 « Nous sommes très heureux que Wilo figure sur cette liste importante. Cela prouve que nous faisons du bon travail et que nous sommes un leader européen en matière de protection climatique », déclare Oliver Hermes, Président et CEO du groupe Wilo. Réduire les émissions de carbone est un objectif important de la stratégie de durabilité à l'échelle du groupe Wilo. Avec Creating Caring Connecting, Wilo développe des technologies durables, assume la responsabilité sociétale et noue des partenariats solides dans le monde entier. « La durabilité est la force motrice derrière le groupe Wilo. C'est pourquoi nous donnons la priorité absolue à notre stratégie de durabilité. Toutes les



autres stratégies fonctionnelles de l'entreprise y sont subordonnées - sans exception », explique Hermes. Un objectif ambitieux : atteindre une production neutre en carbone d'ici 2025 ! www.wilo.be
Geberit Bastia : la porcelaine abordable
Une porcelaine sanitaire de qualité qui ménage votre porte-monnaie ? La gamme Bastia offre la qualité que nous attendons de Geberit à des prix abordables.
Émail KeraTect® : facile d'entretien
Grâce à l'émail KeraTect® spécialement développé, les surfaces céramiques sont exceptionnellement lisses et résistantes à la saleté, ce qui facilite le nettoyage.
Toilettes murales sans rebord : élégantes et hygiéniques
Les toilettes murales Bastia, disponibles en version sans rebord, sont à la fois élégantes et faciles à nettoyer.

Outre les toilettes murales, Bastia est une série complète comprenant des lavabos, des lave-mains, des urinoirs et des toilettes sur pied. Bastia est distribué exclusivement par Desco.
www.desco.be
Bosch acquiert les activités CVC destinées aux bâtiments résidentiels et au petit tertiaire de Johnson Controls et Hitachi
Le groupe Bosch poursuit sa croissance avec l’acquisition de l’activité mondiale de solutions CVC pour les bâtiments résidentiels et le petit tertiaire de Johnson Controls et Hitachi. Cette transaction comprend également l’acquisition de la joint-venture Johnson Controls-Hitachi Air Conditioning (JCH). Le prix d’achat des activités acquises est de 8 milliards de dollars (7,4 milliards d’euros), ce qui en fait le rachat le plus important de l’histoire de Bosch. Cela se traduit également par un renforcement du Home Comfort


Group au sein de Bosch, qui doublera ainsi quasiment son chiffre d’affaires sur le marché du CVC. L’organisation qui en résultera représentera un CA de 9 milliards d’euros et des effectifs d’environ 26.000 collaborateurs. Grâce à cette opération, Bosch va se positionner sur ce marché en croissance qu’est le marché CVC. Cette acquisition va en outre permettre au groupe d’accéder aux marchés américain et asiatique. L’offre technologique de Bosch s’accroît enfin avec, notamment, des installations de ventilation et de climatisation ainsi que du rafraîchissement de confort à l’aide de systèmes VRF.
www.bosch.be
À partir du mois de septembre 2024, Paul Kenny sera à la tête de l’EHPA, l’association sectorielle européenne des pompes à chaleur. Il succèdera ainsi à Thomas Nowak. Paul Kenny est un expert de premier plan dans le domaine des pompes à chaleur et de l’énergie. Il acquis son expérience à la fois dans son pays d’origine, l’Irlande, et au niveau européen. Il a ainsi dirigé un bureau de conseil axé sur la transition vers les énergies propres, et il a fondé une entreprise de rénovation spécialisée dans les pompes à chaleur. Il a par ailleurs également récemment travaillé comme conseiller pour le ministre irlandais du climat et de l’énergie. Dans cette fonction, il a soutenu la transition énergétique du secteur irlandais de la construction, notamment par le biais du passage à grande échelle aux PAC. Selon le président de l’EHPA, Pa trick Crombez, Paul Kenny est le candidat idéal pour diriger l’association, grâce à son expérience aussi bien dans le domaine politique que comme chef d’entreprise. www.ehpa.org


Scannez le QR-code et découvrez tous les avantages
Vous souhaitez profiter d’avantages
exclusifs ?
Tout ce qui concerne la plomberie, le chauffage, la ventilation, et l’énergie renouvelable se trouve chez STG. Où que vous soyez, nous sommes toujours à proximité. Rendez-vous dans l’un de nos 43 ProShops ou 24h/24 et 7j/7 sur stg-pro.be. Le service est notre priorité. Mais notre véritable priorité, c’est vous ! Au sein du STG ProClub, vous êtes au centre de tout et bénéficiez de nombreux avantages exclusifs. Plus de 2600 installateurs sont déjà membres. Et vous ? Scannez le QR-code et découvrez tous les avantages où jetez un coup d’oeil sur stg-group.be
Saviez-vous...
vous pouvez combiner une pompe à chaleur avec votre chaudière à gaz existante et économiser jusqu’à 65% sur la consommation de gaz ?
35 % de moins d’émissions de CO2, tout au long de l’année.
Convient à presque tous les types de logements.
Toujours une maison chaude, toute l’année.
Découvrez tout sur le chauffage hybride sur gas.be ou regardez le témoignage de Patrick ici