GOCAWH SI-LAB REPORT NL

Page 1


IDENTIFICEREN VAN PARTICIPATIE KANSEN VOOR

GEBIEDSINTEGRAAL INFRASTRUCTUUR PLANNING

Design Academy Eindhoven

Lectoraat Design & Sociale Innovatie

Naomi Bueno de Mesquita

ONDERZOEKSASSOCIATES SAMENWERKING MET PERIODE

Lucas Zoutendijk

Niene Boeijen

Anne Vader

Rijkswaterstaat

Rijksuniversiteit Groningen

Coöperatie Kloostersland

September 2023 –Januari 2025

IDENTIFICEREN VAN PARTICIPATIE KANSEN VOOR

GEBIEDSINTEGRAAL INFRASTRUCTUUR PLANNING

Project: Gemeenschapsontwikkeling Climate Adaptive Water Hubs Document aangemaakt in opdracht van: Rijkswaterstaat

Auteur: Naomi Bueno de Mesquita

Email: naomi.buenodemesquita@designacademy.nl

Lectoraat Design & Sociale Innovatie, Design Academy Eindhoven

Datum: Januari 2025

Projectleider: dr. Naomi Bueno de Mesquita onderzoeksassociates: Lucas Zoutendijk (september 2023 - februari 2024), Niene Boeijen (maart 2024 - januari 2025) en Anne Vader (september 2024 - januari 2025)

Omslagkaart: Lucas Zoutendijk

Boekontwerp: Toni Wagner

Afdrukken en binden: buch.one

Tweede druk: April 2025

Dit document is verspreid onder de voorwaarden van de Creative Commons Attribution NonCommercialNoDerivatives License (http://creativecommons.org/licenses/by-nc-nd/4.0/), die niet-commercieel hergebruik, distributie en reproductie in elk medium toestaat, op voorwaarde dat het originele werk correct wordt geciteerd en niet op enige wijze wordt gewijzigd, getransformeerd of als basis wordt gebruikt voor andere werken.

INHOUDSOPGAVE

Uitleg rapport

Context

Het onderzoeksgebied

Van een regionale naar een interregionale aanpak

Gebiedsintegraal ontwerp

De rol van kaarten bij gebiedsintegraal ontwerp

De perceptie van grenzen

Fase 1: Exploratief onderzoek

Verkenning van het gebied met GIS en open data

Inzet van digitale methoden in participatief onderzoek

Digitale scraping

Veldonderzoek

Actor Mapping

Fase 2: Drie perspectieven voor gebiedsintergraal ontwerp

Spanningen tussen de perspectieven

Balanceren tussen het participatieve en het institutionele perspectief

Balanceren tussen het participatieve en het lokale perspectief

Uitwisseling van perspectieven met behulp van het swimlane-diagram

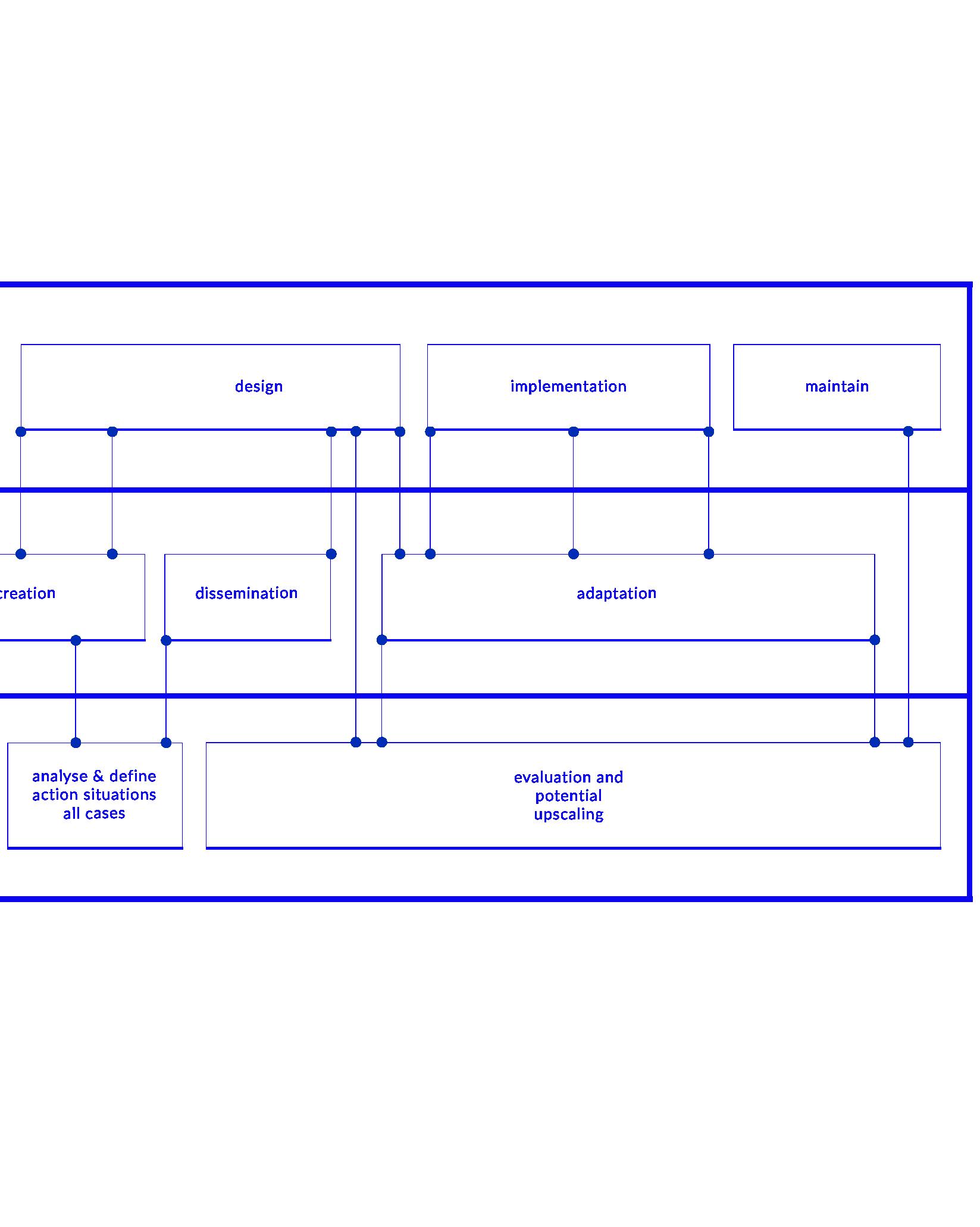
Fase 3: Identificeren en werken met participatiekansen

Architectuur van de Mapping Tool

Mapping Tool

Welke inzichten bieden de data-visualisaties?

Technische specificaties

Mogelijke iteraties

Concluderend en verder onderzoek

Bibliografie

Dit rapport beschrijft het onderzoek dat is uitgevoerd door Design Academy Eindhoven van september 2023 tot januari 2025 voor het GO-CAWH-project, dat wordt aangestuurd door Rijkswaterstaat. In dit project heeft Design Academy Eindhoven samengewerkt met de Rijksuniversiteit Groningen en Coöperatie Kloostersland. Het document bevat hyperlinks naar achtergronddocumentatie van de drie onderzoeksassociates, die elk in verschillende fasen aan dit project hebben bijgedragen.

Onder leiding van dr. Naomi Bueno de Mesquita, lector aan de Design Academy Eindhoven voor het Lectoraat Design & Sociale Innovatie, heeft Lucas Zoutendijk van september 2023 tot februari 2024 aan het project gewerkt. Niene Boeijen was actief van maart 2024 tot januari 2025, en Anne Vader van september 2024 tot januari 2025.

Gezien de complexiteit van de opgave en de verschillende expertises van de onderzoeksassociates, is ervoor gekozen om de rijkdom van het gehele onderzoek te presenteren. Op deze manier wordt recht gedaan aan de diverse invalshoeken van de betrokken onderzoekers. Het rapport biedt inzicht in de waarde van ontwerpend onderzoek bij participatietrajecten tussen overheid en gemeenschappen. Het stelt voor hoe verschillende onderzoeksmethoden kunnen worden ingezet in dergelijke trajecten, hoe verschillende perspectieven met elkaar te verenigen en hoe initiatieven opgeschaald kunnen worden.

Een gemeenschappelijke territoriale uitdaging in Noordwest-Europa is het herstellen van de onbalans tussen wateraanbod door rivieren en regenval, en de vraag naar water door boeren, waterschappen, burgers en bedrijven. Klimaatverandering vergroot de waterbehoefte tijdens droge perioden, terwijl hoosbuien tijdelijk een wateroverschot kunnen veroorzaken. Het algehele doel van dit project is om in gebieden rondom harde infrastructuur, zoals snelwegen, Climate Adaptive Water Hubs (CAWH‘s) te ontwikkelen. Deze hubs bieden slimme, schaalbare, overdraagbare en aanpasbare oplossingen die helpen bij het balanceren van het watersysteem, met aandacht voor lokale vraag en aanbod, opvang van afstromend wegwater, buffers, waterkwaliteit, ecosystemen en grondwater, en het omgaan met extreme weersomstandigheden zoals overstromingen, zware regenval en droogte.

Gemeenschapsontwikkeling in Climate Adaptive Water Hubs (GOCAWH) is, samen met Rural Roadwater Rescue (RRR) (https:// rural-roadwater-rescue.nweurope.eu/), onderdeel van een groter onderzoekstraject genaamd SpongeWorks (https://www.linkedin. com/company/spongeworkseu/posts/?feedView=all) waarvoor momenteel subsidie wordt aangevraagd. Deze deel-trajecten lopen deels in tandem en zijn gericht op het ontwikkelen van een gedegen en getoetste aanpak voor gemeenschapsontwikkeling rond circulair watergebruik, waarbij de snelweg een centrale rol speelt als waterreservoir. In de huidige praktijk wordt water vaak zo snel mogelijk afgevoerd, ook in gebieden waar door droogte behoefte is aan water. De vraag is of de snelweg en de directe omgeving zo kunnen worden ingericht en beheerd dat wegwater een bijdrage kan leveren aan de waterbehoefte in de nabije omgeving tijdens droge periodes. Daarbij wordt gezocht naar een gebiedsintegraal ontwerp.

RRR is een door Interreg gefinancierd Europees samenwerkingsverband dat zich richt op haalbaarheidstoetsen, zoals de hoeveelheid en kwaliteit van water. Het doel is om antwoord te vinden op technologische vraagstukken rondom klimaatbestendige waterhubs. Aan de andere kant richt GO-CAWH, geïnitieerd door Rijkswaterstaat, zich specifiek op een gebiedsintegrale aanpak van de watertransitie, waarbij de sociale innovatie centraal staat. Het project bouwt voort op eerdere initiatieven van Rijkswaterstaat, waaronder Innova58 en Ruimte voor de Rivieren.

HET ONDERZOEKSGEBIED

Dit project heeft een bijzondere focus op Verzorgingsplaats Kloosters gelegen in Oirschot. Deze plek is gekozen in verband met eerder onderzoek gedaan in/met dit gebied, de relatie die onze opdrachtgever vanuit Rijkswaterstaat heeft met het gebied, omdat het vanuit het verleden al een geïntegreerde aanpak kent op het gebied van landbeheer en watermanagement, wat wordt geïllustreerd door de herdgangen (zie Figuur 1). Met de komst van de snelweg en het kanaal die het landschap doorkruisten (zie Figuur 2) behoren de herdgangen tot het verleden en is het risico van wateroverlast in het gebied, mede door klimaatverandering, aanzienlijk gestegen (zie Figuur 3).

1: Historische kaart van Oirschot en omgeving. Kaart gemaakt door Niene Boeijen.

De uitgebreidere onderzoeksaanvraag heeft als doel de A58 een aanvullende functie te geven waarbij het water dat op de snelweg valt wordt opgevangen, gefilterd en schoon gemaakt om vervolgens hergebruikt te kunnen worden door waterafnemers in de nabije omgeving. In plaats van een snelweg die het landschap doorkruist, wordt de snelweg op deze manier omgevormd tot een communityresource. Dit onderstreept het belang van samenwerking met de gemeenschap bij de uitvoering van watertransitie en het herdefiniëren van de rol van de snelweg. Het onderzoek richt zich op het begrijpen van de gemeenschappelijke middelen in dit gebied en hoe deze verbonden zijn met specifieke perspectieven.

Figuur

Figuur 2: Kaart van Oirschot en omgeving waarbij te zien is hoe de A58 snelweg en het kanaal het landschap en de voormalige hergangen doorkruisen. Kaart gemaakt door Niene Boeijen.

Figuur 3: Risico’s en kwetsbaarheden Oirschot in relatie tot droogte, hitte en wateroverlast in 2015. Bron: https://klimaatadaptatienederland.nl/. Deze visualisatie omvat verschillende bronnen, waaronder HydroSHEDS, Natural Earth Data en de EU Hydro River Network Database van Copernicus. Kaart gemaakt door Niene Boeijen.

VAN EEN REGIONALE NAAR EEN

INTERREGIONALE AANPAK

Beide initiatieven, Rural Road Water Rescue (RRR) en GO-CAWH, hebben als doel een basis te leggen voor een interregionale aanpak van de watertransitie, verspreid over vijf landen met een specifieke focus op Noordwest-Europa. De kaart in Figuur 4 illustreert het belang van een interregionale en integrale aanpak van de watertransitie. De visualisatie van het onderzoeksgebied toont aan dat Oirschot zich bevindt binnen de hydrologische waterbekkens van de Maas. Dit betekent dat Oirschot verbonden is met een landschap dat zich over meerdere landen uitstrekt en grenzen overschrijdt. Deze verbinding benadrukt de interactie tussen verschillende actoren en ecosystemen binnen de waterhuishouding. Figuur 5 biedt een helder overzicht van de waterloopnetwerken en helpt bij het begrijpen van de complexe dynamiek van watersystemen die meerdere jurisdicties en gemeenschappen met elkaar verbinden.

Voor het GO-CAWH-project heeft Rijkswaterstaat drie partijen samengebracht: de Rijksuniversiteit Groningen (RUG), Faculteit Ruimtelijke Wetenschappen; Coöperatie Kloostersland (CK); en de Design Academy Eindhoven (DAE), lectoraat Design & Social Innovation. De RUG onderzoekt kansen voor samenwerking tussen overheidsactoren rondom Kloosters en de gemeenschap, met een focus op strategieën om institutionele barrières te slechten. Coöperatie Kloostersland is diep geworteld in de lokale gemeenschap en biedt waardevolle inzichten in lokale uitdagingen, behoeften en kennis. De Design Academy Eindhoven draagt expertise bij op het gebied van participatieve benaderingen van transitie-uitdagingen, met name in het gebruik en de ontwerp van kaarten als tools voor onderzoek en activatie. Samen hebben deze drie organisaties de essentiële componenten om de voorwaarden te creëren voor een geïntegreerde benadering van het ontwerpen van een waterhub.

Figuur 4: Visualisatie van het onderzoeksgebied als onderdeel van een veel breder scala aan actoren bij het bekijken van de hydrologische stroomgebieden. Oirschot ligt in het stroomgebied van de Maas en is daarmee verbonden met een landschap dat meerdere landen beslaat en grenzen overschrijdt. Gegevens gebaseerd op Hydrosheds Natural Earth en Copernicus EU Hydro. Kaart gemaakt door Niene Boeijen.

Figuur 5: Oirschot bevindt zich binnen de hydrologische waterbekkens van de Maas. De kaart toont de complexe dynamiek van watersystemen die meerdere jurisdicties en gemeenschappen met elkaar verbinden. Kaart gemaakt door Niene Boeijen.

GEBIEDSINTEGRAAL ONTWERP

Het rapport „Gebiedsgericht werken“ (2022), opgesteld door Movaris in opdracht van Rijkswaterstaat, benadrukt het belang van gebiedsgericht werken bij overheidsgeïnitieerde projecten. Zij stellen dat het betrekken van actoren in een vroeg stadium helpt om kansen te optimaliseren en verrassingen te minimaliseren. Het uitvoeren van een belangenanalyse van stakeholders moet volgens hen voorafgaand aan de projectfases gebeuren, met name in de plan- en verkenningsfases, waar ruimte is voor integratie van afspraken. RWS wordt aangemoedigd om een open houding aan te nemen ten opzichte van externe wensen, wat kan leiden tot win-winsituaties. Daarnaast wordt aangeraden een gebiedsanalyse als basis voor projectdefinities te hanteren, en de integratie van asseten omgevingsmanagement in de projectsturing te bevorderen. Tot slot is er volgens de auteurs behoefte aan een betere balans tussen cultuur, structuur en strategie om effectiever te leren van en samen te werken met externe partners.

Twee jaar nadat dit rapport is opgemaakt, is de Omgevingswet in de Nederlandse wet opgenomen, met als doel een aanzienlijke vereenvoudiging van het omgevingsrecht, door tientallen wetten en honderden regels te bundelen in één nieuwe wet. Deze wet beoogt een inhoudelijke reductie van regels op het gebied van water, lucht, bodem, natuur, infrastructuur, gebouwen en cultureel erfgoed. Het wordt aangeduid als de grootste wetswijziging sinds 1848 (Rijksoverheid, z.d.).

In ons onderzoek hebben we een verschuiving geobserveerd in de afgelopen jaren, waarbij het milieu en de natuur meer aandacht krijgen in de besluitvormingsprocessen van overheidsinstanties zoals Rijkswaterstaat. Momenteel is er veel enthousiasme onder individuen en projectteams binnen overheidsinstanties; echter, de uitvoering van de Omgevingswet laat nog veel te wensen over. Er blijft aanzienlijke onduidelijkheid over hoe de gemeenschap en niet-mensen zoals „natuur“ kunnen worden betrokken bij besluitvormingsprocessen en hoe overheidsinstanties een open houding ten opzichte van een gebied kunnen aannemen.

Er zijn veel kansen voor participatieve ontwerpers die gewend zijn om op een „embedded“ manier te werken met een gebied en haar gemeenschappen (Raviv, 2021). Echter, ontwerpers missen vaak bekendheid met regelgeving en ondervinden vaak institutionele barrières als het gaat om opschaling. Het zou interessant zijn als ontwerpers deze regels beter kunnen benutten en uitbreiden om een gebiedsgericht ontwerpproces te vergemakkelijken. Ons onderzoek heeft als doel om de eerste stappen in die richting te zetten.

DE ROL VAN KAARTEN BIJ

GEBIEDSINTEGRAAL ONTWERP

In ons onderzoek hebben we de rol van visuele methoden, met name kaarten, binnen ruimtelijke ontwerpprocessen bestudeerd. Wateronbalans vormt van nature een complexe kwestie die zowel sociale als milieugerelateerde uitdagingen omvat en op verschillende schaalniveaus speelt. Water beslaat ruimte, variërend van lokale plekken tot regionale stroomgebieden en nationale rivieren, en zelfs complete waterafvoerbekkens die hele continenten bestrijken.

Kaarten dienen als cruciale visuele hulpmiddelen in gebiedsintegrale ontwikkelingsprojecten om de communicatie tussen bewoners, belanghebbenden en overheden te ondersteunen. Ze onthullen potentiële obstakels, conflicten en meningsverschillen. Vaak worden conflicten zichtbaar door het gebruik van kaarten, en er zijn veel voorbeelden waarbij de kaart zelf een „probleem“ wordt.

Kaarten hebben een vorm van macht, dat wat op de kaart staat wordt vaak gezien als de waarheid. Wanneer dat wat op de kaart staat dan niet overeen komt met jouw eigen beleving, belangen en of visie, kan dit kwetsend of beangstigend zijn. De kaart en de kaartmaker worden niet meer vertrouwd of gelooft en de kaart wordt een punt van discussie en conflict. Ook het process en de communicatie rondom een kaart zijn van belang; als een kaart van te voren gemaakt wordt zonder medewerking van alle participerende actoren, zal er meer kritisch gekeken worden naar de kaart dan wanneer de kaart in overeenstemming met deze actoren gemaakt wordt en de kaart een vorm van registratie van de overeenstemming is. (Carton, 2007)

Dit heeft geleid tot ons onderzoek naar visuele methoden, specifiek hoe kaarten ingezet kunnen worden bij ontwerpprocessen in de context van een watertransitie. Daarnaast onderzoeken we of bepaalde kaartkenmerken of visuele methoden kunnen bijdragen aan een inclusiever participatief ontwerpproces.

Om de rol van kaarten in het ontwerpproces te bestuderen, gebruiken we Linda Carton’s concept van „frames.“ In haar thesis uit 2007 presenteert Carton verschillende frames als lens om de „affordances“ van kaarten in beleidsvorming te onderzoeken. Door deze inzichten kunnen we het participatieve proces optimaliseren, omdat we de onderliggende motivaties en redeneringen van de verschillende belanghebbenden beter begrijpen. Hier bespreken we hoe elk „frame“ het ontwerpproces beïnvloedt:

ANALYTISCH KADER (ANALYTICAL FRAME):

Dit kader belichaamt een rationele en datagestuurde aanpak van besluitvorming. In het geïntegreerde ontwerpproces vertaalt dit zich naar de verzameling en organisatie van uitgebreide datasets, die geanalyseerd kunnen worden met behulp van Geografische Informatie Systemen (GIS). Binnen dit kader spelen GIS-experts een cruciale rol, waar zij zorgen voor zowel nauwkeurige als relevante gegevens voor de onderzoeksvragen ter plaatse. Het analytische kader bevordert een duidelijk begrip van de geografische en sociaaleconomische kenmerken, wat leidt tot beleid gebaseerd op bewijs door middel van data..

ONTWERPKADER (DESIGN FRAME):

Dit kader legt de nadruk op creativiteit en de verkenning van mogelijke toekomsten. In participatieve ontwerpprocessen moedigt het belanghebbenden aan om abstracte concepten en alternatieve scenario‘s te visualiseren via kaarten die verschillende mogelijkheden belichten. Dit kader faciliteert de presentatie van ideeën op een manier die boeiend en verbeeldingsvol is, waardoor een dialoog over verschillende opties wordt bevorderd. Het erkent dat effectieve mapping hier niet alleen draait om helderheid, maar vooral ook het inspireren van belanghebbenden tot innovatieve benaderingen.

ONDERHANDELINGSKADER (NEGOTIATION FRAME):

Dit kader is essentieel voor het kaderen van de politieke dimensies van het gebruik van kaarten. In het ontwerpproces functioneren kaarten als communicatie tools en onderhandelingsinstrumenten tussen verschillende belanghebbenden, elk met hun eigen doelstellingen en wereldbeelden. Dit kader benadrukt de rol van kaarten in het verwoorden van percepties, claims en politieke agenda‘s. Het vergemakkelijkt discussies over belangen en helpt bij consensusvorming, terwijl het potentiële conflicten belicht. Het betrekken van belanghebbenden

in een onderhandelingskader bevordert een democratischere aanpak van het ontwerp door verschillende perspectieven te valideren en samenwerking in besluitvorming aan te moedigen.

Een ander model dat door Niene wordt gebruikt om kaarten te analyseren, is de Map Use Cube van Alan MacEachren. Dit model categoriseert de interactie met kaarten langs drie assen: X (Interactiviteit), Y (Kennis) en Z (Doelgroep) (zie Figuur 6). Het kernconcept is dat het gebruik van kaarten kan worden gevisualiseerd als een driedimensionaal raamwerk dat is gedefinieerd door drie continuïteiten:

→ Van privégebruik (waarbij een individu een kaart maakt voor persoonlijke behoeften) tot publiek gebruik (waarbij voorbewerkte kaarten worden gedeeld met een breder publiek);

→ Van het verkennen van het onbekende (waarbij de gebruiker mogelijk iets ‚interessants‘ wil ontdekken) tot het presenteren van bekende informatie (waarbij de gebruiker op zoek is naar specifieke ruimtelijke gegevens);

→ Van hoge interactie (waarbij de gebruiker de kaart uitgebreid kan manipuleren, zoals het aanpassen van een specifieke kaart, snel schakelen tussen beschikbare kaarten of het overlappen en samenvoegen daarvan) tot lage interactie (waarbij de gebruiker beperkte opties heeft om de presentatie aan te passen).

Deze conceptualisering benadrukt de verschillende manieren waarop kaarten kunnen worden gebruikt, afhankelijk van de behoeften van de gebruiker en de context (MacEachren, 1994, pp. 6-7).

Gedurende het onderzoek analyseerde Niene alle kaarten die ze tegenkwam met behulp van de kaders van Carton en MacEachren (zie tabel 1). Ze heeft gekeken naar het dominante kader, het beoogde dominante perspectief (participatief, institutioneel of gemeenschapsgericht), de beschrijving, het beoogde doel, de eigenaar van de kaart, in welke fase de kaart is ingezet en daarbij voegde ze soms een kritische noot toe.

Om datavisualisaties of modellen uit de tabel te creëren, is het belangrijk om vaste waarden te kiezen; anders wordt het moeilijk om

te vergelijken of te vertalen. Elke ingevulde waarde kan uitgebreid worden besproken; daarom is het essentieel om dit als een eerste poging te beschouwen. Voor verder onderzoek zou het waardevol zijn om de categorieën met meerdere personen te bespreken en de waarden aan te passen of mogelijk extra kolommen (attributen) toe te voegen.

Deze analyse heeft Niene‘s onderzoek en ontwerpkeuzes geïnformeerd bij het creëren van de participatieve kaarten en de Action Arena Mapping tool. Daarnaast was Niene in staat om Rijkswaterstaat aanbevelingen te doen over hoe kaarten en visualisaties effectief kunnen worden gebruikt voor specifieke doeleinden en in een specifieke fase van het project.

Deze analyse heeft het onderzoek geïnformeerd in het maken van de participatory maps en de Actor Network Mapping tool. Tevens kon Niene Rijkswaterstaat adviezen geven over hoe kaarten en visualisaties effectief kunnen worden ingezet voor specifieke doeleinden.

6: De map cube van Alan

(1994) aangepast door Jakob

Kristiana

en Jan Rød (2022). Deze cube werd in ons onderzoek gebruikt om de niveaus van interactiviteit te analyseren.

Figuur
MacEachren
Cyvin,
Midtaune

Tabel 1: Enkele

IMAGE

INTENDED DOMINANT FRAME

INTENDED DOMINANT PERSPECTIVE

Design

Participatory

TITLE DESCRIPTION

Personal collected tracks and POI

Negotiation

Participatory

Analysis

Community

Sketch my Mrs O about childhood farm and the location of wild Orchids

Collected GPS tracks during field visits, including poi, photographs and sound recordings on location. A sketch contains the farm where she grew up: The house, location of the field, forest and the route they walked. Indicating the location of Wild Orchids that used to grow there.

Personal maps of biological goat farmer

Design

Institutional

INNOVA58 project location of Rijkswaterstaat

Maps printed by the farmer himself to help explain his farm, fields and location in the landscape to visitors.

3 own defined scales: Yard, Farm plot and Between the villages.

Several visuals and location maps of the Innova58 project.

Negotiation

Institutional

Digital twin praatplaat - RWS

Two designs, old and new. Visual for communicating about a digital twin which is in development for the Innova58 location.

Design

Community

Gebiedsvisie 2020-2030 de Kemmer

Spatial plans developed by inhabitants of the Kemmer. Plans were not accepted. 95 pages plans with maps and visuals.

Analysis

Institutional

Historical map showing herdgang communities

Location of the historical communties (herdgangen) of Oirschot. From historical and archeological research in Aarle and Best.

Negotiation

Participatory

Workshop delineating study area

OSM based background map on study ara , with „game“ rules to place the approaches of the 3 perspectives on the map with stickers and rope. Intended design for the background map is kept simple, with an emphasis on water related features and infrastructure for navigational purposes.

INTENDED PURPOSE

OWNER/CREATOR

Explore the study area and visualise all the visited locations and points of interest that spark some kind of interest or relevance to a water related problem or solution. x

DAE - Niene Boeijen. Collected and created with the OSMand app

Complementary visuals for explaining the location and inherent workings of a biological goat farm within the context of the landscape.

Drawn by Mrs O on the street in a notebook

@1. Mai 2024

Exploration Identification Exchange

Shows clearly the area was visited by car, and therefore a singular point of view.

Show research location to interested parties and project collaborators.

By farmer himself, source: Google Earth

May 2024

Exploration Identification Exchange

x

Communicate to stakeholders and local communities (?) that a digital twin is being developed, wherein different water related solutions can be visualised and explored. Visual is supposed to be shown on exhibition at the Kloostersplaats pavilion.

Rijkswaterstaat

Explain the historical context of the study area to stakeholders and project owners.

Created by Joost Fluitsma in opdracht van Rijkswaterstaat

Unknown, around 2023 x x 2023

Buurtgroep de Kemmer. C Ouwekerk

Exploration Exchange

Exchange Implementation

Exchange Implementation

Design

From: Tussen Aarleseweg en Broekstraat with own adaptation by Niene Boeijen

2017 with adaptations in 2024

Identification

June 2024

Identification

Intended map design for the background map is kept simple, with an emphasis on water related features and infrastructure for navigational purposes. To support the workshop purposes of locating water related problems, solutions and opportunities in the 3 perspectives.

Created by Niene Boeijen

DAE

INTENDED DOMINANT FRAME

INTENDED DOMINANT PERSPECTIVE

TITLE DESCRIPTION

Developed map for exploratory research in Oirschot

GIS maps early stage of research

Simple overview map of Oirschot showing only the places, names and simple infrastructure elements. Highlighting the canal and highway in the center of the map. Used in field work to get participants to draw on the printed paper.

Set of multiple maps, showing different aspects of the municipality of Orischot. About demographics, natural aspects and water related data. Looking for stakeholders and interesting locations next to the canal. Also showing several interesting design proposals.

Toeristische kaart VVV in oirschot

Use Case Description Proposal of study sites INTEREG project

A touristic map, with sketched on top of it by the VVV informant ( young local male) telling about nature and interesting spots to water related topics. For example, the canal new bridge, the not used harbour, which nature reserves are used by which towns (communities)

Study area descriptions for workshops, including a OSM background map of a specific location. Usually low scale highway location.

Map sketch of Rijkswaterstaat employer about Straten/Oirschot and Kloosters

Schematic layout study area Kloosters and Innova58

Sketch by Rijkswaterstaat employer, showing the community Straten and how the canal and the highway cut through the historical perspective of the community.

Viuals from RWS explaining the location of Kloosters and the surroundings. Ownership, land use and historical context of prominent features/communities.

Actor mapping

Situatieschetsen Permacultuur tuin

Several self made maps showing the situation of the permaculture garden in development. Including watering system, design of the fields. Simple made map, no real mapping skills. (guess made with ppp on top of a aerial image of google)

Actor mapping done by Lucas

INTENDED PURPOSE OWNER/CREATOR DATE DESIGN PHASE CRITICAL NOTE

Simple map showing the research area without distraction, so participants can visually talk about their water related stories.

Identifying stakeholders in the research area.

The map intended for touristic information was here used as a explanatory tool to visually enforce the stories told. Locations where pinpointed to communicate what could be interesting. Which is compliant with a touristic map, which is usually used to highlight interesting aspects for a visitor with no background information about the area.

Getting all use cased defined and thinking about their scope and involved stakeholders, communities and spatial area.

Exploration

Identification Exchange

Did not work as intended. Map detail was not sufficient to recognise the surroundings. Map scale differs per story. Maybe a more interactive map, which is quickly adapted to once personal experiences might work better. Also the starting question was not well defined

Exploration

Identification

Exploration

Identification

DAE and RWS

Communicate a historical story about Rijkswaterstaat employer and how the canal and the highway cut through this historic community.

Explain how the location of the resting place is interesting to the surrounding landscape. Explain the historical context and global development of the surrounings. With a focus on the location Kloostersplaats.

Rijkswaterstaat employer and local inhabitant

Identification

Exploration

Exploration

Design

DE PERCEPTIE VAN GRENZEN

Plaatsen en grenzen zijn met elkaar verweven, waarbij grenzen ook metaforisch kunnen zijn. Ze kunnen psychologische barrières of beperkingen weergeven die de inclusie van bepaalde gebieden beïnvloeden. Het veldonderzoek heeft ons geholpen de percepties van locaties in dit gebied beter te begrijpen.

Historisch gezien heeft het gebied verschillende beschavingen gekend, van de Romeinse tijd tot nu. Er zijn archeologische vondsten van Romeinse nederzettingen en invloeden uit diverse landbouwperiodes, evenals administratieve grenzen die nog steeds voelbaar zijn in de huidige gemeenschappen, structuren en denkpatronen. Uit ons veldonderzoek en de interviews die zijn afgelegd blijkt bijvoorbeeld dat inwoners van Straten weinig verbinding hebben met inwoners van Aarle, ondanks het ontbreken van een duidelijke fysieke grens tussen deze twee plaatsen.

Hoewel de focus van deze opdracht ligt op de A58 en het Wilhelminakanaal, bekijkt het participatieve perspectief verschillende schalen en tijdsframes. Dit omvat de lokale gemeenschappen die langs het kanaal wonen, de gehele gemeente Oirschot, en zelfs uitbreiding naar de gemeente Best en mogelijk Eindhoven. Al deze gebieden vallen onder het waterschap van de Dommel. Op een breder schaalniveau maakt dit gebied deel uit van het stroomgebied van de Maas, dat zich uitstrekt over meerdere provincies en landen in Europa.

We hebben geconstateerd dat het lokale perspectief en het institutionele perspectieven zich richten op gebieden die, bekeken vanuit een participatieve benadering, nauwer gedefinieerd zijn. Het gemeenschapsperspectief richt zich bijvoorbeeld op het gebied van Kloosters tot De Beerze, inclusief Oostelbeers en Middelbeers. Hoewel dit hydrologisch gezien misschien niet logisch is, omvat het de woningen van boundary spanners in het gebied en sluit het aan bij de relevante gemeentelijke grenzen. Een andere boundary spanner richt zich op Straten, geïnspireerd door zijn eigen geschiedenis en buurt, terwijl Aarle, ondanks zijn historische en topografische betekenis, wordt uitgesloten.

Tevens is het vaak onduidelijk waar precies de grenzen getrokken moeten worden om te bepalen wat binnen het onderzoeksgebied valt. In een interview met hydrologen van een bedrijf, in opdracht van Waterschap de Dommel (November 2023), lieten de onderzoekers ons een kaart zien (zie Figuur 7) met de grenzen van hun onderzoeksgebied. Dit gebied richtte zich op de belanghebbenden die betrokken zijn bij wateruitwisseling. Toen we vroegen naar de rationale

achter deze specifieke grenzen, werd duidelijk dat er geen duidelijke criteria waren voor het bepalen van de grens; in feite leek de grens samen te vallen met de rand van het computerscherm (zie Figuur 7).

Deze ambiguïteit omtrent de gebiedsgrenzen kwamen we in het onderzoek herhaaldelijk tegen, ook tijdens de participatieve mapping die we uitvoerden met de internationale partners in Lille en in Karlsruhe. Ter voorbereiding op de workshop in Lille vroegen we de partners om de grenzen van hun onderzoeksgebied op te geven door middel van coördinaten. Dit bleek een onmogelijke taak, omdat, zo bleek, de grens van het gebied afhankelijk was van het perspectief van degene aan wie we het vroegen en iedere casus meerdere perspectieven bevatte. Deze inzichten waren zeer bruikbaar voor ons onderzoek en specifiek in het later kunnen duiden waarom die perceptie van grenzen vooral voor het participatieve onderzoek relevant is.

Figuur 7: In een interview met hydrologen van een bedrijf lieten de onderzoekers een kaart zien waarop ze de grenzen hadden getekend van hun onderzoeksgebied. De screenshot is genomen tijdens het gesprek, door Naomi Bueno de Mesquita.

FASE 1: EXPLORATIEF ONDERZOEK

In de exploratieve fase hebben we kwalitatieve met kwantitatieve data en ‘harde data’ met ‘zachte data’ (percepties, ervaringen, etc.) gecorreleerd om zo een rijk beeld van het gebied en actoren in het gebied te krijgen. Er is veldonderzoek verricht en er zijn kaarten en visualisaties gemaakt met behulp van historische data, GIS-data, open data en andere bronnen. Deze “mixed methods“ benadering, die veelal worden toegepast in ontwerpend onderzoek, biedt een breed palet aan inzichten over het gebied en belicht aspecten die in latere fasen van het onderzoek van belang kunnen zijn om te overwegen.

SI–LAB, 31 januari 2025

Figuur 8: Droogtewaarschuwing in Europa, 21 juli 2022. Bron: EDO European Drought Observatory

Watergebruik in Nederland in 2021 (mln m )

Oppervlaktewater zout

Oppervlaktewater zoet

6 956

Legenda

Zoet oppervlaktewater Zout oppervlaktewater Grondwater Drinkwater 6 612

Overig (economie)

Verliezen, niet gefactureerd, industriewater

Figuur 9: Waterverbruik in Nederland in 2021. Bron: Centraal Bureau voor de Statistiek

Figuur 10: Waterverbruik in land- en tuinbouw in Nederland in 2021. Bron: Wageningen Economic Research

De kaart in Figuur 11 toont de harde infrastructuur (verstening, bebouwing, wegen, ondersteunende bebouwde elementen) van het onderzoeksgebied.

De kaart in Figuur 12 toont de hoofdassen die het landschap doorkruisen: de snelweg, het kanaal en het treinspoor.

De kaart in Figuur 13 toont het oppervlaktewater in het onderzoeksgebied.

De kaart in Figuur 14 toont de waterbeschermingsgebieden.

De kaart in Figuur 15 toont het natuurnetwerk in het onderzoeksgebied. Het natuurnetwerk is een netwerk van gebieden in Nederland waar de natuur voorrang heeft.

De kaart in Figuur 16 toont de natte natuurparels. Natte natuurparels zijn de waterafhankelijke delen van het NNB (Natuur Netwerk Brabant) die behoren tot een samenhangend complex van natuurgebieden die sterk afhankelijk zijn van hoge grondwaterstanden of kwel. Om de robuustheid van het (water)systeem te bevorderen, zijn er gebieden opgenomen als verbinding tussen het Natuur Netwerk Brabant en het Landelijk gebied; de Groenblauwe mantel.

De kaart in Figuur 17 toont de ontginning in het onderzoeksgebied bestaande uit Jong zand en/of veen, oud zand of beekdal.

De kaart in Figuur 18 toont de ondergrond. Het soort ondergrond (Dekzandrug, Dekzandvlakte, Stuifzandduin, Es, Beekdal zand) heeft invloed op onder andere waterabsorbering en begroeiing.

De kaart in Figuur 19 toont de waterafvoer en figuur 19 toont waar er tuinen en natuurgebieden te vinden zijn in het onderzoeksgebied.

De kaart in Figuur 20 toont waar er tuinen en natuurgebieden te vinden zijn in het onderzoeksgebied.

De kaart in Figuur 21 toont bedrijventerreinen.

De kaart in Figuur 22 toont het aantal bomen per buurt, de klimaatbuffers en de wijktypologie.

De kaart in Figuur 23 geeft inzicht in de droogte impact van het gebied.

De kaart in Figuur 23 geeft een weergave van waar de hoogste concentratie inwoners te vinden zijn. Hier is ook duidelijk het militair oefenterrein te zien.

De kaart in Figuur 24 is een hittekaart van het aantal inwoners in het gebied.

De kaart in Figuur 25 toont de land en tuinbouw activiteiten langs de A58 (met een afstand van 100 meter) waarbij een onderscheid wordt gemaakt tussen akkerland, boomgaard, boomkwekerij en bos.

De kaart in Figuur 26 toont het gewas en het watergebruik per diersoort.

De kaart in Figuur 27 toont de locatie van de twee snelweg eilanden.

Figuur 15: Natuur netwerk in de omgeving Oirschot. Bron: data van Provincie Brabant. Kaart gemaakt door Lucas Zoutendijk.

Figuur 16: Natte natuur in de omgeving Oirschot. Bron: Provincie Brabant, omschrijving NNP van https://data.overheid.nl/dataset/5471-natuurbeheerplan--natte-natuurparels. Kaart gemaakt door Lucas Zoutendijk.

Figuur 17: Ontginning in de omgeving Oirshot. Bron: Provincie Brabant. Kaart gemaakt door Lucas Zoutendijk.
Figuur 18: Ondergrond in de omgeving Oirschot. Bron: Provincie Brabant. Kaart gemaakt door Lucas Zoutendijk.
Figuur 20: Tuinen in het gebied. Kaart gemaakt door Lucas Zoutendijk.

Figuur 21: Bedrijfsterreinen in het gebied. Kaart gemaakt door Lucas Zoutendijk.

Figuur 22: Groen versus grijs, klimaatbuffer en wijktypologie. Kaarten gemaakt door Lucas Zoutendijk.

Figuur 23: Kaarten die inzicht geven in de Droogte Impact van het gebied. Kaarten gemaakt door Lucas Zoutendijk

Figuur 24: Hittekaart aantal inwoners. Kaart gemaakt door Lucas Zoutendijk.

Figuur 26: Soort gewassen langs de snelweg en watergebruik per diersoort. Bron: Agrarisch Areaal Nederland, Klimaat EffectenAtlas (Landbouwgebieden), Provincie NB (Veehouderij). Kaart gemaakt door Lucas Zoutendijk

Figuur 27: Locatie van snelweg eilanden. Kaart gemaakt door Lucas Zoutendijk

Om een impressie te krijgen van de beleving van de snelweg heeft Lucas tevens zichtlijnen in kaart gebracht (Figuur 28 t/m 30) vanaf de snelweg, gebruik makend van Google Earth en Google Street view van mei en juni 2023. Dit idee is geïnspireerd op het onderzoek „The View from the Road“ naar zachte data en beleving van publieke ruimte (zie Figuur 31 en Figuur 32) van Donald Appleyard, Kevin Lynch en John Myer (1965).

Figuur 28: Zichtlijnen vanaf de A58. Meerendeel akkerbouw, veeteelt en reclameborden. Bron: Google Earth en Google street view. Visualisatie door Lucas Zoutendijk.

Figuur 29: Zichtlijnen vanaf de A58 tot aan het Wilhelminakanaal. Bedrijfsterreinen beginnen prominenter in beeld te komen. Bron: Google Earth en Google street view. Visualisatie door Lucas Zoutendijk.

Figuur 30: Zichtlijnen vanaf de snelweg beginnend bij het Wilhelminakanaal. Steeds grotere bedrijfsterreinen en viaducten komen in beeld. Bron: Google Earth en Google street view. Visualisatie door Lucas Zoutendijk.

SI–LAB, 31 januari 2025

Figuur 31: Ruimte-beweging en zichtdiagram. Bron: The View from the Road van Donald Appleyard, Kevin Lynch and John Myer

SI–LAB, 31 januari 2025

Figuur 32: Oriëntatiediagram dat van onder naar boven moet worden gelezen. Bron: The View from the Road van Donald Appleyard, Kevin Lynch and John Myer

Aan de hand van deze verkenning met visuele methoden hebben we enkele interessante locaties en actoren kunnen identificeren. We hebben een inventarisatie gemaakt van actoren die rond het vraagstuk van water-inbalans met elkaar verbonden zijn middels een: ruimtelijke relatie (water richting, water golf en water als transport); consumptie relatie (persoonlijk gebruik/huishoudens, voor industrie en voor reiniging); afhankelijkheidsrelatie. Het gaat hier om actoren die water tekorten ervaren zoals enkele boeren en het militaire oefengebied, water als barrière zien of water als verbindende factor beschouwen. Een actor kan in meerdere categorieën zitten, zie bijvoorbeeld een boer die tevens een afhankelijkheidsrelatie heeft. In het veldonderzoek dat we later presenteren zullen we de scope samen met actoren in het gebied waar nodig aanpassen.

INZET VAN DIGITALE METHODEN IN PARTICIPATIEF ONDERZOEK

Traditioneel wordt in infrastructuurprojecten, geïnitieerd door overheidsinstanties, gebruik gemaakt van participatietechnieken zoals nieuwsbrieven, rapporten, interviews, workshops, en focusgroepen. Deze technieken worden vaak toegepast volgens de participatieladder, die varieert van informeren tot het overdragen van macht (van Zutphen, 2019). Echter, deze technieken schieten vaak tekort in het verzamelen van inzichten die gaan over ervaring of beleving van burgers of het identificeren van bestaande initiatieven.

Participatieve methoden worden over het algemeen beschouwd als een middel voor samenwerking en besluitvorming, maar ze kunnen ook relevant zijn voor het begrijpen van wat belangrijk is voor burgers en voor het identificeren van kleinschalige initiatieven die in overweging kunnen worden genomen. Digitale scraping is interessant in dit opzicht. Deze methode kan worden gebruikt om het discours rondom specifieke thema’s te analyseren, waardoor de context en relevantie van participatieve processen worden versterkt. Bij digitale methoden en verwante tools draait het om het onderzoeken van het discours van bewoners over bepaalde thema’s, al dan niet verbonden met evenementen of plekken (Digital Methods Initiative, 2014). Hoewel het onderzoek naar social media data veel wordt toegepast in de Digital Humanities, is het nog relatief onbekend terrein in de ontwerp discipline, vooral in participatief ontwerp. In het boek Participatory Design Theory: Using Technology and Social Media to Foster Civic Engagement (2018) hebben Saba Golchehr en

Naomi Bueno de Mesquita de potentie van digitale methoden voor participatief onderzoek gepresenteerd middels een eigen casus. In het onderzoek binnen dit project hebben we ook een digitale scraping tool toegepast die waardevolle inzichten biedt in locaties en personen die mogelijk relevant zijn voor bezoek en interviews, vooral wanneer de lokale schakelfiguren nog onbekend zijn. Ons onderzoek heeft aangetoond dat het nuttig is om deze tool ook na de initiële veldonderzoeken te blijven gebruiken, zodat zoektermen contextueel relevanter kunnen worden gemaakt.

Er ligt nog veel potentieel in het gebruik van digitale methoden in een gebiedsintegraal project, zowel in de fase van gegevensverzameling als in de fase van gemeenschapsontwikkeling. Er zijn onontdekte platforms en sociale netwerkdiensten die actieve virtuele interactie kunnen faciliteren, terwijl ze ook sterke verbindingen met fysieke locaties ondersteunen. Deze mogelijkheden bieden waardevolle kansen voor ontwerpers die zich richten op het betrekken van gemeenschappen voor duurzame participatie.

DIGITALE SCRAPING

Digitale scraping stelt ons in staat om gegevens te verzamelen van online bronnen, wat helpt bij het identificeren van water-gerelateerde initiatieven in en rond ons onderzoeksgebied. Deze methode kan belangrijke thema‘s en initiatieven aan het licht brengen die anders mogelijk onopgemerkt zouden blijven of moeilijker te identificeren zijn via andere methoden.

De methode Source Distance Research (zie Figuur 33) omvat het onderzoeken van de aanwezigheid en ranking van specifieke bronnen in de zoekresultaten van Google met behulp van tools zoals de Google Scraper en IssueDramaturg. In de eerste iteratie werden er drie zoekopdrachten uitgevoerd: “Oirschot water”, “Spoordonk water” en “Beerze water”, waarbij resultaten van Google, Bing en DuckDuckGo werden geanalyseerd. Dit leidde tot de creatie van een lijst met water gerelateerde zoekwoorden en initiatieven, en gesprekken met een boundary spanner hielpen bij het bevestigen van de relevantie en ontdekken van nieuwe informatie. Een kritische observatie was dat bepaalde perspectieven ondervertegenwoordigd zijn in de Googlezoekresultaten, wat de relevantie van informatie beïnvloedt.

In een tweede iteratie werd een uitgebreide lijst van water

gerelateerde woorden ontwikkeld, gericht op specifieke problemen zoals wateroverlast en droogte. De zoekopdrachten resulteerden in unieke websites die volgens hun frequentie werden gerangschikt. Het onderzoek hanteerde zoekinstellingen om lokale initiatieven en thema‘s te vinden.

In een derde iteratie werd de focus verbreed naar oplossingen en perspectieven met betrekking tot waterretentie en klimaatverandering. We concluderen dat het gebruik van Google Scraping in de verkennende fase waardevolle inzichten oplevert en de mogelijkheid biedt om bredere thema’s en initiatieven te ontdekken, wat leidt tot een beter begrip van de uitdagingen rondom waterbeheer in de betreffende regio. Dit proces roept echter ook vragen op over de interpretatie van persoonlijke data.

Deze methode biedt waardevolle suggesties voor locaties en personen die interessant zijn om te bezoeken, vooral wanneer de lokale schakelfiguren nog onbekend zijn. We hebben kunnen concluderen dat het nuttig is om deze tool ook in te zetten na de initiële veldonderzoeken, aangezien dit ervoor zorgt dat de zoektermen beter kunnen worden afgestemd op de context van het onderzoek. Hierdoor kunnen relevante verbindingen worden gelegd en gerichtere vragen worden gesteld, wat de effectiviteit van het vervolgonderzoek vergroot.

Figuur 33: Klein onderdeel van de lijst van de scraping die is uitgevoerd met bijbehorende resultaten. Screenshot genomen door Niene Boeijen.

VELDONDERZOEK

PARTICIPATORY ACTION RESEARCH

Geïnformeerd door het vooronderzoek met GIS en open data, heeft Lucas vier categorieën van actoren gedefinieerd die een belangrijke rol kunnen spelen in de watertransitie: boeren, bedrijven, bewoners en de natuur. Daarnaast heeft hij een inventarisatie uitgevoerd van actoren in het gebied met betrekking tot hun hoeveelheid en afhankelijkheid van water, wat heeft geleid tot een uitgebreide actorenlijst. Hoewel deze stappen geen exacte prioriteitenlijst opleveren waarin bepaalde actoren duidelijk boven anderen uitsteken, bieden ze wel inzicht in de gemeenschappen binnen de verschillende thema‘s en welke ‘stake’ deze partijen hebben in een watertransitie.

Afhankelijk van die ‘stake’ heeft Lucas gekozen om bij de interviews een passende tool te kiezen, bijvoorbeeld een eliciting tool of speculatief scenario. Het interactie-ontwerp traject is, anders dan bij het wetenschappelijk traject, meer gericht op het ontwerp van de methodiek van interactie en is daarbij ook meer interventionistisch van aard. Terwijl een ontwerpend onderzoeker een fenomeen onderzoekt, wordt het onderzoeksobject, in samenspraak met bijvoorbeeld de lokale gemeenschap, tevens vorm en richting gegeven. Deze benadering—ook wel Participatory Action Research genaamd—is vooral interessant in een context waarin richting wordt gegeven aan een meer gewenste toekomst en aan het “empoweren” van lokale gemeenschappen daarin.

Lucas heeft interviews afgenomen met de volgende partijen: een boomkwekerij, een autowasserette en een biologische boer.

Vanwege de fysieke nabijheid tot de snelweg en het kanaal, heeft een boomkwekerij waarschijnlijk irrigatie nodig voor de bomen, hoewel dit niet bedoeld is voor consumptie. De boomkweker verbruikt tijdens droogteperiodes aanzienlijke hoeveelheden grondwater, ongeveer 7000 kubieke meter per week (equivalent aan het jaarverbruik van 30 personen), rechtstreeks gewonnen uit de ondergrond. In tijden van wateroverschot vloeit het overtollige water van zijn perceel af het kanaal in via ondergrondse afvoerbuizen. Ondanks het aanzienlijke waterverbruik is er minder dringende noodzaak om de bomen te irrigeren. In scenario‘s van droogte en watertekorten gaan de bomen niet onmiddellijk dood. Ze groeien simpelweg weinig, waardoor de omtrek van de boomstam onveranderd blijft. Dit heeft negatieve gevolgen voor de lange termijn bedrijfsvoering van de boomkweker,

hoewel niet direct tijdens droge periodes. Bovendien is deze partij opmerkelijk omdat er minimale eisen zijn voor de waterkwaliteit (in tegenstelling tot de strenge normen voor het irrigeren van gewassen die bedoeld zijn voor consumptie). Bijgevolg is het gebruik van water van de snelweg voor het irrigeren van de bomen een haalbare optie.

Tijdens het gesprek met de boomkweker werd een eliciting sheet gebruikt (zie Figuur 34 t/m Figuur 37) om hem in een scenario mee te nemen en te verkennen hoe hij daarop zou reageren. In het gesprek werd duidelijk dat het creëren van een waterbuffer of bassin (boven of onder de grond) enorme hoeveelheden water zou vereisen, wat hij niet onmiddellijk voor zich zag. Hij zag echter groot potentieel in het gebruik van het kanaal als buffer. Het water van de snelweg (samen met andere overtollige regen) zou in het kanaal kunnen worden opgeslagen, en tijdens droge periodes zou hij een pomp kunnen gebruiken om zijn bomen kwekerij vanuit het kanaal te irrigeren.

Figuur 34 t/m 37: De eliciting sheet gebruikt door Lucas bij het interview met de boomkwekerij. Een “what if” scenario werd gepresenteerd en de reactie van de boomkweker werd daaropvolgend geregistreerd. Vervolgens is dit scenario uitgewerkt in een visualisatie die voor vervolgonderzoek gebruikt zou kunnen worden.

Voor de andere interviews heeft Lucas dezelfde eliciting tool gebruikt (zie Figuur 38 t/m Figuur 41). Een autowasserette, gelegen in een van de geïdentificeerde industriële gebieden, heeft een aanzienlijk dagelijks waterverbruik van 250 liter per wasbeurt, wat jaarlijks tot 6000 kubieke meter schoon leidingwater leidt. De eigenaar is open voor nieuwe ideeën, zoals het opslaan van regenwater met een ondergrondse buffer voor gebruik in de carwash.

Er is ook gesproken over alternatieven om te voorkomen dat gebruikt water in het riool terechtkomt, wat samenhangt met het idee om bewoners aan te moedigen regengoten los te koppelen en water in hun tuinen te verzamelen. Dit zou de druk op het rioleringssysteem verminderen. Bovendien zijn er mogelijkheden om het gebruikte water te zuiveren met een natuurlijk filter van planten, zodat het kan infiltreren en het grondwaterniveau kan aanvullen. Deze actor kan interessant zijn voor onze use case vanwege zijn aanzienlijke waterverbruik zonder strenge kwaliteitsvereisten.

Figuur 38 t/m Figuur 41: Eliciting sheet gebruikt door Lucas bij het interview met de eigenaar van een autowasserette. Een “what if” scenario werd gepresenteerd en de reactie van de geïnterviewde werd daaropvolgend geregistreerd. Vervolgens is dit scenario uitgewerkt in een visualisatie die voor vervolgonderzoek gebruikt zou kunnen worden.

Een interview met een biologische boer (zie Figuur 42 t/m Figuur 45) leidde tot de volgende inzichten: Deze boer is sterk afhankelijk van grondwater voor zijn acht verspreide percelen in de Oirschotregio. Aangezien hij bovengrondse gewassen teelt die bestemd zijn voor menselijke consumptie, zijn de waterkwaliteitseisen streng. Het grondwater wordt regelmatig bemonsterd en getest door een externe instantie. De boer uit zijn scepsis over het gebruik van water van de snelweg, omdat hij vermoedt dat dit te verontreinigd kan zijn. Hij ziet het als het meest voordelig als al het snelwegwater lokaal wordt vastgehouden en in de grond infiltreert, wat niet alleen het water zuivert, maar ook het grondwaterniveau aanvult. Verdere verkenning in latere interviews met nieuwe eliciting tools kan waardevol zijn om de aanname omtrent het verontreinigde snelwegwater uit te dagen en mogelijk te wijzigen.

Figuur 42 t/m Figuur 45: Eliciting sheet gebruikt door Lucas bij het interview met de biologische boer.. Een “what if” scenario werd gepresenteerd en de reactie van de geïnterviewde werd daaropvolgend geregistreerd. Vervolgens is dit scenario uitgewerkt in een visualisatie die voor vervolgonderzoek gebruikt zou kunnen worden.

ETNOGRAFISCH ONDERZOEK

Onderzoeksassociate Niene Boeijen heeft een iets andere benadering gehanteerd in het veldonderzoek, met een meer etnografische insteek. Voorafgaand aan haar verkenning heeft ze enkele locaties gemarkeerd voor bezoek, waaronder het kanaal, buurthuis Aarle, Kapel de Heilige Eik en waterwegenkruisingen. De keuze voor deze plekken is grotendeels gebaseerd op desk research, uitgevoerd met behulp van digitale scraping. Daarnaast heeft ze als criterium gehanteerd om locaties te kiezen waar ze nog niet eerder met boundary spanners in het gebied was geweest, wat haar de mogelijkheid bood om nieuwe inzichten te verwerven. Figuur 46 toont het gebied waar Niene veldonderzoek heeft verricht, zowel tijdens haar gezamenlijke activiteiten met de boundary spanners als tijdens haar eigen veldonderzoek.

Het is een warme dag in mei 2024. Niene gaat alleen op pad en laat zich leiden door onverwachte ontmoetingen en gebeurtenissen op straat, zonder vooraf vragen te formuleren. Ze draagt wandelschoenen, een camera en een notitieblok; deze bewuste keuze in kledingstijl zorgt ervoor (hoopt ze) dat mensen nieuwsgierig worden naar haar activiteiten, met de bedoeling hen te stimuleren om op haar af te stappen en gesprekken aan te knopen.

Figuur 46: Kaart met gemarkeerd het gebied waar Niene veldonderzoek heeft gedaan. Kaart gemaakt door Niene Boeijen.

[ HET KANAAL ]

Niene begon haar verkenning bij het infopunt in Oirschot, waar ze een eerste inventarisatie maakte van water- en natuur-gerelateerde thema’s in de omgeving. Tijdens deze stop werd ze ook gewezen op de nieuwe fietsbrug en de havenlocatie, die belangrijk zijn voor verdere gesprekken en observaties. Ze sprak een 18-jarige jongen aan bij het toeristisch informatiepunt aan de Markt, in het oude raadhuis. Toen ze hem vroeg naar water-gerelateerde verhalen en problemen, noemde hij als eerste het gebrek aan zwemlocaties in de buurt. Op de vraag naar het kanaal zei hij: „Ja, dat is er nou eenmaal,“ en hij merkte op dat er een triatlon in het kanaal plaatsvindt, naast de nieuwe loopbrug.

Daarnaast wees de jongen ook op de aanlegsteiger bij De Rijt en benoemde een rivaliteit tussen de wijken boven en onder het kanaal. Hij was zelf verhuisd van Oirschot boven het kanaal naar een wijk onder het kanaal. Hoewel de rivaliteit niet sterk is, worden er wel grappen over gemaakt. Hij kon de oorzaak van deze rivaliteit niet precies uitleggen, maar merkte op dat de snelweg een andere impact heeft dan het kanaal. Bovendien meldde hij problemen met wateroverlast, waarbij straten onderlopen en de parkeergarage zelfs volloopt. De natuurgebieden in de buurt zijn nat en modderig, maar nog steeds begaanbaar.

[

DE WATERENGEL ]

Bij de gemeentelijke haven in het Kanaal, langs De Rijt, ontmoette Niene de initiatiefneemster en eigenaresse van De Waterengel (zie Figuur 47), een rolstoelvriendelijke rondvaartbootdienst. Deze mevrouw liet weten dat ze recentelijk de vergunning om de haven te exploiteren hebben gekregen. De haven, die in 2009 door de gemeente is aangelegd met de intentie om meer waterrecreatie te creëren, is echter niet optimaal; hij is niet diep of breed genoeg en mist belangrijke voorzieningen. Desondanks biedt de haven kansen, vooral nu het kanaal in populariteit stijgt. Met De Waterengel kan deze mevrouw unieke rondvaarten aanbieden, waaronder programma‘s voor mensen met dementie, die veel belangstelling genieten. Echter, aan de overkant van de haven is er een fors conflict met bewoners van De Heeren van Oirschot (zie Figuur 48), die bezorgd zijn over mogelijke overlast, ondanks dat de haven al bestond toen hun appartementen werden gebouwd. Ondanks ongegronde bezwaren zijn er veel partijen en overlegprocedures betrokken, waarbij de nieuwe wethouder de plannen steunt. De situatie toont zowel de mogelijkheden van het kanaal voor recreatie als de weerstand van lokale bewoners die het gebruik ervan bemoeilijken.

Figuur 47: Prent van eigenaresse op de website van De Waterengel. Bron: https://dewaterengel.nl/

Figuur 48: Rondvaartboot de Waterengel. Foto gemaakt door Niene Boeijen.

[ KIKKERS EN ORCHIDEEËN ]

Bij de fietsbrug vangt een oude dame Niene‘s aandacht terwijl ze naar het water turend haar zorgen uitspreekt over het ontbreken van de kikkerdril (zie Figuur 49), wat volgens haar al normaal gesproken had moeten verschijnen in deze periode. Ze is niet de enige die zich druk maakt: De twee bewoners die Niene besluit vervolgvragen te stellen wonen in de buurt en ze houden de poelen naast het kanaal nauwlettend in de gaten, een plek die vroeger gevuld was met levendige kikkers, maar nu steeds leger lijkt te raken door droogte en de verstoring veroorzaakt door de nieuwe fietsbrug. De verhalen die ze delen zijn doordrenkt van frustratie en verdriet; kikkers en wilde orchideeën, ooit overvloedig aanwezig, verdwijnen door ingrijpen van de mens en onnatuurlijke omstandigheden. Mevrouw vertelt vol nostalgie over haar jeugd aan de Oude Grintweg, waar wilde orchideeën in overvloed groeiden, en haar boosheid over het verlies van deze natuurlijke rijkdommen is voelbaar. Ze heeft echter een sprankje hoop; één orchidee uit haar oude tuin heeft ze weer in haar nieuwe huis geplant, wat nu is uitgegroeid tot een prachtige verzameling (zie Figuur 50 en Figuur 51). Meneer heeft ook zijn poging ondernomen om de orchideeën uit te zaaien, maar ook daar heeft de aanleg van de fietsbrug een verwoestende impact gehad. Hun verhalen reflecteren een diepgewortelde verbondenheid met de natuur, maar ook een groeiend ongenoegen tegenover de veranderingen die de lokale ecosystemen bedreigen. De ouderen, met hun rijke lokale kennis, delen hun ervaringen en herinneringen, maar lopen tegen beperkingen aan bij het navigeren in een wereld die steeds minder rekening houdt met hun vertrouwde referentiepunten.

Figuur 49: De plek waar Niene in gesprek ging met de oude dame. Foto genomen door Niene Boeijen.

Figuur 50 en Figuur 51: Foto’s van de orchideeën en de kikkers die de bewoners een nieuwe plek hebben gegeven in hun tuin. Niene werd door de bewoner uitgenodigd. Foto’s genomen door Niene Boeijen.

Al wandelend door het gebied stuitte Niene nog op een aantal interessante bevindingen, te weten een grondwatermeter (Figuur 52) bij de Kapel waar de eerste mis van het jaar plaats vond, en een klein bordje met een indicatie van de locatie waar de Beerze het Kanaal doorkruist (Figuur 53). De laatste is watertechnisch een interessant punt dat een verhaal vertelt over de relatie tussen natuur en menselijke ingrepen. Waar de natuur ooit vrijelijk haar weg zocht, is het landschap nu veranderd door menselijk ingrijpen, wat heeft geleid tot een onnatuurlijke stroom water.

Ondanks de drukte van fietsers op het pad langs het kanaal, lijkt deze plek vrijwel onopgemerkt; de Beerze wordt vaak over het hoofd gezien, terwijl het een waardevolle verbinding vormt tussen twee wateren. Bij het delen van haar ervaringen met een boundary spanner in het gebied, merkte Niene dat hij direct begreep wat ze bedoelde, wat de vraag oproept of meer mensen zich bewust zijn van deze plek en haar betekenis. De afwezigheid van activiteiten of opvallende kenmerken op het eerste gezicht maakt het gemakkelijk om te vergeten dat deze plek ooit een belangrijk natuurlijk ecosysteem was. De vraag over de waarde van deze plek blijft hangen, en roept op tot reflectie over de impact van de veranderde waterloop op zowel het milieu als de lokale gemeenschap. De Beerze‘s oversteek is niet alleen een fysiek punt in het landschap, maar ook een symbool van de complexe uitdagingen die ontstaan wanneer menselijke ontwikkeling in conflict komt met natuurlijke processen. Deze elementen zouden in vervolgonderzoek ingezet kunnen worden als ‘conversation piece’.

Figuur 52: Een grondwatermeter als mogelijk conversation piece?
Figuur 53: De Beerze, een symbolische plek van verbinding tussen twee wateren.

ACTOR MAPPING

Na het identificeren van actoren in vier categorieën: boeren, burgers, bedrijven en natuur, hebben we een gezamenlijke sessie georganiseerd met RWS, RUG, CK en DAE om deze actoren op een tweedimensionale as te plaatsen tijdens een workshop sessie bij Rijkswaterstaat in Utrecht.

De horizontale as vertegenwoordigt ‚weinig belang bij water‘ versus ‚significant belang bij water‘, terwijl de verticale as ‚weinig waterverbruik‘ versus ‚significant waterverbruik‘ weergeeft. Met deze benadering wilden we een eerste beoordeling maken van de interesse en het belang van elke actor in het watergerelateerde vraagstuk bezien vanuit de verschillende perspectieven (institutioneel, lokaal en participatief) van de deelnemers aan deze mapping (zie Figuur 54). Boeren, die relatief veel water gebruiken, hebben bijvoorbeeld een aanzienlijk belang bij deze kwestie, terwijl huishoudens een kleiner belang hebben. Aan de andere kant gebruikt de natuur, vertegenwoordigd door entiteiten zoals bomen, relatief weinig water, maar heeft toch een belang in het probleem en kan mogelijk niet adequaat vertegenwoordigd worden door een specifieke actor. De interessante vraag is welke actoren we in het vizier hebben en hoe we die positioneren vanuit het perspectief dat we vertegenwoordigen.

Tijdens de workshop bleek er een behoefte te bestaan voor een verduidelijking over de gekozen criteria voor de assen. Er kwamen vragen op over waarom deze criteria waren geselecteerd en wat de labels betekenden in termen van kwantiteit (bijvoorbeeld, hoeveel wordt beschouwd als ‘veel‘). Een belangrijke bevinding was dat een grote meerderheid van de actoren in het kwadrant van hoog waterverbruik en significant belang bij water viel (zie Figuur 55 en Figuur 56). Verdere verkenning van deze categorie in de volgende stap zou wenselijk zijn. Deze verkenning zou een nauwkeurigere beoordeling van het waterverbruik en de kwaliteit kunnen omvatten, evenals het beoordelen van de capaciteit van de betrokken partijen om het probleem (zij het een tekort of een overschot) zelfstandig aan te pakken, het identificeren van onderlinge afhankelijkheidsrelaties en het vaststellen van criteria voor subsidie-eligibiliteit.

Figuur 54: Actor mapping bij Rijkstwaterstaat in Utrecht met RUG, CK en DAE.

De grotere waarde van deze oefening lag niet zozeer in het resultaat van de kaart, maar in het overleg. Het diende als middel om te verkennen hoe de drie perspectieven binnen dit project zich tot elkaar verhouden. Enkele inzichten die hieruit naar voren kwamen, zijn dat het institutionele perspectief zich voornamelijk richt op bestaande actoren, structuren en paden, terwijl het lokale perspectief zich focust op individuen die zich organiseren rond een gedeeld belang. Daarentegen heeft het participatieve perspectief meer oog voor initiatieven die nog niet op de radar staan, maar wel potentieel interessant zijn. Idealiter zou een gezamenlijke definitie van het assensysteem een duidelijke differentiatie tussen institutionele en participatieve benaderingen mogelijk maken. Dit proces zou ook inzicht moeten bieden in de redenen achter de selectie van bepaalde actoren.

55: Resultaat van actor mapping bij

Figuur
Rijkswaterstaat in Utrecht met RUG, CK en DAE

Figuur 56: Resultaat van actor mapping bij Rijkswaterstaat in Utrecht met RUG, CK en DAE BEWONERS OMGEVING

PARTICIPATORY MAPPING

Participatory Mapping wordt vaak omschreven als een gradatie van samenwerking, meebeslissen en het overdragen van macht. Echter, participatief in kaart brengen kan ook dienen als een manier om te verkennen wat er speelt in een gemeenschap en om te oefenen met verschillende perspectieven. In onze casus hebben we op verschillende momenten participatory mapping-workshops georganiseerd met dit doel. We beschrijven hier een workshop die we hebben uitgevoerd met de internationale partners in Karlsruhe.

Voor de bredere onderzoeksvraag die we aan het begin van dit document hebben uiteengezet en die we indienen met partners in België, Duitsland, Frankrijk, Zwitserland en Ierland, zijn gedurende het GO-CAWH project drie partnersessies georganiseerd in de verschillende landen. Elk land behandelt een eigen casus, maar het gemeenschappelijke doel is dat technologische innovaties (zoals het afvoeren, filteren en schoonmaken van wegwater voor hergebruik) samengaan met sociale innovaties (zoals klimaatadaptieve waterhubs die met en voor de gemeenschap worden ontwikkeld).

Voor de live partnerbijeenkomst in Karlsruhe in juni 2024 organiseerde Naomi Bueno de Mesquita een participatieve mapping workshop (zie Figuur 57) met tools die zijn voorbereid en ontworpen door Niene Boeijen. Voor elk use case werd een kaart van het relevante gebied verspreid (zie Figuur 58 tot 63 voor de gebiedskaarten van alle use cases).

De mapping workshop was ontworpen om een diepgaande verkenning van gemeenschapsparticipatie in gebiedsintegraal ontwerp te faciliteren door te oefenen met drie verschillende perspectieven: lokaal, participatief en institutioneel. De sessie had als doel inzicht te bieden in hoe deze perspectieven en hun benaderingen de gebiedsontwikkelingsstrategieën beïnvloeden, met name binnen het kader van het Sponge Works-project.

De workshop maakte gebruik van drie verschillende kaarten voor elke casestudy: een infrastructuurkaart, een actoren kaart en een gebiedskaart. Dit stelde de deelnemers in staat om een uitgebreid overzicht te krijgen van de context waarin ze opereerden.

57: Participatory mapping tijdens de livepartner meeting in Karlsruhe in juni 2024. Foto genomen door Naomi Bueno de Mesquita.

Figuur
Figuur 58: Kaart van Heverlee, Belgium use case waarbij de snelweg E40 [50.8462, 4.6958] centraal staat. Kaart gemaakt door Niene Boeijen.

Figuur 59: Kaart van Nederlandse use case waarbij de snelweg A58 [51.49203, 5.34878] centraal staat. Kaart gemaakt door Niene Boeijen.

Academy Eindhoven, SI–LAB, 31 januari 2025

Figuur 60: Kaart van Franse use case waarbij de snelweg N59 [50.8462, 4.6958] centraal staat. Kaart gemaakt door Niene Boeijen.

[50.8057, 6.0990] centraal staat. Kaart gemaakt door Niene Boeijen.

SI–LAB, 31 januari 2025

Figuur 61: Kaart van Duitse use case waarbij de snelweg A4

Figuur 62: Kaart van Duitse use case waarbij de snelweg A4/A61 [50.8948, 6.6949] centraal staat. Kaart gemaakt door Niene Boeijen.

Academy Eindhoven, SI–LAB, 31 januari 2025

Figuur 63: Kaart van Zwitserse use case waarbij de snelweg A1/A4 [47.42913, 8.51256] centraal staat. Kaart gemaakt door Niene Boeijen.

Aan het begin van de workshop ontvingen de deelnemers een handout met de doelstellingen en instructies voor de activiteiten (zie Figuur 64). Deze handout fungeerde als hulpmiddel en moedigde de deelnemers aan om zich grondig in elk perspectief te verdiepen en hierover in gesprek te gaan. Het institutionele perspectief werd besproken in verband met traditionele praktijken en druk die vaak de besluitvormingsprocessen domineerden. Het lokale perspectief benadrukte het belang van gezamenlijke belangen binnen lokale gemeenschappen, vooral bij het navigeren door gedeelde uitdagingen. Tot slot legde het participatieve perspectief de nadruk op de waarde van community-invloed bij het verkennen van problemen zonder vooraf bepaalde conclusies, wat een flexibele omgang met kwesties op basis van input van belanghebbenden mogelijk maakte. Tijdens deze workshop ondernamen de deelnemers een mapping om belangrijke plaatsen, grenzen en kansen te identificeren en te visualiseren die relevant waren voor hun perspectieven. Ze werden geacht hiervoor de volgende stappen te doorlopen:

STAP 1)

Elke deelnemer selecteerde belangrijke locaties voor zijn/haar perspectief en plaatste markeringen op de kaart. Vervolgens deelden ze verhalen over deze locaties en legden ze hun betekenis in enkele woorden vast op stickers bij elke markering (zie Figuur 65).

Daarna verschoof de focus naar het aangeven van grenzen op de kaart. Met tape markeerden de deelnemers relevante grenzen, waarbij ze zowel fysieke barrières, zoals wegen en hekken, als metaforische grenzen, zoals sociale, economische of psychologische beperkingen, vastlegden (zie Figuur 66). Door de aard van deze grenzen te verwoorden, kregen ze beter inzicht in de uitdagingen die verschillende perspectieven boden voor gemeenschapsbetrokkenheid.

Vervolgens bracht de workshop de interrelaties tussen plaatsen en grenzen onder de aandacht. De deelnemers discussieerden over hoe deze elementen met elkaar in interactie stonden en de gemeenschapsdynamiek beïnvloedden, waarbij de complexiteit van zowel fysieke als metaforische grenzen in het vormgeven van gemeenschapservaringen en participatie werd benadrukt.

Figuur 64: handout met instructies van de activiteiten en de verschillende tools die gebruikt worden tijdens de mapping workshop

STAP 2)

De deelnemers worden gevraagd om kansen op de kaart aan te geven met specifieke stickers. Voor elke kans wordt een sticker gebruikt, waarbij een andere kleur wordt ingezet om overeenstemming vanuit meerdere perspectieven aan te geven. Dit visuele element creëert een duidelijk overzicht van gedeelde mogelijkheden en versterkt de samenwerking tussen de betrokken partijen. Deelnemers hebben ook de ruimte om onenigheid te uiten. Wanneer een kans niet breed gedragen wordt, kan er een sticker met „niet mee eens” worden gebruikt. Dit biedt gelegenheid om standpunten toe te lichten en discussies te voeren over verschillende visies en belangen.

Daarnaast is het belangrijk om de besproken kansen en standpunten te documenteren. Deelnemers gebruiken tekstvakken om uit te leggen waarom elk item relevant is voor hun perspectief. Deze documentatie vormt een samenvatting van de verhalen die tijdens de workshop zijn gedeeld, waardoor de kansen en de achterliggende redenen zichtbaar worden, evenals de betrokkenheid van diverse perspectieven in het participatieve proces.

Figuur 65: Participatory Mapping workshop in Karlsruhe met internationale partners. Deelnemers oefenen met perspectieven. Foto genomen door Naomi Bueno de Mesquita

STAP 3)

Tijdens de workshop wordt het afbakenen van focusgebieden uitgevoerd met behulp van gekleurde touwen (zie Figuur 68). De deelnemers gebruiken deze touwen om alle markeringen van dezelfde kleur op de kaart te omringen, waardoor relevante plaatsen en kansen voor elk perspectief worden ingesloten. Dit visuele hulpmiddel helpt de deelnemers om de aandacht te vestigen op de specifieke gebieden die zij als belangrijk beschouwen. Terwijl ze het touw neerleggen, passen ze de positie aan totdat er een evenwichtige afbakening is gevonden voor elke benadering.

Na dit afbakenen volgt een discussie waarin de deelnemers de gemaakte keuzes evalueren. Ze bespreken of alles wat ze wilden opnemen werkelijk is inbegrepen, of het afgebakende gebied misschien te groot is, en wat er mogelijk ontbreekt. Deze discussie maakt het ook mogelijk om de visuele en ruimtelijke relaties tussen de verschillende perspectieven te verkennen, wat cruciaal is voor een diepgaand begrip van hoe de verschillende belangen en kansen met elkaar in verband staan. Op deze manier wordt niet alleen duidelijk wat de focusgebieden zijn, maar ook hoe deze in samenhang met elkaar functioneren.

66: Participatory mapping in Karlsruhe met internationale partners. Stickers worden gebruikt om kansen op de kaart aan te geven.

Figuur

67: Participatory mapping in Karlsruhe met internationale partners. Door middel van touw worden focus gebieden afgebakend en bediscussieerd.

Figuur

Tijdens de workshop met de groep in Hambach (waar Naomi aanwezig was, zie Figuur 67) werd de papieren kaart effectief gebruikt in combinatie met het bezoeken van websites van actoren en initiatieven. De discussies onthulden spanningen tussen participatieve en institutionele perspectieven, waarbij participatie vaak als een formaliteit werd beschouwd in plaats van een integraal onderdeel van het besluitvormingsproces. Dit bood waardevolle inzichten voor ons onderzoek naar hoe de actoren van de Duitse casestudy met deze perspectieven omgaan, en benadrukte de behoefte aan meer tijd om deze kwesties verder te verkennen.

Hoewel de workshop in Karlsruhe enigszins chaotisch was, zien we aanzienlijke kansen voor deze mapping en de bijbehorende tools in toekomstige sessies of voor toekomstig onderzoek. Een belangrijke vereiste is echter de behoefte aan meer tijd, betere voorbereiding van de deelnemers, de aanwezigheid van de eigenaren van de use cases die de mapping uitvoeren, een voorafgaande presentatie, en een workshopfacilitator.

Figuur 68: Participatory Mapping workshop tijdens een oefensessie met RUG en CK in Eindhoven.

FASE 2: DRIE PERSPECTIEVEN

We zijn vertrokken vanuit het idee dat drie perspectieven een rol spelen bij gebiedsintegraal ontwerp: het lokale perspectief, het participatieve perspectief en het institutionele perspectief. In de loop van het onderzoek zijn we gaan definiëren wat ieder perspectief brengt en haalt: deze perspectieven bieden unieke sterke en zwakke punten die van invloed zijn op de effectiviteit van gemeenschapsbetrokkenheid in gebiedsontwikkeling.

Het lokale perspectief (dat we soms ook labelen als het ‘gemeenschaps’ perspectief binnen het project) omvat diepgaande lokale kennis en een goed begrip van de behoeften en prioriteiten van de gemeenschap. Het richt zich op individuen die zijn georganiseerd rond een gedeeld belang of sterk betrokken zijn bij de lokale gemeenschap. Deze kennis en verankering stellen initiatieven in staat om beter af te stemmen op lokale behoeften. Bovendien is er een sterk gevoel van vertrouwen en legitimiteit binnen de gemeenschap, wat bijdraagt aan een grotere acceptatie en betrokkenheid bij ontwikkelingsprojecten. Dit perspectief heeft ook het vermogen om lokale middelen en ondersteuning te mobiliseren, wat essentieel is voor een succesvolle uitvoering.

Aan de andere kant zijn er ook zwakheden verbonden aan het lokale perspectief. Er is potentieel voor isolatie/afsluiting, wat betekent dat externe kansen en bredere initiatieven over het hoofd kunnen worden gezien. Daarnaast is er een risico op vooringenomenheid ten opzichte van de onmiddellijke gemeenschapsbelangen, wat kan conflicteren met langetermijn duurzaamheidsdoelen of nieuwe binnenkomende gemeenschappen. Gemeenschappen hebben vaak beperkte toegang tot institutionele middelen en formele ondersteuningsmechanismen, wat hun mogelijkheden kan beperken.

Het participatieve perspectief biedt een inclusieve benadering die diverse stemmen waardeert en zich richt op de verzameling van gegevens over verschillende schalen en tijdframes. Deze flexibiliteit stelt in staat om problemen aan te passen en opnieuw te definiëren op basis van de input van de gemeenschap, waarbij dezelfde gemeenschap voortdurend opnieuw gedefinieerd wordt. Bovendien is er openheid voor innovatieve oplossingen en multidisciplinaire samenwerking, wat kan bijdragen aan creatieve en effectieve benaderingen van complexe kwesties.

Echter, dit perspectief kan in-depth, lokaal gewortelde kennis en verbindingen missen, waardoor de effectiviteit van participatieve processen in het gedrang kan komen. Daarnaast is er een risico dat

deze benadering fragmentarisch wordt zonder duidelijke doelen, wat kan leiden tot procesmoeheid. Tot slot kan het uitdagend zijn om formele erkenning en ondersteuning van institutionele instanties te verkrijgen, wat de uitvoering bemoeilijkt.

Het institutionele perspectief biedt belangrijke voordelen, zoals toegang tot formele middelen, financiering en regelgevende ondersteuning. Dit maakt het mogelijk om langetermijnduurzaamheid te waarborgen en in overeenstemming te zijn met bredere beleidsdoelen. Bovendien beschikken instellingen vaak over expertise in administratieve aangelegenheden (zoals subsidies), wat bijdraagt aan een efficiënte uitvoering van projecten. Aan de andere kant brengt dit perspectief ook een aantal uitdagingen met zich mee. Er bestaat het risico van een top-down benadering die niet rijmt met lokale gemeenschapsbehoeften. Dit kan leiden tot een potentiële inertie die innovatie en responsiviteit vertraagt. Tevens kan dit perspectief formele kennis prioriteren boven lokale inzichten en initiatieven, wat kan resulteren in een legitimiteitskloof.

Bijdragen van de lokale gemeenschap en van instituties aan het participatieve perspectief zijn van cruciaal belang. Gemeenschappen bieden grassroots-inzichten en praktische toepasbaarheid voor participatieve processen. Dit versterkt de legitimiteit en het vertrouwen onder lokale belanghebbenden, waardoor betekenisvolle betrokkenheid wordt bevorderd. Bovendien faciliteren zij de identificatie van lokale schakelfiguren (die we elders ook wel als boundary spanners bestempelen) die de kloof tussen gemeenschapsen participatie-inspanningen kunnen overbruggen. Aan de andere kant bieden instituties stabiliteit en zorgen ervoor dat participatieve processen de nodige middelen en regelgevende ondersteuning hebben. Zij helpen ook participatieve initiatieven af te stemmen op bredere beleidskaders, waardoor deze duurzaam worden op de lange termijn en/of opgeschaald kunnen worden.

Het herkennen en balanceren van deze drie perspectieven is essentieel voor het succesvol betrekken van de gemeenschap in klimaat adaptieve waterhubs. De crux zit hem in het combineren van de sterke punten van elk perspectief.

SPANNINGEN TUSSEN DE PERSPECTIEVEN

Vanwege de voortdurende spanning tussen deze perspectieven is het belangrijk om actoren uit elk perspectief in kaart te brengen en deze kaarten regelmatig bij te werken. Dit zorgt ervoor dat alle drie de perspectieven adequaat worden vertegenwoordigd en onderhouden. Daarnaast is het essentieel om de analyse van casestudy‘s te verdiepen om beste praktijken en geleerde lessen in het balans houden van deze perspectieven te identificeren. We moeten ook tools en methoden ontwikkelen die inzichten uit elk perspectief integreren, zodat toekomstige gebiedsontwikkelingsprojecten effectief kunnen worden begeleid (we zullen zo‘n tool later in het document presenteren). Bovendien moeten er workshops worden georganiseerd waar vertegenwoordigers van de drie perspectieven samenkomen om de dialoog te bevorderen.

BALANCEREN TUSSEN HET PARTICIPATIEVE EN HET INSTITUTIONELE PERSPECTIEF

Een voorbeeld waarin de spanning tussen het participatieve en het institutionele perspectief goed zichtbaar was in deze casus is Buurtgroep De Kemmer (z.d). Niene heeft een boundary spanner in deze buurtgroep geïnterviewd. Deze man had gedurende lange tijd lokale perspectieven verzameld en gepresenteerd aan de gemeente in een uitgebreid en goed onderbouwd rapport.

In het samenbrengen van de perspectieven is het belangrijk om te onderzoeken waarom de gemeente bepaalde bevindingen mogelijk heeft genegeerd in haar beleidsvisie. Tegelijk dient de legitimiteit van deze man als vertegenwoordiger van diverse lokale initiatieven nader onderzocht te worden. Het is hier van belang de dynamiek tussen participatieve input en institutionele acties in de Buurtgroep beter te begrijpen. Dit kan leiden tot de ontwikkeling van praktische tools en methoden die de kloof tussen participatieve en institutionele perspectieven overbruggen.

Het participatieve perspectief heeft als sterke punten het bevorderen van inclusie en samenwerking tussen stakeholders, het aanmoedigen van integratie van lokale kennis, en de flexibiliteit om dynamische uitdagingen aan te pakken. Aan de andere kant kan dit perspectief moeite hebben met schaalbaarheid en acceptatie van regelgeving,

en het kan een gebrek aan structuur vertonen dat nodig is voor langdurige duurzaamheid. Het institutionele perspectief, daarintegen, biedt stabiliteit en voorspelbaarheid door gevestigde regels en normen. Het brengt administratieve expertise met zich mee en zorgt voor afstemming met bredere beleidsdoelen en toegang tot middelen. Toch mist het vaak de flexibiliteit om zich aan te passen aan veranderende omstandigheden en kan het ontkoppeld raken van lokale gemeenschapsbehoeften, wat leidt tot een legitimiteitskloof.

In de paper “Balancing Institutional and Participatory Space in the Management of Water Imbalance: A Dual Institutional and Participatory Design Perspective” (Neef et al., 2024) waaraan RUG en DAE hebben gewerkt, wordt de integratie van deze twee benaderingen verkend. Belangrijke punten hierbij zijn de complementaire aard van institutionele en participatieve benaderingen, waarbij elk het zwakte van de ander zou kunnen compenseren. In tabel 2 hebben we deze sterke en zwakke kanten van beide perspectieven (enigszins gechargeerd) uitéén gezet. De paper schetst verschillende dilemma‘s en balanseer-acts die nodig zijn voor de integratie van participatieve en institutionele benaderingen. Dit omvat het balanceren van deductieve logica van instellingen met abductieve logica van creativiteit en participatie om ruimte te maken voor vernieuwing en innovatie binnen institutionele kaders. Ook is het belangrijk om gestructureerde kaders te combineren met flexibiliteit om zowel lokale contexten als bredere beleidskaders te kunnen accommoderen. Een interessante reflectie is hoe ‚onzekerheid‘ en ‚onvoorspelbaarheid‘ (een voorwaarde voor de participatieve aanpak) ruimte kan krijgen in institutioneel gestuurde participatieprocessen.

Tabel 2: Sterkte- en zwaktepunten van institutionele en participatieve ontwerpmethoden. Uit WETsus-artikel „Balancing Institutional and Participatory Space in the Management of Water Imbalance: A Dual Institutional and Participatory Design Perspective“ (Neef et al., 2024)

ORIENTATION (TO)

Logic

Methodology

Institutional

Institutional Participatory

Participatory

Hard to measure. hard to replicate APPROACH

Deduction & induction

Analysis & pattern-oriented

Abduction

Action & learning by doing

Generic; analysis-oriented

Structural & transferable

Specific; interventionist

Incidental & action-oriented.

Lock-in, path-dependent

Insufficiently substantiated

Hard to engage with. hard to change

Political

Power

Process

Rules

Adaptability

Legitimacy for actions

Institutional Participatory Participatory

Situations ‘as is’ Technical

Openness and democratic principles. Caring confrontations

Institutional

Role confirmation Focusses on established power dynamics; explains influence of vested interests of status quo

Role subversion Empowerment of minorities, underrepresented actors, nonhumans, etc.

Institutional

Participatory (Ostensibly) organized, structured (Ostensibly) Messy, dynamic

Institutional Participatory

Institutional

Institutional Participatory Participatory

Inside-the-box

Structures the agency of actors; Structures the possibilities of what can, must, or must not take place in decision-making processes

Outside-the-box

Being free from rules may lead to new possibilities

Inertia / predictability-oriented Focus on stability (dynamic equilibria) so as to consolidate and perpetuate distributions of goods or power of actors.

Change-oriented Focus on change-oriented action so as to change the status-quo

Legitimacy from rules. Rules inform actions.

Legitimacy from actions  Action seek to change rules

Biases of: overrepresentation of status quo; perspectives of researchers.

Unbalanced representation of actors x

Exclusion. Not focussed on maximizing representation and inclusivity.

Limited space for creativity (due to embedded inert rule systems)

Time-consuming

Restricts behaviour

Unrealistic at system-wide scale

Limited adaptive capacity

Too particular for system change

Takes long, high-threshold

Difficult to upscale due to disconnect from  legal framework

We bespreken verder hoe een combinatie van institutionele en participatieve benaderingen kan bijdragen aan een betere waterbeheer en andere transitie-uitdagingen in Nederland. Het benadrukt dat de zwakte van de ene aanpak vaak de kracht van de andere is, waardoor ze elkaar kunnen aanvullen. Dit vereist voortdurende coördinatie en een evoluerend ontwerpproces waarbij bestaande en nieuwe lokale en regionale initiatieven worden gebundeld zoals we hebben trachten te visualiseren in Figuur 69. Essentieel zijn boundary spanners die kennisuitwisseling bevorderen en verwachtingen beheren. Bovendien is een institutionele analyse cruciaal om door complexe governancestructuren te navigeren en participatieve actie mogelijk te maken. De combinatie van beide benaderingen kan leiden tot innovatieve oplossingen en veerkrachtigere systemen, maar vereist samenwerking tussen top-down en bottom-up benaderingen, het waarderen van diverse perspectieven en het respecteren van en ruimte bieden aan een andere invulling van het proces.

Figuur 69: Een illustratie van de geleidelijke evolutionaire convergentie van een institutionele en participatieve benadering. Uit WETsus-artikel „Balancing Institutional and Participatory Space in the Management of Water Imbalance: A Dual Institutional and Participatory Design Perspective“ (Neef et al., 2024). Visualisatie gemaakt door Niene Boeijen.

BALANCEREN TUSSEN HET PARTICIPATIEVE EN HET LOKALE

PERSPECTIEF

De spanning tussen het lokale- en participatieve perspectief kwam naar voren tijdens een actor-mappingoefening met Rijkswaterstaat, CK, DAE en RUG (zie figuur 54) en op verschillende andere momenten in het project. Deze spanning is het gevolg van inherente vooroordelen en blinde vlekken van elk perspectief.

Het lokale perspectief heeft voordelen omdat het wordt vertegenwoordigd door leden van de gemeenschap met diepgaande lokale kennis. Lokale grensoverschrijders verbinden sociale netwerken en fungeren als erkende facilitators. Echter, dit perspectief kan blinde vlekken vertonen, zoals het negeren van externe initiatieven door een te sterke focus op onmiddellijke en lokale behoeften.

In tegenstelling tot het lokale perspectief, omvat het participatieve perspectief buitenstaanders zonder een duidelijke agenda, wat resulteert in de integratie van een diversiteit aan stemmen. Dit perspectief kijkt verder dan georganiseerde belangen en richt zich ook op informele initiatieven die niet gestructureerd of georganiseerd zijn. Een belangrijk punt is echter dat participatieve ontwerpers te betrokken kunnen raken bij dergelijke initiatieven, wat kan leiden tot rolverwarring. Veel voorbeelden tonen aan dat ze soms als maatschappelijk werkers optreden (Miessen, 2011; zie ook Golchehr & Bueno de Mesquita, 2018). Deze situatie kan de professionaliteit in gevaar brengen en ethische vragen oproepen.

Het samenvoegen van deze perspectieven stelt ontwerpers in staat om hun focus te behouden door samen te werken met lokale boundary spanners. Dit benut de sterke punten van beide benaderingen: ontwerpers bieden een brede en open blik met behulp van innovatieve methoden, terwijl grensoverschrijders zorgen voor verankering binnen de gemeenschap.

Een gebalanceerde benadering is essentieel voor de duurzaamheid van door de gemeenschap geleide projecten. Door lokaal kennis te benutten, kunnen participatieve ontwerpers inclusie waarborgen en de risico‘s van overbetrokkenheid en vooringenomenheid vermijden. Deze strategie zorgt ervoor dat projecten zijn verankerd in de behoeften van de gemeenschap en open en opmerkzaam blijven voor bredere of nieuwe initiatieven.

UITWISSELING VAN PERSPECTIEVEN MET BEHULP VAN HET

SWIMLANE-DIAGRAM

Voor een uitwisseling tussen de perspectieven en ter ondersteuning van een proces model voor GO-CAWH heeft onderzoeksassociate Anne Vader een variatie op de Swimlane diagram bedacht.

Veel procesmodelleringmethodes maken gebruik van het concept van swimlanes als een mechanisme om activiteiten in aparte visuele categorieën te organiseren. Het is een methode om een proces weer te geven, waar meerdere teams/afdelingen/organisaties in samenwerken. De verschillende banen laten zien waar het verschil zit tussen de processen en waar het gelijk loopt. De actieve samenwerking wordt hiermee inzichtelijk gemaakt. Swimlanes worden veelal toegepast in business en management (Lucidchart, z.d.). Er zijn open source online tools die gebruikt kunnen worden om een eigen swimlane diagram te maken, zoals deze: https://swimlanes.io/

Door de verschillende processen en de overlap visueel te erkennen, wordt er begrip gecreëerd voor elkaars stappen. Swimlanes worden voornamelijk ingezet als communicatiemiddel, vertegenwoordigers kunnen hiermee complexe besluitvorming zeer inzichtelijk maken aan alle betrokkenen. Het brengt inefficiëntie snel en helder in beeld. Mocht er een situatie zijn waar de verantwoordelijkheid mist of er een behoefte is aan samenwerking.

In het geval van het GO CAWH traject bestaan er 3 verschillende processen, die elkaar zo nu en dan overlappen en ook nodig hebben, maar ook ieder hun eigen tempo en karakter willen en moeten bewaken. De kracht van de verschillende perspectieven bundelen bestaat ook juist door de verschillen te respecteren en te bewaken. Het institutionele perspectief kan niet worden ingenomen door het participatieve of het lokale perspectief. De swimlanes beschermen dus de verschillende processen, maar verzekeren ook de samenwerking. Er hoeven geen concessies in overtuigingen en bevindingen gedaan te worden, alleen uitgewisseld in informatie. Geen compromissen, maar aanvullingen.

Swimlanes is een model wat continu aangepast en aangevuld kan worden. Omdat per area, actor en possibility de waarden zorgvuldig worden ingevuld, ontstaan door de verkregen informatie en ook de missende informatie een overzicht van de situatie. Als de informatie over bijvoorbeeld belangen of besluitvorming niet te verkrijgen is,

dan zegt dit iets over de benaderbaarheid van de betrokken actor en daarmee is helder voor het proces dat besluitvorming bij deze actor niet te verwachten is. Het invullen van de entiteiten en het kiezen van de waarden zorgen ervoor dat de inschattingen tijdens het proces over de betrokkenheid niet gebaseerd zijn op de kleuring van de posities of belangen, maar vanuit de data. Het verschil tussen de aannames van de actoren en andere perspectieven en de situatie volgens de blik en methoden van vertegenwoordiger van het participatieve perspectief, is hiermee helder. Het model helpt rolvastheid te bewaken. Mocht er een situatie zijn waar de verantwoordelijkheid mist of er een behoefte is aan samenwerking, biedt het swimlane model een directe weergave van het geheel, waardoor de behoefte concreet kan worden ingevuld. Het swimlane model haalt de complexiteit uit de communicatie over zeer complexe processen, die met elkaar dienen samen te werken.

Voor GO-CAWH heeft Anne een iteratieve watervalmodel uitgetekend als variatie op de swimlane, omdat het een opvolgend systeem biedt dat teruggrijpen naar eerdere fasen mogelijk maakt, terwijl het ook noodzakelijk blijft de opvolgende fasen te doorlopen om aan de verwachtingen te voldoen. Een nadeel van veel iteratieve modellen is het risico op het ontwijken van aansprakelijkheid; de mogelijkheid om eindeloos in het proces te blijven hangen kan leiden tot een gebrek aan verantwoordelijkheid, wat problematisch is in de context van toegepaste processen van Rijkswaterstaat waar efficiency en aansprakelijkheid belangrijk zijn.

Hoewel iteratieve processen gebruikelijk zijn bij ontwerpers, kunnen ze knelpunten veroorzaken op het gebied van tijd en kosten bij partijen als Rijkswaterstaat, aangezien ze vereisen dat er verantwoording moet worden afgelegd. Dit kan onrealistisch zijn, vooral in ontwerpcontexten. Een circulair iteratief model biedt meer flexibiliteit, omdat het niet gebonden is aan strikte deadlines, maar brengt ook risico‘s met zich mee, zoals het feit dat voortgang en samenwerking vaak conditioneel zijn en niet altijd expliciet worden gemaakt. Het iteratieve waterval model biedt daarentegen een goede balans door de voordelen van andere iteratieve modellen te combineren met de waarborging van voortgang en volgordelijkheid.

Figuur 70 toont het iteratieve waterval model voor de participatieve aanpak, terwijl figuur 71 het iteratieve waterval model toont van de drie perspectieven. Hierbij is de procesbeschrijving aangehouden die zelf door RUG en CK is aangeleverd. Op zijn beurt, laat figuur 72 zien waar er mogelijke touch points kunnen ontstaan tussen de verschillende perspectieven.

70: Iteratieve waterval model voor het participatieve perspectief. Diagram gemaakt door Anne Vader

Figuur

Figuur 71: Iteratieve waterval model voor het institutionele, participatieve en lokale perspectief. Diagram gemaakt door Anne Vader

Figuur 72: Door de verschillende perspectieven en processen in een swimlane te plaatsen ontstaan er touch points, waar voor de perspectieven relevante kennis uitwisseling kan plaats vinden. Diagram gemaakt door Anne Vader

Eindhoven, SI–LAB, 31 januari 2025

FASE 3: IDENTIFICEREN EN WERKEN MET PARTICIPATIEKANSEN

We hebben een mapping-tool ontwikkeld, voortbouwend op onderzoek uit fase 1 en 2, om kansen voor participatie in kaart te brengen. Deze tool is primair afgestemd op vertegenwoordigers vanuit een participatief perspectief—degenen die participatieprocessen leiden—en is niet bedoeld voor vertegenwoordigers vanuit andere perspectieven.

Hoewel de tool is ontworpen met participatieve leiders in gedachten, kunnen elementen van de tool ook interessant zijn voor instituten zoals Rijkswaterstaat, gemeenten en provinciale autoriteiten. Deze belanghebbenden kunnen delen van de tool gebruiken om de participatie-inspanningen bij zowel huidige als toekomstige projecten te verbeteren. Daarnaast kunnen ontwerpers en andere creatieve professionals waarde halen uit de tool voor hun eigen participatieve projecten.

De tool biedt inzichten en helpt bij het nemen van geïnformeerde besluiten in verschillende fasen van het participatieve proces om specifieke belanghebbenden te betrekken, middelen toe te wijzen, de meest geschikte methoden te selecteren, enzovoort.

De mappingtool is hier toegankelijk (https://nieneb.github.io/ participatory-tool/index.html#/).

We hebben de tool verrijkt met visuele verhalen voor GO-CAWH, waarmee gebruikers hun eigen actorennetwerkkaarten kunnen maken en relevante verhalen kunnen extraheren. Potentiële gebruikers moeten echter opmerken dat de tool apriori kennis vereist en specifiek is ontworpen voor degenen die direct betrokken zijn bij participatieve processen.

Figuur 74: Een schematisch overzicht van de website-architectuur. Originele diagram gemaakt door Anne Vader en aangepast door Toni Wagner.

ARCHITECTUUR VAN DE MAPPING-TOOL

De website bevat essentiële elementen die de architectuur van de mapping tool vormen, zoals weergegeven in Figuur 74. Deze architectuur, of ‚roadmap‘, is ontworpen door Anne Vader en bestaat uit drie hoofdelementen: reikwijdte, positionaliteit en acties. Elk element fungeert als een hoofdstuk binnen het participatieproces en is nauw op elkaar afgestemd en met elkaar verbonden op de website.

REIKWIJDE

De „reikwijdte“ definieert de breedte en parameters van het project, inclusief de fasen, voorwaarden en vertegenwoordigers. Dit onderdeel stelt de grenzen en context vast waarbinnen het participatieve proces zich afspeelt.

FASEN

De fasen schetsen het participatieve benaderingsproces, met inbegrip van de stadia van beoordeling, verkenning, definitie, onderzoek, co-creatie, disseminatie en aanpassing. Deze voortgang wordt verder geïllustreerd door het iteratieve watervalmodel (zie vorig hoofdstuk) om de volgorde van de betrokken fasen te verduidelijken.

Beoordelingsfase:

Deze fase behandelt de fundamentele vraag: „Waarom beginnen we dit participatieproces?“ Het stelt de reden vast voor het beginnen van het project.

Verkenningsfase:

Hier richten we ons op „Wie is betrokken?“ Deze fase omvat het identificeren en analyseren van de aanwezige actoren en hun relaties. We verzamelen en valideren informatie over het gebied, belanghebbenden en hun onderlinge verbanden.

Definitiefase:

In deze fase overwegen we de vraag: „Wie en wat weten en hebben we?“ We beoordelen het potentieel voor participatie door beschikbare kansen en middelen te identificeren.

Onderzoeksfase:

Deze fase behandelt de vraag: „Wie en wat weten of hebben we niet?“ We definiëren de participatiedoelen door kennisgebonden hiaten aan te pakken en mogelijkheden om te zetten in uitvoerbare participatiekansen.

Co-creatiefase:

Tijdens deze fase vragen we: „Wat hebben we nodig voor effectieve participatie?“ De focus ligt op het bevorderen van samenwerking en het creëren van ruimtes voor dialoog tussen belanghebbenden door middel van het ontwerp, de productie en documentatie van participatieve sessies.

Disseminatiefase:

Deze fase probeert te beantwoorden: „Wat hebben we geleerd?“ We presenteren de resultaten van de participatiesessies en vertalen verzamelde informatie naar uitvoerbare inzichten.

Aanpassingsfase:

Tot slot verkennen we: „Hoe kunnen we handelen?“ Deze fase legt de nadruk op het toepassen van de resultaten op scenario‘s in de echte wereld door de potentiële impact van de resultaten te evalueren.

Elk van deze fasen komt met een set methoden die zijn afgestemd op het verzamelen van data die specifiek zijn voor de vragen die aan de orde zijn, wat een gestructureerd en geïnformeerd participatief proces vergemakkelijkt.

Een gedetailleerde definite van iedere fase is hier (https:// nieneb.github.io/participatory-tool/index.html#/approach/ scope/phases) te vinden.

VOORWAARDEN

De voorwaarden schetsen de vereisten die essentieel zijn voor het starten van een succesvol participatief proces. Samenwerken met diverse belanghebbenden, die elk verschillende verwachtingen en belangen hebben, vereist voorbereiding. Uit onze ervaring blijkt dat het cruciaal is om te erkennen dat teamleden zelden identieke behoeften hebben met betrekking tot deze voorwaarden. Het proces beginnen met de veronderstelling dat iedereen dezelfde eisen heeft, doet geen recht aan de unieke perspectieven en posities die elke vertegenwoordiger heeft. Het is daarom noodzakelijk om de behoeften, sterke punten en zwakke punten van elke vertegenwoordiger expliciet te communiceren.

Een vertegenwoordiger van het participatieve perspectief speelt een actieve rol in dit proces. Deze vertegenwoordiger is verantwoordelijk voor het identificeren van kansen voor participatie die onderbouwde besluitvorming tijdens het ontwerpproces bevorderen. We raden aan om de volgende sleutelcomponenten in overweging te nemen voordat een participatief proces wordt gelanceerd:

Toegang:

Evalueer de beschikbaarheid en toegankelijkheid van de nodige input voor het participatieve proces.

Uitwisseling:

Stimuleer een gedeelde verantwoordelijkheid onder teamleden om actief relevante informatie te bieden en te delen.

Communicatie:

Stel kanalen in om verbinding te maken met zowel het team als externe actoren, zodat alle stemmen gehoord worden.

Proces:

Creëer de nodige overeenkomsten om een duidelijk kader voor samenwerking vast te stellen, waarbij rollen en verwachtingen worden gedefinieerd.

Een gedetailleerde definitie van de voorwaarden wordt hier (https://nieneb.github.io/participatory-tool/#/approach/ scope/conditions) verstrekt.

VERTEGENWOORDIGERS

Elkaar respecteren in expertise, perspectieven en kennis is essentieel voor een participatieve benadering. Elke positie binnen het proces wordt vertegenwoordigd door een individu dat verbonden is met het projectteam, maar deze vertegenwoordigers vormen niet het lokale projectteam. In plaats daarvan belichamen ze belangrijke perspectieven, waaronder vertegenwoordigers van de gemeenschap, participatie vertegenwoordigers en vertegenwoordigers van instituten.

Institutionele Vertegenwoordiger:

Biedt een breder begrip van de actoren en besluitvormingsstructuren die betrokken zijn. Hun expertise helpt om beslissingen te contextualiseren en bestaande kaders te beïnvloeden, waarbij wordt bepaald wanneer en hoe participatie effectief kan worden geïntegreerd. In het GO-CAWH-initiatief was de institutionele vertegenwoordiger Rijksuniversiteit Groningen.

Gemeenschapsvertegenwoordiger: Coördineert de betrokkenheid van de gemeenschap, met een focus op de behoeften en belangen van lokale bewoners. Hun doel is om oplossingen te ontwikkelen die de realiteiten van de gemeenschap weerspiegelen door inzichten te bieden in gemeenschapsdynamiek en verbindingen tussen actoren in kaart te brengen. In het GO-CAWH-initiatief werd deze rol vervuld door Coöperatie Kloostersland.

Participatieve Vertegenwoordiger: Identificeert kansen voor participatie en bevordert inclusieve Besluitvorming. Ze maken gebruik van verschillende onderzoeksmethoden om over het hoofd geziene actoren bloot te leggen en pleiten voor een divers scala aan kennis en expertise. In plaats van alleen diversiteit te vertegenwoordigen, ontwerpen ze processen die het belang ervan benadrukken. In het GO-CAWH-project werd deze rol vervuld door Design Academy Eindhoven.

Samen bevorderen deze vertegenwoordigers een evenwichtig en geïnformeerd participatief proces, waarbij elk een cruciale rol speelt in de samenwerking tussen diverse perspectieven.

Een gedetailleerde definitie van elke vertegenwoordiger wordt hier (https://nieneb.github.io/participatory-tool/#/approach/ scope/representative) verstrekt.

POSITIONERING

Deze sectie schetst de organisatie van vertegenwoordigers binnen het participatieve proces, waarbij onderscheid wordt gemaakt tussen drie soorten positionering: Door de overheid georganiseerde, door de gemeenschap georganiseerde en niet-georganiseerde positionering.

DOOR DE OVERHEID GEORGANISEERDE POSITIONERING

Richt zich op de behoeften en belangen van institutionele actoren, en zorgt ervoor dat hun perspectieven en vereisten worden geïntegreerd in het participatieve proces.

DOOR DE GEMEENSCHAP GEORGANISEERDE

POSITIONERING

Concentreert zich op de behoeften en belangen van individuen binnen een gemeenschap—een groep die met

elkaar verbonden is door gedeelde belangen. Het primaire doel is om oplossingen te ontwikkelen en te synchroniseren die resoneren met de opgedane ervaringen van de leden van de gemeenschap.

NIET-GEORGANISEERDE POSITIONERING

Behandelt de behoeften en belangen van actoren die nog niet zijn geïdentificeerd. Door gebruik te maken van verschillende onderzoeksmethoden, heeft deze benadering als doel om over het hoofd geziene belanghebbenden en degenen die verondersteld worden goed geïnformeerd te zijn, bloot te leggen, en te zorgen voor hun inclusie in het besluitvormingsproces.

Een gedetailleerde definitie van elke positionering wordt hier (https://nieneb.github.io/participatory-tool/#/approach/ positions) verstrekt.

ACTIES

Om generieke oplossingen aan te passen voor specifieke contexten en actieve betrokkenheid van gebruikers bij de tool te faciliteren, hebben we de sectie ‚Acties‘ opgenomen. Deze sectie bestaat uit drie onderdelen:

METHODEN & TOOLS

Voor elke fase (zoals uiteengezet in de sectie ‚Fasen‘) raden we specifieke methoden aan voor het verzamelen van data. Dit omvat richtlijnen over hoe en wanneer methoden zoals actor mapping moeten worden toegepast, zodat gebruikers effectief informatie kunnen verzamelen en analyseren.

MAPPING BENADERING

Deelnemers kunnen gegevens invoeren om een actorennetwerkkaart te creëren, die entiteiten zoals locaties, actoren en posities (weergegeven als knooppunten) en hun onderlinge relaties (afgebeeld als lijnen) visualiseert. Gebruikers kunnen waarden toekennen aan deze entiteiten, waardoor de visualisatie kan worden aangepast aan wat voor hun van belang is. Door verschillende parameters voor correlatie te selecteren, kunnen gebruikers zo unieke inzichten verkrijgen.

ACTIVATIE

Gebruikers van de tool worden in staat gesteld om te reageren op de geïdentificeerde kansen op basis van de verkregen inzichten.

Hoewel de secties ‚Reikwijdte‘ en ‚Positionering‘ algemene inzichten bieden in de volgorde van fasen binnen het participatieve proces, biedt de sectie ‚Acties‘ handelingsperspectief en praktische begeleiding over hoe de vragen die zich tijdens elke fase kunnen voordoen, aan te pakken.

MAPPING TOOL

De Actor Network Mapping tool, ontwikkeld door Niene Boeijen en Anne Vader, stelt gebruikers in staat om data in te voeren, data sets te correleren en data te visualiseren op zo’n manier dat identificatie van participatiemogelijkheden kan plaats vinden. Gezien de data in de loop van de tijd wordt aangevuld en kan veranderen, zijn deze inzichten continu evoluerend. Gebruikers kunnen hun actorennetwerken creëren, uploaden en aanpassen waar nodig, zonder limiet op het aantal downloads.

Gebruikers zijn in staat om verschillende data sets met elkaar te correleren en daarmee verschillende vragen aan het systeem te stellen die vervolges vertaald kunnen worden naar een visueel verhaal. Via de actorennetwerkkaart kan een gepersonaliseerd visueel verhaal worden gecreëerd op basis van correlaties tussen enkele of alle volgende entiteiten:

[GEBIED] Dit verwijst naar het geografische gebied waar het participatieproces plaatsvindt. Het gebied kan waarden omvatten die administratief, cultureel, sociaal of natuurlijk zijn.

[ACTOREN] Gedefinieerd als individuen, groepen of organisaties die een rol spelen in het participatieproces. Ze worden verschillende waarden toegekend, waaronder hun posities, specifieke belangen of rollen in de besluitvorming.

[POSITIONERING] Deze sectie bespreekt hoe een actor/actoren zich positioneren met onderscheid tussen positionering vanuit een door de overheid georganiseerd belang, positionering vanuit een gedeeld/

community belang, of positionering vanuit een niet-georganiseerd of individueel belang. Door de overheid georganiseerde processen verwijzen naar gereguleerde processen, terwijl organisaties met gedeelde belangen individuen verenigen om gemeenschappelijke doelen te bereiken. Niet-georganiseerde of individuele belangen blijven mogelijk onopgemerkt, maar kunnen zichtbaar worden door participatieve benaderingen en evolueren tot organisaties met gedeelde belangen.

[MOGELIJKHEDEN] Dit omvat middelen en kansen die kunnen worden verkend binnen het participatieproces, inclusief materialen, expertise, kennis en financiële middelen.

Tabel 3 toont de waarden die aan elke entiteit zijn gekoppeld en die we momenteel hebben toegewezen aan GO-CAWH, maar die kunnen variëren of veranderen afhankelijk van de specifieke situatie.

Tabel 3: Verschillende waarden die we hebben toegekend aan de entiteiten plaatsen, actoren, positionering, relaties en mogelijkheden.

AREA

Boundary: administrative, judicial.

Position: community-organized, unorganized, government-organized.

Function: cultural, social, commercial, natural, unclear, to be determined.

Importance: political, social, financial, cultural, environmental, unknown, to be determined.

Decision-making: majority, representation, unanimous, compromise, anticipation, unknown, to be determined.

Organization type: Government, community, individual.

Form: material, financial, symbolic, network, knowledge, experience, skill, time.

Usability: constant, variable, incidental, unknown, to be determined.

Goal: facilitate, organize, activate, inspire, inform, unknown, to be determined.

Urgency: responsible, demand, necessity, wish, expectation, anticipation, rejection, unknown, to be determined.

Representation: resident, administration, official, manager, forest ranger, visitor, owner, user, researcher, enforcement officer, unknown, to be determined.

Afbeelding 75: Een screenshot van de voorkant van de website. Het toont actoren en plaatsen met verschillende waarden en relaties tussen de twee entiteiten. Gemaakt door Niene Boeijen.

Figuur 76: Een schematisch overzicht van hoe de entiteiten zich tot elkaar zouden kunnen verhouden. Visualisatie gemaakt door Anne Vader.

Design Academy Eindhoven, SI–LAB, 31 januari 2025

Afbeelding 77: Een screenshot van de voorkant van de website. Hierop is duidelijk te zien welke locatie met veel actoren verbonden is. Gemaakt door Niene Boeijen.

De interpretatie van de visualisaties kan zaken inzichtelijk maken.

Bijvoorbeeld, Figuur 75 illustreert de actoren en locaties samen met de relaties tussen deze entiteiten, waarbij onderscheid wordt gemaakt tussen nabijheid, eigendom of samenwerking met een plaats. Elke actor wordt geclassificeerd als behorend tot een overheid, gemeenschap of individueel categorie.

Bijzonder interessante scenario‘s ontstaan wanneer een actor betrokken is bij meerdere clusters en deze met elkaar verbindt, zoals weergegeven in Figuur 76. Hier fungeert een overheidsactor als schakel tussen verschillende locaties, wat de boundary spanners visualiseert die samenwerking tussen verschillende domeinen faciliteren.

Figuur 77, die gegevens uit onze gebruikscase presenteert, onthult dat het Wilhelmina-kanaal is verbonden met veel ‚individuele‘ actoren, in tegenstelling tot andere locaties zoals de A58, De Kemmer of Brabants Landschap, waar actoren niet zijn gegroepeerd rond gedeelde belangen. We observeren ook nieuwe plaatsen die opkomen in verband met het Wilhelmina-kanaal, zoals de haven, die extra actoren in het netwerk brengt.

Hoewel op dit moment geen definitieve conclusies kunnen worden getrokken vanwege beperkte invoergegevens, zal de visualisatie

steeds omvangrijker en waardevoller worden naarmate er nieuwe gegevens worden geüpload.

Figuur 78, „Gebieden“, vertegenwoordigt de geografische of administratieve regio‘s waar participatie plaatsvindt. Het benadrukt de locaties waar actoren betrokken zijn bij besluitvorming en samenwerkingsprocessen. Deze visualisatie helpt bij het identificeren van de reikwijdte van participatie, door aan te tonen waar de betrokkenheid sterk is en waar mogelijk hiaten liggen. Door de verdeling van participatie over verschillende gebieden te begrijpen, wordt het mogelijk om nieuwe connecties en kansen voor bredere betrokkenheid te verkennen.

Figuur 79, „Actoren“, illustreert de individuen, groepen of organisaties die betrokken zijn bij het participatieproces. Het definieert hun rollen, waarden en connecties met specifieke gebieden. Deze visualisatie biedt inzicht in de diversiteit van deelnemers en hun niveau van betrokkenheid. Het helpt uit te wijzen of de participatie in balans is, of bepaalde groepen ontbreken, en hoe actoren bijdragen aan besluitvormingsprocessen.

Figuur 80, „Positionering“, toont hoe de actoren zijn georganiseerd binnen het participatieproces. Het maakt een onderscheid tussen overheidsgestuurde actoren, groepen met een gedeeld belang en nietgebonden individuen. Door deze positioneringen in kaart te brengen, verduidelijkt de visualisatie de structuur van participatie en geeft aan of deze wordt aangedreven door formele instellingen, collectieve inspanningen of individuele initiatieven. Dit helpt bij het begrijpen van machtsdynamieken en de mogelijkheid voor informele actoren om in de loop van de tijd meer georganiseerd te worden.

Figuur 81, „Relaties“, visualiseert de relaties tussen actoren en illustreert de verbindingen die zijn gevormd door gedeelde posities, belangen of samenwerking. De grootte en dichtheid van de verbindingen benadrukken sleutelinvloedhebbers, centrale knooppunten en potentiële hiaten in interactie. Dit inzicht is waardevol om gebieden te identificeren waar samenwerking kan worden versterkt en om ervoor te zorgen dat participatieprocessen inclusief en goed verbonden zijn. In deze figuur zien we dat, op basis van de ingevoerde data, het Wilhelmina-kanaal het hoogste aantal verbindingen heeft, gevolgd door Buurtgroep de Kemmer en De Water-Engel. Daarentegen heeft Brabants Landschap de minste verbindingen met onze ingevoerde data.

Afbeelding 78: Onder “Gebieden” geeft de tool de regio‘s weer waar verbonden actoren betrokken zijn bij het participatieproces. Door te identificeren waar het participatieproces plaatsvindt, toont de tool mogelijke nieuwe koppelingen en gebieden.

Figuur 79: Onder “Actoren” geeft de tool weer wie er betrokken is bij het participatieproces en definieert deze als individuen, groepen of organisaties waarvan de waarden zijn vastgelegd en gekoppeld aan het gebied, inclusief hun posities, specifieke belangen en rollen in de besluitvorming.

Afbeelding 80: Onder “Positionering” geeft de tool inzicht in hoe de actoren zijn georganiseerd, door aan te geven welke actoren bij welke positie horen en het aantal actoren per positie.

Afbeelding 81: Onder “Verbinding” visualiseert en geeft de tool inzicht in de verschillende verbindingen tussen de betrokken actoren. De grootte geeft aan hoeveel verbindingen de actoren hebben.

WELKE INZICHTEN BIEDEN DE DATA-VISUALISATIES?

De data-visualisaties bieden waardevolle inzichten in participatiekansen door sleutelcomponenten te structureren. Door zorgvuldig de waarden voor elk gebied en elke actor in te voeren, ontstaat er een duidelijk overzicht:

Gebied: Elk waterinnovatieproject is locatie-specifiek. De definitie van deze locatie varieert afhankelijk van de betrokken actoren en hun perspectieven. Door de waarden die aan de locatie zijn verbonden expliciet te definiëren, kunnen discussies over wat het gebied omvat en wat wel of niet moet worden opgenomen als onderdeel van het gebied en de water-transitie, effectiever worden gevoerd.

Actor: Participatie omvat actoren uit verschillende organisaties, elk met diverse belangen. De waarden die aan deze actoren zijn toegekend, verduidelijken hun rollen en posities binnen het proces, wat het identificeren van potentiële samenwerkingen en conflicten vergemakkelijkt.

Het is essentieel dat verschillende waarden onafhankelijk worden gekozen; meerdere waarden kunnen niet tegelijkertijd voor één entiteit worden geselecteerd, wat helpt bij het registreren van conflicten. Wanneer een actor conflicterende belangen heeft en het onduidelijk is welke prioriteit heeft, kan deze situatie worden geclassificeerd als een conflict.

Ontbrekende informatie, zoals ambiguïteit rond belangen of besluitvorming, biedt inzichten in de benaderbaarheid van de betrokken actoren en geeft aan of besluitvorming met deze actoren haalbaar kan zijn. Het invullen van de entiteiten en het selecteren van waarden zorgt ervoor dat schattingen over betrokkenheid zijn gebaseerd op ingevoerde data in plaats van aannames.

De mogelijkheid om gegevens te correleren kan waardevolle inzichten opleveren, vooral in de relatie tussen gebieden en actoren in termen van de waarden die zijn toegewezen aan de verbindingen tussen deze entiteiten. Voorbeelden van vragen die kunnen worden verkend, zijn: „Hoeveel verbindingen heeft een actor?“ en het visualiseren van de verdeling van verschillende typen actoren waarmee zij zijn verbonden. Andere vragen die het overwegen waard zijn, zijn: „Welke waarden verbinden deze actoren?“ of „Welke typen vertegenwoordigers zijn over- of ondervertegenwoordigd?“

Daarnaast zijn er interessante onderzoeksmogelijkheden om de relaties tussen actoren verder te verkennen, zoals: Welke positiewaarden zijn gerelateerd aan belangenwaarden?; Welke positiewaarden komen overeen met omvangwaarden?; Welke positiewaarden zijn gekoppeld aan vertegenwoordigerwaarden?; en Welke positiewaarden zijn verbonden met urgentiewaarden?

De relatie tussen actoren en kansen kan ook worden onderzocht, met vragen zoals: Welke positiewaarden zijn geassocieerd met vormwaarden? of Welke besluitvormingswaarden hebben betrekking op toegankelijkheidswaarden?

Door deze relaties te analyseren, kunnen we een breder begrip ontwikkelen van de onderliggende patronen en dynamieken in netwerkstructuren.

TECHNISCHE SPECIFICATIE

De technologie die voor deze visualisatie wordt gebruikt, is Neo4J - Graph (n.d.). Een kennisgrafiek, of semantisch netwerk, vertegenwoordigt concepten uit de fysieke leefomgeving door middel van datapoints (nodes) en hun verbindingsrelaties (edges). Deze database organiseert kennis in een onderling verbonden structuur, waarbij elke node een unieke entiteit symboliseert. De edges definiëren de relaties tussen deze entiteiten, waardoor ons begrip van hun onderlinge verbindingen verbetert.

Voor ons project is het belangrijk om gegevens te verzamelen over de locatie van Oirschot, evenals over de mensen, organisaties en plaatsen die we zijn tegengekomen. In het ontwerpproces is het essentieel om te bepalen welke entiteiten en verbindingen relevant zijn en welke waarden we aan deze entiteiten toekennen. Vervolgens moeten we vaststellen welke vragen we aan het systeem willen kunnen stellen. De inzichten die we verzamelen worden opgeslagen in een Neo4Jdatabase, wat effectieve toegang mogelijk maakt. Het doel is om een gebruiksvriendelijke website te ontwikkelen die via een API met deze database communiceert. Tot nu toe is deze ontwikkeling nog niet gerealiseerd vanwege tijdsbeperkingen en beperkte technische middelen.

Om de open source mapping tool verder te ontwikkelen, kunnen ontwikkelaars deze website (https://github.com/NieneB/participatory-tool) bezoeken.

MOGELIJKE ITERATIES

De interactieve netwerkvisualisatie moet gebruikers uitrusten met de vaardigheden en basiskennis om weloverwogen keuzes te maken in een participatief proces en aan te geven wat de tool kan bieden dat zij niet zelf kunnen bereiken. Gebruikers moeten in staat zijn om hun eigen entiteiten te creëren, input te geven over actoren en informatieve lagen te maken.

De gebruikers moeten leren over de drie perspectieven: institutioneel (bewust van formele en informele regels), gegroepeerd rond een gedeeld belang (zoals een coöperatie) en losse/individuele initiatieven (zoals een orchideeënvrouw of waterengel). Daarnaast moet de tool gebruikers inzicht bieden in de relaties tussen actoren en andere entiteiten. Dit zal het navigeren door de complexiteit van de belanghebbenden en hun belangen vergemakkelijken.

Om de tool verder uit te breiden, zou het interessant zijn om de mogelijkheden te verbeteren door de database te openen met een API. Dit zal meer vragen mogelijk maken en de dynamiek van de gegevens vergroten, bijvoorbeeld door inzicht te geven in welke posities dezelfde belangen delen. De iteratie kan ook gericht zijn op het genereren van meer datavisualisaties; in plaats van vragen te stellen, kunnen we verschillende antwoorden visualiseren en nieuwe vragen formuleren op basis van die antwoorden. Deze nieuwe vragen kunnen vervolgens worden opgenomen in de methoden, tools en activaties.

CONCLUDEREND EN VERDER ONDERZOEK

In dit onderzoek hebben we een drievoudige structuur gehanteerd: een verkennende fase die zich richt op het participatieve perspectief, de identificatie van drie perspectieven voor gebiedsintegraal plannen en een tool om participatiekansen te identificeren en ermee te werken.

Voorafgaand aan de analyse van de use case hebben we de rol van visuele methoden, met name kaarten, binnen ruimtelijke en participatieve ontwerpprocessen bestudeerd. We hebben onder andere gebruikgemaakt van een kader dat door Carton is ontwikkeld, waarbij „frames“ als een lens worden toegepast om het ontwerp en de interactie met kaarten te analyseren. De drie frames—analytisch, ontwerp en onderhandeling—bieden verschillende benaderingen voor besluitvorming in participatieve ontwerpprocessen en hielpen ons weloverwogen beslissingen te nemen over het gebruik en ontwerp van kaarten in een participatief proces. Binnen dit proces komen datagedreven analyses (zoals verkenning met GIS, open data en digitale scraping), creatieve methoden (de eliciting-tools die in interviews en andere visuele methoden worden gebruikt) en kaarten voor politieke onderhandelingen (actor mapping en participatory mapping) samen om inclusief gebiedsintegraal plannen te bevorderen.

Tijdens de verkennende fase zijn zowel kwalitatieve als kwantitatieve data en zachte en harde data verzameld en gesynthetiseerd. De kaarten, samengesteld met behulp van GIS, open data, digitale scraping en andere methoden, hebben bijgedragen aan het formuleren van gerichte onderzoeksvragen voor het veldonderzoek en het identificeren van relevante individuen en locaties voor verdere verkenning.

Een belangrijke overweging bij het verder bestuderen van digitale scrapingmethoden is het verkennen van percepties rondom oplossingen voor waterbeheer. Het zou waardevol zijn om sociale mediadata met geo-tags te analyseren om te begrijpen hoe lokale gemeenschappen communiceren over waterkwesties en welke oplossingen ze voorstellen. Dit biedt unieke inzichten in de ervaring van het probleem, ondersteund door data gegenereerd door de bewoners zelf.

In onze verkenning van de drie perspectieven hebben we een kenniskloof geïdentificeerd tussen participatieve benaderingen binnen de ontwerpwereld en participatieve methoden die door overheidsinstanties worden toegepast. Deze discrepantie lijkt voort te komen uit de verschillende manieren waarop ‚onzekerheid‘ wordt benaderd en aangepakt. Overheidsinstanties streven vaak naar

specifieke uitkomsten, terwijl creatieve professionals ruimte laten voor open, op onderzoek gebaseerde resultaten. Het beter begrijpen van deze spanning tussen de behoefte aan onvoorspelbare uitkomsten en de inertie van overheidsinstellingen is cruciaal voor het ontwerpen en implementeren van participatieve processen.

Een andere kenniskloof die we hebben vastgesteld, bestaat tussen participatieve vertegenwoordigers en vertegenwoordigers van de overheid, wat vooral duidelijk wordt in de focus van de overheid op de snelweg en het Kloosters-servicegebied, inclusief de locatie van paviljoens. Vanuit een participatief perspectief is dit gebied wellicht niet het meest aantrekkelijk, aangezien het de lokale bevolking niet betrekt, wat vragen oproept over de geschiktheid van deze locatie voor het opzetten van een project voor gemeenschapsdeelname. Het toepassen van participatief onderzoek zou kunnen onthullen dat andere locaties relevanter kunnen zijn om te verbinden met de snelweg en de watertransitie, of het kan actoren onthullen die relevant zijn voor deze context en anders misschien onopgemerkt zouden blijven.

We stellen een samenwerking voor tussen participatieve ontwerpers en lokale boundary spanners, zodat ontwerpers hun focus kunnen behouden terwijl ze profiteren van de diepgaande lokale kennis van de gemeenschap. Lokale boundary spanners verbinden sociale netwerken en fungeren als erkende facilitators, hoewel ze soms blinde vlekken kunnen vertonen door externe initiatieven en bredere voordelen over het hoofd te zien vanwege een te sterke focus op directe lokale behoeften. Deze samenwerking combineert de sterke punten van beide benaderingen: ontwerpers brengen een brede en innovatieve visie in, terwijl boundary spanners ervoor zorgen dat projecten geworteld zijn in de gemeenschap. Door gebruik te maken van lokale kennis kunnen participatieve ontwerpers ook de inclusie verbeteren en de risico‘s van overbetrokkenheid verminderen, en zo trouw blijven aan hun ontwerppraktijk. Deze samenwerking zorgt ervoor dat initiatieven geworteld zijn in de behoeften van de gemeenschap, terwijl ze open blijven voor bredere kansen, inclusief die welke misschien nog niet op de radar staan.

We hebben verder verkend hoe de combinatie van institutionele en participatieve perspectieven een watertransitie kan bevorderen door institutionele ruimte te creëren voor lokale initiatieven of initiatieven die nog niet vertegenwoordigd zijn. Terwijl institutionele analyse en de creatie van institutionele ruimte nieuwe concepten binnen de participatieve benadering zijn, zijn ze essentieel voor het opzetten

van duurzame participatieprojecten. Omgekeerd profiteert het institutionele perspectief van de participatieve lens, die receptiever is voor diverse initiatieven die misschien niet direct met elkaar verbonden zijn, maar die desondanks cruciaal kunnen blijken te zijn.

De sterke punten van elk van beide benaderingen compenseren vaak de zwaktes van de ander, waardoor ze elkaar aanvullen. Deze synergie vereist voortdurende coördinatie en een evoluerend ontwerpproces dat zowel bestaande als nieuwe lokale en regionale initiatieven integreert. Het concept van institutionele ruimte vertegenwoordigt de vrijheid voor gemeenschappen om autonome beslissingen te nemen over ontwerp, inhoud, processen en middelen. Het omvat niet alleen de afwezigheid van beperkingen, maar ook de aanwezigheid van ondersteunende voorwaarden (Oteman, 2014, p. 4). Door regels aan te passen via institutioneel ontwerp, kunnen we aanvullende ruimte creëren (Neef et al., 2024) die kansen biedt om initiatieven op te schalen of eerder ongecoördineerde inspanningen te verenigen rond een gemeenschappelijk belang. Deze institutionele ruimte kan zelfs leiden tot een rolomkering, waarbij overheidsinstanties zoals Rijkswaterstaat een participerende rol aannemen.

Om de drie verschillende perspectieven te synthetiseren, hebben we het swimlane-diagram geïntroduceerd. Dit model heeft het potentieel om de processen van elk perspectief beter op elkaar af te stemmen, terwijl het hun uniciteit respecteert. Echter, het bieden van een robuustere rationale voor de keuzes die binnen elk proces worden gemaakt, zou toekomstig onderzoek verbeteren.

Een duidelijke definitie van rollen vóór de start van dergelijke projecten is essentieel gebleken. Gebaseerd op onze ervaringen en onderzoeksresultaten hebben we een Actor Network mapping tool ontwikkeld om het participatieve proces te vergemakkelijken en kansen voor betrokkenheid te identificeren. Met behulp van data uit ons onderzoek dat is uitgevoerd in Kloosters, kan deze tool vanaf het begin worden geïmplementeerd door individuen die participatieve initiatieven leiden. De tool helpt gebruikers zich vertrouwd te maken met drie sleutelperspectieven: het institutionele (begrip van formele en informele regels), het lokale en het participatieve perspectief. Gebruikers worden aangemoedigd om deze perspectieven in hun participatieprojecten te integreren. Dit begrip zal helpen bij het navigeren door de complexiteit die inherent is aan participatie bij transitie-vraagstukken en de diverse belangen van de betrokken actoren te herkennen.

Voor toekomstig onderzoek streven we ernaar de tool verder te ontwikkelen, zodat de ingevoerde data steeds complexere visuele resultaten kunnen opleveren. We willen bijvoorbeeld gebruikers in staat stellen om vragen te stellen zoals: „Hoeveel verbindingen heeft een actor rond bepaalde waarden?“ en de verdeling van verschillende typen actoren waarmee die persoon is verbonden, te visualiseren.

Daarnaast zijn we van plan te onderzoeken hoe nauw een actor is verbonden met bijvoorbeeld de gemeente—niet in geografische termen, maar in termen van administratieve, symbolische en andere relationele afstanden.

We willen ook gebieden identificeren die goed verbonden zijn met de gemeenschap maar minder verbonden zijn met organisaties. Verder willen we gewichten, richtingen en eigenschappen toekennen aan de verbindingen binnen het netwerk. Door meer van deze complexiteit in het systeem te integreren, kunnen we meer intrigerende vragen stellen en rijkere inzichten verkrijgen.

BIBLIOGRAFIE

Bogatinoska, B., Lansu, A., Hugé, J., & Dekker, S. C. (2022). Participatory design of naturebased solutions: Usability of tools for water professionals. Sustainability, 14(9), 5562. https://doi.org/10.3390/su14095562

Bueno de Mesquita, N. (2022). Digital Performative Mapping [Doctoral dissertation, KU Leuven/LUCA School of Arts]. KU Leuven Research Repository.

Business Map. (z.d.). Kanban swimlanes –Kanban software resources. Geraadpleegd op 25 januari 2025, van https://businessmap.io/ kanban-resources/kanban-software/kanbanswimlanes

Buurtgroep De Kemmer. (z.d.). Krantenartikelen. Geraadpleegd van https:// www.buurtgroepdekemmer.nl/krantenartikelen

Carton, L. (2007). Map making and map use in a multi-actor context: Spatial visualizations and frame conflicts in regional policymaking in the Netherlands. Geraadpleegd van http://repository.tudelft.nl/islandora/ object/uuid:f5821d4b-5299-4af9-baad176dbf1daabb/datastream/OBJ/download

Cyvin, J., Midtaune, K., & Rød, J. K. (2022). Using StoryMaps to prepare for field course –A case study of students in Geography. Cogent Education, 9. https://doi.org/10.1080/233118 6X.2022.2123583

DataVid. (z.d.). Knowledge graph visualization. Geraadpleegd op 27 januari 2025, van https://datavid.com/blog/knowledge-graphvisualization

Devisch, O., Huybrechts, L., & De Ridder, R. (Eds.). (jaren). Participatory design theory using technology and social media to foster civic engagement.

Digital Methods Initiative. (2020). Tool database. Geraadpleegd van https://www. digitalmethods.net/Dmi/ToolDatabase

Dibiase, D. (1990). Visualization in the earth sciences. Bulletin of the College of Earth and Mineral Sciences, 59(2), 13–18.

Doe mee Oirschot. (z.d.). [Website]. Geraadpleegd op 16 oktober 2024, van https:// doemee-oirschot.nl/nl-NL/

Dreessen, K., Huybrechts, L., Laureyssens, T., & Schepers, S. (2011). MAP-it: A participatory mapping toolkit. In www.map-it.be. Acco Nederland. Geraadpleegd van https://lirias. kuleuven.be/handle/123456789/356569

Džokić, A., & Neelen, M. (2015). Instituting communing. Footprint, 9(1), 21-34.

Golchehr, S., & Bueno de Mesquita, N. (2018). Data-driven design for civic participation: Introducing digital methods for ongoing civic engagement for design in public space. In O. Devisch, L. Huybrechts, & R. De Ridder (Eds.), Participatory design theory: Using technology and social media to foster civic engagement. Routledge - Taylor & Francis Group.

Grafe, C., & Decroos, B. (2017). Linkeroever: Sprong over de Schelde. Die Keure.

Hajer, M., & Reijndorp, A. (2001). Op zoek naar nieuw publiek domein: Analyse en strategie. NAi, Rotterdam.

Hamers, D., Bueno de Mesquita, N., Vaneycken, A., & Schoffelen, J. (Eds.). (2017). Trading Places: Practices of Public Participation in Art and Design Research. Barcelona, Spanje: dpr-Barcelona.

KNMI. (z.d.). Klimaatsignaal’21: Hoe staat het ervoor met het klimaat in Nederland? Geraadpleegd van https://www.knmi.nl/overhet-knmi/nieuws/klimaatsignaal21

Latour, B. (2005). Reassembling the social: An introduction to actor-network-theory. Oxford University Press.

Lucidchart. (z.d.). Swimlane diagram tutorial. Geraadpleegd op 25 januari 2025, van https:// www.lucidchart.com/pages/tutorial/swimlanediagram

Maceachren, A. M. (1994). Visualization in modern cartography: Setting the agenda. In A. M. Maceachren & D. R. Fraser Taylor (Eds.), Modern Cartography Series (Vol. 2, pp. 1-12). Academic Press. https://doi.org/10.1016/B9780-08-042415-6.50008-9

Meulemans, L. (2021). Strijd voor het publieke domein. Geraadpleegd van https://www.rooilijn. nl/artikelen/strijd-voor-het-publiek-domein/ Miessen, M. (2013). From written to practiced

word. In A. Oosterman (Ed.), Volume #36: Ways to be critical. Stichting Archis, Amsterdam. Geraadpleegd van https://archis. org/volume/from-written-word-to-practicedword/

Miessen, M. (2011). The nightmare of participation. Sternberg Press. Mrs. O. (2024). Informal encounter talking about the frogs and flowers at the waterside of the Wilhelmina canal in Oirschot. Interview door N. Boeijen, [Oirschot], 1 mei 2024.

MIT Press. (z.d.). The view from the road. Geraadpleegd op 27 januari 2025, van https:// mitpress.mit.edu/9780262010153/the-viewfrom-the-road/

Mrs. O. (2024). Informal encounter talking about the frogs and flowers at the waterside of the Wilhelmina canal in Oirschot. Interview door N. Boeijen, [Oirschot], 1 mei 2024.

Neef, R., Bueno de Mesquita, N., Leenderste, W., & Boeijen, N. (2024, juni). Balancing institutional and participatory space in the management of water imbalance: A dual institutional and participatory design perspective. Conferentiepaper gepresenteerd op de WETsus Economy for the Common Good International Conference, Leeuwarden, Fryslân, Nederland.

Njambi, R. (2021, 16 juni). Avoidance mapping: What it is & where it fits in the cartography cube. Geohub. Geraadpleegd van https:// geohubkenya.wordpress.com/2021/06/16/ avoidance-mapping

Oirschot. (z.d.). Gebiedsvisie De Kemmer. [Website]. Geraadpleegd van https://doemeeoirschot.nl/nl-NL/projects/gebiedsvisie-dekemmer

Ostrom, E. (1990). Governing the commons: The evolution of institutions of collective action. Cambridge University Press.

Ouwekerk, C. (2024). About buurtgroep de Kemmer and participation in the municipality of Oirschot. Interview door N. Boeijen & J. Kwaaijtaal, [de Kemmer], 3 mei 2024. Priesters, R. (2017). Onze online platformen: Hoe online platformen de democratie bedreigen én kunnen versterken. Citizen Data Lab, Hogeschool van Amsterdam. Geraadpleegd van https://visualmethodologies.

org/wp-content/uploads/2021/07/ OnzeOnlinePlatformen.pdf

Ramasubramanian, L. (2008). Geographic information science and public participation. In Advances in geographic information science. https://doi.org/10.1007/978-3-540-75401-5 Rural Road Water Rescue. (z.d.). Geraadpleegd op 29 januari 2025, van https://ruralroadwater-rescue.nweurope.eu/

Raviv, S. (2021). A place to stay (NL edition). Onomatopee 205.2: Embedded design in de praktijk.

Rijksoverheid. (z.d.). Omgevingswet. Geraadpleegd op 27 januari 2025, van https://www.rijksoverheid.nl/onderwerpen/ omgevingswet

Van Barneveld, C., David, J., & Braan, N. (2022). Gebiedsgericht werken [Rapport]. Opdrachtgever: Rijkswaterstaat WVL, den Bakker, M., ’t Hart, I., & van Gelderen, M. Rijkswaterstaat.

Van Zutphen, P. (2019). Participatie bij infrastructuurprojecten: Een verkennende studie naar de gerealiseerde theoretische potentie van participatie bij infrastructuurprojecten (Master‘s thesis, University of Groningen). Geraadpleegd van https://frw.studenttheses.ub.rug.nl/1038/1/ Participatie_bij_infrastructuu_1.pdf

VNG. (z.d.). Integraal werken. Geraadpleegd op 27 januari 2025, van https://vng.nl/artikelen/ integraal-werken#:~:text=Integraal%20 werken%20betekent%20dat%20 mensen,de%20bedoeling%20van%20de%20 regels.

Wikipedia. (z.d.). Omgevingswet. Geraadpleegd op 27 januari 2025, van https:// nl.wikipedia.org/wiki/Omgevingswet

SI–LAB, 31 januari 2025

Turn static files into dynamic content formats.

Create a flipbook
Issuu converts static files into: digital portfolios, online yearbooks, online catalogs, digital photo albums and more. Sign up and create your flipbook.