R EGISTRATION

![]()

Every effort has been made to ensure the accuracy of the information in this handbook, however, the University reserves the right at any time, if circumstances require, to make changes to any of the published details.
Academic registration time frames
First-year students
Returning students
Online assistance/ General enquiries
Registration operational hours
Change of address
Term dates 2026
On-campus general assistance
First-year welcoming
Timetables
Orientation dates 2026
Inclusive Education and Disability Unit
Academic registration procedure:
Money matters
Medical aid cover
Medical aid cover payment options
Study permit renewal for CPUT
Returning students
Applying for a study permit
Study permit renewal for CPUT
Returning students
Logon, verify admission, and registration related clearances
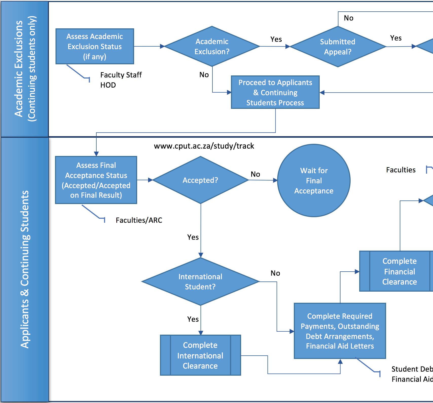
Final acceptance
Registration restrictions
Financial clearance
Academic exclusions
International
Off-campus and academic online
Student
Residence
Tuition
Terms
Sponsorship
What
of
do if you need financial
Contact
Closing date for exemptions and
Fully accepted applicants and Returning students who wish to receive assistance with online registration should contact the Call Centre and/or access the following link for detailed staff contact information: https://www.cput.ac.za/enquiries
Additional resources have specifically been made available during the registration period to deal with online registration queries.
The University strives towards being a student-centered institution and has invested a lot in ensuring the smooth running of online registration. Therefore, we would like to encourage students to make use of the online registration platform than having to stand in long queues. Students should only visit the on-campus venues indicated in the registration booklet should they experience technical difficulties.
Undergraduate Registration (Incl. Advanced Diploma programmes)
Off-campus and online registration is scheduled: 20 January to 6 February 2026.
First-year students who have been fully accepted and are not awaiting final acceptance based on the 2025 NSC results may proceed with the registrations as early as 20 January 2026
First-year students with provisional acceptance based on the final 2025 NSC results: • Faculties will conduct final acceptance based on the final NSC results from Wednesday, 14 January 2026 to Monday, 19 January 2026.
The outcome will also be communicated via an automated SMS to the cell phone number provided to CPUT during your application for the 2026 academic year.
Please register within 48 hours from receipt of this SMS to avoid your space being allocated to the next deserving applicant. The 48-hour rule can only be applied as from Tuesday, 20 January 2026.
Off-campus and online registrations commence from Monday, 12 January 2026. Registration time frames may vary. Please refer to the detailed faculty registration schedules from page 48, as registration time frames may vary per faculty.
Postgraduate Registration (Postgraduate/ Master’s/ Doctoral programmes)
Closing dates: Please refer to the detailed registration schedule for the commencement and end date of registrations
Returning students (Full Research M and D programmes) – 27 Febuary 2026 Master’s (Course-based programmes) – 27 Febuary 2026
First-time registering students (Full Research M and D programmes) – 29 May 2026
Online assistance capacity has been increased for online registrations. Students who require off-campus assistance can contact the Call Centre or visit the following link:
FREQUENTLY ASKED QUESTIONS AND ANSWERS: Visit the following link for answers to frequently asked questions: https://www.cput.ac.za/enquiries
CALL CENTRE (GENERAL ENQUIRIES): For all queries related to admission status verification; how to access the online registration facility; registration dates; problems accessing the online registration link; etc., please call: 086 123 2788 / 021 959 6767 or visit https://www.cput.ac.za/enquiries for detailed contact details.
On-campus and online assistance is available on weekdays from 08:30–15:00.
It is your responsibility to update your contact details, and most importantly, your cellphone number at all times. Please update the information online through the SOS system at http://www.cput.ac.za/SOS. If there are details that you cannot change (e.g. surname), then submit your request with a certified copy (certification may not be older than 3 months) of your Identification Document to admissions@cput.ac.za
Term 1*: 26 Jan – 13 March
Term 2: 23 March – 19 June
Term 3: 13 July – 4 September Term 4: 14 September – 11 December
*First-years: 9 February 2026 (Faculty-specific term dates will be communicated to students.)
Students who have attempted Online Assistance, and for whatever reasons are still finding difficulties to proceed, may report to the following venues for assistance:
DISTRICT SIX CAMPUS
(Corner of Hanover and Tennant Streets, Zonnebloem)
Residence Registrations
Student Cards
Financial Clearance
International Clearance
E-Learning Centre Teaching Lab 2
E-Learning Centre Special Access Lab
E-Learning Teaching Lab 3
E-Learning Teaching Lab 1
Faculty-specific online registration venues
Applied Sciences Science Building, Computer Lab 2.45A
Business & Management
Sciences
E-Learning Ground Floor Lab 1
Informatics & Design Engineering Building, Computer Lab 1.27
Health & Wellness
Sciences
(Only scheduled for 28 January 2026) Science Building, Computer Lab 2.45A.
NEWLANDS CRICKET GROUND SATELLITE CAMPUS
(Campground Road, Newlands)
Sports Management programme
Students will be supported at the District Six Campus
Refer to the venues outlined under District Six Campus
BELLVILLE CAMPUS
(Symphony Way – off Robert Sobukwe Road – Bellville)
Residence Registrations IT Centre Lab 1.03 (Back entrance)
Student Cards IT Centre Lab 1.03 (Front entrance)
Financial Clearance IT Centre Lab 1.04
International Clearance IT Centre Lab 2.03
Faculty-specific online registration venues
Faculty of Engineering & ABC Building, Room 2.21 the Built Environment
All other faculties IT Centre, Lab 2.04
(Highbury Road, Mowbray)
Residence Registrations Report to Viljoenshof Residence
Student Cards
Financial Clearance
Main Building, Room 0.04
Education Building, Computer Lab 1.05
International Clearance Report to ARC (Admissions & Registration Centre) Office
Faculty-specific online registration venues
Education
Business & Management
Sciences
Education Building, Computer Lab 1.05
Online assistance via D6 campus
(Beach Road, Mouille Point)
Residence Registrations Utilises online assistance via D6 Campus
Student Cards Report to D6 Campus
Financial Clearance Utilises online assistance via D6 Campus
International Clearance Utilises online assistance via D6 Campus
Faculty-specific online registration venues
Business & Management (Hotel School students): Computer Lab 3.28/9
Sciences:
Engineering & the Built (Maritime Studies students): Computer Lab 3.28/9
Environment:
(Jan van Riebeeck Street, Wellington)
Residence Registrations Report to Mr Fulu at House Bliss Residence
Student Cards Room F6
Financial Clearance Room K10
International Clearance Working from Admissions & Registration Centre (ARC) Office, Admin Building, Ground Floor, A24
Faculty-specific online registration venues
Applied Sciences;
Business & Management
Sciences; and
Education: Computer Lab K16
The Vice-Chancellor (VC) will address all registering first-year students on the following dates:
9 February 2026 - Wellington Campus (10:00) – House Murray Gardens
10 February 2026 - District Six Campus (10:00) – Piazza
11 February 2026 - Bellville Campus (10:00) – Major Sports Hall
The Division of Student Affairs (DSA) invites all parents and caregivers of first-years attending the Welcoming Procession to enjoy refreshments and meet representatives from DSA following the procession, allowing parents and caregivers the opportunity to meet and engage with support services staff.
First-year students are invited to attend the Student Support Services Festival, taking place on 13 February 2026 at the Bellville Campus Main Sports Hall. Firstyears will attend per their designated Faculty slot, and the schedule for the day with time slots will be published on the CPUT orientation webpage.
Lecture timetables and other relevant documents will be obtainable from the academic departments. Consult these for information about start dates, times and venues.
Information regarding orientation will be communicated through the CPUT Orientation website: https://www.cput.ac.za/student/quick-links/orientation
The Inclusive Education and Disability Unit is a multi-functional support service point situated within the Division of Student Affairs. The Unit strives to empower and support students with disabilities to reach their full potential in an inclusive academic environment.
The Inclusive Education and Disability Unit assists students with:
• Temporary and permanent disabilities;
• Physical disabilities;
• Specific learning disabilities;
• Various degrees of vision loss;
• Varying degrees of hearing loss; and
• Other disabilities.
Our services:
• Support services for students with disabilities;
• Applications and recommendations for reasonable accommodation and exam concessions for students with disabilities (supporting documentation required). CLOSING DATES/ DEADLINES: 31 MAY AND 31 AUGUST ANNUALLY;
• Resource Centre and labs with short-term loan devices, specialised devices, and software;
• A South African Sign Language interpreter for students who are Deaf;
• A Language Capturer to assist students, who require this service in the classroom;
• Outreach and marketing;
• Research, advocacy, lobbying and networking services;
• Awareness raising and sharing of best practices;
• Diversity/Inclusivity Champions peer support programme.
Location
The Inclusive Education and Disability Unit is located on all campuses: Bellville (IT Centre); District Six (Library Atrium, 2nd floor); Mowbray (Main building); Wellington (Library).
Email: disabilityunit@cput.ac.za


Logon, verify admission, and registration related clearances
Student iEnabler login, and PIN
Access the CPUT website: www.cput.ac.za
Search for the icon “REGISTER ONLINE”, click, and you will be directed to the Registration Page

Select the icon “LOG IN TO SOS (SELFSERVICE PORTAL) TO REGISTER”. The following screen will appear:
Select “Student” and type in your Student Number and PIN.
Click on “Login” if you know your pin, or if not, click on “Request a PIN”. Your PIN will be directed to your email address that you have registered on the system.


To obtain your Student Number: Access the CPUT website link https://www.cput.ac.za/study-at-cput/undergraduate/forgotten-student-number or https://www.cput.ac.za/study-at-cput/postgraduate/forgotten-studentnumber and enter the requested information.

You will not be able to register if your status reflects other statuses such as: “Waiting List”, “Rejected”, “Course Full”, “Provisional Acceptance”, “Application in Progress”, “Application Pending”, “Acknowledgement of Application”, or any “Incomplete”/ “Outstanding” related statuses.
You will only be able to register for a programme with an admission status “Accepted”, “Continuing Student” or “RPL accepted”.
You will not be able to register if you have any other active restrictions, such as Financial Blocks, Academic Exclusions and/or International Block (International block is applicable to Non-SA students only) even if you are being finally accepted.
You should track your status by accessing the tracking system on the CPUT website link: https://www.cput.ac.za/study/track

You can also track your status by logging into SOS, and going to “Student Enquiry” >“Academic Admission Status”.
Note that there will be a line for each year you have applied, so make sure the year is the current year. If you applied for more than one qualification in a year, then each will be shown.
Successful applicants will also receive an automated SMS to the cell phone number provided to CPUT during your application for the 2026 academic year.
Please register within 48 hours from receipt of this SMS to avoid your space being allocated to the next deserving applicant. The 48-hour rule can only be applied as from Tuesday, 20 January 2026.
For CPUT continuing students, the Admission Status should indicate “Bulk Admittance Record” or “Accepted”
Even if you are fully accepted, there may still be obstacles that stop you from registering. You can check these statuses by logging into SOS, and going to Academic Registration > Registration Restrictions. Any obstructions will be shown here – please refer to these when trying to sort out any issues with your registration.
Students with outstanding debt will not be able to proceed with the registration process unless the financial clearance indicator has been removed from your record, regardless of any other clearances obtained, such as International Clearance, Academic Exclusion Clearance and/or being Fully Accepted.
Please refer to detailed Financial Matters/ Clearance from page 17 of this booklet.
You can check your status by logging into SOS, going to “Academic Registration” >“Registration Restrictions” and by checking the section “Finance Blocks”.
You may also register if there are no financial block record on your profile provided that you do not have any other restrictions such as Academic Exclusions, no WEBR indicator (not set to commence with online registration) or International Block and/or not being Fully Accepted.
Please note that an end date will not be indicated, as the finance blocks will be removed when you have met the requirements.

Even if you are fully accepted, there may still be obstacles that stop you from registering. You can check these statuses by logging into SOS, and going to “Academic Registration”>“Registration Restrictions” and checking the section “Academic/International Blocks”. Any obstructions will be shown here – please refer to these when trying to sort out any issues with your registration.
Students will not be able to register until such time the academic exclusion indicator has been removed for the particular Faculty/ Qualification/ Institutional Block, regardless of any other clearances obtained such as Academic Clearance, International Clearance, valid WEBR indicator (set to commence with online registration), Financial Clearance and/or being Fully Accepted. You will be able to register if the end date of the academic exclusion has expired.

Note that there will be a line for each Academic Block – if you have more than one block, each of these will be shown with the relevant Start and End dates.
Once the End Date is reached, the block will expire, and will not stop you from continuing.
You may also register if there are no Academic Exclusion records on your profile, and provided that you do not have any other restrictions, such as Financial blocks, no WEBR indicator (not set to commence with online registration) or International Block, and being Fully Accepted.
Please refer to the Academic Exclusions information on page 29 of this booklet.
This clearance is not required for South African citizens
Even if you are fully accepted, there may still be obstacles that stop you from registering.
You can check these statuses by logging into SOS, and going to “Academic Registration”> “Academic / International Blocks”. Any obstructions will be shown here – please refer to these when trying to sort out any issues with your registration.
All international students must first obtain international clearance, and will not be able to proceed with the registration process unless the international indicator has been removed from your record, or the end date has expired.
You will not be able to register if you do have any other active restrictions, such as Financial Blocks, Academic Exclusions, no WEBR indicator (not set to commence with online registration), and/or even if you are finally accepted or the International Block has been removed.
Note that ALL international students will have a block automatically loaded at the beginning of each year – this block will be removed once the International Requirements have been completed.
Please refer to the International Matters and Clearance information on page 22
IMPORTANT: Please download the International Pre-registration checklist from the CPUT website link at: https://www.cput.ac.za/students/about/registration, complete, and submit to the contact persons as indicated on page 25.
Registration is an online process, and conducted off-campus. If you have trouble registering online, please refer to your faculty specific information in this regard.
Verify if granted access to online registrations (WEBR indicator).
Even if you are fully accepted, there may still be obstacles that stop you from registering. You can check these statuses by logging into SOS and going to “Academic Registration” > “Registration Restrictions” > “Registration Dates” Any obstructions will be shown here – please refer to these when trying to sort out any issues with your registration.
Please take note that you will be given certain dates to register – this is your WEBR status – allowing you to register online. Without this status, you will not be able to register online at all, regardless of all clearances provided.
You can register from the Start Date until the End Date, but try to register as soon as possible, as classes may fill up.
Also refer to the Online Academic Registration Guide on page 36 of this 2026 Registration Booklet.
If you are having problems registering, first check the start and end dates – if you get the message, “the institution has not permitted the use of this option to you as yet”, this could be because you are trying to register before or after these dates.
If your qualification (programme) is not yet full, then these dates may be extended, so keep checking at: “Academic Registration” > “Registration Restrictions”.
Note that there may be more than one date listed (e.g. from previous years, or if registration has been extended), so make sure that you register between these dates.
Students will not be able to register should you have any existing active Academic Exclusion Records, Financial Block/s, International Block, and/or being Fully Accepted, regardless if you do have a valid WEBR status.

Students who require off-campus assistance can contact the CallCentre or visit the following link for detailed contact information: https://www.cput.ac.za/enquiries.
Returning CPUT students: All cards are still valid, and will be re-activated upon registration.
First-year students: New cards will only be issued to 1st year and all New students. Above is possible from 19 January 2026 onwards.
Note: A physical or an electronic Proof of Registration is always required.
Students will not be able to conduct residence registrations unless academically registered. The residence registration related information will be communicated to you by the Residence Division. Please refer to the 5-step online residence registration guide on page 45 of this booklet.
First time entering/ First-year students (excluding International students) will be able to register without any financial clearance.
Students with outstanding debt will not be able to register until the financial block has been cleared by Finance. Students will only be able to proceed with registrations once financially cleared.
The online Financial Clearance process will be communicated to students via their MyCPUT email account.
Students with queries relating to any financial clearance may make contact with CPUT via email to:
Finquery1@cput.ac.za and/or Finquery2@cput.ac.za
CPUT will assess the outstanding debt, the academic record, and communicate a payment arrangement. Once the arrangement has been established, CPUT will remove the financial block and the student will be notified via their MyCPUT email account.
The following documentation is required for payment agreements:
• ID document of the student
• ID document and 3 months’ bank statements of the person responsible for account payment
Although financially cleared, students will still not be able to register online in the event of any other existing pending clearances such as Academic Exclusions, International or pending final acceptance.
South African and Permanent Resident students who are unbale to pay the upfront fee of R3,500 for tuition and R1,500 for residence accommodation will be allowed to register provided they have made acceptable arrangements for payment of fees with student debtors.
Upfront payments are part of fees and assist to reduce fee instalments payable during the year.
Those who have already made the upfront payment will not be refunded, but the payment will contribute towards your 2026 fees.
Outstanding fees may be paid from February to November in monthly instalments of 10% of the fees for year courses, or from February to June in monthly instalments of 20% of the fees for semester courses. Payment can also be made by debit order over 10 months from February to November. No interest will be charged if the debit order is strictly adhered to.
Debit orders can be drawn on all types of bank accounts (current, savings and transmission), as well as debit cards. Debit order forms are available from the Student Debtors Department or online at: www.cput.ac.za/study/fees.
A discount of 5% for year courses will be allowed if payment is received by the end of March; and 2.5% per semester for semester courses will be allowed if payment is received by end February for Semester 1, and end August for Semester 2.
For further information, email Student Debtors Department: christiansm@cput.ac.za at Bellville Campus and/or khumalot@cput.ac.za at District Six Campus
All students must pay their fees into the University’s bank account, either by direct deposit or by electronic payment.
Please note:
• Use your student number as reference when making payments.
• Please have your proof of the bank deposit slip ready at all times.
• Allow 3 – 5 working days for the transaction to be processed and reflected on your student account.
The University’s banking details are as follows:
Bank: ABSA Bank
Branch: Public Sector Cape Town
Account name: Cape Peninsula University of Technology
Account Type: Current account
Branch code: 632005
Account no: 4053548487
SWIFT code: ABSA ZAJJ (for payments made outside South Africa)
NB: DO NOT HAND OVER MONEY OR YOUR REGISTRATION FORM TO ANYONE WHO CLAIMS TO BE ABLE TO REGISTER ON YOUR BEHALF!
If an employer or bursar is responsible for paying your registration and tuition fees, then you must provide a letter from them (on an official letterhead) as written confirmation that the account will be settled.
The letter must be emailed, preferably well in advance of the registration date, to:
Seta’s funding: Jimmy Bacela at bacelaji@cput.ac.za
Lindile Mata: matal@cput.ac.za
Namhla Cakata: cakatan@cput.ac.za
Phindiwe Songcata: songcatap@cput.ac.za
Mphumzi Rululu: rululum@cput.ac.za
Excellence in Matric: Curtis Pietersen at pietersencj@cput.ac.za
Please ensure that the letter is addressed to the Cape Peninsula University of Technology, and that the dates are correct.
Financial assistance is awarded to academically deserving and financially needy students to help pay for study-related costs (fees, accommodation, books, etc.).
a) University-administered awards (bursaries)
• These are financed by donors who make funds available for the University to administer according to set criteria.
• University-administered awards are only for students in their second, third and fourth years.
• Applicants must be South African citizens, have a very good academic record, be assessed as financially needy, and make a contribution towards their studies. The size of awards varies.
b) National Student Financial Aid Scheme (NSFAS) (funding or loans)
• This is the South African government student loan and bursary scheme.
• NSFAS loans are available for both financially needy and academically deserving students. The criteria are set out in the application form and NSFAS brochure.
c) Merit bursaries
• First-year students who obtained an A aggregate in Grade 12 in the year preceding their first registration at the University are eligible for these bursaries. They are only available during the first year of registration.
d) Nominated awards
• Off-campus agencies (companies, NGOs, etc.) award bursaries or scholarships to students who apply directly to them.
See https://www.nsfas.org.za/content/how-to-apply.html

Applicants are encouraged to monitor their myNSFAS accounts for important updates related to their application at: https://my.nsfas.org.za/
Mowbray NSFAS: Nina Soyekwa soyekwan@cput.ac.za
Bursary Officer International & Short Courses: Namhla Cakata cakatan@cput.ac.za
Students who receive nominated awards should submit their award letters to the Financial Aid Office for processing. They should complete and return the application form before the closing date, along with the necessary documentation.
Please note the following:
• Always adhere to closing dates – late applications or late submission of required documents will result in forfeiture of financial assistance.
• Not all applicants can be assisted – students are advised to apply widely for financial aid.
• Consult notice boards in the vicinity of the Financial Aid Office on your campus, your MyCPUT email address, and the CPUT website regularly for important information regarding financial assistance.
• All new applications must be submitted to NSFAS (www.nsfas.org.za)
• See criteria on all the above in the application form.
International clearance is required in-person (on-campus), and is compulsory for all international students. This is not required for South African citizens.
All students who are using Passports, Asylum Seekers, Refugee and Permanent Residency Permits must report for international and financial clearance, in person, before you will be able to register. This includes returning international students.
Pre-arrival information
Before you arrive in South Africa, it is advisable to arrange transport to your place of residence. If you are entering South Africa via Johannesburg, you will have to go through customs before boarding your domestic flight to Cape Town.
Please take full advantage of all the services and information sessions available to you.
Before leaving home, you must make sure that you have a valid CPUT study permit for entry into South Africa. Study permits are issued for specific academic institutions. If you would like to change institutions, you must obtain a new study permit. Also note that permits are limited to a specific period, and you may have to renew your permit during your period of study.
Please make sure that you renew your permit two months before the expiry date to avoid penalties from the department of Home Affairs.
Also take note of the following requirements for international and financial clearance when reporting for international clearance:
First-time international CPUT students
• Download the Registration Checklist downloadable at https://www.cput.ac.za/ students/about/registration
• Complete and sign the Registration Checklist
• Original Passport/Refugee/Asylum Seeker/Permanent Residency permit
• Original CPUT Study Permit
• Original Work Permit or Critical Skills Visa (applicable to passport users only and students who will be studying part-time)
• Original South African medical aid certificate valid for 12 months (applicable to passport users only)
• Original CPUT acceptance letter for the qualification that you will be studying.
• Original school leaving certificate / results and original academic records for postgraduate students
• Original SAQA or Matriculation Exemption certificate
• Original proof of upfront payments made to CPUT, including proof of payment of:
• R1,500.00 Admin Levy (this is a once-off payment by a student registering for the first time at CPUT)
• No student using a spouse’s or parents’ ID or passport will be registered
First-time and Returning CPUT part-time international students
• Part-time international students with a Work Permit or Critical Skills Visa (applicable to passport users only) MUST also submit a South African medical aid cover (valid for 12 months) to be registered
• International students with work permits can only study part-time
• Download the Registration Checklist downloadable at: https://www.cput.ac.za/students/about/registration
• Complete and sign the Registration Checklist
• Original Passport/ Refugee/ Asylum seeker/ Permanent Residency permit
• Original CPUT Study permit
• Original Work Permit or Critical Skills Visa (applicable to passport users only, and students who will be studying part-time)
• Original South African Medical aid certificate valid for 12 months (applicable to passport users only)
• No student using a spouse’s ID or passport will be registered.
• International students doing WIL (in-service training) outside South Africa:
• You do not have to report to campus for clearance. Please submit the following documentation via email:
• A certified copy of Passport/ Refugee Permit/ Asylum Seeker/ Permanent Residency permit (not older than 3 months)
• Original proof of upfront payments made to CPUT
• A letter from the WIL (in-service training) Coordinator confirming that you are doing in-service training outside South African borders. This letter must be signed, and date stamped by this department.
• A completed and signed Registration Checklist is downloadable at: https://www.cput.ac.za/students/about/registration
No international students will be registered without proof of above mentioned documents.
Your international block will be removed once the international and financial clearance has been completed. You may proceed with the registration process, provided that you are cleared from all other registration processes.
No international student will be registered without a valid visa (receipts will not be accepted) and a South African medical aid cover (valid for 12 months). The University reserves the right to verify the authenticity of all documentation.
Note: Students will be de-registered should it be proven that misrepresented documents were submitted.
Bellville Campus
Ms Thandi Malaza
Tel: +27 (0) 21 959 6082 malazat@cput.ac.za
Ms Sulungwa Vuso vusos@cput.ac.za
District Six Campus
Ms Zoleka Matthews
Tel: +27 (0) 21 959 6577 matthewszo@cput.ac.za
Mr Asiphe Mfecane mfecanea@cput.ac.za
Mowbray Campus
Mr Allan Solomons
Tel: +27 (0) 21 680 1546 solomonsa@cput.ac.za
Wellington Campus
Mr Akhona Sixaba
Tel: +27 (0) 21 864 5503 sixabaa@cput.ac.za

Returning international students with outstanding debt will not be allowed to register.
R1,500 International administration levy (non-refundable once-off payment for all students registering for the first time – except refugees and students with permanent residence in South Africa).
• International students outside the African Continent, pay double the official university tuition fees.
• All international students must pay the upfront payment of R3500, and 50% upfront payment of the tuition fees. The remaining outstanding balance must be paid by May.
(Not applicable to Refugees/ Asylum Seeker/ and Permanent Residency students)
If you are an international student, you need a valid study visa to study at CPUT (VFS receipts will not be accepted), as well as proof of valid South African medical aid cover (valid for 12 months).
• International students (excluding refugees, Asylum Seeker and Permanent Residency students) who choose to use one of the preferred South African medical aid schemes (Momentum Health, Comp Care and Discovery) should make provision for 12 months’ medical cover. Contact the medical scheme directly for amounts payable.
Pay your contributions directly into the medical aid scheme’s bank account.
Your student number must be clearly indicated on the deposit slip/receipt.
You will not be registered if the fees listed above have not been paid. If you have not paid the full deposit and fee prior to your arrival at the University, you should contact the medical aid scheme directly:
MOMENTUM HEALTH
COMP CARE
DISCOVERY 360 KEYCARE PLUS
Call Centre no: 0860 11 24 93
Call Centre no: 0861 222 777
Call Centre no: 0860 99 88 77
Link for further information and application to CompCare NetworX: http://www.studentplan.co.za
Link for further information and application to Momentum Health: http://www.momentumhealth.co.za
Link for further information and application to Discovery 360 Keycare Plus for students: http://www.360students.co.za

It is your responsibility to renew your study permit in good time and at least 60 days prior to the expiry date.
Procedure for the requesting of the renewal of your study permit:
1. Download the Study Permit Renewal Form from the CPUT website link: https://www.cput.ac.za/study/international-applicants/permits
2. Complete the first section of the form with your student-related credentials.
3. Submit the completed form to your Faculty Officer, who will complete and sign the second section of the form. Please access the CPUT website online assistance for faculty-specific contact details. The link can be found at: https://www.cput.ac.za/enquiries
4. Attach certified copies (certification stamp must not be older than three months) of the following documents:
o passport and
o expiring study visa issued to you by the Department of Home Affairs
5. The duly signed Study Permit Renewal Form (by yourself and the Faculty) together with above certified documents must be submitted via email to Ms T Malaza, malazat@cput.ac.za; or Ms Z Matthews, matthewszo@cput.ac.za

Students who have been academically excluded for whatever reason, will not be able to register, and an academic exclusion indicator will be reflecting on the student’s record.
You can check your status by logging into SOS, and going to Academic Registration> Registration Restrictions and checking the section Academic/ International Blocks.

Note that there will be a line for each Academic Block – if you have more than one block, each of these will be shown with the relevant start and end dates. Once the end date is reached, the block will expire, and will not stop you from continuing.
If a student feels there are extenuating circumstances (e.g. a death in the family, or illness) that could influence a decision on their re-admittance, the request for appeal must be submitted to the contact person whose name and email address was communicated to you in the letter informing you about the academic exclusion.
The faculty will email the necessary appeal documentation, the submission due date, and any other information to the student’s CPUT email address.
The student must submit the following via email to the person who has communicated with you:
1. Request a full Academic Record electronically (visit the website link: https://www.cput.ac.za/services/agc for further details);
2. Completed Request for Appeal Form; and
3. Any other supporting documentation, as required.
The respective Academic Department in the Faculty will communicate the outcome of the appeal to the student via the student’s CPUT email address.
The student will only be able to proceed with the registration process once the academic exclusion indicator has been removed, provided that all other registration related clearances have also been completed.
Students who require off-campus assistance can contact the Call Centre or visit the following link for detailed contact information: https://www.cput.ac.za/enquiries
1. Discuss the possibility for credit transfer with the relevant Academic Department Application forms can be obtained from the Faculty Office/ Academic Department. For further contact details, please visit: www.cput.ac.za/ students/enquiries or download the exemption form directly from the CPUT website at https://www.cput.ac.za/study/apply
2. A certified copy of your academic record and the relevant year’s syllabi (content) of the module(s) must accompany the application. This is applicable where modules/subjects from another accredited institution, or another department of faculty within CPUT, are presented for recognition/exemption. If it is an exit level subject you are applying for, please provide proof that the subject was externally moderated.
3. Payment should be made, and receipt submitted together with the completed and signed applications for recognition of credits to the Faculty Office/ Academic Department during the first year of study at the University. If a student wishes to graduate in a particular year, and has obtained credits from another institution, written application for recognition of credits, along with the necessary documentation, must reach the relevant Faculty Office before the end of the first term.
4. A student applying for exemption/recognition should register for the subject she/he is applying for within the period (year) of the application for recognition/ exemption. Students must attend the classes until the Exemptions/Recognitions are approved by Senex.
6 February 2026 – Annual/ First Semester
31 July 2026 – Second Semester

1) Always have the following documentation ready, and submit electronically, on request:
a) Letter of acceptance (first-year and first-time registering students only) – available from www.cput.ac.za/study/track;
b) Proof of payments (or proof of sponsorship letter);
c) Proof of school leaving results/ Grade 12 equivalence such as National Senior Certificate (NSC); National Certificate (Vocational) (NCV); international results;
d) Students registering for the first time and who have obtained their NCV will be requested by the respective faculties to submit prior to final evaluation; and
e) Any other qualifications obtained.
2) First-year registering students who have obtained their NSC in 2025:
a) Final evaluation (screening) of the 2025 NSC results will be conducted from Wednesday, 14 January 2026 to Monday, 19 January 2026. Any NSC results obtained will be verified against the official results as published by the Department of Basic Education and Training.
b) Acceptance will be confirmed via an automated sms to your cell phone number provided during your application.
c) Also frequently track your acceptance status via the link: http://www.cput.ac.za/study/track. This site shows the status immediately, and any changes made, so gives the latest information.
d) Students who wrote their final Grade 12 exams in 2024 (or earlier), and have final acceptance, can register from as early as Tuesday, 20 January 2026.
e) The outcome will also be communicated via an automated SMS to the cell phone number provided to CPUT during your application for the 2026 academic year.
Please register within 48 hours from receipt of this SMS to avoid your space being allocated to the next deserving applicant. The 48-hour rule can only be applied as from Tuesday, 20 January 2026.
3) Students will only be able to register if the status reflects: “ACCEPTED/ ACCEPTED ON FINAL RESULTS” You will not be able to register if your status reflects other statuses such as “Waiting List”, “Rejected”, “Course Full”, “Provisional Acceptance”, “Application in Progress”, “Application Pending” “Acknowledgement of Application”, or any “Incomplete” related statuses.
4) Also take note of any procedures listed in letters that may have been forwarded to you from faculties. For Faculty of Health and Wellness Sciences applicants, please obtain the letter from: http://www.cput.ac.za/students/about/orientation
5) Students transferring from another university, including a university of technology: Please submit your Statement of Results or Academic Record and a letter of good conduct from the other university to the Faculty. If you wish to apply for subject exemption or recognition, you should do so during registration. Please refer to the Exemption Procedure outlined on page 30 in this booklet
6) Online registrations:
a) Please take note that you will be given certain dates to register – this is your WEBR status – allowing you to register online. Without this status, you will not be able to register online at all.
You can register from the Start Date until the End Date, but try to register as soon as possible, as classes may fill up.
How to check this status:
First check these start and end dates if you are having problems registering – if you get the message, “the institution has not permitted the use of this option to you as yet”, this could be because you are trying to register before or after these dates.
If your qualification (programme) is not yet full, then these dates may be extended, so keep checking at: “Academic Registration” > “Registration Restrictions”. Note that there may be more than one date listed (e.g. from previous years, or if registration has been extended), so make sure that you are trying to register between these dates.

Please refer to the faculty contact details at https://www.cput.ac.za/enquiries should you still be unable to register online.
Registration is an online process and is conducted off-campus. If you have trouble registering online, please refer to your faculty specific information in this regard.
Online assistance is available. Please refer to the section above, and access the link that contains all the contact information.
Students who require off-campus assistance can contact the Call Centre or visit the following link for detailed contact information: https://www.cput.ac.za/enquiries
You can register from the comfort of your own home, or wherever you have Internet access.
You can use a smart phone, tablet or a computer to register online. Please use Internet Explorer as your Internet search engine. No other browsers are certified for online registration at CPUT.
Specifications for your computer: Internet Explorer 7 or higher, with Adobe Acrobat Reader 7 or higher. No other browsers are certified for online registration at CPUT.
NOTE: Once you have completed your registration, it is very important that you check the following on your Proof of Registration printout:
• The Registered for Period (usually the whole year)
• The Course, Offering Type (i.e. Full-time or part-time) and Campus
• The Subject Code and When the subject is offered (Semester 1, 2, or year)
• The Exam Year and Month
• The spelling of your Name/s and Surname
If you fail to make corrections before the amendment cut-off dates, you will be liable for the fees, and the subjects concerned will appear on your academic record as a FAIL.
Note that where you have failed lower level subjects that are prerequisites for the higher level subjects, the higher level subject will be automatically de-registered in July. It is the student’s responsibility to check that the remaining subjects are correct for the second semester, and to make any amendments if necessary
Please print out your Proof of Registration as evidence that you have completed the registration process. It is also critical that you check that you have registered for the correct courses for your academic programme and year level.

Step 1
• Access the CPUT website www.cput.ac.za
• Search for the icon – “REGISTER ONLINE”, click, and you will be directed to the Registration Page
• Select the icon “LOG IN TO SOS (SELF-SERVICE PORTAL) TO REGISTER”. The following screen will appear:

• Select Student and type in your student number and personal identification number (PIN)
• Click on Login if you know your pin, or if not, click on “Request a PIN” or “Forgot PIN”. Your pin will be directed to your email address that you have registered on the system.


• You are now on the first page of the ITS Self-service portal. Proceed to Step 3 of the online academic and/or residence registration process.
• Select Student Enquiry on the left.
• Go to Summarised Statement of Account and confirm any outstanding balance to pay, or confirm that any payments made reflect. If payment was made at least 72 hours earlier and the payment does not reflect, contact Student Debtors and provide proof of payment.
• To make a payment, click on PayGate Online Payment
• Select Payment Information – Rules and Regulations to accept the online payment terms and conditions.
• Click on Process Online Payment and follow the steps to process payment.
• Go back to Summarised Statement of Account to confirm that the payment made reflects on your student account.
• Select Student Administration on the left.
PERSONAL INFORMATION UPDATE

• Select Personal Information Update on the left to verify personal details.
• You are only allowed to update the fields with a white border, for example: Alternate surname:

• Click on Save at the bottom of the page once you have updated any personal information.
To change any other personal details, you have to submit a formal request to the Admissions and Registration Centre (ARC) on-campus.
• Select Personal Contact Detail on the left to verify your contact details.
• If your contact details are not correct, select Communication Type to change existing contact details.
• If you want to add contact details, select New Record.
• Select Save at the bottom of the page to save your changes. Verify correctness.
• Select Address Validation on the left to verify your address details.
• If your address details are not correct, select Address Type to change them.
• If you want to add new details, click on New Record to add new contact details.
• Click on Save at the bottom of the page to save your changes. Verify correctness.
• Select Academic Registration on the left menu. Even if you are fully accepted, there may still be problems that stop you from registering. You can check these statuses under Registration Restrictions. Any issues that you may have will be shown here.

• Select Rules and Regulations and read through the rules and regulations.
• Click on the I Accept button at the bottom. (You may have to scroll down to see it.)
Please note that acceptance of the Rules and Regulations is compulsory and serves as your electronic signature. This indicator is stored in your student file and will be used as a legal agreement in any dispute or disciplinary matter. If you do not accept the Rules and Regulations, the system will not allow you to continue.
• Select Submit Registration on the left.
• Verify that the qualification details displayed for you are correct. All fields indicated with an asterisk (*) must be completed.
• Select your Employment Status from the drop-down list.
• Click on Save and Continue or Save – Continue later or Restart Process
• Select Submit Registration >> Possible Subject Selection.

• Select your subjects by ticking the box next to each subject. Please note the following:
o You may not register for subjects where the prerequisite has not been met. These subjects will be indicated with a red button:

o Where module subjects are offered (e.g. Financial Accounting 1A and 1B), please ensure that you include the mother subject or main subject (e.g. Financial Accounting 1M). Refer to the subject choice form, as well as year subjects – this is a once-off registration for the whole year
o Note that where the student fails lower level subjects that are prerequisites for the higher level subjects, the higher level subject will be automatically de-registered in July. It is the student’s responsibility to check that the remaining subjects are correct for the second semester, and to make any amendments if necessary.
ACADEMIC PERIOD SELECTION
• If the subjects are available in both semesters, then select ONE academic period which represents when you would like to study for each of the chosen subjects. Consult the Subject Choice Form to select the appropriate academic period, then click Continue.

• Verify the selected subjects for the whole year. If you wish to change a subject, click the previous item on the process trail at the top of the web page.
o When you have verified your subjects, as well as the semester you will be studying, click on the “Continue” button.
o Select “Save and Continue” or “Save – Continue later” button.
PRINT REGISTRATION DETAILS OR PRINT COST DETAILS:
• You can use the Print Registration Details or Print Cost Details buttons to print a list of subjects or the costs, but note that YOU ARE NOT YET REGISTERED AT THIS POINT – YOU MUST CLICK ON THE “Accept Registration” BUTTON TO COMPLETE THE REGISTRATION!!
ACCEPT REGISTRATION:
• If you are satisfied with the subject selection, and want to register, click the “Accept Registration” button.
NOTE: Once you click on this button your registration is final, and you will be liable for any fees. Some changes are available online, but these must be made within the institutional cut-off dates. See “How to add or cancel subjects, or cancel a qualification after registration” on page 42 for more information.
PROOF OF REGISTRATION
• Select Proof of Registration on the left to print your proof of registration.
• If you require this document to be printed on an official CPUT letterhead:
o In the SOS system, go to “Student Enquiry” then click “Proof of Registration – PDF”
o Save it, and submit the PDF document via email to the contact details for the Admissions and Registration Centre division requesting an official Proof of Registration.
• For detailed contact information visit https://www.cput.ac.za/enquiries
• Please verify that you have registered correctly by checking the information on the Proof of Registration.
PROOF AND STATEMENT
• Select Proof and Statement (PDF) on the left if you want to print a proof and statement.
PROCESS STATUS
• Click Process Status to check whether you have completed all the compulsory steps of the registration process.
Congratulations! You have successfully completed your registration.
Step 8
Returning CPUT students: All cards are still valid and will be re-activated upon registration.
First-year students: New cards will only be issued to 1st year and all New students. Above is possible from 19 January 2026 onwards.
Note: A physical or an electronic Proof of Registration is always required.
You may use the Academic Registration Amendments menu to make changes to your registration.
ADDING A SUBJECT:
• To add a subject, select the Add Subjects to a Registration option, then double click on the blue highlighted qualification (NDMCHE in the example below), then select the subject(s) and follow the same process as you did when you registered (Step 6).

• NB: If the subject you are adding has prerequisite subjects, then YOU MUST ALSO REGISTER FOR THESE SUBJECTS AT THE SAME TIME

CANCELLING A SUBJECT:
• To cancel a subject select the Subjects Cancellation option, then double click on the blue highlighted qualification (NDMCHE in the example above), then select the subject(s).
• You must select a reason for cancelling for each of the subjects (you will not be able to continue until you do), then click the Save Subject Cancellation button.
• If you want to cancel ALL your subjects, then use the Qualification Cancellation option.

• If the subject you are cancelling is a prerequisite for a higher subject, then THE HIGHER LEVEL SUBJECT WILL ALSO BE CANCELLED AT THE SAME TIME.
• A red cross is shown if you cannot cancel the subject, e.g. if it is after the deadline for cancellations, or you already have results for that subject.
• If you have cancelled a subject, and would like to re-register for it, you need to UNCANCEL the subject using the Manual Amendment Form – you cannot add it online – see error message below.
• To add a qualification, select the Qualification Cancellation option, double click on the blue highlighted qualification (NDMCHE in the example above), then select the qualification. You must select a reason for cancelling for each of the subjects (you will not be able to continue until you do), then click the Save Qualification Cancellations button.

• If you cancel a qualification, then ALL your subjects will also be cancelled!
• A red cross is shown if you cannot cancel the qualification, e.g. if it is after the deadline for cancellations or you already have results for a subject in that qualification.
• Note that if you have cancelled a qualification, and would like to re-register for it, you need to UNCANCEL the qualification using the Manual Amendment Form – you cannot register for this qualification again online.
Note that after making changes, you can reprint your new Proof of Registration.
Off-campus manual registrations will only be possible for the following reasons:
1) Non-Degree Qualifications that are unable to register online as outlined in the faculty registration schedule.
2) Students who have attempted online registration, consulted the Faculty for assistance, and for whatever reasons (e.g. system not configured correctly, qualification/ subject related matters, etc.) cannot be resolved by the Faculty.
• The student must inform the Faculty via email by indicating the qualification he/ she wants to register for, or is having difficulties to register for online. Please refer to contact details accessible via the Online Assistance link above.
• The Faculty will email registration, indemnity and subject choice forms to the student.
• The student will complete and sign the indemnity, subject choice and registration forms. Please amend information, if required, and return via email to the Faculty.
o Off-campus payments should be done now (if required) before proceeding with the registration process
o Students who made a deposit at a bank prior to the registration date, or have a letter from an employer or bursar, must please include this in your return of forms to the Faculty via email.
• Academic clearance will be conducted within the Faculty once the duly completed forms listed above have been received.
• Once academically cleared, the request for Financial Clearance will be forwarded to Finance. This is applicable to all students.
• Once financially cleared, the Admissions and Registration Centre will capture and process the registration manually on your behalf.
• Each student will receive a Proof of Registration and a Statement of Account for verification, together with the allocated CPUT student number.
• The student must sign both forms to testify that it is correct, and return these to the person who has provided the documentation, via email.
• Students who require off-campus assistance can contact the Call Centre or visit the following link for detailed contact information: https://www.cput.ac.za/enquiries
• Access the CPUT website www.cput.ac.za
• Search for the icon – “REGISTER ONLINE”, click, and you will be directed to the Registration Page
• Select the icon “LOG IN TO SOS (SELF-SERVICE PORTAL) TO REGISTER”. The following screen will appear:

• Select Student and type in your student number and personal identification number (PIN).
• Click on Login if you know your pin, or if not, click on “Request a PIN” or “Forgot PIN”. Your pin will be directed to your email address that you have registered on the system.


• You are now on the first page of the ITS Self-service portal. Proceed to Step 3 of the online academic and/or residence registration process.
• Select Residence Registration on the left.
• Read student undertaking, and accept by clicking on I Accept

• The following screen will appear

• Select Submit Residence Registration on the left.
• Select Date in; after selecting “Date in”, the cost for residence room will appear.
• Accept registration by clicking on the I Accept this Registration button.
• Once the student has accepted the registration, the following pop-up will appear, stating Residence registration completed successfully.
• Click OK, and your Residence Registration will be completed.



• Select Proof of Residence Registration on the left to print your proof of registration for submission at the student’s respective residence.
• If you require this document to be printed on an official CPUT letterhead, visit any online registration venue on campus (see registration schedule details starting on page 48). After the registration period, printed documents can be obtained from the Admissions and Registration Centre.
• Please verify that you have registered correctly by checking the information on the Proof of Residence.

REGISTRATION TIME: 09:00 – 15:00 (Online registration assistance)
IMPORTANT NOTICE: Fully accepted applicants who wish to receive assistance with online registration should contact the CPUT Call Centre, as additional resources have specifically been made available during the registration period. Alternatlively, please access the following link for detailed staff contact information: https://www.cput.ac.za/enquiries
The University strives towards being a student-centered institution and has invested greatly to ensure the smooth running of online registration. Therefore, we would like to encourage students to make use of the online registration platform rather than having to stand in long queues. Students should only visit the dedicated on-campus venues indicated in the registration booklet should they experience technical difficulties that cannot be remedied by the Call Centre.
The final evaluation of the 2025 NSC results will be conducted from Wednesday, 14 January 2026 to Monday, 19 January 2026. All NSC results received by CPUT will be verified against the official results published by the Department of Basic Education and Training. Applicants must regularly track the final outcome of their application via the following link: https://www.cput.ac.za/study/track
The outcome will also be communicated via an automated SMS to the cell phone number provided to CPUT during your application for the 2026 academic year. Please register within 48 hours from receipt of this SMS to avoid your space being allocated to the next deserving applicant. The 48-hour rule will only be applicable as of Tuesday, 20 January 2026
Waiting List and Course Full statuses will only be considered once final evaluation has been concluded and/or where spaces become available in the respective programme(s). Please do not report to campus for assistance with regard to the update of your Waiting List/Course Full status, but rather track the final outcome of your application via the above link.
DEPARTMENT: CHEMISTRY
DEPARTMENT: FOOD SCIENCES AND TECHNOLOGY
BACHELOR OF FOOD SCIENCE AND TECHNOLOGY (First-years)
REGISTRATION DATES
BELLVILLE CAMPUS
ONLINE REGISTRATION PROGRAMMES REGISTRATION
DEPARTMENT:
DEPARTMENT: MATHEMATICS & PHYSICS
IN MATHEMATICAL SCIENCES (EXTENDED) (First-years)
REGISTRATION TIME: 09:00 – 15:00 (online assistance)
Students who require off-campus assistance can contact the Call Centre or visit the following link for detailed contact information: https://www.cput.ac.za/enquiries
BELLVILLE CAMPUS
ONLINE REGISTRATION PROGRAMMES REGISTRATION DATES
DEPARTMENT: CHEMISTRY
DIPLOMA IN ANALYTICAL CHEMISTRY (Senior students) 12-Jan-26 30-Jan-26
DIPLOMA IN ANALYTICAL CHEMISTRY (EXTENDED) (Senior students) 12-Jan-26 30-Jan-26
*Available only if you cannot register online and off-campus
Online registrations
Online registrations
BELLVILLE CAMPUS
ONLINE REGISTRATION PROGRAMMES
DEPARTMENT: CHEMISTRY (Cntd.)
REGISTRATION DATES
START ONLINE END *ON-CAMPUS DEDICATED VENUE
MASTER OF APPLIED SCIENCE IN CHEMISTRY (New students) 12-Jan-26 29-May-26 Off-campus Online registrations
MASTER OF APPLIED SCIENCE IN CHEMISTRY (Returning students)
PhD IN CHEMISTRY (New students)
PhD IN CHEMISTRY (Returning students)
DEPARTMENT: FOOD SCIENCES AND TECHNOLOGY
DIPLOMA IN FOOD TECHNOLOGY (Senior students) (Phasing out)
DIPLOMA IN FOOD TECHNOLOGY (EXTENDED) (Senior students) (Phasing out)
Online registrations
29-May-26 Off-campus Online registrations
27-Feb-26 Off-campus Online registrations
30-Jan-26 Off-campus Online registrations
30-Jan-26 Off-campus Online registrations
BACHELOR OF FOOD SCIENCE AND TECHNOLOGY (Senior students) 12-Jan-26 30-Jan-26 Off-campus Online registrations
MASTER OF FOOD SCIENCE AND TECHNOLOGY (New students) 12-Jan-26 29-May-26 Off-campus Online registrations
MASTER OF FOOD SCIENCE AND TECHNOLOGY (Returning students) 12-Jan-26 27-Feb-26 Off-campus Online registrations
DOCTOR OF FOOD SCIENCE AND TECHNOLOGY (New students) 12-Jan-26 29-May-26 Off-campus Online registrations
DOCTOR OF FOOD SCIENCE AND TECHNOLOGY (Returning students) 12-Jan-26
DEPARTMENT: HORTICULTURAL SCIENCES
Off-campus Online registrations
DIPLOMA IN HORTICULTURE (Senior students) 12-Jan-26 30-Jan-26 Off-campus Online registrations
DIPLOMA IN HORTICULTURE (EXTENDED) (Senior students) 12-Jan-26 30-Jan-26 Off-campus Online registrations
*Available only if you cannot register online and off-campus
ONLINE REGISTRATION PROGRAMMES
DEPARTMENT: HORTICULTURAL SCIENCES (Cntd.)
DIPLOMA IN LANDSCAPE ARCHITECTURE (Senior students)
DIPLOMA IN LANDSCAPE ARCHITECTURE (EXTENDED) (Senior students)
REGISTRATION DATES
VENUE
Online registrations
Online registrations ADVANCED DIPLOMA IN HORTICULTURE
ADVANCED DIPLOMA IN LANDSCAPE ARCHITECTURE
POSTGRADUATE DIPLOMA IN HORTICULTURE
Online registrations
Online registrations
Online registrations MASTER OF HORTICULTURAL SCIENCE (New students)
Online registrations
MASTER
DOCTOR OF HORTICULTURE (New students)
DOCTOR OF HORTICULTURE (Returning students)
DEPARTMENT: MATHEMATICS & PHYSICS
DIPLOMA IN MATHEMATICAL SCIENCES (Senior students)
DIPLOMA IN MATHEMATICAL SCIENCES (EXTENDED) (Senior students)
Online registrations
Online registrations
Online registrations
Online registrations ADVANCED DIPLOMA IN MATHEMATICAL SCIENCES
POSTGRADUATE DIPLOMA IN MATHEMATICAL SCIENCES
*Available only if you cannot register online and off-campus
Online registrations
Online registrations
** The process for manual registration of non-degree purpose courses is outlined on page 44 **
DEPARTMENT: CHEMISTRY
CHEMISTRY: NON-DIPLOMA/DEGREE
DEPARTMENT: FOOD SCIENCES AND TECHNOLOGY
DEPARTMENT: HORTICULTURAL SCIENCES
DEPARTMENT: MATHEMATICS & PHYSICS
MATHEMATICAL
REGISTRATION DATES

REGISTRATION TIME: 09:00 – 15:00 (Online registration assistance)
IMPORTANT NOTICE: Fully accepted applicants who wish to receive assistance with online registration should contact the CPUT Call Centre, as additional resources have specifically been made available during the registration period. Alternatlively, please access the following link for detailed staff contact information: https://www.cput.ac.za/enquiries
The University strives towards being a student-centered institution and has invested greatly to ensure the smooth running of online registration. Therefore, we would like to encourage students to make use of the online registration platform rather than having to stand in long queues. Students should only visit the dedicated on-campus venues indicated in the registration booklet should they experience technical difficulties that cannot be remedied by the Call Centre.
The final evaluation of the 2025 NSC results will be conducted from Wednesday, 14 January 2026 to Monday, 19 January 2026. All NSC results received by CPUT will be verified against the official results published by the Department of Basic Education and Training. Applicants must regularly track the final outcome of their application via the following link: https://www.cput.ac.za/study/track. The outcome will also be communicated via an automated SMS to the cell phone number provided to CPUT during your application for the 2026 academic year. Please register within 48 hours from receipt of this SMS to avoid your space being allocated to the next deserving applicant. The 48-hour rule will only be applicable as of Tuesday, 20 January 2026. Waiting List and Course Full statuses will only be considered once final evaluation has been concluded and/or where spaces become available in the respective programme(s). Please do not report to campus for assistance with regard to the update of your Waiting List/Course Full status, but rather track the final outcome of your application via the above link.
ONLINE REGISTRATION PROGRAMMES
DEPARTMENT: BIOTECHNOLOGY & CONSUMER SCIENCES
DEPARTMENT: CONSERVATION & MARINE SCIENCES
only if you cannot register online and off-campus
DISTRICT SIX CAMPUS
ONLINE REGISTRATION PROGRAMMES
DEPARTMENT: ENVIRONMENTAL & OCCUPATIONAL STUDIES
DIPLOMA IN ENVIRONMENTAL MANAGEMENT (First-years)
IN ENVIRONMENTAL MANAGEMENT (EXTENDED) (First-years)
OF
BACHELOR
HEALTH (EXTENDED) (First-years)
REGISTRATION TIME: 09:00 – 15:00 (online assistance)
Students who require off-campus assistance can contact the Call Centre or visit the following link for detailed contact information: https://www.cput.ac.za/enquiries
DISTRICT SIX CAMPUS
ONLINE REGISTRATION PROGRAMMES
DEPARTMENT: BIOTECHNOLOGY & CONSUMER SCIENCES
DIPLOMA IN BIOTECHNOLOGY (Senior students) 12-Jan-26 30-Jan-26 Off-campus Online registrations
DIPLOMA IN BIOTECHNOLOGY (EXTENDED) (Senior students) 12-Jan-26 30-Jan-26
DIPLOMA CONSUMER SCIENCE IN FOOD AND NUTRITION (Senior students)
Online registrations
Online registrations
DIPLOMA CONSUMER SCIENCE IN FOOD AND NUTRITION (EXTENDED) (Senior students) 12-Jan-26 30-Jan-26 Off-campus Online registrations
*Available only if you cannot register online and off-campus
ONLINE REGISTRATION PROGRAMMES
DEPARTMENT: BIOTECHNOLOGY & CONSUMER SCIENCES (Cntd.)
ADVANCED DIPLOMA IN BIOTECHNOLOGY
POSTGRADUATE DIPLOMA IN BIOTECHNOLOGY
REGISTRATION DATES
START ONLINE END *ON-CAMPUS DEDICATED VENUE
Online registrations
Online registrations ADVANCED DIPLOMA IN CONSUMER SCIENCE IN FOOD & NUTRITION
POSTGRADUATE DIPLOMA IN CONSUMER SCIENCE (FOOD & NUTRITION)
MASTER OF CONSUMER SCIENCE: FOOD & NUTRITION (Full thesis) (New students)
MASTER OF CONSUMER SCIENCE: FOOD & NUTRITION (Full thesis) (Returning students)
DEPARTMENT: CONSERVATION & MARINE SCIENCES DIPLOMA IN NATURE CONSERVATION (Senior students)
DIPLOMA IN NATURE CONSERVATION (EXTENDED) (Senior students)
DIPLOMA IN MARINE SCIENCE (OCEANOGRAPHY) (Senior students)
Online registrations
Online registrations
Online registrations
Online registrations
Online registrations
Online registrations
Online registrations DIPLOMA IN MARINE SCIENCE (EXTENDED) (Senior students)
Online registrations
Online registrations
DIPLOMA IN NATURE CONSERVATION
POSTGRADUATE DIPLOMA IN MARINE SCIENCE
Online registrations
Online registrations *Available only if you cannot register online and off-campus
ONLINE REGISTRATION PROGRAMMES
DEPARTMENT: CONSERVATION & MARINE SCIENCES (Cntd.)
REGISTRATION DATES ONLINE START ONLINE END *ON-CAMPUS DEDICATED VENUE
POSTGRADUATE DIPLOMA IN CONSERVATION SCIENCE (New Programme) 12-Jan-26 30-Jan-26 Off-campus Online registrations
MASTER OF MARINE SCIENCE (New students) 12-Jan-26 29-May-26 Off-campus Online registrations
MASTER OF MARINE SCIENCE (Returning students) 12-Jan-26 27-Feb-26 Off-campus Online registrations
MASTER OF CONSERVATION SCIENCE (New students) 12-Jan-26 29-May-26 Off-campus Online registrations
MASTER OF CONSERVATION SCIENCE (Returning students) 12-Jan-26 27-Feb-26 Off-campus Online registrations
DOCTOR OF CONSERVATION SCIENCE (New students) 12-Jan-26 29-May-26 Off-campus Online registrations
DOCTOR OF CONSERVATION SCIENCE (Returning students) 12-Jan-26 27-Feb-26 Off-campus Online registrations
DEPARTMENT: ENVIRONMENTAL & OCCUPATIONAL STUDIES
DIPLOMA IN ENVIRONMENTAL MANAGEMENT (Senior students) 12-Jan-26 30-Jan-26 Off-campus Online registrations
DIPLOMA IN ENVIRONMENTAL MANAGEMENT (EXTENDED) (Senior students) 12-Jan-26 30-Jan-26 Off-campus Online registrations
BACHELOR OF ENVIRONMENTAL HEALTH (Senior students) 12-Jan-26 30-Jan-26 Off-campus Online registrations
BACHELOR OF ENVIRONMENTAL HEALTH (EXTENDED) (Senior students)
30-Jan-26 Off-campus Online registrations
ADVANCED DIPLOMA IN ENVIRONMENTAL MANAGEMENT 12-Jan-26 30-Jan-26 Off-campus Online registrations
POSTGRADUATE DIPLOMA IN ENVIRONMENTAL MANAGEMENT 12-Jan-26 30-Jan-26 Off-campus Online registrations
MASTER OF ENVIRONMENTAL HEALTH (Full thesis) (New students) 12-Jan-26 29-May-26 Off-campus Online registrations *Available only if you cannot register online and off-campus
ONLINE REGISTRATION PROGRAMMES
DEPARTMENT: ENVIRONMENTAL & OCCUPATIONAL STUDIES (Cntd.)
MASTER OF ENVIRONMENTAL HEALTH (Full thesis) (Returning students)
MASTER OF ENVIRONMENTAL MANAGEMENT (Full thesis) (Returning students)
MASTER OF ENVIRONMENTAL MANAGEMENT (Full thesis) (New students)
MASTER OF ENVIRONMENTAL MANAGEMENT (Course based) (Returning students) (Phasing out)
HEALTH (Returning students)
PhD IN ENVIRONMENTAL MANAGEMENT (New students)
PhD IN ENVIRONMENTAL MANAGEMENT (Returning students)
REGISTRATION DATES
VENUE
Online registrations
Online registrations
Online registrations
Online registrations
Online registrations
Online registrations
Online registrations
** The process for manual registration of non-degree purpose courses is outlined on page 44 **
ONLINE REGISTRATION PROGRAMMES REGISTRATION DATES
DEPARTMENT: CHEMISTRY ENVIRONMENTAL
REGISTRATION TIME: 09:00 – 15:00 (Online registration assistance)
IMPORTANT NOTICE: Fully accepted applicants who wish to receive assistance with online registration should contact the CPUT Call Centre, as additional resources have specifically been made available during the registration period. Alternatlively, please access the following link for detailed staff contact information: https://www.cput.ac.za/enquiries
The University strives towards being a student-centered institution and has invested greatly to ensure the smooth running of online registration. Therefore, we would like to encourage students to make use of the online registration platform rather than having to stand in long queues. Students should only visit the dedicated on-campus venues indicated in the registration booklet should they experience technical difficulties that cannot be remedied by the Call Centre.
The final evaluation of the 2025 NSC results will be conducted from Wednesday, 14 January 2026 to Monday, 19 January 2026. All NSC results received by CPUT will be verified against the official results published by the Department of Basic Education and Training. Applicants must regularly track the final outcome of their application via the following link: https://www.cput.ac.za/study/track
The outcome will also be communicated via an automated SMS to the cell phone number provided to CPUT during your application for the 2026 academic year. Please register within 48 hours from receipt of this SMS to avoid your space being allocated to the next deserving applicant. The 48-hour rule will only be applicable as of Tuesday, 20 January 2026
Waiting List and Course Full statuses will only be considered once final evaluation has been concluded and/or where spaces become available in the respective programme(s). Please do not report to campus for assistance with regard to the update of your Waiting List/Course Full status, but rather track the final outcome of your application via the above link.
ONLINE REGISTRATION PROGRAMMES
DEPARTMENT: AGRICULTURE
REGISTRATION DATES ONLINE START ONLINE END *ON-CAMPUS DEDICATED VENUE
DIPLOMA IN AGRICULTURE (First-years) 20-Jan-26 06-Feb-26
DIPLOMA IN AGRICULTURE (EXTENDED) (First-years)
Lab, K16
Lab, K16
DIPLOMA IN AGRICULTURAL MANAGEMENT (First-years) 20-Jan-26 06-Feb-26 Computer Lab, K16
DIPLOMA IN AGRICULTURAL MANAGEMENT (EXTENDED) (First-years) 20-Jan-26 06-Feb-26
Lab, K16
*Available only if you cannot register online and off-campus
REGISTRATION TIME: 09:00 – 15:00 (online assistance)
Students who require off-campus assistance can contact the Call Centre or visit the following link for detailed contact information: https://www.cput.ac.za/enquiries
REGISTRATION DATES
DIPLOMA IN AGRICULTURE (Senior students) 12-Jan-26 30-Jan-26 Off-campus Online registrations
DIPLOMA IN AGRICULTURE (EXTENDED) (Senior students) 12-Jan-26 30-Jan-26 Off-campus Online registrations
DIPLOMA IN AGRICULTURAL MANAGEMENT Senior students) 12-Jan-26 30-Jan-26
Online registrations
DIPLOMA IN AGRICULTURAL MANAGEMENT (EXTENDED) (Senior students) 12-Jan-26 30-Jan-26 Off-campus Online registrations
ADVANCED DIPLOMA IN AGRICULTURE AND CROP PRODUCTION 12-Jan-26 30-Jan-26
Off-campus Online registrations
ADVANCED DIPLOMA IN AGRICULTURE AND LIVESTOCK PRODUCTION 12-Jan-26 30-Jan-26 Off-campus Online registrations
POSTGRADUATE DIPLOMA IN AGRICULTURE
Online registrations
MASTER OF AGRICULTURE (New students) 12-Jan-26 29-May-26 Off-campus Online registrations
MASTER OF AGRICULTURE (Returning students) 12-Jan-26 27-Feb-26
DOCTOR OF AGRICULTURE (New students) 12-Jan-26 29-May-26
DOCTOR OF AGRICULTURE (Returning students) 12-Jan-26 27-Feb-26
*Available only if you cannot register online and off-campus
Off-campus Online registrations
Off-campus Online registrations
Off-campus Online registrations
REGISTRATION TIME: 09:00 – 15:00 (Online registration assistance)
IMPORTANT NOTICE: Fully accepted applicants who wish to receive assistance with online registration should contact the CPUT Call Centre, as additional resources have specifically been made available during the registration period. Alternatlively, please access the following link for detailed staff contact information: https://www.cput.ac.za/enquiries
The University strives towards being a student-centered institution and has invested greatly to ensure the smooth running of online registration. Therefore, we would like to encourage students to make use of the online registration platform rather than having to stand in long queues. Students should only visit the dedicated on-campus venues indicated in the registration booklet should they experience technical difficulties that cannot be remedied by the Call Centre. The final evaluation of the 2025 NSC results will be conducted from Wednesday, 14 January 2026 to Monday, 19 January 2026. All NSC results received by CPUT will be verified against the official results published by the Department of Basic Education and Training. Applicants must regularly track the final outcome of their application via the following link: https://www.cput.ac.za/study/track. The outcome will also be communicated via an automated SMS to the cell phone number provided to CPUT during your application for the 2026 academic year. Please register within 48 hours from receipt of this SMS to avoid your space being allocated to the next deserving applicant. The 48-hour rule will only be applicable as of Tuesday, 20 January 2026. Waiting List and Course Full statuses will only be considered once final evaluation has been concluded and/or where spaces become available in the respective programme(s). Please do not report to campus for assistance with regard to the update of your Waiting List/Course Full status, but rather track the final outcome of your application via the above link.
REGISTRATION DATES
ONLINE REGISTRATION PROGRAMMES
DEPARTMENT: APPLIED LEGAL STUDIES
BACHELOR OF PARALEGAL STUDIES (First-years)
DEPARTMENT: OPERATIONS MANAGEMENT
DIPLOMA IN OPERATIONS MANAGEMENT (First-years) 20-Jan-26 06-Feb-26 IT
REGISTRATION TIME: 09:00 – 15:00 (online assistance)
Students who require off-campus assistance can contact the Call Centre or visit the following link for detailed contact information: https://www.cput.ac.za/enquiries
DEPARTMENT: APPLIED LEGAL STUDIES
BACHELOR OF PARALEGAL STUDIES (Senior students)
DEPARTMENT: OPERATIONS MANAGEMENT
DOCTOR OF BMS: OPERATIONS MANAGEMENT (New students)
Online registrations
Online registrations
Online registrations
** The process for manual registration of non-degree purpose courses is outlined on page 44 **
ONLINE REGISTRATION PROGRAMMES
DEPARTMENT: ALL DEPARTMENTS
*Available only if you cannot register online and off-campus
REGISTRATION DATES START DATE END DATE
REGISTRATION TIME: 09:00 – 15:00 (Online registration assistance)
IMPORTANT NOTICE: Fully accepted applicants who wish to receive assistance with online registration should contact the CPUT Call Centre, as additional resources have specifically been made available during the registration period. Alternatlively, please access the following link for detailed staff contact information: https://www.cput.ac.za/enquiries
The University strives towards being a student-centered institution and has invested greatly to ensure the smooth running of online registration. Therefore, we would like to encourage students to make use of the online registration platform rather than having to stand in long queues. Students should only visit the dedicated on-campus venues indicated in the registration booklet should they experience technical difficulties that cannot be remedied by the Call Centre. The final evaluation of the 2025 NSC results will be conducted from Wednesday, 14 January 2026 to Monday, 19 January 2026. All NSC results received by CPUT will be verified against the official results published by the Department of Basic Education and Training. Applicants must regularly track the final outcome of their application via the following link: https://www.cput.ac.za/study/track. The outcome will also be communicated via an automated SMS to the cell phone number provided to CPUT during your application for the 2026 academic year. Please register within 48 hours from receipt of this SMS to avoid your space being allocated to the next deserving applicant. The 48-hour rule will only be applicable as of Tuesday, 20 January 2026. Waiting List and Course Full statuses will only be considered once final evaluation has been concluded and/or where spaces become available in the respective programme(s). Please do not report to campus for assistance with regard to the update of your Waiting List/Course Full status, but rather track the final outcome of your application via the above link.
DEPARTMENT: ACCOUNTING SCIENCES
DIPLOMA IN ACCOUNTANCY (First-years)
DIPLOMA IN ACCOUNTANCY (EXTENDED) (First-years)
DEPARTMENT: BUSINESS & INFORMATION ADMIN
DIPLOMA IN BUSINESS AND INFORMATION ADMINISTRATION (First-years)
DIPLOMA IN BUSINESS AND INFORMATION ADMINISTRATION (EXTENDED) (First-years)
06-Feb-26
Building, Computer Lab 1
Building, Computer Lab 1
Building, Computer Lab 1
06-Feb-26 E-Learning Building, Computer Lab 1 *Available only if you cannot register online and off-campus
DISTRICT SIX & NEWLANDS CAMPUSES (District Six Campus online assistance)
REGISTRATION DATES
ONLINE REGISTRATION PROGRAMMES
DEPARTMENT: ENTREPRENEURSHIP & BUSINESS MANAGEMENT
DIPLOMA IN ENTREPRENEURSHIP (First-years)
END *ON-CAMPUS DEDICATED VENUE
Lab 1 DIPLOMA IN ENTREPRENEURSHIP (EXTENDED) (First-years)
DEPARTMENT: GRADUATE CENTRE FOR MANAGEMENT DIPLOMA IN BANKING (First-years)
BACHELOR
DEPARTMENT: HUMAN RESOURCE MANAGEMENT
Building, Computer Lab 1 DIPLOMA IN HUMAN RESOURCE MANAGEMENT (EXTENDED) (First-years)
DEPARTMENT: MANAGEMENT & PROJECT MANAGEMENT DIPLOMA IN MANAGEMENT (First-years)
DEPARTMENT: MARKETING DIPLOMA IN MARKETING (First-years)
DIPLOMA IN MARKETING (EXTENDED) (First-years)
Building, Computer Lab 1
E-Learning Building, Computer Lab 1
E-Learning Building, Computer Lab 1
DISTRICT SIX & NEWLANDS CAMPUSES (District Six Campus online assistance)
REGISTRATION DATES
ONLINE REGISTRATION PROGRAMMES
DEPARTMENT: PUBLIC ADMIN & GOVERNANCE
END *ON-CAMPUS DEDICATED VENUE
DIPLOMA IN PUBLIC ADMINISTRATION (First-years) 20-Jan-26 06-Feb-26
DIPLOMA IN PUBLIC ADMINISTRATION AND GOVERNANCE (EXTENDED) (First-years)
DEPARTMENT: RETAIL BUSINESS MANAGEMENT
DIPLOMA IN RETAIL BUSINESS MANAGEMENT (First-years) 20-Jan-26 06-Feb-26
DEPARTMENT: SPORT MANAGEMENT (NEWLANDS SATELLITE CAMPUS)
DIPLOMA IN SPORT AND LEISURE MANAGEMENT (First-years)
DIPLOMA IN SPORT AND LEISURE MANAGEMENT (EXTENDED) (First-years)
DEPARTMENT: TOURISM MANAGEMENT
DIPLOMA IN EVENT MANAGEMENT (First-years) 20-Jan-26 06-Feb-26
DIPLOMA IN EVENT MANAGEMENT (EXTENDED) (First-years) 20-Jan-26 06-Feb-26
DIPLOMA IN TOURISM MANAGEMENT (First-years) 20-Jan-26 06-Feb-26
DIPLOMA IN TOURISM MANAGEMENT (EXTENDED) (First-years) 20-Jan-26 06-Feb-26
DIPLOMA IN REAL ESTATE (DISTANCE EDUCATION) (First-years) 20-Jan-26 06-Feb-26
DIPLOMA IN REAL ESTATE (First-years) 20-Jan-26 06-Feb-26
E-Learning Building, Computer Lab 1
E-Learning Building, Computer Lab 1
E-Learning Building, Computer Lab 1
E-Learning Building, Computer Lab 1
E-Learning Building, Computer Lab 1
E-Learning Building, Computer Lab 1
E-Learning Building, Computer Lab 1
E-Learning Building, Computer Lab 1
E-Learning Building, Computer Lab 1
E-Learning Building, Computer Lab 1
E-Learning Building, Computer Lab 1 *Available only if you cannot register online and off-campus
REGISTRATION TIME: 09:00 – 15:00 (online assistance)
Students who require off-campus assistance can contact the Call Centre or visit the following link for detailed contact information: https://www.cput.ac.za/enquiries
online assistance)
DIPLOMA IN ACCOUNTANCY (Senior students)
DIPLOMA IN ACCOUNTANCY (EXTENDED) (Senior students)
Online registrations
Online registrations ADVANCED DIPLOMA IN ACCOUNTANCY
Online registrations ADVANCED DIPLOMA IN INTERNAL AUDITING
POSTGRADUATE DIPLOMA IN APPLIED TAXATION
POSTGRADUATE DIPLOMA IN INTERNAL AUDITING
POSTGRADUATE DIPLOMA IN MANAGEMENT ACCOUNTING
MASTER OF INTERNAL AUDITING (New students)
MASTER OF INTERNAL AUDITING (Returning students)
MASTER OF BMS: TAXATION (New students)
MASTER OF BMS: TAXATION (Returning students)
MASTER OF MANAGEMENT ACCOUNTING (New students)
MASTER OF MANAGEMENT ACCOUNTING(Returning students)
DOCTOR OF COMMERCE IN INTERNAL AUDITING (New students)
Online registrations
Online registrations
Online registrations
Online registrations
Online registrations
Online registrations
Online registrations
Online registrations
Online registrations
Online registrations
Off-campus Online registrations *Available only if you cannot register online and off-campus
REGISTRATION TIME: 09:00 – 15:00 (online assistance)
Students who require off-campus assistance can contact the Call Centre or visit the following link for detailed contact information: https://www.cput.ac.za/enquiries
DOCTOR OF COMMERCE IN INTERNAL AUDITING (Returning students) 12-Jan-26 27-Feb-26 Off-campus Online registrations
DOCTOR OF BMS: MANAGEMENT ACCOUNTING (New students) 12-Jan-26 29-May-26 Off-campus Online registrations
DOCTOR OF BMS: MANAGEMENT ACCOUNTING (Returning students)
DOCTOR OF BMS: TAXATION (New students)
Online registrations
29-May-26 Off-campus Online registrations
DOCTOR OF BMS: TAXATION (Returning students) 12-Jan-26 27-Feb-26 Off-campus Online registrations
DEPARTMENT: BUSINESS & INFORMATION ADMIN
DIPLOMA IN BUSINESS AND INFORMATION ADMINISTRATION (Senior students) 12-Jan-26 30-Jan-2026 Off-campus Online registrations
DIPLOMA IN BUSINESS AND INFORMATION ADMINISTRATION (EXTENDED) (Senior students) 12-Jan-26 30-Jan-2026 Off-campus Online registrations
ADVANCED DIPLOMA IN BUSINESS AND INFORMATION ADMINISTRATION 12-Jan-26 30-Jan-2026 Off-campus Online registrations
POSTGRADUATE DIPLOMA IN BUSINESS & INFORMATION ADMINISTRATION 12-Jan-26 30-Jan-2026 Off-campus Online registrations
MASTER OF BUSINESS AND INFORMATION ADMINISTRATION (New students) 12-Jan-26 29-May-26 Off-campus Online registrations
MASTER OF BUSINESS AND INFORMATION ADMINISTRATION (Returning students) 12-Jan-26 27-Feb-26 Off-campus Online registrations
DOCTOR OF BMS: BUSINESS & INFORMATION ADMINISTRATION (New students) 12-Jan-26 29-May-26 Off-campus Online registrations
DOCTOR OF BMS: BUSINESS & INFORMATION ADMINISTRATION (Returning students) 12-Jan-26 27-Feb-26 Off-campus Online registrations
*Available only if you cannot register online and off-campus
DISTRICT SIX & NEWLANDS CAMPUSES (District Six Campus online assistance)
REGISTRATION DATES
DEPARTMENT: ENTREPRENEURSHIP & BUSINESS MANAGEMENT
DIPLOMA IN ENTREPRENEURSHIP (Senior students)
DIPLOMA IN ENTREPRENEURSHIP (EXTENDED) (Senior students)
VENUE
Online registrations
30-Jan-2026 Off-campus Online registrations
ADVANCED DIPLOMA IN ENTREPRENEURSHIP 12-Jan-26 30-Jan-2026 Off-campus Online registrations
POSTGRADUATE DIPLOMA IN ENTREPRENEURSHIP
MASTER OF BMS: ENTREPENEURSHIP (New students) 12-Jan-26
MASTER OF BMS: ENTREPENEURSHIP (Returning students) 12-Jan-26 27-Feb-26
DOCTOR OF BMS: ENTREPENEURSHIP (New students)
DOCTOR OF BMS: ENTREPENEURSHIP (Returning students)
DEPARTMENT: GRADUATE CENTRE FOR MANAGEMENT
DIPLOMA IN BANKING (Senior students)
BACHELOR OF BUSINESS INFORMATICS (Returning students)
Online registrations
Online registrations
Online registrations
Online registrations
Online registrations
Online registrations
Online registrations POSTGRAD DIPLOMA IN BUSINESS ADMINISTRATION
Online registrations
MASTER OF BMS: BUSINESS ADMINISTRATION (New students)
MASTER OF BMS: BUSINESS ADMINISTRATION (Returning students)
DOCTOR OF BMS: BUSINESS ADMINISTRATION (New students)
DOCTOR OF BMS: BUSINESS ADMINISTRATION (Returning students)
*Available only if you cannot register online and off-campus
Online registrations
Online registrations
Online registrations
DISTRICT SIX & NEWLANDS CAMPUSES (District Six Campus online assistance)
REGISTRATION DATES
ONLINE REGISTRATION PROGRAMMES
DEPT: GRADUATE CENTRE FOR MANAGEMENT (Cntd.)
DOCTOR OF BUSINESS INFORMATICS (New students)
DOCTOR OF BUSINESS INFORMATICS (Returning students)
DEPARTMENT: HUMAN RESOURCE MANAGEMENT
DIPLOMA IN HUMAN RESOURCE MANAGEMENT (Senior students)
DIPLOMA IN HUMAN RESOURCE MANAGEMENT (EXTENDED) (Senior students)
Online registrations
Online registrations
MASTER OF HUMAN RESOURCE MANAGEMENT (New students)
MASTER OF HUMAN RESOURCE MANAGEMENT (Returning
DOCTOR OF HUMAN RESOURCE MANAGEMENT (New students)
DOCTOR OF HUMAN RESOURCE MANAGEMENT (Returning students)
DEPARTMENT: MANAGEMENT & PROJECT MANAGEMENT DIPLOMA IN
Online registrations
Online registrations
Online registrations
Online registrations
Online registrations
Online registrations ADVANCED DIPLOMA IN PROJECT MANAGEMENT
Online registrations
DISTRICT SIX & NEWLANDS CAMPUSES (District Six Campus online assistance)
REGISTRATION DATES
ONLINE REGISTRATION PROGRAMMES
DEPARTMENT: MANAGEMENT & PROJECT MANAGEMENT (Cntd.)
POSTGRADUATE
MASTER OF BMS: PROJECT MANAGEMENT (New students)
MASTER
MASTER
Online registrations
Online registrations
DOCTOR OF BMS: MANAGEMENT (New
DOCTOR
DOCTOR
DEPARTMENT: MARKETING
Online registrations
Online registrations
registrations
DISTRICT SIX & NEWLANDS CAMPUSES (District Six Campus online assistance)
REGISTRATION DATES
ONLINE REGISTRATION PROGRAMMES
DEPARTMENT: MARKETING (Cntd.)
MASTER OF MARKETING (New students)
MASTER OF MARKETING (Returning students)
DOCTOR OF COMMERCE IN MARKETING (New students)
DOCTOR OF COMMERCE IN MARKETING (Returning students)
DEPARTMENT: OPERATIONS MANAGEMENT
DOCTOR OF BMS: OPERATIONS MANAGEMENT (New students)
DOCTOR OF BMS: OPERATIONS MANAGEMENT (Returning students)
DEPARTMENT: PUBLIC ADMINISTRATION & GOVERNANCE
DIPLOMA IN PUBLIC ADMINISTRATION (Senior students)
DIPLOMA IN PUBLIC ADMINISTRATION AND GOVERNANCE (EXTENDED) (Senior students)
ADVANCED DIPLOMA IN PUBLIC ADMINISTRATION
POSTGRADUATE DIPLOMA IN PUBLIC ADMINISTRATION
MASTER OF PUBLIC ADMINISTRATION (New students)
MASTER OF PUBLIC ADMINISTRATION (Returning students)
DOCTOR OF PUBLIC ADMINISTRATION (New students)
DOCTOR OF PUBLIC ADMINISTRATION (Returning students)
29-May-26
VENUE
Online registrations
Online registrations
29-May-26 Off-campus Online registrations
Online registrations
Online registrations
Online registrations
Online registrations
30-Jan-2026 Off-campus Online registrations
30-Jan-2026 Off-campus Online registrations
Online registrations
Online registrations
Off-campus Online registrations
29-May-26 Off-campus Online registrations
Online registrations
DISTRICT SIX & NEWLANDS CAMPUSES (District Six Campus online assistance)
REGISTRATION DATES
DEPARTMENT: RETAIL BUSINESS MANAGEMENT
Online registrations POSTGRADUATE DIPLOMA IN RETAIL BUSINESS MANAGEMENT
DEPARTMENT: SPORT MANAGEMENT (NEWLANDS SATELLITE CAMPUS) DIPLOMA
Online registrations
Online registrations DOCTOR OF BMS: SPORT MANAGEMENT (New students)
DOCTOR OF BMS: SPORT MANAGEMENT (Returning students)
*Available only if you cannot register online and off-campus
Online registrations
Online registrations
DISTRICT SIX & NEWLANDS CAMPUSES (District Six Campus online assistance)
REGISTRATION DATES
ONLINE REGISTRATION PROGRAMMES
DEPARTMENT: TOURISM MANAGEMENT
DIPLOMA IN EVENT MANAGEMENT (Senior students)
VENUE
12-Jan-26 30-Jan-2026 Off-campus Online registrations
DIPLOMA IN EVENT MANAGEMENT (EXTENDED) (Senior students) 12-Jan-26 30-Jan-2026 Off-campus Online registrations
DIPLOMA IN TOURISM MANAGEMENT (Senior students) 12-Jan-26 30-Jan-2026 Off-campus Online registrations
DIPLOMA IN TOURISM MANAGEMENT (EXTENDED) (Senior students) 12-Jan-26 30-Jan-2026 Off-campus Online registrations
ADVANCED DIPLOMA IN EVENT MANAGEMENT 12-Jan-26 30-Jan-2026 Off-campus Online registrations
ADVANCED DIPLOMA IN TOURISM MANAGEMENT 12-Jan-26 30-Jan-2026 Off-campus Online registrations
MASTER OF BMS: EVENT MANAGEMENT (New students)
MASTER OF BMS: EVENT MANAGEMENT (Returning students)
Online registrations
Online registrations
MASTER OF BMS: TOURISM MANAGEMENT (New students) 12-Jan-26 29-May-26 Off-campus Online registrations
MASTER OF BMS: TOURISM MANAGEMENT (Returning students) 12-Jan-26 27-Feb-26 Off-campus Online registrations
DOCTOR OF BMS: EVENT MANAGEMENT (New students)
DOCTOR OF BMS: EVENT MANAGEMENT (Returning students)
Online registrations
Online registrations
DOCTOR OF BMS: TOURISM MANAGEMENT (New students) 12-Jan-26 29-May-26 Off-campus Online registrations
DOCTOR OF BMS: TOURISM MANAGEMENT (Returning students) 12-Jan-26 27-Feb-26 Off-campus Online registrations *Available only if you cannot register online and off-campus
DISTRICT SIX & NEWLANDS CAMPUSES (District Six Campus online assistance)
REGISTRATION DATES
ONLINE REGISTRATION PROGRAMMES
UNIT FOR APPLIED ECONOMICS
DIPLOMA IN REAL ESTATE (DISTANCE EDUCATION) (Senior students)
IN REAL ESTATE (Senior students)
DEDICATED VENUE
Online registrations
Online registrations
** The process for manual registration of non-degree purpose courses is outlined on page 44 **
DISTRICT SIX & NEWLANDS CAMPUSES (District Six Campus
ONLINE REGISTRATION PROGRAMMES
*Available only if you cannot register online and off-campus
REGISTRATION TIME: 09:00 – 15:00 (Online registration assistance)
IMPORTANT NOTICE: Fully accepted applicants who wish to receive assistance with online registration should contact the CPUT Call Centre, as additional resources have specifically been made available during the registration period. Alternatlively, please access the following link for detailed staff contact information: https://www.cput.ac.za/enquiries
The University strives towards being a student-centered institution and has invested greatly to ensure the smooth running of online registration. Therefore, we would like to encourage students to make use of the online registration platform rather than having to stand in long queues. Students should only visit the dedicated on-campus venues indicated in the registration booklet should they experience technical difficulties that cannot be remedied by the Call Centre. The final evaluation of the 2025 NSC results will be conducted from Wednesday, 14 January 2026 to Monday, 19 January 2026. All NSC results received by CPUT will be verified against the official results published by the Department of Basic Education and Training. Applicants must regularly track the final outcome of their application via the following link: https://www.cput.ac.za/study/track. The outcome will also be communicated via an automated SMS to the cell phone number provided to CPUT during your application for the 2026 academic year. Please register within 48 hours from receipt of this SMS to avoid your space being allocated to the next deserving applicant. The 48-hour rule will only be applicable as of Tuesday, 20 January 2026. Waiting List and Course Full statuses will only be considered once final evaluation has been concluded and/or where spaces become available in the respective programme(s). Please do not report to campus for assistance with regard to the update of your Waiting List/Course Full status, but rather track the final outcome of your application via the above link.
ONLINE REGISTRATION PROGRAMMES
REGISTRATION DATES ONLINE START ONLINE END *ON-CAMPUS DEDICATED VENUE
DIPLOMA IN HOSPITALITY AND FOOD AND BEVERAGE MANAGEMENT (First-years) 20-Jan-26 06-Feb-26
DIPLOMA IN HOSPITALITY AND PROFESSIONAL COOKERY (First-years) 20-Jan-26 06-Feb-26
DIPLOMA IN HOSPITALITY AND HOTEL MANAGEMENT (First-years) 20-Jan-26 06-Feb-26
Granger Bay, Computer Lab 3.29
Granger Bay, Computer Lab 3.29
Granger Bay, Computer Lab 3.29
*Available only if you cannot register online and off-campus
REGISTRATION TIME: 09:00 – 15:00 (online assistance)
Students who require off-campus assistance can contact the Call Centre or visit the following link for detailed contact information: https://www.cput.ac.za/enquiries
REGISTRATION DATES
DIPLOMA IN HOSPITALITY AND FOOD AND BEVERAGE MANAGEMENT (Senior students) 12-Jan-26 30-Jan-2026 Off-campus Online registrations
DIPLOMA IN HOSPITALITY AND PROFESSIONAL COOKERY (Senior students) 12-Jan-26 30-Jan-2026 Off-campus Online registrations
DIPLOMA IN HOSPITALITY AND HOTEL MANAGEMENT (Senior students) 12-Jan-26 30-Jan-2026 Off-campus Online registrations
ADVANCED DIPLOMA IN HOSPITALITY AND FOOD AND BEVERAGE MANAGEMENT 12-Jan-26 30-Jan-2026
ADVANCED DIPLOMA IN HOSPITALITY AND HOTEL MANAGEMENT
ADVANCED DIPLOMA IN HOSPITALITY & PROFESSIONAL COOKERY
POSTGRADUATE DIPLOMA IN HOSPITALITY, TOURISM & EVENT MANAGEMENT
MASTER OF BMS: HOSPITALITY MANAGEMENT (New students)
MASTER OF BMS: HOSPITALITY MANAGEMENT (Returning students)
DOCTOR OF BMS: HOSPITALITY MANAGEMENT (New students)
DOCTOR OF BMS: HOSPITALITY MANAGEMENT (Returning students) 12-Jan-26
*Available only if you cannot register online and off-campus
Online registrations
Online registrations
Online registrations
Off-campus Online registrations
Online registrations
Off-campus Online registrations
Off-campus Online registrations
** The process for manual registration of non-degree purpose courses is outlined on page 44 **
ONLINE REGISTRATION PROGRAMMES
DEPARTMENT: CAPE TOWN HOTEL SCHOOL
REGISTRATION DATES START DATE END DATE
NON-DEGREE PURPOSES ONLY 12-Jan-26 30-Jan-2026

REGISTRATION TIME: 09:00 – 15:00 (Online registration assistance)
IMPORTANT NOTICE: Fully accepted applicants who wish to receive assistance with online registration should contact the CPUT Call Centre, as additional resources have specifically been made available during the registration period. Alternatlively, please access the following link for detailed staff contact information: https://www.cput.ac.za/enquiries
The University strives towards being a student-centered institution and has invested greatly to ensure the smooth running of online registration. Therefore, we would like to encourage students to make use of the online registration platform rather than having to stand in long queues. Students should only visit the dedicated on-campus venues indicated in the registration booklet should they experience technical difficulties that cannot be remedied by the Call Centre. The final evaluation of the 2025 NSC results will be conducted from Wednesday, 14 January 2026 to Monday, 19 January 2026. All NSC results received by CPUT will be verified against the official results published by the Department of Basic Education and Training. Applicants must regularly track the final outcome of their application via the following link: https://www.cput.ac.za/study/track. The outcome will also be communicated via an automated SMS to the cell phone number provided to CPUT during your application for the 2026 academic year. Please register within 48 hours from receipt of this SMS to avoid your space being allocated to the next deserving applicant. The 48-hour rule will only be applicable as of Tuesday, 20 January 2026. Waiting List and Course Full statuses will only be considered once final evaluation has been concluded and/or where spaces become available in the respective programme(s). Please do not report to campus for assistance with regard to the update of your Waiting List/Course Full status, but rather track the final outcome of your application via the above link.
WELLINGTON CAMPUS
ONLINE REGISTRATION PROGRAMMES
DEPARTMENT: ACCOUNTING SCIENCES DIPLOMA IN ACCOUNTANCY
DEPARTMENT: BUSINESS & INFORMATION ADMIN DIPLOMA IN BUSINESS AND INFORMATION ADMINISTRATION (First-years)
DEPARTMENT: TOURISM MANAGEMENT
DIPLOMA IN TOURISM MANAGEMENT (First-years)
*Available only if you cannot register online and off-campus
REGISTRATION DATES ONLINE START ONLINE END *ON-CAMPUS DEDICATED VENUE
REGISTRATION TIME: 09:00 – 15:00 (online assistance)
Students who require off-campus assistance can contact the Call Centre or visit the following link for detailed contact information: https://www.cput.ac.za/enquiries
WELLINGTON CAMPUS
ONLINE REGISTRATION PROGRAMMES
DEPARTMENT: ACCOUNTING
REGISTRATION DATES
ONLINE START ONLINE END *ON-CAMPUS DEDICATED VENUE
DIPLOMA IN ACCOUNTANCY (Senior students) 12-Jan-26 30-Jan-2026 Off-campus Online registrations
DIPLOMA IN BUSINESS AND INFORMATION ADMINISTRATION (Senior students) 12-Jan-26 30-Jan-2026 Off-campus Online registrations
DEPARTMENT: TOURISM MANAGEMENT
DIPLOMA IN TOURISM MANAGEMENT (Senior students) 12-Jan-26 30-Jan-2026 Off-campus Online registrations
** The process for manual registration of non-degree purpose courses is outlined on page 44 **
WELLINGTON CAMPUS
ONLINE REGISTRATION PROGRAMMES
DEPARTMENT: CAPE TOWN HOTEL SCHOOL
REGISTRATION DATES START DATE END DATE
NON-DEGREE PURPOSES ONLY 12-Jan-26 30-Jan-2026
*Available only if you cannot register online and off-campus

REGISTRATION TIME: 09:00 – 15:00 (Online registration assistance)
IMPORTANT NOTICE: Fully accepted applicants who wish to receive assistance with online registration should contact the CPUT Call Centre, as additional resources have specifically been made available during the registration period. Alternatlively, please access the following link for detailed staff contact information: https://www.cput.ac.za/enquiries
The University strives towards being a student-centered institution and has invested greatly to ensure the smooth running of online registration. Therefore, we would like to encourage students to make use of the online registration platform rather than having to stand in long queues. Students should only visit the dedicated on-campus venues indicated in the registration booklet should they experience technical difficulties that cannot be remedied by the Call Centre.
The final evaluation of the 2025 NSC results will be conducted from Wednesday, 14 January 2026 to Monday, 19 January 2026. All NSC results received by CPUT will be verified against the official results published by the Department of Basic Education and Training. Applicants must regularly track the final outcome of their application via the following link: https://www.cput.ac.za/study/track. The outcome will also be communicated via an automated SMS to the cell phone number provided to CPUT during your application for the 2026 academic year. Please register within 48 hours from receipt of this SMS to avoid your space being allocated to the next deserving applicant. The 48-hour rule will only be applicable as of Tuesday, 20 January 2026. Waiting List and Course Full statuses will only be considered once final evaluation has been concluded and/or where spaces become available in the respective programme(s). Please do not report to campus for assistance with regard to the update of your Waiting List/Course Full status, but rather track the final outcome of your application via the above link.
MOWBRAY
DEPARTMENT: FOUNDATION PHASE STUDIES B Ed FOUNDATION PHASE TEACHING (First-years)
DEPARTMENT: GENERAL EDUCATION & TRAINING - GET
DEPARTMENT: INTERMEDIATE PHASE STUDIES
DEPARTMENT: SENIOR PHASE AND FET STUDIES B Ed IN SENIOR PHASE AND FET TEACHING (First-years)
REGISTRATION TIME: 09:00 – 15:00 (online assistance)
Students who require off-campus assistance can contact the Call Centre or visit the following link for detailed contact information: https://www.cput.ac.za/enquiries
DEPARTMENT: FOUNDATION PHASE STUDIES
B Ed FOUNDATION PHASE (Senior students)
DIPLOMA IN EARLY CHILDHOOD CARE AND EDUCATION (Senior students)
DEPARTMENT: GENERAL EDUCATION & TRAINING - GET
DIPLOMA
DEPARTMENT:
Online registrations
Online registrations
Online registrations
DEPARTMENT: POSTGRADUATE STUDIES & RESEARCH
B
Online registrations B
DOCTOR OF EDUCATION (New students)
DOCTOR OF EDUCATION (Returning students)
*Available only if you cannot register online and off-campus
Online registrations
Online registrations
Online registrations
MOWBRAY CAMPUS
ONLINE REGISTRATION PROGRAMMES
DEPARTMENT: SENIOR PHASE AND FET STUDIES
REGISTRATION DATES
ONLINE START ONLINE END *ON-CAMPUS DEDICATED VENUE
B Ed IN SENIOR PHASE AND FET TEACHING (Senior students) 12-Jan-26 30-Jan-26
DEPARTMENT: TEACHER PROFESSIONAL DEVELOPMENT
POSTGRADUATE CERTIFICATE IN EDUCATION IN FURTHER EDUCATION AND TRAINING TEACHING 12-Jan-26 30-Jan-26
POSTGRADUATE CERTIFICATE IN EDUCATION: SENIOR PHASE & FET 12-Jan-26 30-Jan-26
ADVANCED DIPLOMA IN TECHNICAL AND VOCATIONAL TEACHING 12-Jan-26 30-Jan-26
ADVANCED DIPLOMA IN ADULT & COMMUNITY EDUCATION AND TRAINING 12-Jan-26 30-Jan-26
Off-campus Online registrations
Off-campus Online registrations
Off-campus Online registrations
Off-campus Online registrations
Off-campus Online registrations
PROGRAMMES NOT FOR ONLINE REGISTRATIONS
** The process for manual registration of non-degree purpose courses is outlined on page 44 **
MOWBRAY CAMPUS
ONLINE REGISTRATION PROGRAMMES
DEPARTMENT: GENERAL EDUCATION & TRAINING - GET
REGISTRATION DATES
START DATE END DATE
B Ed: NON DEGREE PURPOSES 12-Jan-26 30-Jan-26
*Available only if you cannot register online and off-campus
REGISTRATION TIME: 09:00 – 15:00 (Online registration assistance)
IMPORTANT NOTICE: Fully accepted applicants who wish to receive assistance with online registration should contact the CPUT Call Centre, as additional resources have specifically been made available during the registration period. Alternatlively, please access the following link for detailed staff contact information: https://www.cput.ac.za/enquiries
The University strives towards being a student-centered institution and has invested greatly to ensure the smooth running of online registration. Therefore, we would like to encourage students to make use of the online registration platform rather than having to stand in long queues. Students should only visit the dedicated on-campus venues indicated in the registration booklet should they experience technical difficulties that cannot be remedied by the Call Centre. The final evaluation of the 2025 NSC results will be conducted from Wednesday, 14 January 2026 to Monday, 19 January 2026. All NSC results received by CPUT will be verified against the official results published by the Department of Basic Education and Training. Applicants must regularly track the final outcome of their application via the following link: https://www.cput.ac.za/study/track. The outcome will also be communicated via an automated SMS to the cell phone number provided to CPUT during your application for the 2026 academic year. Please register within 48 hours from receipt of this SMS to avoid your space being allocated to the next deserving applicant. The 48-hour rule will only be applicable as of Tuesday, 20 January 2026. Waiting List and Course Full statuses will only be considered once final evaluation has been concluded and/or where spaces become available in the respective programme(s). Please do not report to campus for assistance with regard to the update of your Waiting List/Course Full status, but rather track the final outcome of your application via the above link.
WELLINGTON CAMPUS
ONLINE REGISTRATION PROGRAMMES
DEPARTMENT: FOUNDATION PHASE STUDIES
B Ed FOUNDATION PHASE TEACHING (First-years)
DEPARTMENT: GENERAL EDUCATION & TRAINING - GET
DIPLOMA IN GRADE R TEACHING (First-years)
DEPARTMENT: INTERMEDIATE PHASE STUDIES
B Ed INTERMEDIATE PHASE TEACHING (First-years)
DEPARTMENT: SENIOR PHASE AND FET STUDIES
B Ed IN SENIOR PHASE AND FET TEACHING (First-years)
*Available only if you cannot register online and off-campus
REGISTRATION
START ONLINE END *ON-CAMPUS DEDICATED VENUE
Lab, K16
K16
Lab, K16
REGISTRATION TIME: 09:00 – 15:00 (online assistance)
Students who require off-campus assistance can contact the Call Centre or visit the following link for detailed contact information: https://www.cput.ac.za/enquiries
DEPARTMENT: FOUNDATION PHASE STUDIES
REGISTRATION DATES
START ONLINE END *ON-CAMPUS DEDICATED VENUE
B Ed FOUNDATION PHASE TEACHING (Senior students) 12-Jan-26 30-Jan-26 Off-campus Online registrations
DIPLOMA IN GRADE R TEACHING (Senior students) 12-Jan-26 30-Jan-26 Off-campus Online registrations
DEPARTMENT: INTERMEDIATE PHASE STUDIES
B Ed INTERMEDIATE PHASE TEACHING (Senior students) 12-Jan-26 30-Jan-26 Off-campus Online registrations
DEPARTMENT: POSTGRADUATE STUDIES & RESEARCH
B Ed HONOURS IN EDUCATIONAL MANAGEMENT AND LEADERSHIP 12-Jan-26 30-Jan-26 Off-campus Online registrations
B Ed HONOURS IN TEACHING AND LEARNING 12-Jan-26 30-Jan-26 Off-campus Online registrations
DEPARTMENT: SENIOR PHASE AND FET STUDIES
B Ed IN SENIOR PHASE AND FET TEACHING (Senior students) 12-Jan-26 30-Jan-26 Off-campus Online registrations
*Available only if you cannot register online and off-campus
** The process for manual registration of non-degree purpose courses is outlined on page 44 **
REGISTRATION DATES START DATE
B Ed: NON DEGREE PURPOSES 12-Jan-26 30-Jan-26

REGISTRATION TIME: 09:00 – 15:00 (Online registration assistance) IMPORTANT NOTICE: Fully accepted applicants who wish to receive assistance with online registration should contact the CPUT Call Centre, as additional resources have specifically been made available during the registration period. Alternatlively, please access the following link for detailed staff contact information: https://www.cput.ac.za/enquiries
The University strives towards being a student-centered institution and has invested greatly to ensure the smooth running of online registration. Therefore, we would like to encourage students to make use of the online registration platform rather than having to stand in long queues. Students should only visit the dedicated on-campus venues indicated in the registration booklet should they experience technical difficulties which cannot be remedied by the Call Centre. The final evaluation of the 2025 NSC results will be conducted from Wednesday, 14 January 2026 to Monday, 19 January 2026. All NSC results received by CPUT will be verified against the official results published by the Department of Basic Education and Training. Applicants must regularly track the final outcome of their application via the following link: https://www.cput.ac.za/study/track. The outcome will also be communicated via an automated SMS to the cell phone number provided to CPUT during your application for the 2026 academic year. Please register within 48 hours from receipt of this SMS to avoid your space being allocated to the next deserving applicant. The 48-hour rule will only be applicable as of Tuesday, 20 January 2026. Waiting List and Course Full statuses will only be considered once final evaluation has been concluded and/or where spaces become available in the respective programme(s). Please do not report to campus for assistance with regard to the update of your Waiting List/Course Full status, but rather track the final outcome of your application via the above link.
DEPARTMENT: CIVIL ENGINEERING & SURVEYING
ONLINE REGISTRATION PROGRAMMES
DEPARTMENT: CLOTHING & TEXTILE TECHNOLOGY
DEPARTMENT: CONSTRUCTION MANAGEMENT & QUANTITY SURVEYING
*Available only if you cannot register online and off-campus
BELLVILLE CAMPUS
ONLINE REGISTRATION PROGRAMMES
DEPARTMENT: MECHANICAL ENGINEERING
DIPLOMA IN MECHANICAL ENGINEERING (First-years)
DIPLOMA IN MECHANICAL ENGINEERING (EXTENDED) (First-years)
IN MECHANICAL ENGINEERING IN MECHATRONICS (First-years)
REGISTRATION TIME: 09:00 – 15:00 (online assistance)
Students who require off-campus assistance can contact the Call Centre or visit the following link for detailed contact information: https://www.cput.ac.za/enquiries
BELLVILLE CAMPUS
ONLINE REGISTRATION PROGRAMMES
DEPARTMENT: CHEMICAL ENGINEERING
DIPLOMA IN CHEMICAL ENGINEERING (Senior students)
DIPLOMA IN CHEMICAL ENGINEERING (EXTENDED) (Senior students)
BACHELOR OF ENGINEERING TECHNOLOGY IN CHEMICAL ENGINEERING (Senior students)
BACHELOR OF ENGINEERING TECHNOLOGY HONOURS IN CHEMICAL ENGINEERING (All students)
ADVANCED DIPLOMA IN CHEMICAL ENGINEERING (All students)
MASTER OF ENGINEERING IN CHEMICAL ENGINEERING (New students)
MASTER OF ENGINEERING IN CHEMICAL ENGINEERING (Returning students)
Online registrations
Online registrations
Online registrations
Online registrations
Online registrations
Online registrations
Online registrations *Available only if you cannot register online and off-campus
BELLVILLE CAMPUS
ONLINE REGISTRATION PROGRAMMES
DEPARTMENT: CHEMICAL ENGINEERING (Cntd.)
DOCTOR OF ENGINEERING IN CHEMICAL ENGINEERING (New students)
DOCTOR OF ENGINEERING IN CHEMICAL ENGINEERING (Returning students)
DEPARTMENT: CIVIL ENGINEERING & SURVEYING
DIPLOMA IN CIVIL ENGINEERING (Senior students)
DIPLOMA IN CIVIL ENGINEERING (EXTENDED) (Senior
DIPLOMA IN GEOMATICS (Senior students)
BACHELOR OF ENGINEERING TECHNOLOGY IN CIVIL ENGINEERING (Senior students)
BACHELOR OF ENGINEERING TECHNOLOGY HONOURS IN CIVIL ENGINEERING (All students)
BACHELOR OF GEOMATICS (Senior students)
ADVANCED DIPLOMA IN CIVIL ENGINEERING (All students)
MASTER OF ENGINEERING IN CIVIL ENGINEERING (Returning students)
DOCTOR OF ENGINEERING IN CIVIL ENGINEERING (New students)
DOCTOR OF ENGINEERING IN CIVIL ENGINEERING (Returning students)
*Available only if you cannot register online and off-campus
REGISTRATION DATES
VENUE
Online registrations
Online registrations
Online registrations
Online registrations
Online registrations
Online registrations
Online registrations
Online registrations
Online registrations
Online registrations
BELLVILLE CAMPUS
ONLINE REGISTRATION PROGRAMMES
DEPARTMENT: CLOTHING & TEXTILE TECHNOLOGY
DIPLOMA IN CLOTHING AND TEXTILE TECHNOLOGY (Senior students)
DIPLOMA IN CLOTHING AND TEXTILE TECHNOLOGY (EXTENDED) (Senior students)
ADVANCED DIPLOMA: CLOTHING & TEXTILE TECHNOLOGY (All students)
POSTGRADUATE DIPLOMA IN CLOTHING AND TEXTILE TECHNOLOGY
MASTER OF CLOTHING AND TEXTILE TECHNOLOGY (New students)
MASTER OF CLOTHING AND TEXTILE TECHNOLOGY (Returning students)
DEPARTMENT: CONSTRUCTION MANAGEMENT & QUANTITY SURVEYING
DIPLOMA IN CONSTRUCTION (Senior students)
DIPLOMA IN CONSTRUCTION (EXTENDED) (Senior students)
ADVANCED DIPLOMA IN CONSTRUCTION HEALTH & SAFETY (All students)
ADVANCED DIPLOMA IN CONSTRUCTION MANAGEMENT (All students)
ADVANCED DIPLOMA IN FACILITY MANAGEMENT (All students)
ADVANCED DIPLOMA IN QUANTITY SURVEYING (All students)
POSTGRADUATE DIPLOMA IN CONSTRUCTION
REGISTRATION DATES ONLINE START ONLINE END *ON-CAMPUS DEDICATED VENUE
30-Jan-26
Online registrations
Online registrations
30-Jan-26 Off-campus Online registrations
Online registrations
Online registrations
Off-campus Online registrations
Online registrations
Online registrations
Online registrations
30-Jan-26 Off-campus Online registrations
Online registrations
Online registrations
Off-campus Online registrations
MASTER OF CONSTRUCTION (New students) 12-Jan-26 29-May-26 Off-campus Online registrations
MASTER OF CONSTRUCTION (Returning students) 12-Jan-26 27-Feb-26 Off-campus Online registrations *Available only if you cannot register online and off-campus
DEPARTMENT: ELECTRICAL, ELECTRONIC & COMPUTER ENGINEERING
DIPLOMA IN ENGINEERING TECHNOLOGY IN COMPUTER ENGINEERING (Senior students)
DIPLOMA IN ENGINEERING TECHNOLOGY IN COMPUTER ENGINEERING (EXTENDED) (Senior students)
REGISTRATION DATES
VENUE
Online registrations
30-Jan-26 Off-campus Online registrations
DIPLOMA IN ENGINEERING TECHNOLOGY IN ELECTRICAL ENGINEERING (Senior students) 12-Jan-26 30-Jan-26 Off-campus Online registrations
DIPLOMA IN ENGINEERING TECHNOLOGY IN ELECTRICAL ENGINEERING (EXTENDED) (Senior students) 12-Jan-26
Online registrations
BACHELOR OF ENG TECH IN COMPUTER ENGINEERING 12-Jan-26 30-Jan-26 Off-campus Online registrations
BACHELOR OF ENGINEERING TECH IN COMPUTER ENGINEERING (Senior students)
BACHELOR OF ENGINEERING TECH IN ELECTRICAL ENGINEERING (Senior students)
BACHELOR OF ENGINEEERING TECHNOLOGY HONOURS IN ELECTRICAL ENGINEERING (Course based) (New students)
BACHELOR OF ENGINEEERING TECHNOLOGY HONOURS IN COMPUTER ENGINEERING (Course based) (New students)
MASTER OF ENGINEERING IN ELECTRICAL ENGINEERING (New students)
MASTER OF ENGINEERING IN ELECTRICAL ENGINEERING (Returning students)
MASTER OF ENGINEERING IN ELECTRICAL ENGINEERING IN SMART GRID (Course work) (Smart Grid) (New students)
MASTER OF ENGINEERING IN ELECTRICAL ENGINEERING IN SMART GRID (Course work) (Smart Grid) (Returning students)
MASTER OF ENGINEERING: SATELLITE SYSTEMS & APPLICATIONS (Course based) (New students)
MASTER OF ENGINEERING: SATELLITE SYSTEMS & APPLICATIONS (Course based) (Returning students)
*Available only if you cannot register online and off-campus
Online registrations
Online registrations
Off-campus Online registrations
Online registrations
Off-campus Online registrations
Off-campus Online registrations
Off-campus Online registrations
Online registrations
Off-campus Online registrations
Off-campus Online registrations
ONLINE REGISTRATION PROGRAMMES
DEPARTMENT: ELECTRICAL, ELECTRONIC & COMPUTER ENGINEERING (Cntd.)
MASTER OF ENGINEERING IN ENERGY (Course work) (Energy) (New students)
MASTER OF ENGINEERING IN ENERGY (Course work) (Energy) (Returning students)
REGISTRATION DATES ONLINE START ONLINE END *ON-CAMPUS DEDICATED VENUE
27-Feb-26
Online registrations
27-Feb-26 Off-campus Online registrations
DOCTOR OF ENGINEERING IN ELECTRICAL ENGINEERING (New students) 12-Jan-26 29-May-26 Off-campus Online registrations
DOCTOR OF ENGINEERING IN ELECTRICAL ENGINEERING (Returning students)
DEPARTMENT: INDUSTRIAL & SYSTEMS ENGINEERING
DIPLOMA IN INDUSTRIAL ENGINEERING (Senior students)
27-Feb-26
Online registrations
30-Jan-26 Off-campus Online registrations
DIPLOMA IN INDUSTRIAL ENGINEERING (EXTENDED) (Senior students) 12-Jan-26 30-Jan-26 Off-campus Online registrations
ADVANCED DIPLOMA IN INDUSTRIAL ENGINEERING (All students) 12-Jan-26 30-Jan-26 Off-campus Online registrations
ADVANCED DIPLOMA IN QUALITY (All students) 12-Jan-26 30-Jan-26 Off-campus Online registrations
POSTGRADUATE DIPLOMA IN ENGINEERING MANAGEMENT 12-Jan-26 30-Jan-26 Off-campus Online registrations
MASTER OF ENGINEERING IN QUALITY (New students) 12-Jan-26 29-May-26 Off-campus Online registrations
MASTER OF ENGINEERING IN QUALITY (Returning students) 12-Jan-26 27-Feb-26 Off-campus Online registrations
MASTER OF ENGINEERING IN ENGINEERING MANAGEMENT (New students) (Course work) 12-Jan-26 27-Feb-26 Off-campus Online registrations
MASTER OF ENGINEERING IN ENGINEERING MANAGEMENT (Returning students) (Course work) 12-Jan-26 27-Feb-26 Off-campus Online registrations
*Available only if you cannot register online and off-campus
ONLINE REGISTRATION PROGRAMMES
DEPARTMENT: MECHANICAL ENGINEERING
DIPLOMA IN MECHANICAL ENGINEERING (Senior students)
DIPLOMA IN MECHANICAL ENGINEERING (EXTENDED) (Senior students)
DIPLOMA IN MECHANICAL ENGINEERING IN MECHATRONICS (Senior students)
ADVANCED DIPLOMA IN MECHANICAL ENGINEERING
ADVANCED DIPLOMA IN MECHANICAL ENGINEERING IN MECHATRONICS (All students)
REGISTRATION DATES
*ON-CAMPUS DEDICATED VENUE
Online registrations
Online registrations
Online registrations
Online registrations
Online registrations
ADVANCED DIPLOMA IN MECHANICAL ENGINEERING IN RENEWABLE ENERGY (All students) 12-Jan-26 30-Jan-26 Off-campus Online registrations
POSTGRADUATE DIPLOMA IN MECHANICAL ENGINEERING
MASTER OF ENGINEERING IN MECHANICAL ENGINEERING (New students)
30-Jan-26
Online registrations
Online registrations
MASTER OF ENGINEERING IN MECHANICAL ENGINEERING (Returning students) 12-Jan-26 27-Feb-26 Off-campus Online registrations
DOCTOR OF ENGINEERING IN MECHANICAL ENGINEERING (New students) 12-Jan-26 29-May-26 Off-campus Online registrations
DOCTOR OF ENGINEERING IN MECHANICAL ENGINEERING (Senior students) 12-Jan-26
Online registrations
*Available only if you cannot register online and off-campus
** The process for manual registration of non-degree purpose courses is outlined on page 44 **
ONLINE REGISTRATION PROGRAMMES
DEPARTMENT: CIVIL ENGINEERING & SURVEYING
REGISTRATION DATES START DATE END DATE
CIVIL ENGINEERING: NON-DIPLOMA 12-Jan-26 30-Jan-26
DEPARTMENT: ELECTRICAL, ELECTRONIC & COMPUTER ENGINEERING
ELECTRICAL ENGINEERING: NON-DIPLOMA 12-Jan-26 30-Jan-26
DEPARTMENT: MECHANICAL ENGINEERING
MECHANICAL ENGINEERING: NON-DIPLOMA 12-Jan-26 30-Jan-26

REGISTRATION TIME: 09:00 – 15:00 (Online registration assistance)
IMPORTANT NOTICE: Fully accepted applicants who wish to receive assistance with online registration should contact the CPUT Call Centre, as additional resources have specifically been made available during the registration period. Alternatlively, please access the following link for detailed staff contact information: https://www.cput.ac.za/enquiries
The University strives towards being a student-centered institution and has invested greatly to ensure the smooth running of online registration. Therefore, we would like to encourage students to make use of the online registration platform rather than having to stand in long queues. Students should only visit the dedicated on-campus venues indicated in the registration booklet should they experience technical difficulties which cannot be remedied by the Call Centre. The final evaluation of the 2025 NSC results will be conducted from Wednesday, 14 January 2026 to Monday, 19 January 2026. All NSC results received by CPUT will be verified against the official results published by the Department of Basic Education and Training. Applicants must regularly track the final outcome of their application via the following link: https://www.cput.ac.za/study/track. The outcome will also be communicated via an automated SMS to the cell phone number provided to CPUT during your application for the 2026 academic year. Please register within 48 hours from receipt of this SMS to avoid your space being allocated to the next deserving applicant. The 48-hour rule will only be applicable as of Tuesday, 20 January 2026. Waiting List and Course Full statuses will only be considered once final evaluation has been concluded and/or where spaces become available in the respective programme(s). Please do not report to campus for assistance with regard to the update of your Waiting List/Course Full status, but rather track the final outcome of your application via the above link.
ONLINE REGISTRATION PROGRAMMES
DEPARTMENT: MARTIME STUDIES
REGISTRATION DATES
REGISTRATION TIME: 09:00 – 15:00 (online assistance)
Students who require off-campus assistance can contact the Call Centre or visit the following link for detailed contact information: https://www.cput.ac.za/enquiries
ONLINE REGISTRATION
DEPARTMENT: MARITIME STUDIES
BACHELOR OF MARINE ENGINEERING (Senior students)
BACHELOR OF MARINE ENGINEERING (EXTENDED) (Senior students)
BACHELOR OF NAUTICAL SCIENCE (Senior students)
BACHELOR OF NAUTICAL SCIENCE (EXTENDED) (Senior students)
registrations
30-Jan-26 Off-campus Online registrations
Online registrations
Online registrations
PROGRAMMES NOT FOR ONLINE REGISTRATIONS
** The process for manual registration of non-degree purpose courses is outlined on page 44 **
GRANGER BAY CAMPUS
ONLINE REGISTRATION PROGRAMMES
DEPARTMENT: MARTIME STUDIES
only if you cannot register online and off-campus

REGISTRATION TIME: 09:00 – 15:00 (Online registration assistance)
IMPORTANT NOTICE: Fully accepted applicants who wish to receive assistance with online registration should contact the CPUT Call Centre, as additional resources have specifically been made available during the registration period. Alternatlively, please access the following link for detailed staff contact information: https://www.cput.ac.za/enquiries
The University strives towards being a student-centered institution and has invested greatly to ensure the smooth running of online registration. Therefore, we would like to encourage students to make use of the online registration platform rather than having to stand in long queues. Students should only visit the dedicated on-campus venues indicated in the registration booklet should they experience technical difficulties which cannot be remedied by the Call Centre.
The final evaluation of the 2025 NSC results will be conducted from Wednesday, 14 January 2026 to Monday, 19 January 2026. All NSC results received by CPUT will be verified against the official results published by the Department of Basic Education and Training. Applicants must regularly track the final outcome of their application via the following link: https://www.cput.ac.za/study/track
The outcome will also be communicated via an automated SMS to the cell phone number provided to CPUT during your application for the 2026 academic year. Please register within 48 hours from receipt of this SMS to avoid your space being allocated to the next deserving applicant. The 48-hour rule will only be applicable as of Tuesday, 20 January 2026
Waiting List and Course Full statuses will only be considered once final evaluation has been concluded and/or where spaces become available in the respective programme(s). Please do not report to campus for assistance with regard to the update of your Waiting List/Course Full status, but rather track the final outcome of your application via the above link.
DEPARTMENT:
BELLVILLE CAMPUS
REGISTRATION PROGRAMMES
DEPARTMENT: MEDICAL IMAGING & THERAPEUTIC SCIENCES
REGISTRATION TIME: 09:00 – 15:00 (online assistance)
Students who require off-campus assistance can contact the Call Centre or visit the following link for detailed contact information: https://www.cput.ac.za/enquiries
DEPARTMENT: BIOMEDICAL SCIENCES
BACHELOR OF HEALTH SCIENCE IN MEDICAL LAB SCIENCE (Articulation Students) 12-Jan-26 30-Jan-26 Off-campus Online registrations
BACHELOR OF HEALTH SCIENCE IN MEDICAL LAB SCIENCE (Senior students) 12-Jan-26 30-Jan-26 Off-campus Online registrations
BACHELOR OF HEALTH SCIENCE IN MEDICAL LAB SCIENCE (EXTENDED) (Senior students) 12-Jan-26 30-Jan-26 Off-campus Online registrations
*Available only if you cannot register online and off-campus
BELLVILLE CAMPUS
ONLINE REGISTRATION PROGRAMMES
DEPARTMENT: BIOMEDICAL SCIENCES (Cntd.)
MASTER OF SCIENCE IN BIOMEDICAL TECHNOLOGY (New students)
MASTER OF SCIENCE IN BIOMEDICAL TECHNOLOGY (Returning students)
PhD IN BIOMEDICAL SCIENCE (New students)
PhD IN BIOMEDICAL SCIENCE (Senior students)
DEPARTMENT: DENTAL SCIENCES
MHSc IN DENTAL TECHNOLOGY (New students)
MHSc IN DENTAL TECHNOLOGY (Returning students)
DEPARTMENT: EMERGENCY MEDICAL SCIENCES
DIPLOMA IN EMERGENCY CARE (Senior students)
REGISTRATION DATES
VENUE
Online registrations
Online registrations
Off-campus Online registrations
Online registrations
Online registrations
Online registrations
30-Jan-26 Off-campus Online registrations
BACHELOR OF EMERGENCY MEDICAL CARE (Senior students) 12-Jan-26 30-Jan-26 Off-campus Online registrations
BACHELOR OF EMERGENCY MEDICAL CARE (EXTENDED) (Senior students)
MASTER OF EMERGENCY MEDICAL CARE (New students)
Online registrations
Online registrations
MASTER OF EMERGENCY MEDICAL CARE (Returning students) 12-Jan-26 27-Feb-26 Off-campus Online registrations
DOCTOR OF EMERGENCY MEDICAL CARE (New students) 12-Jan-26 29-May-26 Off-campus Online registrations
DOCTOR OF EMERGENCY MEDICAL CARE (Returning students) 12-Jan-26
Online registrations
BELLVILLE CAMPUS
DEPARTMENT: MEDICAL IMAGING & THERAPEUTIC SCIENCES
BSc IN DIAGNOSTIC RADIOGRAPHY (Senior students)
BSc IN DIAGNOSTIC ULTRASOUND (Senior students)
BSc IN NUCLEAR MEDICINE TECHNOLOGY (Senior students)
BSc IN RADIATION THERAPY (Senior students)
MASTER OF SCIENCE IN RADIOGRAPHY (New students)
MASTER OF SCIENCE IN RADIOGRAPHY (Returning students)
DOCTOR OF RADIOGRAPHY (New students)
DOCTOR OF RADIOGRAPHY (Returning students)
DEPARTMENT: NURSING SCIENCE
BACHELOR OF NURSING (Senior students)
BACHELOR OF NURSING (EXTENDED) (Senior students)
POSTGRADUATE DIPLOMA IN HEALTH SERVICE MANAGEMENT
POSTGRADUATE DIPLOMA IN NURSING EDUCATION
POSTGRADUATE DIPLOMA IN OCCUPATIONAL HEALTH NURSING
*Available only if you cannot register online and off-campus
REGISTRATION DATES
VENUE
Online registrations
Online registrations
Online registrations
Online registrations
Online registrations
Online registrations
Off-campus Online registrations
Online registrations
Online registrations
Online registrations
30-Jan-26 Off-campus Online registrations
Online registrations
Online registrations
BELLVILLE CAMPUS
ONLINE REGISTRATION PROGRAMMES
DEPARTMENT: NURSING SCIENCE (Cntd.)
POSTGRADUATE DIPLOMA IN ONCOLOGY & PALLIATIVE NURSING
POSTGRADUATE DIPLOMA IN PRIMARY CARE NURSING
MASTER OF NURSING (New students)
MASTER OF NURSING (Returning students)
DOCTOR OF PHILOSOPHY IN NURSING SCIENCE (New students)
DOCTOR OF PHILOSOPHY IN NURSING SCIENCE (Returning students)
DATES
Online registrations
Off-campus Online registrations
29-May-26 Off-campus Online registrations
Off-campus Online registrations
Off-campus Online registrations
PROGRAMMES NOT FOR ONLINE REGISTRATIONS ** The process for manual registration of non-degree purpose courses is outlined on page 44 **
CAMPUS
ONLINE REGISTRATION PROGRAMMES
DEPARTMENT: HEALTH & WELLNESS SCIENCE: ADMIN
DEPARTMENT: BIOMEDICAL SICENCES
Off-campus Online registrations *Available only if you cannot register online and off-campus
DATES
REGISTRATION TIME: 09:00 – 15:00 (Online registration assistance)
IMPORTANT NOTICE: Fully accepted applicants who wish to receive assistance with online registration should contact the CPUT Call Centre, as additional resources have specifically been made available during the registration period. Alternatlively, please access the following link for detailed staff contact information: https://www.cput.ac.za/enquiries
The University strives towards being a student-centered institution and has invested greatly to ensure the smooth running of online registration. Therefore, we would like to encourage students to make use of the online registration platform rather than having to stand in long queues. Students should only visit the dedicated on-campus venues indicated in the registration booklet should they experience technical difficulties which cannot be remedied by the Call Centre.
The final evaluation of the 2025 NSC results will be conducted from Wednesday, 14 January 2026 to Monday, 19 January 2026. All NSC results received by CPUT will be verified against the official results published by the Department of Basic Education and Training. Applicants must regularly track the final outcome of their application via the following link: https://www.cput.ac.za/study/track. The outcome will also be communicated via an automated SMS to the cell phone number provided to CPUT during your application for the 2026 academic year. Please register within 48 hours from receipt of this SMS to avoid your space being allocated to the next deserving applicant. The 48-hour rule will only be applicable as of Tuesday, 20 January 2026. Waiting List and Course Full statuses will only be considered once final evaluation has been concluded and/or where spaces become available in the respective programme(s). Please do not report to campus for assistance with regard to the update of your Waiting List/Course Full status, but rather track the final outcome of your application via the above link.
ONLINE REGISTRATION PROGRAMMES
DEPARTMENT: OPHTHALMIC SCIENCES
BACHELOR OF HEALTH SCIENCE IN OPTICIANRY (First-years)
DEPARTMENT: WELLNESS SCIENCES
REGISTRATION DATES
ONLINE START ONLINE END *ON-CAMPUS DEDICATED VENUE
DIPLOMA IN SOMATOLOGY (First-years) 20-Jan-26 06-Feb-26
*Available only if you cannot register online and off-campus
Bellville Campus, IT Centre, Lab 2.04
District Six Campus, Science Building, Lab 2.45A
Assistance at this venue only available on Wed, 28 January 2026
REGISTRATION TIME: 09:00 – 15:00 (online assistance)
Students who require off-campus assistance can contact the Call Centre or visit the following link for detailed contact information: https://www.cput.ac.za/enquiries
DISTRICT SIX CAMPUS
ONLINE REGISTRATION PROGRAMMES
DEPARTMENT: OPHTHALMIC SCIENCES
DIPLOMA IN OPTICIANRY (Senior students) (Phasing out)
REGISTRATION DATES
VENUE
Off-campus Online registrations
BACHELOR OF HEALTH SCIENCE IN OPTICIANRY (Senior students) 12-Jan-26 30-Jan-26 Off-campus Online registrations
DEPARTMENT: WELLNESS SCIENCES
DIPLOMA IN SOMATOLOGY (Senior students)
ADVANCED DIPLOMA IN SOMATOLOGY
Off-campus Online registrations
Off-campus Online registrations
PROGRAMMES NOT FOR ONLINE REGISTRATIONS
** The process for manual registration of non-degree purpose courses is outlined on page 44 **
DISTRICT SIX CAMPUS
ONLINE REGISTRATION PROGRAMMES
DEPARTMENT: HEALTH & WELLNESS SCIENCE: ADMIN
HEALTH AND WELLNESS: NON-DIPLOMA/DEGREE
REGISTRATION DATES START DATE END DATE
*Available only if you cannot register online and off-campus

REGISTRATION TIME: 09:00 – 15:00 (Online registration assistance)
IMPORTANT NOTICE: Fully accepted applicants who wish to receive assistance with online registration should contact the CPUT Call Centre, as additional resources have specifically been made available during the registration period. Alternatlively, please access the following link for detailed staff contact information: https://www.cput.ac.za/enquiries
The University strives towards being a student-centered institution and has invested greatly to ensure the smooth running of online registration. Therefore, we would like to encourage students to make use of the online registration platform rather than having to stand in long queues. Students should only visit the dedicated on-campus venues indicated in the registration booklet should they experience technical difficulties which cannot be remedied by the Call Centre.
The final evaluation of the 2025 NSC results will be conducted from Wednesday, 14 January 2026 to Monday, 19 January 2026. All NSC results received by CPUT will be verified against the official results published by the Department of Basic Education and Training. Applicants must regularly track the final outcome of their application via the following link: https://www.cput.ac.za/study/track
The outcome will also be communicated via an automated SMS to the cell phone number provided to CPUT during your application for the 2026 academic year. Please register within 48 hours from receipt of this SMS to avoid your space being allocated to the next deserving applicant. The 48-hour rule will only be applicable as of Tuesday, 20 January 2026
Waiting List and Course Full statuses will only be considered once final evaluation has been concluded and/or where spaces become available in the respective programme(s). Please do not report to campus for assistance with regard to the update of your Waiting List/Course Full status, but rather track the final outcome of your application via the above link.
REGISTRATION DATES
ONLINE REGISTRATION PROGRAMMES
DEPARTMENT OF APPLIED DESIGN: FASHION
ONLINE START ONLINE END *ON-CAMPUS DEDICATED VENUE
DIPLOMA IN FASHION (First-years) 20-Jan-26 06-Feb-26 Engineering Bldg, Lab 1.27
DEPARTMENT OF MEDIA AND COMMUNICATION: FILM PRODUCTION
DIPLOMA IN FILM PRODUCTION (First-years) 20-Jan-26 06-Feb-26 Engineering Bldg, Lab 1.27
DEPARTMENT OF APPLIED DESIGN: VISUAL COMMUNICATION DESIGN
DIPLOMA IN VISUAL COMMUNICATION DESIGN (First-years)
DEPARTMENT OF APPLIED DESIGN: PRODUCT DESIGN
DEPARTMENT
DEPARTMENT
HIGHER CERTIFICATE:
AND COMMUNICATION TECHNOLOGY Fish Hoek Campus (First-years)
HIGHER CERTIFICATE: INFO AND COMMUNICATION TECHNOLOGY Khayelitsha Campus (First-years)
HIGHER CERTIFICATE: INFO AND COMMUNICATION TECHNOLOGY Tygerberg Campus (First-years)
DIPLOMA: ICT IN MULTIMEDIA APPLICATIONS (First-years)
*Available only if you cannot register online and off-campus
DATES
ONLINE REGISTRATION PROGRAMMES
DEPARTMENT OF MEDIA AND COMMUNICATION: JOURNALISM
DIPLOMA IN JOURNALISM (First-years)
DEPARTMENT OF MEDIA AND COMMUNICATION: PHOTOGRAPHY
DIPLOMA IN PHOTOGRAPHY (First-years)
DEPARTMENT OF MEDIA AND COMMUNICATION: PUBLIC RELATIONS & COMMUNICATION
DIPLOMA IN PUBLIC RELATIONS AND COMMUNICATION (First-years)
DEPARTMENT OF URBAN & REGIONAL PLANNING DIPLOMA IN URBAN AND REGIONAL PLANNING (First-years)
REGISTRATION TIME: 09:00 – 15:00 (online assistance)
DATES
Bldg, Lab 1.27
Students who require off-campus assistance can contact the Call Centre or visit the following link for detailed contact information: https://www.cput.ac.za/enquiries
DISTRICT SIX CAMPUS (INCLUDING TVET COLLEGES)
REGISTRATION PROGRAMMES
DEPARTMENT OF ARCHITECTURAL TECHNOLOGY & INTERIOR DESIGN: ARCHITECTURAL TECHNOLOGY
DIPLOMA IN ARCHITECTURAL TECHNOLOGY (Senior students) 12-Jan-26 30-Jan-26 Off-campus Online registrations
DIPLOMA IN ARCHITECTURAL TECHNOLOGY (EXTENDED (Senior students) 12-Jan-26 30-Jan-26 Off-campus Online registrations
ADVANCED DIPLOMA IN ARCHITECTURAL TECHNOLOGY 12-Jan-26 30-Jan-26 Off-campus Online registrations
*Available only if you cannot register online and off-campus
REGISTRATION TIME: 09:00 – 15:00 (online assistance)
Students who require off-campus assistance can contact the Call Centre or visit the following link for detailed contact information: https://www.cput.ac.za/enquiries
DIPLOMA IN FASHION (Senior students)
DIPLOMA IN FASHION (EXTENDED) (Senior students) (Phasing out)
MASTER OF DESIGN (Course based) (New students)
MASTER OF DESIGN (Course based) (Returning students)
DOCTOR OF APPLIED ARTS IN DESIGN (New students)
DOCTOR OF APPLIED ARTS IN DESIGN (Returning students)
DEPARTMENT OF MEDIA AND COMMUNICATION: FILM PRODUCTION
DIPLOMA IN FILM PRODUCTION (Senior students)
ADVANCED DIPLOMA IN FILM PRODUCTION
POSTGRADUATE DIPLOMA IN MEDIA LEADERSHIP AND INNOVATION
*Available only if you cannot register online and off-campus
Online registrations
Online registrations
Online registrations
Online registrations
Online registrations
Online registrations
Online registrations
Off-campus Online registrations
Off-campus Online registrations
Online registrations
REGISTRATION DATES
DEPARTMENT OF APPLIED DESIGN: VISUAL COMMUNICATION DESIGN
DIPLOMA IN VISUAL COMMUNICATION DESIGN (Senior students)
ADVANCED DIPLOMA IN VISUAL COMMUNICATION DESIGN
POSTGRADUATE DIPLOMA IN DESIGN
MASTER OF DESIGN (Course based) (New students)
MASTER OF DESIGN (Course based) (Returning students)
DOCTOR OF APPLIED ARTS IN DESIGN (New students)
DOCTOR OF APPLIED ARTS IN DESIGN (Returning students)
DEPARTMENT OF APPLIED DESIGN: PRODUCT DESIGN
DIPLOMA IN PRODUCT DESIGN (Senior students)
DIPLOMA IN PRODUCT DESIGN (EXTENDED) (Senior students) (Phasing out)
VENUE
Online registrations
Online registrations
30-Jan-26 Off-campus Online registrations
27-Feb-26
29-May-26
Online registrations
Online registrations
Online registrations
Online registrations
Online registrations
Off-campus Online registrations ADVANCED DIPLOMA IN INDUSTRIAL DESIGN
Online registrations POSTGRADUATE
MASTER OF DESIGN (Course based) (New students)
MASTER OF DESIGN (Course based) (Returning students)
DOCTOR OF APPLIED ARTS IN DESIGN (New students)
DOCTOR OF APPLIED ARTS IN DESIGN (Returning students)
Online registrations
Off-campus Online registrations
Off-campus Online registrations
Online registrations
REGISTRATION DATES
DEPARTMENT OF INFORMATION TECHNOLOGY
DIPLOMA IN ICT IN APPLICATIONS DEVELOPMENT (Senior students)
DIPLOMA IN ICT IN COMMUNICATION NETWORKS (Senior students)
DIPLOMA IN ICT IN MULTIMEDIA APPLICATIONS (Senior students)
ADVANCED DIPLOMA IN ICT IN APPLICATIONS DEVELOPMENT
ADVANCED DIPLOMA IN ICT IN COMMUNICATION NETWORKS
ADVANCED DIPLOMA IN ICT IN MULTIMEDIA APPLICATIONS
POSTGRADUATE DIPLOMA IN ICT
MASTER
MASTER OF INFORMATION TECHNOLOGY (Returning students)
MASTER OF ICT (Course based) (Returning students) (Phasing out)
DOCTOR OF PHILOSOPHY IN INFORMATICS (New students)
DOCTOR OF PHILOSOPHY IN INFORMATICS (Returning students)
DOCTOR OF ICT (New students)
DOCTOR OF ICT (Returning students)
VENUE
Online registrations
Online registrations
Online registrations
Online registrations
Online registrations
Online registrations
Online registrations
Online registrations
Online registrations
Online registrations
Online registrations
Online registrations
Online registrations *Available only if you cannot register
REGISTRATION DATES
DEPARTMENT OF ARCHITECTURAL TECHNOLOGY & INTERIOR DESIGN: INTERIOR DESIGN
DIPLOMA IN INTERIOR DESIGN (Senior students)
DIPLOMA IN INTERIOR DESIGN (EXTENDED) (Senior students) (Phasing out)
30-Jan-26
VENUE
Online registrations
30-Jan-26 Off-campus Online registrations ADVANCED DIPLOMA IN INTERIOR DESIGN
30-Jan-26 Off-campus Online registrations
DEPARTMENT OF APPLIED DESIGN: JEWELLERY DESIGN & MANUFACTURE
DIPLOMA IN JEWELLERY DESIGN AND MANUFACTURE (Senior students)
DIPLOMA IN JEWELLERY DESIGN & MANUFACTURE (EXTENDED) (Senior students) (Phasing out)
DEPARTMENT OF MEDIA AND COMMUNICATION: JOURNALISM
DIPLOMA IN JOURNALISM (Senior students)
Online registrations
30-Jan-26 Off-campus Online registrations
30-Jan-26 Off-campus Online registrations ADVANCED DIPLOMA IN JOURNALISM
Online registrations
POSTGRADUATE DIPLOMA IN MEDIA LEADERSHIP AND INNOVATION 12-Jan-26 30-Jan-26 Off-campus Online registrations
DEPARTMENT OF MEDIA AND COMMUNICATION: PHOTOGRAPHY
DIPLOMA IN PHOTOGRAPHY (Senior students) 12-Jan-26 30-Jan-26 Off-campus Online registrations ADVANCED DIPLOMA IN PHOTOGRAPHY
Online registrations
REGISTRATION DATES
DEPARTMENT OF URBAN & REGIONAL PLANNING
DIPLOMA IN URBAN AND REGIONAL PLANNING (Senior students)
registrations MASTER OF URBAN AND REGIONAL PLANNING (Course based) (New students)
Online registrations
MASTER OF URBAN AND REGIONAL PLANNING (Course based) (Returning students)
DEPARTMENT
(Senior students)
MASTER OF COMMUNICATION AND MEDIA (Course based) (New students)
MASTER OF COMMUNICATION AND MEDIA (Course based) (Returning students)
MASTER OF PUBLIC RELATIONS AND COMMUNICATION MANAGEMENT (Course based) (New students)
MASTER OF PUBLIC RELATIONS AND COMMUNICATION MANAGEMENT (Course based) (Returning students)
Online registrations
Online registrations
Online registrations
Online registrations PhD IN MEDIA AND COMMUNICATION (Returning students)
Online registrations
3 Thoroughly check your proof of registration to ensure that you are registered for the correct subjects, qualification and the correct year.
3 Make sure that credits obtained in other post-school institutions have been submitted to the Faculty Office for processing.
3 After registration, regularly check that your name appears on the class list.
3 Submit any amendments (additions or cancellations) before the last day of registration.
3 Check that all subjects or credits obtained in previous years appear on your registration form.

7 Submit fraudulent information or certificates.
7 Pay money to anyone except the cashiers.
7 Attend classes if you are not registered, except with written permission from the Dean (which will lapse the day after late registration).
7 Register for more than one qualification without the permission of Senate.
7 Register for subjects that clash.
7 After the last day of registration, participate in any academic activities if not officially registered.


