Skip to main content

金珠仔

Page 1

本企劃是一部以3D動畫為主軸的短片企劃 背景設置於日治時期,基於該背景及文獻創作 關於臺灣與日本友誼的動畫故事。 將於以下內容來說明研究背景及動機以及實施方向。 前言
01 緒論 研究背景 臺灣日治時期 太平洋戰爭 彈珠汽水 臺灣日治時期 臺灣日治時期 徵招在臺日本人 彈珠介紹 彈珠遊戲 古早彈珠台 原子彈 研究架構 SWOT 分析 研究動機 皇民化政策時期-教育 戰爭時期-軍伕 彈珠汽水的歷史/臺語 高砂義勇隊 同儕間的互動交流 日治時期的初等教育制服 目標受眾 研究目的 P.7 P.10 P.15 P.18 P.21 P.8 P.12 P.16 P.19 P.22 P.9 P.13 P.17 P.20 壹-緒論 貳-文獻呈現 4
01 緒論 設計計畫 設計執行 VI視覺識別系統 日程規劃表 書籍 網頁 分鏡製作 海報 財務管理表 影片 場景製作 應用識別系統 Q&A 角色設定 劇本大綱 場景設定 金珠仔劇本 人物設定 LOGO P.36 P.47 P.49 P.48 P.49 P.50 P.22 P.23 P.28 P.25 P.31 P.39 P.53 P.46 P.49 P.49 參-設計計畫與設計執行 肆-參考文獻 5
01 緒論 顏子斌 謝郁妏 瀨戶亞海 楊竹玉 呂宥瑩 曾筠芝 0971637283 0975955510 0932921176 0973204188 0974223223 0971637283 cjad20010827@gmail.com s108002091@g.ksu.edu.tw s108000841@g.ksu.edu.tw s108003571@g.ksu.edu.tw z3027270@gmail.com cjad20010827@gmail.com 指導老師 組長 組員 組員 組員 組員 #動態分鏡製作 #分鏡製作 #角色組 #分鏡製作 #企劃 #劇本組 #分鏡製作 #建模 #劇本組 #角色組 #主視覺 #財務 6
藉由研究3D技術呈現在我們的畢業製作 以過去傳統歷史背景做為動畫故事基底 結合台日元素,讓觀看者一同見證一段小孩間跨越身分 衝突的友誼故事,並說明友誼的可貴及得來不易 保有童真的可貴之處。 緒論
01 緒論
藉由這部兒童溫情的動畫, 讓忙碌而友情衰退的現代人回想起童年時 那份純粹的心,那不論出身與背景 透過共同的遊戲所誕生出的友情。 研究目的 研究背景 01 03 8
在過去日本殖民時期有許多文化碰撞 戰爭末期及戰爭初期的特殊經歷之下 形成了各種不同的感情連結在其中會產生 許多衝突及刻骨銘心的情感。
01 緒論 當今是一個快節奏的世界 許多人為了因應時代變遷,早已忘記了當初那份友情的純粹 我們將使用3D技術製作出動畫,以日治時期常見童玩之一 「彈珠」做主題,製作一部朋友間跨越語言與階級的友誼故事。 由於組內有來自日本的友人 所以我們對於臺灣過去與日本最濃厚的歷史 日本殖民時期產生好奇,為此想回顧臺灣過去 因殖民所經歷過的故事,希望用減少仇視預防 衝突的開放心態,去訴說在那個時代背景下的 友誼故事。 研究架構 研究動機 02 04 9
01 緒論 主要客群 次要客群 淺在客群 #獨生子 #上班族 #忙碌 #都市小學生 #打電玩 #看動畫
#獨生子 #對自己的生活圈 #不喜歡受冒犯 #紓壓短片 #滑手機 25-30 6-10 18-40 歲 歲 歲 S O W T 10
老一輩的回憶藉此引起共鳴。 故事相關日治時期、動畫短片。 現今小朋友可能不理解樂趣在何處。 組內動畫執行經驗不足。 實體展覽、線上展覽。 相關產品製作、社群媒體經營。 其他3D、2D動畫作品。 3D動畫製作及執行經驗不足
在臺灣的歷史上為西元1895年至1945年 由日本(大日本帝國)殖民統治的時代。也稱為日據時代 日本時代、日治時代、日本殖民統治時代、日本統治時期。 文獻呈現 台灣日治時期
02 文獻呈現 皇民化政策時期-教育 日本在臺灣的殖民統治第三階段 西元1937年至1945年 , 當時的行政機關總督府推行皇民化 運動,提倡臺灣人民於姓名、文化、語言等全面學習日本, 忠誠於日本天皇的措施。 西元1919年 西元1922年 第一次《臺灣教育令》 第二次《臺灣教育令》 臺灣人 內地人 原住民 本島人 日本學童/少數上等階級的漢族學童 公學校 公學校 小學校 蕃人公學校 蕃人公學校 原專供臺灣人就讀的中學湧入更多日本人,導致臺灣人 中學以上就學率降低。 12
02 文獻呈現 西元1943年4月 正式實施六年制義務初等教育。 西元1941年3月 第三次《臺灣教育令》 公學校、蕃人公學校、小學校 國民學校 義務教育學制採形式上統一但教材仍有分別,就學 資格為8歲以上至14歲以下的兒童。 男孩子的遊戲 女孩子的遊戲 玻璃 彈珠 騎馬 打仗 競爭 遊戲 取陣 相撲 躲避球 尪仔標 玻璃 彈珠 拍 羽毛毽 休閒 遊戲 捉迷藏 丟沙包 13
02 文獻呈現
在小學校中日臺學生的衝突事件是有的,在校要面對同校日本 同學的不和睦,出校門更要面對其他公學校的學生對小學校的
但絕大數小學的臺灣兒童面對同班日本同學都是相處融洽 大多數公學校的兒童沒有跟日本人一起遊玩的經驗主動邀請
爭吵時則會使用自己的母語相互拌嘴 日本小孩會罵臺灣小孩「バカやろう 」,臺灣小孩也會反罵 「臭狗仔 」、「死狗仔」等。 相處 融洽 招待 家中 保持 聯絡 一起 遊玩 同學會 「バカやろう 」 「臭狗仔 」 「死狗仔 」 14
同儕間的互動交流
臺灣人的誤解對待。
或特殊情況下,會與日本人一起玩耍。

日治時期的初等教育制服

以日籍學生就讀為主的小學校,以西元1920年為分界,

在此之前的學生多穿著和服上學,並對和服進行改良以便穿著;

西元1920年後,小學校則陸續為學生制定整套洋式制服。

02 文獻呈現
15

學校地域位置的不同產生差異, 在城市的公學校,學童家中經濟較優渥,當地的公學校就有制定 制服與鞋子。

西元1930年初期

但若是郊區或偏鄉的學校,則是以傳統漢人服飾為主, 打赤腳走路上學,穿鞋子者仍為少數。

西元1930年 西元1936年

在公學校無論男女都穿著統一的學生制服 男學生是卡其色摺領學生服,女學生是常見的水手服。

02 文獻呈現
16

到了戰爭時期,無論小、公學校,學生制服皆因戰事影響走向國 防色化,總督府統一制定全臺中等學校以下的學生制服,學生皆 穿相同的服裝上學。

02 文獻呈現
17
02 文獻呈現 太平洋戰爭(第二次世界大戰) 戰爭時期-軍伕 西元1941年12月至西元1945年9月 由軸心國中的日本對美 國發起的戰爭。 隨著日本帝國對外戰線擴張,臺灣總督府開始有系統地組織各 種具備特殊技能的團體 以農業為主的 「農業義勇團」、「農業指導挺身團」、「臺灣 特設農業團」 ,技術為主的 「臺灣特設勞務奉公」、「臺灣特 設勤勞團」、「臺灣特設建設團」 等。 這類軍夫的服勤時限多以一年為期,但若遇到傷殘等狀況,部 分軍伕、軍屬可以提早回家鄉養病,也有因交通被戰事封鎖, 長時間留於國外的紀錄。 西元1941年太平洋戰爭爆發後 ,日本的戰線也逐漸轉往南洋 地區。由於軍需人數越來越多,現今深埋在許多臺灣人心中的 「南洋軍夫,還有同樣深植於臺灣人歷史記憶中的 「高砂義勇 軍」。 18
02 文獻呈現 高砂義勇隊 徵招在臺日本人 原子彈 日本在統治臺灣後期大力推動皇民化 年輕一代在日本教育環境中成長,還有爭取社會地位等原因,因 此有些人態度積極地參軍作戰。
戰爭後期,學校教師也紛紛自願徵招入伍,體現教師要身先士卒
一種核子武器,影響環境、動植物的效應巨大
19
戰爭時期,老師在學校執行教學工作,更有可能被徵調上戰場。
的愛國精神,也有教師在課堂會戰況的時事報導。
涉略光放射線、衝擊波,以及核放射線、電磁脈衝放射線沾染 等。 有些原住民是自願參軍的,但是部落中也有是無奈下被迫響應日 本的參軍號召。 戰後當局一直不提「高砂義勇隊」的事,不論 是教科書或者是正式史料都沒有這段歷史的蹤跡
02 文獻呈現 太平洋戰爭 相較廣島與長崎,廣島相比受害很大 反而對爆炸當量看長崎的原子彈威力比較大。因原子彈爆炸時 飛揚的泥、埃塵、煤煙、輻射線物質變成了有黏性的黑色雨。 原子彈所引起許多危害,主要損害是 嚴重燒傷以及被稱原子病 的健康損害:白血病、血液噁性腫瘤、輻射線損害、癌等,還 有孕婦受害故母子同時受到原子彈的後遺症。 當時在長崎被收容的俘虜(主要美軍與荷蘭軍)也受到影響,還 有由廣島疏散的人們被黑色雨給危害。 20
02 文獻呈現 彈珠汽水 彈珠汽水的歷史 彈珠汽水(ラムネ Ramune),又稱波子汽水 是在日本極受歡迎的碳酸飲料,以特殊的玻璃珠封口及瓶頸兩側 內凹的包裝方式著稱。飲用彈珠汽水時,需使凹陷處朝向下方, 並將彈珠壓入使之掉落在瓶頸處,瓶頸的凹陷處用於在飲用時卡 住玻璃珠,使玻璃珠不堵住瓶口。 西元1872年 由英國人發明的彈珠汽水玻璃瓶。 西元1876年 由蘇格蘭裔藥劑師兼企業家傳入日本,當時內裝的碳酸飲料是青 檸和檸檬口味。在二戰期間,極受日本海軍喜愛,在軍艦上也有 生產彈珠汽水的設備。 西元1895年日治時期 ,彈珠汽水傳入臺灣、香港和中國。 21
02 文獻呈現
1870年後 ,出現可大量生產的黏土彈珠。不過,真正使彈珠 大放異彩的是1846年由一位德國玻璃工匠製作的玻璃彈珠。 1890年 ,從丹麥移民美國的馬丁·克理斯丹森發明了能大量生 產玻璃彈珠的機器,1905年申請專利後,他在美國俄亥俄州 開了一家工廠。 1914年 ,他的工廠每月可生產上百萬顆玻璃彈珠。 22
彈珠 彈珠的歷史 彈珠是由玻璃製成的彩色小球。彈珠的直徑大約是一公分左 右,普通多半是純色透明的。有些彈珠裡面會有一些小氣泡, 有的裡面則是嵌入各種圖案,有類似樹葉花瓣的也有如彎月般 的,也有數條彩線的,在陽光照射下就折射出繽紛的光澤。 彈珠最早的材質包括廉價的石頭和昂貴的大理石。 19世紀初
出現了用陶瓷製成的彈珠。

彈珠遊戲

打彈珠亦稱打珠子

是一種歷史悠久,主要為男性兒童參與的彈珠遊戲,也是世界性 的兒童遊戲,玩法多樣化。玩家各出數枚彈珠,輸掉的人會失去 對彈珠的擁有權,雖然玩法多樣但基本姿勢都相同。

彈珠遊戲歷史

打彈珠的遊戲歷史悠久,據說起源於16世紀,當時兩名年輕人 喜歡上一名女孩子,便決定用彈珠來比賽分出勝負,打彈珠的遊 戲便因此產生。20世紀四、五十年代以前,很少兒童沒有玩過 彈珠的,擁有多樣式的玩法。不只是愛玩彈珠的遊戲,也愛收 集彈珠!能在遊戲中贏得許多的彈珠,自己在孩子群中就是孩子 王!

彈珠遊戲玩法

02 文獻呈現
彈珠遊戲可以一對一單挑,也可以數名玩家一起進行。玩法通常 有2種,即“出綱”或“打地洞”。 前者玩法是在地上劃線為
23
界,比看誰先把對方的珠球打出去,遭打中的彈珠就被吃掉,這 有點像打桌球。後者則是事先在地上挖出幾個洞,先把彈珠打進 洞裡一方為贏,這與打高爾夫球又有幾分相似。

彈珠台

最早期的彈珠檯是一個矩形的木製框架,裡面釘著數根鐵釘會 形成軌道。透過側邊的彈簧彈出一顆金屬小球,讓小球進入矩 形框架裡任意彈跳,並依據經過的地點得分。當小球往下掉的 時候,玩家可以操控最底端的板子將小球打回去、繼續彈跳。 如果玩家讓小球落到最底端則遊戲結束。

02 文獻呈現
24
用3D技術執行畢業製作 在其中精進自己各方面的能力,以日治時期的歷史做為動畫主 要的故事背景,結合臺日相關的元素,一同見證兒童間跨越身 分衝突的友誼故事。 設計計畫 設計計畫與設計執行
03 設計計畫與設計執行 角色設定 在臺灣土生土長的孩子王楊太 年齡12歲,出生在營業雜貨店的家庭,家境小康,家中七名 小孩裡排行老二,是街區中的孩子王。 性格特點:(1)遊戲天賦 (2)獨立 (3)義氣 (4)細心 26
03 設計計畫與設計執行 角色設定 日本出生、臺灣生活-藤野立樹 年齡12歲,出生在日本,家境富有是家中的獨子,後跟著父 母來臺灣發展,父親職業是公務人員,媽媽是家庭主婦。 性格特點:(1)強烈的勝負欲 (2)可靠但內心脆弱 (3)獨立 27
03 設計計畫與設計執行 場景設定 藤野家 日式房屋 楊太家 雜貨店 臺灣日治時期繁榮街道 藤野家 書房 28
03 設計計畫與設計執行 二戰時期日本廣島及長崎 29

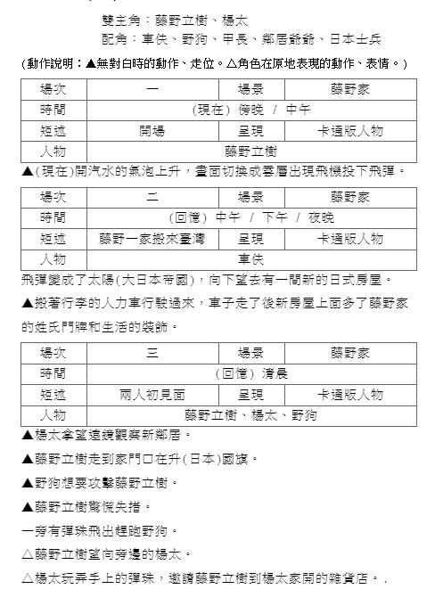
有人按壓彈珠汽水瓶口,彈珠向下而衝,氣泡隨之而上,從雲 層中出現美軍的轟炸機,落下原子彈。故事來到一年前藤野一 家因父親來臺灣工作,從日本搬家到臺灣生活。隔天一早,立 樹走出家門口升上日本國旗,剛升上國旗就被野狗盯上。另一 方面,住在對街的楊太,正在觀察剛新鄰居的一舉一動,觀察 過程中街上的野狗突然襲擊立樹,楊太幫助立樹逃脫險境。身 為剛搬來的立樹對這個街區不太熟悉,楊太得知後決定邀立樹 到他家開的雜貨店,並請立樹喝彈珠汽水。

03 設計計畫與設計執行 劇本大綱 藤野立樹與楊太因彈珠汽水相識 故事背景設定在1937年至1945年期間 的日本殖民統治末期 的臺灣,主角兩人藤野立樹與楊太間因彈珠汽水所結識的羈 絆,以彈珠描繪充斥著空襲、戰爭危機的二戰時代,內容提及 了美國與日本的敵對關係、軍人各陣營的鬥爭,碰撞的元素雖 多,卻巧妙地串連毫無冷場。
30

友誼彈珠台

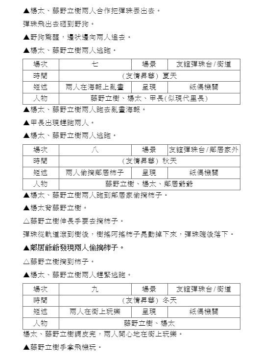
彈珠汽水是由日本傳入臺灣的一種碳酸飲料,立樹喝到家鄉盛行 的汽水感到安心,看到一旁的彈珠台一直盯著看,原來因為藤野 家的父親管教嚴格,立樹從沒接觸過這類的遊戲而感到好奇。楊 太靠上向立樹示範彈珠台怎麼玩,立樹看著彈珠在裡面彈跳不禁 躍躍欲試,也開始玩起彈珠台。

立樹的手一撥彈珠,兩人進入到友誼彈珠的機關中。

故事來到隔天,立樹在書房裡認真讀書,楊太找上門邀請立樹出 門玩,兩人走在街上看到昨天欺負立樹的野狗,決定向野狗復仇 卻失敗反被野狗追,兩人趕緊逃跑;夏天到來,變得更加熟識的 楊太與立樹在警察大人的海報上塗鴉,被巡邏的甲長發現,兩人 趕緊逃跑;到了秋天,鄰居家的柿子樹結了果實,楊太背起立樹 準備偷摘柿子,被鄰居爺爺發現,兩人趕緊摘了柿子就跑;冬天 來臨,在街上立樹拿著飛機、楊太拿著彈珠,兩人邊走邊玩,突 然響起空襲警報,彈珠一落回到雜貨店。

03 設計計畫與設計執行
31

戰爭彈珠台

雜貨店外頭響起空襲警報聲,在雜貨店裡頭的楊太與立樹趕緊 逃跑。街道上空出現美軍的轟炸機投下彈藥,彈藥向下衝刺。

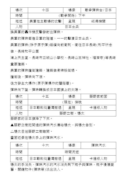
故事來到戰爭彈珠台,彈珠在跑道裡衝刺一路向出口直奔而 出,楊太與立樹躲避彈珠爬到高處,立樹遠望城鎮看著房屋被 彈珠摧毀、引發爆炸,毀了整個城鎮。

駐軍在臺灣的日軍向美軍發起攻勢開大砲,彈珠往轟炸機的方 向直面而來,彈珠的撞擊導致轟炸機失靈。來到在日本的主戰 場,美軍派出轟炸機向日本投下彈珠,彈珠衝進日本的軍事基

地一一打趴裡頭的士兵,彈珠繼續衝往建築群,建築群像骨牌 般倒塌後發生爆炸,上方騰起的蘑菇雲,彈珠直直向下滾落。

03 設計計畫與設計執行
32

彈珠汽水永遠同在

向下滾落的彈珠,變成日本國旗上的紅色太陽,藤野家的國旗降 了下來,原來因為日本與美國之間的戰爭,日本戰敗了所以一家 人要從臺灣撤離回日本。立樹拿起手上開好的彈珠汽水遞給楊太 向他告別,楊太手上拿著彈珠汽水望向往遠方行駛的藤野一家。 手上的彈珠汽水沒了汽水,剩下空瓶子與彈珠,楊太的手漸漸 消失,後方的景色改變,瓶身變得越來老舊,旁邊出現另一顆彈 珠,以及楊太與立樹的關聯物品。最後彈珠汽水依舊但人事卻已 非,故事就此畫下句點。

03 設計計畫與設計執行
33

劇本-金珠仔

03 設計計畫與設計執行
34
03 設計計畫與設計執行 35

劇本-金珠仔

03 設計計畫與設計執行
36
03 設計計畫與設計執行 37

劇本-金珠仔

03 設計計畫與設計執行
38

Turn static files into dynamic content formats.

Create a flipbook