City of High Point | FY 203/24 Proposed Budget

Page 1

PROPOSED BUDGET FY | 23–24

Year 2023 - 2024 Presented to the CITY COUNCIL on May 1, 2023
ANNUAL BUDGET Fiscal

CITY COUNCIL

WARD 1 WARD 2

WARD 3 WARD 4

WARD 5 WARD 6

Cyril Jefferson Chris Williams Monica Peters Wesley Hudson Mayor Pro Tem Victor Jones Michael Holmes Britt Moore Tyrone Johnson Jay W. Wagner Mayor
At
At
Large
Large

GOVERNMENT FINANCE OFFICERS ASSOCIATION

Distinguished Budget Presentation Award

PRESENTED TO

City of High Point North Carolina

For the Fiscal Year Beginning July 01, 2022

Executive Director

TABLE
FISCAL
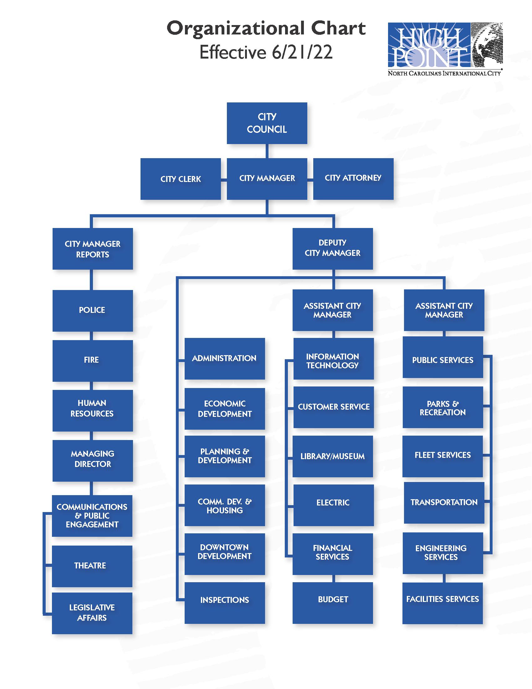
Page BUDGET MESSAGE MM-1 INTRODUCTION Mission/Vision Statement 1 Introduction 2 Organizational Chart 3 Appointed Officials 4 City of High Point Characteristics 5 City of High Point Profile 6 Budget Preparation Process 9 Budget Calendar 11 Budget Development Policies 12 Budget Ordinance Amendment Policy 15 Accounting System Policies 17 Electric Fund Transfer Policy 20 Basis of Budgeting & Budget Structure 21 Budgetary Fund Structure Diagram 23 Description of Budgeted Funds 24 Fiscal Policy Guidelines 26 SUMMARIES & ANALYSIS 2023-2024 Summary of Revenues & Expenditures & Estimated Fund Balances 32 Total Government Spending By Function 34 Total Government Revenues by Source 35 Revenue Data Where the Municipal Dollar Originates 36 Estimated Changes in Fund Balance 37 Analysis of Revenues Sources 38 Property Tax Information Tax Values, Rates & Collections 42 Expense Data Where the Municipal Dollar Goes 43 Analysis of Expenditures 44 Personnel Information Summary of Personnel Complement 51 Debt Information Debt Service Policies & Overview 56 Assessed Values & Debt Limitations 59 Debt Outstanding & Maturities 60
OF CONTENTS ANNUAL BUDGET
YEAR 2023-2024
Page GENERAL FUND Revenue & Expense Summary 61 Where the Municipal Dollar Originates & Goes 63 General Fund Departments Governing Body 65 City Management 67 City Attorney 69 Communications & Public Engagement 70 Human Resources 72 Financial Services 74 Engineering Services 76 Information Technology Services 78 Police 80 Fire 83 Parks & Recreation 85 Library 88 Theatre 91 Economic Development 93 Transportation 94 Planning & Development 97 Inspection Services 98 Community Development & Housing 100 Public Services 102 Special Appropriations 104 Transfers & Reimbursements 105 General Contingency 106 GENERAL DEBT SERVICE FUND General Debt Service Fund Summaries 107 List of General Debt Service for 2023-2024 by Issue 108 GENERAL CAPITAL PROJECTS FUND General Capital Projects Fund Summary 109 WATER-SEWER FUND Department: Public Services Water-Sewer Revenue & Expense Summary 113 Water-Sewer Operating 115 Water-Sewer Debt Service for 2023-2024 By Issue 118 Water-Sewer Capital Projects Appropriations for 2023-2024 119
TABLE OF CONTENTS (cont’d)
Page ELECTRIC FUND Electric Revenue & Expense Summary 121 Customer Service 123 Electric Operations 125 Electric Capital Projects Appropriations for 2023-2024 128 PARKING FUND Department: Transportation Parking Revenue & Expense Summary 129 Parking Facilities Operating 130 SOLID WASTE FUND Department: Public Services Solid Waste Revenue & Expense Summary 133 Ingleside 135 Landfill Facilities Operating 135 Municipal Recycling Facility 135 Environmental Services 135 Landfill Capital Projects Appropriations for 2023-2024 137 Landfill Development and Post-Closure Reserve Fund 138 STORMWATER FUND Department: Public Services Stormwater Revenue & Expense Summary 139 Stormwater Maintenance Operating 141 Stormwater Debt Service for 2023-2024 By Issue 143 Stormwater Capital Projects Appropriations for 2023-2024 143 CENTRAL SERVICES FUND Central Services Revenue & Expense Summary 145 Radio Repair Shop Operating 146 Computer Replacement Operating 147 Fleet Services Operating 148 Print Shop Operating 150 OTHER FUNDS Economic Development Incentives Fund 151 Insurance Reserve Fund 152 Market Authority 154 Community Development Fund 155 Special Grants Fund 157 Mass Transit 159
TABLE OF CONTENTS (cont’d)
Page CAPITAL IMPROVEMENT PROGRAM Five-Year Capital Improvement Program 161 Proposed Capital Improvement Program Summary 163 Capital Project Ordinances 165 Total Capital Projects by Funding Source 167 General Capital Projects 173 Water-Sewer Capital Projects 213 Electric Capital Projects 265 Transit Capital Projects 283 Solid Waste Capital Projects 291 Stormwater Capital Projects 301 GLOSSARY 311 ACCOUNTING UNIT 321 ACRONYM DIRECTORY 327
TABLE OF CONTENTS (cont’d)

May 1, 2023

Honorable Mayor and Members of the City Council City of High Point, North Carolina

In accordance with the General Statutes of North Carolina, I am pleased to submit for your consideration the Manager’s Recommended Fiscal Year 2023-24 Budget. The budget is balanced and was prepared in accordance with the provisions of the North Carolina General Statutes and the policies of the North Carolina Local Government Commission. It incorporates the priorities and policy direction communicated by the Mayor and City Council and reflects the City Council’s commitment to responsible fiscal management, while continuing to provide services that improve the quality of life for the citizens of High Point. The proposed budget keeps the property tax rate at 61.75 cents per $100 of property value, which is based on a total valuation of $13,511,662,146. The property tax rate is allocated to the General Fund (58.35 cents) and the Debt Service Fund (3.4 cents).

The current year has seen High Point adapt to the realities of providing service in the immediate aftermath of the COVID-19 pandemic. Costs have increased, in some instances dramatically, for providing the same level of service due to inflation and supply chain issues. The effects of the Great Resignation continue, as recruitment and retention remain a concern, and higher than normal vacancy levels persist.

Fortunately, economic conditions have continued their upward path, and the proposed budget as presented for FY 2023-24 is able to absorb the higher costs for service delivery and employee salaries and benefits with growth in our existing general-purpose revenues. While hopeful the upward growth trajectory will continue, the current budget also does not include any increase to the property tax rate allocated for debt service. As part of their debt modeling for financing upcoming governmental bond issuances and major projects, Davenport & Company, LLC presented a funding scenario that included a 4-cent increase for the debt service on future capital needs. These additional capital needs include improvements to the stadium, renovations at 300 Oak, downtown parking improvements, and the construction of a new City Hall. Additional information on our debt financing can be found on page MM-17 of this budget message.

The proposed budget recognizes and addresses the many challenges we face. We expect these challenges to remain throughout FY 2023-24. However, while addressing the current challenges, the budget also balances our existing needs while looking to the future and identifying and prioritizing where new investment is needed.

MM-1

Below are highlights of the proposed budget:

- No increase in property tax rate

- No increase to electric rates

- Solid Waste availability fee increase of $1 for single-family and multi-family solid waste collection users

- Stormwater fee increase of $1 per Equivalent Residential Unit (ERU)

- 4% water/sewer rate increase

- Average 3% mid-year merit adjustment

- Transition of health plan to selfinsured and creation of a full service employee health clinic

- City match of 3% for 401K/457 contributions (of at least 1%)

- The addition of 3 full-time positions and 6 reclassifications of existing positions

- $4.7 million for new and scheduled vehicle and other rolling stock replacements

- $250,000 allocation for marketing/branding efforts

AMERICAN RESCUE PLAN ACT (ARPA) AND OTHER FEDERAL FUNDING

On March 11, 2021, the American Rescue Plan Act was signed into law. Included in this bill is direct financial assistance to local governments that have faced revenue losses and added safety expenses in dealing with the COVID-19 pandemic. The bill included over $1.3 billion dollars for cities and towns in North Carolina. High Point received $22,699,511 million in direct assistance.

In the fall of 2021, two community input sessions were held, with the following themes emerging as priority areas for funding: employment, housing, education, infrastructure, and community programs/non-profits.

Thus far, the city has committed $16,852,085 for the following projects:

MM-2
Critical Capital Needs $5,862,085 Infrastructure 300 Oak Property Acquisition 3,000,000 Employment 300 Oak Upfits 3,000,000 Employment Homeless Day Shelter 2,000,000 Housing Foxwood Meadows Alternate Access 990,000 Infrastructure Shared-Use Commercial Kitchen 2,000,000 Employment

Staff will continue to work with the community and the Mayor and City Council on identifying the projects for the remaining funds

In addition to the allocation of American Rescue Plan Act (ARPA) funds, the City has been fortunate to receive federal grant funding for several new projects that align with City Council’s strategic goals.

The purchase by the City of the 300 Oak Street building represents a significant opportunity for the city to impact the economic progress of the surrounding community. Envisioned as an activated small business and entrepreneurial hub, the building will provide support and resources for new and growing businesses, especially those anchored in the area. At more than 62,000 square feet, the project could include several distinct program areas and may be opened in phases based on city priorities, funding availability, and physical limitations. With an overarching vision of economic advancement for the community, several economic development and community engagement activities have been identified as possibilities for the space including a business incubator, coworking space, and a makerspace. The City received a $4.0 million federal grant and has committed an additional $6.0 million to the project, which includes $3.0 million to purchase the building.

In addition to the 300 Oak project, the City has convened a group of stakeholders made up of staff from city, county, regional, community college, and local non-profit representatives that are collaborating on ways to create a commercial shared-use kitchen in High Point. The mission of the group is to support diverse entrepreneurs to start, grow, and sustain successful food businesses. The vision is to establish a commercial shared-use kitchen, providing equitable access to food business resources that build economic resiliency, strengthen capacity, and create connections. Site selection is currently under way for the kitchen. The City received a $2.0 million federal grant and has committed an additional $2.4 million to the project.

Lastly, federal funding has been awarded for a day center for the homeless. The proposed center would provide emergency shelter and transitional housing, as well as opportunities for individuals to access services, learn basic skills, and regain their ability to live independently. There would be an emergency/short-term bed service as well as a long-term supportive care program. This facility would serve as the homeless services center for High Point and facilitate service delivery in one location with partner agencies. The City received a $3.0 million federal grant and has committed an additional $2.0 million to the project.

MM-3

TOTAL FY 2023-24 BUDGET OF ALL FUNDS

Funds included in the budget are adequate to continue providing the services that are expected by our citizens.

The total FY 2023-24 budgeted expenditures for the City of High Point amount to $478,537,587. This is an increase of $14,224,261 or 3.1% from the FY 2022-23 budget.

Below is a chart of total 2023-24 budgeted revenues and expenditures compared to the 202223 Adopted Budget:

FY 2023-24 MAJOR REVENUE RECOMMENDATIONS

The proposed FY 2023-24 property tax rate remains at 61.75 cents per $100 of valuation. The general fund allocation of the property tax remains at 58.35 cents and the debt service fund allocation remains at 3.4 cents.

MM-4
Sources and Use of Funds Adopted FY 2023 Budget Proposed FY 2024 Budget Amount Change Percent Change Revenues Fund Balance $21,926,081$14,125,091($7,800,990)-35.6% Property Tax 79,426,917 83,146,149 3,719,232 4.7% Sales & Use Taxes 36,826,652 41,479,080 4,652,428 12.6% Intergovernmental Revenues 20,093,449 28,138,684 8,045,235 40.0% Licenses & Permits 6,328,675 6,657,675 329,000 5.2% Charges for Services 252,349,693 257,188,657 4,838,964 1.9% Miscellaneous Revenues 10,466,013 11,747,747 1,281,734 12.2% Reimbursments 443,323 443,323 00.0% Subtotal - Revenues $427,860,803$442,926,406$15,065,6033.5% Interfund Activities $36,452,523$35,611,181($841,342)-2.3% Total Revenues $464,313,326$478,537,587$14,224,2613.1% Expenditures Personnel Services $154,333,690$159,941,825$5,608,1353.6% Operating Expenditures 181,485,396 183,009,869 1,524,473 0.8% Capital Outlay 41,821,21547,137,6545,316,439 12.7% Debt Service 32,144,679 32,707,813 563,134 1.8% Reimbursements 15,066,043 17,119,465 2,053,422 13.6% Contingency 1,150,000 1,150,000 00.0% Subtotal - Expenditures $426,001,023$441,066,626$15,065,6033.5% Interfund Transfers $38,312,303$37,470,961($841,342)-2.2% Total Expenditures $464,313,326$478,537,587$14,224,2613.1% CITY OF HIGH POINT TOTAL BUDGET OF ALL FUNDS SUMMARY

There is no rate increase to electric fees but there are several proposed changes to fees in the proposed budget.

• A water/sewer rate increase of 4%. The increased rates will help fund increases in operating costs, including fuel and chemicals, as well as the infrastructure needs of the aging system.

• The proposed budget includes increased fees in Customer Service for after-hour service fees, extra trip fees, and electric services disconnected at the pole. These fee increases will help offset the cost of staff and transportation for these service calls. There is also a proposed increase to the meter tampering/investigation charge, in an effort to discourage customers from tampering with their meters and increasing customer safety.

• A stormwater fee increase of $1 per Equivalent Residential Unit (ERU). This fee is charged monthly, and the increase will assist in funding growing costs, the increased use of outside contractors to perform projects, and several large stormwater improvement projects currently under development.

• Due to the expansion of residential units in the City of High Point creating more accounts, more miles on the equipment, higher fuel costs, and more trips to the landfill due to increased solid waste, an increase of $1 per month to the solid waste availability fee is proposed. This fee is applicable to all customers who receive solid waste collection services – both single and multi-family homes.

Additionally, there are proposed fee increases to the rental of a Red Box (4x8x14 feet) for major clean-up projects and for garbage roll-out containers (for new residents) and recycling and yard waste carts. The cost to acquire these carts has increased and the higher fee will allow for continued cost recovery for the Solid Waste Division.

• The proposed budget also includes increased cemetery fees for Public Services. The cost to perform grave openings and closings has increased and the increased fee will assist in recovering this cost. Additionally, a range of costs for cremation urns is proposed, based on size, instead of the existing flat cost no matter the size of the urn.

• Lastly, the proposed budget includes increases in parking rates at our city parking decks. While the hourly rate remains at $1.00, the daily maximum is increased to $10.00. In addition, the flat cost for monthly parking (currently $35/month) is increased based on the number of spaces rented.

MM-5

FY 2022-23 EXPENDITURE CHALLENGES

The current fiscal year has included several expenditure challenges that have continued from last year, including rising costs due to inflation and the recruitment and retention of city employees.

Recruitment and retention of employees continues to be a challenge in this current economic environment. Influential factors include competition from the private sector and other public entities, accelerating retirement rates, and a shortage of qualified applicants. Reliance on more expensive options has included the use of contractors to provide services and increased overtime costs. While it will take time to return to some level of normalcy with vacancy rates closer to the five-year average of 5-6% prior to the pandemic, the city continues to explore creative ways to recruit and retain employees.

Human Resources staff, working with outside partners, perform a compensation and classification review of one-third of city positions each year. This past year saw significant adjustments, specifically for the Police Department, that were able to be absorbed into the current budget. In addition, due to market forces, a mid-year adjustment was implemented to address salaries for Fire Department personnel as the next phase of the pay study is currently underway. Funding is in place to continue systematic reviews of our pay structure as remaining competitive is critical for the city to maintain quality service delivery.

We expect this trend to continue, as our benchmark local governments are updating their salaries as well on an annual basis. We will continue to assess where our pay plan stands in comparison, while also exploring other benefits that can help us remain competitive in the marketplace. As the volatility of the market continues, new strategies could emerge during the year that may need to be evaluated.

Inflation has remained a growing issue not only for our citizens, but our departmental budgets as well. We have been fortunate to re-prioritize needs without impacting on the services we provide, but the cost of doing business continues to increase, and that is reflected in this proposed budget.

FY 2023-24 EXPENDITURE RECOMMENDATIONS

The needs, priorities, and details of each fund are highlighted in detail throughout this document. Below are the major expenditure recommendations included in the FY 2023-24 Proposed Budget:

• Fully funds the City’s Pay for Performance Program. An average 3% mid-year merit adjustment is programmed, at an estimated cost, including benefits, of $1.97 million.

• Increases pay plan ranges by 3% to maintain pace with market trends.

MM-6

• Continued funding of the increased employer contribution to the Local Government Employees’ Retirement System (LGERS) for regular, fire, and sworn police employees. The cost of this increase for FY 2023-24 is about $1.28 million

• Transition to a self-insured health plan and creation of a full-service employee health clinic. The City has built up a reserve in the health fund over the past several years. Due to the availbility and amount of reserves, the new fiscal year will see the city transition to self-insured for the insurance reserve fund. This transition will also allow the addition of an employee health clinic that will expand services offered at the health and wellness clinic for employees. The intended purpose would be to continue to lower healthcare costs and maximize employees’ health.

• Creation of a six-week paid parental leave/family caregiver leave policy effective in the new fiscal year. This benefit will have no direct budget impact.

• Outside agency funding reflects the value of one-third of a cent on the property tax rate, to a total proposed amount of $446,401

• Funding for marketing/branding efforts totaling $250,000.

• Funding for Forward High Point downtown development group of $250,000.

• Furniture Market Authority funding of $240,000

• Funding for the repayment of the twenty-year internal loan for the Catalyst Project land purchases. The amount is $443,323.

• Funding for the repayment of the fifteen-year internal loan for the improvements to City Lake Park. The amount is $600,000.

• Incremental tax revenue payment for the Catalyst project of $1,652,294. The taxable value of this area has increased $267,577,969 from its 2017 assessed value.

• Investments in the City’s Information Technology network including updated software, maintenance of existing systems and applications, and upgraded infrastructure, totaling $941,000

• Replaces $4.7 million in vehicles funded with pay-go funding from the Fleet division of the Central Services Fund. Planned fleet purchases include one (1) tandem dump truck, five (5) police vehicles, two (2) fire SUV’s, three (3) automated refuse trucks,

MM-7

two (2) small rear packing refuse trucks, small SUV’s, light duty pickup trucks, body equipped work trucks, a bucket truck, two 15-passenger vans, an underground utilities vehicle, a Jet/Vac truck, a paving patching truck, and other necessary rolling stock.

In addition, the proposed budget funds the fire apparatus replacement program, budgeting for the replacement of an engine ($920,000), for the Fire Department.

• The addition of three full-time positions, highlighted below:

In addition to the above recommended position additions, the proposed budget includes 6 position reclassifications within the General Fund. Existing full-time and part-time positions are utilized to minimize the fiscal impact of these reclassifications.

2023-24 MAJOR FUND SUMMARIES

GENERAL FUND

The 2023-24 General Fund Budget of $142,113,256 is $9,284,187, or 7.0% more than the adopted 2022-23 budget of $132,829,069. The FY 2023-24 General Fund Budget is balanced with current revenues and does not include an increased allocation of the property tax rate, nor an appropriation of fund balance reserves.

MM-8
Department Position FY 2023-24 Cost Full-Time Parks and Recreation Assistant Recreation Supervisor $53,187 Electric Utility Locator 102,512 Electric Power Line Technician 77,023 Subtotal – Full-Time $232,722 Department Position FY 2023-24 Cost Reclassifications and Other Changes Budget and Performance Budget and Performance Director $20,000 Information Technology Telecommunicator $29,947 Police Firearms and Tool Mark Examiner $75,723 Parks and Recreation Marketing Coordinator $6,836 Library Library Outreach Coordinator $14,158 Transportation Assistant Transportation Director $74,323 Subtotal – Reclassifications $220,987

General Fund revenues and expenditures are summarized below:

GENERAL FUND REVENUES

Below is a summary of major General Fund revenue changes:

• Property tax revenues represent 55.3% or $78,601,085 of the total General Fund revenues. Property tax collections are projected to increase approximately $3,500,918, or 4.7%. The projected collections are based on a collection rate of 99.3%.

• Sales tax revenues represent 28.8% or $40,869,580 of General Fund revenues and are projected to increase approximately $4,527,428, or 12.5% due to strong increases in retail sales tax during the current year and projected to continue in FY 2023-24. Sales tax revenue is estimated to increase approximately 4.5% above the year-end estimates. In addition, occupancy tax revenues are increasing $571,000 compared to the FY 2022-23 budget.

• License and permit fees are projected to increase $329,000, or 7.8% due primarily to increased building permit activity.

MM-9
Sources and Use of Funds Adopted FY 2023 Budget Proposed FY 2024 Budget Amount Change Percent Change Revenues Fund Balance $0 $0 $00.0% Property Tax 75,100,167 78,601,085 3,500,918 4.7% Sales & Use Taxes 36,342,152 40,869,580 4,527,428 12.5% Intergovernmental Revenues 11,289,623 11,175,613 (114,010) -1.0% Licenses & Permits 4,238,675 4,567,675 329,000 7.8% Charges for Services 5,211,335 5,667,086 455,751 8.7% Miscellaneous Revenues 647,117 1,232,217 585,100 90.4% General Fund Revenues $132,829,069$142,113,256$9,284,1877.0% Expenditures Personnel Services $92,222,714$96,980,841$4,758,1275.2% Operating Expenditures 25,585,529 27,431,279 1,845,750 7.2% Capital Outlay 1,418,9001,480,54661,646 4.3% Debt Service 1,614,886 2,325,462 710,576 44.0% Contingency 400,000 400,000 00.0% General Fund Expenditures $121,242,029$128,618,128$7,376,0996.1% Interfund Transfers $11,587,040$13,495,128$1,908,08816.5% Net Expenditures $132,829,069$142,113,256$9,284,1877.0% CITY OF HIGH
GENERAL FUND BUDGET SUMMARY
POINT

• Charges for services are increasing by $455,751, or 8.7% due to increases in Parks and Recreation program revenue, including at Blair Park and Oak Hollow golf courses and at Oak Hollow Campground

• Miscellaneous revenue is estimated to increase by $585,100. This is due to stronger investment income projections.

TAX RATE AND COLLECTIONS

The proposed FY 2023-24 tax rate is 61.75 cents, unchanged from the FY 2022-23 approved rate. The value of one cent in tax rate will produce approximately $1.34 million of revenue. The total proposed tax rate is divided between the General Fund and the General Debt Service Fund. The General Fund allocation remains at 58.35 cents, and the General Debt Service Fund allocation remains at 3.4 cents.

A collection rate of 99.3% is planned for the proposed tax year collections.

MM-10
Year Tax Rate FY 2014-15 $0.6640 FY 2015-16 $0.6500 FY 2016-17 $0.6475 FY 2017-18 $0.6475 FY 2018-19 $0.6475 FY 2019-20 $0.6475 FY 2020-21 $0.6475 FY 2021-22 $0.6475 FY 2022-23 $0.6175 FY 2023-24 (proposed) $0.6175
CITY OF HIGH POINT TAX RATE
HISTORY

ASSESSED PROPERTY VALUES

The combined total assessed valuation estimates for our four County taxing authorities are $13.511 billion for FY 2023-24, for a 2.2% increase over the estimated current year valuation. Below is a chart of our historic assessed value history:

SALES TAX

The sales tax category includes sales tax related to retail sales, utility sales tax, room occupancy tax, and rental vehicle tax. Current year sales taxes are expected to outpace budgeted projections by 8.6% or $3.11 million, and FY 2023-24 sales taxes are projected to increase 12.5%, or $4.52 million from the current fiscal year budget. Below is a chart of our historic sales tax history:

MM-11
Total Fiscal Year Real Personal Public Service Assessed % Inc PropertyProperty Companies Value yr/yr 2008 7,502,491,522 1,441,055,968 131,332,066 9,074,879,5565.3% 2009 7,645,813,914 1,452,697,393 131,984,351 9,230,495,6581.7% 2010 7,771,067,755 1,417,186,050 131,456,290 9,319,710,0951.0% 2011 7,682,834,650 1,402,419,615 129,766,404 9,215,020,669-1.1% 2012 7,655,916,694 1,455,701,042 129,074,157 9,240,691,8930.3% 2013 7,236,973,161 1,501,465,603 148,989,146 8,887,427,910-3.8% 2014 7,434,609,523 1,489,840,190128,387,7279,052,837,4401.9% 2015 7,247,442,751 1,555,428,785 126,857,380 8,929,728,916-1.4% 2016 7,278,714,107 1,587,787,369 140,281,138 9,006,782,6140.9% 2017 7,365,385,961 1,674,065,813 141,688,783 9,181,140,5571.9% 2018 7,711,594,730 1,724,751,200 144,885,945 9,581,231,8754.4% 2019 7,802,334,510 1,774,628,867 142,350,789 9,719,314,1661.4% 2020 7,919,440,619 1,765,251,099 146,722,026 9,831,413,7441.2% 2021 8,206,133,469 1,853,256,085 132,238,810 10,191,628,3643.7% 2022 8,392,605,902 1,914,514,749 119,329,377 10,426,450,0282.3% 202310,928,609,282 2,144,255,909 148,765,393 13,221,630,58426.8% 2024 (est) 11,142,700,854 2,220,204,743 148,756,549 13,511,662,1462.2%
ASSESSED VALUE HISTORY
CITY OF HIGH POINT

CITY OF HIGH POINT SALES TAX HISTORY

GENERAL FUND EXPENDITURES

Below is a summary of major General Fund expenditure changes:

• Personnel services are increasing $4,758,127 or 5.2%. This includes increases to fund the following:

o Compensation and classification adjustments approved during FY 2022-23: $1.05 million.

o Average 3% mid-year merit increase: $1.44 million.

o Required increase to the City’s contribution to the Local Government Employees’ Retirement System (LGERS) for regular, certified fire, and sworn police employees: $949,000.

o Increased employer costs for health insurance plan: $379,000

o Higher workers’ compensation expenses to meet higher claim costs: $275,000.

The General Fund budget also includes one additional full-time position, as well as six position reclassifications, as outlined earlier in this message.

• Operating expenditures are increasing $1,845,750 or 7.2%. $571,000 of this is an increase to the contribution to Visit High Point, which is completely offset by the increased budget for occupancy tax revenues. Other drivers include increases to computer and software license fees ($524,000), higher Fleet Services charges for additional vehicle replacements ($510,000), and increased consulting/professional services (389,000), mainly due to inflationary pressures.

MM-12
Fiscal Year Sales Tax Utility Sales Tax Room Occupancy Tax Rental Vehicle Tax Total Sales Tax Percent Change 201819,202,1416,516,3461,792,063177,45227,688,0023.7% 201920,521,6996,834,6191,750,000180,00029,286,3185.8% 202020,899,0266,536,4271,615,129218,62029,269,202-0.1% 202123,674,1326,486,0061,146,876264,22531,571,2397.9% 202227,177,2486,698,4932,053,380284,83136,213,95214.7% 2023 (est.) 29,906,8586,862,2402,399,375285,10039,453,5738.9% 2024 (proj.) 31,183,5806,925,0002,471,000290,00040,869,5803.6%

• Capital outlay funding is budgeted at $1,480,546 for FY 2023-24. This is driven by maintenance and repairs for Parks and Recreation, Information Technology equipment, and funding for the fire apparatus replacement program.

• Interfund transfers out are increasing by $1,908,088 The general fund contribution for capital projects increased $1,132,575, helping meet growing deferred maintenance and other capital needs of the general fund service areas. The proposed budget also includes a $600,000 reimbursement to the Solid Waste Post-Closure Fund, the first payment for the interfund loan provided for the City Lake Park improvements.

WATER AND SEWER FUND

The $66,203,918 Water and Sewer Fund Budget for FY 2023-24 represents a 5.7% or $3,594,682 increase from the 2022-23 adopted budget, as summarized below:

MM-13
Sources and Use of Funds Adopted FY 2023 Budget Proposed FY 2024 Budget Amount Change Percent Change Revenues Fund Balance $0 $0 $00.0% Charges for Services 60,807,23664,082,5683,275,3325.4% Miscellaneous Revenues 1,802,0002,121,350319,35017.7% Water/Sewer Fund Revenues $62,609,236$66,203,918$3,594,6825.7% Expenditures Personnel Services $12,431,153$13,058,093$626,9405.0% Operating Expenditures 15,777,54617,170,7201,393,1748.8% Contingency 300,000300,000 00.0% Debt Service 15,188,14315,646,593458,4503.0% PayGo Capital 10,343,35010,998,250654,9006.3% Reimbursements 8,020,0448,605,262585,2187.3% Water/Sewer Fund Expenditures $62,060,236$65,778,918$3,718,6826.0% Interfund Transfers $549,000$425,000($124,000)-22.6% Net Expenditures $62,609,236$66,203,918$3,594,6825.7% CITY OF HIGH POINT WATER/SEWER FUND BUDGET SUMMARY

WATER AND SEWER FUND REVENUES

Below is a summary of Water and Sewer revenue changes:

• The proposed budget increases water and sewer rates by 4%. The increased rates will help fund increases in operating costs, including fuel and chemicals, as well as the infrastructure needs of the aging system.

• The proposed budget for water and sewer operations does not include any appropriation of reserves.

WATER AND SEWER RATES

The 2023-24 Water and Sewer Fund includes an increase to water and sewer rates of 4%.

Below is a history of water and sewer rate increases:

MM-14
Fiscal Year Effective Date Water % Change Sewer % Change FY 2000-01 7/1/200017.20%15.70% FY 2001-02 7/1/20015.00%22.20% FY 2002-03 7/1/20028.00%15.00% FY 2003-04 7/1/20036.30%14.50% FY 2004-05 10/1/20044.90%4.90% FY 2005-06 10/1/20054.90%4.90% FY 2006-07 10/1/20064.90%4.90% FY 2007-08 11/8/20074.85%4.85% FY 2008-09 10/1/20085.90%5.90% FY 2009-10 10/1/20095.00%5.00% FY 2010-11 10/1/20104.90%4.90% FY 2011-12 10/1/20114.90%4.90% FY 2012-13 no increase 0.00%0.00% FY 2013-14 no increase 0.00%0.00% FY 2014-15 7/1/20143.00%3.00% FY 2015-16 10/1/20153.50%3.50% FY 2016-17 10/1/20164.00%4.00% FY 2017-18 10/1/20173.00%3.00% FY 2018-19 10/1/20183.00%3.00% FY 2019-20 10/1/20194.00%4.00% FY 2020-21 10/1/20202.00%2.00% FY 2021-22 no increase 0.00%0.00% FY 2022-23 10/1/20224.00%4.00% FY 2023-24 (proposed) 10/1/20234.00%4.00%
HISTORIC ANNUAL WATER AND SEWER RATE INCREASES
CITY OF HIGH POINT

Water and sewer revenue rates are a critical component of funding the operation, maintenance and needed capital improvements for water treatment facilities and distribution lines, and for wastewater collection lines and treatment systems. Property taxes are not used to finance water and sewer utility services.

WATER AND SEWER FUND EXPENDITURES

Below is a summary of Water and Sewer Fund expenditures:

• Personnel Services is increasing $626,940, or 5.0%, due to an average mid-year merit adjustment of 3% and an increased employer contribution for retirement.

• Operating expenses are increased $1,393,174, or 8.8% due to significant increases in costs for chemicals, funding for testing to meet EPA guidelines, emergency sludge hauling, painting, and other professional services, and maintenance supplies for the aging parts of the system.

• Pay-go capital includes $10,998,250 in funding for water and sewer capital projects.

ELECTRIC FUND

The 2023-24 Electric Fund Budget of $135,366,700 represents a 3.3%, or $4,672,144 decrease from the 2022-23 adopted budget. The proposed budget includes no changes to electric rates. Currently, our rate consultant is finalizing a rate study for a restructuring of rates on the commercial/industrial side. Once complete, the findings will be presented to the City Council.

The proposed budget includes two additional positions for Electric, a utility locator to assist with the growing number of locates requested each year, and a power line technician to aid with the continuing growth of energy infrastructure.

Wholesale power cost for FY 2023-24 is budgeted at $90.0 million, which is the single largest expense in the Electric Fund and citywide budget.

The budget plan continues to invest funds to maintain electric infrastructure and includes $9,850,000 in major capital projects. These routine capital investments are necessary to maintain efficient and ongoing operation of the Electric System.

MM-15

CAPITAL IMPROVEMENT PROGRAM

Capital investments and reinvestments are critical elements in the City’s total financial program. Capital improvements are financed by one of several methods.

The first method involves the issuance of voter approved general obligation bonds generally backed and paid by property taxes. The second method is a slight variation of the first and allows the City to issue small amounts of what are known as two-thirds general obligation bonds from time-to-time that do not require tax increases or voter approval. Limited obligations bonds are a general government debt financing mechanism similar to general obligation bonds; however, limited obligation bonds do not require voter approval to issue the debt. Another method involves revenue bonds, backed and paid by revenues from our water and sewer and our stormwater system. Revenue bonds do not require voter approval. The final method is pay-go capital financing. The pay-go alternative, developed and expanded in the past ten years, allows us to finance needed capital improvements from current revenues, grants, and other funds, thereby avoiding the additional and higher cost associated with the issuance and financing of long-term debt.

MM-16
Sources and Use of Funds Adopted FY 23 Budget Proposed FY 2024 Budget Amount Change Percent Change Revenues Fund Balance $12,160,000$8,637,856($3,522,144)-29.0% Charges for Services 126,403,100125,253,100(1,150,000)-0.9% Miscellaneous Revenues 1,032,4211,032,421 0 0.0% Reimbursements 443,323443,323 0 0.0% Electric Fund Revenues $140,038,844$135,366,700($4,672,144)-3.3% Expenditures Personnel Services $13,122,768$14,032,769$910,0016.9% Operating Expenditures 10,036,95410,346,717309,7633.1% Wholesale Power Cost 95,000,00090,000,000(5,000,000)-5.3% Capital Equipment Outlay 3,406,0003,406,000 0 0.0% Contingency 450,000450,000 0 0.0% PayGo Capital 11,340,0009,850,000(1,490,000)-13.1% Reimbursements 4,873,1225,546,214673,09213.8% Electric Fund Expenditures $138,228,844$133,631,700($4,597,144)-3.3% Interfund Transfers $1,810,000$1,735,000($75,000)-4.1% Net Expenditures $140,038,844$135,366,700($4,672,144)-3.3%
CITY OF HIGH POINT ELECTRIC FUND BUDGET SUMMARY

Capital investments are necessary for a city to replace existing infrastructure and to invest in new infrastructure. Debt financing of this infrastructure is a sound financial strategy if the borrowing is done in a strategic and conservative manner. Local policies are in place to ensure that borrowing is done responsibly, and oversight of our borrowing practices are in place through the Local Government Commission. The city is well prepared to address replacement of existing infrastructure to meet and provide for future growth and development.

DEBT FINANCING

The City has engaged Davenport & Company, LLC of Richmond, Virginia as our financial advisor since 2003. Davenport has assisted the City with general obligation and revenue bond planning and modeling, financial policies, rating agency strategies and interactions, bond issuance, investment analysis, and bond refunding analysis.

This spring, Davenport & Company, LLC were utilized to model potential debt scenarios for both general obligation and revenue bond (Water/Sewer) debt issuances in the near term and present their findings to the Mayor and City Council. This provided the most up-to-date information on our debt capacity and ability to fund future debt service payments.

GENERAL OBLIGATION BONDS

General obligation bonds are a common type of municipal bond that are secured by the full faith and credit of the tax rate to repay bond holders. This debt instrument was used to fund the 2004 bond authorization and is being used to fund the $50.0 million authorization that was approved by voters in 2019. The authorization is for the following uses:

• Streets and Sidewalks - $22,000,000

• Parks and Recreation - $21,500,000

• Housing - $6,500,000

The first tranche of bonds was issued in FY 2021-22. Issuances of $12,000,000 for Transportation (FY 2023-24) and $12,000,000 for Parks and Recreation (FY 2025-26) remain. The debt service fund has the capacity for the payments on these issuances with no change to the current property tax allocated for debt service (3.4 cents).

TWO–THIRDS GENERAL OBLIGATION BONDS

Two-thirds bonds are State authorized General Obligation bonds that may be issued without voter approval. The statute allows a local government to issue up to 2/3 of the amount of GO bonds that were paid off in the previous year. These bonds can be used for any other general obligation purpose other than the financing of auditoriums, coliseums, arenas, stadiums, civic centers or convention centers, art galleries, museums, historic properties, public transportation systems, cable television systems, or redevelopment projects.

MM-17

There are planned two-thirds bond issuances of $5,425,000 for Transportation (FY 2023-24) and of $5,550,000 for Parks and Recreation (FY 2025-26). In addition to the upcoming general obligation bond issuance, the debt service fund has the capacity for the payments on these issuances with no change to the current property tax allocated for debt service (3.4 cents).

LIMITED OBLIGATION BONDS

Limited obligations bonds are a general government debt financing mechanism similar to general obligation bonds; however, limited obligation bonds do not require voter approval to issue the debt. An asset is pledged as collateral to secure the financing. Recent projects that utilized LOBS as a funding strategy include the downtown stadium and the new Police Headquarters.

Several projects included in the debt modeling, totaling approximately $84,500,000, could utilize this funding strategy. The projects include stadium improvements, 300 Oak Street, a new City Hall, and downtown parking improvements. The debt modeling included several tax rate increase scenarios to fund the debt service on these projects.

The current budget does not include any increase to the property tax rate allocated for debt service. Staff will continue to work with Davenport & Company, LLC on the future debt modeling, recasting the model when new information is available. The city will also continue to assess our debt capacity, and explore new sources of revenue, to ensure sound long-term fiscal management while making investments that further support growth in High Point.

WATER/SEWER REVENUE BONDS

Revenue bonds are municipal bonds that finance income-producing projects that are secured by a specified revenue source, such as water and sewer or stormwater rates. Revenue bonds are issued by the government agency for operations that run in the manner of a business, with operating revenues and expenses, such as our Water & Sewer Fund. The pledge to repay the bond is guaranteed by the rates of the Water & Sewer Fund.

Over the next five years, staff has identified an estimated $170.2 million in additional major water and wastewater bond projects. The capital improvement plan anticipates cash funding of $65.0 million and debt funding of $105.2 million in water and sewer projects.

The debt plan modeled by Davenport & Company for future revenue bond issuances for the Water & Sewer Fund assumes rate increases in the 4-6% range. As with governmental debt, staff will continue to work with Davenport & Company, LLC on future debt modeling for enterprise funds, recasting the model when new information is available. Capital project costs have increased significantly over the past year and these increases, along with the potential for additional federal and state regulations on emerging compounds like PFAS, will have an impact on the future debt capacity for Water & Sewer.

MM-18

BOND AGENCY RATINGS

The City’s capacity to finance and pay for needed improvements is evaluated from time to time by the following rating agencies: Moody’s Investment Services, Standard & Poor’s, and Fitch Ratings. Protecting and enhancing our bond ratings is one of our highest priorities.

The City has seen a series of bond rating upgrades since 2003, including the addition of a AAA bond rating assignment by Standard & Poor’s. The City’s bond ratings were re-affirmed in conjunction with our bond sale in April 2022.

PAY-GO FINANCING

The City has made a commitment to fund a healthy level of pay-go financing for routine improvements, infrastructure maintenance, and grant matches of capital projects funded from state and federal grant programs. Below is a summary of pay-go projects in each fund.

GENERAL FUND PAY-GO

The proposed budget includes $5,689,595 in general pay-go projects.

*The ERP Upgrade includes funding from the General Fund ($375,000), Water/Sewer ($375,000), Electric ($600,000), Solid Waste ($105,000), and Stormwater ($45,000).

**The Local Match for NCDOT Projects includes funding from the General Fund ($113,060) and Federal Grants ($792,000).

MM-19
ERP Upgrade* $1,500,000 Citywide Deferred Maintenance Program 50,000 Fire Station Upgrades and Renovations 250,000 Recreation Playground & Equipment 75,000 Park Improvements/Parking Lots 220,000 Southside Recreation Center Improvements 55,000 Parks Deferred Maintenance Program 170,000 Library Flooring Replacement 75,000 Library Chiller Replacement 325,000 Museum HVAC and Envelope Improvements 205,000 GIS Orthoimagery Program 45,000 Railroad Crossing Improvements 50,000 Local Match for NCDOT Projects** 905,060 Traffic Signal System Upgrades 200,000 CMAQ – Traffic Signal Timing*** 1,414,535 Main Street Intersection Improvements 100,000 Cemetery Paving and Asphalt Road Work 50,000 General Capital Total $5,689,595

***The CMAQ – Traffic Signal Timing Project includes funding from the General Fund ($196,515) and Federal Grants ($1,218,020).

WATER AND SEWER PAY-GO

Water and Sewer pay-go capital reinvestments are budgeted at $10,998,250. A list of 202324 Water and Sewer pay-go investments are shown below:

ELECTRIC PAY-GO

The Electric pay-go projects are budgeted at $9,850,000. Projects include:

MM-20
Generators – Automation/Replacement $250,000 Replace Obsolete Neighborhood Water Lines 1,500,000 Replace Obsolete Neighborhood Sewer Lines 1,500,000 Watershed Protection Plan 150,000 Sewer System Improvements 50,000 Water System Improvements 50,000 Water Storage Tank Maintenance 200,000 Eastside – Rebuild Final Clarifiers 1 and 2 620,000 Eastside – Filter 1-4 Rebuild 713,250 Demolition of the Ward Water Tank 500,000 Ward Polymer Feed 170,000 Compliance with Lead/Copper Rule Revisions 250,000 Burton Road 2,160,000 Arc Flash 75,000 Building Addition – W/S Facilities Maintenance 1,500,000 Westside – Final Clarifier 3 Coating 10,000 SCADA – Computer and Server 1,300,000 Water and Sewer Capital Total $10,998,250
Area Outdoor Lighting $200,000 Street Lighting 300,000 Downtown Underground 200,000 Overhead to Underground Conversion 100,000 Medium Voltage (Outdoor) Breaker 750,000 Eastchester Transformer 2 Replacement 600,000 Fairfield Transformer 1 Replacement 600,000 Underground Subdivision Cable Replacement 600,000 NCDOT Eastchester Widening 2,500,000 Substation Security 500,000 Automated Meter Reading Initiative 1,500,000

SOLID WASTE PAY-GO

The Solid Waste pay-go budget is $1,021,000. The projects planned are:

OTHER PAY-GO

The $7,871,763 in other FY 2023-24 pay-go investments includes the scheduled replacement of vehicles, normal computer and radio replacements, routine stormwater projects, and others outlined below:

In addition to the above pay-go projects, the capital improvement plan includes $5,000,000 in federal grant revenue for the W. Green Drive Stormwater Improvement Project. The project will be an innovative redevelopment of a key city arterial in a distressed part of town that has been facing long-standing issues for decades with decayed infrastructure, flooding, and nonpoint source watershed pollution.

FUND BALANCES/RETAINED EARNINGS

Fund balances and retained earnings are critical, but often misunderstood and an overlooked part of the Annual Budget. Fund balances and retained earnings consist of unencumbered and unappropriated monies. They are essential for maintaining our strong bond ratings as well as maintaining positive year-round and year-to-year cash flows. Strong fund balances are essential as we plan for subsequent budgets.

MM-21 Jackson Lake Transformer $2,000,000 Electric Capital Total $9,850,000
Landfill Develop – Land Purchase $50,000 Kersey Valley Ph 1 – IV Post Closure – Reserve 171,000 MRF Ongoing Maintenance 50,000 Row Turner for Ingleside 250,000 Asphalt Underlayment – Ingleside/Kersey Valley 500,000 Solid Waste Capital Total $1,021,000
Fire Apparatus Replacement $920,000 Fleet Replacement Program 4,727,408 Fleet Shop Equipment 50,000 Stormwater Routine Projects 414,255 Country Club/Rockford/Dover – Stormwater 1,587,600 Restroom Upgrades – MOC 100,000 Computer System Replacements 72,500 Other Capital Total $7,871,763

The North Carolina Local Government Commission recommends maintaining a minimum of 8.0% balance in each fund. This is necessary for maintaining positive year-round cash flows, reducing the need for short term borrowing, and assisting in maintaining investment grade bond rating. The High Point City Council adopted Fiscal Policy calls for a minimum 10.0% fund balance of estimated expenditures as a signal of financial strength and fiscal stability. The City of High Point applies the policy to all operating funds except the WaterSewer Fund, which calls for a 50% fund balance, and the Economic Development, General Debt, and General Capital Project funds, which are covered by more specific strategic plans.

STRATEGIC PLAN

In March of 2016, the City Council developed a strategic plan, which has been reaffirmed and expanded by the current City Council. The strategic plan has guided the last several budgets, although the fiscal realities during the pandemic have limited the amount of funding we could devote to these activities. The initial goals are below:

• Increase the population of active, engaged, and entrepreneurial and working young professionals living in High Point by 25%

• 100% proactive enforcement of codes

• Create a downtown catalyst project that produces:

o 500 private sector jobs

o 15-20 new restaurants and shops

o 250 additional housing units

o A centralized gathering place

The City Council met in February 2020 and added three new short-term goals:

• Design a marketing campaign focused on diverse groups, events, and quality of life

• Select target neighborhood and coordinate necessary city departments to implement holistic strategy

• Recruit 50 new office jobs and 5 new investors for catalyst project

This past November, the Mayor, City Council, and senior staff held a strategic planning retreat, facilitated by Fountainworks. The objectives of the retreat were to revisit strategic plan priorities, reflect on the recent successes of High Point, revise existing goals to accommodate community changes, and develop a plan for implementing priorities. Out of this retreat came an updated framework of long-term and short-term goals, as shown below:

● Downtown Catalyst Project

○ Complete Streets & Walkability

○ Stadium renovations

○ Parking

MM-22

○ Streamline business activation process

○ Implementation of Raise Grant

● Southwest/Small-Scale Manufacturing Corridor Plan

○ Develop 300 Oak vision

○ Revisit & align existing plans/strategies

○ Phase 1 greenway design

○ Benchmark industrial revitalization in other cities

● Reduce (Residential) Blight

○ Pick a neighborhood and develop implementation plan

○ Involve Tree Initiative

● Raise High Point’s Profile as a World Arts & Design Capital

○ Adopt a public art policy

○ Make Arts & Design a focus of our downtown aesthetic

○ Enhance capacity to host Arts & Design events

○ Explore Arts District

○ Explore creation of an Arts & Design Museum

● Increase Quality and Quantity of Housing

○ Dirt moving behind left field

○ Zoning policies for mixed use & density

○ Follow EDC model/mindset

○ Housing policies/receivership (Make local friendly)

CONCLUSION

The past few years have been challenging for our citizens and the organization, but they have been patient, adapted, and shown great resiliency as we’ve transitioned to a post-pandemic world

I want to acknowledge all the staff members who assist in the preparation of this policy document. The efforts and professionalism of Deputy City Manager Greg Ferguson, Assistant City Manager Eric Olmedo, Assistant City Manager Damon Dequenne, Managing Director Jeron Hollis, Financial Services Director Bobby Fitzjohn, Budget and Performance Manager Stephen Hawryluk, Budget and Evaluation Analysts Roslyn McNeill and Don Scales, Executive Assistant Amy Meyers, and the rest of our executive team are appreciated.

I also want to thank all the City’s employees who work tirelessly each day to face the challenge individually to act as the most creative version of themselves. Finally, I thank the Mayor and City Council for your leadership and commitment to the City of High Point. As a city, we have to remain diligent to grow our tax base, seek out new sources of revenue, and take deliberate steps to ensure sound fiscal management. The proposed budget funds our existing services, while looking to the future with new investments that further support the growth

MM-23

and vitality of our city. While it can be a difficult balancing act, when you work from a place of building creative collaborations with the understanding that what we create in High Point changes the world, it's well worth it. The City of High Point will continue to grow and thrive.

Respectfully submitted,

MM-24

VISION

Creating the single most livable, safe, and prosperous community in America

MISSION

The City will serve as the catalyst for bringing together the community's human, economic, and civic resources for the purpose of creating the single most livable, safe, and prosperous community in America

STRATEGIC PRIORITIES

DOWNTOWN CATALYST PROJECT

• Complete Streets & Walkability

• Stadium renovations

• Parking

• Streamline business activation process

• Implementation of Raise Grant

MANUFACTURING CORRIDOR PLAN

• Develop 300 Oak vision

• Revisit & align existing plans/strategies

• Phase 1 greenway design

• Benchmark industrial revitalization in other cities

REDUCE BLIGHT

• Pick a neighborhood & develop implementation plan

• Involve Tree Initiative

WORLD ARTS & DESIGN CAPITAL

• Adopt a public arts policy

• Make Arts & Design a focus of our downtown aesthetic

• Enhance capacity to host Arts & Design events

• Explore Arts District

• Explore creation of an Arts & Design Museum

QUALITY, QUANTITY HOUSING

• Dirt moving behind left field

• Zoning policies for mixed use & density

• Follow EDC model/mindset

• Housing policies/receivership (Make local friendly)

- 1 -

Contained in this document is the City of High Point Fiscal Year 2023-2024 Budget. The budget format was prepared to make it simple and easy to read. We have tried to prepare a document that contains the information necessary for the City Council and the citizens of High Point to understand the operations of the City and the resources and costs necessary to carry out its various missions for fiscal year 2023-2024

The book is divided into funds beginning with the General Fund. The City's Five-Year Capital Improvement Program along with a description of each project is found in the Capital Improvement Program section.

The Summaries/Analyses section contains revenue and expense summaries, assumptions, charts, and other data pertinent to the preparation of this budget.

Revenue information is presented first and expense summaries follow.

Additional summaries, charts and graphs, such as the various funds, Revenue and Expense Summaries, are found at the beginning of each fund's section. The Revenue and Expense Summaries provide a consolidated picture of each fund's revenue and expense status.

A glossary of frequently used terms is found in the last section of the document to assist you in understanding the budget.

We hope that this book is presented in a fashion that will aid you in the location of specific information. Your comments and suggestions are greatly appreciated in helping us compile a document that serves your needs.

- 2Any comments or questions should be directed to: City of High Point Financial Services Department Budget and Evaluation Division P.O. Box 230 High Point, NC 27261 Telephone: 336-883-3296 Fax: 336-822-7026
INTRODUCTION
- 3 -

APPOINTED OFFICIALS

Managers

City Manager

Deputy City Manager

Assistant City Manager

Assistant City Manager

Managing Director

Department Directors

City Attorney

City Clerk

Community Development Director

Customer Service Director

Economic Development Director

Electric Utilities Director

Engineering Services Director

Financial Services Director

Fire Chief

Fleet Services Director

Human Resources Director

Info. Technology Serv. Director

Inspections Services Director

Libraries Director

Parks & Recreation Director

Planning & Development Director

Police Chief

Public Services Director

Theatre Director

Transportation Director

Budget & Evaluation Staff

Tasha Logan Ford

Greg Ferguson

Eric Olmedo

Damon Dequenne

Jeron Hollis

Meghan Maguire (interim)

Sandra Keeney

Thanena Wilson

Jeremy Coble

Sandy Dunbeck

Tyler Berrier

Trevor Spencer

Bobby Fitzjohn

Tommy Reid

Kevin Rogers

Angela Kirkwood

Steven R. Lingerfelt

Reggie Hucks

Mary M. Sizemore

Lee Tillery

Sushil Nepal

Travis Stroud

Robby Stone

David Briggs

Greg Venable

Stephen Hawryluk, Budget & Performance Manager

Roslyn J. McNeill, Budget Analyst

Don Scales, Budget Analyst

- 4 -
- 5 -
POPULATION High Point 117,279 Guilford County 542,410 FY23/24 TAX RATE ($100 Valuation) High Point 0.6175 (proposed) Guilford County 0.7305 LAND AREA (SQ. MI.) High Point 58.79 Guilford County 645.60
COMPOSITION PERCENTAGE Male 49.1% | Female 50.9%
Unemployment
High Point 6.2% Guilford County 5.6% North Carolina 4.8% United States 5.4% POPULATION PERCENTAGE ETHNIC ORIGIN White 45.7% African American 32.2% Asian 7.3% Other 3.9% Hispanic/Latinx (of any race) 10.9% MEDIAN AGE 37. 5 MEDIAN INCOME $ 57,698 9.9% 9.1% 6.6% 5.5% 5.3% 5.2% 4.6% 4.2% 4.2% 8.1% 6.2% 0.0% 5.0% 10.0% 15.0% 2011 2012 2013 2014 2015 2016 2017 2018 2019 2020 2021 Rate Year HIGH POINT UNEMPLOYMENT RATE
City of High Point Planning Department, NC Department of Commerce, US Census Bureau, and US Bureau of Labor Standards
CHARACTERISTICS
GENDER
Average Annual
Rate (2021)
Sources:

CITY OF HIGH POINT, NC PROFILE

High Point is a city centrally located in the Piedmont Triad region of the State of North Carolina and is currently the ninth-largest municipality in North Carolina. Settled before 1750, High Point was incorporated in 1859.

Being a great place to live also means being a great place to work. High Point is a thriving city of 117,279 residents situated along the rolling Piedmont crescent region of North Carolina. High Point lies in four counties, Guilford, Davidson, Forsyth and Randolph. Being centrally positioned along the East Coast with easy access to several interstate highways and the Piedmont Triad International Airport, High Point is a great place to live and to do business.

- 6 -

FURNITURE MARKET

LIBRARY

High Point Public Library: A massive fullservice public library contains nearly 400,000 books, music recordings, videotapes, audiobooks, periodicals, newspapers, and a comprehensive collection of books related to history and genealogy equipped with many attractions for Youth and Young Adults.

Missions of the High Point Public Library

A globally-connected community, High Point earned its nicknames as North Carolina's International City™ and Home Furnishings Capital of the World™. The first North Carolina furniture exposition was held in High Point in 1905. In 1921, a brand new Southern Furniture Exhibition Building was built with ten stories and 249,000 square feet at a cost of $2 million and the event has grown into an internationally renowned furniture trade fair for all home furnishings. Twice each year, the City hosts the High Point Market, the world's largest home furnishings trade show. High Point Market has a tremendous impact on the economy of the entire Piedmont Triad. All 50 states and more than 110 foreign countries are represented at these markets. High Point continues to be the prime location in the United States to purchase brand-name furniture at a substantial discount.

The furniture industry and developing textile manufacturing set the pace for two 20th century growth booms in High Point.

• Nurturing the joy of reading.

• Sharing the power of knowledge.

• Strengthening the sense of community.

• Enhancing cultural and economic vitality.

The High Point Library also hosts the High Point Farmers Market which aligns itself to promote a healthy lifestyle and a sense of community in a family friendly gathering place. Opening and closing dates are subject to change. Admission to the event is free for shoppers, however vendor booth spaces require a minimal fee to cover the costs of event production.

- 7 -

MUSEUM

The High Point Museum is a thriving, trusted community center where people come to learn about themselves and our city.

The Museum has two galleries - the Lecture Gallery and the Changing Gallery. It also hosts smaller exhibits in the lobby and on the mezzanine.

Each of the Museum’s permanent exhibits offers insight into High Point, NC’s past where you can explore the images and stories that record the individuals who lived, worshiped, and worked in High Point.

Adjacent to the High Point Museum is the Historical Park which features three historic buildings including the John Haley House (1786), the Hoggatt House (1801) and a working blacksmith shop (1841).

THEATRE

Owned and operated by the City of High Point, the complex represents one of the nation's first cooperative ventures between municipal government, private enterprise, and the arts. In 1975 the International Home Furnishings Center was awarded the Esquire/BCA "Business in the Arts" award in recognition of its cooperation with the City of High Point.

Constructed in 1975, the facility combines contemporary "sculptured" architecture with an interior design dominated by earth tones. The Theatre features an elegant 900 seat auditorium with continental style seating. Other facilities include three large exhibition galleries for meetings, display, or receptions. The center is suited for meeting use, all types of performing arts, and is available to both professional and amateur groups on a rental basis.

- 8 -

BUDGET PREPARATION PROCESS

Preparation of the City of High Point's fiscal year budget is a process that involves the citizens of High Point, the Mayor and City Council, individual city departments, and the City Manager's budget team.

It is a process that begins in October with preliminary budget meetings and budget software and process training sessions with departments. During the Fall, the Budget and Evaluation Division prepares revenue and expenditure forecasts for the current budget year. The Budget and Evaluation Division distributes operating base budget target numbers and personnel workpapers to departments, and distributes grant request forms to departments and to outside agencies requesting funding.

City management and department directors meet to discuss immediate goals and directives, strategic plan initiatives, and major issues to be emphasized in the upcoming year. The City Manager gives general direction regarding economic conditions and how these conditions should relate to budget proposals.

Capital Budget Preparation

In October, departments begin preparing their Five-Year Capital Improvement Program. This process requires departments to submit financial information for each project, detailing the description of the project, the projected begin and end dates, as well as how the project will be financed.

In late January, department directors submit the Five-Year Capital Improvement Program (CIP) requests to the Budget and Evaluation Division. Each department ranks their department projects by priority. The Budget and Evaluation Division prepares the CIP recommendations to be included in the proposed CIP plan. The assistant city managers, department directors, and the budget office perform the next review of these requests. At this time, changes that best meet the City’s needs as a whole are incorporated into the departments’ requests. Upon completion of these reviews in February, the program is then presented to the City Manager for review at which time additions or reductions may be made as any new priorities are identified.

Operating Budget Preparation

Each Fall, the Budget and Evaluation Division meets with department staff and conducts budget software training and outlines expectations for the upcoming budget year. The Budget and Evaluation Division prepares revenue forecasts and operating budget target numbers for the upcoming year. The budgeting software is opened for each department to begin the input of their operating budget requests. The Budget and Evaluation Division distributes personnel workpapers and grant request forms to each department.

- 9 -

At the City Council's discretion, a City Council/Management Team retreat is held early in the calendar year, during which the City Council communicates their concerns and priorities and updates the Strategic Plan for the upcoming year. The City Manager’s staff presents an overview of the current budget year, preview of the year-end financial picture, and major capital projects on the horizon. This important meeting provides valuable insight and feedback from Council members for the management team to use in developing the proposed budget.

Once budget information is input into the budget software, budget review meetings are scheduled as necessary during March with department heads and the Budget and Evaluation Division to study their requests. The City Manager is given a briefing on any new programs that are being proposed, new position requests, as well as major increases in the budget requests. The Budget and Evaluation Division produces the initial recommended budget to be reviewed with the City Manager. The Manager makes any final revisions to the proposed budget along with the proposed tax rate and any utility rate or other fee changes being proposed for the new fiscal year.

In May the City Manager's proposed budget is presented to the Mayor and City Council, the press, and the public. The proposed budget is made available for public inspection in the office of the City Clerk, the Library, and the Budget and Evaluation Division.

During May/June, the City Council holds a series of budget study sessions in which intense study of the budget occurs. During these meetings the City Council reviews the budget and makes any necessary adjustments. North Carolina General Statutes require one public hearing be held for public comment on the proposed budget. This hearing is conducted in May or June, prior to adoption of the budget. The City Council is required by law to formally adopt the budget at a City Council meeting on or prior to June 30.

The adopted budget is also posted on the City of High Point’s website and can be accessed at www.highpointnc.gov.

- 10 -

BUDGET CALENDAR

PLANNING October - January

• Budget team prepares revenue and spending forecasts for current budget year

• Budget Kickoff - January 13, 2023

• Budget team distributes operating base budget target numbers and personnel workpapers to departments

• Operating/Performance Measures training sessions - Jannuary 18 & 19, 2023

• Budget team distributes Grant request forms - Due January 6, 2023

BUDGET REVIEW February - April

• Revenue, Expenditures and Change Requests updated in Questica - Due February 1, 8, & 15, 2023

• Performance Measures for the first six (6) months of the current year - Due February 1, 8 & 15, 2023

• Budget team mails/distributes Outside Agency Grant Application - Due February 17, 2023

• Budget team initial review of departmental requests

• Budget team review with City Manager's Office

• Budget team to distribute Comprehensive Fee Schedule for updating - Due March 20, 2023

CITY COUNCIL REVIEW May

• Proposed budget presentation to City Council - May 1, 2023

• City Council Budget Review

• Budget Work Session - May 10, 18, and 24, 2023

• Budget public hearing - May 15, 2023

ADOPTED BUDGET June

• Adoption of FY 2023-2024 Annual Budget and Related OrdinancesJune 5, 2023 (tentative)

- 11 -

BUDGET DEVELOPMENT POLICIES

State Budget Statutes

The City of High Point annual budget shall be prepared in accordance with the General Statutes of the state of North Carolina section 159-8(a) that requires an annual balanced budget defined as follows: The budget ordinance is balanced when the sum of estimated net revenues and appropriated fund balances is equal to appropriations.

The City of High Point adheres to state statutes by strictly applying the following policies in the development of its annual operating budget. These policies provide the basis for decision-making and in continuing a tradition of financial stability in High Point’s operation.

Budget Policy

1. The City of High Point shall prepare an annual budget appropriation document covering the twelve-month period beginning July 1 and ending June 30 of the following year.

2. Before April 30th of each year, each department head shall present budget requests and revenue estimates for the coming budget year.

3. The proposed budget document shall be presented to the City Council for consideration no later than June 1 with adoption of the approved ordinance by June 30.

4. One public hearing is mandated by North Carolina State General Statutes.

5. The City budget will be developed incorporating all programs and service levels as established by City Council and as required by all statutes.

6. Budgets shall be prepared at the department level and provide the basis for the City’s financial management and operation. The adopted appropriations by fund shall constitute the maximum expenditure authorization for that fund and may be amended only by action of the City Council.

Revenue Policy

1. Estimation of revenue receipts shall be realistic and attainable both in the determination of fund balance generation in the current fiscal year and in the estimated receipts for the following fiscal year. Where judgment is required, conservatism shall be the rule.

2. Amounts appropriated into fund balance shall not exceed the sum of cash and investments minus the sum of liabilities, encumbrances, and deferred revenues arising from cash receipts at the close of the fiscal year preceding the budget year.

- 12 -

3. Every effort shall be made to maintain a balance of 10% of the City’s estimated expenditures in undesignated fund balance. Appropriations from unappropriated fund balance shall be made only at the direction of the City Council.

4. Water, sewer, stormwater, and electric rates shall be set at an amount that will enable these funds to be self-supporting.

5. The practice of transferring from the Electric Fund to supplement the General Fund was eliminated beginning with the 2000-2001. The Proposed 2023-2024 budget does not include a transfer of electric funds.

6. One-time or special revenues shall not be used to finance ongoing City operations but rather be used for the funding of special projects.

7. An aggressive policy of seeking the collection of delinquent utility and license fee accounts will be maintained.

Debt Management Policy

The goal of the City’s debt policy is to manage debt by maintaining a sound fiscal position and protecting the City’s credit rating. Long-term debt shall only be used to finance those capital projects that cannot be financed with current revenues and will require strong financial administration.

When the City considers debt financing, analyses of the financial impact of short-term and long-term issuing of the debt is considered. Issuing long-term debt commits the City’s revenues several years into the future, and may limit its flexibility to respond to changing service priorities, revenue inflows, or cost structures. For this reason, it must be determined that future citizens will receive benefit from the capital improvement that the debt will finance.

Bonds may be sold as authorized or by first issuing bond anticipation notes (BANs) to finance the bond projects. When BANs are issued, such shall be retired by the issuance of the bonds historically within a period of one year.

The payment of debt service shall be developed on a schedule that provides even or level debt payments annually in order to prevent major swings from year to year

- 13 -

Legal Compliance for Debt Management

1. The issuance of all bonds for the purchase of or construction of major capital projects will be with the approval of the North Carolina Local Government Commission

2. In adherence to North Carolina General Statute 159-7, funds shall be appropriated to cover debt service before any other appropriation is authorized.

3. The legal debt margin of 8% of assessed valuation shall be maintained.

Capital Improvement Policy

1. The City shall prepare a Five-Year Capital Improvement Program (CIP) in conjunction with the annual operating budget. The first year of this program shall be presented for adoption. The subsequent four years shall be for information and planning purposes.

2. Capital expenditures included in the CIP are attributable to a specific fund (General, Water, Sewer, Electric, etc.) and will be financed from revenues assigned to that fund. Projects included in the CIP shall have a cost greater than $15,000 and a useful life of at least ten years.

3. Capital acquisitions costing not less than $5,000 and having a useful life of at least three years and which do not materially add to the value of existing assets shall be budgeted for in the operating budget of the department to which the asset is to be assigned. These acquisitions shall not represent major acquisitions that are budgeted for in the CIP. Vehicles for the City’s fleet are not budgeted for in the CIP. First-year acquisition of vehicles is budgeted in the using department; subsequent replacement vehicles are managed through the City’s Fleet Replacement Program.

4. Capital Project Ordinances (CPO) shall be established and adopted by the City Council separate from the regular operating budget ordinance and shall authorize the construction or acquisition of major capital that spans a period of time greater than one year to complete. The appropriation of the capital project ordinance budget shall remain in effect for the life of the project and not require reappropriation each fiscal year.

5. The expenditure of all bond-authorized projects will be controlled through the establishment of capital project ordinances.

- 14 -

BUDGET ORDINANCE AMENDMENT POLICY

North Carolina General Statute 159-8 states that each local government shall operate under an annual balanced budget ordinance.

The budget ordinance as adopted by the City Council may be amended in two ways:

(1) Budget transfers within a fund authorized by the City Manager, or

(2) Appropriation increases or decreases authorized by the City Council including transfers, contributions, and reimbursements among funds.

The first procedure authorized by the budget ordinance states that the City Manager is authorized to approve transfers of appropriations within a given fund. Conversely, transfers cannot occur between funds without authorization from the City Council.

Budget Transfers Within a Fund

In order to initiate a transfer of budgeted funds from one line item to another within the same fund, the department requesting the transfer must complete a “City of High Point Budget Transfer Request” form indicating the budget account number to transfer from, the budget account number to transfer to, and the amount to be transferred. An adequate

explanation of the need for the transfer must accompany the request.

The completed form must be signed by the department head and submitted to the Budget and Evaluation Division. Upon receipt, the Budget and Evaluation Division reviews the form for completeness and accuracy, verifies that the requested transfer amount is available for transfer, and determines if the request is valid.

Upon signature authorization and approval by the Budget and Performance Manager or appropriate designee, the request is entered into the general ledger system to process the budget transfer. Budget transfers result in no increase or decrease in the fund’s budget.

One exception to the City Manager’s authority to transfer budget within a fund is that of contingency transfers. The City Manager is required to communicate to City Council any transfers by his/her authority out of a fund’s contingency account into any other budget for expenditure.

- 15 -

Fund Appropriation Increases and Decreases

The need for any budget ordinance amendment that results in either increases or decreases in a fund’s total budget or which involves transfers of budget between funds requires City Council formal authorization and approval.

For example, if revenue is made available during the fiscal year that was not included in the original adopted budget ordinance, the City Council may elect to appropriate this revenue and budget a corresponding amount of expense for a stated purpose.

In addition, the City Council may elect to transfer, contribute, or reimburse one fund from another fund for a stated purpose.

In any of these instances an increase in the fund’s budget is the result.

To implement this, the Budget and Evaluation Division prepares a Budget Ordinance Amendment which states the revenue and expense accounts involved, the amount of the amendment, and the purpose of the amendment. This Appropriation Ordinance is then presented to the City Council for deliberation and approval. When approved, the Budget and Evaluation Division files the ordinance with the City Clerk and prepares the appropriate budget transfer request forms and processes them as outlined in the section above.

- 16 -

ACCOUNTING SYSTEM POLICIES

The accounting policies of the City of High Point shall conform to the generally accepted accounting principles as applicable to governments.

The diverse nature of governmental operations and the requirements of assuring legal compliance preclude recording all governmental financial transactions and balances in a single accounting entity. Therefore, from an accounting and financial management perspective, a governmental unit is a combination of several distinctly different fiscal and accounting entities, each having a separate set of accounts and functioning independently of each other.

The basis of accounting refers to the point at which revenues or expenditures are recognized in the accounts and reported in the financial statements. It relates to the timing of the measurements made regardless of the measurement focus applied. As in the basis of budgeting, accounting records for the City of High Point governmental funds are maintained on a modified accrual basis with the revenues being recorded when available and measurable and expenditures being recorded when the services or goods are received and the liabilities are incurred. In contrast to the basis of budgeting, accounting records for proprietary funds are maintained on the accrual basis in which revenues are recognized when earned and expenses are recognized when incurred.

Fund Basis

The City of High Point’s accounting system is organized and operated on a fund basis. Each accounting entity is accounted for in a separate fund, which is defined as a fiscal accounting entity with a self-balancing set of accounts recording cash and other financial resources together with related liabilities and residual equities or balances, and changes therein. Two fund types defined in the “Description of Budgeted Funds” are further defined below as well as the addition of Fiduciary Funds.

Classification Fund Type

Governmental Funds

General

Special Revenue

Debt Service

Capital Projects

Proprietary Funds

Fiduciary Funds

Enterprise

Internal Service

Agency

Expendable Trust

Governmental Funds | These funds are, in essence, accounting segregations of financial resources. Expendable assets are assigned to the various governmental funds according to the purposes for which they may or must be used; current liabilities are assigned to the fund from which they are to be paid; and the differences between governmental fund assets and liabilities (the fund equity) is referred to as Fund Balance. The primary measurement focus is “flow of current financial resources.” Increases in spendable resources are reported in the

- 17 -

operating statement as revenues or other financing sources, and decreases are reported as expenditures or other financing uses.

Proprietary Funds | These funds are sometimes referred to as income determination, non-expendable, or commercial-type funds and are used to account for a government's on-going organizations and activities which are similar to those often found in the private sector. All assets, liabilities, equities, revenues, expenses, and transfers relating to the government's business and quasibusiness activities, where net income and capital maintenance are measured, are accounted for through proprietary funds. The generally accepted accounting principles here are those applicable to similar businesses in the private sector, and the measurement focus is the economic condition of the fund as a result of the events and transactions of the period. Events and transactions that improve the economic position of a proprietary fund are reported as revenues or gains in the operating statement. Those that diminish the economic position are reported as expenses or losses.

Fiduciary Funds | These funds account for assets held by the City in a trustee capacity or as an agent for other governmental units and for other funds. Each trust fund is accounted for as either a governmental or a proprietary fund.

Fiduciary funds are not budgeted in the annual budget process.

Account Groups

These represent another accounting entity used to establish control and accountability for the City's general fixed assets and the outstanding principal of its general long-term debt (General Fixed Assets Account Group and General LongTerm Debt Account Group).

These records are accounted for in a selfbalancing group of accounts because the City's General fixed assets -- all fixed assets except those accounted for in Proprietary Funds or Trust Funds -- are not financial resources available for expenditures. The outstanding principal of the general longterm debt and general long-term liabilities not accounted for in the Proprietary Funds or Trust Funds do not require an appropriation or expenditure during the account year.

Internal Control

In developing and maintaining the City's accounting system, consideration is given to the adequacy of internal accounting controls. Internal accounting controls are designed to provide reasonable, but not absolute, assurance regarding the safeguarding of assets against loss from unauthorized use or disposition and the reliability of financial records for preparing financial statements and maintaining accountability for assets.

- 18 -

The concept of reasonable assurance recognizes that the cost of a control should not exceed the benefits likely to be derived, and the evaluation of costs and benefits requires estimates and judgments by management.

All internal control evaluations occur within the above framework. We believe that the City's internal accounting controls adequately safeguard assets and provide reasonable assurance of proper recording of financial transactions.

- 19 -

ELECTRIC FUND TRANSFER POLICY

Because of the major impact that this revenue source could have on the General Fund, and therefore, the tax rate, special comment is warranted on the Electric Fund.

On February 1, 1996, the High Point City Council adopted an Electric Fund Transfer Policy, which restricts the amount of funds which can be transferred to the General Fund from the Electric Fund. The policy provisions are summarized below:

♦ Whereas the City Council desires to preserve the financial integrity of the Electric Fund and to reduce the General Fund’s dependence on Electric Fund transfers…

♦ Whereas if electric services had been provided by an investor-owned utility instead of the city’s Electric Fund, such utility would have paid municipal ad valorem taxes to the General Fund of the City and would have been entitled to a return on investment;

♦ Therefore, be it resolved by the City Council, that the following policy regarding payments in lieu of taxes and operating transfers from the Electric Fund be adopted:

1. The City shall budget annually a payment in lieu of taxes amount from the Electric Fund to the General Fund that approximates the amount of ad valorem taxes that would have been paid had electric services been provided by an investor-owned utility

2. Operating Transfers: The City may budget an operating transfer from the Electric Fund to the General Fund not to exceed 3% of the gross fixed assets of the Electric Fund as reported in the City’s most recent audited financial statements

The transfer to the General Fund was eliminated in fiscal year 2000-2001. The 2023-2024 Proposed Budget does not include a transfer from the Electric Fund. The amount budgeted for payment in Lieu of Taxes from the Electric Fund to the General Fund for fiscal year 20232024 is $978,944.

- 20 -

BASIS OF BUDGETING AND BUDGET STRUCTURE

Basis of Budgeting

The City’s budget is developed on a modified accrual basis for all funds, which means that obligations of the City are budgeted as expenditures, but revenues are recognized only when they are measurable and available. Available means that the funds are collectible within sixty days of the fiscal year-end. The Local Government Budget and Fiscal Control Act requires that the budget ordinance be balanced. North Carolina General Statute 159-8(a) states:

Each local government and public authority shall operate under an annual balanced budget ordinance....A budget ordinance is balanced when the sum of estimated net revenues and appropriated fund balance is equal to appropriations.

Appropriations are exclusively limited to cash and cash equivalents less current claims against that cash. The statutory formula is cash and investments minus the sum of liabilities, encumbrances, and deferred revenues arising from cash receipts.

The Annual Budget authorizes and provides the basis for the City's financial management. The adopted appropriations constitute the maximum expenditure authorization during the fiscal year and can only be amended by action of the City Council.

Budget Structure

The City's budget is divided into funds. An annual budget is adopted for the General, Special Revenue, Debt Service, General Capital Projects, Enterprise and Central Service Funds. (These are illustrated in the “Budgetary Fund Structure” chart and further defined in the “Description of Budgeted Funds” on the following two pages). Within each fund are the separate departments with various activity budgets. The Annual Budget is adopted at the department level.

Budgetary Control

Beginning with the budget for fiscal year 2016-2017, a new budget software system was implemented. Questica is a webbased application that uses state-of-the-art technology to provide entities the functions and features necessary to gain visibility into their financials and control their operating budgets. The program ensures the budgeting cycle runs smoother and securely for users. The product also includes a Salary and Position Planning module, a Capital Improvement Planning module, and a Performance Management module.

The implementation of this software has eliminated the need for the Budget and Evaluation Division to push spreadsheets out to departments for budget preparation. Departments enter budget requests directly into the budget system, and have the ability to generate individual reports at the fund, department, and accounting unit levels.

- 21 -

The system will also allow many “what if” scenarios to be tested. All preparation of the budget up to adoption is done in the Questica software. The budget system is solely a system for preparing and balancing the budget. The budget is uploaded into the Lawson Financial System following adoption.

Financial Management System

The financial system implemented in fiscal year 2006-2007 by the City of High Point is Infor Lawson Enterprise Resource

Planning (ERP) that provides for excellent fiscal management.

The General Ledger acts as the heart of the financial management system. The General Ledger function interfaces with other Infor Lawson Applications such as Purchasing and Accounts Payable each of which feed into the General Ledger.

The Infor Lawson Financial System budget edits allow for excellent budgetary control at the department or accounting unit level. This functionality checks for available funds before new commitments and encumbrances are released by the system.

- 22 -

BUDGETARY FUND STRUCTURE

GOVERNMENTAL GROUP

PROPRIETARY GROUP

General Fund

• General Government

• Public Safety

• Public Services

• Planning & Community Development

• Cultural & Recreation

Internal Service Funds

• Central Service Funds

• Print Shop

• Radio Repair

• Computer Replacement

• Fleet Maintenance

• Insurance Reserve

Economic Development

Special Revenue

• Special Grants

• Community Development

• Market Authority

Debt Service

• General Debt Service

Capital Projects

• General Capital Projects

Enterprise Funds

• Water-Sewer Fund

• Electric Fund

• Mass Transit Fund

• Parking Fund

• Solid Waste Fund

• Stormwater Fund

Legend: Fund Group Level: Gray Fund Level: Blue Below Fund Level: Red

The City’s budget is developed on a modified accrual basis for all funds, which means that obligations of the City are budgeted as expenditures, but revenues are recognized only when they are measurable and available. As in the basis of budgeting, accounting records for the City of High Point governmental funds are maintained on a modified accrual basis with the revenues being recorded when available and measurable and expenditures being recorded when the services or goods are received, and the liabilities are incurred. In contrast to the basis of budgeting, accounting records for proprietary funds are maintained on the accrual basis in which revenues are recognized when earned and expenses are recognized when incurred.

- 23 -

DESCRIPTION OF BUDGETED FUNDS

The City of High Point budget consists of two basic fund types: Governmental Funds and Proprietary Funds

GOVERNMENTAL FUNDS

The measurement focus of governmental funds is upon determination of financial position and changes in financial position rather than upon net income.

General Fund

The General Fund is used to account for general government operations of the City, which are financed through taxes or other general revenues, contributions, reimbursements, or transfers from other funds. The General Fund accounts for all financial transactions not required to be accounted for in another fund. The Economic Development Fund is used to account for funds appropriated for investment incentives to aid in attracting investors to the City.

Special Revenue Funds

 Special Grants is used to account for revenues received from federal, state, and local sources or groups designated for expenditure on particular programs and projects. These programs and projects are usually non-recurring in nature and of short duration.

 Community Development is used to account for revenues and expenses derived from the Community Development Block Grant entitlements to the City.

 Market Authority is a public-private partnership sponsor of the International Home Furnishings Market and is used to develop strategies and priorities to address and promote improvements for the annual spring and fall markets

General Debt Service Fund

The General Debt Service Fund is used to account for the accumulation of resources for and the payment of general long-term debt, principal and interest for bonded indebtedness incurred for the financing of projects associated with General Fund activities. (Debt service for enterprise funds is accounted for in those funds.)

General Capital Projects Fund

The General Capital Projects Fund is used to account for the acquisition or construction of major capital facilities, equipment, and improvements other than those financed by the enterprise funds.

- 24 -

PROPRIETARY FUNDS

The measurement focus of proprietary funds is upon determination of operating income, changes in net assets, financial position and cash flows. Use is required for operations for which a fee is charged to external users.

Internal Services Funds

 The Central Services Fund is used to provide centralized services such as radio, computer, and fleet services on a cost-reimbursement basis that provides the revenue to support the Central Services Fund.

 Insurance Reserve Fund is used to account for revenues and expenses for Health, Dental, Life Insurance, and Worker’s Compensation.

Enterprise Funds

 Water-Sewer Fund is an enterprise fund used to account for the provision of water and sewer services to the residents of the City and some county residents. It includes all operating, debt service, and capital improvements associated with providing water and sewer services.

 Electric Fund is an enterprise fund used to account for the provision of electric service to the residents of the City. It includes all operating, debt service, and capital improvements associated with providing electric service.

 Mass Transit Fund is an enterprise fund used to account for the operation and maintenance of the City’s public transportation system, High Point Transit System.

 Parking Fund is an enterprise fund used to account for the operation and maintenance of the City’s various parking facilities. It includes all operating, debt service, and capital improvements for the parking facilities.

 Solid Waste Fund is an enterprise fund used to account for the operation and maintenance of the City’s landfill, municipal recycling facility and garbage collection. It includes all operating, debt service, and capital improvements for the landfill and recycling facilities.

 Stormwater Fund is an enterprise fund used to account for the operation and maintenance of the stormwater program, which manages stormwater runoff, bank stabilization, and maintenance of retention lakes and ponds. All expenses including debt service and capital improvements for the stormwater operation are included in this fund.

- 25 -

FISCAL POLICY GUIDELINES

The City of High Point’s Fiscal Policy Guidelines were originally adopted April 3, 2006 and were most recently revised on June 1, 2021. The Guidelines consist of six sections: Objectives, Capital Improvement Budget Policies, Debt Policies, Reserve Policies, Budget Development Policies, and Cash Management and Investment Policies.

OBJECTIVES

This fiscal policy is a statement of the guidelines and goals that will influence and guide the financial management practice of the City of High Point, North Carolina. A fiscal policy that is adopted, adhered to, and regularly reviewed is recognized as the cornerstone of sound financial management. Effective fiscal policy:

• Contributes significantly to the City's ability to insulate itself from fiscal crisis,

• Enhances short-term and long-term financial credit ability by helping to achieve the highest credit and bond ratings possible,

• Promotes long-term financial stability by establishing clear and consistent guidelines,

• Directs attention to the total financial picture of the City rather than single issue areas,

• Promotes the view of linking long-run financial planning with day to day operations, and

• Provides the City Council, citizens and the City’s professional management a framework for measuring the fiscal impact of government services against established fiscal parameters and guidelines.

To these ends, the following fiscal policy statements are presented.

CAPITAL IMPROVEMENT BUDGET POLICIES

1. The City will prioritize all capital improvements in accordance with an adopted capital improvement program.

2. The City will develop a five-year plan for capital improvements and review and update the plan annually. The City utilizes a weighted ranking system based on five critical factors to recommend projects to the capital improvement program. Additional projects can be added to the CIP without ranking, but funding for projects added in this manner are subjected to normal operating budget constraints.

3. The City will enact an annual capital budget based on the five-year capital improvement plan. Future capital expenditures necessitated by changes in population, changes in real estate development, or changes in economic base will be calculated and included in capital budget projections.

4. The City will coordinate development of the capital improvement budget with development of the operating budget. Future operating costs associated with new capital improvements will be projected and included in operating budget forecasts.

- 26 -

5. The City will use intergovernmental assistance to finance only those capital improvements that are consistent with the capital improvement plan and City priorities, and whose operating and maintenance costs have been included in operating budget forecasts.

6. The City will maintain all its assets at a level adequate to protect the City's capital investment and to minimize future maintenance and replacement costs.

7. The City will project its equipment replacement and maintenance needs for the next several years and will update this projection each year. From this projection, a maintenance and replacement schedule will be developed and followed.

8. The City will identify the estimated costs and potential funding sources for each capital project proposal before it is submitted for approval.

9. The City will attempt to determine the least costly and most flexible financing method for all new projects.

DEBT POLICIES General

1. The City will confine long-term borrowing to capital improvement or projects that cannot be financed from current revenues except where approved justification is provided.

2. The City will utilize a balanced approach to capital funding utilizing debt financing, draws on capital reserves and/or fund balances in excess of policy targets, and current year (pay-as-you-go) appropriations.

3. When the City finances capital improvements or other projects by issuing bonds, or entering into capital leases, it will repay the debt within a period not to exceed the expected useful life of the project. Target debt ratios will be annually calculated and included in the review of financial trends.

4. Where feasible, the City will explore the usage of special assessment, revenue, or other self-supporting bonds instead of general obligation bonds.

5. The City will retire tax anticipation debt, if any, annually and will retire bond anticipation debt within six months after completion of the project.

Tax Supported Debt

1. Net debt as a percentage of total assessed value of taxable property should not exceed 2.5%. Net debt is defined as any and all debt that is taxsupported.

2. The ratio of debt service expenditures as a percent of total governmental fund expenditures should not exceed 15% with an aggregate ten-year principal payout ratio target of 60% or better.

3. The City recognizes the importance of underlying and overlapping debt in analyzing financial condition. The City will regularly analyze total indebtedness including underlying and overlapping debt.

- 27 -

4. The City will target a minimum amount of equity funding of 10% of the capital improvement plan on a five-year rolling average.

RESERVE POLICIES

1. The City will establish an emergency reserve to pay for needs caused by unforeseen emergencies, including unanticipated expenditures of a nonrecurring nature, or to meet unexpected small increases in service delivery costs. This contingency reserve will be budgeted at not less than 0.5% of the operating funds.

2. Unreserved, Undesignated Fund Balances will mean funds that remain available for appropriation by the City Council after all commitments for future expenditures, required reserves defined by State statutes, and previous Council designations have been calculated. The City will define these remaining amounts as “available fund balances.”

3. Available fund balances at the close of each fiscal year should be at least 10% of the Total Annual Operating Budget of the City.

4. The City Council may, from time-totime, appropriate fund balances that will reduce available fund balances below the 10% policy for the purposes of a declared fiscal emergency or other such global purpose as to protect the long-term fiscal security of the City of High Point. In such circumstances, the Council will adopt a plan to restore the available fund balances to the policy level within 36 months from the date of the

appropriation. If restoration cannot be accomplished within such time period without severe hardship to the City, then the Council will establish a different but appropriate time period.

5. The City has adopted a comprehensive strategy for the longterm stability and financial health of the Combined Water and Sewer Fund that provides for annual increases in fund reserves to an established goal of 50% of the Water and Sewer Fund operating budget.

6. The City Council has adopted a strategy to stabilize retail electric utility rates for the benefit of users of the Electric Utility Operations Fund by creating a Rate Stabilization Reserve. The Reserve was funded by the cumulative disparity between wholesale purchased power rates and the City’s adopted retail rate between FY 2016 and FY 2020 in addition to a working capital credit from NCMPA1. Staff will recommend appropriating a portion of the reserve on an annual basis to mitigate future rate increases.

BUDGET DEVELOPMENT POLICIES

1. The City will develop the Annual Budget in conjunction with a stated program of performance objectives and measures with which to gauge progress toward meeting those objectives.

- 28 -

2. Water, sewer and electric rates will be established at the appropriate level to enable the related funds to be selfsupporting. In addition, water and sewer rates will be established to maintain compliance with revenue bond covenants.

3. One-time or other special revenues will not be used to finance continuing City operations but instead will be used for funding special projects.

4. The City will develop the Annual Budget in conjunction with a stated program of performance objectives and measures with which to gauge progress toward meeting those objectives.

5. The City will pursue an aggressive policy seeking the collection of delinquent utility, license, permit and other fees due to the City.

CASH MANAGEMENT & INVESTMENT POLICIES

1. It is the intent of the City that public funds will be invested to the extent possible to reduce the need for property tax and utility revenues. Funds will be invested with the chief objectives of safety of principal, liquidity, and yield, in that order. All deposits and investments of City funds will be in accordance with N.C.G.S. 159.

2. The Financial Services Director will establish a Cash Management Program that will be conducted in such a manner as to ensure that adequate funds will always be available to meet the City’s financial

obligations and to provide the maximum amount of funds available for investment at all times. The Program shall comprehensively address at a minimum; Accounts Receivable/Billings, Accounts Payable, Receipts, Disbursements, Deposits, Payroll, Special Appropriations and Debt Service Payments.

3. The City will use a Central Depository to maximize the availability and mobility of cash for all funds that can be legally and practically combined

4. All security transactions, including collateral for repurchase agreements, entered into by the city shall be conducted on a delivery-versuspayment (DVP) basis. Securities will be listed in the City’s name if issued only in book entry form or held by a thirdparty custodian and evidenced by safekeeping receipts. Certificated investments will be held by the Financial Services Director in the name of the City.

5. Investments of the City will be diversified to eliminate the risk of loss as a result of over concentration of securities in a specific issuer, class of securities, or maturity sector.

-29 -
-30 -

SUMMARY & ANALYSIS

The Summaries/Analysis section contains charts, graphs, summary tables, and discussions of the City's revenues and expenses for fiscal year 20232024 with historical data for comparison purposes.

The Consolidated Summary of Revenues and Expenditures that begins this section is a summary of total revenues and expenses by fund by major revenue and expense category. Following this summary, the section is divided into revenue and expense information, personnel summaries, and outstanding debt information.

- 31 -

2023-2024 SUMMARY OF REVENUES, EXPENDITURES

GENERAL FUND WATER AND SEWER FUND ELECTRIC FUND MASS TRANSIT FUND PARKING FUND Fund Balance July 1, 2023 $25,704,049 $39,577,308 $71,442,365 $50,428 $589,198 Revenue Fund Balance $0 $0 $8,637,856 $0 $0 Property Tax 78,601,085 0 0 0 0 Sales & Use Taxes 40,869,580 0 0 0 0 Intergovernmental 11,175,613 0 0 251,816 0 Licenses & permits 4,567,675 0 0 390,000 0 Charges for services 5,667,086 64,082,568 125,253,100 3,364,042 259,975 Miscellaneous 1,232,217 2,121,350 1,032,421 10,000 3,000 Reimbursements 0 0 443,323 0 0 Total Revenue $142,113,256 $66,203,918 $135,366,700 $4,015,858 $262,975 Interfund Transfers $0 $0 $0 $1,661,176 $281,479 Net Revenue $142,113,256 $66,203,918 $135,366,700 $5,677,034 $544,454 Expense Personnel $96,980,841 $13,058,093 $14,032,769 $3,779,260 $328,230 Operating Expenses 27,431,279 16,665,220 100,346,717 1,897,774 216,224 Capital Outlay 1,480,546 505,500 3,406,000 0 0 Debt Service 2,325,462 15,646,593 0 0 0 Pay-go Capital 2,554,575 10,998,250 9,850,000 0 0 Reimbursements 558,375 8,605,262 5,546,214 0 0 Contingency 400,000 300,000 450,000 0 0 Total Expense $131,731,078 $65,778,918 $133,631,700 $5,677,034 $544,454 Interfund Transfers $10,382,178 $425,000 $1,735,000 $0 $0 Net Expense $142,113,256 $66,203,918 $135,366,700 $5,677,034 $544,454 Estimated Fund Balances June 30, 2024 $25,704,049 $39,577,308 $62,804,509 $50,428 $589,198 -32 -

& ESTIMATED FUND BALANCES

SOLID WASTE FUND STORMWATER FUND SPECIAL REVENUE OTHER FUNDS TOTAL ALL FUNDS Fund Balance July 1, 2023 8,404,444 5,871,863 $0 11,579,971 163,219,626 Revenue Fund Balance $2,485,561 $1,520,952 $0 $1,480,722 $14,125,091 Property Tax 0 0 0 4,545,064 83,146,149 Sales & Use Taxes 84,500 0 0 525,000 41,479,080 Intergovernmental 0 0 6,313,235 10,398,020 28,138,684 Licenses & permits 0 0 0 1,700,000 6,657,675 Charges for services 18,329,750 6,129,113 0 34,103,023 257,188,657 Miscellaneous & 111,500 50,000 172,000 7,015,259 11,747,747 Reimbursements 0 0 0 0 443,323 Total Revenue $21,011,311 $7,700,065 $6,485,235 $59,767,088 $442,926,406 Interfund Transfers $0 $0 $279,271 $33,389,255 $35,611,181 Net Revenue $21,011,311 $7,700,065 $6,764,506 $93,156,343 $478,537,587 Expense Personnel Services $7,402,378 $1,991,914 $576,278 $21,792,062 $159,941,825 Operating Expenses 9,518,574 2,107,089 6,126,228 18,700,764 183,009,869 Capital Outlay 20,000 0 0 4,849,908 10,261,954 Debt Service 0 1,000,172 62,000 13,673,586 32,707,813 Pay-go Capital 800,000 2,101,855 0 32,875,700 59,180,380 Reimbursements 1,355,579 454,035 0 1,043,323 17,562,788 Contingency 0 0 0 0 1,150,000 Total Expense $19,096,531 $7,655,065 $6,764,506 $92,935,343 $463,814,629 Interfund Transfers $1,914,780 $45,000 $0 $221,000 $14,722,958 Net Expense $21,011,311 $7,700,065 $6,764,506 $93,156,343 $478,537,587 Estimated Fund Balances June 30, 2024 $5,918,883 $4,350,911 $0 $10,099,249 $149,094,535 - 33 -

TOTAL GOVERNMENT SPENDING BY FUNCTION

Includes General, Special Revenue, Capital Projects, and Debt Service Funds; excludes Other

Fiscal Year General Government Public Safety Public Services Cultural & Recreation Gen. Debt Service Total Percent Change 80,023,517 2013 26,268,525 44,632,915 25,697,647 19,230,604 10,641,678 126,471,369 7% 2014 25,809,635 45,525,308 21,738,446 18,653,916 10,856,610 122,583,915 -3% 2015 20,393,051 45,682,145 11,974,234 18,601,744 9,709,082 106,360,256 -13% 2016 20,720,943 49,384,806 14,388,862 19,526,652 9,473,311 113,494,574 7% 2017 22,280,382 50,213,647 13,952,788 24,915,589 9,831,397 121,193,803 7% 2018 30,293,885 53,167,743 17,359,525 43,824,221 8,670,500 153,315,874 27% 2019 29,129,832 56,755,318 16,481,731 53,386,599 9,657,959 165,411,439 8% 2020 25,628,860 64,436,699 10,036,451 22,665,973 10,903,364 133,671,347 -19% 2021 25,879,451 69,022,088 11,604,243 24,944,609 11,139,931 142,590,322 7% 2022 27,817,184 59,439,257 12,592,718 40,881,941 13,047,991 153,779,091 8%
Source:TheabovestatisticsarefromtheCityofHighPointAnnualComprehensiveFinancialReport $0 $20 $40 $60 $80 $100 $120 $140 $160 $180 2013 2014 2015 2016 2017 2018 2019 2020 2021 2022 Millions Trends in General Government Expenditures General Government Public Safety Public Services Cultural & Recreation Gen. Debt Service - 34 -
Financing Uses

TOTAL GOVERNMENT REVENUES BY SOURCE

*Includes Property Taxes, Sales and Use Taxes, and Occupancy Taxes. Except that starting in FY2018, sales and use taxes were captured in the Intergovernmental Revenues category.

**Includes Administrative Reimbursements and Miscellaneous Revenues

Includes General, Special Revenue, Capital Projects, and Debt Service Funds; excludes Other Financing Sources

Source:TheabovestatisticsarefromtheCityofHighPointAnnualComprehensiveFinancialReport

Trends in General Revenue Sources

Fiscal Year Taxes Sales & Services Permits & Licenses Intergover nmental Misc.** Interest on Investments Total Percent Change 2013 76,793,504 4,636,533 3,492,409 19,867,064 7,800,275 86,991 112,676,776 0% 2014 79,084,063 6,778,018 3,728,062 18,936,581 8,305,482 329,076 117,161,282 4% 2015 79,051,024 4,509,856 3,459,914 21,119,557 1,083,336 272,801 109,496,488 -7% 2016 78,983,386 5,369,569 3,135,055 22,587,760 971,573 507,913 111,555,256 2% 2017 80,528,597 4,956,107 4,085,043 21,531,120 1,263,595 292,075 112,656,537 1% 2018 64,746,720 4,848,329 4,669,193 40,742,352 5,979,743 794,723 121,781,060 8% 2019 65,695,223 5,004,816 5,001,978 44,927,436 7,046,575 1,558,782 129,234,810 6% 2020 65,967,219 3,970,523 4,987,616 42,126,350 3,508,897 1,046,439 121,607,044 -6% 2021 68,379,359 4,017,062 5,271,689 46,223,222 3,799,761 134,904 127,825,997 5% 2022 71,070,543 5,157,545 6,323,847 58,708,237 3,490,543 -1,310,395 143,440,320 12%
$0 $20 $40 $60 $80 $100 $120 $140 $160 2013 2014 2015 2016 2017 2018 2019 2020 2021 2022 Millions
Taxes* Sales & Service Permits & Licensure Misc. - 35 -

WHERE THE MUNICIPAL DOLLAR ORIGINATES

All Funds Utility Fees Electric Fees, Water and Sewer Fees Property Tax General Fund Property Tax, Debt Service Property Tax Charges for Services Charges for Services from General, Central Services, Transit, Parking, Solid Waste and Stormwater Funds, and Miscellaneous Revenues Interfund Charges Other Financing Sources Intergovernmental Revenues Revenues from Federal, State and other Local jurisdictions Sales and Use Tax/Licenses and Fees Sales Tax, Vehicle Tax, Room Occupancy Tax, Licenses, Permits, Inspections, Library Fines, and other Miscellaneous Fees Appropriated Fund Balance Fund Balances Property Tax Interfund Charges Sales & Use Tax/ Licenses & Fees Charges for Services Intergovernmental Revenues Appropriated Fund Balance Utility Fees 39.6% 16.6% 10.1% 7.5% 5.9% 2.9% 17.4% - 36 -

ESTIMATED CHANGES IN FUND BALANCES

Fund Balance represents the excess of a fund's assets and revenues over its liabilities, reserves, and expenditures at the close of the fiscal year.

The High Point City Council-adopted Fiscal Policies maintain minimum fund balances at 10% of estimated expenditures as a signal of financial strength and fiscal stability. The City of High Point applies the policy to all operating funds except the Economic Development, General Debt, and General Capital Project funds as they are covered by more specific strategic plans. A summary of fund balances and estimated changes therein are shown below:

FUND BALANCE AVAILABLE FOR APPROPRIATION ESTIMATED ESTIMATED FUND FY 2023-24 FUND RESERVE AMOUNT ABOVE ACTUALBALANCE APPROPRIATED BALANCEBALANCE PROPOSED BALANCE % OF MINIMUM FUND JUNE 30, 2022JUNE 30, 2023FY 2023-24JUNE 30, 2024 POLICY EXPENDITURES MINIMUM EXPENDITURES FUND BALANCE GENERAL 21,016,69825,704,049 025,704,04910%142,113,25614,211,326 18.1%11,492,723 GENERAL DEBT 10,090,3049,581,042 206,9219,374,12150%12,507,8296,253,915 74.9% 3,120,207 ECONOMIC DEV. 1,898,6451,631,3141,000,000631,314 n/a 1,500,000 n/a n/a n/a CENTRAL SERVICE 3,576,2423,676,115 52,8013,623,314 n/a 40,228,491 n/a n/a n/a WATER & SEWER 38,345,83839,577,308 039,577,30850%66,203,91833,101,959 59.8% 6,475,349 ELECTRIC 24,341,53524,059,1813,500,00020,559,18110%135,366,70013,536,670 15.2% 7,022,511 ELECT. RATE STABIL. 47,383,18447,383,1845,137,85642,245,328 n/a 0 0 n/a n/a MASS TRANSIT 50,42850,428 050,42810%5,677,034567,703 0.9% -517,275 PARKING 589,198589,198 0589,19810% 544,45454,445 108.2% 534,753 SOLID WASTE 8,858,8108,404,4442,485,5615,918,88310%21,011,3112,101,131 28.2% 3,817,752 STORMWATER 6,104,0135,871,8631,520,9524,350,91110%7,700,065770,007 56.5% 3,580,905 TOTAL 162,254,895166,528,12613,904,091152,624,035 432,853,05870,597,156 35.3%35,526,924 - 37 -
CITY OF HIGH POINT

ANALYSIS OF REVENUE SOURCES

FY 2022 FY 2023 FY 2024 Percent Actual Budget Proposed Change Change GENERAL FUND Taxes Ad valorem taxes-current year $58,068,999 $69,126,672 $72,286,028 $3,159,356 4.6% Ad valorem taxes-prior years 750,956 613,260 462,850 (150,410) -24.5% Penalty and interest 435,573 321,012 386,676 65,664 20.5% Tax Rebates/discounts -269,146 (268,831) (392,080) (123,249) 45.8% Registered Motor Vehicle Taxes 5,751,612 5,308,054 5,857,611 549,557 10.4% Sales Taxes 27,177,248 27,367,152 31,183,580 3,816,428 13.9% Utility Sales Tax 6,698,493 6,800,000 6,925,000 125,000 1.8% Room Occupancy Tax 2,053,380 1,900,000 2,471,000 571,000 30.1% Rental Vehicle Tax 284,831 275,000 290,000 15,000 5.5% Total Taxes $100,951,945 $111,442,319 $119,470,665 $8,028,346 7.2% Intergovernmental Revenues Utility franchise tax $346,464 $450,000 $362,700 ($87,300) -19.4% Beer and wine tax 453,519 496,197 481,093 (15,104) -3.0% ABC Shared Revenue 1,794,818 2,100,000 2,100,000 0 0.0% ABC mixed beverage tax 195,040 185,000 185,000 0 0.0% Powell Bill 3,269,349 3,265,000 3,265,000 0 0.0% Video Programming Fee 859,769 819,028 779,428 (39,600) -4.8% Guilford County - Library 533,855 591,558 597,474 5,916 1.0% County-Colfax/Deep River Fire 348,135 375,000 375,000 0 0.0% Guilford County-SROs 699,463 699,465 699,465 0 0.0% Payment in lieu of Taxes-Electric 989,849 1,006,151 978,944 (27,207) -2.7% Other intergovernmental revenues 1,116,038 1,302,224 1,351,509 49,285 3.8% Total Intergovernmental Revenues $10,606,298 $11,289,623 $11,175,613 ($114,010) -1.0% Licenses and Permits Privilege licenses $69,454 $85,000 $85,000 $0 0.0% Building Inspection permits 2,040,656 1,582,200 1,882,200 300,000 19.0% Vehicle User Fee 1,800,841 2,050,000 2,065,000 15,000 0.7% Library Fees 11,585 7,500 7,500 0 0.0% Other licenses and fees 698,802 513,975 527,975 14,000 2.7% Total Licenses and Permits $4,621,338 $4,238,675 $4,567,675 $329,000 7.8% Charges for Services Recreation programs $3,181,228 $3,308,670 $3,746,820 $438,150 13.2% Other services 2,342,746 1,902,665 1,920,266 17,601 0.9% Total Charges for Services $5,523,974 $5,211,335 $5,667,086 $455,751 8.7% - 38 -

ANALYSIS OF REVENUE SOURCES, cont.

FY 2022 FY 2023 FY 2024 Percent Actual Budget Proposed Change Change Interest Income ($966,601) $125,000 $600,000 $475,000 380.0% Miscellaneous Revenues $1,569,109 $522,117 $632,217 $110,100 21.1% Installment Financing $1,139,254 $0 $0 $0 0.0% Fund Balance Appropriated $0 $0 $0 $0 0.0% Total General Fund Revenues $123,445,317 $132,829,069 $142,113,256 $9,284,187 7.0% SPECIAL GRANTS FUND Local, State, Federal Grants $15,804,116 $4,775,009 $4,087,764 ($687,245) -14.4% Community Development Block Grant 1,481,504 2,622,000 2,397,471 (224,529) -8.6% Interfund Transfers 379,971 587,345 279,271 (308,074) -52.5% Total Special Grants Fund Revenue $17,665,591 $7,984,354 $6,764,506 ($1,219,848) -15.3% ECONOMIC DEV. INCENTIVE FUND Net Economic Development Fund $97,352 $525,000 $1,025,000 $500,000 95.2% Interfund Transfers 475,000 475,000 475,000 0 0.0% Total Economic Dev. Incentive Fund $572,352 $1,000,000 $1,500,000 $500,000 50.0% INSURANCE RESERVE FUND $19,992,740 $21,699,921 $21,642,375 ($57,546) -0.3% GENERAL DEBT SERVICE FUND Net General Debt Service Fund $9,657,549 $6,291,603 $5,851,985 ($439,618) -7.0% Interfund Transfers 5,297,550 6,474,442 6,655,844 181,402 2.8% Total General Debt Service Fund $14,955,099 $12,766,045 $12,507,829 ($258,216) -2.0% GENERAL CAPITAL PROJ FUND Net General Capital Projects Fund $275,000 $0 $2,010,020 $2,010,020 0.0% Interfund Transfers 8,320,415 2,990,323 4,122,898 1,132,575 37.9% Total General Capital Projects Fund $8,595,415 $2,990,323 $6,132,918 $3,142,595 105.1% GENERAL BOND PROJ FUND Interfund Transfers $145,935 $0 $600,000 $600,000 0.0% Total General Bond Projects Fund $145,935 $0 $600,000 $600,000 0.0% INTERNAL SERVICE FUNDS $15,440,360 $17,323,391 $18,586,116 $1,262,725 7.3% WATER-SEWER FUND Residential Sales $35,101,807 $36,887,187 $37,977,000 $1,089,813 3.0% City Sales 425,132 444,911 475,000 30,089 6.8% Industrial Sales 2,544,905 2,641,798 3,066,000 424,202 16.1% Commercial Sales 13,745,341 14,431,307 15,950,000 1,518,693 10.5% Irrigation Sales 1,931,385 2,209,838 2,043,500 (166,338) -7.5% - 39 -

ANALYSIS OF REVENUE SOURCES, cont.

FY 2022 FY 2023 FY 2024 Percent Actual Budget Proposed Change Change Other Charges for Services $3,079,200 $4,192,195 $4,571,068 $378,873 9.0% Miscellaneous & Other Revenues 53,156,019 1,802,000 2,121,350 319,350 17.7% Total Water-Sewer Fund $109,983,789 $62,609,236 $66,203,918 $3,594,682 5.7% WATER-SEWER CAPITAL FUND $45,849,691 $10,343,350 $10,998,250 $654,900 6.3% ELECTRIC FUND Residential Sales $46,320,475 $47,000,000 $47,000,000 $0 0.0% Industrial Sales 15,237,841 17,000,000 15,000,000 (2,000,000) -11.8% Commercial Sales 52,402,176 52,900,000 52,900,000 0 0.0% Other Services 10,587,627 9,960,844 10,810,844 850,000 8.5% Intergovernmental 12,856 0 0 0 0.0% Interest on Investments (3,554,208) 1,018,000 1,018,000 0 0.0% Retained Earnings Appropriated 0 12,160,000 8,637,856 (3,522,144) -29.0% Total Electric Fund Revenue $121,006,767 $140,038,844 $135,366,700 ($4,672,144) -3.3% ELECTRIC CAPITAL FUND $2,000,000 $4,840,000 $6,350,000 $1,510,000 31.2% MASS TRANSIT FUND Operating Receipts $679,669 $3,304,365 $3,364,042 $59,677 1.8% Intergovernmental revenues 2,464,188 678,817 251,816 (427,001) -62.9% Licenses & Permits 32,708 390,000 390,000 0 0.0% Miscellaneous & Other Revenues 255 10,000 10,000 0 0.0% Total Net Mass Transit Fund Revenue $3,176,820 $4,383,182 $4,015,858 ($367,324) -8.4% Interfund Transfers $618,367 $1,735,262 $1,661,176 ($74,086) -4.3% Total Mass Transit Fund $3,795,187 $6,118,444 $5,677,034 ($441,410) -7.2% MASS TRANSIT CAPITAL FUND $563,672 $1,496,875 $3,770,000 $2,273,125 151.9% PARKING FUND Fees $238,409 $230,000 $259,975 $29,975 13.0% Interest on Investments 1,792 3,000 3,000 0 0.0% Total Net Parking Fund Revenue $240,201 $233,000 $262,975 $29,975 12.9% Interfund Transfers $320,000 $251,926 $281,479 $29,553 11.7% Total Parking Fund Revenue $560,201 $484,926 $544,454 $59,528 12.3% SOLID WASTE FUND Tipping Fees $5,950,974 $6,450,000 $6,440,000 ($10,000) -0.2% Landfill User Fee 3,086,955 3,129,375 3,325,375 196,000 6.3% Environmental Services Pick Up Fee 7,507,560 7,606,950 7,480,450 (126,500) -1.7% - 40 -

ANALYSIS OF REVENUE SOURCES, cont.

FY 2022 FY 2023 FY 2024 Percent Actual Budget Proposed Change Change Recycling Sales $1,046,434 $1,038,400 $1,038,400 $0 0.0% Interest on Investments (303,432) 150,000 110,000 (40,000) -26.7% Landfill State Excise Tax 86,158 84,500 84,500 0 0.0% Miscellaneous Revenues (27,848) 46,650 47,025 375 0.8% Retained Earnings Appropriated 0 2,990,000 2,485,561 (504,439) -16.9% Total Net Solid Waste Fund Revenue $17,346,801 $21,495,875 $21,011,311 ($484,564) -2.3% Interfund Transfers $2,346,000 $2,125,000 $0 ($2,125,000) -100.0% Total Solid Waste Fund Revenue $19,692,801 $23,620,875 $21,011,311 ($2,609,564) -11.0% SOLID WASTE CAPITAL FUND $2,825,000 $3,304,000 $521,000 ($2,783,000) -84.2% SOLID WASTE LANDFILL CLOSURE FUND $1,161,055 $4,346,000 $221,000 ($4,125,000) -94.9% STORMWATER FUND Stormwater Fees $5,278,344 $5,297,445 $6,119,113 $821,668 15.5% Interest on Investments (321,399) 50,000 50,000 0 0.0% Other Fees 867,348 40,000 10,000 (30,000) -75.0% Retained Earnings Appropriated 0 680,228 1,520,952 840,724 0.0% Total Stormwater Fund Revenue $5,824,293 $6,067,673 $7,700,065 $1,632,392 26.9% STORMWATER CAPITAL FUND $0 $1,350,000 $7,101,855 $5,751,855 0.0% MARKET AUTHORITY FUND Business License $1,702,509 $1,700,000 $1,700,000 $0 0.0% Occupancy Tax 472,047 400,000 525,000 125,000 31.3% Total Net Market Authority Fund Revenue $2,174,556 $2,100,000 $2,225,000 $125,000 6.0% Interfund Transfers $1,000,000 $1,000,000 $1,000,000 $0 0.0% Total Market Authority Fund Revenue $3,174,556 $3,100,000 $3,225,000 $125,000 4.0% TOTAL REVENUE $517,249,821 $464,313,326 $478,537,587 $14,224,261 3.1% - 41 -

TAX VALUES, RATES AND COLLECTIONS

Ten Largest Taxpayers - Fiscal Year Ending June 2022

City
REAL PROPERTY Fiscal Year Residential Commercial Industrial Personal Public Service Total Assessed % Inc Property Property Property Total Property Companies Value yr/yr 2007 3,615,085,429 2,530,768,578 942,311,760 7,088,165,767 1,409,442,958 122,178,728 8,619,787,453 2.5% 2008 3,778,859,150 2,729,035,922 994,596,450 7,502,491,522 1,441,055,968 131,332,066 9,074,879,556 5.3% 2009 4,231,853,123 2,408,171,911 1,005,788,880 7,645,813,914 1,452,697,393 131,984,351 9,230,495,658 1.7% 2010 4,279,155,000 2,483,747,575 1,008,165,180 7,771,067,755 1,417,186,050 131,456,290 9,319,710,095 1.0% 2011 n/a n/a n/a 7,682,834,650 1,402,419,615 129,766,404 9,215,020,669 -1.1% 2012 n/a n/a n/a 7,655,916,694 1,455,701,042 129,074,157 9,240,691,893 0.3% 2013 4,300,290,483 1,949,336,323 987,346,355 7,236,973,161 1,501,465,603 148,989,146 8,887,427,910 -3.8% 2014 4,315,429,943 2,149,860,980 969,318,600 7,434,609,523 1,489,840,190 128,387,727 9,052,837,440 1.9% 2015 4,397,388,367 1,872,215,206 977,839,178 7,247,442,751 1,555,428,785 126,857,380 8,929,728,916 -1.4% 2016 4,349,667,380 2,014,352,593 914,694,134 7,278,714,107 1,587,787,369 140,281,138 9,006,782,614 0.9% 2017 4,429,691,766 1,942,245,655 993,448,540 7,365,385,961 1,674,065,813 141,688,783 9,181,140,557 1.9% 2018 4,581,596,716 2,093,081,705 1,036,916,309 7,711,594,730 1,724,751,200 144,885,945 9,581,231,875 4.4% 2019 4,617,512,541 2,073,676,161 1,111,145,808 7,802,334,510 1,774,628,867 142,350,789 9,719,314,166 1.4% 2020 4,682,399,768 2,160,965,902 1,076,074,949 7,919,440,619 1,765,251,099 146,722,026 9,831,413,744 1.2% 2021 4,654,184,818 2,399,151,079 1,152,797,572 8,206,133,469 1,853,256,085 132,238,810 10,191,628,364 3.7% 2022 4,881,023,097 2,316,281,493 1,195,301,312 8,392,605,902 1,914,514,749 119,329,377 10,426,450,028 2.3% 2023 6,461,582,330 2,982,073,249 1,484,953,703 10.928,609,282 2,144,255,909 148,765,393 13,221,630,584 26.8% 2024 (est) 6,588,164,797 3,040,492,095 1,514,043,962 11,142,700,854 2,220,204,743 148,756,549 13,511,662,146 2.2%
of High Point Assessed Value History
Name Nature of Business Assessed Value % of Total Assessed Value International Market Centers, LP (IHFC) Home Furnishings Showroom $340,539,538 3.27% EBSCO Income Properties Real Estate 86,023,695 0.83% Carolina Investment Properties Real Estate 69,818,999 0.67% Amada Manufacturing 68,856,270 0.66% Blue Ridge Companies Real Estate 65,015,708 0.62% BCORE Affiliates Real Estate 64,868,300 0.62% The Carroll Companies Real Estate 64,164,663 0.62% Thomas Built Buses/Daimler Trucks Bus Manufacturing 63,471,894 0.61% Ralph Lauren Corporation (Polo) Clothing 62,079,585 0.60% Samson Marketing Home Furnishings Showroom 41,049,897 0.39% $925,888,549 8.89% - 42 -

WHERE THE MUNICIPAL DOLLAR GOES

All Funds

Electric Fund

Public Safety Communications Center, Police, Fire, Building Inspections, Local Code Enforcement

Recreation/Culture/ Neighborhoods Parks & Recreation, Library, Theatre, Outside Agencies, Planning & Development, Economic Development, Community Development, Market Authority

General Government Governing Body, City Management, City Attorney, Budget and Evaluation, Human Relations, Engineering, Information Technology Services, Human Resources, Financial Services, Special Appropriations

Transportation Transportation, Street Maintenance, Transit, Parking

Debt Service/ Reimbursements Reimbursement, Contingency, Debt Service, Internal Service Funds, Special Grants Fund

Environmental Health Water and Sewer, Solid Waste, Stormwater, Public Services except Street Maintenance Capital Capital Projects

Electric
Public Safety Debt
Other/Transfer Recreation/Culture/ Neighborhoods General Government Capital Environmental Health Electric 28.3% 20% 7.4% 11% 15.1% 6.8% 7.6% Transportation 3.8% - 43 -
Service/

ANALYSIS OF EXPENDITURES

FY 2022 Actual FY 2023 Budget FY 2024 Proposed Change % Budget Change GENERAL FUND Governing Body City Council $380,291 $517,064 $520,790 $3,726 0.7% City Clerk 280,051 249,656 235,052 (14,604) -5.8% Total Governing Body $660,342 $766,720 $755,842 ($10,878) -1.4% City Management City Manager $1,131,893 $1,209,171 $1,313,355 $104,184 8.6% Joblink-Idol Street Bldg. 63,516 84,344 84,344 0 0.0% Total City Management $1,195,409 $1,293,515 $1,397,699 $104,184 8.1% City Attorney $2,209,057 $1,760,018 $1,871,213 $111,195 6.3% Communications & Public Engagement (CPE) Administration $198,418 $195,790 $204,091 $8,301 4.2% Marketing 426,731 473,104 498,441 25,337 5.4% Human Relations 179,381 197,242 234,603 37,361 18.9% Diversity, Equity, & Inclusion 152088 225,110 256,091 30,981 13.8% Total CPE $956,618 $1,091,246 $1,193,226 $101,980 9.4% Economic Development $437,369 $519,322 $523,891 $4,569 0.9% Engineering Services Engineering Service $1,759,918 $1,969,087 $2,143,861 $174,774 8.9% Facility Maintenance $1,870,275 2,089,639 2,136,308 46,669 2.2% Depot Maintenance 43,256 77,658 77,717 59 0.1% Total Maintenance Operations $3,673,449 $4,136,384 $4,357,886 $221,502 5.4% Information Technology Services Info. Tech Services Admin $7,533,849 $8,398,466 $9,115,377 $716,911 8.5% Communications Center 2,602,959 3,060,676 3,069,234 8,558 0.3% Total Information Technology $10,136,808 $11,459,142 $12,184,611 $725,469 6.3% Human Resources Administration $1,126,168 $1,317,293 $1,374,855 $57,562 4.4% Safety and Health 685,472 669,613 702,173 32,560 4.9% Total Human Resources $1,811,640 $1,986,906 $2,077,028 $90,122 4.5% - 44 -

ANALYSIS OF EXPENDITURES, cont.

FY 2022 Actual FY 2023 Budget FY 2024 Proposed Change % Budget Change Financial Services Administration $1,145,208 $600,369 $676,116 $75,747 12.6% Accounting Financial Reporting 471,107 494,008 518,296 24,288 4.9% Accounting Operations 576,601 645,581 628,562 (17,019) -2.6% Purchasing 378,069 397,188 483,341 86,153 21.7% Budget and Evaluation 328,428 337,980 331,308 (6,672) -2.0% Total Financial Services $2,899,413 $2,475,126 $2,637,623 $162,497 6.6% Police Chief's Office $1,454,852 $1,252,143 $1,756,969 $504,826 40.3% Investigations 7,149,180 8,010,368 8,397,321 386,953 4.8% Field Operations South 8,922,457 0 0 0 0.0% Field Operations North 8,429,278 0 0 0 0.0% Police Facilities 126,438 394,874 427,485 32,611 8.3% Patrol 401,823 17,415,621 18,255,065 839,444 4.8% Support Services 66,029 4,839,327 5,918,090 1,078,763 22.3% Community Engagement 2,430 2,656,419 3,127,228 470,809 17.7% Total Police $26,552,487 $34,568,752 $37,882,158 $3,313,406 9.6% Fire Administration $3,709,672 $4,056,411 $4,251,524 $195,113 4.8% Suppression 19,738,410 23,668,303 24,187,573 519,270 2.2% Total Fire $23,448,082 $27,724,714 $28,439,097 $714,383 2.6% Transportation Administration $925,525 $1,184,624 $1,268,300 $83,676 7.1% Traffic Signs and Markings 846,123 880,168 960,500 80,332 9.1% Traffic Signals 770,030 802,527 817,075 14,548 1.8% Computerized Signal System 433,542 477,133 535,864 58,731 12.3% Total Transportation $2,975,220 $3,344,452 $3,581,739 $237,287 7.1% Public Services Administration $463,908 $509,219 $526,232 $17,013 3.3% Cemeteries 294,281 340,833 399,317 58,484 17.2% Street Maintenance 5,776,449 7,988,785 8,166,067 177,282 2.2% Total Public Services $6,534,638 $8,838,837 $9,091,616 $252,779 2.9% Planning $1,184,310 $1,358,128 $1,584,472 $226,344 16.7% - 45 -

ANALYSIS OF EXPENDITURES, cont.

FY 2022 Actual FY 2023 Budget FY 2024 Proposed Change % Budget Change Building Inspections Building Inspections $1,609,179 $1,831,259 $1,943,204 $111,945 6.1% Development Services 490,817 531,727 573,203 41,476 7.8% Total Building Inspections $2,099,996 $2,362,986 $2,516,407 $153,421 6.5% Community Dev. and Housing Community Dev. and Housing $760,858 $792,269 $1,154,398 $362,129 45.7% CD&H Tax Foreclosure Properties 69,405 206,000 206,000 0 0.0% Local Code Enforcement 743,920 1,011,625 1,052,049 40,424 4.0% Total Comm. Dev/Housing $1,574,183 $2,009,894 $2,412,447 $402,553 20.0% Parks and Recreation Administration $2,395,587 $1,957,298 $2,098,643 $141,345 7.2% Programs 2,516,627 3,335,438 3,394,663 59,225 1.8% Special Facilities 6,153,012 6,147,909 6,869,253 721,344 11.7% Parks 3,343,677 3,817,205 3,809,678 (7,527) -0.2% Total Parks and Recreation $14,408,903 $15,257,850 $16,172,237 $914,387 6.0% Library Administration $730,715 $742,094 $803,374 $61,280 8.3% Technical Services 310,751 356,575 347,068 (9,507) -2.7% Building Maintenance 395,204 435,164 504,282 69,118 15.9% Children's Services 742,132 809,368 856,338 46,970 5.8% Library Research Services 946,569 1,026,432 1,112,249 85,817 8.4% Information Services 339,639 364,584 384,639 20,055 5.5% Readers' Services 825,034 902,933 883,791 (19,142) -2.1% Heritage Resource Center 231,087 250,489 259,889 9,400 3.8% Lending Services 689,566 755,872 776,114 20,242 2.7% Historical Museum 704,040 807,187 892,898 85,711 10.6% Total Library $5,914,737 $6,450,698 $6,820,642 $369,944 5.7% Theatre Administration $361,621 $372,224 $384,709 $12,485 3.4% Box Office 185,888 404,551 253,380 (151,171) -37.4% Technical Services 436,643 517,033 530,977 13,944 2.7% Building Maintenance 194,308 218,255 218,255 0 0.0% Total Theatre $1,178,460 $1,512,063 $1,387,321 ($124,742) 8.3% Salary Savings Adjustment $0 ($600,000) ($1,000,000) ($400,000) 66.7% Special Appropriations $3,700,767 $4,660,235 $5,717,143 $1,056,908 22.7% - 46 -

ANALYSIS OF EXPENDITURES, cont.

FY 2022 Actual FY 2023 Budget FY 2024 Proposed Change % Budget Change Reimbursements/Redistribution ($10,945,086) ($12,134,959) ($13,386,170) ($1,251,211) 10.3% General Contingency $0 $400,000 $400,000 $0 0.0% TOTAL NET GENERAL FUND $102,606,802 $121,242,029 $128,618,128 $7,376,099 6.1% Interfund Transfers $16,357,911 $11,587,040 $13,495,128 $1,908,088 16.5% TOTAL GENERAL FUND $118,964,713 $132,829,069 $142,113,256 $9,284,187 7.0% SPECIAL GRANTS FUND $15,540,456 $5,180,354 $4,185,035 ($995,319) -19.2% COMMUNITY DEVELOP. FUND $1,613,431 $2,804,000 $2,579,471 ($224,529) -8.0% ECONOMIC DEV. INCENTIVE FUND $344,500 $1,000,000 $1,500,000 $500,000 50.0% INSURANCE RESERVE FUND $19,825,117 $21,699,921 $21,642,375 ($57,546) -0.3% GENERAL DEBT SERVICE FUND G.O. Bond Debt Service $12,793,753 $10,179,795 $9,946,062 ($233,733) -2.3% Limited Obligation Bonds 2,603,016 2,586,250 2,561,767 (24,483) -0.9% TOTAL GENERAL DEBT SERVICE FUND $15,396,769 $12,766,045 $12,507,829 ($258,216) -2.0% NET GEN. CAPITAL PROJECTS FUND $2,931,025 $2,547,000 $5,689,595 $3,142,595 0.0% Interfund Transfers 443,323 443,323 443,323 0 0.0% TOTAL GEN. CAPITAL PROJ. FUND $3,374,348 $2,990,323 $6,132,918 $3,142,595 105.1% GENERAL BOND PROJECTS FUND $18,581,949 $0 $600,000 $600,000 0.0% TOTAL CENTRAL SERVICES FUND $14,477,134 $17,323,391 $18,586,116 $1,262,725 7.3% WATER AND SEWER FUND Operating Administration $2,667,600 $3,705,457 $3,767,296 $61,839 1.7% Eastside Plant 4,044,330 3,784,004 3,957,837 173,833 4.6% Westside Plant 1,896,934 2,282,099 2,119,487 (162,612) -7.1% Mains 4,232,102 5,579,818 6,005,199 425,381 7.6% Laboratory Services 1,189,478 1,291,790 1,342,453 50,663 3.9% Facilities Maintenance 4,838,954 5,022,636 5,255,117 232,481 4.6% Frank Ward Plant 3,737,657 3,869,057 4,576,984 707,927 18.3% - 47 -

ANALYSIS OF EXPENDITURES, cont.

FY 2022 Actual FY 2023 Budget FY 2024 Proposed Change % Budget Change Residuals Management $1,629,338 $2,009,803 $2,392,875 $383,072 19.1% Water and Sewer Operating $24,236,393 $27,544,664 $29,417,248 $1,872,584 6.8% Water-Sewer Non-Departmental $7,940,332 $8,684,079 $9,416,827 $732,748 8.4% Subtotal Operating $32,176,725 $36,228,743 $38,834,075 $2,605,332 7.2% Contingency $0 $300,000 $300,000 $0 0.0% Debt Service 68,252,137 15,188,143 15,646,593 458,450 3.0% NET TOTAL WATER & SEWER FUND $100,428,862 $51,716,886 $54,780,668 $3,063,782 5.9% Interfund Transfers $8,655,000 $10,892,350 $11,423,250 $530,900 4.9% TOTAL WATER AND SEWER FUND $109,083,862 $62,609,236 $66,203,918 $3,594,682 5.7% WATER/SEWER CAPITAL PROJ. FUND $17,886,958 $10,343,350 $10,998,250 $654,900 6.3% ELECTRIC FUND Operating and Maintenance Administration $979,564 $1,012,994 $1,034,223 $21,229 2.1% Power Supply Expense 92,219,430 96,154,151 91,126,944 (5,027,207) -5.2% Engineering 1,172,333 1,593,190 1,686,773 93,583 5.9% Warehouse 1,982,985 760,345 765,231 4,886 0.6% Structures and Stations 996,415 1,078,973 1,149,101 70,128 6.5% Lines Maintenance 1,459,955 1,498,547 1,623,547 125,000 8.3% Street Lighting 210,487 412,721 412,721 0 0.0% Metering/Customer Installation 80,983 368,395 368,395 0 0.0% System Improvements 12,392,260 14,535,161 15,295,577 760,416 5.2% Customer Service Administration $339,990 $416,413 $629,102 $212,689 51.1% Meter Reading 746,727 829,675 864,814 35,139 4.2% Revenue Collections 1,311,306 1,428,602 1,468,370 39,768 2.8% Mail Room 120,939 142,305 142,305 0 0.0% Telephone Center 1,215,029 1,365,106 1,463,627 98,521 7.2% Water Meter Services 641,835 662,053 745,301 83,248 12.6% Dispatch 458,513 466,630 496,551 29,921 6.4% Field Services 558,659 593,135 559,266 (33,869) -5.7% Total Operating and $116,887,410 $123,318,396 $119,831,848 ($3,486,548) -2.8% Customer Service Electric Non-Departmental $2,407,102 $3,120,448 $3,499,852 $379,404 12.2% - 48 -

ANALYSIS OF EXPENDITURES, cont.

FY 2022 Actual FY 2023 Budget FY 2024 Proposed Change % Budget Change Subtotal Operating $119,294,512 $126,438,844 $123,331,700 ($3,107,144) -2.5% Electric Contingency $0 $450,000 $450,000 $0 0.0% Electric Capital Projects 1,213,700 6,500,000 3,500,000 (3,000,000) -46.2% TOTAL NET ELECTRIC FUND $120,508,212 $133,388,844 $127,281,700 ($6,107,144) -4.6% Interfund Transfers $3,110,000 $6,650,000 $8,085,000 $1,435,000 21.6% TOTAL ELECTRIC FUND $123,618,212 $140,038,844 $135,366,700 ($4,672,144) -3.3% ELECTRIC CAPITAL FUND $2,108,159 $4,840,000 $6,350,000 $1,510,000 31.2% MASS TRANSIT FUND $4,992,432 $6,118,444 $5,677,034 ($441,410) -7.2% MASS TRANSIT CAPITAL FUND $500,000 $1,496,875 $3,770,000 $2,273,125 151.9% PARKING FUND Parking Facilities Operating Parking Facility - Hotel $52,449 $80,839 $88,489 $7,650 9.5% Parking Facility - Broad St. 23,218 32,895 46,726 13,831 42.0% Parking Facility - High W. Com 224,858 371,192 409,239 38,047 10.2% Total Parking Operating $300,525 $484,926 $544,454 $59,528 12.3% Parking Capital Projects $63,797 $0 $0 $0 0.0% TOTAL PARKING FUND $364,322 $484,926 $544,454 $59,528 12.3% SOLID WASTE FUND Ingleside $729,144 $907,535 $940,322 $32,787 3.6% Landfill Operating 6,158,510 7,216,085 7,521,139 305,054 4.2% Municipal Recycling Facility 2,195,728 2,349,931 2,480,045 130,114 5.5% Environmental Services 7,654,294 8,571,721 9,103,881 532,160 6.2% Subtotal Operating $16,737,676 $19,045,272 $20,045,387 $1,000,115 5.3% Solid Waste Non-Departmental $20,580 $32,603 $60,924 $28,321 86.9% Capital Projects 200,446 2,625,000 500,000 (2,125,000) -81.0% TOTAL NET SOLID WASTE FUND $16,958,702 $21,702,875 $20,606,311 ($1,096,564) -5.1% Interfund Transfers $1,030,496 $1,918,000 $405,000 ($1,513,000) -78.9% TOTAL SOLID WASTE FUND $17,989,198 $23,620,875 $21,011,311 ($2,609,564) -11.0% SOLID WASTE CAPITAL FUND $29,700 $3,304,000 $521,000 ($2,783,000) -84.2% SOLID WASTE LANDFILL CLOSURE FUND $4,346,000 $4,346,000 $221,000 ($4,125,000) -94.9% - 49 -

ANALYSIS OF EXPENDITURES, cont.

FY 2022 Actual FY 2023 Budget FY 2024 Proposed Change % Budget Change STORMWATER FUND Stormwater Management Stormwater Maintenance $2,866,598 $3,693,850 $4,553,038 $859,188 23.3% Subtotal Operating $2,866,598 $3,693,850 $4,553,038 $859,188 23.3% Debt Service $2,037,487 $1,153,823 $1,000,172 ($153,651) -13.3% Capital Projects 926,482 0 0 0 0.0% TOTAL NET STORMWATER FUND $5,830,567 $4,847,673 $5,553,210 $705,537 14.6% Interfund Transfers $0 $1,220,000 $2,146,855 $926,855 0.0% TOTAL STORMWATER FUND $5,830,567 $6,067,673 $7,700,065 $1,632,392 26.9% STORM WATER CAPITAL FUND $19,826 $1,350,000 $7,101,855 $5,751,855 0.0% MARKET AUTHORITY FUND $3,174,556 $3,100,000 $3,225,000 $125,000 4.0% TOTAL EXPENDITURES $498,062,209 $464,313,326 $478,537,587 $14,224,261 3.1% - 50 -

SUMMARY OF PERSONNEL COMPLEMENT

FY 2022 FY 2023 FY 2024 Function Budget Budget Proposed Change Governing Body - City Clerk 2 2 2 0 City Manager 6 6 6 0 City Attorney 4 7 7 0 Communications and Public Engagement Administration 1 1 1 0 Marketing 4 4 4 0 Human Relations 2 2 2 0 Diversity, Equity, & Inclusion 2 2 2 0 Engineering and Facility Services 30 30 30 0 Communications and Info. Serv. 26 26 26 0 Communications Center 32 31 32 1 Economic Development 4 4 4 0 Human Resources Administration 9 9 9 0 Safety and Health 6 6 6 0 Financial Services Administration 3 3 3 0 Accounting 5 5 5 0 Treasury Services 7 7 7 0 Budget and Evaluation 3 3 3 0 Purchasing 4 5 5 0 Police Chief's Office 7 5 5 0 Major Crimes 69 71 71 0 Police Facilities 2 2 2 0 Patrol 165 165 165 0 Support Services 28 29 29 0 Community Engagement 30 30 30 0 Fire Administration 24 24 24 0 Suppression 214 216 216 0 Transportation Administration 10 10 10 0 Traffic Signs and Markings 8 8 8 0 - 51 -
cont. FY 2022 FY 2023 FY 2024 Function Budget Budget Proposed Change Transportation, cont. Traffic Signals 5 5 5 0 Computerized Signal System 4 4 4 0 Public Services Administration 3 3 3 0 Cemeteries 4 4 4 0 Street Maintenance 42 40 40 0 Planning 12 14 14 0 Inspections Building Inspections 17 17 17 0 Development Services 6 6 6 0 Community Development and Housing Community Development 3 3 6 3 Local Code Enforcement 7 7 7 0 Parks and Recreation Administration 16 16 17 1 Parks and Recreation Programs 19 20 20 0 Parks and Recreation Special Facilities 43 43 44 1 Parks 41 41 41 0 Library Administration 4 4 4 0 Technical Services 4 4 4 0 Building Maintenance 4 5 5 0 Children's Services 6 6 7 1 Research Services 8 9 9 0 Information Services 3 3 3 0 Library Readers' Services 6 6 6 0 Heritage Resource Center 3 3 3 0 Lending Services 10 10 10 0 Historical Museum 7 7 7 0 Theatre Administration 2 2 2 0 Box Office 1 1 1 0 Technical Services 3 3 3 0 Total General Fund 990 999 1006 7 - 52 -
SUMMARY OF PERSONNEL COMPLEMENT,
FY 2022 FY 2023 FY 2024 Function Budget Budget Proposed Change Community Development Block Grant CD Administration 1 1 1 0 Affordable Housing 6 6 3 -3 Community Resource Programs 2 2 2 0 Total Community Dev. Block Grant 9 9 6 -3 Water and Sewer Fund Administration 9 9 9 0 Eastside Plant 15 15 15 0 Westside Plant 13 13 13 0 Mains 47 47 47 0 Laboratory Services 10 10 10 0 Maintenance Services 27 27 27 0 Frank L. Ward Plant 17 18 18 0 Residuals Management 8 8 8 0 Total Water and Sewer Fund 146 147 147 0 Electric Fund - Customer Service Administration 4 5 5 0 Meter Reading 10 10 10 0 Revenue Collections 12 12 12 0 Telephone Center 15 14 14 0 Water Meter Service 5 6 6 0 Dispatch 7 7 7 0 Field Serv. Cut-Ons/Offs 7 6 6 0 Electric Fund Engineering 10 10 10 0 Administration 3 3 3 0 Electric Opr. and Maint. Warehouse 5 5 5 0 Operating and Maint. Dist. Exp. 5 5 5 0 Electric System Improvements 46 47 49 2 Total Electric Fund 129 130 132 2 Mass Transit Fund 55 55 55 0 - 53 -
SUMMARY OF PERSONNEL COMPLEMENT, cont.
cont. FY 2022 FY 2023 FY 2024 Function Budget Budget Proposed Change Parking Fund High & Commerce 3 3 3 0 Total Parking Fund 3 3 3 0 Solid Waste Fund Ingleside Compost Facility 6 6 6 0 Landfill Facilities Operating 17 19 19 0 Municipal Recycling Facility 25 25 25 0 Environmental Services 50 53 53 0 Total Solid Waste Fund 98 103 103 0 Stormwater Fund 27 27 27 0 Central Services Fund Radio Repair Shop 4 4 4 0 Fleet Services 22 22 22 0 Total Central Services Fund 26 26 26 0 Operating 1483 1499 1505 6 Grants 9 7 7 0 Total Full-Time Positions 1492 1506 1512 6 - 54 -
SUMMARY OF PERSONNEL COMPLEMENT,
FY 2022 FY 2023 FY 2024 Function Budget Budget Proposed Change Part-Time Positions City Management 1 1 1 0 Engineering 1 1 1 0 Police 11 11 11 0 Fire 1 1 1 0 Information Technology 3 3 1 -2 Parks and Recreation 171 169 167 -2 Library 25 25 24 -1 Theatre 3 3 3 0 Transportation 2 2 2 0 Public Service GF 5 5 5 0 Fleet 1 1 1 0 Water & Sewer 12 12 12 0 Electric 9 9 9 0 Mass Transit 8 8 8 0 Parking 9 9 9 0 Landfill 3 3 3 0 Stormwater 2 2 2 0 Total Part-time Positions 267 265 260 -5 GRAND TOTAL 1,759 1,771 1,772 1 - 55 -
SUMMARY OF PERSONNEL COMPLEMENT, cont.

DEBT SERVICE POLICIES & OVERVIEW

In North Carolina, the issuance of bonds is accomplished with the guidance and approval of the North Carolina Local Government Commission (LGC) from the point of development of a bond referendum to the actual sale of the bonds. The LGC must approve the concept and amount of a bond issuance before it goes to the voters for approval. Upon approval of a bond referendum by the citizens and sale of the bonds, the LGC is able to develop a level payment schedule to avoid major swings in the debt service obligations from year-to-year. As old debt is either retired or decreases, new debt is issued. This helps in minimizing the effect of debt on the property tax rate and as well as utility rates when revenue bonds are issued.

In November 2019, voters approved a $50 million bond referendum to fund transportation, affordable housing, and parks and recreation projects. The first tranche of bonds was issued in FY 2021-22.

Listed below are the City of High Point debt issues that are on the current long-term debt plan. The total long-term debt service for FY 2023-24 is shown by fund below.

DEBT ISSUES

General Debt Service

The total General Debt Service for fiscal year 2023-2024 is $12,347,829. The fiscal year 2023-2024

General Debt Service Fund debt issues are as follows:

FY 2024 Debt Service Pay Off Year 2014 – GO Public Improvement Bond 411,369 2034 2014 – GO Refunding 933,356 2027 2016 – GO Refunding 1,888,300 2029 2018 – GO 2/3 Public Improv. Bond 517,275 2039 2018 – Limited Obligation Bond 2,561,767 2039 2020 – GO Refunding 1,119,464 2030 2020 – Limited Obligation Bond 1,306,613 2040 2022A – 2/3 Public Improvement Bond 768,500 2032 2022B – Public Improvement Bond 2,068,063 2042 2022C – GO Refunding 773,122 2032 - 56 -

Water/Sewer Fund

Water-Sewer debt service for fiscal year 2023-2024 is $15,546,593. The fiscal year 2023-2024 WaterSewer Fund debt issues are as follows:

Stormwater Fund

The total debt service for the Stormwater Fund in fiscal year 2023-2024 is $1,002,815. The 2004 bond referendum included $15.4 million in Stormwater projects Stormwater debt service includes the principal and interest payment of the General Obligation portion for Stormwater Bonds. The debt on these bonds has previously been supported by property taxes dedicated to the General Obligation Bonds.

A $1 per month increase in ERU fees in the Stormwater Fund was implemented in FY 2015-16 to pay for this debt service in the future. An additional $1 per month fee was approved in FY 2016-2017 to pay for future bonded debt projects. A bond sale is being planned in the future, and funds are being set aside for the impact of future debt service payments. Smaller stormwater projects will continue to be funded through user fees in the Pay-Go Capital Program. The fiscal year 2023-2024 Stormwater Fund debt issue follows:

FY 2024 Debt Service Pay Off Year ARRA – Federal Revolving Loan 32,609 2030 2014 Revenue Bonds 1,347,001 2025 2016 Revenue Refunding 4,603,275 2034 2019 Revenue Bonds 3,408,350 2044 2021B Refunding 1,012,618 2040 2022 Revenue Bond 2,327,075 2047 2022B Refunding 2,406,879 2032 2022C Refunding 408,786 2026
FY 2024 Debt Service Pay Off Year 2014 – G.O. Refunding 129,794 2027 2016 – G.O. Refunding 380,075 2029 2020 – G.O. Refunding 274,506 2030 2022C – GO Refunding 215,797 2026 - 57 -

Long-Term Equipment Leases-Installment Contracts

The City of High Point finances some equipment with installment contracts. The total lease principal and interest for fiscal year 2023-2024 is $2,224,642.

Bond Agency Ratings

The City’s capacity to finance and pay for needed improvements is evaluated from time to time by the following rating agencies: Moody’s Investment Services, Standard & Poor’s, and Fitch Ratings. Protecting and enhancing our bond ratings is one of our highest priorities.

The City has seen a series of bond rating upgrades since 2003, including the addition of a AAA bond rating assignment by Standard & Poor’s. The City’s bond ratings were re-affirmed in conjunction with our bond sale in April 2022.

FY 2024 Debt Service Pay Off Year Communication Equipment 255,774 2025 Radio Equipment 378,144 2026 Fleet Equipment 377,551 2026 Fire Equipment 404,938 2027 Fire Equipment 595,205 2029 Fleet Equipment 213,027 2029
Moody's S&P Global Fit ch General Obligation Bonds Aa1 AAA AA+ Revenue Bonds Aa2 AAA AA+ Limited Obligation Bonds N/A AA+ AACITY OF HIGH POINT CURRENT BOND RATINGS - 58 -

ASSESSED VALUES AND DEBT LIMITATIONS – END OF FISCAL YEAR (dollars

Note: NC Statute GS 159-55 limits the city’s outstanding debt to 8% of the appraised value of property subject to taxation. The following deductions are made from gross debt to arrive at net debt applicable to the limit: Money held for payment of principal; debt incurred for water, sewer, gas, or electric power purchase; uncollected special assessments, and funding and refunding bonds not yet issued.

The legal debt margin is the difference between the debt limit and the City’s net det outstanding applicable to the limit and represents the City’s legal borrowing authority.

Note: Debt is presented as gross and does not include bond premiums/discounts.

in thousands) Assessed Value $10,426,450 Debt Limit (1) 8% of assessed value $834,116 Amount of Debt Applicable to Limit General Obligation Debt 77,729 Less: Amount available for repayment of GO bonds 11,280 Debt Outstanding for water purpose 130 Total Net Debt Applicable to Limit 66,319 Legal Debt Margin Available $767,797 Total net debt applicable to the limit as a % of debt limit 7.95%
- 59 -

DEBT OUTSTANDING AND MATURITIES

Debt Service Components

TOTAL SUBTOTALSUBTOTAL ANNUAL Principal Interest Total Principal Interest Total PRINCIPAL INTEREST DEBT SERVICE FY 2024 10,054,769 3,751,875 13,806,644 10,232,783 6,313,982 16,546,765 20,287,551 10,065,857 30,353,409 FY 2025 10,057,674 3,416,004 13,473,679 10,649,811 5,896,663 16,546,474 20,707,485 9,312,668 30,020,153 FY 2026 9,721,339 3,091,822 12,813,161 10,923,432 5,477,894 16,401,325 20,644,770 8,569,716 29,214,486 FY 2027 9,110,705 2,780,775 11,891,480 10,908,187 5,062,045 15,970,232 20,018,892 7,842,819 27,861,712 FY 2028 8,442,934 2,501,425 10,944,359 11,225,175 4,640,983 15,866,159 19,668,109 7,142,409 26,810,518 FY 2029 7,611,536 2,234,526 9,846,062 11,460,580 4,203,598 15,664,178 19,072,116 6,438,124 25,510,241 FY 2030 6,517,072 1,998,768 8,515,840 11,748,537 3,773,297 15,521,834 18,265,609 5,772,066 24,037,675 FY 2031 5,281,000 1,789,344 7,070,344 11,821,000 3,349,155 15,170,155 17,102,000 5,138,500 22,240,500 FY 2032 5,318,000 1,598,447 6,916,447 12,237,000 2,913,319 15,150,319 17,555,000 4,511,766 22,066,766 FY 2033 5,080,000 1,404,038 6,484,038 8,433,000 2,515,886 10,948,886 13,513,000 3,919,924 17,432,924 FY 2034 5,120,000 1,228,119 6,348,119 8,770,000 2,171,733 10,941,733 13,890,000 3,399,852 17,289,852 FY 2035 4,858,000 1,049,691 5,907,691 6,256,000 1,883,881 8,139,881 11,114,000 2,933,572 14,047,572 FY 2036 6,732,000 847,066 7,579,066 6,469,000 1,656,219 8,125,219 13,201,000 2,503,285 15,704,285 FY 2037 4,890,000 643,474 5,533,474 5,335,000 1,455,089 6,790,089 10,225,000 2,098,562 12,323,562 FY 2038 5,232,000 477,296 5,709,296 5,513,000 1,266,923 6,779,923 10,745,000 1,744,218 12,489,218 FY 2039 4,971,000 308,739 5,279,739 5,691,000 1,080,349 6,771,349 10,662,000 1,389,087 12,051,087 FY 2040 2,521,000 182,923 2,703,923 5,864,000 895,868 6,759,868 8,385,000 1,078,790 9,463,790 FY 2041 1,565,000 109,550 1,674,550 3,655,000 738,400 4,393,400 5,220,000 847,950 6,067,950 FY 2042 1,565,000 54,775 1,619,775 3,785,000 608,475 4,393,475 5,350,000 663,250 6,013,250 FY 2043 - - - 3,920,000 473,825 4,393,825 3,920,000 473,825 4,393,825 FY 2044 - - - 4,055,000 334,350 4,389,350 4,055,000 334,350 4,389,350 FY 2045 - - - 2,105,000 221,300 2,326,300 2,105,000 221,300 2,326,300 FY 2046 - - - 2,195,000 135,300 2,330,300 2,195,000 135,300 2,330,300 FY 2047 - - - 2,285,000 45,700 2,330,700 2,285,000 45,700 2,330,700 Total 114,649,029 $ 29,468,658 $ 144,117,687 $ 175,537,505 $ 57,114,233 $ 232,651,738 $ 290,186,534 $ 86,582,890 $ 376,769,425 $ TAX SUPPORTED DEBT UTILITY SUPPORTED DEBT3,000 6,000 9,000 12,000 15,000 18,000 21,000 24,000 27,000 30,000 33,000 Thousands PRINCIPAL INTEREST - 60 -

GENERAL FUND

Proposed 202 3- 202 4 Operating Budget

$142,113,256

The General Fund is the general operating fund of the City. It is used to account for all financial resources except those required to be accounted for in another fund.

Budget Summary

BUDGET 2021-2022 2022-2023 2022-2023 2023-2024 $ % Actual Budget Est. Act. Proposed Change Change REVENUES Fund Balance $0 $0 $0 $0 $0 0.0% Property Tax 64,737,994 75,100,167 76,472,411 78,601,085 3,500,918 4.7% Sales & Use Taxes 36,213,951 36,342,152 39,453,573 40,869,580 4,527,428 12.5% Intergovernmental 10,742,943 11,289,623 10,927,549 11,175,613 (114,010) -1.0% Licenses & Permits 4,621,338 4,238,675 4,539,656 4,567,675 329,000 7.8% Charges for Services 5,390,182 5,211,335 5,111,848 5,667,086 455,751 8.7% Miscellaneous 1,738,909 647,117 813,376 1,232,217 585,100 90.4% Total Revenues $123,445,317 $132,829,069 $137,318,413 $142,113,256 $9,284,187 7.0% EXPENDITURES Personnel Services $76,576,660 $92,222,714 $83,232,714 $96,980,841 $4,758,127 5.2% Operating 22,595,527 25,585,529 25,945,890 27,431,279 1,845,750 7.2% Capital Outlay 1,627,892 1,418,900 1,418,900 1,480,546 61,646 4.3% Debt Service 1,806,723 1,614,886 1,614,886 2,325,462 710,576 44.0% Contingency 0 400,000 0 400,000 0 0.0% Total Expenditures $102,06,802 $121,242,029 $112,212,390 $128,733,180 $7,491,151 6.2% Interfund Transfers $16,357,911 $11,587,040 $20,418,672 $13,380,076 $1,793,036 15.5% Net Expenditures $118,964,713 $132,829,069 $132,631,062 $142,113,256 $9,284,187 7.0% -61 -

GENERAL FUND REVENUES & EXPENDITURES Revenues

The 2023-2024 proposed property tax rate remains at 61.75 cents per $100 of valuation. The Debt Service Fund continues to include 3.4 cents of the tax rate to fund the 2004 bond authorization bond issues as authorized by High Point voters in the 2004 bond referendum.

Property tax revenues represent 55.3% or $78,601,085 of the total General Fund revenues. Property tax collections are projected to increase approximately $3,500,918, or 4.7%. The projected collections are based on a collection rate of 99.3%. The proposed General Fund property tax rate is 58.35 cents.

Sales tax revenues represent 28.8% or $40,869,850 of General Fund revenues and are projected to increase approximately $4,527,428, or 12.5% due to strong increases in retail sales tax during the current year and projected to continue in FY 2023-24. Sales tax revenue is estimated to increase approximately 4.5% above the year-end estimates. In addition, occupancy tax revenues are increasing $571,000 compared to the FY 2022-23 budget.

License and permit fees are projected to increase $329,000, or 7.8% due primarily to increased building permit activity. Charges for services are increasing by $455,751, or 6.7% due to increases in Parks and Recreation program revenue, including at Blair Park and Oak Hollow golf courses and at Oak Hollow Campground. Miscellaneous revenue is estimated to increase by $585,100. This is due to stronger investment income projections.

Expenditures

Personnel Services include an average mid-year merit adjustment of 3% and increased employer contributions for retirement. The general fund budget includes the addition of 2 full-time positions and 5 reclassification of existing positions. Details are in the Manager's Message.

Operating expenditures are increasing $1,845,750 or 7.2%. $571,000 of this is an increase to the contribution to Visit High Point, which is completely offset by an increased budget for occupancy tax revenues. Other drivers include increases to computer and software license fees ($524,000), higher Fleet Services charges for additional vehicle replacements ($510,000), and increased consulting/professional services (389,000), mainly due to inflationary pressures.

Capital outlay funding is budgeted at $1,480,546 for FY 2023-24. This is driven by maintenance and repairs for Parks and Recreation, Information Technology equipment, and funding for the fire apparatus replacement program.

Interfund transfers out are increasing by $1,908,088. The general fund contribution for capital projects increased $1,132,575, helping meet growing deferred maintenance and other capital needs of the general fund service areas. The proposed budget also includes a $600,000 reimbursement to the Solid Waste Post-Closure Fund, the first payment for the interfund loan provided for the City Lake Park improvements.

- 62 -

WHERE THE MUNICIPAL DOLLAR ORIGINATES

General Fund

Property Tax General Fund Property Tax

Charges for Services Charges for Services from General and Miscellaneous Revenues

Intergovernmental Revenues Revenues from Federal, State and other Local jurisdictions

Sales & Use Tax/Licenses and Fees Sales Tax, Vehicle Tax, Room Occupancy Tax, Licenses, Permits, Inspections, Library Fines, and other Miscellaneous Fees Appropriated Fund Balance Fund Balances

Property Tax Sales & Use Tax/ Licenses & Fees
Intergovernmental
4.9% 32% 7.8% 55.3% - 63 -
Charges for Services
Revenues

WHERE THE MUNICIPAL DOLLAR GOES

General Fund

Public Safety Communications Center, Police, Fire, Building Inspections

Recreation/Culture/ Neighborhoods

General Government

Transportation/Public Services

Parks & Recreation, Library, Theatre, Outside Agencies, Economic Development, Community Development & Housing, Planning

Governing Body, City Management, City Attorney, Budget & Evaluation, Human Relations, Engineering, Information Technology Services, Human Resources, Financial Services, Special Appropriations

Transportation, Streets Maintenance, Public Services

Other Transfers & Reimbursements, General Contingency

8.9% Public Safety Recreation/ Culture/ Neighborhoods Transportation/ Public Services General Government 20.7% 19.4% 50.6% Other 0.4% - 64 -

GOVERNING BOD Y

Proposed 2023-2024 Operating Budget

$755,842

SANDRA KEENEY, CITY CLERK

Mission Statement

The mission of the City Clerk's Office is to keep and maintain records of the High Point City Council including minutes, ordinances, resolutions, contracts and other vital documents, and to perform other duties as may be required by the High Point Charter/Code of Ordinances and the North Carolina General Statutes. Budget Summary

BUDGET 2021-2022 2022-2023 2023-2024 % 2024-2025 Actual Budget Proposed Change Projected Revenues General Revenue Allocation $660,332 $766,720 $755,842 -1.4% $759,401 Misc. Revenue 10 0 0 0.0% 0 Total $660,342 $766,720 $755,842 -1.4% $759,401 Expenditures Personnel Services $456,544 $411,165 $398,437 -3.1% $401,069 Operating Expenses 203,798 355,555 357,405 0.5% 358,332 Total $660,342 $766,720 $755,842 -1.4% $759,401 Expenditures by Division City Council $380,291 $517,064 $520,790 0.7% $521,377 City Clerk 280,051 249,656 235,052 -5.8% 238,024 Total $660,342 $766,720 $755,842 -1.4% $759,401 Personnel Summary STAFFING 2021-2022 2022-2023 2023-2024 2024-2025 Actual Budget Proposed Projected City Council Part-time Positions 9 9 9 9 City Clerk Full-time Positions 2 2 2 2 Total Position Authorized: Part-time Positions 9 9 9 9 Full-time Positions 2 2 2 2 - 65 -

Performance Measures

Measure(s) FY22 Actual FY23 Projected FY24 Projected Boards and Commissions records 100.0% 100.0% 100.0% Transmit Code of Ordinances within 3 business days after adoption 100.0% 100.0% 100.0% Contract agreements returned to Purchasing within 3 business days 100.0% 100.0% 100.0% Meeting notifications and calendaring events for Council 10.0% 100.0% 100.0% Distribution of minutes 100.0% 100.0% 100.0% File Ordinances/Resolutions within 3 business days after adoption 100.0% 100.0% 100.0% Respond to public records requests within 2 business days 95.0% 100.0% 100.00% - 66 -

CITY MANAGER

Proposed 2023-2024 Operating Budget

$ 1,313,355

Mission Statement

The City Manager’s Office provides overall leadership and direction for carrying out the policy directives of the City Council and setting the standards for delivering excellent public programs and services to the City of High Point. The Manager’s Office provides strategic guidance to the City Council on issues of importance to the city in order to bring together the community’s human, economic and civic resources for the purpose of creating the single most livable, safe and prosperous community in America.

Budget Summary

TASHA LOGAN FORD, CITY MANAGER
BUDGET 2021-2022 2022-2023 2023-2024 % 2024-2025 Actual Budget Proposed Change Projected Revenues Miscellaneous Revenue $1,050 $0 $0 0.0% $0 General Revenue Allocation 1,130,843 1,209,171 1,313,355 8.6% 1,337,921 Total $1,131,893 $1,209,171 $1,313,355 8.6% $1,337,921 Expenditures Personnel Services $1,031,403 $1,070,031 $1,171,545 9.5% $1,195,155 Operating Expenses 88,698 139,140 141,810 1.9% 142,766 Capital Outlay 8,626 0 0 0.0% 0 Debt Service 3,166 0 0 0.0% 0 Total $1,131,893 $1,209,171 $1,313,355 8.6% $1,337,921 Expenditures by Division City Manager $1,131,893 $1,209,171 $1,313,355 8.6% $1,337,921 Total $1,131,893 $1,209,171 $1,313,355 8.6% $1,337,921 Personnel Summary STAFFING 2021-2022 2022-2023 2023-2024 2024-2025 Actual Budget Proposed Projected City Manager Full-time Positions 6 6 6 6 - 67 -

Performance Measures

Measure(s) FY22 Actual FY23 Projected FY24 Projected Customer Service Survey 100% 100% 100% Organization Excellence 100% 100% 100% Strategic Plan 100% 100% 100% - 68 -

CITY ATTORNEY

Proposed 2023-2024 Operating Budget

$ 1,871,213

MEGHAN MAGUIRE, CITY ATTORNEY (INTERIM)

Mission Statement

The City Attorney's primary purpose is to advise the City Council and administration on legal aspects of the City's activities, administer the legal programs of the City and advocate the City's legal interests before the courts.

Budget Summary

BUDGET 2021-2022 2022-2023 2023-2024 % 2024-2025 Actual Budget Proposed Change Projected Revenues Miscellaneous Revenue $21,434 $0 $0 0.0% $0 General Revenue Allocation 2,187,623 1,760,018 1,871,213 6.3% 1,893,578 Total $2,209,057 $1,760,018 $1,871,213 6.3% $1,893,578 Expenditures Personnel Services $672,719 $979,065 $1,078,345 10.1% $1,099,735 Operating Expenses 1,533,373 780,953 792,868 1.5% 793,843 Capital Outlay 2,169 0 0 0.0% 0 Debt Service 796 0 0 0.0% 0 Total $2,209,057 $1,760,018 $1,871,213 6.3% $1,893,578 Expenditures by Division City Attorney $2,209,057 $1,760,018 $1,871,213 6.3% $1,893,578 Total $2,209,057 $1,760,018 $1,871,213 6.3% $1,893,578 Personnel Summary STAFFING 2021-2022 2022-2023 2023-2024 2024-2025 Actual Budget Proposed Projected City Attorney Full-time Positions 4 7 7 7 Part-time Positions 1 1 1 1 - 69 -

COMMUNICATIONS &

PUBLIC ENGAGEMENT

Proposed 2023-2024 Operating Budget

$ 1,193,226

Mission Statement

The Office of Communications & Public Engagement strives to keep residents engaged and informed about the mission, programs and services offered by the City of High Point through various media platforms. We support the City Council, City Manager and City of High Point staff by enhancing the delivery of information to our various community audiences and by helping to promote our organization’s values of integrity and excellence.

Budget Summary BUDGET 2021-2022 2022-2023 2023-2024 % 2024-2025 Actual Budget Proposed Change Projected Revenues General Revenue Allocation $956,618 $1,091,246 $1,193,226 9.4% $1,224,138 Total $956,618 $1,091,246 $1,193,226 9.4% $1,224,138 Expenditures Personnel Services $833,003 $946,002 $1,022,915 8.1% $1,050,028 Operating Expenses 96,885 145,244 170,311 17.3% 174,110 Capital Outlay 25,504 0 0 0.0% 0 Debt Service 1,226 0 0 0.0% 0 Total $956,618 $1,091,246 $1,193,226 9.4% $1,224,138 Expenditures by Division Administration $198,418 $195,790 $204,091 4.2% $209,719 Communication & Marketing 426,731 473,104 498,441 5.4% 511,266 Human Relations 179,381 197,242 234,603 18.9% 239,452 Diversity, Equity & Inclusion 152,088 225,110 256,091 13.8% 263,701 Total $956,618 $1,091,246 $1,193,226 9.4% $1,224,138
- 70 -

Budget Highlights

- The proposed budget includes $25,000 in the Human Relations Divison budget to cover the costs of a large outreach event in the community. Funding will cover entertainment, a stage, and other required amenities.

STAFFING 2021-2022 2022-2023 2023-2024 2024-2025 Actual Budget Proposed Projected Administration Full-time Positions 1 1 1 1 Communications & Marketing Full-time Positions 4 4 4 4 Human Relations Full-time Positions 2 2 2 2 Diversity, Equity & Inclusion Full-time Positions 2 2 2 2 Total Position Authorized: Full-time Positions 9 9 9 9 Performance Measures Measure(s) FY22 Actual FY23 Projected FY24 Projected Communications & Marketing Create 6 videos 8 6 6 Maintain website optimization at 75% 93% 80% 80% Human Relations Customer Intake and Response 182 150 150 Fair Housing and Landlord/Tenant Training Conducted 7 5 5 Awareness and Advocacy Events Conducted 15 10 10
Personnel Summary
- 71 -

HUMAN RESOUR CES

Proposed 2023-2024 Operating Budget

$ 2,077,028

Mission Statement

The mission of the Human Resources department is to provide services that promote a work environment characterized by fair treatment of staff, open communications, personal accountability, trust and mutual respect.

Budget Summary BUDGET 2021-2022 2022-2023 2023-2024 % 2024-2025 Actual Budget Proposed Change Projected Revenues General Revenue Allocation $1,811,640 $1,986,906 $2,077,028 4.5% $2,154,335 Total $1,811,640 $1,986,906 $2,077,028 4.5% $2,154,335 Expenditures Personnel Services $1,351,269 $1,479,590 $1,568,463 6.0% $1,609,840 Operating Expenses 447,386 507,316 508,565 0.3% 544,495 Capital Outlay 9,499 0 0 0.0% 0 Debt Service 3,486 0 0 0.0% 0 Total $1,811,640 $1,986,906 $2,077,028 4.5% $2,154,335 Expenditures by Division Administration $1,126,168 $1,317,293 $1,374,855 4.4% $1,437,518 Safety & Health 685,472 669,613 702,173 4.9% 716,817 Total $1,811,640 $1,986,906 $2,077,028 4.5% $2,154,335 Personnel Summary STAFFING 2021-2022 2022-2023 2023-2024 2024-2025 Actual Budget Proposed Projected Human Resources Admin Full-time Positions 9 9 9 9 Safety & Health Full-time Positions 6 6 6 6 Total Position Authorized: Full-time Positions 15 15 15 15 - 72 -

Performance Measures

Measure(s) FY22 Actual FY23 Projected FY24 Projected Human Resources Administration Grievances Filed 9 10 10 Percentage of female employees in workforce 28.0% 30.0% 33.0% Percentage of minority employees in workforce 25.0% 27.0% 30.0% Safety & Health City Facility Safety Inspections Performed 15 30 30 Employees Participating in One or More Wellness Programs 367 403 423 Non-Occupational Clinic Visits 244 280 308 Pre-Employment Drug Screenings 122 128 134 Total Lost Workdays 600 630 661 Workers' Compensation Wage Payments $122,353 $128,470 $134,894 -73 -

FINANCIAL SERVICES

Proposed 2023-2024 Operating Budget

$ 2,637,623

Mission Statement

The mission of the Financial Services Administration division is to provide a centralized resource for the City's financial affairs, including establishing and maintaining the City's fiscal policies and procedures; coordinating and managing the City's capital projects and debt management programs; providing an internal audit function to safeguard assets and assist with operational efficiencies and compliance with City policies, federal and state laws, and administrative regulations; and coordinating the efficiency and effectiveness of other divisions within the Financial Services Department.

Budget Summary

BUDGET 2021-2022 2022-2023 2023-2024 % 2024-2025 Actual Budget Proposed Change Projected Revenues Departmental Revenue $286,431 $270,000 $335,000 24.1% $335,000 General Revenue Allocation 2,612,982 2,205,126 2,302,623 4.4% 2,365,020 Total $2,899,413 $2,475,126 $2,637,623 6.6% $2,700,020 Expenditures Personnel Services $2,032,007 $2,156,989 $2,268,661 5.2% $2,328,262 Operating Expenses 854,352 318,137 368,962 16.0% 371,758 Capital Outlay 9,549 0 0 0.0% 0 Debt Service 3,505 0 0 0.0% 0 Total $2,899,413 $2,475,126 $2,637,623 6.6% $2,700,020 Expenditures by Division Administration $1,145,208 $600,369 $676,116 12.6% $689,982 Accounting – Reporting 471,107 494,008 518,296 4.9% 531,648 Accounting – Operations 576,601 645,581 628,562 -2.6% 642,244 Budget & Evaluation 328,428 337,980 331,308 -2.0% 339,934 Purchasing 378,069 $397,188 483,341 21.7% 496,212 Total $2,899,413 $2,475,126 $2,637,623 6.6% $2,700,020 -74 -

Budget Highlights

- The proposed FY 2023-24 budget includes an additional $48,500 for increased audit fees and actuarial studies for other post-empoyment benefits (OPEB) and an incurred budget not reported (IBNR) report.

STAFFING 2021-2022 2022-2023 2023-2024 2024-2025 Actual Budget Proposed Projected Administration Full-time Positions 3 3 3 3 Accounting – Reporting Full-time Positions 5 5 5 5 Accounting – Operations Full-time Positions 7 7 7 7 Budget & Evaluation Full-time Positions 3 3 3 3 Purchasing Full-time Positions 4 5 5 5 Total Position Authorized: Full-time Positions 22 23 23 23 Performance Measures Measure(s) FY22 Actual FY23 Projected FY24 Projected Accounting – Reporting #Journal Entry Transaction Processed 3,240 3,091 3,291 # of Accounting Periods Closed Within 10 Business Days 11 10 8 # of Active State/Federal Grants Being Managed 64 72 71 Audit Submitted by 12/1 Yes Yes Yes Accounting – Operations # of Invoices Processed for AP 18,102 18,148 19,045 $ Rebate received from E-Payables Program 129,667 $166,387 $110,000 % of Vendors Paid Electronically 22.24% 51.94% 70.00% Average Yield to Maturity for Investment Portfolio 0.53% 1.57% 1.68% Purchasing # Of Re-Bids Due to lack of Bidder Participation 3 2 2 Receive Sustained Professional Purchasing Award (SPPA) from CAGP Yes Yes Yes
Personnel Summary
-75 -

ENGINEERING SERVICES

Proposed 2023-2024 Operating Budget

$ 4,357,886

TREVOR SPENCER, DIRECTOR

Mission Statement

The Engineering Services' mission is to assist in making High Point the most livable and prosperous community by providing professional engineering services to other City departments with direct contact and service missions to the public. When directly involved with individual citizens, we advise, solve problems, answer complaints and regulate development for quality assurance. We are dedicated to innovation, teamwork, and professional engineering, while providing quality construction through inspection and contract administration.

Budget Summary

BUDGET 2021-2022 2022-2023 2023-2024 % 2024-2025 Actual Budget Proposed Change Projected Revenues Grading Permits $39,840 $43,500 $43,500 0.0% $43,500 Sub-Division/Driveway Inspections 29,950 50,000 50,000 0.0% 50,000 Reimbursement For Services 753,575 821,731 838,432 2.0% 855,201 General Revenue Allocation 2,850,084 3,221,153 3,425,954 6.4% 3,531,515 Total $3,673,449 $4,136,384 $4,357,886 5.4% $4,480,216 Expenditures Personnel Services $2,252,359 $2,531,863 $2,726,246 7.7% $2,796,597 Operating Expenses 1,373,772 1,604,521 1,631,640 1.7% 1,683,619 Capital Outlay 36,360 0 0 0.0% 0 Debt Service 10,958 0 0 0.0% 0 Total $3,673,449 $4,136,384 $4,357,886 5.4% $4,480,216 Expenditures by Division Engineering Services $1,759,918 $1,969,087 $2,143,861 8.9% $2,204,613 Facility Services 1,870,275 2,089,639 2,136,308 2.2% 2,195,528 Depot Maintenance 43,256 77,658 77,717 0.1% 80,075 Total $3,673,449 $4,136,384 $4,357,886 5.4% $4,480,216 - 76 -

Personnel Summary

Performance Measures

Measure(s) FY22 Actual FY23 Projected FY24 Projected Engineering Services Driveway Inspection Residential 555 400 400 Erosion Control Permits 152 100 100 In-house Survey Services 45 40 40 Plan Reviews 254 175 175 Facility Services # Hours performing Preventative Maintenance on Equipment 520 460 460 # Labor hours on Construction/Retrofit Projects 2,000 3,000 3,000 % Call backs 2.0% 2.0% 2.0% % incomplete work orders 6.0% 0.0% 0.0% % of emergency request responded in 30 minutes or less 100.0% 100.0% 100.0% % routine request responded to in 8 hrs. or less 100.0% 100.0% 100.0% Service Calls Received 981 1,500 1,500 STAFFING 2021-2022 2022-2023 2023-2024 2024-2025 Actual Budget Proposed Projected Engineering Services Full-time Positions 20 20 20 20 Part-time Positions 1 1 1 1 Facility Services Full-time Positions 10 10 10 10 Total Positions Authorized: Full-time Positions 30 30 30 30 Part-time Positions 1 1 1 1 - 77 -

INFORMATION TECHNOLOGY SERVICES

Proposed 2023-2024 Operating Budget

$ 12,184,611

Mission Statement

The Communication and Information Services Division will provide relevant and timely solutions to business issues to enable our customers to support the City’s vision in a secure and reliable customer service driven environment. The mission of the Communications Services Division is to provide the citizens of High Point with a central point of contact to request public safety services and to dispatch those services in a timely and cost effective manner.

Budget Summary BUDGET 2021-2022 2022-2023 2023-2024 % 2024-2025 Actual Budget Proposed Change Projected Revenues General Revenue Allocation $10,136,808 $11,459,142 $12,184,611 6.3% $12,366,621 Total $10,136,808 $11,459,142 $12,184,611 6.3% $12,366,621 Expenditures Personnel Services $5,424,546 $6,386,072 $6,240,487 -2.3% $6,405,611 Operating Expenses 4,152,445 4,637,296 5,309,028 14.5% 5,442,960 Debt Service 257,375 255,774 518,050 102.5% 518,050 Capital Outlay 302,442 180,000 117,046 -35.0% 0 Total $10,136,808 $11,459,142 $12,184,611 6.3% $12,366,621 Expenditures by Division Info Tech Services Admin $7,533,849 $8,398,466 $9,115,377 8.5% $9,218,026 Communications Center 2,602,959 3,060,676 3,069,234 0.3% 3,148,595 Total $10,136,808 $11,459,142 $12,184,611 6.3% $12,366,621 - 78 -

Budget Highlights

- The Information Technology Services Administration proposed budget includes funding for an expansion and upgrade of the current wireless coverage area (including the downtown furniture market area) ($88,000), a replacement of an access layer switch that is at the end of its useful life ($117,046), and network access controls ($51,000) that will allow every hardware device that connects in City Hall to be authenticated.

- The cost for licenses and maintenance and existing information technology applications has increased for many city functions, totaling approximately $400,000. The costs of these increases range from as low as $1,500 to as high as $40,000, depending on the size and scope of the application. Some of the applications included are time and attendance management software, budget management software, website optimization, GIS systems, construction project management software, and network and firewalll systems and software, among others.

- The Communications Center budget includes the reclassification of two vacant part-time telecommunicator positions into one full-time telecommunicator position. The net budget impact of this reclassification is $29,947, incuding benefits.

STAFFING 2021-2022 2022-2023 2023-2024 2024-2025 Actual Budget Proposed Projected Info Tech Services Admin Full-time Positions 26 26 26 26 Communications Center Full-time Positions 32 31 32 32 Part-Time Positions 3 3 1 1 Total Position Authorized: Full-time Positions 58 57 58 58 Part-time Positions 3 3 1 1 Performance Measures Measure(s) FY22 Actual FY23 Projected FY24 Projected Info Tech Services Admin Internet Speeds - Spectrum 5,000 5,000 5,000 Communications Center Average Call Entry for Police Non-Emergency Calls (Receive to call taking finished) Priority 2-6 1.16 1 1 Avg Dispatch Time All Calls, Services, Priorities (receive to 1st Dispatch) 10 10 10 Maintain Required Training 100% 100% 100%
Personnel Summary
- 79 -

POLICE

Proposed 2023-2024 Operating Budget

$3 7,882,158

TRAVIS STROUD, POLICE CHIEF

Mission Statement

To make High Point a safe city by developing leaders and employees in crime fighting, community engagement, training, and professional policing.

Budget Summary

BUDGET 2021-2022 2022-2023 2023-2024 % 2024-2025 Actual Budget Proposed Change Projected Revenues Housing Authority Enforcement $191,282 $209,000 $209,000 0.0% $215,270 School Resource Officers 699,463 699,465 699,465 0.0% 699,465 Miscellaneous Revenue 147,936 161,767 185,567 14.7% 39,260 General Revenue Allocation 25,513,806 33,498,520 36,788,126 9.8% 37,976,972 Total $26,552,487 $34,568,752 $37,882,158 9.6% $38,930,967 Expenditures Personnel Services $21,119,415 $28,624,492 $31,105,819 8.7% $31,875,398 Operating Expenses 4,975,701 5,599,151 5,969,070 6.6% 6,248,300 Capital Outlay 142,100 0 0 0.0% 0 Debt Service 315,271 345,109 807,269 133.9% 807,269 Total $26,552,487 $34,568,752 $37,882,158 9.6% $38,930,967 Expenditures by Division Chief’s Office $1,454,852 $1,252,143 $1,756,969 40.3% $1,778,725 Police Investigations 7,149,180 8,010,368 8,397,321 4.8% 8,572,752 Field Operations South 8,922,457 0 0 0.0% 0 Field Operations North 8,429,278 0 0 0.0% 0 Police Facilities 126,438 394,874 427,485 8.3% 439,605 Police Patrol 401,823 17,415,621 18,255,065 4.8% 18,787,826 Police Support Services 66,029 4,839,327 5,918,090 22.3% 6,132,934 Police Community Engagement 2,430 2,656,419 3,127,228 17.7% 3,219,125 Total $26,552,487 $34,568,752 $37,882,158 9.6% $38,930,967 - 80 -

Personnel Summary

Budget Highlights

- Each year, Human Resources studies the classification and compensation of 1/3 of city positions. During FY 2022-23, Police Department positions were inlcuded as part of this study and increases were implemented in the fall of 2022. The proposed budget includes the salary increases implemented for the Police Department.

- The proposed budget includes the reclassification of a vacant sworn officer position to a firearms and tool mark examiner position. This is a specialized position within the Investigations Division responsible for the exmaination and classification of firearms and ammunition. The net budget impact for this reclassification is $75,723, mainly due to operating equipment and training, as well as a vehicle for the position.

STAFFING 2021-2022 2022-2023 2023-2024 2024-2025 Actual Budget Proposed Projected Chief's Office Full-time Positions 7 5 5 5 Police Investigations Full-time Positions 69 71 71 71 Police Facilities Full-time Positions 2 2 2 2 Police Patrol Full-time Positions 165 165 165 165 Part-time Positions 9 9 9 9 Police Support Services Full-time Positions 28 29 29 29 Part-time Positions 2 2 2 2 Police Community Engagement Full-time Positions 30 30 30 30 Total Position Authorized: Full-time Positions 301 302 302 302 Part-time Positions 11 11 11 11
Measure(s) FY22 Actual FY23 Projected FY24 Projected Number of Community Engagement events attended by Police Department Employees 2,631 2,517 2,769 Number of Calls for Service 116,011 125,757 128,272 Cleared Cases of Homicide Compared to National Average 100% 88% 88%
Performance Measures
- 81 -

Budget Highlights – continued

- The Police Department is in the process of transitioning their body worn cameras to a new vendor. The first year cost for this transition is $462,160 and includes storage of body cameara footage, maintenance of cameras, and upgrades to new cameras midway through the contract period (2.5 years) and at the end of the contract.

- 82 -

FIRE

Proposed 2023-2024 Operating Budget

$ 28,439,097

Mission Statement

The High Point Fire Department's mission is to serve the citizens of High Point by protecting lives and property throughout the City by emphasizing preparedness, education, prevention and intervention.

Budget
BUDGET 2021-2022 2022-2023 2023-2024 % 2024-2025 Actual Budget Proposed Change Projected Revenues Fire Inspections $15,225 $23,125 $23,125 0.0% $23,125 Colfax/Deep River Fire 348,135 375,000 375,000 0.0% 375,000 Miscellaneous Revenue -1,153 70,000 70,000 0.0% 70,000 General Revenue Allocation 23,085,875 27,256,589 27,970,972 2.6% 29,331,491 Total $23,448,082 $27,724,714 $28,439,097 2.6% $29,799,616 Expenditures Personnel Services $19,046,015 $22,278,173 $22,757,751 2.2% $23,342,138 Operating Expenses 3,291,476 3,381,138 3,496,203 3.4% 3,866,198 Debt Service 1,031,025 1,014,003 1,000,143 -1.4% 986,280 Capital Outlay 79,566 1,051,400 1,185,000 12.7% 1,605,000 Total $23,448,082 $27,724,714 $28,439,097 2.6% $29,799,616 Expenditures by Division Administration $3,709,672 $4,056,411 $4,251,524 4.8% $4,435,819 Fire Suppression 19,738,410 23,668,303 24,187,573 2.2% 25,363,797 Total $23,448,082 $27,724,714 $28,439,097 2.6% $29,799,616 - 83 -
Summary

Personnel Summary

Performance Measures

- The proposed budget includes $1,185,000 in capital outlay for Fire Suppression. This includes funding for station generators ($195,000), thermal imaging cameras ($30,000), jaws of life ($40,000), and the replacement of an engine apparatus truck ($920,000).

Measure(s) FY22 Actual FY23 Projected FY24 Projected Community Programs Conducted 141 350 375 Community Programs Participants 31,388 37,000 37,500 Incidents Total 15,127 16,500 17,000 Incidents Fire Total 608 655 625 Incidents Medical 9,610 10,250 10,500 Incidents False Alarm 1,805 1,750 1,650 Fire Code Violations 1,692 3,500 3,250 Fire Code Violations cleared within 90 days 618 1000 1,500 Budget Highlights
STAFFING 2021-2022 2022-2023 2023-2024 2024-2025 Actual Budget Proposed Projected Administration Full-time Positions 24 24 24 24 Part-time Position 1 1 1 1 Fire Suppression Full-time Positions 214 216 216 216 Total Position Authorized: Full-time Positions 238 240 240 240 Part-time Positions 1 1 1 1 - 84 -

PARKS & RECREATION

Proposed 2023-2024 Operating Budget

$ 16,172,237

Mission Statement

The purpose of the Administration Division is to provide the various administrative functions of the department and provide supervision to the divisions that provide recreational programs, neighborhood recreation centers, and landscaping and grounds maintenance. Park Rangers are also included in this accounting unit. The Programs Division consists of the various athletic programs, each of the neighborhood, recreation centers, Aspire, and Senior Citizen Services. The Special Facilities Division of the Parks and Recreation Department consists of City Lake Park and Pool, Washington Terrace Pool, Oak Hollow Marina and Park, Tennis, Golf, and Grillrooms as well as Blair Park Golf and Grillrooms. The Parks Division of the Parks and Recreation Department provides services for landscaping and facilities and grounds, which include mowing and landscaping at City facilities, medians, and islands. The division does field preparation and maintenance for the various athletic fields in the city.

Budget Summary BUDGET 2021-2022 2022-2023 2023-2024 % 2024-2025 Actual Budget Proposed Change Projected Revenues Self-Sustaining Programs $3,180,205 $3,308,670 $3,746,820 13.2% $3,728,427 Grants & Contributions 37,435 32,600 33,400 2.5% 33,400 Miscellaneous Revenue 5,792 3,387 15,488 357.3% 15,488 General Revenue Allocation 11,185,471 11,913,193 12,376,529 3.9% 13,125,537 Total $14,408,903 $15,257,850 $16,172,237 6.0% $16,902,852 Expenditures Personnel Services $8,707,193 $10,150,970 $10,644,040 4.9% $10,858,261 Operating Expenses 4,740,047 4,919,380 5,374,697 9.3% 5,916,591 Capital Outlay 812,202 187,500 153,000 -18.4% 128,000 Debt Service 149,461 0 0 0.0% 0 Total $14,408,903 $15,257,850 $16,172,237 6.0% $16,902,852 Expenditures by Division Parks & Rec Admin $2,395,587 $1,957,298 $2,098,643 7.2% $2,223,578 Programs Division 2,516,627 3,335,438 3,394,663 1.8% 3,447,160 Special Facilities 6,153,012 6,147,909 6,869,253 11.7% 7,137,701 Parks Division 3,343,677 3,817,205 3,809,678 -0.2% 4,094,413 Total $14,408,903 $15,257,850 $16,172,237 6.0% $16,902,852 - 85 -

Personnel Summary

Performance Measures

Budget Highlights

- The proposed Parks and Recreation budget includes the addition of one assistant recreation supervisor position for City Lake Park. This position would allow for direct and consistent management of the Meeting & Event Center activities as well as the numerous special events in the park throughout the year.

The propsed budget also includes the reclassification of the marketing coordinator position from part-time with benefits to full-time. Making this position full-time would give the department the ability to do more marketing for programs and facilities and implement more marketing campaigns for the department.

- The current fee schedule for Parks and Recreation allows for residents and non-residents to rent swim lanes for competition, in one hour intervals. This rental currently includes eight lanes. The proposed budget

STAFFING 2021-2022 2022-2023 2023-2024 2024-2025 Actual Budget Proposed Projected Parks & Rec Administration Full-time Positions 16 16 17 17 Part-time Positions 3 3 1 1 Programs Division Full-time Positions 19 20 20 20 Part-time Positions 50 48 48 48 Special Facilities Full-time Positions 43 43 44 44 Part-time Positions 116 116 116 116 Parks Division Full-time Positions 41 41 41 41 Part-time Positions 2 2 2 2 Total Position Authorized: Full-time Positions 119 120 122 122 Part-time Positions 171 169 167 167
Measure(s) FY22 Actual FY23 Projected FY24 Projected Percentage of monthly playground inspections 95.0% 100.0% 100.0% Percentage of actual expense recovered through revenue 25.0% 23.0% 23.0% Percentage of good and excellent responses in satisfaction survey 94.0% 90.0% 90.0% Number of new social media followers 2,001 1,000 1,000 Attend 10 community events each year 23 10 10 Number of new programs and special events 75 20 20
- 86 -

reduces the number of lanes rented to six, allowing two to remain available for public use during competitions.

- Many costs are increasing for existing Parks and Recreation supplies and services, including janitorial contracts, HVAC contracts, chemicals for pools, fertilizer, and equipment leases. The proposed budget is increased by approximately $115,000 to account for these cost increases.

- The proposed budget includes the addition of two passenger vans for Parks and Recreation ($56,000 each). One for the ASPIRE program and one for Allen Jay Recreation Center. Currently these programs borrow vans from other locations and program usage is increasing, making the need more prevalent. Rental vans are also much more difficult to acquire in today’s environment. The vans will be purchased by Fleet Services and are funded via a transfer from the general fund. Once acquired they will be assigned to Parks and Recreation.

- The budget includes funding for the replacement of various equipment and rolling stock needs. These include a replacement pole vault landing pit ($28,000), replacement mowers and other landscaping equipment ($30,000), a utility tractor for Oak Hollow Golf Course ($27,500), and the replacement of picnic shelters at City Lake Park ($54,000).

- 87 -

LIBRARY

Proposed 2023-2024 Operating Budget

$ 6,820,642

Mission Statement

The library mission is to nurture the joy of reading, share the power of knowledge, strengthen the sense of community, and enhance community vitality. The library supports this mission by focusing on the library strategic priorities of creating a customer-centered workforce, building cross functional teamwork capacity, maximizing operational effectiveness, using our facility and technology innovatively, and providing convenient and available access. The library serves customers and staff by acquiring, cataloging library materials and by maintaining an electronic database of library materials. The library serves children from birth through age 12, and their caregivers with programming developed to encourage, support, and foster the child's inalienable right to read, learn, and become the person of their choice. The library assists library users of all ages to locate requested materials, specific, general, business-related, and genealogical information using the resources of the City's library, other libraries, and on-line information sources and databases. The library develops and markets adult and young adult fiction book collections and non-print materials collections. The library lends the library's circulating materials through in person and prepares remote checkout.

The History Museum shares greater High Point's history by exploring the power of memory and providing perspective for current issues and by strengthening the sense of community.

BUDGET 2021-2022 2022-2023 2023-2024 % 2024-2025 Actual Budget Proposed Change Projected Revenues Guilford County Contribution $533,855 $591,558 $597,474 1.0% $597,474 Grant Revenues 6,500 0 0 0.0% 0 Fees, Fines & Copies 11,585 7,500 7,500 0.0% 7,500 Miscellaneous Revenue 22,521 7,850 7,850 0.0% 7,850 General Revenue Allocation 5,340,276 5,843,790 6,207,818 6.2% 6,455,067 Total $5,914,737 $6,450,698 $6,820,642 5.7% $7,067,891 Expenditures Personnel Services $4,523,489 $4,825,846 $5,155,375 6.8% $5,285,444 Operating Expenses 1,333,357 1,624,852 1,665,267 2.5% 1,782,447 Capital Outlay 44,842 0 0 0.0% 0 Debt Service 13,049 0 0 0.0% 0 Total $5,914,737 $6,450,698 $6,820,642 5.7% $7,067,891 - 88 -
Budget Summary

Budget Summary, cont.

BUDGET 2021-2022 2022-2023 2023-2024 % 2024-2025 Actual Budget Proposed Change Projected Expenditures by Division Library Administration $730,715 $742,094 $803,374 8.3% $851,266 Technical Services 310,751 356,575 347,068 -2.7% 356,871 Library Building Maint. 395,204 435,164 504,282 15.9% 523,806 Children's Services 742,132 809,368 856,338 5.8% 893,501 Research Services 946,569 1,026,432 1,112,249 8.4% 1,141,729 Information Services 339,639 364,584 384,639 5.5% 401,690 Reader's Services 825,034 902,933 883,791 -2.1% 915,598 Lending Services 689,566 755,872 776,114 2.7% 798,578 Heritage Resource Ctr. 231,087 250,489 259,889 3.8% 266,748 Historical Museum 704,040 807,187 892,898 10.6% 918,104 Total $5,914,737 $6,450,698 $6,820,642 5.7% $7,067,891 Personnel Summary STAFFING 2021-2022 2022-2023 2023-2024 2024-2025 Actual Budget Proposed Projected Library Administration Full-time Positions 4 4 4 4 Technical Services Full-time Positions 4 4 4 4 Library Building Maint. Full-time Positions 4 5 5 5 Children's Services Full-time Positions 6 6 7 7 Part-time Positions 5 5 4 4 Research Services Full-time Positions 8 9 9 9 Part-time Positions 4 4 4 4 Information Services Full-time Positions 3 3 3 3 Reader's Services Full-time Positions 6 6 6 6 Part-time Positions 4 4 4 4 Lending Services Full-time Positions 10 10 10 10 Part-time Positions 4 4 4 4 - 89 -

Personnel Summary, cont.

Performance Measures

Budget Highlights

- The proposd budget includes the reclassification of a part-time benefitted library outreach coordinator in Children’s Services to full-time. The net budget impact of this reclassification is $14,158.

STAFFING 2021-2022 2022-2023 2023-2024 2024-2025 Actual Budget Proposed Projected Heritage Resource Ctr. Full-time Positions 3 3 3 3 Historical Museum Full-time Positions 7 7 7 7 Part-time Positions 8 8 8 8 Total Position Authorized: Full-time Positions 55 57 58 58 Part-time Positions 25 25 24 24
Measure(s) FY22 Actual FY23 Projected FY24 Projected Lending Services Number of customers at drive-through 8,931 9,000 9,100 Accuracy of shelved items 99.0% 99.0% 99.0% Children's Services Number of all children's services programs provided 790 950 1000 Number of childcare home/center programs presented 342 500 550 Historical Museum Audience served 102,936 105,000 105,200 Percentage of information requests answered 100.0% 100.0% 100.0% Information Services Number of public computers and peripherals maintained 141 151 151 WiFi users 14,716 18,100 18,600 Reader's Services Circulation of downloadable materials 165,870 168,000 169,000 Instructional sessions 562 550 500 Research Services Customer transactions 24,476 25,000 25,200 Employment or business questions 353 450 500 Technical Services Holdings added 21,118 21,500 22,000 Holdings withdrawn 14,929 17,000 17,500
- 90 -

HIGH POINT THEATRE

Proposed 2023-2024 Operating Budget

$ 1,387,321

Mission Statement

The mission of the High Point Theatre is to excel in quality programming, customer service and facility utilization. The High Point Theatre's contribution to the cultural and artistic climate can help High Point in becoming the most livable city in North Carolina.

Budget Summary

BUDGET 2021-2022 2022-2023 2023-2024 % 2024-2025 Actual Budget Proposed Change Projected Revenues Box Office/Theatre Rentals $482,514 $290,000 $290,000 0.0% $290,000 Concessions Sales 40,810 40,000 40,000 0.0% 40,000 Miscellaneous Revenue 3,606 25,000 48,000 92.0% 48,000 General Revenue Allocation 651,530 1,157,063 1,009,321 -12.8% 1,042,596 Total $1,178,460 $1,512,063 $1,387,321 -8.3% $1,420,596 Expenditures Personnel Services $579,552 $651,284 $697,627 7.1% $715,228 Operating Expenses 595,432 860,779 689,694 -19.9% 705,368 Capital Outlay 2,543 0 0 0.0% 0 Debt Service 933 0 0 0.0% 0 Total $1,178,460 $1,512,063 $1,387,321 -8.3% $1,420,596 Expenditures by Division Administration $361,621 $372,224 $384,709 3.4% $392,822 Box Office 185,888 404,551 253,380 -37.4% 258,025 Technical Services 436,643 517,033 530,977 2.7% 551,464 Building Maintenance 194,308 $218,255 218,255 0.0% 218,285 Total $1,178,460 $1,512,063 $1,387,321 -8.3% $1,420,596 - 91 -

Personnel Summary

STAFFING 2021-2022 2022-2023 2023-2024 2024-2025 Actual Budget Proposed Projected Administration Full-time Positions 2 2 2 2 Box Office Full-time Positions 1 1 1 1 Part-time Positions 3 3 3 3 Technical Services Full-time Positions 3 3 3 3 Total Position Authorized: Full-time Positions 6 6 6 6 Part-time Positions 3 3 3 3
Measure(s) FY22 Actual FY23 Projected FY24 Projected Overall Attendance 35,120 45,000 45,000 Rental for entire venue, including Mendenhall Transportation Terminal (MTT) $82,928 $91,000 $95,000 - 92 -
Performance Measures

ECONOMIC DEVELOPMENT

Proposed 2023-2024 Operating Budget

$ 523,891

Mission Statement

The High Point Economic Development Corporation is a public-private organization whose mission is to: work to retain existing business and industry in the City of High Point; assist local companies in expanding; attract new business to locate in High Point; and encourage the creation of head-of-household jobs for Piedmont Triad residents.

Budget Summary BUDGET 2021-2022 2022-2023 2023-2024 % 2024-2025 Actual Budget Proposed Change Projected Revenues General Revenue Allocation $437,369 $519,322 $523,891 0.9% $537,386 Total $437,369 $519,322 $523,891 0.9% $537,386 Expenditures Personnel Services $364,295 $459,138 $462,807 0.8% $474,919 Operating Expenses 67,553 60,184 61,084 1.5% 62,467 Capital Outlay 4,039 0 0 0.0% 0 Debt Service 1,482 0 0 0.0% 0 Total $437,369 $519,322 $523,891 0.9% $537,386 Expenditures by Division Economic Development $437,369 $519,322 $523,891 0.9% $537,386 Total $437,369 $519,322 $523,891 0.9% $537,386 Personnel Summary STAFFING 2021-2022 2022-2023 2023-2024 2024-2025 Actual Budget Proposed Projected Economic Development Full-time Positions 4 4 4 4 Performance Measures Measure(s) FY22 Actual FY23 Projected FY24 Projected Meeting with clients, to help create jobs and increase the tax base 59 70 70 Interacting effectively with Guilford County Economic Development Alliance colleagues on projects 104 100 100 - 93 -

TRANSPORTATION

Proposed 2023-2024 Operating Budget

$ 3,581,739

GREG VENABLE, DIRECTOR

Mission Statement

The Department of Transportation is responsible for the safe and efficient movement of persons and goods on a system of streets and thoroughfares within the City of High Point.

Budget Summary BUDGET 2021-2022 2022-2023 2023-2024 % 2024-2025 Actual Budget Proposed Change Projected Revenues NCDOT Sign/Signal Maint $228,462 $370,000 $370,000 0.0% $370,000 Miscellaneous Revenue 241,881 25,500 25,500 0.0% 25,500 General Revenue Allocation 2,504,877 2,948,952 3,186,239 8.1% 3,277,428 Total $2,975,220 $3,344,452 $3,581,739 7.1% $3,672,928 Expenditures Personnel Services $2,089,962 $2,323,889 $2,432,723 4.7% $2,499,261 Operating Expenses 836,601 1,020,563 1,124,016 10.1% 1,173,667 Capital Outlay 45,509 0 25,000 0.0% 0 Debt Service 3,148 0 0 0.0% 0 Total $2,975,220 $3,344,452 $3,581,739 7.1% $3,672,928 Expenditures by Division Administration $925,525 $1,184,624 $1,268,300 7.1% $1,300,233 Signs & Markings 846,123 880,168 960,500 9.1% 956,558 Traffic Signals 770,030 802,527 817,075 1.8% 835,500 Comp. Signal System 433,542 477,133 535,864 12.3% 580,637 Total $2,975,220 $3,344,452 $3,581,739 7.1% $3,672,928 - 94 -

Budget Highlights

- The proposed budget includes the reclassification of a vacant position in Transportation Administration to an Assistant Transportation Director. The total budget impact of this reclassification, including benefits, is $74,323.

STAFFING 2021-2022 2022-2023 2023-2024 2024-2025 Actual Budget Proposed Projected Administration Full-time Positions 10 10 10 10 Signs & Markings Full-time Positions 8 8 8 8 Part-time Positions 2 2 2 2 Traffic Signals Full-time Positions 5 5 5 5 Comp. Signal System Full-time Positions 4 4 4 4 Total Position Authorized: Full-time Positions 27 27 27 27 Part-time Positions 2 2 2 2 Performance Measures Measure(s) FY22 Actual FY23 Projected FY24 Projected Administration Permits issued (all types) 86 90 94 Studies, reports, and development plans reviewed (external submittals) 218 285 300 Traffic safety or operational measures implemented (new or updated) 6 3 3 Traffic Signs & Markings Arrow or symbols replaced 137 100 100 Faded or damaged signs replaced 740 800 800 Special event traffic management (staff hours) 400 700 700 Traffic Signals Traffic detectors tested and repaired 27 60 65 Traffic signal preventative maintenance 226 231 233 Traffic signal upgrades (new detection type, add peds, etc.) 8 6 6 Computer Signal System Department computers repaired or replaced 13 10 10 Malfunctions identified and corrected without maintenance call-out 43 24 26 Traffic Signal operations evaluated and retimed 16 6 10
Personnel Summary
- 95 -

- The proposed budget includes $25,000 for a replacement printer and a replacement plotter/cutter. The printer fabricates signs and banners and other visuals for the department. The plotter/cutter cuts specialty signs, for example street name signs, that cannot be purchased in bulk.

- In an effort to re-stripe more roadways throughout the city, funding for the long line striping contact is increasing by approximately $17,000.

- 96 -

PLANNING

Proposed 2023-2024 Operating Budget

$ 1,584,472

SUSHIL NEPAL, DIRECTOR

Mission Statement

Shaping a more livable High Point by facilitating and promoting a shared, comprehensive plan for the development of the community that advances a quality environment, both natural and built; by creating strategies that guide development in a manner that protects and enhances the community; and by administering services that implement the comprehensive plan and form a safe, sustainable and livable place.

Budget Summary

BUDGET 2021-2022 2022-2023 2023-2024 % 2024-2025 Actual Budget Proposed Change Projected Revenues Planning Fees $133,571 $78,000 $94,400 21.0% $100,000 General Revenue Allocation 1,050,739 1,280,128 1,490,072 16.4% 1,538,431 Total $1,184,310 $1,358,128 $1,584,472 16.7% $1,638,431 Expenditures Personnel Services $1,064,641 $1,197,835 $1,408,449 17.6% $1,445,456 Operating Expenses 108,592 160,293 176,023 9.8% 192,975 Capital Outlay 8,103 0 0 0.0% 0 Debt Service 2,974 0 0 0.0% 0 Total $1,184,310 $1,358,128 $1,584,472 16.7% $1,638,431 Expenditures by Division Planning $1,184,310 $1,358,128 $1,584,472 16.7% $1,638,431 Total $1,184,310 $1,358,128 $1,584,472 16.7% $1,638,431 Personnel Summary STAFFING 2021-2022 2022-2023 2023-2024 2024-2025 Actual Budget Proposed Projected Planning Full-time Positions 12 14 14 14 Performance Measures Measure(s) FY22 Actual FY23 Projected FY24 Projected Board Case Decisions Consistent with Staff Recommendation 100.0% 95.0% 95.0% Code Confirmation Reports Issued by Completion Date 96.0% 90.0% 90.0% P&D Land Development Records Reviewed by Completion Date 88.3% 90.0% 90.0% Land Development Records per Case Manager 144 150 150 - 97 -

INSPECTIONS SERVICES

Proposed 2023-2024 Operating Budget

$ 2,516,407

REGGIE HUCKS, DIRECTOR

Mission Statement

Provide timely and accurate reviews of development proposals to ensure consistency with the city's goals and objectives. Conduct work program projects to promote sustainable, cost-efficient and coordinated development. Provide full, clear and accurate information in all activities. To administer the Uniform Statewide Building Code and associated laws and ordinances of the City of High Point in a courteous, responsive, and professional manner in order to contribute to the health, safety, and welfare of the community.

Budget Summary BUDGET

2021-2022 2022-2023 2023-2024 % 2024-2025 Actual Budget Proposed Change Projected Revenues Inspection Fees $2,035,656 $1,582,200 $1,882,200 19.0% $1,904,200 General Revenue Allocation 64,340 780,786 634,207 -18.8% 680,898 Total $2,099,996 $2,362,986 $2,516,407 6.5% $2,585,098 Expenditures Personnel Services $1,882,749 $2,127,411 $2,270,441 6.7% $2,329,449 Operating Expenses 213,294 235,575 245,966 4.4% 255,649 Capital Outlay 2,892 0 0 0.0% 0 Debt Service 1,061 0 0 0.0% 0 Total $2,099,996 $2,362,986 $2,516,407 6.5% $2,585,098 Expenditures by Division Building Inspections $1,609,179 $1,831,259 $1,943,204 6.1% $1,997,944 Development Services 490,817 531,727 573,203 7.8% 587,154 Total $2,099,996 $2,362,986 $2,516,407 6.5% $2,585,098 Personnel Summary STAFFING 2021-2022 2022-2023 2023-2024 2024-2025 Actual Budget Proposed Projected Inspection Services: Full-time Positions 17 17 17 17 Development Services: Full-time Positions 6 6 6 6 - 98 -

Performance Measures

Measure(s) FY22 Actual FY23 Projected FY24 Projected Inspections conducted per month 2,253 2,460 2,526 Number of administrative inspections conducted per month 256 261 265 Number of commercial construction permits issued 542 570 610 Number of Zoning Inspections 503 525 550 - 99 -

COMMUNITY DEVELOPMENT

& HOUSING

Proposed 2023-2024 Operating Budget

$ 2,412,447

Mission Statement

It is the responsibility of the Local Codes Enforcement section to provide for clean, healthy livable neighborhoods through the enforcement of the minimum housing code, public nuisance code, zoning and vehicle ordinance. It is accomplished through the investigation and inspection of citizen and public official complaints and through the targeted enforcement neighborhoods.

Budget Summary

BUDGET 2021-2022 2022-2023 2023-2024 % 2024-2025 Actual Budget Proposed Change Projected Revenues Department Revenue $387,248 $246,000 $246,000 0.0% $246,000 General Revenue Allocation 1,186,935 1,763,894 2,166,447 22.8% 2,238,514 Total $1,574,183 $2,009,894 $2,412,447 20.0% $2,484,415 Expenditures Personnel Services $645,363 $765,383 $1,119,087 46.2% $1,148,012 Operating Expenses 846,468 1,244,511 1,293,360 3.9% 1,336,403 Capital Outlay 77,374 0 0 0.0% 0 Debt Service 4,978 0 0 0.0% 0 Total $1,574,183 $2,009,894 $2,412,447 20.0% $2,484,415 Expenditures by Division CD & Housing $760,858 $792,269 $1,154,398 45.7% $1,208,736 Tax Foreclosure Properties 69,405 206,000 206,000 0.0% 206,000 Local Code Enforcement 743,920 1,011,625 1,052,049 4.0% 1,069,679 Total $1,574,183 $2,009,894 $2,412,447 20.0% $2,484,415 Personnel Summary STAFFING 2021-2022 2022-2023 2023-2024 2024-2025 Actual Budget Proposed Projected CD & Housing Full-time Positions 3 3 6 6 Local Code Enforcement Full-time Positions 7 7 7 7 Total Position Authorized: Full-time Positions 10 10 13 13
- 100 -

Budget Highlights

- Due to reductions in the amount of federal Community Development Block Grant (CDBG) funds the City receives, the proposed budget transfers three Community Development positions from the Special Revenue Fund to the General Fund. This will allow the programs covered by CDBG funds to remain in place at their current level of service. The total cost, including benefits, is approximately $244,000.

- The proposed budget includes $35,000 for the Winter Shelter Program. This program provides funds to emergency homeless shelters to expand their capacity during the winter months and increase the number of available beds for the homeless.

Performance Measures

Measure(s) FY22 Actual FY23 Projected FY24 Projected CDBG-CV Public Services 29,644 198,589 512,404 CDBG-CV Public Services - Number of agencies assisted 5 3 1 Dollars invested in Public Service Grants $66,071 $70,000 $70,000 Public Service Grants - Number of Organizations Assisted 15 9 10 Funds expended for Housing Demolitions $149,762 $150,000 $140,000 Number of minimum housing cases demolished by the City 18 15 12 Funds Expended on Cases Abated by the City $113,695 $125,000 $118,000 Number of Public Nuisance Cases Abated by City 419 450 425 - 101 -

PUBLIC SERVICES

Proposed 2023-2024 Operating Budget

$ 9,091,616

Mission Statement

The purpose of the Public Services Administrative group is to oversee the divisions that provide the citizens of High Point with garbage collection, recyclables collection, yard waste collection, loose trash collection, a Material Recovery Facility, a solid waste disposal facility, a yard waste composting facility, public cemeteries, stormwater maintenance, and road and bridge maintenance services. The Street Maintenance Division strives to provide the safest and best roadways possible for citizens of the City of High Point Budget

BUDGET 2021-2022 2022-2023 2023-2024 % 2024-2025 Actual Budget Proposed Change Projected Revenues State Powell Bill Funds $3,269,349 $3,265,000 $3,265,000 0.0% $3,265,000 State Highway Maintenance 220,000 220,000 220,000 0.0% 220,000 Other Department Revenue 243,901 105,200 103,700 -1.4% 103,700 General Revenue Allocation 2,801,388 5,248,637 5,502,916 4.9% 5,830,077 Total $6,534,638 $8,838,837 $9,091,616 2.9% $9,418,777 Expenditures Personnel Services $2,494,632 $3,437,516 $3,431,623 -0.2% $3,515,733 Operating Expenses 4,022,604 5,401,321 5,659,993 4.8% 5,903,044 Capital Outlay 14,574 0 0 0.0% 0 Debt Service 2,828 0 0 0.0% 0 Total $6,534,638 $8,838,837 $9,091,616 2.9% $9,418,777 Expenditures by Division Administration $463,908 $509,219 $526,232 3.3% $541,129 Cemeteries 294,281 340,833 399,317 17.2% 456,986 Street Maintenance 5,776,449 7,988,785 8,166,067 2.2% 8,420,662 Total $6,534,638 $8,838,837 $9,091,616 2.9% $9,418,777 - 102 -
Summary

Personnel Summary

Budget Highlights

- The proposed budget includes increased cemetery fees for Public Services. The cost to perform grave openings and closings has increased and the increased fee will assist in recovering this cost. Additionally, a range of costs for cremation urns is proposed, based on size, instead of the existing flat cost no matter the size of the urn.

- The Cemeteries Division budget includes an additional $43,000 for the removal of dead trees and limbs at Greenhill and Oakwood cemeteries. The removal requires extra caution so as not to disturb the gravestones and markers at the cemeteries.

- Costs for supplies have increased with inflation. Concrete and asphalt have increased about 15%, adding $70,485 to the Streets Maintenance budget.

STAFFING 2021-2022 2022-2023 2023-2024 2024-2025 Actual Budget Proposed Projected Administration Full-time Positions 3 3 3 3 Cemeteries Full-time Positions 4 4 4 4 Street Maintenance Full-time Positions 42 40 40 40 Part-time Positions 5 5 5 2 Total Position Authorized: Full-time Positions 49 47 47 47 Part-time Positions 5 5 5 5 Performance Measures Measure(s) FY22 Actual FY23 Projected FY24 Projected Street Maintenance Number of lane miles of streets resurfaced 4.06 4.00 4.00 Cost per lane mile resurfaced $75,607 $80,00 $80,000
- 103 -

SPECIAL APPROPRIATIONS

Proposed 2023-2024 Operating Budget

$ 4,801 , 487

Mission Statement

Special Appropriations budgets have been designated to present recommended appropriations for City contributions to outside agencies and other general fund expenditures not provided for in routine operating budgets.

Special Appropriations includes funds for the following:

♦ $890,987 for general property and general liability insurances.

♦ $189,658 for city-wide memberships to groups such as Piedmont Triad Council of Governments and the Guilford County Economic Development Alliance among others.

♦ $250,000 for Marketing and Branding Task Force recommendations

♦ $2,221,000 transfer to the High Point Convention & Visitor's Bureau

♦ $250,000 allocation to Forward High Point

♦ $511,401 for outside agency funding

♦ $624,337 for property tax administration

♦ ($1,000,000) in salary savings

Budget Summary BUDGET 2021-2022 2022-2023 2023-2024 % 2024-2025 Actual Budget Proposed Change Projected Special Appropriations $3,700,767 $4,060,235 $4,717,143 16.2% $5,413,145 Joblink Idol Street Bldg $63,516 $84,344 $84,344 0.0% $86,870
- 104 -

TRANSFERS & REIMBURSEMENTS

Proposed 2023-2024 Operating Budget

$108,958

Mission Statement

Transfers and Reimbursements budgets are used to account for the transfers and reimbursements to other funds for direct and indirect costs.

Budget Summary

To meet recommendations on the presentation of budget transfers and reimbursements from the Government Finance Officers Association (GFOA), we show certain transfers as offsetting expenses which is a negative number.

Includes the following annual transfers:

BUDGET 2021-2022 2022-2023 2023-2024 % 2024-2025 Actual Budget Proposed Change Projected Revenues General Revenue Allocation ($2,869,535) ($547,919) $108,958 -119.9% $1,046,383 Total ($2,869,535) ($547,919) $108,958 -119.9% $1,046,383 Expenditures Cost Allocation ($10,945,086) ($12,134,959) ($13,386,170) 10.3% ($13,386,170) Interfund Reimbursements 8,075,551 11,587,040 13,495,128 16.5% 14,432,553 Total ($2,869,535) ($547,919) $108,958 -119.9% $1,046,383
Transfers
Reimbursements
♦ General Debt Service Fund $6,655,844 ♦ CDBG Block Grant Fund 182,000 ♦ Special Grant Fund 97,271 ♦ General Capital Projects Fund 2,997,898 ♦ General Bond Projects Fund 600,000 ♦ Economic Development Fund 75,000 ♦ Market Authority Fund 240,000 ♦ Central Services Fund 157,408 ♦ Transit Fund 1,661,176 ♦ Transit Capital Projects Fund 382,000 ♦ Parking Fund 281,479 ♦ LEO Pension Trust Fund 50,000 ♦ Reimbursement to Electric Fund 115,052 - 105 -
&

GENERAL CONTINGENCY

Proposed 2023-2024 Operating Budget

$ 400,000

Mission Statement

General Contingency is an appropriation in the General Fund used at the City Council's discretion to provide budget for unanticipated expenditures. Amounts can only be transferred from contingency for a specific purpose with City Council approval.

Budget Summary

BUDGET 2021-2022 2022-2023 2023-2024 % 2024-2025 Actual Budget Proposed Change Projected Contingency $0 $400,000 $400,000 0.0% $400,000 - 106 -

GENERAL DEBT SERVICE FUND

Proposed 202 3- 202 4 Operating Budget

$12,507,829

The General Debt Service fund is used to account for the accumulation of resources for, and the payment of long-term general long-term debt principal and interest. Debt service for proprietary funds are found in the individual fund summaries.

Budget Summary

BUDGET 2021-2022 2022-2023 2022-2023 2023-2024 % 2024-2025 Actual Budget Est. Act. Proposed Change Projected Revenues Fund Balance $0 $964,853 $0 $206,921 -78.6% $0 Property Tax 3,522,292 4,326,750 4,455,976 4,545,064 5.0% 4,545,064 Stadium Op. Agreement 1,037,248 900,000 900,000 900,000 0.0% 900,000 CVB Revenue 250,000 250,000 250,000 250,000 0.0% 250,000 Miscellaneous 4,848,009 100,000 426,365 200,000 100.0% 200,000 Total Revenues $9,657,549 $6,541,603 $6,032,341 $6,101,985 -6.7% $5,895,064 Transfers $5,297,550 $6,224,442 $6,224,442 $6,405,844 2.9% $6,405,844 Net Revenues $14,955,099 $12,766,045 $12,256,783 $12,507,829 -2.0% $12,300,908 Expenditures Debt Service $15,396,769 $12,766,045 $12,766,045 $12,507,829 -2.0% $12,300,908 Total Expenditures $15,396,769 $12,766,045 $12,766,045 $12,507,829 -2.0% $12,300,908 -107 -

GENERAL DEBT SERVICE FUND REVENUES & EXPENDITURES Revenues

The General Debt Service Fund includes a dedicated 3.4 cents of the tax rate to fund the 2004 bond authorization. The budget also includes the revenue associated with the Downtown Multi-Use Stadium project, including funds from the stadium operating agreement, the funding commitment of $250,000 annually from the Convention and Visitors Bureau, and the tax increment financing estimate. The tax increment financing estimate for FY 2023-24 is $1,652,294.

Expenditures

The budget includes funding for all current debt service. The below table shows the proposed schedule of of debt payments for FY 2023-24.

General Debt Service 2022-2023 Budget 2023-2024 Proposed 2012 Refunding $685,044 $0 2014 Refunding 921,240 1,344,725 2016 Refunding 1,939,495 1,888,300 2018 2/3rds 530,476 517,275 2018 Limited Obligation Bond 2,586,250 2,561,767 2020 Limited Obligation Bond 1,327,187 1,306,613 2020 Refunding 1,159,180 1,119,464 2022A 2/3rds 744,208 768,500 2022B Public Improvements 1,908,877 2,068,063 2022C GO Refunding 0 773,122 Bond Anticipation / Issuance Costs 160,000 160,000 Public Improvement Series 2012 380,519 0 Public Improvement Series 2014 423,569 0 Total: $12,766,045 $12,507,829 - 108 -

GENERAL CAPITAL PROJECTS FUND

Proposed 202 3- 202 4 Operating Budget

$6,732,918

The General Capital Projects Fund is used to account for pay-go General Fund capital projects. Resources for these projects are used for the acquisition or construction of capital facilities, other than those financed by the enterprise funds. Long-term general capital projects, which are generally financed by general obligation bonds, can be found in the Capital Improvement Program section of this document.

Budget Summary

GENERAL CAPITAL PROJECTS FUND REVENUES & EXPENDITURES

Funding for General Capital Projects comes from a transfer from the General Fund. The Enterprise Resource Planning (ERP) Upgrade project also includes funding from the Water/Sewer Fund ($375,000), Electric Fund ($600,000), Solid Waste Fund ($105,000), and Stormwater Fund ($45,000). The Local Match for NCDOT Projects also includes funding from Federal Grants ($792,000). The CMAQ – Traffic Signal Timing Project includes funding from Federal Grants ($1,218,020).

Expenditures

A summary of funded projects can be found on the next page. Detailed information on all General Capital Projects can be found in the Capital Improvement Plan (CIP) section of the document.

BUDGET 2021-2022 2022-2023 2022-2023 2023-2024 $ % Actual Budget Est. Act. Proposed Change Change REVENUES Intergovernmental $0 $0 $350,000 $2,010,020 $2,010,020 0.0% Miscellaneous Revenue 275,000 0 0 0 0 0.0% Total Revenues $275,000 $0 $350,000 $2,010,020 $2,010,020 0.0% Interfund Transfers $8,320,415 $2,990,323 $9,990,323 $4,722,898 $1,732,575 57.9% Net Revenues $8,595,415 $2,990,323 $10,340,323 $6,732,918 $3,742,595 125.2% EXPENDITURES Operating Expenditures $205,476 $0 $265,639 $1,545,000 $420,000 0.0% Capital 2,725,549 $2,547,000 6,637,265 4,144,595 2,722,595 191.5% Total Expenditures $2,931,025 $2,547,000 $6,902,904 $5,689,595 $3,142,595 123.4% Interfund Transfers $443,323 $443,323 $443,323 $1,043,323 $600,000 135.3% Net Expenditures $3,374,348 $2,990,323 $7,346,227 $6,732,918 $3,742,595 125.2%
Revenues
-109 -

*The Enterprise Resource Planning (ERP) Upgrade project is funded by the General ($375,000), Water/Sewer ($375,000), Electric ($600,000), Solid Waste ($105,000), and Stormwater ($45,000) funds.

Pay-Go General Capital Projects 2022-2023 2023-2024 Budgeted Expenditures Adopted Proposed Budget Budget Information Technology Enterprise Resource Planning (ERP) Upgrade* $1,125,000 $1,500,000 Facilities City Hall Renovations $400,000 $0 General Gov. Deferred Maintenance Program 0 50,000 Fire HVAC Unit Replacement $350,000 $0 Station Upgrades & Renovations 0 250,000 Parks and Recreation Playground & Equipment $150,000 $75,000 Park Improvements/Parking Lots 0 220,000 Southside Recreation Center Improvements 55,000 55,000 Morehead Recreation Center Improvements 70,000 0 Fire Alarm Upgrades/Systems 52,000 0 Parks & Rec Deferred Maintenance Program 0 170,000 Library Flooring Replacement $0 $75,000 Air Cool Chiller Replacement 0 325,000 Museum HVAC & Envelope Improvements 0 205,000 Planning GIS Orthoimagery Program $0 $45,000
-110 -

**The Local Match for NCDOT Projects includes funding from the General Fund ($113,060) and Federal Grants ($792,000).

***The CMAQ – Traffic Signal Timing Project includes funding from the General Fund ($196,515) and Federal Grants ($1,218,020).

Pay-Go General Capital Projects 2022-2023 2023-2024 Budgeted Expenditures Continued Adopted Proposed Budget Budget Transportation Skeet Club Road Sidewalks $50,000 $0 Mendenhall Terminal Improvements 120,000 0 Railroad Crossing Improvements 0 50,000 Local Match for NCDOT Funded Projects** 0 905,060 Traffic Signal System Upgrades 0 200,000 CMAQ – Traffic Signal Timing*** 0 1,414,535 Main Street Intersection Improvements 0 100,000 Public Services Sub-Standard Streets Maintenance $125,000 $0 Cemetery Paving and Asphalt Road Work 50,000 50,000 Total General Capital Projects $2,547,000 $5,689,595 123.4%
-111 -
-112 -

WATER & SEWER FUND

Proposed 202 3- 202 4 Operating Budget

$66,203,918

The Water and Sewer Fund operations come under the direction of the Public Services Department. This fund is used to account for the provision of water and sewer services to the residents of the City and some County residents. All expenses necessary to provide such services are accounted for in this fund as well as debt service on water-sewer bond issues.

Budget Summary

BUDGET 2021-2022 2022-2023 2022-2023 2023-2024 $ % Actual Budget Est. Act. Proposed Change Change REVENUES Operating Revenue $56,827,770 $60,807,236 $60,728,781 $64,082,568 3,275,332 5.4% Miscellaneous 53,156,019 1,802,000 22,302,874 2,121,350 319,350 17.7% Total Revenues $109,983,789 $62,609,236 $83,031,655 $66,203,918 $3,594,682 5.7% EXPENDITURES Personnel Services $10,561,851 $12,431,153 $11,622,712 $13,058,093 $626,940 5.0% Operating 14,281,889 15,777,546 15,690,936 17,170,720 1,393,174 8.8% Contingency 0 300,000 0 300,000 0 0.0% Debt Service 68,252,137 15,188,143 35,574,143 15,646,593 458,450 3.0% Capital 8,605,000 10,842,350 10,842,350 11,373,250 530,900 4.9% Reimbursements 7,332,985 8,020,044 8,020,044 8,605,262 585,218 7.3% Total Expenditures $109,033,862 $62,559,236 $81,750,185 $66,153,918 $3,594,682 5.7% Interfund Transfers $50,000 $50,000 $50,000 $50,000 $0 0.0% Net Expenditures $109,083,862 $62,609,236 $81,800,185 $66,203,918 $3,594,682 5.7% -113 -

WATER SEWER FUND REVENUES & EXPENDITURES Revenues

The proposed budget increases water and sewer rates by 4%. The increased rates will help fund increases in operating costs, including supplies and chemicals, as well as the infrastructure needs of the aging system.

The proposed budget for water and sewer operations does not include any appropriation of reserves.

Expenditures

Personnel Services is increasing $626,940, or 5.0%, due to an average mid-year merit adjustment of 3% and an increased employer contribution for retirement.

Operating expenses are increased $1,393,174, or 8.8% due to significant increases in costs for chemicals, funding for testing to meet EPA guidelines, emergency sludge hauling, painting, and other professional services, and maintenance supplies for the aging parts of the system.

Pay-go capital includes $10,998,250 in funding for water and sewer capital projects.

- 114 -

WATER SEWER

Proposed 2023-2024 Operating Budget

$66,203,

918

Mission Statement

The purpose of the Public Services Water and Sewer Administration group is to oversee the divisions that provide the citizens and businesses of High Point with high quality drinking water and a system to collect and treat wastewater and to protect the environment through effective wastewater treatment in accordance with the rules and regulations of the state and EPA. Administration manages the divisions of water supply, treatment, and distribution as well as sewer collection and wastewater treatment to ensure that all services are provided effectively and efficiently according to city policy.

Budget Summary

BUDGET 2021-2022 2022-2023 2023-2024 % 2024-2025 Actual Budget Proposed Change Projected Revenues Residential Sales $35,101,807 $36,887,187 $37,977,000 3.0% $39,496,000 City Sales 425,132 444,911 475,000 6.8% 502,000 Industrial Sales 2,544,905 2,641,798 3,066,000 16.1% 3,188,000 Commercial Sales 13,745,341 14,431,307 15,950,000 10.5% 16,566,000 Irrigation Sales 1,931,385 2,209,838 2,043,500 -7.5% 2,106,000 Other Charges for Svcs 3,079,200 4,192,195 4,204,568 0.3% 4,304,568 Miscellaneous Revenue 53,156,019 1,802,000 2,487,850 38.1% 2,506,700 Total $109,983,789 $62,609,236 $66,203,918 5.7% $68,669,268 Expenditures Personnel Services $10,561,851 $12,431,153 $13,058,093 5.0% $13,393,336 Operating Expenses 14,281,889 15,777,546 17,170,720 8.8% 17,249,921 Contingency 0 300,000 300,000 0.0% 300,000 Debt Service 68,252,137 15,188,143 15,646,593 3.0% 16,691,766 Capital Projects 8,605,000 10,842,350 11,373,250 4.9% 12,378,983 Reimbursemts-Other Funds 7,332,985 8,020,044 8,605,262 7.3% 8,605,262 Total $109,033,862 $62,559,236 $66,153,918 5.7% $68.619,268 Transfers $50,000 $50,000 $50,000 0.0% $50,000 Net Expenditures $109,083,862 $62,609,236 $66,203,918 5.7% $68,669,268 - 115 -
BUDGET 2021-2022 2022-2023 2023-2024 % 2024-2025 Actual Budget Proposed Change Projected Expenditures by Division Administration $2,667,600 $3,705,457 $3,767,296 1.7% $3,864,563 Eastside Plant 4,044,330 3,784,004 3,957,837 4.6% 3,985,526 Westside Plant 1,896,934 2,282,099 2,119,487 -7.1% 2,212,561 Mains 4,232,102 5,579,818 6,005,199 7.6% 6,000,653 Laboratory Services 1,189,478 1,291,790 1,342,453 3.9% 1,419,946 Maintenance Services 4,838,954 5,022,636 5,255,117 4.6% 5,267,749 Frank L. Ward Plant 3,737,657 3,869,057 4,576,984 18.3% 4,805,269 Residuals Management 1,629,338 2,009,803 2,392,875 19.1% 2,592,847 Special Appropriations 434,820 481,605 625,067 29.8% 650,067 Debt Service 68,252,137 15,188,143 15,646,593 3.0% 16,691,766 Transfers & Reimbursemts 16,160,512 19,094,824 20,215,010 5.9% 20,878,321 Contingency 0 300,000 300,000 0.0% 300,000 Total $109,083,862 $62,609,236 $66,203,918 5.7% $68,669,268 Personnel Summary STAFFING 2021-2022 2022-2023 2023-2024 2024-2025 Actual Budget Proposed Projected Administration Full-time Positions 9 9 9 9 Eastside Plant Full-time Positions 15 15 15 15 Part-time Positions 1 1 1 1 Westside Plant Full-time Positions 13 13 13 13 Mains Full-time Positions 47 47 47 47 Part-time Positions 7 7 7 7 Laboratory Services Full-time Positions 10 10 10 10 Part-time Positions 1 1 1 1 Maintenance Services Full-time Positions 27 27 27 27 Part-time Positions 2 2 2 2 Frank L. Ward Plant Full-time Positions 17 18 18 18 Part-time Positions 1 1 1 1 - 116 -

Personnel Summary, cont.

Performance Measures

STAFFING 2021-2022 2022-2023 2023-2024 2024-2025 Actual Budget Proposed Projected Residuals Management Full-time Positions 8 8 8 8 Total Position Authorized: Full-time Positions 146 147 147 147 Part-time Positions 12 12 12 12
Measure(s) FY22 Actual FY23 Actual FY24 Projected Number of units of wastewater treated (effluent total) – Eastside & Westside 8,002,474 8,400,000 7,740,294 Number of units of water treated - Ward 5,123,453 5,100,000 5,400,000 New sewer taps installed – Mains 41 40 30 New water taps installed – Mains 43 40 40 Number of Sewer Repairs (mains, aerials, manholes, services) 197 250 250 Number of Water Repairs (mains, valves, services) 307 250 250 Maintain cost per unit treated @ less than $1.12 (Westside/Eastside/Main) $1.06 $1.12 $1.18 Solids (sludge) Disposal Costs - Residuals $0.03 $0.03 $0.03 Cost per unit of water treated – Ward/Maint $0.73 $0.73 $0.73 Percent of collection system cleaned – Mains 8% 10% 10% NPDES notice of violations (permit) – Eastside & Westside 3 1 0 Conform to NCDENR permit parameters (sewer overflows) – Mains 16 20 20 NCDENR Notice of violations – Ward 0 0 0 - 117 -

WATER & SEWER DEBT SERVICE

Water & Sewer Debt Service 2021-2022 Actual 2022-2023 Budget 2023-2024 Proposed % Change 2024-2025 Projected Legal Service Fees $305,092 $100,000 $100,000 0.0% $100,000 Federal Revolving Loan ARRA 32,609 32,609 32,609 0.0% 32,609 GO Refunding 2012 691,357 665,067 0 -100.0% 0 Refunding Series 2012 2,561,881 1,779,900 0 -100.0% 0 Revenue Bonds 2014 2,528,513 1,348,000 1,347,001 -0.1% 1,347,875 Refunding Series 2016 4,601,400 4,603,400 4,603,275 0.0% 4,605,650 Series 2019 Revenue Bond 3,414,850 3,413,475 3,408,350 -0.2% 3,409,225 2021A Refunding 0 687,846 0 -100.0% 0 2021B Refunding 0 1,012,499 1,012,618 0.0% 1,107,279 2022 Revenue Bond 0 1,545,347 2,327,075 50.6% 2,331,700 Revolving Loan 769,125 0 0 0.0% 0 2010 Refunding 378,286 0 0 0.0% 0 2022B Refunding Bonds 0 0 2,406,879 0.0% 2,403,187 2022C Refunding Series 0 0 408,786 0.0% 354,241 Total $15,283,113 $15,188,143 $15,646,593 3.0% $15,691,766 - 118 -

WATER AND SEWER CAPITAL PROJECTS

Pay-Go Water-Sewer Projects Budgeted Expenditure Accounting Unit 421779 2022-2023 Adopted Budget 2023-2024 Proposed Budget Generators - Automation/Replacement $150,000 $250,000 Obsolete Water Lines 1,500,000 1,500,000 Obsolete Sewer Lines 1,500,000 1,500,000 Alum Sludge Removal 375,000 0 CMMS/Work Order System Upgrade 400,000 0 Watershed Protection Plan 150,000 150,000 Sewer System Improvements 125,000 50,000 Water System Improvements 125,000 50,000 Water Storage Tank Maintenance 100,000 200,000 NCDOT - TIP Program 350,000 0 Westside Centrifuge Upgrade 1,820,000 0 Developer Reimbursements 150,000 0 ES - Rebuild of Final Clarifiers 1 & 2 0 620,000 ES - Filter 1-4 Rebuild 0 713,250 Demolition of the Ward Water Tank 0 500,000 Ward Polymer Feeder 0 170,000 Burton Road 0 2,160,000 Arc Flash Project 0 75,000 WS – Final Clarifier #3 Coating Repairs 0 10,000 SCADA – Computer and Server 0 1,300,000 Ward Water Plant Filters 1-4 780,000 0 Large Water Meter Change Out 150,000 0 E. Washington St 369,000 0 NCDOT - Scientific St. 300,000 0 Building Addition - Facilities Maint. 100,000 1,500,000 Lead and Copper Rule Revisions 1,500,000 250,000 Pre-Heat Burner 399,350 0 Total Water and Sewer Capital Projects $10,343,350 $10,998,250 6.3% - 119 -
-120 -

ELECTRIC FUND

Proposed 202 3- 202 4 Operating Budget

$135,366,700

The Electric Fund is used to account for the Electric Operations Department as well as the Customer Service Department. Collectively, these departments provide electric services and simple information access to the residents and businesses of the City of High Point. All expenses necessary to provide such services are accounted for in this fund.

Budget Summary BUDGET 2021-2022 2022-2023 2022-2023 2023-2024 $ % Actual Budget Est. Act. Proposed Change Change REVENUES Fund Balance $0 $12,160,000 $0 $8,637,856 ($3,522,144) -29.0% Operating Revenue 124,560,975 126,860,844 131,052,000 125,710,844 (1,150,000) -0.9% Intergovernmental 0 0 281,030 0 0 0.0% Miscellaneous (3,554,208) 1,018,000 578,000 1,018,000 0 0.0% Total Revenues $121,006,767 $140,038,844 $131,911,030 $135,366,700 ($4,672,144) -3.3% EXPENDITURES Personnel Services $10,512,072 $13,122,768 $12,138,939 $14,032,769 $910,001 6.9% Operating 10,328,142 8,882,803 8,643,360 10,346,717 309,763 3.1% Wholesale Power Costs 92,219,430 96,154,151 91,000,000 90,000,000 (5,000,000) -5.3% Contingency 0 450,000 0 450,000 0 0.0% Capital Outlay 1,898,329 3,406,000 4,306,000 3,406,000 0 0.0% Capital 1,213,700 6,500,000 4,581,963 9,850,000 3,350,000 51.5% Reimbursements 4,336,536 4,873,122 4,873,122 5,546,214 673,092 13.8% Total Expenditures $120,508,209 $133,388,844 $125,543,384 $133,631,700 $242,856 0.2% Interfund Transfers 3,110,000 6,650,000 $6,650,000 1,735,000 (4,915,000) -73.9% Net Expenditures $123,618,209 $140,038,844 $132,193,384 $135,366,700 ($4,672,144) -3.3% -121 -

ELECTRIC FUND REVENUES & EXPENDITURES

Revenues

The proposed budget includes no changes to electric rates. Currently, our rate consultant is finalizing a rate study for a restructuring of rates on the commercial/industrial side. Once complete, the findings will be presented to the City Council.

The proposed budget includes increased fees in Customer Service for after-hour service fees, extra trip fees, and electric services disconnected at the pole. These fee increases will help offset the cost of staff and transportation for these service calls. There is also a proposed increase to the meter tampering/investigation charge, in an effort to discourage customers from tampering with their meters and increasing customer safety.

Expenditures

Personnel Services include an average mid-year merit adjustment of 3% and an increased employer contribution for retirement. The proposed budget includes two additional positions for Electric, a utility locator to assist with the growing number of locates requested each year, and a power line technician to aid with the continuing growth of energy infrastructure.

Wholesale power cost for FY 2023-24 is budgeted at $90.0 million, which is the single largest expense in the Electric Fund and citywide budget.

The budget plan continues to invest funds to maintain electric infrastructure and includes $9,850,000 in major capital projects. These routine capital investments are necessary to maintain efficient and ongoing operation of the Electric System.

-122 -

CUSTOMER SERVICE

Proposed 2023-2024 Operating Budget

$6, 369 , 336

JEREMY COBLE, CUSTOMER SERVICE DIRECTOR

Mission Statement

The Customer Service Department will serve as the catalyst to provide simple and easy access to our customers as they request information and/or services and utilities from the City of High Point. We will work to blend the needs of our customers and the operation of City departments to broker a positive response for the purpose of creating healthy families, safe and livable neighborhoods and prosperous business.

Budget Summary

BUDGET 2021-2022 2022-2023 2023-2024 % 2024-2025 Actual Budget Proposed Change Projected Revenues Electric Revenue Allocation $5,392,998 $5,903,919 $6,369,336 7.9% $6,506,541 Total $5,392,998 $5,903,919 $6,369,336 7.9% $6,506,541 Expenditures Personnel Services $3,693,842 $4,092,541 $4,406,908 7.7% $4,518,421 Operating Expenses 1,699,156 1,811,378 1,962,428 8.3% 1,988,120 Total $5,392,998 $5,903,919 $6,369,336 7.9% $6,506,541 Expenditures by Division Administration $339,990 $416,413 $629,102 51.1% $644,754 Meter Reading 746,727 829,675 864,814 4.2% 889,675 Collections & Contact 1,311,306 1,428,602 1,468,370 2.8% 1,493,560 Mailroom 120,939 142,305 142,305 0.0% 142,318 Telephone Center 1,215,029 1,365,106 1,463,627 7.2% 1,490,791 Water Meter Services 641,835 662,053 745,301 12.6% 760,093 Dispatch 458,513 466,630 496,551 6.4% 509,560 Field Services 558,659 593,135 559,266 -5.7% 575,790 Total $5,392,998 $5,903,919 $6,369,336 7.9% $6,506,541 -123 -

Personnel Summary

STAFFING 2021-2022 2022-2023 2023-2024 2024-2025 Actual Budget Proposed Projected Administration Full-time Positions 4 5 5 5 Meter Reading Full-time Positions 10 10 10 10 Revenue Collections Full-time Positions 12 12 12 12 Part-time Positions 1 1 1 1 Telephone Center Full-time Positions 15 14 14 14 Water Meter Services Full-time Positions 5 6 6 6 Dispatch Full-time Positions 7 7 7 7 Field Services Full-time Positions 7 6 6 6 Total Position Authorized: Full-time Positions 60 60 60 60 Part-time Positions 1 1 1 1 Performance Measures Measure(s) FY22 Actual FY23 Projected FY24 Projected Number of calls answered 268,960 236,726 223,467 Number of customers paying utility bills via internet 184,156 201,918 214,846 Number of walk-in customers assisted 19,394 19,784 12,802 Utility amount collected $195,191,563 $201,067,718 $198,497,121 Number of move in requests 14,558 15,330 14,767 Number of move out requests 6,525 7,938 7,256 Number of meters read 1,115,826 1,113,482 1,127,953 Showroom taxes collected $1,702,509 1,702,509 1,686,390 -124 -

ELECTRIC OPERATIONS

Proposed 2023-2024 Operating Budget

$1 28 , 997 , 364

TYLER BERRIER, ELECTRIC UTILITIES DIRECTOR

Mission Statement

The Electric Department strives to maintain and improve efficiency of the department including but not limited to quality street lighting, outdoor lighting, substation and line maintenance as well as to provide new facilities for electric system growth. Our mission is to promote a prosperous community for the benefit of the City of High Point residents.

Budget Summary BUDGET 2021-2022 2022-2023 2023-2024 % 2024-2025 Actual Budget Proposed Change Projected Revenues Residential Sales $46,320,475 $47,000,000 $47,000,000 0.0% $47,000,000 Industrial Sales 15,237,841 17,000,000 15,000,000 -11.8% 15,000,000 Commercial Sales 52,402,176 52,900,000 52,900,000 0.0% 53,000,000 Other Services 10,600,483 9,960,844 10,810,844 8.5% 10,367,210 Interest on Investments (3,554,208) 1,018,000 1,018,000 0.0% 1,100,000 Appropriated RE 0 12,160,000 8,637,856 -29.0% 8,960,866 Total $121,006,767 $140,038,844 $135,366,700 -3.3% $135,871,399 Expenditures Personnel Services $8,111,109 $9,030,227 $9,625,861 6.6% $9,726,873 Operating Expenses 99,595,651 103,225,576 98,384,289 -4.7% 98,325,771 Capital Outlay 1,858,218 3,406,000 3,406,000 0.0% 3,406,000 Contingency 0 450,000 450,000 0.0% 450,000 Capital Projects 1,213,700 6,500,000 9,850,000 51.5% 10,200,000 Reimbursements 4,336,536 4,873,122 5,546,214 13.8% 5,546,214 Total $115,115,214 $127,484,925 $127,262,364 -0.2% $127,654,858 Transfers $3,110,000 $6,650,000 $1,735,000 -73.9% $1,710,000 Net Expenditures $118,225,214 $134,134,925 $128,997,364 -3.8% $129,364,858 -125 -

Budget Summary, cont.

BUDGET 2021-2022 2022-2023 2023-2024 % 2024-2025 Actual Budget Proposed Change Projected Expenditures by Division Engineering $1,172,333 $1,593,190 $1,686,773 5.9% $1,725,442 Administration 979,564 1,012,994 1,034,223 2.1% 1,007,175 Power Supply Expense 92,219,430 96,154,151 91,126,944 -5.2% 91,124,444 Warehouse Operations 1,982,985 760,345 765,231 0.6% 779,400 Structures & Stations 996,415 1,078,973 1,149,101 6.5% 1,172,195 Lines Maintenance 1,459,955 1,498,547 1,623,547 8.3% 1,498,547 Street Lighting 210,487 412,721 412,721 0.0% 412,721 Meter/Customer Install 80,983 368,395 368,395 0.0% 368,431 System Improvements 12,392,260 14,535,161 15,295,577 5.2% 15,406,236 Special Appropriations 138,397 470,263 372,880 -20.7% 372,880 Electric Capital 1,213,700 6,500,000 3,500,000 -46.2% 200,000 Transfers & Reimbursemts 5,378,705 9,300,185 11,211,972 20.6% 14,842,387 Contingency 0 450,000 450,000 0.0% 450,000 Total $118,225,214 $134,134,925 $128,997,364 -3.8% $129,359,858 Personnel Summary STAFFING 2021-2022 2022-2023 2023-2024 2024-2025 Actual Budget Proposed Projected Engineering Full-time Positions 10 10 10 10 Administration Full-time Positions 3 3 3 3 Part-time Positions 2 2 2 2 Warehouse Operations Full-time Positions 5 5 5 5 Part-time Positions 1 1 1 1 Structures & Stations Full-time Positions 5 5 5 5 Electric System Improvements Full-time Positions 46 47 49 49 Part-time Positions 5 5 5 5 Total Position Authorized: Full-time Positions 69 70 72 72 Part-time Positions 8 8 8 8 -126 -

Performance Measures

Measure(s) FY22 Actual FY23 Actual FY24 Projected Customer average interruption duration index (CAIDI) (hours/interruption) 1.405 1.591 1.5 System average interruption duration index (SAIDI) (hours/customer) 2.265 1.990 2 System average interruption frequency index (SAIFI) (interruptions/customer) 1.612 1.251 1 -127 -

Electric Capital Projects

Note: Capital projects are transitioning from the Electric Fund to the Electric Capital Project Fund. The above table combines the two for comparison purposes.

Pay-Go Electric Projects 2022-23 2023-24 Budgeted Expenditure Adopted Proposed Accounting Unit 631799/431799 Budget Budget Area Outdoor Lighting $200,000 $200,000 Street Lighting 300,000 300,000 Downtown Underground 200,000 200,000 Overhead-Underground Conversion 100,000 100,000 Medium Voltage (Outdoor) Breaker 750,000 750,000 Deep River Transformer 2 40,000 0 Eastchester Transformer 2 0 600,000 Fairfield Transformer 1 Replacement 600,000 600,000 Underground Subdivision Cable 600,000 600,000 Qubein Avenue Underground 1,500,000 0 NCDOT Sandy Ridge/Johnson 450,000 0 NCDOT Eastchester Widening 0 2,500,000 Locker Room/Restroom Renovations 100,000 0 Substation Security 0 500,000 Automated Meter Reading Initiative 1,500,000 1,500,000 New Jackson Lake Transformer 2,000,000 2,000,000 Deep River to Penny Road Transmission Line 3,000,000 0 Total Electric Capital Projects $11,340,000 $9,850,000 -13.1%
-128 -

PARKING FACILITIES FUND

Proposed 202 3- 202 4 Operating Budget

$544,454

The Parking Facilities Fund operates under the direction of the Transportation Department. The fund is used to account for the operation and maintenance of the City's various parking facilities.

Budget Summary

PARKING FUND REVENUES & EXPENDITURES

Revenues

The proposed budget includes increases in parking rates at the city parking decks. While the hourly rate remains at $1.00, the daily maximum is increased to $10.00. In addition, the flat cost for monthly parking

is increased based on the number of spaces rented.

The Parking Fund is subsidized by a $281,479 transfer from the general fund.

Expenditures

Operating expenses are increased approximately $35,000, primarily driven by increased maintenance funds for additional pressure cleaning and other needs at the parking decks.

BUDGET 2021-2022 2022-2023 2022-2023 2023-2024 $ % Actual Budget Est. Act. Proposed Change Change REVENUES Operating Revenue $238,409 $230,000 $294,453 $259,975 $29,975 13.0% Miscellaneous 1,792 3,000 6,717 3,000 0 0.0% Total Revenues $240,201 $233,000 $301,170 $262,975 $29,975 12.9% Interfund Transfer $320,000 $251,926 $54,146 $281,479 29,553 11.7% Net Revenues $560,201 $484,926 $355,316 $544,454 $59,528 12.3% EXPENDITURES Personnel Services $182,816 $291,671 $154,636 $328,230 $36,559 12.5% Operating 181,506 181,255 188,680 216,224 34,969 19.3% Capital 0 12,000 12,000 0 (12,000) -100.0% Total Expenditures $364,322 $484,926 $355,316 $544,454 $59,528 12.3%
($35/month)
-129 -

PARKING FACILITIES

Proposed 2023-2024 Operating Budget

$5 44,454

GREG VENABLE, TRANSPORTATION DIRECTOR

Mission Statement

The Parking Facilities Division is responsible for providing and maintaining safe, off-street parking facilities to the citizens and visitors to the City of High Point. The fund operates under the direction of the Director of Transportation.

Budget Summary BUDGET 2021-2022 2022-2023 2023-2024 % 2024-2025 Actual Budget Proposed Change Projected Revenues Departmental Revenue $238,409 $230,000 $259,975 13.0% $259,975 Miscellaneous Revenue 1,792 3,000 3,000 0.0% 3,000 Total $240,201 $233,000 $262,975 12.9% $262,975 Transfers $320,000 $251,926 $281,479 11.7% $295,502 Net Revenues $560,201 $484,926 $544,454 12.3% $558,477 Expenditures Personnel Services $182,816 $291,671 $328,230 12.5% $336,924 Operating Expenses 181,506 181,255 216,224 19.3% 221,553 Capital Outlay 0 12,000 0 -100.0% 0 Total $364,322 $484,926 $544,454 12.3% $558,477 Expenditures by Division #2 Broad Street $23,218 $32,895 $46,726 42.0% $47,281 #3 High Ave/#4 W. Commerce 224,858 371,192 409,239 10.2% 419,004 #1 Hotel 52,449 80,839 88,489 9.5% 92,192 Parking Capital 63,797 0 0 0.0% 0 Total $364,322 $484,926 $544,454 12.3% $558,477 Personnel Summary STAFFING 2021-2022 2022-2023 2023-2024 2024-2025 Actual Budget Proposed Projected Parking Facilities Full-time Positions 3 3 3 3 Part-time Positions 9 9 9 9 -130 -

Performance Measures

Measure(s) FY22 Actual FY23 Projected FY24 Projected Broad Street Daily parking customers 2,333 3,250 4,500 Monthly parking contracts (new or extended) 36 40 50 High & W. Commerce Daily parking customers 10,258 15,000 20,000 Monthly parking contracts (new or extended) 508 508 508 Main Street Deck (hotel) Daily parking customers 5,392 2,500 1,500 Monthly parking contracts (new or extended) 0 50 150 -131 -
-132 -

SOLID WASTE FUND

Propos ed 202 3- 202 4 Operating Budget

$21,011,311

The Solid Waste Fund operations come under the direction of the Public Services Department. The fund is used to account for the operation and maintenance of the City's landfill, municipal recycling facility, and garbage collection service. Budget Summary

BUDGET 2021-2022 2022-2023 2022-2023 2023-2024 $ % Actual Budget Est. Act. Proposed Change Change REVENUES Fund Balance $0 $2,990,000 $0 $2,485,561 ($504,439) -16.9% Operating Revenue 17,591,923 18,269,875 17,366,322 18,329,750 59,875 0.3% Misc. & Other Revenue (245,122) 236,000 236,500 196,000 (40,000) -16.9% Total Revenues $17,346,801 $21,495,875 $17,602,822 $21,011,311 ($484,564) -2.3% Interfund Transfers $2,346,000 $2,125,000 $2,125,000 $0 ($2,125,000) -100.0% Net Revenues $19,692,801 $23,620,875 $19,727,822 $21,011,311 ($2,609,564) -11.0% EXPENDITURES Personnel Services $6,186,338 $7,117,908 $6,493,838 $7,402,378 284,470 4.0% Operating Expenditures 7,526,531 8,855,592 8,511,274 9,518,574 662,982 7.5% Capital Outlay 35,462 37,700 37,700 20,000 (17,700) -46.9% Capital 200,446 2,625,000 154,701 800,000 (1,825,000) -69.5% Reimbursements 1,157,792 1,256,895 1,256,895 1,355,579 98,684 7.9% Total Expenditures $15,106,569 $19,893,095 $16,454,408 $19,096,531 ($796,564) -4.0% Interfund Transfers $2,882,629 $3,727,780 $3,727,780 $1,914,780 ($1,813,000) -48.6% Net Expenditures $17,989,198 $23,620,875 $20,182,188 $21,011,311 ($2,609,564) -11.0% -133 -

SOLID WASTE FUND REVENUES & EXPENDITURES

Revenues

Due to the expansion of residential units in the City of High Point creating more accounts, more miles on the equipment, higher fuel costs, and more trips to the landfill due to increased solid waste, an increase of $1 per month to the solid waste availability fee is proposed. This fee is applicable to all customers who receive solid waste collection services – both single and multi-family homes.

Additionally, there are proposed fee increases to the rental of a Red Box (4x8x14 feet) for major clean-up projects and for garbage roll-out containers (for new residents) and recycling and yard waste carts. The cost to acquire these carts has increased and the higher fee will allow for continued cost recovery for the Solid Waste Division.

The budget includes an appropriation of $2,485,561 in reserves.

Expenditures

Personnel Services include an average mid-year merit adjustment of 3% and an increased employer contribution for retirement.

Operating expenses are increased by $662,982, an increase of 7.5%. Major drivers of this increases includes vehicle replacement charges ($168,558), outside vehicle repairs ($236,785), and additional sampling ($52,000) required by the North Carilina Department of Environmental Quality (NCDEQ).

Solid Waste capital projects have been transitioned out of the operating budget and into the Solid Waste Capital Fund. The full list of proposed projects can be found in Capital Improvement Plan (CIP) section of the document.

-134 -

SOLID WASTE

Proposed 2023-2024 Operating Budget

$ 21,011,311

Mission Statement

The Ingleside Compost facility is the collection point for the drop off of residential and commercial yard waste and providing products for purchase (mulch and engineered soil). Landfill Operations will provide a safe and equitable means of solid waste disposal for its customers while complying with all state and federal rules or regulations. The Material Recovery Facility will provide the citizens of High Point with a material recovery facility which properly processes, separates, package and ships an estimated 9,000+ tons annually of co-mingled recyclables and provides cardboard recovery for bi-annual Furniture Markets. The Environmental Services division provides the customers of High Point with quality weekly collection of household waste, yard waste, and bulky items and bi-weekly recycling collection to ensure a safe and livable community

Budget Summary

BUDGET 2021-2022 2022-2023 2023-2024 % 2024-2025 Actual Budget Proposed Change Projected Revenues Fund Balance $0 $2,990,000 $2,485,561 1272.80% $3,870,942 Operating Revenue 17,591,923 18,269,875 18,329,750 6.30% 18,374,875 Miscellaneous Revenue (331,280) 151,500 111,500 -26.4% 151,500 State Excise Tax 86,158 84,500 84,500 0.0% 84,500 Total $17,346,801 $21,495,875 $21,011,311 -2.3% $22,481,817 Transfers $2,346,000 $2,125,000 $0 -100.0% $0 Net Revenues $19,692,801 $23,620,875 $21,011,311 -11.0% $22,481,817 Expenditures Personnel Services $6,186,338 $7,117,908 $7,402,378 4.0% $7,585,427 Operating Expenses 7,526,531 8,855,592 9,518,574 7.5% 10,053,531 Capital Outlay 35,462 37,700 20,000 -46.9% 22,500 Capital 200,446 2,625,000 800,000 -69.5% 1,550,000 Reimbursemts-Other Funds 1,157,792 1,256,895 1,355,579 7.9% 1,355,579 Total $15,106,569 $19,893,095 $19,096,531 -4.0% $20,567,037 Transfers $2,882,629 $3,727,780 $1,914,780 -48.6% $1,914,780 Net Expenditures $17,989,198 $23,620,875 $21,011,311 -11.0% $22,481,817 - 135 -

Budget Summary, cont.

Personnel Summary

BUDGET 2021-2022 2022-2023 2023-2024 % 2024-2025 Actual Budget Proposed Change Projected Expenditures by Division Ingleside $729,144 $907,535 $940,322 3.6% $979,380 Landfill Operations 6,158,510 7,216,085 7,521,139 4.2% 7,752,747 Municipal Recycling Facility 2,195,728 2,349,931 2,480,045 5.5% 2,584,955 Environmental Services 7,654,294 8,571,721 9,103,881 6.2% 9,448,811 Solid Waste Capital 200,446 2,625,000 800,000 -69.5% 1,550,000 Special Approp/Transfers 1,051,076 1,950,603 165,924 -91.5% 165,924 Total $17,989,198 $23,620,875 $21,011,311 -11.0% $22,481,817
STAFFING 2021-2022 2022-2023 2023-2024 2024-2025 Actual Budget Proposed Projected Ingleside Full-time Positions 6 6 6 6 Landfill Operations Full-time Positions 17 19 19 19 Part-time Positions 1 1 1 1 Municipal Recycling Facility Full-time Positions 25 25 25 25 Environmental Services Full-time Positions 50 53 53 53 Part-time Positions 2 2 2 2 Total Position Authorized: Full-time Positions 98 103 103 103 Part-time Positions 3 3 3 3 -136 -

Performance Measures

Solid Waste Capital Projects

Note: Capital projects are transitioning from the Solid Waste Fund to the

The above table combines the two for comparison purposes.

Measure(s) FY22 Actual FY23 Projected FY24 Projected Environmental Services Percent of normal scheduled pick-ups 97% 99% 99% Refuse cost per collection point (Target - <$0.70) $55.35 < $0.70 < $0.70 Landfill Tons of municipal solid waste received 125,669 125,500 130,000 Municipal solid waste disposal cost $53.50 $53.50 $65.00 Tons of yard waste received 20,738 21,000 30,000 Yard waste disposal cost/ton $23.00 $23.00 $23.00 Municipal Recycling Facility Tons of material received/processed 14,992 13,500 13,784 Recyclable materials sold $1,045,037 $700,000 $520,000
Pay-Go Solid Waste Projects 2022-2023 2023-2024 Budgeted Expenditure Adopted Proposed Accounting Unit 661749/461749 Budget Budget Landfill Development - Land Purchase $50,000 $50,000 Kersey Valley Phase I-IV Post Closure-Reserve 171,000 171,000 Kersey Valley Landfill Ph VI Expansion 2,000,000 0 MRF Ongoing Maintenance 50,000 50,000 Wide Box Dual Ram Baler Replacement 1,033,000 0 Kersey Valley Road Relocation 2,125,000 0 Row Turner for ICF (Ingleside) 0 250,000 Asphalt & Underlayment 500,000 500,000 Total Solid Waste Capital Projects $5,929,000 $1,021,000 -82.8%
Solid Waste Capital Project Fund.
-137 -

Solid Waste Landfill Development and Post-Closure Reserve Fund

BUDGET 2021-2022 2022-2023 2023-2024 % 2024-2025 Actual Budget Proposed Change Projected Revenues Fund Balance $0 $4,346,000 $221,000 -94.9% $421,000 Miscellaneous 1,161,055 0 0 0.0% 0 Total Post-Closure Fund $1,161,055 $4,346,000 $221,000 -94.9% $421,000 Transfers $0 0.0% $0 Net Revenues $1,161,055 $4,346,000 $221,000 -94.9% $421,000 Expenditures Transfers $4,346,000 $4,346,000 $221,000 -94.9% $421,000 Total Post-Closure Fund $4,346,000 $4,346,000 $221,000 -94.9% $421,000 -138 -

STORMWATER FUND

Propos ed 202 3- 202 4 Operating Budget

$7,700,065

The Stormwater Fund is used to account for the operation and maintenance of the City's Stormwater program which manages runoff through pipe maintenance/repair, ditch maintenance, stream cleaning, bank stabilization, and oversight of detention lakes and ponds maintenance. Budget Summary

BUDGET 2021-2022 2022-2023 2022-2023 2023-2024 $ % Actual Budget Est. Act. Proposed Change Change REVENUES Fund Balance $0 $680,228 $0 $1,520,952 840,724 123.6% Operating Revenue 5,278,344 5,337,445 5,297,290 6,129,113 791,668 14.8% Misc & Other Revenue 545,949 50,000 50,000 50,000 0 0.0% Total Revenues $5,824,293 $6,067,673 $5,347,290 $7,700,065 $1,632,392 26.9% Interfund Transfers $0 $0 $990,000 $0 $0 0.0% Net Revenues $5,824,293 $6,067,673 $6,337,290 $7,700,065 $1,632,392 26.9% Expenditures Personnel Services $1,479,879 $1,943,173 $1,595,291 $1,991,914 48,741 2.5% Operating Expenditures 1,054,419 1,382,885 1,684,419 2,107,089 724,204 52.4% Debt Service 2,037,487 1,153,823 1,153,823 1,000,172 -153,651 -13.3% Capital Outlay 0 6,000 6,000 0 -6,000 -100.0% Capital 926,482 0 1,048,115 0 0 0.0% Reimbursements 332,300 361,792 361,792 454,035 92,243 25.5% Total Expenditures $5,830,567 $4,847,673 $5,849,440 $5,553,210 $705,537 14.6% Interfund Transfers $0 $1,220,000 $720,000 $2,146,855 $926,855 76.0% Net Expenditures $5,830,567 $6,067,673 $6,569,440 $7,700,065 $1,632,392 26.9% -139 -

STORMWATER FUND REVENUES & EXPENDITURES

Revenues

A stormwater fee increase of $1 per Equivalent Residential Unit (ERU) is proposed. This fee is charged monthly, and the increase will assist in funding growing costs, the increased use of outside contractors to perform projects, and several large stormwater improvements projects currently under development.

The proposed budget includes an appropriation of $1,520,952 in fund balance.

Expenditures

Personnel services include an average mid-year merit adjustment of 3% and an increased employer contribution for retirement.

The operating budget includes $450,000 for contractual services to perform routine stormwater maintenance, due to high vacancies within the existing personnel.

Stormwater capital projects have been transitioned out of the operating budget and into the Stormwater Capital Fund. The full list of proposed projects can be found in the Capital Improvement Plan (CIP) section of the document.

- 140 -

STORMWATER

Proposed 2023-2024 Operating Budget

$ 7,70 0, 065

Mission Statement

The mission of the Stormwater Fund is to provides citizens with a comprehensive Stormwater management program that addresses Stormwater pollution and provides timely assistance in making drainage improvements on public and private property based on eligibility and prioritized needs.

BUDGET 2021-2022 2022-2023 2023-2024 % 2024-2025 Actual Budget Proposed Change Projected Revenues Operating Revenue $5,278,344 $5,337,445 $6,129,113 14.8% $6,739,240 Miscellaneous Revenue 545,949 50,000 50,000 0.0% 50,000 Appropriated RE 0 680,228 1,520,952 123.6% 645,364 Total $5,824,293 $6,067,673 $7,700,065 26.9% $7,434,604 Expenditures Personnel Services $1,479,879 $1,943,173 $1,991,914 2.5% $2,041,190 Operating Expenses 1,054,419 1,382,885 2,107,089 52.4% 1,769,671 Debt Service 2,037,487 1,153,823 1,000,172 -13.3% 954,708 Capital Outlay 0 6,000 0 -100.0% 0 Capital 926,482 0 0 0.0% 0 Reimbursements-Other Funds 332,300 361,792 454,035 25.5% 454,035 Total $5,830,567 $4,847,673 $5,553,210 14.6% $5,219,604 Interfund Transfers $0 $1,220,000 $2,146,855 76.0% $2,215,000 Net Expenditures $5,830,567 $6,067,673 $7,700,065 26.9% $7,434,604 Expenditures by Division Stormwater Maintenance $2,866,598 $3,693,850 $4,553,038 23.3% $4,264,896 Stormwater Capital 926,482 0 0 0.0% 0 Stormwater Debt Service 2,037,487 1,153,823 1,000,172 -13.1% 954,708 Transfers 0 1,220,000 2,146,855 76.0% 2,215,000 Total $5,830,567 $6,067,673 $7,700,065 26.9% $7,434,604 - 141 -
Budget Summary

Personnel Summary

2021-2022 2022-2023 2023-2024 2024-2025 Actual Budget Adopted Projected Stormwater Maintenance Full-time Positions 27 27 27 27 Part-time Positions 2 2 2 2 Performance Measures Measure(s) FY22 Actual FY23 Projected FY24 Projected Miles of curb line swept 1,860 2,800 2,800 Cost per curb mile swept $94.89 $95.00 $93.00 Feet of stormwater drain pipe installed 242 300 270 Number of stormwater BMP’s Inspected 622 481 558 Linear feet of miles of storm drain pipes cleaned 9,219 13,000 11,000 - 142 -
STAFFING

STORMWATER DEBT SERVICE

STORMWATER CAPITAL PROJECTS

Note: Capital projects are transitioning from the Stormwater Fund to the Stormwater Capital Project Fund. The above table combines the two for comparison purposes.

Stormwater Debt Service 2021-2022 2022-2023 2023-2024 % 2024-2025 Actual Budget Proposed Change Projected Refunding Series 2012 $351,088 $0 -100% $0 Refunding Series 2014 128,110 129,794 1.3% 120,858 Refunding Series 2016 390,380 380,075 -2.6% 380,410 Refunding Series 2020 284,245 274,506 -3.4% 266,437 Refunding Series 2022C 0 215,797 0.0% 187,003 Total Stormwater Fund $1,153,823 $1,000,172 -13.3% $954,708
Pay-Go Stormwater Projects 2022-2023 2023-2024 Budgeted Expenditure Adopted Proposed % Accounting Unit 671732/471999 Budget Budget Change Stormwater Capital Projects $1,050,000 $414,255 -60.5% Asphalt Parking Lot Resurfacing – MOC* 300,000 0 0.0% Country Club/Rockford/Dove/Kensington 0 1,587,600 0.0% Restroom Upgrades 0 100,000 0.0% W. Green Drive Stormwater Infra Impr. 0 5,000,000 0.0% Total Stormwater Capital Projects $1,350,000 $7,101,855 426.1%
- 143 -
-144 -

CENTRAL SERVICES FUND

Propos ed 202 3- 202 4 Operating Budget

$18,586,116

The Central Services Fund is used to account for the financing of goods and services provided by one department to other departments on a cost reimbursement basis.

Budget Summary

CENTRAL SERVICES FUND REVENUES & EXPENDITURES

Revenues

Fleet charges are increased $1.31 million to cover the increased budget for vehicle and other rolling stock replacements. A new Print Shop internal service is proposed for FY 2023-24. This division will be responsible for providing printing and copying services to all City Departments, as well as receiving, processing, and deliverying all incoming and outgoing City mail.

Expenditures

The proposed budget replaces $4.65 million in vehicles funded with pay-go funding from the Fleet division of the Central Services Fund. Planned fleet purchases include one (1) tandem dump truck, five (5) police vehicles, two (2) fire SUV’s, three (3) automated refuse trucks, two (2) small rear packing refuse trucks, small SUV’s, light duty pickup trucks, body equipped work trucks, a bucket truck, two 15-passenger vans, an underground utilities vehicle, a Jet/Vac truck, a paving patching truck, and other necessary rolling stock. The total cost of requested vehicles and rolling stock replacements that meet the replacement criteria totals $9.7 million dollars.

The new Print Shop service is budgeted at $350,000 for FY 2023-24.

BUDGET 2021-2022 2022-2023 2022-2023 2023-2024 $ % Actual Budget Est. Act. Proposed Change Change REVENUES Appropriated Fund Balance $0 $285,000 $0 $52,801 ($232,199) -81.5% Charges for Services 10,897,893 11,722,897 10,406,432 13,143,124 1,420,227 12.1% Miscellaneous Revenues 4,336,766 4,536,494 5,769,920 5,207,783 671,289 14.8% Interfund Transfer 205,701 779,000 889,000 182,408 (596,592) -76.6% Total Revenues $15,440,360 $17,323,391 $17,065,352 $18,586,116 $1,262,725 7.3% EXPENDITURES Personnel Services $1,948,520 $2,159,464 $2,028,430 $2,224,687 $65,223 3.0% Operating 8,586,833 9,538,645 9,411,640 10,345,764 807,119 8.5% Capital Outlay 2,644,863 4,446,500 4,446,500 4,849,908 403,408 9.1% Debt Service 1,296,918 1,178,782 1,178,782 1,165,757 (13,025) -1.1% Total Expenditures $14,477,134 $17,323,391 $17,065,352 $18,586,116 $1,262,725 7.3%
- 145 -

RADIO REPAIR SHOP

Proposed 2023-2024 Operating Budget

$ 2,234 , 96 1

Mission Statement

The Radio Maintenance Division operations come under the direction of the Information Technology Department. This division is responsible for the installation and maintenance of all City-owned two-way communications systems and components.

Budget Summary

BUDGET 2021-2022 2022-2023 2023-2024 % 2024-2025 Actual Budget Proposed Change Projected Revenues Charges for Services $2,072,052 $2,086,901 $2,234,961 7.1% $2,250,785 Miscellaneous Revenue 5,415 7,500 0 -100.0% 0 Total $2,077,467 $2,094,401 $2,234,961 6.7% $2,250,785 Expenditures Personnel Services $402,430 $418,619 $436,506 4.3% $447,988 Operating Expenses 1,365,639 1,092,539 1,223,276 12.0% 1,235,682 Debt Services 591,307 583,243 575,179 -1.4% 567,115 Total $2,359,376 $2,094,401 $2,234,961 6.7% $2,250,785 Expenditures by Division Radio Repair Shop $2,359,376 $2,094,401 $2,234,961 6.7% $2,250,785 Total $2,359,376 $2,094,401 $2,234,961 6.7% $2,250,785 Personnel Summary STAFFING 2021-2022 2022-2023 2023-2024 2024-2025 Actual Budget Proposed Projected Radio Repair Shop Full-time Positions 4 4 4 4 Performance Measures Measure(s) FY 22 Actual FY 23 Projected FY 24 Projected Radio System Operations – Percentage of time functional 100% 100% 100% Radios Maintained by the Radio Shop Per Month 100 100 100 800 Mhz Base Stations Maintenance 6 6 6 -146 -

COMPUTER REPLACEMENT

Proposed 2023-2024 Operating Budget

$ 87 3,500

Mission Statement

This division's operations come under the direction of the Information Technology Department. Operations in this division provide budgetary information and internal billings for replacing existing computers and related equipment.

Budget Summary BUDGET 2021-2022 2022-2023 2023-2024 % 2024-2025 Actual Budget Proposed Change Projected Revenues Appropriated Fund Balance $0 $285,000 $52,801 -81.5% $0 Miscellaneous Revenue 5,415 7,500 7,500 0.0% 7,500 Charges For Services 735,473 731,000 813,199 11.2% 894,516 Total $740,888 $1,023,500 $873,500 -14.7% $902,016 Expenditures Operating Expenses $705,594 $951,000 $801,000 -15.8% $829,516 Capital Outlay 0 72,500 72,500 0.0% 72,500 Total $705,594 $1,023,500 $873,500 -14.7% $902,016 Expenditures by Division Computer Replacement $705,594 $1,023,500 $873,500 -14.7% $902,016 Total $705,594 $1,023,500 $873,500 -14.7% $902,016 - 147 -

FLEET SERVICES

Proposed 2023-2024 Operating Budget

$15,127, 655

Mission Statement

The mission is to provide our customers with the highest quality fleet management services at the lowest possible cost. We strive to service the equipment in the most cost-effective manner possible through high productivity of our personnel and sound professional decisions in the management of the fleet. We are proud of our organization and the services that we provide through hard work, professionalism, and a positive image our people present. We appreciate and encourage pride in services rendered

Budget Summary BUDGET 2021-2022 2022-2023 2023-2024 % 2024-2025 Actual Budget Proposed Change Projected Revenues Charges for Services $8,090,368 $8,904,996 $10,094,964 13.4% $10,894,580 Miscellaneous Revenue 773,156 4,521,494 4,850,283 7.3% 4,848,494 Other Financing Sources 3,552,780 0 0 0.0% 0 Fund Transfer 205,701 779,000 182,408 -76.6% 0 Appropriated Fund Balance 0 0 0 0.0% 377,550 Total $12,622,005 $14,205,490 $15,127,655 6.5% $16,120,624 Expenditures Personnel Services $1,546,090 $1,740,845 $1,788,181 2.7% $1,831,727 Operating Expenses 6,515,600 7,495,106 7,971,488 6.4% 8,092,791 Capital Outlay 2,644,863 4,374,000 4,777,408 9.2% 5,595,000 Debt Services 705,611 595,539 590,578 -0.8% 601,106 Total $11,412,164 $14,205,490 $15,127,655 6.5% $16,120,624 Expenditures by Division Fleet Services $11,412,164 $14,205,490 $15,127,655 6.5% $16,120,624 Total $11,412,164 $14,205,490 $15,127,655 6.5% $16,120,624 - 148 -

Personnel Summary

2021-2022 2022-2023 2023-2024 2024-2025 Actual Budget Proposed Projected Fleet Services Full-time Positions 22 22 22 22 Part-time Positions 1 1 1 1 Performance
Measure(s) FY22 Actual FY23 Projected FY24 Projected Productive Work Hours 9,839 10,819 11,215 Total # PM's Completed 2,720 2,878 2,957 Total Gallons of Fuel Purchased 550,665 570,209 585,158 - 149 -
STAFFING
Measures

PRINT SHOP

Proposed 2023-2024 Operating Budget

$ 350,000

Mission Statement

The Print Shop operations come under the direction of the Communications and Public Engagement Department. This division is responsible for providing printing and copying services to all City Departments, as well as receiving, processing, and deliverying all incoming and outgoing City mail.

Budget Summary BUDGET 2021-2022 2022-2023 2023-2024 % 2024-2025 Actual Budget Proposed Change Projected Revenues Charges For Services $0 $0 $350,000 0.0% $350,000 Total $0 $0 $350,000 0.0% $350,000 Expenditures Operating Expenses $0 $0 $350,000 0.0% $350,000 Total $0 $0 $350,000 0.0% $350,000 Expenditures by Division Print Shop $0 $0 $350,000 0.0% $350,000 Total $0 $0 $350,000 0.0% $350,000 - 150 -

ECONOMIC DEVELOPMENT INCENTIVE FUND

Propose d 2023 - 202 4 Operating Budget

$1,500,000

The Economic Development Incentive fund is used at the City Council’s direction to provide for possible incentives for economic development within the City of High Point.

ECONOMIC DEVELOPMENT INCENTIVE FUND REVENUES & EXPENDITURES

Revenues

Incentive payments are funded by previously accumulated reserves, and transfers from the General Fund and the Electric Fund.

Expenditures

Economic development incentives are budgeted at $1,500,000 for FY 2023-24.

Budget Summary BUDGET 2021-2022 2022-2023 2022-2023 2023-2024 % 2024-2025 Actual Budget Est. Act. Proposed Change Projected REVENUES Appropriated Fund Balance $0 $500,000 $0 $1,000,000 100.0% $1,000,000 Interest 7,852 25,000 20,907 25,000 0.0% 25,000 Intergovernmental 89,500 0 0 0 0.0% 0 Transfer 475,000 475,000 475,000 475,000 0.0% 475,000 Total Revenues $572,352 $1,000,000 $495,907 $1,500,000 50.0% $1,500,000 EXPENDITURES Contractual Services $344,500 $1,000,000 $763,238 $1,500,000 50.0% $1,500,000 Total Expenditures $344,500 $1,000,000 $763,238 $1,500,000 50.0% $1,500,000
-151 -

INSURANCE RESERVE FUND

Propos ed 202 3- 202 4 Operating Budget

$21,642,375

The Insurance Reserve Fund is used to budget expenses for health, dental, life insurance, and workers’ compensation insurance contracts.

Budget Summary

BUDGET 2021-2022 2022-2023 2022-2023 2023-2024 % 2024-2025 Actual Budget Est. Act. Proposed Change Projected REVENUES Health/Dental Premium $17,244,806 $18,749,643 $18,031,603 $18,430,367 -1.7% $18,430,367 Life Insurance Premium 401,686 396,274 411,814 412,008 4.0% 412,008 Retiree Health/Dental 760,322 889,010 669,870 700,000 -21.3% 700,000 Workers’ Compensation 1,507,726 1,584,994 1,584,994 2,000,000 26.2% 2,000,000 Miscellaneous 78,200 80,000 57,949 100,000 25.0% 100,000 Total Revenues $19,992,740 $21,699,921 $20,756,230 $21,642,375 -0.3% $21,642,375 EXPENDITURES Health/Dental $16,900,516 $18,670,397 $17,749,259 $18,463,773 -1.1% $18,463,773 Life Insurance 296,473 293,960 299,942 298,300 1.5% 298,300 Retiree Health/Dental 952,700 1,020,570 648,286 750,302 -26.5% 750,302 Wellness 47,972 55,000 55,000 55,000 0.0% 55,000 Workers’ Comp. 1,216,321 1,310,984 1,570,571 1,675,000 27.8% 1,675,000 Miscellaneous 384,925 349,010 333,299 400,000 14.6% 400,000 Capital 26,210 0 0 0 0.0% 0 Total Expenditures $19,825,117 $21,699,921 $20,656,357 $21,642,375 -0.3% $21,642,375 Expenditures by Division Health & Wellness $18,241,499 $20,114,924 $18,752,487 $19,642,375 -2.3% $19,642,375 Workers Compensation 1,583,618 1,584,994 1,903,870 2,000,000 26.2% 2,000,000 Total Expenditures $19,825,117 $21,699,921 $20,656,357 $21,642,375 -0.3% $21,642,375 - 152 -

Revenues

INSURANCE RESERVE FUND REVENUES & EXPENDITURES

The per employee cost for health and dental premiums is increased 3% for FY 2023-24. There is no increase to the employee contribution for health and dental.

Expenditures

Expenditures are based on recent year trends in which actual expenses have come in less than originally budgeted. Workers’ compensation claims have increased significantly over the past year, and the budget is increased to reflect that trend.

The fund has reserves available, if needed, for unanticipated expenses or larger than expected increases in premiums. Due to the availbility of reserves, the new fiscal year will see the city transition to self-insured for the insurance reserve fund. This transition will also allow the addition of an employee health clinic that will expand services offered at the health and wellness clinic for employees. The intended purpose would be to continue to lower healthcare costs and maximize employees’ health.

- 153 -

MARKET AUTHORITY FUND

Propos ed 202 3- 202 4 Operating Budget

$3,225,000

The Market Authority Fund is a public-private partnership sponsor of the International Home Furnishings Market to develop strategies and priorities to address transportation, parking, hospitality, promotion, and other improvements for the annual spring and fall markets

MARKET AUTHORITY FUND REVENUES & EXPENDITURES

Current year trends see an increase in room occupancy taxes. Room occupancy taxes are now higher than pre-pandemic levels.

Expenditures

The City passes through the revenues received in the Market Authority Fund to the Market Authority. Therefore, expenditures will match revenues.

BUDGET 2021-2022 2022-2023 2022-2023 2023-2024 % 2024-2025 Actual Budget Est. Act. Proposed Change Projected REVENUES Room Occupancy Tax $472,047 $400,000 $494,205 $525,000 31.3% $525,000 Business License Tax 1,702,509 1,700,000 1,700,000 1,700,000 0.0% 1,700,000 General Fund Transfer 240,000 240,000 240,000 240,000 0.0% 240,000 Water-Sewer Fund Transfer 50,000 50,000 50,000 50,000 0.0% 50,000 Electric Fund Transfer 710,000 710,000 710,000 710,000 0.0% 710,000 Total Revenues $3,174,556 $3,100,000 $3,194,205 $3,225,000 4.0% $3,225,000 EXPENDITURES Market Disbursements $3,174,556 $3,100,000 $3,194,205 $3,225,000 4.0% $3,225,000 Total Expenditures $3,174,556 $3,100,000 $3,194,205 $3,225,000 4.0% $3,225,000
Budget Summary
Revenues
- 154 -

COMMUNITY DEVELOPMENT FUND

Propos ed 202 3- 202 4 Operating Budget

$2,579,471

The Community Development Fund accounts for the receipt and disbursement of all grants, including federal, state, and local grants or entitlements, related to the Community Development Block Grant program. The budget appropriation represents that portion of existing grants which were not fully expended in the prior fiscal year, and which will be reestablished in the current year, and also allowance for grants that will be received during the current year.

Budget Summary

Personnel Summary

BUDGET 2021-2022 2022-2023 2023-2024 % 2024-2025 Actual Budget Proposed Change Projected REVENUES Intergovernmental $1,462,994 $2,050,000 $2,225,471 8.6% $1,842,825 Miscellaneous 18,510 572,000 172,000 -69.9% 572,000 Total Revenues $1,481,504 $2,622,000 $2,397,471 -8.6% $2,414,825 Transfers 120,000 182,000 182,000 0.0% 182,000 Net Revenues $1,601,504 $2,804,000 $2,579,471 -8.0% $2,596,825 EXPENDITURES Personnel Services $727,378 $779,402 $576,278 -26.1% $591,391 Operating Expenses 886,053 929,598 858,193 -7.7% 910,434 Grants Pending 0 1,095,000 1,145,000 4.6% 1,095,000 Total Expenditures $1,613,431 $2,804,000 $2,579,471 -8.0% $2,596,825
STAFFING 2021-2022 2022-2023 2023-2024 2024-2025 Actual Budget Proposed Projected Community Dev. Grants Full-time Positions 9 9 6 6 - 155 -

SUMMARY OF COMMUNITY DEVELOPMENT PROJECTS

Grant Federal Program Income Development Payment State City Share Total CDBG 2024 $660,471 $60,000 $62,000 $782,471 CTP/NC Housing Finance 65,000 65,000 130,000 HOME 2024 600,000 25,000 625,000 INFILL Match 45,000 45,000 Urgent Repair/NC Housing Finance 100,000 10,000 110,000 HOME ConsortiumPgm Income 10,000 10,000 S108 Dev PmtAddington 27,000 27,000 S108 Dev PmtKirkwood 50,000 50,000 Additional Grants unanticipated 400,000 400,000 800,000 Total $1,660,471 $495,000 $77,000 $165,000 $182,000 $2,579,471 - 156 -

SPECIAL GRANTS FUND

Propos ed 202 3- 202 4 Operating Budget

$4,185,035

The Special Grants Fund accounts for the receipt and disbursement of all grants, including federal, state, and local grants or entitlements but excluding the Community Development Block Grant. The budget appropriation represents that portion of existing grants which were not fully expended in the prior fiscal year, and which will be reestablished in the current year, and also allowance for grants that will be received during the current year.

Budget Summary

BUDGET 2021-2022 2022-2023 2023-2024 % 2024-2025 Actual Budget Proposed Change Projected REVENUES Intergovernmental Revenue $15,774,578 $4,775,009 $4,087,764 -14.4% $4,084,498 Miscellaneous Revenue 29,538 0 0 0.0% 0 Total Revenues $15,804,16 $4,775,009 $4,087,764 -14.4% $4,084,498 Transfers 259,971 405,345 97,271 -76.0% 97,271 Net Revenues $16,064,087 $5,180,354 $4,185,035 -19.2% $4,181,769 EXPENDITURES Personnel Services $377,907 $536,000 $0 -100.0% $0 Operating Expenses 3,696,298 4,644,354 4,185,035 -9.9% 4,181,769 Capital Outlay 116,495 0 0 0.0% 0 Total Expenditures $4,190,700 $5,180,354 $4,185,035 -19.2% $4,181,769 Interfund Transfers $11,349,756 $0 $0 0.0% $0 Net Expenditures $15,540.456 $5,180,354 $4,185,035 -19.2% $4,181,769 Personnel Summary STAFFING 2021-2022 2022-2023 2023-2024 2024-2025 Actual Budget Proposed Projected Grant Positions Full-time Positions 9 7 7 7 - 157 -

SUMMARY OF SPECIAL GRANT PROJECTS

Department Grant Federal State Local Other City Share Total Information Technology 911 Grant Fund $669,102 $669,102 Library State Aid to Public Libraries 80,000 80,000 Parks & Recreation Senior Center General Purpose 10,901 3,634 14,535 Public Services Keep America Beautiful MLK Neighborhood Building 10,000 10,000 Public Services Community Waste Reduction and Recycling (CWRAR) 30,000 6,000 36,000 Transportation Transportation MPO PL Grant 388,700 66,416 30,759 485,875 Transportation Furniture MarketNCDOT (pass thru) 1,700,000 1,700,000 Police Federal Forfeiture Funds (Not Grant Funds) 450,000 450,000 Police NC State Drug Excise Tax Funds (Not Grant Funds) 150,000 150,000 Police FY19 Justice Assistance Grant (JAG) 120,030 120,030 Police FY22 Patrick Leahy Bulletproof Vest Partnership (BVP) Program 6,877 6,878 13,755 Police FY22 OJP, Bureau of Justice Assistance, Local Law Enforcement Block Grant 24,495 24,495 Police FY22 OJP, Bureau of Justice Assistance, MENTAL HEALTH/LEO MODEL PILOT PROJECT 15,743 15,743 Police FY22 AAA Traffic Safety Grant 2,500 2,500 Police FY22 NHTSA Driving Under the Influence of Drugs (DUID) 5,000 5,000 Comm Dev & Housing VITA 2023 8,000 8,000 Additional Grants Unanticipated 250,000 100,000 50,000 400,000 Fund 301 Total $1,268,845 $2,742,503 $66,416 $10,000 $97,271 $4,185,035 - 158 -

MASS TRANSIT FUND

Propose d 202 3- 202 4 Operating Budget

$5,677,034

The Public Transportation division is responsible for providing safe, reliable transportation at a fair cost to all the citizens of High Point through the High Point Transit System (HPTS), which offers fixed route bus service, ADA complementary paratransit service, and door-to-door demand responsive service for the elderly

Budget Summary BUDGET 2021-2022 2022-2023 2023-2024 % 2024-2025 Actual Budget Proposed Change Projected REVENUES Charges for Service $679,669 $707,600 $698,600 -1.3% $723,600 Intergovernmental 2,464,188 3,623,027 3,277,258 -9.5% 3,424,053 Licenses & Permits 32,708 30,000 30,000 0.0% 30,000 Miscellaneous 255 0 10,000 0.0% 10,000 Total Revenues $3,176,820 $4,360,627 $4,015,858 -7.9% $4,187,653 Transfers $618,367 1,757,817 1,661,176 -5.5% 1,857,656 Net Revenues $3,795,187 $6,118,444 $5,677,034 -7.2% $6,045,309 Expenditure Personnel Services $3,010,228 $3,689,510 $3,779,260 2.4% $3,861,074 Operating Expenses 1,558,956 2,153,934 1,897,774 -11.9% 2,032,235 Capital Outlay 423,248 275,000 0 -100.0% 152,000 Total Expenditures $4,992,432 $6,118,444 $5,677,034 -7.2% $6,045,309 Expenditures by Division Mass Transit $3,567,486 $4,688,346 $4,768,569 1.7% $4,880,412 Transit Grants 834,272 820,327 304,604 -62.9% 542,534 HPTS Access 590,674 609,771 603,861 -1.0% 622,363 Total Expenditures $4,992,432 $6,118,444 $5,677,034 -7.2% $6,045,309 Personnel Summary STAFFING 2021-2022 2022-2023 2023-2024 2024-2025 Actual Budget Proposed Projected Mass Transit Operating Full-time Positions 55 55 55 55 Part-time Positions 8 8 8 8 - 159 -

Performance Measures

Budget Highlights

- Federal grant revenue for operating assistance is budgeted at $2,525,442 for FY 2023-24. State Maintenance Assistance Program (SMAP) funds were restored in last year’s budget and the proposed budget includes $500,000 from this program.

- The Transit Fund is subsidized by a transfer from the General Fund totaling $1,661,176 for FY 2023-24.

- Personnel Services include an average mid-year merit adjustment of 3% and an increased employer contribution for retirement.

Measure(s) FY22 Actual FY23 Projected FY24 Projected Unlinked Passenger Trip (fixed route transit) 592,683 515,000 550,000 Revenue Miles (fixed route transit) 421,091 421,000 421,000
- 160 -

FIVE-YEAR CAPITAL IMPROVEMENT PROGRAM (CIP)

Capital Project Definition

The Capital Improvement Program (CIP) is a prioritized, multi-year plan for major capital expenditures, such as the construction, reconstruction, renovation or replacement of a public building, facility or major equipment items; the purchase of land, buildings or facilities for a public purpose; studies and surveys leading to such physical improvements or any combination of the above. By providing a planned schedule of public improvements, the program outlines present and future needs and intentions. A capital improvement project should have a cost greater than $15,000 and a useful life of at least ten years.

Capital Process Description

The City of High Point’s capital improvement program is the result of a detailed financial planning process used by City leaders to establish funding priorities of major capital projects. The purpose is to address the City’s immediate and long-term capital needs in a conscious effort to best provide services and facilities to the citizens of High Point.

To accomplish this, the CIP process consists of a three-phase mechanism. Mid-year department heads submit a five-year capital plan to the Budget and Evaluation Division for consideration. This requires substantial planning at the department level to identify projects that are deemed necessary to respond to public needs.

A vital segment of the proposal includes entering project financial information into Questica which projects cost estimates as well as the revenue sources for the project. Submission of the project’s financial information is a fundamental component in coordinating the available resources to fund the project.

The second phase of the CIP process includes review of each proposal by the Budget and Evaluation Division. Factors analyzed include:

• The priority of the project as defined by City leaders or formal Council policy

• Feasible funding sources in relation to the projected timetable

• Impact the project will have on the operating budget and service levels

The projects are evaluated according to the following criteria:

• Risk to Public Safety or Health

• Deteriorated Facility

• Systematic Replacement

• Improvement of Operating Efficiency

• Coordination

• Equitable Provision of Services/Facilities

• Protection and Conservation of Resources

-161 -

• New or Substantially Expanded Facility

• Prior Commitment by City Council or Manager

The budget staff compiles a priority list as the projects relate to the City’s overall mission of “…creating the single most livable, safe and prosperous community in America.” This list of proposed projects is presented to the management team.

The final phase consists of compiling the five-year Capital Improvement Program for consideration by the City Council as part of the budget review and adoption process. Recognizing that needs and priorities vary from year-to-year, only the first fiscal year of the five-year program is considered for adoption. The subsequent four years are used for strategic financial planning purposes.

Capital Improvement Funding

Funding for the Capital Improvement Program varies by fund. Typically, in the General Capital Projects Fund most of the funding comes by transfer from the General Fund.

For Water and Sewer capital projects, funding comes into the Water & Sewer Capital Projects Fund by transfer from the Water and Sewer Fund. The other utility funds (Electric, Solid Waste, and Stormwater Funds) are in a transition stage. Therefore, existing capital projects are included within the fund; and in new projects, funding comes into the Capital Funds by transfer from the respective fund.

Projects that authorize the construction or acquisition of major capital and will extend more than one fiscal year are adopted in Capital Project Ordinance Funds, which are in effect for the life of the project. Bonds, state and federal grants, or some combination of these normally fund these projects. The uniqueness of these funds is that they do not require reappropriation each fiscal year and are not part of the regular budget but are adopted separately.

- 162 -

PROPOSED CAPITAL IMPROVEMENT PROGRAM (CIP)

FY 2024-28

The capital budget summary shown below of $50,680,700 is the first year of a five-year capital improvement program which is reviewed and updated annually to meet the capital needs of the community. The largest portions are in Water & Sewer and Electric. Water & Sewer includes $2.16 million for the Burton Road Utilities and $1.3 million to upgrade the SCADA computer and server at Ward and Eastside. Electric is funding a switch to an automated meter reading initiative of $1.5 million, $2.0 million for a new Jackson Lake transformer, and $2.5 million for electrical utilities for the Eastchester Widening project. Public Services funding is primarily related to a 100% federally funded $5.0 million dollar grant for stormwater infrastructure improvements along W. Green Drive.

Infrastructure improvements remain a top priority of the City's long-term capital planning as the City of High Point prepares for the present and future challenges of an aging infrastructure, safe water quality and availability of safe waste disposal.

Expenditure By Program Funding Sources Budget Year Budget Year Infrastructure 2023-24 Infrastructure - Funding 2023-24 Information Technology $1,500,000 Electric Revenue $10,450,000 Facilities 50,000 Water/Sewer Revenue 11,373,250 Fire 250,000 Solid Waste Revenue 1,126,000 Parks and Recreation 520,000 Stormwater Revenue 2,146,855 Library 605,000 State/Federal Agency 10,398,020 Planning 45,000 General Government 2,936,575 Transportation $6,439,595 CES Revenue Bonds 12,250,000 Utilities – Electric 9,850,000 Total $50,680,700 Utilities – Water/Sewer 23,248,250 Public Services 8,172,855 Total $50,680,700 - 163 -

Expenditures By Program

Funding Sources

Information Technology 2.9% Facilities 0.1% Utilities - Water/Sewer 45.0% Fire 0.5% Utilities - Electric 19.1% Parks and Recreation 1.0% Public Services 17.8% Library 1.2% Planning 0.1% Transportation 12.5%
State/Federal Agency 20.5% Electric Revenue 20.6% Stormwater Revenue 4.2% Water/Sewer Revenue 22.4% General Government 5.8% Solid Waste Revenue 2.2% CES Revenue Bonds 24.2%
- 164 -

CAPITAL PROJECT ORDINANCES

Capital project ordinances authorize the construction or acquisition of major capital and continue in effect for the life of the project that extends over more than one fiscal year and do not require re-appropriation each fiscal year.

The information presented below represents the status of our currently authorized capital project ordinances as of April 13, 2023. Actual expenses do not include funds that are encumbered.

Project Budget Expense Balance GO Bond Projects - General Intersection Improvements 2004 $1,802,725 $1,758,580 $44,145 James Road Sidewalk Improvements 1,955,100 92,028 1,863,072 Transportation Reserve 107,622 0 107,622 Triangle Lake 12,000,000 562,947 11,437,053 Housing Authority - Daniel Brooks 6,500,000 246,231 6,253,769 City Lake Park Upgrades - Phase 1 24,375,028 23,674,460 700,568 Washington Street Realignment 5,000,000 24,592 4,975,408 Burton Avenue 5,605,259 0 5,605,259 Total $57,345,734 $26,358,838 $30,986,896 GO Bond Projects - Stormwater Stormwater - Country Club $431,460 $159,521 $271,939 Stormwater - Dovershire/Kensington 211,000 207,515 3,485 Total $642,460 $367,036 $275,424 Two-Third Bond Projects Railroad Bank Stabilization $1,100,000 $839,426 $260,574 Library Plaza 3,585,192 3,571,014 14,178 Sidewalk Improvements 1,091,725 953,864 137,861 Safe Route to Schools 1,300,000 1,124,479 175,521 South Main Corridor Improvements 600,000 18,909 581,091 Total $7,676,917 $6,507,692 $1,169,225 Limited Obligation Bond Projects Stadium Improvements $6,000,000 $0 $6,000,000 Church Property Acquisition 11,000,000 0 11,000,000 Total $17,000,000 $17,000,000 $17,000,000 - 165 -

CAPITAL PROJECT ORDINANCES, cont.

Project Budget Expense Balance Water/Sewer GO & Revenue Bond Projects Incinerator Rehabilitation $24,706,796 $22,822,918 $1,883,878 Ward Electrical Upgrade 16,471,050 15,680,170 790,880 NW Water Improvements Phase 2 340,182 80,000 260,182 Triangle Lake Road Widening 1,000,000 0 1,000,000 NW Sewer Future 1 - Outback 436,202 83,062 353,140 Dam Restoration and Improvement 403,258 361,749 41,509 Riverdale Pumpstation Expansion 12,662,597 12,225,019 437,578 Registers Creek Lift Station 9,600,000 7,605,053 1,994,947 Richland Creek Outfall 18,244,691 10,320,201 7,924,490 Eastside UV Disinfection 8,473,000 511,990 7,961,010 Whites Mill Lift Station Upgrade 5,450,000 294,267 5,155,733 City Lake Park Dam 1,045,970 551,127 494,843 Westside Centrifuge Upgrade 8,100,000 138,265 7,961,735 Total $106,933,746 $70,673,821 $36,259,925 - 166 -

CIP PROJECT SUMMARY

Project FY 2024 FY 2025 FY 2026 FY 2027 FY 2028 Total General Capital Information Technology ERP Upgrade $1,500,000 $1,500,000 $375,000 $0 $0 $3,375,000 Facility Services Citywide Deferred Maint. Program $50,000 $300,000 $300,000 $300,000 $300,000 $1,250,000 Fire Burn Facility $0 $250,000 $250,000 $0 $0 $500,000 High Speed Doors 0 375,000 375,000 0 0 750,000 Station Upgrades and Renovations 250,000 250,000 250,000 250,000 250,000 1,250,000 Subtotal - Fire $250,000 $875,000 $875,000 $250,000 $250,000 $2,500,000 Parks and Recreation Merry-Go-Round Replacement $0 $500,000 $0 $0 $0 $500,000 Playground & Equipment 75,000 75,000 75,000 75,000 75,000 375,000 Park Improvements/Outdoor Courts 0 55,000 0 0 0 55,000 Park Improvements/Parking Lots 220,000 360,000 230,000 0 0 810,000 Skateboard Park 0 0 0 0 200,000 200,000 Restroom Buildings 0 70,000 0 0 0 70,000 Southside Recreation Center 55,000 0 0 0 0 55,000 Mohawk Park Renovations 0 0 0 0 450,000 450,000 Parks Deferred Maint. Program 170,000 200,000 200,000 200,000 200,000 970,000 Ballfield Lighting Renovations 0 0 0 1,865,000 0 1,865,000 City Lake Park Pedestrian Bridge 0 0 0 0 500,000 500,000 Subtotal - Parks and Recreation $520,000 $1,260,000 $505,000 $2,140,000 $1,425,000 $5,850,000 Stadium Stadium Maintenance Reserve $0 $360,000 $360,000 $360,000 $360,000 $1,440,000 Library Expansion of the Community Room $0 $0 $500,000 $0 $0 $500,000 Flooring Replacement 75,000 77,000 0 0 0 152,000 Air Cool Chiller Replacement 325,000 0 0 0 0 325,000 Museum HVAC & Envelope Imps. 205,000 804,295 0 0 0 1,009,295 Subtotal - Library $605,000 $881,295 $500,000 $0 $0 $1,986,295 Theatre Gallery C into TV/Broadcast Studio $0 $0 $68,000 $0 $0 $68,000 Theatre Security Improvements 0 70,000 0 0 0 70,000 Subtotal - Theatre $0 $70,000 $68,000 $0 $0 $138,000 - 167 -

CIP PROJECT SUMMARY

Project FY 2024 FY 2025 FY 2026 FY 2027 FY 2028 Total Planning GIS Orthoimagery Program $45,000 $45,000 $45,000 $45,000 $45,000 $225,000 Transportation Railroad Crossing Improvements $50,000 $0 $25,000 $0 $25,000 $100,000 Local Match for NCDOT Projects 905,060 60,000 60,000 60,000 60,000 1,145,060 Johnson/Sandy Ridge Road Sidewalks 0 562,500 562,500 562,500 562,500 2,250,000 Traffic Signal System Upgrades 200,000 0 0 0 0 200,000 US 29 & S Main Street Interchange 0 120,000 120,000 120,000 0 360,000 Mendenhall Terminal Improvements 0 0 250,000 0 0 250,000 Sidewalk & Greenway Construction 0 1,000,000 1,000,000 1,000,000 1,000,000 4,000,000 CMAQ - Sidewalks 0 1,370,000 250,000 250,000 250,000 2,120,000 CMAQ – Traffic Signal Timing 1,414,535 0 0 0 0 1,414,535 Main St. Intersection Improvements 100,000 0 0 0 0 100,000 Traffic Services Parking Lot 0 0 200,000 0 0 200,000 Subtotal - Transportation $2,669,595 $3,112,500 $2,467,500 $1,992,500 $1,897,500 $12,139,595 Public Services Sub-Standard Streets Maintenance $0 $125,000 $125,000 $125,000 $125,000 $500,000 Cemetery Paving/Road Work 50,000 50,000 50,000 50,000 50,000 250,000 Local Bridge Maintenance/Repair 0 250,000 250,000 250,000 250,000 1,000,000 Local Match - NCDOT Bridge Proj 0 45,000 45,000 45,000 45,000 180,000 Subtotal - Public Services $50,000 $470,000 $470,000 $470,000 $470,000 $1,930,000 Total - General Capital Projects $5,689,595 $8,573,795 $5,665,500 $5,257,500 $4,447,500 $29,583,890 Water/Sewer Capital Projects - Pay-Go Generators - Automation & Repl $250,000 $250,000 $250,000 $250,000 $250,000 $1,250,000 Obsolete Water Lines 1,500,000 2,300,000 2,000,000 1,950,000 3,000,000 10,750,000 Obsolete Sewer Lines 1,500,000 2,300,000 2,000,000 1,950,000 3,000,000 10,750,000 Alum Sludge Removal 0 375,000 375,000 375,000 375,000 1,500,000 NCDOT - TIP Program 0 350,000 350,000 350,000 350,000 1,400,000 Watershed Protection Plan 150,000 0 0 0 0 150,000 Sewer System Improvements 50,000 125,000 125,000 125,000 125,000 550,000 Water System Improvements 50,000 125,000 125,000 125,000 125,000 550,000 Water Storage Tank Maintenance 200,000 200,000 200,000 200,000 200,000 1,000,000 ES - Rebuild of Final Clarifiers 1 & 2 620,000 0 0 0 0 620,000 ES - Filter 1-4 Rebuild 713,250 0 0 0 0 713,250 ES - Rebuild of Final Clarifier #4 0 310,000 0 0 0 310,000 Water/Sewer Dev. Reimbursements 0 150,000 150,000 150,000 150,000 600,000 Demolition of the Ward Water Tank 500,000 0 0 0 0 500,000 Large Water Meter Change Out 0 150,000 150,000 0 0 300,000 - 168 -

CIP PROJECT SUMMARY

Project FY 2024 FY 2025 FY 2026 FY 2027 FY 2028 Total Ward Paving $0 $0 $653,489 $0 $0 $653,489 Ward Chemical Feed Line Repl 0 0 100,000 0 0 100,000 Polymer Feeder Ward 170,000 0 0 0 0 170,000 Compliance w/Lead and Copper Rule 250,000 750,000 0 750,000 550,000 2,300,000 Demolition - Kearns Water Plant 0 0 500,000 - 0 500,000 Irbywood-E. Parris Sewer Improv 0 0 0 250,000 0 250,000 Johnson Street Siphon 0 0 1,000,000 0 0 1,000,000 Burton Road 2,160,000 0 0 0 0 2,160,000 NCDOT - Hwy 70/29 at South Main 0 2,798,983 0 0 0 2,798,983 Gallimore Dairy Road Widening 0 0 1,040,000 0 0 1,040,000 Arc Flash Project 75,000 0 75,000 0 75,000 225,000 Building Addition - Facilities Maint. 1,500,000 0 0 0 0 1,500,000 WS - Primary Clarifier #1 Coating 0 0 10,000 120,000 0 130,000 WS - Primary Clarifier #2 Coating 0 0 10,000 120,000 0 130,000 WS - Final Clarifier #3 Coating 10,000 120,000 0 0 0 130,000 NW Sewer System Improvs Future 3 0 0 0 0 1,000,000 1,000,000 Kivett/Groometown 8" Water Main 0 0 0 1,749,287 0 1,749,287 East Fork Lift Station 0 0 1,100,000 0 0 1,100,000 NCDOT Johnson St/Sandy Ridge Rd 0 0 0 3,400,000 0 3,400,000 Ensley Outfall 2B 0 0 0 - 2,600,000 2,600,000 NW Water System Imprs Phase 3 0 0 1,655,000 845,000 0 2,500,000 PTRWA WTP Upgrade 0 0 0 0 2,000,000 2,000,000 SCADA - (Computer & Server) 1,300,000 700,000 0 0 0 2,000,000 Ward Water Treatment Plant 0 500,000 0 0 0 500,000 Plants and Lift Stations Equipment 0 200,000 200,000 200,000 200,000 800,000 Water Distribution Master Plan 0 300,000 1,000,000 1,000,000 1,000,000 3,300,000 Total - Water/Sewer Pay-Go $10,998,250 $12,003,983 $13,068,489 $13,909,287 $15,000,000 $64,980,009 Water/Sewer Capital Projects - Revenue Bonds RAISE Grant $0 $4,000,000 $0 $0 $0 $4,000,000 Rich Fork Outfall 700,000 2,450,000 0 0 9,700,000 12,850,000 Triangle Lake Rd/Hickory Chapel Rd 0 0 4,027,400 0 0 4,027,400 City Lake Dam Upgrade 2,000,000 0 13,982,500 16,597,500 0 32,580,000 Whites Mill Lift Station 5,000,000 0 0 0 0 5,000,000 PTRWA - New Transmission Line 0 0 0 0 500,000 500,000 Riverdale Pump Station Rebuild 3,450,000 13,000,000 0 0 0 16,450,000 Upper Boulding Branch Sewer Rehab 500,000 2,000,000 2,000,000 3,450,000 7,800,000 15,750,000 Rich Fork Pumpstation Divert 600,000 0 6,500,000 0 6,500,000 13,600,000 Eastside Expansion (26 to 32 mgd) 0 0 0 500,000 0 500,000 Total – W/S Revenue Bonds $12,250,000 $21,450,000 $26,509,900 $20,547,500 $24,500,000 $105,257,400 - 169 -

CIP PROJECT SUMMARY

Project FY 2024 FY 2025 FY 2026 FY 2027 FY 2028 Total Electric Capital Projects Area Outdoor Lighting $200,000 $200,000 $200,000 $200,000 $200,000 $1,000,000 Street Lighting 300,000 300,000 300,000 300,000 300,000 1,500,000 Downtown Underground 200,000 200,000 200,000 200,000 200,000 1,000,000 Overhead-Underground Conversion 100,000 100,000 100,000 100,000 100,000 500,000 Medium Voltage (Outdoor) Breaker 750,000 0 0 0 0 750,000 Eastchester Transformer 1 0 0 1,457,500 0 0 1,457,500 Eastchester Transformer 2 600,000 600,000 0 0 0 1,200,000 Fairfield Transformer 1 Replacement 600,000 0 0 0 0 600,000 Filter T1 Transformer Replacement 0 0 1,000,000 0 0 1,000,000 Underground Subdivision Cable 600,000 600,000 600,000 600,000 600,000 3,000,000 NCDOT Eastchester Widening 2,500,000 2,500,000 0 0 0 5,000,000 Substation Security 500,000 0 0 0 0 500,000 Rebuild Buss at Commerce Sub 0 0 0 2,000,000 0 2,000,000 New Municipal Operations Center 0 2,500,000 2,500,000 2,000,000 5,500,000 12,500,000 Hammer to Lexington Transmission 0 3,000,000 3,000,000 0 0 6,000,000 Total - Electric Capital Projects $6,350,000 $10,000,000 $9,357,500 $5,400,000 $6,900,000 $38,007,500 Transit Capital Projects Hi-Tran Bus Fleet Replacement $0 $0 $0 $0 $9,150,400 $9,150,400 Five Points Transfer Hub 250,000 1,500,000 0 0 0 1,750,000 Operators' Training Property 1,750,000 1,541,250 0 0 0 3,291,250 Transit Maintenance Renovation 1,500,000 0 0 0 0 1,500,000 Paratransit Vehicle Replacement 0 700,800 0 0 0 700,800 Transit Fleet Expansion Vehicles 220,000 0 0 0 0 220,000 Facility Generator 50,000 0 0 0 0 50,000 Total - Transit Capital Projects $3,770,000 $3,742,050 $0 $0 $9,150,400 $16,662,450 Landfill Capital Projects Landfill Dev - Land Purchase $50,000 $50,000 $50,000 $50,000 $50,000 $250,000 Kersey Valley I-IV Post Closure 171,000 171,000 171,000 171,000 171,000 855,000 Kersey Valley Phase VI Expansion 0 0 0 6,000,000 0 6,000,000 Environmental Services Admin Bldg 0 0 700,000 0 0 700,000 Kersey Valley Transfer Station 0 200,000 200,000 300,000 300,000 1,000,000 MRF Ongoing Maintenance 50,000 50,000 50,000 50,000 50,000 250,000 Row Turner for Ingleside 250,000 0 0 0 0 250,000 Tub Grinder/Walking Floor Trailer 0 1,500,000 0 0 0 1,500,000 Total - Landfill Capital Projects $521,000 $1,971,000 $1,171,000 $6,571,000 $571,000 $10,805,000 Stormwater Capital Projects Stormwater - Routine Projects $414,255 $450,000 $450,000 $450,000 $450,000 $2,214,255 Hamilton Street - CBD NE Side 0 1,320,000 0 0 0 1,320,000 - 170 -

CIP PROJECT SUMMARY

Project FY 2024 FY 2025 FY 2026 FY 2027 FY 2028 Total Rockford/Rotary/Farris $0 $400,000 $0 $0 $0 $400,000 Country Club/Rockford/Dover 1,587,600 0 0 0 0 1,587,600 Restroom Upgrades 100,000 0 0 0 0 100,000 W. Green Drive Improvements 5,000,000 0 0 0 0 5,000,000 Total - Stormwater Capital $7,101,855 $2,170,000 $450,000 $450,000 $450,000 $10,621,855 Stormwater Capital Projects – Debt Financed Ray Street $0 $8,520,000 $0 $0 $0 $8,520,000 Jacobs Place 0 6,190,000 0 0 0 6,190,000 Total – Stormwater Capital Projects - Debt Financed $0 $14,710,000 $0 $0 $0 $14,710,000 Electric Operations Automated Meter Reading Initiative $1,500,000 $200,000 $200,000 $200,000 $200,000 $2,300,000 New Jackson Lake Transformer 2,000,000 0 0 0 0 2,000,000 Total - Electric Operations $3,500,000 $200,000 $200,000 $200,000 $200,000 $4,300,000 Landfill Operations Asphalt Underlayment - Ingleside and Kersey Valley $500,000 $0 $0 $0 $0 $500,000 Total - Landfill Operations $500,000 $0 $0 $0 $0 $500,000 - 171 -

TOTAL CAPITAL PROJECTS SUMMARY BY

FUNDING SOURCE

2024 – 2028 - 172 -
FY

GENERAL CAPITAL PROJECTS

- 173 -
FY 2024 – 2028

GENERAL CAPITAL

Proposed 2024-2028

Capital Improvement Program (CIP)

Project Title: Enterprise Resource Planning (ERP) Upgrade

Project Type: Software

Start Date: July 1, 2018

Est. Completion Date: December 1, 2024

Description: This is an upgrade from Lawson Version 10 to a new ERP system. Project Details

Account FY 2024 FY 2025 FY 2026 FY 2027 FY 2028 Total Revenue General Fund $375,000 $375,000 $375,000 $0 $0 $1,125,000 Water/Sewer Fund $375,000 $375,000 $0 $0 $0 $750,000 Electric Fund $600,000 $600,000 $0 $0 $0 $1,200,000 Solid Waste Fund $105,000 $105,000 $0 $0 $0 $210,000 Stormwater Fund $45,000 $45,000 $0 $0 $0 $90,000 Subtotal $1,500,000 $1,500,000 $375,00 $0 $0 $3,375,000 Expense Consulting/Professional Fees $1,500,000 $1,500,000 $375,000 $0 $0 $3,375,000 Subtotal $1,500,000 $1,500,000 $375,000 $0 $0 $3,375,000 - 174 -

GENERAL CAPITAL

Proposed 2024-2028

Capital Improvement Program (CIP)

Project Title: Citywide Deferred Maintenance Program

Project Type: Improvements

Start Date: July 1, 2023

Est. Completion Date: Ongoing

Description: The Citywide Deferred Maintenance Program allows the department to cover deferred maintenance needs, as well as other needed improvements, at all of the facilities throughout the City.

Project Details

Account FY 2024 FY 2025 FY 2026 FY 2027 FY 2028 Total Revenue General Fund $50,000 $300,000 $300,000 $300,000 $300,000 $1,250,000 Subtotal $50,000 $300,000 $300,000 $300,000 $300,000 $1,250,000 Expense Construction $50,000 $300,000 $300,000 $300,000 $300,000 $1,250,000 Subtotal $50,000 $300,000 $300,000 $300,000 $300,000 $1,250,000 - 175 -

GENERAL CAPITAL

Proposed 2024-2028

Capital Improvement Program (CIP)

Project Title: Burn Facility

Project Type: Public Safety

Start Date: July 1, 2022

Est. Completion Date: June 30, 2026

Description: Live burn structure for training located at training facility on W Ward.

Project Details

Account FY 2024 FY 2025 FY 2026 FY 2027 FY 2028 Total Revenue General Fund $0 $250,000 $250,000 $0 $0 $500,000 Subtotal $0 $250,000 $250,000 $0 $0 $500,000 Expense Construction $0 $250,000 $250,000 $0 $0 $500,000 Subtotal $0 $250,000 $250,000 $0 $0 $500,000 - 176 -

GENERAL CAPITAL

Proposed 2024-2028

Capital Improvement Program (CIP)

Project Title: High Speed Doors

Project Type: Facility Upgrades

Start Date: July 1, 2024

Est. Completion Date: June 30, 2026

Description: Fire station bay doors need to clear the door opening rapidly to make way for large equipment trucks and then close efficiently to protect the facility. Built to last over millions of opening cycles, doors are engineered for high-traffic environments for day in and day out use.

High speed EMS doors and fire station doors open quickly to help ensure fast response time and minimal loss of life and property. Needed at Fire Station 3, 4, 12 and 13

Project Details

Account FY 2024 FY 2025 FY 2026 FY 2027 FY 2028 Total Revenue General Fund $0 $375,000 $375,000 $0 $0 $750,000 Subtotal $0 $375,000 $375,000 $0 $0 $750,000 Expense Construction $0 $375,000 $375,000 $0 $0 $750,000 Subtotal $0 $375,000 $375,000 $0 $0 $750,000 - 177 -

GENERAL CAPITAL

Proposed 2024-2028

Capital Improvement Program (CIP)

Project Title: Station Upgrades and Renovations

Project Type: Facility Upgrades

Start Date: July 1, 2017

Est. Completion Date: Ongoing

Description: Renovations and upgrades to Fire Stations throughout the City.

Account FY 2024 FY 2025 FY 2026 FY 2027 FY 2028 Total Revenue General Fund $250,000 $250,000 $250,000 $250,000 $250,000 $1,250,000 Subtotal $250,000 $250,000 $250,000 $250,000 $250,000 $1,250,000 Expense Construction $250,000 $250,000 $250,000 $250,000 $250,000 $1,250,000 Subtotal $250,000 $250,000 $250,000 $250,000 $250,000 $1,250,000 - 178 -
Project Details

GENERAL CAPITAL

Proposed 2024-2028

Capital Improvement Program (CIP)

Project Title: Merry-Go-Round Replacement

Project Type: Equipment

Start Date: July 1, 2024

Est. Completion Date: June 30, 2025

Description: Replace the merry-go-round at City Lake Park. The current unit was purchased in 1979 and is in need of being replaced. The merry-go-round has been in use for 40+ years.

Project Details

Account FY 2024 FY 2025 FY 2026 FY 2027 FY 2028 Total Revenue General Fund $0 $500,000 $0 $0 $0 $500,000 Subtotal $0 $500,000 $0 $0 $0 $500,000 Expense Equipment/Machinery $0 $500,000 $0 $0 $0 $500,000 Subtotal $0 $500,000 $0 $0 $0 $500,000 - 179 -

GENERAL CAPITAL

Proposed 2024-2028

Capital Improvement Program (CIP)

Project Title: Playground and Equipment

Project Type: Equipment

Start Date: July 1, 2022

Est. Completion Date: Ongoing

Description: To replace older playground equipment. New equipment will comply with Playground Standards and Consumer Product Safety Commission Standards.

Project Details

Account FY 2024 FY 2025 FY 2026 FY 2027 FY 2028 Total Revenue General Fund $75,000 $75,000 $75,000 $75,000 $75,000 $375,000 Subtotal $75,000 $75,000 $75,000 $75,000 $75,000 $375,000 Expense Equipment/Machinery $75,000 $75,000 $75,000 $75,000 $75,000 $375,000 Subtotal $75,000 $75,000 $75,000 $75,000 $75,000 $375,000 - 180 -

GENERAL CAPITAL

Proposed 2024-2028

Capital Improvement Program (CIP)

Project Title: Park Improvements – Outdoor Courts

Project Type: Improvements

Start Date: July 1, 2020

Est. Completion Date: June 30, 2025

Description: Due to the age and usage, outdoor courts need to be constantly upgraded in order to better serve residents. Projected FY 2024-25 courts include Goldston Park, Vernon-Evans, and Meredith.

Project Details

Account FY 2024 FY 2025 FY 2026 FY 2027 FY 2028 Total Revenue General Fund $0 $55,000 $0 $0 $0 $55,000 Subtotal $0 $55,000 $0 $0 $0 $55,000 Expense Construction $0 $55,000 $0 $0 $0 $55,000 Subtotal $0 $55,000 $0 $0 $0 $55,000 - 181 -

GENERAL CAPITAL

Proposed 2024-2028

Capital Improvement Program (CIP)

Project Title: Park Improvements – Parking Lots

Project Type: Improvements

Start Date: July 1, 2022

Est. Completion Date: June 30, 2028

Description: Many of the parking lots have deteriorated because of deferred maintenance. Projected FY 2023-24 lots include Goldston Park, Oak Hollow Overlook, and Cedrow Park. Future parking lots include Oak Hollow Campground A/D, Washington Terrace-Murray Street, Festival Park, Johnson Street Disc Golf, and University Park.

Project Details

Account FY 2024 FY 2025 FY 2026 FY 2027 FY 2028 Total Revenue General Fund $220,000 $360,000 $230,000 $0 $0 $810,000 Subtotal $220,000 $360,000 $230,000 $0 $0 $810,000 Expense Construction $220,000 $360,000 $230,000 $0 $0 $810,000 Subtotal $220,000 $360,000 $230,000 $0 $0 $810,000 - 182 -

GENERAL CAPITAL

Proposed 2024-2028

Capital Improvement Program (CIP)

Project Title: Skateboard Park

Project Type: Improvements

Start Date: July 1, 2027

Est. Completion Date: June 30, 2028

Description: Construct a park for skateboard users.

Project Details

Account FY 2024 FY 2025 FY 2026 FY 2027 FY 2028 Total Revenue General Fund $0 $0 $0 $0 $200,000 $200,000 Subtotal $0 $0 $0 $0 $200,000 $200,000 Expense Construction $0 $0 $0 $0 $200,000 $200,000 Subtotal $0 $0 $0 $0 $200,000 $200,000 - 183 -

GENERAL CAPITAL

Proposed 2024-2028

Capital Improvement Program (CIP)

Project Title: Restroom Buildings

Project Type: Building Construction

Start Date: July 1, 2024

Est. Completion Date: June 30, 2025

Description: Construction of a new restroom building at Armstrong Park.

Project Details

Account FY 2024 FY 2025 FY 2026 FY 2027 FY 2028 Total Revenue General Fund $0 $70,000 $0 $0 $0 $70,000 Subtotal $0 $70,000 $0 $0 $0 $70,000 Expense Construction $0 $70,000 $0 $0 $0 $70,000 Subtotal $0 $70,000 $0 $0 $0 $70,000 - 184 -

GENERAL CAPITAL

Proposed 2024-2028

Capital Improvement Program (CIP)

Project Title: Southside Recreation Center Building Improvements

Project Type: Improvements

Start Date: July 1, 2023

Est. Completion Date: June 30, 2024

Description: Continue the replacement of HVAC units and exterior painting. The painting will ensure the recreation center is aesthetically pleasing and well maintained for those visiting the facility.

Project Details

Account FY 2024 FY 2025 FY 2026 FY 2027 FY 2028 Total Revenue General Fund $55,000 $0 $0 $0 $0 $55,000 Subtotal $55,000 $0 $0 $0 $0 $55,000 Expense Construction $55,000 $0 $0 $0 $0 $55,000 Subtotal $55,000 $0 $0 $0 $0 $55,000 - 185 -

GENERAL CAPITAL

Proposed 2024-2028

Capital Improvement Program (CIP)

Project Title: Mohawk Park Renovations

Project Type: Park Improvements

Start Date: July 1, 2027

Est. Completion Date: June 30, 2028

Description: Mohawk Park, located off Pinehurst Drive, is a small neighborhood park that has experienced problems due to the complexity and size of the park and a deteriorating stream that dissects the area. The aging infrastructure, lack of adequate play space, and erosion along the stream bank have caused problems over time.

Park improvements will address these flood and weathering issues as well as making the playground more accessible and will also include adding a small picnic shelter, renovating the tennis court, and creating a path into a nature scape.

Project Details

Account FY 2024 FY 2025 FY 2026 FY 2027 FY 2028 Total Revenue General Fund $0 $0 $0 $0 $450,000 $450,000 Subtotal $0 $0 $0 $0 $450,000 $450,000 Expense Construction $0 $0 $0 $0 $450,000 $450,000 Subtotal $0 $0 $0 $0 $450,000 $450,000 - 186 -

GENERAL CAPITAL

Proposed 2024-2028

Capital Improvement Program (CIP)

Project Title: Parks and Recreation Deferred Maintenance Program

Project Type: Improvements

Start Date: July 1, 2023

Est. Completion Date: Ongoing

Description: The Parks and Recreation Deferred Maintenance Program allows the department to cover deferred maintenance needs at all the Parks and Recreation facilities throughout the city. FY 2023-24 projects include repairs to the Oak Hollow Golf Chemical Building and Oak Hollow Golf Clubhouse.

Project Details

Account FY 2024 FY 2025 FY 2026 FY 2027 FY 2028 Total Revenue General Fund $170,000 $200,000 $200,000 $200,000 $200,000 $970,000 Subtotal $170,000 $200,000 $200,000 $200,000 $200,000 $970,000 Expense Construction $170,000 $200,000 $200,000 $200,000 $200,000 $970,000 Subtotal $170,000 $200,000 $200,000 $200,000 $200,000 $970,000 - 187 -

GENERAL CAPITAL

Proposed 2024-2028

Capital Improvement Program (CIP)

Project Title: Ballfield Lighting Renovations

Project Type: Park Improvements

Start Date: July 1, 2026

Est. Completion Date: June 30, 2027

Description: The current athletic field and court lighting system is comprised of wooden light poles that support the lighting system at our various athletic courts and fields. Improving the lighting system will replace the current system that has exceeded its useful light. Furthermore, this will allow for better lighting for citizens and Parks and Recreation customers to better use these facilities. These parks include Washington Terrace (1), Cedrow (1), Allen Jay (1,2,3), Harvell Park (1) and Deep River (1,2,3).

Project Details

Account FY 2024 FY 2025 FY 2026 FY 2027 FY 2028 Total Revenue General Fund $0 $0 $0 $1,865,000 $0 $1,865,000 Subtotal $0 $0 $0 $1,865,000 $0 $1,865,000 Expense Construction $0 $0 $0 $1,865,000 $0 $1,865,000 Subtotal $0 $0 $0 $1,865,000 $0 $1,865,000 - 188 -

GENERAL CAPITAL

Proposed 2024-2028

Capital Improvement Program (CIP)

Project Title: City Lake Park Pedestrian Bridge

Project Type: Park Improvements

Start Date: July 1, 2027

Est. Completion Date: June 30, 2028

Description: A pedestrian bridge over City Lake is needed to give pedestrians a safe way to cross from the Camp Ann side to the marina. With the opening of the new greenway bridge that carries pedestrians from the High Point Greenway into the park, a route for pedestrians to get from one side of the park to the other without walking on the roadway is needed.

Project Details

Account FY 2024 FY 2025 FY 2026 FY 2027 FY 2028 Total Revenue General Fund $0 $0 $0 $0 $500,000 $500,000 Subtotal $0 $0 $0 $0 $500,000 $500,000 Expense Construction $0 $0 $0 $0 $500,000 $500,000 Subtotal $0 $0 $0 $0 $500,000 $500,000 - 189 -

GENERAL CAPITAL

Proposed 2024-2028

Capital Improvement Program (CIP)

Project Title: Stadium Capital Maintenance Reserve

Project Type: Maintenance

Start Date: July 1, 2020

Est. Completion Date: Ongoing

Description: This reserve is set up to provide funds available for capital maintenance, repairs and improvements for the multi-use stadium. The stadium operating agreement requires the City to budget each year for potential capital maintenance needs that may be required for the stadium.

Project Details

Account FY 2024 FY 2025 FY 2026 FY 2027 FY 2028 Total Revenue General Fund $0 $360,000 $360,000 $360,000 $360,000 $1,440,000 Subtotal $0 $360,000 $360,000 $360,000 $360,000 $1,440,000 Expense Construction $0 $360,000 $360,000 $360,000 $360,000 $1,440,000 Subtotal $0 $360,000 $360,000 $360,000 $360,000 $1,440,000 - 190 -

GENERAL CAPITAL

Proposed 2024-2028

Capital Improvement Program (CIP)

Project Title: Expansion of the Ann and Jim Morgran Community Room

Project Type: Building Expansion

Start Date: July 1, 2025

Est. Completion Date: June 30, 2026

Description: Expansion of the Morgan Community Room by a minimum of 250 square feet, doubling the size of the existing room. The expansion would entail moving the exterior wall (currently a window) out to create additional space.

Project Details

Account FY 2024 FY 2025 FY 2026 FY 2027 FY 2028 Total Revenue General Fund $0 $0 $500,000 $0 $0 $500,000 Subtotal $0 $0 $500,000 $0 $0 $500,000 Expense Construction $0 $0 $500,000 $0 $0 $500,000 Subtotal $0 $0 $500,000 $0 $0 $500,000 - 191 -

GENERAL CAPITAL

Proposed 2024-2028

Capital Improvement Program (CIP)

Project Title: Library Flooring Replacement

Project Type: Renovations

Start Date: July 1, 2023

Est. Completion Date: June 30, 2025

Description: Replacing the remaining carpet on the third floor of the library with luxury vinyl tile.

Project Details

Account FY 2024 FY 2025 FY 2026 FY 2027 FY 2028 Total Revenue General Fund $75,000 $77,000 $0 $0 $0 $152,000 Subtotal $75,000 $77,000 $0 $0 $0 $152,000 Expense Construction $75,000 $77,000 $0 $0 $0 $152,000 Subtotal $75,000 $77,000 $0 $0 $0 $152,000 - 192 -

GENERAL CAPITAL

Proposed 2024-2028

Capital Improvement Program (CIP)

Project Title: Air Cool Chiller Replacement at the Library

Project Type: Equipment

Start Date: July 1, 2023

Est. Completion Date: June 30, 2024

Description: Replacement of the air chiller at the Library. The original chiller is at the end of its life span and the City’s HVAC contractor has advised that parts are nearly impossible to find.

Project Details

Account FY 2024 FY 2025 FY 2026 FY 2027 FY 2028 Total Revenue General Fund $325,000 $0 $0 $0 $0 $325,000 Subtotal $325,000 $0 $0 $0 $0 $325,000 Expense Equipment/Machinery $325,000 $0 $0 $0 $0 $325,000 Subtotal $325,000 $0 $0 $0 $0 $325,000 - 193 -

GENERAL CAPITAL

Proposed 2024-2028

Capital Improvement Program (CIP)

Project Title: Museum HVAC and Envelope Improvements

Project Type: Facility Upgrade

Start Date: July 1, 2023

Est. Completion Date: June 30, 2025

Description: Replacing/upgrading HVAC for the main Museum building. Additionally, three building envelope improvements are needed: adding a French drain, replacing the lower-level roll-up door with an insulated door, and replacing the roof.

Project Details

Account FY 2024 FY 2025 FY 2026 FY 2027 FY 2028 Total Revenue General Fund $205,000 $804,295 $0 $0 $0 $1,009,295 Subtotal $205,000 $804,295 $0 $0 $0 $1,009,295 Expense Construction $205,000 $804,295 $0 $0 $0 $1,009,295 Subtotal $205,000 $804,295 $0 $0 $0 $1,009,295 - 194 -

GENERAL CAPITAL

Proposed 2024-2028

Capital Improvement Program (CIP)

Project Title: Theatre - Gallery C Studio Conversion

Project Type: Renovations

Start Date: July 1, 2025

Est. Completion Date: June 30, 2026

Description: Renovate Gallery C at High Point Theatre into a TV/Podcast/production studio.

Project Details

Account FY 2024 FY 2025 FY 2026 FY 2027 FY 2028 Total Revenue General Fund $0 $0 $68,000 $0 $0 $68,000 Subtotal $0 $0 $68,000 $0 $0 $68,000 Expense Equipment/Machinery $0 $0 $68,000 $0 $0 $68,000 Subtotal $0 $0 $68,000 $0 $0 $68,000 - 195 -

GENERAL CAPITAL

Proposed 2024-2028

Capital Improvement Program (CIP)

Project Title: Theatre – Security Improvements

Project Type: Equipment

Start Date: July 1, 2025

Est. Completion Date: June 30, 2026

Description: Upgrade theatre video surveillance system to include intruder detection, electronic locks, and auditorium magnetic card entry systems.

Project Details

Account FY 2024 FY 2025 FY 2026 FY 2027 FY 2028 Total Revenue General Fund $0 $70,000 $0 $0 $0 $70,000 Subtotal $0 $70,000 $0 $0 $0 $70,000 Expense Equipment/Machinery $0 $70,000 $0 $0 $0 $70,000 Subtotal $0 $70,000 $0 $0 $0 $70,000 - 196 -

GENERAL CAPITAL

Proposed 2024-2028

Capital Improvement Program (CIP)

Project Title: Geographic Information Systems (GIS) Orthoimagery Program

Project Type: GIS

Start Date: Ongoing

Est. Completion Date: Ongoing

Description: The purpose of the multi-year GIS Orthoimagery Program is to update the digital data in the City's Geographic Information System (GIS) as obtained from aerial photography data. The program provides data for current & future GIS applications, including E-911 dispatch; fire and police; stormwater; zoning and land use; code enforcement; neighborhood and area plans; capital projects; and transportation projects.

Project Details

Account FY 2024 FY 2025 FY 2026 FY 2027 FY 2028 Total Revenue General Fund $45,000 $45,000 $45,000 $45,000 $45,000 $225,000 Subtotal $45,000 $45,000 $45,000 $45,000 $45,000 $225,000 Expense Consulting/Professional Fees $45,000 $45,000 $45,000 $45,000 $45,000 $225,000 Subtotal $45,000 $45,000 $45,000 $45,000 $45,000 $225,000 - 197 -

GENERAL CAPITAL

Proposed 2024-2028

Capital Improvement Program (CIP)

Project Title: Railroad Crossing Improvements

Project Type: Improvements

Start Date: July 1, 2018

Est. Completion Date: June 30, 2028

Description: Participation in crossing improvements and rail signalization at various locations citywide. Projects are identified and funded by state and federal rail agencies. Local participation is required at locations where railroad lines cross city streets. Project schedules and duration vary greatly and funding every other fiscal year should be sufficient to cover future projects.

Project Details

Account FY 2024 FY 2025 FY 2026 FY 2027 FY 2028 Total Revenue General Fund $50,000 $0 $25,000 $0 $25,000 $100,000 Subtotal $50,000 $0 $25,000 $0 $25,000 $100,000 Expense Construction $50,000 $0 $25,000 $0 $25,000 $100,000 Subtotal $50,000 $0 $25,000 $0 $25,000 $100,000 - 198 -

GENERAL CAPITAL

Proposed 2024-2028

Capital Improvement Program (CIP)

Project Title: Local Match for North Carolina Department of Transportation (NCDOT) Funded Projects

Project Type: Road Extensions

Start Date: Ongoing

Est. Completion Date: Ongoing

Description: Participation in projects developed jointly with NCDOT division office or other sections. Locations citywide. Assumes an 80% State - 20% City costshare for eligible projects. Annual funding allows for the establishment of a fund balance that can be applied to larger projects if needed.

Project Details

Account FY 2024 FY 2025 FY 2026 FY 2027 FY 2028 Total Revenue Federal Grants $792,000 $0 $0 $0 $0 $792,000 General Fund $113,060 $60,000 $60,000 $60,000 $60,000 $353,060 Subtotal $905,060 $60,000 $60,000 $60,000 $60,000 $1,145,060 Expense Construction $905,060 $60,000 $60,000 $60,000 $60,000 $1,145,060 Subtotal $905,060 $60,000 $60,000 $60,000 $60,000 $1,145,060 - 199 -

GENERAL CAPITAL

Proposed 2024-2028

Capital Improvement Program (CIP)

Project Title: Johnson Street/Sandy Ridge Road Sidewalks

Project Type: Sidewalks

Start Date: July 1, 2012

Est. Completion Date: June 30, 2027

Description: State-funded project to widen Johnson Street and Sandy Ridge Road to a multi-lane divided road from Skeet Club Road to I-40. Project will include sidewalks, multi-use path, bike lanes, new traffic signals at select locations, and landscaping in median and along shoulders.

Project Details

Account FY 2024 FY 2025 FY 2026 FY 2027 FY 2028 Total Revenue General Fund $0 $562,500 $562,500 $562,500 $562,500 $2,250,000 Subtotal $0 $562,500 $562,500 $562,500 $562,500 $2,250,000 Expense Construction $0 $562,500 $562,500 $562,500 $562,500 $2,250,000 Subtotal $0 $562,500 $562,500 $562,500 $562,500 $2,250,000 - 200 -

GENERAL CAPITAL

Proposed 2024-2028

Capital Improvement Program (CIP)

Project Title: Traffic Signal System Upgrades

Project Type: System Upgrade

Start Date: July 1, 2016

Est. Completion Date: December 31, 2025

Description: Upgrades and expansion of traffic signal management system operated and maintained by the City's Transportation Dept. The current system includes more than 250 traffic signals, closed circuit television (CCTV) cameras, and other traffic control devices networked via fiber optics.

Project Details

Account FY 2024 FY 2025 FY 2026 FY 2027 FY 2028 Total Revenue General Fund $200,000 $0 $0 $0 $0 $200,000 Subtotal $200,000 $0 $0 $0 $0 $200,000 Expense Construction $200,000 $0 $0 $0 $0 $200,000 Subtotal $200,000 $0 $0 $0 $0 $200,000 - 201 -

GENERAL CAPITAL

Proposed 2024-2028

Capital Improvement Program (CIP)

Project Title: US 29 & S. Main Street Interchange Improvements

Project Type: Improvements

Start Date: January 31, 2022

Est. Completion Date: December 31, 2025

Description: Participation in the reconstruction of the US 29 & S. Main Street interchange. The City will be responsible for reimbursement to the North Carolina Department of Transportation (NCDOT) for 50% of sidewalk costs and other optional amenities requested by the City. Construction is programmed to begin in 2022. Project Details

Account FY 2024 FY 2025 FY 2026 FY 2027 FY 2028 Total Revenue General Fund $0 $120,000 $120,000 $120,000 $0 $360,000 Subtotal $0 $120,000 $120,000 $120,000 $0 $360,000 Expense Engineering/Design $0 $120,000 $120,000 $120,000 $0 $360,000 Subtotal $0 $120,000 $120,000 $120,000 $0 $360,000 - 202 -

GENERAL CAPITAL

Proposed 2024-2028

Capital Improvement Program (CIP)

Project Title: Mendenhall Terminal Improvements

Project Type: Improvements

Start Date: July 1, 2017

Est. Completion Date: June 30, 2026

Description: Replacement of obsolete digital message signing with backlit signs and new, larger digital screen. Include management software and other audio-visual enhancements. Kiosk modifications to accommodate additions and improve customer service. Install more efficient lighting and automated security gates at both ends. Repair or replace fireproof coatings on exterior columns.

Project Details

Account FY 2024 FY 2025 FY 2026 FY 2027 FY 2028 Total Revenue General Fund $0 $0 $250,000 $0 $0 $250,000 Subtotal $0 $0 $250,000 $0 $0 $250,000 Expense Construction $0 $0 $250,000 $0 $0 $250,000 Subtotal $0 $0 $250,000 $0 $0 $250,000 - 203 -

GENERAL CAPITAL

Proposed 2024-2028

Capital Improvement Program (CIP)

Project Title: City Sidewalk and Greenway Construction

Project Type: Sidewalks/Greenways

Start Date: Ongoing

Est. Completion Date: Ongoing

Description: Construction of city-funded sidewalks and greenways at prioritized locations throughout the city.

Project Details

Account FY 2024 FY 2025 FY 2026 FY 2027 FY 2028 Total Revenue General Fund $0 $1,000,000 $1,000,000 $1,000,000 $1,000,000 $4,000,000 Subtotal $0 $1,000,000 $1,000,000 $1,000,000 $1,000,000 $4,000,000 Expense Construction $0 $1,000,000 $1,000,000 $1,000,000 $1,000,000 $4,000,000 Subtotal $0 $1,000,000 $1,000,000 $1,000,000 $1,000,000 $4,000,000 - 204 -

GENERAL CAPITAL

Proposed 2024-2028

Capital Improvement Program (CIP)

Project Title: Congestion Mitigation Air Quality (CMAQ) and State Transportation Improvement Program (STIP) Sidewalk Construction

Project Type: Sidewalks

Start Date: July 1, 2019

Est. Completion Date: June 30, 2028

Description: State and Federally funded sidewalk projects will be locally managed and require a 20% match, with reimbursement for 80% of project costs upon completion and acceptance of the work. Locations currently identified include Eastchester Dr, Main St, Fairfield Rd, James Rd, and N. University Pkwy, plus a pedestrian bridge over I-74 on Cedrow Drive.

Project Details

Account FY 2024 FY 2025 FY 2026 FY 2027 FY 2028 Total Revenue Federal Grants $0 $1,096,000 $0 $0 $0 $1,096,000 General Fund $0 $274,000 $250,000 $250,000 $250,000 $1,024,000 Subtotal $0 $1,370,000 $250,000 $250,000 $250,000 $2,120,000 Expense Engineering/Design $0 $1,370,000 $250,000 $250,000 $250,000 $2,120,000 Subtotal $0 $1,370,000 $250,000 $250,000 $250,000 $2,120,000 - 205 -

GENERAL CAPITAL

Proposed 2024-2028

Capital Improvement Program (CIP)

Project Title: Congestion Mitigation Air Quality (CMAQ) for Traffic Signal Timing

Project Type: Improvements

Start Date: October 1, 2022

Est. Completion Date: September 30, 2025

Description: Corridor and intersection analyses for major arterials in High Point, including Eastchester Drive, Wendover Avenue, N & S Main St, and others. Work will include collection of new traffic counts, verification of corridor geometries, development of new timings, implementation, and before and after evaluation. NCDOT will reimburse 80% of project costs.

Project Details

Account FY 2024 FY 2025 FY 2026 FY 2027 FY 2028 Total Revenue Federal Grants $1,218,020 $0 $0 $0 $0 $1,218,020 General Fund $196,515 $0 $0 $0 $0 $196,515 Subtotal $1,414,535 $0 $0 $0 $0 $1,414,535 Expense Equipment/Machinery $1,414,535 $0 $0 $0 $0 $1,414,535 Subtotal $1,414,535 $0 $0 $0 $0 $1,414,535 - 206 -

GENERAL CAPITAL

Proposed 2024-2028

Capital Improvement Program (CIP)

Project Title: N. Main Street Intersection Improvements

Project Type: Improvements

Start Date: July 1, 2023

Est. Completion Date: June 30, 2024

Description: The project will construct intersection improvements in the 1000 block on N. Main Street to improve pedestrian walkability.

Project Details

Account FY 2024 FY 2025 FY 2026 FY 2027 FY 2028 Total Revenue General Fund $100,000 $0 $0 $0 $0 $100,000 Subtotal $100,000 $0 $0 $0 $0 $100,000 Expense Construction $100,000 $0 $0 $0 $0 $100,000 Subtotal $100,000 $0 $0 $0 $0 $100,000 - 207 -

GENERAL CAPITAL

Proposed 2024-2028

Capital Improvement Program (CIP)

Project Title: Traffic Services Parking & Equipment Lot Resurfacing

Project Type: Facility Upgrade

Start Date: July 1, 2025

Est. Completion Date: June 30, 2026

Description: Resurfacing of the visitor, employee, and vehicle/equipment storage parking lot at the RV Moss Traffic Service Center. In addition to parking, this area is used to store variable message signs, trailers, and other equipment and materials used by the Signs & Markings and Traffic Signals Divisions.

Project Details

Account FY 2024 FY 2025 FY 2026 FY 2027 FY 2028 Total Revenue General Fund $0 $0 $200,000 $0 $0 $200,000 Subtotal $0 $0 $200,000 $0 $0 $200,000 Expense Construction $0 $0 $200,000 $0 $0 $200,000 Subtotal $0 $0 $200,000 $0 $0 $200,000 - 208 -

GENERAL CAPITAL

Proposed 2024-2028

Capital Improvement Program (CIP)

Project Title: Sub-Standard Streets Maintenance

Project Type: Road Alignment

Start Date: July 1, 2016

Est. Completion Date: Ongoing

Description: There are many sub-standard publicly maintained streets in the city. There are 28 unpaved streets. Problems include insufficient right-of-way, improper drainage, etc. Funds are needed to address continual maintenance issues and customer complaints on sub-standard streets (e.g. Ennis St., Albert Ave., Venable Ct., etc.).

Project Details

Account FY 2024 FY 2025 FY 2026 FY 2027 FY 2028 Total Revenue General Fund $0 $125,000 $125,000 $125,000 $125,000 $500,000 Subtotal $0 $125,000 $125,000 $125,000 $125,000 $500,000 Expense Construction $0 $125,000 $125,000 $125,000 $125,000 $500,000 Subtotal $0 $125,000 $125,000 $125,000 $125,000 $500,000 - 209 -

GENERAL CAPITAL

Proposed 2024-2028

Capital Improvement Program (CIP)

Project Title: Cemetery Paving and Asphalt Road Work

Project Type: Improvements

Start Date: July 1, 2023

Est. Completion Date: Ongoing

Description: Currently, some accesses and roads throughout the City-maintained Oakwood Cemetery are in need of repair. This asphalt resurfacing work is above and beyond regular maintenance, and is in need of full depth patching and an overlay. This work will greatly enhance the appearance of the Cemetery, and prevent the structure of the roadway from further deterioration.

Project Details

Account FY 2024 FY 2025 FY 2026 FY 2027 FY 2028 Total Revenue General Fund $50,000 $50,000 $50,000 $50,000 $50,000 $250,000 Subtotal $50,000 $50,000 $50,000 $50,000 $50,000 $250,000 Expense Construction $50,000 $50,000 $50,000 $50,000 $50,000 $250,000 Subtotal $50,000 $50,000 $50,000 $50,000 $50,000 $250,000 - 210 -

GENERAL CAPITAL

Proposed 2024-2028

Capital Improvement Program (CIP)

Project Title: Locally Funded Bridge Maintenance and Repair

Project Type: Bridge Repair

Start Date: Ongoing

Est. Completion Date: Ongoing

Description: The city maintains 26 traffic bearing and three pedestrian bridges. Federal and State regulations require these structures to be inspected by an accredited engineer every other year. An inspection report provides a list of priority maintenance items that have to be completed within a given time frame.

Project Details

Account FY 2024 FY 2025 FY 2026 FY 2027 FY 2028 Total Revenue General Fund $0 $250,000 $250,000 $250,000 $250,000 $1,000,000 Subtotal $0 $250,000 $250,000 $250,000 $250,000 $1,000,000 Expense Construction $0 $250,000 $250,000 $250,000 $250,000 $1,000,000 Subtotal $0 $250,000 $250,000 $250,000 $250,000 $1,000,000 - 211 -

GENERAL CAPITAL

Proposed 2024-2028

Capital Improvement Program (CIP)

Project Title: Local Match for North Carolina Department of Transportation (NCDOT) Bridge Projects

Project Type: Bridge Repair

Start Date: Ongoing

Est. Completion Date: Ongoing

Description: The city maintains 26 traffic bearing and three pedestrian bridges. Federal and State regulations require these structures to be inspected by an accredited engineer every other year. An inspection report provides a list of priority maintenance items that have to be completed within a given time frame.

Project Details

Account FY 2024 FY 2025 FY 2026 FY 2027 FY 2028 Total Revenue General Fund $0 $45,000 $45,000 $45,000 $45,000 $180,000 Subtotal $0 $45,000 $45,000 $45,000 $45,000 $180,000 Expense Construction $0 $45,000 $45,000 $45,000 $45,000 $180,000 Subtotal $0 $45,000 $45,000 $45,000 $45,000 $180,000 - 212 -

WATER AND SEWER CAPITAL PROJECTS

FY 2024 – 2028

- 213 -

WATER & SEWER

Proposed 2024-2028

Capital Improvement Program (CIP)

Project Title: Generators – Automation and Replacement

Project Type: Improvements

Start Date: Ongoing

Est. Completion Date: Ongoing

Description: Automation of generators located at Eastside, Westside, Ward, and Riverdale LS. Ability to start/stop generators via supervisory control and data acquisition (SCADA). Will allow locations to operate in island mode and maintain operations remotely. This project will also include the annual replacement of nine (9) ageing generators at the wastewater lift stations.

Project Details

Account FY 2024 FY 2025 FY 2026 FY 2027 FY 2028 Total Revenue Water & Sewer Fund $250,000 $250,000 $250,000 $250,000 $250,000 $1,250,000 Subtotal $250,000 $250,000 $250,000 $250,000 $250,000 $1,250,000 Expense Equipment/Machinery $250,000 $250,000 $250,000 $250,000 $250,000 $1,250,000 Subtotal $250,000 $250,000 $250,000 $250,000 $250,000 $1,250,000 - 214 -

WATER & SEWER

Proposed 2024-2028

Capital Improvement Program (CIP)

Project Title: Obsolete Water Lines

Project Type: Improvements

Start Date: Ongoing

Est. Completion Date: Ongoing

Description: Replacement or rehab of obsolete water mains, valves, and hydrants. Replacement of old and undersized water lines will reduce service interruptions, maintain system pressure, and meet the demands for peak flow.

Project Details

Account FY 2024 FY 2025 FY 2026 FY 2027 FY 2028 Total Revenue Water & Sewer Fund $1,500,000 $2,300,000 $2,000,000 $1,950,000 $3,000,000 $10,750,000 Subtotal $1,500,000 $2,300,000 $2,000,000 $1,950,000 $3,000,000 $10,750,000 Expense Construction $1,500,000 $2,300,000 $2,000,000 $1,950,000 $3,000,000 $10,750,000 Subtotal $1,500,000 $2,300,000 $2,000,000 $1,950,000 $3,000,000 $10,750,000 - 215 -

WATER & SEWER

Proposed 2024-2028

Capital Improvement Program (CIP)

Project Title: Obsolete Sewer Lines

Project Type: Re-inspection & Repairs

Start Date: Ongoing

Est. Completion Date: Ongoing

Description: Replacement of deteriorated and/or undersized sewer outfall and sewer services/mains. This will reduce blockages and problems that create sewer backups and overflows.

Project Details

Account FY 2024 FY 2025 FY 2026 FY 2027 FY 2028 Total Revenue Water & Sewer Fund $1,500,000 $2,300,000 $2,000,000 $1,950,000 $3,000,000 $10,750,000 Subtotal $1,500,000 $2,300,000 $2,000,000 $1,950,000 $3,000,000 $10,750,000 Expense Construction $1,500,000 $2,300,000 $2,000,000 $1,950,000 $3,000,000 $10,750,000 Subtotal $1,500,000 $2,300,000 $2,000,000 $1,950,000 $3,000,000 $10,750,000 - 216 -

WATER & SEWER

Proposed 2024-2028

Capital Improvement Program (CIP)

Project Title: Alum Sludge Removal

Project Type: Maintenance

Start Date: Ongoing

Est. Completion Date: Ongoing

Description: Alum sludge will be removed from the two storage lagoons every 1-2 years by contract. This project helps to assure that the water treatment process is not interrupted, and that all phases of treatment run efficiently.

Project Details

Account FY 2024 FY 2025 FY 2026 FY 2027 FY 2028 Total Revenue Water & Sewer Fund $0 $375,000 $375,000 $375,000 $375,000 $1,500,000 Subtotal $0 $375,000 $375,000 $375,000 $375,000 $1,500,000 Expense Contractual Services $0 $375,000 $375,000 $375,000 $375,000 $1,500,000 Subtotal $0 $375,000 $375,000 $375,000 $375,000 $1,500,000 - 217 -

WATER & SEWER

Proposed 2024-2028

Capital Improvement Program (CIP)

Project Title: North Carolina Department of Transportation (NCDOT) Transportation Improvement Program (TIP)

Project Type: Utility Relocate

Start Date: Ongoing

Est. Completion Date: Ongoing

Description: Relocate utilities relative to TIP Program. (Water/Sewer combined.)

Project Details

Account FY 2024 FY 2025 FY 2026 FY 2027 FY 2028 Total Revenue Water & Sewer Fund $0 $350,000 $350,000 $350,000 $350,000 $1,400,000 Subtotal $0 $350,000 $350,000 $350,000 $350,000 $1,400,000 Expense Construction $0 $350,000 $350,000 $350,000 $350,000 $1,400,000 Subtotal $0 $350,000 $350,000 $350,000 $350,000 $1,400,000 - 218 -

WATER & SEWER Proposed

2024-2028

Capital Improvement Program (CIP)

Project Title: Watershed Protection Plan

Project Type: Improvements

Start Date: July 1, 2020

Est. Completion Date: June 30, 2024

Description: To provide the backbone for any Watershed Management Plan in the future. To work with the Planning Department on future scenarios to proceed with either build out or some future period 40 to 50 years out. The focus in the first year will be on finalizing assessment objectives, inventorying data, selecting assessment/modelling methods, identifying and filling data gaps, and developing the watershed models along with their documentation. Year 2 will include lake model development and a full baseline assessment given resource allocations.

Project Details

Account FY 2024 FY 2025 FY 2026 FY 2027 FY 2028 Total Revenue Water & Sewer Fund $150,000 $0 $0 $0 $0 $150,000 Subtotal $150,000 $0 $0 $0 $0 $150,000 Expense Construction $150,000 $0 $0 $0 $0 $150,000 Subtotal $150,000 $0 $0 $0 $0 $150,000 - 219 -

WATER & SEWER

Proposed 2024-2028

Capital Improvement Program (CIP)

Project Title: Sewer System Improvements

Project Type: Improvements

Start Date: Ongoing

Est. Completion Date: Ongoing

Description: Extension of sewer lines for new services and make needed system improvements. Program is available to those who have petitioned the City Council for sewer services.

Project Details

Account FY 2024 FY 2025 FY 2026 FY 2027 FY 2028 Total Revenue Water & Sewer Fund $50,000 $125,000 $125,000 $125,000 $125,000 $550,000 Subtotal $50,000 $125,000 $125,000 $125,000 $125,000 $550,000 Expense Construction $50,000 $125,000 $125,000 $125,000 $125,000 $550,000 Subtotal $50,000 $125,000 $125,000 $125,000 $125,000 $550,000 - 220 -

WATER & SEWER

Proposed 2024-2028

Capital Improvement Program (CIP)

Project Title: Water System Improvements

Project Type: Improvements

Start Date: Ongoing

Est. Completion Date: Ongoing

Description: Extension of water lines for new (petition) services and to make needed system improvements. Project is available to those who petitioned the City Council for water services and to make other system improvements.

Project Details

Account FY 2024 FY 2025 FY 2026 FY 2027 FY 2028 Total Revenue Water & Sewer Fund $50,000 $125,000 $125,000 $125,000 $125,000 $550,000 Subtotal $50,000 $125,000 $125,000 $125,000 $125,000 $550,000 Expense Construction $50,000 $125,000 $125,000 $125,000 $125,000 $550,000 Subtotal $50,000 $125,000 $125,000 $125,000 $125,000 $550,000 - 221 -

WATER & SEWER

Proposed 2024-2028

Capital Improvement Program (CIP)

Project Title: Water Storage Tank Maintenance

Project Type: Maintenance

Start Date: Ongoing

Est. Completion Date: Ongoing

Description: To inspect, sandblast and paint both the inside and outside of the (5) finished water storage tanks. The proposed project is to inspect, clean, and paint the 5 million gallon and 10 million gallon ground storage tanks, located at the Ward Water Plant, 121 N. Pendleton Street.

Water storage tanks need to be periodically inspected and cleaned to help maintain good water quality in the distribution system, and to help extend the life of the tank. Regular tank inspections can also help to identify small problems that may develop into major problems that can create health related issues, lead to costly repairs or premature tank failure.

Project Details Account FY 2024 FY 2025 FY 2026 FY 2027 FY 2028 Total Revenue Water & Sewer Fund $200,000 $200,000 $200,000 $200,000 $200,000 $1,000,000 Subtotal $200,000 $200,000 $200,000 $200,000 $200,000 $1,000,000 Expense Construction $200,000 $200,000 $200,000 $200,000 $200,000 $1,000,000 Subtotal $200,000 $200,000 $200,000 $200,000 $200,000 $1,000,000 - 222 -

WATER & SEWER Proposed

2024-2028

Capital Improvement Program (CIP)

Project Title: Eastside – Rebuild of Final Clarifiers 1 and 2

Project Type: Improvements

Start Date: July 1, 2023

Est. Completion Date: September 30, 2024

Description: Clarification is an essential step in a wastewater treatment process to remove suspended solids through gravity settling, providing a clarified liquid effluent. The Final (Secondary) Clarifiers return activated sludge into the treatment process. This is essential for wastewater treatment. The Eastside Final Clarifier #3 was recently taken out of service due to a mechanical failure. An inspection by the manufacturer determined that the drive unit and other major parts of the Clarifier needed to be replaced because of the age of the unit. The manufacturer recommend that the Public Services Department move forward with a rehabilitation plan for the other 3 final clarifiers that were constructed at the same time (early 2000s).

Project Details

Account FY 2024 FY 2025 FY 2026 FY 2027 FY 2028 Total Revenue Water & Sewer Fund $620,000 $0 $0 $0 $0 $620,000 Subtotal $620,000 $0 $0 $0 $0 $620,000 Expense Construction $620,000 $0 $0 $0 $0 $620,000 Subtotal $620,000 $0 $0 $0 $0 $620,000 - 223 -

WATER & SEWER

Proposed 2024-2028

Capital Improvement Program (CIP)

Project Title: Eastside – Filter 1-4 Rebuild

Project Type: Improvements

Start Date: July 1, 2023

Est. Completion Date: June 30, 2024

Description: The Eastside WWTP was expanded in the early 2000’s, the original effluent sand filters (Filters #1-#4) were refurbished with a new air scour system and new media. In late December 2021, the Eastside WWTP staff began to observe diminished effectiveness of backwash cycles and several “dead” areas (no visible air scour) have been identified in multiple filters. The air scour blowers regularly either trip off and/or activate the pressure relief valves, indicating potential excessive back pressure in the air header system.

A consultant was brought to evaluate the condition of the filters and is recommending that filters 1-4 be rebuilt. The filters remove suspended particles from the wastewater which helps rid of environmental pollutants, enhances disinfection, and allows the water to be reused throughout the plant when necessary. The media in the filters is spent which has resulted in a decline in performance, longer filter run times and longer backwash cycles.

Project Details

Account FY 2024 FY 2025 FY 2026 FY 2027 FY 2028 Total Revenue Water & Sewer Fund $713,250 $0 $0 $0 $0 $713,250 Subtotal $713,250 $0 $0 $0 $0 $713,250 Expense Construction $713,250 $0 $0 $0 $0 $713,250 Subtotal $713,250 $0 $0 $0 $0 $713,250 - 224 -

WATER & SEWER

Proposed 2024-2028

Capital Improvement Program (CIP)

Project Title: Eastside Rebuild of Final Clarifier 4

Project Type: Improvements

Start Date: July 1, 2024

Est. Completion Date: June 30, 2025

Description: The Eastside Final Clarifier #3 was recently taken out of service due to a mechanical failure. An inspection by the manufacturer determined that the drive unit and other major parts of the clarifier needed to be replaced because of the age of the unit. The manufacturer recommend that the Public Services Department move forward with a rehabilitation plan for the other 3 final clarifiers that were constructed at the same time (early 2000s).

Clarification is an essential step in a wastewater treatment process to remove suspended solids through gravity settling, providing a clarified liquid effluent. The Final (Secondary) Clarifiers return activated sludge into the treatment process. This is essential for wastewater treatment. If the Final clarifiers underperform, this could put stress on the wastewater process, resulting in a product (effluent) that does not meet compliance limits.

Project Details

Account FY 2024 FY 2025 FY 2026 FY 2027 FY 2028 Total Revenue Water & Sewer Fund $0 $310,000 $0 $0 $0 $310,000 Subtotal $0 $310,000 $0 $0 $0 $310,000 Expense Construction $0 $310,000 $0 $0 $0 $310,000 Subtotal $0 $310,000 $0 $0 $0 $310,000 - 225 -

WATER & SEWER

Proposed 2024-2028

Capital Improvement Program (CIP)

Project Title: Water/Sewer Developer Reimbursements

Project Type: Reimbursements

Start Date: Ongoing

Est. Completion Date: Ongoing

Description: Reimbursement for oversized outfalls and sewer mains required for ultimate development. City policy is to reimburse developer for additional size required by sewer master plan but not needed by the individual development.

Project Details

Account FY 2024 FY 2025 FY 2026 FY 2027 FY 2028 Total Revenue Water & Sewer Fund $0 $150,000 $150,000 $150,000 $150,000 $600,000 Subtotal $0 $150,000 $150,000 $150,000 $150,000 $600,000 Expense Construction $0 $150,000 $150,000 $150,000 $150,000 $600,000 Subtotal $0 $150,000 $150,000 $150,000 $150,000 $600,000 - 226 -

WATER & SEWER

Proposed 2024-2028

Capital Improvement Program (CIP)

Project Title: Demolition – Ward Water Tank

Project Type: Public Safety

Start Date: July 1, 2023

Est. Completion Date: June 30, 2024

Description: The Ward Water Tank is located at 1702 Bradley Place. The tank was constructed in 1930 and was abandoned upon completion of the Potts Avenue Tank in 2019. The Ward Water Tank needs to be demolished due to safety concerns about the structural condition of the tank.

Project Details

Account FY 2024 FY 2025 FY 2026 FY 2027 FY 2028 Total Revenue Water & Sewer Fund $500,000 $0 $0 $0 $0 $500,000 Subtotal $500,000 $0 $0 $0 $0 $500,000 Expense Construction $500,000 $0 $0 $0 $0 $500,000 Subtotal $500,000 $0 $0 $0 $0 $500,000 - 227 -

WATER & SEWER

Proposed 2024-2028

Capital Improvement Program (CIP)

Project Title: Large Water Meter Change Out

Project Type: Improvements

Start Date: July 1, 2011

Est. Completion Date: June 30, 2026

Description: The purpose of this program is to replace and/or retrofit existing large meters and meter boxes. Currently, large water meters have been in service for 20 plus years. Many of these meters have been in place due to how they were installed. Work that will be done in conjunction with meter changeout will include retrofit of meter boxes to allow future testing and easier replacement.

Project Details

Account FY 2024 FY 2025 FY 2026 FY 2027 FY 2028 Total Revenue Water & Sewer Fund $0 $150,000 $150,000 $0 $0 $300,000 Subtotal $0 $150,000 $150,000 $0 $0 $300,000 Expense Equipment/Machinery $0 $150,000 $150,000 $0 $0 $300,000 Subtotal $0 $150,000 $150,000 $0 $0 $300,000 - 228 -

WATER & SEWER

Proposed 2024-2028

Capital Improvement Program (CIP)

Project Title: Ward Water Treatment Plant Paving

Project Type: Improvements

Start Date: July 1, 2025

Est. Completion Date: June 30, 2026

Description: The parking and driveway areas around the Ward Water Treatment Plant are in poor condition and are in need of repaving.

Project Details

Account FY 2024 FY 2025 FY 2026 FY 2027 FY 2028 Total Revenue Water & Sewer Fund $0 $0 $653,489 $0 $0 $653,489 Subtotal $0 $0 $653,489 $0 $0 $653,489 Expense Construction $0 $0 $653,489 $0 $0 $653,489 Subtotal $0 $0 $653,489 $0 $0 $653,489 - 229 -

WATER & SEWER

Proposed 2024-2028

Capital Improvement Program (CIP)

Project Title: Ward Water Treatment Plant Chemical Feed Line Replacement

Project Type: Improvements

Start Date: July 1, 2024

Est. Completion Date: June 30, 2026

Description: The chemical feed lines coming from the bulk tanks to the day tanks and then to the injection points need repair. The chemicals are harsh and have degraded the glue and plastic piping. The current pipes are oversized and need to be reduced and the diffusers at the injection points are old and rusty. The replacement of these pipes will improve the reliability of the plant and may prevent an unauthorized chemical discharge.

Project Details

Account FY 2024 FY 2025 FY 2026 FY 2027 FY 2028 Total Revenue Water & Sewer Fund $0 $0 $100,000 $0 $0 $100,000 Subtotal $0 $0 $100,000 $0 $0 $100,000 Expense Construction $0 $0 $100,000 $0 $0 $100,000 Subtotal $0 $0 $100,000 $0 $0 $100,000 - 230 -

WATER & SEWER

Proposed 2024-2028

Capital Improvement Program (CIP)

Project Title: Ward Water Treatment Plant Polymer Feeder

Project Type: Improvements

Start Date: July 1, 2023

Est. Completion Date: June 30, 2024

Description: The Ward Water Treatment Plant uses 2 dry polymer feeders to feed chemicals to the pulsator, the #1 unit is over 26 years old and needs to be replaced. This unit was installed in 1996 and near the end of its useful life.

Project Details

Account FY 2024 FY 2025 FY 2026 FY 2027 FY 2028 Total Revenue Water & Sewer Fund $170,000 $0 $0 $0 $0 $170,000 Subtotal $170,000 $0 $0 $0 $0 $170,000 Expense Construction $170,000 $0 $0 $0 $0 $170,000 Subtotal $170,000 $0 $0 $0 $0 $170,000 - 231 -

WATER & SEWER

Proposed 2024-2028

Capital Improvement Program (CIP)

Project Title: Compliance with Lead and Copper Rule Revisions

Project Type: Improvements

Start Date: July 1, 2022

Est. Completion Date: October 31, 2024

Description: The United States Environmental Protection Agency (EPA) finalized the first major update to the Lead and Copper Rule (LCR) in nearly 30 years. The finalized Lead and Copper Rule Revisions (LCRR) were promulgated in the Federal Register with a focus on switching from a reactive to proactive approach to improve water quality at the customers’ tap.

Project Details

Account FY 2024 FY 2025 FY 2026 FY 2027 FY 2028 Total Revenue Water & Sewer Fund $250,000 $750,000 $0 $750,000 $550,000 $2,300,000 Subtotal $250,000 $750,000 $0 $750,000 $550,000 $2,300,000 Expense Engineering/Design $250,000 $750,000 $0 $750,000 $550,000 $2,300,000 Subtotal $250,000 $750,000 $0 $750,000 $550,000 $2,300,000 - 232 -

WATER & SEWER Proposed

2024-2028

Capital Improvement Program (CIP)

Project Title: Complete Demolition – Kearns Water Plant

Project Type: Public Safety

Start Date: July 1, 2023

Est. Completion Date: December 31, 2025

Description: The Kearns Water Plant is located 1413 E. Martin Luther King Drive. The plant was partially demolished in 2019. The scope of this project will be to fully demolish the remaining portion of the plant due to safety concerns about the vacant building.

Project Details

Account FY 2024 FY 2025 FY 2026 FY 2027 FY 2028 Total Revenue Water & Sewer Fund $0 $0 $500,000 $0 $0 $500,000 Subtotal $0 $0 $500,000 $0 $0 $500,000 Expense Construction $0 $0 $500,000 $0 $0 $500,000 Subtotal $0 $0 $500,000 $0 $0 $500,000 - 233 -

WATER & SEWER Proposed 2024-2028

Capital Improvement Program (CIP)

Project Title: Irbywood-E. Parris Sewer Improvements

Project Type: Water/Sewer Lines

Start Date: September 1, 2023

Est. Completion Date: September 30, 2027

Description: The existing sewer line is undersized. The line is downstream of a local dairy company and the lines become blocked resulting in sewer overflows. The sewer line has become a continual maintenance problem. Temporary repairs have been performed, but the entire line must be replaced. The replacement is required to keep the City in compliance with the State issued permit. An additional backup and overflow could result in untreated wastewater reaching Oak Hollow Lake a source of drinking water for the citizens of High Point.

Project Details

Account FY 2024 FY 2025 FY 2026 FY 2027 FY 2028 Total Revenue Water & Sewer Fund $0 $0 $0 $250,000 $0 $250,000 Subtotal $0 $0 $0 $250,000 $0 $250,000 Expense Construction $0 $0 $0 $250,000 $0 $250,000 Subtotal $0 $0 $0 $250,000 $0 $250,000 - 234 -

WATER & SEWER Proposed 2024-2028

Capital Improvement Program (CIP)

Project Title: Johnson Street Siphon

Project Type: Water/Sewer Lines

Start Date: July 1, 2023

Est. Completion Date: June 30, 2026

Description: To abandon the existing siphon that currently runs under Johnson Street. The siphon was originally constructed in 1967 during the construction of Johnson Street. The preliminary plan is to abandon the existing siphon and construct a new line that will tie into the Windchase Pump Station and discharge into the sanitary sewer outfall on the east side of Johnson Street.

Project Details

Account FY 2024 FY 2025 FY 2026 FY 2027 FY 2028 Total Revenue Water & Sewer Fund $0 $0 $1,000,000 $0 $0 $1,000,000 Subtotal $0 $0 $1,000,000 $0 $0 $1,000,000 Expense Engineering/Design $0 $0 $186,000 $0 $0 $186,000 Land/Right-of-Way $0 $0 $76,000 $0 $0 $76,000 Contingency $0 $0 $79,000 $0 $0 $79,000 Construction $0 $0 $659,000 $0 $0 $659,000 Subtotal $0 $0 $1,000,000 $0 $0 $1,000,000 - 235 -

WATER & SEWER Proposed 2024-2028

Capital Improvement Program (CIP)

Project Title: Burton Road (Westchester to City Limits)

Project Type: Obsolete Lines

Start Date: July 1, 2020

Est. Completion Date: December 31, 2024

Description: Obsolete water and sewer lines replacements for Westchester to City Limits. The water lines are cast iron and were constructed in 1962. The sewer line is vitrified clay and was constructed in 1962.

Project Details

Account FY 2024 FY 2025 FY 2026 FY 2027 FY 2028 Total Revenue Water & Sewer Fund $2,160,000 $0 $0 $0 $0 $2,160,000 Subtotal $2,160,000 $0 $0 $0 $0 $2,160,000 Expense Construction $2,160,000 $0 $0 $0 $0 $2,160,000 Subtotal $2,160,000 $0 $0 $0 $0 $2,160,000 - 236 -

WATER & SEWER

Proposed 2024-2028

Capital Improvement Program (CIP)

Project Title: North Carolina Department of Transportation (NCDOT) – Highway 70 & 29 at South Main

Project Type: Utility Relocation

Start Date: April 1, 2022

Est. Completion Date: December 31, 2025

Description: The North Carolina Department of Transportation (NCDOT) has prepared construction plans for improvements to the interchange at US 29/ US 70/ Business 85 and S. Main St. This project will require substantial water and sewer improvements which will be accomplished in conjunction with this NCDOT project. The City of High Point owns water and sewer utilities that will be impacted by the project’s construction and will be responsible for a portion of the utility construction costs.

Project Details

Account FY 2024 FY 2025 FY 2026 FY 2027 FY 2028 Total Revenue Water & Sewer Fund $0 $2,798,983 $0 $0 $0 $2,798,983 Subtotal $0 $2,798,983 $0 $0 $0 $2,798,983 Expense Construction $0 $2,798,983 $0 $0 $0 $2,798,983 Subtotal $0 $2,798,983 $0 $0 $0 $2,798,983 - 237 -

WATER & SEWER Proposed

2024-2028

Capital Improvement Program (CIP)

Project Title: Gallimore Dairy Road Widening

Project Type: Utility Relocate

Start Date: July 1, 2024

Est. Completion Date: September 30, 2027

Description: Widen Gallimore Dairy Road as a multi-lane thoroughfare from NC68 to I-40 including water improvements.

Project Details Account FY 2024 FY 2025 FY 2026 FY 2027 FY 2028 Total Revenue Water & Sewer Fund $0 $0 $1,040,000 $0 $0 $1,040,000 Subtotal $0 $0 $1,040,000 $0 $0 $1,040,000 Expense Construction $0 $0 $1,040,000 $0 $0 $1,040,000 Subtotal $0 $0 $1,040,000 $0 $0 $1,040,000 - 238 -

WATER & SEWER

Proposed 2024-2028

Capital Improvement Program (CIP)

Project Title: Arc Flash Project

Project Type: Improvements

Start Date: July 1, 2020

Est. Completion Date: December 31, 2028

Description: Working from large to smaller facilities to study arc flash and complete required labeling to electrical panels plus make recommendations to meet all safety requirements. (PPE, operating procedures etc.)

Project Details

Account FY 2024 FY 2025 FY 2026 FY 2027 FY 2028 Total Revenue Water & Sewer Fund $75,000 $0 $75,000 $0 $75,000 $225,000 Subtotal $75,000 $0 $75,000 $0 $75,000 $225,000 Expense Engineering/Design $75,000 $0 $75,000 $0 $75,000 $225,000 Subtotal $75,000 $0 $75,000 $0 $75,000 $225,000 - 239 -

WATER & SEWER Proposed

2024-2028

Capital Improvement Program (CIP)

Project Title: Building Addition – Water/Sewer Facilities Maintenance

Project Type: Building Construction

Start Date: July 1, 2022

Est. Completion Date: December 31, 2024

Description: The existing building that is being being utilized by the Facilities Maintenance Division is undersized. Employees are temporarily officed in a trailer and there is very limited work space, storage area, or meeting/assembly space. A new building will be constructed behind the existing building to provide additional work space, offices, equipment storage, and a training room

Project Details

Account FY 2024 FY 2025 FY 2026 FY 2027 FY 2028 Total Revenue Water & Sewer Fund $1,500,000 $0 $0 $0 $0 $1,500,000 Subtotal $1,500,000 $0 $0 $0 $0 $1,500,000 Expense Construction $1,500,000 $0 $0 $0 $0 $1,500,000 Subtotal $1,500,000 $0 $0 $0 $0 $1,500,000 - 240 -

WATER & SEWER

Proposed 2024-2028

Capital Improvement Program (CIP)

Project Title: Westside Primary Clarifier 1 Coating Repairs

Project Type: Improvements

Start Date: July 1, 2025

Est. Completion Date: June 30, 2027

Description: This project will address the coating dry film thickness, adhesion tests, and visual coating deficiencies in Westside Primary Clarifier #1.

Project Details

Account FY 2024 FY 2025 FY 2026 FY 2027 FY 2028 Total Revenue Water & Sewer Fund $0 $0 $10,000 $120,000 $0 $130,000 Subtotal $0 $0 $10,000 $120,000 $0 $130,000 Expense Construction $0 $0 $10,000 $120,000 $0 $130,000 Subtotal $0 $0 $10,000 $120,000 $0 $130,000 - 241 -

WATER & SEWER

Proposed 2024-2028

Capital Improvement Program (CIP)

Project Title: Westside Primary Clarifier 2 Coating Repairs

Project Type: Improvements

Start Date: July 1, 2025

Est. Completion Date: June 30, 2027

Description: This project will address the coating dry film thickness, adhesion tests, and visual coating deficiencies in Westside Primary Clarifier #2.

Project Details

Account FY 2024 FY 2025 FY 2026 FY 2027 FY 2028 Total Revenue Water & Sewer Fund $0 $0 $10,000 $120,000 $0 $130,000 Subtotal $0 $0 $10,000 $120,000 $0 $130,000 Expense Construction $0 $0 $10,000 $120,000 $0 $130,000 Subtotal $0 $0 $10,000 $120,000 $0 $130,000 - 242 -

WATER & SEWER

Proposed 2024-2028

Capital Improvement Program (CIP)

Project Title: Westside – Final Clarifier 3 Coating Repairs

Project Type: Improvements

Start Date: July 1, 2023

Est. Completion Date: June 30, 2025

Description: This project will address the coating dry film thickness, adhesion tests, and visual coating deficiencies in Westside Final Clarifier #3.

Project Details

Account FY 2024 FY 2025 FY 2026 FY 2027 FY 2028 Total Revenue Water & Sewer Fund $10,000 $120,000 $0 $0 $0 $130,000 Subtotal $10,000 $120,000 $0 $0 $0 $130,000 Expense Construction $10,000 $120,000 $0 $0 $0 $130,000 Subtotal $10,000 $120,000 $0 $0 $0 $130,000 - 243 -

WATER & SEWER

Proposed 2024-2028

Capital Improvement Program (CIP)

Project Title: NW Sewer System Improvements Future 3

Project Type: Improvements

Start Date: July 1, 2026

Est. Completion Date: September 30, 2028

Description: NW Sewer System Improvements to meet future growth demands. Project Details

Account FY 2024 FY 2025 FY 2026 FY 2027 FY 2028 Total Revenue Water & Sewer Fund $0 $0 $0 $0 $1,000,000 $1,000,000 Subtotal $0 $0 $0 $0 $1,000,000 $1,000,000 Expense Engineering/Design $0 $0 $0 $0 $200,000 $200,000 Construction $0 $0 $0 $0 $800,000 $800,000 Subtotal $0 $0 $0 $0 $1,000,000 $1,000,000 - 244 -

WATER & SEWER Proposed 2024-2028

Capital Improvement Program (CIP)

Project Title: Kivett Drive – Groometown Road 8’’ Water Main

Project Type: New Lines

Start Date: July 1, 2026

Est. Completion Date: December 31, 2027

Description: This project will install approximately 12,700 linear feet of 8" water main from Hickory Creek Rd East to Groometown Rd. then south to Hickory Creek Rd. This line will be used to transport water from Vickery Chapel Rd to Groometown Rd. This additional capacity will subsidize High Point's current reservoir for future growth.

Project Details

Account FY 2024 FY 2025 FY 2026 FY 2027 FY 2028 Total Revenue Water & Sewer Fund $0 $0 $0 $1,749,287 $0 $1,749,287 Subtotal $0 $0 $0 $1,749,287 $0 $1,749,287 Expense Construction $0 $0 $0 $1,749,287 $0 $1,749,287 Subtotal $0 $0 $0 $1,749,287 $0 $1,749,287 - 245 -

WATER & SEWER Proposed

2024-2028

Capital Improvement Program (CIP)

Project Title: East Fork Lift Station

Project Type: Lift Station

Start Date: July 1, 2025

Est. Completion Date: June 30, 2030

Description: To upgrade the existing East Fork Lift Station to accommodate future development within the northeast section of High Point. This project will allow the City of High Point to expand and serve more citizens in the northeast section of High Point. These improvements will allow for more development in an area that has already seen steadily increasing residential development. Any future development without these improvements could push flows over the permitted limits.

Project Details

Account FY 2024 FY 2025 FY 2026 FY 2027 FY 2028 Total Revenue Water & Sewer Fund $0 $0 $1,100,000 $0 $0 $1,100,000 Subtotal $0 $0 $1,100,000 $0 $0 $1,100,000 Expense Engineering/Design $0 $0 $300,000 $0 $0 $300,000 Construction $0 $0 $800,000 $0 $0 $800,000 Subtotal $0 $0 $1,100,000 $0 $0 $1,100,000 - 246 -

WATER & SEWER

Proposed 2024-2028

Capital Improvement Program (CIP)

Project Title: Johnson Street/Sandy Ridge Road Widening

Project Type: Utility Relocate

Start Date: July 1, 2024

Est. Completion Date: December 31, 2027

Description: Widening of Johnson Street and Sandy Ridge Road, including sewer improvements.

Project Details

Account FY 2024 FY 2025 FY 2026 FY 2027 FY 2028 Total Revenue Water & Sewer Fund $0 $0 $0 $3,400,000 $0 $3,400,000 Subtotal $0 $0 $0 $3,400,000 $0 $3,400,000 Expense Construction $0 $0 $0 $3,400,000 $0 $3,400,000 Subtotal $0 $0 $0 $3,400,000 $0 $3,400,000 - 247 -

WATER & SEWER Proposed 2024-2028

Capital Improvement Program (CIP)

Project Title: Ensley Outfall 2B

Project Type: Obsolete Lines

Start Date: July 1, 2026

Est. Completion Date: June 30, 2028

Description: Replace 4,000 linear feet of 18" sanitary sewer with 36" diameter line. This project will replace deteriorated sanitary sewer pipe and provide for improved sewer service to customers.

Project Details Account FY 2024 FY 2025 FY 2026 FY 2027 FY 2028 Total Revenue Water & Sewer Fund $0 $0 $0 $0 $2,600,000 $2,600,000 Subtotal $0 $0 $0 $0 $2,600,000 $2,600,000 Expense Construction $0 $0 $0 $0 $2,600,000 $2,600,000 Subtotal $0 $0 $0 $0 $2,600,000 $2,600,000 - 248 -

WATER & SEWER

Proposed 2024-2028

Capital Improvement Program (CIP)

Project Title: NW Water System Improvements Phase 3

Project Type: New Lines

Start Date: July 1, 2025

Est. Completion Date: June 30, 2029

Description: NW Water System Improvements through Forsyth County to loop the system together.

Project Details

Account FY 2024 FY 2025 FY 2026 FY 2027 FY 2028 Total Revenue Water & Sewer Fund $0 $0 $1,655,000 $845,000 $0 $2,500,000 Subtotal $0 $0 $1,655,000 $845,000 $0 $2,500,000 Expense Construction $0 $0 $1,655,000 $845,000 $0 $2,500,000 Subtotal $0 $0 $1,655,000 $845,000 $0 $2,500,000 - 249 -

WATER & SEWER Proposed 2024-2028

Capital Improvement Program (CIP)

Project Title: Piedmont Triad Regional Water Authority Water Treatment Plant Upgrade

Project Type: Facility Upgrade

Start Date: July 1, 2027

Est. Completion Date: June 30, 2028

Description: Upgrades at the Piedmont Triad Regional Water Authority Water Treatment Plant. The FY 2028 allocation is to treat potential solvents.

Project Details

Account FY 2024 FY 2025 FY 2026 FY 2027 FY 2028 Total Revenue Water & Sewer Fund $0 $0 $0 $0 $2,000,000 $2,000,000 Subtotal $0 $0 $0 $0 $2,000,000 $2,000,000 Expense Construction $0 $0 $0 $0 $2,000,000 $2,000,000 Subtotal $0 $0 $0 $0 $2,000,000 $2,000,000 - 250 -

WATER & SEWER

Proposed 2024-2028

Capital Improvement Program (CIP)

Project Title: SCADA System Upgrades (Computer and Server Replacement)

Project Type: Hardware

Start Date: July 1, 2018

Est. Completion Date: June 30, 2025

Description: This project is to replace the SCADA server and all desktop computers from Westside, Eastside and the Ward Plant. It will address the upgrade of the SCADA system software to System Platform. It will replace the current version on Intouch which is no longer supported going forward. The server (SCADA backbone) and existing 30 workstations will be updated.

The budget in FY2024 and FY2025 is the Engineer's probable cost for Westside and to add the Eastside Incineration portion to the prints and specs.

Project Details

Account FY 2024 FY 2025 FY 2026 FY 2027 FY 2028 Total Revenue Water & Sewer Fund $1,300,000 $700,000 $0 $0 $0 $2,000,000 Subtotal $1,300,000 $700,000 $0 $0 $0 $2,000,000 Expense Equipment/Machinery $1,300,000 $700,000 $0 $0 $0 $2,000,000 Subtotal $1,300,000 $700,000 $0 $0 $0 $2,000,000 - 251 -

WATER & SEWER

Proposed 2024-2028

Capital Improvement Program (CIP)

Project Title: Ward Water Treatment Plant Capital Projects

Project Type: Improvements

Start Date: July 1, 2024

Est. Completion Date: December 31, 2025

Description: To address unplanned equipment repairs and replacements needs that occur at the water plant and offsite pumping stations.

Project Details

Account FY 2024 FY 2025 FY 2026 FY 2027 FY 2028 Total Revenue Water & Sewer Fund $0 $500,000 $0 $0 $0 $500,000 Subtotal $0 $500,000 $0 $0 $0 $500,000 Expense Equipment/Machinery $0 $500,000 $0 $0 $0 $500,000 Subtotal $0 $500,000 $0 $0 $0 $500,000 - 252 -

WATER & SEWER

Proposed 2024-2028

Capital Improvement Program (CIP)

Project Title: Wastewater Plants and Lift Stations Equipment Replacement

Project Type: Improvements

Start Date: July 1, 2024

Est. Completion Date: Ongoing

Description: To address unplanned equipment repairs / replacement needs that occur at the Wastewater Plants and Lift Stations. The intent is to better plan and budget for the emergency or unscheduled repair of equipment at the wastewater treatment plants and lift stations.

Project Details

Account FY 2024 FY 2025 FY 2026 FY 2027 FY 2028 Total Revenue Water & Sewer Fund $0 $200,000 $200,000 $200,000 $200,000 $800,000 Subtotal $0 $200,000 $200,000 $200,000 $200,000 $800,000 Expense Equipment/Machinery $0 $200,000 $200,000 $200,000 $200,000 $800,000 Subtotal $0 $200,000 $200,000 $200,000 $200,000 $800,000 - 253 -

WATER & SEWER Proposed

2024-2028

Capital Improvement Program (CIP)

Project Title: Water Distribution Master Plan Recommendations

Project Type: Improvements

Start Date: July 1, 2024

Est. Completion Date: Ongoing

Description: To address deficiencies in the water distribution system that were identified by the Water Master Plan that was completed in 2019. The intent is to better plan and budget for the replacement of aging water lines throughout the distribution system.

Project Details

Account FY 2024 FY 2025 FY 2026 FY 2027 FY 2028 Total Revenue Water & Sewer Fund $0 $300,000 $1,000,000 $1,000,000 $1,000,000 $3,300,000 Subtotal $0 $300,000 $1,000,000 $1,000,000 $1,000,000 $3,300,000 Expense Construction $0 $300,000 $1,000,000 $1,000,000 $1,000,000 $3,300,000 Subtotal $0 $300,000 $1,000,000 $1,000,000 $1,000,000 $3,300,000 - 254 -

WATER & SEWER

Proposed 2024-2028

Capital Improvement Program (CIP)

Project Title: RAISE Grant – Water-Sewer Utilities

Project Type: Improvements

Start Date: July 1, 2022

Est. Completion Date: December 31, 2026

Description: In 2021, the City secured a $19.8 million RAISE grant to construct approximately 3.5 miles of shared-use greenway, approximately 1.2 miles of Complete Streets, and two blocks of bicycle boulevards in High Point. Included in this proposal are Water/Sewer utility improvements on Elm Street.

Project Details

Account FY 2024 FY 2025 FY 2026 FY 2027 FY 2028 Total Revenue Revenue Bonds $0 $4,000,000 $0 $0 $0 $4,000,000 Subtotal $0 $4,000,000 $0 $0 $0 $4,000,000 Expense Construction $0 $4,000,000 $0 $0 $0 $4,000,000 Subtotal $0 $4,000,000 $0 $0 $0 $4,000,000 - 255 -

WATER & SEWER Proposed 2024-2028

Capital Improvement Program (CIP)

Project Title: Rich Fork Outfall 2A & 3 (Phase 1 & 2)

Project Type: Obsolete Lines

Start Date: July 1, 2022

Est. Completion Date: September 30, 2025 (Phase 1)

Description: This project will add to and replace deteriorated sanitary sewer pipe all the way to the Westside Water Plant, to reduce risk of overflow and to provide for improved sewer service to customers. Outfall 2A - Replace 3,400 feet of 15" gravity sewer with 27" line. Outfall 3 - Project replaces 3,000 linear feet of 15" sanitary sewer with 24" diameter line.

Project Details

Account FY 2024 FY 2025 FY 2026 FY 2027 FY 2028 Total Revenue Revenue Bonds $700,000 $2,450,000 $0 $0 $9,700,000 $12,850,000 Subtotal $700,000 $2,450,000 $0 $0 $9,700,000 $12,850,000 Expense Engineering/Design $700,000 $0 $0 $0 $0 $700,000 Construction $0 $2,450,000 $0 $0 $9,700,000 $12,150,000 Subtotal $700,000 $2,450,000 $0 $0 $9,700,000 $12,850,000 - 256 -

WATER & SEWER Proposed

2024-2028

Capital Improvement Program (CIP)

Project Title: Triangle Lake Road – Hickory Chapel Road

Project Type: Obsolete Lines

Start Date: July 1, 2021

Est. Completion Date: December 31, 2026

Description: Obsolete water and sewer lines replacements for Triangle Lake and Hickory Chapel Road and various street tie-ins. The water lines are cast iron and were constructed in 1965. The sewer line is vitrified clay and was constructed in 1965.

Project Details

Account FY 2024 FY 2025 FY 2026 FY 2027 FY 2028 Total Revenue Revenue Bonds $0 $0 $4,027,400 $0 $0 $4,027,400 Subtotal $0 $0 $4,027,400 $0 $0 $4,027,400 Expense Construction $0 $0 $4,027,400 $0 $0 $4,027,400 Subtotal $0 $0 $4,027,400 $0 $0 $4,027,400 - 257 -

WATER & SEWER Proposed 2024-2028

Capital Improvement Program (CIP)

Project Title: City Lake Dam Upgrade

Project Type: Upgrade

Start Date: July 1, 2022

Est. Completion Date: December 31, 2028

Description: This project will rehab and upgrade the City Lake dam to increase spillway capacity to meet current dam safety criteria and state requirements for a design storm event. Project Details

Account FY 2024 FY 2025 FY 2026 FY 2027 FY 2028 Total Revenue Revenue Bonds $2,000,000 $0 $13,982,500 $16,597,500 $0 $32,580,000 Subtotal $2,000,000 $0 $13,982,500 $16,597,500 $0 $32,580,000 Expense Engineering/Design $2,000,000 $0 $0 $0 $0 $2,000,000 Construction $0 $0 $13,982,500 $16,597,500 $0 $30,580,000 Subtotal $2,000,000 $0 $13,982,500 $16,597,500 $0 $32,580,000 - 258 -

WATER & SEWER Proposed

2024-2028

Capital Improvement Program (CIP)

Project Title: Whites Mill Lift Station, Force Main Extension, and Lasalle Siphon

Project Type: Lift Station

Start Date: July 1, 2021

Est. Completion Date: December 31, 2026

Description: Expansion of Whites Mill Lift Station, including force main extension, and Lasalle Siphon. This project will provide the ability to have more capacity and to limit possible sanitary sewer overflows (SSOs) into Oak Hollow Lake.

Project Details

Account FY 2024 FY 2025 FY 2026 FY 2027 FY 2028 Total Revenue Revenue Bonds $5,000,000 $0 $0 $0 $0 $5,000,000 Subtotal $5,000,000 $0 $0 $0 $0 $5,000,000 Expense Construction $5,000,000 $0 $0 $0 $0 $5,000,000 Subtotal $5,000,000 $0 $0 $0 $0 $5,000,000 - 259 -

WATER & SEWER

Proposed 2024-2028

Capital Improvement Program (CIP)

Project Title: Piedmont Triad Regional Water Authority New Transmission Line

Project Type: System Upgrade

Start Date: July 1, 2027

Est. Completion Date: December 31, 2028

Description: To construct a new water transmission line to carry additional treated water from the Piedmont Triad Regional Water Authority. The new line will connect to the existing 30" transmission line at the intersection of Groomtown Road / NC62 and then route along NC62 and I-74 corridor to tie into the Ward Water Treatment Plant. The new line will be designed to carry 19% of 48 MGD expansion.

This project will provide additional treated water for the citizens of High Point - current and future. The project will provide an alternate water source in the event an issue occurs with the High Point Water Plant or water distribution system.

Project Details

Account FY 2024 FY 2025 FY 2026 FY 2027 FY 2028 Total Revenue Revenue Bonds $0 $0 $0 $0 $500,000 $500,000 Subtotal $0 $0 $0 $0 $500,000 $500,000 Expense Construction $0 $0 $0 $0 $500,000 $500,000 Subtotal $0 $0 $0 $0 $500,000 $500,000 - 260 -

WATER & SEWER

Proposed 2024-2028

Capital Improvement Program (CIP)

Project Title: Riverdale Pump Station Rebuild

Project Type: Facility Upgrade

Start Date: July 1, 2022

Est. Completion Date: June 30, 2026

Description: The scope of the project will be to replace the pumps, motors, and electrical components that were originally installed in the Riverdale Pump Station in 1994. The project will also address flood proofing of the pump station.

Project Details

Account FY 2024 FY 2025 FY 2026 FY 2027 FY 2028 Total Revenue Revenue Bonds $3,450,000 $13,000,000 $0 $0 $0 $16,450,000 Subtotal $3,450,000 $13,000,000 $0 $0 $0 $16,450,000 Expense Construction $3,450,000 $13,000,000 $0 $0 $0 $16,450,000 Subtotal $3,450,000 $13,000,000 $0 $0 $0 $16,450,000 - 261 -

WATER & SEWER

Proposed 2024-2028

Capital Improvement Program (CIP)

Project Title: Upper Boulding Branch Sewer Rehabilitation

Project Type: Water/Sewer Lines

Start Date: July 1, 2022

Est. Completion Date: June 30, 2028

Description: As part of the Sanitary Sewer Master Plan (2019), temporary flow monitoring results showed high infiltration and inflow (I/I) in the Upper Boulding Branch basin. After completion of the hydraulic modelling analysis, it was determined that the Upper Boulding Branch was the highest priority for potential I/I reduction due to downstream capacity constraints. The scope of the project will be to perform rehabilitation on identified portions of the sewer collection system within the Upper Boulding Branch basin.

Project Details

Account FY 2024 FY 2025 FY 2026 FY 2027 FY 2028 Total Revenue Revenue Bonds $500,000 $2,000,000 $2,000,000 $3,450,000 $7,800,000 $15,750,000 Subtotal $500,000 $2,000,000 $2,000,000 $3,450,000 $7,800,000 $15,750,000 Expense Construction $500,000 $2,000,000 $2,000,000 $3,450,000 $7,800,000 $15,750,000 Subtotal $500,000 $2,000,000 $2,000,000 $3,450,000 $7,800,000 $15,750,000 - 262 -

WATER & SEWER Proposed

2024-2028

Capital Improvement Program (CIP)

Project Title: Rich Fork Pumpstation Divert – Design & Install

Project Type: New Construction

Start Date: July 1, 2022

Est. Completion Date: December 31, 2027

Description: To design a new sanitary sewer pump station upstream of the Waterview Lift Station that will divert wastewater from the Riverdale Pump and send flow down the Rich Fork sewer outfall to the Westside Wastewater Treatment Plant.

Project Details

Account FY 2024 FY 2025 FY 2026 FY 2027 FY 2028 Total Revenue Revenue Bonds $600,000 $0 $6,500,000 $0 $6,500,000 $13,600,000 Subtotal $600,000 $0 $6,500,000 $0 $6,500,000 $13,600,000 Expense Engineering/Design $600,000 $0 $0 $0 $0 $600,000 Construction $0 $0 $6,500,000 $0 $6,500,000 $13,000,000 Subtotal $600,000 $0 $6,500,000 $0 $6,500,000 $13,600,000 - 263 -

WATER & SEWER

Proposed 2024-2028 Capital Improvement Program (CIP)

Project Title: Eastside Expansion (26 to 32 mgd)

Project Type: Building Expansion

Start Date: July 1, 2025

Est. Completion Date: December 31, 2028

Description: The Eastside Wastewater Treatment Plant was expanded in the early 2000’s and a large portion of the equipment utilized for the wastewater treatment is becoming obsolete and requiring increased maintenance. There is also a need to expand the capacity of the plant due to future development and the potential of increased wastewater flows.

Project Details

Account FY 2024 FY 2025 FY 2026 FY 2027 FY 2028 Total Revenue Revenue Bonds $0 $0 $0 $500,000 $0 $500,000 Subtotal $0 $0 $0 $500,000 $0 $500,000 Expense Engineering/Design $0 $0 $0 $500,000 $0 $500,000 Subtotal $0 $0 $0 $500,000 $0 $500,000 - 264 -

ELECTRIC CAPITAL PROJECTS

FY 2024 – 2028

- 265 -

ELECTRIC

Proposed 2024-2028

Capital Improvement Program (CIP)

Project Title: Area Outdoor Lighting

Project Type: Infrastructure

Start Date: Ongoing

Est. Completion Date: Ongoing

Description: Installation of new area lighting. Provides rental area lights as requested by customers.

Account FY 2024 FY 2025 FY 2026 FY 2027 FY 2028 Total Revenue Electric Fund $200,000 $200,000 $200,000 $200,000 $200,000 $1,000,000 Subtotal $200,000 $200,000 $200,000 $200,000 $200,000 $1,000,000 Expense Construction $40,000 $40,000 $40,000 $40,000 $40,000 $200,000 Equipment/Machinery $160,000 $160,000 $160,000 $160,000 $160,000 $800,000 Subtotal $200,000 $200,000 $200,000 $200,000 $200,000 $1,000,000 - 266 -
Project Details

ELECTRIC

Proposed 2024-2028

Capital Improvement Program (CIP)

Project Title: Street Lighting

Project Type: Infrastructure

Start Date: Ongoing

Est. Completion Date: Ongoing

Description: Installation of new street lighting. Provides roadway lighting for city streets, improving safety and visibility

Project Details

Account FY 2024 FY 2025 FY 2026 FY 2027 FY 2028 Total Revenue Electric Fund $300,000 $300,000 $300,000 $300,000 $300,000 $1,500,000 Subtotal $300,000 $300,000 $300,000 $300,000 $300,000 $1,500,000 Expense Construction $300,000 $300,000 $300,000 $300,000 $300,000 $1,500,000 Subtotal $300,000 $300,000 $300,000 $300,000 $300,000 $1,500,000 - 267 -

ELECTRIC

Proposed 2024-2028

Capital Improvement Program (CIP)

Project Title: Downtown Underground

Project Type: Infrastructure

Start Date: Ongoing

Est. Completion Date: Ongoing

Description: Addition of new circuits downtown and replacement of 30 year old submersible transformers and conversion of existing overhead lines downtown. The project will improve reliability, replace transformers before they fail resulting in outages and provide additional capacity for load growth downtown. The conversion of overhead lines will allow for construction of multi-story buildings without violating safety codes and make property more attractive for investment and development.

Project Details

Account FY 2024 FY 2025 FY 2026 FY 2027 FY 2028 Total Revenue Electric Fund $200,000 $200,000 $200,000 $200,000 $200,000 $1,000,000 Subtotal $200,000 $200,000 $200,000 $200,000 $200,000 $1,000,000 Expense Construction $100,000 $100,000 $100,000 $100,000 $100,000 $500,000 Equipment/Machinery $100,000 $100,000 $100,000 $100,000 $100,000 $500,000 Subtotal $200,000 $200,000 $200,000 $200,000 $200,000 $1,000,000 - 268 -

ELECTRIC

Proposed 2024-2028

Capital Improvement Program (CIP)

Project Title: Overhead to Underground Conversion

Project Type: Infrastructure

Start Date: Ongoing

Est. Completion Date: Ongoing

Description: Replacement of 30 year old overhead facilities for circuits E4, E7 and B4. This will improve electric system reliability for these circuits. The reconstruction will reduce the possibility of service interruption. These circuits not only serve customers but provide reserve capacity for the hospital, Westchester Drive, North Main Street and the Downtown area. The conversion of overhead lines to underground will promote development and provide capacity for electric system load growth.

Project Details

Account FY 2024 FY 2025 FY 2026 FY 2027 FY 2028 Total Revenue Electric Fund $100,000 $100,000 $100,000 $100,000 $100,000 $500,000 Subtotal $100,000 $100,000 $100,000 $100,000 $100,000 $500,000 Expense Construction $100,000 $100,000 $100,000 $100,000 $100,000 $500,000 Subtotal $100,000 $100,000 $100,000 $100,000 $100,000 $500,000 - 269 -

ELECTRIC

Proposed 2024-2028

Capital Improvement Program (CIP)

Project Title: Medium Voltage (Outdoor) Breaker Replacement

Project Type: Equipment

Start Date: July 1, 2018

Est. Completion Date: June 30, 2024

Description: Replacing medium voltage breakers (15 kV) in older substations (Eastchester, Deep River, Fairfield and others). The units to be replaced are 20 plus years old, starting to malfunction, are causing reliability issues, and are raising safety concerns.

Project Details

Account FY 2024 FY 2025 FY 2026 FY 2027 FY 2028 Total Revenue Electric Fund $750,000 $0 $0 $0 $0 $750,000 Subtotal $750,000 $0 $0 $0 $0 $750,000 Expense Equipment/Machinery $750,000 $0 $0 $0 $0 $750,000 Subtotal $750,000 $0 $0 $0 $0 $750,000 - 270 -

ELECTRIC

Proposed 2024-2028

Capital Improvement Program (CIP)

Project Title: Eastchester Transformer 1 Replacement

Project Type: Equipment

Start Date: July 1, 2025

Est. Completion Date: June 30, 2026

Description: Scheduled replacement for transformer at the end of its service life.

Project Details

Account FY 2024 FY 2025 FY 2026 FY 2027 FY 2028 Total Revenue Electric Fund $0 $0 $1,457,500 $0 $0 $1,457,500 Subtotal $0 $0 $1,457,500 $0 $0 $1,457,500 Expense Equipment/Machinery $0 $0 $1,457,500 $0 $0 $1,457,500 Subtotal $0 $0 $1,457,500 $0 $0 $1,457,500 - 271 -

ELECTRIC

Proposed 2024-2028

Capital Improvement Program (CIP)

Project Title: Eastchester Transformer 2 Replacement

Project Type: Equipment

Start Date: July 1, 2021

Est. Completion Date: June 30, 2025

Description: Scheduled replacement for transformer at the end of its service life.

Project Details

Account FY 2024 FY 2025 FY 2026 FY 2027 FY 2028 Total Revenue Electric Fund $600,000 $600,000 $0 $0 $0 $1,200,000 Subtotal $600,000 $600,000 $0 $0 $0 $1,200,000 Expense Equipment/Machinery $600,000 $600,000 $0 $0 $0 $1,200,000 Subtotal $600,000 $600,000 $0 $0 $0 $1,200,000 - 272 -

ELECTRIC

Proposed 2024-2028

Capital Improvement Program (CIP)

Project Title: Fairfield Transformer 1 Replacement

Project Type: Equipment

Start Date: July 1, 2022

Est. Completion Date: June 30, 2024

Description: Scheduled replacement for transformer at the end of its service life.

Project Details

Account FY 2024 FY 2025 FY 2026 FY 2027 FY 2028 Total Revenue Electric Fund $600,000 $0 $0 $0 $0 $600,000 Subtotal $600,000 $0 $0 $0 $0 $600,000 Expense Equipment/Machinery $600,000 $0 $0 $0 $0 $600,000 Subtotal $600,000 $0 $0 $0 $0 $600,000 - 273 -

ELECTRIC

Proposed 2024-2028

Capital Improvement Program (CIP)

Project Title: Filter T1 Transformer Replacement

Project Type: Equipment

Start Date: July 1, 2025

Est. Completion Date: June 30, 2027

Description: Scheduled replacement for transformer at the end of its service life.

Project Details

Account FY 2024 FY 2025 FY 2026 FY 2027 FY 2028 Total Revenue Electric Fund $0 $0 $1,000,000 $0 $0 $1,000,000 Subtotal $0 $0 $1,000,000 $0 $0 $1,000,000 Expense Equipment/Machinery $0 $0 $1,000,000 $0 $0 $1,000,000 Subtotal $0 $0 $1,000,000 $0 $0 $1,000,000 - 274 -

ELECTRIC

Proposed 2024-2028

Capital Improvement Program (CIP)

Project Title: Underground Subdivision Cable Replacement

Project Type: Infrastructure

Start Date: July 1, 2020

Est. Completion Date: Ongoing

Description: Replacement of underground primary cable that is 40 years old, currently failing, and at the end of its service life.

Project Details

Account FY 2024 FY 2025 FY 2026 FY 2027 FY 2028 Total Revenue Electric Fund $600,000 $600,000 $600,000 $600,000 $600,000 $3,000,000 Subtotal $600,000 $600,000 $600,000 $600,000 $600,000 $3,000,000 Expense Equipment/Machinery $600,000 $600,000 $600,000 $600,000 $600,000 $3,000,000 Subtotal $600,000 $600,000 $600,000 $600,000 $600,000 $3,000,000 - 275 -

ELECTRIC

Proposed 2024-2028

Capital Improvement Program (CIP)

Project Title: North Carolina Department of Transportation (NCDOT) Eastchester Widening

Project Type: Utility Relocation

Start Date: May 1, 2024

Est. Completion Date: July 1, 2028

Description: NCDOT is widening Eastchester Drive from Hickswood Road to Gallimore Dairy Road. The City of High Point Electric Department has 2 distribution circuits and 1 transmission circuit in that corridor.

Project Details

Account FY 2024 FY 2025 FY 2026 FY 2027 FY 2028 Total Revenue Electric Fund $2,500,000 $2,500,000 $0 $0 $0 $5,000,000 Subtotal $2,500,000 $2,500,000 $0 $0 $0 $5,000,000 Expense Construction $2,500,000 $2,500,000 $0 $0 $0 $5,000,000 Subtotal $2,500,000 $2,500,000 $0 $0 $0 $5,000,000 - 276 -

ELECTRIC

Proposed 2024-2028

Capital Improvement Program (CIP)

Project Title: Substation Security Improvements

Project Type: Facility Upgrade

Start Date: July 1, 2023

Est. Completion Date: June 30, 2024

Description: With future U.S. Department of Energy regulations changing around the topic of substation security, funding is needed to put the department in a position to comply with future regulations to maintain a safe and healthy electric grid.

Project Details

Account FY 2024 FY 2025 FY 2026 FY 2027 FY 2028 Total Revenue Electric Fund $500,000 $0 $0 $0 $0 $500,000 Subtotal $500,000 $0 $0 $0 $0 $500,000 Expense Construction $500,000 $0 $0 $0 $0 $500,000 Subtotal $500,000 $0 $0 $0 $0 $500,000 - 277 -

ELECTRIC

Proposed 2024-2028

Capital Improvement Program (CIP)

Project Title: Rebuild Buss at Commerce Substation

Project Type: Substation Upgrade

Start Date: July 1, 2026

Est. Completion Date: June 30, 2027

Description: Rework the main buss, which is in need of an upgrade, at the Commerce Substation.

Project Details

Account FY 2024 FY 2025 FY 2026 FY 2027 FY 2028 Total Revenue Electric Fund $0 $0 $0 $2,000,000 $0 $2,000,000 Subtotal $0 $0 $0 $2,000,000 $0 $2,000,000 Expense Equipment/Machinery $0 $0 $0 $2,000,000 $0 $2,000,000 Subtotal $0 $0 $0 $2,000,000 $0 $2,000,000 - 278 -

ELECTRIC

Proposed 2024-2028

Capital Improvement Program (CIP)

Project Title: New Electric Municipal Operations Center (MOC)

Project Type: Facility Addition

Start Date: July 1, 2025

Est. Completion Date: June 30, 2029

Description: Design and construction of a new Municipal Operations Center (MOC) for the Electric Department.

Project Details

Account FY 2024 FY 2025 FY 2026 FY 2027 FY 2028 Total Revenue Electric Fund $0 $2,500,000 $2,500,000 $2,000,000 $5,500,000 $12,500,000 Subtotal $0 $2,500,000 $2,500,000 $2,000,000 $5,500,000 $12,500,000 Expense Land/Right-Of-Way $0 $2,500,000 $0 $0 $0 $2,500,000 Construction $0 $0 $2,500,000 $2,000,000 $5,500,000 $10,000,000 Subtotal $0 $2,500,000 $2,500,000 $2,000,000 $5,500,000 $12,500,000 - 279 -

ELECTRIC

Proposed 2024-2028

Capital Improvement Program (CIP)

Project Title: Hammer to Lexington Avenue Transmission Line

Project Type: Transmission Line

Start Date: July 1, 2024

Est. Completion Date: June 30, 2026

Description: Back-up 100 kV feed for the Hammer Substation, utilizing the existing 36 kV route/right-of-way.

Project Details

Account FY 2024 FY 2025 FY 2026 FY 2027 FY 2028 Total Revenue Electric Fund $0 $3,000,000 $3,000,000 $0 $0 $6,000,000 Subtotal $0 $3,000,000 $3,000,000 $0 $0 $6,000,000 Expense Equipment/Machinery $0 $3,000,000 $3,000,000 $0 $0 $6,000,000 Subtotal $0 $3,000,000 $3,000,000 $0 $0 $6,000,000 - 280 -

ELECTRIC

Proposed 2024-2028

Capital Improvement Program (CIP)

Project Title: Automated Meter Reading Initiative

Project Type: Infrastructure

Start Date: July 1, 2018

Est. Completion Date: Ongoing

Description: Implementation of new Automated Metering Infrastructure (AMI). Funding to reflect system change-out. This project will improve metering capabilities and provide better customer service.

Account FY 2024 FY 2025 FY 2026 FY 2027 FY 2028 Total Revenue Fund Balance $1,500,000 $200,000 $200,000 $200,000 $200,000 $2,300,000 Subtotal $1,500,000 $200,000 $200,000 $200,000 $200,000 $2,300,000 Expense Equipment/Machinery $1,500,000 $200,000 $200,000 $200,000 $200,000 $2,300,000 Subtotal $1,500,000 $200,000 $200,000 $200,000 $200,000 $2,300,000 - 281 -
Project Details

ELECTRIC

Proposed 2024-2028

Capital Improvement Program (CIP)

Project Title: New Jackson Lake Transformer

Project Type: Equipment

Start Date: July 1, 2022

Est. Completion Date: June 30, 2024

Description: Purchase and install a new transformer at Jackson Lake Substation. There is currently only one transformer at Jackson Lake Substation. Jackson Lake is on the very corner of the distribution system and the load there is very difficult to feed from other substations. There is not enough capacity on the system to feed this load during peak summer months if the existing transformer were to fail. The second transformer would significantly increase reliability.

Project Details

Account FY 2024 FY 2025 FY 2026 FY 2027 FY 2028 Total Revenue Fund Balance $2,000,000 $0 $0 $0 $0 $2,000,000 Subtotal $2,000,000 $0 $0 $0 $0 $2,000,000 Expense Equipment/Machinery $2,000,000 $0 $0 $0 $0 $2,000,000 Subtotal $2,000,000 $0 $0 $0 $0 $2,000,000 - 282 -

TRANSIT CAPITAL PROJECTS

- 283 -
FY 2024 – 2028

TRANSIT

Proposed 2024-2028

Capital Improvement Program (CIP)

Project Title: Hi Tran Bus Fleet Replacement

Project Type: Vehicles

Start Date: Ongoing

Est. Completion Date: Ongoing

Description: Buses are being replaced because of the cost associated with an aging fleet with high mileage. Replacement cost is estimated at $500,000 per bus. Federal/State/City funding of 80%, 10%, 10% split.

Project Details

Account FY 2024 FY 2025 FY 2026 FY 2027 FY 2028 Total Revenue General Fund $0 $0 $0 $0 $915,040 $915,040 State Grants $0 $0 $0 $0 $915,040 $915,040 Federal Grants $0 $0 $0 $0 $7,320,320 $7,320,320 Subtotal $0 $0 $0 $0 $9,150,400 $9,150,400 Expense Vehicles $0 $0 $0 $0 $9,150,400 $9,150,400 Subtotal $0 $0 $0 $0 $9,150,400 $9,150,400 - 284 -

TRANSIT

Proposed 2024-2028

Capital Improvement Program (CIP)

Project Title: Five Points Transfer Hub Property Acquisition and Facility Construction

Project Type: Land Purchase

Start Date: July 1, 2020

Est. Completion Date: December 31, 2026

Description: This project will build a small passenger waiting facility in the Five Points area where two current, one forthcoming route, and one planned route will all intersect and passengers will be able to transfer between the routes.

The convergence of four routes in one area outside of downtown will be a great convenience for transit passengers. Unlike downtown, the routes may not be timed so that the buses will all be there at the exact same time. This will necessitate a waiting area to protect passengers from environmental factors. This building will also provide the operators access to restroom facilities as two of the four routes never go downtown.

Project Details

Account FY 2024 FY 2025 FY 2026 FY 2027 FY 2028 Total Revenue General Fund $25,000 $150,000 $0 $0 $0 $175,000 State Grants $25,000 $150,000 $0 $0 $0 $175,000 Federal Grants $200,000 $1,200,000 $0 $0 $0 $1,400,000 Subtotal $250,000 $1,500,000 $0 $0 $0 $1,750,000 Expense Land/ROW Costs $250,000 $0 $0 $0 $0 $250,000 Construction $0 $1,500,000 $0 $0 $0 $1,500,000 Subtotal $250,000 $1,500,000 $0 $0 $0 $1,750,000 - 285 -

TRANSIT

Proposed 2024-2028

Capital Improvement Program (CIP)

Project Title: Operators’ Training Property Acquisition & Facility Construction

Project Type: New Construction

Start Date: July 1, 2023

Est. Completion Date: June 30, 2026

Description: The purchase of approximately 2.3 acres that consist of multiple properties between the northeast property line of the current transit system location and W English Rd. for construction of a training facility.

Currently, transit operators are trained solely in the limited area in the current operations center parking lot and in the right-of-way with other traffic. There is no space to work with operators on specific skills and maneuvers.

Project Details

Account FY 2024 FY 2025 FY 2026 FY 2027 FY 2028 Total Revenue General Fund $175,000 $56,250 $0 $0 $0 $231,250 State Grants $175,000 $150,625 $0 $0 $0 $325,625 Federal Grants $1,400,000 $1,334,375 $0 $0 $0 $2,734,375 Subtotal $1,750,000 $1,541,250 $0 $0 $0 $3,291,250 Expense Land/ROW Costs $0 $1,156,250 $0 $0 $0 $1,156,250 Relocation Expenses $1,750,000 $0 $0 $0 $0 $1,750,000 Engineering $0 $35,000 $0 $0 $0 $35,000 Construction $0 $350,000 $0 $0 $0 $350,000 Subtotal $1,750,000 $1,541,250 $0 $0 $0 $3,291,250 - 286 -

TRANSIT

Proposed 2024-2028

Capital Improvement Program (CIP)

Project Title: Transit Maintenance Facility Renovation

Project Type: Building Expansion

Start Date: July 1, 2022

Est. Completion Date: June 30, 2024

Description: The addition of a 50' x 54' space to include a dedicated parts room, general storage space for large items, and two (2) offices. This project would include the rehabilitation and resurfacing the damaged areas of the parking lot as well as add a new parking area to replicate the existing spaces at the end of the building.

The additional 2,700 square feet would provide for the much-needed additional space for the parts for multiple fleets, wheel and tire storage, and other large items.

Project Details

Account FY 2024 FY 2025 FY 2026 FY 2027 FY 2028 Total Revenue General Fund $150,000 $0 $0 $0 $0 $150,000 State Grants $150,000 $0 $0 $0 $0 $150,000 Federal Grants $1,200,000 $0 $0 $0 $0 $1,200,000 Subtotal $1,500,000 $0 $0 $0 $0 $1,500,000 Expense Construction $1,500,000 $0 $0 $0 $0 $1,500,000 Subtotal $1,500,000 $0 $0 $0 $0 $1,500,000 - 287 -

TRANSIT

Proposed 2024-2028

Capital Improvement Program (CIP)

Project Title: Paratransit Vehicle Replacement

Project Type: Vehicles

Start Date: Ongoing

Est. Completion Date: Ongoing

Description: Vehicles are being replaced because of the cost associated with an aging fleet with high mileage. Newer vehicles are more reliable and have a ramp to allow for accessible entry for passengers in wheelchairs or who have difficulty with stairs.

Project Details

Account FY 2024 FY 2025 FY 2026 FY 2027 FY 2028 Total Revenue General Fund $0 $70,080 $0 $0 $0 $70,080 State Grants $0 $70,080 $0 $0 $0 $70,080 Federal Grants $0 $560,640 $0 $0 $0 $560,640 Subtotal $0 $700,800 $0 $0 $0 $700,800 Expense Vehicles $0 $700,800 $0 $0 $0 $700,800 Subtotal $0 $700,800 $0 $0 $0 $700,800 - 288 -

TRANSIT

Proposed 2024-2028

Capital Improvement Program (CIP)

Project Title: Transit Fleet Expansion Vehicles

Project Type: Vehicles

Start Date: July 1, 2022

Est. Completion Date: June 30, 2025

Description: As part of the transit system service expansion, the City is adding three new routes. These connector routes are better served using smaller body-on-chassis vehicles instead of the larger 35 foot buses currently operated. The smaller vehicles will also provide micro-transit in certain parts of the city where fixedroute service may not be efficient.

Project Details

Account FY 2024 FY 2025 FY 2026 FY 2027 FY 2028 Total Revenue General Fund $22,000 $0 $0 $0 $0 $22,000 State Grants $22,000 $0 $0 $0 $0 $22,000 Federal Grants $176,000 $0 $0 $0 $0 $176,000 Subtotal $220,000 $0 $0 $0 $0 $220,000 Expense Vehicles $220,000 $0 $0 $0 $0 $220,000 Subtotal $220,000 $0 $0 $0 $0 $220,000 - 289 -

TRANSIT

Proposed 2024-2028

Capital Improvement Program (CIP)

Project Title: Facility Generator

Project Type: Equipment

Start Date: July 1, 2022

Est. Completion Date: June 30, 2025

Description: Purchase generators to supply power to the transit facilities in times of power outages. Over the years the frequency of power outages has increased. When the power goes out, the facilities are completely dark presenting a safety hazard particularly in the maintenance areas where technicians could be working on vehicles or using power tools. In addition many of the services provided are empowered by software that is cloud-based as well as IP phones that require power. The inability to access the internet or receive phone calls impacts customer service. With generators, the transit facilities would maintain power allowing transit operations to continue.

Project Details

Account FY 2024 FY 2025 FY 2026 FY 2027 FY 2028 Total Revenue General Fund $10,000 $0 $0 $0 $0 $10,000 Federal Grants $40,000 $0 $0 $0 $0 $40,000 Subtotal $50,000 $0 $0 $0 $0 $50,000 Expense Equipment/Machinery $50,000 $0 $0 $0 $0 $50,000 Subtotal $50,000 $0 $0 $0 $0 $50,000 - 290 -

SOLID WASTE CAPITAL PROJECTS

- 291 -
FY 2024 – 2028

SOLID WASTE

Proposed 2024-2028

Capital Improvement Program (CIP)

Project Title: Landfill Development – Land Purchase

Project Type: Land Purchase

Start Date: Ongoing

Est. Completion Date: Ongoing

Description: Purchase additional land near or adjacent to current city property designated for future landfill development to provide capacity for refuse disposal for citizens and businesses.

Project Details

Account FY 2024 FY 2025 FY 2026 FY 2027 FY 2028 Total Revenue Landfill Post-Closure Fund $50,000 $50,000 $50,000 $50,000 $50,000 $250,000 Subtotal $50,000 $50,000 $50,000 $50,000 $50,000 $250,000 Expense Land and ROW Costs $50,000 $50,000 $50,000 $50,000 $50,000 $250,000 Subtotal $50,000 $50,000 $50,000 $50,000 $50,000 $250,000 - 292 -

SOLID WASTE

Proposed 2024-2028

Capital Improvement Program (CIP)

Project Title: Kersey Valley Phase I-IV Post Closure Reserve

Project Type: Landfill Development

Start Date: January 20, 2017

Est. Completion Date: Ongoing

Description: This project has been established to fund the ongoing expense associated with post-closure activities associated with the Kersey Valley Landfill. These expenses are estimated by the contracted engineering and geological services consultant and expected to be paid over a 30 year period. The activities include annual expenses for mowing, leachate management, groundwater/surface water monitoring, and revegetation.

Project Details

Account FY 2024 FY 2025 FY 2026 FY 2027 FY 2028 Total Revenue Landfill Post-Closure Fund $171,000 $171,000 $171,000 $171,000 $171,000 $855,000 Subtotal $171,000 $171,000 $171,000 $171,000 $171,000 $855,000 Expense Construction $171,000 $171,000 $171,000 $171,000 $171,000 $855,000 Subtotal $171,000 $171,000 $171,000 $171,000 $171,000 $855,000 - 293 -

SOLID WASTE

Proposed 2024-2028

Capital Improvement Program (CIP)

Project Title: Kersey Valley Landfill Phase VI Expansion

Project Type: Landfill Development

Start Date: July 1, 2020

Est. Completion Date: June 30, 2029

Description: This project will connect the old landfill site (west of Kersey Valley Rd) to the new landfill site (east of Kersey Valley Rd), thus providing additional years of municipal solid waste disposal serving the city and its customers.

Project Details

Account FY 2024 FY 2025 FY 2026 FY 2027 FY 2028 Total Revenue Landfill Post-Closure Fund $0 $0 $0 $6,000,000 $0 $6,000,000 Subtotal $0 $0 $0 $6,000,000 $0 $6,000,000 Expense Construction $0 $0 $0 $6,000,000 $0 $6,000,000 Subtotal $0 $0 $0 $6,000,000 $0 $6,000,000 - 294 -

SOLID WASTE

Proposed 2024-2028

Capital Improvement Program (CIP)

Project Title: Environmental Services Administration Building

Project Type: Building Construction

Start Date: July 1, 2021

Est. Completion Date: December 31, 2027

Description: Construction of an administration building to provide offices, lockers, restrooms, and adequate storage to accommodate the growing needs of the division. The new facility would allow a more adequate administration area while providing sufficient break area and restroom facilities for the front-line staff. Additionally, much needed parking would result from this addition.

Project Details

Account FY 2024 FY 2025 FY 2026 FY 2027 FY 2028 Total Revenue Landfill Operations Fund $0 $0 $700,000 $0 $0 $700,000 Subtotal $0 $0 $700,000 $0 $0 $700,000 Expense Construction $0 $0 $700,000 $0 $0 $700,000 Subtotal $0 $0 $700,000 $0 $0 $700,000 - 295 -

SOLID WASTE

Proposed 2024-2028

Capital Improvement Program (CIP)

Project Title: Kersey Valley Landfill Transfer Station

Project Type: Building Construction

Start Date: July 1, 2024

Est. Completion Date: December 31, 2028

Description: Construction of a Transfer Station at the current landfill site. This project will lessen the traffic on the working face of the landfill. This will translate into less congestion with the possibility of accidents. Currently, the Kersey Valley Landfill is projected to be at full capacity in 2035. At that time, waste will have to be transferred to another location. The Transfer Station would be located at the current landfill site. The scale house and convenience center would still be utilized. Operating the station now will allow City of High Point collection vehicles to take their waste to the station versus entering the landfill.

Project Details

Account FY 2024 FY 2025 FY 2026 FY 2027 FY 2028 Total Revenue Landfill Post-Closure Fund $0 $200,000 $200,000 $300,000 $300,000 $1,000,000 Subtotal $0 $200,000 $200,000 $300,000 $300,000 $1,000,000 Expense Construction $0 $200,000 $200,000 $300,000 $300,000 $1,000,000 Subtotal $0 $200,000 $200,000 $300,000 $300,000 $1,000,000 - 296 -

SOLID WASTE

Proposed 2024-2028

Capital Improvement Program (CIP)

Project Title: Material Recycling Facility (MRF) Maintenance

Project Type: Maintenance

Start Date: Ongoing

Est. Completion Date: Ongoing

Description: MRF facility upgrades will require ongoing maintenance. This funding will be used to assist with keeping the facility and equipment in good working order. Ongoing equipment and building maintenance will assure efficient operations and safe environments on site for the workers, those visiting, and processing of materials.

Project Details

Account FY 2024 FY 2025 FY 2026 FY 2027 FY 2028 Total Revenue Landfill Operations Fund $50,000 $50,000 $50,000 $50,000 $50,000 $250,000 Subtotal $50,000 $50,000 $50,000 $50,000 $50,000 $250,000 Expense Improvements to Buildings $50,000 $50,000 $50,000 $50,000 $50,000 $250,000 Subtotal $50,000 $50,000 $50,000 $50,000 $50,000 $250,000 - 297 -

SOLID WASTE

Proposed 2024-2028

Capital Improvement Program (CIP)

Project Title: Row Turner for Ingleside Composting Facility (ICF)

Project Type: Equipment

Start Date: July 1, 2023

Est. Completion Date: June 30, 2024

Description: This is to purchase a row turner for the Ingleside Compost Facility to improve turning efficiency for the compost as well as reduce the amount of time for compost to be ready for use by the public. Compost is created through thermodynamic means where the product must reach a certain temperature prior to its use. The current method of turning the rows is inefficient and slow, and this piece of equipment will allow the rows to be turned more often, and in a more productive and effective way which will allow the heat to activate the product in a shorter amount time allowing the facility to produce compost faster.

Project Details

Account FY 2024 FY 2025 FY 2026 FY 2027 FY 2028 Total Revenue Landfill Operations Fund $250,000 $0 $0 $0 $0 $250,000 Subtotal $250,000 $0 $0 $0 $0 $250,000 Expense Equipment/Machinery $250,000 $0 $0 $0 $0 $250,000 Subtotal $250,000 $0 $0 $0 $0 $250,000 - 298 -

SOLID WASTE

Proposed 2024-2028

Capital Improvement Program (CIP)

Project Title: Tub Grinder and Walking Floor Trailer for Ingleside Composting Facility (ICF)

Project Type: Equipment

Start Date: July 1, 2024

Est. Completion Date: September 30, 2025

Description: This is to purchase a tub grinder and walking floor trailer for the Ingleside Compost Facility to improve the ability to create mulch from the brush and limbs brought into the facility and haul off the site to other locations such as the landfill. The facility currently has two tub grinders, but due to the age and amount of maintenance and down time experienced by these machines a third would allow the facility to operate more efficiently, more effectively, and keep the brush and limbs pile down. The walking trailer will allow for mulch to be moved as needed for more space on the site, by transporting mulch to other city facilities or other storage locations when the facility has excess mulch.

Project Details

Account FY 2024 FY 2025 FY 2026 FY 2027 FY 2028 Total Revenue Landfill Operations Fund $0 $1,500,000 $0 $0 $0 $1,500,000 Subtotal $0 $1,500,000 $0 $0 $0 $1,500,000 Expense Equipment/Machinery $0 $1,500,000 $0 $0 $0 $1,500,000 Subtotal $0 $1,500,000 $0 $0 $0 $1,500,000 - 299 -

SOLID WASTE

Proposed 2024-2028

Capital Improvement Program (CIP)

Project Title: Asphalt & Underlayment (Resurfacing) – Ingleside and Kersey Valley Landfill

Project Type: Improvements

Start Date: September 1, 2019

Est. Completion Date: December 31, 2023

Description: Asphalt pads and roadways are in need of major repairs. These facilities are utilized by heavy equipment and trucks daily. These heavier pieces of equipment create more stresses and failure on the asphalt. This project would repair the failing surfaces followed by a two inch asphalt overlay. The asphalt overlay will allow a safe transition into and out of facilities while reducing the potential for damaging vehicles and city machinery/equipment.

Project Details

Account FY 2024 FY 2025 FY 2026 FY 2027 FY 2028 Total Revenue Fund Balance $500,000 $0 $0 $0 $0 $500,000 Subtotal $500,000 $0 $0 $0 $0 $500,000 Expense Construction $500,000 $0 $0 $0 $0 $500,000 Subtotal $500,000 $0 $0 $0 $0 $500,000 - 300 -

STORMWATER CAPITAL PROJECTS

- 301 -
FY 2024 – 2028

STORMWATER

Proposed 2024-2028

Capital Improvement Program (CIP)

Project Title: Routine Projects

Project Type: Stormwater

Start Date: Ongoing

Est. Completion Date: Ongoing

Description: To fund routine stormwater improvements authorized by the City Council as the need arises. This method was recommended by the Citizen's Task Force for stormwater improvements. Project will provide improvements to citizens who requested assistance for many years with flooding or erosion problems.

Project Details

Account FY 2024 FY 2025 FY 2026 FY 2027 FY 2028 Total Revenue Stormwater Fund $414,255 $450,000 $450,000 $450,000 $450,000 $2,214,255 Subtotal $414,255 $450,000 $450,000 $450,000 $450,000 $2,214,255 Expense Construction $414,255 $450,000 $450,000 $450,000 $450,000 $2,214,255 Subtotal $414,255 $450,000 $450,000 $450,000 $450,000 $2,214,255 - 302 -

STORMWATER

Proposed 2024-2028

Capital Improvement Program (CIP)

Project Title: Hamilton Street (M2) – Central Business District NE Side

Project Type: Stormwater

Start Date: July 1, 2023

Est. Completion Date: December 31, 2026

Description: This project is part of a larger study that was performed in 2004. This work will reduce and mitigate stormwater issues in the Hamilton Street basin.

Project Details

Account FY 2024 FY 2025 FY 2026 FY 2027 FY 2028 Total Revenue Stormwater Fund $0 $1,320,000 $0 $0 $0 $1,320,000 Subtotal $0 $1,320,000 $0 $0 $0 $1,320,000 Expense Construction $0 $1,320,000 $0 $0 $0 $1,320,000 Subtotal $0 $1,320,000 $0 $0 $0 $1,320,000 - 303 -

STORMWATER

Proposed 2024-2028

Capital Improvement Program (CIP)

Project Title: Rockford/Rotary/Farris

Project Type: Stormwater

Start Date: July 1, 2023

Est. Completion Date: June 30, 2026

Description: This project is part of a larger study that was performed in 2004. This work will reduce and mitigate stormwater issues in the Rockford/Rotary and Farris Drive basins.

Project Details

Account FY 2024 FY 2025 FY 2026 FY 2027 FY 2028 Total Revenue Stormwater Fund $0 $400,000 $0 $0 $0 $400,000 Subtotal $0 $400,000 $0 $0 $0 $400,000 Expense Construction $0 $400,000 $0 $0 $0 $400,000 Subtotal $0 $400,000 $0 $0 $0 $400,000 - 304 -

STORMWATER

Proposed 2024-2028

Capital Improvement Program (CIP)

Project Title: Country Club/Rockford/Dover/Kensington

Project Type: Stormwater

Start Date: September 1, 2019

Est. Completion Date: December 31, 2025

Description: The proposed project is for flood mitigation and stream channel stabilization. The project begins in the 800 block of Country Club Drive and terminates downstream of Kensington Drive (1200 block). The proposed project will address flooding and stream bank erosion.

Project Details

Account FY 2024 FY 2025 FY 2026 FY 2027 FY 2028 Total Revenue Stormwater Fund $1,587,600 $0 $0 $0 $0 $1,587,600 Subtotal $1,587,600 $0 $0 $0 $0 $1,587,600 Expense Construction $1,587,600 $0 $0 $0 $0 $1,587,600 Subtotal $1,587,600 $0 $0 $0 $0 $1,587,600 - 305 -

STORMWATER

Proposed 2024-2028

Capital Improvement Program (CIP)

Project Title: Restroom Upgrades – Municipal Operations Center (MOC)

Project Type: Improvements

Start Date: July 1, 2023

Est. Completion Date: June 30, 2024

Description: This project is to upgrade the men and women's restrooms at Stormwater Division offices at the Municipal Operations Center (MOC). The bathrooms would be stripped and new flooring, baseboards, sinks and toilets would be installed, along with painting of the walls.

Project Details

Account FY 2024 FY 2025 FY 2026 FY 2027 FY 2028 Total Revenue Stormwater Fund $100,000 $0 $0 $0 $0 $100,000 Subtotal $100,000 $0 $0 $0 $0 $100,000 Expense Construction $100,000 $0 $0 $0 $0 $100,000 Subtotal $100,000 $0 $0 $0 $0 $100,000 - 306 -

STORMWATER

Proposed 2024-2028

Capital Improvement Program (CIP)

Project Title: W. Green Drive Stormwater Infrastructure Improvements

Project Type: Improvements

Start Date: July 1, 2023

Est. Completion Date: December 31, 2026

Description: The project will be an innovative redevelopment of a key city arterial in a distressed part of town that has been facing long-standing issues for decades with decayed infrastructure, flooding, and non-point source watershed pollution. The project proposes to design and install new GSI systems along a 3/4-mile stretch of W. Green Drive that arcs along the southwest side of downtown, near the headwaters of the drainage area into the impaired Richland Creek watershed.

By reducing, redirecting, infiltrating and treating stormwater runoff, the project will be the critical tool to bring stormwater sewers in the neighborhood closer to current standards, reduce flooding in city streets, and target non-point stream impairment at its most critical location, the headwaters.

Project Details Account FY 2024 FY 2025 FY 2026 FY 2027 FY 2028 Total Revenue Federal Grant $5,000,000 $0 $0 $0 $0 $5,000,000 Subtotal $5,000,000 $0 $0 $0 $0 $5,000,000 Expense Construction $5,000,000 $0 $0 $0 $0 $5,000,000 Subtotal $5,000,000 $0 $0 $0 $0 $5,000,000 - 307 -

STORMWATER

Proposed 2024-2028

Capital Improvement Program (CIP)

Project Title: Ray Street (R1, 2, 3a, b, c, d)/Hospital

Project Type: Stormwater

Start Date: July 1, 2017

Est. Completion Date: June 30, 2027

Description: This project is part of a larger study that was performed in 2004. This work will reduce and mitigate stormwater issues in the Ray Street basin.

Project Details

Account FY 2024 FY 2025 FY 2026 FY 2027 FY 2028 Total Revenue Debt Proceeds $0 $8,520,000 $0 $0 $0 $8,520,000 Subtotal $0 $8,520,000 $0 $0 $0 $8,520,000 Expense Construction $0 $8,520,000 $0 $0 $0 $8,520,000 Subtotal $0 $8,520,000 $0 $0 $0 $8,520,000 - 308 -

STORMWATER

Proposed 2024-2028

Capital Improvement Program (CIP)

Project Title: Jacobs Place (JP7)

Project Type: Stormwater

Start Date: September 1, 2020

Est. Completion Date: December 31, 2025

Description: The existing drainage system is undersized. The proposed drainage improvements will address frequent flooding that occurs along Wrenn Street, Main Street, and Russell Avenue. Surrounding buildings along Main Street and Wrenn Street flood. The proposed improvements will address flooding - Wrenn Street drainage system improvements.

Project Details

Account FY 2024 FY 2025 FY 2026 FY 2027 FY 2028 Total Revenue Debt Proceeds $0 $6,190,000 $0 $0 $0 $6,190,000 Subtotal $0 $6,190,000 $0 $0 $0 $6,190,000 Expense Construction $0 $6,190,000 $0 $0 $0 $6,190,000 Subtotal $0 $6,190,000 $0 $0 $0 $6,190,000 -309 -
-310 -

GLOSSARY OF FREQUENTLY USED TERMS

-A-

Account Number - the accounting designation for revenue and expenditure line items.

Accrual Accounting - a basis of accounting in which revenues and expenses are recorded at the time they are incurred, instead of when cash is actually received or disbursed.

Activity - a level of budgeting, which identifies a particular program or service within a department. Contained within an activity budget may be one or more sub-activity budgets.

Adopted Budget - the official expenditure plan adopted by the City Council for a fiscal year.

Ad Valorem Taxes - commonly known as property taxes. For most governments, it is the single greatest revenue source. Taxes are levied at the stated tax rate for both real and personal property according to the valuation.

Appropriated Fund Balance - revenue appropriated from existing fund balance to help fund expenditures in a given fiscal year.

Appropriation - an authorization by the governing board to make expenditures and incur obligations for specific purposes.

Assessed Valuation - the total value established for real property and used as the basis for levying property taxes.

-B-

Balanced Budget - the situation that exists when total anticipated revenues are equal to total planned expenditures. The state of North Carolina requires a balanced budget.

Benchmarking - the identification of best-in-class performers; the comparison of local performance outputs and results with those of top performers; the analysis of practices that account for any performance gaps; and the development and implementation of strategies to adjust the gap in one’s favor.

Benefits - mandated employee benefits and other programs such as health insurance, which benefit the employee and their family.

Bond - a written promise to pay a specified sum of money at a specified date in the future together with periodic interest at a specific rate.

- 311 -

GLOSSARY OF FREQUENTLY USED TERMS

Bond Anticipation Note - short-term, interest-bearing notes issued by the City in anticipation of bonds to be issued at a later date. The notes are retired from proceeds of the bond issue to which they are related.

Bond Referendum - an election in which voters pass or defeat a proposal by the City government to issue debt in the form of interest-bearing notes.

Budget - a comprehensive financial plan of operation for a specified period of time containing an estimate of proposed expenditures and the means of financing them. In the state of North Carolina it is mandated that a balanced budget be produced, i.e. revenue equals expense.

Budget Calendar - the schedule for completion of the various tasks involved in the preparation, submission, and adoption of the fiscal year annual operating budget for the City.

Budget Message - a formal letter of transmittal contained in the proposed budget document prepared by the City Manager and addressed to the governing board which contains the City Manager's views and recommendations on the City's operation for the coming fiscal year.

Budget Ordinance - the legal document approved by the governing board that establishes the spending authority for the City.

Capital Asset - facilities and equipment that are tangible assets having a significant value ($500 or greater) and a useful life of three year or more.

Capital Improvement Program - a plan for capital expenditures to be incurred each year over a fixed period of years to meet capital needs arising from long-term work programs. Capital expenditures of significant amounts of money involving major construction and acquisition are usually included in the capital improvement program (CIP).

Capital Outlay - budgeted expenditures of at least $500 for tangible items with a useful life of at least three year.

Capital Project Fund - a fund used to account for expenditures for major construction and acquisition projects that are not accounted for in other funds and are anticipated to be completed in one year.

-C-
-312 -

GLOSSARY OF FREQUENTLY USED TERMS

Capital Project Ordinance - authorizes a major capital expenditure and continues in effect for the life of the project. It is characteristic that the types of projects covered by a capital project ordinance span several years due to the scope of work being performed. The ordinance specifies the funding and line-item expenditures for the project.

Catalyst Project – a downtown development project identified in 2016 to produce 500 private sector jobs, 15-20 new restaurants and shops, 250 additional residential housing units and a centralized gathering space.

Capital Reserve Fund - a fund established for the purpose of receiving transfers of moneys from other funds (usually enterprise funds) in order to build fund balance for a specific future outlay of capital.

Cash Equivalents - highly liquid investments with maturities of three months or less when purchased to be cash or cash equivalents, or demand deposits.

Central Services Fund - a fund used to account for goods and services provided by one department to other departments on a cost reimbursement basis, such as print shop services or warehousing.

Community Development Block Grant Fund - used to account for revenues and expenses derived from the Community Development Block Grant entitlements to the City.

Contingency - an appropriation by fund used at the City Council's discretion to provide budget for unanticipated expenditures.

Core City Plan - A plan for guiding the development, redevelopment and revitalization of neighborhoods as outlined in the Core City Plan developed in 2006 and adopted by the City Council on February 8, 2007. The public-private partnership Plan’s purpose is designed to define and improve the physical, economic and social fabric of the downtown and surrounding neighborhood, institutional, commercial, and industrial areas. The City contributes funding to the plan annually. The name was changed from Core City to “The City Project” in 2011.

-D-

Debt Service - Moneys required for payment of principal and interest and other associated expenses on outstanding bond debt.

Deferred Revenues - Revenues submitted to the City before the eligibility requirements are recorded and reported.

- 313 -

GLOSSARY OF FREQUENTLY USED TERMS

Department - a major operating budget area of the City, which includes overall management for an activity or group of related activities with possibly one or more sub-activities.

-E-

Effectiveness Measures - the level of satisfaction of the services being delivered or the extent to which pre-determined goals and objectives have been reached. Effectiveness indicators more accurately measure the quality-of-service output to know whether a program or service is accomplishing what was intended.

Efficiency Measures - the units of service produced (output) per amount of resources expended (input). Indicates how well a government is performing the things it is doing. This measure is a good indicator of how reasonable service costs are - the ratio of quantity of service provided to the cost, in dollars or labor.

ElectriCities - a not-for-profit government service organization representing cities, towns and universities that own electric distribution systems. Today, ElectriCities represents more than 90 members in North Carolina, South Carolina, and Virginia.

Encumbrance - an obligation in the form of a purchase order or a contract, which is chargeable to an appropriation and for which a part of the appropriation is reserved. It becomes an expenditure when paid.

Enterprise Fund - a fund established to account for the operation of facilities and services that are entirely or predominantly financed through user charges. The City's enterprise funds are Water, Sewer, Electric, Mass Transit, Parking, Solid Waste Facilities, and Stormwater.

Environmental Services Pick-up Fee (Availability Fee) – This is a revenue source for the Solid Waste Fund from the pickup of refuse from residential, commercial and industrial customers.

Equities - Assets less liabilities of a fund.

ERP – Enterprise Resource Planning - integrated financial and human resources solutions that help to streamline and improve public-sector business processes.

ERU – Equivalent Residential Units - a calculated methodology to determine the basis for determining the monthly stormwater utility fee to be charged to the customer. The ERU per customer is determined by dividing the total of square footage of impervious surface area on the customer’s property by the square footage of one ERU (2,588). The result is multiplied by the dollar amount established by City Council

Expenditure - the amount paid for goods delivered and services rendered.

- 314 -

GLOSSARY OF FREQUENTLY USED TERMS

-F-

Fiduciary Fund - a fund used to account for assets held by the City in a trustee or agent capacity for other agencies or organizations.

Fiscal Year - a twelve-month period of time to which the annual budget applies. The City of High Point's fiscal year is from July 1 thru June 30.

Fixed Asset - tangible property owned by the City having a monetary value of $500 or greater and a useful life of one year or more.

Fringe Benefits - funds budgeted for the City’s contribution for employee benefits including retirement, health insurance, social security, and life insurance.

Fund - an independent accounting entity with a self-balancing set of accounts.

Fund Balance - the excess of a fund's assets and revenues over its liabilities, reserves, and expenditures at the close of the fiscal year.

Full Accrual - a method used in proprietary funds for recording the expenditure of funds in which revenues are recorded when they are earned and expenses are recorded when a liability is incurred.

Full-Time Positions - authorized positions with the exception of law enforcement and fire employees budgeted at 2080 hours per year

-G-

GAAP - (Generally Accepted Accounting Principles) accounting principles that are commonly used in preparing financial statements and generally accepted by the readers of those statements. The source of GAAP for state and local governments is the Governmental Accounting Standards Board.

General Capital Projects Fund - used to account for major capital expenditures (acquisition and construction) other than those financed by enterprise funds. These projects usually require more than one year for completion.

General Fund - used to account for the ordinary operations of the City, which are financed through taxes, other general revenues, and contributions, transfers, and reimbursements from other funds. Unless there is a legal accounting requirement, all activities are accounted for in the General Fund.

- 315 -

GLOSSARY OF FREQUENTLY USED TERMS

General Obligation Bonds - debt issued by the City that is backed by its taxing authority.

Goal - a broad statement of purpose or intent to achieve a desired state of affairs. A goal describes a desired effect on the community.

Governmental Funds –are segregations of financial resources. Expendable assets are assigned to the various governmental funds and current liabilities are assigned to the fund from which they are to be paid. The differences between governmental fund assets and liabilities, the fund equity is referred to as “Fund Balance.”

-I-

Infrastructure - the base or framework of a community that is necessary to support the orderly function of government and service delivery to communities. Examples include water and sewer (improvements to lines, treatment plants), streets, and stormwater project to name a few.

Input Measures - the amount of resources expended or consumed in the delivery of services.

Interest on Investments - revenue earned from investment of City funds with a third party.

Inter-fund Transfers - transfers of money between accounting funds as authorized by the City Council.

Intergovernmental Revenue - revenue received by the City from federal, state, and county agencies.

Intragovernmental Revenue - revenues generated by a City department for services provided to other City departments.

-L-

Lease-Purchase Agreement - a method of financing the purchase of a fixed asset, which allows the City to spread the cost over a specified period of time.

LED Lighting – (light-emitting diode) LEDs are more efficient, because LEDs produce more lumens per watt than other alternatives, and also because they can be tuned to the specific wavelengths. They can be used for traffic signals, light bulbs, lanterns, and streetlights to name a few.

- 316 -

GLOSSARY OF FREQUENTLY USED TERMS

LEED Certification – (Leadership in Energy and Environmental Design) provides independent, third-party verification that a building project is environmentally responsible, profitable and a healthy place to live. Green Building Rating System, developed by the U.S. Green Building Council (USGBC), provides a suite of standards for environmentally sustainable construction.

Licenses & Permits - revenue received by the City from individuals and corporations for the purpose of conducting business or performing certain activities.

Line Item - a unit of budgeted expense used to classify expenditures by item or category. A line item establishes the permissible level of expenditure for an item.

-M-

Miracle League - A non-profit organization in High Point called “The Miracle League of High Point” for the purposes of providing opportunities for children with disabilities to play Miracle League baseball on a specially designed field. The High Point field was funded by private donations, with the land and grading for the site provided by the City of High Point.

Mission Statement - a clear statement of the purpose and goal(s) toward which a department directs their efforts. (The reason the department exists.)

Modified Accrual - a method for recording the receipt and expenditure of funds in which revenues are recorded when they become measurable and available and expenditures are recorded when the liability is incurred.

-N-

Non-Departmental - expenditures for purposes that are not related to a specific department.

-O-

Objective - a specific target for achievement, which represents an interim step, or progress toward a goal within a specified time span and which are measurable.

Ombudsman - A government official who investigates citizens' complaints against the government or its functionaries.

Operating Budget - the City’s financial plan for its operation for the fiscal year that outlines the proposed expenditures and revenue estimates to finance the expenditures.

- 317 -

GLOSSARY OF FREQUENTLY USED TERMS

Operating Expenses - funds allocated for the day-to-day operation of the City’s services. These expenses exclude capital outlay.

Ordinance - a legislative enactment by the City Council. It has the full force of law within the City if it is not in conflict with any higher law.

Outcome Measures - the social, economic or cultural conditions that the program seeks to influence and the actual results/impacts produced by the program or service.

Output/Workload/Activity Measures - the quantity of services provided. -P-

Part-Time Positions - authorized positions with various work schedules of 1,750 hours per year or less.

Pay Go Funding - a method in which annual revenue appropriations are used for funding capital projects as opposed to the issuance of long-term debt. General Fund projects are usually funded by an appropriation from the General Fund consisting of primarily property tax revenues. Capital projects in proprietary funds are funded by the respective revenues in these funds.

Performance Measure - the quantity or level of service provided. Indicator or criterion against which users can assess the successful achievement of a service or program.

Performance Measurement - the systematic method in which city departments develop and monitor objectives that assess the outcome and effectiveness of a delivered service or program. Provides government a way of determining whether it is providing a quality service at a reasonable price. Must not be seen as a “score-keeping system”, but as a decision-making tool.

Performance Objectives - the means used to accomplish a mission. Clear targets for specific action. More detailed than the mission statement; have shorter time frames; states quantity when possible; measurable over time and reasonably achievable.

Personal Property - includes tangible property not permanently affixed to real property. Examples include vehicles, boats, trailers, and equipment.

Personnel Services - salaries, wages, and fringe benefits.

- 318 -

GLOSSARY OF FREQUENTLY USED TERMS

Property Tax - an annual tax levied by the City Council on the value of real property to fund General Fund expenditures. The amount of revenue derived from the tax is calculated by taking the tax value of the real property, dividing it by 100, multiplying it times the tax rate, and then times the collection percent.

Proprietary Funds – funds that are used to account for a government’s on-going organizations which are similar to those found in private businesses or private sector. These funds have their own set of revenue and expense accounts. Measurement focus is income, financial position and changes in financial position.

-R-

Real Property - land, buildings, and items permanently affixed to land or buildings.

Retained Earnings - an equity account reflecting the accumulated earnings of an enterprise fund or internal service fund.

Revaluation – defined as the re-appraisal or re-assessment of value. In the City of High Point budget document, “revaluations” describe the process county tax collectors use to update the values of taxable real property within the city limits as well as the county.

Revenue - income received by the City from various sources used to finance its operations.

Revenue Bonds - bonds whose principal and interest are payable exclusively from the earnings of an enterprise fund. Revenue bonds are payable from identified sources of revenue and do not permit the bondholders to compel taxation or legislative appropriation of funds not pledged for payment of debt service.

Revenue Neutral Property Tax Rate – defined by North Carolina General Statues as the rate that is estimated to produce revenue for the next fiscal year to the revenue that would have been produced for the next fiscal year by the current property tax rate if no re-appraisal had occurred.

-S-

Solid Waste User Fee – The five dollar per month fee that customers pay for access of refuse to the landfill. This fee does not cover the actual pick-up of refuse.

Special Appropriations - accounts used for outside agencies’ funding, prior year workers’ compensation and unemployment claims, and for expenditures not routinely appropriated in operating budgets.

- 319 -

GLOSSARY OF FREQUENTLY USED TERMS

Special Grants Fund - a fund established to account for revenues received from outside agencies or groups designated for expenditure on particular programs and projects. These programs and projects are usually non-recurring in nature and of short duration. Revenues received are from federal, state, and local sources.

Sub-Activity - a level of budgeting, which identifies a specific area of work necessary for performing a budgeted activity.

-T-

Tax Base - the total assessed valuation of real property within the city limits.

Tax Levy - the total amount of revenue to be raised from the property tax levied by the City Council in the annual budget ordinance.

Tax Rate - the amount of tax per $100 of assessed valuation levied by the City Council.

TIP - Transportation Improvement Program for the N.C. State Department of Transportation.

Treasury Subsidies – Subsidies from the US Treasury will rebate a portion of the interest paid on taxable bonds as authorized by the American Recovery and Reinvestment Act of 2009 (ARRA).

-U-

User Charges - the payment of a fee for receipt of a service provided by the City.

-V-

Valuation - the tax value of real property as determined by the Guilford County tax assessors every eight years. The property valuation is multiplied by the tax rate per $100 of valuation to arrive at the tax bill for a particular piece of taxable property.

- W -

Workforce Program - is a separate but supported strategic plan to implement recommended development strategies to assist the community’s workforce as they compete for high-skilled jobs in the region. The idea to develop communication and training materials to support community education by a combination of government, business, education, and community leaders working together to assist community residents’ short-term actions to improve workforce education, training, and preparedness.

- 320 -

ACCOUNTING UNIT DIRECTORY

Budgets, both revenue and expense are identified by a six-digit accounting unit number. The first three digits identify the fund for the accounting unit. Each division within a department is assigned an accounting unit.

Accounting Unit Department Division General Fund 101101 Governing Body City Council 101102 Governing Body City Clerk 101111 City Management City Manager 101121 City Attorney City Attorney 101151 Communication & Public Engagement Administration 101152 Communication & Public Engagement Communications & Marketing 101153 Communication & Public Engagement Human Relations 101154 Communication & Public Engagement Diversity, Equity, & Inclusion 101211 Human Resources Administration 101212 Human Resources Safety and Health 101112 Financial Services Budget and Evaluation 101221 Financial Services Administration 101222 Financial Services Accounting - Reporting 101223 Financial Services Accounting - Operations 101224 Financial Services Purchasing 101231 Engineering Services Engineering Services 101241 Information Technology Services Administration 101242 Information Technology Services Communications Center 101261 Maintenance Operations Facilities Maintenance 101262 Maintenance Operations Depot Maintenance 101263 Maintenance Operations Joblink-Idol Street Building 101311 Police Chief's Office 101312 Police Police Investigations 101315 Police Police Facilities 101316 Police Police Patrol - 321 -

ACCOUNTING UNIT DIRECTORY

General Fund (cont’d) 101317 Police Police Support Services 101318 Police Police Community Engagement 101351 Fire Administration 101352 Fire Suppression 101411 Parks and Recreation Administration 101421 Parks and Recreation Recreation Programs 101431 Parks and Recreation Special Facilities 101441 Parks and Recreation Parks 101451 Library Administration 101452 Library Technical Services 101453 Library Building Maintenance 101454 Library Children Services 101455 Library Research Services 101456 Library Library Information Services 101457 Library Reader's Services 101458 Library Heritage Resource Center 101459 Library Lending Services 101465 Library Historical Museum 101471 Theatre Administration 101472 Theatre Box Office 101473 Theatre Technical Services 101474 Theatre Building Maintenance 101491 Special Appropriations-General Special Appropriations-General 101511 Economic Development Economic Development 101521 Planning & Development Planning 101522 Inspection Services Building Inspections 101523 Inspection Services Development Services - 322 -

ACCOUNTING UNIT DIRECTORY

General Fund (cont’d) 101534 Community Development Community Development and Housing 101535 Community Development Tax Foreclosure & Properties 101537 Community Development Local Code Enforcement 101611 Transportation Administration 101612 Transportation Signs and Markings 101613 Transportation Traffic Signals 101614 Transportation Computerized Signal System 101711 Public Services Administration 101713 Public Services Cemeteries 101721 Public Services Street Maintenance 101911 Transfers and Reimbursements Transfers and Reimbursements 101921 Committed Fund Balance Committed Fund Balance 101931 Assigned Fund Balances Assigned Fund Balances 101991 General Contingency General Contingency 101999 General Fund General Fund Unclassified Economic Development Fund 111512 Economic Development Incentive Program Insurance Reserve Fund 121213 Human Resources Health & Wellness Program 121214 Human Resources Workers Compensation Market Authority Fund 125514 HP IHF Market Authority Market Authority Debt Services Fund 201950 General Debt Service Bond Anticipation Notes-General 201951 General Debt Service 1986 GO Public Improvement 201952 General Debt Service 2018 Limited Obligation Bonds 201999 General Debt Service General Debt Service Unclassified Special Grant Fund 301240 Grant Projects Information Technology Services Grants 301310 Grant Projects Police Grants 301999 Grant Projects Grants Pending - 323 -

ACCOUNTING UNIT DIRECTORY

Community Development 302530 Community Development Administration 302531 Community Development Home 302999 Community Development Community Development Block Unclassified General Capital Projects Fund 401240 General Capital Projects IT 401260 General Capital Projects Maintenance Operations 401350 General Capital Projects Fire 401410 General Capital Projects Parks and Recreation Projects 401520 General Capital Projects Planning 401610 General Capital Projects Transportation Projects 401710 General Capital Projects Public Services Projects 401999 General Capital Projects Unclassified General Bond Projects Fund 411999 General Bond Projects Unclassified Enterprise Capital Projects Fund 421779 Water and Sewer Capital Projects Water and Sewer Capital Projects 431799 Electric Capital Projects Electric Capital 441999 Transit Capital Projects Transit Capital 461749 Solid Waste Capital Solid Waste Capital 471739 Stormwater Capital Stormwater Capital Central Services Fund 501155 Central Services Print Shop 501243 Central Services Radio Repair Shop 501244 Central Services Computer Replacement 501271 Central Services Fleet Services Water-Sewer Fund 621751 Water-Sewer Operating Administration 621752 Water-Sewer Operating Eastside Plant 621753 Water-Sewer Operating Westside Plant 621754 Water-Sewer Operating Mains 621756 Water-Sewer Operating Laboratory Services 621757 Water-Sewer Operating Maintenance Services 621758 Water-Sewer Operating Frank L. Ward Plant 621759 Water-Sewer Operating W/S-Residuals Management - 324 -

ACCOUNTING UNIT DIRECTORY

Water-Sewer Fund - continued 621491 Water-Sewer Operating Special Appropriations-Water/Sewer 621911 Water-Sewer Operating Transfers and Reimbursements 621991 Water-Sewer Contingency Contingency 621950 Water and Sewer Debt Service Water and Sewer Debt Service Admin 621951 Water and Sewer Debt Service 1986 G.O. Water 621991 Water and Sewer Debt Service Water and Sewer Contingency 621999 Water and Sewer Debt Service Water and Sewer Operations Unclassified Electric Fund 631251 Customer Service Operating Administration 631252 Customer Service Operating Meter Reading 631253 Customer Service Operating Revenue Collections 631255 Customer Service Operating Mailroom 631256 Customer Service Operating Telephone Center 631257 Customer Service Operating Water Meter Services 631258 Customer Service Operating Dispatch 631259 Customer Service Operating Field Services 631232 Electric-Operating Engineering 631491 Electric Fund Special Appropriations-Electric 631781 Electric-Operating Administration 631782 Electric-Operating Power Supply Expense 631783 Electric-Operating Warehouse Operations 631784 Electric-Operating Structures and Stations 631785 Electric-Operating Lines Maintenance 631786 Electric-Operating Street Lighting 631788 Electric-Operating Meter/Customer Installations 631795 Electric-Operating Electric System Improvements 631799 Electric Capital Projects Electric Capital Projects 631911 Electric Fund Transfers and Reimbursements 631991 Electric Contingency Contingency 631999 Electric Fund Electric Operations Unclassified Mass Transit Fund 641621 Mass Transit Operating Mass Transit 641622 Mass Transit Operating Grants Pending 641623 Mass Transit Operating Dial-A-Lift - 325 -

ACCOUNTING UNIT DIRECTORY

Parking Fund 651631 Parking Facilities #2-Broad Street 651633 Parking Facilities #3-High Ave and #4-W. Commerce Facilities 651634 Parking Facilities #1-Radisson 651639 Parking Facilities Parking Capital Projects 651999 Parking Facilities Parking Unclassified Solid Waste Fund 661491 Solid Waste Fund Special Appropriations 661740 Landfill Facilities Ingleside 661741 Landfill Facilities Landfill Operating 661742 Landfill Facilities Municipal Recycling Facility 661743 Landfill Facilities Environmental Services 661749 Landfill Capital Projects Landfill Capital Projects 661999 Solid Waste Fund Landfill Operations Unclassified Stormwater Fund 671731 Stormwater Stormwater Maintenance 671732 Stormwater Capital Stormwater Capital Projects 671951 Stormwater Debt Service Stormwater Debt Service 671911 Stormwater Fund Transfers and Reimbursements 671999 Stormwater Fund Stormwater Operations Unclassified Solid Waste Post-Closure Reserve Fund 861999 Post-Closure Reserve Fund Unclassified - 326 -

ACRONYM DIRECTORY

ACFR Annual Comprehensive Financial Report is a set of U.S. government financial statements comprising the financial report of a government entity that complies with the accounting requirements promulgated by the Governmental Accounting Standards board.

APPA

ARPA

American Public Power is a service organization for more than 2,000 community-owned electric utilities. American Rescue Plan Act

BABS Build America Bonds are bonds receive a 35% rebate on each interest payment.

BAN Bond Anticipation Notes are smaller short-term bonds that are issued by corporations and governments wishing to generate funds for upcoming projects

BET Benefits Education Team is an employee-led group that studies and offers suggestions to guide our employee group health and related insurance program through difficult and ever changing and challenging times. The BET has concentrated on employee and retiree wellness program plan cost-containment, and cost-sharing strategies directed to limit future health insurance rate increases and shift costs to those actually using the benefits.

CAP or CPO Capital Project Ordinance is an ordinance that can be multi-year covering the unique needs of capital project budgeting.

CD Community Development is an office with the City of High Point.

CDBG Community Development Block Grant funds are specific funding from the Department of Housing and Urban Development that allow for implementation of a wide range of projects and program dealing with neighborhood improvements and city services.

CHP or COHP City of High Point.

CIP Capital Improvement Plan is a short-range plan which identifies capital projects and equipment purchases, provides a planning schedule, and identifies options for financing the plan.

CVB Convention and Visitors Bureau non-profit organization that recruits visitors, conventions etc. to the city.

(NC)DENR North Carolina Department of Environment and Natural Resources is the lead stewardship agency for the preservation and protection of North Carolina's natural resources.

(NC)DOT North Carolina Department of Transportation is the North Carolina agency which oversees transportation within the state.

(US)DOL United States Department of Labor is charged with preparing the American workforce for new and better jobs and ensuring the adequacy of American's workplaces.

(US)DOT United States Department of Transportation is a federal agency that oversees federal highway, air, railroad, and maritime functions.

DWI Driving While Impaired is a driving offense of driving drunk or drugged.

- 327 -

ACRONYM DIRECTORY

(HP)EDC High Point Economic Development Corporation is a public-private organization which works to retain existing business and industry in High Point, to assist local companies in expanding and to attract new business to High Point.

EEOC Equal Employment Opportunity Commission is the federal agency that provides oversight and coordination of all federal equal employment opportunity regulations, practices, and policies.

EMT Emergency Medical Technician Training certification for public safety personnel.

ERP Enterprise Resource Planning (referencetoglossaryfordefinition) .

FEMA Federal Emergency Management Act Agency that assists in federal disasters

FT Full-time classification of employment

FTE Full-Time Equivalent refers to the number of employees directly involved in providing the service as approved in the annual operating budget. The number can include full- and part-time workers. For High Point, an FTE equates to 2,080 hours of work per year.

FY Fiscal Year is the budget year from July 1 of one year to June 30th of the next year.

GASB Governmental Accounting Standards Board is the source of generally accepted accounting principles used by state and local governments.

GED General Educational Development tests are a group of five subject tests which certify that the test taker has high school level academic skills.

GFOA Government Finance Officers Association is a professional association of approximately 17,500 state, provincial and local government finance officers in the United States and Canada.

GIS Geographic Information System is system designed to capture, store, analyze, manage, and present all types of geographic data.

GO General Obligation are bonds which are sold by governments to support capital projects.

GTCC Guilford Technical Community College is a two-year accredited community college. GTCC offers certificates, one-year and two-year career-related programs, a two-year college transfer program, personal enrichment courses, a variety of adult literacy opportunities and training for business and industry. It opened in 1958 and was created as a training center designed to prepare people for jobs created by the rapid manufacturing growth of the early 1950s. Its purpose has remained basically unchanged: to give the people of Guilford County the training and education they need to compete in the job market.

HP High Point.

HPFD High Point Fire Department.

HPPD High Point Police Department

HQ Headquarters main administrative location for a corporation.

HR Human Resources is the department within the City that oversees employees.

- 328 -

ACRONYM DIRECTORY

IIMC International Association of Municipal Clerks is a professional nonprofit association that promotes continuing education and certification through university and college-based institutes and providing networking solutions, services, and benefits to its members worldwide.

IT Information Technology is the department that focuses on processing, storage, and dissemination of vocal, pictorial textual and numerical information by computing and telecommunications.

KWH Kilowatt hour is a unit of energy equal to 1,000-watt hours.

LEED Leadership in Energy and Environmental Design is a certification that provides independent, third-party verification that a building project is environmentally responsible, profitable and a healthy place to live. Green Building Rating System, developed by the U.S. Green Building Council (USGBC), provides a suite of standards for environmentally sustainable construction.

LED LIGHTING

Light emitting diode lighting is more efficient because LEDs produce more lumens per watt than other alternatives, and also because they can be turned to the specific wavelengths. They can be used for traffic signals, light bulbs, lanterns, and streetlights to name a few.

LMS Learning Management System is the city's online training system for employees.

MGD Million gallons per day is a unit of flow measurement.

MLK Martin Luther King, Jr. was an American clergyman, activist, and prominent leader in the African American civil rights movement.

MMC Master Municipal Clerk is a professional designation granted by IIMC that is an advanced continuing education program that prepares participants to perform complex municipal duties.

MOC Maintenance Operation Center facilities for the City of High Point.

MRF Material Recovery Facility is the facility in the City where recyclable materials are taken to be sorted and sold.

MSA Metropolitan Statistical Area is a geographical region with a relatively high population density at its core and close economic ties throughout the area.

MWh Megawatt hour is a unit of energy equal to 1,000 kilowatt hours.

NGO Non-governmental organization is a legally constituted organization created by natural or legal persons that operates independently from any government.

NFPA National Fire Protection Agency provides support, education, and publications to fire personnel throughout the United States.

NPDES National Pollutant Discharge Elimination System is a permit program, authorized by the Clean Water Act, which controls water pollution by regulating point sources that discharge pollutants into U.S. waters.

- 329 -

ACRONYM DIRECTORY

OSHA Office of Safety and Health Administration is the main federal agency charged with the enforcement of safety and health legislation.

PM Preventive Maintenance is work done on fleet vehicles to prevent unexpected repairs.

PT Part-time classification of employment.

PTRWA Piedmont Triad Regional Water Authority is an authority that was formed in 1986 by the cities of High Point, Archdale, Greensboro, and Randleman for the purpose of developing plans for the Randleman Lake water supply.

ROW Right of Way

RZEDBS Recovery Zone Economic Development Bonds are a special subset of these authorized bonds and issued only in the Water and Sewer Fund receive a 45% rebate on each interest payment.

S&P Standard and Poor’s--bond rating agency

SCBA Self-contained Breathing Apparatus firefighters use to breathe when fighting fires.

TIA Traffic Import Analysis is the term to describe studies often required by governments to provide statistical information to determine the need for street and highway improvements to serve a public street network.

TIP Transportation Improvement Program - a multi-year schedule for all transportation projects.

TRC Technical Review Committee is a City of High Point committee administered by the Planning and Development Department for the purpose of providing City departments and private agencies and developers an organized review of development plans as well as to provide internal information to City departments in order to coordinate efforts and services required by any new development.

WRC Watershed Review Committee is an internal oversight committee consisting of representatives from three City departments for the purpose of reviewing watershed plans submitted through the Technical Review Committee. The committee ensures plans are following the City Ordinance for stormwater runoff, retention/detention.

- 330 -

Turn static files into dynamic content formats.

Create a flipbook
Issuu converts static files into: digital portfolios, online yearbooks, online catalogs, digital photo albums and more. Sign up and create your flipbook.