ElastiCity (MSc)

Page 1


elasti|city

Revitalizing Sensitive Urban Fabrics with Adaptive Interventions for Urban Densification

ARCHITECTURAL ASSOCIATION SCHOOL OF ARCHITECTURE

GRADUATE SCHOOL PROGRAMMES

PROGRAMME: EMERGENT TECHNOLOGIES AND DESIGN

YEAR: 2023-2024

COURSE TITLE: MSc. Dissertation

DISSERTATION TITLE:

elasti | city : Revitalizing Sensitive Urban Fabrics with Adaptive Inserts for Urban Densification

STUDENT NAMES: Abhijeet Manjunath (M.Arch), Sonali Rane(M.Arch), Rutuja Rode(M.Arch), Yixuan Zhang (M.Sc)

DECLARATION: “I certify that this piece of work is entirely my/our and that my quotation or paraphrase from the published or unpublished work of other is duly acknowledged.”

SIGNATURE OF THE STUDENT:

DATE: 20 September 2024

Dissertation submitted by:

Abhijeet Manjunath (M.Arch) Sonali Rane (M.Arch) Rutuja Rode (M. Arch) Yixuan Zhang (M.Sc)

Course Director: Dr. Elif Erdine

Dr. Milad Showkatbakhsh

Founding Director: Dr. Michael Weinstock

Studio Tutors:

Paris Nikitidis

Felipe Oeyen

Dr. Alvaro Velasco Perez

Lorenzo Santelli

Fun Yuen

ACKNOWLEDGEMENTS

The team would like to express their deepest gratitude to Dr. Michael Weinstock, Dr. Elif Erdine and Dr. Milad Showkatbakhsh, for their guidance and invaluable insights which have been instrumental in shaping the direction of this work. We would also like to extend our sincere thanks to the faculty members Paris Nikitidis, Felipe Oeyen , Dr. Alvaro Velasco Perez, Lorenzo Santelli and Fun Yuen for their constant support, constructive feedback, and for providing the necessary resources to help us refine and develop our ideas.

The team would also like to express gratitude towards Dr. Harsimran Kaur, Assistant Proffessor of the Department of Architecture, Planning and Design IIT (BHU) and to the locals of Varanasi, whose generosity and willingness to share their knowledge and experiences provided us with invaluable insights into the local lives, traditions, and culture of the city. Their contributions were crucial in helping us better understand the unique context of Varanasi and its relationship to our research.

Finally, we would like to acknowledge our peers, family, and friends for their encouragement and support throughout this journey. This work would not have been possible without the contributions and understanding of all those involved.

CONTENTS

ABSTRACT

GLOSSARY

INTRODUCTION

DOMAIN CHAPTER

Sacredscape of Varanasi Wound in the Fabric : Redevelopment

Incremental Floating Population : Pilgrims

Points of Halt

Markets

Unique Tapestry

Discussion

Bibliography

DISCUSSION 01 02 03 04 05 06

RESEARCH METHODOLOGY

Overview

Site Selection

Morphology

Material Experimentation & Prototyping

Area of Intervention

Classifying Typologies

Decoding the Fabric

Site Selection

Materials : Loam

Materials : Timber (Glulam)

Morphology Overview

Multi-Objective Evolutionary Algorithm

Sequential Simulation : Experiment Set-up

Sequential Simulation : Rest House

Sequential Simulation : Death Home

Kit-of-Parts

Finite Element Analysis

Comparitive Analysis

Post Analysis

Future Predictions

ABSTRACT

This dissertation investigates the urban densification of Varanasi, India’s religious capital and one of the world’s oldest continuously inhabited cities. Varanasi serves as a focal point for cultural activities, attracting a diverse array of visitors from across the country resulting in an incremental seasonal influx of population. This influx results in a heavy footfall and mass congestion in the intricate fabric of the old city. While the tourists are drawn to its heritage, the pilgrims are often found celebrating both life and death driven by the prevalent belief of attaining salvation in the city. This creates a unique urban tapestry where conflicting realities coexist, giving rise to complex infrastructural needs. The city’s habitable spaces reflect a stark contrast in typologies, particularly in the juxtaposition of rest houses, known as ‘Dharamshalas’ (free pilgrim accommodations), and death homes (facilities for those who come to the city to die). Ancillary functions like informal religious nodes, street markets including hawkers and vendors sustain the vitality of the city.

Being on the tentative list of the UNESCO World Heritage sites, the Government of India has proposed redevelopment plans to capitalise on this economic opportunity. However in the pursuit of rapid urbanization, these plans offer permanent solutions for transient needs which are overwriting the cultural identity of the city. Questioning the conventional approach of mass demolition, the study delves deeper by incorporating an iterative analysis of the existing networks, its density and environment to identify specific areas of opportunities. This research aims at creating generative-adaptable architectural inserts using a kit of parts system designed to alleviate the pressures of demographic surges on the urban fabric.

The essence of the city’s character is embodied in the public life of its streets. The proposal aims at blurring the urban boundaries between the pilgrims and the locals by introducing multiple gradients of public-private activities creating functional elasticity through the interventions that encourage interaction. Given the city’s location along the river Ganges having a repository of loam and the potential of abundantly available timber due to the religious activities in the region, these materials have been investigated to develop the proposed kit of parts system. Recognising the deficits of the permanent redevelopment approach, a machine learning algorithm has been used to predict future requirements of demographic surges by using the data gathered from the experiments. The study offers a multidisciplinary framework that demonstrates elasticity, promoting resilience while preserving the core cultural values of Varanasi.

Keywords: Co-exist, Population Influx, Urban Densification, Functional Elasticity, Adaptable Interventions, Kit of Parts

GLOSSARY INTRODUCTION

chabutra : a raised platform

dharamshala : rest house for pilgrims

Ganga (n) : Holy river of India

ghat : segment of river frontage

jaali : perforated screen

kund : small reservoir where water is collected

mohalla : area encompassed by secondary roads

mukti-bhawan : accommodation facility for those seeking salvation

Panchkroshi Yatra : a Hindu pilgrimage in Varanasi, covering 80 km over five days to visit sacred sites.

richshaw: three-wheeled vehicle either motorized or one where a person pedals a bicycle attached to a small passenger compartment

ANN : Artificial Neural Network

CFD : Computational Fluid Dynamics

FEA : Finite Element Analysis

MOEA : Multi-Objective Evolutionary Algorithm

Varanasi, one of the world’s oldest continuously inhabited cities and India’s religious capital, encounters distinct urban challenges as it contends with the pressures of modernisation and urban densification. The city’s intricate urban fabric, steeped in cultural and spiritual significance, experiences significant population surges due to its status as a major pilgrimage destination, attracting visitors from across India and beyond.

Recognising its cultural and historical importance, Varanasi has been placed on the tentative list of UNESCO World Heritage sites. In response, the Government of India has proposed redevelopment plans aimed at capitalising on the economic potential of this status. However, in the pursuit of rapid urbanisation, these plans emphasize contemporary solutions, often initiated through mass demolition, which address transient needs at the expense of the city’s cultural identity. These redevelopment strategies are largely insensitive to the complexity of Varanasi’s urban fabric, offering rigid, permanent solutions that lack the adaptability required to accommodate the city’s fluctuating population influx. Large concrete plazas, designed in line with global trends, disregard the human scale essential to this pedestrian-centric city, which is renowned for its dynamic and ever-changing spatial experiences. Additionally, these strategies fail to consider the climatic conditions of Varanasi, a hot and humid biome, making the newly created spaces uncomfortable and impractical for the local context.

Challenging the conventional approach of mass demolition, this study conducts an iterative analysis of the city’s existing networks, density, and environmental conditions to identify specific areas of opportunity for intervention. The research proposes the creation of generative, adaptable architectural inserts utilizing a “kit of parts” system, designed to mitigate the pressures of demographic surges on Varanasi’s urban fabric while preserving its cultural essence.

DOMAIN

Sacredscape of Varanasi

Known as the ‘Religious Capital of India’, the city of Varanasi is located at 25.3176° N and 82.9739° E, on the alluvial banks of the river Ganges. The city is situated in the southeastern part of Uttar Pradesh, a state in the Northern region of India. Alternatively known as “Benaras” or “Kashi”, the city of Varanasi derives its name from its geographical presence in between the two tributaries - “Varuna” and “Assi” which meet the Ganges in the north and south respectfully.1

Varanasi is known as one of the oldest and continuously inhabited cities, dating back to its formation in 1200BC, making itself comparable in terms of age to cities like Jerusalem, Beirut and Athens. Mark Twain encapsulated the historic essence of Varanasi’s culture and religion by stating, “Benaras is older than history, older than tradition, older even than legend, and looks twice as old as all of them put together.”2 Along the crescent-moon shaped riverbank of the Ganges, Varanasi houses 84 ghats serving various religious activities. These spots are of high cultural significance. In a metaphorical sense, the ghats which are in a stepped formation of an amphitheater, are believed to be the platforms, the water the altar and the sun the God.

Wound in the Fabric : Redevelopment

The religious city of Varanasi consists of Hindu temples, mosques, churches and several other sacred structures. Out of these the recently completed Kashi Vishwanath Corridor Project (KVCP) has gained a lot of prominence due to its impact on the democratic nation. The project focused on the redevelopment of the Kashi Vishwanath temple, the most important shrine in Varanasi constructed by Ahilyabai Holkar in the year 1777CE. With the intention of reducing the congestion caused by the steep incremental tourist footfall in the city, the project focused on extending the temple premises with facilities of accommodation and a smooth access to Ganga in the densely packed fabric of Varanasi while retaining the cultural identity of the city. 3

1R. P. Singh and P. S. Rana, “Varanasi: Sustainable Development Goals, Smart City Vision and Inclusive Heritage Development,” 2017, 219.

2Mark Twain, Following the Equator: A Journey around the World (Hartford, CT: The American Publishing Company, 1897), 156.

3Rana, P.B. Singh, and Pravin S. Rana. “The Kashi Vishvanatha, Varanasi City, India: Construction, Destruction, and Resurrection to Heritagisation.” ACLA Asian Cultural Landscape Association (Korea-India-Italy), & Banaras Hindu University. DOI: 10.53136/97912599480762, 15.

2. Geographical location of Varanasi, India Created by Varanasi Videos, accessed September 18, 2024, https://varanasivideos. com/reasons-to-visit-varanasi/

Fig 1. Kashi Vishwanath Temple Corridor
Fig
Original Fabric
Demolition
Redevelopment

The UNESCO World Heritage Listing has laid out certain criteria that need to be met in order to qualify for the title. There have been several attempts to have the Riverfront and Old City Areas listed under the WHL, but these attempts have gone in vain due to socio-political complexities.4 Varanasi is under the pressure of new political plans in its race to be a part of the UNESCO World Heritage Sites. In the hurry for development, the existing interventions under the Smart City Mission of the Government of India, focus on increasing supply of housing and accommodation through insensitive face lifting and urban agglomeration. An example of this would be the re-modelling of buildings along the ghats in a modern way with no consciousness of the cultural identity or the environmental concerns. The construction of large temple complexes, such as the Kashi Vishwanath Corridor, due to political support, serves as a significant case study. 5

The original fabric exhibited a dense but comparable grain with a two-way directional street pattern. The streets, although of widths ranging from 1.1 to 2.4m exhibited a multi-functional array of functions like

religious stores, apparel/ silk stores, eateries, cultural antiques among others. This multi-layered experience unique to the streets of Varanasi defined the culture of the religious capital. The permeability in the fabric demonstrated an element of surprise and a gradience of activities to any user traversing through the streets.

The KVCP, an extension of the temple complex was created as a 50 ft wide avenue across a stretch of 400m. The project involved the demolition of about 200 homes and 275 shops to construct completely indoor permanent functions of food courts, cultural centers and tourist accommodation facilities. The previously permeable streets were terminated along the periphery of the corridor to create gated entrances into the religious campus and singular and permanent assignment of functions to the shops predominantly serving religious purposes. Tall boundary walls deliberately separate the temple complex from the urban context resulting in edge conditions leading to dead spaces being used as two-wheeler parking. 6

The impact of KVCP can be further analysed in adherence to the Space Syntax theory by Bill Hillier which establishes a unique approach to understanding the relationship between spatial patterns and human behaviors. This theory can be further analysed by understanding convex and linear spaces. Linear spaces are elongated continuous spaces such as streets, corridors and pathways where movement is primarily directional. Convex spaces on the other hand are spaces where any point within a space can be connected to any other point without crossing its boundary making them spaces for social interactions and pause points. The redesign of the temple complex has prioritized large out of scale open spaces over smaller intimate ones traditional to the city and relatable to the human scale compromising its spatial integration with the urban context. 7

4R. P. Singh and P. S. Rana, “Varanasi: Heritage Zones and Its Designation in UNESCO’s World Heritage Properties,” 2017, 213.
5R. P. Singh and P. S. Rana, “The Riverfrontscapes of Varanasi, India: Architectural Symbolism, Transformation, and Heritagisation,” 2023, 262.
6Coute and P. Daniel, City of Plush Felt, Resting by the River, Benaras: An Architectural Voyage (1989).
Bill Hillier, Space is the Machine (London: Space Syntax, 2007), 24-25.
Fig 3. Existing Fabric around Kashi Vishwanath Temple before Redevelopment showing two-way streets and permeability
Fig 4. Existing Fabric around Kashi Vishwanath Temple before Redevelopment showing multi-functional streets
Fig 5. KVCP after Redevelopment showing streets terminated to create gated entrances
Fig 6. KVCP after Redevelopment showing single functions
Created by Author Created by Author
Created by Author
Created by Author

With the temperature ranging from 32 to 43 degrees through the summer and increased humidity levels between 55 to 100%, the city is categorised as a hot and humid biome. Additionally, the average wind velocity is only 4m/s. In such climatic extremities, the scale of open spaces within the corridor creates a void in the fabric due to reduced thermal comfort leading to extremely hot and humid open spaces. Realizing this discomfort, temporary arrangements of extending a fabric across metal cables were done.

This questions the purpose of the redevelopment project rendering it to be a mere ‘beautification or a face-lifting’ strategy to boost the economy of the country and clear the city of Varanasi from the waitlist of the UNESCO world heritage sites. Cultural sustainability is explained by the UNESCO Agenda 21 through Morley’s triangle through an equilibrium between man, nature and economy. The KVCP ironically disturbs this equilibrium due to the high weightage to the economy over man and nature leading to the loss of cultural identity. 8

8 Sankarnath Pothannoor Mukundan, “Changing Sacredscapes,” 2020, 60.
Fig 7. Relative Humidity Chart of Varanasi created using Ladybug tools
Fig 8. Temperature Chart of Varanasi created using Ladybug tools
Fig 9. Wind Rose Diagram of Varanasi created using Ladybug tools
Fig 10. Morley’s Triangle and Cultural Sustainability
Created by Author
Created by Author
Created by Author
Created by Author

IS THIS THE IDENTITY OF VARANASI?

95% International

5% Domestic

Incremental Floating Population : Pilgrims

Uttar Pradesh is the highest populated state of the country and as per the Census of 2011, the population of Varanasi complete agglomeration had crossed 1.5 Million. Being the 5th largest city of the state, people from the neighboring rural areas have been migrating to the urbanized parts in search of livelihood opportunities. 9

The city receives an influx of millions of international and domestic visitors, the latter mostly comprising of pilgrims. This floating population consists of 5% of international tourists whereas the remaining 95% are domestic pilgrims and tourists.

As reported in the Times of India “In 2023, the highest number of 9,722,206 tourists arrived in Kashi in August, followed by 7,262,891 in July. The number of tourists entering Kashi was 4,429,590 in January, 4,267,858 in April, 4,134,807 in February, 3,781,060 in March, 3,225,476 in May, 3,696,346 in June, 3,897,844 in September, 4,255,674 in October and 4,826,776 in November.” There exists a symbiotic relationship between the floating and the existing population that has organically created a socio-economic urban structure in Varanasi. 10 .

It is said that “By seeing Banaras, one can see as much of life as the whole India can show”.11 Pilgrims come from all over the country to perform the Panchkrosh Yatra - a spiritual journey that begins and ends in the old city of Varanasi. Numerous forts and heritage sites reflect Varanasi’s history of being ruled by various dynasties for thousands of years. Besides being culturally diverse, Varanasi is home to several major universities like the Banaras Hindu University (BHU-IIT) and the Sampoornanand Sanskrit University. The city also boasts traditional arts and crafts, including classical music and dance, handloom weaving, and more. This blend of religion, education, arts, and heritage enhances Varanasi’s attractiveness as a tourist city. With this being said, Varanasi has experienced significant population growth, increasing sevenfold from 207,650 in 1931 to 1,435,113 in 2011. With its high value as a pilgrimage and touristic spot, the city sees an estimated daily inflow of more than 25,000 pilgrims and tourists, while migration of people for opportunities in the city from neighbouring areas of Uttar Pradesh and Bihar further boosts its population. 12

11 Singh, Rana P.B. 2015. “Banaras, the Cultural Capital of India: Visioning Cultural Heritage and Planning”, 100 12 Akhilendra Nath Tiwari, “Prospects and Constraints in Development of Varanasi as Smart City, India,” 2016, 75.

9 Bikramaditya Kumar Choudhary, Anwesha Aditi, and Swasti Vardhan Mishra, “Varanasi—The Making of a
Heritage City,” 2024, 4.
Bansal, Sunny, Vidhu Bansal, and Joy Sen. 2017. “Redefining and Exploring the Smart City Concept in Indian Perspective: Case Study of Varanasi.”
Fig 11. Domestic vs. International population
Fig 12. Annual population recorded in 2023
Fig 13. Seasonal population recorded in 2023 Created by Author
Created by Author Created by Author

Points of Halt

The floating population influx in Varanasi is a critical issue due to the religious and cultural significance of the city. While the heritage attracts the tourists and pilgrims, the prevalent stigma of attaining salvation upon embracing death in the holy land of Kashi is of interest to a few. This gives rise to a complex need for infrastructure where the habitable spaces itself exhibit a stark contrast between rest houses like dharamshalas (pilgrim accommodation free of cost) and death homes (homes for people who have come to seek death).

Rest Houses : Dharamshalas

Varanasi being a city with an extremely high number of religious nodes, the three major building components that become an essential part of the Pilgrim’s journey are the Temples (in case of Hindu Pilgrims), the Kund which is a water body with stepped access and the ‘dharamshala’ which are the Rest Houses built for them as halt points at night. Typically, the pilgrims who come to perform religious activities, often travel on foot or make use of small vehicles like the rickshaw. These rituals are performed by visiting each religious node in a pre-determined sequence to form a pilgrimage circuit like the Panchkrosh Yatra. Therefore, these rest houses are more likely to be found in clusters in close proximity to the religious nodes and, sometimes, the Kunds. The continuous placements of dharamshalas generates the overall architectural character of the city.13

With the growing needs of the floating population, the shops and vendors that occupy the peripheries and sometimes even the premises have made it difficult to identify the access points of the Dharamshalas. The dense urban infrastructure has caused the Dharamshalas to be present in continuously packed build forms where the structure may have 1 or 2 sides open with the central courtyard being the only source of light and ventilation. Dharamshalas have been observed to be dilapidating and require immediate conservation. They need to be approved with seasonal multi-functionality and their alternative contribution as storage or communal spaces during off-season times.14

Dharamshalas are typically low rise, single or double storied structures that consist of a large courtyard surrounded by a colonnaded hallway that leads into the sleeping spaces. The entry points of Dharamshalas are porticoed foyers that act as the buffer space between the building and the streets. The roofs are usually terraces and the the structures have shaded exterior Verandahs that prevent the structure from heat gain. The outer walls of the Dharamshalas are usually stuccoed in cream or beige colour tones with geometrical ornamental plastering coloured in bright red, blue, orange or pink. These outer walls have small ventilation holes or windows. The dharamshalas are present along with local shops and hawkers that occupy the periphery of these built masses that support the ecosystem of the pilgrimage. These rest houses are an integral part of the cultural identity of Varanasi where people find space to sleep, cook, participate in community interaction, chant and perform religious activities. In the off-season times, the locals use the courtyard spaces in these Dharamshalas to either store wood or to host marriage ceremonies or other communal activities. These courtyards are socio-environmental contributors to the built space. 15

15

Courtyards:

Courtyards are an essential part of traditional Indian architecture and are found in most structures and Dharamshalas in Varanasi. Observed in plan, they are social gathering and interaction spaces; but sectionally, they are passive components that regulate the thermal comfort inside the building. As discussed earlier, in dense urban fabrics such as Varanasi, where structures are so tightly packed like row houses with common shared walls, the form of the courtyards usually follow the overall shape of the plot.16

Courtyards function as central spaces for a myriad of social activities. The courtyards within Dharamshalas contain multiple raised platforms where the pilgrims cook their food. Apart from cooking, these spaces are used for religious activities, celebration, sun soaking during winters and also as spaces to place vertical circulation elements. Owing to visually accessibility in the entire structure, the courtyards have multi-level spatial interaction with all the other spaces. In the context of Varanasi,

Dharamshala Body Plan
13 Rana P. B. Singh and Santosh Kumar, “The Sacred Nodes of Pañchakroshī Yatra Route, Varanasi (India): Spatial Perspectives and Prospects for the Future,” 2022.
14 Mukundan, “Changing Sacredscapes, 226-227.”
Singh and Kumar, “The Sacred Nodes of Pañchakroshī Yatra Route.”
16 Lalit Akash Verma and Farheen Bano, “(Socio-Environmental Sustainability of Traditional Courtyard Houses of Lucknow and Varanasi),” 2023.
Fig 15. Typical Dharmshala Clusters in proximity to the Religious Nodes.
Fig 14. Photograph showing Dharamshalas and Guest Houses near the Dashashwamedh Ghat. The transition of the street to the ground floor shops, missing visual access to entry points of the building and the sharing of walls on two sides can be observed from the above image.
Fig 16. Typical Dharmshala Clusters in proximity to the Religious Nodes.
Created by Author
Created by Author
Created by Lalit Akash Verma and Farheen Bano, “(Socio-Environmental Sustainability of Traditional Courtyard Houses of Lucknow and Varanasi),” 2023.

while courtyards in a Dharamshala are celebratory spaces, courtyards within a death home have a contrasting use case. Courtyards are used as gathering spaces for grieving and performing the pre-rituals before the remains of the deceased person are taken out to the ghats from the death home. 16

As mentioned by Bill Hillers in his theory of Space Syntax , courtyards are the ‘convex’ spaces that are the gathering points for people while the verandahs or colonnaded hallways around the courtyard are ‘linear’ spaces that are the transition spaces.17 Very typically in a Dharamshala, the entrance foyer that is a composition of a Chabutara and a Verandah lead directly into the courtyard of the building. This courtyard then transitions into shaded hallways or the inner Verandahs that then further lead into the kitchen, the private resting spaces, toilets and storages. This creates a hierarchy of visual accessibility and conceals the private spaces from being directly exposed to the street. Volumetrically, the courtyard is connected to all the floors of the building, therefore in some

16 Yatin Pandya, Courtyard Houses of India (Ahmedabad: Mapin Publishing, 2016).

17 Richard Chou, “Space Syntax: Urban Network & Spatial Relations,” Medium, 2022, https://medium.com/ data-mining-the-city-2022/space-syntax-urban-network-spatial-relations-7679de91beb.

cases the presence of vertical circulation elements like a staircase in the courtyard could be relevant. In this case, the courtyard also becomes the vertical circulation core of the building.

A courtyard is a system by itself that is integrated with other subsystems of the structure such as verandahs, windows and doors. Courtyards are highly essential in hot climatic regions as they help mitigate solar gain by letting out the trapped hot air out through stack effect. Courtyards protect the surrounding walls and floor surfaces from the direct sun and thereby reduces the overall incident radiation in the semi-private and private spaces.

Besides being the source of natural light, courtyards play an important role in the ventilation of the building. The cool air from the shaded streets which have heavier air pressure fields, enters the building through its doors and windows and flows towards the courtyard. It picks up heat through metabolic energy transfer and becomes lighter to escape the

from the courtyard via the upper aperture. The small windows on higher sides of the structures on the peripheral walls act as inlets that increase the wind velocity of the incoming air thereby creating the Venturi effect. This further aids in cooling off the breeze and forcing out the hot air through Bernoulli’s principle. The scale and proportion of the courtyards based upon the environmental parameters of natural lighting, heat reduction and enhancing ventilation affects the sociability of the space.18

The volumes of the courtyards i.e., its length to width to height ratio decides the length of shadows that are achieved. Narrow courtyards tend to have more casted shadow and sometimes it is more effective to have multiple smaller courtyards than one wide courtyard. Besides this shadow management, courtyards are the sources of diffused natural lighting inside the building. As discussed previously, courtyards at times could be the only source of natural light in situations where the structures are sharing peripheral walls.

Chabutaras are the extended plinths or the raised platforms adjoining the entrance of the structures. These are semi-public spaces that belong to the structure but are directly connected with the street. Chabutaras are in the shaded part of the structures and are points of social interaction. They create a buffer between the public streets and private indoors of the built.19

Chabutara is characteristic to Varanasi where the streets inside the old city are narrow lanes where these spaces create a spatial dialogue between the built and the unbuilt and even between two opposite built spaces. It has been observed that these kind of extensions are not just social spaces for Dharamshalas or other permanent dwelling units, but are also an extension of the market spaces where small scale shops and vendors exist, using the Chabutara as an integral part of their functional ecosystem.

Chabutaras:
18 Pandya, Courtyard Houses of India.
19 Verma and Bano, “(Socio-Environmental Sustainability of Traditional Courtyard Houses).”
Fig 17. Gradience of public to private is observed within the varied spaces as seen adhering to convex spaces leading to congregation and axial spaces as walking areas.
Fig 18. Courtyards as the only source of natural light and ventilation in tight urban fabrics
Fig 19. Chabutaras as extensions of the buildings for socialising or as extensions of small scale shops and eateries.
Created by Author Created by Author
Created by Author

Rest Houses : Death Home

The organisation of the diverse spaces from entrance to courtyard and from courtyard to private resting spaces, creates a gradience based on the mapped activities. This spatial index or gradience map is a visual scale to measure the ‘public-ness’ or the ‘private-ness’ of the subspaces within the larger composition. Referring to the plan of a typical Dharamshala, it can be observed that the central courtyard becomes the public space, the shaded hallway or verandah around the courtyard are semi-private while the resting spaces and storage rooms are the private space. Similarly, the outer verandah and entrance foyer are semi publicsemipublic spaces with the chabutara that breaks out into the public street. This gradience changes when the scale of the context is enlarged. In the context which includes two adjacent private buildings with a public street that connects them, the terminology of ‘semi-public’ then transcends into ‘semi-private’.

The city of Varanasi, known for its stark contrasts, features a unique type of rest house known as ‘mukti bhawan’ or death homes. Rooted in the religious belief that dying in Varanasi grants ‘moksha’ or salvation— liberation from the cycle of rebirth—these houses attract visitors nearing death from around the globe. Based on the deep roots of this belief in Hindu tradition and the sacred geography of Varanasi, ‘Kashi Labh MuktiBhawan’ is one such facility since 1908.

Located at the end of a narrow lane lined with shabby electronic stores branching out from one of the city’s busiest vehicular intersections, the death home faces significant accessibility issues, particularly for inhabitants on stretcher beds. The gated entrance opens into a front yard, leading to a small temple and office area. 20

Fig 20. The terminology of ‘Semi-Public’ translates into ‘Semi-Private’ when the gradience is observed in adjacency with another unit.
Fig 21. Gradience of Public to Private Spaces
Fig 22. Location of Kashi Labh Mukti Bhawan
Fig 23. Entrance to Kashi Labh Mukti Bhawan
Created by Author
Created by Author
Created by Google Earth Pro
Created by Google Earth Pro

Fig.23-29 Created by CNN, accessed September 18, 2024, https://edition.cnn.com/ interactive/2014/04/world/india-hotel-death/index.html

Originally designed as a traditional Indian courtyard house, the building comprises 12 rooms with shared toilet facilities across two floors, arranged around a central courtyard. To date, it has recorded approximately 15,000 deaths. The courtyard, primarily serving as the source of natural light, functions as a convex space where patients can walk or soak up the sun, and it also serves as a communal area for family members or to dry clothes. Upon the occurrence of death, the courtyard is occasionally utilized for small religious rituals.

Lodging at Kashi Labh Mukti-Bhawan is free of charge, with visitors only paying for electricity, and stays are limited to a maximum duration of 15 days. Patients are admitted along with family members who assist with daily needs. The facility provides only basic bedroom spaces, each furnished with a bed, a built-in shelf, and minimal cooking facilities. Due to inadequate daylight and ventilation in the rooms, it is common to see family members sitting at the door thresholds facing the light from the courtyard. During peak demand, beds are reportedly laid out in the courtyard. 21

Although the facility serves a sensitive and profound purpose, it faces issues of privacy. Tourists are allowed to walk into the building, treating it almost as a spectacle, which undermines the dignity and privacy of those spending their final days there.

21Basu, “CNN.”
Fig 24. Courtyard used for drying clothes
Fig 26. Courtyard used for sun soaking
Fig 25. Minimun facility in the death home
Fig 27. Back entry to carry corpses
Fig 28. Lack of Daylight
Fig 29. Tourists allowed in the private spaces

Contrasting Realities : Dharamshalas vs.Death Homes

Dialogue with the context

Although the primitive spatial organisation of a Dharamshala and of a Death Home are very similar, their functional roles vary because of the contrasting typologies. Rest Houses or the Dharamshalas within the urban fabric have an enhanced spatial dialogue with the public streets. The chabutaras and exterior verandahs boost social interaction and also establish a clear visual connection. Thus it can be said that these structures have a sense of ‘public - outwardness’. On the contrary, death homes are visually concealed from the public life of a street to enable the users of the home to reside in privacy. It may be of high value to the users to attain visual access to the outdoors from the indoors of the space, thus creating a ‘private-outwardness’. These homes are required to be easily accessible from the road while creating a buffer that secludes it from immediate attention.

Courtyards

As highlighted before, courtyards within a Dharamshala are celebratory spaces that are social gathering points for hosting religious and social activities. Conversely, courtyards within a death home are mainly for the well-being of the users who would seldom use the courtyard as a break-out space after spending most of the day within the four walls of the resting space. The courtyard is also a space for grieving before the mortal remains of the departed are carried out of the death home. This significant social aspect related to the courtyard could be a feedback for understanding the scalability and volume of the courtyard. The wider courtyards that create visual accessibility throughout the building could suit the social index of a Dharamshala whereas the narrow courtyards that are more effectively helping in the environmental objectives and are limiting visual access are more relevant to a death home.

It is noteworthy that there is a contrast in the functional use gradient map between Dharamshalas and Death Homes, especially concerning spaces used during the day and at night. While the courtyards are filled up with bustling social activities during the day, the resting spaces get occupied by the user at night within the Dharamshala. Typically the user, in this case the pilgrim or the tourist, takes up the resting spaces for 3-4 nights. On the other hand, the resting spaces within a Death Home are used throughout the day. The courtyards are seldom used as there is no communal activity happening as such except for a priest or a devotee who would voluntarily visit the courtyard of a death home to chant mantras or bhajans (spiritual songs), in the evenings. The allowance laid out for any family occupying a room within the death home along with their elderly family member is typically 15 days. It could be of value to say that resting spaces within a Dharamshala are more temporal whereas the ones within a Death Home are more permanent.

Interdependent Spaces

As described by Louis Kahn , spaces are categorized as “Servant” or “Served Spaces” that describe the relationship and dependencies of spaces in order. In case of a Dharamshala, the courtyard and the ancillary spaces like toilet and kitchen become the servant whereas the resting spaces become the served spaces. 22 However, it can be said that this categorisation changes with change in scale. When the dharamshala is considered along with its adjacent road, then the the entire building is the served space and the road is the servant. Interestingly, when observed at an urban scale with a cluster of dharamshalas in close proximity with the religious node, the dharamshalas are again the servant spaces and the fabric is the served space.

22Michael Merrill, Louis Kahn on the Thoughtful Making of Spaces (Zurich: Lars Muller Publishers, 2010), 320 pages, ISBN 978-3037782200.
Fig 30. Relation with the Street in terms of Visual Accessibility
Fig 31. Comparison of the functions inside the Courtyard
Fig 32. Scale & Proportion of the Courtyard and its effect on “Social-ability
Fig 33. Scale & Proportion of the Courtyard and its effect on “Social-ability

The vibrant character of the city streets can be attributed to the multifunctional nature of shops and markets of varying scales , as well as the static or mobile characteristics that define them. Few streets are known for an array of similar functions, an example being the Kachauri galli famous for its sequence of eateries showcasing the culinary palette of the city and inviting a large amount of tourist footfall. Observations made during the site visit revealed intriguing interactions between the static and mobile aspects of shops and their users. Larger establishments were predominantly static, offering sit-down facilities for users. In contrast, medium and small-scale units, often on wheels, displayed a dynamic nature; they could be either stationary or mobile, with users frequently engaging in mobile interactions. Therefore, the streets become the markets of the city in a constant state of change proudly reflecting the

culture of the city through the different functional typologies like eateries, silk shops, apparel stores, antique stores, religious stores, local spices, grains, flower shops among others. The city is characterized by a sensory experience rich in diverse textures and fragrances from religious products and flowers, the tastes and aromas of local cuisine, the vibrant sights of colorful silk drapes, and the sounds of religious activities interwoven with the ambient noise of traffic.

An interesting relation is seen between varying functions and their proximity to dwellings and religious nodes like temples and the ghats. These also define their position on the temporality gradient where certain units are permanent while the others come and go in accordance to time of the day, seasons or festivals. The shops in the traditional city are

across ground floors with local residences on floors above creating a dialogue with the streets.

Jane Jacobs in her book, “The Death and Life of Great American Cities (1961) states that, “On successful city streets, people must appear at different times .” She emphasises the importance of a good primary mixture of functionalities throughout the city fabric, which enables the creation of a city where ‘the eyes are always on the streets’. This constant presence of people contributes to the safety and vibrancy of urban areas by ensuring there are always observers, which reduces crime and promotes a lively environment.

The long belt of 84 ghats along the river Ganges are constantly busy

with religious, cultural and tourist activities all throughout the year. Even during off-season times, these spots are crowded. To cater to these public activities, the city areas in the immediate vicinity of these ghats and other religious nodes are filled with mixed-use functionalities. These include small and medium-scale shops selling religious items, sarees, and textiles, as well as books and electronics. Additionally, there are numerous restaurants and hawkers of varying scales on the ground floors of low-rise residential buildings. The narrow lanes of the old city are composed with these small scale commercial establishments on both sides, exemplifying the theories asserted by Jane Jacobs.

Fig 34. Scale & Proportion of the Courtyard and its effect on “Social-ability
Fig 35. Markets - Proximities from dwelling to religious nodes and temporality Created by Author

23

25

Unique Tapestry

The urban fabric of Varanasi is a unique tapestry with juxtaposed identities due to the transitioning monarchies over thousands of years. What started as a dense forest getting converted into dense spatial structures began to get invaded and rebuilt time and again, with a growth in the total footprint of the city.

Until the 11th century, Varanasi then known as ‘Kashi’, transitioned under multiple Hindu dynasties to be succeeded by Muslim powers such as the Turkish-Afghan and Mughal Sultanates. Eventually, Kashi was dominated by the Marathas that shaped a lot of the traditional old city which we see today. As Coute suggests, “From the beginning of the11th century to the decline of Mughal Empire, the new conquerors have alternated with times of construction and times of destruction. Later in the 13th and 14th centuries there was Turkish-Afghan domination; Shah Jahan’s last destruction was in early 17th century, after which Raja Man Singh erected numerous buildings including a college and a residence. The Man Mandir Ghat located next to the Dashashwamedh Ghat was built during that period. In 1657-1707, during the Mughal period, the emperor Aurangzeb commanded mosques to be constructed in every city, converting the city of Varanasi into Muhammadabad—a Muslim city.”23

Predominantly a Hindu city, contemporary Varanasi also has a significant Muslim population, creating a unique cultural mosaic. The city houses an estimated 3,300 Hindu shrines, 12 churches and approximately 1,388 Muslim shrines and mosques, said to be more than any other city in the world. The presence of Sarnath, a major Buddhist pilgrimage spot and 15 Sikh Gurudwaras, makes Varanasi a complete blend of diverse humanities. Apart from the religious nodes, the city also contains major universities, schools for which it is also called the ‘City of Culture and Learning’.24

The city falls short on the supply of urban infrastructure to cater to the growing needs of the rising population influx. During the period of 1991-2011 the area of the city increased by 112%.25 In the hurry for development, the existing interventions under the Smart City Mission of the Government of India, most of them focus on increasing supply of

housing and accommodation through insensitive face lifting and urban agglomeration . The most significant concerns are the construction of pakka houses over kachcha houses leading to structural instabilities. Rapid uncontrolled development to cater to the massive floating population has resulted in informal settlements like slums, urban sprawl, congestion due to mass movement and pollution – land, air, water. This creates an opportunity for ephemeral interventions to reduce the strain created by the seasonal population influx on the urban fabric by bridging the gap between retaining the cultural identity of the city while making it resilient towards the growing demands challenging the conventional approach of permanence for transient issues.

“Banaras is an archetype of all India”, Rana P. B. Singh argues in his article: Banaras is, the Cultural Capital of India, but it is full of complexity and contrasts resulting too difficult in comprehension for those who stand outside the Indian tradition.” It is common in the same urban fabric of the Ghats for the famous Ganga Aarti (worship of the River Ganges as gratitude towards the life that the river gives to the city) to take place, attracting millions who gather every evening to witness the stunning visuals and soak in the divine spirituality and, simultaneously, mortal remains and corpses are being cremated. Varanasi is a place where life and birth are celebrated, and at the same time, it is believed that accepting death on the holy grounds of this city will enable one to seek salvation. This city poetically embraces the co-existence of the contrasting realities of life and death, symbolising the temporality of the physical and the permanence of the spiritual. Projects such as the KVCP appear to have overlooked the inherent complexity of Varanasi’s urban fabric, opting instead to incorporate contemporary solutions that primarily cater to urbanization through the creation of permanent, fixed functions. These approaches lack the flexibility and adaptability required to address the city’s growing and fluctuating population. Varanasi’s sensitive urban fabric presents opportunities for development that not only respects the cultural heritage of the city but also effectively responds to the challenges posed by a transient population during both peak and off-peak seasons.

Coute and Pierre Daniel, City of Plush Felt, Resting by the River, Benaras: An Architectural Voyage (1989).
24Singh and Rana, “Varanasi: Heritage Zones and Its Designation.”
Rana P. B. Singh, “Banaras, the Cultural Capital of India: Visioning Cultural Heritage and Planning,” 2015.
Fig 36. Growth of the City

Discussion

Varanasi, often referred to as the ‘Religious Capital of India,’ presents a fascinating case study in the interplay of history, culture, and urban evolution.

The contemporary urban landscape of Varanasi faces significant challenges, particularly evident in projects such as the Kashi Vishwanath Corridor. While these projects aim to reduce congestion and improve accessibility, they often result in considerable socio-cultural disruptions. The demolition of homes and shops for the KVCP has raised concerns about the preservation of Varanasi’s cultural heritage. Utilising Space Syntax theory to analyse these changes, it becomes clear that the redesign prioritizes large, open spaces at the expense of intimate, human-scaled environments, thereby impacting the city’s traditional spatial integration and thermal comfort. Furthermore, the use of modern construction materials that disregard the cultural context poses a threat to the unique identity of Varanasi’s built environment.

The demographic surge in Varanasi, fueled by religious tourism and migration, calls for adaptive infrastructure solutions that respect the city’s cultural identity. The influx of millions of visitors annually necessitates urban strategies that can accommodate such fluctuations without compromising the essence of Varanasi. The project aims to highlight the potential for Varanasi to balance its permanent and temporary architectural elements, ensuring development strategies that honor its historical legacy while meeting contemporary demands. This balance is crucial for fostering a resilient and culturally vibrant urban environment in Varanasi.

Research Questions

“How can the organic dense fabric of Varanasi adapt to the influx of incremental floating population?”

“How much change is significant towards this ancient sacred landscape with the emerging technologies to cater to current and future necessities?”

“How can the abundant repository of natural materials and /or biowaste due to cultural activities be exploited as potential building material systems in such sacred landscapes?”

“Where does the urban fabric of Varanasi position itself on the spectrum of temporality and permanence? What is the degree of ‘permanence’ required in this ever-changing urban fabric of such sociocultural landscapes?”

BIBLIOGRAPHY

Addy, Arunima. “Modernity in the Shadows of an Ancient Past: Architecture and Religious Nationalism in Banaras (1905-2019).” 2020.

AxU Platform. Numeric Network Analysis V2: Basic Concept Introduction and Interface Overview for NNA V2. 2020. https:// axuplatform.medium.com/numeric-network-analysis-v2-basicfebcf8f84f2#:~:text=Numeric%20Network%20Analysis%20 (NNA)%20offers,centrality%20concepts%20with%20spatial%20 networks.

Bansal, Sunny, Vidhu Bansal, and Joy Sen. “Redefining and Exploring the Smar t City Concept in Indian Perspective: Case Study of Varanasi.” 2017.

Bansal, Vidhu, and Joy Sen. “Reclaiming the Lost Identity: A Methodology for Generating Smar t Urban Design Solutions in Traditional Cities—Case of Varanasi.” 2018.

Basu, Moni. “CNN.” 2014. https://edition.cnn.com/interactive/2014/04/ world/india-hotel-death/index.html.

Chawla, Saloni. “Walking the Faithscapes of Varanasi, India: Pilgrimage of the Panchkroshi Yatra.” 2018.

Chou, Richard. Space Syntax: Urban Network & Spatial Relations. 2022. https://medium.com/data-mining-the-city-2022/spacesyntax-urban-network-spatial-relations-7679de91beb.

Choudhary, Bikramaditya Kumar, and Anwesha Aditi. “Varanasi—The Making of a Smar t Heritage City.” 2024.

Choudhary, Bikramaditya Kumar, Anwesha Aditi, and Swasti Vardhan Mishra. “Varanasi—The Making of a Smart Heritage City.” 2024.

Coute and Pierre Daniel. City of Plush Felt, Resting by the River, Benaras: An Architectural Voyage. 1989.

Crist, Graham, and John Doyle. Super Tight. Melbourne: AADR - Art Architecture Design Research, 2020.

Das, Debadhyut, and Sushil Kumar Sharma. “An Assessment of the Impact of Tourism Development at Varanasi: Perspectives of Local Tourism Businesses.” n.d.

Das, Debadyuti, Ashutosh Sarkar, and Pratap Mohapatra.

“Attractiveness of Varanasi as a Tourist Destination: Perspective of Foreign Tourists.” 2007.

Division, Government of India Ministry of Tourism Market Research. India Tourism Statistics 2021. 2021.

F, Phillip, Hua Chai, Chao Yan, Keke Li, and Tongyue Sun. Hybrid Intelligence. Springer, 2021.

Gupta, Divay. “Heritage Development Plan for the Historic City of Varanasi.” 2024.

Hillier, Bill. Space is the Machine. London: Space Syntax, 2007.

Jacobs, Jane. The Death and Life of Great American Cities. New York, 1961.

Limited, CRISIL Risk and Infrastructure Solutions. “City Development Plan for Varanasi, 2041 (Final City Development Plan).” n.d. 2015.

Louis Kahn: Architecture Is the Thoughtful Making of Spaces. n.d.

Mehrotra, Rahul. Kinetic Cities and Other Essays. Ahmedabad: Mapin, 2011.

Mehta, Nishit Naomi. CEPT Portfolio. Accessed May 15, 2024. https:// por tfolio.cept.ac.in/drp/ar3596-drp000442-monsoon-2022/ ug180379-monsoon-2022-ar3596-ug180379.

Mukundan, Sankarnath Pothannoor. “Changing Sacredscapes.” 2020.

Pal, Neelam. “Historical Perspective of Varanasi City Development.” 2016.

Pandya, Yatin. Courtyard Houses of India. 2016.

Rbinson, Andrew. The Indus: Lost Civilizations. Reaktion Books, 2015.

Research, Cognitive Market. Global Glulam Timber Market Report 2024 Edition. n.d.

Rewal, Arun Kumar. “Continuity and Settlement Structure: A Study of Traditional and Colonial Spatial Patterns in Benares, India.” 1988.

Sadler, Simon. Architecture without Architecture. United States of America, 2005.

Sharma, Poonam, and Swati Rajput. Sustainable Smart Cities in India: Challenges and Future Perspectives. The Urban Book Series, 2017.

Shinde, Karan, and Rana P. B. Singh. “Still on UNESCO’s “Tentative List of World Heritage”? Heritage, Tourism, and Stunted Growth in Sar nath (Varanasi), India.” 2023.

Sian, Gurmeet Singh. “Caste/d Space: A Reinterpretation of the Movement and Architecture of Dashashwamedh Ghat, Varanasi, India.” 2008.

Singh, Ayushi. “Culture, Spaceforms & People - Varanasi City.” 2019.

Singh, Rana P. B. “Banaras, the Cultural Capital of India: Visioning Cultural Heritage and Planning.” 2015.

Sacredscapes and Pilgrimage Systems. n.d.

“Urbanisation in Varanasi and Interfacing Historic Urban Landscapes: A Special Lecture.” 2018.

Singh, Rana P. B., and Pravin Singh Rana. “Panchakroshi Yatra Route: The Territory and Temples.” 2024. https:// culturalheritageofvaranasi. com/ about_varanasi/panchakroshi-yatra-route-the-territory-andtemples/#:~:text=For.

Singh, Rana P. B., and Pravin Singh Rana. “The Kashi Vishvanatha, Varanasi City, India: Construction, Destruction, and Resurrection to Heritagisation.” 2022.

Singh, Rana P. B., and Pravin Singh Rana. “The Riverfrontscapes of Varanasi, India: Architectural Symbolism, Transformation, and Heritagisation.” 2023.

Singh, Rana P. B., and Pravin Singh Rana. “Varanasi: Heritage Zones and Its Designation in UNESCO’s World Heritage Properties.” 2017.

Singh, Rana P. B., and Pravin Singh Rana. “Varanasi: Sustainable Development Goals, Smar t City Vision and Inclusive Heritage Development.” 2017.

Singh, Rana P. B., and Santosh Kumar. “The Sacred Nodes of Pañchakroshī Ytr Route, Varanasi (India): Spatial Perspectives and Prospects for the Future.” 2022.

Slutzky, Robert. Transparency: Literal and Phenomenal. 1968. Soccali, Giuditta. “Heritage and the City: Practices of Care Resisting Urban Dispossession in Varanasi, U.P., India.” 2021.

Steward, Julian. “Indigenous Architecture in the Amazon Basin: The Canelos Quichua.” Jour nal of Anthropological Research 1963. Tiwari, Akhilendra Nath. “Prospects and Constraints in Development of Varanasi as Smart City, India.” 2016.

TOI. Times of India. December 20, 2023. Accessed May 12, 2024. https://timesofindia.indiatimes.com/city/varanasi/morethan-13-crore-tourists-visited-varanasi-in-past-two-years-saysgovt/articleshow/106140454.cms.

Twain, Mark. Following the Equator: A Journey Around the World. The American Publishing Company, 1897.

RESEARCH METHODOLOGY

The incremental population influx in Varanasi has put a strain on the existing infrastructure challenging its ability to cater to this increasing floating population. Projects like the Kashi Vishwanath Corridor have been observed to have a significant impact on Varanasi’s heritage and urban fabric. The conventional method of redevelopment through demolition and re-building without reasonable considerations to scale and proportion required to maintain environmental comfort or enhance social interaction has led to a loss of cultural identity. With extensive redevelopments being planned for the city, there is a probability of Varanasi losing its continuity and cultural richness both of which are crucial for preserving the character of Varanasi. This dissertation adopts a data-driven methodology to inform decisions on appropriate interventions, optimal site selection, and spatial placement within the urban fabric. It explores experiments with local materials and the development of morphologies through multi-objective optimisation. Furthermore, the research delves into predictive modelling using machine learning to project future expansion and assess its impact on the city, thereby creating a feedback loop.

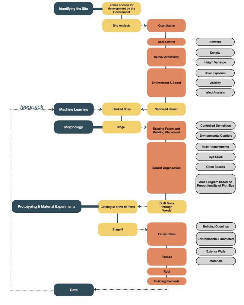
The overall work flow of the project is categorised into three main sections namely - site selection, morphology design stage I and II. At the end of morphology stage I, the work flow branches out into prototyping and material experiments while the end of stage II creates data sets that become feedback for machine learning that loops back into the network level algorithm. Each stage has a sequence of tasks and sub tasks which aim to achieve the goal of site selection through a multi-faceted analysis and morphology development through optimisation. Although the main structure of this work flow is quite linear but it has an interwoven dependency of the sub tasks that makes it multi-dimensional. For example, the grasshopper work flows within the morphology algorithm employs a back and forth between the sub tasks. Built requirements in stage I get addressed throughout the work flow while adhering to bye-laws or allocation of open spaces. Similarly, in stage II, openings, material assignment or facade detailing are happening in simultaneous sequence while feeding information into each other. The entire process works on ranking of sites, optimisation with respect to established fitness objectives, choice based on weighting of these objectives and then finalisation through post analysis. This chapter discusses at length, the methods and tools for the experiments conducted in this dissertation.

The diagram illustrates the overall work flow of the experiments conducted within the scope of this dissertation. It is broadly categorised in three main sections of site selection, morphology development stage I and II which branches out into prototyping and material experiments.

The diagram illustrates the work flow for the site selection process. This process begins with comprehensive data collection, followed by a multi-layered quantitative network analysis. A ranking system is applied to evaluate the sites, which are then further analysed for spatial availability. The shortlisted sites are subjected to environmental and visibility analyses, ultimately leading to the selection of the final site. Each phase employs a scoring mechanism that progressively filters land parcels, ensuring that only the most suitable sites qualify for consideration.

To initiate the process, initial data was gathered using ArcGIS, and a 3D model of the city was generated. Key nodes—such as transport hubs, religious sites, ghats, parks, playgrounds, major markets, and heritage landmarks—were identified and mapped within Rhino3D. Points of ‘origin’ and ‘destination’ were designated based on the intended users of the intervention. A quantitative network analysis, encompassing nodal metrics like Betweenness Centrality and Closeness Centrality, as well as network edge metrics such as Reach and Gravity analysis, was then performed. Tools like

DeCoding Spaces and Urbano can facilitate such analyses; however, in this experiment, the Numerical Network Analysis plugin within Grasshopper was employed.

The land parcels within the site were shortlisted according to a set domain of values and ranked based on their overlap.

Subsequently, these parcels were evaluated for spatial availability by assessing building density and height variance. The refined list was further scrutinised for solar exposure using the Ladybug plugin and visibility using the Isovist component from the DeCoding

Spaces toolkit. For calculating solar exposure the Sunligh Hours component was used and the Isovist component deployed compactness. It was observed that land parcels with better visibility generally corresponded to higher solar exposure. Visibility or visual connectivity was assessed according to the specific intervention’s requirements.

Lastly, the chosen land parcels underwent wind flow analysis using Autodesk’s CFD software, and one was finalised for the experiment.

Site Selection
Overview
Fig 37. Methodology : Overall Workflow
Fig 38. Methodology Site Selection

39. Methodology Morphology Stage I

The diagram shows the workflow of the first Grasshopper algorithm for generating the built mass on the selected site. A multi-objective evolutionary algorithm using Wallacei refined the search through gene decoding, leading to material experiments and kit-of-parts prototyping.

40. Methodology Morphology Stage II

The diagram outlines the workflow of the second stage, which involves deploying structural systems, walls, openings, and other building elements. After optimisation through MOEA, the Pareto Fronts are analysed and serve as data sets for machine learning.

Multi-Objective Evolutionary Algorithm

Stage I of the morphology development focuses on the strategic placement of the built mass within the chosen site and the definition of its form. This phase employs Grasshopper within Rhino and a MultiObjective Evolutionary Algorithm (MOEA) via the Wallacei plugin to generate the phenotype, guided by an area program derived from a pro-rata division of the buildable space called the ‘search space’ in this experiment. Each step adheres to the permissible FAR, in line with local regulations. The fitness objectives laid out emphasise on placements and adjacencies and are contrasting so that they aid the optimisation through a balanced trade-off of goals. The fitness objectives are more over similar for both the types of interventions in this dissertation - Rest House & Death Home, with a minor change in those objectives that direct the proximities, courtyard and open courts.

A domain-range was defined in Grasshopper for all the steps, ensuring that the optimisation algorithm remains within its limits of search parameters. The stage concludes with gene decoding to refine the search space, which informs the subsequent phase, involving deployment of structural systems, facades, and roofs. Ultimately, this stage produces a voxel-based built mass, which supports material testing and prototyping for the kit-of-parts system.

Sequential Simulation

Stage II of the morphology development involves the detailed cataloguing of voxels or cells using Grasshopper. This stage differentiates between single, double, and quadruple cells, with the structure of the developed kit-of-parts system deployed according to the type of cell. The algorithm further categorises these cells based on their location— whether peripheral or central—to identify those with exterior faces. Criteria were established to detect spans and assign materials based on environmental parameters. Doors, windows, and chajjas were assigned and designed on the walls, considering their orientation and proximity to open courts. A tensile roof was designed for the terrace using the Kangaroo plugin.

Optimization in this stage focuses on environmental parameters, with fitness objectives guiding the process. The Pareto fronts are subjected to Finite Element Analysis (FEA) using the Karamba plugin to determine the final phenotype. This stage concludes with post-analysis for daylighting using the Butterfly plugin, radiation analysis with the Ladybug plugin’s Incident Radiation component, and social interaction analysis using the H.I.V.E. plugin. A comparative assessment is made between the two types of interventions based on these post-analyses. Using this data as input the computational experiment concludes with machine learning using the toolkit available under Lunchbox ML.

Fig
Fig

Material Experimentation & Prototyping

Fig 41. Methodology Material Test

The above diagram illustrates the steps involved in material testing for the creation of loam, composed of sand, silt, and clay, with the addition of stabilisers to achieve a lightweight, sustainable solution. The various compositions were tested, and the final admixture was used to produce a panel via ramming, scaled to 1:3 for the model.

The material experiments were conducted in parallel with the computational analyses described earlier. Materials were sourced online due to their ready availability. The initial phase focused on determining the optimal proportions of sand, silt, and clay to create the base loam. Following various tests, adjustments in clay proportions were made to refine the specimen. Subsequent experiments involved adding stabilisers—lime, barley, and sugarcane—in two different proportions, resulting in six distinct specimens. These were tested and the qualified specimens were sent to a professional compression testing facility. The successful specimens were then used to produce 1:3 scale models through ramming, with molds prepared using styrofoam and CNC routing. These panels were tested for heat dissipation and evaluated for their integration within a timber framework. The compression testing results were incorporated into Finite Element Analysis for designing the Kit of Parts system, which was then integrated into the computational workflow.

https://www.journeyera.com/things-to-do-in-varanasi/

Fig 42. Pilgrims & Tourishs Created by Jackson Groves

RESEARCH DEVELOPMENT

Area of Intervention

Fig 43. Methodology Site Selection

The site selection process employs the illustrated analytical methods to filter sections of the site, ultimately narrowing down the search and identifying the final location for design interventions.

The floating population, predominantly comprising pilgrims and tourists, typically resides in hotels, hostels, and dharamshalas, as well as in death homes for those seeking salvation. Hotels and hostels are either devoid of the culture of the city or try to incorporate it merely through ornamentation. In contrast, dharamshalas possess cultural significance both in typology and social interaction; however, their current condition does not meet contemporary needs. A similar situation exists with death homes.

fabric while providing public amenities not only for the floating population but also for residents. Therefore, the cultural identity and traditions of the city is reflected in these interventions by creating a play between the open and built such that they promote interaction between the locals and pilgrims and become opportunities where the tradition and local culture of the city can be experienced.

The city’s streets exhibit a distinctly public character, yet the transition between public, semi-public, semi-private, and private functions is often abrupt and disjointed. The project aims to create an intervention in the form of resthouses that facilitates a smooth transition between these functions. This intervention seeks to seamlessly integrate into the urban

The above diagram illustrates the gene that guides the demolition within the existing fabric to accommodate the proposed design of the rest house or death home. A control
The above diagram illustrates the gene that guides the demolition within the existing fabric to accommodate the proposed design of the rest house or death home. A control
diagram
Fig 44. Demolition of existing fabric
Fig 45. Demolition of existing fabric

Classifying Typologies

The methodology incorporated various gradients studied in relation to dharamshalas and death homes, focusing on transitions from public to private spaces, day-to-night activities, and the temporal nature of street functions. Given the urban density, priority was given to open spaces. Different types of open spaces that contribute to the city’s cultural identity were identified, including kunds (sunken water courts) surrounded by steps, yoga and meditation courts reflecting the country’s wellness traditions, and sunken courts serving as open amphitheaters. Previous studies highlighted the need for front-yards or entrance courts to act as buffer zones from the street, identifying these as public open spaces. For built spaces, a library with historical, cultural, and religious resources, along with multi-purpose halls for festivals, weddings, and local events, were proposed to serve both visitors and locals. Recreational facilities, such as Ayurvedic spas and communal kitchens, could showcase the city’s traditions. Additional supporting facilities included a reception and information center, an indoor temple, a priest’s room, and an infirmary, which are essential functions for a death home.

Resting spaces were further classified based on privacy levels into single, double, and dormitory accommodations, with options for attached washrooms. The intervention would also address the city’s shortage of public toilets. This comprehensive approach aims to create a harmonious blend of public, semi-public, semi-private, and private functions, enriching the urban fabric while providing essential amenities for both the floating population and local residents.

The classification of spaces into public, semi-public, semi-private, and private was employed to develop three distinct typologies for resthouses: public-private (RH-01), public-semi-private (RH-02), semiprivate-private (RH-03), and fully private death home (RH-04).

This classification offers a unique opportunity for different visitors to choose their preferred type of experience, each imbued with cultural significance. The RH-01 typology provides private accommodation while fostering interaction through public open and built spaces. The RH-02 typology facilitates interaction even within sleeping spaces by incorporating dormitories. The RH-03 typology offers a more private experience. Due to the sensitive purpose of the death home (RH-04) it functions as the most private typology of all.

Fig 47. Rest House Sub-division based on Public to Private Gradient

While the population data fluctuates in millions across the year, spaces accommodating this footfall are completely permanent, lacking flexibility. The project aims at learning from the past such that the intervention holds an ephemeral, adaptable and sustainable quality with potential of expansion if need be. By employing a dynamic kit-of-parts approach, functional elasticity is created within spaces while preserving cultural values of Varanasi. This approach ensures that these resthouses do not become redundant locked spaces during off-peak seasons when demand is low.

The design ideology aims at learning from the past, to design in the present and predict for the future
Fig 48. Design ideaology
Fig 49. Peak Population influx in Varanasi Fluctuating population necessitates adaptable solutions

Decoding the Fabric

The old city of Varanasi is flanked across the banks of river Ganga, considered sacred by the Hindus. The city can be divided into three settlement typologies – Old city, Central city and Peripheral City.

The old city covers areas around the ghats and exhibits dense development along the banks of the river along its length in a linear form. Despite undergoing transformations over time, it retains its cultural ethos within a labyrinth of narrow streets, which host temples, shrines, rest houses, eateries, and restaurants. This area also faces the challenge of accommodating the increasing floating population.

The Central city consists of the areas adjacent to the old city with availability of facilities and services along with cultural attractions contributing to significant development pressure.

The Peripheral city consisting of municipal wards have a stark difference in their development pattern with planned urbanization. However, the creation of concrete structure leads to a loss of cultural identity in the quest for rapid development.1

The structure of the spatial pattern is characterized by the juxtaposition of semi-circular concentric rings with an orthogonal street network. The networks encompass urban grains with independent identities but similar spatial structure. In the traditional core, the areas closer to the edges like the sacred river make the areas located near it to be more socially significant housing the upper castes while features like the water tank add significance to the areas away from the river. Groups belonging to the lower castes inhabited the larger rings. Multiple foci towards the rivers are created by the radiating ring pattern and the superimposition of the orthogonal grid with its own focal points disperses the focus towards the

Fig 50. Development Control Plan, Varanasi
Fig 51. Spatial Pattern of Varanasi
Limited, CRISIL Risk and Infrastructure Solutions, City Development Plan for Varanasi, 2041 (Final City Development Plan) (2015).
Arun Kumar Rewal, “Continuity and Settlement Structure: A Study of Traditional and Colonial Spatial Patterns in Benares, India,” 1988.
river.2 Old City
Created by Author

illustrates

The map illustrates the secondary road network branching out of

The map illustrates the mohallas encompassed by secondary

The fabric exhibits a hierarchy of road networks such that the secondary roads encompass the mohallas while the tertiary roads create colonies. Usually, a functional continuity is seen between the colonies. Although they vary in size, the variance in their proportions is not extreme. However, each colony has its own identity due to the social group or specific trade like schools, temples or rest houses that it accommodates.

The orientation of the colonies is of a simultaneous inward and outward nature. In terms of physicality, the external face exhibits a closed character with openness in the internal space. The internal focus accommodates a specific characteristic of significance like gardens, courtyards or civic institutions providing the block its identity. The facades of the block form a continuous edge along the extent of its perimeter with multi-functional shops creating experiential streets full of life and culture. The division of the bays is such that maximum numbers attain street frontage. Adjoining blocks exhibit coherence due to the functional continuity.3

Fig 52. Urban Fabric of Varanasi
Fig 53. Hierarchy of Road Networks : Secondary Roads
the primary roads.
Fig 54. Hierarchy of Road Networks : Primary Roads
Fig 55. Hierarchy of Road Networks : Tertiary Roads
The map
the primary road network in the fabric of Varanasi
roads.
Fig 56. Urban Fabric of Varanasi
Fig 57. Hierarchy of Road Networks : Primary Roads
Fig 58. Hierarchy of Road Networks : Secondary Roads
Fig 59. Hierarchy of Road Networks : Tertiary Roads
Fig 60. Dual orientation of the colonies
Rewal, “Continuity and Settlement Structure.” Created by Author

Site Selection

The proposed Development Plan 2031 for Varanasi clearly identifies five key zones designated for development under the Government’s Varanasi Smart City initiative. This development aims to enhance the cultural and heritage significance of these areas, while simultaneously improving infrastructure and fostering economic growth.

These five zones include:

1. River Front Ghats and Temple Area

2. Durga Temple, Sankat Mochan Area

3. Kamachcha Bhelpuri Area

4. Lahartara

5. Sarnath

To accommodate the growing population, new buildings are being constructed in these five zones, either by demolishing older structures or building upon them. To preserve the heritage identity of the Riverfront Ghats and temples, a regulation mandates that construction activities must occur at least 200 meters from the river. Consequently, for the proposed interventions - specifically the Rest House (Dharamshala) and the Death Home - Zone 2, which encompasses the Durga Temple-Sankat Mochan area, has been deliberately selected for this research.

Zone 2 contains more than 20 ancient temples that attract innumerable pilgrims every year. The Durga temple has a major historic and religious value and is a go-to spot on every itinerary. The temple is flooded with worshippers, both local and outsiders. The Lolarka Kund which is one of the oldest ponds of the river Ganges has high historic significance due to its mention in the historic text of Mahabharata.4 These points of interest make Zone 2 highly suited for proposing the Rest House and the Death Home.

Fig 61. Zone 1 : Kashi Vishwanath Corridor Project
The image above illustrates the zone that includes a section of the old city along the Ganges River. This zone features the Kashi Vishwanath Corridor project, which was completed in 2019.
4R. P. Singh and P. S. Rana, “Varanasi: Sustainable Development Goals, Smart City Vision and Inclusive Heritage Development,” 2017.

Area Zone 2 which has been arbitrarily selected as the site for this design development and proposal. This area includes significant tourist and pilgrimage destinations such as the Durga Temple and Durga Kund, the Sankat Mochan Temple, and the Lolarka Kund in Varanasi.

Fig 63. Methodology Site Selection

The site selection process employs the illustrated analytical methods to filter sections of the site, ultimately narrowing down the search and identifying the final location for design interventions.

A multi-step process was employed to select the site. This began with identifying key nodes and establishing topological relationships within the chosen fabric, followed by a network analysis to refine the search. Areas were then ranked based on environmental and visibility parameters to identify potential sites suitable for intervention. The workflow integrates both 2D and 3D analyses, with 2D analysis applied to planar geometries and 3D analysis used for the three-dimensional model. While network and visibility analyses were conducted in 2D, the environmental study relied on 3D analysis.

Fig 62. Zone 2 : Durga Temple, Sankat Mochan

Topological Relations

The existing rest houses and trasnport hubs were designated as points of ‘origin,’ while the points of ‘destination’ included the ghats, religious nodes, educational campuses, markets, and parks.

In contrast to the rest house, the points of ‘destination’ for the death home were limited to the market (for food), religious nodes, and ghats, while the existing death home and trasnport hubs became the points of ‘origin’.

The above diagram illustrates the urban

Sub-dividing the fabric in U & V direction Gathering centres of the sub-divided faces

A 3D model of Zone 2 was created to incorporate architectural data sourced from ArcGIS and Google Maps. Points of interest for the rest house, such as ghats, religious nodes, kunds, markets, parks, and transport hubs were identified alongside existing rest houses. The existing rest houses and transport hubs were classified as points of ‘origin,’ while the remaining locations were designated as points of ‘destination.’ This established a

topological relationship, which was subsequently analysed to assess the network’s performance through a quantitative network analysis.

In contrast, the intervention for the death home requires proximity solely to the ghats, religious nodes, and market for food. Therefore, the selection of the site for the death home involved designating these points as destinations. The existing death home and transport hubs were marked as origins.

Once the topological relationship was established, Zone 2 was analyzed using Betweenness Centrality and Closeness Centrality as part of the nodal analysis, and Reach and Gravity to assess the performance of the edges within the network. The contoured site, represented as a 3D mesh, was projected onto the XY plane. This

planar mesh was subdivided into U and V divisions to generate mesh faces. These faces were then regrouped into smaller patches according to their proximity to the ‘origin’ points.

Each patch within the overall mesh was subsequently ranked based on the criteria established for all analyses.

Merging the sub-divided faces regrouped based on proximity to closest origin points to form ‘patches’

The merged faces become patches to be ranked as per the quantitative network analysis for the rest house

72. Merged

Using ‘Closest Point’, re-grouping the centres of sub-divided faces based on their proximities to the closest points of ‘origin’ for rest house

Lesser points of origin caused larger patch formation in contrast to the rest house Consolidated patches for further quantitative network analysis of the death home

Fig 64. Topological Relations for the Rest House
Fig 65. Topological Relations for the Death Home
Step 01 Node Identification
Fig 66. Zone 2 Fig 67. Sub-Division of Site Fig 68. Centre Points Fig 69. Origins & Centres: Rest House
Fig 70. Merged Faces: Rest House Fig 71. Patch Formation: Rest House
fabric of Zone 2
Fig
Faces : Death Home Fig 73. Patch Formation: Death Home

The tools available under NNA (Numerical Network Analysis) plugin for Grasshopper in Rhino offers various analysis tools that help in measuring the accessibility and centrality theories of a spatial network. The centrality analysis under the graph theory helps in analysing the the betweenness of a node, that is, how many times it has appeared in many shortest paths to the node. Very similarly, the closeness centrality helps in the measurement of how close this node is to the others. Here, a lower value indicates that the origin node is more closely located to the destination. On the other hand, the reach index determines the total opportunities that are available for each destination. Distance decay that is a cumulative loss of accessibility opportunities are measured using the Gravity Analysis. 5

Nework Analysis: Rest House

The diagram on the left illustrates the ranking of nodes based on their Betweenness Centrality. The adjacent diagram on the right shows the ranking of patches according to their proximity to these nodes with assigned corresponding node values to the patches. The north-east side of the zone had more nodes with higher values.

The diagram on the left illustrates the ranking of nodes based on their Closeness Centrality. The adjacent diagram on the right shows the ranking of patches according to their proximity to these nodes with assigned corresponding node values to the patches. The south and west side of the zone had more patches with higher values.

The diagram on the left illustrates the reach analysis of the network, with the gradient displaying the variation in opportunity. The patches in the diagram on the right hand side, shaded according to these values, indicated a higher reach index for the majority of the patches and a low value for a few patches.

The diagram on the left illustrates the distance decay through gravity analysis. The corresponding diagram on the right, where the patches were shaded according to these values, indicates a higher gravity index for the central patch, with average values observed in the adjacent patches.

Fig 74. Betweenness Centrality
Fig 75. Closeness Centraility
Fig 76. Reach Analysis
Fig 77. Gravity Analysis

Nework Analysis: Death Home

Fig 78. Betweenness Centrality

In contrast to the rest house, the death home had fewer points of origin and destination. The diagram above illustrates the Betweenness Centrality analysis on the left. The diagram on the right shows the patches shaded according to their corresponding Betweenness values, based on their proximity to the nodes.

Fig 79. Closeness Centrality

The diagram on the left presents the Closeness Centrality analysis, while the diagram on the right displays patches shaded according to their corresponding Closeness Centrality values. It was observed that the patches in the northwest and southeast exhibited higher values.

Fig 80. Reach Analysis

The diagram on the left illustrates the gradient of reach, or opportunity, along the edges of the network. The corresponding values were applied to the patches, which were shaded accordingly, as shown in the diagram on the right. It was observed that patches with higher values were located on the southern side.

81. Gravity Analysis

Similar to the reach analysis, the diagram on the left displays the gradient of gravity, with corresponding values applied to the patches and shaded accordingly. It was observed that patches with a higher gravity index were located on the eastern side, while those with average or lower values appeared on the western side.

Computational Observations

It was observed that the NNA plugin that gives out the values for the four types of analyses has longer processing time for a heavy model such as the one that was used for the input. The workflow included preparing custom C# scripts to filter out patches that were analysed for the set domains. This script took in all the values outputted by the NNA component and helped in identifying values between the set domain and then be able to select the relevant patch from the entire list, like the function of sort list. The plugin computes the entire model every time the grasshopper canvas is active and thus the workflow had to involve a data dam that fed into the input of the next step.

Criteria for Selection

For Betweenness and Closeness Centrality, patches with mean values were considered. These values were re-mapped from 0.00 to 1.00, and patches within the range of 0.40 to 0.60 were selected to reflect the mean results. In contrast, for Reach and Gravity analyses, the focus shifted to patches adjacent to or immediately following the highest values. The same re-mapping was applied here, with a range from 0.30 to 0.80 considering the gradience for both the latter analyses that visually seemed to require a wider domain. Patches with average values for Betweenness and Closeness Centrality, along with those near the highest values for Reach and Gravity, were selected and ranked based on their overlap across all four analyses. Patches that fell within the designated ranges for each analysis method were taken ahead to the next phase.

Fig

Selected ‘Patches’ from Network Analysis

The diagrams above show the patches that overlapped within the designated ranges across all four network analyses conducted. The range established for Betweenness and Closeness Centrality was between 0.40 and 0.60, while the range for Reach and Gravity analyses was from 0.30 to 0.80.

‘Sub-Patches’

Before proceeding with density and height variance calculations, the patches resulting from Step 02 were re-divided once again along the U and V directions. The centers of the newly generated mesh faces were used as attractor points to identify the nearest buildings. These buildings were then clustered based on their proximity to these attractor points, and new boundaries were

established to group buildings that were closely located. These newly defined boundaries, referred to as ‘sub-patches,’ were subsets of the original patches. The subpatches were evaluated for total area, and those smaller than 1,000 m² were culled, leaving only larger fragments of the urban fabric for further analysis.

The diagrams above illustrate the sub-patches created within the selected patches from the network analysis. These sub-patches were generated by recreating a new U and V grid within the selected patches, followed by re-grouping the subdivided faces based on their proximity to building clusters. Sub-patches with an area below 1,000

were excluded.

Fig 82. Selected Patches for Rest House
Fig 83. Selected Patches for Death Home
Step 03 Density & Height Variance
Fig 84. Sub-Patches for Rest House
sq. m
Fig 85. Sub-Patches for Death Home

Density & Height Variance : Rest House

87. Density Analysis

The diagram illustrates clusters of buildings, shaded according to their density values within the sub-patches.

86. Height Variance Analysis

The diagram illustrates clusters of buildings, with each cluster shaded according to its height variance values.

Low Density High Density

The sub-patches that evolved as the outcome of the area filtration, were then further tested for density of buildings (a) and their height variance (b).

a. For measuring the density, a ratio was generated by dividing the total footprint area of all the buildings within the sub-patch by the area of the sub-patch.

Density = Total Area of all Buildings within the sub-patch Area of the sub-patch

b. The height variance of every sub-patch with its set of buildings was calculated using the formula stated below:

∑(A-H) /N

Where

A = Total heights of all the buildings within the sub-patch.

H = Mean height of all the buildings within the sub-patch

N = Total number of buildings within the sub-patch

The two respective values of each sub-patch were then re-mapped on a target value of 0.00 to 1.00 and then the two re-mapped values were added up to assign as one score to every sub-patch. These subpatches were then ranked from high to low based on their score. Chosen top ranking sub-patches, that is the sub-patches with high density and height variance were then taken into Step 04 as the next input.

Fig
Fig

The diagram illustrates clusters of buildings, shaded according to their density values within the sub-patches.

The diagram illustrates clusters of buildings, with each cluster shaded according to its height variance values.

Computational Observations

The size of the U and V domain in the re-division of the patches significantly influences the scale and proportionality of the resulting subpatches. Establishing the limits for this U and V domain was a key design strategy implemented at the beginning of Step 03.

For the death home, this process was repeated using the same parameters to identify the site with higher density ratios and greater height variance.

Fig 88. Height Variance Analysis
Fig 89. Density Analysis
Density & Height Variance : Death Home

The sub-patches generated in Step 03 were further analyzed for sunlight exposure over an annual period using the Ladybug plugin in Grasshopper within Rhino. This analysis produced a heat map displaying a gradient from higher (hotter) to lower (cooler) values, which was subsequently overlaid on the sub-patches. A

Grasshopper algorithm evaluated the U and V faces of these subpatches to identify those receiving higher sunlight hours. Based on this evaluation, the subpatches were ranked according to their solar exposure levels. The sub-patches with the lowest rankings were subsequently assessed for visibility using the IsoVist component from the Decoding Spaces plugin for Grasshopper in Rhino. This evaluation focused on compactness mapping, and subpatches exhibiting higher visibility were selected for the final step of the site selection process.

In this step, it is evident that the sub-patch performing well in

terms of visibility likely had greater distances between buildings, leading to less shade but also lower performance in terms of sunlight hours. However, higher visibility was a more weighted requirement for the Rest House, making it a crucial factor in the site selection.

In contrast, the death home intervention prioritizes visual privacy. Consequently, the criteria in this step were adjusted to favor a lower score in visibility analysis, which resulted in a higher ranking for sunlight hours, meaning more shaded areas.

The diagram illustrates sunlight hours, highlighting the sub-patches with less shade and higher values for sunlight exposure.
Fig 90. Sunlight Hours
The diagram illustrates the level of visibility within the sub-patches, as analysed using the IsoVist component from the Decoding Spaces plugin for Grasshopper.
Fig 91. Visibility Analysis
Rest House
The diagram illustrates sunlight hours, highlighting the sub-patches with less shade and higher values for sunlight exposure.
Fig 92. Sunlight Hours
The diagram illustrates the level of visibility within the sub-patches, as analysed using the IsoVist component from the Decoding Spaces plugin for Grasshopper.
Fig 93. Visibility Analysis
Death Home Climate Visibility Analysis

The two sub-patches identified through environmental and visibility analyses were further examined for wind flow using Computational Fluid Dynamics (CFD). According to data from Ladybug’s wind-rose component, the prevailing wind direction was from the West, with an average speed of 4 m/s. The CFD analysis produced a gradient map showing variations in wind speed across the sub-patches. The sub-patch with the smallest variation in wind speed was selected as the final site for intervention. This choice highlights the design opportunity to enhance wind flow as one of the objectives in the morphological experiment.

The experiment was repeated under similar conditions for the death home to investigate the potential of the morphology in improving wind flow within

The above diagram illustrates a Computational Fluid Dynamics simulation conducted on the chosen sub-patches from Step 04
Fig 94. CFD Simulation for Sub-Patches from Step 04
The diagram illustrates the CFD along with the built masses within the fabric of the sub-patch
Fig 95. CFD with Buildings within the Sub-Patches
Rest House
the fabric.
The above diagram illustrates a Computational Fluid Dynamics simulation conducted on the chosen sub-patches from Step 04
Fig 96. CFD Simulation for Sub-Patches from Step 04
The diagram illustrates the CFD along with the built masses within the fabric of the sub-patch
Fig 97. CFD with Buildings within the Sub-Patches
Death Home

Materials : Loam

The Ganges River, which traverses the northern region of India, deposits alluvial soil along its banks. Varanasi, one of the world’s oldest continuously inhabited cities located along these banks, extensively utilises these soils, particularly loam, for agricultural and construction purposes. Loam, which is composed of sand, silt, and clay, has historically been significant in construction due to its abundant availability in the region.

Loam is an ideal building material in Varanasi because its readily available, easy to work with and because of its properties like thermal insulation and porous nature. It is biodegradable, has a lower carbon footprint and is also a reusable material. Loam consists of sand, silt, clay and a smaller amount of organic material. Silt- a constituent of Loam, alone is not good for construction because it lacks cohesion but when mixed with other materials, can become a suitable building material. Silt can easily be found on the riverbanks because of its fine particles that are carried away by river water and are deposited when the flow slows down or during floods. Thus, it becomes a potential material to use in Varanasi.7

Materials : Timber (Glulam)

To make it suitable for construction, it can be mixed with different agricultural wastes which are easily available in the region. Material like sugarcane residue, wheat and rice husks, barley straws and other suitable agricultural wastes increases the binding properties and increases the strength by acting as reinforcement. Other organic wastes that are produced during religious activities like flowers, petals, leaves, ashes and food offerings, can also be composted or fermented and used for construction.

Mud structure has been built since ancient times in India. Various references reflect the sustainability of the material, its adaptability to local climate and the abundance availability. The higher thermal mass of such a structure helps it to remain cool in summers and hot in winters hence reducing the need for active strategies solutions in a building. The material has huge potential to blend with both the traditional and modern techniques if used wisely. The numerous benefits and adaptability to local climate, makes it a feasible and environment friendly alternative to conventional building methods.8

In the context of Varanasi, the utilization of locally sourced materials like timber and glulam in construction holds significance. Varanasi’s religious ceremonies, particularly the cremation rituals along the Ganges, result in an abundance of timber as a byproduct. This surplus of wood presents an opportunity to repurpose timber for eco-friendly construction projects, contributing to a sustainable, circular economy.

Timber, being a renewable resource, offers low embodied energy compared to materials such as concrete and steel. The availability of this material due to religious activities in Varanasi provides an abundant local supply, which helps reduce transportation costs and associated carbon emissions. By using timber in rammed earth panels, the project aligns with the principles of sustainable architecture, as rammed earth itself is known for providing excellent thermal comfort, especially in Varanasi’s hot climate.

Glulam, on the other hand, enhances the structural capabilities of timber by bonding multiple layers of wood, making it a versatile material

for load-bearing components in construction. Using glulam in this region has the added advantage of providing strength comparable to steel but with a much smaller carbon footprint. This contributes to the overall goal of reducing the carbon footprint of the project while utilizing abundant, locally sourced materials. Additionally, timber and glulam structures are known for their aesthetic appeal, which can be harmonized with the traditional architectural styles prevalent in Varanasi, preserving the cultural identity of the region.9,10,11,12,13

In conclusion, employing timber and glulam in construction in Varanasi not only supports local economies and sustainable material sourcing but also reinforces the environmental goals of reducing carbon emissions, all while maintaining the city’s unique cultural and architectural heritage.

Natural Matreial
Quick Assembly Reduced Carbon Footprint
Locally Sourced
Thermally Insulated
Fig 98. Ghats of Varanasi
Fig 99. Rammed earth panel construction
Natural Matreial
Quick Assembly Reduced Carbon Footprint
Locally Sourced
Fig 100. Glulam timber construction
Fig 101. Timber used for cremation 7Hassan

Residue left after sugar extraction, can be used as an organic additive in construction materials

High cellulose content, is suitable for bio-composite materials and can be used in insulation boards, composite panels, and as reinforcement in concrete

Processed into ash and used as a partial replacement for cement in concrete

Fibre reinforcement in adobe bricks and cob construction

High in silica content when burnt, are suitable for ash-based construction materials, including cement replacement, insulation materials, and lightweight concrete Rich in fibres, add tensile strength to building materials and can be used in cob construction and straw bale construction

Other agricultural residues, such as maize stalks and cotton stalks, can be processed and incorporated into building materials

Varying depending on the crop and generally rich in cellulose and lignin, are used in bio-composites, reinforcement in construction materials

Types of Construction

Rammed Earth

Cob Construction

Involves soil preparatio n, formwork erection, and compaction

Earth construction is sustainable, offers excellent thermal performance, has low embodied energy

It is labour-intensive, susceptible to moisture damage and requires regular maintenance Need for skilled labour and protection from water damage

Cost-effective in terms of materials but involves higher labour and maintenance costs.

Involves mixing, building, and shaping by hand

Straw Bale Construction

Involves frame construction, stacking bales, and plastering

Rammed earth has been a widely used construction method for centuries across various regions worldwide. This technique involves compacting earth, extracted from the ground, within specially constructed formwork. The formwork is then moved layer by layer, allowing the building to rise progressively. Historically, rammed earth has been favored for its cost-effectiveness and the local economic benefits it brings due to its reliance on abundant and inexpensive materials and unskilled labor.

Given the abundant availability of loam in Varanasi, it has been selected as one of the primary materials for exploration. Rammed earth

buildings are well-suited to Varanasi’s climate, characterized by hot summers, cool winters, and a monsoon season. The thermal mass of rammed earth helps maintain comfortable indoor temperatures, reducing the need for artificial heating and cooling.

Rammed earth, which operates on the principles of compression through load dissipation across surfaces in a conventional manner, requires integration with modern technologies such as prestressing and the incorporation of timber. This integration aims to enhance the properties of rammed earth, thereby reducing the extensive use of materials and

Sugarcane Bagasse
Wheat and Rice Husks
Barley Straws
Harvest Residuals
Fig 102. Sugarcane Bagasse
Fig 103. Wheat & rice husk
Fig 104. Barley straw
Fig 105. Harvest residuals

labor. Adopting a “kit of parts” approach, the system of prestressing and prefabricated rammed earth panels off-site, followed by on-site assembly, minimizes labor and errors, thus increasing execution precision. In the context of rammed earth construction, specific experiments are proposed to test the optimal load-bearing strength, thickness, height, and length of each panel.

The construction of rammed earth structures necessitates precise proportions and preparation methods for the materials. These materials typically comprise a mixture of clay, silt, sand, and occasionally gravel.

Soil testing and analysis:

Given the local availability and material characteristics in London, instead of relying solely on soil, the research began with three different ideal proportions of materials. These proportions were specifically selected to create the optimal rammed earth mixture using the types of materials available locally. The mixtures were carefully tested through various field tests to assess their strength and feasibility for application in new construction techniques.14,15

Given the local availability and material characteristics in London, instead of relying solely on soil, the research began with three different ideal proportions of materials. These proportions were specifically selected to create the optimal rammed earth mixture using the types of materials available locally. The mixtures were carefully tested through various field tests to assess their strength and feasibility for application in new construction techniques.16

From the drop tests conducted sample 2 with sand (60%), silt (25%) & clay (15%) was selected.

Methods
Fig 106. Loam base composition
Sample - 1
Sand: 70%, Silt: 20%, Clay: 10%
Sample - 1
Sand: 70%, Silt: 20%, Clay: 10%
Sample - 2
Sand: 60%, Silt: 25%, Clay: 15%
Sample - 2
Sand: 60%, Silt: 25%, Clay: 15%
Sample - 3
Sand: 65%, Silt: 30%, Clay: 5%
Sample - 3
Sand: 65%, Silt: 30%, Clay: 5%
Ball drop test:
Fig 107. Loam composition and mixing
Fig 108. Drop test qualifying criteria
Fig 109. Drop test results
14Julian Keable and Rowland Keable, Rammed Earth Structures: A Code of Practice (Watford: BRE Press, 2011).
15Gernot Minke, Building with Earth: Design and Technology of Sustainable Architecture (Basel: Birkhäuser, 2021).
16Julian Keable and Rowland Keable, Rammed Earth Structures: A Code of Practice (Watford: BRE Press, 2011).

Process: A thin disc or “biscuit” of the mixture is formed and allowed to dry completely.

Observation: The presence of cracks and the degree of shrinkage provide insights into the mixture’s clay content and the risk of cracking in finished panels.

Conclusion: Mixtures that exhibit minimal cracking and maintain their shape are preferred, indicating balanced clay content suitable for rammed earth construction.

From the biscuit tests conducted sample 2 with sand (60%), silt (25%) & clay (15%) was selected.17

Addition of Stabilizers:

From the drop tests conducted sample 2A with sand (60%), silt (25%) & clay (18%) was selected and was further investigated by the addition of 3 different stabilizers and the drop tests were conducted again for the samples.

Advantages of stabilization:

• Speeds up building process.

• Improves durability and strength where the soil is poor

• Walls may be thinner

• No need for expensive sur face treatment

Process: A small amount of moist mixture is rolled into a thin “cigar” shape approximately 3 mm in diameter.

Observation: The ability of the mixture to hold together without breaking indicates its plasticity and clay content.

Conclusion: Mixtures that can be rolled into a cigar without breaking or cracking are considered ideal for rammed earth, possessing sufficient plasticity and cohesiveness.

From the roll tests conducted sample 1 sand (70%), silt (20%) & clay (10%) & 2 sand (60%), silt (25%) & clay (15%) was selected.

From the above tests conducted sample 2 was selected and further investigated by varying the proportion of clay, creating two more compositions Sample 2A (clay 18%) and Sample 2B (clay 20%). Drop tests were conducted for both samples to determine the best composition.

Sample 2A performing well with the tested composition further went through series of drop tests by the addition of stabilizers such as:

• Lime + Pozzolana:

Pozzolanas: These are materials which contain silica or alumina. They are not cementitious themselves, but when mixed with lime or cement will then act like cement. Pozzolanas can be mixed with lime to help speed rection, and lower costs. Dosage with lime or cement between 1:1 and 3:1 (pozzolana : lime).

Lime: Lime when added to the mixure helps in bonding and also aids for reducing the overall thermal insulation of the composition. This increases the cooling effect of the overall surface making it breathable and apt for hot and humid biomes.

• Barley Straw:

Using barley straw as a stabilizer in rammed earth construction that leverages the natural properties of straw to enhance the performance of earth materials. Barley straw adds tensile strength to rammed earth walls, which are primarily compressive. The fibrous nature of straw helps to improve the overall structural integrity. Incorporating barley straw reduces the overall density of the rammed earth mix, making it lighter and potentially easier to work with.18

Sample - 3
Sample - 3
Biscuit test:
Cigar / roll test:
Fig 110. Biscuit test results
Fig 111. Cigar/roll test results
Sample - 2A
(Sand: 65%, Silt: 30%, Clay: 15%) + Clay: 3%
Sample - 2A
(Sand: 65%, Silt: 30%, Clay: 15%) + Clay: 3%
Sample - 2B
(Sand: 65%, Silt: 30%, Clay: 15%) + Clay: 5%
Sample - 2B
(Sand: 65%, Silt: 30%, Clay: 15%) + Clay: 5%
Drop test: Sample 2A & 2B
Fig 112. Drop test results
Fig 113. Proportions for lime and pozzolana mixing
Fig 114. Good mix of particle size
17Julian Keable and Rowland Keable, Rammed Earth Structures: A Code of Practice (Watford: BRE Press, 2011).
18Julian Keable and Rowland Keable, Rammed Earth Structures: A Code of Practice (Watford: BRE Press, 2011).

The inclusion of straw can enhance the thermal insulation properties of rammed earth, making buildings more energy-efficient. Barley straw is an agricultural byproduct, making it a sustainable choice. The natural lignin and cellulose in barley straw can act as a binding agent when mixed with clay or other soil components, helping to hold the particles together during the compaction process. Straw can help regulate moisture levels within the wall, reducing the likelihood of cracking as the material dries.

Varying the proportions of barley straw in the mix can yield different results in terms of strength and durability. Typical proportions might range from 5% to 15% straw by volume.

• Sugarcane Bagasse:

Using sugarcane bagasse as a stabilizer in rammed earth construction utilizes agricultural waste to enhance the performance of earth materials. Sugarcane bagasse is rich in cellulose, which contributes to the tensile strength and flexibility of the rammed earth material. This can help mitigate cracking during the drying process. The fibrous nature of bagasse reduces the overall weight of the rammed earth mix, making it easier to handle and work with during construction.

Bagasse has good thermal and acoustic insulation properties, which can enhance the energy efficiency of buildings and improve indoor comfort. Utilizing sugarcane bagasse, a byproduct of sugar production, promotes sustainability by reducing agricultural waste and providing a renewable resource for construction.

The fibers in bagasse can help regulate moisture within the rammed earth walls, potentially reducing the risk of mold growth and improving indoor air quality. The lignin and hemicellulose present in sugarcane bagasse can act as a natural binder when mixed with clay and soil, helping to create a cohesive material that can be compacted effectively. Bagasse fibers can reinforce the earth material, improving its tensile strength and making it less prone to cracking under stress.

Incorporating sugarcane bagasse at various proportions typically between 5% to 20% by volume.

From drop tests sample 2A with composition of lime (10%) was selected for further investigation.

From drop tests sample 2A with composition of barley straw (20%) was selected for further investigation.

Drop test: Sample 2A (Sugarcane Bagasse - 10%,15% & 20%)

From drop tests sample 2A with composition of sugarcane bagasse (20%) was selected for further investigation.

The following compositions have been selected for further load testing, to derive the compressive strength of each of the compositions to determine the most suitable composition for the panels.

LIME + POZZOLANA
BARLEY STRAW
SUGARCANE BAGASSE
Fig 115. Stabilizers
Drop test: Sample 2A (Lime + Pozzolana - 6% & 10%)
Drop test: Sample 2A (Barley Straw - 15% & 20%)
Sample - 2A (Lime + Pozzolana) (Sand: 60%, Silt: 25%, Clay: 18%) + 6%
Sample - 2A (Barley Straw) (Sand: 60%, Silt: 25%, Clay: 18%) + 15%
Sample - 2A (Sugarcane Bagasse)
(Sand: 60%, Silt: 25%, Clay: 18%) + 10%
Sample - 2A (Sugarcane Bagasse) (Sand: 60%, Silt: 25%, Clay: 18%) + 15%
Sample - 2A (Sugarcane Bagasse) (Sand: 60%, Silt: 25%, Clay: 18%) + 20%
Sample - 2A (Lime + Pozzolana) (Sand: 60%, Silt: 25%, Clay: 18%) + 10%
Sample - 2A (Barley Straw) (Sand: 60%, Silt: 25%, Clay: 18%) + 20%
Sample - 2B Sample - 2A
Lime+Pozzolana
Sample - 2A
Barley Straw
Sample - 2A
Sugarcane Bagasse
Fig 116. Drop test results lime+pozzolana
Fig 117. Drop test results barley straw
Fig 118. Drop test results sugarcane
Fig 119. Finalized samples for compression test

In conclusion to the preceding experimental investigations, it is essential to advance the most effective base proportion characterized by a high clay content, along with the individual stabilizer compositions - namely, barley straw and sugarcane bagasse - toward further load testing. These tests aim to ascertain the compressive strength of the selected formulations, which is a critical parameter in evaluating their structural performance.

The findings from these load tests will significantly contribute to optimizing the formulation of a self-spanning wall panel. Specifically, the objective is to determine the minimum feasible thickness of the panel while maintaining adequate structural integrity and performance under

load. This approach will facilitate the development of efficient and sustainable building solutions by maximizing the use of locally available materials and minimizing material consumption.

Through this rigorous testing and analysis, we aim to establish a comprehensive understanding of the mechanical properties of the selected compositions, ultimately informing the design parameters for future applications in rammed earth construction.

Based on the compressive strength test report, various specimens, including those stabilized with barley straw and sugarcane bagasse, were analyzed under standard conditions. The tests followed the BS EN 12390-1:2021 guidelines, as indicated on the report. Several mixtures, including those incorporating lime, pozzolana, clay, and fibers like barley straw and sugarcane bagasse, were examined for compressive strength and density. The results demonstrate that both the barley straw and sugarcane bagasse mixtures achieved notably high compressive strengths in comparison to other materials tested.

In particular, the specimens incorporating 20% barley straw (Sample 2A - Barley Straw) exhibited a compressive strength of 2.2 kN/mm² and a dry density of 1980 kg/m³. Similarly, the 20% sugarcane bagasse

(Sample 2A - Sugarcane Bagasse) reached a compressive strength of 2.2 kN/mm² and a dry density of 1830 kg/m³. Both of these values were on par or exceeded many of the other materials tested in terms of performance.

The conclusion drawn from these tests suggests that both barley straw and sugarcane bagasse are viable stabilizers in eco-friendly construction materials. These natural additives significantly contribute to improving compressive strength while maintaining favorable density. Consequently, the next phase of experimentation will focus on the further refinement and testing of these two stabilizers, to assess their potential for thermal insulation.

Sample - 2A
Sample - 2A (Shrink Test)
Selected sample post drop, cigar/roll and shrink test
Selected sample without stabilizers for load test
Selected samples with stabilizers for load test Sample - 2A
Fig 120. Process diagram for methadology of material experiments
Sample - 2B
Sample - 2A
Lime + Pozzolana
Sample - 2A Barley Straw
Sample - 2A
Sugarcane Bagasse
Fig 121. Compression test results for the selected samples
Fig 122. Samples selected for compression test
Compression test: Cubes (100x100x100mm)

Fabrication: Rammed Earth Panels

For the fabrication of the selected compositions that performed well in the compression tests, the panels were scaled down from the actual dimensions of 400x600x120mm to 133x200x40mm to facilitate easier fabrication. This reduction in scale, approximately one-third of the original size, allowed for more manageable handling and precision. CNC routing was employed to create molds for casting the panels, ensuring high accuracy in dimensions and uniformity across all fabricated units. Each panel was formed by ramming four layers, each with a height of 50mm, into the mold.

During the ramming of the final layer, a wooden batten was introduced

to create a groove, designed to facilitate the sliding of the panel into position during the regional assembly process. The fabrication of each reduced-scale panel required around 20 minutes for construction, followed by a drying process. The panels were subjected to continuous sun drying over three days with regular curing, as this method helped retain the breathability of the material, which is essential for performance in humid environments. Furthermore, sun drying-as opposed to bakinghelped reduce the overall carbon footprint, aligning with the sustainable principles of the project. This method ensured the panels could effectively regulate humidity while minimizing environmental impact.

The selected panels were cast and assembled as part of a regional assembly test to assess the system’s ease of construction and to refine the junctions between the panels. Small wooden battens were inserted horizontally between each panel, acting as shock absorbers to help confine and stabilize the overall wall system. These battens played a crucial role in absorbing slight movements and ensuring a secure fit between the panels.

Each panel was designed with grooves at the top, allowing them to slide smoothly along the horizontal battens during installation, facilitating efficient and straightforward assembly. The junctions between adjacent panels were sealed using rubber gaskets, which provided a dual function: creating an airtight seal and accommodating the expansion and contraction of materials due to fluctuations in humidity. This integration of gaskets not only enhances the weatherproofing of the assembly but also improves the durability and longevity of the structure by allowing for natural material movement without compromising the integrity of the joints.

Window frame
LIME + POZZOLANA
BARLEY STRAW
SUGARCANE BAGASSE
Fig 123. Foam mold for casting
Fig 124. Shuttering assembly for casting Fig 125. Sundried earth panels
Fig 126. Regional assembly for the wall panels
Fig 127. 1:3 regional assembly physical model & details
Shuttering mold
Earth panel
Earth panel
Glulam column
Horizontal battens
Glulam beam
Wooden batten for groove

Thermal insulation test: Panels (130x200x40mm) in 1:3 scale

The selected compositions from the compression test were further analyzed for their thermal insulation properties, with the experimental setup being conducted over a constant time interval of 5 minutes for each composition. The experiment, as illustrated in Fig. 48, compared two stabilizers: barley straw and sugarcane bagasse within the rammed earth panels.

In the case of barley straw, the temperature difference between the initial reading and the post-experiment reading at 5 minutes was recorded as 2°C. In contrast, for the sugarcane bagasse composition, the temperature difference over the same period was 3.5°C. This suggests that while both materials provide insulation, sugarcane bagasse exhibited slightly less insulating capability than barley straw over the measured interval.

Given the modest 1.5°C difference in the final recorded temperatures, both compositions demonstrate viable thermal insulation properties. Therefore, they can be strategically employed in the construction of walls, depending on the intensity of heat exposure in different parts of the building. Barley straw might be preferable in areas where enhanced insulation is critical, while sugarcane bagasse could be used in regions of moderate heat exposure, optimizing material performance throughout the structure.

Both barley straw and sugarcane bagasse were selected for further development due to their effective thermal insulation properties, with barley straw showing slightly better performance.

Fig 128. Experiment setup for thermal insulation test
Fig 129. Sample result for barley straw
Barley Straw
Sugarcane Bagasse
Fig 130. Sample result for sugarcane bagasse
Barley Straw Panel
Sugarcane Bagasse Panel
BarleyStraw(b)
Sugarcane Bagasse(su)
Fig 131. Seleted compositions from thermal insulation tests
Fig 132. 1:3 regional assembly physical model
Fig 133. Final composition for both stabilizers

BIBLIOGRAPHY

ArchDaily. “From Tradition to Innovation: How Modern Technologies Are Transforming the Potential of Wood.”

AxU Platform. “Numeric Network Analysis V2: Basic Concept Introduction and Interface Overview.” Medium. Accessed September 19, 2024. https://axuplatfor m.medium.com/numericnetwork-analysis-v2-basic-febcf8f84f2.

Bureau, Pacific Lumber Inspection. “Why Glulam?” n.d.

Council, American Wood. “Mass Timber.” n.d.

Fathy, Hassan. Architecture for the Poor: An Experiment in Rural Egypt. 1973.

Gurvich, Martin. Mud, Mirror and Thread: Folk Traditions of Rural India. Mapin Publishing, 2000.

Keable, Julian, and Rowland Keable. Rammed Earth Structures: A Code of Practice. Watford, 2011.

Limited, CRISIL Risk and Infrastructure Solutions. City Development Plan for Varanasi, 2041 (Final City Development Plan). 2015.

Minke, Gernot. Building with Earth: Design and Technology of Sustainable Architecture. Birkhäuser, 2021.

Open, Intech. “Engineered Wood Products as a Sustainable Construction Material: A Review.”

Press, Meridian Allen. “Cradle-to-Gate Life-Cycle Impact Analysis of Glued-Laminated (Glulam) Timber: Environmental Impacts from Glulam Produced in the US Pacific Northwest and Southeast.”

Research, Expert Market. “Glue-Laminated Timber Market Size, Trends & Demand 2032.”

Sharma, R. K. “Sustainable Building Using Agricultural Residues: Case Studies and Research in Punjab.” Journal of Environmental Research, 2018.

Steiner, Hadas A. Beyond Archigram: The Structure of Circulation. New York: Routledge, 2009.

Timber Development UK. “Glued Laminated Timber (Glulam).” n.d.

Rewal, Arun Kumar. “Continuity and Settlement Structure: A Study of Traditional and Colonial Spatial Patterns in Benares, India.” 1988.

Rewal, Arun Kumar. “Continuity and Settlement Structure.”

Singh, R. P., and P. S. Rana. “Varanasi: Sustainable Development Goals, Smar t City Vision and Inclusive Heritage Development.” 2017.

DESIGN DEVELOPMENT

Morphology Overview

The workflow of the morphology involved a multi-layered process with constant analysis of data at every stage. The first stage consisted of a multi-objective optimization predominantly evaluating the phenotypes based on functional adjacencies, built-up areas and open-built relationships. The pareto-front data of this experiment was used as an input to conduct a sequential simulation focussing on the external envelope of the morphology involving a detection and assignment of the various kit-of-parts based on environmental parameters. Subsequently, different weights were assigned to the fitness objectives, and the top ten phenotypes were selected for further analysis. These phenotypes underwent structural optimization to determine the appropriate sizes of structural members and the thickness of earth panels, ultimately identifying the best-performing phenotype. A post-analysis of the final phenotype was conducted using Pedestrian Simulation (Hive), Computational Fluid Dynamics (CFD), and Daylight Analysis to assess its performance in terms of sociability, wind flow, and natural light distribution, respectively.

The results of the above experiment would be used as training inputs in machine learning for future predictions on the ranked sites from the network experiments.

Fig 134. Workflow for morphological experiments

Multi-Objective Evolutionary Algorithm

Fitness Criteria

Stage I focusses on the placement of the built within the chosen site. Emphasis has been laid on minimising the demolition of the existing fabric with FO-01. Under this criteria, the demolition is controlled through the gene that allows for a ‘search space’ to get established for the placement of the building allowing a range of 40-60% of demolition only.

With the climate of Varanasi being hot and humid, it is required to create site level shading and self -shading within the structure. FO-02 aims at maximising this shading and is calculated through the method of occlusion of sun vectors by the obstructions like surrounding buildings calculated using a 2D point cloud at the surfaces where shading is to be measured. The sun vectors established through the EPW data analysed through Ladybug in Grasshopper.

With the area program being defined, the fitness objective FO-03 directs the individual programmatic functions like dormitories, reception, core, etc. to be laid out with levels of adjacencies defined within the algorithm. Proportionate number of points which are the centres of all the voxels, are used for assigning the functions based on their percentages. With the method of ‘closest point’, attraction was created between functionalities and courts. Certain functions that are meant to be on the ground floor are assigned to the points of the ground floor. Balance functions are distributed through similar point assignment. This fitness objective maximises the adjacencies by reducing the distances between the habitable spaces and their designated points of attraction.

While the design prioritises a compact structure, it is equally important to maximise multi-level open courtyards within the building. Fitness objective FO-04 focuses on increasing the total courtyard area by calculating the sum of all the courtyard spaces. This is opposed by FO-05, maximises the use of the FAR (Floor Area Ratio), or the allowable built-up area, determined by multiplying the available search space by the FAR. To align with the goal of creating compact structures within the dense urban fabric, circulation spaces are designed to remain tightly packed. FO-05 specifically aims to minimise peripheral circulation spaces or ‘verandahs’ around the courtyards.

FO-07 controls the proximities of the open courts through attraction and repulsion of these spaces with site features such as the roads and tree clusters. It also emphasies on the centrality of the open air courtyard within the built mass. The mass addition of all these proximities is used to determine the final score within this fitness objective. FO-08 opposes FO05 by maxisiming area of central courtyard to enhance social interaction.

The diagram above illustrates the search space that regulates the demolition of existing buildings, ensuring that 40-60% of the structures within the designated area are retained.

Fig 136. Fitness Objective - 2: Maximise Site & Self Shade

The points on the surfaces shaded according to the incidence of sun vectors. The colour gradient visually represents the amount of shade achieved across the surfaces.

Each voxel that has been assigned to the specific function from the area program has been shaded as per the colour designated for the specified program.

shaded spaces indicate the open courts and terraces that have been formed by open space allocation and as a result of adjacencies.

The circulation spaces or verandahs are created on all floors around the central courtyard and are offsetted outwards to establish circulation and visual connection respectively.

Fig 135. Fitness Objective - 1: Minimise Demolition
Rest House
Fig 137. Fitness Objective - 3: Maximise Adjacency
The
Fig 138. Fitness Objective - 4: Maximise Open Courts
The shaded mass indicates the total permissible built up potential of the phenotype which is calculated by multiplying the FAR with the net search space.
Fig 139. Fitness Objective - 5: Maximise Built Up Area
Fig 140. Fitness Objective - 6: Minimise Circulation Spaces’ Area

141. Fitness Objective - 7A: Minimise Proximity Distance

‘Repulsion’ is created by taking the sum of distances between the roads and the yoga and library courts, to place them far from one another, choosing the higher result.

142. Fitness Objective - 7B: Minimise Proximity Distance

‘Attraction’ is created by inverting the sum of distances between the road and the entrance court and the tree cluster and the library. A mass addition of the two is taken forward.

144. Fitness Objective - 7C: Minimise Proximity Distance

The centrality of the courtyard is created though the centre most point of the built mass and its distance with the centre of the search space is evaluated.

The diagram illustrates the fitness objective, which aims to maximise the courtyard by expanding its overall area. Fig 143. Fitness Objective - 8: Maximise Courtyard Area

‘Attraction’ between each of the adjacent roads and the entry and the emergency courts respectively.

Death Home

Although the building fitness objectives remain largely consistent for the morphology experiment of the death home, the fitness objectives related to proximity and courtyard design differ slightly from those of the rest house. In the rest house, FO-07 prioritised placing the yoga and library courts away from the roads, with the entry court positioned near one of the roads and the library close to a cluster of trees. Conversely, the death home requires the entry court and the emergency court to be located close to the roads, but distanced from each other. This separation is intended to visually conceal the ambulance access from the general public. Furthermore, while FO-08 in the rest house aims to maximise courtyard space to encourage social interaction, the death home demands more privacy, and social interaction is not a priority. Instead, the courtyard’s primary function in the death home is to provide natural light, and thus, FO-08 is focused on optimising daylight rather than promoting interaction.

- 8: Maximise

‘Repulsion’ between the general entry and the emergency entry. Maximisation of daylight in the courtyard, which is solely for the purpose of enhancing natural daylighting.

Fig
Fig
Fig

Step 1: Establishing the Search Space

148. Locate the search space within the site

This diagram illustrates the site selected for the rest house intervention through CFD analysis, with the building placement located within its boundaries.

Step 1 focused on the placement of the built mass within the site boundary. The lowest-performing site, as evaluated through the final CFD analysis in the site selection process, was selected. The site had an approximate area of 4,590 sq. m. and 75% of this area was considered as the ‘search space.’

Search Space = k

k = 0.75 of site area

k ≈ 3443 sq. m

For this step, the site was subdivided into a 3.6m x 3.6m grid. One random point is placed within the site boundary, the closest surrounding grid faces were chosen to accumulate the total search space, ensuring it matched the value of ‘k.’

The same step was applied to the death home. The total site area for the death home intervention was 4,355 sq.m.

149. Point controlling the search space

The above diagram illustrates the point that directs the selection of the sub-divided grid faces to accumulate the total search space which matches the area of ‘k’

The above diagram illustrates the gene that guides the demolition within the existing fabric to accommodate the proposed design of the rest house or death home. A control mechanism is applied by setting a retention domain of 40-60% of the buildings, with an objective to minimise the alteration of the existing fabric.

In this step, buildings with footprints within the selected site were considered. From these, the set of buildings whose footprints coincided with the search space were selected for further analysis. A random point was chosen from the centres of the grid faces within the search space, which was then used to identify the buildings closest to this point. A gene was applied to select 40-60% of these buildings, ensuring a controlled amount of demolition to free up space for the proposed intervention.

Fig
Fig
Step 2: Controlled Demolition
Fig 150. Demolition of existing fabric

The diagram illustrates the gross search space generated from the demolition process. A 2.4m distance was maintained from the existing buildings, and the search space was re-divided into a 3.6m x 3.6m grid for further analysis.

Step 4: Net Search Space

All fragments of the gross search space are assessed for their areas, and the largest fragment is selected as the ‘net search space’. This process helps eliminate any fragments that are too small or irregularly shaped, which could obstruct subsequent spatial arrangements.

After removing the buildings designated for demolition, the search space is offset inward by 2.4m. This adjusted search space is then redivided into a 3.6m x 3.6m grid for further analysis. In some instances, the phenotypes may reveal a fragmented search space, consisting of multiple disconnected areas, which are addressed subsequently. This fragmentation is why the term “gross search space” is used.

The diagrams illustrate the selection of the larger, more continuous grid faces that qualify as the net search space.

3: Gross Search Space
Fig 151. Gross search space established after building demolition
Fig 152. Selection of ‘Net Search Space’ from Gross Search Space

The points corresponding to the centres of the grid faces located on the outermost edges of the net search space were identified and removed. This process introduced an additional side margin of 3.6 metres, following the previously established 2.4 metres from the existing buildings. Thus, the total side margin amounted to 6.0 metres. This margin ensures adequate space for spatial hierarchies and facilitates vehicular or pedestrian movement if necessary. The remaining points within the net search space, after removing the side margins, formed the ‘2D point grid,’ which is used to assist in subsequent spatial allocations.

The 2D point grid is extended along the Z-axis to generate buildable voxels after assigning fixed spatial requirements such as the courtyard, verandah, core, etc. This 2D grid area is used to calculate the permissible built-up area by multiplying it by the Floor Area Ratio (FAR), which is 1.5 according to Varanasi’s building development regulations. Therefore,Permissible Built-Up Area = 1.5 × (Area of Grid Faces Corresponding to 2D Point Grid). These area parameters have been discussed in depth under step 7 of gross buildable area.

153. Elimating the peripheral grid faces as the side margin spaces

The diagram represents the side margin or setback, which was established by selecting and removing the points corresponding to the peripheral grid faces.

154. 2D Point Grid

The diagram illustrates the ‘2D point grid’ established after the removal of the side margin or the set back.

diagram illustrates the domain designated for the

of the

at the

of

Taking reference from the area parameters explained under step 7, gross buildable area, a domain was created to choose the sub-divided grid faces in a way so that the minimum number of faces selected would be 4 and maximum number would be the number of faces whose total area sums to 20% of the total area allocated to creating open spaces. The balance open area would be used to create the open courts within the building.

In case of the death home, the process was the same with the modifcation that the upper limit of the domain would be 10% of total space allocated to the open areas.

The difference being that in the case of rest houses, the courtyard becomes a space for enhancing interaction while in the death home it emphasises more on being the source of natural daylighting.

Step 5: Side Margins & 2D Point Grid
Fig
Fig
Step 6: Courtyard
The above
formation
courtyard
centre
the phenotype. This is achieved by selecting central points from the 2D point grid, guided by a gene that controls the number of points to be chosen. The culled grid faces denote the creation of the open-air central courtyard.
Fig 155. Courtyard Formation

7: Verandah

Step 7 focusses on creating the horizontal circulation space on each floor called the ‘verandah’. These are covered corridors that have one of their sides leaning towards the central courtyard. This is created by choosing the grid faces that are on the periphery of the courtyard. The verandah on the ground floor is 3.6m and it received an offset of 0.6m incrementally on every floor of the rest house. This staggered design fosters visual connections between the floors and the central courtyard, enhancing the spatial interaction.

156. Grid Faces chosen for the Verandah

The diagram illustrates the centre points of the grid faces that are on the periphery of the courtyard. These qualify to become the verandah space on all floors.

Ground Floor Verandah

The grid faces on the periphery of the courtyard become the verandah on the ground floor of width 3.6m on all sides. These are subdivided later in steps for seating.

Fig 158. First Floor Verandah

The first floor verandah of the rest house is offsetted inwards by 0.6m to get a width of 3.0m. This offset enables visual connection with the ground floor verandah & courtyard.

159. Second Floor Verandah

The second floor verandah of the rest house is further offsetted inwards by an additional 0.6m to get a width of 2.4m. This further enhances visual connection within the building.

Fig 160. Third Floor Verandah

The third floor verandah of the rest house is further offsetted inwards by an additional 0.6m to get a width of 1.8m. This creates complete visual connection within the building.

Fig
Fig 157.
Fig

In contrast to the rest house, more privacy is required within the death home. Thus to visually conceal the courtyard and the lower floor verandahs, an outward offset of 0.6m is created on every floor incrementally resulting in the ground, first, second and third floor verandahs measuring 1.8m, 2.4m, 3.0m and 3.6m in width respectively.

To achieve vertical connectivity via staircases and lifts, a cluster of four closely packed faces is selected. The algorithm chooses two of these faces from those along the periphery of the verandah. These two faces, along with their adjacent counterparts, form the core. This core remains untouched throughout the experiment and is deducted from the cells allocated for the buildable area.

Similarly, four faces are designated as the multi-functional block, extending into adjacent spaces on all floors respectively to allow for functional flexibility. These voxels are also deducted from the available buildable mass.

In order to achieve functional expandability, four faces in a closed pack cluster are arrayed in the Z axis and this space acts as an extension to adjacent spaces.

Step 7: Verandah: Rest House vs Death Home
The diagram illustrates the ground floor verandah which is half of the grid face measuring 1.8m
Fig 161. Ground Floor Verandah
The diagram illustrates an outward offset of 0.6m resulting in a 2.4m wide verandah on the first floor.
Fig 162. First Floor Verandah
The diagram illustrates an outward offset of 0.6m resulting in a 3.0m wide verandah on the second floor.
Fig 163. Second Floor Verandah
The diagram illustrates an outward offset of 0.6m resulting in a 3.6m wide verandah on the first floor.
Fig 164. Third Floor Verandah
Step 8: Fixed Blocks
The diagram illustrates a cluster of four faces next to the verandah chosen to be arrayed in the Z axis to form the fixed core containing the vertical circulation elements.
Fig 165. Fixed Core
Fig 166. Multi-Functional Block

The diagrams illustrate the pro-rata division of the permissible built-up area, separating it into built and open spaces, followed by the proportional sub-division of each category. The spatial requirements and proportions differ between the rest house and death home, as reflected in the percentages allocated to each, highlighting their functional needs.

The above diagram illustrates the 2D point grid on the ground floor after deducting the courtyard, verandah, core, and multifunctional block, which are then arrayed along the Z-axis for four floors. This 3D point grid is translated into the gross buildable area, represented in the form of voxels.

The total permissible built-up area was calculated by multiplying the sum of the grid faces, represented by the 2D point grid, with a FAR of 1.5. This area was then divided into 70% built and 30% open spaces. As previously discussed, the courtyard is restricted to a maximum of 20% of the open area, with the remaining open courts subdivided according to predetermined percentages. For the built area, deductions are made for the core, multi-functional block, and verandahs, with the remaining space subdivided proportionally based on the percentages assigned for each requirement. While both interventions start with the same area divisions, the death home allows a maximum of 10% of the open courts for the courtyard, compared to 20% for the rest house. The rest house also features more public courts, whereas the death home creates more buffer courts. This pro-rata division approach is adaptable to various site conditions, creating an area program based on the search space within the site boundary.

from

The above diagram illustrates the gross buildable area derived from the 3D point grid, represented as voxels. Open spaces are first allocated, and the corresponding voxels are deducted from the total mass. The remaining voxels are then utilized to meet the spatial requirements of either the rest house or the death home, depending on the intervention.

Fig 167. Area Bifurcation: Rest House
Fig 168. Area Bifurcation: Death Home
Fig 169. 3D Point Grid
Fig 170. Gross Buildable Mass as Voxels
3D point Grid

A single point is designated to represent each category of open court, and these points are distributed throughout the gross buildable mass. Based on the proportional allocation of open courts from the area program, these points select the nearest adjacent points. The grid faces represented by these selected points are grouped together, ensuring that their combined area meets the required size for each category of open space. These voxels are deducted from the gross buildable mass and the net buildable voxels are considered for the next steps of spatial allocation.

In the case of the rest house, the open courts serve a more public function, including spaces such as the entrance court, courts designated for activities like yoga, a kund, a reading (library) court and the central open court. Additionally, larger buffer courts are created near the dormitories, fostering spaces for social interaction. The placement of these courtyards is driven by fitness objectives related to proximity and adjacencies, which are optimised using the Multi-Objective Evolutionary Algorithm (MOEA) to ensure efficient spatial organisation. In contrast, the death home features two primary courts—the entrance court and the emergency court—which are strategically positioned near the two adjacent roads. These courts are deliberately placed apart from each other to visually conceal the ambulance entry from the general public access. The buffer courts are designed to create smaller, more private spaces near the dormitories, providing breakout areas while maintaining the necessary privacy for the users.

171. Points representing the open courts - rest house

172. Points representing the open courts - death home

The diagrams illustrate the initial set of points populated within the buildable mass, which facilitate the regrouping of adjacent points to form the various courts. This arrangement allows for the strategic clustering of points to meet the spatial requirements for open courts, ensuring efficient use of the buildable area.

The diagram above illustrates the clustering of points to meet the spatial requirements for open courts, ensuring efficient use of the buildable area.

The diagram represents the grid faces that have been formed through the clustering of the adjacent points thereby to be deducted from the total buildable mass.

Fig
Fig
Fig 173. Adjacent closest points to create the open courts Fig 174. Open court grid faces - rest house

Step 11:

Adjacencies

After deducting the open courts from the buildable mass, the remaining voxels accommodate the spatial needs of the intervention. The pie chart clarifies the proportional distribution of space for different functional zones in the rest house, with the death home following a similar process. Placement and orientation of spaces are directed by optimisation based on fitness objectives. The allocation algorithm is straightforward: it calculates the total area required for each function by multiplying the percentage with the net buildable area, then divides the result by the square of a 3.6m (size of one voxel)2 to determine the number of voxels. Groun floor activities are assigned first, with the remaining spread across the mass, guided by proximity. The placement and orientation of these spaces are directed by the optimisation controlled by the fitness objectives.

Fig 176. Pro-rata area sub-division

The pie chart shows the breakdown of the net buildable mass after deducting open spaces, highlighting the distribution of space for various functional zones.

175. Adjaceny points

The diagram illustrates the points that represent the voxels assigned to spaces as per the requirements.

Fig 177. Shaded voxels representing the spatial adjacencies

The diagram illustrates the shaded voxels that represent the various spatial requirements allocated as per the percentage distribution.

The stage I of the morphology experiment ended with a narrowing of the search space through gene decoding. At this point a parallel investigation began through material experimentation and prototyping to create the kit-of-parts system. This stage took the phenotype as a built mass with voxels into the next stage where it would be further optimised for environmental parameters after being assigned a structure, facade, materials and roof.

Fig

Further to the phenotype build, a Multi-Objective Evolutionary Optimisation was conducted using the Wallcei plugin in Grasshopper within Rhino. The process included 20 generations with a generation size of 50. A crossover probability of 0.9 was used, with both crossover and mutation distribution indices set at 20. The optimisation resulted in 230 Pareto front solutions from a population of 1000 individuals. The same process was followed for the experiment of the Death Home.

Pareto Fronts: Rest House

The diagram above illustrates the achieved Pareto front solutions from Stage of the optimisation. A notable variation in phenotypes is visible, particularly in terms of form and placement within the site. This diversity likely stems from the extensive search space available for the optimisation process.

The isometric view of the Pareto front solutions illustrates how the placements within the built fabric aim to minimize demolition while optimizing other fitness objectives. These objectives include enhancing shading and maximizing the built-up area. Notably, the goal of maximizing courtyard space has led to an increase in courtyard sizes across nearly all phenotypes, as well as the creation of multiple open courts.

Fig 178. Pareto Front Solutions - Plan View
Fig 179. Pareto Front Solutions of Rest House - Isometric View

The Parallel Coordinate Plot for Stage I of the Rest House optimisation highlights a clear contrast in fitness objectives. It is evident that phenotypes excelling in FO-01, FO-03, FO-05, and FO-07 do not perform as well in other objectives. A diverse distribution of values is noted in FO-02 and FO-03. Standard Deviation graphs reveal an overall increase in fitness value variation. Specifically, the SD graphs for FO-01 and FO08 show improvement in performance across generations, while the remaining graphs indicate a slight decline. This variation is attributed to the conflicting fitness objectives and the trade-offs involved in reaching the optimal solution.

From the diagrams, it is evident that the Pareto fronts are predominantly situated towards the south or east side of the plot. In Gen49Ind5, there is a detached multi-functional block, which might be impractical, whereas in Gen49Ind12, the courtyard appears larger than the built mass. Conversely, Gen48Ind15 and Gen49Ind19 stand out as strong phenotypes, showcasing an intriguing interplay between built and open spaces with a visibly proportionate courtyard.

Fig 180. Parallel Co-ordinate Plot Rest House
Fig 189. Pareto Front Solutions of Rest House - Isometric View

Analysis : Death Home

The Parallel Coordinate Plot for Stage I of the Death Home optimization reveals a contrast in the fitness objectives, with noticeable variance in fitness values across all objectives. This trend is confirmed by the SD graphs, which show a flattening trend, indicating an increase in variation. Specifically, the SD graphs for FO-01, FO-03, FO-06, FO-07, and FO08 demonstrate improved performance, while the performance for other objectives shows a decline. Notably, for FO-02 and FO-03, there was initially minimal variation, which has increased over time.

From the diagrams, it is evident that the Pareto fronts are predominantly located towards the east side of the plot, with a significant portion of the existing fabric retained. The individuals display an intriguing interplay between built and open spaces. Notably, Gen33Ind17 and Gen43Ind3 feature detached multi-function blocks, which may be considered impractical. Overall, the phenotypes tend to be more inward-looking, with many private buffer spaces as intentionally required for the death home.

Fig 190. Parallel Co-ordinate Plot - Death House
Fig 199. Pareto Front Solutions of Death Home - Isometric View

Sequential Simulation : Experiment Set-up

The sequential simulation focused on the detection and strategic assignment of kit-of-parts, specifically wall and roof panels, based on environmental factors with the primary goal of optimizing human comfort. The process began with the decoding of genes from the initial experimental phase, which was instrumental in refining the domain settings for subsequent genes. The Pareto Front data derived from this initial experiment served as critical input for the subsequent stages of the sequential simulation.

After the first simulation, the genes were decoded to refine and set the domains within the sequential simulation framework. This process allowed for a more accurate and effective grouping of cells, which played a pivotal role in the detection and assignment of panels based on environmental interactions.

Fitness Objectives

FO 01 : Minimise Radiation

This objective was essential to ensure thermal comfort within habitable indoor spaces. It focused on the appropriate placement and sizing of openings as well as the optimal arrangement of voxels to facilitate the accurate detection and placement of rammed earth and timber panels. This objective also influenced the voxel arrangement on the topmost floor and the curvature of the fabric roof, with radiation levels measured using environmental analysis tools such as Ladybug.

FO 02 : Maximise Daylight

The site analysis revealed that natural light deficiency was a persistent issue in the dense urban fabric of Varanasi. Thus, maximizing daylight within indoor spaces became a critical, yet opposing, objective to minimizing radiation. The simulation sought a balanced configuration of openings that would allow for maximum natural light without compromising thermal comfort. This objective was evaluated using occlusion using the sun vectors of Varanasi as the rays and the context buildings and external walls with openings as obstructions to study the occluded rays

on the floor plate.

FO 03 : Maximise Evaporative Cooling

The detection and assignment system ensured that 70% of the external walls that were shaded, classified as rammed earth panels to enhance evaporative cooling. Iterations that maximized the number of earth panels were found to be more effective in promoting evaporative cooling.

Phenotype Build

A common experiment set-up was used for the rest-house and death home with variations in the domains of certain genes to cater to each of their unique requirements.

Grouping of cells

The assignment of the kit-of-parts began at the voxel level where the voxels were grouped together into single, double and quadruple types. The boundaries of the functional adjacencies were extracted per floor and within each function a grouping of voxels was initially carried out based on the areas:

Single (3.6 x 3.6 = 12.96 sqm.)

Double (3.6 x 3.6 x 2 = 25.92 sqm.)

Triple (3.6 x 3.6 x 3 = 38.88 sqm.)

Quadruple units (3.6 x 3.6 x 4 = 51.84 sqm.)

Larger units (> 51 sqm.)

Out of these the triple units were grouped into 1+2 (single + double) while quadruple units grouped as 4 together or 2+1+1. Larger units were further broken as the above-mentioned combinations. This grouping further dictated the dynamic structural composition of each cell as well as the wall panels.

Fig 200. FO 01: Minimise Radiation
Fig 201. FO 02: Maximise Daylight
Fig 202. FO 03: Maximise Evaporative Cooling

Panel detection was executed beginning with the identification of all external faces of the voxels.

Once the external faces were determined, the ones that belonged to the quadruple units and the longer faces of the double units were culled to retain a span of 3.6m resulting in the external faces belonging to single units and shorter faces of double units. This was done to utilize the selfspanning property of the material.

Shaded vz. Exposed

These faces were then subjected to an occlusion analysis using sun vectors derived from the context of Varanasi. This analysis ranked the faces based on the degree of occlusion, and the top 70% employed to group the shaded faces as earth panels, while the remaining faces were designated as timber panels. This assignment was grounded in the principles of evaporative cooling, particularly pertinent to the humid climate of Varanasi. Earth walls in direct sunlight can become too hot leading to rapid evaporation. While evaporation is essential for cooling, too fast an evaporation rate can result in less efficient cooling, as the heat absorbed from the sun might offset the cooling effect. In the shade, evaporation occurs more steadily and efficiently, maintaining a cooler temperature within the indoor air molecules through radiation.

Adjacency to Courts

Within the subset of earth panels, those adjacent to courts were further grouped based on their interaction with courts. Panels situated near courts or open spaces were assigned as earth panels with door openings, while others received earth panels with window openings. For the timber panels, a similar approach was applied, with panels near courts designated as sliding folding timber panels to allow indoor

External Face Detection
Function assignment
Occlusion with Sun Vectors
External Face Detection
Detection
Fig 203. Phenotype Build

spaces to seamlessly extend into open courts, while the remainder were assigned pivot timber panels.

Panel Types

Rammed Earth Panel – Door Opening

The base geometry of the wall system’s kit-of-parts was a 3.6x 3.6 meter panel, which served as the basic primitive. This panel was subdivided vertically into nine equally spaced sub-panels. To optimize the interior space for furniture arrangement while considering the smallest functional unit, a gene selected three consecutive sub-panels—excluding the first and last—to form a door opening measuring 1.2 meters in width. This ensured the accommodation of a storage unit behind the door once opened.

Within this 1.2-meter span, a door of 2.4 meters in height was set, with a perforated timber panel positioned above it to facilitate ventilation. The remaining sub-panels were designated as solid rammed earth panels.

Additionally, a frame was extruded along the periphery of the door, with its depth (0.2 to 0.5m) and angle (-10° to 10°) of extrusion governed by a gene. This frame functioned as both a shading device and a protective feature against rainfall. Therefore, this panel type consisted of solid rammed earth panels, perforated timber panel, door panel and a frame as its parts.

Rammed Earth Panel – Window Opening

A similar strategy was employed for the window panel where three panels were chosen from the subdivided panels excluding the first and last divisions to place the windows with sill & lintel levels, depth and angle of extrusion defined as genes.

For the rest house, three panels were selected with low sill heights (0.4 to 0.8m) and high lintel levels (3.2 to 2.8m) with the same depth and angle of extrusion as the door openings functioned as genes. In contrast, for the death home, four panels were selected for with high sill heigths (0.8 to 1.2m ) and low lintel levels (2.8 to 2.4m) resulting in larger

Fig 204. Door Type Rammed Earth Panel Detection
Fig 205. Window Type Rammed Earth Panel Detection
Fig 206. Phenotype build of Door Type Rammed Earth Panel
Fig 207. Phenotype build Window Type Rammed Earth Panel

openings for daylight but maintaining privacy at all times.

In iterations where consecutive panels were selected, they merged into a single opening resulting in wider windows. Repeating indices reduced the number of windows. Therefore, this panel type comprised of solid rammed earth panels, solid timber panel, door panel and a frame as its parts.

Timber Panel – Sliding Folding Type

The 3.6 x 3.6-meter panel was subdivided into nine vertical sections, each functioning as a timber panel equipped with horizontal louvers designed to reduce heat while allowing the entry of light. The first, last and center panels in this arrangement were fixed in place, while the intermediate panels were equipped with a sliding mechanism that enabled them to fold on either side of the panel.

Timber Panel – Pivot Type

The same methodology was employed to create a panel system in which the sub-panels pivoted along a vertical axis. These pivoting panels were designed with a defined angle domain, allowing controlled rotation to regulate light and ventilation.

Roof

The horizontal faces of the topmost floor were selected to create the kit-of-parts of the roof. Single, double and quadruple faces were identified to construct the roof.

The primary objective of this strategy was to reduce solar radiation within the spaces on the topmost floor and to facilitate rainwater collection.

To achieve this, a tensile fabric roof was designed, featuring a circular cut-out at the center of each surface, the position of which was dictated by a gene.

Fabric

Utilising Kangaroo Physics as a computational tool, a force was applied to the cut-out along the negative z-axis to create a depression where rainwater could be collected.

The height of the roof ranged between 1.2 to 1.8m to also enhance the flow of air between the slab and the roof surface to cool the top-most floor.

The phenotype build was concluded by adding 0.9m high railings with verticle posts at 1.8m intervals, 0.4m wide jali screens for privacy and ventilation along the verandahs and 3.6x3.6m pergolas to create shaded areas on terraces.

Fig 214. Railings, Jali screens and Pergolas

Sequential Simulation : Rest House

The sequential simulation was carried out for increased human comfort in terms of solar radiation, natural light and evaporative cooling. The simulation was conducted for 20 generations with 10 individuals each resulting in 200 phenotypes.

Certain observations were made in the pareto-front solutions. Due to the environmental criteria of minimising radiation, most of the pareto-front solutions exhibited longer faces along the north-south orientation. This orientation also supported the evaporative cooling criterion, as it relied on shaded facades for the assignment of rammed earth panels, thereby optimizing cooling efficiency. Furthermore, the existing surrounding buildings naturally provided shade to the east and west facades, which are typically exposed to intense sunlight. In solutions where the central courtyard was not enclosed by mass on all sides, the courtyard was oriented towards the north to reduce solar radiation while still allowing for the entry of natural light.

Fig 215. Pareto-Front Solutions : Rest House
Fig 216. Parallel Coordinate Plot : Rest House
Fig 217. Standard Deviation Graph : Rest House

Weighted Selection Strategy

As a strategy for selecting the best performing phenotype, the fitness objectives were given weights with the maximum priority given to FO 03 : Maximise Evaporative Cooling, followed by FO 01: Minimise Solar Radiation followed by FO 02: Maximise Daylight. The top ten ranked phenotypes after weighing the fitness values were chosen for the structural optimization.

In the weighted selection, most of the phenotypes exhibited an eastwest orientation, ensuring that these facades remained shaded due to the presence of existing context buildings, thereby reducing solar radiation from southern exposure. The central courtyards showed the selection of at least five or more voxels, designed to increase the amount of daylight penetrating into the habitable spaces. While the terracing followed the adjacency logic established in Simulation 01, it was also observed that the staggered terraces in all the Pareto-front solutions enhanced daylight entry. The terracing predominantly extended outward, fostering a dialogue with the surrounding context, which aligns with the experiment’s overarching intent.

FO 01: Minimise Radiation
FO
Fig 219. Weighed Pareto Front Solutions : Rest House

Sequential Simulation : Death Home

The sequential simulation was also carried out for the death home to evaluate the phenotypes for increased human comfort in terms of solar radiation, natural light and evaporative cooling. The simulation was conducted for 20 generations with 10 individuals each resulting in 200 phenotypes.

Certain observations were made in the Pareto-front solutions. Most of the solutions displayed a square-like aggregation geometry, typically oriented towards the southern part of the site. In these cases, the central courtyard was smaller, generally consisting of four voxels, and was enclosed by built mass on all sides. Given the sensitive nature of the function, the terraces were predominantly oriented inward to ensure privacy.

Fig 220. Parallel Coordinate Plot : Death Home
Fig 221. Standard Deviation Graph : Death Home
Fig 222. Weighed Pareto Front Solutions : Death Home

Archigram: Kit-of-parts

Plug-In City, conceived by Peter Cook, was a direct critique of traditional, static urban planning and permanent architecture. It envisioned a megastructure, a massive framework into which modular units-dwellings, workspaces, and amenities-could be “plugged in” or removed as needed. This dynamic approach proposed a city that functions like a living organism, constantly evolving in response to the changing needs of its inhabitants. This vision represented a radical departure from conventional urban development, suggesting that architecture could be as adaptable and flexible as rearranging furniture in a room.

In parallel, the Kit of Parts concept extended this logic into the realm of architectural construction. The Kit of Parts treated buildings and urban environments as assemblies of prefabricated, standardized components, allowing for a wide range of configurations. A Catalogue of Components was introduced, detailing an array of prefabricated elements such as structural frames, wall panels, service pods, and staircases, enabling end-users to actively participate in the design and functionality of their spaces. This participatory process emphasized flexibility and adaptability, empowering users to influence their living and working environments according to their specific needs.1

Building on these principles of modularity, flexibility, and functional adaptability, a kit-of-parts system was devised, creating a catalogue of multi-scalar cells and components. These modular elements were designed to be assembled as part of an overarching aggregation logic, enabling efficient construction and allowing for endless configurations of space, depending on functional requirements and environmental contexts. This approach not only promotes sustainability through the reusability of components but also supports user-centered design, where architectural form and function are continuously adaptable.

Fig 223. Archigram - Plug-In City
Fig 224. Kit-of-Parts
1Steiner, Hadas A. Beyond Archigram: The Structure of Circulation. New York: Routledge, 2009.

Kit-of-parts: single, double and quadruple

The kit-of-parts approach refers to designing a system of modular components that can be assembled in various configurations to create flexible, adaptable, and scalable structures. The method promotes efficiency in construction, allowing for customization and reconfiguration of spaces based on functional or environmental needs. The diagrams, showcase the three distinct cell typologies, each with a varied structural organization yet unified by a coherent modular system.

Each cell type, functions as an independent module or a “kit” that can be integrated with other components to form a larger architectural system. The design of the individual cells emphasizes adaptability, where structural and spatial components like walls, openings, and roofing elements can be reorganized or expanded depending on the required use case.

The sectional diagrams highlight how different spatial organizations are achieved within each modular unit. The vertical and horizontal relationships between the cells exhibit the flexibility of the system, demonstrating how volumes and spaces can adapt based on the configuration of structural elements. Openings and spatial voids are strategically placed to enhance light and airflow, contributing to varied spatial experiences despite the standardized components.

In conclusion, the kit-of-parts approach in this design ensures flexibility, sustainability, and adaptability. It allows for diverse spatial experiences through a modular assembly of components, making the design efficient in both construction and operation. By using repeatable modules, the design maintains a balance between standardization and individuality.

SINGLE CELL (A)
DOUBLE CELL (2A)
QUADRUPLE CELL (4A)

Kit-of-Parts: Single Cell (3600x3600x3600mm ht.)

Part A: Rammed earth panels

Earth panels:

400(l)x120(thk.) x600mm(ht.)

Part C: Rammed earth panels with openings

Earth panels:

400(l)x120(thk.) x600mm(ht.)

Part B: Sliding folding timber panels

Timber panels:

400(l)x60(thk.) x3600mm(ht.)

Part D: Pivotable timber panels

Timber panels:

400(l)x60(thk.) x3600mm(ht.)

The structure employs a modular design approach, utilizing glulam beams and columns complemented by a tensile fabric roof supported by steel tension rods, providing lightweight protection and flexibility. The incorporation of pre-cast rammed earth panels offers significant thermal mass, contributing to the building’s eco-friendliness and passive climate control. In addition, hollow timber slabs and facade panels with integrated windows create adaptable and well-ventilated spaces.

Kit-of-Parts: Double Cell (3600x7200x3600mm ht.)

2-Part D: Pivotable timber panels

Timber panels:

400(l)x60(thk.) x3600mm(ht.)

Part C: Rammed earth panels with openings

Earth panels:

400(l)x120(thk.) x600mm(ht.)

Part A: Rammed earth panels

Earth panels:

400(l)x120(thk.) x600mm(ht.)

2-Part B: Sliding folding timber panels

Timber panels:

400(l)x60(thk.) x3600mm(ht.)

The overall design prioritizes sustainability through the use of locally sourced materials and a modular system, effectively minimizing the environmental footprint. Each cell within the structure consists of a combination of rammed earth and timber panels, which not only enhance structural integrity but also form part of a larger catalog of interchangeable components. This modular system allows for quick assembly, ensuring construction efficiently with flexibility in the placement and arrangement.

Fig 230. Details - exploded isometric showing various elements

C1 C2 Structure
Fig 227. Kit-of-parts single cell
Fig 228. Details - exploded isometric showing various elements
C3 C4 Structure
Fig 229. Kit-of-parts - double cell

Kit-of-Parts: Quadruple Cell (7200x7200x3600mm ht.)

2-Part D: Sliding folding timber panels

Timber panels:

400(l)x60(thk.)x3600mm(ht.)

2-Part B: Sliding folding timber panels

Timber panels:

400(l)x60(thk.)x3600mm(ht.)

231. Kit-of-parts - quadruple cell

The cells adhere to a consistent modular dimension, allowing them to be easily scaled or multiplied to fit a variety of spatial needs. This approach increases the design’s adaptability and offers the potential for customized spatial configurations, making the construction process both efficient & versatile. Moreover, the modular nature of the cells facilitates the reuse of materials, aligning with the concept of sustainibility by reducing material waste and supporting eco-friendly construction practices.

Finite Element Analysis

Cell Types

Kit-of-Parts: Single Cell (3600x3600x3600mm ht.)

Displacement 146mm

Displacement 35mm

The kit-of-parts for the cell typologies was evaluated through Finite Element Analysis (FEA) as part of a post-analysis process, independent of the larger aggregation, to determine the most optimized cross-section sizes for the columns, beams, and tension rods. The analysis aimed to assess the displacement behavior of these structural components when exposed to identical load conditions, allowing for the selection of the most efficient cross-sections for each cell type.

A single cell with overall dimensions of 3600x3600x3600mm was analyzed for three different cross-sectional sizes of its columns, beams, and tension rods. The results recorded maximum displacements of 146mm, 35mm, and 26mm for the varying configurations. The cell config-

Displacement 26mm

-uration with the least displacement of 26mm was selected, featuring columns with cross-sections of 100x100mm, beams with dimensions of 100x300mm, and tension rods with a 25mm diameter. These crosssections were optimized for a 30KN load, ensuring minimal deformation and structural integrity under applied forces.

Following this analysis, the selected single-cell configuration was applied to the overall aggregation, ensuring that the most structurally sound and efficient dimensions were implemented across the entire system. This process not only optimized performance but also contributed to the stability and durability of the assembled modular structure.

Fig 233. FE Analysis - single cell

Kit-of-Parts: Double cell (3600x7200x3600mm ht.)

Kit-of-Parts: Quadruple cell (7200x7200x3600mm ht.)

Displacement 1870mm

Displacement 930mm

A double cell with overall dimensions of 3600x7200x3600mm was analyzed for three different cross-sectional sizes of its columns, beams, and tension rods. The results recorded maximum displacements of 1870mm, 930mm, and 580mm for the varying configurations. The cell configuration with the least displacement of 580mm was selected, featuring columns with cross-sections of 100x100mm, beams with dimensions of 100x300mm, and tension rods with a 25mm diameter. These cross-sections were optimized for a 30KN load, ensuring minimal

Displacement 580mm

Displacement 2200mm

Displacement 776mm

Displacement 409mm

deformation and structural integrity under applied forces.

Following this analysis, the selected double-cell configuration was applied to the overall aggregation, ensuring that the most structurally sound and efficient dimensions were implemented across the entire system. This process not only optimized performance but also contributed to the stability and durability of the assembled modular structure.

A quadruple cell with overall dimensions of 3600x7200x3600mm was analyzed for three different cross-sectional sizes of its columns, beams, and tension rods. The results recorded maximum displacements of 2200mm, 776mm, and 409mm for the varying configurations. The cell configuration with the least displacement of 409mm was selected, featuring columns with cross-sections of 100x100mm, beams with dimensions of 100x300mm, and tension rods with a 50mm diameter. These cross-sections were optimized for a 30KN load, ensuring minimal

deformation and structural integrity under applied forces.

Following this analysis, the selected quadruple-cell configuration was applied to the overall aggregation, ensuring that the most structurally sound and efficient dimensions were implemented across the entire system. This process not only optimized performance but also contributed to the stability and durability of the assembled modular structure.

Aggregation: Phenotypes

Typology: Rest House

Typology: Death Home

Displacement 958mm

Displacement 1550mm

For the rest house typology, maximum displacements of 523mm, 958mm, and 1550mm were recorded under different load scenarios. The pareto-front individual ranked 3 (gen 2; ind 2), which exhibited the least displacement of 523mm, was selected and analyzed further under a 44KN load. Displacement 523mm

Following the analysis of the cell typologies, the selected cells with their respective structural member sizes were applied to the weighed pareto-fronts for both the rest house and death home typologies to determine the configuration with the minimum displacement. Each of the three weighed pareto-front individuals for both typologies underwent Finite Element Analysis (FEA) to assess their structural behavior under varying load conditions.

729mm

Similarly, the analysis was repeated for the death home typology, where displacements of 729mm, 757mm, and 205mm were recorded. The pareto-front individual ranked 5 (gen 9; ind 19), with a displacement of 205mm, was chosen for further analysis under a 29.5KN load.

It was observed that when the cells were aggregated, they exhibited lower displacements compared to their behavior as individual cells. This

finding demonstrated that the most optimized individuals for both the rest house and death home typologies achieved a balanced ratio of single, double, and quadruple cells, which contributed to overall stability and structural efficiency in the system.

Fig 237. FE Analysis - death home

Comparitive Analysis

Architectural Comparison

The final phenotypes for the Rest House and Death Home were analyzed with regard to their architectural qualities. Despite sharing a similar body plan, the two phenotypes exhibited distinct contrasts.

Overall aggregation

The overall voxel arrangement in the Rest House showed an eastwest orientation with a rectangular aggregation. In case of the death home, the experiment resulted in a square-like aggregation due to the adjacencies and to enhance privacy.

Building Plinth

The 0.6m building plinth of the Rest House was designed to create steps and pockets that serve as areas for social interaction and provide visual connectivity between the interior and exterior, particularly in public zones. For instance, public spaces such as the yoga room or multi-purpose block maintain a visual dialogue with the outside context, fostering curiosity between spaces.

Conversely, the 0.9m high plinth of the Death Home and higher window sill heights (0.8 to 1.2m) was intentionally designed to ensure visual connectivity from the inside to the outside, while limiting visibility from the outside to the inside, thus ensuring privacy and sensitivity to the nature of the space. Multiple ramps were incorporated to ensure universal accessibility.

Central Court

The central court of the rest house (6 voxels) was observed to be larger than the death home (5 voxels). The central courtyard, though a common element in both, was intended to accommodate markedly different activities. In the Rest House, the central courtyard was designed to support a range of lively activities, such as community cooking, classical music and dance performances, and social interactions. The verandah surrounding the court steps outward increasing visual connectivity and adds onto the activities of the central court. Smaller courts were designated for yoga, meditation, outdoor reading, and as buffer spaces for private

breakouts. In contrast, the Death Home prioritized indoor resting spaces, with the central courtyard serving as a breakout area for sun soaking, death rituals, or religious activities. Buffer courts were provided as open spaces for family members accompanying those seeking salvation. The verandah steps inward maintaining privacy.

The terraces in the Rest House are distributed throughout the volume, creating an engaging solid-void arrangement that is outward in orientation, fostering a dialogue with the surrounding context. Terraces such as the yoga court, library court, kund, and multi-purpose court, which are open to the public, enhance the public character of the Rest House, blurring the boundaries between the building and its context.

In contrast, the terraces of the Death Home are inward-facing to ensure privacy, given the sensitive nature of the function. These terraces primarily serve as buffer courts for the inhabitants, reinforcing a sense of seclusion and introspection.

Terraces
Fig 238. Final Selected Phenotype : Rest House
Final Selected Phenotype Rest House Plan
Rest House
Gen 02 | Ind 02
Final Selected Phenotype Death Home Plan
Death Home
Gen 09 | Ind 09
Fig 239. Final Selected Phenotype : Death Home
Fig 240. Section through the Rest House
Fig 241. Section through the Death Home
Key Plan : Death Home

Architectural Translation

The section of the Rest House illustrates the variety of open courts distributed throughout the volume. Different levels of privacy are accommodated, with activities ranging from children’s play areas, entrance courts, cultural events, and social interaction points, to yoga spaces and private buffer courts. The multi-functional block, designed as a quad-cell structure with large column-free spaces, offers flexibility for various indoor activities. During off-peak times, it can serve the local community by hosting functions such as night schools, recreational

classes for children, or cultural events. During peak times, when demand is high, it can be converted into dormitories. Enclosed by timber panels, the multi-functional block has the potential to seamlessly extend into the open terraces, creating a fluid gradient between open, semi-open, and enclosed spaces.

The Finite Element Analysis (FEA) enabled the choice of the individual for the Rest House which was used to generate architectural plans to demonstrate practicality. The adjacencies established in Stage -I are translated into physical spaces with interior layout placements. The plans show that dormitories, located exclusively on the south, north, or northeast sides of the building, have access to open courts, which fosters increased social interaction. Voxels without assigned functions or courts have been removed from the phenotype, allowing for the formation of additional courts.

In the space planning, each dormitory includes sleeping areas, ample storage, showers, toilets, and a private kitchenette. However, the merging of spaces and the nature of the voxels result in unconventionally shaped spaces, making it challenging to place interior layouts with minimal space wastage and optimal utilisation. Cut isometric views enable a better understanding of the translation of the adjacencies as seen in the diagrams that follow.

Fig 242. Section through the Rest House

The above diagram illustrates an isometric cut view of the ground floor of the rest house. The circulation and habitable spaces can be observed along with their interior layouts indicating the feasibility of the space.

The diagram illustrates an isometric cut view of the first floor of the Rest House. In addition to the designated open courts, it is evident that voxels without assigned spatial requirements enable the top slab of the voxel below to function as additional open courts.

Fig 243. Isometric View : Rest House Ground Floor
Fig 244. Isometric View : Rest House First Floor

The diagram presents a cut view of the second floor, highlighting the dynamic interaction between built and open spaces. It is evident that open courts are accessible for all the dormitories.

The diagram illustrates a cut view of the third floor of the Rest House. This floor accommodates the library, the communal kitchen with seating, and a multi-purpose hall that can be divided into two separate halls.

Fig 245. Isometric View : Rest House Second Floor
Fig 246. Isometric View : Rest House Third Floor

The floor plan indicates the central courtyard surrounded by all the habitable spaces including the entrance lobby and reception, large and small dormitories along with spaces for services and utilities.

The floor plan indicates the first floor mostly occupied by large and small dormitories. Each dormitory houses space for sleeping, toilets and showers along with a private kitchen.

The floor plan indicates the second floor which like the first floor is occupied by large and small dormitories.

The floor plan shows the third floor, which includes the kitchen, library, multi-purpose hall, and small dormitories.

Fig 247. Rest House : First Floor Plan
Fig 248. Rest House Ground Floor Plan
Fig 249. Rest House Second Floor Plan
Fig 250. Rest House : Third Floor Plan

Post Analysis

Daylight Analysis

A daylight analysis was conducted on the final phenotypes of the rest-house and death home to analyse the amount of natural light entering the built spaces after the design strategies employed for the fenestrations. Although the fitness criteria utilised occlusion as a system to evaluate daylight, an accurate study was conducted using Honeybee Radiance tools. A 30 degree angle was chosen for the pivot panels as well as the sliding folding panels for the study. A threshold of 150 lux was used for both phenotypes and the daylight autonomy levels indicate the percentage of annual hours that the space receives equal or more daylight than the threshold value.

A solar radiation analysis was conducted using Ladybug tools to evaluate the impact of design decisions on solar exposure. The findings revealed that, with the exception of the open-to-sky terraces, the design effectively reduced solar radiation in the majority of habitable spaces. As in the daylight analysis, the study employed a 30-degree angle for both the pivot panels and the sliding folding panels, further demonstrating the impact of these features on solar mitigation.

A Computational Fluid Dynamics (CFD) analysis was performed on the final phenotypes to assess the effects of the intervention on wind flow. The experiment utilized an input velocity of 4 m/s from the west and a temperature of 38°C as initial conditions. The results indicated increased turbulences in the courtyard spaces and increased wind velocity around the intervention and the surrounding context, thereby enhancing overall airflow. The central courtyard exhibited low wind velocity (1 - 1.5m/s) but experienced increased turbulence, while the elevated terraces showed higher wind speeds (2 - 2.4m/s).

Computational Fluid Dynamics
Fig 251. Daylight Analysis
Fig 252. Daylight Analysis
Rest House Rest House
Death Home
Death Home
Fig 253. CFD Analysis
Rest House
Death Home

Using the H.I.V.E plugin for Grasshopper, a social interaction simulation was performed on the selected phenotypes of both interventions, running 1000 iterations in the zombie solver model. The occupancy load was set at 12.5 sq.m per person. The categories of occupants differed between the proposals, affecting their walking speeds and waiting times.

The network curves used in the simulation were the centerlines of all verandahs, which were connected to points representing the open courts. These courts were designated as halt points with varied waiting times. The social score for the Rest House was 84%, which met expectations, while the score for the Death Home was 14%, aligning with the objective of enhancing privacy.

Social Interaction
The above diagram illustrates the simulation for social interaction conducted on the chosen phenotype for the rest house. The social score achieved was 84%
Fig 254. Social Interaction Simulation : Rest House
The above diagram illustrates the simulation for social interaction conducted on the chosen phenotype for the death home. The social score achieved was 14%
Fig 255. Social Interaction Simulation : Death House
Rest House Death Home

Future Predictions

The initial site selection process was extensive with multi layered analyses, resulting in a series of land parcels, or ‘patches,’ ranked based on a scoring system. The dissertation focuses on interventions at the selected site for morphology experiments. This research further extends to address the subsequent land parcels from the ranked lists as points of opportunity, utilising machine learning.

The morphological experiment was conducted on the site ranked as ‘1.’ For the machine learning experiment, the sites ranked at positions ‘2’ and ‘3 in the last analysis which was the CFD, were chosen.

Fig 256. Part of Zone 2 containing the ranked sites

The diagram illustrates the part of Zone 2 that contains three sites shortlisted after the CFD analysis from site selection process

Computational Fluid Dynamics analysis was the last step of the site selection process. The land parcels of the site were ranked based on performance and are considered as the next in line points of opportunity for intervention through machine learning.
Fig 257. Ranked land parcels of site through CFD analysis

The Artificial Neural Network (ANN) model, which incorporates three genes or parameters used in the morphology MOEA experiment to achieve the optimized phenotype from previous experiments. The values of these specific genes, determined by the Pareto fronts, are fixed, while the remaining genes are allowed to vary, generating different iterations.

The fitness values of the 230 pareto fronts generated after first simulation were used as training inputs along with the three fixed genes and the remaining genes were outputs.

The machine learning experiment was conducted using the Machine Learning Tools provided by Proving Grounds under LunchBoxML. The fitness values of the Pareto front solutions were remapped based on their upper and lower limits. The first three genes, which control the building’s search space or start point, the demolition of the existing fabric, and the centralization of the courtyard, along with the fitness values, were set as the training inputs. The remaining genes were used as the training outputs.

The Neural Network model requires a normalisation of the values, thus, it is important that for each step, the values were remapped onto a target domain of 0.00 to 1.00. The trained network then used the three genes as testing inputs to generate solutions for the sites identified as the next-in-line points of opportunity. These gene values are fixed within the domain that is decoded from the pareto front solutions of the MOEA The resulting neural network output values are then remapped back to the actual values to generate the iteration.

Each iteration updated the Zone 2 network by altering its centrality in terms of Betweenness, creating the next points of opportunity and establishing a feedback loop.

Fig 258. Artificial Neural Network
Gene
Fig 259. Pareto Front Solutions from Stage I

The above diagrams illustrate the resulting iterations of machine learning using the Artificial Neural Network method. The three genes pertaining to building placement, demolition and centralisation of courtyard along with the fitness values of the pareto fronts are used as training input while the remaining genes are training outputs.

The genes that are used as training inputs are fixed up to a value that lies between the narrowed domain that is decoded from the pareto front solutions of the MOEA. These become the values that are used as testing data to get the neural network output.

Fig 260. Machine Learning iterations for Site at Rank ‘2’
Fig 261. Machine Learning iterations for Site at Rank ‘3’

The diagram illustrates the formation of iterations through machine learning for the sites that were ranked through the extensive site analysis conducted previously. The addition of these iterations updates the network and creates a feedback system.

The diagram illustrates the addition of iterations to the ranked sites and the subsequent update of the network’s behavior. Changes in the network are evident when analysed for Betweenness centrality, with the shaded land parcels indicating the revised rankings after each update.

Fig 262. Machine Learning for Future Predictions
Fig 263. Betweenness Centrality

DISCUSSION

Overview Computational Tools

The urban density of Varanasi, often perceived as a limitation to growth, presents a significant opportunity for creating multi-layered adjacencies both within the existing fabric and the proposed interventions. This spatial layering, following a gradation from public to private, facilitates the development of functional flexibility, generating spaces with a sense of impermanence. Such adaptability is vital, especially in accommodating the city’s growing and transient population, enabling Varanasi to remain responsive to fluctuating needs. This dissertation holistically addresses the issue of floating population and their infrastructural requirements through an in- depth methodology that covers the choice of site at the urban scale to the proposed building at the local scale which are acutely interconnected.

This research delves deeply into the journey of the pilgrim or the tourist visiting Varanasi and identifies the Rest House and the Death Home as the two key areas for intervention. While rest houses serve as community run resting spots for pilgrims and tourists, death homes are unique to Varanasi due to the popular belief of seeking salvation upon death.

Data Analysis

The site selection strategy emphasizes on narrowing of the search for points of opportunities based on the user’s journey through the city. Through a quantitive network analysis, spatial availabilities are determined. These are then analysed for density and height variations in the buildings and further analysed for environmental and visual parameters. A ranking system was generated at every step and based on the criteria suited to the type of the interventions that were contrasting in nature, the sites for both were chosen. Upon conducting the experiment, it was understood that a lot of untapped data exists within the fabric, and is overlooked upon when using a conventional method of site selection that may include a complete demolition of existing buildings, as seen in the case example of the KVCP. Multi layered analyses, enables every part of the fabric to present a set of scores that can be used to evaluate the potential of the land parcel.

The morphology experiment addresses the placement of the building, the overall massing and the spatial organisation within itself in stage I of the experiment. While in stage II, the experiment emphasises more on cataloging, assignment of the building elements largely driven by environmental parameters. Both the stages use multi-objective optimisation driven by a set of fitness objectives that are contrasting to one another to achieve optimal solutions for the proposed interventions.

The extensive computation ensures adherence to the local building bye- laws and the pro-rata division of the selected site and its available buildable space allows an area program that becomes a template for replication within sites that are ranked in levels of opportunity. The cataloging enables placement of all building elements based on type of cell, orientation and environmental factors. The final phenotype is chosen based on a finite element analysis. The fitness values of the Pareto fronts from the final optimisation serve as input data for machine learning that enables prediction for interventions within the urban fabric. Every following intervention adds information into the network that modifies its behaviour for centrality. In this way, the experiment shifts between urban and building scale creating a feedback loop.

It is important to acknowledge a limitation of the experiment: while adjacencies are successfully created through proportional allocations, the algorithm lacks the ability to assign spatial functions simultaneously. Instead, it assigns open spaces first, followed by a linear, sequential use of voxels to meet programmatic requirements one at a time. This linear approach impacts the efficient utilisation of available voxels, particularly in justifying floor-by-floor zoning and spatial organisation.

Additionally, The sequential simulation also incorporates the fundamental principle of evaporative cooling, which is particularly relevant to Varanasi’s humid climate. When exposed to direct sunlight, earth walls can become excessively hot, causing rapid evaporation. reducing its effectiveness. In shaded areas, however, evaporation occurs at a slower, more consistent rate, allowing for more efficient cooling by maintaining cooler indoor air temperatures through radiation. It was realized, that the assignment of rammed earth and timber panels cannot be based solely on the shaded faces; additional micro-climate studies would need to be

incorporated.

The placement of fenestration in the experiment is dependent on the proximity to adjacent courts and terraces. However, the detection of these adjacencies is computed at the voxel level, which could result in multiple door panels being assigned to a single functional zone. While this strategy may be effective for larger scales that require multiple entrances, it could create complications in private areas that necessitate a single point of entry. The experimental algorithm could be further refined to address this issue.

Furthermore, the team reflected on the positioning of these fenestrations and the fixed furniture layout within the spaces, particularly with respect to the sleeping areas in the rest houses. While the phenotype construction for window and door panels excludes the first and last index to accommodate a 400mm-deep storage unit, further refinement could include furniture layouts to enhance space efficiency in planning.

Material Experiments

The parallel investigation of materials and physical prototyping leverages the abundant local resources of loam and timber to develop a kitof-parts system, designed for easy deployment. Through a series of tests, it explores various compositions of clay and stabilisers, with compression tests on specimens providing crucial data for the finite element analysis used to design the timber-based kit-of-parts. These tests informed the form of the loam panels, created by ramming within molds, with the aim of producing a lightweight, deployable structure. While physical tests such as drop, shrink, biscuit, and thermal tests were performed under general environmental conditions, the experiment could have been further enhanced by testing in controlled environments, particularly for evaporative cooling and sound insulation. Additionally, future research could explore the structural joinery between timber elements across multiple floors, which remains an open area for investigation.

While addressing the two interventions of the rest house and the death home, the dissertation significantly preserves the contrasting functional requirements while creating similar comfort levels in terms of daylight and radiation. Additionally, the simulation for social interaction justifies the levels of social interaction or privacy needed by both the types of design. While it emphasises on enhancing social interactions with raised plinths and lowered sill heights for windows in the rest house, it also creates privacy in the death home with raised sills and isolated buffer spaces with ramps to aid universal accessibility.

The research addresses the issue through continuous scaling between the network and site at the urban level to the local interventions. However, investigating how these interventions interact with the immediate surrounding fabric would enhance the analysis, specially regarding spatial relationships and the gradation from public to private spaces. Future research could focus on physical connections between the new open spaces and the existing fabric, exploring how these layers integrate into the surrounding urban environment. While the M.Sc phase concentrated on nodal halt points for the pilgrims and tourists and investigated functional elasticity, the M.Arch phase would shift focus toward markets as a typology, aiming to address issues observed in the existing fabric. Markets, with their varying degrees of mobility and static nature, oer a unique oppor tunity to explore elasticity in relation to deployable infrastructure, adding another layer of adaptability within the urban landscape.

Founding

Dissertation submitted by: Abhijeet Manjunath (M.Arch) | Sonali Rane (M.Arch) | Rutuja Rode (M. Arch) | Yixuan Zhang (M.Sc)
Course Director: Dr. Elif Erdine | Dr. Milad Showkatbakhsh
Director: Dr. Michael Weinstock

Turn static files into dynamic content formats.

Create a flipbook
Issuu converts static files into: digital portfolios, online yearbooks, online catalogs, digital photo albums and more. Sign up and create your flipbook.
ElastiCity (MSc) by Emergent Technologies and Design [EmTech] Selected Dissertations Repository - Issuu