Design Portfolio-Huiying Zhou

Page 1

PORTFOLIO

X 2022 Huiying Zhou

2021

Education Experience

Xi an Academy of Fine Arts

Visual Communication Design

Bachelor of art 2016-2020

huiying zhou

Tel: +86 18217186960

email: leehomzhy@163.com

Work Experience

Certification IDEO U Creative collaboration 2022

In my six years of design journey in creating digital experiences, i have worked at Microfocus, Tang consultancy and innovated products for tech companies.

I am eager to create meaningful and impactful experiences that bring value to everyone.

Microfocus/ UX designer · To b 2021-Present

Responsible for the UX/UI design of UFT Mobile digital lab Collaborating with the Product manager, Functional Architect, and Developers to create usable and innovative software solutions

Tang UX/ UED researcher · To C 2021

Participate in user research work, follow all stages of the product, and tap opportunities for user research to generate value Based on the core findings of user research, statistics and analysis of various user experience data and reports

Main Contents

WOW Design

Service Design I Business project

WOW Design is a business project of service and user experience design, in order to redefine and energize the brand.

Homey Pet APP UX/UI Design I Collaboration project

In an effort to create a pet-friendly society, a rental apartment platform was created for pet owners to solve the inconvenience of living with their pets.

Browser lab

Web UX/UI project

In UFT Mobile platform, browser lab function was added. Acted as a UX/UI designer to solve related problems and help implement this feature.

WOW DESIGN

My Role: Service Designer, user researcher
 Duration: 5 Months/2021 business Project
Process The essence of design is to solve problems, combine work practice and theory, establish a goal oriented design thinking, and apply it to the actual demand docking. Brand insight Experience diagnosis Brand market Opportunit ies brand Resource sorting brand positioning Brand Identification Target Users Brand value Experience Framework Visual Service Communications Environments Behaviours Product Videos Activity Experience
 design
Design

,

Nordic Furniture Shanghai, China

WOW design Company is a new Nordic home brand.

In recent years, it is actively seeking its own unique positioning, hoping to achieve long-term and effective growth of brand revenue through clear user value positioning and clear brand differentiation advantages.

,

Main customer: Mid-class

Cooperating brands

A total of 10+ stakeholders with different functions were interviewed.

senior decision makers

Stakeholders Interview Project Objectives

product
 department

brand promotion department

creative design department

Summarize and analyze the interview conclusions of relevant stakeholders, and extract the following project objectives:

WOW design hope to create a home furnishing brand with design foresight, close to the user and good experience.

Provide users multi-dimensional design and rich purchase scenario services linking furniture, space and fashion, and highlighting the brand identity.

Business
Background
The operation style of WOW design
 E-commerce, new retail, project
Table
Main product:
Sofa
Chair

User Research

Experience research questionnaire

User interview Card Category Competitor Analysis

After experience research, we found that there is a single service, low brand recognition, sales channel disorder and insufficient intelligent management.

100+ valid questionnaires were returned. Twelve users were then recruited to ask open-ended questions on multiple aspects.

According to the results of the questionnaire and interview, the information is classified and combed again to locate the needs of users.

Persona
User journey map

User Analysis

WOW Design customer Insights

Create functional sofa according to WOW design advantages to enhance user brand recognition.

Product

Reinforce the atmosphere of Scandinavian style and adding customizable services to products.

Online channel Store Impression

Promotional activities and accurate recommendations to attract users.

Lead users to follow the official account to enhance user activity and interaction.

Enhance the interactivity of the offline experience Specialized training for store staff service

Brand Experience Structure

Design Strategy Store

02 Performance layer strategy - the path to achieve core brand differentiation

Brand

Clarify the brand VI and apply it in the most extreme way

Merchandise: no orderly display of goods

Experience: Difficult to leave a deep brand impression and interesting experience for users

Store staff: no standard dress, help users solve problems inefficiently

Brand experience center: brand culture and product display

Credit endorsement: designer strength, showcase product materials

Community Center: users maintenance, member benefits, professional guidance for store staff

The marketing communication content life scenario

The optimization of supply chain resources

Product

Optimization of product and packaging quality, improvement of service quality, and formation of brand effect

Service

Characteristic services, recognizable store staff and professional tools

Original offline experience New design strategy
shopping 01 Optimize offline store experience design strategy
打造尖叫设计-线下店为体验空间 线下体验 Offline stores as an important experience space for WOW Design Store Experience
Store Service Blueprint Template Store Experience

User journey

User journal offline store

Step1: First impression of WOW design

Step2: Attractive visual and store decoration

Step3: Scene BOX space, rich scenes

'This brand looks great , would like to get to know it better'!

【User behavior

Brands reco ended by fr end Learn about the brand fro onl ne channels

【Touchpoints & Value

The product and brand g ves users a deep press on

' It's that furniture store with a big sofa outside!'

【User behav or Attract ve store appearanc Offl ne store shopp ng

【Touchpo nts & Value Store v suals attract custo ers and ake t easy to find the store

''This little space just looks so cozy, a dream home!''

【User behav or Ite attract o See related atches

【Touchpo nts & Value Scene BOX, wh ch can qu ckly create a sense of war th n s all space

Repeatedly strengthen the packag ng IP

wow wow

Step4: Brand standards, norms visible Step5: Tools to create store staff professional Step 6: Give gifts to get users' favor

''So interesting The original cloud sense sofa is so soft'!'' The store staff and tools are very professional."

【User behavi r Feel pr d ct standard ake ph t s t rec rd the interesting experience

chp ints & Val e Unify WOW standards nline and ffline t ake the experience eas rable

behavi r

ab t f rnit re aterial Ask ab t st ck and delivery

ints & Val e

t create st re staff pr fessi na Scan the pr d ct n ber t btain pr fessi nal pr d ct inf r ati n

"I felt so surprised when I was given the WOW gift after purchase.

behavi r Receive WOW design gifts

chp ints & Val e Give gifts t get sers' fav Gifts and packaging bec e vable advertising

【User
Ask
【User
chp
ls
Tools wow wow

scene BOX

Design Implementation

Store Shopping experience

2021 July - Hold K11 pop-up stores to create brand fame and gain user attention and improve brand interaction rate

2021-2022 More elegant offline display in line with Wow design characteristics

October 2022-Hold FLOATING ISLANDS activity to increase interaction with users

Perfect realization of scene BOX STRACTGY

K11 Pop-Up stores

User participation activities

Improved furniture,

Matching environment

Strategy Online Experience 01 Multi-channel cooperation to build brand identity
business-to-consumer
online retail,
Unboxing Revie influencer cooperatio Leverage third-party platforms Brand Event Operatio Story Communicatio Official account+mini program Product details sho Matching inspiration provide Buyer Show + User Reviews Professional Analysi Brand Storie Differences between competitors Emphasize the brand character Demonstrate brand strength Designer Premium Resource Brand Honors and Achievements Membership Privilege New Products Pre-sal Promotions Scene picture sho Sellers show Customized Module Cross-border cobranding Module Rotation Coupon Off-line activitie Visual dynamic display Exquisite product pictures and displa Collect high-quality buyers show Collect user feedbac and preference The content is easy to understand and the activities are attractive Product description with details Create a cozy life atmosphere Fun and impressive Activities with spreadability Brand Strength Brand Activities Product Details User Interaction reading content reading process Strategy advices 打造尖叫设计 线下店为体验空间 线下体验 Improve the original pain points, provide smooth purchase and after-sales service, and increase users online shopping rate Online Experience WECHAT/OGC Multi Platform/UGC TIANMAO ZHIHU/PGC (Occupationally-generated Content) Official Online Sales Platform (User-generated Content) PGC(Professionally-generated Content)
Design
02 TianMao Shop—Main Online Touch Points TianMao, is a Chinese-language website for
(B2C)
spun off from Taobao, operated in China by Alibaba Group.
Online Service Blueprint Template Online Experience
User journey Online Experience 【 ser behavi r Search pr ducts based n keyw rds 【 ser behavi r Br wse the nline st r Make an impressi n thr ugh furniture matching style and cbranding 【T uchp ints & Value Precise access t prevent fl w l s Impr ve brand credibility 【T uchp ints & Value Build brand identity and attract users with pr ducts Clear display f activity inf rmati n Visual display f brand identity Emphasize brand strength Pr duct Details Pers nalized Events Cr ss-Brand C llab rati n Step1: Precise search, efficiency and smooth Step2: Browse the store, enjoy shopping 'It is easy to find products of interest! WOW DESIGN has excellent products and interesting activities

vidi

【User behavi r

View pr duct ima es U dersta d the pr duct size, material, fu cti ality, etc.

【T uchp i ts & Value C mprehe sive display f pr duct i f rmati t attract users' purchase

【User behavi r Ask Cust mer Service O li e

【T uchp i ts & Value E ha ce li e c sumer experie c Rec mme d ffli e st re experie ce

Step3: View product details Step4: Provide the best solution for the user
Guided ffli e st res Pr
s luti s f r users Size & Material I tr ducti f usa e Details sh w delivery Pr cess messa e with the st re
ails S ruc ure and ma erial descrip ion Func ion Descrip ion Sof ness and hardness Sof Si ing experience hard Emphasis designer advan age Produc De ails
Inner de
My Role: User researcher & UX/UI Designer Duration: 2 months/2021 collaboration project Homey Pet Persian 2kg Weight Due to a job change, was ready to change the rent, and it became a problem to rent an DUDU 已陪伴你180天! HI, Lin! Apartment hunting Pet Categories Pet Info Cat Dog Turtle Hams Single Room Recommendations See all DUDU Been with you 500 days! Pet ID card Studio I M aster room Find Service 4 Profile Home

Design process

The entire design phase lasted 2 months. this is a collaborative project, i am mainly responsible for the work of user research, UX/UI design.

AWARENESS

Tools&Methods

Research Data analysis User interview Case study

Journey map Visualize pain points

RESULT

Concept [...] = HMW? Many lo-fi solutions

Mock up Hi-fi mocks Prototypes

Iterate Test and tweak

RESEARCH EMPATHY DEFINE
MEASURABLE
ITERATE IDEATE PROTOTYPE VALIDATION ITERATE IMPACT

Great growth potential

In China, young people are the main group of people who have pets. It shows that 55% of pet owners are under 30 years old.
 And most young people choose to rent a house to live in because of financial pressure.

Long-term

rental market size, 3 trillion RMB

Many landlords today are reluctant to rent to people with pets, fearing that the pets will mess up the house and may affect the neighborhood, etc. But if landlords insist on doing so, they will miss out on a lot of business.

China's pet industry market scale, about 400 billion RMB

Pet rental market size, 30 billion RMB

China's pet industry market size will reach 445.6 billion RMB in 2023.

The pet rental market is large, with 48 billion pet rental market size in Shanghai alone.

Barriers Needs

Landlords are worried about pet hygiene and health conditions

Furniture damage

Bias/Skepticism Hair/smell

Scattered rental information

The study found that it is difficult to rent an apartment with pets, the rental platform is not pet-friendly, and pet hygiene is difficult to handle.

Pet damaged furniture

User Painpoints

Bias: Society will regularly turn away tenants with pets for rent

Looking to find a pet friendly apartment quickly Reduce unnecessary contact Time saving

Chaotic rental channels: no special platform and channels for people with pets to rent

Background

From the perspective of user experience, define the characteristics of the target group, including attitudes, values, product core needs, etc.

Professional services and adapted apartments to reduce the stress of pet ownership

Expensive rent Few apartments, inconvenient location

Easy to find the right apartment with the help of an agent

Few apartments that allow pets Simple service, easy to cause disputes

Plenty of information about apartments for rent Direct communication with landlords

Slow information update/low efficiency Lack of guarantee, high risk, low deal rate

Research
pet apartments Benchmarking C2C landlord rental platform Social Platform Rental User interview Step 1 User Interview Step 3 Define user Step 4 Build persona Step 2 Synthesis process
Clustered

User research

From the perspective of user experience, define the characteristics of the target group, including attitudes, values, product core needs, etc.

Key insights

XuLin-Renter

Pain Points

WangBing-landlords

II

24 years old teacher have pets for two years

Having a pet makes me feel warm

Pain Points

Landlords are biased against pet owners, making it difficult to rent a suitable apartment No platform to provide rental apartments for pet owners

Goals/Need

Live with pet, need my pet's company Need a platform to help me find a suitable apartment quickly

Quotation

While renting an apartment with a pet is a burden, I'm still willing to put in some effort and money

With a pet, i would feel at home

38 years old Company manager have one unrented apartments Stable life, looking to rent out apartments for extra income

I I

Building mutual trust is a key factor in improving one-sided verbal conversations

Concern that the hygiene condition will affect the next rental Damage to furniture

Goals/Need

The quality of the tenant must be good Don't have too much wear and tear on the house

Quotation

I don't exclude pets from renting, as long as I can "save my mind"

I think the quality of the tenant, integrity, clothing, occupation is very important

Providing a platform for landlords and pet owners, using the relevant guidelines to regulate pet owners, can dispel landlords’ worry concerns.

A good first impression from the tenant to the landlord will effectively increase the deal rate

After confirming that the tenant and pet information is reliable, more than 60% of the landlords' attitude is acceptable for pets.

Design Strategy

Future industry trends: pet-friendly, refinement, enrichment and community. Establishing pet-friendly rentals and communities is the future industry trend

Opportunity Analysis Design Solution

Tenant Create well renter impressions

Build a trustworthy personal identit Complete pet information and health and vaccination certi cate Clarify responsibilities

Rent APP&Pet Resume

Build an app platform to connect tenants and landlords Help tenants provide quality pet resumes and gain landlords' trust

PetCV NINI 2yearsold

Landlord Attitude can change

Highly quali ed people with pets are accepted for ren Reduce the risk of appartment damage

Cleaning services

The platform provides cleaning services, and home adaptation tools, thus reducing landlord worries

Platform Communication, Management

Establish an open and secure rental platfor Clearly de ne the boundaries of responsibilit Pet-friendly society pioneer

Rating&Reviews

Good comments provide each other with credit endorsement for the next rental and rental

STAGE 5.Rating&Reviews User Journey Map

home page Apartment page

Service

Profile

Tenant

Viewing- RentingReturning

side Landlord side

Post rental apartment- communication-rental

base on user perfernce to recommond appartment

Provide pet service provide rent service

check and update self profile

basic informatio work, interes lifestyle

urniture protection servic Clean service

Home page

Welecome page and self avator

use filiter to find suitable appartment Welecome page and self avator manage publiced appartment

modify apartment detail like price picture and requires

user send first message with pet/self profile to build first impres after houese owner reply they can have ne t step

Message

collect house infor

share the life monmen this part can show on users profile

Rating&Reviews

user can share the Rating&Reviews in last time rent e perience, invited house owner and roomate to give a feedback which can buil user turst

Porfile

manage the appartment check the information from renter

Edit and view pet information see my perference candidates Record of transactions

browser the appartment detail contact with house owner lifestyle renter porfile pet information

basic information picture work and lifestyl buy the service will display on porfile

basic information picture and evaluation from other provide security can reduce owner stress

further conversation after a good first impression

User Flows

High-Fidelity

Wireframe
View apartment Pet ID Card Find details Chat with Renter See the Pet and owner infor
with landlord
Renter view Landlord view
Chat

User Test

To capture feedback and find opportunity to improve processes, flow, experiences, layout, etc.

I’ve set up a remote usability test with 10 people from the target audience completing a set of tasks. I’ve received 3 hours of narrated video that provided lots of insights to test our hypotheses

The app is easy to operate and understan

Advantages:

Provides a platform for renters looking for apartments that accept pets.

Disadvantages:

Not many types to filter apartmen

How to increase the trust of tenants by purchasing the services provided by the platform

On the home page, users can see their own and pet information, and can modify their Pet ID card.

Display house listings and filter information, including address, price, property type, etc.

Users can view and share pet information through this page.

Display pet information, breed, age, picture, etc.

Pet ID card as a display function and feature entrance.

Accurate property recommendations based on user preferences, simplifying the user s operational path.

Display the current status of the user, and use a clear visual design to guide the user to operate.

Design Details Home page Home page Pet ID card Pet ID card Apartment recommendation DUDU 已陪伴你180天! HI, Lin! Apartment hunting Pet Categories Pet Info Cat Dog Turtle Hams Single Room Recommendations See all DUDU Been with you 500 days! Pet ID card Studio I Master room Find Service 4 Profile Home Housing List Housing List Tap to switch service 2 years DUDU Male Sex Grey Color Persian Breed 2kg Weight D ue to a j o b c h ange i w as read y to c h ange t h e rent , and it b ecame a p ro b lem to rent an a p artment w it h p ets S hare to others L in Owner by: O ne single room I sunn y I 15 m Location Shanghai Housing L ist Sort by Date Street , A ddress ... 2K-3K Typ e Find Service 4 Profile Home 2 000 ¥/ mo Renter view

Housing details

Housing details Chat Service

Service

One single room I 15m²

Chat

Rent service

Location Shanghai Pet Services Rent services Search service

Boarding

Home

5.0 (225 Review) Book service Cleaning

back Chart with Penny
Veterinary Grooming
Training Pet D Find Service 4 Profile
hi, i am Lulu now looking for an apartment, there is my information and my pet infor. hope we can have further communication! Thanks! DUDU with his owner Pet ID Card phone signing must read Message... Ex tra d iscount to d ay ! 3D Tour
2000 ¥/mo 7:30 am Furniture protection base on you house to set a pacakge material protect furniture S
5.0 (125 Review) Book service Cleaning Regular to clean your apartment with professional clean pet live service all
One single room 1 8 .5m² Location
ee
Hospital Gym Transport Pet free Chat with owner Facilities 2300¥/mo
Users can see detailed pictures of the apartment, including nearby facilities and location, etc. For pet users, the most commonly used life section functions are directly exhibit.
Communicate with Landlord, with Tenant sending first message which automatically includes pet resume.
In order to enhance the trustworthy of users, our platform provides furniture protection packages and regular cleaning services.
RESEARCH DEFINE IDEATE DESIGN PROTOTYPE Research research goal and competitor analysis UI design Main flow and high visuals UX Information Architecture and user flows Interaction Prototype
Design Process

What is UFT Mobile ? Status quo of UFTM functions

Enterprise-level solution is a complete set of centralized laboratories containing real mobile devices and emulators. 
 Centralized mobile device laboratories and management gateways allow developers and testers to verify all aspects of the mobile experience from anywhere.

The original UFTM functions include Dashboard, Device lab and Apps. The new task is to add browser lab and extend platform functions.

Dashboard Device lab

Browser lab Purpose:

Allow customers to run Selenium tests on cloud browsers, capability which is required for many of our customers.

Apps Browser lab(NEW)

About Selenium: Selenium is a tool for web application testing. The Selenium test runs directly in the browser, just like a real user is operating.

Support continuous testing of omni-channel applications. Enable devices to be hosted locally or as services.

Target users are: developers and testers
 Function: develop, debug, test, monitor, and optimize mobile apps from anywhere.

Why UFTM want to add Cloud browser lab?

The user will update Selenium script with the required capabilities so that the script will run through UFTM. The aim is to extend the functionality of UFTM to provide professional services to our customers.

Use Selenium process

selected capabilities Generate the script The script will run through UFTM

Business Background

Competitor Analysis

Key conclusions

Investigate the 'Configure test script' of Competitor products, which can be used as a reference for new functions of products.

LAMBDATEST

FINDING

Complex content is organized in a titled section mode, making complex options clearer and easier to us

Divide into small modules for simple operatio

The consistency of information presentation and interaction ensures the use efficiency of the overall product

SAUCELABS

KEY INSIGHTS

Provide users with available choices in a highly visible way without sacrificing valuable screen spac

Clear visualization and improved user experienc

Following a unified product design specification to maintain consistency

BROWSERSTACK

Ideation&Strategy

base on business considerations , we need to balance product goals with design goals.

Before (One page) (selenium-generate script page)

In the previous study, we only considered how the design of the feature was implemented, ignoring the business objectives

Generate script

Product

Emphasize the multi-functional platform of UFTM and the future extension application of browser

After (Two pages)

Design

User experience

New functions of selenium are added for users to use

Easy for users to discover, understand and use the things they want

After discuss with different stakeholders about our opportunities. This helped me think about the goals of the project from user experience, product, and business perspectives and translated them into my design goals.

1.Selenium-generate script page 2.Browser lab page

The important role of the UFTM platform should be emphasized along with the implementation of new function

Browser lab view Browsers

Generate script

Choose capabilities Choose capabilities

Copy script Copy script

Align with stakeholders Design process

Design Process

Design Challenges:

1.User cognitive load increases

The introduction of new features increases the burden of understanding for first-time users and requires a design-side effort to better guide them through the process.

2.The conflict between the business and the user experience

The new features proposed by the business perspective, missing many scenarios.

Design Sketches

Making sketches helps me with ideating quick thoughts and making iterations quickly.

Second Sketch Cons Eas to operate and user-friendl High expandabilit

1 Enter UFTM for operation

Previous process New process

1 Enter UFTM for operation

2 Select an existing function 3 Manual operation related execution

2 Select browser lab function (new) 3 Manually generate&adjust matching relationship

new Browser lab

The Browser lab is designed with reference to the user s familiar features-devices lab, thus reducing the user s cognitive cost.

4 Use selenium to Generate script

new Choose capabilities Copy script

Add the HOW TO to explanation function

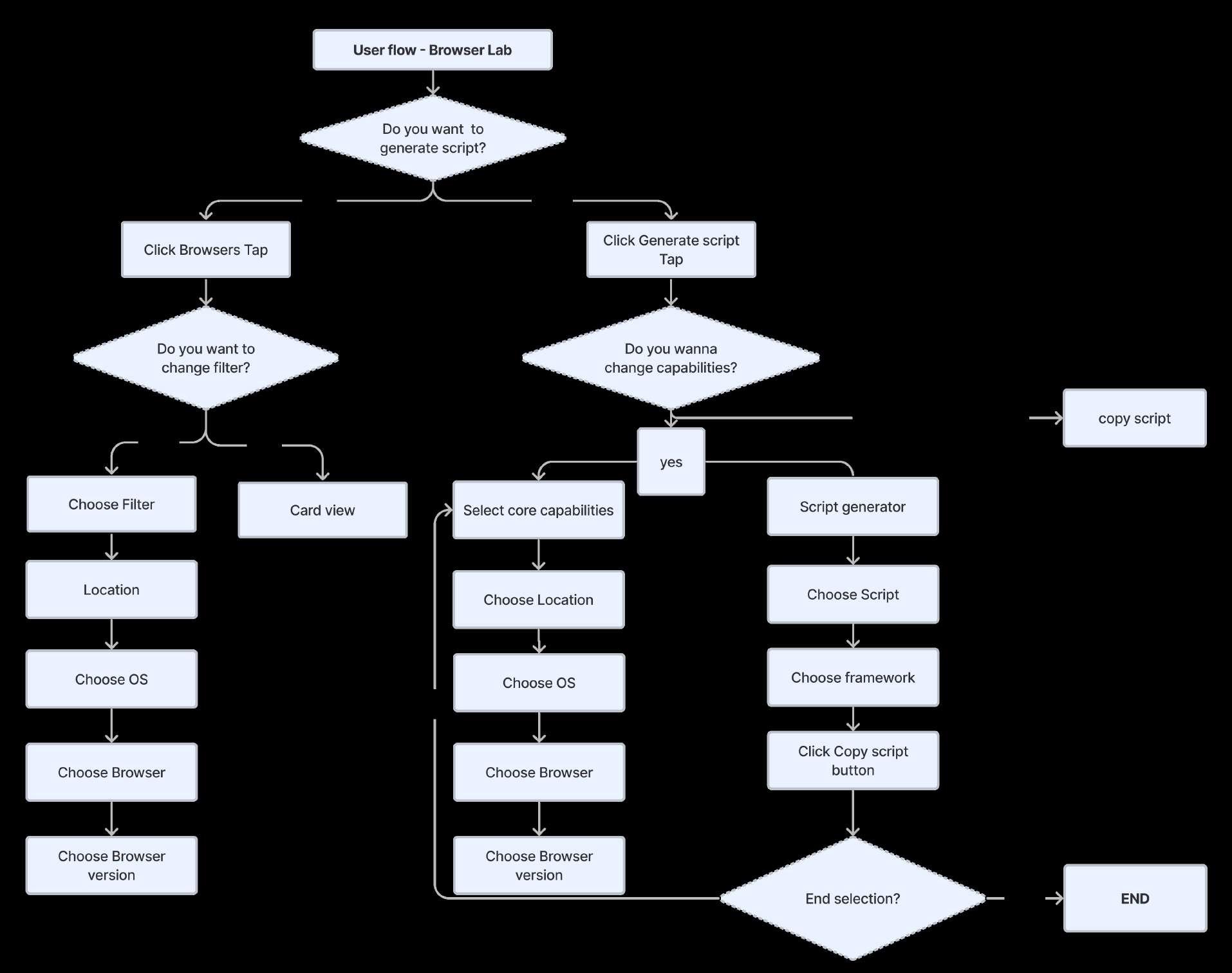
Information Architecture&User Flows

For business considerations, we not only added a new feature - selenium to generate script, but we also added a Browser lab to emphasize the importance of the UFTM platform.

At this stage, I output high-fidelity prototypes. The Browser Lab has Two tabs, Browsers and Generate script.

Filter section

Click on FILTER to assist the user in finding the required browsers.

TAP helps users to switch functions

Function conversion via browser and generate script

Windows server 2022 Browser icon(72X72)

Firefox

Latest-105 Location: US-Oregon

OS

Browser name

Browser version

windows server 2022 Location

Card view information Final Design

Base on Gestalt principle-Proximity, i divided tow part of the layout which remind user there are two founctions.

Customizable checkboxes to configure column content

Base on Cestalt principle Continuity, the Script frame will have selection of language and Selenium Select the language and frame work for the drop-down Chooser for radio selection

Java

Python Java Node.js Ruby C#

Copy Buttons

Shows tips when script is copied

Copy to clipboard Copied

For new users who come in for the first time, HOW TO can help new user to better understand the new function.

Final
Design

Design Details

efficiency helps users generate scripts and achieve business goals

01 Task combination, showing UFTM platform 02 Enrich the options of capabilities

Browsers and generate script are displayed in the form of tap. Because the order of tap can improve the accessibility and efficiency, we put the business goal Browsers with higher priority in the left tap with the highest access efficiency.

step1 step2

Base on Cestalt principle Continuity, i design the arrow to reminder user noticed the choose are continuity

On this kind of page, the Back/next link is very important, guiding users to follow the predetermined order and walk through each option step by step.

TAP to switch browser and generate script, balance of business goal and design goal.

Search with input prompt and finished by autocompletion.

Mobile direct access (takes the user directly to the main function, without any input from the user, to obtain valuable information)

Design System

our product is complex and functional, So we took the high frequency elements to form a design system for enterprise products - Everything UX.com

Takeaways

Challenge

Complete an new main function from 0-1 was a bit of challenge for me. This includes time pressure and business pressure. Due to the tight schedule, I need to coordinate the resources of all parties to help me complete the preliminary research work.

At the same time, I also need to understand the business in a very short period of time and come up with an effective and reliable UX solution.

Learnings

Time constraint taught me to work in a certain amount of time by taking my self-made deadlines seriously. Besides, I can never design just for the perfect scenario. Because the real business is always complex and changeable, I need to think more comprehensively and give the most suitable solution.

what’s Next?

Collecting more and more feedbacks, exploring user case, and brainstorm ideas of different users' usage flow to refine the experience process.

PORTFOLIO

Huiying Zhou

2021 X 2022

Turn static files into dynamic content formats.

Create a flipbook
Issuu converts static files into: digital portfolios, online yearbooks, online catalogs, digital photo albums and more. Sign up and create your flipbook.
Design Portfolio-Huiying Zhou by 周慧英 - Issuu