Revista ATAM Vol. 36 No. 4

Page 1

Volumen 36 No. 4

Reducción de uso de agua de aprovechamiento y de descarga en la producción de azúcar para el cumplimiento de la NOM-001- SEMARNAT 2021, mediante un proceso físico biológico Ingenio CIASA, un caso de éxito

Los 3 niveles del rendimiento agroindustrial y los 5 ingenios que mejoraron su nivel

VII encuentro técnico ATAM-ATAC

¿Por qué a veces las mujeres no nos la creemos?:

La historia de una mujer técnica azucarera joven y líder en la Huasteca

OCTUBRE-DICIEMBRE DE 2023

Nuestra portada:

Por: Mailson Pignata de Getty Images.

Edición trimestral

Volumen 36 Número 4

OCTUBRE-DICIEMBRE 2023

Publicación y distribución: Asociación de Técnicos Azucareros de México, A.C.

Año 36, No. 4, OCTUBRE-DICIEMBRE 2023, es una publicación trimestral editada por la Asociación de Técnicos Azucareros de México, A.C. Río Niágara 11 Colonia Cuauhtémoc México, CDMX C.P. 06500 Tel.: +52 (55) 55145121 y (55) 55142567 www.atamexico.mx atam@atamexico.com.mx

Editor responsable: C.P. Guillermo Gómez Sánchez Reservas de Derechos al Uso Exclusivo No. 04-2022-052617580500-203 otorgado por el Instituto Nacional del Derecho de Autor, Licitud de Título y contenido en trámite. Permiso SEPOMEX en trámite. Queda estrictamente prohibida la reproducción total o parcial de los contenidos e imágenes de la publicación sin previa autorización de la Asociación de Técnicos Azucareros de México, A.C.

La agricultura sustentable, una herramienta para reducir la pobreza rural 7 TRABAJOS TÉCNICOS

Reducción de uso de agua de aprovechamiento y de descarga en la producción de azúcar para el cumplimiento de la NOM-001-SEMARNAT 2021, mediante un proceso físico biológico

Ingenio CIASA, un caso de éxito

16 Los 3 niveles del rendimiento agroindustrial y los 5 ingenios que mejoraron su nivel

20 LAS MUJERES Y LA INDUSTRIA AZUCARERA ¿Por qué a veces las mujeres no nos la creemos?: La historia de una mujer técnica azucarera joven y líder en la Huasteca

26 CONGRESOS, MESAS REGIONALES Y WEBINARS Evento Nuestra riqueza: “La caña de azúcar mexicana”

30 VII encuentro técnico ATAM-ATAC 34 Equipos, insumos y servicios fabriles 2a parte

36 1er Encuentro de mujeres del campo en la Cuenca del Papaloapan

37 INFORMES Y REPORTES Reporte de Normalización para la Agroindustria Nacional de la Caña de Azúcar. Comité Técnico de Normalización Nacional de la Industria Azucarera y Alcoholera Octubre-Diciembre 2023

41 LA INDUSTRIA AZUCARERA Y SU GENTE Noé Aguilar Rivera

LAS OPINIONES EXPRESADAS POR LOS AUTORES Y ESCRITORES, NO REFLEJAN LA POSTURA Índice 2 Consejo Directivo 2022-2024. 3 Editorial. 4 CIMMYT

Consejo Directivo 2022-2024

PRESIDENTE

C.P. Guillermo Gómez Sánchez

VICEPRESIDENTE

Ing. Rafael Rivera Aguilar

TESORERO

Lic. Cinthya Selene Díaz Aguirre

SECRETARIO

Lic. Jorge J. Martínez Licona

DIRECTOR TÉCNICO

Ing. Manuel Enríquez Poy

CONSEJO DE HONOR Y VIGILANCIA

Ing. Fernando Martínez Sánchez

Dr. Israel Gómez Juárez

Arq. Alberto Obregón Sáenz

Ing. Manuel Enríquez Poy

Lic. Jorge J. Martínez Licona

Lic. Leopoldo Ortiz Martínez

ASUNTOS JURÍDICOS

Lic. Jorge J. Martínez Licona

RELACIONES CON INSTITUCIONES DE INVESTIGACIÓN

Dr. Francisco Hernández Rosas

ENLACE Y PROMOCIÓN

Ing. Fernando Martínez Sánchez

Editorial
La agricultura sustentable, una herramienta para reducir la pobreza rural

La agricultura sustentable representa una valiosa herramienta para mejorar las condiciones de vida de las comunidades rurales.

Trabajos Técnicos

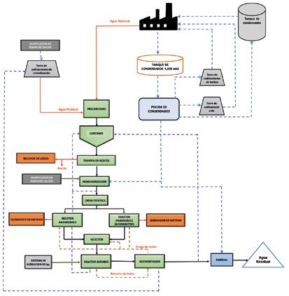
Reducción de uso de agua de aprovechamiento y de descarga en la producción de azúcar para el cumplimiento de la NOM-001-SEMARNAT 2021, mediante un proceso físico biológico Ingenio CIASA, un caso de éxito

Por: *Ing. Leovigilda Reyes Romero, **Ing. Fernando Martinez Sanchez lreyes@santos.com.mx; fmartinez@santos.com.mx .

μ ´ μ ´

Por: Juan Carlos Olivo Sánchez

Industrial Azucarera Atencingo qfb.olivo@gmail.com

jolivo@zucarmex.com

Los 3 niveles del rendimiento agroindustrial y los 5 ingenios que mejoraron su nivel
²
² ² ² ²

Las Mujeres y la Industria Azucarera

¿Por qué a veces las mujeres no nos la creemos?: La historia de una mujer técnica azucarera joven y líder en la Huasteca

Figueroa-Rodríguez Katia A.1*

1. Colegio de Postgraduados – Campus Córdoba. Programa de Innovación Agroalimentaria Sustentable. Km. 348. Carretera Córdoba-Veracruz. Congregación Manuel León, Amatlán de los Reyes, Veracruz, México. CP. 94953.

(*) Autora de correspondencia: fkatia@colpos.mx

… … … … …
… … … …

Congresos, Mesas Regionales y Webinars

Evento Nuestra riqueza: “La

caña de azúcar mexicana”

PRIMER ANUNCIO

El Grupo Azucarero AZCUBA, la Asociación de Técnicos Azucareros de Cuba (ATAC) y el Instituto Cubano de Investigaciones de los Derivados de la Caña de Azúcar (ICIDCA), tienen el placer de invitarlo al XVII Congreso Internacional sobre Azúcar y Derivados de la Caña, DIVERSIFICACIÓN 2024.

Hotel Nacional de Cuba, La Habana, 24 al 28 de junio del 2024

El Congreso Internacional sobre Azúcar y Derivados de la Caña, Diversificación, que organiza el ICIDCA de forma bianual desde hace 40 años, es un evento relevante en Latinoamérica que permite el intercambio entre los científicos, tecnólogos, gerentes, instituciones y empresas preocupadas por el avance técnico de la industria de la caña de azúcar y sus coproductos. En este importante evento usualmente participan más de 200 profesionales nacionales e internacionales de renombre, de más de 15 países productores de azúcar

Es una oportunidad para que los empresarios, investigadores y otros profesionales asociados al sector agroindustrial azucarero participen y se beneficien de los intercambios durante las sesiones técnicas y comerciales del Congreso, en el que expertos y científicos presentarán trabajos de investigación sobre tecnologías contemporáneas vitales para el crecimiento y desarrollo de la agroindustria azucarera, junto a una feria comercial y un foro de negocios, en el que se exponen experiencias, buenas prácticas y modelos de negocios e inversión extranjera en este sector.

En las sesiones técnicas del evento se abordarán temáticas de vital importancia para el desarrollo del sector agroindustrial azucarero:

 Nuevas tecnologías en la agricultura cañera

 Avances tecnológicos en la industria azucarera

 Agroindustria 4.0 y transformación digital

 Economía circular en la agroindustria, biorefinería y diversificación

 Energía a partir de biomasa y otras fuentes renovables, biogás, biometano

 Etanol de primera y segunda generación

 Alimento animal

 Bio-productos para la agricultura

 Bebidas alcohólicas

 Gestión de la calidad y el medio ambiente

 Tecnologías ambientales

En comunicaciones posteriores se le hará llegar el programa general, las instrucciones a los autores y otras informaciones. Con el objetivo de continuar contribuyendo al desarrollo de las potencialidades de la caña de azúcar, les reiteramos nuestra invitación a encontrarnos en DIVERSIFICACIÓN 2024 y además disfrutar de las bellezas naturales y sitios históricos de La Habana.

Msc. Mariela Gallardo Capote Presidente del Comité Organizador

DrC. Luis O. Gálvez Taupier Presidente de Honor

diver2024@icidca.azcuba.cu

WhatsApp No.
Congreso Internacional sobre Azúcar y Derivados DIVERSIFICACION 2024
+53 52631374

VII encuentro técnico ATAM-ATAC

é

MESA REGIONAL Equipos, insumos y servicios

á
fabriles 2a parte
í-

1er Encuentro de mujeres del campo en la Cuenca del Papaloapan

y Reportes

“Reporte de Normalización para la Agroindustria Nacional de la Caña de Azúcar”

Octubre-Diciembre 2023

Comité Técnico de Normalización Nacional de la Industria Azucarera y Alcoholera

Cinthya

*Secretaria Técnica del Comité Técnico de Normalización Nacional de la Industria Azucarera y Alcoholera Informes

Medalla Conmemorativa

PRECIO DE PROMOCIÓN
E N E L M A R C O D E C O L A B O R A C I Ó N E N T R E L A S I N D U S T R I A S A Z U C A R E R A S D E A M B O S P A Í S E S , H E M O S R E C I B I D O U N A M A G N Í F I C A A P O R T A C I Ó N D E P A R T E D E L “ I N S T I T U T O C U B A N O D E I N V E S T I G A C I O N E S D E L O S D E R I V A D O S D E L A C A Ñ A D E A Z Ú C A R ” I C I D C A ; L I B R O Q U E R E S U M E L A S D I F E R E N T E S L Í N E A S D E I N V E S T I G A C I Ó N D E S A R R O L L A D A S P O R E S T E I M P O R T A N T E I N S T I T U T O ; I N C L U Y E N D O T E M A S D E C A P I T A L I M P O R T A N C I A R E L A C I O N A D O S C O N E L A G R O S E C T O R D E L A G R A M Í N E A , G R A C I A S A L A E X P E R I E N C I A D E M Á S D E M E D I O S I G L O D E T R A B A J O E N C U B A . L A A T A M P O N E A D I S P O S I C I Ó N D E L O S I N G E N I O S Y D E M Á S P E R S O N A S I N T E R E S A D A S U N N Ú M E R O R E D U C I D O D E E S T E C O M P E N D I O , E N F O R M A D E T A R J E T A E L E C T R Ó N I C A D E F Á C I L A C C E S O Q U E N O D E B E F A L T A R E N S U B I B L I O T E C A P A R A C O N S U L T A . “ R E S U L T A D O S D E L O S I N S T I T U T O S C U B A N O S D E I N V E S T I G A C I Ó N , D E S A R R O L L O E I N N O V A C I Ó N E N L A S T E C N O L O G Í A S S O B R E A Z Ú C A R Y S U S D E R I V A D O S ” P R E C I O P R O M O C I O N A L P O R L I B R O D I G I T A L M A Y O R E S I N F O R M E S Y V E N T A : A T A M @ A T A M E X I C O C O M M X $ 6 0 0 . 0 0 MAYORES INFORMES Y VENTA: atam@atamexico.mx

La Industria Azucarera y su Gente

Noé Aguilar Rivera

Turn static files into dynamic content formats.

Create a flipbook
Issuu converts static files into: digital portfolios, online yearbooks, online catalogs, digital photo albums and more. Sign up and create your flipbook.
Revista ATAM Vol. 36 No. 4 by ATAM - Issuu