Plan de Capacitación

Page 1

Formación y Capacitación en el Desempeño

FORMACIÓN Y CAPACITACIÓN EN EL DESEMPEÑO

MAESTRÍA EN GESTIÓN DEL TALENTO HUMANO

Facultad de Ciencias Económicas

PLAN DE CAPACITACIÓN

TRABAJO FINAL

Ana Grecia Lara González

Carné: 000153764 Guatemala, mayo 2024

Maestría
1
en Gestión del Talento Humano
Formación y Capacitación en el Desempeño Maestría en Gestión del Talento Humano 2 Contenido INTRODUCCIÓN ....................................................................................................................... 3 JUSTIFICACIÓN........................................................................................................................ 4 MARCO INSTITUCIONAL DEL COMITÉ OLÍMPICO GUATEMALTECO 5 ALCANCE DEL PLAN DE CAPACITACIÓN 6 CADENA DE VALOR ................................................................................................................ 7 OBJETIVOS .............................................................................................................................. 8 Generales............................................................................................................................... 8 Específicos 8 ESQUEMA DE LAS ÁREAS DE LA ORGANIAZACIÓN 9 ÁREAS POR TRABAJAR ....................................................................................................... 10 MÉTODOLOGÍA PARA ELABORAR DNC.............................................................................. 11 DESARROLLO DEL DNC ....................................................................................................... 12 INSTRUMENTOS UTILIZADOS 13 FORMATO PARA ELABORAR PLAN DE ACCIÓN DNC 20 COSTOS DE LA FORMACIÓN................................................................................................ 23 EVALUACIÓN DE LA CAPACITACIÓN .................................................................................. 27 RECOMENDACIONES 30 CONCLUSIONES 31 REFERENCIAS ....................................................................................................................... 32

INTRODUCCIÓN

El Comité Olímpico Guatemalteco (COG) se erige como el pilar fundamental en la promoción y gestión del deporte de alto rendimiento en Guatemala. Su compromiso con la excelencia deportiva y la representación nacional en eventos olímpicos y deportivos internacionales es innegable. Sin embargo, en un entorno tan dinámico y competitivo como el deportivo, la clave del éxito radica no solo en la calidad de los atletas, sino también en el desarrollo y capacidad de su equipo humano.

La implementación de un plan de capacitación para los colaboradores del COG no solo es una necesidad, sino un imperativo estratégico. Este plan no solo se centra en el fortalecimiento de habilidades técnicas, sino también en el desarrollo de competencias blandas y conocimientos especializados que potencien la eficiencia operativa y la excelencia en la gestión deportiva.

Es importante tomar en consideración la importancia de la implementación de dicho plan de capacitación en el COG, destacando cómo contribuye al fortalecimiento institucional, al crecimiento profesional de su personal y, en última instancia, al éxito sostenido en el ámbito deportivo nacional e internacional.

Formación
Capacitación en el Desempeño Maestría en Gestión del Talento Humano 3
y

JUSTIFICACIÓN

La decisión de implementar un plan de capacitación para los colaboradores del Comité Olímpico Guatemalteco, está respaldada por una serie de razones fundamentales que no solo benefician al personal interno de la organización, sino que también tienen un impacto significativo en el logro de sus objetivos y en el avance del deporte guatemalteco en general.

Un personal capacitado y actualizado en las últimas tendencias y mejores prácticas en gestión deportiva contribuye directamente a la eficiencia operativa y al rendimiento global del COG. La capacitación permite optimizar procesos, aumentar la productividad y garantizar un mejor aprovechamiento de los recursos disponibles.

La implementación de un plan de capacitación proporciona la oportunidad de desarrollar y fortalecer las habilidades técnicas y competencias blandas necesarias para desempeñarse eficazmente en roles específicos dentro del COG. Esto incluye áreas como gestión deportiva, marketing, comunicación, administración y relaciones públicas, entre otras.

La capacitación no solo se centra en el desarrollo individual, sino también en el fortalecimiento del trabajo en equipo y el liderazgo. Esto es crucial en un entorno como el deportivo, donde la colaboración y la coordinación son esenciales para el éxito en la consecución de metas y objetivos comunes.

Ofrecer oportunidades de desarrollo y crecimiento profesional a través de un plan de capacitación no solo ayuda a atraer talento calificado, sino que también contribuye a la retención del personal clave dentro de la organización. Los colaboradores valoran las empresas que invierten en su desarrollo profesional y están más motivados a permanecer y contribuir al éxito a largo plazo del COG.

Formación y Capacitación en el Desempeño Maestría en Gestión del Talento Humano 4

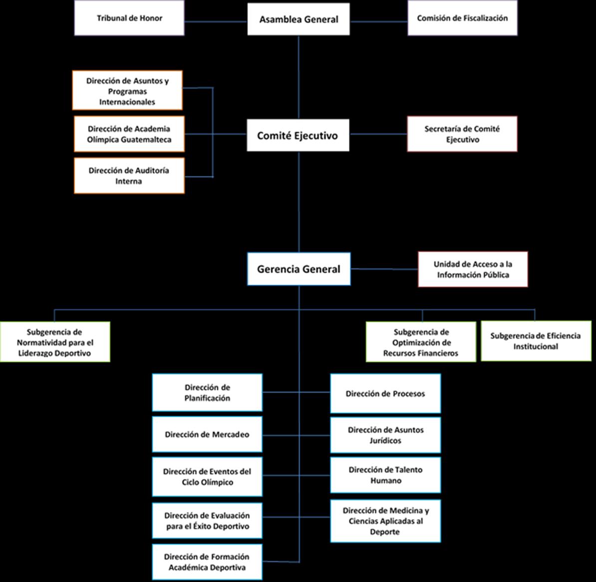
MARCO INSTITUCIONAL DEL COMITÉ OLÍMPICO GUATEMALTECO

El Comité Olímpico Guatemalteco es la máxima autoridad deportiva en Guatemala y es reconocido como la institución encargada de promover, coordinar y dirigir el deporte olímpico en el país.

El COG se rige por la Ley del Deporte y la Recreación de Guatemala, así como por los estatutos y reglamentos del Comité Olímpico Internacional (COI) y de los Comités Olímpicos Nacionales (CON). Estos marcos legales establecen las bases para su funcionamiento y regulan aspectos como la afiliación de federaciones deportivas nacionales y la participación en eventos olímpicos y deportivos internacionales.

El COG cuenta con una estructura organizativa que incluye una Asamblea General, un Comité Ejecutivo y diversas comisiones técnicas y grupos de trabajo encargados de áreas específicas como deporte de alto rendimiento, desarrollo deportivo, relaciones internacionales, entre otros. Esta estructura permite una gestión eficiente y una distribución de responsabilidades claras.

El COG trabaja en estrecha colaboración con las federaciones y asociaciones deportivas nacionales, las cuales son responsables de la administración y promoción de cada deporte en particular. Estas federaciones y asociaciones están afiliadas al COG y trabajan bajo sus directrices para impulsar el desarrollo del deporte en el país. Deportistas y Entrenadores: El COG se dedica a apoyar y promover el desarrollo integral de los deportistas y entrenadores guatemaltecos, brindándoles recursos, becas, capacitación y oportunidades para competir a nivel nacional e internacional. Fomenta los valores olímpicos de excelencia, amistad y respeto a través del deporte.

El COG representa a Guatemala ante el Comité Olímpico Internacional (COI) y otras organizaciones deportivas internacionales. Participa en eventos olímpicos y deportivos globales, establece relaciones con otros comités olímpicos nacionales y promueve la cooperación internacional en el ámbito deportivo.

El marco institucional del Comité Olímpico Guatemalteco se sustenta en la legislación nacional e internacional, una estructura organizativa clara, la colaboración con federaciones deportivas, el apoyo a deportistas y entrenadores, y la representación de Guatemala en el ámbito deportivo internacional. Su objetivo principal es promover el deporte y los valores olímpicos en el país, contribuyendo al desarrollo integral de sus ciudadanos.

Formación y Capacitación en el Desempeño Maestría en Gestión del Talento Humano 5

ALCANCE DEL PLAN DE CAPACITACIÓN

El alcance del plan de capacitación está enfocado a los jefes de 13 unidades administrativas y abarca varios aspectos que contribuyen al desarrollo y fortalecimiento del liderazgo, la gestión eficaz y la excelencia en el desempeño de sus funciones.

El plan de capacitación se centra en el desarrollo de habilidades directivas y de liderazgo que permitan a los jefes del COG dirigir de manera efectiva a sus equipos y alcanzar los objetivos organizacionales. Esto incluye habilidades de comunicación, toma de decisiones, resolución de problemas, gestión del cambio y motivación del personal.

Los jefes del COG deben estar capacitados para desarrollar y ejecutar estrategias efectivas que impulsen el crecimiento y la sostenibilidad de la organización. El plan de capacitación aborda temas como la formulación de objetivos estratégicos, el análisis del entorno, la identificación de oportunidades y riesgos, y la alineación de recursos para lograr resultados exitosos.

La capacitación se enfoca en desarrollar habilidades para la gestión efectiva del talento humano dentro del COG. Esto incluye el desarrollo de equipos de alto rendimiento, la resolución de conflictos laborales y la promoción de un ambiente de trabajo inclusivo y motivador.

Dado el carácter internacional del COG, es crucial que los jefes estén capacitados para establecer y mantener relaciones efectivas con otras organizaciones deportivas nacionales e internacionales. Además, deben ser competentes en comunicación institucional tanto a nivel interno como externo, incluyendo medios de comunicación, patrocinadores y público en general.

El plan de capacitación también aborda aspectos éticos y de responsabilidad social en la gestión deportiva, promoviendo la integridad, la transparencia y el respeto a los valores olímpicos en todas las actividades del COG.

Formación y Capacitación en el Desempeño Maestría en Gestión del Talento Humano 6

CADENA DE VALOR

Formación y Capacitación en el Desempeño Maestría en Gestión del Talento Humano

7

OBJETIVOS

Generales

• Desarrollar las habilidades de liderazgo de los jefes del Comité Olímpico Guatemalteco (COG) para que puedan dirigir de manera efectiva equipos multidisciplinarios y alcanzar los objetivos estratégicos de la organización.

• Capacitar a los jefes del COG en la formulación e implementación de estrategias que impulsen el crecimiento y la sostenibilidad de la organización en el ámbito deportivo nacional e internacional.

• Fomentar prácticas de gestión eficientes y efectivas entre los jefes del COG, asegurando el adecuado uso de los recursos disponibles y la maximización del rendimiento organizacional.

Específicos

• Capacitar a los jefes del COG en técnicas de comunicación interpersonal, comunicación institucional y manejo de medios, para mejorar la transmisión de información y la construcción de relaciones efectivas con diversos grupos de interés.

• Dotar a los jefes del COG de herramientas y técnicas para la toma de decisiones estratégicas basadas en el análisis de datos, evaluación de riesgos y consideración de múltiples perspectivas, con el fin de garantizar resultados óptimos para la organización.

• Desarrollar habilidades de gestión de equipos: Capacitar a los jefes del COG en la construcción y liderazgo de equipos de alto rendimiento, promoviendo la colaboración, el empoderamiento y el desarrollo profesional de los miembros del equipo.

• Mejorar las habilidades de gestión financiera y administrativa de los jefes del COG, proporcionándoles conocimientos sobre presupuestación, control de gastos, gestión de ingresos, elaboración de informes financieros y cumplimiento de regulaciones fiscales y contables.

• Sensibilizar a los jefes del COG sobre la importancia de la ética y la responsabilidad social en la gestión deportiva, promoviendo la integridad, la transparencia y el respeto a los valores olímpicos en todas las actividades de la organización.

• Capacitar a los jefes del COG en habilidades de networking y diplomacia deportiva, para establecer y mantener relaciones efectivas con otras organizaciones deportivas nacionales e internacionales, así como con patrocinadores y aliados estratégicos.

Formación y Capacitación en el Desempeño Maestría en Gestión del Talento Humano 8

ESQUEMA DE LAS ÁREAS DE LA ORGANIAZACIÓN

Maestría en Gestión del Talento Humano 9
Formación y Capacitación en el Desempeño

ÁREAS POR TRABAJAR

Maestría
Gestión del Talento Humano 10
Formación y Capacitación en el Desempeño
en

MÉTODOLOGÍA PARA ELABORAR DNC

1. Evaluación del Desempeño

• La Evaluación de Desempeño aporta resultados clave sobre los resultados de las competencias de los jefes de área, indicando de está manera cuáles son las que presentan área de mejora y lo importante que es establecer un programa de capacitación para cerrar la brecha encontrada y así coadyuvar no solo a un mejor resultado de evaluación sino, a la mejora de los equipos.

• Es una estrategia eficaz para alinear el desarrollo de habilidades con los objetivos organizacionales, personalizar la formación y mejorar el rendimiento global de la organización

2. Cuestionario

• El cuestionario ofrece una herramienta estructurada y eficiente para realizar el Diagnóstico de Necesidades de Capacitación de jefes, permitiendo una recopilación de datos objetiva y comparativa que respalda la toma de decisiones informada y la planificación de programas de desarrollo efectivos

Formación y Capacitación en el Desempeño Maestría en Gestión del Talento Humano 11

DESARROLLO DEL DNC

• Propósito del DNC

o Identificar las áreas de desarrollo y las competencias específicas que los líderes o jefes necesitan mejorar para desempeñar de manera efectiva sus roles dentro de la institución.

• Grupo objetivo a quienes va dirigido el DNC

o Jefes (Subgerentes, Directores) de 13 unidades administrativas

• Métodos utilizados para la recolección de datos

o Cuestionario

o Evaluación de competencias directivas

• Resultados obtenidos

o Se identificaron áreas de mejora en las competencias directivas evaluadas.

Formación y Capacitación en el Desempeño Maestría en Gestión del Talento Humano 12

INSTRUMENTOS UTILIZADOS

Formación y Capacitación en el Desempeño

Maestría
Gestión del Talento Humano 13
en

Formación y Capacitación en el Desempeño

Maestría
Gestión del Talento Humano 14
en

Formación y Capacitación en el Desempeño

Maestría
Gestión del Talento Humano 15
en

Formación y Capacitación en el Desempeño

Maestría
Gestión del Talento Humano 16
en

Formación y Capacitación en el Desempeño

https://forms.gle/6FVoc7WEtVkUzmiQA

Maestría
del
Humano 17
en Gestión
Talento

Formación y Capacitación en el Desempeño

Maestría
Gestión del Talento Humano 18
en

Formación

https://forms.gle/4529yvF4uvF1cTuq5

19
y Capacitación en el Desempeño Maestría en Gestión del Talento Humano

UNIDAD:

Formación y Capacitación en el Desempeño Maestría en Gestión del Talento Humano

FORMATO PARA ELABORAR PLAN DE ACCIÓN DNC

DIAGNÓSTICODENECESIDADESDECAPACITACIÓN

GG,SORF,SEI,SNLD,DAIN,DECO,DAJ,DFAD,DTH,DEED,DMECAD,AOG,DME SUBGERENTESYDIRECTORES

GRUPOOBJETIVO: OBJETIVO: Inicio Final

Nombre(s)delos colaboradores

Jefes

SubgerentesyDirectores

Desarrollaryfortalecercompetenciasespecíficasqueloslíderesnecesitanmejorarparadesempeñardemaneraefectivasusrolesdentrodelainstitución

CursooCapacitación

Cargadetrabajodesequilibrada,faltadedesarrollodel equipo,afectandolaproductividad

Faltadeatenciónacomentarios(quejas)del equipo

Faltadecompromisodelequipo

Jefes

SubgerentesyDirectores

Jefes

Jefes

Jefes

Jefes

Jefes

TemadeCursoo Capacitacion

Costoaproximado

Q8,000.00 LIDERAZGO

Cargo(s)delos colaboradores 3-may-24 30-may-24 17-may-24

Indecisión,faltadeanálisiscríticoodecisiones tomadassinconsiderartodaslasperspectivas relevantes

Faltadeempatíapuedellevaraladesconexión emocionalconlosmiembrosdelequipo,dificultando laconstrucciónderelacionessólidasylacomprensión delasnecesidadesypreocupacionesdelosdemás

SubgerentesyDirectores

Pocoreconocimientoyretroalimentaciónpositiva, afectandoelsentidodelogroysatisfacciónenel trabajoenequipo.

SubgerentesyDirectores

Resistenciaalcambio,faltadeadaptabilidady dificultadesparacomunicarygestionartransiciones efectivamente

SubgerentesyDirectores

Dificultadparadelegartareasyresponsabilidadesde maneraeficiente

Dificultadparacomunicarsedemaneraclarayefectiva consusequipos

SubgerentesyDirectores

Problemasenlatransmisióndeexpectativas,faltade retroalimentaciónconstructivaodificultadespara inspirarymotivaralosempleados

Faltadecapacidadparamotivarycomprometerasus equiposhacialaconsecucióndeobjetivos

PENSAMIENTO ESTRATÉGICO

EQUIPOSDEALTO DESEMPEÑO

Q8,000.00

Q8,000.00 14-jun-24

28-jun-24

Q4,000.00

Metasesperadas

Influirenlaspersonasparaelalcancedelosresultados.

Llevarunadecuadobalanceentreelcumplimientodelastareasyel mantenimientodelasrelacionesinterpersonales

Asumirresponsabilidadesdeunadirecciónefectiva

Desarrollaryfortalecerlashabilidadesanalíticasyestratégicasdelos líderesparaquepuedantomardecisionesinformadas,anticiparsealos desafíosfuturosycontribuiraléxitoalargoplazodelainstitución

Fomentarlacolaboraciónylaeficaciacolectivaparalosresultados institucionales

CONFIANZA

Q4,000.00

9-ago-24

COMUNICACIÓN Q4,000.00 23-ago-24

Fechapropuesta 28-ago-24

Fomentarunambienteenelquelosdirectorestrabajenjuntosdemanera efectiva,compartanconocimientosycolaborenparaabordardesafíos comunes.

GESTIÓNDELCAMBIO 26-jul-24 2-ago-24 16-ago-24

Adquirirhabilidadesyherramientasnecesariasparaliderardemanera efectivalosprocesosdecambiodentrodeunaorganización

Identificarloselementosbloqueadoresypotencializadoresdelequipo

Reconocercomoinfluyelaconfianzaeneltrabajoenequipo.

Identificarlastécnicasbásicasdecomunicaciónverbal,escritaynoverbal Lograrlavoluntaddecambiarycontagiaralequipo

Realizardiscusionesdegrupoydirigirsesiones

Diseñarestrategiasefectivasquepermitanalcanzarlosobjetivos establecidos,considerandolosrecursosdisponibles,elentornoempresarial ylosposiblesobstáculos.

20-sep-24

Faltadeunseguimientoefectivoylaevaluación regulardelprogresodelosobjetivos

FIRMAYSELLODELJEFEINMEDIATO:

FECHADEELABORACIÓN: marzo2024 12-jul-24

SubgerentesyDirectores ENFOQUEARESULTADOS Q8,000.00 4-oct-24

Utilizarmétricasdedesempeñoclaveparamedirelprogresohacialos objetivosyevaluarlaeficaciadelasestrategiasimplementadas

20

PROGRAMACIÓN DE LA CAPACITACIÓN

COMITÉ OLÍMPICO GUATEMALTECO

CAPACITACIÓN POR ALCANCE DE TIEMPO

JEFES (13 UNIDADES ADMINISTRATIVAS)

COMUNICACIÓN

CORTO PLAZO mayo-julio

Técnicas básicas de comunicación verbal, escritaynoverbal.

La voz, la postura corporal.

Como realizar discusiones de grupo y dirigirsesiones.

MEDIANO PLAZO mayo 24 – febrero 25

Sesiones de coaching paraelacompañamiento durantereunioneseiniciar concambiosgenerales.

Como comunicarse y negociar con los clientes internos.

Formación y Capacitación en el Desempeño

Maestría en Gestión del Talento Humano

LARGO PLAZO julio 24 – septiembre 2025

Sesionesdecoachingpara seguimiento y medición del impacto (positivo o negativo).

Técnicas de retroalimentación y evaluación.

ENTRENAMIENTO EN HABILIDADES BLANDAS

LIDERAZGO

Diferencias entre competenciastécnicasy directivas.

Diferencia entre autoridadypoder.

Con consultores externos e involucrados realizar el ejercicio para determinar el modelo de liderazgo COG.

Losestilosdedirecciónysu influenciaenlosresultados delaspersonas.

Como influir en las personas para el alcance delos resultados. Como llevar un adecuado balance entre elcumplimientode las tareas y el mantenimiento de las relaciones interpersonales.

21

TRABAJO EN EQUIPO

Que tipos de equipos existen, para queutilizarlos.

Como lograr que las personas trabajen en equipo.

Como influye la confianza en el trabajo enequipo.

Los bloqueadores y potencializadores.

Construyendo confianza enelequipo.

Formación y Capacitación en el Desempeño

Maestría en Gestión del Talento Humano

Elementos de sostenibilidad.

GESTIÓN DEL CAMBIO

PENSAMIENTO ESTRATÉGICO

Fundamentos de la gestióndecambio.

La resistencia humana a cambiar,curvadeBridges

Implementación de metodología para la gestióndelcambio.

METODOLOGÍA

ENFOQUE A RESULTADOS

Funciones operativas vs estratégicas.

La importancia de la rendicióndecuentas. La evaluación del desempeñohumano.

Ladireccióndepersonas, un enfoque adaptativo másquetécnico.

Las oportunidades demejora. Haciéndonos cargo del desarrollo de los colaboradores.

Del feedback al feedforward.

Seejecutaránjornadaspresencialesconelacompañamientodeconsultoresespecializadosenlos diferentestemas.

Elprogramaincluyelecturasdelibros,resúmenes,artículos,videosyotrosmediosdidácticos comoestudiodecasos,aplicaciónensituacionesreales,trabajoengruposetc.

Seorganizangruposparaelenvíodematerialesdeapoyo,resolucióndedudaseinquietudes y comunicaciónsobreelprograma.

22

COSTOS DE LA FORMACIÓN

Observación: *Tomar en cuenta que el curso abarca todas las unidades administrativas, derivado que el grupo objetivo son los líderes de cada unidad.

SEI= Subgerencia de eficiencia institucional; SORF= Subgerencia de Optimización de recursos financieros; SNLD= Subgerencia de Normatividad para el liderazgo deportivo; DAJ= Dirección de asuntos jurídicos; DTH= Dirección de Talento Humano; AOG= Academia Olímpica Guatemalteca; DAIN= Dirección de auditoría interna; DEED= Dirección de evaluación para el éxito deportivo; DECO= Dirección de eventos del ciclo olímpico; DFAD= Dirección de Formación Académica Deportiva; DMECAD= Dirección de Medicina y Ciencias Aplicadas al Deporte; DPRO= Dirección de Procesos; DPLA= Dirección de planificación; DME= Dirección de Mercadeo; DC= Dirección de Comunicación

Gastos Totales de cursos para Capacitación/ Entrenamiento/ Formación

Area/Departamento para el que se ofrece la Capacitación:SEI, SORF, SNLD, DAIN, DFAD, DEED, DPLA, DTH, DMECAD, DME, AOG, DECO, DAJ, DPRO, DC

Descripción de gasto:Este curso de entrenamiento,es ofrecido para todos los directivos de las unidades del Comité Olímpico Guatemalteco. El entrenamiento ycapacitación se ofrece en instalaciones de un hotel,durante el cual habrá servicio de coffee break yalmuerzo.El programa será impatido por consultores externos.El programa se desarrollará de manera presencial yen horario de 8:00 a 14:00 horas,tomando en cuenta que en cada unidad administrativa siempre se quedará un encargado para velar siempre por el buen funcionamiento de la entidad.

Nombre de curso de Entrenamiento

No. de participantes por curso

Costos ocultos

Parte 1 del programa de entrenamiento en habilidades directivas

EQUIPOS DEALTO DESEMPEÑO

Salario del reemplazo (si fuera necesario)

Salario de participantes

Nota: el reemplazo solo sustituirá al profesor los periodos Total

Costos directos de la capacitación

Alquiler de local (si la capacitación se realizará en algún

Salario del facilitador o capacitador (interno o externo)

Material de apoyo

Equipo ysoporte técnico

Boleto aéreo

(si el capacitador es extranjero, se debe incluir boletos de avión)

Viáticos de los participantes

pérdida de productividad x Total gastos salariales)

Formación y Capacitación en el Desempeño Maestría en Gestión del Talento Humano 23
13 Q/hora No.de horas Q91.67 50 Q59,585.50 Q0.00 0 Q0.00 Q59,585.50 Q/hora No.de horas 500 30 Q15,000.00 450 30 Q13,500.00 20 20 Q400.00 Q/hora No.de horas Q60.00 20 Q1,200.00 Tipo de cambio $ $ Q Q0.00 $0.00 Q0.00 Q/día No. días Hospedaje
capacitador
hotelera) Q0.00 Q0.00 Q0.00 Alimentación /día No. días Q250.00 10 Q2,500.00 Gastos totales directos de capacitación Q32,600.00
capacitación
%
Q500.00 Gasto total de la capacitación Q92,685.50 Q0.00
yalimentación del
(clasificación
Otros gastos directos de
(p.e., 15

Gastos Totales de cursos de Entrenamiento/ Formación

Area/Departamento para el que se ofrece la Capacitación: SEI, SORF, SNLD, DAIN, DFAD, DEED, DPLA, DTH, DMECAD, DME, AOG, DECO, DAJ, DPRO, DC

Descripción de gasto:Este curso de entrenamiento,es ofrecido para todos los directivos de las unidades del Comité Olímpico Guatemalteco. El entrenamiento ycapacitación se ofrece en instalaciones de un hotel,durante el cual habrá servicio de coffee break yalmuerzo.El programa será impatido por consultores externos.El programa se desarrollará de manera presencial yen horario de 8:00 a 14:00 horas,tomando en cuenta que en cada unidad administrativa siempre se quedará un encargado para velar siempre por el buen funcionamiento de la entidad.

Nombre de curso de Entrenamiento

No. de participantes por curso

Costos ocultos

Parte 2 del programa de entrenamiento en habilidades directivas

EQUIPOS DEALTO DESEMPEÑO

Salario de

Salario del reemplazo (si fuera necesario)

Nota: el reemplazo solo sustituirá al profesor los periodos

Costos directos de la capacitación

Alquiler de local (si la capacitación se realizará en algún Salario del facilitador o capacitador (interno o externo)

Formación y Capacitación en el Desempeño Maestría en Gestión del Talento Humano 24 13 Q/hora No.de horas Q91.67 50 Q59,585.50 Q0.00 0 Q0.00 Q59,585.50 Q/hora No.de horas 0 0 Q0.00 450 20 Q9,000.00 20 20 Q400.00 Q/hora No.de horas Q60.00 20 Q1,200.00 Tipo de cambio $ $ Q Q0.00 $0.00 Q0.00 Q/día No. días Hospedaje yalimentación del capacitador (clasificación hotelera) Q0.00 Q0.00 Q0.00 Alimentación /día No. días Q250.00 10 Q2,500.00 Gastos totales directos de capacitación Q13,100.00 Otros gastos directos de capacitación
15 % pérdida de productividad x Total gastos salariales) Q500.00 Gasto total de la capacitación Q73,185.50 Viáticos de los participantes Material de apoyo Equipo
soporte técnico Boleto aéreo (si el capacitador es extranjero, se debe incluir boletos de avión) Q0.00
(p.e.,
y
participantes
Total

Gastos Totales de cursos para Entrenamiento/ Formación

Area/Departamento para el que se ofrece la Capacitación: SEI, SORF, SNLD, DAIN, DFAD, DEED, DPLA, DTH, DMECAD, DME, AOG, DECO, DAJ, DPRO, DC

Descripción de gasto:Este curso de entrenamiento,es ofrecido para todos los directivos de las unidades del Comité Olímpico Guatemalteco. El entrenamiento ycapacitación se ofrece en instalaciones de un hotel,durante el cual habrá servicio de coffee break yalmuerzo.El programa será impatido por consultores externos.El programa se desarrollará de manera presencial yen horario de 8:00 a 14:00 horas,tomando en cuenta que en cada unidad administrativa siempre se quedará un encargado para velar siempre por el buen funcionamiento de la entidad.

Nombre de curso oferente de Entrenamiento

No. de participantes por curso

Costos ocultos

Salario de participantes Salario del reemplazo (si fuera necesario)

Nota: el reemplazo solo sustituirá al profesor los periodos

Costos directos de la capacitación

Alquiler de local (si la capacitación se realizará en algún Salario del facilitador o capacitador (interno o externo)

Material de apoyo

Equipo

y

Viáticos de los participantes

Otros gastos directos de capacitación (p.e., 15 % pérdida de productividad x Total gastos

Parte 3 del programa de entrenamiento en habilidades directivas

COMUNICACIÓN

Formación y Capacitación en el Desempeño Maestría en Gestión del Talento Humano 25 13 Q/hora No.de horas Q91.67 40 Q47,668.40 Q0.00 0 Q0.00 Q47,668.40 Q/hora No.de horas 500 30 Q15,000.00 450 30 Q13,500.00 20 30 Q600.00 Q/hora No.de horas Q60.00 20 Q1,200.00 Tipo de cambio $ $ Q Q0.00 $0.00 Q0.00 Q/día No. días
Q0.00 Q0.00 Q0.00 Alimentación /día No. días Q250.00 8 Q2,000.00 Gastos totales
de capacitación
Hospedaje
alimentación del capacitador (clasificación hotelera)
directos
Q32,300.00
Q500.00 Gasto total de la capacitación Q80,468.40
salariales)
ysoporte técnico
de
Q0.00
Boleto aéreo (si el capacitador es extranjero, se debe incluir boletos
avión)
Total

Gastos Totales de cursos Entrenamiento / Formación

Area/Departamento para el que se ofrece la Capacitación: SEI, SORF, SNLD, DAIN, DFAD, DEED, DPLA, DTH, DMECAD, DME, AOG, DECO, DAJ, DPRO, DC

Descripción de gasto:Este curso de entrenamiento,es ofrecido para todos los directivos de las unidades del Comité Olímpico Guatemalteco. El entrenamiento ycapacitación se ofrece en instalaciones de un hotel,durante el cual habrá servicio de coffee break yalmuerzo.El programa será impatido por consultores externos.El programa se desarrollará de manera presencial yen horario de 8:00 a 14:00 horas,tomando en cuenta que en cada unidad administrativa siempre se quedará un encargado para velar siempre por el buen funcionamiento de la entidad.

Nombre de curso de Entrenamiento

No. de participantes por curso

Costos ocultos

Salario de participantes Salario del reemplazo (si fuera necesario)

Nota: el reemplazo solo sustituirá al profesor los periodos

Costos directos de la capacitación

Alquiler de local (si la capacitación se realizará en algún

Salario del facilitador o capacitador (interno o externo)

Material de apoyo

Equipo ysoporte técnico

Boleto aéreo (si el capacitador es extranjero, se debe incluir boletos de avión)

Hospedaje yalimentación del capacitador (clasificación hotelera)

Viáticos de los participantes

Otros gastos directos de capacitación (p.e., 15 % pérdida de productividad x Total gastos salariales)

Parte 4 del programa de entrenamiento en habilidades directivas

GESTIÓNDE RESULTADOS

Formación y Capacitación en el Desempeño Maestría en Gestión del Talento Humano 26 13 Q/hora No.de horas Q91.67 30 Q35,751.30 Q0.00 0 Q0.00 Q35,751.30 Q/hora No.de horas 0 0 Q0.00 550 15 Q8,250.00 25 15 Q375.00 Q/hora No.de horas Q60.00 20 Q1,200.00 Tipo de cambio $ $ Q Q0.00 $0.00 Q0.00 Q/día No. días
Q0.00 Q0.00 Q0.00 Alimentación/día No. días Q250.00 8 Q2,000.00 Gastos totales directos
capacitación Q11,825.00
de
Q500.00 Gasto total del curso Q48,076.30
Q0.00
Total

Nombre del colaborador:

Unidadycargodel colaborador: Fechade Evaluación:

Formación y Capacitación en el Desempeño

EVALUACIÓN DE LA CAPACITACIÓN

EVALUACIÓNDEL DESEMPEÑO

1.IMPORTANCIARELATIVADECADAMETAAhoravamosadeterminarcuál eslaimportanciarelativa,paraeste año,de cadaunade lasmetasde lapersonaque estoyevaluando:

LAS METAS DEL EVALUADO IMPORTANCIA RELATIVA / 100

2.NIVELDEDESEMPEÑODeterminarconuna"X"cuál esel nivel actual del desempeñode lapersonaque estáevaluando:

IMPORTANCIA

0 0

Escala de Valoración Total: 100%

LasPrincipalesTresRecomendacionesparalograrlasMetas(Planesde Acción):

Maestría
del Talento Humano 27
en Gestión
No.
1 2 3 4 5
0 Menor a100 Entre 100 a149 Mayor a150
Bajo (0)
0 0 0 0 0 0 LAS METAS DEL EVALUADO 0 0
RELATIVA Normal (1) Alto (2)

4. DETERMINANDO EL POTENCIAL DE FUTURO Ahora vamos a determinarcuál es el potencial de futurode la persona que está evaluando, a través de la evaluaciónde competencias y comportamientos asociados. Para estoutilizaremos a manera de ejemploel siguiente diccionariode competencias, marque conuna "X"donde considere que corresponda:

Comunicación y Persuación

Orientación al cliente

Pensamiento Analítico

Liderazgo

Manejo deConflictos

Manejo Emocional

Flexibilidad laboral

Planificación y Organización

Tolerancia a la presión

Trabajo en equipo

Se comunica conclaridadyescucha activamente.

Intenta solucionarysatisfacera los clientes

Agrupa conjuntos de elementos cualitativos encategorías predeterminadas.

Propicia,favorece yacompaña para generarlas condiciones de unclima laboral positivoenunentornode respeto.

Realiza acuerdos satisfactorios para la organizaciónperonosiempre considera el interés de los demás.

Comprender loque siente, identificandoloque le pasa por dentro,comoatenderal contextoen el que nos sucede.

Es capazde cambiarsuopiniónante nuevas situaciones laborales.

Organiza el trabajoyadministra los tiempos.

Sudesempeñoes inferioren situaciones de mucha exigencia.

Muestra actitudde relacióne integración conel equipode trabajo.

Escala de Valoración Total

LasPrincipalesTresRecomendacionesparaModelarComportamientos(Planesde Acción):

Presenta ideas e instrucciones con efectividad,lograndoimpactarensu equipode trabajo.

Atiende conrapidezlas necesidades del cliente ysoluciona eventuales problemas

Tiene la capacidadde expresar informaciónmediante tablas, gráficos yesquemas sencillos.

Crea compromisoymoviliza a sus colaboradores a gestionar,aceptar retos,desafíos ydirectrices; superandointereses personales para alcanzarlas metas.

Llega a acuerdos satisfactorios enel mayornúmerode las negociaciones a sucargoenconcordancia conlos objetivos de la organización.

Tenerconciencia del efecto contagio,propiodel mundo emocional.

Responde correctamente ante situaciones inesperadas que modifiquensignificativamente su trabajo.

Organiza el trabajoyadministra los tiempos estableciendoobjetivos y plazos para la realizaciónde tareas.

sudesempeñoes buenoen situaciones de mucha exigencia.

Capacidadde participaractivamente enla búsqueda yalcance de una meta encomúnconel equipode trabajo.

Gradode precisión,síntesis y claridadpara transmitir informaciónoral,entendiendo el impactoenlas otras personas.

Busca permanentemente resolverlas necesidades de sus clientes

Analiza relaciones entre las partes de un problema/situación.

Traduce la visiónylogra que cada miembrodel equipose comprometa yaporte a esta en unentornoparticipativoyde toma de decisiones.

Es reconocidoporsuhabilidad para llegara acuerdos satisfactorios para todos y llamadoporotros para colaborarenestas situaciones. Utiliza herramientas y metodologías para diseñary prepararla estrategia de cada negociación.

Identificarlas fuentes de tensiónyestrés,reconociendo las distintas manifestaciones y encontrarvías para eliminarlas o,al menos,contrarrestarlas de manera saludable.

Modifica sus acciones para responderconrápideza los cambios institucionales ode prioridad.

Es capazde administrar simuláneamente diversas actividades,estableciendo mecánismos de organización, ejecuciónycontrol.

Sudesempeñoes altoen situaciones de mucha exigencia.

Capacidadde participar activamente enla búsqueda y alcance de metas institucionales,asumiendo responsabilidades y contribuyendoa la mejora del

Formación y Capacitación en el Desempeño Maestría en Gestión del Talento Humano 28
Inicial Intermedio Avanzado
COMPETENCIAS INICIAL INTERMEDIO AVANZADO Inicial

5.UBICACIÓNENLAMATRIZ9CAJASSe hadefinidolaubicaciónparadeterminaraccionesatrabajarconel colaborador:

Formación y Capacitación en el Desempeño

Nivel de Desempeño: Resultado C3

BajoDesempeño

Acciones Específicas Recomendadas:

29
Maestría en Gestión del Talento Humano

RECOMENDACIONES

• Se requiere el compromiso y el apoyo activo de los líderes del COG, incluyendo al presidente, al comité ejecutivo y a los jefes de unidades. Su respaldo es fundamental para garantizar el éxito del plan de capacitación y su integración en la cultura organizacional.

• Destinar los recursos necesarios, tanto financieros como humanos, para la implementación efectiva del plan de capacitación. Esto debe incluir presupuesto para la contratación de facilitadores, adquisición de materiales didácticos y tecnología de aprendizaje, y asignación de tiempo dedicado de los jefes del COG para participar en las actividades de capacitación.

• Establecer un sistema de evaluación y seguimiento para medir el impacto y la efectividad del plan de capacitación. Utilizar indicadores de desempeño y retroalimentación de los participantes para identificar áreas de mejora y hacer ajustes según sea necesario.

• Promover una cultura organizacional que valore y fomente el aprendizaje continuo y el desarrollo profesional. Incentivar la participación en actividades de capacitación, reconoce los logros y brinda oportunidades para aplicar y compartir los conocimientos adquiridos.

• Ser flexibles y adaptables en la implementación del plan de capacitación, especialmente ante cambios inesperados o nuevas necesidades que puedan surgir. Mantener abiertas las líneas de comunicación con los participantes y ajusta el plan según sea necesario para garantizar su relevancia y efectividad a lo largo del tiempo.

Si se siguen estás recomendaciones, podrán implementar con éxito el plan de capacitación para los jefes del Comité Olímpico Guatemalteco y contribuir al fortalecimiento de sus habilidades y competencias en beneficio del desarrollo del deporte en Guatemala

Formación y Capacitación en el Desempeño Maestría en Gestión del Talento Humano 30

CONCLUSIONES

• Elaborar un plan de capacitación es esencial para el crecimiento y desarrollo de una organización. Proporciona una base sólida para mejorar el rendimiento, adaptarse al cambio, retener el talento y alinear los esfuerzos individuales con los objetivos organizacionales.

• La capacitación fomenta una cultura de aprendizaje continuo en toda la organización. Promueve la búsqueda de la excelencia y el crecimiento personal y profesional, lo que puede impulsar la innovación y el éxito a largo plazo.

• El alcance del plan de capacitación de competencias dirigido a los jefes del Comité Olímpico Guatemalteco abarca una amplia gama de áreas clave que son fundamentales para el liderazgo efectivo, la gestión estratégica y el éxito organizacional en el ámbito deportivo nacional e internacional.

• Al proporcionar oportunidades para el crecimiento personal y profesional, como la capacitación en habilidades interpersonales, el coaching ejecutivo y la retroalimentación constructiva, el COG podrá cultivar una nueva generación de líderes fuertes y comprometidos con la misión de la institución.

• La capacitación proporcionada a los jefes del COG contribuye a mejorar sus habilidades de liderazgo y gestión, permitiéndoles dirigir de manera más efectiva a sus equipos y alcanzar los objetivos estratégicos de la organización.

• Los conocimientos que pueden ser adquiridos en el plan de capacitación podrán permitir a los jefes del COG tomar decisiones más informadas y estratégicas, basadas en un análisis riguroso de datos y una comprensión más profunda del entorno deportivo nacional e internacional.

• La capacitación en habilidades de comunicación ha mejorado la capacidad de los jefes del COG para establecer y mantener relaciones efectivas con otros comités olímpicos nacionales, federaciones deportivas internacionales, patrocinadores y aliados estratégicos.

• La capacitación puede mejorar el clima laboral al brindar a los empleados la oportunidad de aprender y crecer en sus roles. Esto puede aumentar la satisfacción laboral, la motivación y el compromiso con la organización.

• Un plan de capacitación bien diseñado se alinea con los objetivos estratégicos de la organización. Ayuda a asegurar que los empleados estén equipados con las habilidades y conocimientos necesarios para contribuir al logro de esos objetivos.

Formación y Capacitación en el Desempeño Maestría en Gestión del Talento Humano 31

REFERENCIAS

• Chiavenato, I. (2009). Comportamiento Organizacional. En I. Chiavenato. McGrawHill.

• Comité Olímpico Guatemalteco. (s.f.). Comité Olímpico Guatemalteco. Obtenido de www.cog.org.gt

Formación y Capacitación en el Desempeño Maestría en Gestión del Talento Humano 32

Turn static files into dynamic content formats.

Create a flipbook
Issuu converts static files into: digital portfolios, online yearbooks, online catalogs, digital photo albums and more. Sign up and create your flipbook.